Curso
ITIL - Information Technology Infrastructure Library




                             Formador: Carlos Domingues
ITIL - Information Technology Infrastructure Library

 • Enquadramento

 • Âmbito do ITIL

 • Operação de TI – Tecnologias de Informação

 • Conceitos básicos de ITIL

 • Os vários processos do ITIL
 • Integração entre processos
 • Próximos passos
ITIL - Information Technology Infrastructure Library


 Enquadramento
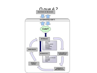
   • Governação de TI
      – Conceitos e boas práticas
   • ITIL
      – Estrutura, conceitos e processos
      – Service Strategy, S. Design, S. Transition, S.Operation, CSI
   • COBIT
      – Estrutura, conceitos e processos
   • CMMI, ISO 17799, PMBOK e outros modelos
      – Visão geral
   • Integração e aplicação dos modelos
ITIL - Information Technology Infrastructure Library


 Enquadramento – Governação de TIs

  Alinhamento           Alinhamento entre as TIs e o negócio (tanto no
   estratégico                planeamento como nas operações)

 Agregação de       Garantia de alcance dos benefícios, com otimização de
     valor                                 custos

   Gestão de
                   Otimização dos investimentos e do uso dos recursos de TI
   recursos

                   Incorporação do tratamento de riscos e da conformidade
Gestão de riscos
                                        nos processos

  Avaliação do
                     Uso do BSC para avaliar todas as dimensões das TIs
  desempenho
ITIL - Information Technology Infrastructure Library


 Enquadramento - Desafios das TIs

     Alinhamento          Falta de visão sistémica sobre as TIs e falta
     estratégico          de conhecimento sobre o negócio

                          Supremacia da visão tecnológica sobre as
     Agregação de valor
                          necessidades do negócio

                          Processos inexistentes ou com baixo nível de
     Gestão de recursos
                          maturidade

     Gestão de riscos     Postura reativa (apagar incêndios)

     Avaliação de
                          Indicadores com foco na tecnologia
     desempenho
ITIL - Information Technology Infrastructure Library

 Enquadramento – Evolução Verificada

    • Aumento da dependência da TI para alcance de objetivos
       estratégicos das organizações

       – Maior criticidade dos recursos de TI requer aumento da
          confiabilidade, disponibilidade e capacidade desses recursos

    • Aumento da complexidade e do custo da TI, com ciclos de
       mudança cada vez mais rápidos

    • Maior visibilidade do desempenho e, portanto, dos problemas da
       área de TI
ITIL - Information Technology Infrastructure Library

 Enquadramento – A Solução Segundo o ITIL
  • Tecnologia da Informação como serviço

      – Requisito básico para operação do negócio

      – Garantia de funcionamento dentro dos parâmetros
        estabelecidos previamente

  • Acordos de nível de serviço

      – Confiabilidade do suporte ao negócio

      – Qualidade (disponibilidade, desempenho)

      – Custo

  • Visão baseada em processos
ITIL - Information Technology Infrastructure Library


 Âmbito – TI como um serviço

     Conjunto mensurável de resultados
      – Que são providos por elementos de Tecnologia da
         Informação e correlatos

      – Que são compreendidos como um todo coerente pelo
         usuário

      – Que suportam processos de negócio
ITIL - Information Technology Infrastructure Library


 Operações de TI

    Os Problemas:
        Recursos limitados

        Cultura de silos

        Complexidade crescente

        Administração do Legado

        Falhas de Comunicação
ITIL - Information Technology Infrastructure Library


                               Os processos
                               percorrem as
                               organizações
                             horizontalmen-te




   As organizações estão
estruturadas verticalmente
ITIL - Information Technology Infrastructure Library


 Conceitos Básicos de ITIL
    O que é ITIL?
    O que é um processo?
    Processo x Projeto de Revisão/Implementação
    Melhoria Contínua(da)
ITIL - Information Technology Infrastructure Library

 O que é o ITIL

 O ITIL (Information Technology Infraestructure Library) é a
   abordagem mundialmente mais difundida e adotada para o
   Gerenciamento de Serviços de TI (Service Management)



 Constitui-se de uma descrição coerente e integrada de melhores
   práticas de Gerenciamento de Serviços de TI.


 Adaptável ao Negócio, Cultura, Estrutura, Ambiente, Processo
ITIL - Information Technology Infrastructure Library

  O que é um processo?
Uma série interligada de ações e atividades, realizadas com um objetivo
  definido, através de algum tipo de recursos e em conformidade com
  regras pré definidas:


                              Regras



       Entrada              Atividades               Saída



                              Recursos
ITIL - Information Technology Infrastructure Library

  Relacionamento com Sub-Processos
                       Contrato         Budget              Orçamento


  Solicitação
de Orçamento/
                                                                                  Orçamento
Contratação do
                                                                                  Aprovado
    Serviço       Solicitar
                 Orçamento


                                    Obter
                                  Aprovação

                                                            Relação de Serviços Contratados Atualizada
                                                  Aditar    Notificação do Serviço Contratado
                                                 Contrato




                 Fornecedor        Diretoria     Jurídico
ITIL - Information Technology Infrastructure Library

 Actividades
ITIL - Information Technology Infrastructure Library

 Actividades




        Atividade        Atividade         Atividade
ITIL - Information Technology Infrastructure Library


 Conceitos Básicos de ITIL

  Information Technology Infrastructure Library
    (ITIL)

  Biblioteca de boas práticas

  É um conjunto de livros que busca promover a

    gestão com foco no cliente e na qualidade dos

    serviços de tecnologia da informação.
ITIL - Information Technology Infrastructure Library

 História do ITIL

   Surgiu no final dos anos 80 na Inglaterra desenvolvido pela CCTA
   (Central Computer and Telecommunications Agency).

   No início dos anos 90 foram desenvolvidas as “Best Practices” do ITIL e
   algumas grandes empresas e agências governamentais européias,
   passam a utilizá-lo.

   Em 2000 é criado o OGC - Office for Government Commerce para
   regulamentar o uso do ITIL e a Microsoft passou a utiliza-lo para
   desenhar o MOF – (Microsoft Operation Framework).

   Em 2001 são criados o EXIM (European Examination Institute for
   Information cience) e o ISEB (Information Systems Examination Board)
   para certificar empresas e profissionais dentro do método ITIL.
ITIL - Information Technology Infrastructure Library

       História do ITIL
                        V1 1989-                                      V2 2000-
                         1995                                          2004
•Desenvolver                              •Criado o itSMF (IT                        •Publicada
 aplicações      •Serviços e negócios      Service              •Publicações da 2ª    da 3ª
•Atender                                   Management            versão pela OCG      versão pela
                 •CCTA produz o ITIL       Forum)                                     OCG
 necessidades     para padronizar                                (antiga CCTA)
      Até Anos    compra de serviços           1991 itSMF                                V3 2007
         70



   Sucesso do ITIL:
    – Não é proprietário:               As melhores práticas são públicas
    – Não prescritivo:                  Sugestões maduras e robustas
    – Melhores práticas:                Experiência de anos de utilização
    – Orientado a processos:            Com foco no cliente
    – Justifica custos de TI:           Eficaz em organizações de qualquer porte
    – Aderente à qualidade:             Independente de tecnologia/fornecedor
ITIL - Information Technology Infrastructure Library

 Foco no resultado



                                      Resultado Esperado?




                                      Resultado Alcançado?
ITIL - Information Technology Infrastructure Library

 Entidades Envolvidas

• OGC (Office of Government Commerce):
   – Antiga CCTA (Central Communications and Telecommunications
     Agency)
   – Comitê gestor e proprietário do ITIL
• TSO (The Stationery Office):
   – Responsável pelas publicações (Livros e CDs)
• itSMF (IT Service Management Forum):
   – Associação mundial de profissionais
• EXIN, ISEB, Loyalist College:
   – Coordenam treinamentos e certificações.
ITIL - Information Technology Infrastructure Library

 Tecnologia é só a ponta do Iceberg
ITIL - Information Technology Infrastructure Library


 ITIL V1

    A primeira versão ou o denominado ITIL
    original, durou de 1986 até 1999. Ela foi
    desenvolvida pela CCTA e era denominada
    “Government Information Technology
    Infrastructure Management Methodology -
    GITMM”. Ao longo de sua existência ela
    chegou a ser composta por 31 livros.
ITIL - Information Technology Infrastructure Library


 ITIL V2

       A segunda versão - ITIL V2 - durou de
       1999 até 2007 e possui 8 livros. O
       foco principal desta segunda revisão
       foi à consolidação das publicações
       anteriores em conjuntos lógicos que
       agrupavam os processos relacionados
       aos diferentes aspectos do
       gerenciamento de TI, aplicações e
       serviços.
ITIL - Information Technology Infrastructure Library

ITIL V2                                    IT Service




                                                              security
                     Service Level        Continuity
                     Management          Management

        Availability
        Management                                        Release
                                                        Management
  Capacity
 Management
                              IT
                                                          Change
 Financial              Infrastructure                  Management
Management
  for IT services                           Configuration
                                            Management
                 Incident
                Management   Problem Management
ITIL - Information Technology Infrastructure Library

ITIL V3


     A ITIL V3, disponibilizada em 30 de
     Maio de 2007 reduziu o número de
     livros e alterou o foco da ITIL.
     Presentemente é vista como o ciclo de
     vida dos serviços. O conteúdo foi
     condensado em cinco volumes.
ITIL - Information Technology Infrastructure Library

 ITIL V3

 Melhorar práticas sobre
  processos que devem ser
  realizados na organização
  visando gerenciar e operar a
  infra-estrutura de TI e promover
  serviços ótimos para o cliente
  com custos justificáveis.
ITIL - Information Technology Infrastructure Library

ITIL V3
  Introdução – Ciclo de Vida de Serviços
      – Service Lifecycle
 • 1. Estratégia de Serviços
      – Service Strategy
 • 2. Projeto de Serviços
      – Service Design
 • 3. Transição de Serviços
      – Service Transition
 • 4. Operação de Serviços
      – Service Operation
 • 5. Melhoria de Serviços
      – Service Improvement
ITIL - Information Technology Infrastructure Library

 Versões do ITIL

Versão 3

                              Versão           2
  Ciclo de vida de serviços




                               Maturidade em




                                                   Versão 1
                                 processos




                                                          Melhores práticas
ITIL - Information Technology Infrastructure Library

Mudança do ITIL v2 para ITIL v3
• As mudanças entre as versões são
  substanciais, a abordagem dos
  processos e o modo de pensar em
  ITIL com certeza mudou. Na nova
  versão, os processos estão
  agrupados por “módulos” e seguem
  uma sequência lógica para o
  entendimento das boas práticas. A
  grande mudança foi separar os
  processos através de um ciclo de
  vida: Estratégia, Desenho,
  Transição, Operação e Melhoria de
  serviço continuada.
ITIL - Information Technology Infrastructure Library

Mudança do ITIL v2 para ITIL v3


O que escolher?
ITIL - Information Technology Infrastructure Library

O ITIL v3 substitui o ITIL v2?
• A resposta é SIM. Mas todos os
  processos, ferramentas, políticas e
  cultura já assimiladas da ITIL v2 vão
  facilitar e agilizar a implementação ou
  migração de uma para uma nova
  versão posteriormente. Naturalmente,
  a v3 irá seduzir com as novas
  oportunidades para melhorar as suas
  práticas de gestão de serviços, mas é
  aconselhável ser diligente e certificar-
  se de que esta transição ocorra com
  facilidade e com tempo.
ITIL - Information Technology Infrastructure Library

  O ITIL v3 substitui o ITIL v3
Processo ITIL 2                    Localização no ITIL 3           • Novos Processos:
Gestão de Incidentes               Operação de Serviços               – Geração da Estratégia
Incident Management                Service Operation
                                                                      – Aspectos do Projeto de
Gestão de Problemas                Operação de Serviços                 Serviços
Problem Management                 Service Operation
Gestão de Configuração             Transição de Serviços
                                                                      – Gestão de Fornecedores
Configuration Management           Service Transition                 – Modelos de Outsourcing
Gestão de Mudanças                 Transição de Serviços              – Sistema de Gestão do
Change Management                  Service Transition
                                                                        Conhecimento de Serviços
Gestão de Liberações               Transição de Serviços
Release Management                 Service Transition                 – Projeto e Gestão de
Gestão do Nível de Serviços        Melhoria Contínua de Serviços        Aplicações
Service Level Management           Continual Service Improvement      – Projeto e Gestão de
Gestão de Disponibilidade          Projeto de Serviços                  Arquitetura de Tecnologia
Availability Management            Service Design
                                                                      – Mensuração de Serviços
Gestão de Capacidade               Projeto de Serviços
Capacity Management                Service Design                     – Gestão de Eventos
Gestão Financeira                  Estratégia de Serviços             – Requisição de
Financial Management               Service Strategy
                                                                        Aprovisionamento
Gestão de Continuidade             Projeto de Serviços
IT Service Continuity Management   Service Design
ITIL - Information Technology Infrastructure Library

Ciclo de Vida de Serviços - Resumo
ITIL - Information Technology Infrastructure Library
 Service Strategy

            •   Guia para o desenvolvimento de modelos e estratégias baseadas
                em serviços
            •   Mostra como transformar gestão de serviços em bens /activos
                estratégicos.
            •   Garante que as várias fases do ciclo de serviço está focado no
                negócio / actividade.
            •   Definição de princípios da gestão de serviços, como base para
                decisões, políticas e processos do ciclo de vida

            Processos
                – Business Relationship Management
                – Financial Management
                – Service Portfolio Management
                – Demand Management
                – Organization Development
                – Sourcing Management
ITIL - Information Technology Infrastructure Library
 Service Strategy
   Service Strategy      Align Business and IT
                         Ensure IT Stays Focused on Business requirement
                          Through out the service lifecycle
    Stategy Generation
                         Define Market
                         Develop Offerings
  Financial Management
                         Develop Strategic Assets
                         Prepare for execution
     Service Portfolio
      Management
                         Financial Compliance and control
                         Quantify Assets and Services in Financial terms
   Demand Management

                         Achieve Optimal levels of ROI and Risks
                         Seek efficient portfolio that will effectively use the
                          limited resources


                         Minimize Uncertainty in demand
                          Provide reliable planning based on the demands
                         Avoid excess and insufficient capacity
ITIL - Information Technology Infrastructure Library
    Service Strategy

Na entrega de serviços ao cliente, qual é o seu conceito de valor? (VALUE)




            VALOR Serviço = Utilidade + Garantia

             Evita Custos e Riscos Desnecessários    O Serviço está disponível quando necessário
           Elimina constrangimentos e dificuldades           Evita quebras de produção
              Aumenta performance e eficiência            Garante continuidade no negócio
                                                     (Availability/Capacity/Continuity/Security)
ITIL - Information Technology Infrastructure Library
 Service Strategy
    Isto, porque …
ITIL - Information Technology Infrastructure Library
 Service Strategy
 Avalilability – disponibilidade de serviço
MTBF ("Mean Time Between Failures") ou período médio entre falhas é um
valor atribuído a um determinado dispositivo ou aparelho para descrever a
sua disponibilidade.
ITIL - Information Technology Infrastructure Library
 Service Strategy
 Avalilability – disponibilidade de serviço
MTTR ("Mean time to repair”) é uma medida básica para quantificar o
tempo de reparação de um equipamento ou a reposição de um serviço.
Representa a média de tempo necessária à reparação de avaria de
equipamento e/ou à reposição de um serviço.

          Availability= MTBF/(MTBF+MTTR)

if we are using equipment which has mean time between failure (MTBF)
of 81.5 years and mean time to recovery (MTTR) of 1 hour:
MTBF in hours = 81.5*365*24=713940
Availability= MTBF/(MTBF+MTTR) = 713940/713941 =99.999859%
Unavailability = 0.000141%
ITIL - Information Technology Infrastructure Library
 Service Strategy
 Capacity– Capacidade de serviço
Capacidade é uma garantia de que o serviço irá suportar uma quantidade
de actividade ou procura por parte dos clientes, mantendo uma
determinada qualidade. Ou seja, variações na procura ou na utilização do
serviço não condicionam a utilidade e garantia do mesmo.

                                                       A rever mais adiante
ITIL - Information Technology Infrastructure Library
 Service Strategy
 Continuity– Continuidade do serviço
A Continuidade do serviço assegura que este continua disponível, mesmo
após falhas pontuais (no conjunto ou nas suas componentes), ou eventos
disruptivos.

Conceitos relacionados:
                                                      A rever mais adiante
• Alta disponibilidade
• Redundância
• Disaster Recovery
• Plano Contingência
• Gestão do Risco

         etc..
ITIL - Information Technology Infrastructure Library
 Service Strategy
 Security– segurança do serviço
 O ITIL garante que a segurança dos serviços e da informação é gerido tanto
 a nível estartégico, como tático e operacional.

 A segurança da informação deve ser considerada tanto no controle, no
 planeamento, na implementaçãio,na avaliação e na manutenção.

 O ITIL divide a segurança da informação e dos serviços em Políticas:
 objetivos gerais que a organização deve atingir.
 Processos – o que deve ser feito para atingir os objectivos.
 Procedimentos – quem e quando se devem desenvolver determinadas
 actividades
 Instruções de Trabalho- Como é que de devem fazer determinados
 procedimentos

                                                         A rever mais adiante
ITIL - Information Technology Infrastructure Library
 Service Strategy
ITIL - Information Technology Infrastructure Library
 Service Strategy
 Assets == Activo
Ativo é um termo básico utilizado para expressar o conjunto de bens, valores,
créditos, direitos e
assemelhados que
forma o património
de uma pessoa,
singular ou coletiva,
num determinado
momento .(Wikipedia)
ITIL - Information Technology Infrastructure Library
 Service Strategy
 Assets == Activo
ITIL - Information Technology Infrastructure Library
 Service Strategy
 Configuration Items
Em ITIL, Configuration Items são Assets (Bens) activos, que eu pretendo controlar ao
longo do ciclo de vida do serviço.
ITIL - Information Technology Infrastructure Library
 Service Strategy
 Configuration Items
Any Component that needs to be managed in
order to deliver an IT Service. Information
about each CI is recorded in a Configuration
Record within the Configuration Management
System and is maintained throughout its
Lifecycle by Configuration Management. CIs
are under the control of Change Management.
CIs typically include IT Services, hardware,
software, buildings, people and formal
documentation such as Process documentation
and SLAs.
ITIL - Information Technology Infrastructure Library
  Exercício
Foi consultado por uma empresa de desenvolvimento de SW, que desenvolveu
recentemente um produto para a prescrição electrónica de medicamentos. Essa
empresa pretende introduzir o seu produto em todo o mercado nacional (continente
e ilhas).


É-lhe solicitada uma abordagem global para verificar se a estratégia da empresa
está de acordo com as boas práticas ITIL.


Alguns pontos a verificar:
• caracterizar valor do serviço (utilidade e garantia)
• caracterizar formas de garantia de disponibilidade de serviço, capacidade, continuidade, segurança
• caracterizar os assets e CIs
ITIL - Information Technology Infrastructure Library
 Service Strategy



       PROCESSOS
ITIL - Information Technology Infrastructure Library




                                        Objetivos:
             Definir Estratégias de Serviços e definir cenários de
             crescimento
             Prioritização de Investimentos
             Estabelecer requisitos para fases seguintes


                                    Sub-Processos:
             Definir o Mercado (oportunidades/necessidades/requisitos/relações)
             Desenvolver Oferta (definir área de mercado – geográfica/etária/…)
             Desenvolver “assets” estratégicos (serão eles a chave do sucesso)
             Preparar a execução (Definir portfólio/ requisitos do SD, ST, SO )

                                        Técnicas:
              Análises SWOT (Força, Fraqueza, Oportunidades, Ameaças)
             4 Ps – Perpective, Position, Plan (As-Is / To-Be) , Pattern
ITIL - Information Technology Infrastructure Library




                                             Objetivos:
             Alcançar níveis ótimos de ROI e Risco
             Procurar contruir portfólio eficiente com recursos limitados


                                            Elementos:
              Proposta de Valor
              Business Case (sustentação/ justificação do investimento no novo serviço.
             Previsão de Resultados e benefícios)
              Prioridades
              Riscos
              Custos e Preços

             O Service Portfolio está dividido em três secções:
                  1. Service Pipeline
                  2. Service Catalogue
                  3. Removed Services
ITIL - Information Technology Infrastructure Library
ITIL - Information Technology Infrastructure Library




                Resultados possíveis de produtos em Catálogo
                   (Ativos)

                6Rs

                1.   Retain (manter)
                2.   Replace (substituir)
                3.   Rationalize (racioanlizar)
                4.   Refactor (reformular)–ex. integrar com outros serviços Core
                5.   Renew (renovar) – ex. serviços tecnologicamente obsoletos
                6.   Retire (retirar)
ITIL - Information Technology Infrastructure Library




                                          Objetivos:
              Minimizar incerteza na procura
              Garantir planeamento eficiente, com
             Base na procura
             Evitar excesso ou falta de capacidade

                                          Conceitos:
             Activity Based Demand Management
             (planeamento da procura é feita com base no negócio do cliente. O que é que o
             cliente precisa?)

             Business activity patterns and user profiles
             (planeamento da procura é feito com base em padrões ou perfis de clientes. O
             que é que o cliente procura?)


              Service Packages
             (serviços e soluções são empacotados de acordo com a necessidade mais global
             do cliente)
ITIL - Information Technology Infrastructure Library




                                           Objetivos:
             Garantir controlo e conformidade financeira
             Quantificar (finaceiramente) quanto valem os Assets e os
             Serviços da organização
                                           Conceitos:
             Service Valuation          (medida que representa o custo total de entrega do
             serviço, assim como o valor que o serviço representa para a organização)
              Demand Modeling (identificação do custo de utilização de um serviço, e
             a previsão de encargos da sua utilização no futuro)
              Service Provisioning Optimizaton (avalia formas alternativas de
             provisão de serviços, que sejam mais custo/efetivos.
              Planning Confidence (Cumprimento de regras legais e alcance da
             confiança do cliente)
             Service Investment Analysis (Custo Total do Serviço em todo o ciclo)
              Accounting (Permite perceber a relação service provisioning/ consumption)
             Variable Costs Dinamics –VCD (analise multi variável do custo do
             serviço)
ITIL - Information Technology Infrastructure Library




                                    Conceitos:
              TCO –   Total Cost of Ownership ou custo total da posse, é
             uma estimativa financeira projetada para consumidores e
             gerentes de empresas a avaliar os custos diretos e indiretos
             relacionados à compra de todo o investimento importante,
             tal como softwares e hardwares, além do gasto inerente de
             tais produtos para mantê-los em funcionamento, ou seja, os
             gastos para que se continue proprietário daquilo que foi
             adquirido.
ITIL - Information Technology Infrastructure Library




                                    Conceitos:
              TCU – Total Cost of Utilization ou custo total da utilização
             de um serviço, por parte de um cliente, em todo o seu ciclo
             de vida.


              ROI - Retorno sobre investimento (em inglês, return on
             investment), também chamado taxa de retorno é a relação
             entre   o dinheiro ganho     ou   perdido   através   de   um
             investimento, e o montante de dinheiro investido.
ITIL - Information Technology Infrastructure Library
  Service Strategy
    Business Case

   Um business case especifica e
documenta os fatores racionais para
  iniciar um projeto ou tarefa. É
  quase sempre apresentado num
      documento escrito bem
  estruturado. A lógica do caso de
   negócio é que, sempre que os
recursos, como dinheiro ou esforço
são investidos, devem ser avaliadas
as alternativas e estimado o retorno
        desse investimento.


  http://www.businesscase.com.br
ITIL - Information Technology Infrastructure Library
 Service Strategy
 Business Case - Conceitos
   IRR (Internal Rate of Return) –A Taxa Interna de Retorno (TIR), em inglês
   IRR (Internal Rate of Return), é a taxa necessária para igualar o valor de um
   investimento (valor presente) com os seus respectivos retornos futuros ou saldos de
   caixa. Sendo usada em análise de investimentos significa a taxa de retorno de um
   projeto.


   Payback - Payback é o tempo     decorrido entre o investimento inicial e o
   momento no qual o lucro líquido acumulado se iguala ao valor desse
   investimento. O payback pode ser nominal, se calculado com base no fluxo
   de caixa com valores nominais, e presente líquido, se calculado com base no
   fluxo de caixa com valores trazidos ao valor presente líquido.


   NPV (Net Present Value) - O valor presente        líquido (VPL), também
   conhecido como valor actual líquido (VAL) ou método do valor atual, é a
   fórmula matemático-financeira capaz de determinar o valor presente de
   pagamentos futuros descontados a uma taxa de juros apropriada, menos o
   custo do investimento inicial. Basicamente, é o calculo de quanto os futuros
   pagamentos somados a um custo inicial estariam valendo atualmente
ITIL - Information Technology Infrastructure Library
 Service Strategy
Elaboração de um Business Case
Desenvolvimento de SW de Prescrição Eletrónica de Medicamentos

• Matriz RACI (Responsible Accountable Consulted Informed )
• Stakeolders
• Tipo Investimento (CAPEX, OPEX)
• Prioridade
• Complexidade
• Ganhos /beneficios
• Aprovação

• AS IS
• TO BE
• RISCOS
• Oportunidades
• Indicadores /Metas – Custos
• Infraestrutura
• Proposta de Valor
• Restrições e Requisitos
ITIL - Information Technology Infrastructure Library



     Próximo capítulo



        Service DESIGN
ITIL - Information Technology Infrastructure Library




                 OBJETIVOS

                 1. Desenhar/Estruturar novos serviços ou alteração a
                      serviços existentes
                 2.   Desenvolver    serviços alinhados com estratégia
                      definida no capítulo anterior : Service Strategy
                 3. Considerar/Prever impacto no “todo”, durante a
                      fase de desenho do “individual”.
                 4. Analisar todos os aspetos individuais das fases
                      funcionais, gestão e operacionais, no momento de
                      desenho do serviço.
                 5. Reduzir TCO e Aumentar / Melhorar IT Governance
ITIL - Information Technology Infrastructure Library




                 Âmbito

                 •   Desenhar (ou reformular) serviços inovadores, com
                     arquiteturas apropriadas, processos estruturados,
                     políticas consistentes, documentação abrangente,
                     que cumpram as exigências e requisitos da
                     organização (atuais e futuros)

                 •   Desenhar serviços que satisfaçam objetivos e
                     requisitos do negócio / atividade, baseados em altos
                     padrões de qualidade, de conformidade, risco e
                     segurança.
ITIL - Information Technology Infrastructure Library




                  Modelo – 4 Ps

             •   Pessoas, com os seus papeis (roles) e responsabilidades
             •   Processos, onde o ITIL aparece com uma cobertura
                 global.
             •   Produtos e tecnologias, sem os quais as organizações já
                 não subsistem.
             •   Parceiros ou fornecedores, cuja gestão/articulação é
                 mandatória para fornecimento de serviços de qualidade.
ITIL - Information Technology Infrastructure Library




                 Service Catalog Management, é um subset do Service
                    Portfolio que incluir o conjunto de serviços
                    disponibilizados aos clientes. Inclui um conjunto de
                    detalhes sobre os novos serviços (ou a alteração de
                    serviços existentes).

                 Service Design Package – documento que define um
                    conjunto de requisitos do serviço. Define ainda o
                    âmbito do mesmo, balizando a solução apresentada,
                    incluindo os seus constrangimentos técnicos ou
                    funcionais.
ITIL - Information Technology Infrastructure Library




          Business Serv ice Catalog : A customer friendly document (not techinical jargon)
          used to show the relationship between IT services and the business
          Technical Service Catalog: A technical document used by IT to define and
          communicate the relationship between IT services and any supporting services,
          components or CIs.
ITIL - Information Technology Infrastructure Library




                                    Objetivos:
             Assegurar que os níveis de serviço assumidos são
             cumpridos.
              Implementar e melhorar métricas de medida dos níveis de
             serviço.
              Definir, documentar, acordar, moitorizar, medir, reportar e
             rever o nível de serviço fornecido.
              Disponibilizar e melhorar a(s) forma(s) de comunicação
             com o cliente
              Assegurar que estão definidas todas as medidas
             necessárias para a demonstração do cumprimento dos níveis
             de serviço.
             Monitorizar e melhorar a satisfação do cliente

             KPIs: Satisfação Clientes, Níveis Cumprimento Alcançados,
             Atualização SLAs, Peridiocidade Relatórios, Severidade das
             Falhas, et..
ITIL - Information Technology Infrastructure Library



          Âmbito




            OLA - Operational Level Agreements
            SLA – Service Level Agreements
            UC - Underpinning agreements
ITIL - Information Technology Infrastructure Library




                                                                SIP




                            SLR – Serv ice Level Requirement
                           SIP – Serv ice Improvement Program
ITIL - Information Technology Infrastructure Library




                 Capacity Management é o processo que trata de:

                   The right capacity
                   The right location
                   The right moment
                   For the right customer
                   Against the right costs


                 Com o objetivo de ir ao encontro da procura atual e
                    futura de um determinado serviço por parte do
                    cliente.
ITIL - Information Technology Infrastructure Library
ITIL - Information Technology Infrastructure Library




                 Availability Management é o processo que trata de:


                 •   Otimizar a capacidade da infraestrutura
                 •   Definir plano de disponibilidade
                 •   Garantir SLAs sem desvio
                 •   Recomendar e liderar melhorias que garantam
                     aumento da disponibilidade a custos justificáveis
ITIL - Information Technology Infrastructure Library
ITIL - Information Technology Infrastructure Library




                 Service Continuity:


                 •   Processo responsável por definir        planos    de
                     contingência e recuperação de serviço

                 BIA (Business Impact Analysis) – Analisa o impacto que a
                     indisponibilidade das Tis têm no negócio

                 Risk Analysis – Avalia      os   Activos,   Ameaças    e
                     Vulnerabilidades

                 Business Continuity Plan – Plano de continuidade de
                     Negócio
ITIL - Information Technology Infrastructure Library




                 Business Continuity Plan – O que deve conter:
                 Plano de Ação / Lista de Tarefas
                 a) Como é que o Plano é ativado;
                 b) Quais as pessoas responsáveis por ativar esse plano
                 c) Procedimentos que essas pessoas devem adotar ao
                     tomar a decisão de ativar o plano;
                 d) Pessoas que devem ser consultadas antes desta
                     decisão ser tomada;
                 e) Pessoas que devem ser informadas quando a decisão
                     for tomada;
                 f) Quem vai para onde e quando;
                 g) Quais os serviços que estão disponíveis, onde e
                     quando, incluindo como é que a organização
                     mobilizará seus recursos externos e de terceiros;
ITIL - Information Technology Infrastructure Library




                 Business Continuity Plan – O que deve conter:

                 h) Como e quando esta informação será comunicada.
                 i) Procedimentos detalhados para soluções manuais,
                     recuperação dos sistemas etc.

                 Os planos devem referenciar as pessoas, instalações,
                    tecnologia, informação e todas as partes
                    interessadas identificados na fase de estratégias.
                    Devem     ser    incluídas  premissas   claras   e
                    detalhamentos sobre quaisquer recursos necessários
                    para implementar os planos. Caso a falta de um
                    serviço ou recurso torne os objetivos desse plano
                    inalcançáveis, um procedimento claro deve ser
                    definido para que o problema seja escalado a um
                    nível mais alto.
ITIL - Information Technology Infrastructure Library




                 Business Continuity Plan – O que deve conter:
                 Recursos necessários
                 Convém que os recursos necessários para a continuidade
                      e recuperação dos negócios sejam identificados em
                      diferentes pontos no tempo. Estes podem incluir:
                  a) pessoas:
                    - segurança,
                    - logística de transporte,
                    - necessidades de bem-estar e gastos de emergência;
                 b) instalações;
                 c) tecnologia, incluindo comunicações;
                 d) informações, o que pode incluir:
                    - detalhes financeiros
                    - documentos legais
                    - outros documentos de serviços
                 e) gestão das partes interessadas e da comunicação com
                      estas.
ITIL - Information Technology Infrastructure Library




                 Business Continuity Plan – O que deve conter:

                Responsáveis
                Convém que a organização identifique e designe um
                responsável para coordenar as fases da continuidade e da
                recuperação dos negócios que ocorrem após uma interrupção
                de serviços

                 O plano pode incluir também formulários para armazenar
                 dados administrativos, como, por exemplo, os recursos
                 usados, material para controle de despesas, mapas,
                 desenhos e plantas do local e do escritório, especialmente
                 aqueles relacionados a instalações alternativas, tais como
                 áreas de recuperação do local de trabalho e de
                 armazenagem.
ITIL - Information Technology Infrastructure Library
ITIL - Information Technology Infrastructure Library




                                             perfis ¶




              ISMS - Information Security Management System ¶
ITIL - Information Technology Infrastructure Library




             ISMS - Information Security Management System ¶
ITIL - Information Technology Infrastructure Library



          Matriz de Segurança Ativa
ITIL - Information Technology Infrastructure Library
ITIL - Information Technology Infrastructure Library




                 Supplier Management

                 Tem como principais objetivos:

                 •   Garantir que os recursos financeiros são utilizados
                     da forma eficaz, com parceiros custo/efectivos.

                 •   Ajustar o âmbito jurídico dos contratos em
                     conformidade com as necessidades do negócio
                 •   Gerir o relacionamento e a performance dos
                     fornecedores

                 Ótica Win-Win
ITIL - Information Technology Infrastructure Library




                 Supplier Management

                 Devem ser consideradas:

                 •   Políticas de inclusão e manutenção dos fornecedores
                 •   Centralização (base de dados) para os contratos
                 •   Categorização dos fornecedores e o risco de
                     investimento
                 •   Avaliação de Contratos
                 •   Negociação e Aprovação de Contratos
                 •   Revisão, Renovação e Término dos Contratos


                 http://www.mitsm.de/itil-wiki/process-descriptions-english/supplier-
                      management
ITIL - Information Technology Infrastructure Library
ITIL - Information Technology Infrastructure Library




                 FERRAMENTAS de Suporte ao Design
                 -   Software e Hardware
                 -   Processos
                 -   Ambiente / Meio envolvente
                 -   Dados
                 -   Otimização
                 -   Validação
                 -   Standards
                 -   Modelação
                 -   Simulação e Prototipagem
ITIL - Information Technology Infrastructure Library




                 METODOLOGIAS de Suporte ao Design
                 -   Insourcing
                 -   Outsourcing
                 -   Co-sourcing
                 -   Multisourcing
                 -   Partnership
                 -   Business Process, Knowledge Process
ITIL - Information Technology Infrastructure Library
 Service Design
ITIL - Information Technology Infrastructure Library



     Próximo capítulo



        Service Transition
ITIL - Information Technology Infrastructure Library
  Service Transition

O objetivo do ITIL Service Transition é colocar em produção serviços de IT.
Service Transition garante que os novos serviços e a as alterações aos
serviços em produção são desenvolvidos e coordenadas de forma integrada.

Transição de serviços, como descrito pelo volume de Service Transition, diz
respeito à prestação de serviços exigida por um negócio em Business as
usual.

Lista de processos ITIL de Service Transition (ST):

• Transition planning and support
• Change management
• Service asset and configuration management
• Release and deployment management
• Service validation and testing
• Change evaluation
• Knowledge management
ITIL - Information Technology Infrastructure Library
 Service Transition
ITIL - Information Technology Infrastructure Library



                                                        Conceitos ITIL
                  Service Knowledge Management System (SKMS)

             O Sistema de Gestão do Conhecimento (SKMS) é um
               repositório de informação e conhecimento centralizado.
               O seu objetivo é armazenar, analisar e disponibilizar à
               organização um conjunto de dados, informação e
               conhecimento necessários á operação das tecnologias e
               dos sistemas. O SKMS não é necessariamente um único
               sistema. Na maioria dos casos, será um sistema integrado
               suportado em varias fontes de dados.

             Data - from metrics are turned into quality information
             Information - combining this with context, experience and
                  interpretation becomes knowledge
             Knowledge - having the above enables correct decisions to be made
                  which in turn is perceived as wisdom
             Wisdom - the culmination of all of the above
ITIL - Information Technology Infrastructure Library
ITIL - Information Technology Infrastructure Library




             O objetivo da gestão da mudança neste contexto é garantir
                que os métodos e procedimentos padronizados são
                usados ​para o tratamento rápido e eficiente de todas as
                alterações para controlar a infraestrutura, a fim de
                minimizar o número e o impacto de eventuais incidentes
                relacionados ao serviço.

             Gestão da Mudanças pode garantir métodos padronizados,
                processos e procedimentos que são utilizados para todas
                as mudanças, facilitar o manuseio rápido e eficiente de
                todas as mudanças e manter o equilíbrio adequado entre
                a necessidade de mudança e o impacto potencial
                negativo de mudanças.



                                             Redução Risco
ITIL - Information Technology Infrastructure Library




                                                    CAB – Change Advisor Board
                                                  •Gestor da Mudança (Coord.)
                                                  •Utilizadores
                                                  •Clientes
                                                  •Especialistas
                                                  • Programadores
                                                  • Técnicos
                                                  • Outros


                                           ECAB
                                                  ECAB – Emergency CAB
ITIL - Information Technology Infrastructure Library



                                    Um change request deve incluir:
              Unique ID
               Date of submission
               Change Owner
               Initiator of the RFC (if not identical with Change Owner)
                Proposed Change priority (e.g. "Very High (Emergency Change)",
                 "High", "Normal", "Low" - may be overruled by Change
                 Management during Change assessment)
               Description of the Change being applied for
                  Summary description
                  Business case
                     Reason for the Change to be implemented
                     Costs
                     Benefits
                     Consequences if the Change is not implemented
                     References (e.g. to a Problem Record triggering this RFC)
                  Business areas on the client-side affected by the Change
                  Services affected by the Change
                  IT infrastructure components (CIs) affected by the Change


                                            RFC- Request for Change
ITIL - Information Technology Infrastructure Library



                                     Um change request deve incluir:
             Technology aspects (is a new technology being introduced?)
               Risks during the implementation of the Change
                   Identified risks
                   Counter-measures (e.g. reversion procedure)
                   Back-out strategy for the case of a failed Change
                  implementation
               Predicted/suggested time schedule for the implementation
               Estimate of resources for the implementation
                   Required personnel resources (from which areas?)
                   Estimated work effort for the required personnel resources
                   Cost estimate (itemized for bigger Changes)
               Statement as to whether a budget is allocated and cleared for this
                  Change
                If applicable, index of additional supporting documents (e.g. the
                  Service Design Package for major additions or modifications to
                  services)
ITIL - Information Technology Infrastructure Library



                                    Um change request deve incluir:
             Approval or rejection
                 Date
                  Person/ body in charge of the approval (Change Manager/ CAB/
                ECAB)
                 Change reviewers
                 Priority assigned by Change Management
                 Restrictions
                 If applicable, reasons for rejecting the RFC
ITIL - Information Technology Infrastructure Library




                               Estratégia




                                Change
                                Mgment


                 Tatica                       Operacional
ITIL - Information Technology Infrastructure Library




                Tático
               Avalia          Prioritiza       Autoriza      Planeia


             Operacional
                Testa          Implementa       Documenta     Mantem




                                    7 Rs das Mudança
                           Raised
                           Reason               Resources
                           Return              Relationship
                            Risks              Responsible
ITIL - Information Technology Infrastructure Library
ITIL KPIs Change Management

Key Performance Indicator
                          Definition
(KPI)
                          Number of major changes assessed by the CAB
Number of Major Changes
                          (Change Advisory Board)
Number of CAB Meetings    Number of CAB (Change Advisory Board) meetings

                          Average time from registering an RFC with Change
Time for Change Approval/
                          Management until a decision on the RFC is reached
Rejection
                          (i.e. until it is either approved or rejected)

Change Acceptance Rate    Number of accepted vs. rejected RFCs

Number of Emergency       Number of Emergency Changes assessed by the
Changes                   ECAB (Emergency Change Advisory Board)
ITIL - Information Technology Infrastructure Library




                 Objetivos


                 Definir e controlar os Configuration Items
                 Proteger a integridade dos Assets e Cis
                 Garantir informação actual e fidedigna de assets e CIs
ITIL - Information Technology Infrastructure Library




                 Um CI deve, normalmente, ter:

               Unique identifier
               Name
               Description
               CI owner/ person in charge
               CI type, for example
                  Main Type (e.g. Service, Hardware, Software,
                Document, Staff ...)
                  Sub-type (e.g. Server, Printer, ... - refinement of the
                classification into categories)
               Reporting, auditing and verification requirements
               Manufacturer information
                  Manufacturer name
                  Serial number
ITIL - Information Technology Infrastructure Library




                  Um CI deve, normalmente, ter:

             License number/ reference to license contract
                Version
                Modification history of the CI Record
                  Date of creation
                  Modifications
                  Description of modification
                  Date
                  Person in charge
                Location
                  Physical location, if applicable
                  Logical location, if applicable (e.g. fileserver directory)
ITIL - Information Technology Infrastructure Library




                 Um CI deve, normalmente, ter:

             Status history (description of the life cycle of a CI with
                 status values, as for example „Undergoing Test“, ...,
                 „Active“, ..., „Undergoing Maintenance“, ..., „Out of
                 Operation“, ...)
                   Present status and version
                   Status and version history (historical Changes to the
                 status of the CI or Changes planned for the future)
                      Status change
                      Description
                      Time and date of the Change in status
                Relationships to IT services
ITIL - Information Technology Infrastructure Library




                 Um CI deve, normalmente, ter:

             Relationships to other CIs, e.g.
                   Is a component of
                   Is associated with
                   Uses
                   Is a characteristic of
                   Is a new version of
                   Will be replaced by
                Relationships to other data     objects   within Service
                 Management
                   Incident Records
                   Problem Records
                   Known Errors
                   Change Records
               License details
ITIL - Information Technology Infrastructure Library




                 Um CI deve, normalmente, ter:


               Document references
                 Applicable policies and guidelines
                 Contractual documentation
                 Operating documentation
                 User documentation
                 Emergency-relevant documentation
                 Other documentation



                 Ex. http://www.onecmdb.org
ITIL - Information Technology Infrastructure Library
ITIL - Information Technology Infrastructure Library
ITIL KPIs Service Asset and Configuration Management

Key Performance
                          Definition
Indicator (KPI)
                          Frequency of physical verifications of CMS
Verification Frequency
                          contents
                          Number of Incidents reported where the
Number of Incidents
                          underlying cause of the Incident is the result of
owing to inaccurate CMS
                          inaccurate configuration management
Information
                          information
Effort for CMS            Average work effort for physical verifications of
Verifications             the CMS contents
                          Percentage of configuration components for
CMS Coverage
                          which data is kept in the CMS
Number of unauthorized    Number of unauthorized changes identified as a
Changes detected          result of audits performed using automatic
automatically             configuration update software
                          Number of errors found in the CMS as a result of
Number of CMS Errors
                          an audit
ITIL - Information Technology Infrastructure Library




             Development Work Order
               A Work Order for the development or customization of an
                application or system, typically issued from Release
                Management.

             Installation Work Order
                A Work Order for the installation of an application, system
                 or infrastructure component, typically issued from
                 Release Management.

             Release Policy
               A set of rules for deploying releases into the live
                 operational environment, defining different approaches
                 for releases depending on their urgency and impact.
ITIL - Information Technology Infrastructure Library




             Release
               A Release (also referred to as a Release Package) consists
                 of a single Release Unit or a structured set of Release
                 Units.

             Release Record
               A Release Record contains all details of a Release,
                 documenting the history of the Release from the first
                 planning stages to closure.

             Release Unit
               A Release Unit is a set of new, changed and/or unchanged
                 Configuration Items, which are tested and introduced
                 into the live environment together to implement one or
                 several approved Changes.
ITIL - Information Technology Infrastructure Library




           Post Implementation Reviews
ITIL KPIs Release and Deployment Management



Key Performance
                          Definition
Indicator (KPI)
                          Number of releases rolled out into the
Number of Releases        productive environment, grouped into Major and
                          Minor Releases
Duration of Major         Average duration of major deployments from
Deployments               clearance until completion
Number of Release
                          Number of releases which had to be reversed
Backouts
Proportion of automatic   Proportion of new releases distributed
Release Distribution      automatically
ITIL - Information Technology Infrastructure Library




             Planeamento da transição e de apoio: o planeamento e
                 coordenação necessárias para uma correta introdução da
                 funcionalidade especificada no projeto.

             Nesta fase define-se a estratégia de transição, prepara-se a
                transição de serviços, desenvolve-se o plano de transição
                de serviços e de suporte às partes interessadas.
ITIL - Information Technology Infrastructure Library




             Project Initiation
                To define stakeholders, responsibilities and resources available to the project,
                  as well as documenting risks, constraints and assumptions affecting the
                  project.

             Project Planning and Coordination
                To make sure service transitions projects are planned in accordance with the
                  organization's Project Management guidelines, and to coordinate activities
                  and resources across projects. This process is not responsible for detailed
                  planning of project phases but triggers planning activities performed by
                  other processes.

             Project Control
                To monitor project progress and resource consumption, to expedite progress
                  when required and to initiate corrective action if required.

             Project Reporting and Communication
                To provide an overall summary of all planned or ongoing Service Transition
                  projects as an information for customers and other Service Management
                  processes.
ITIL KPIs Project Management (Transition Planning and Support)


Key Performance
                         Definition
Indicator (KPI)
                         Number of major release rollouts under the
Number of Projects
                         control of Project Management

Percentage of Projects   Percentage of projects which are started with
with Project Charters    a signed Project Charter in place

Number of Changes to     Number of changes to the Project Charter
Project Charter          after project start
Adherence to Project     Actual vs. planned consumption of financial
Budget                   and personnel resources

Project Delays           Actual vs. planned project completion dates
ITIL - Information Technology Infrastructure Library




             Serviço de validação e testes

             São processos responsáveis ​p ela criação e execução de
                planos de teste que validar se os requisitos foram
                cumpridos.

              Isso inclui o a confirmação dos níveis de serviço que vão ser
                  disponibilizados, de forma a garantir os níveis adequados
                  de     disponibilidade,   capacidade,      segurança    e
                  continuidade (também referidos como "garantia ").
ITIL - Information Technology Infrastructure Library
ITIL KPIs Service Validation and Testing

Key Performance
                           Definition
Indicator (KPI)
Percentage of failed
                           Percentage of release components which fail to
Release Component
                           pass acceptance tests
Acceptance Tests
Number of identified       •Number of identified errors during release
Errors                     testing per release
                           Time until re-submission of fixed release
Time for Error Fixing
                           components
Incidents caused by New    Number of Incidents attributable to new
Releases                   releases

Percentage of failed       Percentage of Service Acceptance Tests which
Service Acceptance Tests   fail to obtain the customer’s sign-off
ITIL - Information Technology Infrastructure Library




             Avaliação

             Este processo pode ser usado genericamente de forma
                 independente para verificar se um processo atende aos
                 requisitos definidos.
             Essencialmente, o processo cria um plano de teste e avalia
                 formalmente os resultados previstos e os resultados
                 reais.
             A saída é, então, analisada com as partes interessadas que
                 deverão tomar decisões de gestão adequadas.

             A validação e testes garantem que o resultado está de
                acordo com o planeado.

             A Avaliação garante que o resultado está de acordo com as
                necessidades do negócio.
ITIL - Information Technology Infrastructure Library




             Complaints Management
               Process Objective: To assess customer complaints and to
                instigate corrective action if required.

             Customer Satisfaction Survey
               Process Objective: To plan, carry out and evaluate regular
                customer satisfaction surveys. The principal aim of this
                process is to learn about areas where customer
                expectations are not being met before customers are lost
                to alternative service providers.

             Service Review
               Process Objective: To review business services and
                 infrastructure services on a regular basis. The aim of this
                 process is to improve service quality where necessary,
                 and to identify more economical ways of providing a
                 service where possible.
ITIL - Information Technology Infrastructure Library
ITIL - Information Technology Infrastructure Library




             Service Transition

             Transição de Serviço irá garantir a qualidade dos serviços
                 prestados aos clientes e partes interessadas. Irá garantir
                 que requisitos funcionais, técnicos e de desempenho são
                 cumpridos (definidos durante a fase de Desenho de
                 Serviço).

             Os OUTPUTS do Service Transition servirão de entrada à fase
                de Operação de Serviço.
ITIL - Information Technology Infrastructure Library



     Próximo capítulo



        Service Operation
ITIL V3 – Service Operation

           •   Foco na entrega dos serviços de acordo com as estratégias
               definidas

           •   Processos
                – Event Management
                – Incident Management
                – Problem Management
                – Request Fulfillment
                – Access Management

           •   Funções
                – Service Desk
                – Technical Management
                – IT Operations Management
                – Application Management
ITIL - Information Technology Infrastructure Library
 Service Operation

Serviço de Operação (SO) tem como objetivo proporcionar melhores práticas para
alcançar os níveis acordados de entrega de serviços, tanto para os utilizadores finais
como os clientes ("clientes" refere-se aos indivíduos/empresas que pagam pelo serviço e
negoceiam os SLAs ). Operação do serviço, é a componente do ciclo de vida onde os

serviços e o valor são realmente entregues. As funções operacionais incluem a
gestão técnica, gestão aplicacional, gestão de operações e logistica, atendimento e
resolução de problemas, bem como as responsabilidades de coordenação com as
restantes processos do ITIL. Processos do SO (Service Operation)
     1.   Gestão de Incidentes
     2.   Gestão de Problemas
     3.   Gestão de Eventos
     4.   Gestão de Pedidos
     5.   Gestão de Acessos
     6.   Gestão Operações
ITIL - Information Technology Infrastructure Library
 Service Operation
ITIL - Information Technology Infrastructure Library




                Objetivo processo: Gerir o ciclo de vida de todos os
                   incidentes. O objetivo principal da Gestão de
                   Incidentes é devolver aos utilizadores o serviço de
                   TI o mais rapidamente possível.
ITIL - Information Technology Infrastructure Library




                Urgência
ITIL - Information Technology Infrastructure Library




                Impacto
ITIL - Information Technology Infrastructure Library




                Urgência vs Impacto
ITIL - Information Technology Infrastructure Library




                A Gestão de Incidentes deve corrigir o serviço em
                   questão o mais rápido possível sem o problema que
                   se estenda para outras áreas da organização ou do
                   negócio. O down-time de um serviço de IT pode
                   condicionar a atividade da organização e fazer com
                   que o haja perdas económicas. A equipa de Gestão
                   de Incidentes deve estar sempre pronta a intervir (a
                   qualquer hora, a qualquer momento, em qualquer
                   lugar).


                Exemplo: Problema de impressão
ITIL - Information Technology Infrastructure Library




                Exemplo: Problema de impressão

                Quando um funcionário comunica uma situação de
                   impossibilidade de impressão, pode haver várias razões
                   pelas quais ele é incapaz de imprimir. O pessoal de serviço
                   tem de fazer as perguntas certas para perceber e prioritizar
                   o incidente. Aqui estão algumas possibilidades.

                •   A Impressora para onde pretende imprimir está configurada
                    na sua máquina? (ou, já alguma vez conseguiu imprimir para
                    essa impressora)
                •   Qual é o nome da impressora?
                •   Existe alguma mensagem de erro ou aviso na impressora
                    (ex. Toner vazio)
                •   A impressora tem papel?
                •   Existe algum atolamento de papel, dentro da impressora
ITIL - Information Technology Infrastructure Library




                Exemplo: Problema de impressão

                Após as questões gerais relativas ao incidente, devem ser
                    registadas as questões relativas ao detalhe:

                •   Detalhe do requisitante
                •   Localização exata
                •   Identificação do ponto de rede
                •   Identificação do PC (eventual. Hardware e software
                    instalado)
ITIL - Information Technology Infrastructure Library




                Exemplo: Problema de impressão

                Toda a informação é registada e o pessoal de apoio técnico deve
                    responder ao requisitante com soluções alternativas para
                    imprimir:

                •   Direcionar o pedido de impressão para outra impressora que
                    esteja devidamente funcional
                •   Reconfigurar ou Re-Instalar Drivers de Impressão no PC
                •   Configurar corretamente a impressora
                •   Reparar ou substituir a impressora
ITIL - Information Technology Infrastructure Library




                An Incident Record typically contains the following
                   information:

              Unique ID of the Incident (usually allocated automatically
               by the system)
              Date and time of recording
              Service Desk agent responsible for the registration
              Method of notification
              Caller/ user data
              Callback method
              Description of symptoms
              Affected users/ business areas
              Affected service(s)
ITIL - Information Technology Infrastructure Library




                 An Incident Record typically contains the following
                    information:

             Prioritization, a function of the following components:
                   Urgency (available time until the resolution of the
                 Incident), e.g.
                      Up to 0.5 hrs
                      Up to 2.0 hrs
                      Up to 6.0 hrs
                   Impact (damage caused or potential damage to the
                 business), e.g.
                      "High" (interruption to critical business processes)
                      "Normal" (interruption to the work of individual
                 employees)
                      "Low" (hindrance to the work of individual
                 employees, continuation of work possible by means of a
                 circumventive solution)
ITIL - Information Technology Infrastructure Library




                 An Incident Record typically contains the following
                    information:

                 Priority (for example in stages 1, 2 and 3): The result
                      from the combination of urgency and impact
                  Major Incident flag (to indicate that the Incident is
                treated as a Major Incident)
               Relationships to CIs
               Product category, usually selected from a category-tree
                according to the following example:
                  Client PC
                     Standard configuration 1
                     ...
                  Printer
                     Manufacturer 1
                     ...
ITIL - Information Technology Infrastructure Library




                 An Incident Record typically contains the following
                    information:

                  Incident category, usually selected from a category-tree
                        according to the following example:
                   Hardware error
                       Server A
                       Server B
                       ...
                   Software error
                       System A
                       System B
                   ...
               Links to related Incident Records (if a similar outstanding
                Incident exists, to which the new Incident is able to be
                attributed)
ITIL - Information Technology Infrastructure Library




                An Incident Record typically contains the following
                   information:

                Links to related Problem Records (if any outstanding
                     Problems exist, to which the new Incident is able to
                     be attributed)
              Activity log/ resolution history
                 Date and time
                 Person in charge
                 Description of activities
                 New Incident status (if the activity results in a change
               of status)
ITIL - Information Technology Infrastructure Library




                An Incident Record typically contains the following
                   information:

                 Closure data
                      Closure categories (if required, revised product
                    and Incident categorizations)
                      Problems raised (if the Incident is likely to recur
                    and preventive action is necessary)
                      Resolution type (elimination of the root cause vs.
                    application of a Workaround; if the Incident was
                    resolved by applying a Workaround: indication of
                    applied Workaround)
                      Customer feedback (is the Incident resolved from
                    the customer’s/ user’s point of view?)
ITIL - Information Technology Infrastructure Library




                Um incidente é um evento que não faz parte da
                  normal operação das TIs.

                Um incidente interrompe ou reduz a qualidade do
                  serviço de TI.

                Incident Management concentrates on restoring the
                    service to users as quickly as possible, in order to
                    minimize business impact.
ITIL - Information Technology Infrastructure Library




                Um problema é a causa desconhecida de um ou mais
                incidentes

                Objetivo processo: Os principais objetivos deste
                   processo é evitar incidentes e minimizar o impacto
                   dos mesmos. De forma pró-ativa analisa registos de
                   incidentes, e utiliza os dados recolhidos por outros
                   processos de IT Service Management para identificar
                   tendências ou problemas que possam acontecer.

                Metas e Objetivos

                •   Prevenir problemas e incidentes resultantes
                •   Eliminar incidentes recorrentes
                •   Minimizar o impacto dos incidentes que não podem
                    ser impedidos
ITIL - Information Technology Infrastructure Library




                Um problema é uma condição, muitas vezes
                  identificado como um resultado de vários incidentes
                  que exibem sintomas comuns.

                Problemas também podem ser identificados a partir de
                   um único incidente significativo, indicativo de um
                   único erro, cuja causa é desconhecida, mas para o
                   qual o impacto é significativo.

                Known Error
                Um erro conhecido é uma condição identificada por um
                   diagnóstico que identificou claramente a causa de
                   um problema. Um erro conhecido deve ter o
                   subsequente desenvolvimento de uma solução
                   alternativa e de um Change Request.
ITIL - Information Technology Infrastructure Library




                O processo de gestão de problema destina-se a reduzir
                   o número e a gravidade dos incidentes e deve
                   elaborar a documentação necessária para que as
                   primeiras e segundas linhas do helpdesk possam
                   ajudar a ultrapassar as situações de interrupção de
                   serviço.

                O processo de Gestão de Problemas deve pautar pela
                  pró-atividade, se possível identificando e resolvendo
                  os problemas antes que os incidentes sejam
                  detetados. Tais processos incluem:

                •     Análise de tendências;
                •      Segmentação e ações de apoio mais direcionadas;
                •      Fornecimento de informações para a organização
                    (ex. necessidade de investimentos)
ITIL - Information Technology Infrastructure Library




                Exemplo: Problema de impressão

                Neste caso, dois utilizadores queixam-se dos mesmos
                   sintomas (impossibilidade de impressão). Quando o
                   segundo incidente é comunicado, e havendo
                   correspondência semelhante entre os incidentes
                   individuais, podemos apontar para um ponto único
                   de falha (SPOF). Isso já pode ser classificado como
                   um problema, uma vez que pode afetar
                   adversamente a atividade de um grupo de
                   funcionários.
                A equipe de suporte deve resolver a situação para
                   restaurar a Qualidade de Serviço (QoS).
                Concluindo que há um mau funcionamento da
                   impressora e que esse problema está a causar os
                   incidentes, a impressora deve ser substituída (ou
                   reparada, dentro dos prazos do SLA)
ITIL - Information Technology Infrastructure Library
ITIL - Information Technology Infrastructure Library
ITIL - Information Technology Infrastructure Library




            Ex. Árvore de Decisão – Prioridade Problema
ITIL - Information Technology Infrastructure Library
ITIL - Information Technology Infrastructure Library




                Gestão de Problemas é semelhante à Gestão de
                   Incidentes, uma vez que permite à organização ou
                   empresa      descobrir qual é o problema e
                   restabelecer o serviço em questão o mais rápido
                   possível. No entanto, Gestão de Problemas é
                   pensado para soluções mais definitivas e constantes
                   do que a Gestão de Incidentes.
                Gestão de Incidentes – colocar o serviço a funcionar
                   novamente, o mais rapidamente possível

                Gestão de Problemas - descobrir exatamente o que
                  provocou os incidentes e como evitar que esse
                  problema nunca mais volte a acontecer.

                Ambos devem ser usados para garantir que o seu
                  serviço está a ser executado e fornecido
                  corretamente.
ITIL - Information Technology Infrastructure Library




            A Problem Record      typically   contains   the   following
              information:

             Unique ID of the Problem (usually allocated automatically
               by the system)
              Date and time of detection
              Problem owner
              Description of symptoms
              Affected users/ business areas
              Affected service(s)
              Prioritization, a function of the following components:
                 Urgency (available time until the resolution of the
               Problem), e.g.
                    Up to 5 working days
                    Up to 2 weeks
                    Up to 4 weeks
ITIL - Information Technology Infrastructure Library




            A Problem Record      typically   contains   the   following
              information:

             Degree of severity (damage caused to the business), e.g.
                    "High" (interruption to critical business processes)
                    "Normal" (interruption to the work of individual
               employees)
                    "Low" (hindrance to the work of individual
               employees, continuation of work possible by means of a
               circumventive solution)
                 Priority (for example in stages 1, 2 and 3): The result
               from the combination of urgency and the degree of
               severity
              Relationships to CIs
ITIL - Information Technology Infrastructure Library




            A Problem Record     typically   contains   the   following
              information:

            Product category, usually selected from a category-tree
               according to the following example:
                 Client PC
                     Standard configuration 1
                     ...
                 Printer
                     Manufacturer 1
                     ...
              Problem category, usually selected from a category-tree
               according to the following example:
                 Hardware error
                 Software error
                 ...
ITIL - Information Technology Infrastructure Library




            A Problem Record        typically   contains   the   following
              information:

            Links to related Problem Records (if there are other
                outstanding Problems related to this one)
               Links to related Incident Records (if outstanding Incidents
                exist, whose solution depends on the solution of this
                Problem)
               Links to Known Errors and Workarounds (if Known Errors
                and Workarounds related to the Problem have been
                identified)
               Activity log/ resolution history
                  Date and time
                  Person in charge
                  Description of activities
                  New Problem status (if the activity results in a change
                of status)
ITIL - Information Technology Infrastructure Library




               “Problem Management involves root-cause analysis to
               determine and resolve the cause of events and incidents,
               proactive activities to detect and prevent future
               problems/incidents and a Known Error sub-process to
               allow quicker diagnosis and resolution if further incidents
               do occur.”
ITIL - Information Technology Infrastructure Library




                Objetivo processo: Detetar eventos, dar-lhes sentido e
                   determinar a adequada ação de controle. Gestão de
                   eventos é, portanto, uma base de Acompanhamento
                   e Controle Operacional.

                Um evento pode ser definido como qualquer ocorrência
                   detetável ou percetível que tem importância para a
                   gestão da infraestrutura de TI ou para a entrega do
                   Serviço de TI.
                A avaliação do impacto de um evento é fundamental
                   para perceber o desvio que pode causar aos
                   serviços.
ITIL - Information Technology Infrastructure Library




                Uma eficaz Operação de Serviço precisa de conhecer o
                    estado da infraestrutura e detetar qualquer desvio
                    da operação, face ao normal ou ao esperado.
                Esta monitorização de estado pode ser baseado em dois
                    tipos de ferramentas:

                • Ferramentas ativas de monitorização
                Existe uma pro-atividade na verificação do estado dos
                    CIs mais importantes para determinar o seu estado
                    e disponibilidade. As exceções irão gerar alertas.

                • Ferramentas de monitorização Passiva
                que detetam e correlacionam alertas e eventos
                   operacionais ou comunicações geradas pelos CIs (ex.
                   notificações de S.O)
ITIL - Information Technology Infrastructure Library




                A Gestão de eventos é o ponto de entrada para a
                   execução de muitos processos e atividades de
                   operação.

                Fornece formas de comparação do desempenho real e
                   do comportamento em relação aos padrões de
                   desenho de SLAs.

                Gestão de eventos fornece também uma base para a
                   Garantia de Serviço e Relatórios de Melhoria de
                   Serviço (coberto em detalhes no CSI)
ITIL - Information Technology Infrastructure Library




                “Event Management is the process that monitors all
                   events that occur through the IT Infrastructure to
                   allow for normal operation and also to detect and
                   escalate exception conditions.”
ITIL - Information Technology Infrastructure Library




                Objetivo processo: Para cumprir solicitações de serviços
                   (na maioria dos casos alterações menores -
                   standard)

                O processo em si é bastante simples:
                • fornecer ao cliente/utilizador um "menu de
                   serviços" que ele possa escolher, aplicando critérios
                   de qualificação (custos, prioridades, arquitetura,
                   etc.). Caso esses critérios resultem em "go", dar
                   seguimento à solicitação.

                (exemplo: pedidos de alteração de passwords ou
                   pedidos de informação).
ITIL - Information Technology Infrastructure Library
ITIL - Information Technology Infrastructure Library




                                                  Incidente
ITIL - Information Technology Infrastructure Library




                Algumas vezes conhecido como Rights Management ou
                    Gestão de Identidades

                Objetivos e Metas

                Tem como principal objetivo garantir que os
                   utilizadores têm um nível de acesso às aplicações e
                   informação, adequado às suas necessidades.
                   Conceder aos utilizadores autorizados o direito de
                   utilizar um serviço, enquanto impedindo o acesso a
                   usuários não-autorizados.

                Deve garantir a execução de políticas e ações definidas
                   no Serviço “Information Security Management” e
                   “Availability Management”
ITIL - Information Technology Infrastructure Library




                Access Management: Este é o processo de concessão de
                   direitos de utilização de um serviço, e restringindo
                   o acesso a utilizadores não-autorizados. Baseia-se
                   na capacidade de identificar com precisão os
                   utilizadores autorizados e gerir os acesso aos
                   serviços    necessários   durante    as   diferentes
                   fases/funções dos seus recursos humanos (RH).
ITIL - Information Technology Infrastructure Library




                Sub-processos e objetivos de processo:

                Manutenção do Catálogo de Funções/ Perfil de Acesso
                   dos Utilizadores
                  Objetivo processo: Certificar-se que o catálogo de
                   funções/perfis de acesso de utilizadores está
                   apropriado para os serviços fornecidos.

                Processamento de pedidos de acessos de utilizadores
                   Objetivo processo: Processar pedidos para adicionar,
                   alterar ou revogar direitos de acesso. Certificar que
                   só os utilizadores autorizados têm o direito de
                   utilizar um serviço.
ITIL - Information Technology Infrastructure Library




                Direitos de acesso
                Pedido de Direitos de Acesso
                Registro de Identidade do Utilizador
                Pedido de identidade do Utilizador
                Papel Utilizador
                Perfil de acesso /Função
                Papel Requisitos Utilizador
ITIL - Information Technology Infrastructure Library
ITIL - Information Technology Infrastructure Library
ITIL - Information Technology Infrastructure Library




            Identity Lifecycle Management
ITIL - Information Technology Infrastructure Library
ITIL - Information Technology Infrastructure Library
ITIL - Information Technology Infrastructure Library




                Unidade funcional com um conjunto de colaboradores
                   dedicados e responsáveis por lidar com uma
                   variedade de eventos de serviço, atuando como o
                   ponto único de contato para utilizadores de SIs e TIs
ITIL - Information Technology Infrastructure Library
ITIL - Information Technology Infrastructure Library




                 O service desk é uma das quatro funções ITIL e está
                    principalmente associada com a fase do ciclo de
                    vida Serviço de Operação. As tarefas incluem
                    manipulação de incidentes e solicitações, e fornecer
                    uma interface para outros processos ITSM. As
                    características incluem:

            •      único ponto de contato (SPOC) -não necessariamente o
                primeiro ponto de contato (FPOC)
            •      único ponto de entrada
            •      único ponto de saída
            •      fácil para os clientes e utilizadores
            •      garantia de integridade dos dados
            •      canal de comunicação simplificada
ITIL - Information Technology Infrastructure Library




                  Principais propósitos do Service Desk incluem:

            •    controle incidente: a gestão do ciclo de vida de todas as
                 solicitações de serviço
            •    comunicação: manter um cliente informado do progresso
                 e consultoria sobre soluções alternativas

            A função de service desk pode ter vários nomes, tais como:

                Call center : grandes volumes de chamadas telefónicas e
                 é baseado em fornecimento de informações e registo de
                 solicitações
                Help desk : gerir, coordenar e resolver incidentes o mais
                 rápido possível no nível de suporte principal
                Service desk: não apenas lida com os incidentes,
                 problemas e perguntas, mas também fornece uma
                 interface para as outras atividades.
ITIL - Information Technology Infrastructure Library




            Service Desk trata de:
            pedidos de mudança, contratos de manutenção, licenças de
               software, gestão de nível de serviço, gestão de
               configuração, gestão de disponibilidade, gestão
               financeira e gestão de continuidade de serviços

            Service Desk pode ser (ao nível de estrutura)
            Local: para atender às necessidades de empresas locais -
                prática somente até vários locais que requerem serviços
                de apoio estão envolvidas
            Central: para organizações com vários locais - reduz os
                custos operacionais e melhora a utilização dos recursos
                disponíveis
            Virtual: para entidades multinacionais onde o atendimento
                poder ser feito em qualquer lugar do mundo, através de
                tecnologias de comunicação globais
ITIL - Information Technology Infrastructure Library




                Gestão de Aplicações será responsável por gerir as
                   aplicações em todo o seu ciclo de vida.
ITIL - Information Technology Infrastructure Library




                Requisitos

                Trabalhar com as unidades de negócio para identificar
                   os requisitos do processo funcional e de negócio
                   para a alteração ou desenvolvimento de nova
                   aplicação.

                Durante este processo, serão identificado os requisitos
                   iniciais do nível de serviço.
ITIL - Information Technology Infrastructure Library




                Projeto/Design

                A equipe de análise traduz os requisitos para uma
                   solução técnica. Neste ponto, é realizado um
                   business case de forma a calcular o Custo Total de
                   Propriedade (TCO)

                Em muitos casos, decorre um processo de negociação
                   interno, onde os requisitos e níveis de serviço são
                   afinados, com o objetivo de ajustar os custos ao
                   nível que a empresa pode pagar.
ITIL - Information Technology Infrastructure Library




                Construir

                Esta é fase de aplicação real de programação e testes
                    de processo.
                 Todos os componentes são desenvolvidos e testados
                    individualmente e sistemicamente para descobrir
                    eventuais falhas funcionais e processo. Assim que o
                    teste de qualidade final foi concluída, far-se-á o
                    sign-off para permitir a introdução no ambiente de
                    produção.
ITIL - Information Technology Infrastructure Library




                Implementar

                Este sub-processo abrange a implementação da nova
                    aplicação.
                Para além da inclusão da circulação de módulos em
                    produção, inclui-se também a formação necessária
                    para efetivamente usar as novas funcionalidades.
ITIL - Information Technology Infrastructure Library




                Operar

                Esta etapa do processo cobre o dia-a-dia "cuidados e
                    gestão" da nova aplicação. Mudanças em requisitos
                    regulatórios ou legislativos seriam abordados nesta
                    etapa. Se os utilizadores finais descobrirem falhas
                    na aplicação, eles são abordados nesta etapa.

                Os níveis de serviço são monitorados e o desempenho
                   da aplicação é avaliado e documentado.

                O objetivo deste subprocesso é minimizar os impactos
                   sobre o negócio de questões relacionadas com a
                   utilização normal da aplicação.
ITIL - Information Technology Infrastructure Library




                Otimizar

                Este é o último passo no ciclo de Gestão de Aplicações.
                    A otimização de desempenho técnico e funcional
                    são abordados nesta etapa. As equipas de gestão de
                    desempenho analisam os relatórios e a informação
                    existente para identificar eventuais oportunidades
                    de melhoria de desempenho.
ITIL - Information Technology Infrastructure Library




                Gestão Técnica presta assistência técnica e apoio para a
                   gestão da infraestrutura de TI.

                Este processo de ITIL de Gestão Técnica contém todas
                    as atividades de Gestão Técnica não incluídos em
                    outros processos ITIL. Outras atividades técnicas
                    embutidas noutros processos são documentados
                    nesses processos, como ex. as responsabilidade
                    atribuídas ao papel do Analista Técnico.

                O papel da função de gestão técnica é fornecer
                  conhecimento técnico e de gestão global da
                  infraestrutura de TI.
ITIL - Information Technology Infrastructure Library




                Os    objetivos desta função passam por planear,
                     implementar e manter uma infraestrutura técnica
                     estável para apoiar os processos de negócio da
                     empresa. Isto inclui a formação de pessoal
                     adequado para implementar e gerir a tecnologia
                     necessária para entregar e suportar serviços de TI.

                (ex. Gestão Técnica dos equipamentos do Datacenter ou
                    Rede).
ITIL - Information Technology Infrastructure Library




                Objetivo processo: Monitorizar e controlar os serviços
                   de IT e sua infraestrutura

                O processo de Controle de Operações de TI executa
                   tarefas do dia-a-dia       relacionadas com    o
                   funcionamento de componentes de infraestrutura e
                   aplicações. Isto inclui agendamento de tarefas,
                   backup, gestão de produção.

                Subprocesso: Facilities Management

                Gerir o ambiente físico onde a infraestrutura de TI está
                   localizada. Gestão de instalações inclui todos os aspetos de
                   gestão do ambiente físico, pelo poder do exemplo e de
                   refrigeração, gestão de acessos físicos, construção e
                   monitorização ambiental.
ITIL - Information Technology Infrastructure Library




                O foco desta função - Operações IT- é o dia-a-dia, o
                   curto prazo das atividades necessárias para operar e
                   suportar serviços de TI.

                Essas ações operacionais são realizadas em períodos de
                    tempo relativamente longo, são normalmente
                    repetíveis e procedimentos padronizados.

                O pessoal da Gestão Técnica e de Gestão de Aplicações
                   deve ajudar a equipe de gestão de operações.
ITIL - Information Technology Infrastructure Library
 Resumo – S. Strategy
        Definir a visão
        Definir objetivos de alto nível, ao nível das TIs que estejam
        alinhados com os objetivos da organização e do negócio.

            • Reduzir custos, para um mínimo possível, oferecendo o
            serviço com a melhor qualidade e sem interrupções.
            • Fornecer serviços com disponibilidade de 99,9%
            • Disponibilizar novos serviços aos utilizadores e
            melhorar aqueles já existentes


            Estes objetivos posteriormente vão ajudar a definir
            objetivos específicos e metas a alcançar (fase de
            desenho)
ITIL - Information Technology Infrastructure Library
 Resumo – S. Strategy
        Onde Estamos
        Para perceber onde estamos (AS-IS), podem ser produzidas
        algumas estatísticas com base em KPI-Key Performance
        Indicators, como por exemplo:

           Número total de chamadas recebidas
           Número total de resoluções na primeira chamada
           Downtime médio de serviços por semana, mês, trimestre e
        ano.
         Novos serviços introduzidos
         Forma de distribuição de pessoal de apoio, pelo nível 1, nivel2,
        e nvel3 (quando existem)
         Tempo total gasto pela equipa de Suporte por nível
ITIL - Information Technology Infrastructure Library
 Resumo – S. Strategy
        Onde queremos estar
        Sabendo onde estamos, deveremos definir metas específicas
        para melhorar a performance e desempenho. Com base em
        indicadores KPI, devemos definir metas específicas para
        melhorar o serviço. Estas metas podem ser objetivos de
        curto prazo (Quick Wins), como por exemplo:

            Reduzir em 40% o volume de chamadas telefónicas
         Aumentar a taxa de resolução na primeira chamada em 20%
         Reduzir a interrupção de serviço causada pelos incidentes mais
        frequentes
ITIL - Information Technology Infrastructure Library
 Resumo – S. Strategy
        Como vamos atingir
        Implementando os processos do ITIL (ou parte deles)
        teremos melhores condições para chegar às metas definidas

        Exemplos:

        Reduzir em 40% o volume de chamadas telefónicas
           Implementar um portal de self-service para os utilizadores poderem
        consultar a solução para problemas mais comuns, para poderem consultar os
        manuais online ou poderem solicitar serviços.

        Aumentar a taxa de resolução na primeira chamada em 20%
        Implementar uma solução de ServiceDesk, com acesso a BD de ativos e com
        SW de Monitorização da Rede para identificar mais rapidamente os problemas
        e poder resolvê-los de imediato.
ITIL - Information Technology Infrastructure Library
 Resumo – S. Strategy
        Como vamos medir e reavaliar
        Através da definição e verificação de KPIs que auxiliem a
        tomada da decisão no sentido certo à visão inicialmente
        definida.

        Exemplos

        •    Definir prazos para verificar o impacto das metas de curto
        prazo (Quick Wins). Avaliar impacto apos esse prazo.
        •    Verificar quantos utilizadores estão registados no portal de self-
        service. Verificar quantos puderam resolver os seus problemas e
        analisar como é que a autoresolução se traduziu nos vários níveis de
        suporte.
        •    Verifique se a taxa de resolução na primeira chamada tem
        aumentado
        •    Elaborar e Analisar os resultados de Inquéritos de Satisfação dos
        Utilizadores
ITIL - Information Technology Infrastructure Library



     Próximo capítulo



        Continual Service Improvement
ITIL V3 – Continual Service Improvement

           •   Guia para avaliação e melhoria de:
                – Maturidade de gestão de serviços
                – Qualidade e alinhamento dos serviços
                – Desempenho dos processos de TI

           •   Definição de métricas em três níveis:
                – Tecnologia
                – Serviços
                – Processos

           •   Processos
                – Measurement and Control
                – Service Measurement
                – Service Assessment and Analysis
                – Service Level Management
ITIL - Information Technology Infrastructure Library
 Continual Service Improvement
ITIL - Information Technology Infrastructure Library




                 Este capítulo tem como objetivo fornecer orientações
                     práticas para avaliar e melhorar a qualidade dos
                     serviços e a maturidade global do serviço ITSM.

                 Actividades:

                 Análises dos SLAs
                     Analisar
                     Produzir
                 Auditorias Internas e análise de maturidade
                 Análise de tendências
                 Revisão de Serviços, para identificar oportunidades de melhorias
                 Gestão da Informação
                 Inquéritos de Satisfação dos Clientes
                 …
ITIL - Information Technology Infrastructure Library




                 Métricas

                 1. KPIs – Key Performance Indicators
                 2. CSFs – Critical Success Factors
                 3. Baselines

                 4. Métricas de Tecnologia
                 5. Métricas de Processos
                 6. Métricas de Serviços
ITIL - Information Technology Infrastructure Library
ITIL - Information Technology Infrastructure Library
ITIL - Information Technology Infrastructure Library


                  Porquê Medir?



                 Porquê medir?



                                 Direcionar    Validar




                                 Melhorar     Justificar
ITIL - Information Technology Infrastructure Library
ITIL - Information Technology Infrastructure Library
ITIL - Information Technology Infrastructure Library
ITIL - Information Technology Infrastructure Library




                 Benchmarking


                 •   Benchmarking interno,onde a organização define a
                     Baseline e compara a evolução com esse ponto de
                     referencia
                 •   Comparação com normas e standards da industria
                     ou com as boas práticas em vigor.
                 •   Compraração direta com outras organizações
                 •   Compraração com outros departamentos


                 Benefícios imediatos – Quickwins
ITIL - Information Technology Infrastructure Library




                Durante o ciclo de vida do serviço, é recolhida uma
                quantidade significativa de dados e informações.

                No entanto, apenas uma pequena parte dessa informação
                será importante para o negócio.

                A maior parte da informação recolhida apenas é útil para
                um conjunto reduzido de pessoas.

                Um gestor estará mais preocupado em conhecer as
                medidas de melhoria contínua introduzidas no sistema,
                do que a lista de problemas que aconteceram nos últimos
                meses.
ITIL - Information Technology Infrastructure Library




                 Politicas de comunicação

             É   fundamental definir e acordar uma política de
                 comunicação/reporting e definir as regras dos relatórios
                 da gestão de serviços:
             · Público-alvo / pontos de vista do negócio
             · O que medir e oque informar
             · Fórmulas de cálculo de indicadores
             · Periodicidade de Relatórios
             · Forma de envio e tipo de suporte
             · Agendamento de reuniões para analisar e discutir os
                 relatórios
ITIL - Information Technology Infrastructure Library




                      Right content for the right audience
ITIL - Information Technology Infrastructure Library




                Áreas que devem ser abordadas por iniciativas de
                melhoria (resultando em alterações ao serviço e / ou aos
                seus processos subjacentes, ou a acordos cliente)

                   Do ponto de vista do cliente: requisitos novos ou
                alterações:

                       Mudanças nos processos de negócios ou estratégia que
                levam a novos requisitos funcionais
                     Mudanças nas perceções de risco, prioridades e situações
                críticas que levam a mudanças nos objetivos de nível de serviço
                     Mudanças na previsão de consumo de serviços, a curto,
                médio e longo prazo
                     Necessidade de modificações curto prazo
                      Requisitos alterados no que diz respeito a relatórios de nível
                de serviço
ITIL - Information Technology Infrastructure Library




                 Áreas que devem ser abordadas por iniciativas de
                 melhoria (resultando em alterações ao serviço e / ou aos
                 seus processos subjacentes, ou a acordos cliente)

                   Do ponto de vista de TI

             •       Áreas onde a qualidade do serviço deve ser
                 melhorada
             •       Otimizações custo-benefício, por exemplo, usando
                 novas tecnologias ou otimização de processos, ou
                 influenciando a procura de serviços
ITIL - Information Technology Infrastructure Library




                 5 regras básicas para elaborar gráficos




                      Right content for the right audience
ITIL - Information Technology Infrastructure Library




                 O Plano de Serviço de Melhoria (SIP) é um plano formal
                     para implementar melhorias para os serviços e
                     processos de TI. O SIP é usado para registar e gerir
                     as iniciativas de melhoria do CSI

                 De modo geral, as iniciativas de melhoria são

                 1. Iniciativas internas, promovidas pelo prestador de
                    serviço(por sua iniciativa), como por exemplo, para
                    melhorar os processos ou fazer melhor uso dos
                    recursos e tecnologias disponíveis

                 2. Iniciativas que requerem a cooperação/autorização
                    do cliente, por exemplo, se é necessário ajustar
                    alguns dos níveis de serviço acordados ou o custo do
                    serviço prestado.
ITIL - Information Technology Infrastructure Library
ITIL - Information Technology Infrastructure Library


             :: “Stakeholders” > 7 tipos de actores do sistema

                                  Produtores
                              Equipa de desenvolvimento
                               Clientes internos
                promovem e fornecem recursos para o desenvolvimento,
                    tipicamente correspondem a grupos de gestores
                              Utilizadores finais
                  consumidores da informação produzida pelo sistema
                              Clientes externos
                               clientes da organização
                                 Fornecedores
                             fornecedores da organização
                                 Reguladores
               grupos ou agencias que estabelecem restrições ambientais
                                    sobre o sistema
                                Competidores
                  competidores que receberão o impacto do SI, dos SI
                                     estratégicos
ITIL - Information Technology Infrastructure Library




                 Um     Plano de    Melhoria   de   Serviço   (SIP)   tem
                      normalmente

                 Identificação do Processo ou serviço em causa
                 A Pessoa encarregada (Owner) do processo ou serviço
                 A Pessoa que toma a iniciativa
                 Autorização da direção (iniciativa aprovada por ...)
                 Descrição da iniciativa
                 Forma de avaliação da medida
                 Resultado esperado da iniciativa
                 Estimativa de custo
                 Cronograma de execução
                       Descrição do pacote de trabalho a ser concluído
                       Items de Entrega
                       Pessoa responsável
                       Data limite
                        Ponto de situação
ITIL - Information Technology Infrastructure Library




                 O Plano de Serviço de Melhoria (SIP) é um plano formal
                     para implementar melhorias para os serviços e
                     processos de TI. O SIP é usado para gerenciar e
                     registrar as iniciativas de melhoria desencadeada
                     por Melhoria de Serviço Continuada.

                 1. De modo geral, iniciativas de melhoria são ou

                 2.    Iniciativas internas perseguido pelo prestador de
                    serviço em seu próprio nome, por exemplo, para
                    melhorar os processos ou fazer melhor uso dos
                    recursos
                 3.    Iniciativas que requerem a cooperação do
                    cliente, por exemplo, se alguns dos níveis de serviço
                    acordados são encontrados, deixaram de ser
                    adequada
ITIL - Information Technology Infrastructure Library
ITIL - Information Technology Infrastructure Library




                         Actividade de Grupo


              Qual é o próximo número da sequência abaixo?
                        2, 10, 12, 16, 17, 18, 19, …
ITIL - Information Technology Infrastructure Library
ITIL - Information Technology Infrastructure Library
ITIL - Information Technology Infrastructure Library




              Visão                        Visão        Visão          Visão          Visão




           Competências   Competências               Competências   Competências   Competências




            Motivação      Motivação     Motivação                   Motivação      Motivação




             Recursos       Recursos     Recursos      Recursos                      Recursos




             Plano de       Plano de     Plano de      Plano de       Plano de
               Acção         Acção         Acção         Acção          Acção




            Sucesso
ITIL V3 – RESUMO
Testes Exemplo




                 .




             .
Testes Exemplo


                 .




            .
Testes Exemplo


                     .




                 .
Testes Exemplo




                     .




                 .
Testes Exemplo




                     .




                 .
Testes Exemplo




                 .




                     .
Testes Exemplo




                 .




                     .
Testes Exemplo




                 .




                     .
Testes Exemplo




                     .




                 .
Testes Exemplo




                 .




                     .
Testes Exemplo - Respostas
ITIL V3 – Service Operation
           Benefícios do ITIL

•   Padronizado:
                                                               Área              Expectativa (B. Indiretos)
     –     Alinhado aos padrões ISO/IEC de gestão de
           serviços.                                                             Redução de 30% nas ocorrências
     –     Amplamente testado e aprovado em TI.                Falhas
•   Não proprietário:                                                            Redução de 50% no tempo de resolução
     –     Não requer licenças para sua aplicação.
                                                                                 Redução de 50% nas urgentes e caras
•   Escalável:
                                                               Mudanças
     –     Adaptável a empresas de qualquer tamanho.                             Redução de 25% no tempo de
•   Reduz custos:                                                                implementação

     –     Aumenta o valor percebido de todos os
           serviços e ainda reduz custos.                      Capacidade        Redução de 15% na capacidade excedente

•   Melhora a qualidade:
     –     Melhora a qualidade dos serviços de TI através da   Disponibilidade   Aumento de 10% na disponibilidade
           prática de gestão.
•   Qualificação:                                              Reparos           Redução de 80% no tempo de reparo
     –     Suporta os profissionais ITSM com treinamentos e
           cursos.                                                               Redução de 10% no Custo Total de
                                                               TCO
                                                                                 Propriedade
•   ROI:
     –     Ajudam as empresas de TI a mostrar o Retorno de
                                                                     Fonte: ITIL Forum & Quint Wellington Redwood
           Investimento gerado ao negócio.
Referências
• COBIT - IT Governance Institute: www.itgi.org
• EXIN - Examination Institute for Info Science: www.exin-
  exams.com
• ISEB - British Computer Society: www.bcs.org.uk
• IT Service Management Forum USA: www.itsmfusa.org
• ITIL – Information Technology Infrastructure Library:
  www.itil.co.uk
• ITIL and ITSM World: www.itil-itsm-world.com
• OGC - Office of Government Commerce: www.ogc.gov.uk
• Ray Hoving Associates LLC: www.rayhoving.com
The End
CobiT
(Control Objectives for Information and related Technology)
Governança de TI


Definição

É uma estrutura de relacionamentos e processos para dirigir e controlar a
organização no atingimento dos objetivos desta organização, adicionando
valor, ao mesmo tempo que equilibra os riscos em relação ao retorno da TI
e seus processos.
Posição Relativa dos Modelos de Processo mais Comuns




 Estratégia



 Medidas &
                              COBIT
 Controles

               CMM(i)
Atividades                       ITIL


                Gerência de       Gerência de
              Desenvolvimento      Serviços
Modelos de Auditoria                                                                                                                                                                    Sarbanes- Oxley
                                                                                          COSO                                                                                                      Outros



                                                                                         COBIT



                                                        Desenvolvimento de Aplicações




                                                                                                                      Gerenciamento de Projetos
                            Gerenciamento de Serviços




                                                                                           Segurança da Informação
 Sistemas de Qualidade &




                                                                                                                                                                        Sistemas de Qualidade
 Modelos de Gerenciamento




                                                                                                                                                  Planejamento de TI
                                                                                                                                                                                                       ISO

 CMMi
                                                                                                                                                                                                      Six
                                                                                                                                                                                                     Sigma

ITIL
                                                                                        Operações de TI

                                                         BS                                                                                                            TSO - IS
BS 15000            ASL                                                                                              PMI
                                                        7799                                                                                                           Strategy
O que é ?
•   Ferramenta eficiente para auxiliar o gerenciamento e controle das
    iniciativas de TI;

•   Guia para a gestão de TI recomendado pelo ISACA;

•   Independe das plataformas de TI;

•    Projetado para auxiliar três audiências distintas:
    - Gerência;
    - Usuários;
    - Auditores.
O que é ?
História
•       1996 – Primeira versão;

•       1998 – Segunda versão. Adicionado o guia prático de implementação e
        execução.

•        2000 – Terceira versão:
    - Implementou o guia de Gerência.
    - ITGI (IT Governance Institute) primeiro a publicar o framework
         (Customizado).
Objetivo
•   Gerenciamento da Informação;

•   Pesquisar, desenvolver e promover um conjunto de objetivos de
    controle para uso cotidiano de administradores e auditores;

•   Servir como um guia abrangente para usuários, auditores, gestores e
    donos de processos de negócios;

•   Procura atestar como cada processo faz uso dos recursos de TI para
    atender de forma primária ou secundária cada requerimento do
    negócio em termos de informação, cobrindo todos os seus aspectos;
Conclusão
•   COBIT é um conjunto de controles que possibilitam a adequação da
    área de tecnologia das empresas dentro do contexto corporativo, com
    o seu crescimento sustentado e planejado.

•   O COBIT é uma ferramenta que auxilia a empresa a definir e alcançar
    os objetivos de maneira eficiente, ou seja, minimizando os riscos e
    ampliando a lucratividade.
Various non-proprietary frameworks and methods exist to help IT
        organizations become more process centric and improve the quality of
                                the services delivered


                      ITIL                    CMM                       CobiT                   Six Sigma                  ISO 2000
              The IT Infrastructure    The Capability Maturity   Control OBjectives        A data driven quality     A standard concerned
What is it?
              Library is a             Model is a method         for Information and       management program        primarily with the
              customizable             of evaluating and         related Technology        to control variations     quality of IT Service
              framework                measuring the maturity    is a framework for        and thereby achieve       Management. It
              of best practises that   of the software           information security      high levels of quality.   provides the basis to
              promote quality IT       development process.      and provides generally                              fulfill customer
              service, build on a      Recent revisions          accepted                                            requirements,
              process-model view       (CMMI) provide            IT control objectives                               regulatory
              of controlling and       guidance for improving    to assist in developing                             requirements, enhance
              managing operations.     organization process      appropriate IT                                      customer satisfaction,
              ITIL was originally      and manage the            governance and                                      and pursue continual
              developed by the UK      development,              control                                             improvement
              government and has       acquisition and
              since matured into       maintenance of
              an internationally       products and service
              recognized standard.



              IT Operations – IT       Development               Governance and            Process Improvement       Processes Consistency
Focus
              Service Management                                 Control

              Yes                      Yes                       Yes                       No                        Yes
IT Specific

              Define and implement     Determine extent of       Provide process           Improve processes         Certify processes are
How it fits
              processes                process maturity          controls                                            being followed
ITIL V3

ITIL V3

  • 1.
    Curso ITIL - InformationTechnology Infrastructure Library Formador: Carlos Domingues
  • 2.
    ITIL - InformationTechnology Infrastructure Library • Enquadramento • Âmbito do ITIL • Operação de TI – Tecnologias de Informação • Conceitos básicos de ITIL • Os vários processos do ITIL • Integração entre processos • Próximos passos
  • 3.
    ITIL - InformationTechnology Infrastructure Library Enquadramento • Governação de TI – Conceitos e boas práticas • ITIL – Estrutura, conceitos e processos – Service Strategy, S. Design, S. Transition, S.Operation, CSI • COBIT – Estrutura, conceitos e processos • CMMI, ISO 17799, PMBOK e outros modelos – Visão geral • Integração e aplicação dos modelos
  • 5.
    ITIL - InformationTechnology Infrastructure Library Enquadramento – Governação de TIs Alinhamento Alinhamento entre as TIs e o negócio (tanto no estratégico planeamento como nas operações) Agregação de Garantia de alcance dos benefícios, com otimização de valor custos Gestão de Otimização dos investimentos e do uso dos recursos de TI recursos Incorporação do tratamento de riscos e da conformidade Gestão de riscos nos processos Avaliação do Uso do BSC para avaliar todas as dimensões das TIs desempenho
  • 6.
    ITIL - InformationTechnology Infrastructure Library Enquadramento - Desafios das TIs Alinhamento Falta de visão sistémica sobre as TIs e falta estratégico de conhecimento sobre o negócio Supremacia da visão tecnológica sobre as Agregação de valor necessidades do negócio Processos inexistentes ou com baixo nível de Gestão de recursos maturidade Gestão de riscos Postura reativa (apagar incêndios) Avaliação de Indicadores com foco na tecnologia desempenho
  • 7.
    ITIL - InformationTechnology Infrastructure Library Enquadramento – Evolução Verificada • Aumento da dependência da TI para alcance de objetivos estratégicos das organizações – Maior criticidade dos recursos de TI requer aumento da confiabilidade, disponibilidade e capacidade desses recursos • Aumento da complexidade e do custo da TI, com ciclos de mudança cada vez mais rápidos • Maior visibilidade do desempenho e, portanto, dos problemas da área de TI
  • 8.
    ITIL - InformationTechnology Infrastructure Library Enquadramento – A Solução Segundo o ITIL • Tecnologia da Informação como serviço – Requisito básico para operação do negócio – Garantia de funcionamento dentro dos parâmetros estabelecidos previamente • Acordos de nível de serviço – Confiabilidade do suporte ao negócio – Qualidade (disponibilidade, desempenho) – Custo • Visão baseada em processos
  • 9.
    ITIL - InformationTechnology Infrastructure Library Âmbito – TI como um serviço Conjunto mensurável de resultados – Que são providos por elementos de Tecnologia da Informação e correlatos – Que são compreendidos como um todo coerente pelo usuário – Que suportam processos de negócio
  • 10.
    ITIL - InformationTechnology Infrastructure Library Operações de TI Os Problemas: Recursos limitados Cultura de silos Complexidade crescente Administração do Legado Falhas de Comunicação
  • 11.
    ITIL - InformationTechnology Infrastructure Library Os processos percorrem as organizações horizontalmen-te As organizações estão estruturadas verticalmente
  • 12.
    ITIL - InformationTechnology Infrastructure Library Conceitos Básicos de ITIL O que é ITIL? O que é um processo? Processo x Projeto de Revisão/Implementação Melhoria Contínua(da)
  • 13.
    ITIL - InformationTechnology Infrastructure Library O que é o ITIL O ITIL (Information Technology Infraestructure Library) é a abordagem mundialmente mais difundida e adotada para o Gerenciamento de Serviços de TI (Service Management) Constitui-se de uma descrição coerente e integrada de melhores práticas de Gerenciamento de Serviços de TI. Adaptável ao Negócio, Cultura, Estrutura, Ambiente, Processo
  • 14.
    ITIL - InformationTechnology Infrastructure Library O que é um processo? Uma série interligada de ações e atividades, realizadas com um objetivo definido, através de algum tipo de recursos e em conformidade com regras pré definidas: Regras Entrada Atividades Saída Recursos
  • 15.
    ITIL - InformationTechnology Infrastructure Library Relacionamento com Sub-Processos Contrato Budget Orçamento Solicitação de Orçamento/ Orçamento Contratação do Aprovado Serviço Solicitar Orçamento Obter Aprovação Relação de Serviços Contratados Atualizada Aditar Notificação do Serviço Contratado Contrato Fornecedor Diretoria Jurídico
  • 16.
    ITIL - InformationTechnology Infrastructure Library Actividades
  • 17.
    ITIL - InformationTechnology Infrastructure Library Actividades Atividade Atividade Atividade
  • 18.
    ITIL - InformationTechnology Infrastructure Library Conceitos Básicos de ITIL  Information Technology Infrastructure Library (ITIL)  Biblioteca de boas práticas  É um conjunto de livros que busca promover a gestão com foco no cliente e na qualidade dos serviços de tecnologia da informação.
  • 19.
    ITIL - InformationTechnology Infrastructure Library História do ITIL Surgiu no final dos anos 80 na Inglaterra desenvolvido pela CCTA (Central Computer and Telecommunications Agency). No início dos anos 90 foram desenvolvidas as “Best Practices” do ITIL e algumas grandes empresas e agências governamentais européias, passam a utilizá-lo. Em 2000 é criado o OGC - Office for Government Commerce para regulamentar o uso do ITIL e a Microsoft passou a utiliza-lo para desenhar o MOF – (Microsoft Operation Framework). Em 2001 são criados o EXIM (European Examination Institute for Information cience) e o ISEB (Information Systems Examination Board) para certificar empresas e profissionais dentro do método ITIL.
  • 20.
    ITIL - InformationTechnology Infrastructure Library História do ITIL V1 1989- V2 2000- 1995 2004 •Desenvolver •Criado o itSMF (IT •Publicada aplicações •Serviços e negócios Service •Publicações da 2ª da 3ª •Atender Management versão pela OCG versão pela •CCTA produz o ITIL Forum) OCG necessidades para padronizar (antiga CCTA) Até Anos compra de serviços 1991 itSMF V3 2007 70 Sucesso do ITIL: – Não é proprietário: As melhores práticas são públicas – Não prescritivo: Sugestões maduras e robustas – Melhores práticas: Experiência de anos de utilização – Orientado a processos: Com foco no cliente – Justifica custos de TI: Eficaz em organizações de qualquer porte – Aderente à qualidade: Independente de tecnologia/fornecedor
  • 21.
    ITIL - InformationTechnology Infrastructure Library Foco no resultado Resultado Esperado? Resultado Alcançado?
  • 22.
    ITIL - InformationTechnology Infrastructure Library Entidades Envolvidas • OGC (Office of Government Commerce): – Antiga CCTA (Central Communications and Telecommunications Agency) – Comitê gestor e proprietário do ITIL • TSO (The Stationery Office): – Responsável pelas publicações (Livros e CDs) • itSMF (IT Service Management Forum): – Associação mundial de profissionais • EXIN, ISEB, Loyalist College: – Coordenam treinamentos e certificações.
  • 23.
    ITIL - InformationTechnology Infrastructure Library Tecnologia é só a ponta do Iceberg
  • 24.
    ITIL - InformationTechnology Infrastructure Library ITIL V1 A primeira versão ou o denominado ITIL original, durou de 1986 até 1999. Ela foi desenvolvida pela CCTA e era denominada “Government Information Technology Infrastructure Management Methodology - GITMM”. Ao longo de sua existência ela chegou a ser composta por 31 livros.
  • 25.
    ITIL - InformationTechnology Infrastructure Library ITIL V2 A segunda versão - ITIL V2 - durou de 1999 até 2007 e possui 8 livros. O foco principal desta segunda revisão foi à consolidação das publicações anteriores em conjuntos lógicos que agrupavam os processos relacionados aos diferentes aspectos do gerenciamento de TI, aplicações e serviços.
  • 26.
    ITIL - InformationTechnology Infrastructure Library ITIL V2 IT Service security Service Level Continuity Management Management Availability Management Release Management Capacity Management IT Change Financial Infrastructure Management Management for IT services Configuration Management Incident Management Problem Management
  • 27.
    ITIL - InformationTechnology Infrastructure Library ITIL V3 A ITIL V3, disponibilizada em 30 de Maio de 2007 reduziu o número de livros e alterou o foco da ITIL. Presentemente é vista como o ciclo de vida dos serviços. O conteúdo foi condensado em cinco volumes.
  • 28.
    ITIL - InformationTechnology Infrastructure Library ITIL V3  Melhorar práticas sobre processos que devem ser realizados na organização visando gerenciar e operar a infra-estrutura de TI e promover serviços ótimos para o cliente com custos justificáveis.
  • 29.
    ITIL - InformationTechnology Infrastructure Library ITIL V3 Introdução – Ciclo de Vida de Serviços – Service Lifecycle • 1. Estratégia de Serviços – Service Strategy • 2. Projeto de Serviços – Service Design • 3. Transição de Serviços – Service Transition • 4. Operação de Serviços – Service Operation • 5. Melhoria de Serviços – Service Improvement
  • 30.
    ITIL - InformationTechnology Infrastructure Library Versões do ITIL Versão 3 Versão 2 Ciclo de vida de serviços Maturidade em Versão 1 processos Melhores práticas
  • 31.
    ITIL - InformationTechnology Infrastructure Library Mudança do ITIL v2 para ITIL v3 • As mudanças entre as versões são substanciais, a abordagem dos processos e o modo de pensar em ITIL com certeza mudou. Na nova versão, os processos estão agrupados por “módulos” e seguem uma sequência lógica para o entendimento das boas práticas. A grande mudança foi separar os processos através de um ciclo de vida: Estratégia, Desenho, Transição, Operação e Melhoria de serviço continuada.
  • 32.
    ITIL - InformationTechnology Infrastructure Library Mudança do ITIL v2 para ITIL v3 O que escolher?
  • 33.
    ITIL - InformationTechnology Infrastructure Library O ITIL v3 substitui o ITIL v2? • A resposta é SIM. Mas todos os processos, ferramentas, políticas e cultura já assimiladas da ITIL v2 vão facilitar e agilizar a implementação ou migração de uma para uma nova versão posteriormente. Naturalmente, a v3 irá seduzir com as novas oportunidades para melhorar as suas práticas de gestão de serviços, mas é aconselhável ser diligente e certificar- se de que esta transição ocorra com facilidade e com tempo.
  • 34.
    ITIL - InformationTechnology Infrastructure Library O ITIL v3 substitui o ITIL v3 Processo ITIL 2 Localização no ITIL 3 • Novos Processos: Gestão de Incidentes Operação de Serviços – Geração da Estratégia Incident Management Service Operation – Aspectos do Projeto de Gestão de Problemas Operação de Serviços Serviços Problem Management Service Operation Gestão de Configuração Transição de Serviços – Gestão de Fornecedores Configuration Management Service Transition – Modelos de Outsourcing Gestão de Mudanças Transição de Serviços – Sistema de Gestão do Change Management Service Transition Conhecimento de Serviços Gestão de Liberações Transição de Serviços Release Management Service Transition – Projeto e Gestão de Gestão do Nível de Serviços Melhoria Contínua de Serviços Aplicações Service Level Management Continual Service Improvement – Projeto e Gestão de Gestão de Disponibilidade Projeto de Serviços Arquitetura de Tecnologia Availability Management Service Design – Mensuração de Serviços Gestão de Capacidade Projeto de Serviços Capacity Management Service Design – Gestão de Eventos Gestão Financeira Estratégia de Serviços – Requisição de Financial Management Service Strategy Aprovisionamento Gestão de Continuidade Projeto de Serviços IT Service Continuity Management Service Design
  • 35.
    ITIL - InformationTechnology Infrastructure Library Ciclo de Vida de Serviços - Resumo
  • 36.
    ITIL - InformationTechnology Infrastructure Library Service Strategy • Guia para o desenvolvimento de modelos e estratégias baseadas em serviços • Mostra como transformar gestão de serviços em bens /activos estratégicos. • Garante que as várias fases do ciclo de serviço está focado no negócio / actividade. • Definição de princípios da gestão de serviços, como base para decisões, políticas e processos do ciclo de vida Processos – Business Relationship Management – Financial Management – Service Portfolio Management – Demand Management – Organization Development – Sourcing Management
  • 37.
    ITIL - InformationTechnology Infrastructure Library Service Strategy Service Strategy Align Business and IT Ensure IT Stays Focused on Business requirement Through out the service lifecycle Stategy Generation Define Market Develop Offerings Financial Management Develop Strategic Assets Prepare for execution Service Portfolio Management Financial Compliance and control Quantify Assets and Services in Financial terms Demand Management Achieve Optimal levels of ROI and Risks Seek efficient portfolio that will effectively use the limited resources Minimize Uncertainty in demand  Provide reliable planning based on the demands Avoid excess and insufficient capacity
  • 38.
    ITIL - InformationTechnology Infrastructure Library Service Strategy Na entrega de serviços ao cliente, qual é o seu conceito de valor? (VALUE) VALOR Serviço = Utilidade + Garantia Evita Custos e Riscos Desnecessários O Serviço está disponível quando necessário Elimina constrangimentos e dificuldades Evita quebras de produção Aumenta performance e eficiência Garante continuidade no negócio (Availability/Capacity/Continuity/Security)
  • 39.
    ITIL - InformationTechnology Infrastructure Library Service Strategy Isto, porque …
  • 40.
    ITIL - InformationTechnology Infrastructure Library Service Strategy Avalilability – disponibilidade de serviço MTBF ("Mean Time Between Failures") ou período médio entre falhas é um valor atribuído a um determinado dispositivo ou aparelho para descrever a sua disponibilidade.
  • 41.
    ITIL - InformationTechnology Infrastructure Library Service Strategy Avalilability – disponibilidade de serviço MTTR ("Mean time to repair”) é uma medida básica para quantificar o tempo de reparação de um equipamento ou a reposição de um serviço. Representa a média de tempo necessária à reparação de avaria de equipamento e/ou à reposição de um serviço. Availability= MTBF/(MTBF+MTTR) if we are using equipment which has mean time between failure (MTBF) of 81.5 years and mean time to recovery (MTTR) of 1 hour: MTBF in hours = 81.5*365*24=713940 Availability= MTBF/(MTBF+MTTR) = 713940/713941 =99.999859% Unavailability = 0.000141%
  • 42.
    ITIL - InformationTechnology Infrastructure Library Service Strategy Capacity– Capacidade de serviço Capacidade é uma garantia de que o serviço irá suportar uma quantidade de actividade ou procura por parte dos clientes, mantendo uma determinada qualidade. Ou seja, variações na procura ou na utilização do serviço não condicionam a utilidade e garantia do mesmo. A rever mais adiante
  • 43.
    ITIL - InformationTechnology Infrastructure Library Service Strategy Continuity– Continuidade do serviço A Continuidade do serviço assegura que este continua disponível, mesmo após falhas pontuais (no conjunto ou nas suas componentes), ou eventos disruptivos. Conceitos relacionados: A rever mais adiante • Alta disponibilidade • Redundância • Disaster Recovery • Plano Contingência • Gestão do Risco etc..
  • 44.
    ITIL - InformationTechnology Infrastructure Library Service Strategy Security– segurança do serviço O ITIL garante que a segurança dos serviços e da informação é gerido tanto a nível estartégico, como tático e operacional. A segurança da informação deve ser considerada tanto no controle, no planeamento, na implementaçãio,na avaliação e na manutenção. O ITIL divide a segurança da informação e dos serviços em Políticas: objetivos gerais que a organização deve atingir. Processos – o que deve ser feito para atingir os objectivos. Procedimentos – quem e quando se devem desenvolver determinadas actividades Instruções de Trabalho- Como é que de devem fazer determinados procedimentos A rever mais adiante
  • 45.
    ITIL - InformationTechnology Infrastructure Library Service Strategy
  • 46.
    ITIL - InformationTechnology Infrastructure Library Service Strategy Assets == Activo Ativo é um termo básico utilizado para expressar o conjunto de bens, valores, créditos, direitos e assemelhados que forma o património de uma pessoa, singular ou coletiva, num determinado momento .(Wikipedia)
  • 47.
    ITIL - InformationTechnology Infrastructure Library Service Strategy Assets == Activo
  • 48.
    ITIL - InformationTechnology Infrastructure Library Service Strategy Configuration Items Em ITIL, Configuration Items são Assets (Bens) activos, que eu pretendo controlar ao longo do ciclo de vida do serviço.
  • 49.
    ITIL - InformationTechnology Infrastructure Library Service Strategy Configuration Items Any Component that needs to be managed in order to deliver an IT Service. Information about each CI is recorded in a Configuration Record within the Configuration Management System and is maintained throughout its Lifecycle by Configuration Management. CIs are under the control of Change Management. CIs typically include IT Services, hardware, software, buildings, people and formal documentation such as Process documentation and SLAs.
  • 50.
    ITIL - InformationTechnology Infrastructure Library Exercício Foi consultado por uma empresa de desenvolvimento de SW, que desenvolveu recentemente um produto para a prescrição electrónica de medicamentos. Essa empresa pretende introduzir o seu produto em todo o mercado nacional (continente e ilhas). É-lhe solicitada uma abordagem global para verificar se a estratégia da empresa está de acordo com as boas práticas ITIL. Alguns pontos a verificar: • caracterizar valor do serviço (utilidade e garantia) • caracterizar formas de garantia de disponibilidade de serviço, capacidade, continuidade, segurança • caracterizar os assets e CIs
  • 51.
    ITIL - InformationTechnology Infrastructure Library Service Strategy PROCESSOS
  • 52.
    ITIL - InformationTechnology Infrastructure Library Objetivos: Definir Estratégias de Serviços e definir cenários de crescimento Prioritização de Investimentos Estabelecer requisitos para fases seguintes Sub-Processos: Definir o Mercado (oportunidades/necessidades/requisitos/relações) Desenvolver Oferta (definir área de mercado – geográfica/etária/…) Desenvolver “assets” estratégicos (serão eles a chave do sucesso) Preparar a execução (Definir portfólio/ requisitos do SD, ST, SO ) Técnicas:  Análises SWOT (Força, Fraqueza, Oportunidades, Ameaças) 4 Ps – Perpective, Position, Plan (As-Is / To-Be) , Pattern
  • 53.
    ITIL - InformationTechnology Infrastructure Library Objetivos: Alcançar níveis ótimos de ROI e Risco Procurar contruir portfólio eficiente com recursos limitados Elementos:  Proposta de Valor  Business Case (sustentação/ justificação do investimento no novo serviço. Previsão de Resultados e benefícios)  Prioridades  Riscos  Custos e Preços O Service Portfolio está dividido em três secções: 1. Service Pipeline 2. Service Catalogue 3. Removed Services
  • 54.
    ITIL - InformationTechnology Infrastructure Library
  • 55.
    ITIL - InformationTechnology Infrastructure Library Resultados possíveis de produtos em Catálogo (Ativos) 6Rs 1. Retain (manter) 2. Replace (substituir) 3. Rationalize (racioanlizar) 4. Refactor (reformular)–ex. integrar com outros serviços Core 5. Renew (renovar) – ex. serviços tecnologicamente obsoletos 6. Retire (retirar)
  • 56.
    ITIL - InformationTechnology Infrastructure Library Objetivos:  Minimizar incerteza na procura  Garantir planeamento eficiente, com Base na procura Evitar excesso ou falta de capacidade Conceitos: Activity Based Demand Management (planeamento da procura é feita com base no negócio do cliente. O que é que o cliente precisa?) Business activity patterns and user profiles (planeamento da procura é feito com base em padrões ou perfis de clientes. O que é que o cliente procura?)  Service Packages (serviços e soluções são empacotados de acordo com a necessidade mais global do cliente)
  • 57.
    ITIL - InformationTechnology Infrastructure Library Objetivos: Garantir controlo e conformidade financeira Quantificar (finaceiramente) quanto valem os Assets e os Serviços da organização Conceitos: Service Valuation (medida que representa o custo total de entrega do serviço, assim como o valor que o serviço representa para a organização)  Demand Modeling (identificação do custo de utilização de um serviço, e a previsão de encargos da sua utilização no futuro)  Service Provisioning Optimizaton (avalia formas alternativas de provisão de serviços, que sejam mais custo/efetivos.  Planning Confidence (Cumprimento de regras legais e alcance da confiança do cliente) Service Investment Analysis (Custo Total do Serviço em todo o ciclo)  Accounting (Permite perceber a relação service provisioning/ consumption) Variable Costs Dinamics –VCD (analise multi variável do custo do serviço)
  • 58.
    ITIL - InformationTechnology Infrastructure Library Conceitos:  TCO – Total Cost of Ownership ou custo total da posse, é uma estimativa financeira projetada para consumidores e gerentes de empresas a avaliar os custos diretos e indiretos relacionados à compra de todo o investimento importante, tal como softwares e hardwares, além do gasto inerente de tais produtos para mantê-los em funcionamento, ou seja, os gastos para que se continue proprietário daquilo que foi adquirido.
  • 59.
    ITIL - InformationTechnology Infrastructure Library Conceitos:  TCU – Total Cost of Utilization ou custo total da utilização de um serviço, por parte de um cliente, em todo o seu ciclo de vida.  ROI - Retorno sobre investimento (em inglês, return on investment), também chamado taxa de retorno é a relação entre o dinheiro ganho ou perdido através de um investimento, e o montante de dinheiro investido.
  • 60.
    ITIL - InformationTechnology Infrastructure Library Service Strategy Business Case Um business case especifica e documenta os fatores racionais para iniciar um projeto ou tarefa. É quase sempre apresentado num documento escrito bem estruturado. A lógica do caso de negócio é que, sempre que os recursos, como dinheiro ou esforço são investidos, devem ser avaliadas as alternativas e estimado o retorno desse investimento. http://www.businesscase.com.br
  • 61.
    ITIL - InformationTechnology Infrastructure Library Service Strategy Business Case - Conceitos IRR (Internal Rate of Return) –A Taxa Interna de Retorno (TIR), em inglês IRR (Internal Rate of Return), é a taxa necessária para igualar o valor de um investimento (valor presente) com os seus respectivos retornos futuros ou saldos de caixa. Sendo usada em análise de investimentos significa a taxa de retorno de um projeto. Payback - Payback é o tempo decorrido entre o investimento inicial e o momento no qual o lucro líquido acumulado se iguala ao valor desse investimento. O payback pode ser nominal, se calculado com base no fluxo de caixa com valores nominais, e presente líquido, se calculado com base no fluxo de caixa com valores trazidos ao valor presente líquido. NPV (Net Present Value) - O valor presente líquido (VPL), também conhecido como valor actual líquido (VAL) ou método do valor atual, é a fórmula matemático-financeira capaz de determinar o valor presente de pagamentos futuros descontados a uma taxa de juros apropriada, menos o custo do investimento inicial. Basicamente, é o calculo de quanto os futuros pagamentos somados a um custo inicial estariam valendo atualmente
  • 62.
    ITIL - InformationTechnology Infrastructure Library Service Strategy Elaboração de um Business Case Desenvolvimento de SW de Prescrição Eletrónica de Medicamentos • Matriz RACI (Responsible Accountable Consulted Informed ) • Stakeolders • Tipo Investimento (CAPEX, OPEX) • Prioridade • Complexidade • Ganhos /beneficios • Aprovação • AS IS • TO BE • RISCOS • Oportunidades • Indicadores /Metas – Custos • Infraestrutura • Proposta de Valor • Restrições e Requisitos
  • 63.
    ITIL - InformationTechnology Infrastructure Library Próximo capítulo Service DESIGN
  • 64.
    ITIL - InformationTechnology Infrastructure Library OBJETIVOS 1. Desenhar/Estruturar novos serviços ou alteração a serviços existentes 2. Desenvolver serviços alinhados com estratégia definida no capítulo anterior : Service Strategy 3. Considerar/Prever impacto no “todo”, durante a fase de desenho do “individual”. 4. Analisar todos os aspetos individuais das fases funcionais, gestão e operacionais, no momento de desenho do serviço. 5. Reduzir TCO e Aumentar / Melhorar IT Governance
  • 65.
    ITIL - InformationTechnology Infrastructure Library Âmbito • Desenhar (ou reformular) serviços inovadores, com arquiteturas apropriadas, processos estruturados, políticas consistentes, documentação abrangente, que cumpram as exigências e requisitos da organização (atuais e futuros) • Desenhar serviços que satisfaçam objetivos e requisitos do negócio / atividade, baseados em altos padrões de qualidade, de conformidade, risco e segurança.
  • 66.
    ITIL - InformationTechnology Infrastructure Library Modelo – 4 Ps • Pessoas, com os seus papeis (roles) e responsabilidades • Processos, onde o ITIL aparece com uma cobertura global. • Produtos e tecnologias, sem os quais as organizações já não subsistem. • Parceiros ou fornecedores, cuja gestão/articulação é mandatória para fornecimento de serviços de qualidade.
  • 67.
    ITIL - InformationTechnology Infrastructure Library Service Catalog Management, é um subset do Service Portfolio que incluir o conjunto de serviços disponibilizados aos clientes. Inclui um conjunto de detalhes sobre os novos serviços (ou a alteração de serviços existentes). Service Design Package – documento que define um conjunto de requisitos do serviço. Define ainda o âmbito do mesmo, balizando a solução apresentada, incluindo os seus constrangimentos técnicos ou funcionais.
  • 68.
    ITIL - InformationTechnology Infrastructure Library Business Serv ice Catalog : A customer friendly document (not techinical jargon) used to show the relationship between IT services and the business Technical Service Catalog: A technical document used by IT to define and communicate the relationship between IT services and any supporting services, components or CIs.
  • 69.
    ITIL - InformationTechnology Infrastructure Library Objetivos: Assegurar que os níveis de serviço assumidos são cumpridos.  Implementar e melhorar métricas de medida dos níveis de serviço.  Definir, documentar, acordar, moitorizar, medir, reportar e rever o nível de serviço fornecido.  Disponibilizar e melhorar a(s) forma(s) de comunicação com o cliente  Assegurar que estão definidas todas as medidas necessárias para a demonstração do cumprimento dos níveis de serviço. Monitorizar e melhorar a satisfação do cliente KPIs: Satisfação Clientes, Níveis Cumprimento Alcançados, Atualização SLAs, Peridiocidade Relatórios, Severidade das Falhas, et..
  • 70.
    ITIL - InformationTechnology Infrastructure Library Âmbito OLA - Operational Level Agreements SLA – Service Level Agreements UC - Underpinning agreements
  • 71.
    ITIL - InformationTechnology Infrastructure Library SIP SLR – Serv ice Level Requirement SIP – Serv ice Improvement Program
  • 72.
    ITIL - InformationTechnology Infrastructure Library Capacity Management é o processo que trata de: The right capacity The right location The right moment For the right customer Against the right costs Com o objetivo de ir ao encontro da procura atual e futura de um determinado serviço por parte do cliente.
  • 73.
    ITIL - InformationTechnology Infrastructure Library
  • 74.
    ITIL - InformationTechnology Infrastructure Library Availability Management é o processo que trata de: • Otimizar a capacidade da infraestrutura • Definir plano de disponibilidade • Garantir SLAs sem desvio • Recomendar e liderar melhorias que garantam aumento da disponibilidade a custos justificáveis
  • 75.
    ITIL - InformationTechnology Infrastructure Library
  • 76.
    ITIL - InformationTechnology Infrastructure Library Service Continuity: • Processo responsável por definir planos de contingência e recuperação de serviço BIA (Business Impact Analysis) – Analisa o impacto que a indisponibilidade das Tis têm no negócio Risk Analysis – Avalia os Activos, Ameaças e Vulnerabilidades Business Continuity Plan – Plano de continuidade de Negócio
  • 77.
    ITIL - InformationTechnology Infrastructure Library Business Continuity Plan – O que deve conter: Plano de Ação / Lista de Tarefas a) Como é que o Plano é ativado; b) Quais as pessoas responsáveis por ativar esse plano c) Procedimentos que essas pessoas devem adotar ao tomar a decisão de ativar o plano; d) Pessoas que devem ser consultadas antes desta decisão ser tomada; e) Pessoas que devem ser informadas quando a decisão for tomada; f) Quem vai para onde e quando; g) Quais os serviços que estão disponíveis, onde e quando, incluindo como é que a organização mobilizará seus recursos externos e de terceiros;
  • 78.
    ITIL - InformationTechnology Infrastructure Library Business Continuity Plan – O que deve conter: h) Como e quando esta informação será comunicada. i) Procedimentos detalhados para soluções manuais, recuperação dos sistemas etc. Os planos devem referenciar as pessoas, instalações, tecnologia, informação e todas as partes interessadas identificados na fase de estratégias. Devem ser incluídas premissas claras e detalhamentos sobre quaisquer recursos necessários para implementar os planos. Caso a falta de um serviço ou recurso torne os objetivos desse plano inalcançáveis, um procedimento claro deve ser definido para que o problema seja escalado a um nível mais alto.
  • 79.
    ITIL - InformationTechnology Infrastructure Library Business Continuity Plan – O que deve conter: Recursos necessários Convém que os recursos necessários para a continuidade e recuperação dos negócios sejam identificados em diferentes pontos no tempo. Estes podem incluir: a) pessoas: - segurança, - logística de transporte, - necessidades de bem-estar e gastos de emergência; b) instalações; c) tecnologia, incluindo comunicações; d) informações, o que pode incluir: - detalhes financeiros - documentos legais - outros documentos de serviços e) gestão das partes interessadas e da comunicação com estas.
  • 80.
    ITIL - InformationTechnology Infrastructure Library Business Continuity Plan – O que deve conter: Responsáveis Convém que a organização identifique e designe um responsável para coordenar as fases da continuidade e da recuperação dos negócios que ocorrem após uma interrupção de serviços O plano pode incluir também formulários para armazenar dados administrativos, como, por exemplo, os recursos usados, material para controle de despesas, mapas, desenhos e plantas do local e do escritório, especialmente aqueles relacionados a instalações alternativas, tais como áreas de recuperação do local de trabalho e de armazenagem.
  • 81.
    ITIL - InformationTechnology Infrastructure Library
  • 82.
    ITIL - InformationTechnology Infrastructure Library perfis ¶ ISMS - Information Security Management System ¶
  • 83.
    ITIL - InformationTechnology Infrastructure Library ISMS - Information Security Management System ¶
  • 84.
    ITIL - InformationTechnology Infrastructure Library Matriz de Segurança Ativa
  • 85.
    ITIL - InformationTechnology Infrastructure Library
  • 86.
    ITIL - InformationTechnology Infrastructure Library Supplier Management Tem como principais objetivos: • Garantir que os recursos financeiros são utilizados da forma eficaz, com parceiros custo/efectivos. • Ajustar o âmbito jurídico dos contratos em conformidade com as necessidades do negócio • Gerir o relacionamento e a performance dos fornecedores Ótica Win-Win
  • 87.
    ITIL - InformationTechnology Infrastructure Library Supplier Management Devem ser consideradas: • Políticas de inclusão e manutenção dos fornecedores • Centralização (base de dados) para os contratos • Categorização dos fornecedores e o risco de investimento • Avaliação de Contratos • Negociação e Aprovação de Contratos • Revisão, Renovação e Término dos Contratos http://www.mitsm.de/itil-wiki/process-descriptions-english/supplier- management
  • 88.
    ITIL - InformationTechnology Infrastructure Library
  • 89.
    ITIL - InformationTechnology Infrastructure Library FERRAMENTAS de Suporte ao Design - Software e Hardware - Processos - Ambiente / Meio envolvente - Dados - Otimização - Validação - Standards - Modelação - Simulação e Prototipagem
  • 90.
    ITIL - InformationTechnology Infrastructure Library METODOLOGIAS de Suporte ao Design - Insourcing - Outsourcing - Co-sourcing - Multisourcing - Partnership - Business Process, Knowledge Process
  • 91.
    ITIL - InformationTechnology Infrastructure Library Service Design
  • 94.
    ITIL - InformationTechnology Infrastructure Library Próximo capítulo Service Transition
  • 95.
    ITIL - InformationTechnology Infrastructure Library Service Transition O objetivo do ITIL Service Transition é colocar em produção serviços de IT. Service Transition garante que os novos serviços e a as alterações aos serviços em produção são desenvolvidos e coordenadas de forma integrada. Transição de serviços, como descrito pelo volume de Service Transition, diz respeito à prestação de serviços exigida por um negócio em Business as usual. Lista de processos ITIL de Service Transition (ST): • Transition planning and support • Change management • Service asset and configuration management • Release and deployment management • Service validation and testing • Change evaluation • Knowledge management
  • 96.
    ITIL - InformationTechnology Infrastructure Library Service Transition
  • 97.
    ITIL - InformationTechnology Infrastructure Library Conceitos ITIL Service Knowledge Management System (SKMS) O Sistema de Gestão do Conhecimento (SKMS) é um repositório de informação e conhecimento centralizado. O seu objetivo é armazenar, analisar e disponibilizar à organização um conjunto de dados, informação e conhecimento necessários á operação das tecnologias e dos sistemas. O SKMS não é necessariamente um único sistema. Na maioria dos casos, será um sistema integrado suportado em varias fontes de dados. Data - from metrics are turned into quality information Information - combining this with context, experience and interpretation becomes knowledge Knowledge - having the above enables correct decisions to be made which in turn is perceived as wisdom Wisdom - the culmination of all of the above
  • 98.
    ITIL - InformationTechnology Infrastructure Library
  • 99.
    ITIL - InformationTechnology Infrastructure Library O objetivo da gestão da mudança neste contexto é garantir que os métodos e procedimentos padronizados são usados ​para o tratamento rápido e eficiente de todas as alterações para controlar a infraestrutura, a fim de minimizar o número e o impacto de eventuais incidentes relacionados ao serviço. Gestão da Mudanças pode garantir métodos padronizados, processos e procedimentos que são utilizados para todas as mudanças, facilitar o manuseio rápido e eficiente de todas as mudanças e manter o equilíbrio adequado entre a necessidade de mudança e o impacto potencial negativo de mudanças. Redução Risco
  • 100.
    ITIL - InformationTechnology Infrastructure Library CAB – Change Advisor Board •Gestor da Mudança (Coord.) •Utilizadores •Clientes •Especialistas • Programadores • Técnicos • Outros ECAB ECAB – Emergency CAB
  • 101.
    ITIL - InformationTechnology Infrastructure Library Um change request deve incluir: Unique ID Date of submission Change Owner Initiator of the RFC (if not identical with Change Owner) Proposed Change priority (e.g. "Very High (Emergency Change)", "High", "Normal", "Low" - may be overruled by Change Management during Change assessment) Description of the Change being applied for Summary description Business case Reason for the Change to be implemented Costs Benefits Consequences if the Change is not implemented References (e.g. to a Problem Record triggering this RFC) Business areas on the client-side affected by the Change Services affected by the Change IT infrastructure components (CIs) affected by the Change RFC- Request for Change
  • 102.
    ITIL - InformationTechnology Infrastructure Library Um change request deve incluir: Technology aspects (is a new technology being introduced?) Risks during the implementation of the Change Identified risks Counter-measures (e.g. reversion procedure) Back-out strategy for the case of a failed Change implementation Predicted/suggested time schedule for the implementation Estimate of resources for the implementation Required personnel resources (from which areas?) Estimated work effort for the required personnel resources Cost estimate (itemized for bigger Changes) Statement as to whether a budget is allocated and cleared for this Change If applicable, index of additional supporting documents (e.g. the Service Design Package for major additions or modifications to services)
  • 103.
    ITIL - InformationTechnology Infrastructure Library Um change request deve incluir: Approval or rejection Date Person/ body in charge of the approval (Change Manager/ CAB/ ECAB) Change reviewers Priority assigned by Change Management Restrictions If applicable, reasons for rejecting the RFC
  • 104.
    ITIL - InformationTechnology Infrastructure Library Estratégia Change Mgment Tatica Operacional
  • 105.
    ITIL - InformationTechnology Infrastructure Library Tático Avalia Prioritiza Autoriza Planeia Operacional Testa Implementa Documenta Mantem 7 Rs das Mudança Raised Reason Resources Return Relationship Risks Responsible
  • 106.
    ITIL - InformationTechnology Infrastructure Library
  • 107.
    ITIL KPIs ChangeManagement Key Performance Indicator Definition (KPI) Number of major changes assessed by the CAB Number of Major Changes (Change Advisory Board) Number of CAB Meetings Number of CAB (Change Advisory Board) meetings Average time from registering an RFC with Change Time for Change Approval/ Management until a decision on the RFC is reached Rejection (i.e. until it is either approved or rejected) Change Acceptance Rate Number of accepted vs. rejected RFCs Number of Emergency Number of Emergency Changes assessed by the Changes ECAB (Emergency Change Advisory Board)
  • 108.
    ITIL - InformationTechnology Infrastructure Library Objetivos Definir e controlar os Configuration Items Proteger a integridade dos Assets e Cis Garantir informação actual e fidedigna de assets e CIs
  • 109.
    ITIL - InformationTechnology Infrastructure Library Um CI deve, normalmente, ter: Unique identifier Name Description CI owner/ person in charge CI type, for example Main Type (e.g. Service, Hardware, Software, Document, Staff ...) Sub-type (e.g. Server, Printer, ... - refinement of the classification into categories) Reporting, auditing and verification requirements Manufacturer information Manufacturer name Serial number
  • 110.
    ITIL - InformationTechnology Infrastructure Library Um CI deve, normalmente, ter: License number/ reference to license contract Version Modification history of the CI Record Date of creation Modifications Description of modification Date Person in charge Location Physical location, if applicable Logical location, if applicable (e.g. fileserver directory)
  • 111.
    ITIL - InformationTechnology Infrastructure Library Um CI deve, normalmente, ter: Status history (description of the life cycle of a CI with status values, as for example „Undergoing Test“, ..., „Active“, ..., „Undergoing Maintenance“, ..., „Out of Operation“, ...) Present status and version Status and version history (historical Changes to the status of the CI or Changes planned for the future) Status change Description Time and date of the Change in status Relationships to IT services
  • 112.
    ITIL - InformationTechnology Infrastructure Library Um CI deve, normalmente, ter: Relationships to other CIs, e.g. Is a component of Is associated with Uses Is a characteristic of Is a new version of Will be replaced by Relationships to other data objects within Service Management Incident Records Problem Records Known Errors Change Records License details
  • 113.
    ITIL - InformationTechnology Infrastructure Library Um CI deve, normalmente, ter: Document references Applicable policies and guidelines Contractual documentation Operating documentation User documentation Emergency-relevant documentation Other documentation Ex. http://www.onecmdb.org
  • 114.
    ITIL - InformationTechnology Infrastructure Library
  • 115.
    ITIL - InformationTechnology Infrastructure Library
  • 116.
    ITIL KPIs ServiceAsset and Configuration Management Key Performance Definition Indicator (KPI) Frequency of physical verifications of CMS Verification Frequency contents Number of Incidents reported where the Number of Incidents underlying cause of the Incident is the result of owing to inaccurate CMS inaccurate configuration management Information information Effort for CMS Average work effort for physical verifications of Verifications the CMS contents Percentage of configuration components for CMS Coverage which data is kept in the CMS Number of unauthorized Number of unauthorized changes identified as a Changes detected result of audits performed using automatic automatically configuration update software Number of errors found in the CMS as a result of Number of CMS Errors an audit
  • 117.
    ITIL - InformationTechnology Infrastructure Library Development Work Order A Work Order for the development or customization of an application or system, typically issued from Release Management. Installation Work Order A Work Order for the installation of an application, system or infrastructure component, typically issued from Release Management. Release Policy A set of rules for deploying releases into the live operational environment, defining different approaches for releases depending on their urgency and impact.
  • 118.
    ITIL - InformationTechnology Infrastructure Library Release A Release (also referred to as a Release Package) consists of a single Release Unit or a structured set of Release Units. Release Record A Release Record contains all details of a Release, documenting the history of the Release from the first planning stages to closure. Release Unit A Release Unit is a set of new, changed and/or unchanged Configuration Items, which are tested and introduced into the live environment together to implement one or several approved Changes.
  • 119.
    ITIL - InformationTechnology Infrastructure Library Post Implementation Reviews
  • 120.
    ITIL KPIs Releaseand Deployment Management Key Performance Definition Indicator (KPI) Number of releases rolled out into the Number of Releases productive environment, grouped into Major and Minor Releases Duration of Major Average duration of major deployments from Deployments clearance until completion Number of Release Number of releases which had to be reversed Backouts Proportion of automatic Proportion of new releases distributed Release Distribution automatically
  • 121.
    ITIL - InformationTechnology Infrastructure Library Planeamento da transição e de apoio: o planeamento e coordenação necessárias para uma correta introdução da funcionalidade especificada no projeto. Nesta fase define-se a estratégia de transição, prepara-se a transição de serviços, desenvolve-se o plano de transição de serviços e de suporte às partes interessadas.
  • 122.
    ITIL - InformationTechnology Infrastructure Library Project Initiation To define stakeholders, responsibilities and resources available to the project, as well as documenting risks, constraints and assumptions affecting the project. Project Planning and Coordination To make sure service transitions projects are planned in accordance with the organization's Project Management guidelines, and to coordinate activities and resources across projects. This process is not responsible for detailed planning of project phases but triggers planning activities performed by other processes. Project Control To monitor project progress and resource consumption, to expedite progress when required and to initiate corrective action if required. Project Reporting and Communication To provide an overall summary of all planned or ongoing Service Transition projects as an information for customers and other Service Management processes.
  • 123.
    ITIL KPIs ProjectManagement (Transition Planning and Support) Key Performance Definition Indicator (KPI) Number of major release rollouts under the Number of Projects control of Project Management Percentage of Projects Percentage of projects which are started with with Project Charters a signed Project Charter in place Number of Changes to Number of changes to the Project Charter Project Charter after project start Adherence to Project Actual vs. planned consumption of financial Budget and personnel resources Project Delays Actual vs. planned project completion dates
  • 124.
    ITIL - InformationTechnology Infrastructure Library Serviço de validação e testes São processos responsáveis ​p ela criação e execução de planos de teste que validar se os requisitos foram cumpridos. Isso inclui o a confirmação dos níveis de serviço que vão ser disponibilizados, de forma a garantir os níveis adequados de disponibilidade, capacidade, segurança e continuidade (também referidos como "garantia ").
  • 125.
    ITIL - InformationTechnology Infrastructure Library
  • 126.
    ITIL KPIs ServiceValidation and Testing Key Performance Definition Indicator (KPI) Percentage of failed Percentage of release components which fail to Release Component pass acceptance tests Acceptance Tests Number of identified •Number of identified errors during release Errors testing per release Time until re-submission of fixed release Time for Error Fixing components Incidents caused by New Number of Incidents attributable to new Releases releases Percentage of failed Percentage of Service Acceptance Tests which Service Acceptance Tests fail to obtain the customer’s sign-off
  • 127.
    ITIL - InformationTechnology Infrastructure Library Avaliação Este processo pode ser usado genericamente de forma independente para verificar se um processo atende aos requisitos definidos. Essencialmente, o processo cria um plano de teste e avalia formalmente os resultados previstos e os resultados reais. A saída é, então, analisada com as partes interessadas que deverão tomar decisões de gestão adequadas. A validação e testes garantem que o resultado está de acordo com o planeado. A Avaliação garante que o resultado está de acordo com as necessidades do negócio.
  • 128.
    ITIL - InformationTechnology Infrastructure Library Complaints Management Process Objective: To assess customer complaints and to instigate corrective action if required. Customer Satisfaction Survey Process Objective: To plan, carry out and evaluate regular customer satisfaction surveys. The principal aim of this process is to learn about areas where customer expectations are not being met before customers are lost to alternative service providers. Service Review Process Objective: To review business services and infrastructure services on a regular basis. The aim of this process is to improve service quality where necessary, and to identify more economical ways of providing a service where possible.
  • 129.
    ITIL - InformationTechnology Infrastructure Library
  • 130.
    ITIL - InformationTechnology Infrastructure Library Service Transition Transição de Serviço irá garantir a qualidade dos serviços prestados aos clientes e partes interessadas. Irá garantir que requisitos funcionais, técnicos e de desempenho são cumpridos (definidos durante a fase de Desenho de Serviço). Os OUTPUTS do Service Transition servirão de entrada à fase de Operação de Serviço.
  • 131.
    ITIL - InformationTechnology Infrastructure Library Próximo capítulo Service Operation
  • 132.
    ITIL V3 –Service Operation • Foco na entrega dos serviços de acordo com as estratégias definidas • Processos – Event Management – Incident Management – Problem Management – Request Fulfillment – Access Management • Funções – Service Desk – Technical Management – IT Operations Management – Application Management
  • 133.
    ITIL - InformationTechnology Infrastructure Library Service Operation Serviço de Operação (SO) tem como objetivo proporcionar melhores práticas para alcançar os níveis acordados de entrega de serviços, tanto para os utilizadores finais como os clientes ("clientes" refere-se aos indivíduos/empresas que pagam pelo serviço e negoceiam os SLAs ). Operação do serviço, é a componente do ciclo de vida onde os serviços e o valor são realmente entregues. As funções operacionais incluem a gestão técnica, gestão aplicacional, gestão de operações e logistica, atendimento e resolução de problemas, bem como as responsabilidades de coordenação com as restantes processos do ITIL. Processos do SO (Service Operation) 1. Gestão de Incidentes 2. Gestão de Problemas 3. Gestão de Eventos 4. Gestão de Pedidos 5. Gestão de Acessos 6. Gestão Operações
  • 134.
    ITIL - InformationTechnology Infrastructure Library Service Operation
  • 135.
    ITIL - InformationTechnology Infrastructure Library Objetivo processo: Gerir o ciclo de vida de todos os incidentes. O objetivo principal da Gestão de Incidentes é devolver aos utilizadores o serviço de TI o mais rapidamente possível.
  • 136.
    ITIL - InformationTechnology Infrastructure Library Urgência
  • 137.
    ITIL - InformationTechnology Infrastructure Library Impacto
  • 138.
    ITIL - InformationTechnology Infrastructure Library Urgência vs Impacto
  • 139.
    ITIL - InformationTechnology Infrastructure Library A Gestão de Incidentes deve corrigir o serviço em questão o mais rápido possível sem o problema que se estenda para outras áreas da organização ou do negócio. O down-time de um serviço de IT pode condicionar a atividade da organização e fazer com que o haja perdas económicas. A equipa de Gestão de Incidentes deve estar sempre pronta a intervir (a qualquer hora, a qualquer momento, em qualquer lugar). Exemplo: Problema de impressão
  • 140.
    ITIL - InformationTechnology Infrastructure Library Exemplo: Problema de impressão Quando um funcionário comunica uma situação de impossibilidade de impressão, pode haver várias razões pelas quais ele é incapaz de imprimir. O pessoal de serviço tem de fazer as perguntas certas para perceber e prioritizar o incidente. Aqui estão algumas possibilidades. • A Impressora para onde pretende imprimir está configurada na sua máquina? (ou, já alguma vez conseguiu imprimir para essa impressora) • Qual é o nome da impressora? • Existe alguma mensagem de erro ou aviso na impressora (ex. Toner vazio) • A impressora tem papel? • Existe algum atolamento de papel, dentro da impressora
  • 141.
    ITIL - InformationTechnology Infrastructure Library Exemplo: Problema de impressão Após as questões gerais relativas ao incidente, devem ser registadas as questões relativas ao detalhe: • Detalhe do requisitante • Localização exata • Identificação do ponto de rede • Identificação do PC (eventual. Hardware e software instalado)
  • 142.
    ITIL - InformationTechnology Infrastructure Library Exemplo: Problema de impressão Toda a informação é registada e o pessoal de apoio técnico deve responder ao requisitante com soluções alternativas para imprimir: • Direcionar o pedido de impressão para outra impressora que esteja devidamente funcional • Reconfigurar ou Re-Instalar Drivers de Impressão no PC • Configurar corretamente a impressora • Reparar ou substituir a impressora
  • 143.
    ITIL - InformationTechnology Infrastructure Library An Incident Record typically contains the following information: Unique ID of the Incident (usually allocated automatically by the system) Date and time of recording Service Desk agent responsible for the registration Method of notification Caller/ user data Callback method Description of symptoms Affected users/ business areas Affected service(s)
  • 144.
    ITIL - InformationTechnology Infrastructure Library An Incident Record typically contains the following information: Prioritization, a function of the following components: Urgency (available time until the resolution of the Incident), e.g. Up to 0.5 hrs Up to 2.0 hrs Up to 6.0 hrs Impact (damage caused or potential damage to the business), e.g. "High" (interruption to critical business processes) "Normal" (interruption to the work of individual employees) "Low" (hindrance to the work of individual employees, continuation of work possible by means of a circumventive solution)
  • 145.
    ITIL - InformationTechnology Infrastructure Library An Incident Record typically contains the following information: Priority (for example in stages 1, 2 and 3): The result from the combination of urgency and impact Major Incident flag (to indicate that the Incident is treated as a Major Incident) Relationships to CIs Product category, usually selected from a category-tree according to the following example: Client PC Standard configuration 1 ... Printer Manufacturer 1 ...
  • 146.
    ITIL - InformationTechnology Infrastructure Library An Incident Record typically contains the following information: Incident category, usually selected from a category-tree according to the following example: Hardware error Server A Server B ... Software error System A System B ... Links to related Incident Records (if a similar outstanding Incident exists, to which the new Incident is able to be attributed)
  • 147.
    ITIL - InformationTechnology Infrastructure Library An Incident Record typically contains the following information: Links to related Problem Records (if any outstanding Problems exist, to which the new Incident is able to be attributed) Activity log/ resolution history Date and time Person in charge Description of activities New Incident status (if the activity results in a change of status)
  • 148.
    ITIL - InformationTechnology Infrastructure Library An Incident Record typically contains the following information: Closure data Closure categories (if required, revised product and Incident categorizations) Problems raised (if the Incident is likely to recur and preventive action is necessary) Resolution type (elimination of the root cause vs. application of a Workaround; if the Incident was resolved by applying a Workaround: indication of applied Workaround) Customer feedback (is the Incident resolved from the customer’s/ user’s point of view?)
  • 149.
    ITIL - InformationTechnology Infrastructure Library Um incidente é um evento que não faz parte da normal operação das TIs. Um incidente interrompe ou reduz a qualidade do serviço de TI. Incident Management concentrates on restoring the service to users as quickly as possible, in order to minimize business impact.
  • 150.
    ITIL - InformationTechnology Infrastructure Library Um problema é a causa desconhecida de um ou mais incidentes Objetivo processo: Os principais objetivos deste processo é evitar incidentes e minimizar o impacto dos mesmos. De forma pró-ativa analisa registos de incidentes, e utiliza os dados recolhidos por outros processos de IT Service Management para identificar tendências ou problemas que possam acontecer. Metas e Objetivos • Prevenir problemas e incidentes resultantes • Eliminar incidentes recorrentes • Minimizar o impacto dos incidentes que não podem ser impedidos
  • 151.
    ITIL - InformationTechnology Infrastructure Library Um problema é uma condição, muitas vezes identificado como um resultado de vários incidentes que exibem sintomas comuns. Problemas também podem ser identificados a partir de um único incidente significativo, indicativo de um único erro, cuja causa é desconhecida, mas para o qual o impacto é significativo. Known Error Um erro conhecido é uma condição identificada por um diagnóstico que identificou claramente a causa de um problema. Um erro conhecido deve ter o subsequente desenvolvimento de uma solução alternativa e de um Change Request.
  • 152.
    ITIL - InformationTechnology Infrastructure Library O processo de gestão de problema destina-se a reduzir o número e a gravidade dos incidentes e deve elaborar a documentação necessária para que as primeiras e segundas linhas do helpdesk possam ajudar a ultrapassar as situações de interrupção de serviço. O processo de Gestão de Problemas deve pautar pela pró-atividade, se possível identificando e resolvendo os problemas antes que os incidentes sejam detetados. Tais processos incluem: • Análise de tendências; • Segmentação e ações de apoio mais direcionadas; • Fornecimento de informações para a organização (ex. necessidade de investimentos)
  • 153.
    ITIL - InformationTechnology Infrastructure Library Exemplo: Problema de impressão Neste caso, dois utilizadores queixam-se dos mesmos sintomas (impossibilidade de impressão). Quando o segundo incidente é comunicado, e havendo correspondência semelhante entre os incidentes individuais, podemos apontar para um ponto único de falha (SPOF). Isso já pode ser classificado como um problema, uma vez que pode afetar adversamente a atividade de um grupo de funcionários. A equipe de suporte deve resolver a situação para restaurar a Qualidade de Serviço (QoS). Concluindo que há um mau funcionamento da impressora e que esse problema está a causar os incidentes, a impressora deve ser substituída (ou reparada, dentro dos prazos do SLA)
  • 154.
    ITIL - InformationTechnology Infrastructure Library
  • 155.
    ITIL - InformationTechnology Infrastructure Library
  • 156.
    ITIL - InformationTechnology Infrastructure Library Ex. Árvore de Decisão – Prioridade Problema
  • 157.
    ITIL - InformationTechnology Infrastructure Library
  • 158.
    ITIL - InformationTechnology Infrastructure Library Gestão de Problemas é semelhante à Gestão de Incidentes, uma vez que permite à organização ou empresa descobrir qual é o problema e restabelecer o serviço em questão o mais rápido possível. No entanto, Gestão de Problemas é pensado para soluções mais definitivas e constantes do que a Gestão de Incidentes. Gestão de Incidentes – colocar o serviço a funcionar novamente, o mais rapidamente possível Gestão de Problemas - descobrir exatamente o que provocou os incidentes e como evitar que esse problema nunca mais volte a acontecer. Ambos devem ser usados para garantir que o seu serviço está a ser executado e fornecido corretamente.
  • 159.
    ITIL - InformationTechnology Infrastructure Library A Problem Record typically contains the following information: Unique ID of the Problem (usually allocated automatically by the system) Date and time of detection Problem owner Description of symptoms Affected users/ business areas Affected service(s) Prioritization, a function of the following components: Urgency (available time until the resolution of the Problem), e.g. Up to 5 working days Up to 2 weeks Up to 4 weeks
  • 160.
    ITIL - InformationTechnology Infrastructure Library A Problem Record typically contains the following information: Degree of severity (damage caused to the business), e.g. "High" (interruption to critical business processes) "Normal" (interruption to the work of individual employees) "Low" (hindrance to the work of individual employees, continuation of work possible by means of a circumventive solution) Priority (for example in stages 1, 2 and 3): The result from the combination of urgency and the degree of severity Relationships to CIs
  • 161.
    ITIL - InformationTechnology Infrastructure Library A Problem Record typically contains the following information: Product category, usually selected from a category-tree according to the following example: Client PC Standard configuration 1 ... Printer Manufacturer 1 ... Problem category, usually selected from a category-tree according to the following example: Hardware error Software error ...
  • 162.
    ITIL - InformationTechnology Infrastructure Library A Problem Record typically contains the following information: Links to related Problem Records (if there are other outstanding Problems related to this one) Links to related Incident Records (if outstanding Incidents exist, whose solution depends on the solution of this Problem) Links to Known Errors and Workarounds (if Known Errors and Workarounds related to the Problem have been identified) Activity log/ resolution history Date and time Person in charge Description of activities New Problem status (if the activity results in a change of status)
  • 163.
    ITIL - InformationTechnology Infrastructure Library “Problem Management involves root-cause analysis to determine and resolve the cause of events and incidents, proactive activities to detect and prevent future problems/incidents and a Known Error sub-process to allow quicker diagnosis and resolution if further incidents do occur.”
  • 164.
    ITIL - InformationTechnology Infrastructure Library Objetivo processo: Detetar eventos, dar-lhes sentido e determinar a adequada ação de controle. Gestão de eventos é, portanto, uma base de Acompanhamento e Controle Operacional. Um evento pode ser definido como qualquer ocorrência detetável ou percetível que tem importância para a gestão da infraestrutura de TI ou para a entrega do Serviço de TI. A avaliação do impacto de um evento é fundamental para perceber o desvio que pode causar aos serviços.
  • 165.
    ITIL - InformationTechnology Infrastructure Library Uma eficaz Operação de Serviço precisa de conhecer o estado da infraestrutura e detetar qualquer desvio da operação, face ao normal ou ao esperado. Esta monitorização de estado pode ser baseado em dois tipos de ferramentas: • Ferramentas ativas de monitorização Existe uma pro-atividade na verificação do estado dos CIs mais importantes para determinar o seu estado e disponibilidade. As exceções irão gerar alertas. • Ferramentas de monitorização Passiva que detetam e correlacionam alertas e eventos operacionais ou comunicações geradas pelos CIs (ex. notificações de S.O)
  • 166.
    ITIL - InformationTechnology Infrastructure Library A Gestão de eventos é o ponto de entrada para a execução de muitos processos e atividades de operação. Fornece formas de comparação do desempenho real e do comportamento em relação aos padrões de desenho de SLAs. Gestão de eventos fornece também uma base para a Garantia de Serviço e Relatórios de Melhoria de Serviço (coberto em detalhes no CSI)
  • 167.
    ITIL - InformationTechnology Infrastructure Library “Event Management is the process that monitors all events that occur through the IT Infrastructure to allow for normal operation and also to detect and escalate exception conditions.”
  • 168.
    ITIL - InformationTechnology Infrastructure Library Objetivo processo: Para cumprir solicitações de serviços (na maioria dos casos alterações menores - standard) O processo em si é bastante simples: • fornecer ao cliente/utilizador um "menu de serviços" que ele possa escolher, aplicando critérios de qualificação (custos, prioridades, arquitetura, etc.). Caso esses critérios resultem em "go", dar seguimento à solicitação. (exemplo: pedidos de alteração de passwords ou pedidos de informação).
  • 169.
    ITIL - InformationTechnology Infrastructure Library
  • 170.
    ITIL - InformationTechnology Infrastructure Library Incidente
  • 171.
    ITIL - InformationTechnology Infrastructure Library Algumas vezes conhecido como Rights Management ou Gestão de Identidades Objetivos e Metas Tem como principal objetivo garantir que os utilizadores têm um nível de acesso às aplicações e informação, adequado às suas necessidades. Conceder aos utilizadores autorizados o direito de utilizar um serviço, enquanto impedindo o acesso a usuários não-autorizados. Deve garantir a execução de políticas e ações definidas no Serviço “Information Security Management” e “Availability Management”
  • 172.
    ITIL - InformationTechnology Infrastructure Library Access Management: Este é o processo de concessão de direitos de utilização de um serviço, e restringindo o acesso a utilizadores não-autorizados. Baseia-se na capacidade de identificar com precisão os utilizadores autorizados e gerir os acesso aos serviços necessários durante as diferentes fases/funções dos seus recursos humanos (RH).
  • 173.
    ITIL - InformationTechnology Infrastructure Library Sub-processos e objetivos de processo: Manutenção do Catálogo de Funções/ Perfil de Acesso dos Utilizadores Objetivo processo: Certificar-se que o catálogo de funções/perfis de acesso de utilizadores está apropriado para os serviços fornecidos. Processamento de pedidos de acessos de utilizadores Objetivo processo: Processar pedidos para adicionar, alterar ou revogar direitos de acesso. Certificar que só os utilizadores autorizados têm o direito de utilizar um serviço.
  • 174.
    ITIL - InformationTechnology Infrastructure Library Direitos de acesso Pedido de Direitos de Acesso Registro de Identidade do Utilizador Pedido de identidade do Utilizador Papel Utilizador Perfil de acesso /Função Papel Requisitos Utilizador
  • 175.
    ITIL - InformationTechnology Infrastructure Library
  • 176.
    ITIL - InformationTechnology Infrastructure Library
  • 177.
    ITIL - InformationTechnology Infrastructure Library Identity Lifecycle Management
  • 178.
    ITIL - InformationTechnology Infrastructure Library
  • 179.
    ITIL - InformationTechnology Infrastructure Library
  • 180.
    ITIL - InformationTechnology Infrastructure Library Unidade funcional com um conjunto de colaboradores dedicados e responsáveis por lidar com uma variedade de eventos de serviço, atuando como o ponto único de contato para utilizadores de SIs e TIs
  • 181.
    ITIL - InformationTechnology Infrastructure Library
  • 182.
    ITIL - InformationTechnology Infrastructure Library O service desk é uma das quatro funções ITIL e está principalmente associada com a fase do ciclo de vida Serviço de Operação. As tarefas incluem manipulação de incidentes e solicitações, e fornecer uma interface para outros processos ITSM. As características incluem: • único ponto de contato (SPOC) -não necessariamente o primeiro ponto de contato (FPOC) • único ponto de entrada • único ponto de saída • fácil para os clientes e utilizadores • garantia de integridade dos dados • canal de comunicação simplificada
  • 183.
    ITIL - InformationTechnology Infrastructure Library Principais propósitos do Service Desk incluem: • controle incidente: a gestão do ciclo de vida de todas as solicitações de serviço • comunicação: manter um cliente informado do progresso e consultoria sobre soluções alternativas A função de service desk pode ter vários nomes, tais como: Call center : grandes volumes de chamadas telefónicas e é baseado em fornecimento de informações e registo de solicitações Help desk : gerir, coordenar e resolver incidentes o mais rápido possível no nível de suporte principal Service desk: não apenas lida com os incidentes, problemas e perguntas, mas também fornece uma interface para as outras atividades.
  • 184.
    ITIL - InformationTechnology Infrastructure Library Service Desk trata de: pedidos de mudança, contratos de manutenção, licenças de software, gestão de nível de serviço, gestão de configuração, gestão de disponibilidade, gestão financeira e gestão de continuidade de serviços Service Desk pode ser (ao nível de estrutura) Local: para atender às necessidades de empresas locais - prática somente até vários locais que requerem serviços de apoio estão envolvidas Central: para organizações com vários locais - reduz os custos operacionais e melhora a utilização dos recursos disponíveis Virtual: para entidades multinacionais onde o atendimento poder ser feito em qualquer lugar do mundo, através de tecnologias de comunicação globais
  • 185.
    ITIL - InformationTechnology Infrastructure Library Gestão de Aplicações será responsável por gerir as aplicações em todo o seu ciclo de vida.
  • 186.
    ITIL - InformationTechnology Infrastructure Library Requisitos Trabalhar com as unidades de negócio para identificar os requisitos do processo funcional e de negócio para a alteração ou desenvolvimento de nova aplicação. Durante este processo, serão identificado os requisitos iniciais do nível de serviço.
  • 187.
    ITIL - InformationTechnology Infrastructure Library Projeto/Design A equipe de análise traduz os requisitos para uma solução técnica. Neste ponto, é realizado um business case de forma a calcular o Custo Total de Propriedade (TCO) Em muitos casos, decorre um processo de negociação interno, onde os requisitos e níveis de serviço são afinados, com o objetivo de ajustar os custos ao nível que a empresa pode pagar.
  • 188.
    ITIL - InformationTechnology Infrastructure Library Construir Esta é fase de aplicação real de programação e testes de processo. Todos os componentes são desenvolvidos e testados individualmente e sistemicamente para descobrir eventuais falhas funcionais e processo. Assim que o teste de qualidade final foi concluída, far-se-á o sign-off para permitir a introdução no ambiente de produção.
  • 189.
    ITIL - InformationTechnology Infrastructure Library Implementar Este sub-processo abrange a implementação da nova aplicação. Para além da inclusão da circulação de módulos em produção, inclui-se também a formação necessária para efetivamente usar as novas funcionalidades.
  • 190.
    ITIL - InformationTechnology Infrastructure Library Operar Esta etapa do processo cobre o dia-a-dia "cuidados e gestão" da nova aplicação. Mudanças em requisitos regulatórios ou legislativos seriam abordados nesta etapa. Se os utilizadores finais descobrirem falhas na aplicação, eles são abordados nesta etapa. Os níveis de serviço são monitorados e o desempenho da aplicação é avaliado e documentado. O objetivo deste subprocesso é minimizar os impactos sobre o negócio de questões relacionadas com a utilização normal da aplicação.
  • 191.
    ITIL - InformationTechnology Infrastructure Library Otimizar Este é o último passo no ciclo de Gestão de Aplicações. A otimização de desempenho técnico e funcional são abordados nesta etapa. As equipas de gestão de desempenho analisam os relatórios e a informação existente para identificar eventuais oportunidades de melhoria de desempenho.
  • 192.
    ITIL - InformationTechnology Infrastructure Library Gestão Técnica presta assistência técnica e apoio para a gestão da infraestrutura de TI. Este processo de ITIL de Gestão Técnica contém todas as atividades de Gestão Técnica não incluídos em outros processos ITIL. Outras atividades técnicas embutidas noutros processos são documentados nesses processos, como ex. as responsabilidade atribuídas ao papel do Analista Técnico. O papel da função de gestão técnica é fornecer conhecimento técnico e de gestão global da infraestrutura de TI.
  • 193.
    ITIL - InformationTechnology Infrastructure Library Os objetivos desta função passam por planear, implementar e manter uma infraestrutura técnica estável para apoiar os processos de negócio da empresa. Isto inclui a formação de pessoal adequado para implementar e gerir a tecnologia necessária para entregar e suportar serviços de TI. (ex. Gestão Técnica dos equipamentos do Datacenter ou Rede).
  • 194.
    ITIL - InformationTechnology Infrastructure Library Objetivo processo: Monitorizar e controlar os serviços de IT e sua infraestrutura O processo de Controle de Operações de TI executa tarefas do dia-a-dia relacionadas com o funcionamento de componentes de infraestrutura e aplicações. Isto inclui agendamento de tarefas, backup, gestão de produção. Subprocesso: Facilities Management Gerir o ambiente físico onde a infraestrutura de TI está localizada. Gestão de instalações inclui todos os aspetos de gestão do ambiente físico, pelo poder do exemplo e de refrigeração, gestão de acessos físicos, construção e monitorização ambiental.
  • 195.
    ITIL - InformationTechnology Infrastructure Library O foco desta função - Operações IT- é o dia-a-dia, o curto prazo das atividades necessárias para operar e suportar serviços de TI. Essas ações operacionais são realizadas em períodos de tempo relativamente longo, são normalmente repetíveis e procedimentos padronizados. O pessoal da Gestão Técnica e de Gestão de Aplicações deve ajudar a equipe de gestão de operações.
  • 196.
    ITIL - InformationTechnology Infrastructure Library Resumo – S. Strategy Definir a visão Definir objetivos de alto nível, ao nível das TIs que estejam alinhados com os objetivos da organização e do negócio. • Reduzir custos, para um mínimo possível, oferecendo o serviço com a melhor qualidade e sem interrupções. • Fornecer serviços com disponibilidade de 99,9% • Disponibilizar novos serviços aos utilizadores e melhorar aqueles já existentes Estes objetivos posteriormente vão ajudar a definir objetivos específicos e metas a alcançar (fase de desenho)
  • 197.
    ITIL - InformationTechnology Infrastructure Library Resumo – S. Strategy Onde Estamos Para perceber onde estamos (AS-IS), podem ser produzidas algumas estatísticas com base em KPI-Key Performance Indicators, como por exemplo:  Número total de chamadas recebidas  Número total de resoluções na primeira chamada  Downtime médio de serviços por semana, mês, trimestre e ano.  Novos serviços introduzidos  Forma de distribuição de pessoal de apoio, pelo nível 1, nivel2, e nvel3 (quando existem)  Tempo total gasto pela equipa de Suporte por nível
  • 198.
    ITIL - InformationTechnology Infrastructure Library Resumo – S. Strategy Onde queremos estar Sabendo onde estamos, deveremos definir metas específicas para melhorar a performance e desempenho. Com base em indicadores KPI, devemos definir metas específicas para melhorar o serviço. Estas metas podem ser objetivos de curto prazo (Quick Wins), como por exemplo:  Reduzir em 40% o volume de chamadas telefónicas  Aumentar a taxa de resolução na primeira chamada em 20%  Reduzir a interrupção de serviço causada pelos incidentes mais frequentes
  • 199.
    ITIL - InformationTechnology Infrastructure Library Resumo – S. Strategy Como vamos atingir Implementando os processos do ITIL (ou parte deles) teremos melhores condições para chegar às metas definidas Exemplos: Reduzir em 40% o volume de chamadas telefónicas Implementar um portal de self-service para os utilizadores poderem consultar a solução para problemas mais comuns, para poderem consultar os manuais online ou poderem solicitar serviços. Aumentar a taxa de resolução na primeira chamada em 20% Implementar uma solução de ServiceDesk, com acesso a BD de ativos e com SW de Monitorização da Rede para identificar mais rapidamente os problemas e poder resolvê-los de imediato.
  • 200.
    ITIL - InformationTechnology Infrastructure Library Resumo – S. Strategy Como vamos medir e reavaliar Através da definição e verificação de KPIs que auxiliem a tomada da decisão no sentido certo à visão inicialmente definida. Exemplos • Definir prazos para verificar o impacto das metas de curto prazo (Quick Wins). Avaliar impacto apos esse prazo. • Verificar quantos utilizadores estão registados no portal de self- service. Verificar quantos puderam resolver os seus problemas e analisar como é que a autoresolução se traduziu nos vários níveis de suporte. • Verifique se a taxa de resolução na primeira chamada tem aumentado • Elaborar e Analisar os resultados de Inquéritos de Satisfação dos Utilizadores
  • 201.
    ITIL - InformationTechnology Infrastructure Library Próximo capítulo Continual Service Improvement
  • 202.
    ITIL V3 –Continual Service Improvement • Guia para avaliação e melhoria de: – Maturidade de gestão de serviços – Qualidade e alinhamento dos serviços – Desempenho dos processos de TI • Definição de métricas em três níveis: – Tecnologia – Serviços – Processos • Processos – Measurement and Control – Service Measurement – Service Assessment and Analysis – Service Level Management
  • 203.
    ITIL - InformationTechnology Infrastructure Library Continual Service Improvement
  • 204.
    ITIL - InformationTechnology Infrastructure Library Este capítulo tem como objetivo fornecer orientações práticas para avaliar e melhorar a qualidade dos serviços e a maturidade global do serviço ITSM. Actividades: Análises dos SLAs Analisar Produzir Auditorias Internas e análise de maturidade Análise de tendências Revisão de Serviços, para identificar oportunidades de melhorias Gestão da Informação Inquéritos de Satisfação dos Clientes …
  • 205.
    ITIL - InformationTechnology Infrastructure Library Métricas 1. KPIs – Key Performance Indicators 2. CSFs – Critical Success Factors 3. Baselines 4. Métricas de Tecnologia 5. Métricas de Processos 6. Métricas de Serviços
  • 206.
    ITIL - InformationTechnology Infrastructure Library
  • 207.
    ITIL - InformationTechnology Infrastructure Library
  • 208.
    ITIL - InformationTechnology Infrastructure Library Porquê Medir? Porquê medir? Direcionar Validar Melhorar Justificar
  • 209.
    ITIL - InformationTechnology Infrastructure Library
  • 210.
    ITIL - InformationTechnology Infrastructure Library
  • 211.
    ITIL - InformationTechnology Infrastructure Library
  • 212.
    ITIL - InformationTechnology Infrastructure Library Benchmarking • Benchmarking interno,onde a organização define a Baseline e compara a evolução com esse ponto de referencia • Comparação com normas e standards da industria ou com as boas práticas em vigor. • Compraração direta com outras organizações • Compraração com outros departamentos Benefícios imediatos – Quickwins
  • 213.
    ITIL - InformationTechnology Infrastructure Library Durante o ciclo de vida do serviço, é recolhida uma quantidade significativa de dados e informações. No entanto, apenas uma pequena parte dessa informação será importante para o negócio. A maior parte da informação recolhida apenas é útil para um conjunto reduzido de pessoas. Um gestor estará mais preocupado em conhecer as medidas de melhoria contínua introduzidas no sistema, do que a lista de problemas que aconteceram nos últimos meses.
  • 214.
    ITIL - InformationTechnology Infrastructure Library Politicas de comunicação É fundamental definir e acordar uma política de comunicação/reporting e definir as regras dos relatórios da gestão de serviços: · Público-alvo / pontos de vista do negócio · O que medir e oque informar · Fórmulas de cálculo de indicadores · Periodicidade de Relatórios · Forma de envio e tipo de suporte · Agendamento de reuniões para analisar e discutir os relatórios
  • 215.
    ITIL - InformationTechnology Infrastructure Library Right content for the right audience
  • 216.
    ITIL - InformationTechnology Infrastructure Library Áreas que devem ser abordadas por iniciativas de melhoria (resultando em alterações ao serviço e / ou aos seus processos subjacentes, ou a acordos cliente) Do ponto de vista do cliente: requisitos novos ou alterações: Mudanças nos processos de negócios ou estratégia que levam a novos requisitos funcionais Mudanças nas perceções de risco, prioridades e situações críticas que levam a mudanças nos objetivos de nível de serviço Mudanças na previsão de consumo de serviços, a curto, médio e longo prazo Necessidade de modificações curto prazo Requisitos alterados no que diz respeito a relatórios de nível de serviço
  • 217.
    ITIL - InformationTechnology Infrastructure Library Áreas que devem ser abordadas por iniciativas de melhoria (resultando em alterações ao serviço e / ou aos seus processos subjacentes, ou a acordos cliente) Do ponto de vista de TI • Áreas onde a qualidade do serviço deve ser melhorada • Otimizações custo-benefício, por exemplo, usando novas tecnologias ou otimização de processos, ou influenciando a procura de serviços
  • 218.
    ITIL - InformationTechnology Infrastructure Library 5 regras básicas para elaborar gráficos Right content for the right audience
  • 219.
    ITIL - InformationTechnology Infrastructure Library O Plano de Serviço de Melhoria (SIP) é um plano formal para implementar melhorias para os serviços e processos de TI. O SIP é usado para registar e gerir as iniciativas de melhoria do CSI De modo geral, as iniciativas de melhoria são 1. Iniciativas internas, promovidas pelo prestador de serviço(por sua iniciativa), como por exemplo, para melhorar os processos ou fazer melhor uso dos recursos e tecnologias disponíveis 2. Iniciativas que requerem a cooperação/autorização do cliente, por exemplo, se é necessário ajustar alguns dos níveis de serviço acordados ou o custo do serviço prestado.
  • 220.
    ITIL - InformationTechnology Infrastructure Library
  • 222.
    ITIL - InformationTechnology Infrastructure Library :: “Stakeholders” > 7 tipos de actores do sistema Produtores Equipa de desenvolvimento Clientes internos promovem e fornecem recursos para o desenvolvimento, tipicamente correspondem a grupos de gestores Utilizadores finais consumidores da informação produzida pelo sistema Clientes externos clientes da organização Fornecedores fornecedores da organização Reguladores grupos ou agencias que estabelecem restrições ambientais sobre o sistema Competidores competidores que receberão o impacto do SI, dos SI estratégicos
  • 223.
    ITIL - InformationTechnology Infrastructure Library Um Plano de Melhoria de Serviço (SIP) tem normalmente Identificação do Processo ou serviço em causa A Pessoa encarregada (Owner) do processo ou serviço A Pessoa que toma a iniciativa Autorização da direção (iniciativa aprovada por ...) Descrição da iniciativa Forma de avaliação da medida Resultado esperado da iniciativa Estimativa de custo Cronograma de execução Descrição do pacote de trabalho a ser concluído Items de Entrega Pessoa responsável Data limite Ponto de situação
  • 224.
    ITIL - InformationTechnology Infrastructure Library O Plano de Serviço de Melhoria (SIP) é um plano formal para implementar melhorias para os serviços e processos de TI. O SIP é usado para gerenciar e registrar as iniciativas de melhoria desencadeada por Melhoria de Serviço Continuada. 1. De modo geral, iniciativas de melhoria são ou 2. Iniciativas internas perseguido pelo prestador de serviço em seu próprio nome, por exemplo, para melhorar os processos ou fazer melhor uso dos recursos 3. Iniciativas que requerem a cooperação do cliente, por exemplo, se alguns dos níveis de serviço acordados são encontrados, deixaram de ser adequada
  • 225.
    ITIL - InformationTechnology Infrastructure Library
  • 226.
    ITIL - InformationTechnology Infrastructure Library Actividade de Grupo Qual é o próximo número da sequência abaixo? 2, 10, 12, 16, 17, 18, 19, …
  • 227.
    ITIL - InformationTechnology Infrastructure Library
  • 228.
    ITIL - InformationTechnology Infrastructure Library
  • 229.
    ITIL - InformationTechnology Infrastructure Library Visão Visão Visão Visão Visão Competências Competências Competências Competências Competências Motivação Motivação Motivação Motivação Motivação Recursos Recursos Recursos Recursos Recursos Plano de Plano de Plano de Plano de Plano de Acção Acção Acção Acção Acção Sucesso
  • 230.
  • 231.
  • 232.
  • 233.
  • 234.
  • 235.
  • 236.
  • 237.
  • 238.
  • 239.
  • 240.
  • 241.
  • 242.
    ITIL V3 –Service Operation Benefícios do ITIL • Padronizado: Área Expectativa (B. Indiretos) – Alinhado aos padrões ISO/IEC de gestão de serviços. Redução de 30% nas ocorrências – Amplamente testado e aprovado em TI. Falhas • Não proprietário: Redução de 50% no tempo de resolução – Não requer licenças para sua aplicação. Redução de 50% nas urgentes e caras • Escalável: Mudanças – Adaptável a empresas de qualquer tamanho. Redução de 25% no tempo de • Reduz custos: implementação – Aumenta o valor percebido de todos os serviços e ainda reduz custos. Capacidade Redução de 15% na capacidade excedente • Melhora a qualidade: – Melhora a qualidade dos serviços de TI através da Disponibilidade Aumento de 10% na disponibilidade prática de gestão. • Qualificação: Reparos Redução de 80% no tempo de reparo – Suporta os profissionais ITSM com treinamentos e cursos. Redução de 10% no Custo Total de TCO Propriedade • ROI: – Ajudam as empresas de TI a mostrar o Retorno de Fonte: ITIL Forum & Quint Wellington Redwood Investimento gerado ao negócio.
  • 243.
    Referências • COBIT -IT Governance Institute: www.itgi.org • EXIN - Examination Institute for Info Science: www.exin- exams.com • ISEB - British Computer Society: www.bcs.org.uk • IT Service Management Forum USA: www.itsmfusa.org • ITIL – Information Technology Infrastructure Library: www.itil.co.uk • ITIL and ITSM World: www.itil-itsm-world.com • OGC - Office of Government Commerce: www.ogc.gov.uk • Ray Hoving Associates LLC: www.rayhoving.com
  • 244.
  • 245.
    CobiT (Control Objectives forInformation and related Technology)
  • 246.
    Governança de TI Definição Éuma estrutura de relacionamentos e processos para dirigir e controlar a organização no atingimento dos objetivos desta organização, adicionando valor, ao mesmo tempo que equilibra os riscos em relação ao retorno da TI e seus processos.
  • 247.
    Posição Relativa dosModelos de Processo mais Comuns Estratégia Medidas & COBIT Controles CMM(i) Atividades ITIL Gerência de Gerência de Desenvolvimento Serviços
  • 248.
    Modelos de Auditoria Sarbanes- Oxley COSO Outros COBIT Desenvolvimento de Aplicações Gerenciamento de Projetos Gerenciamento de Serviços Segurança da Informação Sistemas de Qualidade & Sistemas de Qualidade Modelos de Gerenciamento Planejamento de TI ISO CMMi Six Sigma ITIL Operações de TI BS TSO - IS BS 15000 ASL PMI 7799 Strategy
  • 249.
    O que é? • Ferramenta eficiente para auxiliar o gerenciamento e controle das iniciativas de TI; • Guia para a gestão de TI recomendado pelo ISACA; • Independe das plataformas de TI; • Projetado para auxiliar três audiências distintas: - Gerência; - Usuários; - Auditores.
  • 250.
  • 251.
    História • 1996 – Primeira versão; • 1998 – Segunda versão. Adicionado o guia prático de implementação e execução. • 2000 – Terceira versão: - Implementou o guia de Gerência. - ITGI (IT Governance Institute) primeiro a publicar o framework (Customizado).
  • 252.
    Objetivo • Gerenciamento da Informação; • Pesquisar, desenvolver e promover um conjunto de objetivos de controle para uso cotidiano de administradores e auditores; • Servir como um guia abrangente para usuários, auditores, gestores e donos de processos de negócios; • Procura atestar como cada processo faz uso dos recursos de TI para atender de forma primária ou secundária cada requerimento do negócio em termos de informação, cobrindo todos os seus aspectos;
  • 253.
    Conclusão • COBIT é um conjunto de controles que possibilitam a adequação da área de tecnologia das empresas dentro do contexto corporativo, com o seu crescimento sustentado e planejado. • O COBIT é uma ferramenta que auxilia a empresa a definir e alcançar os objetivos de maneira eficiente, ou seja, minimizando os riscos e ampliando a lucratividade.
  • 254.
    Various non-proprietary frameworksand methods exist to help IT organizations become more process centric and improve the quality of the services delivered ITIL CMM CobiT Six Sigma ISO 2000 The IT Infrastructure The Capability Maturity Control OBjectives A data driven quality A standard concerned What is it? Library is a Model is a method for Information and management program primarily with the customizable of evaluating and related Technology to control variations quality of IT Service framework measuring the maturity is a framework for and thereby achieve Management. It of best practises that of the software information security high levels of quality. provides the basis to promote quality IT development process. and provides generally fulfill customer service, build on a Recent revisions accepted requirements, process-model view (CMMI) provide IT control objectives regulatory of controlling and guidance for improving to assist in developing requirements, enhance managing operations. organization process appropriate IT customer satisfaction, ITIL was originally and manage the governance and and pursue continual developed by the UK development, control improvement government and has acquisition and since matured into maintenance of an internationally products and service recognized standard. IT Operations – IT Development Governance and Process Improvement Processes Consistency Focus Service Management Control Yes Yes Yes No Yes IT Specific Define and implement Determine extent of Provide process Improve processes Certify processes are How it fits processes process maturity controls being followed