Incorporar apresentação
Baixado 30 vezes








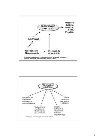
O documento discute os processos de gestão e métodos em design, especificamente os processos de planejamento, organização e execução. Estes processos fornecem dados de entrada para a produção de bens, serviços, ideias e projetos através da execução e controle.






