1
Seminário – FPE: Debate sobre
Critérios de Repartição – IPEA
Brasília, 31/08/2011
2
Rateio do FPE: Avaliação de
Impacto e de Viabilidade
Legislativa
C. Alexandre A. Rocha,
Consultor Legislativo do
Senado Federal
3
Propostas Avaliadas
PLP 50/1999
PLP 565/2010
PLS 192/2011 – Complementar (PLP 582/2010)
Anexo II do PLS 192/2011 – Complementar e
do PLP 582/2010
PLS 289/2011 – Complementar
Mendes (2011)
CTN, com regionalização, e PLS 29/2005 –
Complementar (Rocha, 2010)
4
5
Diferenças nas Semelhanças
PLP 192 fixa regras de transição para as
revisões decenais
PLS 289 desmembra a região Centro-Oeste,
agrupando o DF com S e SE
PLS 192 usa classes para as áreas
protegidas; PLS 289 as usa para renda e
população
IDH: IBGE ou IPEA? (O que pensará o
PNUD?)
6
PLP 50/1999
Inverso da
Renda per CapitaPopulação Área Terrorial
CO, N & NE S & SE CO, N & NE S & SE CO, N & NE S & SE
18,7% 3,3% 60,35% 10,65% 5,95% 1,05%
7
PLP 50
Autoria de um ex-Deputado (e do bloco de
oposição)
Parecer contrário da CCJC (2005)
Critério regional incide sobre cada variável
Participações percentuais de cada variável
diferem daquelas fixadas no CTN (5% para a
área e 95% para o resultado da multiplicação
dos fatores representativos da população e
da renda)
8
9
PLP 565
Não contém qualquer medida de escala
Dois entes com a mesma renda per capita,
ainda que com áreas e populações bastante
diferentes, terão a mesma participação no
rateio do FPE
10
11
PLS 192
Dados sobre áreas conservadas incompletos
e com superposição entre níveis de governo
Rateio da fração atribuída às áreas
protegidas baseia-se nas suas participações
percentuais no território de cada estado (km2
sergipano valerá 4,5 vezes mais que o
pernambucano)
Comandos textuais geram resultados
diferentes daqueles contidos no Anexo II
12
13
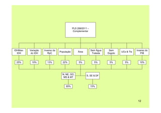
PLS 289
Trabalho do Grupo de Trabalho Especial do
Fundo de Participação dos Estados e do
Distrito Federal do CONFAZ
As variáveis “água” e “esgoto” são definidas
como a proporção de domicílios não
atendidos
Define-se também às áreas protegidas em
termos participação percentual
Limita a participação dos entes com PIB
pequeno
14
Mendes (2011) e Rocha (2010)
1º - Uma única variável: o inverso da RCL per
capita, descontada a cota-parte de cada ente
no rateio do FPE
2º - Combina o critério regional previsto na
Lei do FPE e FPM, e repristina as classes de
população e renda do CTN ou recorre às
classes populacionais do FPM – Capital e
Reserva do FPM
15
16
17
18
Resultados
Variações percentuais acentuadas,
destacando-se a simulação “CTN com
Regionalização” (maior perda: 60%, ES;
maior ganho: 164%, SP – base diminuta)
Cada 0,01 ponto de variação absoluta
equivale a R$ 5 milhões
AM, GO, MS e SP sempre estão entre os
beneficiados, enquanto PR e SE nunca
ganham e BA e TO aumentam as suas cotas-
parte em apenas um cenário
19
20
Correlações
Alto grau de associação positiva entre todos
os resultados, com os mais e menos
aquinhoados tendendo a se repetir nos
vários cenários (comparação entre entes)
Ganha destaque a questão da viabilidade
legislativa de cada proposta, com a votação
potencialmente favorável dada pela soma de
todos os parlamentares oriundos de entes
ganhadores (comparação entre as situações
proposta e atual de um mesmo ente)
21
22
Viabilidade Legislativa
Apenas PLP 50, PLS 192 (não o seu Anexo II)
e Mendes (2011) parecem viáveis
Circunstâncias conspiram contra o primeiro
Segundo deveria ser aprimorado (revisões
anuais, com dados mais recentes; usar
cadastros sem lacunas e superposições; não
usar classes e IDH; usar medidas absolutas)
Terceiro não considera a escala do estado,
usa dados descentralizados e sujeitos a
mudanças conceituais de ordem política
23
Conclusão
Para que o debate sobre eventuais
compensações prospere é preciso definir
quais serão os perdedores e quanto será a
perda a ser absorvida
Esta, espera-se, é a contribuição da presente
análise, que tem alerta para a necessidade
premente de melhor especificação técnica de
cada proposição
24
Informações e Contato
Página da Consultoria Legislativa do
Senado Federal:
http://www.senado.gov.br/senado/conleg/institucion
al.htm
Correio eletrônico:
alexroch@senado.gov.br

Rateio do FPE: avaliação de impacto e de viabilidade legislativa

  • 1.
    1 Seminário – FPE:Debate sobre Critérios de Repartição – IPEA Brasília, 31/08/2011
  • 2.
    2 Rateio do FPE:Avaliação de Impacto e de Viabilidade Legislativa C. Alexandre A. Rocha, Consultor Legislativo do Senado Federal
  • 3.
    3 Propostas Avaliadas PLP 50/1999 PLP565/2010 PLS 192/2011 – Complementar (PLP 582/2010) Anexo II do PLS 192/2011 – Complementar e do PLP 582/2010 PLS 289/2011 – Complementar Mendes (2011) CTN, com regionalização, e PLS 29/2005 – Complementar (Rocha, 2010)
  • 4.
  • 5.
    5 Diferenças nas Semelhanças PLP192 fixa regras de transição para as revisões decenais PLS 289 desmembra a região Centro-Oeste, agrupando o DF com S e SE PLS 192 usa classes para as áreas protegidas; PLS 289 as usa para renda e população IDH: IBGE ou IPEA? (O que pensará o PNUD?)
  • 6.
    6 PLP 50/1999 Inverso da Rendaper CapitaPopulação Área Terrorial CO, N & NE S & SE CO, N & NE S & SE CO, N & NE S & SE 18,7% 3,3% 60,35% 10,65% 5,95% 1,05%
  • 7.
    7 PLP 50 Autoria deum ex-Deputado (e do bloco de oposição) Parecer contrário da CCJC (2005) Critério regional incide sobre cada variável Participações percentuais de cada variável diferem daquelas fixadas no CTN (5% para a área e 95% para o resultado da multiplicação dos fatores representativos da população e da renda)
  • 8.
  • 9.
    9 PLP 565 Não contémqualquer medida de escala Dois entes com a mesma renda per capita, ainda que com áreas e populações bastante diferentes, terão a mesma participação no rateio do FPE
  • 10.
  • 11.
    11 PLS 192 Dados sobreáreas conservadas incompletos e com superposição entre níveis de governo Rateio da fração atribuída às áreas protegidas baseia-se nas suas participações percentuais no território de cada estado (km2 sergipano valerá 4,5 vezes mais que o pernambucano) Comandos textuais geram resultados diferentes daqueles contidos no Anexo II
  • 12.
  • 13.
    13 PLS 289 Trabalho doGrupo de Trabalho Especial do Fundo de Participação dos Estados e do Distrito Federal do CONFAZ As variáveis “água” e “esgoto” são definidas como a proporção de domicílios não atendidos Define-se também às áreas protegidas em termos participação percentual Limita a participação dos entes com PIB pequeno
  • 14.
    14 Mendes (2011) eRocha (2010) 1º - Uma única variável: o inverso da RCL per capita, descontada a cota-parte de cada ente no rateio do FPE 2º - Combina o critério regional previsto na Lei do FPE e FPM, e repristina as classes de população e renda do CTN ou recorre às classes populacionais do FPM – Capital e Reserva do FPM
  • 15.
  • 16.
  • 17.
  • 18.
    18 Resultados Variações percentuais acentuadas, destacando-sea simulação “CTN com Regionalização” (maior perda: 60%, ES; maior ganho: 164%, SP – base diminuta) Cada 0,01 ponto de variação absoluta equivale a R$ 5 milhões AM, GO, MS e SP sempre estão entre os beneficiados, enquanto PR e SE nunca ganham e BA e TO aumentam as suas cotas- parte em apenas um cenário
  • 19.
  • 20.
    20 Correlações Alto grau deassociação positiva entre todos os resultados, com os mais e menos aquinhoados tendendo a se repetir nos vários cenários (comparação entre entes) Ganha destaque a questão da viabilidade legislativa de cada proposta, com a votação potencialmente favorável dada pela soma de todos os parlamentares oriundos de entes ganhadores (comparação entre as situações proposta e atual de um mesmo ente)
  • 21.
  • 22.
    22 Viabilidade Legislativa Apenas PLP50, PLS 192 (não o seu Anexo II) e Mendes (2011) parecem viáveis Circunstâncias conspiram contra o primeiro Segundo deveria ser aprimorado (revisões anuais, com dados mais recentes; usar cadastros sem lacunas e superposições; não usar classes e IDH; usar medidas absolutas) Terceiro não considera a escala do estado, usa dados descentralizados e sujeitos a mudanças conceituais de ordem política
  • 23.
    23 Conclusão Para que odebate sobre eventuais compensações prospere é preciso definir quais serão os perdedores e quanto será a perda a ser absorvida Esta, espera-se, é a contribuição da presente análise, que tem alerta para a necessidade premente de melhor especificação técnica de cada proposição
  • 24.
    24 Informações e Contato Páginada Consultoria Legislativa do Senado Federal: http://www.senado.gov.br/senado/conleg/institucion al.htm Correio eletrônico: alexroch@senado.gov.br