.escopo para criação do plano de ação
mini-estúdio         pós-produção
                                        logotipo(s)
                                                         catalogos                                                                         fotográfia
interface do site
                                                                mala-direta                                                                                         descrição do produto

                                         off-line                                                   semântica
                                                                                                                                                                        redação com
                                                                     rádio                                                                                             relevância
                                                                                                                   padrões WC3                                                     SEO
                                                                                                                                       cadastro de produto
                                                                 tv
                                          design                                                   usabilidade
    banner




                                       comunicação
                                         marketing
                SEO                     propaganda
                                                                                                                                                               organização
                                                       atendimento                                Cliente
                      maling-list        on-line              sites comparadores

                                                                                                                                                   mapa p/ plano de ação
                        e-mail
                    marketing direto
                                                   google adwords
                                                                                                                                                                   interligados
                                                                             mercado livre                                                                         tema
                                    redes socias                                                                                                                   tópicos
                                                                                             busca-pé, bondfaro,
                                                                                               shopping uol, ...

                     newsletter
                      newsletter                                                                                           mensurar                               hot sites
                                                                                google                                    resultados
                                                                               analitycs

                                                                                                                                                             blog corporativo
aradores

           ESCOPO PARA CRIAÇÃO DO PLANO DE AÇÃO




           Este escopo foi criado a partir da percepção, e conviver dos últimos 3 dias.
           Diagnóstico bem superficial que deve ser maturado para dar origem
           a um plano de ação com metas e prazos.




                                                                                    #03 | plano de ação.4 set 2009
mala-direta

           off-line
                        rádio
                                                                                           comunicação
                       tv                                                                    marketing    design           off-line
           design                                                                           propaganda




       comunicação
         marketing
                                DESIGN QUE VENDE.
        propaganda



O design como estratégia de vendas: fator decisivo.

O design claro e objetivo desencadeia um processo de estímulos visuais que afeta a própria empresa e sua força de
vendas. Ele agrega valor. Os visitantes percebem a imagem de uma empresa avançada.

Clientes escolhem, tomam sua decisão de compra por causa dele e no nosso negócio esse é o design perfeito: o que vende.



.OFF-LINE
  .logotipo(s)
  .catalogos                 Redesenho de logotipo.
  .mala-direta               Peças gráficas e eletrônicas com linha de comunicação visual estabelecida.

  .tv
  .rádio

                                                                                                           #04 | plano de ação.4 set 2009
maling-list        on-line                                                          comunicação
                                                                                             marketing    design     on-line         usabilidade
                                                                                            propaganda
         e-mail                google adwords
     marketing direto


                     redes socias
                                       COMUNICAÇÃO, PROPAGANDA E MARKETING


.ON-LINE
  .interface do site                  Design de interface: usabilidade. Tudo funcionando direito. Com organização.

  .banner
  .newsletter                         Design claro e objetivo. Para vender melhor e mais fácil sem ocupar o atendimento.
  .e-mail marketing

  .blog corporativo                   Aumentar presença na internet. Aparecer, contar, registrar. Empresa com história vale mais.

  .hot sites                          Vender produtos especiais.

  .fotográfia
                                      Fotos e photoshop geral em todo o mix.
  .pós-produção



                                                                                                                        #05 | plano de ação.4 set 2009
on-line           sites comparadores


                                                                                                           comunicação
         google adwords                                                                                                                        mensurar
                                                                                                             marketing   on-line               resultados
                                mercado livre                                                               propaganda
edes socias



          links patrocinados        google
                                   analitycs   GERAR TRÁFEGO COM PROPAGANDA PAGA

     .ON-LINE
          .adwords/
                                               Campanhas de busca de palavras-chave otimizadas. Menor custo maior eficiência dos cliques.
           links patrocinados

          .analytics/                          Analisar sistematicamente os resultados das campanhas de links patrocinados,
           mensurar resultados                 banners e outras ações de marketing.
          .comparadores
           de preço                            Busca-pé, bondfaro, shopping uol, zura... Tem que estar em todos.

          .atendimento                         Telefone topo do site. Skype, msn, chat... Fazer as perguntas certas.

          .maling-list                         Spam não. Desenvolver ações para captação de clientes.




                                                                                                                                   #06 | plano de ação.4 set 2009
comunicação
                           marketing
          SEO             propaganda                                                                             SEO             on-line




           maling-list
                                 GERAR TRÁFEGO. INFORMAÇÃO ESCRITA DA
                           on-line
                                 MANEIRA CORRETA PARA OS ROBÔS DE BUSCA.




.ON-LINE .SEO
  .semântica                    Otimização de Sites (SEO | Search Engine Optimization)
  .padrões web
  .integrador                   O trabalho de otimização de sites pode melhorar posicionamento nos principais sites de buscas.
                                Blog e Rede socias (twitter, orkut, facebook, msn) fazem parte dessa estratégia de divulção.
  .redes socias
                                Objetivo: atrair clientes sem custo economizando em anúncios, e ou, link patrocinados.
  .blog




                                                                                                                #07 | plano de ação.4 set 2009
mini-estúdio        pós-produção


    fotográfia
                                                                                                                  cadastro de produto   SEO              on-line
                          descrição do produto


                                 redação com
                                relevância
                                            SEO
cadastro de produto

                                                    FOTO, CADASTRO E REDAÇÃO COM RELEVÂNCIA




 .CADASTRO DE PRODUTO
       .fotográfia                                Todas fotos devem ser produzidas em alta resolução com o mais fino requinte.
       .pós-produção                              Boas fotos igual mais vendas. Porque facilitam a decisão de compra.

       .mini-estúdio                              A maior parte dessas fotos podem ser produzidas internamente.

       .descrição | SEO                           A redação de ser escrita com relevância. Faz parte da estratégia de SEO.




                                                                                                                                        #08 | plano de ação.4 set 2009
relevância

 cadastro de produto




                                                                                                                                 organização




                       organização
                                         SISTEMA, MÉTODO E ORGANIZAÇÃO.




.PASTAS/ ARQUIVOS
   .fotográfia                           Empresa organizada vale mais.
   .descrição                            Começando um projeto do zero fica fácil criar métodos e normas de organização.
   .adwords
                                         Por exemplo: cada nome de categoria, sub-categoria e item do menu deveria corresponder a
                                         mesma pasta/ arquivo do computador. Fotos (.psd, .jpg), descrição (.doc), adwords (.txt)
                                         guardados no lugar certo.




                                                                                                                          #09 | plano de ação.4 set 2009

Marketing Digital para E-commerce - Escopo para Plano de Ações

  • 1.
    .escopo para criaçãodo plano de ação
  • 2.
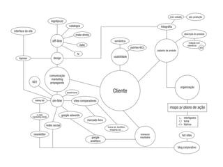
    mini-estúdio pós-produção logotipo(s) catalogos fotográfia interface do site mala-direta descrição do produto off-line semântica redação com rádio relevância padrões WC3 SEO cadastro de produto tv design usabilidade banner comunicação marketing SEO propaganda organização atendimento Cliente maling-list on-line sites comparadores mapa p/ plano de ação e-mail marketing direto google adwords interligados mercado livre tema redes socias tópicos busca-pé, bondfaro, shopping uol, ... newsletter newsletter mensurar hot sites google resultados analitycs blog corporativo
  • 3.
    aradores ESCOPO PARA CRIAÇÃO DO PLANO DE AÇÃO Este escopo foi criado a partir da percepção, e conviver dos últimos 3 dias. Diagnóstico bem superficial que deve ser maturado para dar origem a um plano de ação com metas e prazos. #03 | plano de ação.4 set 2009
  • 4.
    mala-direta off-line rádio comunicação tv marketing design off-line design propaganda comunicação marketing DESIGN QUE VENDE. propaganda O design como estratégia de vendas: fator decisivo. O design claro e objetivo desencadeia um processo de estímulos visuais que afeta a própria empresa e sua força de vendas. Ele agrega valor. Os visitantes percebem a imagem de uma empresa avançada. Clientes escolhem, tomam sua decisão de compra por causa dele e no nosso negócio esse é o design perfeito: o que vende. .OFF-LINE .logotipo(s) .catalogos Redesenho de logotipo. .mala-direta Peças gráficas e eletrônicas com linha de comunicação visual estabelecida. .tv .rádio #04 | plano de ação.4 set 2009
  • 5.
    maling-list on-line comunicação marketing design on-line usabilidade propaganda e-mail google adwords marketing direto redes socias COMUNICAÇÃO, PROPAGANDA E MARKETING .ON-LINE .interface do site Design de interface: usabilidade. Tudo funcionando direito. Com organização. .banner .newsletter Design claro e objetivo. Para vender melhor e mais fácil sem ocupar o atendimento. .e-mail marketing .blog corporativo Aumentar presença na internet. Aparecer, contar, registrar. Empresa com história vale mais. .hot sites Vender produtos especiais. .fotográfia Fotos e photoshop geral em todo o mix. .pós-produção #05 | plano de ação.4 set 2009
  • 6.
    on-line sites comparadores comunicação google adwords mensurar marketing on-line resultados mercado livre propaganda edes socias links patrocinados google analitycs GERAR TRÁFEGO COM PROPAGANDA PAGA .ON-LINE .adwords/ Campanhas de busca de palavras-chave otimizadas. Menor custo maior eficiência dos cliques. links patrocinados .analytics/ Analisar sistematicamente os resultados das campanhas de links patrocinados, mensurar resultados banners e outras ações de marketing. .comparadores de preço Busca-pé, bondfaro, shopping uol, zura... Tem que estar em todos. .atendimento Telefone topo do site. Skype, msn, chat... Fazer as perguntas certas. .maling-list Spam não. Desenvolver ações para captação de clientes. #06 | plano de ação.4 set 2009
  • 7.
    comunicação marketing SEO propaganda SEO on-line maling-list GERAR TRÁFEGO. INFORMAÇÃO ESCRITA DA on-line MANEIRA CORRETA PARA OS ROBÔS DE BUSCA. .ON-LINE .SEO .semântica Otimização de Sites (SEO | Search Engine Optimization) .padrões web .integrador O trabalho de otimização de sites pode melhorar posicionamento nos principais sites de buscas. Blog e Rede socias (twitter, orkut, facebook, msn) fazem parte dessa estratégia de divulção. .redes socias Objetivo: atrair clientes sem custo economizando em anúncios, e ou, link patrocinados. .blog #07 | plano de ação.4 set 2009
  • 8.
    mini-estúdio pós-produção fotográfia cadastro de produto SEO on-line descrição do produto redação com relevância SEO cadastro de produto FOTO, CADASTRO E REDAÇÃO COM RELEVÂNCIA .CADASTRO DE PRODUTO .fotográfia Todas fotos devem ser produzidas em alta resolução com o mais fino requinte. .pós-produção Boas fotos igual mais vendas. Porque facilitam a decisão de compra. .mini-estúdio A maior parte dessas fotos podem ser produzidas internamente. .descrição | SEO A redação de ser escrita com relevância. Faz parte da estratégia de SEO. #08 | plano de ação.4 set 2009
  • 9.
    relevância cadastro deproduto organização organização SISTEMA, MÉTODO E ORGANIZAÇÃO. .PASTAS/ ARQUIVOS .fotográfia Empresa organizada vale mais. .descrição Começando um projeto do zero fica fácil criar métodos e normas de organização. .adwords Por exemplo: cada nome de categoria, sub-categoria e item do menu deveria corresponder a mesma pasta/ arquivo do computador. Fotos (.psd, .jpg), descrição (.doc), adwords (.txt) guardados no lugar certo. #09 | plano de ação.4 set 2009