BOAS PRÁTICAS DE ADMINISTRAÇÃO
GESTÃO E PROFISSIONALIZAÇÃO
SUCESSÃO FAMILIAR E GOVERNANÇA CORPORATIVA
RECUPERAÇÃO FINANCEIRA E JUDICIAL
Prof. Sergio Grunbaum.
BSc - Bachelor of Science
CELTA- Certificate of English for Teaching
Adults.
ESOL- English for Speakers of Other Languages.
Cambridge University - United Kingdom
EMPRESAS PROFISSIONAIS
X
AMADORAS
TÓPICOS QUE SERÃO EXPLORADOS:
1. Perspectivas do mercado global e nacional;
2. O que é uma empresa familiar;
3. Empresas Profissionais e Amadoras;
4. A importância da sucessão familiar;
5. Planejamento e Proteção Patrimonial.
1. Perspectivas do mercado global e nacional
Brasil 2013/14: Retomada dos investimentos
em cenário global ainda incerto.
Credit Suisse
•Fundamentos econômicos como endividamento, deficit
público, emprego e inflação.
•Custo Brasil.
•Infra estrutura.
•Criminalidade e fuga de investimentos.
2. O que é uma empresa familiar?
A FAMÍLIA NA EMPRESA
Parto
IMPORTÂNCIA DAS EMPRESAS FAMILIARES
NO BRASIL E NO MUNDO
PIB DAS EMPRESAS FAMILIARES
NO MUNDO
PIB mundial em 2012
US$ 61,963 trilhões
3. Empresas Profissionais e Amadoras
EMPRESAS PROFISSIONAIS
BOAS PRÁTICAS DE ADMINISTRAÇÃO
1. Inovar
2. Domina o produto, a praça, a promoção e o preço;
3. Tem direção com estratégias claras;
4. Faz planejamento antes de qualquer ação;
5. Coordena todos os processos empresariais;
6. Controla todos os processos empresariais;
7. Motiva com Capital Intelectual e Patrimônio Humano;
8. Faz planejamento de sucessão familiar;
9. Investe em proteção patrimonial.
4. A importância da sucessão familiar
NÚMERO DE EMPRESAS EM CADA GERAÇÃO
NO BRASIL
QUAL O DESTINO DAS EMPRESAS FAMILIARES
NO BRASIL
0
10
20
30
40
50
60
Sucessão
Venda
Outros
EXISTENCIA MÉTODOS DE RESOLUÇÃO DE CONFLITOS
Tem procedimento?
Qual procedimento?
PRINCIPAIS FALHAS NAS EMPRESAS FAMILIARES
Falta de preparo, desinteresse ou compromisso dos
sucessores em assumir a gestão dos negócios;
Falta de preparo dos fundadores em passar bastão;
Intermináveis disputas judiciais entre os herdeiros
pelo poder de controle da sociedade;
Dilapidação do patrimônio da empresa pelos
sucessores;
Diminuição ou perda do valor de mercado da
companhia;
5. Planejamento e Proteção Patrimonial.
POR QUE FAZER PLANEJAMENTO E PROTEÇÃO
DO PATRIMÔNIO?
i) Salvaguardar os bens e direitos conquistados ao longo dos anos;
ii) Evitar a dilapidação do patrimônio pelos herdeiros/familiares;
iii) Reduzir custos financeiros e tributários sobre o patrimônio;
iv) Ocultar a realidade patrimonial;
v) Evitar o risco empresarial (desconsideração da personalidade
jurídica, penhoras on line, faturamento e patrimônio etc.)
vi) Penhora on-line de imóveis
i) Reorganizações societárias;
ii) Versão de ativos em capital de sociedade + doação de
quotas/ações a descendentes + usufruto;
iii) Transferência de ativos para entidade externa;
iv) Transferência de ativos para entidade local controlada ou não por
entidade externa (holdings patrimoniais);
v) Instituição do bem de família (proteção de imóveis e valores
mobiliários com destinação específica – familiar);
vi) Uso de testamento, juntamente com doações clausuladas.
COMO FAZER?
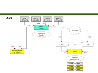
Cases
Filial 6
Filial 5
Filial 4
Filial 3
Filial 2
Filial 1
Matriz
Conselho
Administração
X Ltda. Y Ltda.
HOLDING
99%1%
99%99%
1%
Holding
Familiar
Conselho de
Família
Casal
(PF ou PJ)
Administradora
de Imóveis
Filho 01
(PF ou PJ)
Filho 02
(PF ou PJ)
Filho 03
(PF ou PJ)
97% 1%
1%1%
05%95%
BOAS PRÁTICAS DE ADMINISTRAÇÃO
GESTÃO E PROFISSIONALIZAÇÃO
SUCESSÃO FAMILIAR E GOVERNANÇA CORPORATIVA
RECUPERAÇÃO FINANCEIRA E JUDICIAL
Prof. Sergio Grunbaum.
BSc - Bachelor of Science
CELTA- Certificate of English for Teaching Adults.
ESOL- English for Speakers of Other Languages.
Cambridge University - United Kingdom

Empresas amadoras x profissionais

  • 1.
    BOAS PRÁTICAS DEADMINISTRAÇÃO GESTÃO E PROFISSIONALIZAÇÃO SUCESSÃO FAMILIAR E GOVERNANÇA CORPORATIVA RECUPERAÇÃO FINANCEIRA E JUDICIAL Prof. Sergio Grunbaum. BSc - Bachelor of Science CELTA- Certificate of English for Teaching Adults. ESOL- English for Speakers of Other Languages. Cambridge University - United Kingdom
  • 2.
  • 3.
    TÓPICOS QUE SERÃOEXPLORADOS: 1. Perspectivas do mercado global e nacional; 2. O que é uma empresa familiar; 3. Empresas Profissionais e Amadoras; 4. A importância da sucessão familiar; 5. Planejamento e Proteção Patrimonial.
  • 4.
    1. Perspectivas domercado global e nacional
  • 5.
    Brasil 2013/14: Retomadados investimentos em cenário global ainda incerto. Credit Suisse •Fundamentos econômicos como endividamento, deficit público, emprego e inflação. •Custo Brasil. •Infra estrutura. •Criminalidade e fuga de investimentos.
  • 6.
    2. O queé uma empresa familiar?
  • 7.
    A FAMÍLIA NAEMPRESA Parto
  • 8.
    IMPORTÂNCIA DAS EMPRESASFAMILIARES NO BRASIL E NO MUNDO
  • 9.
    PIB DAS EMPRESASFAMILIARES NO MUNDO PIB mundial em 2012 US$ 61,963 trilhões
  • 10.
  • 11.
    EMPRESAS PROFISSIONAIS BOAS PRÁTICASDE ADMINISTRAÇÃO 1. Inovar 2. Domina o produto, a praça, a promoção e o preço; 3. Tem direção com estratégias claras; 4. Faz planejamento antes de qualquer ação; 5. Coordena todos os processos empresariais; 6. Controla todos os processos empresariais; 7. Motiva com Capital Intelectual e Patrimônio Humano; 8. Faz planejamento de sucessão familiar; 9. Investe em proteção patrimonial.
  • 12.
    4. A importânciada sucessão familiar
  • 13.
    NÚMERO DE EMPRESASEM CADA GERAÇÃO NO BRASIL
  • 14.
    QUAL O DESTINODAS EMPRESAS FAMILIARES NO BRASIL 0 10 20 30 40 50 60 Sucessão Venda Outros
  • 15.
    EXISTENCIA MÉTODOS DERESOLUÇÃO DE CONFLITOS Tem procedimento? Qual procedimento?
  • 16.
    PRINCIPAIS FALHAS NASEMPRESAS FAMILIARES Falta de preparo, desinteresse ou compromisso dos sucessores em assumir a gestão dos negócios; Falta de preparo dos fundadores em passar bastão; Intermináveis disputas judiciais entre os herdeiros pelo poder de controle da sociedade; Dilapidação do patrimônio da empresa pelos sucessores; Diminuição ou perda do valor de mercado da companhia;
  • 17.
    5. Planejamento eProteção Patrimonial.
  • 18.
    POR QUE FAZERPLANEJAMENTO E PROTEÇÃO DO PATRIMÔNIO? i) Salvaguardar os bens e direitos conquistados ao longo dos anos; ii) Evitar a dilapidação do patrimônio pelos herdeiros/familiares; iii) Reduzir custos financeiros e tributários sobre o patrimônio; iv) Ocultar a realidade patrimonial; v) Evitar o risco empresarial (desconsideração da personalidade jurídica, penhoras on line, faturamento e patrimônio etc.) vi) Penhora on-line de imóveis
  • 19.
    i) Reorganizações societárias; ii)Versão de ativos em capital de sociedade + doação de quotas/ações a descendentes + usufruto; iii) Transferência de ativos para entidade externa; iv) Transferência de ativos para entidade local controlada ou não por entidade externa (holdings patrimoniais); v) Instituição do bem de família (proteção de imóveis e valores mobiliários com destinação específica – familiar); vi) Uso de testamento, juntamente com doações clausuladas. COMO FAZER?
  • 20.
    Cases Filial 6 Filial 5 Filial4 Filial 3 Filial 2 Filial 1 Matriz Conselho Administração X Ltda. Y Ltda. HOLDING 99%1% 99%99% 1% Holding Familiar Conselho de Família Casal (PF ou PJ) Administradora de Imóveis Filho 01 (PF ou PJ) Filho 02 (PF ou PJ) Filho 03 (PF ou PJ) 97% 1% 1%1% 05%95%
  • 21.
    BOAS PRÁTICAS DEADMINISTRAÇÃO GESTÃO E PROFISSIONALIZAÇÃO SUCESSÃO FAMILIAR E GOVERNANÇA CORPORATIVA RECUPERAÇÃO FINANCEIRA E JUDICIAL Prof. Sergio Grunbaum. BSc - Bachelor of Science CELTA- Certificate of English for Teaching Adults. ESOL- English for Speakers of Other Languages. Cambridge University - United Kingdom