1
Benefícios fiscais ao
investimento
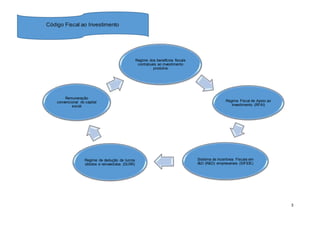
Código Fiscal do Investimento
(C.F.I.)
Regime de "patent box"
2
Código Fiscal do Investimento (C.F.I.)
Aplicável aos períodos de tributação
iniciados em ou após
1-1-2014
Promoção da competitividade e do
investimento, favorecer o crescimento
sustentável e a criação de emprego e o
reforço da estrutura de capitais das
empresas
Adaptação ao novo quadro
legislativo europeu aplicável aos
auxílios estatais ao abrigo do
novo quadro comunitário
D.L. 162/2014
de 31 de Outubro
Revisão global dos benefícios ao
investimento e à capitalização das
empresas
3
Regime dos benefícios fiscais
contratuais ao investimento
produtivo
Regime Fiscal de Apoio ao
Investimento (RFAI)
Sistema de Incentivos Fiscais em
I&D (R&D) empresariais (SIFIDE)
Regime de dedução de lucros
obtidos e reinvestidos (DLRR)
Remuneração
convencional do capital
social
Código Fiscal ao Investimento
4
Regimes de auxílios com finalidade regional aprovados nos
termos do Regulamento U.E. nº 651/2014
Benefícios fiscais
contratuais ao
investimento produtivo
Regulamentação do regime de
benefícios ficais contratuais ao
investimento produtivo - Portaria
94/2015 de 17/3
Regime fiscal de apoio
ao investimento -
R.F.A.I.
Código Fiscal ao Investimento
5
Âmbito
Projetos de investimento inicial com viabilidade técnica, financeira e económica,que
proporcionema criação ou manutenção de postos de trabalho e que sejam relevantes para o
desenvolvimento estratégico da economianacional
Investimento elegível
Projetos de investimento com candidaturas
apresentadas a partir de 1-7-2014 ou com
período de vigência de 10 anos (até 31-12-
2020), cujas
Aplicações relevantes:
Ativos fixos tangíveis
e
Ativos intangíveis
Aplicações relevantes com montantes sejam
3.000.000+ euros e enquadrados em
atividades económicas definidas no Jornal
Oficial da U.E. nº C209 de 23/6/2013 e no
RGIC
Regime de benefícios fiscais contratuais ao
investimento produtivo
6
Benefícios fiscais
Crédito de imposto - dedução à
coleta de IRC até 10 exercícios
seguintes...
..entre 10% e 25% do investimento
elegível realizado...
...taxa a aplicar depende da
lozalização do projeto, número de
postos de trabalho a criar e da sua
relevância para a economia nacional
Isenção ou redução de IMI, IMT
e Imposto de Selo...
...relativamente a imóveis e a todos os
atos e contratos necessários à
realização do projeto de investimento
Regime de benefícios fiscais contratuais ao
investimento produtivo
7
Majorações de 6% a 10%em
investimentos em regiões
desfavorecidas, em função do
indice per-capita do poder de
compra
Majorações, por escalões, que
variam entre 1% e 8% para a
criação/manutenção de postos de
trabalho
...majoração de 6% para contribuito
excecional do projeto para o
desenvolvimento estratégico na
economia nacional...
...ou ainda para a melhoria
ambiental ou para reforço da
competitividade e da eficiência
produtiva.
...redução de assimetrias regionais
e para impulsionar a inovação
tecnológica e investigação
científica...
Regime de benefícios fiscais contratuais ao
investimento produtivo
8
Benefíciosfiscais contratuais ao investimento produtivo
Condiçõesde elegibilidade
Condições subjetivas Condições objetivas
Regime de benefícios fiscais contratuais ao
investimento produtivo
9
Promotores
possuam
capacidade técnica
e de gestão..
..contribuição
financeira dos
promotores > 25%
dos custos elegíveis
Beneficiários não
sejam empresas em
dificuldades ou em
processo de
reestruturação
financeira
..disponham de
contabilidade
regularmente
organizada..
...lucro tributável
dos promotores não
seja determinado
por métodos
indiretos de
avaliação...
Promotores
apresentam situação
fiscal e contributiva
regularizada
..demonstrem uma
situação financeira
equilibrada:
autonomia
financeira > 20%
Regime de benefícios fiscais contratuais ao investimento
produtivo
Condições subjetivas
10
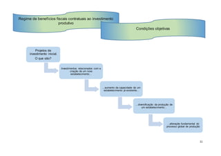
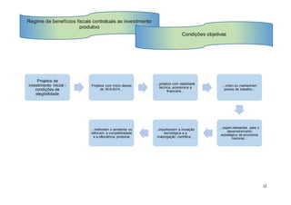
Projetos de investimento inicial
O que são? Condiçõesde elegebilidade
Regime de benefícios fiscais contratuais ao investimento
produtivo
Condições objetivas
11
Projetos de
investimento inicial.
O que são?
Investimentos relacionados com a
criação de um novo
estabelecimento...
...aumento da capacidade de um
estabelecimento já existente...
...diversificação da produção de
um estabelecimento...
...alteração fundamental do
processo global de produção
Regime de benefícios fiscais contratuais ao investimento
produtivo
Condições objetivas
12
Projetos de
investimento inicial -
condições de
elegibilidade
Projetos com início depois
de 30-6-2014...
...projetos com viabilidade
técnica, económica e
financeira...
...criem ou mantenham
postos de trabalho...
...sejam relevantes para o
desenvolvimento
estratégico da economia
nacional...
..impulsionem a inovação
tecnológica e a
investigação científica...
...melhorem o ambiente ou
reforcem a competitividade
e a efeiciência produtiva
Regime de benefícios fiscais contratuais ao investimento
produtivo
Condições objetivas
13
Âmbito
Sujeitos passivos de IRC que desenvolvam atividades nas mesmas áreas abrangidas
pelo regime de benefícios fiscais contratuais ao investimento produtivo
Investimento elegível
Investimentos relevantes até 5.000.000 euros com benefíciofiscalmáximo de
25% e para investimentos superiores a 5.000.000 euros benefício fiscalmáximo
de 10% sobre o valor excedente aos 5.000.000euros
Regime fiscal de apoio ao investimento (R.F.A.I.)
14
Benefícios fiscais
Crédito de imposto (dedução à coleta de IRC até
10 exercíciosseguintes) - entre 10% e 25% do
investimento elegívelrealizado conforme
mencionado.
Isenção ou redução de I.M.I. ou I.M.T. e Imposto de
Selo relativamente a imóveis e a todos os atos e
contratos necessários à realização do projeto de
investimento
Regime fiscal de apoio ao investimento (R.F.A.I.)
15
Regime fiscal de apoio ao investimento (R.F.A.I.)
Exemplo:
Investimento elegível realizado em 2014: 6.500.000 euros
Coleta de IRC apurada para 2014: 1.500.000
Benefício fiscal: 5.000.000 x 25% + (6.500.000 – 5.000.000) x 10% = 1.400.000 euros
Benefício fiscal máximo a utilizar em 2014: 1.500.000 x 50% = 750.000 euros
Poderá ser deduzido à coleta em 2014 o montante de 750.000 euros ficando o restante – 650.000 euros para utilização nos dois
períodos seguintes.
16
Startups
Dedução à coleta de IRC
Dedução calculada sobre investimentos
relevantes nos três primeiros exercícios de
atividade
Dedução integral do investimento de startups
Regime fiscal de apoio ao investimento (R.F.A.I.)
17
Regime fiscal de apoio ao investimento (R.F.A.I.)
Exemplo para startups:
Investimento elegível realizado em 2014: 6.500.000 euros
Coleta de IRC apurada para 2014: 1.500.000
Benefício fiscal: 5.000.000 x 25% + (6.500.000 – 5.000.000) x 10% = 1.400.000 euros
Benefício fiscal máximo a utilizar em 2014: 1.400.000 euros
Se:
Investimento elegível realizado em 2014: 6.500.000 euros
Coleta de IRC apurada para 2014: 1.500.000
Benefício fiscal: 5.000.000 x 25% + (8.000.000 – 5.000.000) x 10% = 1.550.000 euros
Benefício fiscal máximo a utilizar em 2014: 1.500.000 euros e 50.000 euros para utilização nos dez exercícios seguintes
18
Âmbito
O SIFIDE II é um benefício fiscal às empresas que tenham custos com atividades de I&D, podendo deduzir à coleta, em sede de IRC
uma percentagem desses custos
Investimento elegível
Candidatura ao programa SIFIDE II obtém uma poupança
significativa em sede de IRC ou fica com crédito fiscal
acumulado para os oito exercícios seguintes
Aplicações relevantes
Ativos fixos tangíveis, pessoal afeto a
atividades de I&D, despesas de
funcionamento
Aquisição de serviços, registo e manutenção
de patentes
Ativos intangíveis (aplicam-se exceções a
determinados investimentos específicos)
Dedução à coleta de IRC dos investimentos relevantes em I&D
por parte de sujeitos passivos de IRC residentes em território
nacional..
...e que exerçam a título principal, uma atividade de natureza
agrícola, industrial, comercial e de serviços e os não
residentes com estabelecimento estável nesse território
Sifide II – Sistema de incentivos fiscais em I& D empresarial
19
Benefícios fiscais
Crédito de imposto, valor correspondente às despesas de I&D, na parte de I&D, na parte que não tenha sido
objeto de comparticipação financeira do Estado a fundo perdido, numa dupla percentagem
Taxas de benefícios fiscais
Taxa geral de 32,5% das despesas de I&D realizadas no período
Nota aos benefícios fiscais
Despesas de I&D,que por insuficiência de coleta,não possam ser deduzidas no
período em que as despesas foram realizadas,podem ser deduzidas até ao
oitavo exercício seguinte
Taxa incremental - 50% de acréscimo das despesas de
I&Dno período relativamente à média aritmética dos dois
períodos anteriores, com limite máximo de 1.500.000 euros
Majoração - taxa de 32,5% é majorada em 15% no caso de
microempresas/PME (MPME), que não beneficiem da taxa incremental
de 50% por não terem ainda completado dois exercícios de atividade
Sifide II – Sistema de incentivos fiscais em I& D empresarial
20
Lista de despesas elegíveis no regime SIFIDE II
Aquisições de ativos fixos tangíveis, à exceção de edifícios e
terrenos, desde que criados ou adquiridos em estado novo e
diretamente afetos à realização de atividades de I&D
Despesas com pessoal com habilitações literárias mínimas
do nível 4 do Quadro Nacional de Qualificações (QNQ),
diretamente envolvido em tarefas de I&D
Despesas com a participação de dirigentes e quadros na
gestão de instituições de I&D
Despesas de funcionamento, até ao máximo de 55% das
despesas com pessoal
Despesas relativas à contratação de atividades de I&D
junto de entidades públicas ou beneficiárias do estatuto de
utilidade pública ou de entidades
Participação no capital de instituições de I&D e contributos
para fundos de investimento, públicos ou privados,
destinados a financiar empresas dedicadas sobretudo a I&D,
incluindo a valorização dos seus resultados
Custos com registo e manutenção de patentes
Despesas com a aquisição e manutenção de patentes que
sejam predominantemente destinadas à realização de
atividades de I&D – apenas para micro, pequenas e médias
empresas
Despesas com auditorias à I&D
Despesas com ações de demonstração que decorram de
projetos I&D apoiados
Sifide II – Sistema de incentivos fiscais em I& D empresarial
21
Âmbito
Regime de incentivos fiscais ao investimento a favor de PME, aplicável a sujeitos passivos de IRC residentes em território
nacional e sujeitos passivos não residentes com estabelecimento estável em Portugal
Aplicações relevantes
Ativos fixos tangíveis Ativos intangíveis
Regime de dedução de lucros obtidos e reinvestidos (D.L.R.R.)
22
Benefícios fiscais
Dedução à coleta de IRC até 10% dos lucros retidos que sejam reinvestidos em
aplicações relevantes
Condições
Dedução até um máximo de lucros correspondentes a 5.000.000 euros por sujeito
passivo - se reinvestidos até 25% da coleta de IRC
Regime de dedução de lucros obtidos e reinvestidos (D.L.R.R.)
23
Condições elegibilidade
Exemplo: Montante máximo de lucros retidos e reinvestidos em cada
período de tributação é de 5.000.000 euros, que corresponde a uma
dedução máxima de 500.000 euros
Cumulatividade
Cumulável com o regime dos benefícios fiscais contratuais ao
investimento e com o regime fiscal de apoio ao investimento (R.F.A.I.)
O investimento terá que ser feito até ao final do segundo exercício,
a contar do período de tributação a que correspondem os lucros
retidos
Aplicados em ativos elegíveis que devem ser detidos e
contabilizados por um período mínimo de cinco anos
Regime de dedução de lucros obtidos e reinvestidos (D.L.R.R.)
24
Âmbito
Aplica-se exclusivamente às entradas, no âmbito da constituição da sociedade ou do aumento do capital social – empresas startup’s
Aplicaçõesrelevantes
Entradas em dinheiro no capital social
Estatuto dos benefícios fiscais – Remuneração convencional do capital social
25
Benefícios fiscais
Dedução ao lucro tributável equivalente a 5% do montante das
entradas realizadas em dinheiro, por pessoas singulares,
sociedades ou investidores de capital de risco, quando a
sociedade beneficiária seja considerada micro, pequena ou
média empresa (MPME)
Período de dedução
Dedução ao rendimento efetuada no apuramento do lucro
tributável, no período de tributação em que ocorram as
referidas entradas e nos três períodos de tributação seguintes
Estatuto dos benefícios fiscais – Remuneração convencional do capital social
26
Código Fiscal do Investimento
D.L. 162/2014
Altera Revoga
E.B.F.
Anterior CFI
D.L. 249/2009
CIRS CIRC Artigos do EBF
Artº9 da Lei
2 / 2014
CIRC –
Remuneração
convencional
do capital
social
Passa para
Artº 41-A do
E.B.F.
Artº 41
Benefícios
fiscais ao
investimento
de natureza
contratual
Artº 66- C a
Artº 66-L
Benefícios ao
reinvestimento
de lucros e de
reservas
27
Regime de patente box
Rendimentos de patentes e outros direitos de propriedade industrial
Lei nº2/2014 de 16 Jan – CIRC – Artigo 50ªA
28
O que é o regime “patente box”
O “Patent Box”, criado em 2013 no Reino Unido, é um sistema fiscal de incentivo à comercialização de patentes,
prevendo uma taxa de imposto reduzida para os rendimentos líquidos provenientes da exploração e/ou
comercialização de patentes.
Quem pode beneficiar deste regime
Para poder beneficiar deste regime, a empresa tem de ser proprietária da patente, ter desenvolvido a invenção
patenteada e ter utilizado o conhecimento técnico em produtos e/ou processos. Este incentivo aplica-se a
rendimentos obtidos a partir da venda desses produtos ou do licenciamento da patente.
Regime “patente box” em Portugal
Código de Imposto sobre Rendimento de Pessoas Coletivas – Artigo 50ªA - prevê a atribuição de uma isenção
parcial (50%) de IRC a sociedades exploradoras de patentes ou outros direitos de propriedade intelectual, como
sejam modelos ou projetos industriais protegidos por direitos de propriedade intelectual.
29
Diferenças entre regime em Portugal e Reino Unido
Uma das diferenças que o regime português apresenta, comparado com a medida em vigor no Reino Unido, é que
se aplica aos rendimentos provenientes da exploração da patente e não aos rendimentos provenientes da venda de
produtos que incluam a invenção patenteada.
Âmbito
As empresas nacionais podem, assim, utilizar esta medida como um complemento a outros sistemas de incentivo,
deduzindo a carga fiscal associada as suas atividades de I&D.
É introduzido um regime fiscal próprio para rendimentos de patentes e outros direitos de propriedade industrial
(patent box) que prevê a atribuição de uma isenção parcial (50%) de IRC a sociedades exploradoras de patentes ou
outros direitos de propriedade intelectual, como sejam modelos ou projetos industriais protegidos por direitos de
propriedade intelectual.
Aplicação da isenção
A isenção aplica-se a uma proporção dos lucros auferidos através da cessão ou utilização temporária e alienação
dos direitos de propriedade intelectual. Para além do mais, na medida em que a isenção é aplicável ao rendimento
bruto, os gastos suportados com o desenvolvimento dos direitos de propriedade intelectual permanecem dedutíveis
na totalidade
30
Condições de acesso à isenção fiscal -
regime de patent box
Os direitos de propriedade
intelectual devem resultar de
atividades de investigação e
desenvolvimento realizadas
ou contratadas pelo sujeito
passivo
O cessionário não pode ser
residente numa jurisdição
sujeita a um regime fiscal
claramente mais favorável
O cessionário deve utilizar
os direitos de propriedade
intelectual na prossecução
de uma atividade de
natureza comercial,
industrial ou agrícola; e
Caso o cessionário seja uma
entidade relacionada, os
direitos de propriedade
industrial não podem ser
utilizados para criar gastos
dedutíveis para o sujeito
passivo
Para aplicação da isenção
parcial devem preencher-se os
seguintes requisitos:
Dupla tributação
Para efeitos da eliminação da dupla tributação jurídica internacional (isto é quando os rendimentos sejam obtidos no
estrangeiro e sujeitos a retenção na fonte), também se consideram apenas 50% desses rendimentos para o cálculo do
correspondente crédito de imposto.

Código Fiscal Investimento Dez 2015docx

  • 1.
    1 Benefícios fiscais ao investimento CódigoFiscal do Investimento (C.F.I.) Regime de "patent box"
  • 2.
    2 Código Fiscal doInvestimento (C.F.I.) Aplicável aos períodos de tributação iniciados em ou após 1-1-2014 Promoção da competitividade e do investimento, favorecer o crescimento sustentável e a criação de emprego e o reforço da estrutura de capitais das empresas Adaptação ao novo quadro legislativo europeu aplicável aos auxílios estatais ao abrigo do novo quadro comunitário D.L. 162/2014 de 31 de Outubro Revisão global dos benefícios ao investimento e à capitalização das empresas
  • 3.
    3 Regime dos benefíciosfiscais contratuais ao investimento produtivo Regime Fiscal de Apoio ao Investimento (RFAI) Sistema de Incentivos Fiscais em I&D (R&D) empresariais (SIFIDE) Regime de dedução de lucros obtidos e reinvestidos (DLRR) Remuneração convencional do capital social Código Fiscal ao Investimento
  • 4.
    4 Regimes de auxílioscom finalidade regional aprovados nos termos do Regulamento U.E. nº 651/2014 Benefícios fiscais contratuais ao investimento produtivo Regulamentação do regime de benefícios ficais contratuais ao investimento produtivo - Portaria 94/2015 de 17/3 Regime fiscal de apoio ao investimento - R.F.A.I. Código Fiscal ao Investimento
  • 5.
    5 Âmbito Projetos de investimentoinicial com viabilidade técnica, financeira e económica,que proporcionema criação ou manutenção de postos de trabalho e que sejam relevantes para o desenvolvimento estratégico da economianacional Investimento elegível Projetos de investimento com candidaturas apresentadas a partir de 1-7-2014 ou com período de vigência de 10 anos (até 31-12- 2020), cujas Aplicações relevantes: Ativos fixos tangíveis e Ativos intangíveis Aplicações relevantes com montantes sejam 3.000.000+ euros e enquadrados em atividades económicas definidas no Jornal Oficial da U.E. nº C209 de 23/6/2013 e no RGIC Regime de benefícios fiscais contratuais ao investimento produtivo
  • 6.
    6 Benefícios fiscais Crédito deimposto - dedução à coleta de IRC até 10 exercícios seguintes... ..entre 10% e 25% do investimento elegível realizado... ...taxa a aplicar depende da lozalização do projeto, número de postos de trabalho a criar e da sua relevância para a economia nacional Isenção ou redução de IMI, IMT e Imposto de Selo... ...relativamente a imóveis e a todos os atos e contratos necessários à realização do projeto de investimento Regime de benefícios fiscais contratuais ao investimento produtivo
  • 7.
    7 Majorações de 6%a 10%em investimentos em regiões desfavorecidas, em função do indice per-capita do poder de compra Majorações, por escalões, que variam entre 1% e 8% para a criação/manutenção de postos de trabalho ...majoração de 6% para contribuito excecional do projeto para o desenvolvimento estratégico na economia nacional... ...ou ainda para a melhoria ambiental ou para reforço da competitividade e da eficiência produtiva. ...redução de assimetrias regionais e para impulsionar a inovação tecnológica e investigação científica... Regime de benefícios fiscais contratuais ao investimento produtivo
  • 8.
    8 Benefíciosfiscais contratuais aoinvestimento produtivo Condiçõesde elegibilidade Condições subjetivas Condições objetivas Regime de benefícios fiscais contratuais ao investimento produtivo
  • 9.
    9 Promotores possuam capacidade técnica e degestão.. ..contribuição financeira dos promotores > 25% dos custos elegíveis Beneficiários não sejam empresas em dificuldades ou em processo de reestruturação financeira ..disponham de contabilidade regularmente organizada.. ...lucro tributável dos promotores não seja determinado por métodos indiretos de avaliação... Promotores apresentam situação fiscal e contributiva regularizada ..demonstrem uma situação financeira equilibrada: autonomia financeira > 20% Regime de benefícios fiscais contratuais ao investimento produtivo Condições subjetivas
  • 10.
    10 Projetos de investimentoinicial O que são? Condiçõesde elegebilidade Regime de benefícios fiscais contratuais ao investimento produtivo Condições objetivas
  • 11.
    11 Projetos de investimento inicial. Oque são? Investimentos relacionados com a criação de um novo estabelecimento... ...aumento da capacidade de um estabelecimento já existente... ...diversificação da produção de um estabelecimento... ...alteração fundamental do processo global de produção Regime de benefícios fiscais contratuais ao investimento produtivo Condições objetivas
  • 12.
    12 Projetos de investimento inicial- condições de elegibilidade Projetos com início depois de 30-6-2014... ...projetos com viabilidade técnica, económica e financeira... ...criem ou mantenham postos de trabalho... ...sejam relevantes para o desenvolvimento estratégico da economia nacional... ..impulsionem a inovação tecnológica e a investigação científica... ...melhorem o ambiente ou reforcem a competitividade e a efeiciência produtiva Regime de benefícios fiscais contratuais ao investimento produtivo Condições objetivas
  • 13.
    13 Âmbito Sujeitos passivos deIRC que desenvolvam atividades nas mesmas áreas abrangidas pelo regime de benefícios fiscais contratuais ao investimento produtivo Investimento elegível Investimentos relevantes até 5.000.000 euros com benefíciofiscalmáximo de 25% e para investimentos superiores a 5.000.000 euros benefício fiscalmáximo de 10% sobre o valor excedente aos 5.000.000euros Regime fiscal de apoio ao investimento (R.F.A.I.)
  • 14.
    14 Benefícios fiscais Crédito deimposto (dedução à coleta de IRC até 10 exercíciosseguintes) - entre 10% e 25% do investimento elegívelrealizado conforme mencionado. Isenção ou redução de I.M.I. ou I.M.T. e Imposto de Selo relativamente a imóveis e a todos os atos e contratos necessários à realização do projeto de investimento Regime fiscal de apoio ao investimento (R.F.A.I.)
  • 15.
    15 Regime fiscal deapoio ao investimento (R.F.A.I.) Exemplo: Investimento elegível realizado em 2014: 6.500.000 euros Coleta de IRC apurada para 2014: 1.500.000 Benefício fiscal: 5.000.000 x 25% + (6.500.000 – 5.000.000) x 10% = 1.400.000 euros Benefício fiscal máximo a utilizar em 2014: 1.500.000 x 50% = 750.000 euros Poderá ser deduzido à coleta em 2014 o montante de 750.000 euros ficando o restante – 650.000 euros para utilização nos dois períodos seguintes.
  • 16.
    16 Startups Dedução à coletade IRC Dedução calculada sobre investimentos relevantes nos três primeiros exercícios de atividade Dedução integral do investimento de startups Regime fiscal de apoio ao investimento (R.F.A.I.)
  • 17.
    17 Regime fiscal deapoio ao investimento (R.F.A.I.) Exemplo para startups: Investimento elegível realizado em 2014: 6.500.000 euros Coleta de IRC apurada para 2014: 1.500.000 Benefício fiscal: 5.000.000 x 25% + (6.500.000 – 5.000.000) x 10% = 1.400.000 euros Benefício fiscal máximo a utilizar em 2014: 1.400.000 euros Se: Investimento elegível realizado em 2014: 6.500.000 euros Coleta de IRC apurada para 2014: 1.500.000 Benefício fiscal: 5.000.000 x 25% + (8.000.000 – 5.000.000) x 10% = 1.550.000 euros Benefício fiscal máximo a utilizar em 2014: 1.500.000 euros e 50.000 euros para utilização nos dez exercícios seguintes
  • 18.
    18 Âmbito O SIFIDE IIé um benefício fiscal às empresas que tenham custos com atividades de I&D, podendo deduzir à coleta, em sede de IRC uma percentagem desses custos Investimento elegível Candidatura ao programa SIFIDE II obtém uma poupança significativa em sede de IRC ou fica com crédito fiscal acumulado para os oito exercícios seguintes Aplicações relevantes Ativos fixos tangíveis, pessoal afeto a atividades de I&D, despesas de funcionamento Aquisição de serviços, registo e manutenção de patentes Ativos intangíveis (aplicam-se exceções a determinados investimentos específicos) Dedução à coleta de IRC dos investimentos relevantes em I&D por parte de sujeitos passivos de IRC residentes em território nacional.. ...e que exerçam a título principal, uma atividade de natureza agrícola, industrial, comercial e de serviços e os não residentes com estabelecimento estável nesse território Sifide II – Sistema de incentivos fiscais em I& D empresarial
  • 19.
    19 Benefícios fiscais Crédito deimposto, valor correspondente às despesas de I&D, na parte de I&D, na parte que não tenha sido objeto de comparticipação financeira do Estado a fundo perdido, numa dupla percentagem Taxas de benefícios fiscais Taxa geral de 32,5% das despesas de I&D realizadas no período Nota aos benefícios fiscais Despesas de I&D,que por insuficiência de coleta,não possam ser deduzidas no período em que as despesas foram realizadas,podem ser deduzidas até ao oitavo exercício seguinte Taxa incremental - 50% de acréscimo das despesas de I&Dno período relativamente à média aritmética dos dois períodos anteriores, com limite máximo de 1.500.000 euros Majoração - taxa de 32,5% é majorada em 15% no caso de microempresas/PME (MPME), que não beneficiem da taxa incremental de 50% por não terem ainda completado dois exercícios de atividade Sifide II – Sistema de incentivos fiscais em I& D empresarial
  • 20.
    20 Lista de despesaselegíveis no regime SIFIDE II Aquisições de ativos fixos tangíveis, à exceção de edifícios e terrenos, desde que criados ou adquiridos em estado novo e diretamente afetos à realização de atividades de I&D Despesas com pessoal com habilitações literárias mínimas do nível 4 do Quadro Nacional de Qualificações (QNQ), diretamente envolvido em tarefas de I&D Despesas com a participação de dirigentes e quadros na gestão de instituições de I&D Despesas de funcionamento, até ao máximo de 55% das despesas com pessoal Despesas relativas à contratação de atividades de I&D junto de entidades públicas ou beneficiárias do estatuto de utilidade pública ou de entidades Participação no capital de instituições de I&D e contributos para fundos de investimento, públicos ou privados, destinados a financiar empresas dedicadas sobretudo a I&D, incluindo a valorização dos seus resultados Custos com registo e manutenção de patentes Despesas com a aquisição e manutenção de patentes que sejam predominantemente destinadas à realização de atividades de I&D – apenas para micro, pequenas e médias empresas Despesas com auditorias à I&D Despesas com ações de demonstração que decorram de projetos I&D apoiados Sifide II – Sistema de incentivos fiscais em I& D empresarial
  • 21.
    21 Âmbito Regime de incentivosfiscais ao investimento a favor de PME, aplicável a sujeitos passivos de IRC residentes em território nacional e sujeitos passivos não residentes com estabelecimento estável em Portugal Aplicações relevantes Ativos fixos tangíveis Ativos intangíveis Regime de dedução de lucros obtidos e reinvestidos (D.L.R.R.)
  • 22.
    22 Benefícios fiscais Dedução àcoleta de IRC até 10% dos lucros retidos que sejam reinvestidos em aplicações relevantes Condições Dedução até um máximo de lucros correspondentes a 5.000.000 euros por sujeito passivo - se reinvestidos até 25% da coleta de IRC Regime de dedução de lucros obtidos e reinvestidos (D.L.R.R.)
  • 23.
    23 Condições elegibilidade Exemplo: Montantemáximo de lucros retidos e reinvestidos em cada período de tributação é de 5.000.000 euros, que corresponde a uma dedução máxima de 500.000 euros Cumulatividade Cumulável com o regime dos benefícios fiscais contratuais ao investimento e com o regime fiscal de apoio ao investimento (R.F.A.I.) O investimento terá que ser feito até ao final do segundo exercício, a contar do período de tributação a que correspondem os lucros retidos Aplicados em ativos elegíveis que devem ser detidos e contabilizados por um período mínimo de cinco anos Regime de dedução de lucros obtidos e reinvestidos (D.L.R.R.)
  • 24.
    24 Âmbito Aplica-se exclusivamente àsentradas, no âmbito da constituição da sociedade ou do aumento do capital social – empresas startup’s Aplicaçõesrelevantes Entradas em dinheiro no capital social Estatuto dos benefícios fiscais – Remuneração convencional do capital social
  • 25.
    25 Benefícios fiscais Dedução aolucro tributável equivalente a 5% do montante das entradas realizadas em dinheiro, por pessoas singulares, sociedades ou investidores de capital de risco, quando a sociedade beneficiária seja considerada micro, pequena ou média empresa (MPME) Período de dedução Dedução ao rendimento efetuada no apuramento do lucro tributável, no período de tributação em que ocorram as referidas entradas e nos três períodos de tributação seguintes Estatuto dos benefícios fiscais – Remuneração convencional do capital social
  • 26.
    26 Código Fiscal doInvestimento D.L. 162/2014 Altera Revoga E.B.F. Anterior CFI D.L. 249/2009 CIRS CIRC Artigos do EBF Artº9 da Lei 2 / 2014 CIRC – Remuneração convencional do capital social Passa para Artº 41-A do E.B.F. Artº 41 Benefícios fiscais ao investimento de natureza contratual Artº 66- C a Artº 66-L Benefícios ao reinvestimento de lucros e de reservas
  • 27.
    27 Regime de patentebox Rendimentos de patentes e outros direitos de propriedade industrial Lei nº2/2014 de 16 Jan – CIRC – Artigo 50ªA
  • 28.
    28 O que éo regime “patente box” O “Patent Box”, criado em 2013 no Reino Unido, é um sistema fiscal de incentivo à comercialização de patentes, prevendo uma taxa de imposto reduzida para os rendimentos líquidos provenientes da exploração e/ou comercialização de patentes. Quem pode beneficiar deste regime Para poder beneficiar deste regime, a empresa tem de ser proprietária da patente, ter desenvolvido a invenção patenteada e ter utilizado o conhecimento técnico em produtos e/ou processos. Este incentivo aplica-se a rendimentos obtidos a partir da venda desses produtos ou do licenciamento da patente. Regime “patente box” em Portugal Código de Imposto sobre Rendimento de Pessoas Coletivas – Artigo 50ªA - prevê a atribuição de uma isenção parcial (50%) de IRC a sociedades exploradoras de patentes ou outros direitos de propriedade intelectual, como sejam modelos ou projetos industriais protegidos por direitos de propriedade intelectual.
  • 29.
    29 Diferenças entre regimeem Portugal e Reino Unido Uma das diferenças que o regime português apresenta, comparado com a medida em vigor no Reino Unido, é que se aplica aos rendimentos provenientes da exploração da patente e não aos rendimentos provenientes da venda de produtos que incluam a invenção patenteada. Âmbito As empresas nacionais podem, assim, utilizar esta medida como um complemento a outros sistemas de incentivo, deduzindo a carga fiscal associada as suas atividades de I&D. É introduzido um regime fiscal próprio para rendimentos de patentes e outros direitos de propriedade industrial (patent box) que prevê a atribuição de uma isenção parcial (50%) de IRC a sociedades exploradoras de patentes ou outros direitos de propriedade intelectual, como sejam modelos ou projetos industriais protegidos por direitos de propriedade intelectual. Aplicação da isenção A isenção aplica-se a uma proporção dos lucros auferidos através da cessão ou utilização temporária e alienação dos direitos de propriedade intelectual. Para além do mais, na medida em que a isenção é aplicável ao rendimento bruto, os gastos suportados com o desenvolvimento dos direitos de propriedade intelectual permanecem dedutíveis na totalidade
  • 30.
    30 Condições de acessoà isenção fiscal - regime de patent box Os direitos de propriedade intelectual devem resultar de atividades de investigação e desenvolvimento realizadas ou contratadas pelo sujeito passivo O cessionário não pode ser residente numa jurisdição sujeita a um regime fiscal claramente mais favorável O cessionário deve utilizar os direitos de propriedade intelectual na prossecução de uma atividade de natureza comercial, industrial ou agrícola; e Caso o cessionário seja uma entidade relacionada, os direitos de propriedade industrial não podem ser utilizados para criar gastos dedutíveis para o sujeito passivo Para aplicação da isenção parcial devem preencher-se os seguintes requisitos: Dupla tributação Para efeitos da eliminação da dupla tributação jurídica internacional (isto é quando os rendimentos sejam obtidos no estrangeiro e sujeitos a retenção na fonte), também se consideram apenas 50% desses rendimentos para o cálculo do correspondente crédito de imposto.