1 INTRODUÇÃO
1.1

CONTEXTUALIZAÇÃO E JUSTIFICATIVAS DA PESQUISA

1.1.1 DESENVOLVIMENTO SUSTENTÁVEL E AGENDA 21
O conceito de desenvolvimento sustentável emergiu realmente durante as discussões
realizadas no início dos anos 70, seguindo uma série de publicações–chave que chamavam
atenção para a super-exploração do ambiente pelo homem, enfocando o desenvolvimento
econômico e o crescimento da preocupação global quanto aos objetivos do desenvolvimento
e limitações ambientais (NSSD, 2003).
Na Conferência das Nações Unidas sobre o Ambiente Humano, realizada em Estocolmo, em
1972, ressaltou-se que as questões ambientais haviam se tornado cada vez mais objeto de
políticas sócio-econômicas, em nível nacional ou internacional. Em 1987, a World
Commission on Environment and Development (WCED1), cunhou a definição de
desenvolvimento sustentável que se tornaria clássica (BRUNTLAND, 1987):
"Desenvolvimento econômico e social que atenda as necessidades da geração atual
sem comprometer a habilidade das gerações futuras atenderem a suas próprias
necessidades."

Esta busca de equilíbrio entre o que é socialmente desejável, economicamente viável e
ecologicamente sustentável é usualmente descrita em função da chamada “triple bottom
line”, que congrega as dimensões ambiental, social, e econômica do desenvolvimento
sustentável.
A dimensão ambiental do desenvolvimento sustentável requer o equilíbrio entre proteção do
ambiente físico e seus recursos, e o uso destes recursos de forma a permitir que o planeta
continue a suportar uma qualidade de vida aceitável. A dimensão social requer o
desenvolvimento de sociedades justas, que proporcionem oportunidades de desenvolvimento
humano e um nível aceitável de qualidade de vida. A dimensão econômica, por sua vez,
requer um sistema econômico que facilite o acesso a recursos e oportunidades e o aumento

1

Também conhecida como Comissão Brundtland, em menção a Gro Harlem Brundtland, coordenadora dos trabalhos e
então Primeira-Ministra da Noruega.
Capítulo 1 - Introdução

2

de prosperidade para todos, dentro dos limites do que é ecologicamente possível e sem ferir
os diretos humanos básicos (CIB/UNEP-IETC, 2002).
A partir da década de 80, metas ambientais passaram a ser definidas em convenções globais
como as de Montreal (19872), do Rio de Janeiro (1992) e de Kyoto3 (1997). A meta do
desenvolvimento sustentável, até então implícita em muitas políticas nacionais, ganhou
comprometimento e reconhecimento global vinte anos depois da reunião em Estocolmo,
com a Convenção-Quadro das Nações Unidas sobre Mudança do Clima (UNCED4)
realizada no Rio de Janeiro, em 1992. Nesta ocasião, foi consenso que as estratégias de
desenvolvimento sustentável deveriam integrar aspectos ambientais em planos e políticas de
desenvolvimento. Foi então publicada a Agenda 21 (UNITED NATIONS, 1992), um plano
ambicioso de ação global para o século seguinte, que estabelecia uma visão de longo prazo
para equilibrar necessidades econômicas e sociais com os recursos naturais do planeta. Na
própria UNCED, a Agenda 21 foi adotada por 178 governos.

Todos os setores da sociedade então iniciaram um processo de re-interpretação da Agenda
21 nos contextos específicos das diversas agendas locais e setoriais. Políticas públicas
passaram a impor requisitos ambientais a inúmeras atividades econômicas e a demanda por
produtos ambientalmente menos agressivos cresceu em paralelo. Os padrões internacionais
de eficiência ambiental foram se elevando gradativamente e algumas instituições passaram a
atrelar a concessão de financiamentos de projetos aos resultados de avaliações ambientais.
No setor da construção civil, as interpretações da Agenda 21 mais relevantes são (1) a
Agenda Habitat II, assinada na Conferência das Nações Unidas realizada em Istambul, em
1996; (2) a CIB5 Agenda 21 on Sustainable Construction (CIB, 1999), que contempla, entre
outros, medidas para redução de impactos através de alterações na forma como os edifícios

2

3

4

5

Em continuidade às resoluções da Convenção de Viena para Proteção da Camada de Ozônio (1985), o Protocolo de
Montreal (UNITED NATIONS, 1987) restringiu a liberação de CFCs e halogêneos, principais substâncias responsáveis
pelos danos à camada de ozônio, ao nível de consumo calculado para 1986. Após 1994, a quantidade emitida não
poderia superar 8% do consumo em 1986.
Com a assinatura do Protocolo de Kyoto (MCT, s.d), diversos países industrializados comprometeram-se a reduzir, entre
2008 e 2012, suas emissões combinadas de gases causadores de efeito estufa em pelo menos 5% em relação aos
níveis de 1990.
United Nations Conference on Environment and Development. Também comumente referida como Earth Summit e
ECO’92.
International Council for Research and Innovation in Building and Construction.
Capítulo 1 - Introdução

3

são projetados, construídos e gerenciados ao longo do tempo; e (3) a CIB/UNEP6 Agenda 21
for sustaninable construction in developing countries (CIB/UNEP-IETC, 2002) (Figura 1).

Habitat Agenda
(1996)

Ag21 do CIB para
Construção
Sustentável
(1999)

Agenda 21 da ONU
(1992)

Ag21 do CIB/UNEP
para Construção
Sustentável em
países em
desenvolvimento
(2002)

Figura 1 – Reinterpretações da Agenda 21 relacionadas ao setor de construção
(CIB/UNEP-IETC, 2002).

1.1.2 CONSTRUÇÃO

SUSTENTÁVEL: CONCEITOS E IMPORTÂNCIA ESTRATÉGICA DA
AVALIAÇÃO DE EDIFÍCIOS

O setor de construção tem uma importância significativa no atendimento das metas de
desenvolvimento sustentável estabelecidas para qualquer país. A indústria da construção
representa a atividade humana com maior impacto sobre o meio ambiente. Edifícios e obras
civis alteram a natureza, função e aparência de áreas urbanas e rurais. Atividades de
construção, uso, reparo, manutenção e demolição consomem recursos e geram resíduos7 em
proporções que em muito superam a maioria das outras atividades econômicas. Enquanto
alguns destes efeitos são transitórios, como ruído e poeira gerados durante a construção,
outros são mais persistentes ou mesmo permanentes, como os do CO28 de combustão

6
7

8

United Nations Environment Programme.
No Brasil, os resíduos das atividades de construção e demolição correspondem a quase a metade dos resíduos sólidos
municipais (PINTO, 1999).
CO2 – dióxido de carbono.
Capítulo 1 - Introdução

4

liberado na atmosfera. Infelizmente, estes impactos não podem ser reduzidos na mesma
proporção dos avanços tecnológicos experimentados pelo setor9.
Por outro lado, os profundos impactos econômicos e sociais do setor tornam-no um
contribuinte essencial para o aumento da qualidade de vida. Primeiro, porque a construção
provê meios para o atendimento de necessidades humanas básicas (como abrigo, saúde,
educação e interação social) e maximização do capital social (THE WORLD BANK, 1997).
Segundo, pela expressiva geração de emprego e participação na economia. No Brasil, as
atividades de construção e demolição respondem por 10% do PIB e empregam 9,2 milhões
de trabalhadores (CEE/CBIC;FGV, 2001). Números igualmente expressivos em outros
países posicionam, em caráter mundial, a construção civil como um setor estratégico para
intervenção.
Não é possível, portanto, alcançar o desenvolvimento sustentável sem que haja construção
sustentável. BRE;CAR;ECLIPSE (2002) definem construção sustentável como o
compromisso com:
•

Sustentabilidade econômica: aumentar a lucratividade e crescimento através do
uso mais eficiente de recursos, incluindo mão de obra, materiais, água e energia.

•

Sustentabilidade ambiental: evitar efeitos perigosos e potencialmente
irreversíveis no ambiente através de uso cuidadoso de recursos naturais,
minimização de resíduos, e proteção e, quando possível, melhoria do ambiente.

•

Sustentabilidade social: responder às necessidades de pessoas e grupos sociais
envolvidos em qualquer estágio do processo de construção (do planejamento a
demolição), provendo alta satisfação do cliente e do usuário, e trabalhando
estreitamente com clientes, fornecedores, funcionários e comunidades locais.

Buscar uma indústria da construção mais sustentável é fornecer mais valor, poluir menos,
ajudar no uso sustentado de recursos, responder mais efetivamente às partes interessadas, e
melhorar a qualidade de vida presente sem comprometer o futuro. Construção sustentável
não é desempenho ambiental excepcional à custa de uma empresa que saia do mercado, nem
desempenho financeiro excepcional, à custa de efeitos adversos no ambiente e comunidade
local.

9

Uma discussão abrangente dos impactos ambientais do setor de construção e da produção, uso e pós-uso de edifícios é
feita por SJÖSTRÖM (1992); ROODMAN;LENSSEN (1995); INDUSTRY AND ENVIRONMENT (1996); LIPPIATT (1998);
CIB (1999); JOHN (2000); SILVA (2000); e JOHN;SILVA;AGOPYAN (2001), entre outros.
Capítulo 1 - Introdução

5

No contexto de países em desenvolvimento, em que os recursos financeiros são escassos e
há demanda por um volume excepcional de construção para combater a pobreza e garantir
níveis mínimos aceitáveis de qualidade de vida a grandes proporções da população, é difícil
posicionar proteção ambiental como prioridade (SILVA et al., s.d.), e a viabilidade
econômica assume importância vital. Mas construção sustentável não implica em priorizar
uma dimensão detrimento das demais, nem demanda uma solução perfeita, e sim a busca do
equilíbrio entre a viabilidade econômica que mantém as atividades e negócios; as
limitações do ambiente; e as necessidades da sociedade.
Uma redução considerável dos impactos ambientais da construção civil, assim como a
maximização de seu potencial de criação de valor e desenvolvimento social, pode ser obtida
pela implementação de políticas consistentes e especificamente orientadas para o setor.
Entre estas políticas, a adoção de sistemas de avaliação e classificação do desempenho
ambiental e da sustentabilidade de edifícios representa um papel fundamental.
Internacionalmente, um número crescente de empresas do setor imobiliário e de construção
vislumbra oportunidades de negócios relacionadas ao ambiente, seja para minimizar riscos,
antecipar-se a mudanças na legislação, ou para sustentar uma imagem corporativa positiva.
Os maiores desafios e oportunidades referem-se ao valor adicionado referente a valores
ambientais, pois, apesar da importância atribuída aos valores verdes ter aumentado,
argumentos ambientais não são suficientes para “vender” um empreendimento.
Há dois fatores importantes na criação destas dificuldades de mercado. Primeiro, a ótica dos
agentes financeiros continua como um obstáculo (POST, 2002). Não raro, os bancos
ignoram o teor ecológico do projeto, e examinam apenas o fluxo monetário; e, como em
qualquer outro investimento, os investidores querem saber sobre o retorno previsto para o
empreendimento, seja ele ecológico/sustentável ou não. Por outro lado, tem-se tentado
vender “teor verde” e “sustentabilidade” em vez dos benefícios de um projeto ou
desenvolvimento. Antes de tudo, construção sustentável significa benefícios, desempenho
superior e viabilidade econômica no longo prazo. Não se trata de um senso vago de
responsabilidade social, mas de questões concretas de saúde, segurança, produtividade e
relação custo-eficiência. Projetos ambientalmente responsáveis são mais duráveis,
econômicos e eficientes para operar e oferecem ambientes mais saudáveis e confortáveis
para ocupantes e usuários. São estes aspectos que capturam a atenção do investidor ou
comprador potencial. São eles, portanto, que devem ser ressaltados.
Capítulo 1 - Introdução

6

Segundo, existe uma imprecisão quanto ao que efetivamente significa ser “ambientalmente
responsável, conforme ou amigável” (HUOVILA et al, 2002). Em diversos segmentos e
países, a rotulagem ambiental tem sido uma estratégia bem sucedida, por permitir que os
consumidores tenham um papel mais ativo na responsabilidade de reduzir o impacto
ambiental da sociedade, como sugerido no Capítulo 4 da Agenda 2110. No que tange a
edifícios, a classificação ambiental ajuda a criar uma visão compartilhada do significado
prático de ser “ambientalmente amigável”. O impacto ambiental de um edifício durante seu
longo ciclo de vida consiste em uma série de fatores que os clientes não esperam ser
conhecedores: soluções de projeto, produtos e materiais usados na sua construção, e também
a forma como o edifício é utilizado e mantido. Extrair as características ambientais de um
edifício e apresentá-las em um pacote atraente e conciso é uma necessidade mercadológica
fundamental, e também um dos maiores desafios.
Até o momento, existem apenas métodos para avaliação ambiental de edifícios, que
encontram pelo menos seis grandes aplicações dentro do setor de construção civil (Tabela
1). Estas aplicações evidenciam que a implementação de sistemas de avaliação traz
benefícios que vão além de simplesmente avaliar edifícios. Ela pode, por um lado, atuar
positivamente nos dois pontos mencionados acima. Primeiro, porque as avaliações podem
demonstrar os benefícios obtidos pelos investimentos para aumentar a sustentabilidade.
Segundo, porque, ao ampliar o número – e o refinamento - dos parâmetros considerados, os
métodos de avaliação existentes passaram a também contribuir para o próprio entendimento
do conceito de qualidade ambiental de edifícios. Por outro lado, a implementação de
sistemas de avaliação oferece as vantagens mercadológicas reunidas na Tabela 1, além de
encorajar e contribuir para a melhoria do desempenho dos edifícios.
É consenso entre pesquisadores e agências governamentais que a classificação de
desempenho atrelada aos sistemas de certificação é um dos métodos mais eficientes para
elevar o nível de desempenho tanto do estoque construído quanto de novas edificações. A
experiência internacional demonstra que os saltos nos níveis mínimos de desempenho
aceitáveis dependem necessariamente de alterações nas demandas do mercado.
Especificamente sobre o desempenho ambiental, acredita-se que estas alterações não serão
possíveis até que os empreendedores da construção civil e os usuários dos edifícios tenham

10

Capítulo 4 – Changing consumption patterns, item Decision Making: Capacity Building, Education, Training and
Awareness raising.
Capítulo 1 - Introdução

7

acesso a métodos relativamente simples que lhes permita identificar aqueles edifícios com
melhor desempenho (NRCan/CANMET, 1998). Sob este aspecto, o alcance das exigências
normativas é limitado à garantia de um desempenho mínimo, não havendo incentivo para
procurar atender a patamares superiores.
Tabela 1 -

Aplicações de avaliações de edifícios e vantagens oferecidas por sua
implementação.

Aplicações da avaliação de edifícios
(SILVA, 2000)

Vantagens oferecidas
•

Melhoria da imagem/reconhecimento pelo
mercado de empresas e profissionais que
adotam práticas de projeto e construção mais
sustentáveis

•

Aquecimento do mercado para edifícios e
produtos de construção com maior desempenho
ambiental

Auxílio a projeto

•

•

Estabelecimento de normas de
desempenho ambiental

Embasamento da definição e o entendimento do
que é um edifício sustentável

•

•

Auditorias ambientais

Acesso facilitado a financiamentos, acesso a
novos mercados ou fortalecimento do nicho
atual, perspectiva de negócios no longo prazo

•

Redução de custos no longo prazo (uso de
recursos financeiros e naturais) e maior
lucratividade, qualidade do ambiente interno e
satisfação dos clientes, redução de riscos
(inclusive financeiros);

•

Estímulo para elevação do nível de desempenho
de edifícios novos e existentes

•

Conhecimento do estado atual dos impactos de
edifícios e atividades, para identificação de
oportunidades e definir metas para melhoria

•

Instrumentos para divulgação
mercadológica

•

Suporte à introdução de sistemas de
gestão ambiental

•

Especificação do desempenho ambiental
de edifícios

•

O interesse pelo tema está finalmente se consolidando no país. Conhecer o desempenho
ambiental de edifícios já é uma necessidade percebida pela construção civil nacional, e uma
empresa-líder de mercado chegou a informar-se sobre a possibilidade de emprego de um
esquema internacional para uso no Brasil. No último ano, dois edifícios foram avaliados.
Outros três estão em perspectiva para avaliação. O SINDUSCON-SP11 abraçou a causa e,
juntamente com o DAC/UNICAMP e o PCC.USP, realizou dois workshops12, que

11
12

Sindicato da Indústria da Construção Civil do Estado de São Paulo.
17 de abril de 2002 e 17 de junho de 2003.
Capítulo 1 - Introdução

8

funcionaram como um importante canal de sensibilização e integração entre a academia e o
mercado.
1.2

PRINCIPAIS CONFERÊNCIAS, INICIATIVAS E CENTROS DE PESQUISA NO TEMA

Pesquisas visando reduzir os impactos ambientais de edifícios passaram a receber
investimento crescente a partir da década de 90. A definição de estratégias para minimização
do uso de recursos não renováveis, economia de energia e redução de resíduos de
construção, em especial, foi amplamente estimulada por agências governamentais,
instituições de pesquisa e pelo setor privado de diversos países.
Mais de 15 anos se passaram desde o Relatório Bruntland, e 10 anos desde a UNCED do
Rio. Neste ínterim, uma série de eventos internacionais tem sido organizada com o objetivo
de propor, discutir e trocar informações sobre estratégias para a redução dos impactos
associados à construção civil (Tabela 2).
Desde 1998, quando o CIB adotou o tema construção e meio ambiente como temário de seu
principal simpósio internacional, o maior destaque é, sem dúvida, a série de conferências
internacionais Sustainable Building (SB). As primeiras edições do evento foram realizadas
em Maastricht, Holanda (SB 2000) e em Oslo, Noruega (SB’02).
As conclusões da SB’02 enfatizaram energicamente a necessidade de envolver economias
em desenvolvimento ou em transição na discussão sobre construção sustentável,
previamente apontada também no encerramento da SB 2000. Neste sentido, decidiu-se por
realizar, ao longo de 2004, conferências regionais na África, América Latina (São Paulo),
Oceania e Sudeste Asiático, como preparação para a SB’05, a ser realizada em Tóquio,
Japão.
No mesmo mês, um dos principais resultados da World Summit on Sustainable Development
(Rio+10), realizada em setembro de 2002, em Johannesburg, África do Sul, foi a GABS
initiative (Global Alliance for Building Sustainability). Na ocasião, diversas organizações
manifestaram interesse em se tornarem signatárias, em uma tendência que vem crescendo
desde então.
Capítulo 1 - Introdução

Tabela 2 -

Ano
1995

9

Alguns dos principais eventos relacionados a construção sustentável e
avaliação ambiental de edifícios (1995-2005).

Organização

Evento

Local

st

CIB

1 International Conference on Buildings
and the Environment
13

Garston, UK

IBPSA

Building Simulation 1995

1996

CIB W62

22 Water Supply & Drainage for Buildings

Madison, EUA

1997

CIB

2 International Conference on Buildings
and the Environment

Paris, França

1998

CIB

CIB World Building Congress Construction
and the Environment

Gävle, Suécia
Vancouver, Canadá

nd

nd

Lostorf, Suíça

NRCan

Green Building Challenge 98

CIB W62

24 Water Supply & Drainage for Buildings

Rotterdam, Holanda

1999

IBPSA

Building Simulation 1999

Praga,
Tcheca

2000

NOVEM/CIB

Sustainable Building 2000 (SB 2000)

Maastricht, Holanda

ANTAC

VIII Encontro Nacional de Tecnologia do
Ambiente Construído (ENTAC)

Salvador, BA

PCC.EPUSP/CIB

CIB Symposium on Construction
Environment – Theory into practice

São Paulo, Brasil

th

14

and

ISIAQ

2001

Healthy Buildings 2000

CIB W62

26 Water Supply & Drainage for Buildings

República

Espoo, Finlândia

th

Rio de
Brasil

Janeiro,

DAC/FEC/UNICAMP

ENCAC

Campinas, Brasil

ANTAC

II Encontro Nacional (ENECS) e I Encontro
Latino Americano sobre Edificações e
Comunidades Sustentáveis (ELECS)

Canela, Brasil

15

XVIII International Conference on Passive
and Low Energy Architecture

Florianópolis, Brasil

ASHRAE

IAQ 2001

São
EUA

IBPSA Brasil

Building Simulation 2001

Rio de
Brasil

CIB W62

27th Water Supply & Drainage for Buildings
2001

Portoroz, Slovenia

Nações Unidas

World Summit on Sustainable Development
(Rio+10)

Johannesburg,
África do Sul

Biggforsk/iiSBE/CIB

Sustainable Building 2002 (SB02)

Oslo, Noruega

Indoor air 2002

Monterey, EUA

PLEA

16

2002

17

IAIAS

th

CIB W62
2003

13
14
15
16
17

28
Water
Buildings

ANTAC

III Encontro Nacional (ENECS) sobre
Edificações e Comunidades Sustentáveis

Supply

and

International Building Performance Simulation Association
International Society of Indoor Air Quality and Climate
Passive and Low Energy Architecture
American Society of Heating, Refrigerating and Air-Conditioning Engineers
International Academy of Indoor Air Sciences

Drainage

for

Francisco,
Janeiro,

Iasi, Romania
São Carlos, Brasil
Capítulo 1 - Introdução

Ano

10

International Conference on Smart
Sustainable Built Environment - SASBE

PLEA

XIX International Conference on Passive
and Low Energy Architecture

Santiago, Chile

ISIAQ

Healthy Buildings 2003

Singapura

IBPSA

Building Simulation 2003

Eindhoven,
Holanda

CIB W62

Water
29
Buildings

ANTAC/CIB/iiSBE

ENTAC/claCS 04 (SB04 regional)

ASHRAE
2005

Evento

Queensland Univ. / Salford
Univ. / Carnegie Mellon Univ.
CIB/Brisbane City council

2004

Organização

IAQ 2004

Tampa, EUA

Sustainable Building 2005 (SB05)

Tóquio, Japão

th

18

19

20

CIB/iiSBE/OECD /IEA /UIA

Local

Supply

and

Drainage

&

for

Brisbane, Austrália

Ankara, Turquia
São Paulo, Brasil

Particularmente sobre o desenvolvimento de metodologias de avaliação de edifícios,
merecem destaque, entre outros, os trabalhos listados na Tabela 3.
No âmbito da International Organization for Standardization (ISO), está sendo preparado
um conjunto de normas sobre construção sustentável (atualmente na forma de Committee
Drafts – CD ou Approved Work Item – AWI, de circulação restrita):
•

ISO TC59/SC3/N503 (ISO CD 21932, 2002a) – Terminology.

•

ISO TC59/SC3/N499 (ISO CD 21930, 2002b) – Environmental declaration of
building products.

•

ISO TC59/SC3/N469 (ISO AWI 21932, 2002c) – Sustainability indicators.

•

ISO TC59/SC3/N459 (ISO AWI 15392, 2003a) – General Principles.

•

ISO TC59/SC3/N501 (ISO CD 21931, 2003b) – Framework for assessment of
environmental performance of buildings.

Dentre estes documentos, o único texto já consolidado refere-se à declaração ambiental de
produtos de construção (ISO CD 21930).

18
19
20

Organization for Economic Co-operation and Development.
International Energy Agency.
Union Internationale des Architectes.
Capítulo 1 - Introdução

Tabela 3 -

11

Iniciativas relacionadas ao desenvolvimento de metodologias de avaliação
de edifícios.

País/região

Instituição

Iniciativa

Austrália

Sustainable Technology / BHP (Steel)
Research
Department of Public Works and Services,
da cidade de Sidney
Environment Australia (Department of the
Environment and Heritage)
US Green Building Council (USGBC)

LISA (LCA in Sustainable Architecture),
software LCA
LCAid, software de auxílio a projetistas

Estados Unidos

Administrações municipais e estaduais

Europa

Building Research Establishment (BRE), no
Reino Unido
Centre Scientifique et Technique du
Bâtiment (CSTB) e Universidade de Savoy,
na França
Centre for Building Environment (CBE) do
21
Royal Institute of Technology (KTH ), na
Suécia
Danish Building and Urban Research
22
(BYogBIG ), na Dinamarca
Finnish Association of Building Owners and
Construction Clients (RAKLI), na Finlândia
Building Research Institute (NBI23), na
Noruega
W/E consultants e Municipalidade de
Rotterdam, Holanda
Environmental Research Group, da British
Columbia University
National Resources Canada – NRCan

Canadá

Japão

Hong
China

Japan Sustainability Building Consortium
(JSBC)
Building Research Institute
Kong,

Centre of Environmental Technology, Ltd

NABERS (National Australian Building
Environment Rating Scheme)
LEEDTM (Leadership in Energy and
Environmental Design)
Greenbuilder (Austin, Texas)
High Performance Building Guidelines
(New York City, New York)
Minnesota Sustainable Design Guide
- MSDG (Estado de Minnesota)
BREEAM (Building Research
Establishment Environmental
Assessment Method)
ESCALE

Environmental Status of Buildings e
Eco-effect
BEAT 2002
PromisE
Eco-Profile
Rotterdams Puntensysteem
BEPAC
(Building
Environmental
Performance Assessment Criteria )
CBIP, C-2000 e início do processo
Green Building Challenge (GBC)
CASBEE
BEAT (Building Environmental
Assessment Tool)
HK-BEAM

Na esfera nacional, pesquisas sobre a utilização de resíduos na construção civil, sobre
conservação de água e de energia, e sobre a minimização de perdas vêm sendo conduzidas

21
22
23

KTH - Kungl Tekniska Högskolan (http://www.kth.se).

Statens Byggeforskninginstitut.
Byggforsk (http://www.byggforsk.no).
Capítulo 1 - Introdução

12

há bastante tempo e em números consideráveis. A Universidade Federal de Santa Catarina é
um centro consolidado de estudos em simulação computadorizada, eficiência energética e
conservação de energia em edificações. Ainda que enfrentando sérias dificuldades de
disponibilização de dados, estudos de ciclo de vida aplicados à construção civil têm sido
feitos na Universidade Estadual de Campinas, Universidade de São Paulo, Universidade
Federal do Rio Grande do Sul e Universidade de Pernambuco.
O Brasil formalizou a sua integração ao projeto Green Building Challenge com a
apresentação das intenções e estratégias do time brasileiro na conferência Sustainable
Buildings 2000. A estratégia para implementação da pesquisa em avaliação ambiental de
edifícios no Brasil centra-se no Programa Nacional de Avaliação de Impactos Ambientais
de Edifícios (BRAiE24), uma rede nacional de pesquisa que, após o delineamento inicial da
metodologia no estado de São Paulo, poderá ser gradualmente implementada em outras
regiões do país (SILVA et al., 2000a). Com recursos FAPESP, as atividades no âmbito do
Programa BRAiE foram a base inicial desta tese e, em linhas gerais, mostraram-se
fundamentais para:
acumular experiência nacional na coleta e tratamento das informações necessárias
para sustentar a avaliação de edifícios;
identificar itens da agenda ambiental regional/local que sobrepõem-se ao corpo
genérico de parâmetros de avaliação, em coerência com os princípios do projeto
GBC;
estimar o impacto ambiental de edifícios de escritórios resultantes de práticas de
construção vigentes nas cidades de Campinas e São Paulo. Este seria o ponto de
partida para (1) definir desempenhos de referência regional e metas compatíveis com
a realidade brasileira; (2) identificar as possibilidades mais efetivas para intervenção
e (3) orientar o desenvolvimento de pesquisas subseqüentes dirigidas a outras
tipologias de edificações.
1.3

FORMULAÇÃO DA HIPÓTESE DE TRABALHO

A hipótese de trabalho sobre a qual se desenvolveu esta pesquisa é que importar métodos de
avaliação ambiental, estrangeiros, existentes não é a melhor solução para avaliar edifícios
de escritórios no Brasil, e que um método de avaliação de sustentabilidade deve ser
desenvolvido à luz das prioridades, condições e limitações brasileiras.

24

Programa Nacional de Avaliação de Impactos Ambientais de Edifícios.
Capítulo 1 - Introdução

1.4

13

OBJETIVOS

O objetivo principal deste trabalho é o desenvolvimento de um sistema nacional para avaliar
e classificar o desempenho de edifícios de escritórios brasileiros ao longo de seu ciclo de
vida, em relação a metas de sustentabilidade.
Para que este objetivo maior fosse alcançado, três metas específicas deveriam ser também
atendidas, dedicadas a:
•

confirmar a hipótese formulada, e demonstrar que os sistemas internacionais
existentes para avaliação ambiental de edifícios de escritórios não são adequados
para aplicação no Brasil;

•

propor diretrizes e reunir uma base metodológica para o desenvolvimento do
sistema de avaliação; e

•

iniciar o desenvolvimento de um método de avaliação, e apontar a direção de
desenvolvimentos futuros necessários para sua conclusão e implementação.

A tipologia edifícios comerciais, segmento escritórios foi selecionada por quatro razões
principais:
•

•

devido ao alto custo de operação no longo prazo, o interesse por avaliações
ambientais tende a ser potencializado no segmento de escritórios, em vista do
grande apelo mercadológico que um possível bom desempenho tem sobre a
valorização dos imóveis e facilidades;

•

seus padrões de uso (número de ocupantes, atividades desenvolvidas etc) são mais
facilmente identificáveis; e

•

1.5

No Brasil, os setores comercial25 e público respondem por cerca de 22,4% do
consumo de eletricidade, segundo dados de 1998, publicados por LAMBERTS;
WESTPHAL (2000). Nesta parcela, os edifícios de escritórios têm participação
considerável, principalmente devido à reprodução de modelos arquitetônicos
importados e inadequados ao clima brasileiro;

esta é a tipologia que conta com o maior número de métodos e resultados de
avaliações, fundamentais para comparar e situar o desempenho dos edifícios
brasileiros no panorama mundial.

METODOLOGIA

Os procedimentos metodológicos utilizados neste trabalho foram organizados em duas
etapas: verificação da veracidade da hipótese formulada (Etapa 1); e proposição de base
metodológica (Etapa 2).
Capítulo 1 - Introdução

14

1.5.1 METODOLOGIA UTILIZADA NA ETAPA 1: VERIFICAÇÃO DA HIPÓTESE
1. Análise e discussão detalhada dos métodos existentes para avaliação ambiental
de edifícios, segundo três questões metodológicas básicas:
•

O que estes métodos avaliam?

•

Como estes métodos avaliam o desempenho ambiental do edifício?

•

Quanto é preciso atingir?

2. Realização de estudo exploratório, utilizando o método mais flexível dentre os
sistemas existentes, para avaliação ambiental de edifícios de escritórios
brasileiros;
3. Discussão da possibilidade e adequação de utilizar estes métodos no contexto
brasileiro.
1.5.2 METODOLOGIA

UTILIZADA NA ETAPA 2: PROPOSIÇÃO DE BASE METODOLÓGICA
PARA DESENVOLVIMENTO DE MODELO DE AVALIAÇÃO

1.

Proposição de diretrizes para orientar o desenvolvimento de um método nacional
de avaliação de edifícios;

2.

Reunião de base metodológica para proposição de tratamento de dois pontos
críticos: definição da estrutura de avaliação e do critério de ponderação;
a. levantamento de iniciativas para o desenvolvimento de indicadores de
sustentabilidade e das estruturas analíticas utilizadas para a sua
organização, para definir uma proposta-base de agenda para construção
civil brasileira, que seria uma das três balizas utilizadas na definição da
estrutura de avaliação do modelo proposto, juntamente com as diretrizes
para relato de sustentabilidade de organizações e com a análise da
estrutura dos métodos de avaliação de edifícios existentes; e
b. discussão do processo de análise hierárquica (AHP26) como alternativa
para derivação do critério de ponderação.

3.
4.

Submissão do modelo preliminar para consulta às partes interessadas da
construção civil do Estado de São Paulo; e

5.
1.6

Definição de um modelo preliminar de avaliação;

Incorporação das sugestões pertinentes e delineamento de um método de
avaliação.

ORGANIZAÇÃO DESTE TRABALHO

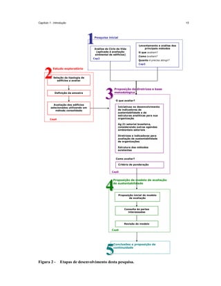
O desenvolvimento deste trabalho foi construído a partir dos blocos de etapas ilustrados na
Figura 2, que os associa aos capítulos correspondentes da tese.

25
26

A definição que inclui o segmento escritórios.
Analytic Hierarchy Process (Processo de Análise Hierárquica).
Capítulo 1 - Introdução

15

1

Pesquisa inicial

Análise do Ciclo de Vida
(aplicada à avaliação
ambiental de edifícios)

Cap2

Levantamento e análise dos
principais métodos
O que avaliam?
Como avaliam?
Quanto é preciso atingir?
Cap3

Estudo exploratório

2

Seleção da tipologia de
edifícios a avaliar

Definição da amostra

Proposição de diretrizes e base
metodológica

3

Avaliação dos edifícios
selecionados utilizando um
método consolidado

O que avaliar?
Iniciativas no desenvolvimento
de indicadores de
sustentabilidade e de
estruturas analíticas para sua
organização

Cap4

Ag 21 setorial brasileira,
considerando outras agendas
ambientais setoriais
Diretrizes e indicadores para
avaliação de sustentabilidade
de organizações
Estrutura dos métodos
existentes
Como avaliar?
Critério de ponderação
Cap5

Proposição de modelo de avaliação
de sustentabilidade

4

Proposição inicial do modelo
de avaliação

Consulta às partes
interessadas

Revisão do modelo
Cap6

Conclusões e proposição de
continuidade

5
Figura 2 -

Etapas de desenvolvimento desta pesquisa.
Capítulo 1 - Introdução

16

A metodologia internacionalmente aceita para avaliação ambiental e comparação de
alternativas com base em impactos ambientais é a Análise do Ciclo de Vida (LCA). No
Capítulo 2 discutem-se as vantagens e limitações da aplicação da LCA em métodos de
avaliação ambiental de edifícios, e como o tema é tratado pelos métodos já implementados.
O Capítulo 3 traça um panorama do estado atual dos sistemas de avaliação ambiental de
edifícios, e detalha alguns dos principais sistemas existentes. A discussão metodológica
destes sistemas é conduzida com base em três questões básicas: “o que avaliar?”, “como
avaliar?”, “quanto atingir?”, posteriormente retomadas para estruturar a proposição de um
método nacional. Ainda neste capítulo, argumenta-se que a GBTool é um método que
merece um destaque especial: foi desenvolvido para facilitar ao máximo a aplicação do
método em diferentes países, seja para funcionar como instrumento para introdução de
conceito de construção sustentável ou para fornecer uma base para a derivação de métodos
nacionais próprios. Para explorar esta possibilidade, foram realizados estudos de casos
empregando a GBTool para avaliação de dois edifícios brasileiros. Esta experiência é
descrita detalhadamente no Capítulo 4 (estudo exploratório), que inclui o procedimento
adotado para a solução dos pontos críticos enfrentados e as limitações intrínsecas ao método
experimentado.
No Capítulo 5 propõem-se diretrizes para o desenvolvimento de um sistema de avaliação de
sustentabilidade de edifícios, e reúne-se uma base metodológica para a abordagem de dois
pontos metodológicos críticos: a definição da estrutura de avaliação e a derivação de um
critério de ponderação.
O Capítulo 6 descreve o modelo proposto para avaliação da sustentabilidade de edifícios de
escritórios, também apresentado de forma a responder às questões básicas levantadas
anteriormente (“o que avaliar?”, “como avaliar?”, “quanto atingir?”), e a estratégia de
implementação gradual com base em (1) cenários imediato e futuro (ideal), e (2) estrutura
de pontuação evolutiva.
O Capítulo 7 reúne as principais conclusões do trabalho e aponta as prioridades para
continuidade da pesquisa. As referências bibliográficas utilizadas no trabalho estão listadas
no Capítulo 8.

Cap1

  • 1.
    1 INTRODUÇÃO 1.1 CONTEXTUALIZAÇÃO EJUSTIFICATIVAS DA PESQUISA 1.1.1 DESENVOLVIMENTO SUSTENTÁVEL E AGENDA 21 O conceito de desenvolvimento sustentável emergiu realmente durante as discussões realizadas no início dos anos 70, seguindo uma série de publicações–chave que chamavam atenção para a super-exploração do ambiente pelo homem, enfocando o desenvolvimento econômico e o crescimento da preocupação global quanto aos objetivos do desenvolvimento e limitações ambientais (NSSD, 2003). Na Conferência das Nações Unidas sobre o Ambiente Humano, realizada em Estocolmo, em 1972, ressaltou-se que as questões ambientais haviam se tornado cada vez mais objeto de políticas sócio-econômicas, em nível nacional ou internacional. Em 1987, a World Commission on Environment and Development (WCED1), cunhou a definição de desenvolvimento sustentável que se tornaria clássica (BRUNTLAND, 1987): "Desenvolvimento econômico e social que atenda as necessidades da geração atual sem comprometer a habilidade das gerações futuras atenderem a suas próprias necessidades." Esta busca de equilíbrio entre o que é socialmente desejável, economicamente viável e ecologicamente sustentável é usualmente descrita em função da chamada “triple bottom line”, que congrega as dimensões ambiental, social, e econômica do desenvolvimento sustentável. A dimensão ambiental do desenvolvimento sustentável requer o equilíbrio entre proteção do ambiente físico e seus recursos, e o uso destes recursos de forma a permitir que o planeta continue a suportar uma qualidade de vida aceitável. A dimensão social requer o desenvolvimento de sociedades justas, que proporcionem oportunidades de desenvolvimento humano e um nível aceitável de qualidade de vida. A dimensão econômica, por sua vez, requer um sistema econômico que facilite o acesso a recursos e oportunidades e o aumento 1 Também conhecida como Comissão Brundtland, em menção a Gro Harlem Brundtland, coordenadora dos trabalhos e então Primeira-Ministra da Noruega.
  • 2.
    Capítulo 1 -Introdução 2 de prosperidade para todos, dentro dos limites do que é ecologicamente possível e sem ferir os diretos humanos básicos (CIB/UNEP-IETC, 2002). A partir da década de 80, metas ambientais passaram a ser definidas em convenções globais como as de Montreal (19872), do Rio de Janeiro (1992) e de Kyoto3 (1997). A meta do desenvolvimento sustentável, até então implícita em muitas políticas nacionais, ganhou comprometimento e reconhecimento global vinte anos depois da reunião em Estocolmo, com a Convenção-Quadro das Nações Unidas sobre Mudança do Clima (UNCED4) realizada no Rio de Janeiro, em 1992. Nesta ocasião, foi consenso que as estratégias de desenvolvimento sustentável deveriam integrar aspectos ambientais em planos e políticas de desenvolvimento. Foi então publicada a Agenda 21 (UNITED NATIONS, 1992), um plano ambicioso de ação global para o século seguinte, que estabelecia uma visão de longo prazo para equilibrar necessidades econômicas e sociais com os recursos naturais do planeta. Na própria UNCED, a Agenda 21 foi adotada por 178 governos. Todos os setores da sociedade então iniciaram um processo de re-interpretação da Agenda 21 nos contextos específicos das diversas agendas locais e setoriais. Políticas públicas passaram a impor requisitos ambientais a inúmeras atividades econômicas e a demanda por produtos ambientalmente menos agressivos cresceu em paralelo. Os padrões internacionais de eficiência ambiental foram se elevando gradativamente e algumas instituições passaram a atrelar a concessão de financiamentos de projetos aos resultados de avaliações ambientais. No setor da construção civil, as interpretações da Agenda 21 mais relevantes são (1) a Agenda Habitat II, assinada na Conferência das Nações Unidas realizada em Istambul, em 1996; (2) a CIB5 Agenda 21 on Sustainable Construction (CIB, 1999), que contempla, entre outros, medidas para redução de impactos através de alterações na forma como os edifícios 2 3 4 5 Em continuidade às resoluções da Convenção de Viena para Proteção da Camada de Ozônio (1985), o Protocolo de Montreal (UNITED NATIONS, 1987) restringiu a liberação de CFCs e halogêneos, principais substâncias responsáveis pelos danos à camada de ozônio, ao nível de consumo calculado para 1986. Após 1994, a quantidade emitida não poderia superar 8% do consumo em 1986. Com a assinatura do Protocolo de Kyoto (MCT, s.d), diversos países industrializados comprometeram-se a reduzir, entre 2008 e 2012, suas emissões combinadas de gases causadores de efeito estufa em pelo menos 5% em relação aos níveis de 1990. United Nations Conference on Environment and Development. Também comumente referida como Earth Summit e ECO’92. International Council for Research and Innovation in Building and Construction.
  • 3.
    Capítulo 1 -Introdução 3 são projetados, construídos e gerenciados ao longo do tempo; e (3) a CIB/UNEP6 Agenda 21 for sustaninable construction in developing countries (CIB/UNEP-IETC, 2002) (Figura 1). Habitat Agenda (1996) Ag21 do CIB para Construção Sustentável (1999) Agenda 21 da ONU (1992) Ag21 do CIB/UNEP para Construção Sustentável em países em desenvolvimento (2002) Figura 1 – Reinterpretações da Agenda 21 relacionadas ao setor de construção (CIB/UNEP-IETC, 2002). 1.1.2 CONSTRUÇÃO SUSTENTÁVEL: CONCEITOS E IMPORTÂNCIA ESTRATÉGICA DA AVALIAÇÃO DE EDIFÍCIOS O setor de construção tem uma importância significativa no atendimento das metas de desenvolvimento sustentável estabelecidas para qualquer país. A indústria da construção representa a atividade humana com maior impacto sobre o meio ambiente. Edifícios e obras civis alteram a natureza, função e aparência de áreas urbanas e rurais. Atividades de construção, uso, reparo, manutenção e demolição consomem recursos e geram resíduos7 em proporções que em muito superam a maioria das outras atividades econômicas. Enquanto alguns destes efeitos são transitórios, como ruído e poeira gerados durante a construção, outros são mais persistentes ou mesmo permanentes, como os do CO28 de combustão 6 7 8 United Nations Environment Programme. No Brasil, os resíduos das atividades de construção e demolição correspondem a quase a metade dos resíduos sólidos municipais (PINTO, 1999). CO2 – dióxido de carbono.
  • 4.
    Capítulo 1 -Introdução 4 liberado na atmosfera. Infelizmente, estes impactos não podem ser reduzidos na mesma proporção dos avanços tecnológicos experimentados pelo setor9. Por outro lado, os profundos impactos econômicos e sociais do setor tornam-no um contribuinte essencial para o aumento da qualidade de vida. Primeiro, porque a construção provê meios para o atendimento de necessidades humanas básicas (como abrigo, saúde, educação e interação social) e maximização do capital social (THE WORLD BANK, 1997). Segundo, pela expressiva geração de emprego e participação na economia. No Brasil, as atividades de construção e demolição respondem por 10% do PIB e empregam 9,2 milhões de trabalhadores (CEE/CBIC;FGV, 2001). Números igualmente expressivos em outros países posicionam, em caráter mundial, a construção civil como um setor estratégico para intervenção. Não é possível, portanto, alcançar o desenvolvimento sustentável sem que haja construção sustentável. BRE;CAR;ECLIPSE (2002) definem construção sustentável como o compromisso com: • Sustentabilidade econômica: aumentar a lucratividade e crescimento através do uso mais eficiente de recursos, incluindo mão de obra, materiais, água e energia. • Sustentabilidade ambiental: evitar efeitos perigosos e potencialmente irreversíveis no ambiente através de uso cuidadoso de recursos naturais, minimização de resíduos, e proteção e, quando possível, melhoria do ambiente. • Sustentabilidade social: responder às necessidades de pessoas e grupos sociais envolvidos em qualquer estágio do processo de construção (do planejamento a demolição), provendo alta satisfação do cliente e do usuário, e trabalhando estreitamente com clientes, fornecedores, funcionários e comunidades locais. Buscar uma indústria da construção mais sustentável é fornecer mais valor, poluir menos, ajudar no uso sustentado de recursos, responder mais efetivamente às partes interessadas, e melhorar a qualidade de vida presente sem comprometer o futuro. Construção sustentável não é desempenho ambiental excepcional à custa de uma empresa que saia do mercado, nem desempenho financeiro excepcional, à custa de efeitos adversos no ambiente e comunidade local. 9 Uma discussão abrangente dos impactos ambientais do setor de construção e da produção, uso e pós-uso de edifícios é feita por SJÖSTRÖM (1992); ROODMAN;LENSSEN (1995); INDUSTRY AND ENVIRONMENT (1996); LIPPIATT (1998); CIB (1999); JOHN (2000); SILVA (2000); e JOHN;SILVA;AGOPYAN (2001), entre outros.
  • 5.
    Capítulo 1 -Introdução 5 No contexto de países em desenvolvimento, em que os recursos financeiros são escassos e há demanda por um volume excepcional de construção para combater a pobreza e garantir níveis mínimos aceitáveis de qualidade de vida a grandes proporções da população, é difícil posicionar proteção ambiental como prioridade (SILVA et al., s.d.), e a viabilidade econômica assume importância vital. Mas construção sustentável não implica em priorizar uma dimensão detrimento das demais, nem demanda uma solução perfeita, e sim a busca do equilíbrio entre a viabilidade econômica que mantém as atividades e negócios; as limitações do ambiente; e as necessidades da sociedade. Uma redução considerável dos impactos ambientais da construção civil, assim como a maximização de seu potencial de criação de valor e desenvolvimento social, pode ser obtida pela implementação de políticas consistentes e especificamente orientadas para o setor. Entre estas políticas, a adoção de sistemas de avaliação e classificação do desempenho ambiental e da sustentabilidade de edifícios representa um papel fundamental. Internacionalmente, um número crescente de empresas do setor imobiliário e de construção vislumbra oportunidades de negócios relacionadas ao ambiente, seja para minimizar riscos, antecipar-se a mudanças na legislação, ou para sustentar uma imagem corporativa positiva. Os maiores desafios e oportunidades referem-se ao valor adicionado referente a valores ambientais, pois, apesar da importância atribuída aos valores verdes ter aumentado, argumentos ambientais não são suficientes para “vender” um empreendimento. Há dois fatores importantes na criação destas dificuldades de mercado. Primeiro, a ótica dos agentes financeiros continua como um obstáculo (POST, 2002). Não raro, os bancos ignoram o teor ecológico do projeto, e examinam apenas o fluxo monetário; e, como em qualquer outro investimento, os investidores querem saber sobre o retorno previsto para o empreendimento, seja ele ecológico/sustentável ou não. Por outro lado, tem-se tentado vender “teor verde” e “sustentabilidade” em vez dos benefícios de um projeto ou desenvolvimento. Antes de tudo, construção sustentável significa benefícios, desempenho superior e viabilidade econômica no longo prazo. Não se trata de um senso vago de responsabilidade social, mas de questões concretas de saúde, segurança, produtividade e relação custo-eficiência. Projetos ambientalmente responsáveis são mais duráveis, econômicos e eficientes para operar e oferecem ambientes mais saudáveis e confortáveis para ocupantes e usuários. São estes aspectos que capturam a atenção do investidor ou comprador potencial. São eles, portanto, que devem ser ressaltados.
  • 6.
    Capítulo 1 -Introdução 6 Segundo, existe uma imprecisão quanto ao que efetivamente significa ser “ambientalmente responsável, conforme ou amigável” (HUOVILA et al, 2002). Em diversos segmentos e países, a rotulagem ambiental tem sido uma estratégia bem sucedida, por permitir que os consumidores tenham um papel mais ativo na responsabilidade de reduzir o impacto ambiental da sociedade, como sugerido no Capítulo 4 da Agenda 2110. No que tange a edifícios, a classificação ambiental ajuda a criar uma visão compartilhada do significado prático de ser “ambientalmente amigável”. O impacto ambiental de um edifício durante seu longo ciclo de vida consiste em uma série de fatores que os clientes não esperam ser conhecedores: soluções de projeto, produtos e materiais usados na sua construção, e também a forma como o edifício é utilizado e mantido. Extrair as características ambientais de um edifício e apresentá-las em um pacote atraente e conciso é uma necessidade mercadológica fundamental, e também um dos maiores desafios. Até o momento, existem apenas métodos para avaliação ambiental de edifícios, que encontram pelo menos seis grandes aplicações dentro do setor de construção civil (Tabela 1). Estas aplicações evidenciam que a implementação de sistemas de avaliação traz benefícios que vão além de simplesmente avaliar edifícios. Ela pode, por um lado, atuar positivamente nos dois pontos mencionados acima. Primeiro, porque as avaliações podem demonstrar os benefícios obtidos pelos investimentos para aumentar a sustentabilidade. Segundo, porque, ao ampliar o número – e o refinamento - dos parâmetros considerados, os métodos de avaliação existentes passaram a também contribuir para o próprio entendimento do conceito de qualidade ambiental de edifícios. Por outro lado, a implementação de sistemas de avaliação oferece as vantagens mercadológicas reunidas na Tabela 1, além de encorajar e contribuir para a melhoria do desempenho dos edifícios. É consenso entre pesquisadores e agências governamentais que a classificação de desempenho atrelada aos sistemas de certificação é um dos métodos mais eficientes para elevar o nível de desempenho tanto do estoque construído quanto de novas edificações. A experiência internacional demonstra que os saltos nos níveis mínimos de desempenho aceitáveis dependem necessariamente de alterações nas demandas do mercado. Especificamente sobre o desempenho ambiental, acredita-se que estas alterações não serão possíveis até que os empreendedores da construção civil e os usuários dos edifícios tenham 10 Capítulo 4 – Changing consumption patterns, item Decision Making: Capacity Building, Education, Training and Awareness raising.
  • 7.
    Capítulo 1 -Introdução 7 acesso a métodos relativamente simples que lhes permita identificar aqueles edifícios com melhor desempenho (NRCan/CANMET, 1998). Sob este aspecto, o alcance das exigências normativas é limitado à garantia de um desempenho mínimo, não havendo incentivo para procurar atender a patamares superiores. Tabela 1 - Aplicações de avaliações de edifícios e vantagens oferecidas por sua implementação. Aplicações da avaliação de edifícios (SILVA, 2000) Vantagens oferecidas • Melhoria da imagem/reconhecimento pelo mercado de empresas e profissionais que adotam práticas de projeto e construção mais sustentáveis • Aquecimento do mercado para edifícios e produtos de construção com maior desempenho ambiental Auxílio a projeto • • Estabelecimento de normas de desempenho ambiental Embasamento da definição e o entendimento do que é um edifício sustentável • • Auditorias ambientais Acesso facilitado a financiamentos, acesso a novos mercados ou fortalecimento do nicho atual, perspectiva de negócios no longo prazo • Redução de custos no longo prazo (uso de recursos financeiros e naturais) e maior lucratividade, qualidade do ambiente interno e satisfação dos clientes, redução de riscos (inclusive financeiros); • Estímulo para elevação do nível de desempenho de edifícios novos e existentes • Conhecimento do estado atual dos impactos de edifícios e atividades, para identificação de oportunidades e definir metas para melhoria • Instrumentos para divulgação mercadológica • Suporte à introdução de sistemas de gestão ambiental • Especificação do desempenho ambiental de edifícios • O interesse pelo tema está finalmente se consolidando no país. Conhecer o desempenho ambiental de edifícios já é uma necessidade percebida pela construção civil nacional, e uma empresa-líder de mercado chegou a informar-se sobre a possibilidade de emprego de um esquema internacional para uso no Brasil. No último ano, dois edifícios foram avaliados. Outros três estão em perspectiva para avaliação. O SINDUSCON-SP11 abraçou a causa e, juntamente com o DAC/UNICAMP e o PCC.USP, realizou dois workshops12, que 11 12 Sindicato da Indústria da Construção Civil do Estado de São Paulo. 17 de abril de 2002 e 17 de junho de 2003.
  • 8.
    Capítulo 1 -Introdução 8 funcionaram como um importante canal de sensibilização e integração entre a academia e o mercado. 1.2 PRINCIPAIS CONFERÊNCIAS, INICIATIVAS E CENTROS DE PESQUISA NO TEMA Pesquisas visando reduzir os impactos ambientais de edifícios passaram a receber investimento crescente a partir da década de 90. A definição de estratégias para minimização do uso de recursos não renováveis, economia de energia e redução de resíduos de construção, em especial, foi amplamente estimulada por agências governamentais, instituições de pesquisa e pelo setor privado de diversos países. Mais de 15 anos se passaram desde o Relatório Bruntland, e 10 anos desde a UNCED do Rio. Neste ínterim, uma série de eventos internacionais tem sido organizada com o objetivo de propor, discutir e trocar informações sobre estratégias para a redução dos impactos associados à construção civil (Tabela 2). Desde 1998, quando o CIB adotou o tema construção e meio ambiente como temário de seu principal simpósio internacional, o maior destaque é, sem dúvida, a série de conferências internacionais Sustainable Building (SB). As primeiras edições do evento foram realizadas em Maastricht, Holanda (SB 2000) e em Oslo, Noruega (SB’02). As conclusões da SB’02 enfatizaram energicamente a necessidade de envolver economias em desenvolvimento ou em transição na discussão sobre construção sustentável, previamente apontada também no encerramento da SB 2000. Neste sentido, decidiu-se por realizar, ao longo de 2004, conferências regionais na África, América Latina (São Paulo), Oceania e Sudeste Asiático, como preparação para a SB’05, a ser realizada em Tóquio, Japão. No mesmo mês, um dos principais resultados da World Summit on Sustainable Development (Rio+10), realizada em setembro de 2002, em Johannesburg, África do Sul, foi a GABS initiative (Global Alliance for Building Sustainability). Na ocasião, diversas organizações manifestaram interesse em se tornarem signatárias, em uma tendência que vem crescendo desde então.
  • 9.
    Capítulo 1 -Introdução Tabela 2 - Ano 1995 9 Alguns dos principais eventos relacionados a construção sustentável e avaliação ambiental de edifícios (1995-2005). Organização Evento Local st CIB 1 International Conference on Buildings and the Environment 13 Garston, UK IBPSA Building Simulation 1995 1996 CIB W62 22 Water Supply & Drainage for Buildings Madison, EUA 1997 CIB 2 International Conference on Buildings and the Environment Paris, França 1998 CIB CIB World Building Congress Construction and the Environment Gävle, Suécia Vancouver, Canadá nd nd Lostorf, Suíça NRCan Green Building Challenge 98 CIB W62 24 Water Supply & Drainage for Buildings Rotterdam, Holanda 1999 IBPSA Building Simulation 1999 Praga, Tcheca 2000 NOVEM/CIB Sustainable Building 2000 (SB 2000) Maastricht, Holanda ANTAC VIII Encontro Nacional de Tecnologia do Ambiente Construído (ENTAC) Salvador, BA PCC.EPUSP/CIB CIB Symposium on Construction Environment – Theory into practice São Paulo, Brasil th 14 and ISIAQ 2001 Healthy Buildings 2000 CIB W62 26 Water Supply & Drainage for Buildings República Espoo, Finlândia th Rio de Brasil Janeiro, DAC/FEC/UNICAMP ENCAC Campinas, Brasil ANTAC II Encontro Nacional (ENECS) e I Encontro Latino Americano sobre Edificações e Comunidades Sustentáveis (ELECS) Canela, Brasil 15 XVIII International Conference on Passive and Low Energy Architecture Florianópolis, Brasil ASHRAE IAQ 2001 São EUA IBPSA Brasil Building Simulation 2001 Rio de Brasil CIB W62 27th Water Supply & Drainage for Buildings 2001 Portoroz, Slovenia Nações Unidas World Summit on Sustainable Development (Rio+10) Johannesburg, África do Sul Biggforsk/iiSBE/CIB Sustainable Building 2002 (SB02) Oslo, Noruega Indoor air 2002 Monterey, EUA PLEA 16 2002 17 IAIAS th CIB W62 2003 13 14 15 16 17 28 Water Buildings ANTAC III Encontro Nacional (ENECS) sobre Edificações e Comunidades Sustentáveis Supply and International Building Performance Simulation Association International Society of Indoor Air Quality and Climate Passive and Low Energy Architecture American Society of Heating, Refrigerating and Air-Conditioning Engineers International Academy of Indoor Air Sciences Drainage for Francisco, Janeiro, Iasi, Romania São Carlos, Brasil
  • 10.
    Capítulo 1 -Introdução Ano 10 International Conference on Smart Sustainable Built Environment - SASBE PLEA XIX International Conference on Passive and Low Energy Architecture Santiago, Chile ISIAQ Healthy Buildings 2003 Singapura IBPSA Building Simulation 2003 Eindhoven, Holanda CIB W62 Water 29 Buildings ANTAC/CIB/iiSBE ENTAC/claCS 04 (SB04 regional) ASHRAE 2005 Evento Queensland Univ. / Salford Univ. / Carnegie Mellon Univ. CIB/Brisbane City council 2004 Organização IAQ 2004 Tampa, EUA Sustainable Building 2005 (SB05) Tóquio, Japão th 18 19 20 CIB/iiSBE/OECD /IEA /UIA Local Supply and Drainage & for Brisbane, Austrália Ankara, Turquia São Paulo, Brasil Particularmente sobre o desenvolvimento de metodologias de avaliação de edifícios, merecem destaque, entre outros, os trabalhos listados na Tabela 3. No âmbito da International Organization for Standardization (ISO), está sendo preparado um conjunto de normas sobre construção sustentável (atualmente na forma de Committee Drafts – CD ou Approved Work Item – AWI, de circulação restrita): • ISO TC59/SC3/N503 (ISO CD 21932, 2002a) – Terminology. • ISO TC59/SC3/N499 (ISO CD 21930, 2002b) – Environmental declaration of building products. • ISO TC59/SC3/N469 (ISO AWI 21932, 2002c) – Sustainability indicators. • ISO TC59/SC3/N459 (ISO AWI 15392, 2003a) – General Principles. • ISO TC59/SC3/N501 (ISO CD 21931, 2003b) – Framework for assessment of environmental performance of buildings. Dentre estes documentos, o único texto já consolidado refere-se à declaração ambiental de produtos de construção (ISO CD 21930). 18 19 20 Organization for Economic Co-operation and Development. International Energy Agency. Union Internationale des Architectes.
  • 11.
    Capítulo 1 -Introdução Tabela 3 - 11 Iniciativas relacionadas ao desenvolvimento de metodologias de avaliação de edifícios. País/região Instituição Iniciativa Austrália Sustainable Technology / BHP (Steel) Research Department of Public Works and Services, da cidade de Sidney Environment Australia (Department of the Environment and Heritage) US Green Building Council (USGBC) LISA (LCA in Sustainable Architecture), software LCA LCAid, software de auxílio a projetistas Estados Unidos Administrações municipais e estaduais Europa Building Research Establishment (BRE), no Reino Unido Centre Scientifique et Technique du Bâtiment (CSTB) e Universidade de Savoy, na França Centre for Building Environment (CBE) do 21 Royal Institute of Technology (KTH ), na Suécia Danish Building and Urban Research 22 (BYogBIG ), na Dinamarca Finnish Association of Building Owners and Construction Clients (RAKLI), na Finlândia Building Research Institute (NBI23), na Noruega W/E consultants e Municipalidade de Rotterdam, Holanda Environmental Research Group, da British Columbia University National Resources Canada – NRCan Canadá Japão Hong China Japan Sustainability Building Consortium (JSBC) Building Research Institute Kong, Centre of Environmental Technology, Ltd NABERS (National Australian Building Environment Rating Scheme) LEEDTM (Leadership in Energy and Environmental Design) Greenbuilder (Austin, Texas) High Performance Building Guidelines (New York City, New York) Minnesota Sustainable Design Guide - MSDG (Estado de Minnesota) BREEAM (Building Research Establishment Environmental Assessment Method) ESCALE Environmental Status of Buildings e Eco-effect BEAT 2002 PromisE Eco-Profile Rotterdams Puntensysteem BEPAC (Building Environmental Performance Assessment Criteria ) CBIP, C-2000 e início do processo Green Building Challenge (GBC) CASBEE BEAT (Building Environmental Assessment Tool) HK-BEAM Na esfera nacional, pesquisas sobre a utilização de resíduos na construção civil, sobre conservação de água e de energia, e sobre a minimização de perdas vêm sendo conduzidas 21 22 23 KTH - Kungl Tekniska Högskolan (http://www.kth.se). Statens Byggeforskninginstitut. Byggforsk (http://www.byggforsk.no).
  • 12.
    Capítulo 1 -Introdução 12 há bastante tempo e em números consideráveis. A Universidade Federal de Santa Catarina é um centro consolidado de estudos em simulação computadorizada, eficiência energética e conservação de energia em edificações. Ainda que enfrentando sérias dificuldades de disponibilização de dados, estudos de ciclo de vida aplicados à construção civil têm sido feitos na Universidade Estadual de Campinas, Universidade de São Paulo, Universidade Federal do Rio Grande do Sul e Universidade de Pernambuco. O Brasil formalizou a sua integração ao projeto Green Building Challenge com a apresentação das intenções e estratégias do time brasileiro na conferência Sustainable Buildings 2000. A estratégia para implementação da pesquisa em avaliação ambiental de edifícios no Brasil centra-se no Programa Nacional de Avaliação de Impactos Ambientais de Edifícios (BRAiE24), uma rede nacional de pesquisa que, após o delineamento inicial da metodologia no estado de São Paulo, poderá ser gradualmente implementada em outras regiões do país (SILVA et al., 2000a). Com recursos FAPESP, as atividades no âmbito do Programa BRAiE foram a base inicial desta tese e, em linhas gerais, mostraram-se fundamentais para: acumular experiência nacional na coleta e tratamento das informações necessárias para sustentar a avaliação de edifícios; identificar itens da agenda ambiental regional/local que sobrepõem-se ao corpo genérico de parâmetros de avaliação, em coerência com os princípios do projeto GBC; estimar o impacto ambiental de edifícios de escritórios resultantes de práticas de construção vigentes nas cidades de Campinas e São Paulo. Este seria o ponto de partida para (1) definir desempenhos de referência regional e metas compatíveis com a realidade brasileira; (2) identificar as possibilidades mais efetivas para intervenção e (3) orientar o desenvolvimento de pesquisas subseqüentes dirigidas a outras tipologias de edificações. 1.3 FORMULAÇÃO DA HIPÓTESE DE TRABALHO A hipótese de trabalho sobre a qual se desenvolveu esta pesquisa é que importar métodos de avaliação ambiental, estrangeiros, existentes não é a melhor solução para avaliar edifícios de escritórios no Brasil, e que um método de avaliação de sustentabilidade deve ser desenvolvido à luz das prioridades, condições e limitações brasileiras. 24 Programa Nacional de Avaliação de Impactos Ambientais de Edifícios.
  • 13.
    Capítulo 1 -Introdução 1.4 13 OBJETIVOS O objetivo principal deste trabalho é o desenvolvimento de um sistema nacional para avaliar e classificar o desempenho de edifícios de escritórios brasileiros ao longo de seu ciclo de vida, em relação a metas de sustentabilidade. Para que este objetivo maior fosse alcançado, três metas específicas deveriam ser também atendidas, dedicadas a: • confirmar a hipótese formulada, e demonstrar que os sistemas internacionais existentes para avaliação ambiental de edifícios de escritórios não são adequados para aplicação no Brasil; • propor diretrizes e reunir uma base metodológica para o desenvolvimento do sistema de avaliação; e • iniciar o desenvolvimento de um método de avaliação, e apontar a direção de desenvolvimentos futuros necessários para sua conclusão e implementação. A tipologia edifícios comerciais, segmento escritórios foi selecionada por quatro razões principais: • • devido ao alto custo de operação no longo prazo, o interesse por avaliações ambientais tende a ser potencializado no segmento de escritórios, em vista do grande apelo mercadológico que um possível bom desempenho tem sobre a valorização dos imóveis e facilidades; • seus padrões de uso (número de ocupantes, atividades desenvolvidas etc) são mais facilmente identificáveis; e • 1.5 No Brasil, os setores comercial25 e público respondem por cerca de 22,4% do consumo de eletricidade, segundo dados de 1998, publicados por LAMBERTS; WESTPHAL (2000). Nesta parcela, os edifícios de escritórios têm participação considerável, principalmente devido à reprodução de modelos arquitetônicos importados e inadequados ao clima brasileiro; esta é a tipologia que conta com o maior número de métodos e resultados de avaliações, fundamentais para comparar e situar o desempenho dos edifícios brasileiros no panorama mundial. METODOLOGIA Os procedimentos metodológicos utilizados neste trabalho foram organizados em duas etapas: verificação da veracidade da hipótese formulada (Etapa 1); e proposição de base metodológica (Etapa 2).
  • 14.
    Capítulo 1 -Introdução 14 1.5.1 METODOLOGIA UTILIZADA NA ETAPA 1: VERIFICAÇÃO DA HIPÓTESE 1. Análise e discussão detalhada dos métodos existentes para avaliação ambiental de edifícios, segundo três questões metodológicas básicas: • O que estes métodos avaliam? • Como estes métodos avaliam o desempenho ambiental do edifício? • Quanto é preciso atingir? 2. Realização de estudo exploratório, utilizando o método mais flexível dentre os sistemas existentes, para avaliação ambiental de edifícios de escritórios brasileiros; 3. Discussão da possibilidade e adequação de utilizar estes métodos no contexto brasileiro. 1.5.2 METODOLOGIA UTILIZADA NA ETAPA 2: PROPOSIÇÃO DE BASE METODOLÓGICA PARA DESENVOLVIMENTO DE MODELO DE AVALIAÇÃO 1. Proposição de diretrizes para orientar o desenvolvimento de um método nacional de avaliação de edifícios; 2. Reunião de base metodológica para proposição de tratamento de dois pontos críticos: definição da estrutura de avaliação e do critério de ponderação; a. levantamento de iniciativas para o desenvolvimento de indicadores de sustentabilidade e das estruturas analíticas utilizadas para a sua organização, para definir uma proposta-base de agenda para construção civil brasileira, que seria uma das três balizas utilizadas na definição da estrutura de avaliação do modelo proposto, juntamente com as diretrizes para relato de sustentabilidade de organizações e com a análise da estrutura dos métodos de avaliação de edifícios existentes; e b. discussão do processo de análise hierárquica (AHP26) como alternativa para derivação do critério de ponderação. 3. 4. Submissão do modelo preliminar para consulta às partes interessadas da construção civil do Estado de São Paulo; e 5. 1.6 Definição de um modelo preliminar de avaliação; Incorporação das sugestões pertinentes e delineamento de um método de avaliação. ORGANIZAÇÃO DESTE TRABALHO O desenvolvimento deste trabalho foi construído a partir dos blocos de etapas ilustrados na Figura 2, que os associa aos capítulos correspondentes da tese. 25 26 A definição que inclui o segmento escritórios. Analytic Hierarchy Process (Processo de Análise Hierárquica).
  • 15.
    Capítulo 1 -Introdução 15 1 Pesquisa inicial Análise do Ciclo de Vida (aplicada à avaliação ambiental de edifícios) Cap2 Levantamento e análise dos principais métodos O que avaliam? Como avaliam? Quanto é preciso atingir? Cap3 Estudo exploratório 2 Seleção da tipologia de edifícios a avaliar Definição da amostra Proposição de diretrizes e base metodológica 3 Avaliação dos edifícios selecionados utilizando um método consolidado O que avaliar? Iniciativas no desenvolvimento de indicadores de sustentabilidade e de estruturas analíticas para sua organização Cap4 Ag 21 setorial brasileira, considerando outras agendas ambientais setoriais Diretrizes e indicadores para avaliação de sustentabilidade de organizações Estrutura dos métodos existentes Como avaliar? Critério de ponderação Cap5 Proposição de modelo de avaliação de sustentabilidade 4 Proposição inicial do modelo de avaliação Consulta às partes interessadas Revisão do modelo Cap6 Conclusões e proposição de continuidade 5 Figura 2 - Etapas de desenvolvimento desta pesquisa.
  • 16.
    Capítulo 1 -Introdução 16 A metodologia internacionalmente aceita para avaliação ambiental e comparação de alternativas com base em impactos ambientais é a Análise do Ciclo de Vida (LCA). No Capítulo 2 discutem-se as vantagens e limitações da aplicação da LCA em métodos de avaliação ambiental de edifícios, e como o tema é tratado pelos métodos já implementados. O Capítulo 3 traça um panorama do estado atual dos sistemas de avaliação ambiental de edifícios, e detalha alguns dos principais sistemas existentes. A discussão metodológica destes sistemas é conduzida com base em três questões básicas: “o que avaliar?”, “como avaliar?”, “quanto atingir?”, posteriormente retomadas para estruturar a proposição de um método nacional. Ainda neste capítulo, argumenta-se que a GBTool é um método que merece um destaque especial: foi desenvolvido para facilitar ao máximo a aplicação do método em diferentes países, seja para funcionar como instrumento para introdução de conceito de construção sustentável ou para fornecer uma base para a derivação de métodos nacionais próprios. Para explorar esta possibilidade, foram realizados estudos de casos empregando a GBTool para avaliação de dois edifícios brasileiros. Esta experiência é descrita detalhadamente no Capítulo 4 (estudo exploratório), que inclui o procedimento adotado para a solução dos pontos críticos enfrentados e as limitações intrínsecas ao método experimentado. No Capítulo 5 propõem-se diretrizes para o desenvolvimento de um sistema de avaliação de sustentabilidade de edifícios, e reúne-se uma base metodológica para a abordagem de dois pontos metodológicos críticos: a definição da estrutura de avaliação e a derivação de um critério de ponderação. O Capítulo 6 descreve o modelo proposto para avaliação da sustentabilidade de edifícios de escritórios, também apresentado de forma a responder às questões básicas levantadas anteriormente (“o que avaliar?”, “como avaliar?”, “quanto atingir?”), e a estratégia de implementação gradual com base em (1) cenários imediato e futuro (ideal), e (2) estrutura de pontuação evolutiva. O Capítulo 7 reúne as principais conclusões do trabalho e aponta as prioridades para continuidade da pesquisa. As referências bibliográficas utilizadas no trabalho estão listadas no Capítulo 8.