ÁRVORE DE FALHAS DE MOTORES ELÉTRICOS 
Queima 
do 
Motor 
Sobrecarga 
Degradação da 
Isolação 
Arraste do 
Rotor 
Travm. Mancal 
Travm. Máq. Acionada 
Desbalanc./Falta de Fase 
Sub-tensão 
Desalinhamento 
Desbalanceamento 
Condição Operacional 
Umidade 
Ataque Químico 
Elevação de Temperatura 
Sobretensão 
Corpo Estranho 
Falta de Lubrificação 
Problema Mecânico 
Problema Rede Elétr. 
Curto-circuito 
Densidade Elev. Produto 
Vedação Deficiente 
Inundação da Área 
Prob. Especificação Motor 
Deficiência Sist. Ventilação 
Fonte Calor Externa 
Operação Indevida Envelhecimento Natural 
Problema Rede Elétr. 
Vibração Excessiva 
Falha de Mancal 
Falha de Montagem 
1 
2
Motor 
não 
Parte 
Alimentação 
Elétrica 
Falta Alimentação 
Falta de Fase 
Tensão Baixa 
Botoeira Defeituosa 
Intertravamento c/ Defeito 
Alimentação de Comando 
Inversor de Frequencia 
Rotor Travado 
Máq. Acionada Travada 
Circuito 
de 
Comando 
Proteção Atuada 
PLC (Soft/Hardware) 
Instrumentação 
Fiação Partida 
Componen. Defeituosos 
Fusível Aberto 
Trafo de Comando 
Sistema Cor. Contínua 
Circuito 
de 
Fusíveis Abertos Força 
Seccionadora c/Problema 
Contator c/Problema 
Problema 
Mecânico 
Motor 
Motor em Curto-circuito Queimado 
Desalinhamento Mancais 
Corpo Estranho 
Rotor Encostando Estator 
Mancais Danificados 
Falta de Lubrificação 
Desgaste Natural 
1
Circuito 
de 
Intertravamento c/ Defeito 
Alimentação de Comando Comando 
PLC (Soft/Hardware) 
Instrumentação 
Fiação Partida 
Componen. Defeituosos 
Atuação 
da 
Proteção 
Motor 
Parou 
Alimentação 
Elétrica 
Falta Alimentação 
Queda de Tensão 
1 
Curto-circuito 
Desbalanço de Tensão 
Falta de Fase 
Fusível Aberto 
Trafo de Comando 
Sistema Cor. Contínua 
Sobrecarga 
2
Motor 
Sobre-aquecido 
Alimentação 
Elétrica 
Sistema 
de 
Refrigeração 
Harmônicos 
Desbalanço de Tensão 
Sub-tensão 
Acúmulo de Sujeira 
Ventoinha c/ Defeito 
Obstrução Entrada de Ar 
Confinamento 
Sobrecarga 
Falta de Fase 
Irradiação Outros Equip. 
Fonte 
Externa Transmissão Outros Equip. 
Partidas Sucessivas 
Operação 
Indevida Condição do Processo 
2

Arvore de falhas

  • 1.
    ÁRVORE DE FALHASDE MOTORES ELÉTRICOS Queima do Motor Sobrecarga Degradação da Isolação Arraste do Rotor Travm. Mancal Travm. Máq. Acionada Desbalanc./Falta de Fase Sub-tensão Desalinhamento Desbalanceamento Condição Operacional Umidade Ataque Químico Elevação de Temperatura Sobretensão Corpo Estranho Falta de Lubrificação Problema Mecânico Problema Rede Elétr. Curto-circuito Densidade Elev. Produto Vedação Deficiente Inundação da Área Prob. Especificação Motor Deficiência Sist. Ventilação Fonte Calor Externa Operação Indevida Envelhecimento Natural Problema Rede Elétr. Vibração Excessiva Falha de Mancal Falha de Montagem 1 2
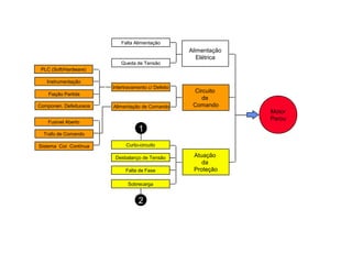
  • 2.
    Motor não Parte Alimentação Elétrica Falta Alimentação Falta de Fase Tensão Baixa Botoeira Defeituosa Intertravamento c/ Defeito Alimentação de Comando Inversor de Frequencia Rotor Travado Máq. Acionada Travada Circuito de Comando Proteção Atuada PLC (Soft/Hardware) Instrumentação Fiação Partida Componen. Defeituosos Fusível Aberto Trafo de Comando Sistema Cor. Contínua Circuito de Fusíveis Abertos Força Seccionadora c/Problema Contator c/Problema Problema Mecânico Motor Motor em Curto-circuito Queimado Desalinhamento Mancais Corpo Estranho Rotor Encostando Estator Mancais Danificados Falta de Lubrificação Desgaste Natural 1
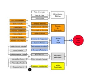
  • 3.
    Circuito de Intertravamentoc/ Defeito Alimentação de Comando Comando PLC (Soft/Hardware) Instrumentação Fiação Partida Componen. Defeituosos Atuação da Proteção Motor Parou Alimentação Elétrica Falta Alimentação Queda de Tensão 1 Curto-circuito Desbalanço de Tensão Falta de Fase Fusível Aberto Trafo de Comando Sistema Cor. Contínua Sobrecarga 2
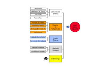
  • 4.
    Motor Sobre-aquecido Alimentação Elétrica Sistema de Refrigeração Harmônicos Desbalanço de Tensão Sub-tensão Acúmulo de Sujeira Ventoinha c/ Defeito Obstrução Entrada de Ar Confinamento Sobrecarga Falta de Fase Irradiação Outros Equip. Fonte Externa Transmissão Outros Equip. Partidas Sucessivas Operação Indevida Condição do Processo 2