HISTÓRIA A
10º ANO

Unidade 4: A renovação da
espiritualidade e da religiosidade
 A REFORMA PROTESTANTE
Tempos difíceis viveram a cristandade e a igreja católica nos fins da Idade Média. Nesta época:
 Passava-se fome
 Havia pestes
 Ocorriam guerras

Preocupações com a salvação da Alma pois
acreditava-se que estas calamidades eram “castigo” de Deus
pelo pecado dos homens

Em vez de apoiar os crentes, a igreja católica mostrava-se desunida.

Cisma do Ocidente

Papa de Roma

Papa de Avinhão

(A qual obedecer?)
- Reino de Portugal
- Reino de Inglaterra
- Principados Alemães

- Reino da França
- Reino de Aragão
- Reino de Castela

Mau exemplo dos membros clérigos:
- Papas tinham filhos assumidos, e estes
ganharam honras e riquezas.
- Vida imoral e de Luxo.
- Papas participavam nas Guerras.
- Bispos e prelados acumulavam
benefícios e ausentavam-se das
paróquias.
- Clero secular ignorante.

FORTES CRITICAS Á IGREJA
Como a igreja e os monarcas ignoravam auxilio á população, muitos recorriam á
superstição e ao fanatismo, entregando-se á bruxaria e á feitiçaria assim como às
procissões flagelantes (castigar o corpo para libertar o espirito).

O povo começou então a procurar a paz interior

DEVOTIO MODERNA

Fundada por Geert Groote

- Desapego pelos bens materiais
- Devoção a Deus
- Ajuda ao próximo

Criticas á igreja católica

Wiclif
Não era necessário
ouvir os padres e os
bispos para chegar a
deus, bastava ler a
biblia.

Jan Huss
Defendia a
desobediência
ao papa.

Savonarola
Denunciou os
vícios do clero
e do Papa e
incentivou á
revolta.

Condenados á fogueira
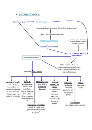
A ROTURA TEOLÓGICA:

Reforma da igreja

Martinho Lutero

“Como pode alguém levar uma vida perfeita perante deus?”

Leitura das Epístolas de São Paulo
Garantiam que as almas saiam
do purgatório mal o dinheiro
“tilintasse” nos cofres

Questão das Indulgências

REFORMA PROTESTANTE

95 TESES CONTRA AS
INDULGÊNCIAS
Lutero excomungado

Criou-se a Igreja Luterana

Teoria da
Justificação pela fé
predestinação
Só a fé da
A fé era uma
humanidade na
questão de
infinita misericórdia
de Deus tornava o eleição, de graça
divina, deus
homem justo e o
conduzia à salvação determinava os
merecedores de
fé

Nelas acusava o Papa e os
dogmas da Igreja, pois afirmava
que a salvação depende da Fé e
não das boas obras.

Bíblia como única
O culto á
fonte de fé e
virgem e aos
autoridade
santos
doutrinal
foi abulido pois
não era
necessário
existir um
mediador entre
Deus e os
Homens.
Organização eclesiástica
O chefe de estado seria
provisoriamente o “bispo
provisório”

Sacerdócio
Universal
O batismo
possibilita que
todos fossem
padres

Celibato
deixou de
existir

Sacramentos
eram o batismo e a eucaristia
EXPANSÃO DO LUTERANISMO

Propaganda
Imprensa
Humanistas

CALVINISMO

João calvino
Justificação pela fé
Sacerdócio universal
Autoridade exclusiva da Bíblia
Predestinação absoluta: Deus
predestina os homens á nascença
Salvação pela fé
Existência de 2 sacramentos: O
batismo e a comunhão
Apoio da burguesia
Defendia a teocracia (hierarquia
dentro da igreja)

ANGLICANISMO

Henrique VIII
Apaixona-se por Ana Bolena (sua
amante) e pede ao papa a anulação do
casamento com Catarina de Aragão
Papa recusa o pedido
Henrique VIII (rei da Inglaterra)
proclama o ato de supremacia que o
fez supremo da igreja na Inglaterra
Cria a igreja Anglicana
Anglicanismo= catolicismo + calvinismo
Defendia a justificação pela fé
Não aceita a predestinação absoluta
Autoridade da bíblia
Sacramentos: Batismo e Eucaristia
Negava o culto aos santos, imagens ou
relíquias
Defendia a Teocracia
Aboliu o Celibato dos padres
Designados por puritanos (aqueles que
seguem da forma mais pura a religião)

Perseguições entre católicos e protestantes e entre as próprias igrejas reformadas
 A CONTARREFORMA E A REFORMA CATÓLICA
Contrarreforma: efetuou um combate doutrinário, ideológico e repressivo ao protestantismo.
Reforma católica: procurou responder às expectativas dos crentes, renovando-se e
restaurando o catolicismo.

O IMPACTO DA CONTRARREFORMA NA SOCIEDADE PORTUGUESA:
A dureza com que foram aplicadas, em Portugal, as medidas da contrarreforma, em particular
no que diz respeito às penas impostas pela Inquisição e aos Indexes Portugueses, saldou-se por
um atraso cultural lamentável que se prolongou por muitos anos.
A prontidão com que as autoridades portuguesas acatavam as medidas repressivas de Roma
provocaram a fuga de inumes figuras, não só da intelectualidade nacional, mas também do
panorama económico, em especial pertencentes à religião judaica.

ESQUEMA FINAL:

REFORMA

REFORMA
PROTESTANTE

RESPOSTA DA IGREJA
CATÓLICA
REFORMA
CATÓLICA

ANTECEDENTES:
-SECULIZAÇÃO DA
IGREJA
- CISMA DO OCIDENTE

CONTRARREFORMA

- Index
CONCILIO DE
TRENTO:
CAUSAS PRÓXIMAS:

- Disciplinamento
do clero

- Questão das
Indulgências

LUTERANISMO

- Perseguição a João
calvino

CALVINISMO

- Divórcio de
D.Henrique VII

ANGLICANISMO

CATARINA ALMEIDA CAMÕES
ESG
2011/2012

- Inquisição

-reforço dos
principios

ATRASO
CULTURAS/
ECONÓMICO
DE
PORTUGAL

Arenovacaodaespiritualidade

  • 1.
    HISTÓRIA A 10º ANO Unidade4: A renovação da espiritualidade e da religiosidade  A REFORMA PROTESTANTE Tempos difíceis viveram a cristandade e a igreja católica nos fins da Idade Média. Nesta época:  Passava-se fome  Havia pestes  Ocorriam guerras Preocupações com a salvação da Alma pois acreditava-se que estas calamidades eram “castigo” de Deus pelo pecado dos homens Em vez de apoiar os crentes, a igreja católica mostrava-se desunida. Cisma do Ocidente Papa de Roma Papa de Avinhão (A qual obedecer?) - Reino de Portugal - Reino de Inglaterra - Principados Alemães - Reino da França - Reino de Aragão - Reino de Castela Mau exemplo dos membros clérigos: - Papas tinham filhos assumidos, e estes ganharam honras e riquezas. - Vida imoral e de Luxo. - Papas participavam nas Guerras. - Bispos e prelados acumulavam benefícios e ausentavam-se das paróquias. - Clero secular ignorante. FORTES CRITICAS Á IGREJA
  • 2.
    Como a igrejae os monarcas ignoravam auxilio á população, muitos recorriam á superstição e ao fanatismo, entregando-se á bruxaria e á feitiçaria assim como às procissões flagelantes (castigar o corpo para libertar o espirito). O povo começou então a procurar a paz interior DEVOTIO MODERNA Fundada por Geert Groote - Desapego pelos bens materiais - Devoção a Deus - Ajuda ao próximo Criticas á igreja católica Wiclif Não era necessário ouvir os padres e os bispos para chegar a deus, bastava ler a biblia. Jan Huss Defendia a desobediência ao papa. Savonarola Denunciou os vícios do clero e do Papa e incentivou á revolta. Condenados á fogueira
  • 3.
    A ROTURA TEOLÓGICA: Reformada igreja Martinho Lutero “Como pode alguém levar uma vida perfeita perante deus?” Leitura das Epístolas de São Paulo Garantiam que as almas saiam do purgatório mal o dinheiro “tilintasse” nos cofres Questão das Indulgências REFORMA PROTESTANTE 95 TESES CONTRA AS INDULGÊNCIAS Lutero excomungado Criou-se a Igreja Luterana Teoria da Justificação pela fé predestinação Só a fé da A fé era uma humanidade na questão de infinita misericórdia de Deus tornava o eleição, de graça divina, deus homem justo e o conduzia à salvação determinava os merecedores de fé Nelas acusava o Papa e os dogmas da Igreja, pois afirmava que a salvação depende da Fé e não das boas obras. Bíblia como única O culto á fonte de fé e virgem e aos autoridade santos doutrinal foi abulido pois não era necessário existir um mediador entre Deus e os Homens. Organização eclesiástica O chefe de estado seria provisoriamente o “bispo provisório” Sacerdócio Universal O batismo possibilita que todos fossem padres Celibato deixou de existir Sacramentos eram o batismo e a eucaristia
  • 4.
    EXPANSÃO DO LUTERANISMO Propaganda Imprensa Humanistas CALVINISMO Joãocalvino Justificação pela fé Sacerdócio universal Autoridade exclusiva da Bíblia Predestinação absoluta: Deus predestina os homens á nascença Salvação pela fé Existência de 2 sacramentos: O batismo e a comunhão Apoio da burguesia Defendia a teocracia (hierarquia dentro da igreja) ANGLICANISMO Henrique VIII Apaixona-se por Ana Bolena (sua amante) e pede ao papa a anulação do casamento com Catarina de Aragão Papa recusa o pedido Henrique VIII (rei da Inglaterra) proclama o ato de supremacia que o fez supremo da igreja na Inglaterra Cria a igreja Anglicana Anglicanismo= catolicismo + calvinismo Defendia a justificação pela fé Não aceita a predestinação absoluta Autoridade da bíblia Sacramentos: Batismo e Eucaristia Negava o culto aos santos, imagens ou relíquias Defendia a Teocracia Aboliu o Celibato dos padres Designados por puritanos (aqueles que seguem da forma mais pura a religião) Perseguições entre católicos e protestantes e entre as próprias igrejas reformadas
  • 5.
     A CONTARREFORMAE A REFORMA CATÓLICA Contrarreforma: efetuou um combate doutrinário, ideológico e repressivo ao protestantismo. Reforma católica: procurou responder às expectativas dos crentes, renovando-se e restaurando o catolicismo. O IMPACTO DA CONTRARREFORMA NA SOCIEDADE PORTUGUESA: A dureza com que foram aplicadas, em Portugal, as medidas da contrarreforma, em particular no que diz respeito às penas impostas pela Inquisição e aos Indexes Portugueses, saldou-se por um atraso cultural lamentável que se prolongou por muitos anos. A prontidão com que as autoridades portuguesas acatavam as medidas repressivas de Roma provocaram a fuga de inumes figuras, não só da intelectualidade nacional, mas também do panorama económico, em especial pertencentes à religião judaica. ESQUEMA FINAL: REFORMA REFORMA PROTESTANTE RESPOSTA DA IGREJA CATÓLICA
  • 6.
    REFORMA CATÓLICA ANTECEDENTES: -SECULIZAÇÃO DA IGREJA - CISMADO OCIDENTE CONTRARREFORMA - Index CONCILIO DE TRENTO: CAUSAS PRÓXIMAS: - Disciplinamento do clero - Questão das Indulgências LUTERANISMO - Perseguição a João calvino CALVINISMO - Divórcio de D.Henrique VII ANGLICANISMO CATARINA ALMEIDA CAMÕES ESG 2011/2012 - Inquisição -reforço dos principios ATRASO CULTURAS/ ECONÓMICO DE PORTUGAL