PORQUE ESCOLHEMOS
  TRABALHAR COM
    DRYWALL ?
• A utilização de paredes de gesso acartonado
  (DRYWALL) no Brasil, não está sendo feita com a
  simples finalidade de substituir as paredes de
  alvenaria por paredes de gesso acartonado ou por
  modismo. É a grande oportunidade da engenharia
  civil de evoluir em direção de uma construção
  RACIONALIZADA,           baseada    em    NOVAS
  TECNOLOGIAS,           com       PLANEJAMENTO
  INTEGRADO, com EXECUÇÃO ORDENADA e
  dirigida com controle de qualidade sistemático, que
  resultam em prazos de execução mais rápidos,
  MENOR CUSTO e MELHOR PADRÃO DE
  QUALIDADE, num ambiente SECO e muito mais
  LIMPO.
• O Sistema DRYWALL deve ser entendido
  como uma visão sistêmica de um processo
  de montagem com etapas diferenciadas,
  mas com a ordenação de uma orquestra.
• O Maestro desta orquestra é o DONO DO
  PROCESSO, e o dono deste processo é:


      • O MESTRE DA OBRA
• A construção civil no Brasil continua atrasada.
  Chegou o momento de iniciar esta grande mudança,
  quebrando paradigmas obsoletos e atrasados.
• Precisamos ter coragem e buscar o conhecimento
  necessário para realizar esta grande mudança com o
  objetivo de desenvolver sistemas construtivos semi
  industrializados, que permitam-nos eliminar a grande
  manualização que empregamos na construção civil.
• Devemos pensar em processos construtivos que nos
  permitam visualizar um sistema de montagem
  racionalizado baseado em novas tecnologias, com um
  planejamento integrado, onde é possível prever o que
  ocorrerá em cada etapa do trabalho.
• Não podemos mais pensar em atividades isoladas
  que interferem entre si quando da sua execução
  aumentando o custo, o prazo e afetando a qualidade.
• Precisamos de um sistema construtivo racional que,
  totalmente integrado ao planejamento, nos permita
  melhorar resultados na construção civil.

    • ELE É O SISTEMA DE EXECUÇÃO DE
      PAREDES DE GESSO ACARTONADO
                  DRYWALL.


      • ACREDITEM, ELE DÁ CERTO.
MACRO FLUXOGRAMA
 PARA ATIVIDADE DE
     DRYWALL
- Nível;
                                 - Prumo;
            PREPARO              - Esquadro;
                                 - Reboco;
              DO                 - Vedações;

   NÃ O
             LOCAL               - Telhado;
CONFORM E                        - Esquadrias;
                                 - Vidros

               CHECK
                 (2)

                   CONFORM E

                               Revisão do Kan
                               Ban (1) com a
                                quantificação
            KAN BAN (2)            exata do
                                plaqueamento

   NÃ O
CONFORM E



               CHECK
                 (3)

                 CONFORM E
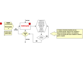
EQUIPE:
2 COLABORADORES                APLICAÇÃO
CICLO(4 aptos):
                                   DE
      2d                       CERÂMICA
     14/02
      até             NÃ O
                   CONFORM E     CHECK
     15/02
                                  (17)

                                    CONFORM E


    EQUIPE:                     REJUNTE
2 COLABORADORES
                                 PARA
 CICLO(4 aptos):               CERÂMICA
       3d
                      NÃ O
                   CONFORM E
      18/02
       até                       CHECK
      20/02                       (18)

                                     CONFORM E
ApresentaçãO Fluxo Dry Wall

ApresentaçãO Fluxo Dry Wall

  • 1.
    PORQUE ESCOLHEMOS TRABALHAR COM DRYWALL ?
  • 2.
    • A utilizaçãode paredes de gesso acartonado (DRYWALL) no Brasil, não está sendo feita com a simples finalidade de substituir as paredes de alvenaria por paredes de gesso acartonado ou por modismo. É a grande oportunidade da engenharia civil de evoluir em direção de uma construção RACIONALIZADA, baseada em NOVAS TECNOLOGIAS, com PLANEJAMENTO INTEGRADO, com EXECUÇÃO ORDENADA e dirigida com controle de qualidade sistemático, que resultam em prazos de execução mais rápidos, MENOR CUSTO e MELHOR PADRÃO DE QUALIDADE, num ambiente SECO e muito mais LIMPO.
  • 3.
    • O SistemaDRYWALL deve ser entendido como uma visão sistêmica de um processo de montagem com etapas diferenciadas, mas com a ordenação de uma orquestra. • O Maestro desta orquestra é o DONO DO PROCESSO, e o dono deste processo é: • O MESTRE DA OBRA
  • 4.
    • A construçãocivil no Brasil continua atrasada. Chegou o momento de iniciar esta grande mudança, quebrando paradigmas obsoletos e atrasados. • Precisamos ter coragem e buscar o conhecimento necessário para realizar esta grande mudança com o objetivo de desenvolver sistemas construtivos semi industrializados, que permitam-nos eliminar a grande manualização que empregamos na construção civil. • Devemos pensar em processos construtivos que nos permitam visualizar um sistema de montagem racionalizado baseado em novas tecnologias, com um planejamento integrado, onde é possível prever o que ocorrerá em cada etapa do trabalho.
  • 5.
    • Não podemosmais pensar em atividades isoladas que interferem entre si quando da sua execução aumentando o custo, o prazo e afetando a qualidade. • Precisamos de um sistema construtivo racional que, totalmente integrado ao planejamento, nos permita melhorar resultados na construção civil. • ELE É O SISTEMA DE EXECUÇÃO DE PAREDES DE GESSO ACARTONADO DRYWALL. • ACREDITEM, ELE DÁ CERTO.
  • 6.
    MACRO FLUXOGRAMA PARAATIVIDADE DE DRYWALL
  • 9.
    - Nível; - Prumo; PREPARO - Esquadro; - Reboco; DO - Vedações; NÃ O LOCAL - Telhado; CONFORM E - Esquadrias; - Vidros CHECK (2) CONFORM E Revisão do Kan Ban (1) com a quantificação KAN BAN (2) exata do plaqueamento NÃ O CONFORM E CHECK (3) CONFORM E
  • 18.
    EQUIPE: 2 COLABORADORES APLICAÇÃO CICLO(4 aptos): DE 2d CERÂMICA 14/02 até NÃ O CONFORM E CHECK 15/02 (17) CONFORM E EQUIPE: REJUNTE 2 COLABORADORES PARA CICLO(4 aptos): CERÂMICA 3d NÃ O CONFORM E 18/02 até CHECK 20/02 (18) CONFORM E