Aluno: .......................................................................................................................................................................
Cursos: ....................................................................................................................................................................... 
Turma: ................................................................. 
Criatividade e Aprendizagem 
Baseada em Problemas ‐ PBL 
 
Índice Geral 
 
Aula 1 e 2  Aprendizagem Baseada em Problemas  1 
Aula 3    Mapas mentais        13 
Aula 4    Mapas conceituais        24 
Aula 5 e 6  Explanações          35 
 
1 
 
Sumário	
Aulas 1 e 2‐ O processo do PBL ..................................................................................................... 1 
Objetivos Educacionais do PBL .................................................................................................. 2 
O processo do PBL ..................................................................................................................... 3 
As 8 etapas do PBL .................................................................................................................... 5 
Formação dos Grupos PBL e Atas de Reunião .............................................................................. 7 
Papel do Coordenador .............................................................................................................. 8 
Papel do relator ......................................................................................................................... 8 
Papel dos Membros do Grupo .................................................................................................. 8 
Modelo da reunião no formato PBL .......................................................................................... 8 
Conteúdo das Atas de Reunião dos Grupos .............................................................................. 9 
Referências .............................................................................................................................. 10 
RELATÓRIO DE PROBLEMA‐ PBL .............................................................................................. 11 
 
Aulas	1	e	2‐	O	processo	do	PBL
	
A	abordagem	da	Aprendizagem	Baseada	 em	 Problemas–PBL 
 
Aprender é um processo ativo de investigação e criação baseado em  interesse, curiosidade  e  
experiência  do  aprendiz  e  deve  resultar  em intuições, conhecimento e domínios maiores. 
O PBL originou‐se como proposta metodológica em 1969, na McMaster University, Canadá, para 
o estudo de Medicina. Mas tem sido bem sucedido em diversas áreas, como Administração de 
Empresas,  Arquitetura  e  Engenharia.  O  método  é  caracterizado  pelo  uso  de  problemas  do 
mundo real para encorajar os alunos a desenvolverem o pensamento crítico, e competências de 
solução de problemas, e a adquirirem conhecimento sobre os conceitos essenciais da área em 
questão. 
É  uma  abordagem  educacional,  que  parece  ser adequada à educação de adultos por ser capaz 
de fornecer um meio de enfrentar alguns desafios, tais como ligar a formação inicial à prática 
2 
 
profissional,  incluindo  as  competências  profissionais,  no  currículo,  de  forma  significativa, 
capacitando os alunos a desenvolverem a prática para a qual estão sendo preparados. 
O método é considerado inovador porque consegue incorporar e integrar conceitos de várias 
teorias  educacionais  e,  ser  operacionalizado  num  conjunto  de  atividades,  por  exemplo: 
identificação, investigação, solução de problemas e o trabalho em equipe. 
Para  esclarecer  melhor  o  conceito  de  PBL  e  sua  metodologia,  pode‐se  usar  um  pequeno 
provérbio chinês: 
“Conte‐me, e eu esquecerei; 
Mostre‐me, e eu lembrarei; 
Envolva‐me e eu entenderei; 
Dê um passo para trás, e eu agirei.” 
Objetivos	Educacionais	do	PBL	
 
O objetivo do PBL é a construção do conhecimento através da busca da solução dos problemas; 
são desenvolvidas habilidades e atitudes nesse processo, que são mais relevantes do que a 
solução por si. Podem ser identificados alguns objetivos educacionais do PBL para qualquer área 
de conhecimento: 
 A aquisição de uma base de conhecimento integrada; 
 A aquisição de uma base de conhecimento estruturada ao redor de problemas reais, 
encontrados no campo de atuação do profissional em questão; 
 A aquisição de uma base de conhecimento vinculada a processos de solução destes 
problemas  e  o  desenvolvimento  de  um  processo  eficaz  e  eficiente  na  solução  de 
problemas; 
 O    desenvolvimento    de    habilidades    de    aprendizagem    autônoma,    eficaz    e,    de 
habilidades de trabalho em grupo. 
Outra  característica  muito  relevante  do  PBL  é  que  a  metodologia  ajuda  na  formação  de 
pesquisadores. Soluciona todas as fases do problema, como: definição e análise; levantamento 
de  hipóteses;  busca  de  fundamentação;  troca  de  informações;  apresentação  de  resultados; 
síntese  dos  conhecimentos  adquiridos,  além  de  aprimorar  o  domínio  do  conhecimento, 
melhorar as habilidades comunicativas e interpessoais. 
3 
 
O conceito de PBL permite que os estudantes desenvolvam habilidades analíticas, adicionadas 
as boas experiências em lidar com problemas complexos. Além do discernimento teórico, ajuda‐
os a tornarem‐se experientes no modo de aplicar os elementos teóricos da aula expositiva, em 
resolverem problemas práticos. 
Sendo parte de uma equipe, os estudantes aprendem como cooperar e resolver os principais 
problemas de sua futura  atividades profissional, como tratar as discussões profissionais nas 
situações, como definir problema e argumentação para a escolha da solução e, também, como 
classificar as informações necessárias. A argumentação é um estilo de aprendizagem. 
Para o estudante, o PBL ajuda a desenvolver a habilidade de trabalho em equipes, a respeitar 
opiniões de outros membros do grupo, a colaborar, a planejar o tempo, a cumprir prazos, a 
respeitar as dificuldades dos membros do grupo. 
 O  PBL  é  considerado  uma  ótima  metodologia  para  o  ensino  nas  universidades,  pois  seus 
objetivos incluem: 
1. Familiarizar os  alunos  aos  problemas  e  procedimentos  inerentes  a sua  profissão 
futura; 
2. Assegurar que o conhecimento do conteúdo e de processo seja relevante a problemas 
de auto‐impacto; 
3. Assegurar a competência na aplicação deste conhecimento; 
4. Desenvolver a formulação do problema e, habilidades de resolução destes problemas; 
5. Desenvolver habilidades na implementação na busca de soluções; 
6. Desenvolver liderança, colaboração e facilitação das habilidades; 
7. Desenvolver habilidades administrativas para uma liderança emocional;  
8. Desenvolver e demonstrar proficiência nas habilidades autodirecionadas 
O	processo	do	PBL	
 
O PBL pode ser implementado em diversas áreas, mas que têm em comum um processo, que é 
resumido nas seguintes atividades: 
 Apresenta‐se um problema aos alunos que, em grupos, organizam suas ideias, tentam 
defini‐lo e solucioná‐lo com o conhecimento que já possuem; 
 Por meio de discussão, os alunos levantam e anotam questões de aprendizagem acerca 
dos aspectos do problema que não compreendem; 
4 
 
 Os alunos priorizam as questões de aprendizagem levantadas e planejam quando, como, 
onde  e  por  quem  estas  questões  serão  investigadas  para  serem  posteriormente 
partilhadas com o grupo; 
 Quando os alunos se reencontram, exploram as questões de aprendizagem anteriores, 
integrando seus novos conhecimentos ao contexto do problema; 
 Depois  de  terminado  o  trabalho  com  o  problema,  os  alunos  avaliam  o  processo, 
individualmente  e  com  seus  pares,  de  modo  a  desenvolverem  habilidades  de  auto‐ 
avaliação e avaliação construtiva  de  colegas,  imprescindíveis  para  uma aprendizagem 
autônoma eficaz. 
Também é importante perceber, que os estudantes não estão trabalhando isoladamente  –  
problemas  reais do mercado de trabalho são resolvidos em equipes de pessoas bem informadas, 
que  integram sua capacidade  na resolução de  problemas  grandes e complexos. Portanto, o 
trabalho em equipe sempre foi parte do conceito de PBL na Aalborg University (AAU). O modelo 
pedagógico é centrado no problema base, o projeto de trabalho é organizado em equipes e é 
avaliado como uma força absoluta no sistema educacional. O trabalho em equipe, organizado 
no projeto baseado em grupo, é um elemento muito importante no processo de aprendizagem. 
Ele aumenta as habilidades do aluno numa discussão profissional, nas apresentações de suas 
próprias propostas para soluções, e na avaliação crítica das propostas feitas pelos outros alunos. 
Eles aprendem a organizar um trabalho em equipe, aprendem que uma equipe não funciona se 
todos não estiverem fazendo a sua parte do trabalho. Deste jeito os alunos assimilam uma 
atitude de trabalhar diferentemente daquilo que é possível para os alunos que fazem um estudo 
universitário tradicional. Como resultado, os alunos terão o sentimento de um círculo social em 
que possam confiar; os outros alunos esperam que eles venham todas as manhãs e, quando eles 
não vêm, serão provavelmente contatados para se descobrir o que está errado. 
O trabalho em equipe também tem o efeito de estímulo mútuo – resolver problemas envolve a 
definição de sub‐tarefas direcionadas para alguns membros da equipe. Para obter sucesso na 
sua tarefa, você tem que ler o livro, procurar algumas informações extras, ler alguns trabalhos 
específicos,  pesquisar  na  Internet,  fazer  alguma  programação  ou  qualquer  outra  coisa,  se 
necessário. E, como nenhum aluno quer acabar com uma má solução, ele trabalha bastante em 
seus projetos. O projeto é o elemento chave em um currículo; os alunos aplicam os cursos 
teóricos na resolução de problemas e conseguem, através desse projeto, refletir o seu futuro 
trabalho profissional. 
5 
 
As	8	etapas	do	PBL	
 
 O PBL tem, como base, oito etapas para implementação de seu modelo:  
Etapas Questões/Uso Perguntas Chaves
 
1. Ler e analisar o panorama
do problema.
 
Identificar e esclarecer os termos
desconhecidos. Não tente começar a
pensar sobre as possíveis soluções ou
começar a procurar informações.
Quais são os problemas?
 
2. Listar as hipóteses, o que já
é conhecido, ideias e
suposições.
 
Escrever o que o grupo já conhece sobre
o assunto, dividir as questões
pertinentes, criar hipóteses, ideias sobre
como resolver os problemas. Os
problemas necessitam ser listados,
porque serão investigados e receberão
suporte, ou serão contestados; também
levar em conta outras concepções
alternativas que necessitam ser dirigidas
aos problemas listados.
Por onde começar?
 
3. Desenvolver um relatório do
problema.
 
Analisar e descrever o que o grupo está
tentando resolver, produzir, responder,
ou encontrar. Se necessário, faça cópias
dos cenários e da situação. Faça uma
lista de tudo que se sabe. Não há
necessidade de conduzir neste momento,
nenhuma pesquisa. Trace o
conhecimento prévio das informações
que estão no cenário.
Uso de brainstorm para
encontrar possíveis
explicações, de acordo com
os conhecimentos prévios.
 
4. Formular os objetivos de
aprendizagem, o que é
desconhecido.
 
Preparar uma lista das necessidades para
resolver os problemas, dos conceitos e
princípios que devem ser aprendidos e
do que deve ser estudado para
aprofundar os conhecimentos. Essas
questões irão guiar as pesquisas nas
bibliotecas e em outras fontes.
O que é necessário
aprender?
6 
 
 
 
 
 
 
5. Listar possíveis ações, o que
é preciso ser feito.
 
Planejar e listar as ações, investigações,
hipóteses, identificar fontes, recursos e
ações individuais, em equipes, ou
divididas em deveres. Tais ações podem
incluir: questionar um perito, colher
dados na Internet para encontrar
respostas às perguntas desenvolvidas na
etapa 4.
O que fazer? Quem faz o
quê? Utilizar-se do estudo
individual.
 
6. Analisar as informações
possíveis.
 
Retornar ao grupo, discutir, com os
novos conhecimentos adquiridos,
revisar os problemas, identificar outros,
formular e testar as hipóteses criadas
para explicar o problema ou encaminhar
possíveis soluções, baseadas nos dados
das pesquisas levantadas.
 
Uma indicação do problema é uma idéia
de uma ou duas sentenças que
identifiquem claramente o que você está
tentando resolver, produzir, responder,
testar, ou encontrar. Em situações mais
complexas, pode-se ter que começar a
etapa 7; considere, então, a informação
emergente, a fim terminar a etapa 6.
Mantenha na mente que a indicação do
problema pode ter que ser revisada,
enquanto a informação nova é
descoberta e trazida para sustentar a
situação.
O objetivo foi alcançado? O
que foi aprendido?
 
7. Informações recolhidas
 
Recolher, organizar, analisar, e interpretar
as informações das múltiplas fontes.
Troca de ideias, pensar sobre soluções e
alternativas, e considerar os prós e os
contras do curso das ações em potenciais.
Quanto mais informações são recolhidas,
as indicações do problema podem ser
alteradas. Ou,
baseada em dados da pesquisa, uma
solução ou uma opinião recomendada
pode ser apropriada.
Quais as respostas e dados
sobre os problemas?
 
8. Apresentar veredictos,
descobertas e soluções.
 
Preparar um relatório com as
recomendações, inferências ou outra
solução apropriada ao problema,
baseando-se nos dados levantados e já
questionados. Não é necessário esgotar
os temas discutidos; deve-se refletir
sobre o processo, questionando os novos
Apresentar relatório parcial.
7 
 
Quanto mais informações são recolhidas para a indicação da resolução do problema, mais elas 
podem ser refinadas ou alteradas, levando a mais reflexões sobre o problema apresentado; 
então, somente na oitava etapa seriam preparados os relatórios ou a apresentação, em que se 
fariam  as  recomendações,  predições,  inferências,  ou  outras  definições  apropriadas  ao 
problema. Podem ser preparadas  apresentações  em  multimídia,  usando  imagens,  gráficos,  
ou  som.  Uma observação é que as etapas, neste modelo, tenham que ser terminadas diversas 
vezes. 
Formação	dos	Grupos	PBL	e	Atas	de	Reunião	
 
Busfield  e  Peijs  (2008),  da  Queen  Mary  University  of  London,  criaram  um  modelo  para  a 
formação dos grupos PBL e as atas de reuniões quando do processo de resolução dos problemas. 
Podem ser seguidos ou definidos pelos tutores/professores, de acordo com a necessidade de 
cada disciplina ministrada. Os grupos serão formados com a escolha dos próprios alunos, a 
escolha de um coordenador e um relator em cada grupo. 
Depois disso, os grupos irão mudar de forma aleatória, desde que todos participem. Isso garante 
que qualquer efeito da seleção no grupo seja equilibrado ao longo curso. A média dos grupos 
será de quatro a seis integrantes. 
O  coordenador  é  responsável  pelo  “gerenciamento”  do  encontro,  mantendo  o  tema  em 
discussão e assegurando que todos os alunos participem, evitando que alguém monopolize a 
discussão. O relator deve anotar a lista de objetivos de aprendizagem definidos no Encontro de 
Análise do Problema e, as referências bibliográficas. Deve, ainda, fazer os relatórios que deverão 
ser entregues ao término do Encontro da Resolução do Problema. Ao final do ciclo de cada 
problema, o  grupo deve  escolher um  novo coordenador e um  novo relator, em sistema  de 
rodízio. 
Durante uma reunião do grupo, o coordenador tem a tarefa de manter a ordem do dia e da 
direção da conversa, a fim de ter informação disponível para todo o grupo; éútil manter um 
registro, como parte do trabalho em um estudo de caso. O relator o faz, mantendo as questões 
importantes sobre um quadro branco, flip chart ou uma folha grande de papel. As informações 
abordadas em um grupo devem ser incorporadas na ata da reunião do grupo. Isso facilita o 
relatório do trabalho com o problema, e faz parte do processo de assegurar que o estudo de 
caso funcione bem. A seguir, alguns itens de como o coordenador, o relator e os membros do 
grupo devem proceder, e o modelo da reunião no formato PBL. 
8 
 
Papel	do	Coordenador	
 Levar o grupo através dos oito passos de PBL; 
 Garantir a igualdade de participação de todos os membros do grupo; 
 Manter uma boa dinâmica do grupo; 
 Controlar o tempo; 
 Garantir que grupo sempre tenha tarefas a cumprir; 
 Verificar se o relator registra os pontos abordados na discussão. 
Papel	do	relator	
 Fazer as atas das reuniões e estruturar os pontos estabelecidos; 
 Distribuir a ata da reunião a todos os membros do grupo e ao tutor; 
 Participar do grupo discussão; 
 Escrever as questões levantadas pelo grupo; 
 Ajudar o grupo nas suas ideias e opiniões. 
Papel	dos	Membros	do	Grupo	
 Seguir os oito passos do PBL; 
 Participar ativamente na discussão do grupo; 
 Ouvir uns aos outros e as suas contribuições; 
 Participar e incentivar as questões abertas; 
  Pesquisar todos os objetivos de aprendizagem. 
Modelo	da	reunião	no	formato	PBL	
 
Antes e depois de cada reunião realizada pelo grupo, é feita uma agenda para guiar os próximos 
encontros. Durante a reunião, a ordem dos trabalhos deve ser sistematicamente seguida. O 
padrão da ordem de trabalhos do grupo na reunião é: 
 Início (atribuição de funções); 
 Desculpas pela ausência (só em circunstâncias muito excepcionais); 
 Passo 1: Explique a pauta, declarações e conceitos; 
 Passo 2: Definição do(s) problema(s); 
 Passo 3: Brainstorming; 
 Passo 4: Faça uma lista sistemática; 
 Passo 5: Formulação das propostas e pesquisas de estudos autônomos; 
 Feche a reunião. 
9 
 
O  modelo  da  agenda  vai  ser  mudado  ou  alterado  em  função  do  progresso  do  problema.  A 
seguinte ordem é adequada para a maior parte das reuniões posteriores (durante a reunião do 
dia, ela deve ser seguida passo a passo): 
 Início (atribuição de funções); 
 Desculpas pela ausência (só em circunstâncias muito excepcionais); 
 Revisão da ata da última reunião e recordar aquilo que deveria ter sido feito; 
 Passo  1:  Relatório  sobre  as  atividades  de  estudos  autônomos  atribuídos  na  última 
reunião; 
 Passo 2: Rever a definição do(s) problema(s); 
 Passo 3: Brainstorming de novas ideias; 
 Passo 4: Faça uma lista sistemática; 
 Passo 5: Formular novas propostas e pesquisas de estudos autônomos; 
 Feche a reunião. 
Outros  itens  poderão  ser  adicionados  em  certas  reuniões  específicas.  Por  exemplo,  o 
tutor/professor deve realizar uma revisão no meio do projeto; ou: o desempenho individual de 
cada membro do grupo antes do encerramento de uma das reuniões. Além disso, no final da 
reunião,  um  item  deve  ser  incluído,  se  o  tutor/professor  pode  rever  o  projeto  de  PBL:  a 
apresentação do grupo, a fim de garantir que não há erros factuais constantes e dar conselhos 
sobre a apresentação e estilo. 
Conteúdo	das	Atas	de	Reunião	dos	Grupos	
 Contexto:  número  do  grupo  PBL,  data  e  hora  da  reunião,  título  de  estudo  de  caso, 
número de reunião. 
 Abertura: lista de participantes e as diferentes funções dos membros do grupo. 
 Comunicações dos membros do grupo ou tutor. 
 Ata da reunião anterior: discutir questões decorrentes da ata da reunião anterior do 
grupo. 
 Passo  1:  relatório  sobre  as  atividades  de  estudos  autônomos  atribuídos  na  última 
reunião. Esquema do estudo autônomo e relatório dos membros do grupo. 
 Passo 2: rever a definição do problema. Anotar quaisquer mudanças que possam ter 
sido acordadas desde a última reunião. 
 Passo 3: Brainstorming para novas ideias. Escreva todas as principais ideias que surgiram 
na reunião. 
10 
 
 Passo  4:  faça  um  inventário  sistemático.  Privilegiar  as  ideias  levantadas  durante  o 
brainstorming. 
 Passo 5: formular novas propostas de estudos autônomos. Atribuir, aos indivíduos, o 
que estudar; atribuições específicas para os membros do grupo. 
 Feche a reunião: horário de encerramento, plano da hora e local da próxima reunião. 
Referências	
 
• BUSFIELD, J.; PEIJS, T. (2008). Learning materials in a problem based course. Queen Mary 
University  of  London.  Disponível  em:<http://www.materials.ac.uk/guides/pbl.asp>. 
Acesso em: 6 maio 2008. 
• FARINA, Renata Mirella (2008). Contribuições do Ambiente Virtual de Aprendizagem 
para o desenvolvimento de competências do Engenheiro de Produção utilizando o PBL. 
Universidade  de  São  Carlos.  Disponível  em: 
<http://www.dominiopublico.gov.br/pesquisa/DetalheObraForm.do?select_action=&c
o_obra=150331>. Acesso em 12 de março de 2012. 
11 
 
 
RELATÓRIO	DE	PROBLEMA‐	PBL	
1. Qual o problema que o grupo precisa resolver ? O que o grupo precisa produzir, 
responder ou encontrar ? 
_____________________________________________________________________________
_____________________________________________________________________________
_____________________________________________________________________________
_____________________________________________________________________________ 
2. Que informações e competências o grupo já possui para resolver o problema ? 
_____________________________________________________________________________
_____________________________________________________________________________
_____________________________________________________________________________
_____________________________________________________________________________
_____________________________________________________________________________
_____________________________________________________________________________ 
3. Que informações ou competências o grupo ainda não possui ? 
_____________________________________________________________________________
_____________________________________________________________________________
_____________________________________________________________________________
_____________________________________________________________________________
_____________________________________________________________________________
_____________________________________________________________________________ 
4. O que deverá ser aprendido pelo grupo para resolver o problema  ? 
_____________________________________________________________________________
_____________________________________________________________________________
_____________________________________________________________________________
_____________________________________________________________________________
_____________________________________________________________________________
_____________________________________________________________________________ 
12 
 
5. Liste abaixo as ações programadas pelo grupo 
O que fazer ?  Onde ?  Por que ?  Quando ?  Quem ?  Como ? 
           
           
           
           
           
           
           
           
           
           
           
 
6. Qual a data limite para conclusão dos trabalhos ? 
_____________________________________________________________________________
_____________________________________________________________________________ 
7. Datas e horários das próximas reuniões : 
_____________________________________________________________________________
_____________________________________________________________________________
Componentes da Equipe:  
 
 _______________________________ 
 _______________________________ 
 _______________________________ 
 _______________________________ 
 _______________________________ 
 _______________________________ 
Sumário	
Aula 2‐Mapas Mentais ................................................................................................................ 13 
O Mapa Mental, o que é?........................................................................................................ 13 
As Aplicações Práticas do Mapa Mental ................................................................................. 14 
As limitações dos mapas mentais ........................................................................................... 18 
O método ................................................................................................................................ 18 
Como usar os mapas mentais ................................................................................................. 20 
Usos e estratégias ................................................................................................................... 20 
Como desenvolver um mapa mental ...................................................................................... 22 
Ligações externas .................................................................................................................... 22 
Referências .............................................................................................................................. 23 
 
Aula	2‐Mapas	Mentais
O	Mapa	Mental,	o	que	é?	
Mapa mental, ou mapa da mente é o nome dado para um tipo de diagrama, sistematizado 
pelo inglês Tony Buzan, voltado para a conceituação gestão de informações, de conhecimento 
e  de  capital  intelectual;  para  a  compreensão  e  solução  de  problemas;  na  memorização  e 
aprendizado;  na  criação  de  manuais,  livros  e  palestras;  como  ferramenta  de  brainstorming 
(tempestade de ideias); e no auxílio da gestão estratégica de uma empresa ou negócio.  
Também chamados de "mapas heurísticos" (heurística = arte de criar e/ou inventar) ou mapas 
da mente. Estes mapas permitem visualizar um conjunto coerente de ideias ligadas entre si, 
formando um todo, complexo. Os softwares para criar mapas mentais (também chamados de 
árvores de ideias) são usados em duas fases distintas:  
‐ Trabalhos de produção e/ou elaboração: O usuário cria um mapa mental para "deitar" ideias 
desconexas, montá‐las e formar um todo coerente, através de ramificações semânticas e/ou 
hierárquicas, entre elas.  
14 
 
‐  Trabalhos  de  apresentação:  um  mapa  mental  é  um  meio  de  visualização,  que  serve  para 
esclarecer  um  conceito  e/ou  conjunto  de  ideias  para  um  público‐alvo,  para  argumentar, 
explicar, detalhar, etc...  
As  experiências  humanas  são  muito  ricas  em  informações:  imagens,  sons,  emoções  e 
sensações diversas. O meio mais comum para a apropriação dessas vivências são as palavras. 
Seu uso pressupõe a compreensão do código da linguagem. Entretanto, a transformação de 
experiências em frases com sentido exige uma seqüência linear de exposição de ideias. Se essa 
forma é a adequada para o registro lógico das informações, nem sempre é a melhor maneira 
de articular o conhecimento de forma sistêmica. 
Os desenhos de mapas mentais permitem a percepção dos vários elementos que compõem o 
todo,  com  seus  desdobramentos  e  suas  relações,  tirando  proveito  do  fato  de  que  a  mente 
humana  lida  de  forma  muito  eficiente  com  imagens  organizadas.  Tudo  em  uma  única 
estrutura, portanto, de forma integrada. Assim, da mesma forma que ferramentas em geral 
auxiliam na execução de atividades físicas, mapas mentais auxiliam a inteligência, ampliando a 
capacidade de raciocinar sistemicamente, ajudando a percepção simultânea “da floresta e das 
árvores”, permitindo a atenção segmentada e a preservação das relações com o todo. 
As	Aplicações	Práticas	do	Mapa	Mental	
Os mapas mentais podem ser usados em qualquer situação que apresente uma estrutura de 
relações. Seu uso desenvolve a habilidade de organizar e aplicar conhecimentos. Sua estrutura 
favorece  a  liberdade  de  pensamento  e,  conseqüentemente,  a  criatividade.  Outro  benefício 
importante é que os mapas mentais explicitam o não‐saber, ou seja, evidenciam com precisão 
os elementos que faltam em sua estrutura. Com isso seu usuário fica alertado para buscar e 
completar as informações que ainda faltam para completar a compreensão do sistema. 
A  título  de  exemplo,  mapas  mentais  são  úteis  para  brainstorming,  solução  de  problemas, 
tomadas de decisão e estudo de qualquer assunto. 
O  mapa  mental  envolve  todos  os  profissionais  implicados  em  um  processo  criativo:  assim 
sendo,  ele  encontra,  naturalmente,  sua  utilidade  no  gerenciamento  de  projetos,  atividades 
relacionadas à inovação, marketing, gestão, didática e/ou pedagogia.  
Segue abaixo exemplo de aplicação de mapa mental. 
 
15 
 
 
Figura 1 ‐ Aplicações de mapas mentais
Esta técnica também é útil para diversas tarefas práticas, como:  
 Realizar o mapeamento de um plano de negócios/modelo de negócio; 
 Criar um organograma; 
 Criar árvores de problemas e árvores de soluções; 
 Tomar notas (reunião) e resumir um texto; 
 Organizar/sintetizar os resultados de um "brainstorming"; 
 Apresentar/banalizar conceitos (pedagogia, vulgarização);  
 Ajuda memória; 
 Elaborar uma lista de tarefas com sequências lógicas e/ou cronológicas. 
 
Figura 2 ‐ Estrutura, uso e aplicações dos mapas mentais
16 
 
Existem  muitas  (mesmo)  possibilidades  para  se  usar  mapas  mentais.  Veja  aqui  uma  lista 
parcial, organizada por área de atuação. 
Qualquer pessoa 
 Organização  pessoal  e  autoconhecimento  ‐  Nossas  experiências  muitas  vezes  ficam 
desorganizadas e portanto nem tão produtivas. Com relação à experiência, imagine ter 
mapas mentais com todas as suas vitórias e conquistas? Ou com os obstáculos que já 
superou? Você pode ter mapas mentais pessoais de experiências, objetivos de longo, 
médio e curto prazos, história pessoal, forças e oportunidades de melhoria ‐ não há 
limites para as possibilidades. 
 Solução  de  problemas  ‐  Um  mapa  mental  pode  registrar  aspectos  variados  do 
problema:  objetivos,  soluções  possíveis,  critérios  a  serem  aplicados  para  decisão, 
possíveis  impactos,  custos  e  benefícios  e  outros.  Um  mapa  mental  permite  que  se 
tenha uma visão abrangente dos fatores relevantes de um problema a um só olhar. 
Donas e donos de casa 
 Orçamento doméstico. 
 Lista de compras. 
 Controle informal de despensa. 
 Lista de verificação de faxina: quarto, cozinha, sala, etc., e respectivos detalhamentos. 
Empresários 
 Ter sempre à mão mapas mentais com os vários aspectos do seu negócio. Nada pior 
do que tomar uma decisão e esquecer algum fator importante. 
 Lista de atividades e pendências. 
Estudantes e aprendizes 
 Transformar a matéria a estudar em mapas mentais e estudar por eles, voltando ao 
material somente se for preciso. 
 Preparar o andamento de um seminário ou apresentação usando um mapa mental. 
Memorizá‐lo para garantir que não vai se perder. 
 Em  projetos,  como  feira  cultural,  mapas  mentais  podem  apoiar  na  definição  e 
organização do conteúdo, no planejamento e divisão das tarefas, na preparação para a 
apresentação e na apresentação propriamente dita. 
17 
 
Grupos e times 
 Definir um mapa mental como um dos produtos a serem gerados pelo grupo. O mapa 
concentra o foco do grupo, definindo mais claramente consensos e discordâncias. 
 Planejamento, divisão e controle de tarefas. 
Líderes 
 Elaborar  um  mapa  mental  dos  aspectos  da  liderança  com  que  tem  que  se  ocupar: 
subordinados,  diretrizes  da  empresa,  recursos  materiais,  atividades  de  rotina  e 
eventuais,  pendências,  urgências,  etc.  Para  cada  um,  registrar  as  ações  previstas  e 
pendências. 
 Em  reuniões,  preparar  a  pauta  segundo  um  mapa  mental.  Distribuir  o  mapa 
previamente  aos  participantes.  Durante  a  reunião,  situar  os  participantes  fazendo 
referência ao mapa. 
 Em preleções, usar uma mapa mental, ilustrado ou não. Se você já viu algum líder falar 
por vários minutos e pouco reteve do que ele disse, vai perceber logo o valor disso. 
 Manter mapas mentais sobre subordinados, contendo acontecimentos, características 
observadas, competências e outras coisas relevantes. 
Publicitários 
 Fazer brainstorm usando um programa para mapas mentais. 
 Representar e apresentar a estrutura de uma campanha com um mapa mental. 
 Usar mapas mentais como um recurso visual em campanhas. 
Redatores e escritores 
 Elaborar um mapa mental do texto ou publicação antes de redigi‐lo. Todos sabemos 
quanto 
 pode custar a reestruturação de um texto já bem andado. 
 Para textos já elaborados, fazer um mapa mental pode indicar melhorias na estrutura. 
 Registrar ideias de forma organizada e facilmente acessível. 
Webmasters e webdesigners 
 Ter um mapa mental com a estrutura de navegação do site. 
 Armazenar ideias e possibilidades para o site em um mapa mental, por aspecto. 
 Fazer o planejamento de atividades do site. 
18 
 
 
As	limitações	dos	mapas	mentais	
 
Legibilidade: nem todos são receptivos às representações em forma de diagrama.  
Lógica  linear:  a  relação  entre  várias  ideias  e/ou  conceitos,  que  figuram  no  mapa  mental, 
depende  da  capacidade  de  interpretação  do  leitor  e  da  lógica  de  construção  do  mapa  (as 
relações não estando formalizadas textualmente).  
Estruturação:  o  mapa  mental  é  usado,  principalmente,  para  destacar  uma  hierarquia  clara 
entre as diferentes ideias. Os softwares ajudam a dimensionar o mapa da mente, à vontade, 
mas a hierarquia deve ser limitada a um número restrito de elementos, o que não permite 
representar  as  estruturas  extremamente  complexas  (ex:  alguns  conceitos  de  matemática, 
biologia, etc.)  
O	método	
Os  desenhos  feitos  em  um  mapa  mental  partem  de  um  único  centro,  a  partir  do  qual  são 
irradiadas as informações relacionadas. Podem ser elaborados por meio de canetas coloridas 
sobre folhas de papel ou um programa de computador dedicado. Pode ser aplicado a qualquer 
tarefa,  atividade,  profissional,  ou  lazer,  de  modo  individual  ou  em  grupo  para  planejar 
qualquer tipo de evento. Trata‐se de um método para planejamento e registro gráfico cada vez 
mais usado em todas as áreas de conhecimento humano. 
O  sistema  de  diagrama  dos  mapas  mentais  funciona  como  uma  representação  gráfica  das 
ideias  que  se  organizam  em  torno  de  um  determinado  foco.  Os  mapas  mentais  funcionam 
exatamente  como  o  cérebro,  segundo  Buzan.  Quando  um  mapa  mental  é  elaborado,  cada 
parte do mapa é associada com o restante, criando conexões entre cada conceito. 
A  grande  virtude  de  um  mapa  mental  está  em  sua  estrutura,  que  permite  uma  visão 
instantânea  das  informações  e  de  suas  relações.  Sua  construção  é  muito  simples  e 
fundamenta‐se em três conceitos: irradiação de ideias, hierarquia e fluxo. 
A irradiação de ideias consiste em associar ideias relacionadas entre si, de forma análoga ao 
conceito de hipertexto, usado na Internet. Ou ainda, para fazer uma analogia com a natureza, 
as ideias são organizadas de forma semelhante aos galhos de uma árvore, ou ramificações de 
neurônios. 
19 
 
Hierarquia consiste em estabelecer uma ordem de importância para o assunto considerado, e 
fluxo  consiste  no  desdobramento  do  assunto  em  seus  detalhes.  O  uso  de  palavras‐chave 
devidamente organizadas e articuladas em uma estrutura reduz drasticamente a quantidade 
de informação necessária, se comparada com as palavras necessárias para dar sentido a um 
texto. 
Por  fim,  é  conveniente  o  uso  de  cores  e  ilustrações,  pois  essa  estratégia  oferece  mais 
informações de apoio à memória do que o simples uso monocromático de linhas e palavras. 
A título de ilustração será mostrado um mapa mental hipotético das atividades de uma aluna 
universitária.  Em  primeiro  lugar  define‐se  o  tópico  central  e  os  assuntos  principais,  que 
ocuparão o primeiro nível. 
 
Figura 3 ‐ Tópico central e níveis do mapa mental 
Em seguida, os assuntos são desdobrados para o segundo nível hierárquico de acordo com o 
fluxo dos assuntos. 
 
Figura 4 ‐ Níveis hierárquicos dos mapas mentais 
20 
 
Como	usar	os	mapas	mentais	
 
Para um mapa já existente e elaborado por outra pessoa, a primeira orientação a seguir é a de 
não querer entender tudo de uma vez. Portanto, o mapa deve ser observado por partes. Em 
primeiro  lugar,  o  tópico  central.  Depois  os  tópicos  de  primeiro  nível,  para  que  se  possam 
construir as relações com o tópico central. Depois os tópicos de segundo nível e assim por 
diante, em um verdadeiro movimento de vai‐e‐volta, até que toda a estrutura fique assimilada 
e compreendida. 
Como recurso de aprendizagem, a partir de um conteúdo deve‐se elaborar um mapa mental. 
Para  fixar  o  conhecimento  deve‐se  fazer  uma  revisão  crítica  no  mapa,  verificando  se  a 
hierarquia e o fluxo dos tópicos estão adequados. O próximo passo é usar o mapa elaborado 
com  alguma  finalidade  prática.  Isso  ajuda  na  automatização  do  acesso  ao  conhecimento 
organizado. Por fim, apresentar e explicar o mapa para alguém é uma estratégia muito eficaz 
para a memorização de seu conteúdo. Ao final do processo, a informação desejada, bem como 
suas articulações, estarão instantaneamente disponíveis na memória para uso correto e fácil. 
Uma  vez  que  você  disponha  de  uma  mapa  mental,  a  maneira  de  usá‐lo  varia  conforme  a 
finalidade. Uma primeira diretriz para quando você for olhar um mapa mental pela primeira 
vez é:  
Não olhe para todo o mapa de uma só vez! 
Olhe para o tópico central, certifique‐se de que entende o contexto do mapa. Depois olhe os 
tópicos de primeiro nível, dando‐se um tempo para criar uma visão geral desse nível. Só depois 
passe aos níveis mais detalhados. Alguns mapas mentais com conteúdo novo para você podem 
requerer,  para  que  sejam  bem  compreendidos,  que  você  obtenha  informações  da  fonte 
original, como um livro ou artigo. 
Usos	e	estratégias	
 
Para planejamento 
No  caso  de  eventos,  como  festas,  quando  for  escolher  o  que  vai  ter  ou  acontecer, 
simplesmente  olhe  o  mapa  mental  e  faça  suas  escolhas.  Outra  maneira  é  fazer  o  seu 
planejamento normalmente e usar o mapa mental depois, como uma lista de verificação, para 
completar ou enriquecer o que já fez. 
21 
 
Para memorização e lembrança 
Nós vivemos nossas experiências e os acontecimentos de uma maneira seqüencial: minuto a 
minuto, hora após hora, dia após dia e assim por diante. De forma análoga, quando lemos 
algo, seguimos palavras, frases, parágrafos, um após o outro, como você está fazendo agora. 
Essa é a forma normal de percebermos e darmos entrada na informação. 
Se seu propósito é memorizar, para que você se lembre o mapa mental deve estar acessível e 
estável em sua mente,  como por exemplo no  caso em que você vai ministrar uma aula ou 
palestra ou ainda fazer uma prova. Pela praticidade de um mapa mental, você pode aproveitar 
até  momentos  potencialmente  improdutivos  para  fazer  isto,  como  ônibus,  filas  e  outras 
esperas. 
Se  você  não  quer  exatamente  memorizar  um  mapa  mental,  mas  sim  se  lembrar  de  algo 
quando achar apropriado, pode imprimir o mapa e carregá‐lo na bolsa, pasta ou carteira. 
precisamos então é de um recurso que nos permita organizar melhor nossas memórias e ativá‐
las, quando for o caso, de uma forma útil. Os mapas mentais servem para isso. Assim como 
uma  ferramenta  comum  estende  sua  capacidade  física,  os  mapas  mentais  estendem  a  sua 
inteligência, permitindo que você enriqueça e organize melhor tudo que há nesse seu imenso 
e rico universo interior e assim aprenda, memorize, avalie e decida  melhor. 
Para aprendizagem 
Talvez você se lembre de algum assunto que conhece bem porque leu sobre ele, respondeu 
perguntas, discutiu com alguém, questionou, enriqueceu, validou... Creio que essa é a melhor 
maneira de aprender algo: aplicar esse algo para algum propósito e conviver, ter experiências 
com o conteúdo. Quando sabemos algo bem, tipicamente temos modelos mentais ricos sobre 
esse algo, resultado de experiências variadas. 
Assim, elaborar um mapa mental de um conteúdo já é um passo na direção de aprender esse 
conteúdo. Revisá‐lo, criticamente ou não, mais um. Usar o mapa para algum propósito prático 
é outro grande passo. Apresentar o mapa para alguém, mais outro. Cada experiência consolida 
um pouco mais seu aprendizado, que tem um começo mas nunca terá um fim, porque sempre 
se pode descobrir e aprender algo a mais sobre qualquer coisa. 
 
22 
 
 
Figura 5 ‐ Benefícios dos mapas mentais 
 
Como	desenvolver	um	mapa	mental	
 
Veja como desenvolver um Mapa Mental: 
1. Desenhe primeiramente a ideia central de seu Mapa, no centro de uma página; 
2. Desenhe linhas em torno da ideia central. Cada linha representa um aspecto sobre o assunto 
ou problema relacionado à ideia central; 
3. Escreva palavras ou frases curtas para identificar o que cada linha representa; 
4. Insira novas linhas fluindo das linhas principais , desenvolvendo as ideias; 
5. Utilize cores e imagens para chamar a atenção a pontos‐chave e destaque as associações; 
6. Não se concentre muito nos gráficos. Desenhe primeiro a estrutura e depois enfeite o mapa. 
Ligações	externas	
 MindGenius (Programa para criação de mapas mentais ideal para educação e gestão 
com  30  dias  de  utilização  gratuita.  O  programa  incorpora  funções  para  facilitar  o 
processo criativo, análise e vista GANTT. Exporta mapas para Microsoft Office.) 
 Visual Mind ‐ Expandindo suas ideias (Programa de mapas mentais em português.) 
 INTELIMAP (Programa brasileiro para criação de mapas mentais. Ideal para educação, 
aprendizado e gestão.) 
 Mapas Mentais (Sítio brasileiro gratuito de mapas mentais, artigos e recursos.) 
 Use Mapas Mentais (Site gratuito sobre mapas mentais, artigos e downloads.) 
 Sabernetico (Sítio brasileiro gratuito, com modelos de mapas mentais.) 
 Flexus Group (Modelos de mapas mentais do programa MindManager.) 
 Mapas e Questões (Sítio brasileiro, com mapas mentais para concursos públicos.) 
23 
 
 IDPH  (Sítio  brasileiro  que  disponibiliza  3  capítulos  do  livro  Mapas  Mentais: 
enriquecendo inteligências, de autoria de Viviani Bovo e Walther Hermann, sobre os 
mapas mentais e suas relações com o aprendizado e desenvolvimento da inteligência, 
além de artigos e indicações.) 
 Freemind (Programa de código aberto (software livre) para elaborar mapas mentais, 
em inglês.) 
 Topicscape (Lista de mapas mentais gratuitos, em inglês.) 
 Labyrinth (Programa de código aberto (software livre), integrado à plataforma GNOME 
para Linux, em inglês.) 
 Mindomo (Programa para mapa mental on‐line, em inglês).) 
 Shareup (Descarregamento do programa ConceptDraw MINDMAP, em inglês.) 
 Wikidraw (Mapa mental deste artigo.) 
Mapas mentais são, aparentemente, semelhantes aos mapas conceituais. Contudo, os mapas 
conceituais, conforme será visto no próximo capítulo,são estruturados com base em relações 
entre  conceitos,  explicitadas  por  frases  de  ligação,  formando  proposições,  as  quais  são 
passíveis de análise lógica. 
Referências	
Buzan, T; Buzan, B. The mind map book:how to use radiant thinking to maximize your brains 
untapped potential. Plume, March 1996. 
Sumário	
Aula3 – Mapas conceituais .......................................................................................................... 24 
Usos dos mapas conceituais .................................................................................................... 28 
Como são traçados? ................................................................................................................ 28 
Metodologia para construção de mapas conceituais ............................................................. 29 
Um modelo para mapeamento conceitual ............................................................................. 31 
Modelos de mapas conceituais ............................................................................................... 32 
Tipo Teia De Aranha ............................................................................................................ 32 
Tipo Fluxograma .................................................................................................................. 33 
Tipo Entrada E Saída ............................................................................................................ 33 
Tipo Hierárquico .................................................................................................................. 34 
 
Aula3	–	Mapas	conceituais	
Mapas  conceituais  são  diagramas  bidimensionais  mostrando  relações  hierárquicas  entre 
conceitos  de  uma  disciplina.  São  diagramas  hierárquicos  que  procuram  refletir,  em  duas 
dimensões, a estrutura ou organização conceitual de uma disciplina ou parte dela. Isto é, sua 
existência deriva da própria estrutura da disciplina. 
 
Embora normalmente tenham uma organização hierárquica e, muitas vezes, incluam setas, tais 
diagramas  não  devem  ser  confundidos  com  organogramas  ou  diagramas  de  fluxo,  pois  não 
implicam seqüência, temporalidade ou direcionalidade, nem hierarquias organizacionais ou de 
poder.  
 
Mapas  conceituais  são  diagramas  de  significados,  de  relações  significativas;  de  hierarquias 
conceituais,  se  for  o  caso.  Isso  também  os  diferencia  das  redes  semânticas  que  não 
necessariamente se organizam por níveis hierárquicos e não obrigatoriamente incluem apenas 
conceitos. 
 
25 
 
 
Figura 1 ‐ Mapa conceitual ‐ Estrutura
 
Mapas  conceituais  também  não  devem  ser  confundidos  com  mapas  mentais  que  são 
associacionistas,  não  se  ocupam  de  relações  entre  conceitos,  incluem  coisas  que  não  são 
conceitos e não estão organizados hierarquicamente. Não devem, igualmente, ser confundidos 
com  quadros  sinópticos  que  são  diagramas  classificatórios.  Mapas  conceituais  não  buscam 
classificar conceitos, mas sim relacioná‐los e hierarquizá‐los. 
 
Figura 2 ‐ Estrutura de mapas
26 
 
 
Muitas vezes utiliza‐se figuras geométricas – elipses, retângulos, círculos – ao traçar mapas de 
conceitos, mas tais figuras são, em princípio, irrelevantes. É certo que o uso de figuras pode 
estar  vinculado  a  determinadas  regras  como,  por  exemplo,  a  de  que  conceitos  mais  gerais, 
mais  abrangentes,  devem  estar  dentro  de  elipses  e  conceitos  bem  específicos  dentro  de 
retângulos. 
  
Em princípio, no entanto, figuras geométricas nada significam em um mapa conceitual. Assim 
como nada significam o comprimento e a forma das linhas ligando conceitos em um desses 
diagramas, a menos que estejam acopladas a certas regras. O fato de dois conceitos estarem 
unidos por uma linha é importante porque significa que há, no entendimento de quem fez o 
mapa, uma relação entre esses conceitos, mas o tamanho e a forma dessa linha são, a priori, 
arbitrários. 
 
Mapas  conceituais  podem  seguir  um  modelo  hierárquico  no  qual  conceitos  mais  inclusivos 
estão  no  topo  da  hierarquia  (parte  superior  do  mapa)  e  conceitos  específicos,  pouco 
abrangentes, estão na base (parte inferior). Mas esse é apenas um modelo, mapas conceituais 
não precisam necessariamente ter este tipo de hierarquia. Por outro lado, sempre deve ficar 
claro no mapa quais os conceitos contextualmente mais importantes e quais os secundários ou 
específicos.  
 
Setas  podem  ser  utilizadas  para  dar  um  sentido  de  direção  a  determinadas  relações 
conceituais, mas não obrigatoriamente.  
 
Pode‐se,  então,  definir  certas  diretrizes  para  traçar  mapas  conceituais  como  a  regra  das 
figuras,  mencionada  antes,  ou  a  da  organização  hierárquica  piramidal,  mas  são  diretrizes 
contextuais,  ou  seja,  válidas,  por  exemplo,  para  uma  pesquisa  ou  para  uma  determinada 
situação de sala de aula.  
 
Não há regras gerais fixas para o traçado de mapas de conceitos. O importante é que o mapa 
seja um instrumento capaz de evidenciar significados atribuídos a conceitos e relações entre 
conceitos no contexto de um corpo de conhecimentos, de uma disciplina, de uma matéria de 
ensino. Por exemplo, se o indivíduo que faz um mapa, seja ele, digamos, professor ou aluno, 
une  dois  conceitos,  através  de  uma  linha,  ele  deve  ser  capaz  de  explicar  o  significado  da 
relação que vê entre esses conceitos. 
27 
 
 
Uma ou duas palavras‐chave escritas sobre essa linha podem ser suficientes para explicitar a 
natureza dessa relação. Os dois conceitos mais as palavras‐chave formam uma proposição e 
esta  evidencia  o  significado  da  relação  conceitual.  Por  esta  razão,  o  uso  de  palavras‐chave 
sobre as linhas conectando conceitos é importante e deve ser incentivado na confecção de 
mapas conceituais, mas esse recurso não os torna auto‐explicativos.  
 
Mapas conceituais devem ser explicados por quem os faz; ao explicá‐lo, a pessoa externaliza 
significados. Reside aí o maior valor de um mapa conceitual. É claro que a externalização de 
significados  pode  ser  obtida  de  outras  maneiras,  porém  mapas  conceituais  são 
particularmente  adequados  para  essa  finalidade.  Obviamente,  “existem  várias  maneiras  de 
traçar  um  mapa  conceitual,  i.e.,  existem  diferentes  modos  de  mostrar  uma  hierarquia 
conceitual  em  um  diagrama.  Além  disso,  mapas  conceituais  traçados  por  diferentes 
especialistas  em  uma  mesma  área  provavelmente  refletirão  pequenas  diferenças  em 
compreensão e interpretação das relações entre os conceitos‐chave dessa área.  
 
O  ponto  importante  é  que  um  mapa  conceitual  deve  ser  sempre  visto  como  ‘um  mapa 
conceituais e não ‘o mapa conceitual’ de um dado conjunto de conceitos, ou seja, qualquer 
mapa conceituai deve ser visto como apenas uma das possíveis representações de uma certa 
estrutura conceitual”. 
 
Figura 3 ‐Mapa conceitual sobre plantas
28 
 
Usos	dos	mapas	conceituais	
Na organização e na análise do conteúdo, mapas conceituais podem ser traçados para uma 
aula  ou  parte  dela,  para  uma  unidade  de  estudo  ou  para  um  curso  inteiro.  São  úteis  para 
focalizar  a  atenção  de  quem  organiza  o  conteúdo  na  abordagem  de  conceitos  e  no 
planejamento de atividades instrucionais destinadas a promover a aprendizagem. 
 
No  ensino,  mapas  conceituais  podem  ser  usados  para  mostrar  relações  hierárquicas  entre 
concepções que estão sendo ensinadas em uma única aula, em uma unidade de estudo ou em 
toda  a  matéria.  São  representações  concisas  das  estruturas  conceituais  que  estão  sendo 
ensinadas  e  procuram  facilitar  a  aprendizagem  significativa  (em  contraposição  às 
aprendizagens mecânica, automática, memorística) dessas estruturas. 
Como	são	traçados?	
A  princípio  não  há  regras  fixas  ou  modelos  rígidos  para  traçar  um  mapa  conceitual.  O 
importante é que ele evidencie as relações e as hierarquias entre os conceitos. As relações 
podem ser, por exemplo, de inclusão (incluir ou estar incluído), de definição, de similaridade, 
de atributo (a fragrância é um atributo da rosa) ou ser parte de (a flor é parte de uma planta). 
As  hierarquias  podem  ser  estabelecidas  em  termos  de  importância,  de  generalidade,  de 
abrangência. 
 
Um  possível  modelo  para  mapeamento  conceitual  seria  aquele  no  qual  os  conceitos  mais 
gerais,  mais  inclusivos,  estivessem  no  topo  da  hierarquia  e  os  mais  específicos,  menos 
inclusivos estivessem na base; os que não fossem nem muito gerais, ou inclusivos, nem muito 
específicos, naturalmente, ficariam na parte intermediária do mapa. 
 
Mais  importante  do  que  modelos  ou  regras,  é  evitar  que  este  fique  muito  complexo  (pela 
inclusão de muitos conceitos e muitas ligações entre eles) ou que pareça algo definitivo que o 
aluno deva memorizar. 
 
Mapas  conceituais  não  são  auto‐suficientes;  é  sempre  necessário  que  sejam  explicados  por 
quem  os  faz.  Uma  maneira  de  diminuir  um  pouco  a  necessidade  de  explicações  é  escrever 
sobre as linhas que unem os conceitos uma ou duas palavras‐chave que explicitem a relação 
simbolizada por elas. 
29 
 
Metodologia	para	construção	de	mapas	conceituais	
A construção de Mapas Conceituais poderá seguir a seguinte ordenação de atividades: 
1° Passo – IDENTIFICAÇÃO 
Identifique e liste 10 a 20 conceitos importantes do texto; 
Expresse‐os com 1, 2 ou no máximo 3 palavras; 
2° Passo – ORGANIZAÇÃO 
Ordene os conceitos por abrangência; 
Havendo dificuldade, reavalie o conjunto de conceitos iniciais; 
3° Passo – AVALIAÇÃO 
Avalie a lista de conceitos, adicione novos se necessário; 
4° Passo – CONSTRUÇÃO 
Comece a construir o mapa colocando os conceitos mais abrangentes no topo, no máximo 3; 
5° Passo – HIERARQUIZAÇÃO 
Selecione 2, 3 ou 4 conceitos para o nível inferior de cada conceito; 
6° Passo – CONEXÃO 
Conecte os conceitos que se relacionam hierarquicamente; 
Rotule com um ou mais palavras cada arco; 
O rótulo de conter declarações ou proposições válidas sobre os relacionamentos; 
As conexões criam significado; 
7° Passo – AVALIAÇÃO 
Avalie e altere a estrutura hierárquica quantas vezes forem necessárias, de acordo com novos 
conhecimentos ou percepções (insights); 
8° Passo – INTERCONEXÕES 
Busque interligações entre conceitos de diferentes partes do mapa, conecte‐os e rotule‐os; 
9° Passo – EXEMPLIFICAÇÃO 
Anexe aos rótulos dos conceitos exemplos específicos dos mesmos; 
10° Passo – MANUTENÇÃO 
O mapa pode e deve ser reavaliado em diferentes momentos, essa é uma tarefa esperada. 
Orientações complementares na construção de um mapa conceitual: 
 Setas podem ser usadas quando se quer dar um sentido a uma relação. No entanto, o 
uso  de  muitas  setas  acaba  por  transformar  o  mapa  conceitual  em  um  diagrama  de 
fluxo. 
 Evite  palavras  que  apenas  indiquem  relações  triviais  entre  os  conceitos.  Busque 
relações horizontais e cruzadas. 
30 
 
 Exemplos podem ser agregados ao mapa, embaixo dos conceitos correspondentes. Em 
geral, os exemplos ficam na parte inferior do mapa. 
 Geralmente,  o  primeiro  intento  de  mapa  tem  simetria  pobre  e  alguns  conceitos  ou 
grupos  de  conceitos  acabam  mal  situados  em  relação  a  outros  que  estão  mais 
relacionados. Nesse caso, é útil reconstruir o mapa. 
 Talvez neste ponto você já comece a imaginar outras maneiras de fazer o mapa, outros 
modos de hierarquizar os conceitos. Lembre‐se que não há um único modo de traçar 
um mapa conceitual. À medida que muda sua compreensão sobre as relações entre os 
conceitos,  ou  à  medida  que  você  aprende,  seu  mapa  também  muda.  Um  mapa 
conceitual é um instrumento dinâmico, refletindo a compreensão de quem o faz no 
momento em que o faz. 
 Compartilhe  seu  mapa  com  colegas  e  examine  os  mapas  deles.  Pergunte  o  que 
significam  as  relações,  questione  a  localização  de  certos  conceitos,  a  inclusão  de 
alguns  que  não  lhe  parecem  importantes,  a  omissão  de  outros  que  você  julga 
fundamentais. O mapa conceitual é um bom instrumento para compartilhar, trocar e 
“negociar” significados. 
Abaixo é ilustrada a importância da revisão constante para a melhoria no desenvolvimento de 
um mapa conceitual. 
Primeira etapa: 
 
Figura 4 ‐ Como surgiu a vida i
Segunda etapa: 
31 
 
 
Figura 5 ‐ Como surgiu a vida ii
Um	modelo	para	mapeamento	conceitual	
A  figura  abaixo  mostra  um  modelo  simplificado  para  fazer  um  mapa  conceitual,  tomando 
como base o princípio ausubeliano (Ausubel, 1980) da diferenciação conceitual progressiva. 
Neste modelo,os conceitos mais gerais e inclusivos aparecem na parte superior do mapa.  
 
Prosseguindo,  de  cima  para  baixo  no  eixo  vertical,  outros  conceitos  aparecem  em  ordem 
descendente de generalidade e inclusividade até que, ao pé do mapa, chega‐se aos conceitos 
mais específicos. Exemplos também podem aparecer na base do mapa. Linhas que conectam 
conceitos sugerem relações entre os mesmos, inclusive relações horizontais. 
 
Figura 6 ‐ Partes do mapa
32 
 
Este  modelo  propõe  uma  hierarquia  vertical,  de  cima  para  baixo,  indicando  relações  de 
subordinação entre conceitos. Conceitos que englobam outros conceitos aparecem no topo, 
conceitos que são englobados por vários outros aparecem na base do mapa. Conceitos com 
aproximadamente o mesmo nível de generalidade e inclusividade aparecem na mesma posição 
vertical.  
 
O fato de que diferentes conceitos possam aparecer na mesma posição vertical dá ao mapa 
sua dimensão horizontal. Ou seja, no eixo das abcissas os conceitos são colocados de tal forma 
que  fiquem  mais  próximos  aqueles  que  se  constituem  em  diferenciação  imediata  de  um 
mesmo  conceito  superordenado,  enquanto  os  que  o  diferenciam  mais  remotamente  ficam 
mais afastados na dimensão horizontal.  
 
Na prática, se dá prioridade ao ordenamento hierárquico vertical; por esta razão, nem sempre 
é  possível  mostrar  as  relações  horizontais  desejadas.  Assim,  o  eixo  horizontal  deve  ser 
interpretado como menos estruturado, enquanto que o vertical deve refletir bem o grau de 
inclusividade dos conceitos (Rowell, 1978). 
Modelos	de	mapas	conceituais	
Abaixo são apresentados os principais modelos de mapas conceituais a serem desenvolvidos 
pelos profissionais. 
Tipo	Teia	De	Aranha	
 
Figura 7 ‐ Comportamentos observáveis no professor
33 
 
Tipo	Fluxograma	
 
Figura 8 ‐ Mapa da equação do segundo grau
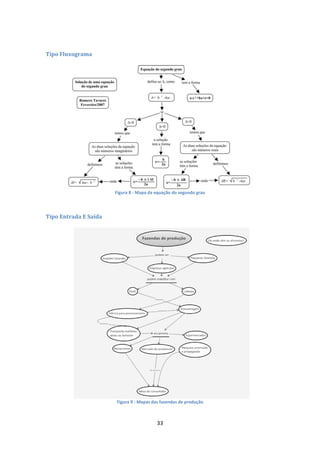
Tipo	Entrada	E	Saída	
 
Figura 9 ‐ Mapas das fazendas de produção
34 
 
Tipo	Hierárquico	
 
Figura 10 ‐ Estrutura de dissertação representada como mapa conceitual
 
 
Referências 
 
Tânia  Barbosa  Salles  Gava,  Crediné  Silva  de  Menezes,  Davidson  Cury.  Aplicações  de  Mapas 
Conceituais  na  Educação  como  Ferramenta  MetaCognitiva.  Departamento  de  Informática  – 
UFES. Artigo. 
 
Gabriel  Rodrigues  do  Nascimento,  Salomão  Moraes  da  Silva  Júnior,  José  Pedro  Cordeiro.  O 
Emprego  de  Mapas  Conceituais  como  Estratégia  de  Avaliação  da  Aprendizagem  na  Casa  da 
Física. I Simpósio Nacional de Ensino de Ciência e Tecnologia – 2009 ISBN: 978‐85‐7014‐048‐7. 
 
Rodrigo  Goulart,  Alexandre  Zamberlan,  Joni  de  Almeida  Amorim,  Filomena  del  Rio,  Graça 
Magalhães. Introdução aos Mapas Conceituais. Universidade do Minho. Apresentação. 
 
Ítalo  Modesto  Dutra,  Stéfano  Pupe  Johann.  Por  uma  abordagem  construtivista  dos  mapas 
conceituais.  Laboratório  de  Estudos  em  Educação  a  Distância  do  Colégio  de  Aplicação  da 
UFRGS. Artigo. 
 
35 
 
Sumário	
Aulas 5 e 6 – Apresentação de ideias .......................................................................................... 35 
Etapas de uma apresentação de ideias ................................................................................... 35 
Por que as explanações falham ............................................................................................... 36 
A maldição do conhecimento .............................................................................................. 37 
O planejamento de uma apresentação ................................................................................... 37 
O empacotamento da apresentação....................................................................................... 38 
Contexto .............................................................................................................................. 39 
Estória .................................................................................................................................. 40 
Conexões ............................................................................................................................. 40 
Descrições ........................................................................................................................... 41 
Conclusão da explanação .................................................................................................... 41 
Detalhes da apresentação da explanação ............................................................................... 42 
O uso de imagens .................................................................................................................... 43 
Referências .............................................................................................................................. 44 
 
Aulas	5	e	6	–	Apresentação	de	ideias	
Etapas	de	uma	apresentação	de	ideias	
Fazer uma explanação de ideias exitosa envolve basicamente 3 etapas:  
 Planejamento: compreender o que é uma explanação e suas peculiaridades. Entender 
o  que  leva  uma  explanação  a  dar  errado  e  saber  quais  as  características  de  uma 
explanação que dá certo.  
 Empacotamento: Aprender a montar o contexto de uma apresentação. Usar histórias 
para  humanizar  a  explanação.  Criar  conexões  com  as  informações  prévias  que  os 
ouvintes já possuem. E por fim mostrar detalhes e as informações mais específicas.  
 Apresentação: entender como se ilustra de maneira coerente as explanações.  
 
36 
 
 
Uma explanação difere de uma descrição, de uma definição, instrução, elaboração, relatório ou 
ilustração. A explanação se difere por ser a apresentação de fatos de uma maneira na qual eles 
são  compreensíveis.  O  objetivo  da  explanação  é  fazer  as  pessoas  da  plateia  se  sentirem 
inteligentes  e  não  fazer  com  que  os  ouvintes  pensem  que  o  único  esperto  na  sala  é  o 
apresentador.  
Na explanação deve‐se mostrar o POR QUE uma informação é importante e por que ela faz 
sentido. A explanação se  baseia no empacotamento de  conteúdos de maneira na qual eles 
façam sentido e sejam fáceis de compreender e de aplicar. 
Por	que	as	explanações	falham	
 
Os  dois  maiores  vilões  das  explanações  são  a  falta  de  confiança  e  os  brancos  e  lapsos  de 
memória. A falta de confiança cria uma situação na qual os ouvintes prestam mais atenção na 
forma do que no conteúdo. O foco vira os sinais de nervosismo e fraqueza do apresentador e 
menos o que ele está dizendo. Os brancos e os lapsos de memória são um efeito colateral disso 
tudo. Para ganhar confiança e eliminar os lapsos de memória é importante a repetição e que o 
estudante procure fazer em ambiente controlado o maior número de explanações possíveis. 
Com o tempo a confiança vem. Já para eliminar a descontinuidade dos lapsos de memória, vale 
a pena levar para a sala de aula reportagens, livros, ilustrações que podem ser utilizadas quando 
o apresentador perder “o fio da meada”.  Normalmente, passado o pico do nervosismo e com o 
tempo  ganho  com  o  uso  dos  materiais  adicionais,  o  apresentador  consegue  tocar  sua 
explanação.  
 
37 
 
A	maldição	do	conhecimento	
 
Na coluna Antevisão da revista Harvard Business Review (volume 84, dezembro/2006), Chip e 
Dan Heath falam sobre "A Maldição do Conhecimento". Essa "maldição" normalmente recai 
sobre empresas onde os executivos estão a muito tempo imersos na lógica e convenções do 
negócio. Na tentativa de sintetizar os dados concretos que estão armazenados em suas cabeças, 
estes executivos acabam transmitindo uma mensagem inteligível aos níveis tático e operacional. 
A experiência desenvolvida em Stanford foi a seguinte: Uma turma de voluntários foi dividida 
em dois grupos: um grupo tamborilava e o outro grupo ouvia. Cada membro do primeiro grupo 
tinha que escolher uma canção popular e tamborilar a melodia em uma mesa. O ouvinte tinha 
que descobrir a música. No decorrer do jogo foram tamboriladas 120 canções, apenas três foram 
identificadas corretamente pelos ouvintes, ou seja, um indíce de acerto de 2,5%. O interessante 
é  que,  quando  solicitados  que  estimassem  a  probabilidade  de  acerto  dos  ouvintes,  quem 
tamborilava previa como 50% a probabilidade de acerto. Ou seja, estimavam um acerto a cada 
quatro tentativas, quando na realidade foi um acerto a cada 40 tentativas. 
A explicação para tal discrepância é que ao tamborilar uma canção, a pessoa ouve a melodia em 
sua  cabeça,  já  quem  escuta  não  compreende  mais  do  que  uma  "espécie  bizarra  de  código 
Morse". As canções eram tão óbvias para quem tocava, que as dificuldades dos ouvintes os 
deixaram estupefatos. 
É nesse momento que entra a "maldição do conhecimento". Quando sabemos algo, é difícil 
ignorar essa informação, o que reflete na hora de partilhá‐lo com outras pessoas, pois é difícil 
recriar o estado da mente de outra pessoa. 
Deve‐se  na  medida  do  possível  usar  os  jargões  técnicos  que  somente  as  pessoas  da  área 
conhecem. Se possível, deve‐se usar palavras que as pessoas compreendam e sem nunca quere 
aparecer como o esperto.  
Por  fim,  uma  última  causa  para  uma  explanação  falhar  é  fazer  abordagens  diretas  e  sem 
contexto.  
O	planejamento	de	uma	apresentação		
 
Na etapa de planejamento de uma apresentação, deve‐se partir de 3 premissas:  
 Uso de sentenças diretas e assertivas; 
38 
 
 Deve‐se sempre começar pelas grandes ideias; 
 Achar a maneira mais adequada para comunicar as ideias para a sua audiência. 
 
Se pensarmos no alcance de uma apresentação, atinge‐se um ponto máximo quando inserimos 
em nossa apresentação as pessoas que possuem maior entendimento e aquelas que possuem 
um menor entendimento do assunto.  
Na  figura  acima,  vê‐se  uma  linha  de  A  a  Z  onde  se  tem  uma  direção  adequada  para  a 
apresentação. Deve‐se no início focar  as pessoas de menos entendimento  (A a H) e  depois 
atender aos anseios dos que possuem maior entendimento sobre o assunto (I a Z).  
 
O	empacotamento	da	apresentação	
 
Um  empacotamento  adequado  para  uma  apresentação  é  composto  de  5  etapas:  contexto, 
estória, conexões, descrições e conclusões. Assim usa‐se adequadamente a linha de A a Z e 
envolve‐se todos os ouvintes em uma apresentação.  
 
39 
 
Contexto	
Acertar a dose certa de contexto é o segredo para em uma apresentação impressionar novatos 
e experts no assunto. Para isso é importante levantar o conhecimento prévio da audiência sobre 
um determinado assunto e com isso definir a quantidade de contexto.  
 
O contexto nos ajuda a mostrar por que uma informação é importante, a entender a relevância 
de se compreender e de se estudar um determinado assunto. Após a dose adequada de contexto 
é que se começa a apresentar os detalhes e a informação mais específica de um determinada 
assunto. O contexto mostra o por que, o detalhe mostra o como. É importante, para se manter 
todos os ouvintes conectados a explanação, que o início da explanação, proporcionalmente 
tenha mais “por que ?” do que “como”. Somente quando toda a audiência estiver dentro da 
explanação, que então se comece a inverter o fluxo.  
 
De maneira a fazer uma analogia, pode‐se dizer que a etapa de contexto é o momento de se 
falar sobre as grandes ideias, sobre as macro‐ideias, de se falar sobre a floresta e não sobre as 
peculiaridades e as características de cada uma das árvores. Já na etapa do “como” é que se fala 
sobre as especificidades, sobre as características de cada uma das árvores. Ainda como analogia, 
na etapa de contexto se descreve a casa e na etapa seguinte cada um dos seus cômodos.   
40 
 
Estória	
 
O uso de estória ajuda a humanizar uma explanação. O ingrediente básico de uma estória são 
as pessoas. Fatos dão substância, mas a estória dá significado aos fatos. As etapas de elaboração 
de uma estória são:  
 Identificação de um personagem com o ouvinte 
 Apresentação do problema do personagem 
 Alívio da insatisfação do personagem ao achar a solução de um problema.  
 Convite ao ouvinte a se sentir bem como o personagem 
Um diagrama esquemático de uma estória é apresentado na ilustração abaixo: 
 
Conexões	
 
Se conseguimos conectar uma ideia simples de compreender e que a audiência já conhecia, a 
uma  ideia  nova,  criamos  uma  atmosfera  de  confiança  onde  a  audiência  se  sente  capaz  de 
compreender a nova ideia. Para fazer isso, são interessantes o uso de metáforas e de analogias. 
Analogia : é um processo cognitivo de transferência de informação ou significado de um sujeito 
particular (fonte) para outro sujeito particular (alvo), e também pode significar uma expressão 
linguística correspondendo a este processo. As analogias têm uma forma de expressão própria 
que segue o modelo: A está para B, assim como C está para D. Por exemplo, diz‐se que: "Os 
patins estão para o patinador, assim como os esquis estão para o esquiador", ou seja, a relação 
que os patins estabelecem com o patinador é idêntica à relação que os esquis estabelecem com 
o esquiador. Normalmente, as analogias são fluidas e uma análise mais detalhada poderá revelar 
algumas imperfeições na comparação, afinal, esquiar e patinar são atividades parecidas, mas 
não  são  exatamente  iguais.  A  analogia  tem  um  papel  muito  significativo  na  resolução  de 
problemas,  tomada  de  decisão,  percepção,  memória,  criatividade,  emoção,  explicação  e 
comunicação, geralmente por meio de tarefas básicas, como identificação de lugares, objetos e 
Conheça o João. Ele é 
igual a você.
João tem um 
problema e se sente 
mal por isso. 
Agora João achou 
uma solução e se 
sente bem !
Você gostaria de se 
sentir igual a ele ?
41 
 
pessoas, por exemplo. A linguagem analógica específica engloba exemplificações, comparações, 
metáforas, símiles, alegorias e parábolas, mas não metonímias. A analogia é importante não só 
na  linguagem  diária  e  senso  comum  (provérbios  e  expressões  idiomáticas  podem  fornecer 
exemplos  de  aplicação),  mas  também  na  ciência,  filosofia  e  humanidades.  Os  conceitos  de 
associação,  comparação,  correspondência,  metáfora,  semelhança  e  similitude  estão 
relacionados à analogia. 
Metáfora: é a palavra ou expressão que produz sentidos figurados por meio de comparações 
implícitas.  Ela  pode  dar  um  duplo  sentido  a  frase.  Com  a  ausência  de  uma  conjunção 
comparativa. Exemplos:  
Amor é fogo que arde sem se ver.— Luís de Camões 
Vi sorrir o amor que tu me deste. — Cesário Verde 
 
Descrições	
 
A etapa de descrições é a hora de apresentar os detalhes, o modus operandi, o modus faciendi 
do objeto que está sendo explanado. Aqui é o momento de se falar mais sobre cada árvore em 
si do que especificar ou detalhar a floresta.  
 
Esta é uma etapa muito útil para se falar sobre posicionamentos, sobre táticas, para se detalhar 
processos e priorizar o “como” muito mais do que o “por que ?”. 
Conclusão	da	explanação	
 
•ExplicamAnalogias
•Criam destaquesMetáforas
42 
 
Ao final de todo o processo, o ponto máximo é a realização, onde se detalha na prática como a 
ideia funciona ou como ela pode mudar a vida da audiência. É o momento também de se fazer 
um  convite  a  ação,  e  convidar  as  pessoas  a  estudarem  mais  o  assunto,  contatar  alguém, 
completar um formulário ou experimentar um produto ou serviço. Este é o final da explanação. 
Detalhes	da	apresentação	da	explanação	
Um check‐list interessante sobre a apresentação da apresentação segue abaixo:  
 
Constituem boas práticas para a apresentação deixar clara as suas intenções desde o início, 
solucionar um problema com a sua apresentação, ser breve e assertivo, usar imagens, começar  
devagar e por fim, se divertir com a apresentação.  
Prazo
• Quando a apresentação precisa estar pronta ?
Duração
• Quanto tempo durará a apresentação ?
Lugar
• Onde será a apresentação ?
Formato
• Como a informação deverá ser apresentada ?
Volume de ideias
• Quantas ideias você pode explicar durante o tempo disponível ?
Linguagem
• Qual o nível técnico da apresentação para atender a audiência ?
43 
 
	
	
	
	
	
O	uso	de	imagens	
 
Temos dois hemisférios cerebrais. O direito e o esquerdo. O hemisfério esquerdo representa 
nossa mente verbal, que gosta de expressar ideias através de palavras. Já o hemisfério direito 
representa nossa mente visual que gosta de expressar ideias através de imagens. Pode‐se fazer 
uma analogia com a mente verbal como sendo uma raposa. Já a mente visual é representada 
pelo beija flor.  
 
 
Os  hemisférios  cerebrais  apresentam  especificidades.  O  esquerdo  é  linear,  mais  paciente  e 
analítico. É o hemisfério privilegiado em nossa educação formal visto que trabalhamos ao longo 
de  nossos  anos  de  estudo  representando  muito  mais  ideias  através  de  palavras  do  que  de 
imagens. É também um hemisfério presunçoso, visto que toda vez que não se enxerga a solução 
44 
 
de um problema de maneira linear, há a tendência de se julgar insolúvel tal problema. Este 
hemisfério tem seu enfoque nos detalhes e nas pequenas partes que compõem um todo.  
 
Já o hemisfério direito é espontâneo, espacial e sintético. É o hemisfério menos privilegiado em 
nosso período de educação formal pelo pouco uso das imagens para expressar ideias. É por isso 
que quando usamos este hemisfério predominantemente temos a tendência a devanear e a 
distração. Este hemisfério mantém seu foco no conjunto, em como as partes funcionam em 
conjunto e não isoladamente.  
 
Uma apresentação equilibrada, privilegia o uso harmônico de ideias através de imagens e de 
palavras.  O  desiquilíbrio  deve  ser  evitado.  E  sempre  lembrando,  as  palavras  devem 
predominantemente  apresentar  os  detalhes  de  uma  ideia.  O  todo,  o  contexto,  deve  ser 
predominantemente expresso através de imagens.  
Referências	
 
Lefever, Lee (2013). The art of explanation. Wiley & Sons.  

Apostila criatividadepbl