PROJETO Trator de esteiras TE5B-C3 TAP - Termo de Abertura do Projeto
Nome
Trator de esteiras TE5B-C3
Descrição
Este projeto visa transferir a fabricação dos tratores de esteiras ovais TE5B-C3 fabricado na planta da Espanha para a
planta do Brasil para reduzir os custos de produção e se tornar mais competitivo nos mercados da América Latina,
Africa e China, mercados que não exigem motores com baixa emissão de poluentes.
Justificativa
Os mercados da América Latina, Africa e China vêem mostrando forte crescimento e consequentemente um grande
aumento na demanda de tratores de esteiras ovais sem regulamentação para emissão de poluentes. Para concorrer
neste mercado competitivo e atender boa parte desta demanda, faz-se necessário introduzir o TE5B-C3 na planta do
Brasil para reduzir os custos de produção.
Objetivo S.M.A.R.T.
Introduzir o TE5B-C3 na planta do Brasil com redução de 20% dos custos de produção em relação aos da planta da
Espanha e conquistar 30% do mercado (América Latina, Africa e China).
O prazo para a execução deste projeto é de 2 anos.
Requisitos
Atender o índice de nacionalização de 60%;
O custo de produção deve ficar 20% abaixo dos custos da Espanha;
O trator deverá ser montado na mesma linha de montagem dos demais modelos já fabricados na planta do Brasil;
Designação
O Gerente do Projeto será Lucas Fernando Borges.
Milestones
15/07/2014 - Reunião de Kickoff;
29/10/2014 - Finalização da análise Make or Buy;
29/12/2014 - Finalização da Liberação da lista de materiais no MRP;
16/02/2015 - Entrega do estudo de viabilidade economico-financeiro (comparação custo Espannha x Brasil);
09/07/2015 - Finalização aquisições;
09/08/2015 - Finalização do desenvolvimento do processo de montagem;
20/08/2015 - Inicio montagem dos pilotos;
30/08/2015 - Finalização montagem dos pilotos;
28/02/2016 - Finalização de teste em campo;
30/04/2016 - Finalização da implementação das melhorias encontradas no teste de campo;
15/07/2016 - Inicio produção;
Orçamento
Será destinado para este projeto R$3.000.000 com limite máximo de variação de +10% a serem consumidos até
15/07/2016.
Riscos
- Atraso na entrega de materiais e componentes por falha do fornecedor;
- Canal vermelho na alfândega;
- Incompatibilidade dos materiais nacionalizados ;
- Não atingir indice de nacionalização;
- Queda da demanda do mercado;
Data, Assinatura do Sponsor
30/11/-0001 - Aprovado
OTMMA3 Elias Saura - 16/06/2014 22:24:01
PROJETO Trator de esteiras TE5B-C3 ISH - Registro de Stakeholder
Stakeholder Posição Papel no
Projeto
Email Telefone Celular
Denny A. Walder Diretor Membro da Equipe de
Projeto
denny.walder@ge.com
Elias Saura GP Gerente do Projeto elias@inspetek.com.br
Lucas Fernando
Borges
Engenheiro Residente Membro da Equipe de
Projeto
lucas.borges@rioverde.com.br (19) xxxxx.xxxx (19) xxxxx.xxxx
Maycon Marques
Pereira
Sponsor do Projeto pereira.maycon.m@gmail.com
PROJETO Trator de esteiras TE5B-C3 WBS
C.C. Fase / Pacote de Trabalho Análise M/B
1 Definição
1.1 Análise Make or Buy Make
1.2 Estudo de viabilidade Make
2 Aquisições
2.1 Emissão RFI Make
2.2 Emissão RFQ Make
2.3 Análise resposta cotação Make
2.4 Emissão de contrato Make
2.5 Emissão de pedido de compra Make
3 Piloto
3.1 Desenvolvimento Processo Fabricação Make
3.2 Montagem Piloto Make
3.3 Acompanhamento no campo Make
4 Produção
4.1 Implementação de melhorias Make
4.2 Programação da demanda Make
4.3 Liberação para produção Make
OTMMA3 Elias Saura - 16/06/2014 22:24:01
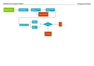
PROJETO Trator de esteiras TE5B-C3 Fluxograma de Iniciação
PROJETO Trator de esteiras TE5B-C3 Fluxograma de Planejamento
PROJETO Trator de esteiras TE5B-C3 Fluxograma de Execução
PROJETO Trator de esteiras TE5B-C3 Fluxograma de Monitoramento & Controle
PROJETO Trator de esteiras TE5B-C3 Fluxograma de Encerramento

Americana-Proj02-Integração-Trator de Esteiras

  • 1.
    PROJETO Trator deesteiras TE5B-C3 TAP - Termo de Abertura do Projeto Nome Trator de esteiras TE5B-C3 Descrição Este projeto visa transferir a fabricação dos tratores de esteiras ovais TE5B-C3 fabricado na planta da Espanha para a planta do Brasil para reduzir os custos de produção e se tornar mais competitivo nos mercados da América Latina, Africa e China, mercados que não exigem motores com baixa emissão de poluentes. Justificativa Os mercados da América Latina, Africa e China vêem mostrando forte crescimento e consequentemente um grande aumento na demanda de tratores de esteiras ovais sem regulamentação para emissão de poluentes. Para concorrer neste mercado competitivo e atender boa parte desta demanda, faz-se necessário introduzir o TE5B-C3 na planta do Brasil para reduzir os custos de produção. Objetivo S.M.A.R.T. Introduzir o TE5B-C3 na planta do Brasil com redução de 20% dos custos de produção em relação aos da planta da Espanha e conquistar 30% do mercado (América Latina, Africa e China). O prazo para a execução deste projeto é de 2 anos. Requisitos Atender o índice de nacionalização de 60%; O custo de produção deve ficar 20% abaixo dos custos da Espanha; O trator deverá ser montado na mesma linha de montagem dos demais modelos já fabricados na planta do Brasil; Designação O Gerente do Projeto será Lucas Fernando Borges. Milestones 15/07/2014 - Reunião de Kickoff; 29/10/2014 - Finalização da análise Make or Buy; 29/12/2014 - Finalização da Liberação da lista de materiais no MRP; 16/02/2015 - Entrega do estudo de viabilidade economico-financeiro (comparação custo Espannha x Brasil); 09/07/2015 - Finalização aquisições; 09/08/2015 - Finalização do desenvolvimento do processo de montagem; 20/08/2015 - Inicio montagem dos pilotos; 30/08/2015 - Finalização montagem dos pilotos; 28/02/2016 - Finalização de teste em campo; 30/04/2016 - Finalização da implementação das melhorias encontradas no teste de campo; 15/07/2016 - Inicio produção; Orçamento Será destinado para este projeto R$3.000.000 com limite máximo de variação de +10% a serem consumidos até 15/07/2016. Riscos - Atraso na entrega de materiais e componentes por falha do fornecedor; - Canal vermelho na alfândega; - Incompatibilidade dos materiais nacionalizados ; - Não atingir indice de nacionalização; - Queda da demanda do mercado; Data, Assinatura do Sponsor 30/11/-0001 - Aprovado OTMMA3 Elias Saura - 16/06/2014 22:24:01
  • 2.
    PROJETO Trator deesteiras TE5B-C3 ISH - Registro de Stakeholder Stakeholder Posição Papel no Projeto Email Telefone Celular Denny A. Walder Diretor Membro da Equipe de Projeto denny.walder@ge.com Elias Saura GP Gerente do Projeto elias@inspetek.com.br Lucas Fernando Borges Engenheiro Residente Membro da Equipe de Projeto lucas.borges@rioverde.com.br (19) xxxxx.xxxx (19) xxxxx.xxxx Maycon Marques Pereira Sponsor do Projeto pereira.maycon.m@gmail.com
  • 3.
    PROJETO Trator deesteiras TE5B-C3 WBS C.C. Fase / Pacote de Trabalho Análise M/B 1 Definição 1.1 Análise Make or Buy Make 1.2 Estudo de viabilidade Make 2 Aquisições 2.1 Emissão RFI Make 2.2 Emissão RFQ Make 2.3 Análise resposta cotação Make 2.4 Emissão de contrato Make 2.5 Emissão de pedido de compra Make 3 Piloto 3.1 Desenvolvimento Processo Fabricação Make 3.2 Montagem Piloto Make 3.3 Acompanhamento no campo Make 4 Produção 4.1 Implementação de melhorias Make 4.2 Programação da demanda Make 4.3 Liberação para produção Make OTMMA3 Elias Saura - 16/06/2014 22:24:01
  • 4.
    PROJETO Trator deesteiras TE5B-C3 Fluxograma de Iniciação
  • 5.
    PROJETO Trator deesteiras TE5B-C3 Fluxograma de Planejamento
  • 6.
    PROJETO Trator deesteiras TE5B-C3 Fluxograma de Execução
  • 7.
    PROJETO Trator deesteiras TE5B-C3 Fluxograma de Monitoramento & Controle
  • 8.
    PROJETO Trator deesteiras TE5B-C3 Fluxograma de Encerramento