PROFESSOR CARLOS
 Motivos que impulsionaram a Reforma 
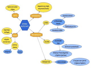
Protestante 
- Novas interpretações da Bíblia 
- Crítica ao comportamento do clero 
 Venda de relíquias sagradas (simonia) 
 Venda de indulgências 
 Falta de preparo do clero
- Nova ética religiosa 
Igreja Católica condenava a 
usura 
- Sentimento nacionalista 
 Conflitos entre a autoridade 
do papa e alguns 
governantes europeus.
Inicio do movimento reformista 
- Martinho Lutero (1483-1546) 
• Desilusão com a Igreja Católica 
• Salvação pela fé 
• Rompimento com a Igreja 
Católica 
- Construção da Basílica de São 
Pedro (indulgências) 
- Escandalizado com a atitude 
do papa, Lutero afixou na porta 
da Igreja de Wittenberg um 
manifesto – 95 teses.
21 Erram, portanto, os pregadores de indulgências que 
afirmam que a pessoa é absolvida de toda pena e salva 
pelas indulgências do papa. 
27 Pregam doutrina humana os que dizem que, tão logo 
tilintar a moeda lançada na caixa, a alma sairá voando 
[do purgatório para o céu]. 
45 Deve-se ensinar aos cristãos que quem vê um carente e 
o negligencia para gastar com indulgências obtém para 
si não as indulgências do papa, mas a ira de Deus. 
82 Por exemplo: por que o papa não evacua o purgatório 
por causa do santíssimo amor e da extrema necessidade 
das almas - o que seria a mais justa de todas as causas -, 
se redime um número infinito de almas por causa do 
funestíssimo dinheiro para a construção da basílica - 
que é uma causa tão insignificante?
 Direito dos fiéis ao livre exame das 
Escrituras Sagradas. 
 As Escrituras Sagradas como caminho para a 
fé cristã; 
 A fé cristã como único caminho para a 
salvação eterna. 
 Não aceitação do culto católico 
 Não adoração de imagens religiosas 
 Não reconhecimento da autoridade do papa 
 Em vez de sete sacramentos só reconheciam o 
batismo e a eucaristia.
 Em 1529, nobres alemães luteranos 
protestaram contra as medidas que 
impediam cada Estado de adotar 
sua própria religião. Foi a partir 
desse protesto que se difundiu o 
nome protestante para designar os 
cristãos não-católicos.
 Novo núcleo do movimento 
reformista 
- Seguindo o exemplo de 
Lutero. 
- Foi governador de Genebra 
na Suíça – Submeteu os 
moradores da cidade a um 
governo que mesclava 
política e religião. 
 Ética calvinista 
 Doutrina da predestinação 
divina
 A REAÇÃO DA IGREJA CATÓLICA 
- Medidas adotadas pela Igreja 
 Ordem dos Jesuítas 
 Concílio de Trento 
- Reunião de bispos, conduzida ou 
aprovada pelo papa, para discutir e 
aprovar questões relacionadas com a 
doutrina ou a disciplina eclesiástica.
 Decisões do Concílio de Trento 
- Reafirmação: 
Sete sacramentos (batismo, crisma, 
eucaristia, matrimônio, penitência, 
ordem e extrema unção) 
Infalibilidade papal 
Monopólio do clero católico na 
interpretação da Bíblia. 
Legitimação da indulgências
 Salvação humana 
Fontes da fé 
missa

Reformas religiosas

  • 1.
  • 3.
     Motivos queimpulsionaram a Reforma Protestante - Novas interpretações da Bíblia - Crítica ao comportamento do clero  Venda de relíquias sagradas (simonia)  Venda de indulgências  Falta de preparo do clero
  • 4.
    - Nova éticareligiosa Igreja Católica condenava a usura - Sentimento nacionalista  Conflitos entre a autoridade do papa e alguns governantes europeus.
  • 5.
    Inicio do movimentoreformista - Martinho Lutero (1483-1546) • Desilusão com a Igreja Católica • Salvação pela fé • Rompimento com a Igreja Católica - Construção da Basílica de São Pedro (indulgências) - Escandalizado com a atitude do papa, Lutero afixou na porta da Igreja de Wittenberg um manifesto – 95 teses.
  • 6.
    21 Erram, portanto,os pregadores de indulgências que afirmam que a pessoa é absolvida de toda pena e salva pelas indulgências do papa. 27 Pregam doutrina humana os que dizem que, tão logo tilintar a moeda lançada na caixa, a alma sairá voando [do purgatório para o céu]. 45 Deve-se ensinar aos cristãos que quem vê um carente e o negligencia para gastar com indulgências obtém para si não as indulgências do papa, mas a ira de Deus. 82 Por exemplo: por que o papa não evacua o purgatório por causa do santíssimo amor e da extrema necessidade das almas - o que seria a mais justa de todas as causas -, se redime um número infinito de almas por causa do funestíssimo dinheiro para a construção da basílica - que é uma causa tão insignificante?
  • 7.
     Direito dosfiéis ao livre exame das Escrituras Sagradas.  As Escrituras Sagradas como caminho para a fé cristã;  A fé cristã como único caminho para a salvação eterna.  Não aceitação do culto católico  Não adoração de imagens religiosas  Não reconhecimento da autoridade do papa  Em vez de sete sacramentos só reconheciam o batismo e a eucaristia.
  • 8.
     Em 1529,nobres alemães luteranos protestaram contra as medidas que impediam cada Estado de adotar sua própria religião. Foi a partir desse protesto que se difundiu o nome protestante para designar os cristãos não-católicos.
  • 9.
     Novo núcleodo movimento reformista - Seguindo o exemplo de Lutero. - Foi governador de Genebra na Suíça – Submeteu os moradores da cidade a um governo que mesclava política e religião.  Ética calvinista  Doutrina da predestinação divina
  • 10.
     A REAÇÃODA IGREJA CATÓLICA - Medidas adotadas pela Igreja  Ordem dos Jesuítas  Concílio de Trento - Reunião de bispos, conduzida ou aprovada pelo papa, para discutir e aprovar questões relacionadas com a doutrina ou a disciplina eclesiástica.
  • 11.
     Decisões doConcílio de Trento - Reafirmação: Sete sacramentos (batismo, crisma, eucaristia, matrimônio, penitência, ordem e extrema unção) Infalibilidade papal Monopólio do clero católico na interpretação da Bíblia. Legitimação da indulgências
  • 12.
     Salvação humana Fontes da fé missa