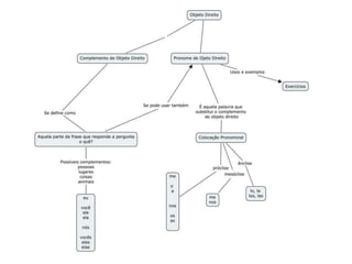
OBJETO DIRETO
Pronomes Oblíquos
Parte I.
Ana M. Avellaneda
Português II
Universidade de Medellin
O que é o complemento de Objeto
Direto?
• É a parte da frase que responde a pergunta
o quê? A resposta pode ser coisa, pessoa, lugar,
animal, etc.
Exemplo:
Minha amiga compra sapatos na loja de calçado
O que ela compra?
Sapatos = Objeto Direito
Tomado de: http://www.flickr.com/photos/julianabattistella/5737617413/
O que é o pronome de Objeto
Direto?
• O que é um pronome?
É uma palavra que substitui um
substantivo
• O que é um pronome de objeto direto?
É um pronome que substitui o
complemento de objeto direto (O.D.)
Exemplo:
Ele vende casas
O que ele vende?
Casas = O.D.
Ele as vende
Tomado de: http://www.flickr.com/photos/nlativy/4960010968/in/photostream/
Em que parte da frase vai o pronome
de objeto direto?
A frase tem um verbo só e está
conjugado:
Minha amiga ajuda você
O.D.
Minha amiga o ajuda
Vai antes do verbo
A
Ver
pronomes
A frase tem dois verbos e o O.D. é me
ou nos:
Você quer ajudar (eu)?
Você quer me ajudar?
Vai entre os dois verbos
Eles vão visitar (nós)
Eles vão nos visitar
B
Ver
pronomes
A frase tem um ou dois verbos, mas
o verbo mais importante está em
infinitivo, além o O.D. é o/os, a/as:
Eu tenho que comprar o livro
Eu quero comprá-lo
Ele quer conhecer sua amiga
Ele que conhecê-la
Nós vamos abrir as janeas
Nós vamos abri-las
Nestes casos o pronome vai ao final
da frase e verbo e pronome mudam.
C
Ver
pronomes
Pronomes de O.D.
Eu
Você
Ele
Ela
Nós
Vocês
Eles
Elas
me
o/a
o
a
nos
os/as
os
as
me
nos
.
.
.
.
.
lo/la
lo
la
.
los/las
los
las
Voltar Voltar Voltar
A B C
Ótima Aula para Assistir
Exercícios
Teoria
Cibergrafia
http://www.colegioweb.com.br/portugues/obje
to-direto-e-objeto-indireto.html
http://www.infoescola.com/portugues/objeto-
direto/
http://www.brasilescola.com/gramatica/colocac
ao-pronominal.htm
http://pt.wikipedia.org/wiki/Complemento_ver
bal

Objeto direto