NEUROANATOMIA
Psic. Pedro Victor Gomes Nóbrega
INTRODUÇÃO
• Neuroanatomia X Neurofisiologia
• Necessidade das divisões anatômicas para o estudo do SN
• Células Nervosas
Célula
•Neurônios
•Gliócitos
Tecido
•Tecido Nervoso
Orgão
•Cérebro,Cerebelo,
Medula etc
Sistema
•Sistema Nervoso
Organismo
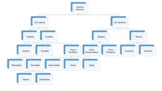
Sistema
Nervoso
S.N. Central
Medula Encéfalo
Cérebro
Telencéfalo Diencéfalo
Tálamo Hipotálamo
Cerebelo
Tronco
Encefálico
Mesencéfalo Ponte Bulbo
S.N. Periférico
Gânglios
S.N.A.
Parassimpático
S.N.A.
Simpático
Nervos
Cranianos Espinhais
SISTEMA NERVOSO
• Sistema responsável pelo processamento de informações e elaboração
de respostas que permitem a interação de um organismo ao meio.
Mantém o equilíbrio do meio interno (homeostase) juntamente com o
sistema endócrino.
• Central: Parte do SN protegida por caixas ósseas, meninges e uma
barreira hematoencefálica. Composto pelo encéfalo e pela medula.
• Periférico: Conecta o SNC ao resto do corpo. Composto por nervos
(12 cranianos e 31 raquidianos), gânglios e terminações nervosas
SISTEMA NERVOSO CENTRAL
ENCÉFALO MEDULA ESPINAL
SISTEMA NERVOSO CENTRAL
• Encéfalo: Centro do SN em todos os animais vertebrados e em muitos
invertebrados
• Medula Espinhal: responsável pelo processo inicial de algumas
informações. Estabelece conexão do SNC com o resto do corpo
através do SNP. Arco reflexo.
CEREBELO
• Região do encéfalo responsável pelo controle do tônus muscular. Ao
organizar o tônus dos músculos, comanda também a nossa organização
postural e o equilíbrio.
TRONCO ENCEFÁLICO
TRONCO ENCEFÁLICO
❖MESENCÉFALO: Recebe informações associadas ao grau de
contração muscular do corpo. Onde se localizam os núcleos de base,
responsáveis pela criação de neurotransmissores.
❖PONTE: Região que controla os reflexos inatos (riso, choro) e faz
conexã com várias áreas do encéfalo.
❖BULBO: Controla os movimentos respiratórios, peristálticos e
batimentos cardíacos.
CÉREBRO
LOBOS CEREBRAIS
❖FRONTAL: planejamento de ações e movimento. Processamento
psicológico. Córtex motor (hemisfério esquerdo controla o lado direito do
corpo e vice-versa) e pré-frontal(julgamento e controle inibitório). Ultimo
lobo a ser mielinizado.
❖PARIETAL: Córtex somatossensorial, relacionado a percepções táteis, de
calor e dor. A parte posterior é secundária,interpreta e integra as
informações recebidas.
❖TEMPORAL: Processamento de informações auditivas.
❖OCCIPTAL: Processamento de informações visuais.
❖DA ÍNSULA: Faz parte do sistema límbico, relaciona-se com os aspectos
emocionais.
SULCOS E GIROS
A FUNÇÃO DOS SULCOS É
DIVIDIR OS LOBOS
FISSURALONGITUDINALE CORPO
CALOSO
TELENCÉFALO
➢Região do cérebro responsável pelos processos psicológicos
(percepção, memória, aprendizagem, inteligência, linguagem,
pensamento etc).
DIENCÉFALO
• Toda região abaixo do corpo caloso, limita-se com o mesencéfalo.
➢Tálamo: retransmissão sináptica ou retransmissão de impulsos
nervosos para a região do córtex.
➢Hipotálamo: controle do metabolismo de uma forma geral (fome,
sede, sono) e libido.

Neuroanatomia Básica

  • 1.
  • 2.
    INTRODUÇÃO • Neuroanatomia XNeurofisiologia • Necessidade das divisões anatômicas para o estudo do SN • Células Nervosas Célula •Neurônios •Gliócitos Tecido •Tecido Nervoso Orgão •Cérebro,Cerebelo, Medula etc Sistema •Sistema Nervoso Organismo
  • 3.
    Sistema Nervoso S.N. Central Medula Encéfalo Cérebro TelencéfaloDiencéfalo Tálamo Hipotálamo Cerebelo Tronco Encefálico Mesencéfalo Ponte Bulbo S.N. Periférico Gânglios S.N.A. Parassimpático S.N.A. Simpático Nervos Cranianos Espinhais
  • 4.
    SISTEMA NERVOSO • Sistemaresponsável pelo processamento de informações e elaboração de respostas que permitem a interação de um organismo ao meio. Mantém o equilíbrio do meio interno (homeostase) juntamente com o sistema endócrino. • Central: Parte do SN protegida por caixas ósseas, meninges e uma barreira hematoencefálica. Composto pelo encéfalo e pela medula. • Periférico: Conecta o SNC ao resto do corpo. Composto por nervos (12 cranianos e 31 raquidianos), gânglios e terminações nervosas
  • 5.
  • 6.
    SISTEMA NERVOSO CENTRAL •Encéfalo: Centro do SN em todos os animais vertebrados e em muitos invertebrados • Medula Espinhal: responsável pelo processo inicial de algumas informações. Estabelece conexão do SNC com o resto do corpo através do SNP. Arco reflexo.
  • 7.
    CEREBELO • Região doencéfalo responsável pelo controle do tônus muscular. Ao organizar o tônus dos músculos, comanda também a nossa organização postural e o equilíbrio.
  • 8.
  • 9.
    TRONCO ENCEFÁLICO ❖MESENCÉFALO: Recebeinformações associadas ao grau de contração muscular do corpo. Onde se localizam os núcleos de base, responsáveis pela criação de neurotransmissores. ❖PONTE: Região que controla os reflexos inatos (riso, choro) e faz conexã com várias áreas do encéfalo. ❖BULBO: Controla os movimentos respiratórios, peristálticos e batimentos cardíacos.
  • 10.
  • 11.
    LOBOS CEREBRAIS ❖FRONTAL: planejamentode ações e movimento. Processamento psicológico. Córtex motor (hemisfério esquerdo controla o lado direito do corpo e vice-versa) e pré-frontal(julgamento e controle inibitório). Ultimo lobo a ser mielinizado. ❖PARIETAL: Córtex somatossensorial, relacionado a percepções táteis, de calor e dor. A parte posterior é secundária,interpreta e integra as informações recebidas. ❖TEMPORAL: Processamento de informações auditivas. ❖OCCIPTAL: Processamento de informações visuais. ❖DA ÍNSULA: Faz parte do sistema límbico, relaciona-se com os aspectos emocionais.
  • 12.
    SULCOS E GIROS AFUNÇÃO DOS SULCOS É DIVIDIR OS LOBOS
  • 13.
  • 14.
    TELENCÉFALO ➢Região do cérebroresponsável pelos processos psicológicos (percepção, memória, aprendizagem, inteligência, linguagem, pensamento etc).
  • 15.
    DIENCÉFALO • Toda regiãoabaixo do corpo caloso, limita-se com o mesencéfalo. ➢Tálamo: retransmissão sináptica ou retransmissão de impulsos nervosos para a região do córtex. ➢Hipotálamo: controle do metabolismo de uma forma geral (fome, sede, sono) e libido.