Manual Técnico
    Condicionadores de Ar
   Série KOS G1 (FCE-QCE)



Versão: 13.12.07
QUADRO DE CARACTERÍSTICAS TÉCNICAS                                                       1
MODELO                                  KOSO7FCEG1 KOSO7QCEG1 KOSO9FCEG1 KOSO9QCEG1 KOS12FCEG1 KOS12QCEG1
                                           Split       Split      Split      Split     Split       Split
Dados Técnicos
Versão                                      Frio      Frio/Quente      Frio       Frio/Quente      Frio       Frio/Quente
Capacidade                    BTU/h         7000       7000/7900       9000        9000/9300      12000       12000/12700
Tensão/Fase                      V        220/mon       220/mon      220/mon        220/mon      220/mon        220/mon
Corrente de operação             A           3,9         3,5/3,4        5,1          4,3/4,1        7,0          5,8/5,7
Consumo                         W           850         750/740        1050         920/880        1350        1250/1230
Vazão de ar                    m³/h         450            450         450             450         600             600
E.E.R                        BTU/hW          8,2        9,3/10,7        8,6         9,8/10,6        8,9         9,6/10,3
Nível de ruído - int/ext.       dB         39/50          39/50       39/52           39/52       42/54           42/54
Compressor                     tipo       Rotativo      Rotativo     Rotativo       Rotativo     Rotativo       Rotativo
Área de aplicação               m²         10-14         10-14        14-21          14-21        18-26          18-26
Dimensões
Unidade interna             (LxAxP)mm   747x250x190   747x250x190   747x250x190   747x250x190   795x270x200   795x270x200
Unidade externa             (LxAxP)mm   700x500x225   700x500x225   700x500x225   700x500x225   795x510x255   795x510x255
Peso líquido - int/ext.         kg         8,5/23        8,5/25        8,5/25        8,5/27        10/32         10/34
Distâncias
Comp. máximo da
tubulação                      m            10            10            10            10            10            10
Desnível máximo                m             5            5              5             5            5              5
Diâmetros
Linha líquida, sucção          pol        1/4;3/8       1/4;3/8       1/4;3/8       1/4;3/8       1/4;1/2       1/4;1/2
2
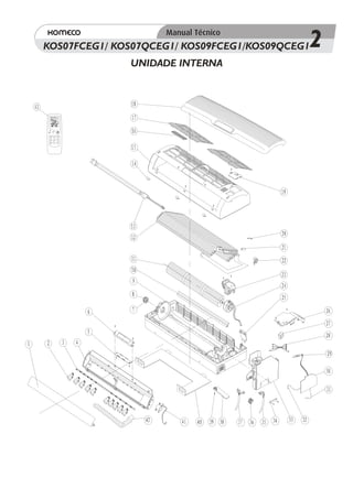
KOS07FCEG1/ KOS07QCEG1/ KOS09FCEG1/KOS09QCEG1
              UNIDADE INTERNA
LISTA DE CÓDIGOS                   3
           KOS 07 FCE G1 - UNIDADE INTERNA
Número   CÓDIGOS                            DESCRIÇÃO
   1     0200321695    GRADE HORIZONTAL
   2     0200321696    GRADE VERTICAL
   3     0200321697    GUIA GRADE VERTICAL
   4     0200321698    BANDEJA EVAPORADORA
   5     0200321699    TAMPA DO DISPLAY
   6     0200321700    ACAB DISPLAY DIGITAL
   7     0200321701    ROL VENT AXIAL
   8     0200321702    CHASSIS EVAPORADORA
   9     0200321703    PLACA GUIA AGUA
  10     0200321704    VENT AXIAL
  11     0200321705    TROCADOR CALOR EVAPORADORA
  12     0200321707    ACAB PARAFAFUSO
  13     0200321708    MOLD PAINEL FRONTAL
         0200321709    FILTRO AR COM ESQUERDO
  14
         0200321710    FILTRO AR COM DIREITO
  15     0200321711    PAINEL FRONTAL
  16     0200321712    TAMPA CONEX ELETRICA
  17     0200321713    FIX SUP SENSOR TEMPERATURA
  18     0200321714    SUP SENS TEMP EVAPORADORA
  19     0200321715    SUP SENS TEMP AMBIENTE
  20     0200321716    FIX MOTOR VENT AXIAL
  21     0200321717    MOTOR VENT AXIAL
  22     0200321718    TAMPA TRAS CHASSI
  23     0200321719    TAMPA CX PCB
  24     0200321720    TRANSF INTERNO
  25     0200321721    CONJ FIOS
  26     0200321723    PLACA DISPLAY
  27     0200321724    PCB
  28     0200321726    SENS TEMP AMBIENTE
  29     0200321727    SENS TEMP EVAPORADORA
  30     0200321728    CX P/ PCB
  31     0200321729    FIX DE FIOS
  32     0200321731    CABO DE ALIMENTACAO
  33     0200321732    BORNES ELETRICA
  34     0200321734    CABO DE INTERLIGACAO ELETRICA
  35     0200321736    PRESILHA TUBO REFRIGERAÇÃO
  36     0200321737    PARAF PRESILHA TUB REFRIGERAÇÃO
  37     0200321738    PLACA DE INSTALACAO
  38     0200321739    MOTOR SWING
  39     0200321740    MANG DRENO
  40     0200321741    CONTR REMOTO SOMENTE FRIO
LISTA DE CÓDIGOS                   4
            KOS 07 QCE G1 - UNIDADE INTERNA
NÚMEROS   CÓDIGOS                           DESCRIÇÕES
    1     0200321695    GRADE HORIZONTAL
    2     0200321696    GRADE VERTICAL
    3     0200321697    GUIA GRADE VERTICAL
    4     0200321698    BANDEJA EVAPORADORA
    5     0200321699    TAMPA DO DISPLAY
    6     0200321700    ACAB DISPLAY DIGITAL
    7     0200321701    ROL VENT AXIAL
    8     0200321702    CHASSIS EVAPORADORA
    9     0200321703    PLACA GUIA AGUA
   10     0200321704    VENT AXIAL
   11     0200321705    TROCADOR CALOR EVAPORADORA
   12     0200321707    ACAB PARAFUSO
   13     0200321708    MOLD PAINEL FRONTAL
          0200321709    FILTRO AR COM ESQUERDO
  14
          0200321710    FILTRO AR COM DIREITA
  15      0200321711    PAINEL FRONTAL
  16      0200321712    TAMPA CONEX ELETRICA
  17      0200321713    FIX SUP SENSOR TEMPERATURA
  18      0200321714    SUP SENS TEMP EVAPORADORA
  19      0200321715    SUP SENS TEMP AMBIENTE
  20      0200321716    FIX MOTOR VENT AXIAL
  21      0200321717    MOTOR VENT AXIAL
  22      0200321718    TAMPA TRAS CHASSI
  23      0200321719    TAMPA CX PCB
  24      0200321720    TRANSF INTERNO
  25      0200321721    CONJ FIOS
  26      0200321723    PLACA DISPLAY
  27      0200321725    PCB
  28      0200321726    SENS TEMP AMBIENTE
  29      0200321727    SENS TEMP EVAPORADORA
  30      0200321728    CX P/ PCB
  31      0200321730    FIX DE FIOS
  32      0200321731    CABO DE ALIMENTACAO
  33      0200321733    BORNES ELETRICA
  34      0200321735    CABO DE INTERLIGACAO ELETRICA
  35      0200321736    PRESILHA TUBO REFRIGERAÇÃO
  36      0200321737    PARAF PRESILHA TUB REFRIGERAÇÃO
  37      0200321738    PLACA DE INSTALACAO
  38      0200321739    MOTOR SWING
  39      0200321740    MANG DRENO
  40      0200321742    CONTR REMOTO QUENTE FRIO
LISTA DE CÓDIGOS                   5
           KOS 09 FCE G1 - UNIDADE INTERNA
NÚMERO   CÓDIGOS                           DESCRIÇÕES
   1     0200321695    GRADE HORIZONTAL
   2     0200321696    GRADE VERTICAL
   3     0200321697    GUIA GRADE VERTICAL
   4     0200321698    BANDEJA EVAPORADORA
   5     0200321699    TAMPA DO DISPLAY
   6     0200321700    ACAB DISPLAY DIGITAL
   7     0200321701    ROL VENT AXIAL
   8     0200321702    CHASSIS EVAPORADORA
   9     0200321703    PLACA GUIA AGUA
  10     0200321704    VENT AXIAL
  11     0200321706    TROCADOR CALOR EVAPORADORA
  12     0200321707    ACAB PARAFUSO
  13     0200321708    MOLD PAINEL FRONTAL
         0200321709    FILTRO AR COM ESQUERDA
  14
         0200321710    FILTRO AR COM DIREITA
  15     0200321711    PAINEL FRONTAL
  16     0200321712    TAMPA CONEX ELETRICA
  17     0200321713    FIX SUP SENSOR TEMPERATURA
  18     0200321714    SUP SENS TEMP EVAPORADORA
  19     0200321715    SUP SENS TEMP AMBIENTE
  20     0200321716    FIX MOTOR VENT AXIAL
  21     0200321717    MOTOR VENT AXIAL
  22     0200321718    TAMPA TRAS CHASSI
  23     0200321719    TAMPA CX PCB
  24     0200321720    TRANSF INTERNO
  25     0200321722    CONJ FIOS
  26     0200321723    PLACA DISPLAY
  27     0200321724    PCB
  28     0200321726    SENS TEMP AMBIENTE
  29     0200321727    SENS TEMP EVAPORADORA
  30     0200321728    CX P/ PCB
  31     0200321729    FIX DE FIOS
  32     0200321731    CABO DE ALIMENTACAO
  33     0200321732    BORNES ELETRICA
  34     0200321734    CABO DE INTERLIGACAO ELETRICA
  35     0200321736    PRESILHA TUBO REFRIGERACAO
  36     0200321737    PARAF PRESILHA TUB REFRIGERACAO
  37     0200321738    PLACA DE INSTALACAO
  38     0200321739    MOTOR SWING
  39     0200321740    MANG DRENO
  40     0200321741    CONTR REMOTO SOMENTE FRIO
LISTA DE CÓDIGOS                   6
            KOS 09 QCE G1 - UNIDADE INTERNA
NÚMEROS   CÓDIGOS                            DESCRIÇÕES
    1     0200321695    GRADE HORIZONTAL
    2     0200321696    GRADE VERTICAL
    3     0200321697    GUIA GRADE VERTICAL
    4     0200321698    BANDEJA EVAPORADORA
    5     0200321699    TAMPA DO DISPLAY
    6     0200321700    ACAB DISPLAY DIGITAL
    7     0200321701    ROL VENT AXIAL
    8     0200321702    CHASSIS EVAPORADORA
    9     0200321703    PLACA GUIA AGUA
   10     0200321704    VENT AXIAL
   11     0200321706    TROCADOR CALOR EVAPORADORA
   12     0200321707    ACAB PARAFUSO
   13     0200321708    MOLD PAINEL FRONTAL
          0200321709    FILTRO AR COM ESQUERDO
  14
          0200321710    FILTRO AR COM DIREITO
  15      0200321711    PAINEL FRONTAL
  16      0200321712    TAMPA CONEX ELETRICA
  17      0200321713    FIX SUP SENSOR TEMPERATURA
  18      0200321714    SUP SENS TEMP EVAPORADORA
  19      0200321715    SUP SENS TEMP AMBIENTE
  20      0200321716    FIX MOTOR VENT AXIAL
  21      0200321717    MOTOR VENT AXIAL
  22      0200321718    TAMPA TRAS CHASSI
  23      0200321719    TAMPA CX PCB
  24      0200321720    TRANSF INTERNO
  25      0200321722    CONJ FIOS
  26      0200321723    PLACA DISPLAY
  27      0200321725    PCB
  28      0200321726    SENS TEMP AMBIENTE
  29      0200321727    SENS TEMP EVAPORADORA
  30      0200321728    CX P/ PCB
  31      0200321730    FIX DE FIOS
  32      0200321731    CABO DE ALIMENTACAO
  33      0200321733    BORNES ELETRICA
  34      0200321735    CABO DE INTERLIGACAO ELETRICA
  35      0200321736    PRESILHA TUBO REFRIGERACAO
  36      0200321737    PARAF PRESILHA TUB REFRIGERACAO
  37      0200321738    PLACA DE INSTALACAO
  38      0200321739    MOTOR SWING
  39      0200321740    MANG DRENO
  40      0200321742    CONTR REMOTO QUENTE FRIO
7
KOS07FCEG1/ KOS07QCEG1/ KOS09FCEG1/KOS09QCEG1
              UNIDADE EXTERNA
LISTA DE CÓDIGOS                  8
           KOS 07 FCE G1 - UNIDADE EXTERNA
Número   CÓDIGOS                            DESCRIÇÃO
   1     0200321743    TELA FRONTAL CD
   2     0200321744    GRAMPO P/ TELA FRONTAL CD
   3     0200321745    TAMPA FRONTAL CD
   4     0200321746    PUXAD PEQUENO
   5     0200321748    PORCA HELICE
   6     0200321749    ARRUELA HELICE
   7     0200321750    HELICE CD
   8     0200321751    MOTOR VENT CD
   9     0200321752    SUP MOTOR VENT CD
  10     0200321753    PROT SUP CD ISOPOR
  11     0200321754    CHASSIS CD
  12     0200321755    COXIM
  13     0200321756    COMPRESSOR
  14     0200321758    PORCA FIX INF COMPRESSOR
  15     0200321759    ARRUELA FIX INF COMPRESSOR
  16     0200321760    PORCA FIX SUP COMPRESSOR
  17     0200321761    TAMPA SUPERIOR CD
  18     0200321762    ESPONJA ACAB SUP CD
  19     0200321763    TAMPA LATERAL ESQUERDA
  20     0200321764    SUP CAPACITORES CD
  21     0200321765    CAP COMPRESSOR
  22     0200321766    FIX CAP COMPRESSOR
  23     0200321767    CAP VENT CD
  24     0200321768    BORNES ELETR CD
  25     0200321770    SUPORTE FIX FIOS CD
  26     0200321771    TROCADOR CALOR CD
  27     0200321775    TELA TRASEIRA
  28     0200321776    TUBO CAPILAR
  29     0200321779    ISOLANTE TERMICO TUBO CAPILAR
  33     0200321784    TUBO DESCARGA
  36     0200321785    TUBO DE SUCCAO
  37     0200321786    VALV LIQUIDO
  38     0200321787    PARAF FIX VALVULAS
  39     0200321788    VALV SUCCAO
  40     0200321789    SUP DA VALVULAS
  41     0200321790    PUXAD GRANDE
  42     0200321791    TAMPA LATERAL DIREITA
  43     0200321792    CONJ FIOS CD
LISTA DE CÓDIGOS                9
           KOS 07 QCE G1 - UNIDADE EXTERNA
NÚMEROS   CÓDIGOS                         DESCRIÇÕES
    1     0200321743   TELA FRONTAL CD
    2     0200321744   GRAMPO P/ TELA FRONTAL CD
    3     0200321745   TAMPA FRONTAL CD
    4     0200321746   PUXAD PEQUENO
    5     0200321748   PORCA HELICE
    6     0200321749   ARRUELA HELICE
    7     0200321750   HELICE CD
    8     0200321751   MOTOR VENT CD
    9     0200321752   SUP MOTOR VENT CD
   10     0200321753   PROT SUP CD ISOPOR
   11     0200321754   CHASSIS CD
   12     0200321755   COXIM
   13     0200321756   COMPRESSOR
   14     0200321758   PORCA FIX INF COMPRESSOR
   15     0200321759   ARRUELA FIX INF COMPRESSOR
   16     0200321760   PORCA FIX SUP COMPRESSOR
   17     0200321761   TAMPA SUPERIOR CD
   18     0200321762   ESPONJA ACAB SUP CD
   19     0200321763   TAMPA LATERAL ESQUERDA
   20     0200321764   SUP CAPACITORES CD
   21     0200321765   CAP COMPRESSOR
   22     0200321766   FIX CAP COMPRESSOR
   23     0200321767   CAP VENT CD
   24     0200321769   BORNES ELETR CD
   25     0200321770   SUPORTE FIX FIOS CD
   26     0200321772   TROCADOR CALOR CD
   27     0200321775   TELA TRASEIRA
   28     0200321776   TUBO CAPILAR
   29     0200321779   ISOLANTE TERMICO TUBO CAPILAR
   30     0200321780   TUBO SAIDA VALV REVERSORA
   31     0200321782   TUBO ENTRADA VALV REVERSORA
   32     0200321783   VALV REVERSORA
   33     0200321784   TUBO DESCARGA
   36     0200321785   TUBO DE SUCCAO
   37     0200321786   VALV LIQUIDO
   38     0200321787   PARAF FIX VALVULAS
   39     0200321788   VALV SUCCAO
   40     0200321789   SUP DA VALVULAS
   41     0200321790   PUXAD GRANDE
   42     0200321791   TAMPA LATERAL DIREIRA
   43     0200321792   CONJ FIOS CD
LISTA DE CÓDIGOS                   10
           KOS 09 FCE G1 - UNIDADE EXTERNA
NÚMERO   CÓDIGOS                            DESCRIÇÕES
   1     0200321743    TELA FRONTAL CD
   2     0200321744    GRAMPO P/ TELA FRONTAL CD
   3     0200321745    TAMPA FRONTAL CD
   4     0200321746    PUXAD PEQUENO
   5     0200321748    PORCA HELICE
   6     0200321749    ARRUELA HELICE
   7     0200321750    HELICE CD
   8     0200321751    MOTOR VENT CD
   9     0200321752    SUP MOTOR VENT CD
  10     0200321753    PROT SUP CD ISOPOR
  11     0200321754    CHASSIS CD
  12     0200321755    COXIM
  13     0200321757    COMPRESSOR
  14     0200321758    PORCA FIX INF COMPRESSOR
  15     0200321759    ARRUELA FIX INF COMPRESSOR
  16     0200321760    PORCA FIX SUP COMPRESSOR
  17     0200321761    TAMPA SUPERIOR CD
  18     0200321762    ESPONJA ACAB SUP CD
  19     0200321763    TAMPA LATERAL ESQUERDA
  20     0200321764    SUP CAPACITORES CD
  21     0200321765    CAP COMPRESSOR
  22     0200321766    FIX CAP COMPRESSOR
  23     0200321767    CAP VENT CD
  24     0200321768    BORNES ELETR CD
  25     0200321770    SUPORTE FIX FIOS CD
         0200321773    TROCADOR CALOR CD
  27     0200321775    TELA TRASEIRA
  28     0200321776    TUBO CAPILAR
  29     0200321779    ISOLANTE TERMICO TUBO CAPILAR
  33     0200321784    TUBO DESCARGA
  36     0200321785    TUBO DE SUCCAO
  37     0200321786    VALV LIQUIDO
  38     0200321787    PARAF FIX VALVULAS
  39     0200321788    VALV SUCCAO
  40     0200321789    SUP DA VALVULAS
  41     0200321790    PUXAD GRANDE
  42     0200321791    TAMPA LATERAL DIREITA
  43     0200321792    CONJ FIOS CD
LISTA DE CÓDIGOS                   11
           KOS 09 QCE G1 - UNIDADE EXTERNA
NÚMEROS   CÓDIGOS                            DESCRIÇÕES
    1     0200321743    TELA FRONTAL COD
    2     0200321744    GRAMPO P/ TELA FRONTAL CD
    3     0200321745    TAMPA FRONTAL CD
    4     0200321746    PUXAD PEQUENO
    5     0200321748    PORCA HELICE
    6     0200321749    ARRUELA HELICE
    7     0200321750    HELICE CD
    8     0200321751    MOTOR VENT CD
    9     0200321752    SUP MOTOR VENT CD
   10     0200321753    PROT SUP CD ISOPOR
   11     0200321754    CHASSIS CD
   12     0200321755    COXIM
   13     0200321757    COMPRESSOR
   14     0200321758    PORCA FIX INF COMPRESSOR
   15     0200321759    ARRUELA FIX INF COMPRESSOR
   16     0200321760    PORCA FIX SUP COMPRESSOR
   17     0200321761    TAMPA SUPERIOR CD
   18     0200321762    ESPONJA ACAB SUP CD
   19     0200321763    TAMPA LATERAL ESQUERDA
   20     0200321764    SUP CAPACITORES CD
   21     0200321765    CAP COMPRESSOR
   22     0200321766    FIX CAP COMPRESSOR
   23     0200321767    CAP VENT CD
   24     0200321769    BORNES ELETR CD
   25     0200321770    SUPORTE FIX FIOS CD
   26     0200321774    TROCADOR CALOR CD
   27     0200321775    TELA TRASEIRA
   28     0200321778    TUBO CAPILAR
   29     0200321779    ISOLANTE TERMICO TUBO CAPILAR
   30     0200321781    TUBO SAIDA VALV REVERSORA
   31     0200321782    TUBO ENTRADA VALV REVERSORA
   32     0200321783    VALV REVERSORA
   33     0200321784    TUBO DESCARGA
   36     0200321785    TUBO DE SUCCAO
   37     0200321786    VALV LIQUIDO
   38     0200321787    PARAF FIX VALVULAS
   39     0200321788    VALV SUCCAO
   40     0200321789    SUP DA VALVULAS
   41     0200321790    PUXAD GRANDE
   42     0200321791    TAMPA LATERAL DIREITA
   43     0200321792    CONJ FIOS CD
KOS12FCEG1 / KOS12QCEG1                12
              UNIDADE INTERNA


          18

41
          17
          16
          15
          14
                                                19
                                                20



          13

          12                               22




                                           23
          11
                                           24
          10                               25
          9
                                           26
          8                                27
          7                                28
          6                                29
                                           30
                                           31
                                           32


     5

     4                                    33
     3                                    34
     2
                                          35
     1
                       40 39 38 37   36
LISTA DE CÓDIGOS                 13
           KOS 12 FCE G1 - UNIDADE INTERNA
NÚMERO    CÓDIGOS                         DESCRIÇÕES
   1     0200321793    GRADE HOR INFERIOR
   2     0200321794    GRADE HOR SUPERIOR
   3     0200321795    GRADE VERTICAL
   4     0200321796    GUIA GRADE VERTICAL
   5     0200321797    BANDEJA EVAPORADORA
   6     0200321798    PLACA ÂNGULO ESQUERDA
   7     0200321799    CHASSIS EVAPORADORA
   8     0200321800    VENT AXIAL
   9     0200321801    ROL VENT AXIAL
  10     0200321802    TROCADOR CALOR EVAP0RADORA
  11     0200321804    SUP ESQ TROCADOR CALOR
  12     0200321806    ACAB PARAFUSO
  13     0200321807    MOLD PAINEL FRONTAL
  14     0200321808    FILTRO AR
  15     0200321809    TAMPA DISPLAY
  16     0200321810    PLACA DISPLAY
  17     0200321811    ACAB DISPLAY DIGITAL
  18     0200321812    PAINEL FRONTAL
  19     0200321813    ISOLANTE TERMICO
  20     0200321814    CONJ CABOS DISPLAY
  21     0200321816    CABO DE ALIMENTACAO
  22     0200321817    TAMPA CONEX ELETRICA
  23     0200321818    SUP SENS TEMPERATURA
  24     0200321819    GRAMPO TUBULACAO
  25     0200321820    SUP DIR TROCADOR DE CALOR
  26     0200321822    FIX MOTOR VENT AXIAL
  27     0200321823    MOTOR VENT AXIAL
  28     0200321824    TAMPA CX PCB
  29     0200321825    PCB
  30     0200321827    TRANSF INTERNO
  31     0200321828    BORNES ELETRICOS
  32     0200321830    CAIXA P/ PCB
  33     0200321831    GRAMPO FIX FIOS
  34     0200321832    ACAB LATERAL DIREITA
  35     0200321833    PLACA DE INSTALACAO
  36     0200321834    PARAF SUP MOTOR SWING
  37     0200321835    MOTOR SWING
  38     0200321836    SUP MOTOR SWING
  39     0200321837    ENGRENAGEM MOTOR SWING
  40     0200321838    MANG DRENO
  41     0200321839    CONTR REMOTO SOMENTE FRIO
LISTA DE CÓDIGOS                   14
            KOS 12 QCE G1 - UNIDADE INTERNA
NÚMEROS   CÓDIGOS                            DESCRIÇÕES
    1     0200321793    GRADE HOR INFERIOR
    2     0200321794    GRADE HOR SUPERIOR
    3     0200321795    GRADE VERTICAL
    4     0200321796    GUIA GRADE VERTICAL
    5     0200321797    BANDEJA EVAPORADORA
    6     0200321798    PLACA ÂNGULO ESQUERDO
    7     0200321799    CHASSIS EVAPORADORA
    8     0200321800    VENT AXIAL
    9     0200321801    ROL VENT AXIAL
   10     0200321803    TROCADOR CALOR EVAPORADORA
   11     0200321805    SUP ESQ TROCADOR CALOR
   12     0200321806    ACAB PARAFUSO
   13     0200321807    MOLD PAINEL FRONTAL
   14     0200321808    FILTRO AR
   15     0200321809    TAMPA DISPLAY
   16     0200321810    PLACA DISPLAY
   17     0200321811    ACAB DISPLAY DIGITAL
   18     0200321812    PAINEL FRONTAL
   19     0200321813    ISOLANTE TERMICO
   20     0200321815    CONJ CABOS DISPLAY
   21     0200321816    CABO DE ALIMENTACAO
   22     0200321817    TAMPA CONEX ELETRICA
   23     0200321818    SUP SENS TEMPERATURA
   24     0200321819    GRAMPO TUBULACAO
   25     0200321821    SUP DIR TROCADOR DE CALOR
   26     0200321822    FIX MOTOR VENT AXIAL
   27     0200321823    MOTOR VENT AXIAL
   28     0200321824    TAMPA CX PCB
   29     0200321826    PCB
   30     0200321827    TRANSF INTERNO
   31     0200321829    BORNES ELETRICO
   32     0200321830    CAIXA P/ PCB
   33     0200321831    GRAMPO FIX FIOS
   34     0200321832    ACAB LATERAL DIREITO
   35     0200321833    PLACA DE INSTALACAO
   36     0200321834    PARAF SUP MOTOR SWING
   37     0200321835    MOTOR SWING
   38     0200321836    SUP MOTOR SWING
   39     0200321837    ENGRENAGEM MOTOR SWING
   40     0200321838    MANG DRENO
   41     0200321840    CONTR REMOTO QUENTE FRIO
KOS12FCEG1 / KOS12QCEG1   15
LISTA DE CÓDIGOS               16
           KOS 12 FCE G1 - UNIDADE EXTERNA
NÚMERO    CÓDIGOS                      DESCRIÇÕES
   1     0200321841    TELA FRONTAL
   2     0200321842    GRAMPO P/ TELA FRONTAL
   3     0200321843    TAMPA FRONTAL
   4     0200321844    PUXAD PEQUENO
   5     0200321845    PORCA HELICE
   6     0200321846    ARRUELA HELICE
   7     0200321847    HELICE CD
   8     0200321849    MOTOR VENT CD
   9     0200321850    SUP MOTOR VENT CD
  10     0200321851    ESPONJA SUPORTE
  11     0200321852    CHASSIS CD
  12     0200321854    COXIM
  13     0200321855    COMPRESSOR
  14     0200321857    ARRUELA COMPRESSOR
  15     0200321859    PORCA COMPRESSOR
  16     0200321861    TAMPA SUPERIOR
  17     0200321862    ACAB LATERAL ESQUERDO
  18     0200321864    ESPONJA ACABAMENTO
  19     0200321865    SUP CAPACITORES CD
  20     0200321867    CAP COMPRESSOR
  21     0200321869    FIX CAP COMPRESSOR
  22     0200321870    BORNES ELETRICO
  23     0200321871    CAP MOTOR VENT CD
  24     0200321872    SUP FIX FIOS CD
  25     0200321873    TELA TRASEIRA
  26     0200321875    TUBO ANEX TROCADOR CALOR CD
  27     0200321876    TUBO ANEX TROCADOR CALOR CD
  28     0200321877    VALVULA DE RETENCAO
  29     0200321878    TROCADOR CALOR COND
  31     0200321880    TUBO ENTR CD
  32     0200321882    TUBO CAPILAR
  33     0200321884    ISOLANTE CAPILAR
  34     0200321886    FILTRO CAPILAR
  35     0200321887    TAMPA LATERAL DIREITA
  36     0200321888    PUXAD GRANDE
  37     0200321889    SUP DAS VALVULAS
  38     0200321890    VALV LIQUIDO
  39     0200321891    VALV SUCCAO
  40     0200321893    PARAF FIX VALVULAS
  41     0200321894    TUBO SAIDA CD
  42     0200321896    TUBO DESCARGA
  43     0200321898    TUBO SUCCAO
  44     0200321900    CONJ FIOS
LISTA DE CÓDIGOS                   17
           KOS 12 QCE G1 - UNIDADE EXTERNA
NÚMEROS   CÓDIGOS                            DESCRIÇÕES
    1     0200321841    TELA FRONTAL
    2     0200321842    GRAMPO P/ TELA FRONTAL
    3     0200321843    TAMPA FRONTAL
    4     0200321844    PUXAD PEQUENO
    5     0200321845    PORCA HELICE
    6     0200321846    ARRUELA HELICE
    7     0200321848    HELICE CD
    8     0200321849    MOTOR VENT CD
    9     0200321850    SUP MOTOR VENT CD
   10     0200321851    ESPONJA SUPORTE
   11     0200321853    CHASSIS CD
   12     0200321854    COXIM KOS
   13     0200321856    COMPRESSOR
   14     0200321858    ARRUELA COMPRESSOR
   15     0200321860    PORCA COMPRESSOR
   16     0200321861    TAMPA SUPERIOR
   17     0200321863    ACAB LATERAL ESQUERDO CD
   18     0200321864    ESPONJA ACABAMENTO
   19     0200321866    SUP CAPACITORES CD
          0200321867    CAP COMPRESSOR
  20
          0200321868    CAP COMPRESSOR
  21      0200321869    FIX CAP COMPRESSOR
  22      0200321870    BORNES ELETRICO
  23      0200321871    CAP MOTOR VENT CD
  24      0200321874    SUP FIX FIOS CD
  25      0200321873    TELA TRASEIRA
  26      0200321875    TUBO ANEX TROCADOR CALOR CD
  27      0200321876    TUBO ANEX TROCADOR CALOR CD
  28      0200321877    VALVULA DE RETENCAO
  29      0200321878    TROCADOR CALOR CD
  30      0200321879    VALVULA REVERSORA
  31      0200321881    TUBO ENTR CD
  32      0200321883    TUBO CAPILAR
  33      0200321885    ISOLANTE CAPILAR
  34      0200321886    FILTRO CAPILAR
  35      0200321887    TAMPA LATERAL DIREITA
  36      0200321888    PUXAD GRANDE
  37      0200321889    SUP DAS VALVULAS
  38      0200321890    VALV LIQUIDO
  39      0200321892    VALV SUCCAO
  40      0200321893    PARAF FIX VALVULAS
  41      0200321895    TUBO SAIDA CD
  42      0200321897    TUBO DESCARGA
  43      0200321899    TUBO SUCCAO
  44      0200321900    CONJ FIOS
AUTO DIAGNÓSTICO                                     18
   UNIDADE INTERNA                         RUNNIN                   TIMER              DISPLAY
Sensor temperatura ambiente em curto     Pisca 1 vez a cada 8
                                                                      Aceso              E2
           ou desconectado                    segundos
 Sensor temperatura evaporadora em       Pisca 2 vez a cada 8
                                                                      Aceso              E3
        curto ou desconectado                 segundos
                                         Pisca 3 vez a cada 8
Proteção por aumento de temperatura                                   Aceso              E8
                                              segundos
                                         Pisca 4 vez a cada 8
           Falha na bomba                                             Aceso              E9
                                              segundos
                                         Pisca 6 vez a cada 8
      Falha no motor ventilador                                       Aceso              E5
                                              segundos
                                         Pisca 7 vez a cada 8
Falha na conexão com a unidade externa                                Aceso              E7
                                              segundos
                                                                Pisca 3 vez a cada 8
            Tampa aberta                       Aceso                                     E0
                                                                     segundos
     Falha no sensor temperatura                                Pisca 4 vez a cada 8
                                               Aceso                                     E1
            condensadora                                             segundos
                                                                Pisca 6 vez a cada 8
       Falha na placa eletronica               Aceso                                     E6
                                                                     segundos
                                                                Pisca 4 vez a cada 6
       Falha na unidade externa                  Aceso                                   E4
                                                                      segundos




   UNIDADE EXTERNA                         RUNNIN                   TIMER              DISPLAY
  Sensor de temperatura em curto ou                             Pisca 1 vez a cada 8
                                               Aceso                                     E2
             desconectado                                            segundos
     Falha no sensor temperatura                                Pisca 2 vez a cada 8
                                               Aceso                                     E3
             condensadora                                            segundos
                                                                Pisca 3 vez a cada 8
 Aumento na corrente do compressor             Aceso                                     E7
                                                                     segundos
     Falha no sensor temperatura                                Pisca 4 vez a cada 8
                                               Aceso                                     E1
            condensadora                                             segundos
                                                                Pisca 2 vez a cada 8
       Falha na placa eletrônica               Aceso                                     E6
                                                                     segundos
                                                                Pisca 7 vez a cada 8
     Sistema de proteção ativada               Aceso                                     E5
                                                                     segundos
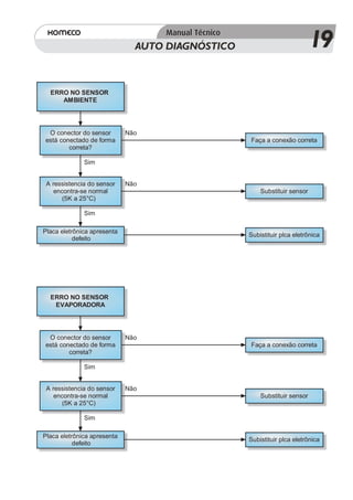
AUTO DIAGNÓSTICO                           19
  ERRO NO SENSOR
     AMBIENTE




 O conector do sensor        Não
está conectado de forma                           Faça a conexão correta
        correta?

              Sim


 A ressistencia do sensor    Não
    encontra-se normal                                Substituir sensor
       (5K a 25°C)

              Sim

Placa eletrônica apresenta
                                                  Subistituir plca eletrônica
           defeito




  ERRO NO SENSOR
   EVAPORADORA




 O conector do sensor        Não
está conectado de forma                           Faça a conexão correta
        correta?

              Sim


 A ressistencia do sensor    Não
    encontra-se normal                                Substituir sensor
       (5K a 25°C)

              Sim

Placa eletrônica apresenta
                                                  Subistituir plca eletrônica
           defeito
AUTO DIAGNÓSTICO                                                       20
Motor ventilador não aciona
Primeira verificação:
1 - Verificar tensão elétrica entre os contatos N e L no borner elétrico;
2 - Motor ventilador funciono no modo refrigeracão




   DESLIGUE E LIGUE A
  ALIMENTAÇÃOELÉTRICA




                                       Sim
     O compressor continua
         funcionado?

                    Não

    Inicie o modo refrigeração                               É possivel detectar tensão de
      com velocidade baixa e                                220V (AC) entres os bornes de        Não
       aguarde três minutos                                velocidade (Baixa, Média, Alta) e o         Substituir placa eletrônica
                                                               Neutro (ponto comum) nos
                                                                  conectores do motor?
                                        Não
O motor ventilador foi acinado?
                                                                              Sim
                    Sim
                                                            Desligue a unidade e movimente       Não
    Motor ventilador funciona
                                                               o ventilador manualmente.                 Substituir o rolamento
          corretamente
                                                              ë possível girar o ventilador?

                                                                              Sim

                                                                                                 Não
                                                             Capacitor do motor ventilador
                                                                                                          Substituir capacitor
                                                          encontra-se em perfeitas condições?

                                                                              Sim

                                                                Substituir motor ventilador
AUTO DIAGNÓSTICO                                                       21
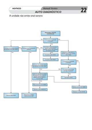
Compressor não opera
Primeira verificação:
1 - Verificar se a temperatura do ambiente não está maior que a temperatura ajustada;




    ENERGIZAR A MÁQUINA




                                        Não
Mensagem de operação aparece?                                                                 Verificar alimentação elétrica

                    Sim

                                        Não
 O compressor atrasa 3 minutos
      antes de acionar?
                                                        Os valores denresistencia dos   Não
                    Sim                              sensores de ambiente e evaporadora       Verificar alimentação elétrica
                                                               estão normais?

       Aguardar 3 minutos                                                  Sim




                                                          Verificar alimentação elétrica       Substituir placa eletrônica
   O compressor recebe tensão       Não
elétrica entre 220-240V do terminal
          no nos contatos?

                    Sim
                                        Não
   Todos os fios do compressor
                                                                                                     Substituir fios
    estão em perfeito estado?
                  Sim
                                   Não
   Os contator do compressor
                                                            Compressor com defeito               Substituir compressor
apresentam valores de resistência?
                 Sim
                                        Não
   O capacitor do compressor
                                                             Capacitor com defeito                Substituir capacitor
      encontra-se normal?
                  Sim
                                        Não
      O rele de sobrecarga
                                                                Rele com defeito                     Substituir rele
       encontra-se normal
                    Sim
                                        Não
O compressor inicia sua operação                            Compressor com defeito               Substituir compressor

                    Sim
 O compressor para de funcionar
     após alguns instantes
                    Sim
   Verificar se a quantidade de
                                        Não
    fluido refrigerante está de
                                                         Falta de fluido ou vazamento         Adicionar fluido refrigerante
  forma correta. A pressão está
             muito alta?

                    Sim
                                        Não
     Compressor com defeito                                                                      Substituir compressor
AUTO DIAGNÓSTICO                                                                             22
            A unidade não emite sinal sonoro




                                                                                         PRESSIONE O BOTÃO
                                                                                            LIGA/DESLIGA




                                                                                Sim                                  Não
                                                                                         O indicador de operação
                                                                                               é indicado?

                                                                                                       Sim

                                                                                       A unidade interna funciona
                                   Não                                 Não     Não
O receptor da unidade interna            Há alguma luz fluorescente                      quando aproximamos o
fica exposto a luz solar direta?                 próxima?                             contrele remodo mais próximo
                                                                                           do receptor de sinal
                 Sim                                   Sim                                             Sim                  Pressione o botao RST no
                                                                                                                           controle remoto com a ponta
                                                                                           As pilhas estão fracas                   de um lápis



                                                                                           As pilhas estão fracas
                                                                                                                                                          Não
                                                                                                                             O indicador de operação
                                                                                                                                   é indicado?

                                                              O receptor da unidade interna
                                                                                                                                          Sim
                                                              fica exposto a luz solar direta?

                                                                               Sim                                   Não
                                                                                                                             A unidade interna emite
                                                                                                                              um bipe e funciona?

                                                              O som de aparelhos de rádios                                                Sim
                                                              são afetados com o sinal do
                                                                controle remoto quando é
                                                               emitido sinal do mesmo a                                         Operação normal
                                                                      5 cm do rádio

                                                                               Sim


                                                               Placa eletrônica com defeito

                                                                                                                                                  Controle remoto com defeito

                                                                Substituir placa eletrônica

                                                                                                                                                   Substituir controle remoto

                                            Mantenha a unidade
     Evite luz solar direta
                                            distante da luz solar
AUTO DIAGNÓSTICO                                                                    23

                                                                             Tipo de problema
    O display da unidade
        está normal?

                Sim                                                                                        Não
                                                                           A unidade está sendo                    Verificar alimentação
                                                                         alimentada eletricamente?               elétrica e fios de conexão
A unidade externa é acionada?

                Sim                                                                      Sim
                                Não
                                         Verificar fiação do
 O compressor é acionado?                                                                                  Não
                                      compressor e do capacitor            A tensão elétrica entre               Verificar fiação da unidade
                                                                          o fios L e N nos bornes?                     interna e externa
                Sim
                                Sim
A unidade interna é acionada?         Normal                                             Sim

                Não
                                                                        Pressione o botão liga/desliga
                                                                             no controle remoto
                                                                                                                    Controle danificado
   Verificar código de erro
    na tabela de códigos
                                                                                                                                  Não

                                                                                                           Não
                                                                           É emitido sinal sonoro
                                                                                                                   O controle funciona?
                                                                                   (bipe)?

                                                                                                                              `
                                                                                         Sim                                      Sim
                                                                  Não
                                                                          O display está desligado?                   PCB funciona?

                                                                                                                                  Não

                                                                        Verifivcar se os fios do display              PCB danificada
                                                                         encontram-se conectados
                                                                                    na PCB
DIAGRAMA ELÉTRICO              24
MODELOS: KOS 07 FCE G1 / KOS 09 FCE G1 / KOS 12 FCE G1
UNIDADE INTERNA




UNIDADE EXTERNA
DIAGRAMA ELÉTRICO               25
MODELOS: KOS 07 QCE G1 / KOS 09 QCE G1 / KOS 12 QCE G1
UNIDADE INTERNA




UNIDADE EXTERNA

Mt kos fce-qce_g1

  • 1.
    Manual Técnico Condicionadores de Ar Série KOS G1 (FCE-QCE) Versão: 13.12.07
  • 2.
    QUADRO DE CARACTERÍSTICASTÉCNICAS 1 MODELO KOSO7FCEG1 KOSO7QCEG1 KOSO9FCEG1 KOSO9QCEG1 KOS12FCEG1 KOS12QCEG1 Split Split Split Split Split Split Dados Técnicos Versão Frio Frio/Quente Frio Frio/Quente Frio Frio/Quente Capacidade BTU/h 7000 7000/7900 9000 9000/9300 12000 12000/12700 Tensão/Fase V 220/mon 220/mon 220/mon 220/mon 220/mon 220/mon Corrente de operação A 3,9 3,5/3,4 5,1 4,3/4,1 7,0 5,8/5,7 Consumo W 850 750/740 1050 920/880 1350 1250/1230 Vazão de ar m³/h 450 450 450 450 600 600 E.E.R BTU/hW 8,2 9,3/10,7 8,6 9,8/10,6 8,9 9,6/10,3 Nível de ruído - int/ext. dB 39/50 39/50 39/52 39/52 42/54 42/54 Compressor tipo Rotativo Rotativo Rotativo Rotativo Rotativo Rotativo Área de aplicação m² 10-14 10-14 14-21 14-21 18-26 18-26 Dimensões Unidade interna (LxAxP)mm 747x250x190 747x250x190 747x250x190 747x250x190 795x270x200 795x270x200 Unidade externa (LxAxP)mm 700x500x225 700x500x225 700x500x225 700x500x225 795x510x255 795x510x255 Peso líquido - int/ext. kg 8,5/23 8,5/25 8,5/25 8,5/27 10/32 10/34 Distâncias Comp. máximo da tubulação m 10 10 10 10 10 10 Desnível máximo m 5 5 5 5 5 5 Diâmetros Linha líquida, sucção pol 1/4;3/8 1/4;3/8 1/4;3/8 1/4;3/8 1/4;1/2 1/4;1/2
  • 3.
  • 4.
    LISTA DE CÓDIGOS 3 KOS 07 FCE G1 - UNIDADE INTERNA Número CÓDIGOS DESCRIÇÃO 1 0200321695 GRADE HORIZONTAL 2 0200321696 GRADE VERTICAL 3 0200321697 GUIA GRADE VERTICAL 4 0200321698 BANDEJA EVAPORADORA 5 0200321699 TAMPA DO DISPLAY 6 0200321700 ACAB DISPLAY DIGITAL 7 0200321701 ROL VENT AXIAL 8 0200321702 CHASSIS EVAPORADORA 9 0200321703 PLACA GUIA AGUA 10 0200321704 VENT AXIAL 11 0200321705 TROCADOR CALOR EVAPORADORA 12 0200321707 ACAB PARAFAFUSO 13 0200321708 MOLD PAINEL FRONTAL 0200321709 FILTRO AR COM ESQUERDO 14 0200321710 FILTRO AR COM DIREITO 15 0200321711 PAINEL FRONTAL 16 0200321712 TAMPA CONEX ELETRICA 17 0200321713 FIX SUP SENSOR TEMPERATURA 18 0200321714 SUP SENS TEMP EVAPORADORA 19 0200321715 SUP SENS TEMP AMBIENTE 20 0200321716 FIX MOTOR VENT AXIAL 21 0200321717 MOTOR VENT AXIAL 22 0200321718 TAMPA TRAS CHASSI 23 0200321719 TAMPA CX PCB 24 0200321720 TRANSF INTERNO 25 0200321721 CONJ FIOS 26 0200321723 PLACA DISPLAY 27 0200321724 PCB 28 0200321726 SENS TEMP AMBIENTE 29 0200321727 SENS TEMP EVAPORADORA 30 0200321728 CX P/ PCB 31 0200321729 FIX DE FIOS 32 0200321731 CABO DE ALIMENTACAO 33 0200321732 BORNES ELETRICA 34 0200321734 CABO DE INTERLIGACAO ELETRICA 35 0200321736 PRESILHA TUBO REFRIGERAÇÃO 36 0200321737 PARAF PRESILHA TUB REFRIGERAÇÃO 37 0200321738 PLACA DE INSTALACAO 38 0200321739 MOTOR SWING 39 0200321740 MANG DRENO 40 0200321741 CONTR REMOTO SOMENTE FRIO
  • 5.
    LISTA DE CÓDIGOS 4 KOS 07 QCE G1 - UNIDADE INTERNA NÚMEROS CÓDIGOS DESCRIÇÕES 1 0200321695 GRADE HORIZONTAL 2 0200321696 GRADE VERTICAL 3 0200321697 GUIA GRADE VERTICAL 4 0200321698 BANDEJA EVAPORADORA 5 0200321699 TAMPA DO DISPLAY 6 0200321700 ACAB DISPLAY DIGITAL 7 0200321701 ROL VENT AXIAL 8 0200321702 CHASSIS EVAPORADORA 9 0200321703 PLACA GUIA AGUA 10 0200321704 VENT AXIAL 11 0200321705 TROCADOR CALOR EVAPORADORA 12 0200321707 ACAB PARAFUSO 13 0200321708 MOLD PAINEL FRONTAL 0200321709 FILTRO AR COM ESQUERDO 14 0200321710 FILTRO AR COM DIREITA 15 0200321711 PAINEL FRONTAL 16 0200321712 TAMPA CONEX ELETRICA 17 0200321713 FIX SUP SENSOR TEMPERATURA 18 0200321714 SUP SENS TEMP EVAPORADORA 19 0200321715 SUP SENS TEMP AMBIENTE 20 0200321716 FIX MOTOR VENT AXIAL 21 0200321717 MOTOR VENT AXIAL 22 0200321718 TAMPA TRAS CHASSI 23 0200321719 TAMPA CX PCB 24 0200321720 TRANSF INTERNO 25 0200321721 CONJ FIOS 26 0200321723 PLACA DISPLAY 27 0200321725 PCB 28 0200321726 SENS TEMP AMBIENTE 29 0200321727 SENS TEMP EVAPORADORA 30 0200321728 CX P/ PCB 31 0200321730 FIX DE FIOS 32 0200321731 CABO DE ALIMENTACAO 33 0200321733 BORNES ELETRICA 34 0200321735 CABO DE INTERLIGACAO ELETRICA 35 0200321736 PRESILHA TUBO REFRIGERAÇÃO 36 0200321737 PARAF PRESILHA TUB REFRIGERAÇÃO 37 0200321738 PLACA DE INSTALACAO 38 0200321739 MOTOR SWING 39 0200321740 MANG DRENO 40 0200321742 CONTR REMOTO QUENTE FRIO
  • 6.
    LISTA DE CÓDIGOS 5 KOS 09 FCE G1 - UNIDADE INTERNA NÚMERO CÓDIGOS DESCRIÇÕES 1 0200321695 GRADE HORIZONTAL 2 0200321696 GRADE VERTICAL 3 0200321697 GUIA GRADE VERTICAL 4 0200321698 BANDEJA EVAPORADORA 5 0200321699 TAMPA DO DISPLAY 6 0200321700 ACAB DISPLAY DIGITAL 7 0200321701 ROL VENT AXIAL 8 0200321702 CHASSIS EVAPORADORA 9 0200321703 PLACA GUIA AGUA 10 0200321704 VENT AXIAL 11 0200321706 TROCADOR CALOR EVAPORADORA 12 0200321707 ACAB PARAFUSO 13 0200321708 MOLD PAINEL FRONTAL 0200321709 FILTRO AR COM ESQUERDA 14 0200321710 FILTRO AR COM DIREITA 15 0200321711 PAINEL FRONTAL 16 0200321712 TAMPA CONEX ELETRICA 17 0200321713 FIX SUP SENSOR TEMPERATURA 18 0200321714 SUP SENS TEMP EVAPORADORA 19 0200321715 SUP SENS TEMP AMBIENTE 20 0200321716 FIX MOTOR VENT AXIAL 21 0200321717 MOTOR VENT AXIAL 22 0200321718 TAMPA TRAS CHASSI 23 0200321719 TAMPA CX PCB 24 0200321720 TRANSF INTERNO 25 0200321722 CONJ FIOS 26 0200321723 PLACA DISPLAY 27 0200321724 PCB 28 0200321726 SENS TEMP AMBIENTE 29 0200321727 SENS TEMP EVAPORADORA 30 0200321728 CX P/ PCB 31 0200321729 FIX DE FIOS 32 0200321731 CABO DE ALIMENTACAO 33 0200321732 BORNES ELETRICA 34 0200321734 CABO DE INTERLIGACAO ELETRICA 35 0200321736 PRESILHA TUBO REFRIGERACAO 36 0200321737 PARAF PRESILHA TUB REFRIGERACAO 37 0200321738 PLACA DE INSTALACAO 38 0200321739 MOTOR SWING 39 0200321740 MANG DRENO 40 0200321741 CONTR REMOTO SOMENTE FRIO
  • 7.
    LISTA DE CÓDIGOS 6 KOS 09 QCE G1 - UNIDADE INTERNA NÚMEROS CÓDIGOS DESCRIÇÕES 1 0200321695 GRADE HORIZONTAL 2 0200321696 GRADE VERTICAL 3 0200321697 GUIA GRADE VERTICAL 4 0200321698 BANDEJA EVAPORADORA 5 0200321699 TAMPA DO DISPLAY 6 0200321700 ACAB DISPLAY DIGITAL 7 0200321701 ROL VENT AXIAL 8 0200321702 CHASSIS EVAPORADORA 9 0200321703 PLACA GUIA AGUA 10 0200321704 VENT AXIAL 11 0200321706 TROCADOR CALOR EVAPORADORA 12 0200321707 ACAB PARAFUSO 13 0200321708 MOLD PAINEL FRONTAL 0200321709 FILTRO AR COM ESQUERDO 14 0200321710 FILTRO AR COM DIREITO 15 0200321711 PAINEL FRONTAL 16 0200321712 TAMPA CONEX ELETRICA 17 0200321713 FIX SUP SENSOR TEMPERATURA 18 0200321714 SUP SENS TEMP EVAPORADORA 19 0200321715 SUP SENS TEMP AMBIENTE 20 0200321716 FIX MOTOR VENT AXIAL 21 0200321717 MOTOR VENT AXIAL 22 0200321718 TAMPA TRAS CHASSI 23 0200321719 TAMPA CX PCB 24 0200321720 TRANSF INTERNO 25 0200321722 CONJ FIOS 26 0200321723 PLACA DISPLAY 27 0200321725 PCB 28 0200321726 SENS TEMP AMBIENTE 29 0200321727 SENS TEMP EVAPORADORA 30 0200321728 CX P/ PCB 31 0200321730 FIX DE FIOS 32 0200321731 CABO DE ALIMENTACAO 33 0200321733 BORNES ELETRICA 34 0200321735 CABO DE INTERLIGACAO ELETRICA 35 0200321736 PRESILHA TUBO REFRIGERACAO 36 0200321737 PARAF PRESILHA TUB REFRIGERACAO 37 0200321738 PLACA DE INSTALACAO 38 0200321739 MOTOR SWING 39 0200321740 MANG DRENO 40 0200321742 CONTR REMOTO QUENTE FRIO
  • 8.
  • 9.
    LISTA DE CÓDIGOS 8 KOS 07 FCE G1 - UNIDADE EXTERNA Número CÓDIGOS DESCRIÇÃO 1 0200321743 TELA FRONTAL CD 2 0200321744 GRAMPO P/ TELA FRONTAL CD 3 0200321745 TAMPA FRONTAL CD 4 0200321746 PUXAD PEQUENO 5 0200321748 PORCA HELICE 6 0200321749 ARRUELA HELICE 7 0200321750 HELICE CD 8 0200321751 MOTOR VENT CD 9 0200321752 SUP MOTOR VENT CD 10 0200321753 PROT SUP CD ISOPOR 11 0200321754 CHASSIS CD 12 0200321755 COXIM 13 0200321756 COMPRESSOR 14 0200321758 PORCA FIX INF COMPRESSOR 15 0200321759 ARRUELA FIX INF COMPRESSOR 16 0200321760 PORCA FIX SUP COMPRESSOR 17 0200321761 TAMPA SUPERIOR CD 18 0200321762 ESPONJA ACAB SUP CD 19 0200321763 TAMPA LATERAL ESQUERDA 20 0200321764 SUP CAPACITORES CD 21 0200321765 CAP COMPRESSOR 22 0200321766 FIX CAP COMPRESSOR 23 0200321767 CAP VENT CD 24 0200321768 BORNES ELETR CD 25 0200321770 SUPORTE FIX FIOS CD 26 0200321771 TROCADOR CALOR CD 27 0200321775 TELA TRASEIRA 28 0200321776 TUBO CAPILAR 29 0200321779 ISOLANTE TERMICO TUBO CAPILAR 33 0200321784 TUBO DESCARGA 36 0200321785 TUBO DE SUCCAO 37 0200321786 VALV LIQUIDO 38 0200321787 PARAF FIX VALVULAS 39 0200321788 VALV SUCCAO 40 0200321789 SUP DA VALVULAS 41 0200321790 PUXAD GRANDE 42 0200321791 TAMPA LATERAL DIREITA 43 0200321792 CONJ FIOS CD
  • 10.
    LISTA DE CÓDIGOS 9 KOS 07 QCE G1 - UNIDADE EXTERNA NÚMEROS CÓDIGOS DESCRIÇÕES 1 0200321743 TELA FRONTAL CD 2 0200321744 GRAMPO P/ TELA FRONTAL CD 3 0200321745 TAMPA FRONTAL CD 4 0200321746 PUXAD PEQUENO 5 0200321748 PORCA HELICE 6 0200321749 ARRUELA HELICE 7 0200321750 HELICE CD 8 0200321751 MOTOR VENT CD 9 0200321752 SUP MOTOR VENT CD 10 0200321753 PROT SUP CD ISOPOR 11 0200321754 CHASSIS CD 12 0200321755 COXIM 13 0200321756 COMPRESSOR 14 0200321758 PORCA FIX INF COMPRESSOR 15 0200321759 ARRUELA FIX INF COMPRESSOR 16 0200321760 PORCA FIX SUP COMPRESSOR 17 0200321761 TAMPA SUPERIOR CD 18 0200321762 ESPONJA ACAB SUP CD 19 0200321763 TAMPA LATERAL ESQUERDA 20 0200321764 SUP CAPACITORES CD 21 0200321765 CAP COMPRESSOR 22 0200321766 FIX CAP COMPRESSOR 23 0200321767 CAP VENT CD 24 0200321769 BORNES ELETR CD 25 0200321770 SUPORTE FIX FIOS CD 26 0200321772 TROCADOR CALOR CD 27 0200321775 TELA TRASEIRA 28 0200321776 TUBO CAPILAR 29 0200321779 ISOLANTE TERMICO TUBO CAPILAR 30 0200321780 TUBO SAIDA VALV REVERSORA 31 0200321782 TUBO ENTRADA VALV REVERSORA 32 0200321783 VALV REVERSORA 33 0200321784 TUBO DESCARGA 36 0200321785 TUBO DE SUCCAO 37 0200321786 VALV LIQUIDO 38 0200321787 PARAF FIX VALVULAS 39 0200321788 VALV SUCCAO 40 0200321789 SUP DA VALVULAS 41 0200321790 PUXAD GRANDE 42 0200321791 TAMPA LATERAL DIREIRA 43 0200321792 CONJ FIOS CD
  • 11.
    LISTA DE CÓDIGOS 10 KOS 09 FCE G1 - UNIDADE EXTERNA NÚMERO CÓDIGOS DESCRIÇÕES 1 0200321743 TELA FRONTAL CD 2 0200321744 GRAMPO P/ TELA FRONTAL CD 3 0200321745 TAMPA FRONTAL CD 4 0200321746 PUXAD PEQUENO 5 0200321748 PORCA HELICE 6 0200321749 ARRUELA HELICE 7 0200321750 HELICE CD 8 0200321751 MOTOR VENT CD 9 0200321752 SUP MOTOR VENT CD 10 0200321753 PROT SUP CD ISOPOR 11 0200321754 CHASSIS CD 12 0200321755 COXIM 13 0200321757 COMPRESSOR 14 0200321758 PORCA FIX INF COMPRESSOR 15 0200321759 ARRUELA FIX INF COMPRESSOR 16 0200321760 PORCA FIX SUP COMPRESSOR 17 0200321761 TAMPA SUPERIOR CD 18 0200321762 ESPONJA ACAB SUP CD 19 0200321763 TAMPA LATERAL ESQUERDA 20 0200321764 SUP CAPACITORES CD 21 0200321765 CAP COMPRESSOR 22 0200321766 FIX CAP COMPRESSOR 23 0200321767 CAP VENT CD 24 0200321768 BORNES ELETR CD 25 0200321770 SUPORTE FIX FIOS CD 0200321773 TROCADOR CALOR CD 27 0200321775 TELA TRASEIRA 28 0200321776 TUBO CAPILAR 29 0200321779 ISOLANTE TERMICO TUBO CAPILAR 33 0200321784 TUBO DESCARGA 36 0200321785 TUBO DE SUCCAO 37 0200321786 VALV LIQUIDO 38 0200321787 PARAF FIX VALVULAS 39 0200321788 VALV SUCCAO 40 0200321789 SUP DA VALVULAS 41 0200321790 PUXAD GRANDE 42 0200321791 TAMPA LATERAL DIREITA 43 0200321792 CONJ FIOS CD
  • 12.
    LISTA DE CÓDIGOS 11 KOS 09 QCE G1 - UNIDADE EXTERNA NÚMEROS CÓDIGOS DESCRIÇÕES 1 0200321743 TELA FRONTAL COD 2 0200321744 GRAMPO P/ TELA FRONTAL CD 3 0200321745 TAMPA FRONTAL CD 4 0200321746 PUXAD PEQUENO 5 0200321748 PORCA HELICE 6 0200321749 ARRUELA HELICE 7 0200321750 HELICE CD 8 0200321751 MOTOR VENT CD 9 0200321752 SUP MOTOR VENT CD 10 0200321753 PROT SUP CD ISOPOR 11 0200321754 CHASSIS CD 12 0200321755 COXIM 13 0200321757 COMPRESSOR 14 0200321758 PORCA FIX INF COMPRESSOR 15 0200321759 ARRUELA FIX INF COMPRESSOR 16 0200321760 PORCA FIX SUP COMPRESSOR 17 0200321761 TAMPA SUPERIOR CD 18 0200321762 ESPONJA ACAB SUP CD 19 0200321763 TAMPA LATERAL ESQUERDA 20 0200321764 SUP CAPACITORES CD 21 0200321765 CAP COMPRESSOR 22 0200321766 FIX CAP COMPRESSOR 23 0200321767 CAP VENT CD 24 0200321769 BORNES ELETR CD 25 0200321770 SUPORTE FIX FIOS CD 26 0200321774 TROCADOR CALOR CD 27 0200321775 TELA TRASEIRA 28 0200321778 TUBO CAPILAR 29 0200321779 ISOLANTE TERMICO TUBO CAPILAR 30 0200321781 TUBO SAIDA VALV REVERSORA 31 0200321782 TUBO ENTRADA VALV REVERSORA 32 0200321783 VALV REVERSORA 33 0200321784 TUBO DESCARGA 36 0200321785 TUBO DE SUCCAO 37 0200321786 VALV LIQUIDO 38 0200321787 PARAF FIX VALVULAS 39 0200321788 VALV SUCCAO 40 0200321789 SUP DA VALVULAS 41 0200321790 PUXAD GRANDE 42 0200321791 TAMPA LATERAL DIREITA 43 0200321792 CONJ FIOS CD
  • 13.
    KOS12FCEG1 / KOS12QCEG1 12 UNIDADE INTERNA 18 41 17 16 15 14 19 20 13 12 22 23 11 24 10 25 9 26 8 27 7 28 6 29 30 31 32 5 4 33 3 34 2 35 1 40 39 38 37 36
  • 14.
    LISTA DE CÓDIGOS 13 KOS 12 FCE G1 - UNIDADE INTERNA NÚMERO CÓDIGOS DESCRIÇÕES 1 0200321793 GRADE HOR INFERIOR 2 0200321794 GRADE HOR SUPERIOR 3 0200321795 GRADE VERTICAL 4 0200321796 GUIA GRADE VERTICAL 5 0200321797 BANDEJA EVAPORADORA 6 0200321798 PLACA ÂNGULO ESQUERDA 7 0200321799 CHASSIS EVAPORADORA 8 0200321800 VENT AXIAL 9 0200321801 ROL VENT AXIAL 10 0200321802 TROCADOR CALOR EVAP0RADORA 11 0200321804 SUP ESQ TROCADOR CALOR 12 0200321806 ACAB PARAFUSO 13 0200321807 MOLD PAINEL FRONTAL 14 0200321808 FILTRO AR 15 0200321809 TAMPA DISPLAY 16 0200321810 PLACA DISPLAY 17 0200321811 ACAB DISPLAY DIGITAL 18 0200321812 PAINEL FRONTAL 19 0200321813 ISOLANTE TERMICO 20 0200321814 CONJ CABOS DISPLAY 21 0200321816 CABO DE ALIMENTACAO 22 0200321817 TAMPA CONEX ELETRICA 23 0200321818 SUP SENS TEMPERATURA 24 0200321819 GRAMPO TUBULACAO 25 0200321820 SUP DIR TROCADOR DE CALOR 26 0200321822 FIX MOTOR VENT AXIAL 27 0200321823 MOTOR VENT AXIAL 28 0200321824 TAMPA CX PCB 29 0200321825 PCB 30 0200321827 TRANSF INTERNO 31 0200321828 BORNES ELETRICOS 32 0200321830 CAIXA P/ PCB 33 0200321831 GRAMPO FIX FIOS 34 0200321832 ACAB LATERAL DIREITA 35 0200321833 PLACA DE INSTALACAO 36 0200321834 PARAF SUP MOTOR SWING 37 0200321835 MOTOR SWING 38 0200321836 SUP MOTOR SWING 39 0200321837 ENGRENAGEM MOTOR SWING 40 0200321838 MANG DRENO 41 0200321839 CONTR REMOTO SOMENTE FRIO
  • 15.
    LISTA DE CÓDIGOS 14 KOS 12 QCE G1 - UNIDADE INTERNA NÚMEROS CÓDIGOS DESCRIÇÕES 1 0200321793 GRADE HOR INFERIOR 2 0200321794 GRADE HOR SUPERIOR 3 0200321795 GRADE VERTICAL 4 0200321796 GUIA GRADE VERTICAL 5 0200321797 BANDEJA EVAPORADORA 6 0200321798 PLACA ÂNGULO ESQUERDO 7 0200321799 CHASSIS EVAPORADORA 8 0200321800 VENT AXIAL 9 0200321801 ROL VENT AXIAL 10 0200321803 TROCADOR CALOR EVAPORADORA 11 0200321805 SUP ESQ TROCADOR CALOR 12 0200321806 ACAB PARAFUSO 13 0200321807 MOLD PAINEL FRONTAL 14 0200321808 FILTRO AR 15 0200321809 TAMPA DISPLAY 16 0200321810 PLACA DISPLAY 17 0200321811 ACAB DISPLAY DIGITAL 18 0200321812 PAINEL FRONTAL 19 0200321813 ISOLANTE TERMICO 20 0200321815 CONJ CABOS DISPLAY 21 0200321816 CABO DE ALIMENTACAO 22 0200321817 TAMPA CONEX ELETRICA 23 0200321818 SUP SENS TEMPERATURA 24 0200321819 GRAMPO TUBULACAO 25 0200321821 SUP DIR TROCADOR DE CALOR 26 0200321822 FIX MOTOR VENT AXIAL 27 0200321823 MOTOR VENT AXIAL 28 0200321824 TAMPA CX PCB 29 0200321826 PCB 30 0200321827 TRANSF INTERNO 31 0200321829 BORNES ELETRICO 32 0200321830 CAIXA P/ PCB 33 0200321831 GRAMPO FIX FIOS 34 0200321832 ACAB LATERAL DIREITO 35 0200321833 PLACA DE INSTALACAO 36 0200321834 PARAF SUP MOTOR SWING 37 0200321835 MOTOR SWING 38 0200321836 SUP MOTOR SWING 39 0200321837 ENGRENAGEM MOTOR SWING 40 0200321838 MANG DRENO 41 0200321840 CONTR REMOTO QUENTE FRIO
  • 16.
  • 17.
    LISTA DE CÓDIGOS 16 KOS 12 FCE G1 - UNIDADE EXTERNA NÚMERO CÓDIGOS DESCRIÇÕES 1 0200321841 TELA FRONTAL 2 0200321842 GRAMPO P/ TELA FRONTAL 3 0200321843 TAMPA FRONTAL 4 0200321844 PUXAD PEQUENO 5 0200321845 PORCA HELICE 6 0200321846 ARRUELA HELICE 7 0200321847 HELICE CD 8 0200321849 MOTOR VENT CD 9 0200321850 SUP MOTOR VENT CD 10 0200321851 ESPONJA SUPORTE 11 0200321852 CHASSIS CD 12 0200321854 COXIM 13 0200321855 COMPRESSOR 14 0200321857 ARRUELA COMPRESSOR 15 0200321859 PORCA COMPRESSOR 16 0200321861 TAMPA SUPERIOR 17 0200321862 ACAB LATERAL ESQUERDO 18 0200321864 ESPONJA ACABAMENTO 19 0200321865 SUP CAPACITORES CD 20 0200321867 CAP COMPRESSOR 21 0200321869 FIX CAP COMPRESSOR 22 0200321870 BORNES ELETRICO 23 0200321871 CAP MOTOR VENT CD 24 0200321872 SUP FIX FIOS CD 25 0200321873 TELA TRASEIRA 26 0200321875 TUBO ANEX TROCADOR CALOR CD 27 0200321876 TUBO ANEX TROCADOR CALOR CD 28 0200321877 VALVULA DE RETENCAO 29 0200321878 TROCADOR CALOR COND 31 0200321880 TUBO ENTR CD 32 0200321882 TUBO CAPILAR 33 0200321884 ISOLANTE CAPILAR 34 0200321886 FILTRO CAPILAR 35 0200321887 TAMPA LATERAL DIREITA 36 0200321888 PUXAD GRANDE 37 0200321889 SUP DAS VALVULAS 38 0200321890 VALV LIQUIDO 39 0200321891 VALV SUCCAO 40 0200321893 PARAF FIX VALVULAS 41 0200321894 TUBO SAIDA CD 42 0200321896 TUBO DESCARGA 43 0200321898 TUBO SUCCAO 44 0200321900 CONJ FIOS
  • 18.
    LISTA DE CÓDIGOS 17 KOS 12 QCE G1 - UNIDADE EXTERNA NÚMEROS CÓDIGOS DESCRIÇÕES 1 0200321841 TELA FRONTAL 2 0200321842 GRAMPO P/ TELA FRONTAL 3 0200321843 TAMPA FRONTAL 4 0200321844 PUXAD PEQUENO 5 0200321845 PORCA HELICE 6 0200321846 ARRUELA HELICE 7 0200321848 HELICE CD 8 0200321849 MOTOR VENT CD 9 0200321850 SUP MOTOR VENT CD 10 0200321851 ESPONJA SUPORTE 11 0200321853 CHASSIS CD 12 0200321854 COXIM KOS 13 0200321856 COMPRESSOR 14 0200321858 ARRUELA COMPRESSOR 15 0200321860 PORCA COMPRESSOR 16 0200321861 TAMPA SUPERIOR 17 0200321863 ACAB LATERAL ESQUERDO CD 18 0200321864 ESPONJA ACABAMENTO 19 0200321866 SUP CAPACITORES CD 0200321867 CAP COMPRESSOR 20 0200321868 CAP COMPRESSOR 21 0200321869 FIX CAP COMPRESSOR 22 0200321870 BORNES ELETRICO 23 0200321871 CAP MOTOR VENT CD 24 0200321874 SUP FIX FIOS CD 25 0200321873 TELA TRASEIRA 26 0200321875 TUBO ANEX TROCADOR CALOR CD 27 0200321876 TUBO ANEX TROCADOR CALOR CD 28 0200321877 VALVULA DE RETENCAO 29 0200321878 TROCADOR CALOR CD 30 0200321879 VALVULA REVERSORA 31 0200321881 TUBO ENTR CD 32 0200321883 TUBO CAPILAR 33 0200321885 ISOLANTE CAPILAR 34 0200321886 FILTRO CAPILAR 35 0200321887 TAMPA LATERAL DIREITA 36 0200321888 PUXAD GRANDE 37 0200321889 SUP DAS VALVULAS 38 0200321890 VALV LIQUIDO 39 0200321892 VALV SUCCAO 40 0200321893 PARAF FIX VALVULAS 41 0200321895 TUBO SAIDA CD 42 0200321897 TUBO DESCARGA 43 0200321899 TUBO SUCCAO 44 0200321900 CONJ FIOS
  • 19.
    AUTO DIAGNÓSTICO 18 UNIDADE INTERNA RUNNIN TIMER DISPLAY Sensor temperatura ambiente em curto Pisca 1 vez a cada 8 Aceso E2 ou desconectado segundos Sensor temperatura evaporadora em Pisca 2 vez a cada 8 Aceso E3 curto ou desconectado segundos Pisca 3 vez a cada 8 Proteção por aumento de temperatura Aceso E8 segundos Pisca 4 vez a cada 8 Falha na bomba Aceso E9 segundos Pisca 6 vez a cada 8 Falha no motor ventilador Aceso E5 segundos Pisca 7 vez a cada 8 Falha na conexão com a unidade externa Aceso E7 segundos Pisca 3 vez a cada 8 Tampa aberta Aceso E0 segundos Falha no sensor temperatura Pisca 4 vez a cada 8 Aceso E1 condensadora segundos Pisca 6 vez a cada 8 Falha na placa eletronica Aceso E6 segundos Pisca 4 vez a cada 6 Falha na unidade externa Aceso E4 segundos UNIDADE EXTERNA RUNNIN TIMER DISPLAY Sensor de temperatura em curto ou Pisca 1 vez a cada 8 Aceso E2 desconectado segundos Falha no sensor temperatura Pisca 2 vez a cada 8 Aceso E3 condensadora segundos Pisca 3 vez a cada 8 Aumento na corrente do compressor Aceso E7 segundos Falha no sensor temperatura Pisca 4 vez a cada 8 Aceso E1 condensadora segundos Pisca 2 vez a cada 8 Falha na placa eletrônica Aceso E6 segundos Pisca 7 vez a cada 8 Sistema de proteção ativada Aceso E5 segundos
  • 20.
    AUTO DIAGNÓSTICO 19 ERRO NO SENSOR AMBIENTE O conector do sensor Não está conectado de forma Faça a conexão correta correta? Sim A ressistencia do sensor Não encontra-se normal Substituir sensor (5K a 25°C) Sim Placa eletrônica apresenta Subistituir plca eletrônica defeito ERRO NO SENSOR EVAPORADORA O conector do sensor Não está conectado de forma Faça a conexão correta correta? Sim A ressistencia do sensor Não encontra-se normal Substituir sensor (5K a 25°C) Sim Placa eletrônica apresenta Subistituir plca eletrônica defeito
  • 21.
    AUTO DIAGNÓSTICO 20 Motor ventilador não aciona Primeira verificação: 1 - Verificar tensão elétrica entre os contatos N e L no borner elétrico; 2 - Motor ventilador funciono no modo refrigeracão DESLIGUE E LIGUE A ALIMENTAÇÃOELÉTRICA Sim O compressor continua funcionado? Não Inicie o modo refrigeração É possivel detectar tensão de com velocidade baixa e 220V (AC) entres os bornes de Não aguarde três minutos velocidade (Baixa, Média, Alta) e o Substituir placa eletrônica Neutro (ponto comum) nos conectores do motor? Não O motor ventilador foi acinado? Sim Sim Desligue a unidade e movimente Não Motor ventilador funciona o ventilador manualmente. Substituir o rolamento corretamente ë possível girar o ventilador? Sim Não Capacitor do motor ventilador Substituir capacitor encontra-se em perfeitas condições? Sim Substituir motor ventilador
  • 22.
    AUTO DIAGNÓSTICO 21 Compressor não opera Primeira verificação: 1 - Verificar se a temperatura do ambiente não está maior que a temperatura ajustada; ENERGIZAR A MÁQUINA Não Mensagem de operação aparece? Verificar alimentação elétrica Sim Não O compressor atrasa 3 minutos antes de acionar? Os valores denresistencia dos Não Sim sensores de ambiente e evaporadora Verificar alimentação elétrica estão normais? Aguardar 3 minutos Sim Verificar alimentação elétrica Substituir placa eletrônica O compressor recebe tensão Não elétrica entre 220-240V do terminal no nos contatos? Sim Não Todos os fios do compressor Substituir fios estão em perfeito estado? Sim Não Os contator do compressor Compressor com defeito Substituir compressor apresentam valores de resistência? Sim Não O capacitor do compressor Capacitor com defeito Substituir capacitor encontra-se normal? Sim Não O rele de sobrecarga Rele com defeito Substituir rele encontra-se normal Sim Não O compressor inicia sua operação Compressor com defeito Substituir compressor Sim O compressor para de funcionar após alguns instantes Sim Verificar se a quantidade de Não fluido refrigerante está de Falta de fluido ou vazamento Adicionar fluido refrigerante forma correta. A pressão está muito alta? Sim Não Compressor com defeito Substituir compressor
  • 23.
    AUTO DIAGNÓSTICO 22 A unidade não emite sinal sonoro PRESSIONE O BOTÃO LIGA/DESLIGA Sim Não O indicador de operação é indicado? Sim A unidade interna funciona Não Não Não O receptor da unidade interna Há alguma luz fluorescente quando aproximamos o fica exposto a luz solar direta? próxima? contrele remodo mais próximo do receptor de sinal Sim Sim Sim Pressione o botao RST no controle remoto com a ponta As pilhas estão fracas de um lápis As pilhas estão fracas Não O indicador de operação é indicado? O receptor da unidade interna Sim fica exposto a luz solar direta? Sim Não A unidade interna emite um bipe e funciona? O som de aparelhos de rádios Sim são afetados com o sinal do controle remoto quando é emitido sinal do mesmo a Operação normal 5 cm do rádio Sim Placa eletrônica com defeito Controle remoto com defeito Substituir placa eletrônica Substituir controle remoto Mantenha a unidade Evite luz solar direta distante da luz solar
  • 24.
    AUTO DIAGNÓSTICO 23 Tipo de problema O display da unidade está normal? Sim Não A unidade está sendo Verificar alimentação alimentada eletricamente? elétrica e fios de conexão A unidade externa é acionada? Sim Sim Não Verificar fiação do O compressor é acionado? Não compressor e do capacitor A tensão elétrica entre Verificar fiação da unidade o fios L e N nos bornes? interna e externa Sim Sim A unidade interna é acionada? Normal Sim Não Pressione o botão liga/desliga no controle remoto Controle danificado Verificar código de erro na tabela de códigos Não Não É emitido sinal sonoro O controle funciona? (bipe)? ` Sim Sim Não O display está desligado? PCB funciona? Não Verifivcar se os fios do display PCB danificada encontram-se conectados na PCB
  • 25.
    DIAGRAMA ELÉTRICO 24 MODELOS: KOS 07 FCE G1 / KOS 09 FCE G1 / KOS 12 FCE G1 UNIDADE INTERNA UNIDADE EXTERNA
  • 26.
    DIAGRAMA ELÉTRICO 25 MODELOS: KOS 07 QCE G1 / KOS 09 QCE G1 / KOS 12 QCE G1 UNIDADE INTERNA UNIDADE EXTERNA