MANUAL DE TREINAMENTO DA CIPA
EM
SAÚDE E SEGURANÇA DO TRABALHO
Este manual foi formulado para treinamento dos integrantes
da CIPA (Titulares, Suplentes e Designados) conforme a
legislação do MTE Nr 05, item 5.33, com conhecimentos
atualizados nas áreas de Investigação, Analise,
Reconhecimento, Controle e Monitoramento das principais
problemáticas que envolvem a Saúde e Segurança dos
Trabalhadores de um modo Geral.
Conteúdos
CIPA Segurança do Trabalho
 Introdução
 Problemática
Desafio 1 - Acidentes e Acidentes de Trabalho
 Introdução ao Desafio 1
 Introdução
 Características
 Causas e conseqüências
 Doença ocupacional
 Gerenciamento de Risco
 Resumo
Desafio 2 - Riscos Ambientais e Prevenções
 Introdução ao Desafio 2
 Introdução
 Classificação dos agentes
 Agentes físicos
 Agentes químicos
 Agentes biológicos
 Riscos ergonômicos
 Riscos mecânicos
 Resumo
Desafio 3 - Organização do Local de Trabalho
 Introdução ao Desafio 3
 Introdução
 Iluminação
 Transporte e armazenamento de materiais
 Sinalização de segurança
 Pisos e escadas
 Resumo
Desafio 4 - Princípios de Higiene e Saúde pessoal e
Ambiental
 Introdução ao Desafio 4
 Princípios de Higiene e Saúde Pessoal
 Princípios de Higiene Industrial
 Riscos ambientais
 Resumo
Desafio 5 - Normas Regulamentadoras
 Introdução ao Desafio 5
 CIPA
 Mapa de risco
 Outras NRs
 Resumo
Desafio 6 - Prevenção e Combate a Incêndio
 Introdução ao Desafio 6
 Fogo
 Princípios básicos
 Métodos de extinção de incêndios
 Classificação dos incêndios
 Providência em caso de incêndio
 Resumo
Desafio 7 - Equipamentos de Proteção
 Introdução ao Desafio 7
 Equipamentos de Proteção Coletiva (EPC)
 Equipamentos de Proteção Individual (EPI)
 Controle e conservação dos EPI’s
 Controle de fornecimento de EPI’s
 Limpeza de EPI’s
 Resumo
Desafio 8 - Primeiros Socorros
 Introdução ao Desafio 8
 Introdução
 Parada respiratória
 Parada cardíaca
 Hemorragias
 Controlando a hemorragia externa
 Queimaduras
 Transporte de acidentados 1/2
 Transporte de acidentados 2/2
 Resumo
 Exercício de Passagem
Fechamento
Referências
Introdução
Bem vindo ao treinamento de CIPA Segurança do Trabalho!
Nos dias de hoje é fundamental para os componentes das CIPAs,
saber garantir a Saúde e Segurança dos colaboradores nos diversos
ambientes de trabalho. Isso não permite só uma melhor e maior
produtividade como também aumenta e melhora os padrões de vida
dos colaboradores das empresas.
Nessa perspectiva os integrantes da CIPA devem possuir o Maximo
de conhecimento possível para assim poderem gerenciar, analisar,
minimizar e até eliminar os riscos presente nos ambientes de
trabalho, alem de como organizar a empresa e em caso de
acidentes saber prestar os primeiro socorros e conseguir lidar com
as mais diversas situações.
Neste Manual você vai aprender as medidas de proteção e controle
relacionados à saúde e segurança, individual e coletiva nos
ambientes de trabalho e conhecer as medidas materiais e humanas
de um modo geral para o desenvolvimento das atividades laborais
nos diversos ambientes de trabalho.
Problemática
João trabalha em uma oficina mecânica totalmente desorganizada. A
arrumação, o depósito de materiais, as proteções das partes rotativas de
algumas máquinas, a limpeza, a organização e os equipamentos de proteção
contra incêndio praticamente não existem. O ambiente não tem sinalização e
está cheio de objetos espalhados pelo chão.
João acreditava que nada poderia acontecer, até o dia em que estava
carregando umas caixas e tropeçou!
Aquele acidente desencadeou uma série de conseqüências, gerando a maior
confusão.
João ao tropeçar nos objetos que estavam espalhados no chão, lançou as
caixas sobre uma pilha de tambores com líquidos inflamáveis. Seu colega que
estava fumando naquele local derrubou o cigarro acesso sobre o líquido e
imediatamente começou a pegar fogo!
Os demais trabalhadores começaram a ficar nervosos com a situação e uma
série de outros acidentes começaram a ocorrer.
Agora que você já viu os problemas ocorridos na oficina de Pedro, está na hora
de resolver os desafios. Vamos lá?
Acidentes e Acidente de trabalho
1/6
Introdução
Como você pôde ver, João tropeçou e caiu, causando a maior confusão e um
grave acidente na oficina onde trabalha. Será que esse acidente poderia ter
sido evitado? Mas o que é acidente?
Para responder a essas e outras perguntas, você vai saber o que são
acidentes e suas características no ambiente de trabalho, bem como a melhor
forma de evitá-los. Vamos lá?
Acidentes e Acidente de trabalho
2/6
Introdução
Um acidente pode ser definido como um acontecimento imprevisto, casual ou
não, que resulta em ferimento, dano, estrago, prejuízo, avaria, ruína etc. Nesse
sentido, é muito importante observar que um acidente não é simples obra do
acaso e pode trazer conseqüências indesejáveis. Em outras palavras:
acidentes podem ser previstos. E, se podem ser previstos, podem ser evitados!
No ambiente de trabalho, pode ocorrer o mesmo. Hoje, cada vez mais pessoas
deixam o serviço por conta de acidentes de trabalho que, com a mínima
atenção e cuidado, poderiam ter sido evitados. Mas o conceito de acidente é
igual ao de acidente de trabalho?
Não. De acordo com a Lei 8213/91, Art. 19 da Legislação de Direito
Previdenciário e com o Decreto nº 611/92 de 21 de julho de 1992, do Ministério
da Previdência e Assistência Social; acidente de trabalho é aquele que
ocorre pelo exercício do trabalho, a serviço da empresa ou pelo exercício
do trabalho dos segurados especiais, provocando lesão corporal ou
perturbação funcional que cause a morte do trabalhador, a perda ou
redução, permanente ou temporária, da capacidade para o trabalho
(invalidez).
Quer saber um pouco mais sobre acidente de trabalho? Vamos lá!
Acidentes e Acidente de trabalho
3/6
Características
Como vimos, acidente do trabalho é toda ocorrência não programada, não
desejada, que pode resultar em danos físicos e/ou funcionais para o
trabalhador e danos materiais e econômicos à empresa e ao meio ambiente.
Existem diversos tipos de acidente de trabalho, conforme segue abaixo:
Com lesão: deixa marcas nas vítimas provocadas pelos ferimentos;
Sem lesão: não promove nenhum tipo de lesão na vítima;
Incapacidade permanente total: a vítima fica totalmente inválida para o
trabalho;
Incapacidade permanente parcial: a vítima tem uma perda parcial da
capacidade para o trabalho. Ex.: A perda de um dedo ou de uma vista;
Acidente com morte: falecimento em função do acidente de trabalho;
Acidente típico: aquele decorrente da característica da atividade
profissional desempenhada pelo acidentado;
De trajeto: ocorrem durante o deslocamento da vítima de casa para o
trabalho ou vice-versa;
Acidente fora do local e da hora do trabalho: na execução de ordem
ou na realização de serviço sob a autoridade da empresa; na prestação
espontânea de qualquer serviço à empresa para lhe evitar prejuízo ou
proporcionar proveito;
Com perda de materiais: todo acidente que envolve uma perda
material que não envolve pessoas. Ex.: Queda de uma esmerilhadeira
de um andaime sobre o piso de concreto.
Acidentes e Acidente de trabalho
4/6
Causas e conseqüências
Diversos fatores podem provocar acidentes de trabalho como falta de
manutenção do maquinário, não utilização de equipamentos de segurança e
até mesmo falta de organização. No entanto, as causas desses tipos de
acidentes podem ser classificadas em três grupos principais: ato abaixo do
padrão, condição abaixo do padrão e fator pessoal de insegurança. Vamos
conhecer melhor cada um deles?
Ato inseguro (ato abaixo ou fora do padrão): são aqueles que
dependem das ações dos homens como fontes causadoras de
acidentes. Ex: deixar de usar equipamento de proteção individual, entrar
em áreas não permitidas e operar máquinas sem estar habilitado.
Condição insegura (condição abaixo ou fora do padrão): são as
condições físicas no ambiente de trabalho que podem gerar acidentes.
Ex: piso escorregadio, ferramentas em mau estado de conservação e
iluminação e ventilação inadequada.
Fator pessoal de insegurança: As pessoas cometem atos inseguros ou
criam condições inseguras ou colaboram para que elas continuem
existindo, pelo seu modo de agir. Ex: desconhecimento dos riscos de
acidentes, treinamento inadequado, excesso de confiança, etc.
A ocorrência dos acidentes de trabalho, independente do tipo que ele seja,
pode gerar conseqüências para a empresa, o trabalhador e a sociedade. Para
o trabalhador, por exemplo, pode causar sofrimento físico, desamparo à família
e incapacidade para o trabalho. Já a empresa pode sofrer com a perda de
faturamento, gasto com serviços médicos e perda de tempo e produtos. Quanto
à sociedade, podem existir impactos como: aumento de impostos e do custo
de vida e perda de elementos produtivos.
2 - ATOS INSEGUROS (ato abaixo ou fora do padrão)
2.6 Roupas folgadas e Adornos
As roupas folgadas, os anéis, jóias, correntinhas,
pendentes e relógios são extremamente perigosos,
para quem trabalha em máquinas, podendo enroscar
em qualquer saliência e com isso levá-lo a movimentos
bruscos ou ser arrastado contra os cilindros/peças em
movimento. Outras causas que podem acarretar o
mesmo tipo de acidente são os panos para limpeza,
ferramentas e outros matériais, que são colocados nos
bolsos e cintura. Os operadores de máquinas não
devem usar as mangas longas ou folgadas nos punhos,
como também as sobras da camisa na cintura.
2.7 Treinamento para Operadores de Máquinas
O treinamento aos novos colegas, que irão operar
máquinas, é muito importante para a segurança do
operador e colegas, como também para o próprio
equipamento. Esse treinamento deve ser ministrado
pelos operadores mais antigos, com grande
conhecimento operacional, enfocando principalmente,
todos os itens que envolvam a prevenção de acidentes.
Todos os colegas que não trabalham numa impressora,
não devem permanecer no local, pois podem se
envolver ou provocar algum acidente. Não opere
máquinas/equipamentos, se não tiver conhecimento
necessário. Qualquer dúvida que tenha do correto
funcionamento da máquina/equipamento, consulte
sempre um operador mais antigo ou sua chefia.
2.8 Ferramentas e Dispositivos Manuais
Todas as ferramentas e dispositivos manuais, se
desgastam com o constante manuseio e para tanto,
devem ser inspecionados freqüentemente verificando o
desgaste e defeitos.
Caso necessário, deverá trocá-los imediatamente.
Qualquer tipo de improvisação no uso de suas
ferramentas e dispositivos manuais, podem se tornar
perigosos, se as mesmas forem utilizadas para outras
finalidades a que elas se destinam. Por isso, certifique-
se que está usando a ferramenta correta.
Por exemplo, não use alicate como martelo ou como
chave fixa, chave de fenda como alavanca, etc.
Conserve-as em boas condições e guarde-as
ordenadamente em local seguro, não carregando-as no
bolso, especialmente as ferramentas cortantes.
2.9 Postura Inadequada
A postura mais adequada para a execução de uma
determinada tarefa é aquela em que você se sinta mais
cômoda possível.
Isso lhe trará um rendimento maior no trabalho e menor
desgaste de energia, isto é, o seu cansaço será menor.
Essa postura correta, implicará em alguns benefícios,
tais como, redução no risco de acidentes do trabalho e
menor possibilidade de adquirir uma doença
profissional.
2.10 Conduta Pessoal
A cortesia, o respeito e a colaboração aos colegas de
trabalho, contribuem para o bom andamento do serviço
e prevenção de acidentes. As brincadeiras, durante o
trabalho, são muito perigosas, pois podem provocar
acidentes graves, além de brigas e discussões entre
colegas.
Portanto, como regra geral, deve-se evitar qualquer tipo
de brincadeira no ambiente de trabalho.
Também deve-se evitar a ingestão de bebidas
alcoólicas, antes e durante a jornada de trabalho, pois
altera os seus reflexos, predispondo-o a acidentes.
3 – CONDIÇÕES INSEGURAS (condição abaixo ou fora do padrão)
3.1 Prevenção
Quando operar máquinas / equipamentos, procure
se certificar de que todas as situações de riscos de
acidentes foram analisadas e eliminadas. Verifique
se todas Condições Inseguras existentes na
máquina / equipamento foram sanadas. Caso
contrário, procure a sua chefia. Para manusear
impressoras de alta velocidade ou qualquer outro
equipamento, o operador tem que estar em
perfeitas condições mentais e boa integridade
física, pois necessita maior atenção e cuidados.
3.2 Ordem, Organização e Limpeza
Um fator muito importante na Prevenção de
Acidentes é a manutenção do nosso local de
trabalho na mais perfeita Ordem, Organização e
Limpeza, que representam a base de segurança. O
trabalho será mais fácil e seguro se o ambiente
estiver em ordem.
Ordem – arrumar todos os seus materiais, de
maneira que quando precise seja de fácil
localização.
Organização – separar os materiais importantes e
eliminar/transferir os desnecessários.
Limpeza – manter tudo sempre limpo, eliminando
os lixos e sujeiras.
O piso deve ser mantido limpo de qualquer
substância que posa torná-lo escorregadio.
Enxugue imediatamente os líquidos derramados.
Lembre-se que além de manter a ordem,
organização e limpeza no seu local de trabalho, as
saídas de emergência e os corredores de
circulação deverão se encontrar livres.
3.3 Líquidos Inflamáveis
O armazenamento de líquidos inflamáveis, como
tintas e solventes, devem ficar em áreas totalmente
isoladas de outros, com materiais diferentes e em
tambores fechados. Nas áreas de impressão, todos
os panos/estopas com resíduos de solventes,
devem ser mantidos em latas metálicas, com
tampas, a fim de se evitar a evaporação de
solventes para o ambiente. Quando se encontrar
exposto aos líquidos inflamáveis, deve-se tomar
todos os cuidados necessários, usando os
Equipamentos de Proteção Individual (E.P.I.)
exigidos e proibir o fumo nesses locais.
3.4 Ventilação
O ambiente deve estar sempre bem ventilado e
arejado em todas as áreas da empresa e
principalmente, no local onde se encontram as
impressoras.
Fator pessoal de insegurança (perfil psicológico fora
ou abaixo do padrão)
As pessoas cometem atos inseguros ou criam condições inseguras ou
colaboram para que elas continuem existindo, pelo seu modo de agir ou
por possuírem muitas das vezes problemas de estresse emocional ou
perfil psicológico fora do padrão ou abaixo dos padrões exigidos para
certas atividades. Ex: desconhecimento dos riscos de acidentes,
treinamento inadequado, excesso de confiança, estresse emocional
ocasionado por problemas pessoais, etc.
Para que se evite estes tipos de problemas o RH junto com a CIPA deve
estar sempre criando diálogos e pesquisas comportamentais na
empresa para se descobrir se existem pessoas com perfis psicológicos
fora ou abaixo dos padrões aceitáveis para exercer suas atividades
diárias,pois o dialogo é fundamental na solução de problemas
relacionados a fatores pessoais.
Acidentes e Acidente de trabalho
5/6
Doença ocupacional
A doença ocupacional está diretamente ligada à modificação na saúde do
trabalhador por causa da atividade desempenhada por ele ou da condição de
trabalho às quais ele está submetido. Dessa forma, ela pode ser classificada
como Doença Profissional ou Doença do Trabalho.
A Doença Profissional é a modificação na saúde do trabalhador,
desencadeada pelo exercício da sua atividade profissional. Por exemplo,
um motorista de caçamba que fica com um problema de coluna por causa de
problemas de postura ao conduzir o veículo.
A Doença do Trabalho é a modificação na saúde do trabalhador,
desencadeada em função de condições especiais em que o trabalho é
realizado e com ele se relaciona diretamente. Por exemplo, um motorista de
caminhão que adquire um problema respiratório, porque trabalha em uma
mineradora e acaba respirando muita poeira.
Investigação de incidente/Acidente
A CIPA deve participar dos vários aspectos relacionados com o estudo dos
acidentes, preocupando-se em analisá-los e elaborando relatórios, registros,
comunicações e sugestões entre outras providências.
O estudo dos acidentes não deve limitar-se àqueles considerados graves.
Pequenos acidentes podem revelar riscos grandes; acidentes sem lesão
podem transformar-se em ocorrências com vitimas. A CIPA deve investir na
identificação de perigos que parecem sem gravidade, mas que poderão tornar-
se fontes de acidentes graves.
A análise dos acidentes fornece dados que se acumulam e possibilitam uma
visão mais correta sobre as condições de trabalho da empresa com indicações
sobre os tipos de acidentes mais comuns, sobre as causas mais atuantes,
medindo a gravidade das conseqüências e revelando os setores que
necessitam de maior atenção da CIPA e do SESMT.
DEFINIÇÕES
Acidente: É aquele que ocorre pelo exercício do trabalho a serviço da empresa
(dentro ou fora dos limites da empresa), provocando lesão corporal,
perturbação funcional, morte perda ou redução permanente ou temporária da
capacidade de trabalho,segundo a previdência social.
Incidente: É aquele que ocorre pelo exercício do trabalho a serviço da
empresa (dentro ou fora dos limites da empresa), envolvendo apenas danos
materiais devem também ser investigados.
PROCEDIMENTO
Uma investigação de acidente/incidente é uma compilação de dados e
informações obtidas através do exame detalhado de um acidente/incidente.
É responsabilidade do Gerente da Área coordenar a Investigação de
Acidente/Incidente, convocando todas as pessoas necessárias, coletando
todas as informações necessárias e preenchendo da maneira mais completa e
correta possível o Comunicado Interno de Incidente/Acidente (parte referente à
investigação).
Durante a investigação do acidente, devem-se tomar alguns cuidados
básicos:
- Isolar o lugar do acidente
- Preservar as evidências para um exame posterior ou de
- Especialista
- Identificar e registrar os elementos de evidência presentes na cena, no
momento do acidente
− Faça com que o acidentado se sinta à vontade
− Se possível, conduza a investigação no local do acidente
− Permita que o acidentado descreva a sua versão do acidente (Não
interrompa a sua descrição)
− Pergunte tudo o que for necessário
− Repita a versão do acidentado para checar que você a entendeu
− Termine a investigação com um comentário positivo, discutindo possíveis
planos de ação.
Toda investigação de acidente deve ser realizada o mais rapidamente possível,
para se aproveitar que os detalhes estejam “claros” na memória. Recomenda-
se um prazo máximo de 48 horas (para finais de semana).
Observação: Todo Acidente deve ser reportado (via telefone, correio
eletrônico, etc.) ao Gerente de Operações e ao Gerente da Empresa até no
máximo 24 horas depois de sucedido.
4. DESCRIÇÃO DO INCIDENTE/ACIDENTE
Deve-se tentar descrever o incidente/acidente da maneira mais precisa
possível, indicando QUEM, O QUE, COMO, QUANDO e ONDE. A descrição do
acidente/incidente “NÃO é uma simples repetição do que foi dito pelo
acidentado”.
Deve-se descrever também os tipos de ferramentas ou equipamentos,
materiais e produtos químicos envolvidos.
5. CAUSAS BÁSICAS
As causas básicas são definidas como a origem dos incidente/acidentes. É
também o ponto que deve ser eliminado para que se possa evitar a repetição
do mesmo tipo de incidente/acidente. As causas básicas mais comuns são
descritas abaixo:
a) Falta de Conhecimento ou Treinamento Inadequado
O funcionário não tem a habilidade ou conhecimento para executar o trabalho
com segurança.
Exemplos:
− Pessoa dirigindo empilhadeira sem ter recebido treinamento
− Pessoa operando máquinas sem ter sido treinada.
b) Cargo Inadequado do Funcionário
O funcionário não é capaz de fazer o trabalho com segurança por faltar-lhe
condições físicas ou emocionais. Exemplo:
− Operador de empilhadeira com problemas auditivos ou visuais
− Pessoa com problemas de coluna levantando carga excessiva
c) Práticas Seguras Não Cumpridas
As práticas seguras existem, mas não são seguidas. Exemplos:
− Colocar as mãos em máquinas em movimento
− Fumar em local com sinalização de Proibido Fumar
d) Projeto Inadequado (Engenharia)
O projeto de um equipamento ou área de trabalho não considerou itens de
segurança ou fatores humanos (ergonômicos). Exemplos:
− Guarda de proteção inadequada ou ausente
− O funcionário torceu o pé, pois tem que descer a cada minuto um degrau de
50 cm.
e) EPI Inadequado
Os Equipamentos de Proteção Individual (EPI) não foram fornecidos ou são
inadequados. Exemplos:
− Luvas de pano para manusear produtos corrosivos
− Capacetes de alumínio para eletricistas
f) Inspeção/Manutenção Inadequada
Equipamentos críticos ou de proteção não são bem mantidos ou as inspeções
são ineficazes.
Exemplos:
− Guardas de proteção em estado precário
− Empilhadeiras sem freio
− Máquinas com fios elétricos descascados
g) Compra Inadequada ou Inferior
Não existe um sistema para assegurar que os equipamentos/materiais
comprados cumpram sua função com segurança. Exemplos:
− Cabos de aço de qualidade inferior quebraram e causaram um ferimento no
pé de um funcionário.
h) Recompensa Inadequada (Incentivar Insegurança)
O sistema de recompensa e reconhecimento não incentiva formas seguras de
trabalho. Exemplos:
− O funcionário estava com pressa de terminar uma manutenção e acabou se
machucando com uma ferramenta.
i) Método Inseguro
O procedimento adotado como correto mostra uma falha que pode levar a
incidentes/acidentes.
Exemplos:
− O procedimento indica o uso de uma chave de boca e o funcionário se
machuca ao utilizá-la; a chave mais segura para aquele tipo de trabalho seria
uma chave estrela.
A investigação e análise compõem-se de:
Relatório de Investigação e Análise de Acidentes
- Registro da descrição, características e causas
(vide Anexo B da NBR 14.280);
Comunicação de Acidentes do Trabalho
- CAT - Comunicação de Acidente de Trabalho feito pela empresa. Ver a nova
versão (26/02/99) da CAT veja no site da previdência social.
Cadastro de Acidentado
- Registro para elaboração de estatísticas junto ao INSS.
Segundo a NBR 14.280, da ABNT, terminologia:
Lesão Pessoal: Qualquer dano sofrido pelo organismo humano, como
conseqüência de acidente de trabalho.
Natureza da Lesão: Expressão que identifica a lesão, segundo suas
características principais (Exemplos: escoriação, luxação, fratura, asfixia,
distensão, queimadura, afogamento, estrangulamento, ferimento, contusão,
efeito imediato de radiação).
Localização da Lesão: Indicação da sede da lesão (Exemplos: cabeça, olho,
face, testa, tronco, ombro, membros superiores, dedo, mão, membros
inferiores, joelho, perna, pé).
Lesão Imediata: Lesão que se manifesta no momento do acidente.
Lesão Mediata (lesão tardia): Lesão que se manifesta após o acidente.
Doença do Trabalho: Doença decorrente do exercício continuado ou
intermitente de atividade laborativa, capaz de provocar lesão por ação mediata.
Doença Profissional: Doença do trabalho causada pelo exercício de atividade
específica, constante em relação oficial (Exemplos: Surdez, Pneumoconiose,
Asbestose, DORT, etc.).
Morte: Cessação da capacidade de trabalho pela perda da vida, independente
do tempo decorrido desde a lesão.
Tratamento Estatístico
Para um estudo mais cuidadoso a respeito de acidentes é necessário juntar
dados e colocá-los em condições de se prestarem a comparações destinadas a
acompanhar a evolução dos problemas relativos a acidentes. Esses dados são
as estatísticas. Antes, porém, é necessário que se tenha as definições do que
são dias perdidos e dias debitados, para que se possam fazer os cálculos
estatísticos.
Os cálculos, no Brasil, são feitos segundo dados e fórmulas presentes na
norma NBR-14.280: Cadastro de Acidentes do Trabalho – Procedimento e
Classificação, da ABNT - Associação Brasileira de Normas Técnicas.
Definições
Dias perdidos Segundo a NBR 14.280, da ABNT trata-se dos dias corridos de
afastamento do trabalho em virtude de lesão pessoal, exceto o dia do acidente
e o dia da volta ao trabalho.
Dias debitados Segundo a NBR 14.280, da ABNT trata-se dos dias que se
debitam, por incapacidade permanente ou morte, para o cálculo do tempo
computado. Eles representam uma perda, um prejuízo econômico, que tem por
cálculo base uma média de vida ativa do trabalhador,calculada em vinte anos
ou 6.000 seis mil dias.
Cálculos dos Acidentes de Trabalho
Incidência Cumulativa (IC):
A Incidência Cumulativa constitui-se na estimativa do risco de um individuo
acidentar-se em determinada população e em determinado intervalo de tempo:
IC = I
N
I = Número de acidentes do trabalho ocorridos
N = Número de trabalhadores expostos no início do estudo, em determinado
intervalo de tempo.
Exemplo: Em uma fábrica de vidro com 1200 funcionários no ano de 2006
ocorreram 10 acidentes do trabalho:
IC = 10 = 0,0083 ou 0,83 % ao ano
1200
Densidade de Incidência (DI):
Constitui-se em um indicador mais acurado, pois no denominador considera o
número de horas trabalhadas e a “entrada” e “saída” da população
trabalhadora investigada:
DI = Número de acidentes do trabalho x 100.000 ou 1.000.000
Número de horas homens trabalhadas
A dinâmica da população trabalhadora em estudo, no intervalo de tempo
considerado é levada em conta para obtenção do denominador. O trabalhador
demitido, ou o tempo de afastamento dos acidentados deixam de contribuir
para o denominador em termos de horas-homem trabalhadas. A densidade de
incidência reflete a velocidade com que parte da população estudada acidenta-
se.
Neste cálculo quando não se tem a exatidão das horas trabalhadas pode-se
considerar a jornada semanal de 44h da legislação e o total de 4,5 semanas ao
mês para estimar o cálculo das horas trabalhadas.
Coeficiente de Mortalidade por Acidente de Trabalho (CMAT):
O coeficiente de mortalidade por acidente do trabalho é obtido por:
CMAT = Número de óbitos por acidentes do trabalho
População trabalhadora exposta (número médio)
Coeficiente de Letalidade:
É um indicador que mede a capacidade de um agravo a saúde levar a óbito:
Letalidade = Número acidentes fatais
Número de acidentes ocorridos
Em ambos os casos deve ser considerado um determinado período de
tempo.
Coeficiente de Gravidade:
O objetivo deste coeficiente é permitir avaliação da Gravidade das perdas
acarretadas pelos acidentes de trabalho:
CG =
Número de dias perdidos por acidentes do trabalho + Nº de dias debitados
Horas-Homens de exposição ao risco
Para não trabalhar com números pequenos multiplica-se o quociente obtido por
100.000(ou por 1.000.000), obtendo-se o número de dias perdidos por 100.000
horas-homens trabalhadas.
Os dias debitados só aparecem quando o acidente resulta morte ou
incapacidade total ou permanente ou incapacidade parcial permanente. Nesses
casos, é preciso consultar a tabela especial para o cálculo dos dias debitados
segundo a natureza das lesões.
Exemplo:
Se numa indústria houve trinta ( 30 ) dias perdidos com acidentes, em um mês
com 100.000 homens – horas - trabalhadas, o CG será calculado da seguinte
forma:
CG = 30 X 1.000.000 = 300
100.000
Seriam 300 dias perdidos em 1.000.000 (um milhão) de horas trabalhadas.
2) Se em um dos acidentes ocorreu uma lesão que provocou uma
incapacidade parcial permanente com 300 ( trezentos ) dias debitados, o
cálculo passará a ser este:
CG = 330 X 1.000.000 = 3.300
100.000
Obs.: Deve ser expressa em números inteiros.
Taxa de Freqüência:
Representa o número de acidentados, com perda de tempo, que podem
ocorrer em cada milhão de homens – horas - trabalhadas. A fórmula é a
seguinte:
Número de acidentados com perda de tempo X 1.000.000
Horas-Homens de exposição ao risco
Ex.: Se numa fábrica houve em um mês 5 acidentes com perda de tempo e
nesse mês foram trabalhadas 100.000 ( cem mil ) horas, o cálculo será feito da
seguinte maneira:
TF = 5 x 1.000.000 = 50,00
100.000
A Taxa de Freqüência será 50,00. A multiplicação por um milhão se presta a
tornar possível a comparação das Taxas de Freqüência entre departamentos
de uma mesma empresa, entre empresas diferentes e mesmo entre empresas
de países diversos desde que usem o mesmo sistema de cálculo.
Obs.: Deve ser expressa com aproximação de centésimos.
Todos os cálculos aqui apresentados devem ser realizados em conjunto, ou
seja, SESMT e CIPA pode-se também com o apoio do RH e Administração
serem realizados cálculos de estudo dos acidentes com perdas materiais para
assim se ter uma noção das perdas matérias que envolvem os acidentes de
trabalho, pois todo o tipo de acidente que gera qualquer tipo de perda deve ser
estudado para que não venham a ocorrer novamente.
A CIPA, SESMT e a GERENCIA são responsáveis solidários nas investigações
de Acidentes/Incidentes, pois atuando juntos conseguem chegar às causas
principais que levaram a ocorrência de sinistros, a CIPA obtendo a colaboração
dos trabalhadores no local do acidente o SESMT com suas habilidades
técnicas na análise e investigação e a GERENCIA com os recursos financeiros
relacionados a gastos gerados pela investigação, com a união destas três
forças conseguiremos reduzir os acidentes de trabalho e os óbitos que vem
ocorrendo nas empresas, diversas vidas serão salvas e famílias não perderão
chefes e donas de casas e nem filhos e esposas perderão seus parentes
queridos.
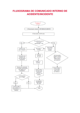
FLUXOGRAMA DE COMUNICADO INTERNO DE
ACIDENTE/INCIDENTE
Modelo de relatório de Investigação de Incidentes/Acidentes
Acidentes e Acidente de trabalho
6/6
Gerenciamento de Risco
Para controlar a ocorrência de acidentes de trabalho e, dessa forma, preservar
a saúde dos funcionários e, conseqüentemente, a produtividade da empresa; é
necessário fazer o gerenciamento de risco. Esse tipo de gerenciamento visa à
identificação e avaliação de todos os perigos atuais e futuros ocorridos no
ambiente de trabalho.
Atualmente, diversas técnicas de identificação de perigos e avaliações de
riscos são utilizadas em todo o mundo. As mais conhecidas são:
Análise preliminar de riscos (APR);
Hazard and Operability Studies (HAZOP);
Análise da Árvore de Falhas (AAF).
Análise do Modo de Falha e Efeito (FMEA).
Essas metodologias vão auxiliar a descobrir que tipo de riscos o funcionário da
empresa corre no ambiente de trabalho, bem como o que fazer para eliminar
esses riscos e diminuir as possíveis situações de perigo.
A identificação de perigo e a avaliação de riscos são de fundamental
importância para a empresa, pois, se mal feitas, todas as ações decorrentes
serão realizadas de forma inadequada ou incompleta. E isso pode significar
perdas materiais e/ou pessoais.
APR AAF
FMEAHAZOP
Modelos de Planilhas para Gerenciamento de Riscos
NºRegistro
Fontes de
Risco
Possíveis
Falhas
Efeitos
Requisitos
Probabilidadede
Ocorrência
Danosa
Severidadedo
Dano
Prioridade
deAção
Orientações
Responsável
Tempo
Provável
de
Execução
Registro Fotográfico
da Área de Execução
da Atividade e
Maquinário Envolvido
ANTES DEPOIS
089/2010
O Produto
Perigoso
o
Maquinário
envolvido
e a
Atividade.
Falhas de
Planejamento ,
Operação e
Maquinário
com defeito
ou
inadequado.
Perdas:
Materiais
Pessoais
Ambientais e
Sociais
(Produtos,
Lesões e
Óbitos,Conta
minação da
Flora e da
Fauna e
Danos a
Sociedade)
PlanejamentodaAtividadee
verificaçãodoMaquinário
envolvido.
IV D
IV-D=IMEDIATA
Todos os
envolvidos na
Atividade
deverão
participar do
Planejamento
e deverá ser
realizada a
verificação do
Maquinário
envolvido
pela equipe
de
Manutenção
Mecânica.
FranciscopontesTST
02:00
HORAS
Planilha de Gerenciamento de Riscos nas Atividades de Transporte e Movimentação de Cargas
Empresa: DOCAS/RJ Tipo de Máquina ou Equipamento: LHM 600 Guindaste Móvel Portuário
Setor: CAPATAZIA Tipo de produto: PERIGOSO(URÂNIO-RADIOATIVO)
Tipo de ambiente: EMBARCAÇÃO/CAIS Responsável pela equipe envolvida: FERNANDO SILVA ENG. NUCLEAR
Responsável pela Operação da Máquina ou Equipamento: PAULO ANTUNES
Estas planilhas são de extrema importância para o gerenciamento de Riscos
nas empresas, elas devem ser confeccionadas com informações reais das
atividades a serem realizadas no dia a dia, ou seja, são planilhas que devem
conter as informações de campo, assim sendo a CIPA tem fundamental
importância na implantação deste sistema nas empresas já que por ser
formada por colaboradores possui total conhecimento técnico das atividades
que serão realizadas.
A união entre Gerencia, RH, Chefias Diretas, CIPA e SESMT são a melhor
ferramenta para o Gerenciamento de Riscos nas empresas, somente com essa
união conseguiremos reduzir os acidentes nos ambientes de trabalho.
Acidentes e Acidente de trabalho
Resumo
Acidente de trabalho é aquele que ocorre pelo exercício do trabalho, a serviço
da empresa ou pelo exercício do trabalho dos segurados especiais,
provocando lesão corporal ou perturbação funcional que cause a morte do
trabalhador, a perda ou redução, permanente ou temporária, da capacidade
para o trabalho (invalidez). É muito importante observar que um acidente não é
simples obra do acaso e pode trazer conseqüências indesejáveis. Em outras
palavras: acidentes podem ser previstos.
E, se podem ser previstos, podem ser evitados!
Riscos ambientais
1/8
Introdução
Sabendo de tudo que aconteceu com João e seus colegas de trabalho na
oficina, nesta unidade, você vai precisar identificar que tipo de riscos ele correu
ao circular pelo local sem atender às medidas de segurança e o que ele
precisaria fazer para evitar os acidentes.
Para isso, é necessário que você aprenda a identificar os riscos de uma tarefa;
perceba a possibilidade de existência desses riscos; quantifique-os e, por fim,
aprenda como minimizá-los e eliminá-los do local.
Mas o que são riscos? Que tipo de coisas podem causar acidentes como o
sofrido por João e os colegas de trabalho na oficina?
Riscos ambientais
2/8
De acordo com o minidicionário Houaiss, o termo risco significa probabilidade
de perigo ou probabilidade de insucesso. Aqui, você vai aprender um pouco
mais sobre os riscos ambientais existentes nos locais de trabalho.
Os riscos ambientais são aqueles causados por agentes físicos, químicos,
biológicos, ergonômicos e mecânicos que, a depender de sua natureza,
concentração, intensidade, freqüência ou tempo de exposição, podem
comprometer a segurança e a saúde dos funcionários, bem como a
produtividade da empresa.
Quando não são controlados ou previamente avaliados, os riscos ambientais
afetam o trabalhador a curto, médio e longo prazo, podendo provocar acidentes
com lesões imediatas e/ou doenças chamadas profissionais ou do trabalho,
que se podem ser comparadas aos acidentes do trabalho.
Os riscos ambientais são classificados segundo a sua natureza e forma com
que atuam no organismo humano. Dessa forma, podem ser físicos, químicos,
biológicos, ergonômicos e de acidentes.
Riscos ambientais
3/8
Classificação dos agentes
Levando em consideração a natureza dos riscos, bem como a forma como eles
atuam no organismo humano, confira exemplos de agentes que podem ser
encontrados no ambiente de trabalho.
Riscos
Físicos
Riscos
Químicos
Riscos
Biológicos
Riscos
Ergonômicos
Riscos de Acidente
Verde Vermelho Marrom Amarelo Azul
Ruído
Vibrações
Radiações
Ionizantes
Radiações
não
Ionizantes
Pressões
Anormais
Temperaturas
Extremas
Umidade
Poeiras
Fumos
Vapores
Gases
Névoas
Produtos
Químicos
em Geral
Vírus
Bactérias
Fungos
Bacilos
Protozoários
Parasitas
Trabalho
Físico Pesado
Postura
Incorreta
Monotonia
Ritmo
Excessivo
Trabalhos
Noturnos
Treinamento
Inadequado/
Inexistente
Eletricidade
Animais
Peçonhentos
Iluminação
Inadequada
Arranjo Físico
Inadequado
Armazenamento
Inadequado
Probabilidade de
Incêndio ou
Explosão
Máquinas e
Equipamentos sem
Proteção
Ferramentas
Inadequadas ou
Defeituosas
Riscos ambientais
4/8
Agentes físicos
Os agentes de riscos físicos podem ser definidos como os diversos tipos de
energia aos quais o trabalhador é exposto durante a realização de suas
atividades. Por exemplo, uma temperatura muito baixa ou extremamente alta.
Além desse, podem ser considerados agentes físicos:
Ruído - as máquinas e equipamentos utilizados pelas empresas
produzem ruídos que podem atingir níveis excessivos, podendo
provocar graves prejuízos à saúde. Os principais efeitos do ruído
excessivo sobre uma pessoa pode ser a surdez total ou parcial, o stress
e/ou a redução do apetite sexual.
Vibrações mecânicas - na indústria, é comum o uso de máquinas e
equipamentos que produzem vibrações (movimentos) que podem
prejudicar o trabalhador. As vibrações podem ser localizadas ou
generalizadas
Radiações ionizantes - os operadores de aparelhos de Raios X
freqüentemente estão expostos a esse tipo de radiação que pode afetar
o organismo ou se manifestar nos descendentes. Alguns dos efeitos
produzidos por este agente são anemia, leucemia, câncer e/ou
alterações genéticas.
Radiações não ionizantes - as radiações infravermelhas (presentes em
operações de fornos e de solda oxiacetilênica), raios laser e ultravioleta
(produzida pela solda elétrica) podem causar ou agravar problemas
visuais, além de provocar sobrecarga térmica, queimaduras, câncer de
pele e aumento da atividade da tireóide.
S a i b a m a i s
Para conhecer um pouco mais sobre os agentes de riscos físicos, você pode
acessar o site do Ministério do Trabalho e Emprego e ler a NR-15.
http://www.mte.gov.br/legislacao/normas_regulamentadoras/default.asp
Riscos ambientais
5/8
Agentes químicos
Os agentes de riscos químicos podem ser definidos como as substâncias ou
compostos que possam penetrar no organismo do trabalhador. Esses agentes,
quando entram em contato com a pessoa, podem provocar danos à saúde de
forma imediata, há médio ou longo prazo.
O contato dos agentes químicos com as pessoas pode ocorrer de três formas:
Por via respiratória – os agentes penetram pelo nariz e boca, afetando
a garganta e chegando aos pulmões. Através da circulação sanguínea,
podem seguir para outros órgãos, onde manifestam os seus efeitos
tóxicos, tais como asma, bronquites, pneumoconiose etc.
Por via cutânea - os ácidos, álcalis e solventes, ao atingirem a pele,
podem ser absorvidos e provocar lesões como alterações na circulação
e oxigenação do sangue, nos glóbulos vermelhos e problemas na
medula óssea.
Por via digestiva - a contaminação do organismo ocorre pela ingestão
acidental ou não de substâncias nocivas, presentes em alimentos
contaminados, deteriorados ou na saliva. Hábitos inadequados como o
de alimentar-se ou ingerir líquidos no local de trabalho, umedecer lábios
com a língua, usar as mãos para beber água e a falta de higiene
contribuem para a ingestão desse tipo de agente. Conforme o tipo de
produto ingerido, pode ocorrer queimadura na boca, queimadura do
esôfago e estômago etc.
Riscos ambientais
6/8
Agentes biológicos
Os agentes de riscos biológicos surgem do contato do homem com certos
micróbios e animais no ambiente de trabalho. Algumas atividades facilitam o
contato dos trabalhadores com esse tipo de agentes como atividades em
hospitais, a coleta do lixo, as indústrias de alimentação, laboratórios, dentre
outros. Esses agentes podem causar doenças como tuberculose, intoxicação
alimentar, brucelose, malária, febre amarela etc.
As medidas preventivas mais comuns para esses tipos de agentes são o
controle médico permanente, o uso de equipamentos de proteção individual, a
higiene rigorosa nos locais de trabalho, os hábitos de higiene pessoal, o uso de
roupas adequadas, a vacinação e o treinamento.
Riscos ambientais
7/8
Riscos ergonômicos
Os riscos ergonômicos estão relacionados às condições de trabalho dos
funcionários como cadeiras e mesas adequadas, maquinário moderno,
conscientização dos trabalhadores etc. Esses agentes podem gerar distúrbios
psicológicos e fisiológicos como fadiga, dores musculares, fraquezas,
hipertensão arterial, úlcera duodenal, doenças do sistema nervoso, alterações
do ritmo normal de sono e da libido, acidentes, problemas de coluna,
taquicardia, angina, infarto, diabetes, asma etc.
Para evitar que essas situações comprometam a atividade, é necessário
adequar as condições de trabalho ao homem. Essa adequação pode ser obtida
por meio de modernização de máquinas e equipamentos, uso de ferramentas
adequadas, alterações no ritmo de tarefas, postura adequada, simplificação e
diversificação do trabalho, entre outros.
Riscos ambientais
8/8
Riscos mecânicos
Os riscos mecânicos estão relacionados às condições físicas (do ambiente
físico de trabalho) e tecnológicas impróprias, capazes de colocar em perigo a
integridade física do trabalhador. São considerados riscos geradores de
acidentes: arranjo físico deficiente, máquinas e equipamentos sem proteção,
ferramentas inadequadas ou defeituosas, eletricidade, incêndio ou explosão,
animais peçonhentos e armazenamento inadequado.
A principal medida para prevenir os acidentes por riscos mecânicos é realizar
um programa de inspeções de segurança. Por meio de exame criterioso de
todas as máquinas e instalações, é possível evitar acidentes e reparar as
situações de risco potencial. A manutenção preventiva eficiente e sistemática é
a melhor, para eliminar os riscos mecânicos de acidente.
Riscos ambientais
Resumo
Os riscos ambientais são aqueles causados por agentes físicos, químicos,
ergonômicos, mecânicos ou biológicos que, a depender de sua natureza,
concentração, freqüência, intensidade ou tempo de exposição, podem
comprometer a segurança e a saúde dos funcionários, bem como a
produtividade da empresa.
Quando não são controlados ou previamente avaliados, os riscos ambientais
afetam o trabalhador a curto, médio e longo prazo, podendo provocar acidentes
com lesões imediatas e/ou doenças chamadas profissionais ou do trabalho,
que podem ser comparadas aos acidentes do trabalho.
Organização do local de trabalho
1/6
Introdução
Nesta unidade, você ficou responsável por reorganizar o ambiente da
Metalúrgica em que João trabalha. Dessa forma, você vai precisar saber como
identificar os aspectos que podem ser melhorados, além de como fazer para
melhorá-los.
Para conseguir solucionar mais esse desafio, é necessário que você aprenda a
aplicar a política dos “5 s”, a realizar o manuseio de materiais de forma segura,
bem como identificar o ambiente a partir das cores e sinalizações de
segurança, como também fazer a orientação das pessoas sobre a forma
correta de como usar escadas e andar em segurança.
Vamos começar!
Organização do local de trabalho
2/6
Um local de trabalho limpo e organizado, com pessoas conscientes de suas
responsabilidades, é fundamental para minimizar os acidentes de trabalho e
impactos ao Meio Ambiente. No entanto, por incrível que pareça, essa não é
uma tarefa fácil. A pressa, os prazos curtos e o estresse do dia-a-dia, muitas
vezes, colaboram para que cada vez mais as pessoas deixem de lado coisas
simples, mas que podem colaborar com a limpeza e organização do local de
trabalho, como limpar a mesa antes de ir para casa, separar o lixo antes de
jogá-lo fora, dentre outras coisas.
Para ajudar nessa difícil tarefa, os orientais desenvolveram um programa que
auxilia na melhoria da qualidade, produtividade, segurança e saúde do trabalho
em equipe e da satisfação dos funcionários no ambiente de trabalho. É o
famoso “5 S” ou Programa dos Cinco Sensos.
Este programa é a porta de entrada para uma boa Gestão Integrada de
Segurança, Qualidade e Meio Ambiente, visto que possibilita uma maior
motivação para a qualidade e apresenta resultados rápidos e visíveis. A prática
contínua dos “5 s” permite uma mudança interior que resulta em hábitos de
organização e limpeza saudáveis.
Para começar esta mudança, devemos considerar alguns aspectos importantes
como iluminação do local de trabalho, transporte, armazenamento e manuseio
de materiais, sinalização de segurança, e pisos e escadas. Vamos lá?
Cuidado para não descartar materiais importantes.
Tão ou mais importante do que organizar, é conseguir manter o padrão
acordado.
Manter a organização só depende da ação de todos
Comece por você, dê o exemplo.
Por fim, comece a praticar hoje e agora. Não deixe para amanhã!
Organização do local de trabalho
3/6
Iluminação
Os locais de trabalho devem ter iluminação adequada, natural ou artificial,
apropriada à natureza da atividade. Ou seja, o tipo de iluminação utilizada no
ambiente de trabalho deve estar relacionado ao tipo de atividade que é
realizada ali. Além de ser distribuída e difusa de maneira uniforme (igual), a
iluminação deve ser projetada e instalada de forma a evitar ofuscamento,
reflexos incômodos, sombras e contrastes excessivos.
No ambiente de trabalho, é comum encontrar alguns problemas que precisam
ser evitados como:
Nível insuficiente de iluminação – esse tipo de problema pode causar
percepção inadequada dos detalhes, queda de rendimento do
trabalhador, além de erros, cansaço etc.;
Claridade excessiva ou de ofuscamento – gera a fadiga visual;
Tamanho inadequado de letras e objetos – ocasiona fadiga visual e
posturas forçadas, para enxergar melhor;
Inexistência de bom contraste dos limites do objeto;
Uso de lâmpadas de baixa reprodutibilidade cromática como
lâmpadas de vapor de sódio para atividades em que a percepção de
cores é fundamental.
Organização do local de trabalho
4/6
Transporte e armazenamento de materiais
Os procedimentos de Transporte, Movimentação, Armazenagem e Manuseio
de Materiais estabelecem os requisitos de segurança a serem observados nos
locais de trabalho, tanto de forma mecânica quanto manual, e tem o objetivo de
prevenir acidentes.
Veja alguns dos requisitos estabelecidos pelos procedimentos na lista abaixo:
Os equipamentos de transporte motorizados deverão possuir sinal de
advertência sonora (buzina).
Todos os transportadores industriais serão permanentemente
inspecionados e as peças defeituosas, ou que apresentem deficiências,
deverão ser imediatamente substituídas.
O peso do material armazenado não poderá exceder a capacidade de
carga calculada para o piso.
O armazenamento deverá obedecer aos requisitos de segurança
especiais a cada tipo de material.
O material armazenado deverá ser disposto de forma a evitar a
obstrução de portas, equipamentos contra incêndio, saídas de
emergências etc.
Este procedimento você poderá encontrar detalhadamente na NR – 11.
Organização do local de trabalho
5/6
Sinalização de segurança
A sinalização de segurança é fundamental para estabelecer a padronização
das cores a serem utilizadas para classificar o nível de perigo das áreas e,
dessa forma, preservar a saúde e a integridade física dos trabalhadores. Em
função dessa necessidade, através da Norma Regulamentadora NR-26,
padronizou-se a aplicação das cores, de modo que o seu significado seja
sempre o mesmo na área de segurança do trabalho, permitindo, assim, uma
identificação imediata do risco existente.
Veja a seguir o significado das cores no ambiente de trabalho:
CANALIZAÇÕES
ESPECIFICOS
GERAL
Vermelho
O vermelho é usado para distinguir e indicar equipamentos e aparelhos de
proteção e combate a incêndio. Não deverá ser usado na indústria para
assinalar perigo, por ser de pouca visibilidade em comparação com o amarelo
(de alta visibilidade) e o alaranjado (que significa Alerta). É empregado para
identificar, por exemplo, caixa de alarme de incêndio; hidrantes; bombas de
incêndios entre outros.
Am arelo
O amarelo deverá ser empregado para indicar "Cuidado!", assinalando, por
exemplo, partes baixas de escadas portáteis, corrimões, parapeitos, pisos e
partes inferiores de escadas que apresentem risco, entre outros.
Branco
O branco será empregado em passarelas e corredores de circulação, por meio
de faixas (localização e largura); direção e circulação, por meio de sinais -
localização e coletores de resíduos; zonas de segurança etc.
Verde
O verde é a cor que caracteriza "segurança". Serve para identificar
canalizações de água; caixas de equipamento de socorro de urgência; caixas
contendo máscaras contra gases; chuveiros de segurança; macas; entre
outros.
O uso de cores deverá ser o mais reduzido possível, a fim de não ocasionar
distração, confusão e fadiga ao trabalhador. Além disso, o uso de cores não
dispensa o emprego de outras formas de prevenção de acidentes.
OBS: Além destas cores citadas, existem também outras cores como:
lilás, púrpura, cinza claro, alumínio e marrom.
Veja a seguir o significado das sinalizações no ambiente de
trabalho:
Sinalização para Armazenamento de Produtos Perigosos
(ROTULAGEM)
Sinalização de Aviso
Atmosfera Explosiva Cargas Suspensas Obstáculos/ Locais Perigosos
Quedas com Desnível Substâncias Comburentes Substâncias Corrosivas
Substâncias Corrosivas Substâncias Explosivas Substâncias Inflamáveis
Substâncias Nocivas/irritantes Substâncias Tóxicas Veículos de Movimentação
de Cargas
Sinalização de Proibição
Água Não Potável Não Tocar Proibida a Entrada
a
Pessoas Não Autorizadas
Passagem Proibida Proibido Fumar Proibição de Apagar
A com
Veículos de Cargas Água
Sinalização de Emergência
Via/ Saída de Emergência chuveiro de Segurança Lava Olhos
Maca Primeiro Socorros Telefone para
Salvamento
e
Primeiros Socorros
Sinalização de Incêndio
Mangueira de Incêndio Escada de incêndio
Telefone Extintor
Aviso de Incêndios
Sinalização de Obrigação
Obrigações Variadas
Passagem Obrigatória
para colaboradores
Proteção Individual
Obrigatória contra
Quedas
Proteção Obrigatória
da Cabeça
Proteção Obrigatória
das Mãos
Proteção Obrigatória
das Vias Respiratórias
Proteção Obrigatória
do Corpo
Proteção Obrigatória
do Rosto
Proteção Obrigatória
dos Olhos
Proteção Obrigatória
dos Ouvidos
Proteção Obrigatória
dos Pés
A utilização e o significado de cada uma das cores de segurança e das sinalizações
você poderá encontrar detalhadamente na NR – 26 no Site do Ministério do Trabalho e
Emprego e NBRs da ABNT.
Organização do local de trabalho
6/6
Pisos e escadas
Quando se fala em organização e segurança do ambiente de trabalho, é
preciso ter uma atenção especial no que diz respeito ao piso e às escadas.
Muitos acidentes, nos locais de trabalho, são causados por causa de algumas
falhas nesses dois itens do ambiente.
Vamos saber que tipo de precauções, com esses dois fatores de risco,
podemos ter?
Os pisos dos locais de trabalho não devem apresentar saliências nem
depressões que prejudiquem a circulação de pessoas ou a movimentação de
materiais. As aberturas nos pisos e nas paredes devem ser protegidas de
forma que impeçam a queda de pessoas ou objetos. Os pisos devem oferecer
resistência suficiente para suportar as cargas móveis e fixas para as quais a
edificação se destina.
As escadas devem ser construídas de acordo com as normas técnicas oficiais
e mantidas em perfeito estado de conservação.
As escadas provisórias de uso coletivo devem ser dimensionadas em função
do fluxo de trabalhadores, respeitando-se a largura mínima de 0,80 cm (oitenta
centímetros), devendo ter pelo menos a cada 2,90m (dois metros e noventa
centímetros) de altura um patamar intermediário.
Os patamares intermediários devem ter largura e comprimento, no mínimo,
iguais à largura da escada.
A escada de mão deve ter seu uso restrito para acessos provisórios e serviços
de pequeno porte. É proibido o uso de escada de mão junto a redes e
equipamentos elétricos desprotegidos.
Organização do local de trabalho
Resumo
O Programa dos Cinco Sensos ou “5 s” é a porta de entrada para uma boa
Gestão Integrada de Segurança, Qualidade e Meio Ambiente, visto que
possibilita uma maior motivação para a qualidade e apresenta resultados
rápidos e visíveis. A prática contínua dos “5 s” permite uma mudança interior
que resulta em hábitos de organização e limpeza saudáveis. Para que essa
mudança ocorra, é preciso considerar alguns aspectos importantes como
iluminação do local de trabalho; transporte, armazenamento e manuseio de
materiais; sinalização de segurança; e pisos e escadas.
Você integrante da CIPA deve sempre orientar e colaborar na manutenção do
Sistema de Gestão de Saúde e Segurança da Empresa, sempre observando e
orientando os colaboradores sobre estas questões.
Higiene e Saúde
1/4
Introdução
Os trabalhadores não devem adoecer por conta das atividades que eles
exercem em seu local de trabalho. No entanto, situações de risco são comuns
no dia-a-dia dos trabalhadores, principalmente daqueles que trabalham na
indústria ou qualquer outro lugar que envolva situações, produtos ou materiais
perigosos, quando mal utilizados.
Diante disso, é muito importante ter um ambiente de trabalho sadio. Isso vai
contribuir tanto para o funcionamento da empresa quanto para a saúde do
trabalhador, a Higiene Pessoal e Industrial são de extrema importância para o
controle destas problemáticas e os principais responsáveis por informar os
trabalhadores a respeito de assuntos relacionados a Higiene Pessoal e
Industrial são a CIPA e o SESMT.
A Metalúrgica em que João trabalha como você pôde ver, não é um ambiente
de trabalho sadio. Dessa forma, você precisa ajudar João a fazer algumas
modificações. Para isso, é necessário conhecer os princípios básicos de
higiene e saúde pessoal e Industrial. Vamos lá?
Higiene e Saúde
2/4
Princípios de Higiene e Saúde Pessoal
Saúde é um estado de completo bem-estar físico, mental e social, e não
apenas a ausência de doença. De acordo com a Organização Mundial de
Saúde (OMS), a falta de uma alimentação balanceada, de exercícios físicos
regulares e o tabagismo são os três principais fatores de risco à saúde, mas
podem ser evitados com hábitos de vida saudáveis.
Algumas medidas simples podem ser adotadas no dia-a-dia para garantir
saúde há longo prazo. Acompanhe os itens abaixo para saber um pouco mais.
Alime ntação
Para ter uma vida saudável, você precisa consumir alimentação saudável e
equilibrada, à base de frutas, verduras e legumes; reduzir o consumo de
alimentos gordurosos, optando por alimentos cozidos ou assados, ao invés de
fritos. Além disto, é preciso diminuir a ingestão de sal e alimentos ricos em
açúcar, e sempre preferir água ao invés de refrigerantes e bebidas alcoólicas.
Atividade Física
A atividade física regular tem como finalidade preservar o bem-estar físico,
psíquico e social da pessoa. A falta de atividade física é reconhecida como um
dos principais fatores de risco para doenças cardiovasculares. A atividade
física deve ser praticada pelo menos três vezes por semana, com sessões de,
pelo menos, 30 minutos de duração.
Vacinação
A vacinação pode prevenir as doenças como tétano, febre amarela, hepatite,
gripe, entre outros. Essa é uma importante medida para manutenção da saúde.
Para ter maiores informações, é importante procurar um posto de saúde mais
próximo de sua casa.
Conheça alguns cuidados que você deve ter para manter a sua saúde:
- Escovar os dentes pelo menos três vezes ao dia, após as refeições;
- Ir ao dentista semestralmente;
- Não fumar;
- Não ingerir bebidas alcoólicas em grandes quantidades;
- Não usar drogas como maconha, crack e cocaína;
- Beber sempre água filtrada ou fervida;
- Lavar as mãos após usar o sanitário e antes das refeições;
- Não andar descalço e usar roupas limpas;
- Manter as unhas limpas e curtas;
- Não tomar remédios por conta própria.
Higiene e Saúde
Prevenção de Doenças ( AI DS)
O que é AIDS?
A AIDS é o estágio mais avançado da doença que ataca o sistema
imunológico. A Síndrome da Imunodeficiência Adquirida, como também é
chamada, é causada pelo HIV. Como esse vírus ataca as células de defesa do
nosso corpo, o organismo fica mais vulnerável a diversas doenças, de um
simples resfriado a infecções mais graves como tuberculose ou câncer. O
próprio tratamento dessas doenças fica prejudicado.
Há alguns anos, receber o diagnóstico de AIDS era uma sentença de morte.
Mas, hoje em dia, é possível ser soropositivo e viver com qualidade de vida.
Basta tomar os medicamentos indicados e seguir corretamente as
recomendações médicas.
Saber precocemente da doença é fundamental para aumentar ainda mais a
sobrevida da pessoa. Por isso, o Ministério da Saúde recomenda fazer o teste
sempre que passar por alguma situação de risco e usar sempre o preservativo.
O que é HIV?
HIV é a sigla em inglês do vírus da imunodeficiência humana. Causador da
AIDS ataca o sistema imunológico, responsável por defender o organismo de
doenças. As células mais atingidas são os linfócitos T CD4+. E é alterando o
DNA dessa célula que o HIV faz cópias de si mesmo. Depois de se multiplicar,
rompe os linfócitos em busca de outros para continuar a infecção.
Ter o HIV não é a mesma coisa que ter a AIDS. Há muitos soropositivos que
vivem anos sem apresentar sintomas e sem desenvolver a doença. Mas,
podem transmitir o vírus a outros pelas relações sexuais desprotegidas, pelo
compartilhamento seringas contaminadas ou de mãe para filho durante a
gravidez e a amamentação. Por isso, é sempre importante fazer o teste e se
proteger em todas as situações.
Biologia – HIV é um retrovírus, classificado na subfamília dos Lentiviridae.
Esses vírus compartilham algumas propriedades comuns: período de
incubação prolongado antes do surgimento dos sintomas da doença, infecção
das células do sangue e do sistema nervoso e supressão do sistema imune.
Sintomas e fases da AIDS
Quando ocorre a infecção pelo vírus causador da AIDS, o sistema imunológico
começa a ser atacado. E é na primeira fase, chamada de infecção aguda, que
ocorre a incubação do HIV - tempo da exposição ao vírus até o surgimento dos
primeiros sinais da doença. Esse período varia de 3 a 6 semanas. E o
organismo leva de 8 a 12 semanas após a infecção para produzir anticorpos
anti-HIV. Os primeiros sintomas são muito parecidos com os de uma gripe,
como febre e mal-estar. Por isso, a maioria dos casos passa despercebido.
A próxima fase é marcada pela forte interação entre as células de defesa e as
constantes e rápidas mutações do vírus. Mas que não enfraquece o organismo
o suficiente para permitir novas doenças, pois os vírus amadurecem e morrem
de forma equilibrada. Esse período, que pode durar muitos anos, é chamado
de assintomático.
Com o freqüente ataque, as células de defesa começam a funcionar com
menos eficiência até serem destruídas. O organismo fica cada vez mais fraco e
vulnerável a infecções comuns. A fase sintomática inicial é caracterizada pela
alta redução dos linfócitos T CD4 - glóbulos brancos do sistema imunológico -
que chegam a ficar abaixo de 200 unidades por mm³ de sangue. Em adultos
saudáveis, esse valor varia entre 800 a 1.200 unidades. Os sintomas mais
comuns são: febre, diarréia, suores noturnos e emagrecimento.
A baixa imunidade permite o aparecimento de doenças oportunistas, que
recebem esse nome por se aproveitarem da fraqueza do organismo. Com isso,
atinge-se o estágio mais avançado da doença, a AIDS. Quem chega a essa
fase, por não saber ou não seguir o tratamento indicado pelos médicos, pode
sofrer de hepatites virais, tuberculose, pneumonia, toxoplasmose e alguns tipos
de câncer. Por isso, sempre que você transar sem camisinha ou passar por
alguma outra situação de risco, faça o teste!
Tratamento
Atendimento inicial
Após receber o diagnóstico da infecção por HIV, o paciente deve marcar uma
consulta com um especialista em AIDS, no Serviço de Assistência
Especializada (SAE).
Nessa primeira consulta, o paciente precisa informar a história clínica inicial,
tempo de diagnóstico, se já apresentou alguma doença grave e quais são as
condições e os hábitos de vida. É bem provável que, na primeira consulta o
médico peça exames, como: hemograma completo (sangue), urina, fezes,
glicose (açúcar), colesterol e triglicérides (gorduras), raios-X de tórax, hepatite
B e C, tuberculose e os testes de contagem dos linfócitos T CD4+ (indica o
sistema de defesa) e o de carga viral (quantidade de vírus circulante no
sangue).
Dependendo do resultado dos exames clínicos e laboratoriais, pode ser
necessário que o soropositivo comece a terapia antirretroviral, que é o
tratamento com medicamentos. O médico fará o acompanhamento do paciente,
que deve voltar regularmente ao consultório no tempo determinado pelos
profissionais. No SAE, também estão disponíveis atendimentos com
psicólogos, assistentes sociais, nutricionistas, enfermeiros e farmacêuticos.
A consulta com o profissional de saúde é o momento certo para esclarecer
todas as dúvidas. O paciente deve saber como tomar os remédios, quais os
horários que melhor se encaixam na rotina ou como adequar os hábitos diários
para tomar a medicação regularmente. O médico deve falar sobre os sintomas
que podem ser causados pelos medicamentos e o que deve ser feito se algum
desses efeitos colaterais surgir - a maioria dos sintomas desaparece em
poucos dias. Esse primeiro contato com o médico é o passo inicial para o
sucesso do tratamento.
A equipe envolvida no atendimento de soropositivos tem todas as condições de
responder sobre qualquer assunto relacionado ao tratamento e à prevenção da
doença. Por isso, pergunte sempre sobre tudo o que tiver dúvida.
Recomendações de tratamento - Consensos
Também chamadas de consensos de terapia, as recomendações de
tratamento reúnem as técnicas de especialistas de todo o país para tratamento
de soropositivos. Tratam, de forma técnica, a utilização de medicamentos
antirretrovirais e outros cuidados com o paciente. Servem, também, para
entender a história da AIDS no Brasil e são uma importante estratégia da
Política de Medicamentos de AIDS do Ministério da Saúde, que garante acesso
universal e gratuito aos medicamentos antirretrovirais, desde 1996.
Compra e distribuição de medicamentos e insumos de prevenção
O Brasil é um dos primeiros países a adotar políticas de saúde significativas
para interromper a cadeia de transmissão do vírus e melhorar o atendimento
dos portadores do HIV. As mais importantes delas são a distribuição recorde de
mais de 465 milhões de preservativos em todo o país em 2009 e o acesso
universal e gratuito da população aos medicamentos usados no tratamento da
AIDS.
S i s t e m a d e C o n t r o l e L o g í s t i c o d e M e d i c a m e n t o s
( S i c l o m ) G o v e r n o s f e d e r a i s e e s t a d u a i s p o s s u e m
r e s p o n s a b i l i d a d e s d i f e r e n t e s n a c o m p r a e d i s t r i b u i ç ã o d e
i n s u m o s d e p r e v e n ç ã o , d e m e d i c a m e n t o s A N T I A I D S e q u e
c o m b a t e m a s h e p a t i t e s v i r a i s , a l é m d o s t e s t e s d e
l a b o r a t ó r i o p a r a d i a g n o s t i c a r o H I V / A I D S .
D i r e i t o s F u n d a m e n t a i s d o s p o r t a d o r e s d e H I V
Pela Constituição brasileira, os portadores do HIV, assim como todo e qualquer
cidadão brasileiro, têm obrigações e direitos garantidos. Entre eles: dignidade
humana e acesso à saúde pública e, por isso, estão amparados pela lei. O
Brasil possui legislação específica dos grupos mais vulneráveis ao preconceito
e à discriminação, como homossexuais, mulheres, negros, crianças, idosos,
portadores de doenças crônicas infecciosas e de deficiência.
Em 1989, profissionais da saúde e membros da sociedade civil criaram, com o
apoio do Departamento de DST, AIDS e Hepatites Virais, a Declaração dos
Direitos Fundamentais da Pessoa Portadora do Vírus da AIDS. O
documento foi aprovado no Encontro Nacional de ONGs que Trabalham com
AIDS (ENONG), em Porto Alegre (RS).
I - Todas as pessoas têm direito à informação clara, exata, sobre a AIDS.
II – Os portadores do vírus têm direito a informações específicas sobre sua
condição.
III - Todo portador do vírus da AIDS tem direito à assistência e ao tratamento,
dados sem qualquer restrição, garantindo sua melhor qualidade de vida.
IV - Nenhum portador do vírus será submetido a isolamento, quarentena ou
qualquer tipo de discriminação.
V - Ninguém tem o direito de restringir a liberdade ou os direitos das pessoas
pelo único motivo de serem portadoras do HIV/AIDS, qualquer que seja sua
raça, nacionalidade, religião, sexo ou orientação sexual.
VI - Todo portador do vírus da AIDS tem direito à participação em todos os
aspectos da vida social. Toda ação que visar a recusar aos portadores do
HIV/AIDS um emprego, um alojamento, uma assistência ou a privá-los disso,
ou que tenda a restringi-los à participação em atividades coletivas, escolares e
militares, deve ser considerada discriminatória e ser punida por lei.
VII - Todas as pessoas têm direito de receber sangue e hemoderivados, órgãos
ou tecidos que tenham sido rigorosamente testados para o HIV.
VIII - Ninguém poderá fazer referência à doença de alguém, passada ou futura,
ou ao resultado de seus testes para o HIV/AIDS, sem o consentimento da
pessoa envolvida. A privacidade do portador do vírus deverá ser assegurada
por todos os serviços médicos e assistenciais.
IX - Ninguém será submetido aos testes de HIV/AIDS compulsoriamente, em
caso algum. Os testes de AIDS deverão ser usados exclusivamente para fins
diagnósticos, controle de transfusões e transplantes, estudos epidemiológicos
e nunca qualquer tipo de controle de pessoas ou populações. Em todos os
casos de testes, os interessados deverão ser informados. Os resultados
deverão ser transmitidos por um profissional competente.
X - Todo portador do vírus tem direito a comunicar apenas às pessoas que
deseja seu estado de saúde e o resultado dos seus testes.
XI - Toda pessoa com HIV/AIDS tem direito à continuação de sua vida civil,
profissional, sexual e afetiva. Nenhuma ação poderá restringir seus direitos
completos à cidadania.
N o t r a b a l h o
Sigilo no trabalho
O portador do vírus tem o direito de manter em sigilo a sua condição sorológica
no ambiente de trabalho, como também em exames admissionais, periódicos
ou demissionais. Ninguém é obrigado a contar sua sorologia, senão em virtude
da lei. A lei, por sua vez, só obriga a realização do teste nos casos de doação
de sangue, órgãos e esperma. A exigência de exame para admissão,
permanência ou demissão por razão da sorologia positiva para o HIV é ilegal e
constitui ato de discriminação. No caso de discriminação no trabalho, por parte
de empresa privada, recomenda-se registrar o ocorrido na Delegacia do
Trabalho mais próxima.
Auxílio-doença
Se a incapacidade para o trabalho for por mais de 15 dias e menos de 12
meses.
Aposentadoria por invalidez
Se a incapacidade para o trabalho for por mais de 12 meses. Para se ter direito
a esses benefícios, é necessário ser contribuinte do INSS e requerê-los junto
aos postos de atendimento (dependendo do benefício, é possível também
requerer pelo site do INSS.
Benefício de Prestação Continuada
É a garantia de um salário mínimo de benefício mensal à pessoa incapacitada
para a vida independente e para o trabalho, bem como ao idoso com 65 anos
ou mais, que comprove não possuir meios de prover a própria manutenção e
nem tê-la provida por sua família. Esse benefício independe de contribuições
para a Previdência Social. A pessoa para recebê-lo deve dirigir-se ao posto do
INSS mais próximo e comprovar sua situação. Essa comprovação pode ser
feita com apresentação de Laudo de Avaliação (perícia médica do INSS ou
equipe multiprofissional do Sistema Único de Saúde). A renda familiar e o não
exercício de atividade remunerada deverão ser declarados pela pessoa que
requer o benefício.
Dados da AIDS no Brasil
Epidemia concentrada em populações Vulneráveis e Feminização
Os números demonstram que a AIDS, no Brasil, apesar de concentrada em
populações vulneráveis, está presente também no universo feminino.
O número de casos de AIDS é maior entre homens do que entre mulheres;
entretanto, essa diferença vem diminuindo ao longo dos anos. O aumento
proporcional do número de casos entre mulheres pode ser observado pela
razão de sexos (número de casos em homens divido pelo número de casos em
mulheres). Em 1989, a razão de sexo era de cerca de 6 casos de AIDS no sexo
masculino para cada 1 caso no sexo feminino. Em 2009, chegou a 1,6 casos
em homens para cada 1 caso em mulheres.
A CIPA tem fundamental importância na prevenção da AIDS, pois esta
diretamente ligada aos colaboradores, a Comissão deve sempre criar em
conjunto com o SESMT campanhas de prevenção relacionadas a AIDS.
Higiene e Saúde
3/4
Princípios de Higiene Industrial
Higiene Industrial é a ciência e a arte dedicada à antecipação,
reconhecimento, avaliação e controle de fatores e riscos ambientais
originados nos postos de trabalho e que podem causar enfermidades, prejuízos
para a saúde ou bem-estar dos trabalhadores, sem perder de vista, claro, o
impacto na comunidade e no meio ambiente em geral. Vamos conhecer melhor
cada uma das etapas do processo de higiene ambiental.
A antecipação serve para determinar os riscos potenciais existentes,
estudando as modificações das instalações e verificando a introdução de novos
processos ou alterações dos já existentes, incluindo medidas para redução ou
eliminação dos riscos.
A avaliação designa os monitoramentos que serão conduzidos no ambiente de
trabalho para saber a que tipo de riscos os empregados são expostos durante
um período de tempo.
A terceira etapa é o reconhecimento. Nela, é feita toda análise e observação
do ambiente de trabalho, a fim de identificar os agentes existentes, os
potenciais de risco a ele associados e qual a prioridade de controle existe no
local.
O controle, por sua vez, está associado à eliminação ou minimização dos
potenciais de exposição, antecipados, reconhecidos e avaliados no ambiente
de trabalho considerado.
É importante deixar claro que a Higiene Industrial de uma empresa, como pôde
ser visto por você, está diretamente ligada à administração dos riscos
existentes no ambiente de trabalho e, conseqüentemente, à saúde do
trabalhador e ao sucesso da empresa.
Higiene e Saúde
4/4
Riscos ambientais
Como você aprendeu na Unidade 2 deste curso, os riscos ambientais são
aqueles causados por agentes físicos, químicos e biológicos, que, presentes
nos ambientes de trabalho, podem provocar danos à saúde do trabalhador em
função de sua natureza, concentração, intensidade ou tempo de exposição.
Para saber como se prevenir de doenças causadas por esses agentes, clique
nos textos abaixo:
Prevenção de Doenças Causadas por Agentes Químicos
Os agentes químicos podem causar intoxicações nos trabalhadores se usados
sem os cuidados necessários. Dentre as medidas preventivas das intoxicações
ocupacionais pode-se considerar: o armazenamento; a utilização e o descarte
de produtos químicos da forma correta; a manutenção de ordem e limpeza
rigorosa nos locais de trabalho e de permanência dos trabalhadores; higiene
pessoal rigorosa e o uso de EPIs.
Os agentes químicos tendem a se expandir no ar e atingir as vias
respiratórias dos trabalhadores. Estes agentes químicos, após serem
inalados, podem ser absorvidos, atingir a circulação sanguínea e provocar
danos à saúde.
A absorção digestiva pode resultar da ingestão de resíduos de produtos
químicos presentes nas mãos e unhas sujas, da alimentação no local de
trabalho e de ingestão acidental.
A pele pode ser porta de entrada de agentes químicos no estado líquido pelo
contato direto, ou pelo uso de roupas impregnadas por resíduos químicos.
Prevenção de Doenças Causadas por Agentes Físicos
Agentes físicos são as diferentes formas de energia presentes no local de
trabalho como, por exemplo: ruídos, radiações ionizantes e não ionizantes e
temperaturas anormais. Veja abaixo um destes exemplos e seus efeitos à
saúde.
Quando uma pessoa é exposta a um ruído com intensidade superior ao limite
de 85 decibéis/8h, como prevê a legislação vigente, poderá perder sua
capacidade auditiva para sempre. O ruído põe em risco a segurança do
trabalhador, interfere na sua comunicação, dificulta a concentração, causa
irritabilidade, cansaço e alterações no sono.
Medida preventiva adotada nos locais que tenha muito ruído: em primeiro lugar
o isolamento do ruído na fonte de emissão do agente. Caso não seja possível,
a utilização do equipamento de proteção auditiva pelo trabalhador.
Dica: quando o trabalhador realizar atividades por um longo período exposto
ao sol, ele deve utilizar fardamento de manga comprida, creme protetor com
filtro solar e chapéu.
Prevenção de Doenças Causadas por Agentes Biológicos
Os agentes biológicos são microorganismos causadores de doenças, com os
quais pode o trabalhador entrar em contato, no exercício de diversas atividades
profissionais. Os exemplos são: vírus, bactérias, parasitas, fungos, etc. Alguns
profissionais ficam mais expostos devido a característica de suas atividades,
são eles: médicos, enfermeiros, funcionários de laboratórios, lixeiros,
açougueiros, etc.
Dentre inúmeras doenças profissionais causadas por agentes biológicos,
incluem-se, por exemplo: a tuberculose, o tétano, a malária, a febre tifóide e a
febre amarela.
Tais doenças só devem ser consideradas profissionais, quando estiverem
diretamente relacionadas com exposições ocupacionais aos microorganismos
patológicos, isto é, quando causadas diretamente pelas condições de trabalho.
As medidas preventivas mais usuais são:
limpeza nos locais de trabalho;
controle médico permanente;
ventilação adequada;
rigorosa higiene pessoal;
controle dos sistemas de ar condicionado;
controle dos resíduos.
Formas de prevenção das doenças
relacionadas ao trabalho
As medidas preventivas das doenças relacionadas ao trabalho podem ser
aplicadas em 3 níveis:
Na fonte de emissão do agente – Isolamento acústico de um
equipamento ruidoso; contenção de uma fonte emissora de gases e
vapores; ventiladores de exaustão.
Na trajetória dos materiais e energias – Aumento da distância entre o
agente e o trabalhador através de medidas administrativas de controle e
orientação do pessoal, sinalização e rodízio de colaboradores.
No corpo do trabalhador – Disciplina rigorosa no trabalho; uso de
equipamento de proteção Individual (EPI); higiene pessoal.
Higiene e Saúde
Resumo
Os trabalhadores não devem adoecer por conta das atividades que eles
exercem em seu local de trabalho. No entanto, situações de risco são comuns
no dia-a-dia dos trabalhadores, principalmente daqueles que trabalham na
indústria ou qualquer outro lugar que envolva situações ou objetos de trabalho
perigosos, quando mal utilizados.
Diante disso, é muito importante ter um ambiente de trabalho sadio. Isso vai
contribuir tanto para o funcionamento da empresa quanto para a saúde do
trabalhador.
Juntando esse conceito e tudo que você aprendeu sobre reconhecer, prevenir
e eliminar riscos, você está pronto para fazer Higiene Industrial na empresa
onde trabalha.
Lembre-se que essas coisas são bastante importantes para garantir a saúde e
segurança do trabalhador. Um local de trabalho limpo com pessoas orientadas
quanto à preservação da Saúde e do Meio Ambiente é essencial para manter
seu conforto físico e o equilíbrio mental. Portanto, fique atento e, se ainda tiver
alguma dúvida, volte ao conteúdo sempre que você achar necessário.
Normas Regulamentadoras
1/4
Introdução
As Normas Regulamentadoras (NR), no Brasil, são de cumprimento obrigatório
por todas as empresas privadas e públicas que possuam empregados regidos
pela Consolidação das Leis do Trabalho (CLT). Diante disso, essas normas se
aplicam tanto a empresas públicas quanto privadas de qualquer setor, incluindo
aí a oficina onde João trabalha.
Sabendo disso e de tudo que aconteceu na oficina, você vai precisar destacar
quais NR’s deveriam ser cumpridas para que João e seus colegas de trabalho
fiquem em segurança.
Para isso, no entanto, é preciso que você consiga identificar as Normas
Regulamentadoras e suas áreas de aplicação. Vamos aprender como fazer
isso?
Normas Regulamentadoras
2/4
CIPA
Como você pôde ver, as Normas Regulamentadoras (NR) são de cumprimento
obrigatório por todas as empresas privadas e públicas que possuam
empregados regidos pela Consolidação das Leis do Trabalho (CLT). Dessa
forma, estão inclusas ações de Segurança e Saúde no Trabalho.
A t u a l m e n t e , e x i s t e m c e r c a d e 3 3 N R s p r e v i s t a s p a r a a
á r e a d e S e g u r a n ç a e S a ú d e n o T r a b a l h o :
NR1 - Disposições Gerais
NR2 - Inspeção Prévia
NR3 - Embargo ou Interdição
NR4 - Serviços Especializados em Engenharia de Segurança
e em Medicina do Trabalho
NR5 - Comissão Interna de Prevenção de Acidentes - CIPA
NR6 - Equipamentos de Proteção Individual – EPI
NR7 - Programas de Controle Médico de Saúde Ocupacional
NR8 - Edificações
NR9 - Programas de Prevenção de Riscos Ambientais
NR10 - Instalações e Serviços em Eletricidade
NR11 - Transporte, Movimentação, Armazenagem e Manuseio
de Materiais
NR12 - Máquinas e Equipamentos
NR13 - Caldeiras e Vasos de Pressão
NR14 - Fornos
NR15 - Atividades e Operações Insalubres
NR16 - Atividades e Operações Perigosas
NR17 - Ergonomia
NR18 - Condições e Meio Ambiente de Trabalho na Indústria
da Construção
NR19 – Explosivos
NR20 - Líquidos Combustíveis e Inflamáveis
NR21 - Trabalho a Céu Aberto
NR22 - Segurança e Saúde Ocupacional na Mineração
NR23 - Proteção Contra Incêndios
NR24 - Condições Sanitárias e de Conforto nos Locais de Trabalho
NR25 - Resíduos Industriais
NR26 - Sinalização de Segurança
NR27 - Registro Profissional do Técnico de Segurança do Trabalho
no Ministério do Trabalho
NR28 - Fiscalização e Penalidades
NR29 - Segurança e Saúde no Trabalho Portuário
NR30 - Segurança e Saúde no Trabalho Aquaviário
NR31 - Segurança e Saúde no Trabalho na Agricultura, Pecuária
Silvicultura, Exploração Florestal e Aqüicultura
NR32 - Segurança e Saúde no Trabalho em Serviços de Saúde
NR33 - Segurança e saúde nos trabalhos em espaços confinados
Para conhecer detalhadamente as NR’s, acesse o site do Ministério do
Trabalho e Emprego (www.mte.gov.br).
Dentre elas, é possível destacar como uma das principais a NR 5 - Comissão
Interna de Prevenção de Acidentes – CIPA.
A NR-05 (CIPA - Comissão Interna de Prevenção de Acidentes) estabelece que
as empresas organizem e mantenham uma comissão constituída,
exclusivamente, por representantes dos empregados e do empregador com o
objetivo de prevenir acidentes no ambiente de trabalho. Essa comissão é
responsável por apresentar sugestões e recomendações ao empregador para
que este melhore as condições de trabalho, eliminando as possíveis causas de
acidentes e doenças ocupacionais. A fundamentação legal, ordinária e
específica, que dá embasamento jurídico à existência desta NR, são os artigos
163 a 165 da CLT.
A CIPA tem como atribuições:
a) identificar os riscos do processo de trabalho, e elaborar o mapa
de riscos, com a participação do maior número de trabalhadores,
com assessoria do SESMT, onde houver;
b) elaborar plano de trabalho que possibilite a ação preventiva na
solução de problemas de segurança e saúde no trabalho;
c) participar da implementação e do controle da qualidade das
medidas de prevenção necessárias, bem como da avaliação das
prioridades de ação nos locais de trabalho;
d) realizar, periodicamente, verificações nos ambientes e
condições de trabalho visando à identificação de situações que
venham a trazer riscos para a segurança e saúde dos
trabalhadores;
e) realizar, a cada reunião, avaliação do cumprimento das metas
fixadas em seu plano de trabalho e discutir as situações de risco
que foram identificadas;
f) divulgar aos trabalhadores informações relativas à segurança e
saúde no trabalho;
g) participar, com o SESMT, onde houver, das discussões
promovidas pelo empregador, para avaliar os impactos de
alterações no ambiente e processo de trabalho relacionado à
segurança e saúde dos trabalhadores;
h) requerer ao SESMT, quando houver, ou ao empregador, a
paralisação de máquina ou setor onde considere haver risco
grave e iminente à segurança e saúde dos trabalhadores;
i) colaborar no desenvolvimento e implementação do PCMSO e
PPRA e de outros programas relacionados à segurança e saúde
no trabalho;
j) divulgar e promover o cumprimento das Normas
Regulamentadoras, bem como cláusulas de acordos e
convenções coletivas de trabalho, relativas à segurança e saúde
no trabalho;
l) participar, em conjunto com o SESMT, onde houver, ou com o
empregador da análise das causas das doenças e acidentes de
trabalho e propor medidas de solução dos problemas
identificados;
m) requisitar ao empregador e analisar as informações sobre
questões que tenham interferido na segurança e saúde dos
trabalhadores;
n) requisitar à empresa as cópias das CAT emitidas;
o) promover, anualmente, em conjunto com o SESMT, onde
houver a Semana Interna de Prevenção de Acidentes do Trabalho
- SIPAT;
p) participar, anualmente, em conjunto com a empresa, de
Campanhas de Prevenção da AIDS.
Principais atribuições dos integrantes da CIPA:
Cabe ao Presidente da CIPA:
a. Convocar os membros para as reuniões da CIPA;
b. Coordenar as reuniões da CIPA, encaminhando ao empregador e ao
SESMT, quando houver, as decisões da comissão;
c. Manter o empregador informado sobre os trabalhos da CIPA;
d. Coordenar e supervisionar as atividades de secretaria;
e. Delegar atribuições ao Vice-Presidente;
Cabe ao Vice-Presidente:
a. Executar atribuições que lhe forem delegadas;
b. Substituir o Presidente nos seus impedimentos eventuais ou nos seus
afastamentos temporários;
O Presidente e o Vice-Presidente da CIPA, em conjunto, terão as seguintes
atribuições:
a. Cuidar para que a CIPA disponha de condições necessárias para o
desenvolvimento de seus trabalhos;
b. Coordenar e supervisionar as atividades da CIPA, zelando para que os
objetivos propostos sejam alcançados;
c. Delegar atribuições aos membros da CIPA;
d. Promover o relacionamento da CIPA com o SESMT, quando houver;
e. Divulgar as decisões da CIPA a todos os trabalhadores do
estabelecimento;
f. Encaminhar os pedidos de reconsideração das decisões da CIPA;
g. Constituir a comissão eleitoral.
O Secretário da CIPA terá por atribuição:
a. Acompanhar as reuniões da CIPA, e redigir as atas apresentando-as
para aprovação e assinatura dos membros presentes;
b. Preparar as correspondências; e outras que lhe forem conferidas.
Base: Norma Regulamentadora 5
Organograma da CIPA:
Plano de ação da CIPA
A CIPA tem como uma de suas principais atribuições organizar um plano de
ação para o desenvolvimento de suas atividades, ou seja, um plano de trabalho
que devera ser realizado por seus integrantes durante o mandato.
Veja abaixo o exemplo de um plano de ação:
Normas Regulamentadoras
3/4
Mapa de risco
Depois de formada, uma das primeiras ações da CIPA é elaborar um mapa de
risco do local de trabalho. Para isso, a Comissão deve ouvir os trabalhadores
da área e receber orientação do Serviço Especializado em Engenharia de
Segurança e Medicina do Trabalho - SESMT.
O mapa de risco é a representação gráfica dos riscos existentes nos locais de
trabalho por meio de círculos de diferentes tamanhos e cores que devem
possuir em seu interior a quantidade de colaboradores expostos e o tipo de
agente nocivo. Esse mapa tem o objetivo de informar e conscientizar dos riscos
existentes na empresa para, dessa forma, prevenir acidentes de trabalho.
2
Pressão
sonora
elevada
3
Benzeno
4
Tuberculose
8
Postura
inadequada
10
Choque
elétrico
Quantidade de colaboradores
expostos ao Risco
Tipo de Agente Nocivo que os
colaboradores estão expostos
Veja exemplos de Mapa de Riscos:
A CLT determina que todas as empresas com CIPA devem ter o mapa de risco.
Por essa razão, se uma empresa com CIPA contratar uma empreiteira que não
tem CIPA, por exemplo, ela deve fazer um mapa de risco do canteiro de obras
onde trabalham os funcionários dessa contratada.
Normas Regulamentadoras
4/4
Outras NRs
Embora a CIPA seja uma das normas mais conhecidas, existem outras NR’s
que também são muito importantes para a manutenção da Saúde e da
Segurança do Trabalhador. Seguem algumas delas:
NR4 - Serviços Especializados em Engenharia de Segurança e em
Medicina do Trabalho: Estabelece que as empresas organizem e mantenham
em funcionamento os Serviços Especializados em Engenharia de Segurança e
em Medicina do Trabalho – SESMT. Este serviço tem a finalidade de promover
a saúde e proteger a integridade do trabalhador no local de trabalho. A
fundamentação legal, ordinária e específica, que dá embasamento jurídico à
existência desta NR, é o artigo 162 da CLT.
NR6 - Equipamentos de Proteção Individual - EPI: Estabelece e define as
formas de proteção, requisitos de comercialização e responsabilidades em
relação ao empregado, empregador, fabricante, importador e MTE. Tem
objetivo de proteger os trabalhadores dos riscos capazes de ameaçar a
segurança e a saúde no local de trabalho. A fundamentação legal, ordinária e
específica, que dá embasamento jurídico à existência desta NR, são os artigos
166 e 167 da CLT.
NR7 - Programas de Controle Médico de Saúde Ocupacional: Estabelece
que as empresas elaborem e implementem o Programa de Controle Médico de
Saúde Ocupacional – PCMSO. Esse programa tem o objetivo de promover e
preservar a saúde do conjunto dos seus trabalhadores. A fundamentação legal,
ordinária e específica, que dá embasamento jurídico à existência desta NR, são
os artigos 168 e 169 da CLT.
NR9 - Programas de Prevenção de Riscos Ambientais: Estabelece que as
empresas elaborem e implementem o Programa de Prevenção de Riscos
Ambientais - PPRA, visando à preservação da saúde e da integridade física
dos trabalhadores, através da antecipação, reconhecimento, avaliação e
conseqüente controle da ocorrência de riscos ambientais existentes ou que
venham a existir no ambiente de trabalho, tendo em consideração a proteção
do meio ambiente e dos recursos naturais. A fundamentação legal, ordinária e
específica, que dá embasamento jurídico à existência desta NR, são os artigos
175 a 178 da CLT.
NR15 - Atividades e Operações Insalubres: Descreve as atividades,
operações e agentes insalubres, inclusive seus limites de tolerância. A
fundamentação legal, ordinária e específica, que dá embasamento jurídico à
existência desta NR, são os artigos 189 e 192 da CLT.
NR17 - Ergonomia: Visa estabelecer parâmetros que permitam a adaptação
das condições de trabalho às condições psicofisiológicas dos trabalhadores, de
modo a proporcionar um máximo de conforto, segurança e desempenho
eficiente. A fundamentação legal, ordinária e específica, que dá embasamento
jurídico à existência desta NR, são os artigos 198 e 199 da CLT.
NR23 - Proteção Contra Incêndios: Estabelece as medidas de proteção
contra incêndios, visando à prevenção da saúde e da integridade física dos
trabalhadores. A fundamentação legal, ordinária e específica, que dá
embasamento jurídico à existência desta NR, é o artigo 200, inciso IV, da CLT.
Normas Regulamentadoras
Resumo
As Normas Regulamentadoras (NR), no Brasil, são de cumprimento obrigatório
por todas as empresas privadas e públicas que possuam empregados regidos
pela Consolidação das Leis do Trabalho (CLT). Diante disso, essas normas se
aplicam tanto a empresas públicas quanto privadas de qualquer setor.
Atualmente, existem cerca de 34 NR’s previstas para a área de Segurança e
Saúde no Trabalho. Dentre elas, é possível destacar, como uma das principais,
a NR 5 - Comissão Interna de Prevenção de Acidentes – CIPA.
Prevenção e combate a incêndio
1/6
Introdução
No acidente ocorrido na oficina de Pedro, um dos funcionários foi atingido com
produto inflamável, pegando fogo em seu fardamento. Como esse fogo poderia
ter sido controlado, que tipo de precauções deveria ter sido tomado para que
um acidente desse tipo (com fogo) não ocorresse? Essas são as principais
questões que você vai precisar responder nesta unidade do curso.
Para isso, no entanto, você vai precisar aprender o que é um incêndio, como
identificar os pontos de risco de ocorrência de incêndios, além de como
combatê-los e qual é a ferramenta adequada para isso em cada situação.
Vamos lá?
Prevenção e combate a incêndio
2/6
Fogo
Antes de se saber como prevenir e combater um incêndio, é preciso que fique
claro qual é o conceito de fogo e qual a sua importância para humanidade.
O fogo é uma reação química de oxidação (utilizando oxigênio) com a liberação
de luz e calor, que é chamada de combustão ou queima. Essa reação tem uma
importância muito grande para a sobrevivência humana, pois é através dela
que preparamos os alimentos, aquecemos alguns ambientes e, em muitos
casos, realizamos os processos industriais. Você pode até imaginar a vida do
ser humano sem muitos elementos considerados indispensáveis como o
celular, o automóvel e, até mesmo, a internet. Mas você consegue pensar
como viveríamos sem o fogo? Não dá!
Em todas as situações que falamos acima, mostra-se a utilização do fogo pelo
homem, ou seja, o controle do fogo. Quando nos descuidados ou de alguma
forma as chamas saem de controle, acontece um incêndio. Dessa forma, o
fogo se transforma em incêndio, quando não é controlado, tendendo a se
alastrar e causar muita destruição. Vamos aprender um pouco mais!
Prevenção e combate a incêndio
3/6
Princípios básicos
Para compreendermos os princípios em que se baseia a ciência de prevenção
e combate a incêndio, é preciso conhecer as condições que determinam a
ocorrência ou não do fogo.
A existência do fogo só é possível se houver a combinação de quatro
elementos essenciais:
Fonte de ignição: representa a energia térmica (fagulha, calor, faísca)
necessária para ativar a reação química entre um material combustível
(papel, madeira) e o comburente (oxigênio).
Comburente: é qualquer substância que mantém uma combustão
(queima). O comburente mais comum é o oxigênio, pois é o mais
abundante. O ar é composto de aproximadamente 21% de oxigênio,
78% de nitrogênio e 1% de outros gases.
Material Combustível: é toda e qualquer substância sólida, líquida e
gasosa que arde com formação de calor e luminosidade, após atingir a
temperatura de ignição. Como exemplo: gasolina, álcool, madeira, papel
etc.
Reação em Cadeia: se observarmos o fogo depois de iniciado, o
mesmo passa a alimentar a si próprio, ou seja, o fogo se mantém aceso.
Durante a combustão a reação em cadeia é formada pela liberação de
radicais livres que são os responsáveis pela transferência de energia à
molécula ainda intacta, provocando a propagação do fogo. Temos como
exemplo uma vela, que ao iniciar sua combustão as chamas liberam
calor, conseqüentemente evapora a cera e essa por sua vez alimenta
novamente as chamas, esse ciclo é chamado de reação em cadeia.
Quanto menor a concentração de oxigênio no ambiente menor é a intensidade
da chama.
Para que haja combustão, é necessário que o oxigênio contido no ar
atmosférico esteja na concentração mínima de 13%. Abaixo dessa
concentração, até atingir o limite mínimo de 6%, não haverá mais chama e a
combustão de um material poderá se manifestar de maneira lenta.
17%21% 19%
Prevenção e combate a incêndio
4/6
Métodos de extinção de incêndios
Como você viu o fogo só vai existir com a presença de quatro elementos
essenciais: fonte de ignição, comburente, material combustível, reação em
cadeia. Com a retirada de pelo menos um desses elementos, a combustão não
vai acontecer e, dessa forma, o fogo será apagado. Tendo essa informação
como base, foram desenvolvidos quatro métodos para a extinção de um
incêndio:
1. Resfriamento: é o método da retirada do calor. Significa baixar a
temperatura (resfriando) até que não haja mais a combustão. Este é o
método de extinção mais usado e a água, o agente extintor mais
utilizado no resfriamento. Uma dica importante nesses casos é
interromper o fogo, resfriando as áreas que ainda não foram atingidas,
isolando e limitando o fogo do incêndio até extingui-lo.
2. Abafamento: é o método de extinção que consiste em reduzir a
concentração do oxigênio presente no ar, situado acima da superfície do
combustível. Exemplo: abafar com cobertores de tecido especial (anti-
chama). Qualquer meio de abafamento que consiga reduzir a
quantidade de oxigênio em menos de 13% terá sucesso na extinção.
3. Interferência na Reação em Cadeia: é o método conhecido, também,
como extinção química, em que o agente extintor evita a reação das
substâncias, impedindo a continuidade da combustão.
4. Isolamento (Remoção do Combustível): é a retirada do material ou
controle do combustível. É o método de extinção mais simples na sua
realização, pois não existem aparelhos especializados. Consiste na
retirada, diminuição ou interrupção dos materiais combustíveis que
alimentam o fogo e daquele que ainda não foi atingido por este. Tudo
isso com bastante segurança.
Prevenção e combate a incêndio
5/6
Classificação dos incêndios
Para facilitar os estudos de prevenção e combate a incêndio, é necessário o
entendimento de como o incêndio é classificado. Para isto, considera-se a
existência de quatro classes gerais de incêndios: A, B, C, D. Vamos conhecer
melhor cada uma delas?
Classe A - São os incêndios que ocorrem em material de fácil combustão
com a propriedade de queimarem em sua superfície e profundidade e que
deixam resíduos. Por exemplo: tecido, papel, madeira etc. Para sua extinção,
é necessário o resfriamento, isto é, água ou soluções que reduzam a
temperatura do material em combustão abaixo do seu ponto de ignição.
Classe B - São os que ocorrem em produtos considerados inflamáveis
(gasolina, álcool), que queimam somente em sua superfície, não deixando
resíduo. Para sua extinção, é necessário isolar o material combustível do ar
(abafamento) ou fazer uma interferência na reação em cadeia.
Classe C - São os que ocorrem em materiais elétricos energizados, por
exemplo, motores, transformadores etc. Pra sua extinção, é necessário usar
um agente não condutor de eletricidade como o CO2 e o Pó químico.
Classe D - São os que ocorrem em metais pirofóricos (material que entra
em ignição espontaneamente em contato com o ar em condições normais). Por
exemplo, zinco, alumínio em pó, magnésio, titânio, potássio etc. Essa classe de
incêndio exige, para sua extinção, agentes especiais que se fundem em
contato com o metal combustível, formando uma capa que os isola do ar
atmosférico, interrompendo a combustão.
Prevenção e combate a incêndio
6/6
Providência em caso de incêndio
Se a prevenção falhar e o fogo estiver fora de controle, existem algumas regras
de ações que podem ser tomadas para evitar maiores danos, pondo fim às
chamas. A primeira regra no ataque ao fogo é combatê-lo logo no início,
evitando a sua propagação.
Tão cedo o fogo se manifeste, deve-se:
Acionar o sistema de alarme;
Chamar imediatamente o corpo de bombeiros;
Desligar as máquinas e aparelhos elétricos, quando a operação do
desligamento não envolver riscos adicionais;
Atacá-lo o mais rapidamente possível, pelos meios adequados.
Para conhecer detalhadamente as normas de incêndio, veja no site do
Ministério do Trabalho e Emprego (www.mte.gov.br), a NR-23 Proteção Contra
Incêndio, as NBRs e Legislações Estaduais e Municipais de seu Estado e
Município.
Prevenção e combate a incêndio
Resumo
O fogo é uma reação química de oxidação (utilizando oxigênio) com a liberação
de luz e calor, que é chamada de combustão ou queima. O fogo só vai existir
com a presença de três elementos essenciais: fonte de ignição, comburente,
material combustível, mais poderá também existir através da reação em
cadeia, mais isto só ocorre com materiais de combustão espontânea ou
Química, Ex; Fósforo branco em contato com oxigênio ou resinas com seus
catalisadores. Com a retirada de pelo menos um desses elementos, a
combustão não vai acontecer e, dessa forma, o fogo será apagado. Tendo
essa informação como base, foram desenvolvidos quatro métodos para a
extinção de um incêndio: Resfriamento, Abafamento, Interferência na Reação
em Cadeia e Isolamento (Remoção do Combustível).
Equipamentos de proteção
1/6
Introdução
Para que os trabalhadores se protejam de forma correta na realização de suas
atividades, foram criados equipamentos de proteção, que podem ser coletivos
ou individuais. Os Equipamentos de Proteção Coletiva (EPC) são usados
com o objetivo de modificar as condições de trabalho em um determinado
ambiente, promovendo a proteção de todo o grupo. Já os Equipamentos de
Proteção Individual (EPI) são usados por cada trabalhador e se destinam à
proteção do funcionário durante a realização do trabalho.
Diante disso e, com base nas coisas que aconteceram na oficina, você vai
precisar identificar quais EPC’s e EPIs poderiam ter sido usados para evitar ou
diminuir os efeitos do tropeço de João.
Vamos lá! Basta ter atenção a tudo que for dito que rapidinho você vai
conseguir identificar qual é o equipamento adequado para cada atividade e
profissional, bem como os equipamentos funcionam, são conservados e
armazenados.
Equipamentos de proteção
2/6
Equipamentos de Proteção Coletiva (EPC)
Os Equipamentos de Proteção Coletiva (EPC) são usados com o objetivo de
modificar as condições de trabalho em um determinado ambiente, promovendo
a proteção de todo o grupo. São exemplos bastante utilizados de EPC’s, os
chuveiros e lava olhos de emergência, o isolamento acústico de um
equipamento ruidoso, os extintores de incêndio, o guarda corpo, a capela, o
lava olhos, o corrimão e os exaustores.
Do ponto de vista de proteção aos trabalhadores, as medidas de proteção
coletiva são sempre mais eficientes que os equipamentos de proteção
individual. Apesar disso, os EPI’s são mais utilizados, pois, normalmente, há
curto prazo, eles são mais baratos do que fazer modificações no ambiente. No
entanto, há longo prazo, os custos com a manutenção desses equipamentos
podem se tornar mais elevados que as medidas de ordem ambiental e coletiva.
Extintor
Guarda corpo Exaustor
Lava OlhosCapela
Equipamentos de proteção
3/6
Equipamentos de Proteção Individual (EPI)
Os Equipamentos de Proteção Individual (EPI) são usados por cada
trabalhador e se destinam à proteção do funcionário durante a realização do
trabalho. Esse tipo de equipamentos deve ser usado para atender situações de
emergência e sempre que as medidas de proteção coletiva forem tecnicamente
inviáveis, estiverem em fase de implantação ou não oferecerem completa
proteção.
Para atender às necessidades das empresas e garantir, de fato, a segurança
dos trabalhadores, os EPI’s devem apresentar inscrição do Cadastro de
Registro do Fabricante (CRF) e do Certificado de Aprovação (CA). Além
disso, é ideal que eles se ajustem comodamente ao usuário e ofereçam
proteção efetiva contra os riscos para os quais foi fabricado.
No entanto, para realmente garantir a segurança do trabalhador, é necessário
que os funcionários da empresa sejam treinados para saber como e quando
usar o EPI e quais são suas limitações, que modelo e tipo de equipamento
escolher a depender da situação, além de como limpá-los e armazená-los.
Existem, também, os EPI’s para proteção respiratória; proteção do tronco;
proteção dos membros superiores; proteção dos membros inferiores; proteção
do corpo inteiro; proteção contra quedas com diferença de nível, dentre outros.
Consulte sempre os fabricantes de EPI’s (capacete, óculos e protetor
auricular e etc.) para conhecê-los um pouco melhor.
Equipamentos de proteção
4/6
Controle e conservação dos EPI’s
A recomendação do EPI adequado ao risco existente nas atividades realizadas
pela empresa cabe à CIPA ou ao SESMT, quando for o caso. No entanto,
cumprida essa etapa, tanto os funcionários quanto os patrões ainda têm tarefas
a cumprir. Vamos ver?
Cabe ao empregador:
Adquirir o EPI adequado ao risco de cada atividade;
Exigir o uso de EPI’s;
Fornecer ao trabalhador somente o EPI aprovado pelo órgão nacional
competente em matéria de Segurança e Saúde no Trabalho;
Orientar e treinar o trabalhador sobre o uso adequado, guarda e
conservação do EPI;
Substituir imediatamente o EPI, quando este for danificado ou
extraviado;
Responsabilizar-se pela higienização e manutenção periódica dos EPI’s;
Comunicar ao MTE qualquer irregularidade observada nos EPI’s.
Cabe ao funcionário:
Usar o EPI, utilizando-o apenas para a finalidade a que se destina;
Responsabilizar-se pela guarda e conservação do EPI;
Comunicar ao empregador qualquer alteração que torne o EPI impróprio
para uso;
Cumprir as determinações do empregador sobre o uso adequado dos
EPI’s.
De acordo com a CLT - Art. 462, § 1º, se o trabalhador causar qualquer
tipo de dano ao EPI, o patrão pode descontar o valor no salário do
funcionário desde que isso tenha sido acordado anteriormente ou em
caso de o funcionário tentar enganar o patrão.
Equipamentos de proteção
5/6
Controle de fornecimento de EPI’s
Quando o funcionário é admitido na Empresa, o Departamento de Segurança
fornece os EPI’s necessários à sua função, inclusive os requeridos para
trânsito nas áreas de risco, e providencia o treinamento para sua utilização. O
controle de entrega desses EPI’s é feito através do formulário Ficha Individual
- Equipamento de Segurança.
Ocorrendo transferência ou demissão do funcionário, bem como danos aos
equipamentos, estes devem ser devolvidos ao Departamento de Segurança,
que providenciará os registros necessários na Ficha Individual - Equipamento
de Segurança.
O registro da entrega e devolução dos EPI’s é feito para permitir um maior
controle por parte da empresa e para atender às Normas Regulamentadoras e
a Consolidação das Leis do Trabalho, relativas à Segurança e Medicina do
Trabalho.
Equipamentos de proteção
6/6
Limpeza de EPI’s
Cada funcionário é responsável pela limpeza dos equipamentos que estão sob
sua responsabilidade e a melhor forma de fazer isso é utilizando água e sabão.
No caso das máscaras, a higienização é feita pelo Departamento de Segurança
ou empresa especializada.
A Área de Segurança mantém um controle para higienização dos EPI’s, onde
consta o tipo de equipamento, sua localização, o nome do funcionário
responsável pela sua utilização e a periodicidade para higienização. Para
verificar se os funcionários estão fazendo a limpeza dos equipamentos de
forma correta, o pessoal responsável pela segurança percorre as áreas
fazendo inspeções.
É importante lembrar que o empregador fornece os EPI’s gratuitamente e ainda
se responsabiliza pelo treinamento dos funcionários em como utilizá-los. Cabe
ao trabalhador usar os equipamentos de maneira correta, para que ele possa
ser protegido e corra menos riscos de sofrer algum tipo de acidente de
trabalho.
Saiba os procedimentos que você deve seguir para higienizar os seus EPI’s.
Equipamentos de proteção
Resumo
Para que os trabalhadores se protejam de forma correta na realização de suas
atividades, foram criados equipamentos de proteção, que podem ser coletivos
ou individuais. Os Equipamentos de Proteção Coletiva (EPC) são usados
com o objetivo de modificar as condições de trabalho em um determinado
ambiente, promovendo a proteção de todo o grupo. Já os Equipamentos de
Proteção Individual (EPI) são usados por cada trabalhador e se destinam à
proteção do funcionário durante a realização do trabalho.
Primeiros Socorros
1/9
Introdução
No acidente ocorrido na oficina em que João trabalha, uma das vítimas foi
lançada sobre as partes rotativas de um dos equipamentos e teve seu
fardamento incendiado. Se estivesse no local, como você reagiria para prestar
socorro a ele, sem colocá-lo em risco de morte?
Este é o seu desafio. Para conseguir solucioná-lo, você vai precisar saber
como diferenciar um acidentado com parada respiratória, cardíaca ou
hemorragia, bem como realizar o procedimento adequado em cada uma
dessas situações. Além disso, você vai ter que aprender, também, como cuidar
de pessoas que sofreram queimaduras e como realizar o transporte de
acidentados. Vamos lá?
Primeiros Socorros
2/9
Os Primeiros Socorros são os atendimentos que antecedem a chegada da
equipe médica especializada, prestados a uma vítima de acidente ou portador
de mal súbito, para mantê-lo com vida. Estes atendimentos, quando aplicados
de maneira correta, podem fazer a diferença entre a vida e a morte do
acidentado, já que nas duas primeiras horas, depois de ocorrido o acidente,
são de fundamental importância para a sobrevivência da vítima.
Conheça alguns procedimentos básicos de Primeiros Socorros que podem
ajudar você numa situação de emergência.
3/9
Parada respiratória
O ar que respiramos é essencial para nos mantermos vivo. A parada
respiratória se caracteriza pela interrupção da respiração, ou seja, da
entrada e saída de ar dos pulmões. A vítima para de respirar. Pode acontecer,
por exemplo, a partir da obstrução da via respiratória com engasgo por
alimentos, prótese dentária, vômito etc.
Numa situação de emergência, para verificar se a vítima está respirando é
preciso que o socorrista (quem está prestando socorro à vítima) aproxime-se
do rosto da vítima e observe se há movimento do tórax, saída de ar do nariz
ou boca e sons de respiração. Se nenhum desses aspectos for
encontrado e os lábios, línguas e unhas estivem azulados (cianose), o
socorrista pode concluir que a vítima sofreu uma parada respiratória.
Sabendo disso, cabe ao socorrista realizar as ações de primeiros socorros
como:
Desobstrução das vias aéreas
Incline a cabeça da vítima para trás. Observe se há qualquer objeto ou queda da
língua, obstruindo a passagem do ar.
Método boca a boca ou boca mascara
Deve ser aplicado enquanto a vítima não respirar. Somente deve ser interrompido
quando chegar um profissional de saúde.
Atenção: Há casos em que o socorrista não poderá aplicar esse método. Por exemplo,
quando a vítima apresentar traumatismo na boca. Nestes casos, o socorrista pode fechar
a boca e soprar pelo nariz.
4/9
Parada cardíaca
A Parada Cardíaca se caracteriza como a parada dos batimentos do coração.
Ela pode provocar , por exemplo, infarto agudo do miocárdio. Os casos de
parada cardíaca exigem ação imediata e podem ser constatados pela
observação dos seguintes sintomas: inconsciência, ausência de pulso,
palidez intensa, extremidades frias e dilatação das pupilas.
Numa situação de emergência, para saber se o coração da vítima está
batendo, o socorrista deve verificar o pulso dele, colocando os dedos,
indicador e médio, bem no meio do pescoço da vítima e deslizando-os
para o lado até encontrar o vão entre a traquéia e o músculo do pescoço.
Se a vítima não apresentar pulsação, pode ter acontecido uma parada
cardíaca.
Tento verificada a ausência de pulsação, a primeira ação que precisa ser
tomada pelo socorrista é a realização da Compressão cardíaca (massagem
cardíaca). Clique no nome da ação para ver uma animação explicando o
procedimento.
C o m p r e s s ã o C a r d í a c a
1. Escolha um dos lados do corpo para se posicionar;
2. Localize o osso esterno, posicionando dois dedos;
3. Logo acima dos dedos, posicione a palma da mão e coloque a outra mão por
cima;
4. Realize a compressão cardíaca com bastante vigor, empurrando o esterno
para baixo, cerca de três centímetros, a fim de comprimir o coração de
encontro à coluna vertebral e, depois, descomprima.
Quando há uma parada cardíaca, a respiração também se interrompe. Dessa
forma, se a vítima não for socorrida a tempo, a falta de oxigênio pode levá-la à
morte ou causar lesões permanentes.
5/9
Hemorragias
Hemorragia é a saída de sangue das artérias ou veias, provocados por cortes,
esmagamentos, amputações, fraturas, etc.
Chamamos de hemorragia externa, quando ocorre a saída de sangue dos
vasos para fora do corpo.Ex: Ferimentos, cortes, esmagamentos, etc. Já a
hemorragia interna ocorre a saída do sangue dos vasos, porém o sangue
permanece dentro do corpo. Ex: Ferimentos nos órgãos internos do corpo.
Em geral, a gravidade de uma hemorragia é determinada pelos seguintes
fatores:
rapidez e quantidade com que o sangue sai dos vasos;
se o sangramento é externo ou interno;
local de origem do sangue;
quantidade de sangue perdida;
peso, idade e condição geral da vítima;
se o sangramento afeta a respiração da vitima (vias aéreas)
Mas você sabe o que fazer para socorrer uma vítima com hemorragia? Como o
sangramento pode ser controlado? Vamos ver!
Controlando a hemorragia externa
Existem diversas formas de controlar uma hemorragia externa. Umas são mais
simples e oferecem pouco risco à vítima, e outras mais complexas, com sérios
riscos e contra-indicações. Algumas requerem muito pouco treinamento ou
equipamento, e outras necessitam de material muitas vezes não facilmente
disponível. No entanto, cada uma delas está relacionada a uma situação, a um
caso específico de sangramento. Vamos conhecer alguns desses
procedimentos?
C o m p r e s s ã o s o b r e a l e s ã o
Compressão sobre a lesão é feita de forma simples, coloca-se um pano limpo,
gaze ou bandagem sobre o ferimento, comprimindo-o, essa é a forma mais
simples e eficaz.
E l e v a ç ã o d o m e m b r o l e s a d o
Após ter feito a compressão sobre a lesão, deve-se elevar o membro ferido
para que o fluxo sangüíneo diminua naquela região em que houve o ferimento.
C o m p r e s s ã o d o s p o n t o s a r t e r i a i s
Existem artérias que podem ser apalpadas por estarem mais próximas a
superfície da pele. Através da compressão nos pontos em que se encontram
essas artérias, interrompemos o sangramento do local afetado. Deve-se
comprimir a artéria atingida acima do ferimento.
Veja algumas das regiões recomendadas para compressão das artérias:
I m o b i l i z a ç ã o
A hemorragia pode ocorrer quando o osso perfura a musculatura, tecidos ou
pele. Deve-se imobilizar a vítima para reduzir o risco de hemorragia. Portanto
não deverá haver movimentação contínua nesse local, pois se isso ocorrer,
poderá agravar a hemorragia. Nuca tente colocar o osso de uma fratura
exposta para dentro do ferimento.
A imobilização reduz o sangramento e ajuda na redução da hemorragia.
R e s f r i a m e n t o
Consiste em resfriar o local da lesão utilizando saco plástico com gelo. Esse
método diminui a dor e edemas(inchaço) quando ocorre lesão com contusão.
Obs: Esse método é utilizado em combinação com uma das técnicas mencionadas.
7/9
Queimaduras
As queimaduras são lesões causadas quando a pele entra em contato com
temperaturas extremas (fogo ou gelo), produtos químicos (como soda
caustica), eletricidade e radiações.
Em casos de queimaduras, o socorrista deve realizar algumas ações imediatas
como:
resfriar o local com soro fisiológico ou com água corrente;
proteger o local da lesão com gaze, pano limpo ou lenço para aliviar a
dor e impedir o contato com o ar;
retirar relógio, pulseiras, brincos, cintos e adornos em geral, pois, esses
objetos armazenam calor;
em queimaduras elétricas, verificar a possível presença de parada
cardiorespiratória;
encaminhar a vítima imediatamente para atendimento médico
especializado.
A depender do agente causador da queimadura, existem ações específicas que
devem ser adotadas.
Q u e i m a d u r a s t é r m i c a s
Em caso de queimaduras por temperaturas extremas:
Utilizar água para apagar o fogo na vítima ou utilizar um cobertor para
abafa-la.
Cobrir o local queimado com um pano limpo ou papel alumínio.
Retirar anéis, pulseiras, relógios, cintos, etc.
Não remover as roupas queimadas que grudaram na pele, corte ao
redor do local e retire o restante da roupa que não grudou na pele.
Não deixar a vítima correr se houver fogo em suas vestes.
No caso de queimadura nos olhos, cobrir o local com gaze umedecida
em soro.
Q u e i m a d u r a s q u í m i c a s
Em caso de queimaduras por agentes químicos:
Lave o local com água corrente por 30 minutos.
Identifique qual o produto químico que causou a queimadura.
Remover a roupa da vítima.
Caso os olhos forem atingidos, lavar em água corrente (chuveiro,
torneira, bebedouro, etc).
Verificar via aérea, respiração, circulação, e nível de consciência.
Q u e i m a d u r a s e l é t r i c a s
Em caso de queimaduras por agentes elétricos:
Não toque na vítima. Desligue a corrente elétrica.
Queimaduras elétricas graves exigem atenção às vias aéreas e à
respiração.
Todas as lesões elétricas necessitam de atenção médica.
NUNCA USE pasta de dente, pomadas, ovos, manteiga, óleo de cozinha ou
qualquer outro ingrediente, pois eles podem complicar a queimadura e dificultar
o diagnóstico. Em queimaduras de 2º grau, NÃO rompa as bolhas.
Metade das pessoas internadas com queimaduras são crianças de 0
a 15 anos.
A maioria dos acidentes que provocam queimaduras ocorre na cozinha,
onde as crianças menores de 4 anos são as mais atingidas.
No período de festas juninas, com as fogueiras, fogos e balões, há um
aumento de 20% no número de queimados.
Quando a pessoa sofre grandes queimaduras, ela corre risco de vida.
As queimaduras deixam cicatrizes e deformações e podem provocar
perda de movimento nos braços e pernas.
O tratamento de queimaduras é extremamente doloroso e longo, com
muitas cirurgias.
8/9
Transporte de acidentados
Ao transportar um acidentado alguns cuidados devem ser tomados para não
agravar lesões existentes. No primeiro momento parece ser fácil transportar
uma vítima, porém, se não for feito corretamente pode deixar seqüelas no
acidentado para o resto de sua vida.
O transporte da vítima só deverá ser feito se for absolutamente necessário, ou
seja, se a vítima estiver em local de perigo iminente como o de desabamento,
incêndio, explosão, etc. caso contrário, deve-se esperar o atendimento médico
no local.
Na existência de várias vítimas no local, o socorrista deve pedir ajuda o mais
rápido possível. O transporte de vítimas mais seguro é o que é feito através de
maca, porém, não tendo uma maca no local, deve-se improvisar utilizando
porta, prancha, tábua, varas e lençóis bem resistentes.
Antes de realizar o transporte, deve-se fazer uma inspeção geral na vítima.
I n s p e ç ã o g e r a l n a v í t i m a
Verificar a existência de lesões, sangramentos, fraturas na vítima. Se não tiver
conhecimento da gravidade da lesão, não movimentar a vítima.
Deve existir preparo técnico e psicológico por parte das pessoas que estão
prestando primeiros socorros, para que vidas não sejam colocadas em perigo.
9/9
Transporte de acidentados
Existem várias maneiras de se transportar uma vítima. Irá depender de vários
fatores como: quantidade de pessoas que possam ajudar no transporte; a
situação em que a vítima se encontra; as condições do local, etc.
No entanto, antes de remover uma vítima, é necessário alguns cuidados
especiais:
controlar a hemorragia;
manter a respiração;
imobilizar o pontos de suspeitos de fratura, lembrando de que nunca
devemos colocar ossos em sua posição normal em caso de fraturas
exposta;
evitar ou controlar o estado de choque;
Se o ferido estiver em local de perigo, ele deve ser puxado pela direção
da cabeça ou pelos pés, nunca pelos lados;
Se o ferido estiver em local de perigo, ele deve ser puxado pela direção
da cabeça ou pelos pés, nunca pelos lados, protegendo sempre a
cabeça.
Existem vários métodos de transporte de acidentados, entre eles:
Transporte de apoio Transporte em "cadeirinha" Transporte em cadeira
Transporte em braços
Transporte em tábua com imobilização do
pescoço (suspeita de fratura de coluna)
Primeiros Socorros
Resumo
Os Primeiros Socorros são os atendimentos que antecedem a chegada da
equipe médica especializada, prestados a uma vítima de acidente ou portador
de mal súbito, para mantê-lo com vida. Estes atendimentos, quando aplicados
de maneira correta, podem fazer a diferença entre a vida e a morte do
acidentado, já que nas duas primeiras horas, depois de ocorrido os acidentes
são de fundamental importância para a sobrevivência da vítima.
Fechamento
Parabéns!
Agora que terminou o curso de CIPA, você já tem uma visão mais apurada dos
riscos e perigos existentes no trabalho e até mesmo dentro de casa.
Aproveite esses ensinamentos e utilize-os corretamente no seu dia-a-dia. Você
e todos que o cercam só têm a ganhar. Afinal de contas, sua vida é muito
valiosa!!
Para testar o que você aprendeu durante o curso faça agora a sua avaliação
final. Boa sorte!
Referências
ARAÚJO, Giovanni Moraes de. Normas regulamentadoras
comentadas. 3 ed. rev. Rio de Janeiro: GVC, 2002.
BENITE, Anderson Glauco. Sistemas de gestão da segurança e
saúde no trabalho. São Paulo: O Nome da Rosa, 2004.
BRASIL. Lei 8.213/91 de 24 de Julho de 1991. Dispõe sobre os Planos
de Benefícios da Previdência Social e dá outras providências. Publicada
no Diário Oficial da União de 25.7.91 e Republicada em 11.4.96 e
14.8.98.Disponível
em:<http://www.planalto.gov.br/ccivil_03/leis/L8213cons.htm. Acesso
em: 28 abr. 2008.
BRASIL. Decreto nº611/92 de 21 de Julho de 1992. Dá nova redação ao
Regulamento dos Benefícios da Previdência Social, aprovado pelo
Decreto nº 357, de 7 de dezembro de 1991, e incorpora as alterações da
legislação posterior.Disponível
em:<http://www.planalto.gov.br/ccivil_03/decreto/1990-
1994/D0611.htm>. Acesso em 28 abr. 2008.
BRASIL. Ministério do Trabalho e Emprego. Normas
regulamentadoras. Disponível em:
<http://www.mte.gov.br/legislacao/normas_regulamentadoras/default.asp
>. Acesso em: 16 maio. 2008.
COSTA, Marco Antônio F. da; COSTA, Maria de Fátima Barroso da.
Segurança e saúde no trabalho. Rio de Janeiro: Qualitymark, 2004.
HOUAISS, Antonio; VILLAR, Mauro; FRANCO, Francisco Manoel de
Mello. Dicionário Houaiss da língua portuguesa. Rio de Janeiro:
Objetiva: Instituto Antônio Houaiss de Lexicografia, 2007.
SENAC. DN. Primeiros socorros: como agir em situações de
emergência. 2. ed. Rio de Janeiro, 2007.
SENAI-DR BA. Higiene e segurança ambiental: - Lauro de Freitas:
CETIND,2007. 44p., il. (Ver.00).
SERVIÇO NACIONAL DE APRENDIZAGEM INDUSTRIAL.
Departamento Nacional.Curso básico de segurança do trabalho.
Lauro de Freitas: CETIND,2004.
SERVIÇO NACIONAL DE APRENDIZAGEM INDUSTRIAL.
Departamento Nacional.Segurança do trabalho. Lauro de Freitas:
CETIND,2006.
SERVIÇO NACIONAL DE APRENDIZAGEM INDUSTRIAL.
Departamento Nacional. Curso básico de segurança em instalações e
Avaliação Final
Você viu nos seus estudos que a falta de prevenção, a sua atitude diante das
situações e a demora em corrigir as falhas que venham ocorrer pode causar
problemas e acidentes no ambiente de trabalho. O acidente é conseqüência de
diversos fatores que, combinados, levam a ocorrência do mesmo. Portanto,
não podemos esperar que aconteçam. Para você tomar (adotar) uma postura
preventiva é fundamental que você esteja atento à algumas informações
básicas para uma atitude correta a ser tomada. Responda as atividades abaixo
e verifique o que você aprendeu.
O método de combate a incêndio que consiste na retirada, diminuição ou
interrupção com suficiente margem de segurança dos materiais
combustíveis que alimentam o fogo e daquele que ainda não foi atingido
por este, chama-se de:
Escolher uma resposta.
a. Isolamento (Retirada do combustível)
b. Abafamento
c. Interferência na Reação em Cadeia
d. Resfriamento
Question 2
Notas: 1
Como se chama a transferência de calor através de um corpo para outro
por contato direto ou através de um meio condutor do calor?
Escolher uma resposta.
a. Radiação
b. Remoção
c. Convecção
d. Condução
Question 3
Notas: 1
Os Incêndios que ocorrem em produtos considerados inflamáveis, que
queimam somente em sua superfície, não deixando resíduo após sua
queima, são classificados como:
Escolher uma resposta.
a. Classe A
b. Classe C
c. Classe D
d. Classe B
Question 4
Notas: 1
Podemos dizer que o Meio Ambiente é tudo que nos rodeia, portanto, devemos
manter o local em que estamos sempre limpo e em ordem evitando a poluição
do mesmo. De acordo com o que você estudou e aprendeu, responda as
atividades abaixo.
O trabalhador, sem proteção respiratória adequada, realiza um serviço de
jateamento de areia como abrasivo, para a limpeza de uma superfície. Que
risco ambiental o trabalhador está exposto por não está utilizando
proteção respiratória adequada?
Escolher uma resposta.
a. Físico
b. Biológico
c. Químico
d. Ergométrico
Question 5
Notas: 1
Em relação ao Mapa de Risco, a cor que identifica o risco químico é:
Escolher uma resposta.
a. Verde
b. Azul
c. Marrom
d. Vermelho
Question 6
Notas: 1
Os riscos ambientais são aqueles causados por agentes físicos, químicos
ou biológicos que, a depender de sua natureza, concentração,
intensidade ou tempo de exposição, podem comprometer a segurança e a
saúde dos funcionários, bem como a produtividade da empresa. Quando
não são controlados ou previamente avaliados, de que maneira os riscos
ambientais afetam o trabalhador:
Escolher uma resposta.
a. A curto, médio prazo
b. A curto e longo prazo
c. Apenas a curto prazo
d. A curto, médio e longo prazo
Question 7
Notas: 1
Para controlar uma hemorragia externa no membro inferior, existem
várias formas, dentre elas pode-se destacar:
Escolher uma resposta.
a. Elevação do membro lesado, esperar o ferimento estancar, compressão
dos pontos arteriais e compressão direta sobre a lesão.
b. Imobilização, resfriamento, passar álcool no local afetado e compressão
direta sobre a lesão.
c. Garroteamento, resfriamento, Imobilização e elevação do membro
lesado.
d. Imobilização, elevação do membro lesado, resfriamento, compressão
dos pontos arteriais e compressão direta sobre a lesão.
Question 8
Notas: 1
Durante as atividades laborais os trabalhadores estão expostos a riscos
ambientais, podendo se contaminar através das vias digestivas, cutânea e
respiratória. A alternativa que valida respectivamente a afirmação acima
corresponde à alternativa:
Escolher uma resposta.
a. Contato com a pele, ingestão e inalação
b. Inalação, contato com a pele e ingestão
c. Ingestão, contato com a pele e inalação
d. Contato com a pele, inalação e ingestão
Question 9
Notas: 1
O completo bem-estar físico, mental e social é necessário para
desempenharmos nossas atividades diárias no trabalho, o ambiente de
trabalho não deve ser causa de enfermidades ao trabalhador que por sua vez
deve estar atento às orientações relacionadas à saúde que sua empresa
oferece. Você deve responder abaixo as questões propostas.
De acordo com a Organização Mundial de Saúde – OMS quais são os três
principais fatores de risco a saúde, relacionados aos hábitos pessoais.
Escolher uma resposta.
a. Exercícios físicos intensos, tabagismo moderado e alimentação farta.
b. Tabagismo, alimentação balanceada e exercícios físicos.
c. Exercícios pesados, uma alimentação rica em gordura e em açúcar
também.
d. Falta de alimentação balanceada, falta de exercícios físicos regulares e
o tabagismo.
Questão 10
Quais são alguns cuidados que devemos ter para mantermos nossa
saúde?
Escolher uma resposta.
a. Lavar as mãos após o usar o sanitário e antes das refeições também.
b. Não andar descalço e usar roupas limpas.
c. Todas alternativas estão corretas.
d. Beber sempre água filtrada ou fervida.

Manual de treinamento da cip1

  • 1.
    MANUAL DE TREINAMENTODA CIPA EM SAÚDE E SEGURANÇA DO TRABALHO
  • 2.
    Este manual foiformulado para treinamento dos integrantes da CIPA (Titulares, Suplentes e Designados) conforme a legislação do MTE Nr 05, item 5.33, com conhecimentos atualizados nas áreas de Investigação, Analise, Reconhecimento, Controle e Monitoramento das principais problemáticas que envolvem a Saúde e Segurança dos Trabalhadores de um modo Geral.
  • 3.
    Conteúdos CIPA Segurança doTrabalho  Introdução  Problemática Desafio 1 - Acidentes e Acidentes de Trabalho  Introdução ao Desafio 1  Introdução  Características  Causas e conseqüências  Doença ocupacional  Gerenciamento de Risco  Resumo Desafio 2 - Riscos Ambientais e Prevenções  Introdução ao Desafio 2  Introdução  Classificação dos agentes  Agentes físicos  Agentes químicos  Agentes biológicos  Riscos ergonômicos  Riscos mecânicos  Resumo Desafio 3 - Organização do Local de Trabalho  Introdução ao Desafio 3  Introdução  Iluminação  Transporte e armazenamento de materiais  Sinalização de segurança  Pisos e escadas
  • 4.
     Resumo Desafio 4- Princípios de Higiene e Saúde pessoal e Ambiental  Introdução ao Desafio 4  Princípios de Higiene e Saúde Pessoal  Princípios de Higiene Industrial  Riscos ambientais  Resumo Desafio 5 - Normas Regulamentadoras  Introdução ao Desafio 5  CIPA  Mapa de risco  Outras NRs  Resumo Desafio 6 - Prevenção e Combate a Incêndio  Introdução ao Desafio 6  Fogo  Princípios básicos  Métodos de extinção de incêndios  Classificação dos incêndios  Providência em caso de incêndio  Resumo
  • 5.
    Desafio 7 -Equipamentos de Proteção  Introdução ao Desafio 7  Equipamentos de Proteção Coletiva (EPC)  Equipamentos de Proteção Individual (EPI)  Controle e conservação dos EPI’s  Controle de fornecimento de EPI’s  Limpeza de EPI’s  Resumo Desafio 8 - Primeiros Socorros  Introdução ao Desafio 8  Introdução  Parada respiratória  Parada cardíaca  Hemorragias  Controlando a hemorragia externa  Queimaduras  Transporte de acidentados 1/2  Transporte de acidentados 2/2  Resumo  Exercício de Passagem Fechamento Referências
  • 6.
    Introdução Bem vindo aotreinamento de CIPA Segurança do Trabalho! Nos dias de hoje é fundamental para os componentes das CIPAs, saber garantir a Saúde e Segurança dos colaboradores nos diversos ambientes de trabalho. Isso não permite só uma melhor e maior produtividade como também aumenta e melhora os padrões de vida dos colaboradores das empresas. Nessa perspectiva os integrantes da CIPA devem possuir o Maximo de conhecimento possível para assim poderem gerenciar, analisar, minimizar e até eliminar os riscos presente nos ambientes de trabalho, alem de como organizar a empresa e em caso de acidentes saber prestar os primeiro socorros e conseguir lidar com as mais diversas situações. Neste Manual você vai aprender as medidas de proteção e controle relacionados à saúde e segurança, individual e coletiva nos ambientes de trabalho e conhecer as medidas materiais e humanas de um modo geral para o desenvolvimento das atividades laborais nos diversos ambientes de trabalho.
  • 7.
    Problemática João trabalha emuma oficina mecânica totalmente desorganizada. A arrumação, o depósito de materiais, as proteções das partes rotativas de algumas máquinas, a limpeza, a organização e os equipamentos de proteção contra incêndio praticamente não existem. O ambiente não tem sinalização e está cheio de objetos espalhados pelo chão. João acreditava que nada poderia acontecer, até o dia em que estava carregando umas caixas e tropeçou! Aquele acidente desencadeou uma série de conseqüências, gerando a maior confusão.
  • 8.
    João ao tropeçarnos objetos que estavam espalhados no chão, lançou as caixas sobre uma pilha de tambores com líquidos inflamáveis. Seu colega que estava fumando naquele local derrubou o cigarro acesso sobre o líquido e imediatamente começou a pegar fogo! Os demais trabalhadores começaram a ficar nervosos com a situação e uma série de outros acidentes começaram a ocorrer. Agora que você já viu os problemas ocorridos na oficina de Pedro, está na hora de resolver os desafios. Vamos lá?
  • 9.
    Acidentes e Acidentede trabalho 1/6 Introdução Como você pôde ver, João tropeçou e caiu, causando a maior confusão e um grave acidente na oficina onde trabalha. Será que esse acidente poderia ter sido evitado? Mas o que é acidente? Para responder a essas e outras perguntas, você vai saber o que são acidentes e suas características no ambiente de trabalho, bem como a melhor forma de evitá-los. Vamos lá?
  • 10.
    Acidentes e Acidentede trabalho 2/6 Introdução Um acidente pode ser definido como um acontecimento imprevisto, casual ou não, que resulta em ferimento, dano, estrago, prejuízo, avaria, ruína etc. Nesse sentido, é muito importante observar que um acidente não é simples obra do acaso e pode trazer conseqüências indesejáveis. Em outras palavras: acidentes podem ser previstos. E, se podem ser previstos, podem ser evitados! No ambiente de trabalho, pode ocorrer o mesmo. Hoje, cada vez mais pessoas deixam o serviço por conta de acidentes de trabalho que, com a mínima atenção e cuidado, poderiam ter sido evitados. Mas o conceito de acidente é igual ao de acidente de trabalho? Não. De acordo com a Lei 8213/91, Art. 19 da Legislação de Direito Previdenciário e com o Decreto nº 611/92 de 21 de julho de 1992, do Ministério da Previdência e Assistência Social; acidente de trabalho é aquele que ocorre pelo exercício do trabalho, a serviço da empresa ou pelo exercício do trabalho dos segurados especiais, provocando lesão corporal ou perturbação funcional que cause a morte do trabalhador, a perda ou redução, permanente ou temporária, da capacidade para o trabalho (invalidez). Quer saber um pouco mais sobre acidente de trabalho? Vamos lá!
  • 11.
    Acidentes e Acidentede trabalho 3/6 Características Como vimos, acidente do trabalho é toda ocorrência não programada, não desejada, que pode resultar em danos físicos e/ou funcionais para o trabalhador e danos materiais e econômicos à empresa e ao meio ambiente. Existem diversos tipos de acidente de trabalho, conforme segue abaixo: Com lesão: deixa marcas nas vítimas provocadas pelos ferimentos; Sem lesão: não promove nenhum tipo de lesão na vítima; Incapacidade permanente total: a vítima fica totalmente inválida para o trabalho; Incapacidade permanente parcial: a vítima tem uma perda parcial da capacidade para o trabalho. Ex.: A perda de um dedo ou de uma vista; Acidente com morte: falecimento em função do acidente de trabalho; Acidente típico: aquele decorrente da característica da atividade profissional desempenhada pelo acidentado; De trajeto: ocorrem durante o deslocamento da vítima de casa para o trabalho ou vice-versa; Acidente fora do local e da hora do trabalho: na execução de ordem ou na realização de serviço sob a autoridade da empresa; na prestação espontânea de qualquer serviço à empresa para lhe evitar prejuízo ou proporcionar proveito; Com perda de materiais: todo acidente que envolve uma perda material que não envolve pessoas. Ex.: Queda de uma esmerilhadeira de um andaime sobre o piso de concreto.
  • 12.
    Acidentes e Acidentede trabalho 4/6 Causas e conseqüências Diversos fatores podem provocar acidentes de trabalho como falta de manutenção do maquinário, não utilização de equipamentos de segurança e até mesmo falta de organização. No entanto, as causas desses tipos de acidentes podem ser classificadas em três grupos principais: ato abaixo do padrão, condição abaixo do padrão e fator pessoal de insegurança. Vamos conhecer melhor cada um deles? Ato inseguro (ato abaixo ou fora do padrão): são aqueles que dependem das ações dos homens como fontes causadoras de acidentes. Ex: deixar de usar equipamento de proteção individual, entrar em áreas não permitidas e operar máquinas sem estar habilitado. Condição insegura (condição abaixo ou fora do padrão): são as condições físicas no ambiente de trabalho que podem gerar acidentes. Ex: piso escorregadio, ferramentas em mau estado de conservação e iluminação e ventilação inadequada. Fator pessoal de insegurança: As pessoas cometem atos inseguros ou criam condições inseguras ou colaboram para que elas continuem existindo, pelo seu modo de agir. Ex: desconhecimento dos riscos de acidentes, treinamento inadequado, excesso de confiança, etc. A ocorrência dos acidentes de trabalho, independente do tipo que ele seja, pode gerar conseqüências para a empresa, o trabalhador e a sociedade. Para o trabalhador, por exemplo, pode causar sofrimento físico, desamparo à família e incapacidade para o trabalho. Já a empresa pode sofrer com a perda de faturamento, gasto com serviços médicos e perda de tempo e produtos. Quanto à sociedade, podem existir impactos como: aumento de impostos e do custo de vida e perda de elementos produtivos.
  • 13.
    2 - ATOSINSEGUROS (ato abaixo ou fora do padrão) 2.6 Roupas folgadas e Adornos As roupas folgadas, os anéis, jóias, correntinhas, pendentes e relógios são extremamente perigosos, para quem trabalha em máquinas, podendo enroscar em qualquer saliência e com isso levá-lo a movimentos bruscos ou ser arrastado contra os cilindros/peças em movimento. Outras causas que podem acarretar o mesmo tipo de acidente são os panos para limpeza, ferramentas e outros matériais, que são colocados nos bolsos e cintura. Os operadores de máquinas não devem usar as mangas longas ou folgadas nos punhos, como também as sobras da camisa na cintura. 2.7 Treinamento para Operadores de Máquinas O treinamento aos novos colegas, que irão operar máquinas, é muito importante para a segurança do operador e colegas, como também para o próprio equipamento. Esse treinamento deve ser ministrado pelos operadores mais antigos, com grande conhecimento operacional, enfocando principalmente, todos os itens que envolvam a prevenção de acidentes. Todos os colegas que não trabalham numa impressora, não devem permanecer no local, pois podem se envolver ou provocar algum acidente. Não opere máquinas/equipamentos, se não tiver conhecimento necessário. Qualquer dúvida que tenha do correto funcionamento da máquina/equipamento, consulte sempre um operador mais antigo ou sua chefia. 2.8 Ferramentas e Dispositivos Manuais Todas as ferramentas e dispositivos manuais, se desgastam com o constante manuseio e para tanto, devem ser inspecionados freqüentemente verificando o desgaste e defeitos. Caso necessário, deverá trocá-los imediatamente. Qualquer tipo de improvisação no uso de suas ferramentas e dispositivos manuais, podem se tornar perigosos, se as mesmas forem utilizadas para outras finalidades a que elas se destinam. Por isso, certifique- se que está usando a ferramenta correta. Por exemplo, não use alicate como martelo ou como chave fixa, chave de fenda como alavanca, etc. Conserve-as em boas condições e guarde-as ordenadamente em local seguro, não carregando-as no bolso, especialmente as ferramentas cortantes.
  • 14.
    2.9 Postura Inadequada Apostura mais adequada para a execução de uma determinada tarefa é aquela em que você se sinta mais cômoda possível. Isso lhe trará um rendimento maior no trabalho e menor desgaste de energia, isto é, o seu cansaço será menor. Essa postura correta, implicará em alguns benefícios, tais como, redução no risco de acidentes do trabalho e menor possibilidade de adquirir uma doença profissional. 2.10 Conduta Pessoal A cortesia, o respeito e a colaboração aos colegas de trabalho, contribuem para o bom andamento do serviço e prevenção de acidentes. As brincadeiras, durante o trabalho, são muito perigosas, pois podem provocar acidentes graves, além de brigas e discussões entre colegas. Portanto, como regra geral, deve-se evitar qualquer tipo de brincadeira no ambiente de trabalho. Também deve-se evitar a ingestão de bebidas alcoólicas, antes e durante a jornada de trabalho, pois altera os seus reflexos, predispondo-o a acidentes. 3 – CONDIÇÕES INSEGURAS (condição abaixo ou fora do padrão) 3.1 Prevenção Quando operar máquinas / equipamentos, procure se certificar de que todas as situações de riscos de acidentes foram analisadas e eliminadas. Verifique se todas Condições Inseguras existentes na máquina / equipamento foram sanadas. Caso contrário, procure a sua chefia. Para manusear impressoras de alta velocidade ou qualquer outro equipamento, o operador tem que estar em perfeitas condições mentais e boa integridade física, pois necessita maior atenção e cuidados.
  • 15.
    3.2 Ordem, Organizaçãoe Limpeza Um fator muito importante na Prevenção de Acidentes é a manutenção do nosso local de trabalho na mais perfeita Ordem, Organização e Limpeza, que representam a base de segurança. O trabalho será mais fácil e seguro se o ambiente estiver em ordem. Ordem – arrumar todos os seus materiais, de maneira que quando precise seja de fácil localização. Organização – separar os materiais importantes e eliminar/transferir os desnecessários. Limpeza – manter tudo sempre limpo, eliminando os lixos e sujeiras. O piso deve ser mantido limpo de qualquer substância que posa torná-lo escorregadio. Enxugue imediatamente os líquidos derramados. Lembre-se que além de manter a ordem, organização e limpeza no seu local de trabalho, as saídas de emergência e os corredores de circulação deverão se encontrar livres. 3.3 Líquidos Inflamáveis O armazenamento de líquidos inflamáveis, como tintas e solventes, devem ficar em áreas totalmente isoladas de outros, com materiais diferentes e em tambores fechados. Nas áreas de impressão, todos os panos/estopas com resíduos de solventes, devem ser mantidos em latas metálicas, com tampas, a fim de se evitar a evaporação de solventes para o ambiente. Quando se encontrar exposto aos líquidos inflamáveis, deve-se tomar todos os cuidados necessários, usando os Equipamentos de Proteção Individual (E.P.I.) exigidos e proibir o fumo nesses locais. 3.4 Ventilação O ambiente deve estar sempre bem ventilado e arejado em todas as áreas da empresa e principalmente, no local onde se encontram as impressoras.
  • 16.
    Fator pessoal deinsegurança (perfil psicológico fora ou abaixo do padrão) As pessoas cometem atos inseguros ou criam condições inseguras ou colaboram para que elas continuem existindo, pelo seu modo de agir ou por possuírem muitas das vezes problemas de estresse emocional ou perfil psicológico fora do padrão ou abaixo dos padrões exigidos para certas atividades. Ex: desconhecimento dos riscos de acidentes, treinamento inadequado, excesso de confiança, estresse emocional ocasionado por problemas pessoais, etc. Para que se evite estes tipos de problemas o RH junto com a CIPA deve estar sempre criando diálogos e pesquisas comportamentais na empresa para se descobrir se existem pessoas com perfis psicológicos fora ou abaixo dos padrões aceitáveis para exercer suas atividades diárias,pois o dialogo é fundamental na solução de problemas relacionados a fatores pessoais.
  • 17.
    Acidentes e Acidentede trabalho 5/6 Doença ocupacional A doença ocupacional está diretamente ligada à modificação na saúde do trabalhador por causa da atividade desempenhada por ele ou da condição de trabalho às quais ele está submetido. Dessa forma, ela pode ser classificada como Doença Profissional ou Doença do Trabalho. A Doença Profissional é a modificação na saúde do trabalhador, desencadeada pelo exercício da sua atividade profissional. Por exemplo, um motorista de caçamba que fica com um problema de coluna por causa de problemas de postura ao conduzir o veículo. A Doença do Trabalho é a modificação na saúde do trabalhador, desencadeada em função de condições especiais em que o trabalho é realizado e com ele se relaciona diretamente. Por exemplo, um motorista de caminhão que adquire um problema respiratório, porque trabalha em uma mineradora e acaba respirando muita poeira.
  • 18.
    Investigação de incidente/Acidente ACIPA deve participar dos vários aspectos relacionados com o estudo dos acidentes, preocupando-se em analisá-los e elaborando relatórios, registros, comunicações e sugestões entre outras providências. O estudo dos acidentes não deve limitar-se àqueles considerados graves. Pequenos acidentes podem revelar riscos grandes; acidentes sem lesão podem transformar-se em ocorrências com vitimas. A CIPA deve investir na identificação de perigos que parecem sem gravidade, mas que poderão tornar- se fontes de acidentes graves. A análise dos acidentes fornece dados que se acumulam e possibilitam uma visão mais correta sobre as condições de trabalho da empresa com indicações sobre os tipos de acidentes mais comuns, sobre as causas mais atuantes, medindo a gravidade das conseqüências e revelando os setores que necessitam de maior atenção da CIPA e do SESMT. DEFINIÇÕES Acidente: É aquele que ocorre pelo exercício do trabalho a serviço da empresa (dentro ou fora dos limites da empresa), provocando lesão corporal, perturbação funcional, morte perda ou redução permanente ou temporária da capacidade de trabalho,segundo a previdência social. Incidente: É aquele que ocorre pelo exercício do trabalho a serviço da empresa (dentro ou fora dos limites da empresa), envolvendo apenas danos materiais devem também ser investigados.
  • 19.
    PROCEDIMENTO Uma investigação deacidente/incidente é uma compilação de dados e informações obtidas através do exame detalhado de um acidente/incidente. É responsabilidade do Gerente da Área coordenar a Investigação de Acidente/Incidente, convocando todas as pessoas necessárias, coletando todas as informações necessárias e preenchendo da maneira mais completa e correta possível o Comunicado Interno de Incidente/Acidente (parte referente à investigação). Durante a investigação do acidente, devem-se tomar alguns cuidados básicos: - Isolar o lugar do acidente - Preservar as evidências para um exame posterior ou de - Especialista - Identificar e registrar os elementos de evidência presentes na cena, no momento do acidente − Faça com que o acidentado se sinta à vontade − Se possível, conduza a investigação no local do acidente − Permita que o acidentado descreva a sua versão do acidente (Não interrompa a sua descrição) − Pergunte tudo o que for necessário − Repita a versão do acidentado para checar que você a entendeu − Termine a investigação com um comentário positivo, discutindo possíveis planos de ação. Toda investigação de acidente deve ser realizada o mais rapidamente possível, para se aproveitar que os detalhes estejam “claros” na memória. Recomenda- se um prazo máximo de 48 horas (para finais de semana). Observação: Todo Acidente deve ser reportado (via telefone, correio eletrônico, etc.) ao Gerente de Operações e ao Gerente da Empresa até no máximo 24 horas depois de sucedido. 4. DESCRIÇÃO DO INCIDENTE/ACIDENTE Deve-se tentar descrever o incidente/acidente da maneira mais precisa possível, indicando QUEM, O QUE, COMO, QUANDO e ONDE. A descrição do acidente/incidente “NÃO é uma simples repetição do que foi dito pelo acidentado”. Deve-se descrever também os tipos de ferramentas ou equipamentos, materiais e produtos químicos envolvidos.
  • 20.
    5. CAUSAS BÁSICAS Ascausas básicas são definidas como a origem dos incidente/acidentes. É também o ponto que deve ser eliminado para que se possa evitar a repetição do mesmo tipo de incidente/acidente. As causas básicas mais comuns são descritas abaixo: a) Falta de Conhecimento ou Treinamento Inadequado O funcionário não tem a habilidade ou conhecimento para executar o trabalho com segurança. Exemplos: − Pessoa dirigindo empilhadeira sem ter recebido treinamento − Pessoa operando máquinas sem ter sido treinada. b) Cargo Inadequado do Funcionário O funcionário não é capaz de fazer o trabalho com segurança por faltar-lhe condições físicas ou emocionais. Exemplo: − Operador de empilhadeira com problemas auditivos ou visuais − Pessoa com problemas de coluna levantando carga excessiva c) Práticas Seguras Não Cumpridas As práticas seguras existem, mas não são seguidas. Exemplos: − Colocar as mãos em máquinas em movimento − Fumar em local com sinalização de Proibido Fumar d) Projeto Inadequado (Engenharia) O projeto de um equipamento ou área de trabalho não considerou itens de segurança ou fatores humanos (ergonômicos). Exemplos: − Guarda de proteção inadequada ou ausente − O funcionário torceu o pé, pois tem que descer a cada minuto um degrau de 50 cm. e) EPI Inadequado Os Equipamentos de Proteção Individual (EPI) não foram fornecidos ou são inadequados. Exemplos: − Luvas de pano para manusear produtos corrosivos − Capacetes de alumínio para eletricistas f) Inspeção/Manutenção Inadequada Equipamentos críticos ou de proteção não são bem mantidos ou as inspeções são ineficazes. Exemplos: − Guardas de proteção em estado precário − Empilhadeiras sem freio
  • 21.
    − Máquinas comfios elétricos descascados g) Compra Inadequada ou Inferior Não existe um sistema para assegurar que os equipamentos/materiais comprados cumpram sua função com segurança. Exemplos: − Cabos de aço de qualidade inferior quebraram e causaram um ferimento no pé de um funcionário. h) Recompensa Inadequada (Incentivar Insegurança) O sistema de recompensa e reconhecimento não incentiva formas seguras de trabalho. Exemplos: − O funcionário estava com pressa de terminar uma manutenção e acabou se machucando com uma ferramenta. i) Método Inseguro O procedimento adotado como correto mostra uma falha que pode levar a incidentes/acidentes. Exemplos: − O procedimento indica o uso de uma chave de boca e o funcionário se machuca ao utilizá-la; a chave mais segura para aquele tipo de trabalho seria uma chave estrela. A investigação e análise compõem-se de: Relatório de Investigação e Análise de Acidentes - Registro da descrição, características e causas (vide Anexo B da NBR 14.280); Comunicação de Acidentes do Trabalho - CAT - Comunicação de Acidente de Trabalho feito pela empresa. Ver a nova versão (26/02/99) da CAT veja no site da previdência social. Cadastro de Acidentado - Registro para elaboração de estatísticas junto ao INSS.
  • 22.
    Segundo a NBR14.280, da ABNT, terminologia: Lesão Pessoal: Qualquer dano sofrido pelo organismo humano, como conseqüência de acidente de trabalho. Natureza da Lesão: Expressão que identifica a lesão, segundo suas características principais (Exemplos: escoriação, luxação, fratura, asfixia, distensão, queimadura, afogamento, estrangulamento, ferimento, contusão, efeito imediato de radiação). Localização da Lesão: Indicação da sede da lesão (Exemplos: cabeça, olho, face, testa, tronco, ombro, membros superiores, dedo, mão, membros inferiores, joelho, perna, pé). Lesão Imediata: Lesão que se manifesta no momento do acidente. Lesão Mediata (lesão tardia): Lesão que se manifesta após o acidente. Doença do Trabalho: Doença decorrente do exercício continuado ou intermitente de atividade laborativa, capaz de provocar lesão por ação mediata. Doença Profissional: Doença do trabalho causada pelo exercício de atividade específica, constante em relação oficial (Exemplos: Surdez, Pneumoconiose, Asbestose, DORT, etc.). Morte: Cessação da capacidade de trabalho pela perda da vida, independente do tempo decorrido desde a lesão.
  • 23.
    Tratamento Estatístico Para umestudo mais cuidadoso a respeito de acidentes é necessário juntar dados e colocá-los em condições de se prestarem a comparações destinadas a acompanhar a evolução dos problemas relativos a acidentes. Esses dados são as estatísticas. Antes, porém, é necessário que se tenha as definições do que são dias perdidos e dias debitados, para que se possam fazer os cálculos estatísticos. Os cálculos, no Brasil, são feitos segundo dados e fórmulas presentes na norma NBR-14.280: Cadastro de Acidentes do Trabalho – Procedimento e Classificação, da ABNT - Associação Brasileira de Normas Técnicas. Definições Dias perdidos Segundo a NBR 14.280, da ABNT trata-se dos dias corridos de afastamento do trabalho em virtude de lesão pessoal, exceto o dia do acidente e o dia da volta ao trabalho. Dias debitados Segundo a NBR 14.280, da ABNT trata-se dos dias que se debitam, por incapacidade permanente ou morte, para o cálculo do tempo computado. Eles representam uma perda, um prejuízo econômico, que tem por cálculo base uma média de vida ativa do trabalhador,calculada em vinte anos ou 6.000 seis mil dias. Cálculos dos Acidentes de Trabalho Incidência Cumulativa (IC): A Incidência Cumulativa constitui-se na estimativa do risco de um individuo acidentar-se em determinada população e em determinado intervalo de tempo: IC = I N I = Número de acidentes do trabalho ocorridos N = Número de trabalhadores expostos no início do estudo, em determinado intervalo de tempo. Exemplo: Em uma fábrica de vidro com 1200 funcionários no ano de 2006 ocorreram 10 acidentes do trabalho: IC = 10 = 0,0083 ou 0,83 % ao ano 1200
  • 24.
    Densidade de Incidência(DI): Constitui-se em um indicador mais acurado, pois no denominador considera o número de horas trabalhadas e a “entrada” e “saída” da população trabalhadora investigada: DI = Número de acidentes do trabalho x 100.000 ou 1.000.000 Número de horas homens trabalhadas A dinâmica da população trabalhadora em estudo, no intervalo de tempo considerado é levada em conta para obtenção do denominador. O trabalhador demitido, ou o tempo de afastamento dos acidentados deixam de contribuir para o denominador em termos de horas-homem trabalhadas. A densidade de incidência reflete a velocidade com que parte da população estudada acidenta- se. Neste cálculo quando não se tem a exatidão das horas trabalhadas pode-se considerar a jornada semanal de 44h da legislação e o total de 4,5 semanas ao mês para estimar o cálculo das horas trabalhadas. Coeficiente de Mortalidade por Acidente de Trabalho (CMAT): O coeficiente de mortalidade por acidente do trabalho é obtido por: CMAT = Número de óbitos por acidentes do trabalho População trabalhadora exposta (número médio) Coeficiente de Letalidade: É um indicador que mede a capacidade de um agravo a saúde levar a óbito: Letalidade = Número acidentes fatais Número de acidentes ocorridos Em ambos os casos deve ser considerado um determinado período de tempo.
  • 25.
    Coeficiente de Gravidade: Oobjetivo deste coeficiente é permitir avaliação da Gravidade das perdas acarretadas pelos acidentes de trabalho: CG = Número de dias perdidos por acidentes do trabalho + Nº de dias debitados Horas-Homens de exposição ao risco Para não trabalhar com números pequenos multiplica-se o quociente obtido por 100.000(ou por 1.000.000), obtendo-se o número de dias perdidos por 100.000 horas-homens trabalhadas. Os dias debitados só aparecem quando o acidente resulta morte ou incapacidade total ou permanente ou incapacidade parcial permanente. Nesses casos, é preciso consultar a tabela especial para o cálculo dos dias debitados segundo a natureza das lesões. Exemplo: Se numa indústria houve trinta ( 30 ) dias perdidos com acidentes, em um mês com 100.000 homens – horas - trabalhadas, o CG será calculado da seguinte forma: CG = 30 X 1.000.000 = 300 100.000 Seriam 300 dias perdidos em 1.000.000 (um milhão) de horas trabalhadas. 2) Se em um dos acidentes ocorreu uma lesão que provocou uma incapacidade parcial permanente com 300 ( trezentos ) dias debitados, o cálculo passará a ser este: CG = 330 X 1.000.000 = 3.300 100.000 Obs.: Deve ser expressa em números inteiros.
  • 26.
    Taxa de Freqüência: Representao número de acidentados, com perda de tempo, que podem ocorrer em cada milhão de homens – horas - trabalhadas. A fórmula é a seguinte: Número de acidentados com perda de tempo X 1.000.000 Horas-Homens de exposição ao risco Ex.: Se numa fábrica houve em um mês 5 acidentes com perda de tempo e nesse mês foram trabalhadas 100.000 ( cem mil ) horas, o cálculo será feito da seguinte maneira: TF = 5 x 1.000.000 = 50,00 100.000 A Taxa de Freqüência será 50,00. A multiplicação por um milhão se presta a tornar possível a comparação das Taxas de Freqüência entre departamentos de uma mesma empresa, entre empresas diferentes e mesmo entre empresas de países diversos desde que usem o mesmo sistema de cálculo. Obs.: Deve ser expressa com aproximação de centésimos. Todos os cálculos aqui apresentados devem ser realizados em conjunto, ou seja, SESMT e CIPA pode-se também com o apoio do RH e Administração serem realizados cálculos de estudo dos acidentes com perdas materiais para assim se ter uma noção das perdas matérias que envolvem os acidentes de trabalho, pois todo o tipo de acidente que gera qualquer tipo de perda deve ser estudado para que não venham a ocorrer novamente.
  • 27.
    A CIPA, SESMTe a GERENCIA são responsáveis solidários nas investigações de Acidentes/Incidentes, pois atuando juntos conseguem chegar às causas principais que levaram a ocorrência de sinistros, a CIPA obtendo a colaboração dos trabalhadores no local do acidente o SESMT com suas habilidades técnicas na análise e investigação e a GERENCIA com os recursos financeiros relacionados a gastos gerados pela investigação, com a união destas três forças conseguiremos reduzir os acidentes de trabalho e os óbitos que vem ocorrendo nas empresas, diversas vidas serão salvas e famílias não perderão chefes e donas de casas e nem filhos e esposas perderão seus parentes queridos.
  • 28.
    FLUXOGRAMA DE COMUNICADOINTERNO DE ACIDENTE/INCIDENTE
  • 29.
    Modelo de relatóriode Investigação de Incidentes/Acidentes
  • 31.
    Acidentes e Acidentede trabalho 6/6 Gerenciamento de Risco Para controlar a ocorrência de acidentes de trabalho e, dessa forma, preservar a saúde dos funcionários e, conseqüentemente, a produtividade da empresa; é necessário fazer o gerenciamento de risco. Esse tipo de gerenciamento visa à identificação e avaliação de todos os perigos atuais e futuros ocorridos no ambiente de trabalho. Atualmente, diversas técnicas de identificação de perigos e avaliações de riscos são utilizadas em todo o mundo. As mais conhecidas são: Análise preliminar de riscos (APR); Hazard and Operability Studies (HAZOP); Análise da Árvore de Falhas (AAF). Análise do Modo de Falha e Efeito (FMEA). Essas metodologias vão auxiliar a descobrir que tipo de riscos o funcionário da empresa corre no ambiente de trabalho, bem como o que fazer para eliminar esses riscos e diminuir as possíveis situações de perigo. A identificação de perigo e a avaliação de riscos são de fundamental importância para a empresa, pois, se mal feitas, todas as ações decorrentes serão realizadas de forma inadequada ou incompleta. E isso pode significar perdas materiais e/ou pessoais. APR AAF FMEAHAZOP
  • 32.
    Modelos de Planilhaspara Gerenciamento de Riscos NºRegistro Fontes de Risco Possíveis Falhas Efeitos Requisitos Probabilidadede Ocorrência Danosa Severidadedo Dano Prioridade deAção Orientações Responsável Tempo Provável de Execução Registro Fotográfico da Área de Execução da Atividade e Maquinário Envolvido ANTES DEPOIS 089/2010 O Produto Perigoso o Maquinário envolvido e a Atividade. Falhas de Planejamento , Operação e Maquinário com defeito ou inadequado. Perdas: Materiais Pessoais Ambientais e Sociais (Produtos, Lesões e Óbitos,Conta minação da Flora e da Fauna e Danos a Sociedade) PlanejamentodaAtividadee verificaçãodoMaquinário envolvido. IV D IV-D=IMEDIATA Todos os envolvidos na Atividade deverão participar do Planejamento e deverá ser realizada a verificação do Maquinário envolvido pela equipe de Manutenção Mecânica. FranciscopontesTST 02:00 HORAS Planilha de Gerenciamento de Riscos nas Atividades de Transporte e Movimentação de Cargas Empresa: DOCAS/RJ Tipo de Máquina ou Equipamento: LHM 600 Guindaste Móvel Portuário Setor: CAPATAZIA Tipo de produto: PERIGOSO(URÂNIO-RADIOATIVO) Tipo de ambiente: EMBARCAÇÃO/CAIS Responsável pela equipe envolvida: FERNANDO SILVA ENG. NUCLEAR Responsável pela Operação da Máquina ou Equipamento: PAULO ANTUNES
  • 33.
    Estas planilhas sãode extrema importância para o gerenciamento de Riscos nas empresas, elas devem ser confeccionadas com informações reais das atividades a serem realizadas no dia a dia, ou seja, são planilhas que devem conter as informações de campo, assim sendo a CIPA tem fundamental importância na implantação deste sistema nas empresas já que por ser formada por colaboradores possui total conhecimento técnico das atividades que serão realizadas. A união entre Gerencia, RH, Chefias Diretas, CIPA e SESMT são a melhor ferramenta para o Gerenciamento de Riscos nas empresas, somente com essa união conseguiremos reduzir os acidentes nos ambientes de trabalho.
  • 34.
    Acidentes e Acidentede trabalho Resumo Acidente de trabalho é aquele que ocorre pelo exercício do trabalho, a serviço da empresa ou pelo exercício do trabalho dos segurados especiais, provocando lesão corporal ou perturbação funcional que cause a morte do trabalhador, a perda ou redução, permanente ou temporária, da capacidade para o trabalho (invalidez). É muito importante observar que um acidente não é simples obra do acaso e pode trazer conseqüências indesejáveis. Em outras palavras: acidentes podem ser previstos. E, se podem ser previstos, podem ser evitados!
  • 35.
    Riscos ambientais 1/8 Introdução Sabendo detudo que aconteceu com João e seus colegas de trabalho na oficina, nesta unidade, você vai precisar identificar que tipo de riscos ele correu ao circular pelo local sem atender às medidas de segurança e o que ele precisaria fazer para evitar os acidentes. Para isso, é necessário que você aprenda a identificar os riscos de uma tarefa; perceba a possibilidade de existência desses riscos; quantifique-os e, por fim, aprenda como minimizá-los e eliminá-los do local. Mas o que são riscos? Que tipo de coisas podem causar acidentes como o sofrido por João e os colegas de trabalho na oficina?
  • 36.
    Riscos ambientais 2/8 De acordocom o minidicionário Houaiss, o termo risco significa probabilidade de perigo ou probabilidade de insucesso. Aqui, você vai aprender um pouco mais sobre os riscos ambientais existentes nos locais de trabalho. Os riscos ambientais são aqueles causados por agentes físicos, químicos, biológicos, ergonômicos e mecânicos que, a depender de sua natureza, concentração, intensidade, freqüência ou tempo de exposição, podem comprometer a segurança e a saúde dos funcionários, bem como a produtividade da empresa. Quando não são controlados ou previamente avaliados, os riscos ambientais afetam o trabalhador a curto, médio e longo prazo, podendo provocar acidentes com lesões imediatas e/ou doenças chamadas profissionais ou do trabalho, que se podem ser comparadas aos acidentes do trabalho. Os riscos ambientais são classificados segundo a sua natureza e forma com que atuam no organismo humano. Dessa forma, podem ser físicos, químicos, biológicos, ergonômicos e de acidentes.
  • 37.
    Riscos ambientais 3/8 Classificação dosagentes Levando em consideração a natureza dos riscos, bem como a forma como eles atuam no organismo humano, confira exemplos de agentes que podem ser encontrados no ambiente de trabalho. Riscos Físicos Riscos Químicos Riscos Biológicos Riscos Ergonômicos Riscos de Acidente Verde Vermelho Marrom Amarelo Azul Ruído Vibrações Radiações Ionizantes Radiações não Ionizantes Pressões Anormais Temperaturas Extremas Umidade Poeiras Fumos Vapores Gases Névoas Produtos Químicos em Geral Vírus Bactérias Fungos Bacilos Protozoários Parasitas Trabalho Físico Pesado Postura Incorreta Monotonia Ritmo Excessivo Trabalhos Noturnos Treinamento Inadequado/ Inexistente Eletricidade Animais Peçonhentos Iluminação Inadequada Arranjo Físico Inadequado Armazenamento Inadequado Probabilidade de Incêndio ou Explosão Máquinas e Equipamentos sem Proteção Ferramentas Inadequadas ou Defeituosas
  • 38.
    Riscos ambientais 4/8 Agentes físicos Osagentes de riscos físicos podem ser definidos como os diversos tipos de energia aos quais o trabalhador é exposto durante a realização de suas atividades. Por exemplo, uma temperatura muito baixa ou extremamente alta. Além desse, podem ser considerados agentes físicos: Ruído - as máquinas e equipamentos utilizados pelas empresas produzem ruídos que podem atingir níveis excessivos, podendo provocar graves prejuízos à saúde. Os principais efeitos do ruído excessivo sobre uma pessoa pode ser a surdez total ou parcial, o stress e/ou a redução do apetite sexual. Vibrações mecânicas - na indústria, é comum o uso de máquinas e equipamentos que produzem vibrações (movimentos) que podem prejudicar o trabalhador. As vibrações podem ser localizadas ou generalizadas Radiações ionizantes - os operadores de aparelhos de Raios X freqüentemente estão expostos a esse tipo de radiação que pode afetar o organismo ou se manifestar nos descendentes. Alguns dos efeitos produzidos por este agente são anemia, leucemia, câncer e/ou alterações genéticas. Radiações não ionizantes - as radiações infravermelhas (presentes em operações de fornos e de solda oxiacetilênica), raios laser e ultravioleta (produzida pela solda elétrica) podem causar ou agravar problemas visuais, além de provocar sobrecarga térmica, queimaduras, câncer de pele e aumento da atividade da tireóide. S a i b a m a i s Para conhecer um pouco mais sobre os agentes de riscos físicos, você pode acessar o site do Ministério do Trabalho e Emprego e ler a NR-15. http://www.mte.gov.br/legislacao/normas_regulamentadoras/default.asp
  • 39.
    Riscos ambientais 5/8 Agentes químicos Osagentes de riscos químicos podem ser definidos como as substâncias ou compostos que possam penetrar no organismo do trabalhador. Esses agentes, quando entram em contato com a pessoa, podem provocar danos à saúde de forma imediata, há médio ou longo prazo. O contato dos agentes químicos com as pessoas pode ocorrer de três formas: Por via respiratória – os agentes penetram pelo nariz e boca, afetando a garganta e chegando aos pulmões. Através da circulação sanguínea, podem seguir para outros órgãos, onde manifestam os seus efeitos tóxicos, tais como asma, bronquites, pneumoconiose etc. Por via cutânea - os ácidos, álcalis e solventes, ao atingirem a pele, podem ser absorvidos e provocar lesões como alterações na circulação e oxigenação do sangue, nos glóbulos vermelhos e problemas na medula óssea. Por via digestiva - a contaminação do organismo ocorre pela ingestão acidental ou não de substâncias nocivas, presentes em alimentos contaminados, deteriorados ou na saliva. Hábitos inadequados como o de alimentar-se ou ingerir líquidos no local de trabalho, umedecer lábios com a língua, usar as mãos para beber água e a falta de higiene contribuem para a ingestão desse tipo de agente. Conforme o tipo de produto ingerido, pode ocorrer queimadura na boca, queimadura do esôfago e estômago etc.
  • 40.
    Riscos ambientais 6/8 Agentes biológicos Osagentes de riscos biológicos surgem do contato do homem com certos micróbios e animais no ambiente de trabalho. Algumas atividades facilitam o contato dos trabalhadores com esse tipo de agentes como atividades em hospitais, a coleta do lixo, as indústrias de alimentação, laboratórios, dentre outros. Esses agentes podem causar doenças como tuberculose, intoxicação alimentar, brucelose, malária, febre amarela etc. As medidas preventivas mais comuns para esses tipos de agentes são o controle médico permanente, o uso de equipamentos de proteção individual, a higiene rigorosa nos locais de trabalho, os hábitos de higiene pessoal, o uso de roupas adequadas, a vacinação e o treinamento.
  • 41.
    Riscos ambientais 7/8 Riscos ergonômicos Osriscos ergonômicos estão relacionados às condições de trabalho dos funcionários como cadeiras e mesas adequadas, maquinário moderno, conscientização dos trabalhadores etc. Esses agentes podem gerar distúrbios psicológicos e fisiológicos como fadiga, dores musculares, fraquezas, hipertensão arterial, úlcera duodenal, doenças do sistema nervoso, alterações do ritmo normal de sono e da libido, acidentes, problemas de coluna, taquicardia, angina, infarto, diabetes, asma etc. Para evitar que essas situações comprometam a atividade, é necessário adequar as condições de trabalho ao homem. Essa adequação pode ser obtida por meio de modernização de máquinas e equipamentos, uso de ferramentas adequadas, alterações no ritmo de tarefas, postura adequada, simplificação e diversificação do trabalho, entre outros.
  • 42.
    Riscos ambientais 8/8 Riscos mecânicos Osriscos mecânicos estão relacionados às condições físicas (do ambiente físico de trabalho) e tecnológicas impróprias, capazes de colocar em perigo a integridade física do trabalhador. São considerados riscos geradores de acidentes: arranjo físico deficiente, máquinas e equipamentos sem proteção, ferramentas inadequadas ou defeituosas, eletricidade, incêndio ou explosão, animais peçonhentos e armazenamento inadequado. A principal medida para prevenir os acidentes por riscos mecânicos é realizar um programa de inspeções de segurança. Por meio de exame criterioso de todas as máquinas e instalações, é possível evitar acidentes e reparar as situações de risco potencial. A manutenção preventiva eficiente e sistemática é a melhor, para eliminar os riscos mecânicos de acidente.
  • 43.
    Riscos ambientais Resumo Os riscosambientais são aqueles causados por agentes físicos, químicos, ergonômicos, mecânicos ou biológicos que, a depender de sua natureza, concentração, freqüência, intensidade ou tempo de exposição, podem comprometer a segurança e a saúde dos funcionários, bem como a produtividade da empresa. Quando não são controlados ou previamente avaliados, os riscos ambientais afetam o trabalhador a curto, médio e longo prazo, podendo provocar acidentes com lesões imediatas e/ou doenças chamadas profissionais ou do trabalho, que podem ser comparadas aos acidentes do trabalho.
  • 44.
    Organização do localde trabalho 1/6 Introdução Nesta unidade, você ficou responsável por reorganizar o ambiente da Metalúrgica em que João trabalha. Dessa forma, você vai precisar saber como identificar os aspectos que podem ser melhorados, além de como fazer para melhorá-los. Para conseguir solucionar mais esse desafio, é necessário que você aprenda a aplicar a política dos “5 s”, a realizar o manuseio de materiais de forma segura, bem como identificar o ambiente a partir das cores e sinalizações de segurança, como também fazer a orientação das pessoas sobre a forma correta de como usar escadas e andar em segurança. Vamos começar!
  • 45.
    Organização do localde trabalho 2/6 Um local de trabalho limpo e organizado, com pessoas conscientes de suas responsabilidades, é fundamental para minimizar os acidentes de trabalho e impactos ao Meio Ambiente. No entanto, por incrível que pareça, essa não é uma tarefa fácil. A pressa, os prazos curtos e o estresse do dia-a-dia, muitas vezes, colaboram para que cada vez mais as pessoas deixem de lado coisas simples, mas que podem colaborar com a limpeza e organização do local de trabalho, como limpar a mesa antes de ir para casa, separar o lixo antes de jogá-lo fora, dentre outras coisas. Para ajudar nessa difícil tarefa, os orientais desenvolveram um programa que auxilia na melhoria da qualidade, produtividade, segurança e saúde do trabalho em equipe e da satisfação dos funcionários no ambiente de trabalho. É o famoso “5 S” ou Programa dos Cinco Sensos. Este programa é a porta de entrada para uma boa Gestão Integrada de Segurança, Qualidade e Meio Ambiente, visto que possibilita uma maior motivação para a qualidade e apresenta resultados rápidos e visíveis. A prática contínua dos “5 s” permite uma mudança interior que resulta em hábitos de organização e limpeza saudáveis.
  • 46.
    Para começar estamudança, devemos considerar alguns aspectos importantes como iluminação do local de trabalho, transporte, armazenamento e manuseio de materiais, sinalização de segurança, e pisos e escadas. Vamos lá? Cuidado para não descartar materiais importantes. Tão ou mais importante do que organizar, é conseguir manter o padrão acordado. Manter a organização só depende da ação de todos Comece por você, dê o exemplo. Por fim, comece a praticar hoje e agora. Não deixe para amanhã! Organização do local de trabalho 3/6 Iluminação Os locais de trabalho devem ter iluminação adequada, natural ou artificial, apropriada à natureza da atividade. Ou seja, o tipo de iluminação utilizada no ambiente de trabalho deve estar relacionado ao tipo de atividade que é realizada ali. Além de ser distribuída e difusa de maneira uniforme (igual), a iluminação deve ser projetada e instalada de forma a evitar ofuscamento, reflexos incômodos, sombras e contrastes excessivos.
  • 47.
    No ambiente detrabalho, é comum encontrar alguns problemas que precisam ser evitados como: Nível insuficiente de iluminação – esse tipo de problema pode causar percepção inadequada dos detalhes, queda de rendimento do trabalhador, além de erros, cansaço etc.; Claridade excessiva ou de ofuscamento – gera a fadiga visual; Tamanho inadequado de letras e objetos – ocasiona fadiga visual e posturas forçadas, para enxergar melhor; Inexistência de bom contraste dos limites do objeto; Uso de lâmpadas de baixa reprodutibilidade cromática como lâmpadas de vapor de sódio para atividades em que a percepção de cores é fundamental. Organização do local de trabalho 4/6 Transporte e armazenamento de materiais Os procedimentos de Transporte, Movimentação, Armazenagem e Manuseio de Materiais estabelecem os requisitos de segurança a serem observados nos locais de trabalho, tanto de forma mecânica quanto manual, e tem o objetivo de prevenir acidentes.
  • 48.
    Veja alguns dosrequisitos estabelecidos pelos procedimentos na lista abaixo: Os equipamentos de transporte motorizados deverão possuir sinal de advertência sonora (buzina). Todos os transportadores industriais serão permanentemente inspecionados e as peças defeituosas, ou que apresentem deficiências, deverão ser imediatamente substituídas. O peso do material armazenado não poderá exceder a capacidade de carga calculada para o piso. O armazenamento deverá obedecer aos requisitos de segurança especiais a cada tipo de material. O material armazenado deverá ser disposto de forma a evitar a obstrução de portas, equipamentos contra incêndio, saídas de emergências etc. Este procedimento você poderá encontrar detalhadamente na NR – 11. Organização do local de trabalho 5/6 Sinalização de segurança A sinalização de segurança é fundamental para estabelecer a padronização das cores a serem utilizadas para classificar o nível de perigo das áreas e, dessa forma, preservar a saúde e a integridade física dos trabalhadores. Em função dessa necessidade, através da Norma Regulamentadora NR-26, padronizou-se a aplicação das cores, de modo que o seu significado seja sempre o mesmo na área de segurança do trabalho, permitindo, assim, uma identificação imediata do risco existente.
  • 49.
    Veja a seguiro significado das cores no ambiente de trabalho: CANALIZAÇÕES ESPECIFICOS
  • 50.
    GERAL Vermelho O vermelho éusado para distinguir e indicar equipamentos e aparelhos de proteção e combate a incêndio. Não deverá ser usado na indústria para assinalar perigo, por ser de pouca visibilidade em comparação com o amarelo (de alta visibilidade) e o alaranjado (que significa Alerta). É empregado para identificar, por exemplo, caixa de alarme de incêndio; hidrantes; bombas de incêndios entre outros. Am arelo O amarelo deverá ser empregado para indicar "Cuidado!", assinalando, por exemplo, partes baixas de escadas portáteis, corrimões, parapeitos, pisos e partes inferiores de escadas que apresentem risco, entre outros. Branco O branco será empregado em passarelas e corredores de circulação, por meio de faixas (localização e largura); direção e circulação, por meio de sinais - localização e coletores de resíduos; zonas de segurança etc.
  • 51.
    Verde O verde éa cor que caracteriza "segurança". Serve para identificar canalizações de água; caixas de equipamento de socorro de urgência; caixas contendo máscaras contra gases; chuveiros de segurança; macas; entre outros. O uso de cores deverá ser o mais reduzido possível, a fim de não ocasionar distração, confusão e fadiga ao trabalhador. Além disso, o uso de cores não dispensa o emprego de outras formas de prevenção de acidentes. OBS: Além destas cores citadas, existem também outras cores como: lilás, púrpura, cinza claro, alumínio e marrom. Veja a seguir o significado das sinalizações no ambiente de trabalho: Sinalização para Armazenamento de Produtos Perigosos (ROTULAGEM)
  • 52.
    Sinalização de Aviso AtmosferaExplosiva Cargas Suspensas Obstáculos/ Locais Perigosos Quedas com Desnível Substâncias Comburentes Substâncias Corrosivas Substâncias Corrosivas Substâncias Explosivas Substâncias Inflamáveis Substâncias Nocivas/irritantes Substâncias Tóxicas Veículos de Movimentação de Cargas
  • 53.
    Sinalização de Proibição ÁguaNão Potável Não Tocar Proibida a Entrada a Pessoas Não Autorizadas Passagem Proibida Proibido Fumar Proibição de Apagar A com Veículos de Cargas Água
  • 54.
    Sinalização de Emergência Via/Saída de Emergência chuveiro de Segurança Lava Olhos Maca Primeiro Socorros Telefone para Salvamento e Primeiros Socorros
  • 55.
    Sinalização de Incêndio Mangueirade Incêndio Escada de incêndio Telefone Extintor Aviso de Incêndios
  • 56.
    Sinalização de Obrigação ObrigaçõesVariadas Passagem Obrigatória para colaboradores Proteção Individual Obrigatória contra Quedas Proteção Obrigatória da Cabeça Proteção Obrigatória das Mãos Proteção Obrigatória das Vias Respiratórias Proteção Obrigatória do Corpo Proteção Obrigatória do Rosto Proteção Obrigatória dos Olhos Proteção Obrigatória dos Ouvidos Proteção Obrigatória dos Pés A utilização e o significado de cada uma das cores de segurança e das sinalizações você poderá encontrar detalhadamente na NR – 26 no Site do Ministério do Trabalho e Emprego e NBRs da ABNT.
  • 57.
    Organização do localde trabalho 6/6 Pisos e escadas Quando se fala em organização e segurança do ambiente de trabalho, é preciso ter uma atenção especial no que diz respeito ao piso e às escadas. Muitos acidentes, nos locais de trabalho, são causados por causa de algumas falhas nesses dois itens do ambiente. Vamos saber que tipo de precauções, com esses dois fatores de risco, podemos ter? Os pisos dos locais de trabalho não devem apresentar saliências nem depressões que prejudiquem a circulação de pessoas ou a movimentação de materiais. As aberturas nos pisos e nas paredes devem ser protegidas de forma que impeçam a queda de pessoas ou objetos. Os pisos devem oferecer resistência suficiente para suportar as cargas móveis e fixas para as quais a edificação se destina. As escadas devem ser construídas de acordo com as normas técnicas oficiais e mantidas em perfeito estado de conservação. As escadas provisórias de uso coletivo devem ser dimensionadas em função do fluxo de trabalhadores, respeitando-se a largura mínima de 0,80 cm (oitenta centímetros), devendo ter pelo menos a cada 2,90m (dois metros e noventa centímetros) de altura um patamar intermediário. Os patamares intermediários devem ter largura e comprimento, no mínimo, iguais à largura da escada. A escada de mão deve ter seu uso restrito para acessos provisórios e serviços de pequeno porte. É proibido o uso de escada de mão junto a redes e equipamentos elétricos desprotegidos.
  • 58.
    Organização do localde trabalho Resumo O Programa dos Cinco Sensos ou “5 s” é a porta de entrada para uma boa Gestão Integrada de Segurança, Qualidade e Meio Ambiente, visto que possibilita uma maior motivação para a qualidade e apresenta resultados rápidos e visíveis. A prática contínua dos “5 s” permite uma mudança interior que resulta em hábitos de organização e limpeza saudáveis. Para que essa mudança ocorra, é preciso considerar alguns aspectos importantes como iluminação do local de trabalho; transporte, armazenamento e manuseio de materiais; sinalização de segurança; e pisos e escadas. Você integrante da CIPA deve sempre orientar e colaborar na manutenção do Sistema de Gestão de Saúde e Segurança da Empresa, sempre observando e orientando os colaboradores sobre estas questões.
  • 59.
    Higiene e Saúde 1/4 Introdução Ostrabalhadores não devem adoecer por conta das atividades que eles exercem em seu local de trabalho. No entanto, situações de risco são comuns no dia-a-dia dos trabalhadores, principalmente daqueles que trabalham na indústria ou qualquer outro lugar que envolva situações, produtos ou materiais perigosos, quando mal utilizados. Diante disso, é muito importante ter um ambiente de trabalho sadio. Isso vai contribuir tanto para o funcionamento da empresa quanto para a saúde do trabalhador, a Higiene Pessoal e Industrial são de extrema importância para o controle destas problemáticas e os principais responsáveis por informar os trabalhadores a respeito de assuntos relacionados a Higiene Pessoal e Industrial são a CIPA e o SESMT. A Metalúrgica em que João trabalha como você pôde ver, não é um ambiente de trabalho sadio. Dessa forma, você precisa ajudar João a fazer algumas modificações. Para isso, é necessário conhecer os princípios básicos de higiene e saúde pessoal e Industrial. Vamos lá?
  • 60.
    Higiene e Saúde 2/4 Princípiosde Higiene e Saúde Pessoal Saúde é um estado de completo bem-estar físico, mental e social, e não apenas a ausência de doença. De acordo com a Organização Mundial de Saúde (OMS), a falta de uma alimentação balanceada, de exercícios físicos regulares e o tabagismo são os três principais fatores de risco à saúde, mas podem ser evitados com hábitos de vida saudáveis. Algumas medidas simples podem ser adotadas no dia-a-dia para garantir saúde há longo prazo. Acompanhe os itens abaixo para saber um pouco mais.
  • 61.
    Alime ntação Para teruma vida saudável, você precisa consumir alimentação saudável e equilibrada, à base de frutas, verduras e legumes; reduzir o consumo de alimentos gordurosos, optando por alimentos cozidos ou assados, ao invés de fritos. Além disto, é preciso diminuir a ingestão de sal e alimentos ricos em açúcar, e sempre preferir água ao invés de refrigerantes e bebidas alcoólicas. Atividade Física A atividade física regular tem como finalidade preservar o bem-estar físico, psíquico e social da pessoa. A falta de atividade física é reconhecida como um dos principais fatores de risco para doenças cardiovasculares. A atividade física deve ser praticada pelo menos três vezes por semana, com sessões de, pelo menos, 30 minutos de duração.
  • 62.
    Vacinação A vacinação podeprevenir as doenças como tétano, febre amarela, hepatite, gripe, entre outros. Essa é uma importante medida para manutenção da saúde. Para ter maiores informações, é importante procurar um posto de saúde mais próximo de sua casa. Conheça alguns cuidados que você deve ter para manter a sua saúde: - Escovar os dentes pelo menos três vezes ao dia, após as refeições; - Ir ao dentista semestralmente; - Não fumar; - Não ingerir bebidas alcoólicas em grandes quantidades; - Não usar drogas como maconha, crack e cocaína; - Beber sempre água filtrada ou fervida; - Lavar as mãos após usar o sanitário e antes das refeições; - Não andar descalço e usar roupas limpas; - Manter as unhas limpas e curtas; - Não tomar remédios por conta própria.
  • 63.
    Higiene e Saúde Prevençãode Doenças ( AI DS) O que é AIDS? A AIDS é o estágio mais avançado da doença que ataca o sistema imunológico. A Síndrome da Imunodeficiência Adquirida, como também é chamada, é causada pelo HIV. Como esse vírus ataca as células de defesa do nosso corpo, o organismo fica mais vulnerável a diversas doenças, de um simples resfriado a infecções mais graves como tuberculose ou câncer. O próprio tratamento dessas doenças fica prejudicado. Há alguns anos, receber o diagnóstico de AIDS era uma sentença de morte. Mas, hoje em dia, é possível ser soropositivo e viver com qualidade de vida. Basta tomar os medicamentos indicados e seguir corretamente as recomendações médicas. Saber precocemente da doença é fundamental para aumentar ainda mais a sobrevida da pessoa. Por isso, o Ministério da Saúde recomenda fazer o teste sempre que passar por alguma situação de risco e usar sempre o preservativo. O que é HIV? HIV é a sigla em inglês do vírus da imunodeficiência humana. Causador da AIDS ataca o sistema imunológico, responsável por defender o organismo de doenças. As células mais atingidas são os linfócitos T CD4+. E é alterando o DNA dessa célula que o HIV faz cópias de si mesmo. Depois de se multiplicar, rompe os linfócitos em busca de outros para continuar a infecção. Ter o HIV não é a mesma coisa que ter a AIDS. Há muitos soropositivos que vivem anos sem apresentar sintomas e sem desenvolver a doença. Mas, podem transmitir o vírus a outros pelas relações sexuais desprotegidas, pelo compartilhamento seringas contaminadas ou de mãe para filho durante a gravidez e a amamentação. Por isso, é sempre importante fazer o teste e se proteger em todas as situações. Biologia – HIV é um retrovírus, classificado na subfamília dos Lentiviridae. Esses vírus compartilham algumas propriedades comuns: período de incubação prolongado antes do surgimento dos sintomas da doença, infecção das células do sangue e do sistema nervoso e supressão do sistema imune.
  • 64.
    Sintomas e fasesda AIDS Quando ocorre a infecção pelo vírus causador da AIDS, o sistema imunológico começa a ser atacado. E é na primeira fase, chamada de infecção aguda, que ocorre a incubação do HIV - tempo da exposição ao vírus até o surgimento dos primeiros sinais da doença. Esse período varia de 3 a 6 semanas. E o organismo leva de 8 a 12 semanas após a infecção para produzir anticorpos anti-HIV. Os primeiros sintomas são muito parecidos com os de uma gripe, como febre e mal-estar. Por isso, a maioria dos casos passa despercebido. A próxima fase é marcada pela forte interação entre as células de defesa e as constantes e rápidas mutações do vírus. Mas que não enfraquece o organismo o suficiente para permitir novas doenças, pois os vírus amadurecem e morrem de forma equilibrada. Esse período, que pode durar muitos anos, é chamado de assintomático. Com o freqüente ataque, as células de defesa começam a funcionar com menos eficiência até serem destruídas. O organismo fica cada vez mais fraco e vulnerável a infecções comuns. A fase sintomática inicial é caracterizada pela alta redução dos linfócitos T CD4 - glóbulos brancos do sistema imunológico - que chegam a ficar abaixo de 200 unidades por mm³ de sangue. Em adultos saudáveis, esse valor varia entre 800 a 1.200 unidades. Os sintomas mais comuns são: febre, diarréia, suores noturnos e emagrecimento. A baixa imunidade permite o aparecimento de doenças oportunistas, que recebem esse nome por se aproveitarem da fraqueza do organismo. Com isso, atinge-se o estágio mais avançado da doença, a AIDS. Quem chega a essa fase, por não saber ou não seguir o tratamento indicado pelos médicos, pode sofrer de hepatites virais, tuberculose, pneumonia, toxoplasmose e alguns tipos de câncer. Por isso, sempre que você transar sem camisinha ou passar por alguma outra situação de risco, faça o teste!
  • 65.
    Tratamento Atendimento inicial Após recebero diagnóstico da infecção por HIV, o paciente deve marcar uma consulta com um especialista em AIDS, no Serviço de Assistência Especializada (SAE). Nessa primeira consulta, o paciente precisa informar a história clínica inicial, tempo de diagnóstico, se já apresentou alguma doença grave e quais são as condições e os hábitos de vida. É bem provável que, na primeira consulta o médico peça exames, como: hemograma completo (sangue), urina, fezes, glicose (açúcar), colesterol e triglicérides (gorduras), raios-X de tórax, hepatite B e C, tuberculose e os testes de contagem dos linfócitos T CD4+ (indica o sistema de defesa) e o de carga viral (quantidade de vírus circulante no sangue). Dependendo do resultado dos exames clínicos e laboratoriais, pode ser necessário que o soropositivo comece a terapia antirretroviral, que é o tratamento com medicamentos. O médico fará o acompanhamento do paciente, que deve voltar regularmente ao consultório no tempo determinado pelos profissionais. No SAE, também estão disponíveis atendimentos com psicólogos, assistentes sociais, nutricionistas, enfermeiros e farmacêuticos. A consulta com o profissional de saúde é o momento certo para esclarecer todas as dúvidas. O paciente deve saber como tomar os remédios, quais os horários que melhor se encaixam na rotina ou como adequar os hábitos diários para tomar a medicação regularmente. O médico deve falar sobre os sintomas que podem ser causados pelos medicamentos e o que deve ser feito se algum desses efeitos colaterais surgir - a maioria dos sintomas desaparece em poucos dias. Esse primeiro contato com o médico é o passo inicial para o sucesso do tratamento. A equipe envolvida no atendimento de soropositivos tem todas as condições de responder sobre qualquer assunto relacionado ao tratamento e à prevenção da doença. Por isso, pergunte sempre sobre tudo o que tiver dúvida. Recomendações de tratamento - Consensos Também chamadas de consensos de terapia, as recomendações de tratamento reúnem as técnicas de especialistas de todo o país para tratamento de soropositivos. Tratam, de forma técnica, a utilização de medicamentos antirretrovirais e outros cuidados com o paciente. Servem, também, para entender a história da AIDS no Brasil e são uma importante estratégia da Política de Medicamentos de AIDS do Ministério da Saúde, que garante acesso universal e gratuito aos medicamentos antirretrovirais, desde 1996. Compra e distribuição de medicamentos e insumos de prevenção
  • 66.
    O Brasil éum dos primeiros países a adotar políticas de saúde significativas para interromper a cadeia de transmissão do vírus e melhorar o atendimento dos portadores do HIV. As mais importantes delas são a distribuição recorde de mais de 465 milhões de preservativos em todo o país em 2009 e o acesso universal e gratuito da população aos medicamentos usados no tratamento da AIDS. S i s t e m a d e C o n t r o l e L o g í s t i c o d e M e d i c a m e n t o s ( S i c l o m ) G o v e r n o s f e d e r a i s e e s t a d u a i s p o s s u e m r e s p o n s a b i l i d a d e s d i f e r e n t e s n a c o m p r a e d i s t r i b u i ç ã o d e i n s u m o s d e p r e v e n ç ã o , d e m e d i c a m e n t o s A N T I A I D S e q u e c o m b a t e m a s h e p a t i t e s v i r a i s , a l é m d o s t e s t e s d e l a b o r a t ó r i o p a r a d i a g n o s t i c a r o H I V / A I D S . D i r e i t o s F u n d a m e n t a i s d o s p o r t a d o r e s d e H I V Pela Constituição brasileira, os portadores do HIV, assim como todo e qualquer cidadão brasileiro, têm obrigações e direitos garantidos. Entre eles: dignidade humana e acesso à saúde pública e, por isso, estão amparados pela lei. O Brasil possui legislação específica dos grupos mais vulneráveis ao preconceito e à discriminação, como homossexuais, mulheres, negros, crianças, idosos, portadores de doenças crônicas infecciosas e de deficiência. Em 1989, profissionais da saúde e membros da sociedade civil criaram, com o apoio do Departamento de DST, AIDS e Hepatites Virais, a Declaração dos Direitos Fundamentais da Pessoa Portadora do Vírus da AIDS. O documento foi aprovado no Encontro Nacional de ONGs que Trabalham com AIDS (ENONG), em Porto Alegre (RS).
  • 67.
    I - Todasas pessoas têm direito à informação clara, exata, sobre a AIDS. II – Os portadores do vírus têm direito a informações específicas sobre sua condição. III - Todo portador do vírus da AIDS tem direito à assistência e ao tratamento, dados sem qualquer restrição, garantindo sua melhor qualidade de vida. IV - Nenhum portador do vírus será submetido a isolamento, quarentena ou qualquer tipo de discriminação. V - Ninguém tem o direito de restringir a liberdade ou os direitos das pessoas pelo único motivo de serem portadoras do HIV/AIDS, qualquer que seja sua raça, nacionalidade, religião, sexo ou orientação sexual. VI - Todo portador do vírus da AIDS tem direito à participação em todos os aspectos da vida social. Toda ação que visar a recusar aos portadores do HIV/AIDS um emprego, um alojamento, uma assistência ou a privá-los disso, ou que tenda a restringi-los à participação em atividades coletivas, escolares e militares, deve ser considerada discriminatória e ser punida por lei. VII - Todas as pessoas têm direito de receber sangue e hemoderivados, órgãos ou tecidos que tenham sido rigorosamente testados para o HIV. VIII - Ninguém poderá fazer referência à doença de alguém, passada ou futura, ou ao resultado de seus testes para o HIV/AIDS, sem o consentimento da pessoa envolvida. A privacidade do portador do vírus deverá ser assegurada por todos os serviços médicos e assistenciais. IX - Ninguém será submetido aos testes de HIV/AIDS compulsoriamente, em caso algum. Os testes de AIDS deverão ser usados exclusivamente para fins diagnósticos, controle de transfusões e transplantes, estudos epidemiológicos e nunca qualquer tipo de controle de pessoas ou populações. Em todos os casos de testes, os interessados deverão ser informados. Os resultados deverão ser transmitidos por um profissional competente. X - Todo portador do vírus tem direito a comunicar apenas às pessoas que deseja seu estado de saúde e o resultado dos seus testes. XI - Toda pessoa com HIV/AIDS tem direito à continuação de sua vida civil, profissional, sexual e afetiva. Nenhuma ação poderá restringir seus direitos completos à cidadania.
  • 68.
    N o tr a b a l h o Sigilo no trabalho O portador do vírus tem o direito de manter em sigilo a sua condição sorológica no ambiente de trabalho, como também em exames admissionais, periódicos ou demissionais. Ninguém é obrigado a contar sua sorologia, senão em virtude da lei. A lei, por sua vez, só obriga a realização do teste nos casos de doação de sangue, órgãos e esperma. A exigência de exame para admissão, permanência ou demissão por razão da sorologia positiva para o HIV é ilegal e constitui ato de discriminação. No caso de discriminação no trabalho, por parte de empresa privada, recomenda-se registrar o ocorrido na Delegacia do Trabalho mais próxima. Auxílio-doença Se a incapacidade para o trabalho for por mais de 15 dias e menos de 12 meses. Aposentadoria por invalidez Se a incapacidade para o trabalho for por mais de 12 meses. Para se ter direito a esses benefícios, é necessário ser contribuinte do INSS e requerê-los junto aos postos de atendimento (dependendo do benefício, é possível também requerer pelo site do INSS. Benefício de Prestação Continuada É a garantia de um salário mínimo de benefício mensal à pessoa incapacitada para a vida independente e para o trabalho, bem como ao idoso com 65 anos ou mais, que comprove não possuir meios de prover a própria manutenção e nem tê-la provida por sua família. Esse benefício independe de contribuições para a Previdência Social. A pessoa para recebê-lo deve dirigir-se ao posto do INSS mais próximo e comprovar sua situação. Essa comprovação pode ser feita com apresentação de Laudo de Avaliação (perícia médica do INSS ou equipe multiprofissional do Sistema Único de Saúde). A renda familiar e o não exercício de atividade remunerada deverão ser declarados pela pessoa que requer o benefício.
  • 69.
    Dados da AIDSno Brasil Epidemia concentrada em populações Vulneráveis e Feminização Os números demonstram que a AIDS, no Brasil, apesar de concentrada em populações vulneráveis, está presente também no universo feminino. O número de casos de AIDS é maior entre homens do que entre mulheres; entretanto, essa diferença vem diminuindo ao longo dos anos. O aumento proporcional do número de casos entre mulheres pode ser observado pela razão de sexos (número de casos em homens divido pelo número de casos em mulheres). Em 1989, a razão de sexo era de cerca de 6 casos de AIDS no sexo masculino para cada 1 caso no sexo feminino. Em 2009, chegou a 1,6 casos em homens para cada 1 caso em mulheres.
  • 70.
    A CIPA temfundamental importância na prevenção da AIDS, pois esta diretamente ligada aos colaboradores, a Comissão deve sempre criar em conjunto com o SESMT campanhas de prevenção relacionadas a AIDS.
  • 71.
    Higiene e Saúde 3/4 Princípiosde Higiene Industrial Higiene Industrial é a ciência e a arte dedicada à antecipação, reconhecimento, avaliação e controle de fatores e riscos ambientais originados nos postos de trabalho e que podem causar enfermidades, prejuízos para a saúde ou bem-estar dos trabalhadores, sem perder de vista, claro, o impacto na comunidade e no meio ambiente em geral. Vamos conhecer melhor cada uma das etapas do processo de higiene ambiental. A antecipação serve para determinar os riscos potenciais existentes, estudando as modificações das instalações e verificando a introdução de novos processos ou alterações dos já existentes, incluindo medidas para redução ou eliminação dos riscos. A avaliação designa os monitoramentos que serão conduzidos no ambiente de trabalho para saber a que tipo de riscos os empregados são expostos durante um período de tempo. A terceira etapa é o reconhecimento. Nela, é feita toda análise e observação do ambiente de trabalho, a fim de identificar os agentes existentes, os potenciais de risco a ele associados e qual a prioridade de controle existe no local. O controle, por sua vez, está associado à eliminação ou minimização dos potenciais de exposição, antecipados, reconhecidos e avaliados no ambiente de trabalho considerado. É importante deixar claro que a Higiene Industrial de uma empresa, como pôde ser visto por você, está diretamente ligada à administração dos riscos existentes no ambiente de trabalho e, conseqüentemente, à saúde do trabalhador e ao sucesso da empresa.
  • 72.
    Higiene e Saúde 4/4 Riscosambientais Como você aprendeu na Unidade 2 deste curso, os riscos ambientais são aqueles causados por agentes físicos, químicos e biológicos, que, presentes nos ambientes de trabalho, podem provocar danos à saúde do trabalhador em função de sua natureza, concentração, intensidade ou tempo de exposição. Para saber como se prevenir de doenças causadas por esses agentes, clique nos textos abaixo: Prevenção de Doenças Causadas por Agentes Químicos Os agentes químicos podem causar intoxicações nos trabalhadores se usados sem os cuidados necessários. Dentre as medidas preventivas das intoxicações ocupacionais pode-se considerar: o armazenamento; a utilização e o descarte de produtos químicos da forma correta; a manutenção de ordem e limpeza rigorosa nos locais de trabalho e de permanência dos trabalhadores; higiene pessoal rigorosa e o uso de EPIs. Os agentes químicos tendem a se expandir no ar e atingir as vias respiratórias dos trabalhadores. Estes agentes químicos, após serem inalados, podem ser absorvidos, atingir a circulação sanguínea e provocar danos à saúde. A absorção digestiva pode resultar da ingestão de resíduos de produtos químicos presentes nas mãos e unhas sujas, da alimentação no local de trabalho e de ingestão acidental. A pele pode ser porta de entrada de agentes químicos no estado líquido pelo contato direto, ou pelo uso de roupas impregnadas por resíduos químicos.
  • 73.
    Prevenção de DoençasCausadas por Agentes Físicos Agentes físicos são as diferentes formas de energia presentes no local de trabalho como, por exemplo: ruídos, radiações ionizantes e não ionizantes e temperaturas anormais. Veja abaixo um destes exemplos e seus efeitos à saúde. Quando uma pessoa é exposta a um ruído com intensidade superior ao limite de 85 decibéis/8h, como prevê a legislação vigente, poderá perder sua capacidade auditiva para sempre. O ruído põe em risco a segurança do trabalhador, interfere na sua comunicação, dificulta a concentração, causa irritabilidade, cansaço e alterações no sono. Medida preventiva adotada nos locais que tenha muito ruído: em primeiro lugar o isolamento do ruído na fonte de emissão do agente. Caso não seja possível, a utilização do equipamento de proteção auditiva pelo trabalhador. Dica: quando o trabalhador realizar atividades por um longo período exposto ao sol, ele deve utilizar fardamento de manga comprida, creme protetor com filtro solar e chapéu. Prevenção de Doenças Causadas por Agentes Biológicos Os agentes biológicos são microorganismos causadores de doenças, com os quais pode o trabalhador entrar em contato, no exercício de diversas atividades profissionais. Os exemplos são: vírus, bactérias, parasitas, fungos, etc. Alguns profissionais ficam mais expostos devido a característica de suas atividades, são eles: médicos, enfermeiros, funcionários de laboratórios, lixeiros, açougueiros, etc. Dentre inúmeras doenças profissionais causadas por agentes biológicos, incluem-se, por exemplo: a tuberculose, o tétano, a malária, a febre tifóide e a febre amarela. Tais doenças só devem ser consideradas profissionais, quando estiverem diretamente relacionadas com exposições ocupacionais aos microorganismos patológicos, isto é, quando causadas diretamente pelas condições de trabalho. As medidas preventivas mais usuais são: limpeza nos locais de trabalho; controle médico permanente; ventilação adequada; rigorosa higiene pessoal; controle dos sistemas de ar condicionado; controle dos resíduos.
  • 74.
    Formas de prevençãodas doenças relacionadas ao trabalho As medidas preventivas das doenças relacionadas ao trabalho podem ser aplicadas em 3 níveis: Na fonte de emissão do agente – Isolamento acústico de um equipamento ruidoso; contenção de uma fonte emissora de gases e vapores; ventiladores de exaustão. Na trajetória dos materiais e energias – Aumento da distância entre o agente e o trabalhador através de medidas administrativas de controle e orientação do pessoal, sinalização e rodízio de colaboradores.
  • 75.
    No corpo dotrabalhador – Disciplina rigorosa no trabalho; uso de equipamento de proteção Individual (EPI); higiene pessoal.
  • 76.
    Higiene e Saúde Resumo Ostrabalhadores não devem adoecer por conta das atividades que eles exercem em seu local de trabalho. No entanto, situações de risco são comuns no dia-a-dia dos trabalhadores, principalmente daqueles que trabalham na indústria ou qualquer outro lugar que envolva situações ou objetos de trabalho perigosos, quando mal utilizados. Diante disso, é muito importante ter um ambiente de trabalho sadio. Isso vai contribuir tanto para o funcionamento da empresa quanto para a saúde do trabalhador. Juntando esse conceito e tudo que você aprendeu sobre reconhecer, prevenir e eliminar riscos, você está pronto para fazer Higiene Industrial na empresa onde trabalha. Lembre-se que essas coisas são bastante importantes para garantir a saúde e segurança do trabalhador. Um local de trabalho limpo com pessoas orientadas quanto à preservação da Saúde e do Meio Ambiente é essencial para manter seu conforto físico e o equilíbrio mental. Portanto, fique atento e, se ainda tiver alguma dúvida, volte ao conteúdo sempre que você achar necessário.
  • 77.
    Normas Regulamentadoras 1/4 Introdução As NormasRegulamentadoras (NR), no Brasil, são de cumprimento obrigatório por todas as empresas privadas e públicas que possuam empregados regidos pela Consolidação das Leis do Trabalho (CLT). Diante disso, essas normas se aplicam tanto a empresas públicas quanto privadas de qualquer setor, incluindo aí a oficina onde João trabalha. Sabendo disso e de tudo que aconteceu na oficina, você vai precisar destacar quais NR’s deveriam ser cumpridas para que João e seus colegas de trabalho fiquem em segurança. Para isso, no entanto, é preciso que você consiga identificar as Normas Regulamentadoras e suas áreas de aplicação. Vamos aprender como fazer isso?
  • 78.
    Normas Regulamentadoras 2/4 CIPA Como vocêpôde ver, as Normas Regulamentadoras (NR) são de cumprimento obrigatório por todas as empresas privadas e públicas que possuam empregados regidos pela Consolidação das Leis do Trabalho (CLT). Dessa forma, estão inclusas ações de Segurança e Saúde no Trabalho. A t u a l m e n t e , e x i s t e m c e r c a d e 3 3 N R s p r e v i s t a s p a r a a á r e a d e S e g u r a n ç a e S a ú d e n o T r a b a l h o : NR1 - Disposições Gerais NR2 - Inspeção Prévia NR3 - Embargo ou Interdição NR4 - Serviços Especializados em Engenharia de Segurança e em Medicina do Trabalho NR5 - Comissão Interna de Prevenção de Acidentes - CIPA NR6 - Equipamentos de Proteção Individual – EPI NR7 - Programas de Controle Médico de Saúde Ocupacional NR8 - Edificações NR9 - Programas de Prevenção de Riscos Ambientais NR10 - Instalações e Serviços em Eletricidade NR11 - Transporte, Movimentação, Armazenagem e Manuseio de Materiais NR12 - Máquinas e Equipamentos
  • 79.
    NR13 - Caldeirase Vasos de Pressão NR14 - Fornos NR15 - Atividades e Operações Insalubres NR16 - Atividades e Operações Perigosas NR17 - Ergonomia NR18 - Condições e Meio Ambiente de Trabalho na Indústria da Construção NR19 – Explosivos NR20 - Líquidos Combustíveis e Inflamáveis NR21 - Trabalho a Céu Aberto NR22 - Segurança e Saúde Ocupacional na Mineração NR23 - Proteção Contra Incêndios NR24 - Condições Sanitárias e de Conforto nos Locais de Trabalho NR25 - Resíduos Industriais NR26 - Sinalização de Segurança NR27 - Registro Profissional do Técnico de Segurança do Trabalho no Ministério do Trabalho NR28 - Fiscalização e Penalidades NR29 - Segurança e Saúde no Trabalho Portuário NR30 - Segurança e Saúde no Trabalho Aquaviário NR31 - Segurança e Saúde no Trabalho na Agricultura, Pecuária Silvicultura, Exploração Florestal e Aqüicultura NR32 - Segurança e Saúde no Trabalho em Serviços de Saúde NR33 - Segurança e saúde nos trabalhos em espaços confinados Para conhecer detalhadamente as NR’s, acesse o site do Ministério do Trabalho e Emprego (www.mte.gov.br). Dentre elas, é possível destacar como uma das principais a NR 5 - Comissão Interna de Prevenção de Acidentes – CIPA. A NR-05 (CIPA - Comissão Interna de Prevenção de Acidentes) estabelece que as empresas organizem e mantenham uma comissão constituída, exclusivamente, por representantes dos empregados e do empregador com o objetivo de prevenir acidentes no ambiente de trabalho. Essa comissão é responsável por apresentar sugestões e recomendações ao empregador para que este melhore as condições de trabalho, eliminando as possíveis causas de acidentes e doenças ocupacionais. A fundamentação legal, ordinária e específica, que dá embasamento jurídico à existência desta NR, são os artigos 163 a 165 da CLT.
  • 80.
    A CIPA temcomo atribuições: a) identificar os riscos do processo de trabalho, e elaborar o mapa de riscos, com a participação do maior número de trabalhadores, com assessoria do SESMT, onde houver; b) elaborar plano de trabalho que possibilite a ação preventiva na solução de problemas de segurança e saúde no trabalho; c) participar da implementação e do controle da qualidade das medidas de prevenção necessárias, bem como da avaliação das prioridades de ação nos locais de trabalho; d) realizar, periodicamente, verificações nos ambientes e condições de trabalho visando à identificação de situações que venham a trazer riscos para a segurança e saúde dos trabalhadores; e) realizar, a cada reunião, avaliação do cumprimento das metas fixadas em seu plano de trabalho e discutir as situações de risco que foram identificadas; f) divulgar aos trabalhadores informações relativas à segurança e saúde no trabalho; g) participar, com o SESMT, onde houver, das discussões promovidas pelo empregador, para avaliar os impactos de alterações no ambiente e processo de trabalho relacionado à segurança e saúde dos trabalhadores; h) requerer ao SESMT, quando houver, ou ao empregador, a paralisação de máquina ou setor onde considere haver risco grave e iminente à segurança e saúde dos trabalhadores; i) colaborar no desenvolvimento e implementação do PCMSO e PPRA e de outros programas relacionados à segurança e saúde no trabalho; j) divulgar e promover o cumprimento das Normas Regulamentadoras, bem como cláusulas de acordos e convenções coletivas de trabalho, relativas à segurança e saúde no trabalho; l) participar, em conjunto com o SESMT, onde houver, ou com o empregador da análise das causas das doenças e acidentes de trabalho e propor medidas de solução dos problemas identificados;
  • 81.
    m) requisitar aoempregador e analisar as informações sobre questões que tenham interferido na segurança e saúde dos trabalhadores; n) requisitar à empresa as cópias das CAT emitidas; o) promover, anualmente, em conjunto com o SESMT, onde houver a Semana Interna de Prevenção de Acidentes do Trabalho - SIPAT; p) participar, anualmente, em conjunto com a empresa, de Campanhas de Prevenção da AIDS. Principais atribuições dos integrantes da CIPA: Cabe ao Presidente da CIPA: a. Convocar os membros para as reuniões da CIPA; b. Coordenar as reuniões da CIPA, encaminhando ao empregador e ao SESMT, quando houver, as decisões da comissão; c. Manter o empregador informado sobre os trabalhos da CIPA; d. Coordenar e supervisionar as atividades de secretaria; e. Delegar atribuições ao Vice-Presidente; Cabe ao Vice-Presidente: a. Executar atribuições que lhe forem delegadas; b. Substituir o Presidente nos seus impedimentos eventuais ou nos seus afastamentos temporários; O Presidente e o Vice-Presidente da CIPA, em conjunto, terão as seguintes atribuições: a. Cuidar para que a CIPA disponha de condições necessárias para o desenvolvimento de seus trabalhos; b. Coordenar e supervisionar as atividades da CIPA, zelando para que os objetivos propostos sejam alcançados; c. Delegar atribuições aos membros da CIPA; d. Promover o relacionamento da CIPA com o SESMT, quando houver; e. Divulgar as decisões da CIPA a todos os trabalhadores do estabelecimento; f. Encaminhar os pedidos de reconsideração das decisões da CIPA; g. Constituir a comissão eleitoral.
  • 82.
    O Secretário daCIPA terá por atribuição: a. Acompanhar as reuniões da CIPA, e redigir as atas apresentando-as para aprovação e assinatura dos membros presentes; b. Preparar as correspondências; e outras que lhe forem conferidas. Base: Norma Regulamentadora 5 Organograma da CIPA:
  • 83.
    Plano de açãoda CIPA A CIPA tem como uma de suas principais atribuições organizar um plano de ação para o desenvolvimento de suas atividades, ou seja, um plano de trabalho que devera ser realizado por seus integrantes durante o mandato. Veja abaixo o exemplo de um plano de ação:
  • 84.
    Normas Regulamentadoras 3/4 Mapa derisco Depois de formada, uma das primeiras ações da CIPA é elaborar um mapa de risco do local de trabalho. Para isso, a Comissão deve ouvir os trabalhadores da área e receber orientação do Serviço Especializado em Engenharia de Segurança e Medicina do Trabalho - SESMT. O mapa de risco é a representação gráfica dos riscos existentes nos locais de trabalho por meio de círculos de diferentes tamanhos e cores que devem possuir em seu interior a quantidade de colaboradores expostos e o tipo de agente nocivo. Esse mapa tem o objetivo de informar e conscientizar dos riscos existentes na empresa para, dessa forma, prevenir acidentes de trabalho. 2 Pressão sonora elevada 3 Benzeno 4 Tuberculose 8 Postura inadequada 10 Choque elétrico Quantidade de colaboradores expostos ao Risco Tipo de Agente Nocivo que os colaboradores estão expostos
  • 85.
    Veja exemplos deMapa de Riscos: A CLT determina que todas as empresas com CIPA devem ter o mapa de risco. Por essa razão, se uma empresa com CIPA contratar uma empreiteira que não tem CIPA, por exemplo, ela deve fazer um mapa de risco do canteiro de obras onde trabalham os funcionários dessa contratada.
  • 87.
    Normas Regulamentadoras 4/4 Outras NRs Emboraa CIPA seja uma das normas mais conhecidas, existem outras NR’s que também são muito importantes para a manutenção da Saúde e da Segurança do Trabalhador. Seguem algumas delas: NR4 - Serviços Especializados em Engenharia de Segurança e em Medicina do Trabalho: Estabelece que as empresas organizem e mantenham em funcionamento os Serviços Especializados em Engenharia de Segurança e em Medicina do Trabalho – SESMT. Este serviço tem a finalidade de promover a saúde e proteger a integridade do trabalhador no local de trabalho. A fundamentação legal, ordinária e específica, que dá embasamento jurídico à existência desta NR, é o artigo 162 da CLT. NR6 - Equipamentos de Proteção Individual - EPI: Estabelece e define as formas de proteção, requisitos de comercialização e responsabilidades em relação ao empregado, empregador, fabricante, importador e MTE. Tem objetivo de proteger os trabalhadores dos riscos capazes de ameaçar a segurança e a saúde no local de trabalho. A fundamentação legal, ordinária e específica, que dá embasamento jurídico à existência desta NR, são os artigos 166 e 167 da CLT. NR7 - Programas de Controle Médico de Saúde Ocupacional: Estabelece que as empresas elaborem e implementem o Programa de Controle Médico de Saúde Ocupacional – PCMSO. Esse programa tem o objetivo de promover e preservar a saúde do conjunto dos seus trabalhadores. A fundamentação legal, ordinária e específica, que dá embasamento jurídico à existência desta NR, são os artigos 168 e 169 da CLT. NR9 - Programas de Prevenção de Riscos Ambientais: Estabelece que as empresas elaborem e implementem o Programa de Prevenção de Riscos Ambientais - PPRA, visando à preservação da saúde e da integridade física dos trabalhadores, através da antecipação, reconhecimento, avaliação e conseqüente controle da ocorrência de riscos ambientais existentes ou que venham a existir no ambiente de trabalho, tendo em consideração a proteção do meio ambiente e dos recursos naturais. A fundamentação legal, ordinária e específica, que dá embasamento jurídico à existência desta NR, são os artigos 175 a 178 da CLT.
  • 88.
    NR15 - Atividadese Operações Insalubres: Descreve as atividades, operações e agentes insalubres, inclusive seus limites de tolerância. A fundamentação legal, ordinária e específica, que dá embasamento jurídico à existência desta NR, são os artigos 189 e 192 da CLT. NR17 - Ergonomia: Visa estabelecer parâmetros que permitam a adaptação das condições de trabalho às condições psicofisiológicas dos trabalhadores, de modo a proporcionar um máximo de conforto, segurança e desempenho eficiente. A fundamentação legal, ordinária e específica, que dá embasamento jurídico à existência desta NR, são os artigos 198 e 199 da CLT. NR23 - Proteção Contra Incêndios: Estabelece as medidas de proteção contra incêndios, visando à prevenção da saúde e da integridade física dos trabalhadores. A fundamentação legal, ordinária e específica, que dá embasamento jurídico à existência desta NR, é o artigo 200, inciso IV, da CLT. Normas Regulamentadoras Resumo As Normas Regulamentadoras (NR), no Brasil, são de cumprimento obrigatório por todas as empresas privadas e públicas que possuam empregados regidos pela Consolidação das Leis do Trabalho (CLT). Diante disso, essas normas se aplicam tanto a empresas públicas quanto privadas de qualquer setor. Atualmente, existem cerca de 34 NR’s previstas para a área de Segurança e Saúde no Trabalho. Dentre elas, é possível destacar, como uma das principais, a NR 5 - Comissão Interna de Prevenção de Acidentes – CIPA.
  • 89.
    Prevenção e combatea incêndio 1/6 Introdução No acidente ocorrido na oficina de Pedro, um dos funcionários foi atingido com produto inflamável, pegando fogo em seu fardamento. Como esse fogo poderia ter sido controlado, que tipo de precauções deveria ter sido tomado para que um acidente desse tipo (com fogo) não ocorresse? Essas são as principais questões que você vai precisar responder nesta unidade do curso. Para isso, no entanto, você vai precisar aprender o que é um incêndio, como identificar os pontos de risco de ocorrência de incêndios, além de como combatê-los e qual é a ferramenta adequada para isso em cada situação. Vamos lá?
  • 90.
    Prevenção e combatea incêndio 2/6 Fogo Antes de se saber como prevenir e combater um incêndio, é preciso que fique claro qual é o conceito de fogo e qual a sua importância para humanidade. O fogo é uma reação química de oxidação (utilizando oxigênio) com a liberação de luz e calor, que é chamada de combustão ou queima. Essa reação tem uma importância muito grande para a sobrevivência humana, pois é através dela que preparamos os alimentos, aquecemos alguns ambientes e, em muitos casos, realizamos os processos industriais. Você pode até imaginar a vida do ser humano sem muitos elementos considerados indispensáveis como o celular, o automóvel e, até mesmo, a internet. Mas você consegue pensar como viveríamos sem o fogo? Não dá! Em todas as situações que falamos acima, mostra-se a utilização do fogo pelo homem, ou seja, o controle do fogo. Quando nos descuidados ou de alguma forma as chamas saem de controle, acontece um incêndio. Dessa forma, o fogo se transforma em incêndio, quando não é controlado, tendendo a se alastrar e causar muita destruição. Vamos aprender um pouco mais!
  • 91.
    Prevenção e combatea incêndio 3/6 Princípios básicos Para compreendermos os princípios em que se baseia a ciência de prevenção e combate a incêndio, é preciso conhecer as condições que determinam a ocorrência ou não do fogo. A existência do fogo só é possível se houver a combinação de quatro elementos essenciais: Fonte de ignição: representa a energia térmica (fagulha, calor, faísca) necessária para ativar a reação química entre um material combustível (papel, madeira) e o comburente (oxigênio). Comburente: é qualquer substância que mantém uma combustão (queima). O comburente mais comum é o oxigênio, pois é o mais abundante. O ar é composto de aproximadamente 21% de oxigênio, 78% de nitrogênio e 1% de outros gases.
  • 92.
    Material Combustível: étoda e qualquer substância sólida, líquida e gasosa que arde com formação de calor e luminosidade, após atingir a temperatura de ignição. Como exemplo: gasolina, álcool, madeira, papel etc. Reação em Cadeia: se observarmos o fogo depois de iniciado, o mesmo passa a alimentar a si próprio, ou seja, o fogo se mantém aceso. Durante a combustão a reação em cadeia é formada pela liberação de radicais livres que são os responsáveis pela transferência de energia à molécula ainda intacta, provocando a propagação do fogo. Temos como exemplo uma vela, que ao iniciar sua combustão as chamas liberam calor, conseqüentemente evapora a cera e essa por sua vez alimenta novamente as chamas, esse ciclo é chamado de reação em cadeia. Quanto menor a concentração de oxigênio no ambiente menor é a intensidade da chama. Para que haja combustão, é necessário que o oxigênio contido no ar atmosférico esteja na concentração mínima de 13%. Abaixo dessa concentração, até atingir o limite mínimo de 6%, não haverá mais chama e a combustão de um material poderá se manifestar de maneira lenta. 17%21% 19%
  • 93.
    Prevenção e combatea incêndio 4/6 Métodos de extinção de incêndios Como você viu o fogo só vai existir com a presença de quatro elementos essenciais: fonte de ignição, comburente, material combustível, reação em cadeia. Com a retirada de pelo menos um desses elementos, a combustão não vai acontecer e, dessa forma, o fogo será apagado. Tendo essa informação como base, foram desenvolvidos quatro métodos para a extinção de um incêndio: 1. Resfriamento: é o método da retirada do calor. Significa baixar a temperatura (resfriando) até que não haja mais a combustão. Este é o método de extinção mais usado e a água, o agente extintor mais utilizado no resfriamento. Uma dica importante nesses casos é interromper o fogo, resfriando as áreas que ainda não foram atingidas, isolando e limitando o fogo do incêndio até extingui-lo. 2. Abafamento: é o método de extinção que consiste em reduzir a concentração do oxigênio presente no ar, situado acima da superfície do combustível. Exemplo: abafar com cobertores de tecido especial (anti- chama). Qualquer meio de abafamento que consiga reduzir a quantidade de oxigênio em menos de 13% terá sucesso na extinção. 3. Interferência na Reação em Cadeia: é o método conhecido, também, como extinção química, em que o agente extintor evita a reação das substâncias, impedindo a continuidade da combustão. 4. Isolamento (Remoção do Combustível): é a retirada do material ou controle do combustível. É o método de extinção mais simples na sua realização, pois não existem aparelhos especializados. Consiste na retirada, diminuição ou interrupção dos materiais combustíveis que alimentam o fogo e daquele que ainda não foi atingido por este. Tudo isso com bastante segurança.
  • 94.
    Prevenção e combatea incêndio 5/6 Classificação dos incêndios Para facilitar os estudos de prevenção e combate a incêndio, é necessário o entendimento de como o incêndio é classificado. Para isto, considera-se a existência de quatro classes gerais de incêndios: A, B, C, D. Vamos conhecer melhor cada uma delas? Classe A - São os incêndios que ocorrem em material de fácil combustão com a propriedade de queimarem em sua superfície e profundidade e que deixam resíduos. Por exemplo: tecido, papel, madeira etc. Para sua extinção, é necessário o resfriamento, isto é, água ou soluções que reduzam a temperatura do material em combustão abaixo do seu ponto de ignição. Classe B - São os que ocorrem em produtos considerados inflamáveis (gasolina, álcool), que queimam somente em sua superfície, não deixando resíduo. Para sua extinção, é necessário isolar o material combustível do ar (abafamento) ou fazer uma interferência na reação em cadeia.
  • 95.
    Classe C -São os que ocorrem em materiais elétricos energizados, por exemplo, motores, transformadores etc. Pra sua extinção, é necessário usar um agente não condutor de eletricidade como o CO2 e o Pó químico. Classe D - São os que ocorrem em metais pirofóricos (material que entra em ignição espontaneamente em contato com o ar em condições normais). Por exemplo, zinco, alumínio em pó, magnésio, titânio, potássio etc. Essa classe de incêndio exige, para sua extinção, agentes especiais que se fundem em contato com o metal combustível, formando uma capa que os isola do ar atmosférico, interrompendo a combustão.
  • 96.
    Prevenção e combatea incêndio 6/6 Providência em caso de incêndio Se a prevenção falhar e o fogo estiver fora de controle, existem algumas regras de ações que podem ser tomadas para evitar maiores danos, pondo fim às chamas. A primeira regra no ataque ao fogo é combatê-lo logo no início, evitando a sua propagação. Tão cedo o fogo se manifeste, deve-se: Acionar o sistema de alarme; Chamar imediatamente o corpo de bombeiros; Desligar as máquinas e aparelhos elétricos, quando a operação do desligamento não envolver riscos adicionais; Atacá-lo o mais rapidamente possível, pelos meios adequados. Para conhecer detalhadamente as normas de incêndio, veja no site do Ministério do Trabalho e Emprego (www.mte.gov.br), a NR-23 Proteção Contra Incêndio, as NBRs e Legislações Estaduais e Municipais de seu Estado e Município.
  • 97.
    Prevenção e combatea incêndio Resumo O fogo é uma reação química de oxidação (utilizando oxigênio) com a liberação de luz e calor, que é chamada de combustão ou queima. O fogo só vai existir com a presença de três elementos essenciais: fonte de ignição, comburente, material combustível, mais poderá também existir através da reação em cadeia, mais isto só ocorre com materiais de combustão espontânea ou Química, Ex; Fósforo branco em contato com oxigênio ou resinas com seus catalisadores. Com a retirada de pelo menos um desses elementos, a combustão não vai acontecer e, dessa forma, o fogo será apagado. Tendo essa informação como base, foram desenvolvidos quatro métodos para a extinção de um incêndio: Resfriamento, Abafamento, Interferência na Reação em Cadeia e Isolamento (Remoção do Combustível).
  • 98.
    Equipamentos de proteção 1/6 Introdução Paraque os trabalhadores se protejam de forma correta na realização de suas atividades, foram criados equipamentos de proteção, que podem ser coletivos ou individuais. Os Equipamentos de Proteção Coletiva (EPC) são usados com o objetivo de modificar as condições de trabalho em um determinado ambiente, promovendo a proteção de todo o grupo. Já os Equipamentos de Proteção Individual (EPI) são usados por cada trabalhador e se destinam à proteção do funcionário durante a realização do trabalho. Diante disso e, com base nas coisas que aconteceram na oficina, você vai precisar identificar quais EPC’s e EPIs poderiam ter sido usados para evitar ou diminuir os efeitos do tropeço de João. Vamos lá! Basta ter atenção a tudo que for dito que rapidinho você vai conseguir identificar qual é o equipamento adequado para cada atividade e profissional, bem como os equipamentos funcionam, são conservados e armazenados.
  • 99.
    Equipamentos de proteção 2/6 Equipamentosde Proteção Coletiva (EPC) Os Equipamentos de Proteção Coletiva (EPC) são usados com o objetivo de modificar as condições de trabalho em um determinado ambiente, promovendo a proteção de todo o grupo. São exemplos bastante utilizados de EPC’s, os chuveiros e lava olhos de emergência, o isolamento acústico de um equipamento ruidoso, os extintores de incêndio, o guarda corpo, a capela, o lava olhos, o corrimão e os exaustores. Do ponto de vista de proteção aos trabalhadores, as medidas de proteção coletiva são sempre mais eficientes que os equipamentos de proteção individual. Apesar disso, os EPI’s são mais utilizados, pois, normalmente, há curto prazo, eles são mais baratos do que fazer modificações no ambiente. No entanto, há longo prazo, os custos com a manutenção desses equipamentos podem se tornar mais elevados que as medidas de ordem ambiental e coletiva. Extintor Guarda corpo Exaustor Lava OlhosCapela
  • 100.
    Equipamentos de proteção 3/6 Equipamentosde Proteção Individual (EPI) Os Equipamentos de Proteção Individual (EPI) são usados por cada trabalhador e se destinam à proteção do funcionário durante a realização do trabalho. Esse tipo de equipamentos deve ser usado para atender situações de emergência e sempre que as medidas de proteção coletiva forem tecnicamente inviáveis, estiverem em fase de implantação ou não oferecerem completa proteção. Para atender às necessidades das empresas e garantir, de fato, a segurança dos trabalhadores, os EPI’s devem apresentar inscrição do Cadastro de Registro do Fabricante (CRF) e do Certificado de Aprovação (CA). Além disso, é ideal que eles se ajustem comodamente ao usuário e ofereçam proteção efetiva contra os riscos para os quais foi fabricado. No entanto, para realmente garantir a segurança do trabalhador, é necessário que os funcionários da empresa sejam treinados para saber como e quando usar o EPI e quais são suas limitações, que modelo e tipo de equipamento escolher a depender da situação, além de como limpá-los e armazená-los. Existem, também, os EPI’s para proteção respiratória; proteção do tronco; proteção dos membros superiores; proteção dos membros inferiores; proteção do corpo inteiro; proteção contra quedas com diferença de nível, dentre outros. Consulte sempre os fabricantes de EPI’s (capacete, óculos e protetor auricular e etc.) para conhecê-los um pouco melhor.
  • 101.
    Equipamentos de proteção 4/6 Controlee conservação dos EPI’s A recomendação do EPI adequado ao risco existente nas atividades realizadas pela empresa cabe à CIPA ou ao SESMT, quando for o caso. No entanto, cumprida essa etapa, tanto os funcionários quanto os patrões ainda têm tarefas a cumprir. Vamos ver? Cabe ao empregador: Adquirir o EPI adequado ao risco de cada atividade; Exigir o uso de EPI’s; Fornecer ao trabalhador somente o EPI aprovado pelo órgão nacional competente em matéria de Segurança e Saúde no Trabalho; Orientar e treinar o trabalhador sobre o uso adequado, guarda e conservação do EPI; Substituir imediatamente o EPI, quando este for danificado ou extraviado; Responsabilizar-se pela higienização e manutenção periódica dos EPI’s; Comunicar ao MTE qualquer irregularidade observada nos EPI’s. Cabe ao funcionário: Usar o EPI, utilizando-o apenas para a finalidade a que se destina; Responsabilizar-se pela guarda e conservação do EPI; Comunicar ao empregador qualquer alteração que torne o EPI impróprio para uso; Cumprir as determinações do empregador sobre o uso adequado dos EPI’s.
  • 102.
    De acordo coma CLT - Art. 462, § 1º, se o trabalhador causar qualquer tipo de dano ao EPI, o patrão pode descontar o valor no salário do funcionário desde que isso tenha sido acordado anteriormente ou em caso de o funcionário tentar enganar o patrão. Equipamentos de proteção 5/6 Controle de fornecimento de EPI’s Quando o funcionário é admitido na Empresa, o Departamento de Segurança fornece os EPI’s necessários à sua função, inclusive os requeridos para trânsito nas áreas de risco, e providencia o treinamento para sua utilização. O controle de entrega desses EPI’s é feito através do formulário Ficha Individual - Equipamento de Segurança. Ocorrendo transferência ou demissão do funcionário, bem como danos aos equipamentos, estes devem ser devolvidos ao Departamento de Segurança, que providenciará os registros necessários na Ficha Individual - Equipamento de Segurança. O registro da entrega e devolução dos EPI’s é feito para permitir um maior controle por parte da empresa e para atender às Normas Regulamentadoras e a Consolidação das Leis do Trabalho, relativas à Segurança e Medicina do Trabalho.
  • 103.
    Equipamentos de proteção 6/6 Limpezade EPI’s Cada funcionário é responsável pela limpeza dos equipamentos que estão sob sua responsabilidade e a melhor forma de fazer isso é utilizando água e sabão. No caso das máscaras, a higienização é feita pelo Departamento de Segurança ou empresa especializada. A Área de Segurança mantém um controle para higienização dos EPI’s, onde consta o tipo de equipamento, sua localização, o nome do funcionário responsável pela sua utilização e a periodicidade para higienização. Para verificar se os funcionários estão fazendo a limpeza dos equipamentos de forma correta, o pessoal responsável pela segurança percorre as áreas fazendo inspeções. É importante lembrar que o empregador fornece os EPI’s gratuitamente e ainda se responsabiliza pelo treinamento dos funcionários em como utilizá-los. Cabe ao trabalhador usar os equipamentos de maneira correta, para que ele possa ser protegido e corra menos riscos de sofrer algum tipo de acidente de trabalho. Saiba os procedimentos que você deve seguir para higienizar os seus EPI’s.
  • 104.
    Equipamentos de proteção Resumo Paraque os trabalhadores se protejam de forma correta na realização de suas atividades, foram criados equipamentos de proteção, que podem ser coletivos ou individuais. Os Equipamentos de Proteção Coletiva (EPC) são usados com o objetivo de modificar as condições de trabalho em um determinado ambiente, promovendo a proteção de todo o grupo. Já os Equipamentos de Proteção Individual (EPI) são usados por cada trabalhador e se destinam à proteção do funcionário durante a realização do trabalho.
  • 105.
    Primeiros Socorros 1/9 Introdução No acidenteocorrido na oficina em que João trabalha, uma das vítimas foi lançada sobre as partes rotativas de um dos equipamentos e teve seu fardamento incendiado. Se estivesse no local, como você reagiria para prestar socorro a ele, sem colocá-lo em risco de morte? Este é o seu desafio. Para conseguir solucioná-lo, você vai precisar saber como diferenciar um acidentado com parada respiratória, cardíaca ou hemorragia, bem como realizar o procedimento adequado em cada uma dessas situações. Além disso, você vai ter que aprender, também, como cuidar de pessoas que sofreram queimaduras e como realizar o transporte de acidentados. Vamos lá?
  • 106.
    Primeiros Socorros 2/9 Os PrimeirosSocorros são os atendimentos que antecedem a chegada da equipe médica especializada, prestados a uma vítima de acidente ou portador de mal súbito, para mantê-lo com vida. Estes atendimentos, quando aplicados de maneira correta, podem fazer a diferença entre a vida e a morte do acidentado, já que nas duas primeiras horas, depois de ocorrido o acidente, são de fundamental importância para a sobrevivência da vítima. Conheça alguns procedimentos básicos de Primeiros Socorros que podem ajudar você numa situação de emergência. 3/9 Parada respiratória O ar que respiramos é essencial para nos mantermos vivo. A parada respiratória se caracteriza pela interrupção da respiração, ou seja, da entrada e saída de ar dos pulmões. A vítima para de respirar. Pode acontecer, por exemplo, a partir da obstrução da via respiratória com engasgo por alimentos, prótese dentária, vômito etc. Numa situação de emergência, para verificar se a vítima está respirando é preciso que o socorrista (quem está prestando socorro à vítima) aproxime-se do rosto da vítima e observe se há movimento do tórax, saída de ar do nariz ou boca e sons de respiração. Se nenhum desses aspectos for encontrado e os lábios, línguas e unhas estivem azulados (cianose), o socorrista pode concluir que a vítima sofreu uma parada respiratória.
  • 107.
    Sabendo disso, cabeao socorrista realizar as ações de primeiros socorros como: Desobstrução das vias aéreas Incline a cabeça da vítima para trás. Observe se há qualquer objeto ou queda da língua, obstruindo a passagem do ar. Método boca a boca ou boca mascara Deve ser aplicado enquanto a vítima não respirar. Somente deve ser interrompido quando chegar um profissional de saúde. Atenção: Há casos em que o socorrista não poderá aplicar esse método. Por exemplo, quando a vítima apresentar traumatismo na boca. Nestes casos, o socorrista pode fechar a boca e soprar pelo nariz.
  • 108.
    4/9 Parada cardíaca A ParadaCardíaca se caracteriza como a parada dos batimentos do coração. Ela pode provocar , por exemplo, infarto agudo do miocárdio. Os casos de parada cardíaca exigem ação imediata e podem ser constatados pela observação dos seguintes sintomas: inconsciência, ausência de pulso, palidez intensa, extremidades frias e dilatação das pupilas. Numa situação de emergência, para saber se o coração da vítima está batendo, o socorrista deve verificar o pulso dele, colocando os dedos, indicador e médio, bem no meio do pescoço da vítima e deslizando-os para o lado até encontrar o vão entre a traquéia e o músculo do pescoço. Se a vítima não apresentar pulsação, pode ter acontecido uma parada cardíaca. Tento verificada a ausência de pulsação, a primeira ação que precisa ser tomada pelo socorrista é a realização da Compressão cardíaca (massagem cardíaca). Clique no nome da ação para ver uma animação explicando o procedimento. C o m p r e s s ã o C a r d í a c a 1. Escolha um dos lados do corpo para se posicionar;
  • 109.
    2. Localize oosso esterno, posicionando dois dedos; 3. Logo acima dos dedos, posicione a palma da mão e coloque a outra mão por cima; 4. Realize a compressão cardíaca com bastante vigor, empurrando o esterno para baixo, cerca de três centímetros, a fim de comprimir o coração de encontro à coluna vertebral e, depois, descomprima.
  • 110.
    Quando há umaparada cardíaca, a respiração também se interrompe. Dessa forma, se a vítima não for socorrida a tempo, a falta de oxigênio pode levá-la à morte ou causar lesões permanentes. 5/9 Hemorragias Hemorragia é a saída de sangue das artérias ou veias, provocados por cortes, esmagamentos, amputações, fraturas, etc. Chamamos de hemorragia externa, quando ocorre a saída de sangue dos vasos para fora do corpo.Ex: Ferimentos, cortes, esmagamentos, etc. Já a hemorragia interna ocorre a saída do sangue dos vasos, porém o sangue permanece dentro do corpo. Ex: Ferimentos nos órgãos internos do corpo. Em geral, a gravidade de uma hemorragia é determinada pelos seguintes fatores: rapidez e quantidade com que o sangue sai dos vasos; se o sangramento é externo ou interno; local de origem do sangue; quantidade de sangue perdida; peso, idade e condição geral da vítima; se o sangramento afeta a respiração da vitima (vias aéreas)
  • 111.
    Mas você sabeo que fazer para socorrer uma vítima com hemorragia? Como o sangramento pode ser controlado? Vamos ver! Controlando a hemorragia externa Existem diversas formas de controlar uma hemorragia externa. Umas são mais simples e oferecem pouco risco à vítima, e outras mais complexas, com sérios riscos e contra-indicações. Algumas requerem muito pouco treinamento ou equipamento, e outras necessitam de material muitas vezes não facilmente disponível. No entanto, cada uma delas está relacionada a uma situação, a um caso específico de sangramento. Vamos conhecer alguns desses procedimentos? C o m p r e s s ã o s o b r e a l e s ã o Compressão sobre a lesão é feita de forma simples, coloca-se um pano limpo, gaze ou bandagem sobre o ferimento, comprimindo-o, essa é a forma mais simples e eficaz. E l e v a ç ã o d o m e m b r o l e s a d o Após ter feito a compressão sobre a lesão, deve-se elevar o membro ferido para que o fluxo sangüíneo diminua naquela região em que houve o ferimento.
  • 112.
    C o mp r e s s ã o d o s p o n t o s a r t e r i a i s Existem artérias que podem ser apalpadas por estarem mais próximas a superfície da pele. Através da compressão nos pontos em que se encontram essas artérias, interrompemos o sangramento do local afetado. Deve-se comprimir a artéria atingida acima do ferimento. Veja algumas das regiões recomendadas para compressão das artérias: I m o b i l i z a ç ã o A hemorragia pode ocorrer quando o osso perfura a musculatura, tecidos ou pele. Deve-se imobilizar a vítima para reduzir o risco de hemorragia. Portanto não deverá haver movimentação contínua nesse local, pois se isso ocorrer, poderá agravar a hemorragia. Nuca tente colocar o osso de uma fratura exposta para dentro do ferimento. A imobilização reduz o sangramento e ajuda na redução da hemorragia.
  • 113.
    R e sf r i a m e n t o Consiste em resfriar o local da lesão utilizando saco plástico com gelo. Esse método diminui a dor e edemas(inchaço) quando ocorre lesão com contusão. Obs: Esse método é utilizado em combinação com uma das técnicas mencionadas. 7/9 Queimaduras As queimaduras são lesões causadas quando a pele entra em contato com temperaturas extremas (fogo ou gelo), produtos químicos (como soda caustica), eletricidade e radiações.
  • 114.
    Em casos dequeimaduras, o socorrista deve realizar algumas ações imediatas como: resfriar o local com soro fisiológico ou com água corrente; proteger o local da lesão com gaze, pano limpo ou lenço para aliviar a dor e impedir o contato com o ar; retirar relógio, pulseiras, brincos, cintos e adornos em geral, pois, esses objetos armazenam calor; em queimaduras elétricas, verificar a possível presença de parada cardiorespiratória; encaminhar a vítima imediatamente para atendimento médico especializado. A depender do agente causador da queimadura, existem ações específicas que devem ser adotadas. Q u e i m a d u r a s t é r m i c a s Em caso de queimaduras por temperaturas extremas: Utilizar água para apagar o fogo na vítima ou utilizar um cobertor para abafa-la. Cobrir o local queimado com um pano limpo ou papel alumínio. Retirar anéis, pulseiras, relógios, cintos, etc. Não remover as roupas queimadas que grudaram na pele, corte ao redor do local e retire o restante da roupa que não grudou na pele. Não deixar a vítima correr se houver fogo em suas vestes. No caso de queimadura nos olhos, cobrir o local com gaze umedecida em soro. Q u e i m a d u r a s q u í m i c a s Em caso de queimaduras por agentes químicos: Lave o local com água corrente por 30 minutos. Identifique qual o produto químico que causou a queimadura. Remover a roupa da vítima. Caso os olhos forem atingidos, lavar em água corrente (chuveiro, torneira, bebedouro, etc). Verificar via aérea, respiração, circulação, e nível de consciência.
  • 115.
    Q u ei m a d u r a s e l é t r i c a s Em caso de queimaduras por agentes elétricos: Não toque na vítima. Desligue a corrente elétrica. Queimaduras elétricas graves exigem atenção às vias aéreas e à respiração. Todas as lesões elétricas necessitam de atenção médica. NUNCA USE pasta de dente, pomadas, ovos, manteiga, óleo de cozinha ou qualquer outro ingrediente, pois eles podem complicar a queimadura e dificultar o diagnóstico. Em queimaduras de 2º grau, NÃO rompa as bolhas. Metade das pessoas internadas com queimaduras são crianças de 0 a 15 anos. A maioria dos acidentes que provocam queimaduras ocorre na cozinha, onde as crianças menores de 4 anos são as mais atingidas. No período de festas juninas, com as fogueiras, fogos e balões, há um aumento de 20% no número de queimados. Quando a pessoa sofre grandes queimaduras, ela corre risco de vida. As queimaduras deixam cicatrizes e deformações e podem provocar perda de movimento nos braços e pernas. O tratamento de queimaduras é extremamente doloroso e longo, com muitas cirurgias.
  • 116.
    8/9 Transporte de acidentados Aotransportar um acidentado alguns cuidados devem ser tomados para não agravar lesões existentes. No primeiro momento parece ser fácil transportar uma vítima, porém, se não for feito corretamente pode deixar seqüelas no acidentado para o resto de sua vida. O transporte da vítima só deverá ser feito se for absolutamente necessário, ou seja, se a vítima estiver em local de perigo iminente como o de desabamento, incêndio, explosão, etc. caso contrário, deve-se esperar o atendimento médico no local. Na existência de várias vítimas no local, o socorrista deve pedir ajuda o mais rápido possível. O transporte de vítimas mais seguro é o que é feito através de maca, porém, não tendo uma maca no local, deve-se improvisar utilizando porta, prancha, tábua, varas e lençóis bem resistentes. Antes de realizar o transporte, deve-se fazer uma inspeção geral na vítima. I n s p e ç ã o g e r a l n a v í t i m a Verificar a existência de lesões, sangramentos, fraturas na vítima. Se não tiver conhecimento da gravidade da lesão, não movimentar a vítima. Deve existir preparo técnico e psicológico por parte das pessoas que estão prestando primeiros socorros, para que vidas não sejam colocadas em perigo.
  • 117.
    9/9 Transporte de acidentados Existemvárias maneiras de se transportar uma vítima. Irá depender de vários fatores como: quantidade de pessoas que possam ajudar no transporte; a situação em que a vítima se encontra; as condições do local, etc. No entanto, antes de remover uma vítima, é necessário alguns cuidados especiais: controlar a hemorragia; manter a respiração; imobilizar o pontos de suspeitos de fratura, lembrando de que nunca devemos colocar ossos em sua posição normal em caso de fraturas exposta; evitar ou controlar o estado de choque; Se o ferido estiver em local de perigo, ele deve ser puxado pela direção da cabeça ou pelos pés, nunca pelos lados; Se o ferido estiver em local de perigo, ele deve ser puxado pela direção da cabeça ou pelos pés, nunca pelos lados, protegendo sempre a cabeça. Existem vários métodos de transporte de acidentados, entre eles: Transporte de apoio Transporte em "cadeirinha" Transporte em cadeira
  • 118.
    Transporte em braços Transporteem tábua com imobilização do pescoço (suspeita de fratura de coluna) Primeiros Socorros Resumo Os Primeiros Socorros são os atendimentos que antecedem a chegada da equipe médica especializada, prestados a uma vítima de acidente ou portador de mal súbito, para mantê-lo com vida. Estes atendimentos, quando aplicados de maneira correta, podem fazer a diferença entre a vida e a morte do acidentado, já que nas duas primeiras horas, depois de ocorrido os acidentes são de fundamental importância para a sobrevivência da vítima.
  • 119.
    Fechamento Parabéns! Agora que terminouo curso de CIPA, você já tem uma visão mais apurada dos riscos e perigos existentes no trabalho e até mesmo dentro de casa. Aproveite esses ensinamentos e utilize-os corretamente no seu dia-a-dia. Você e todos que o cercam só têm a ganhar. Afinal de contas, sua vida é muito valiosa!! Para testar o que você aprendeu durante o curso faça agora a sua avaliação final. Boa sorte!
  • 120.
    Referências ARAÚJO, Giovanni Moraesde. Normas regulamentadoras comentadas. 3 ed. rev. Rio de Janeiro: GVC, 2002. BENITE, Anderson Glauco. Sistemas de gestão da segurança e saúde no trabalho. São Paulo: O Nome da Rosa, 2004. BRASIL. Lei 8.213/91 de 24 de Julho de 1991. Dispõe sobre os Planos de Benefícios da Previdência Social e dá outras providências. Publicada no Diário Oficial da União de 25.7.91 e Republicada em 11.4.96 e 14.8.98.Disponível em:<http://www.planalto.gov.br/ccivil_03/leis/L8213cons.htm. Acesso em: 28 abr. 2008. BRASIL. Decreto nº611/92 de 21 de Julho de 1992. Dá nova redação ao Regulamento dos Benefícios da Previdência Social, aprovado pelo Decreto nº 357, de 7 de dezembro de 1991, e incorpora as alterações da legislação posterior.Disponível em:<http://www.planalto.gov.br/ccivil_03/decreto/1990- 1994/D0611.htm>. Acesso em 28 abr. 2008. BRASIL. Ministério do Trabalho e Emprego. Normas regulamentadoras. Disponível em: <http://www.mte.gov.br/legislacao/normas_regulamentadoras/default.asp >. Acesso em: 16 maio. 2008. COSTA, Marco Antônio F. da; COSTA, Maria de Fátima Barroso da. Segurança e saúde no trabalho. Rio de Janeiro: Qualitymark, 2004. HOUAISS, Antonio; VILLAR, Mauro; FRANCO, Francisco Manoel de Mello. Dicionário Houaiss da língua portuguesa. Rio de Janeiro: Objetiva: Instituto Antônio Houaiss de Lexicografia, 2007. SENAC. DN. Primeiros socorros: como agir em situações de emergência. 2. ed. Rio de Janeiro, 2007. SENAI-DR BA. Higiene e segurança ambiental: - Lauro de Freitas: CETIND,2007. 44p., il. (Ver.00). SERVIÇO NACIONAL DE APRENDIZAGEM INDUSTRIAL. Departamento Nacional.Curso básico de segurança do trabalho. Lauro de Freitas: CETIND,2004. SERVIÇO NACIONAL DE APRENDIZAGEM INDUSTRIAL. Departamento Nacional.Segurança do trabalho. Lauro de Freitas: CETIND,2006. SERVIÇO NACIONAL DE APRENDIZAGEM INDUSTRIAL. Departamento Nacional. Curso básico de segurança em instalações e
  • 121.
    Avaliação Final Você viunos seus estudos que a falta de prevenção, a sua atitude diante das situações e a demora em corrigir as falhas que venham ocorrer pode causar problemas e acidentes no ambiente de trabalho. O acidente é conseqüência de diversos fatores que, combinados, levam a ocorrência do mesmo. Portanto, não podemos esperar que aconteçam. Para você tomar (adotar) uma postura preventiva é fundamental que você esteja atento à algumas informações básicas para uma atitude correta a ser tomada. Responda as atividades abaixo e verifique o que você aprendeu. O método de combate a incêndio que consiste na retirada, diminuição ou interrupção com suficiente margem de segurança dos materiais combustíveis que alimentam o fogo e daquele que ainda não foi atingido por este, chama-se de: Escolher uma resposta. a. Isolamento (Retirada do combustível) b. Abafamento c. Interferência na Reação em Cadeia d. Resfriamento Question 2 Notas: 1 Como se chama a transferência de calor através de um corpo para outro por contato direto ou através de um meio condutor do calor? Escolher uma resposta. a. Radiação b. Remoção c. Convecção d. Condução Question 3 Notas: 1 Os Incêndios que ocorrem em produtos considerados inflamáveis, que queimam somente em sua superfície, não deixando resíduo após sua queima, são classificados como: Escolher uma resposta. a. Classe A b. Classe C c. Classe D d. Classe B
  • 122.
    Question 4 Notas: 1 Podemosdizer que o Meio Ambiente é tudo que nos rodeia, portanto, devemos manter o local em que estamos sempre limpo e em ordem evitando a poluição do mesmo. De acordo com o que você estudou e aprendeu, responda as atividades abaixo. O trabalhador, sem proteção respiratória adequada, realiza um serviço de jateamento de areia como abrasivo, para a limpeza de uma superfície. Que risco ambiental o trabalhador está exposto por não está utilizando proteção respiratória adequada? Escolher uma resposta. a. Físico b. Biológico c. Químico d. Ergométrico Question 5 Notas: 1 Em relação ao Mapa de Risco, a cor que identifica o risco químico é: Escolher uma resposta. a. Verde b. Azul c. Marrom d. Vermelho Question 6 Notas: 1 Os riscos ambientais são aqueles causados por agentes físicos, químicos ou biológicos que, a depender de sua natureza, concentração, intensidade ou tempo de exposição, podem comprometer a segurança e a saúde dos funcionários, bem como a produtividade da empresa. Quando não são controlados ou previamente avaliados, de que maneira os riscos ambientais afetam o trabalhador: Escolher uma resposta. a. A curto, médio prazo b. A curto e longo prazo c. Apenas a curto prazo d. A curto, médio e longo prazo
  • 123.
    Question 7 Notas: 1 Paracontrolar uma hemorragia externa no membro inferior, existem várias formas, dentre elas pode-se destacar: Escolher uma resposta. a. Elevação do membro lesado, esperar o ferimento estancar, compressão dos pontos arteriais e compressão direta sobre a lesão. b. Imobilização, resfriamento, passar álcool no local afetado e compressão direta sobre a lesão. c. Garroteamento, resfriamento, Imobilização e elevação do membro lesado. d. Imobilização, elevação do membro lesado, resfriamento, compressão dos pontos arteriais e compressão direta sobre a lesão. Question 8 Notas: 1 Durante as atividades laborais os trabalhadores estão expostos a riscos ambientais, podendo se contaminar através das vias digestivas, cutânea e respiratória. A alternativa que valida respectivamente a afirmação acima corresponde à alternativa: Escolher uma resposta. a. Contato com a pele, ingestão e inalação b. Inalação, contato com a pele e ingestão c. Ingestão, contato com a pele e inalação d. Contato com a pele, inalação e ingestão Question 9 Notas: 1 O completo bem-estar físico, mental e social é necessário para desempenharmos nossas atividades diárias no trabalho, o ambiente de trabalho não deve ser causa de enfermidades ao trabalhador que por sua vez deve estar atento às orientações relacionadas à saúde que sua empresa oferece. Você deve responder abaixo as questões propostas. De acordo com a Organização Mundial de Saúde – OMS quais são os três principais fatores de risco a saúde, relacionados aos hábitos pessoais. Escolher uma resposta. a. Exercícios físicos intensos, tabagismo moderado e alimentação farta. b. Tabagismo, alimentação balanceada e exercícios físicos. c. Exercícios pesados, uma alimentação rica em gordura e em açúcar também. d. Falta de alimentação balanceada, falta de exercícios físicos regulares e
  • 124.
    o tabagismo. Questão 10 Quaissão alguns cuidados que devemos ter para mantermos nossa saúde? Escolher uma resposta. a. Lavar as mãos após o usar o sanitário e antes das refeições também. b. Não andar descalço e usar roupas limpas. c. Todas alternativas estão corretas. d. Beber sempre água filtrada ou fervida.