PROGRAMA DE CONTROLE MÉDICO DE SAÚDE OCUPACIONAL
1. IDENTIFICAÇÃO DA EMPRESA
2. PRINCIPAIS ATIVIDADES
Fornecimento de alimentos preparados preponderantemente para empresas
Razão Social: MC Alimentacao e Serviços Ltda - ME
Endereço: Rua José Gomes Ferreira, nº 280. Bairro: Vila Boa Esperança
Cidade: Betim/MG CEP: 32.684-394
Telefone: (31)3506-0729 Contato: Dayse de Morais Machado
CNPJ: 11.205.159/0003-20 Insc. Estadual: 002.076.450-00.40
Ramo de Atividade: Serviços de catering, bufê e outros serviços de comida preparada
CNAE 2.0: 56.20-1
Grau de Risco: 2 Nº de Funcionários Ativos: 6
Vigência do contrato: 09/07/2015 à 08/07/2016 Nº de Funcionários Afastados: 0
MC Alimentacao e Serviços Ltda - ME Página 1
ÍNDICE
PROGRAMA DE CONTROLE MÉDICO DE SAÚDE OCUPACIONAL 1
1. IDENTIFICAÇÃO DA EMPRESA 1
2. PRINCIPAIS ATIVIDADES 1
3. INTRODUÇÃO 2
4. DAS DIRETRIZES 2
5. DAS RESPONSABILIDADES 3
5.1. DO EMPREGADOR: 3
5.2. DO MÉDICO COORDENADOR: 3
6. DO DESENVOLVIMENTO DO PCMSO 3
7. DO ATESTADO DE SAÚDE OCUPACIONAL 5
8. DO RELATORIO ANUAL 5
9. DA OCORRÊNCIA DE DOENÇAS OCUPACIONAIS 6
10. DOS PRIMEIROS SOCORROS 6
10.1. CAIXA DE PRIMEIROS SOCORROS 6
11. DAS RECOMENDAÇÕES, SUGESTÕES E ESCLARECIMENTOS 7
11.1. CONTRATAÇÕES TEMPORÁRIAS OU TERCEIRIZAÇÕES 7
11.2. ACIDENTE DE TRABALHO OU DOENÇAS OCUPACIONAIS 7
11.3. MODIFICAÇÕES DESTE PCMSO 8
11.4. RELATORIO ANUAL 9
11.5. DAS PREVENÇÕES E ESTUDO EPIDEMIOLÓGICO 9
11.6. VACINAÇÃO DOS TRABALHADORES 10
11.7. AÇÕES PARA O CONTROLE DE SUBNORMAIS 12
PLANEJAMENTO ANUAL DE AÇÕES DE SAÚDE 13
1. COZINHA INDUSTRIAL
1.1. AUXILIAR DE COZINHA 13
1.2. COZINHEIRO 14
MC Alimentacao e Serviços Ltda - ME I
1.3. NUTRICIONISTA 14
PROMOÇÃO DA SAÚDE OCUPACIONAL 15
RESPONSABILIDADE TÉCNICA 20
MC Alimentacao e Serviços Ltda - ME II
•
•
•
•
3. INTRODUÇÃO
A NR-7 – Norma Regulamentadora nº 7 (NR-7), regulamentada pela Portaria 3214/78, do
Ministério do Trabalho, estabelece a obrigatoriedade de elaboração e implantação do PCMSO, por
parte de todos os empregadores e instituições, com o objetivo de monitorar, individualmente, aqueles
trabalhadores expostos aos agentes químicos, físicos e biológicos.
O PCMSO é parte integrante de um conjunto mais amplo da saúde dos trabalhadores, devendo
estar articulado com as exigências das demais Normas Regulamentadoras, e deverá priorizar a
prevenção, rastreamento e diagnostico preventivo dos aspectos de saúde relacionados ao trabalho.
Destacam-se a estreita relação entre NR-7 (PCMSO) com a NR-9 (PPRA).A NR-7 (PCMSO) tem
a sua existência jurídica assegurada, a nível de legislação ordinária, através dos artigos 168 e 169 da
CLT.
4. DAS DIRETRIZES
O PCMSO deve possuir diretrizes mínimas que possam balizar as ações desenvolvidas de
acordo com procedimentos em relação a condutas dentro dos conhecimentos científicos
atualizados e da boa prática médica. Alguns destes procedimentos podem ser
padronizados, enquanto outros devem ser individualizados para cada empresa.
Este programa deve estar articulado com todas as Normas Regulamentadoras, porem, o
mais importante é estar integrado com o PPRA (NR-9). Para isso, é necessário um estudo
prévio do PPRA, uma visita ao local de trabalho para conhecer os riscos mencionados e
fazer uma analise das atividades do trabalhador.
Através deste reconhecimento, deve ser estabelecido um conjunto de exames clínicos e
complementares específicos para a prevenção ou detecção precoce dos agravos à saúde
dos trabalhadores, para cada grupo de trabalhadores da empresa, deixando claro, ainda,
critérios que deverão ser seguidos na interpretação dos resultados dos exames e as
condutas que deverão ser tomadas, no caso de encontro de alterações.
O PCMSO pode ser alterado a qualquer momento, em seu todo ou em parte, sempre que o
médico detectar mudanças nos riscos ocupacionais, decorrentes das alterações nos
processos de trabalho, novas descobertas da ciência médica em relação a efeitos
existentes, mudança de critérios de interpretação dos exames, ou, ainda, reavaliações do
reconhecimento dos riscos.
MC Alimentacao e Serviços Ltda - ME Página 2
1.
2.
3.
1.
2.
•
•
•
5. DAS RESPONSABILIDADES
5.1. DO EMPREGADOR:
Garantir a elaboração e efetiva implementação do PCMSO, bem como zelar pela sua
eficácia;
Custear sem ônus para o empregado, todos os procedimentos relacionados ao PCMSO;
Indicar um médico coordenador, responsável pela execução do PCMSO.
5.2. DO MÉDICO COORDENADOR:
Realizar os exames médicos previstos na NR-7 ou encarregar os mesmos a profissional
médico familiarizado com os princípios da patologia ocupacional e suas causas, bem
como com o ambiente, as condições de trabalho e os riscos a que está ou será exposto
cada trabalhador da empresa a ser examinado;
Encarregar dos exames complementares ou outros procedimentos previstos neste
PCMSO, profissionais devidamente capacitados, equipados e qualificados.
6. DO DESENVOLVIMENTO DO PCMSO
6.1. O PCMSO deve incluir, entre outros, a realização obrigatória dos exames médicos:
6.2. Os Exames Médicos Ocupacionais obrigatórios e estabelecidos pelo PCMSO,
compreendem:
Avaliação clínica do trabalhador com anamnese ocupacional e exame físico e mental;
Exames complementares de diagnostico de acordo com os termos especificados na NR-7.
Outros exames poderão ser solicitados a critério do médico coordenador, por notificação
do médico agente da inspeção do trabalho, decorrentes de negociação coletiva de trabalho
ou pela própria empresa;
As empresas deverão realizar o PPRA (Programa de Prevenção de Riscos Ambientais)
onde deverá constar o levantamento dos Riscos Ambientais existentes, bem como fará as
indicações para prevenção e/ou eliminação dos agentes agressivos (ruídos, temperaturas
extremas, poeiras, etc).
6.3. A avaliação clínica deverá obedecer aos prazos e à periodicidade conforme previstos
abaixo:
MC Alimentacao e Serviços Ltda - ME Página 3
•
1.
•
1.
2.
•
6.3.1. Admissional
O exame médico admissional, deverá ser realizada antes que o trabalhador assuma suas
atividades na empresa.
6.3.2. Periódico
No exame médico periódico, de acordo com os intervalos mínimos de tempo abaixo
discriminados, definidos pela NR-7.
Para trabalhadores expostos a riscos ou a situações de trabalho que impliquem o
desencadeamento ou agravamento de doença ocupacional, ou, ainda, para aqueles que
sejam portadores de doenças crônicas, os exames deverão ser repetidos:
A cada ano ou a intervalos menores, a critério do médico encarregado, ou se
notificado pelo médico agente da inspeção do trabalho, ou, ainda, como
resultado de negociação coletiva de trabalho;
Para os demais trabalhadores:
Anual, quando menores de 18 (dezoito) anos e maiores de 45 (quarenta e
cinco) anos de idade;
A cada dois anos, para os trabalhadores entre 18 (dezoito) anos e 45 (quarenta
e cinco) anos de idade.
6.3.3. Retorno ao Trabalho
O exame médico de retorno ao trabalho, deverá ser realizado obrigatoriamente no primeiro dia
da volta ao trabalho de trabalhador ausente por período igual ou superior a 30 (trinta) dias por
motivo de doença ou acidente, de natureza ocupacional ou não, ou parto.
6.3.4. Mudança de Função
O exame médico de mudança de função, será obrigatoriamente realizado antes da data da
mudança. Entende-se por mudança de função toda e qualquer alteração de atividade, posto de
trabalho ou de setor que implique a exposição do trabalhador à risco diferente daquele a que
estava exposto antes da mudança.
6.3.5. Demissional
No exame médico demissional, será obrigatoriamente realizado até a data da homologação,
desde que o último exame médico ocupacional tenha sido realizado há mais de:
135 (centro e trinta e cinco) dias para as empresas de grau de risco 1 e 2, segundo a
Portaria 76/2008 MTE (alterou o quadro l da NR-4).
MC Alimentacao e Serviços Ltda - ME Página 4
•
•
•
•
•
•
•
•
•
•
90 (noventa) dias para as empresas de grau de risco 3 e 4, segundo a Portaria 76/2008
MTE (alterou o quadro l da NR-4).
7. DO ATESTADO DE SAÚDE OCUPACIONAL
Para cada exame médico realizado, o médico emitirá o Atestado de Saúde Ocupacional -
ASO, em 2 (duas) vias.
A primeira via do ASO ficará arquivada no local de trabalho do trabalhador, inclusive frente
de trabalho ou canteiro de obras, à disposição da fiscalização do trabalho.
A segunda via do ASO será obrigatoriamente entregue ao trabalhador, mediante recibo na
primeira via.
Os dados obtidos nos exames médicos, incluindo avaliação clínica e exames complementares,
as conclusões e as medidas aplicadas deverão ser registrados na Ficha Clínica Individual, que
ficará sob a responsabilidade do médico-coordenador do PCMSO e deverão ser mantidos e
arquivados por período mínimo de 20 (vinte) anos após o desligamento do trabalhador.
(Código Civil Art. 177)
Por ser um período muito longo (20 anos) recomendamos ao empregador que conheça o
sistema de arquivamento do seu médico coordenador, principalmente pelo fato dos ônus
financeiros pela falta dos documentos serem da empresa.
Havendo substituição do médico coordenador, os arquivos deverão ser transferidos para seu
sucessor, mediante recibo pessoal do novo medico coordenador.
8. DO RELATORIO ANUAL
O PCMSO deverá obedecer a um planejamento feito pelo médico coordenador em conjunto
com o responsável pela empresa, em que estejam previstas as ações de saúde a serem
executadas durante o ano, devendo estas ser objeto de Relatório Anual.
O Relatório Anual deverá discriminar, por setores da empresa, o número e a natureza dos
exames médicos, incluindo avaliações clínicas e exames complementares, estatísticas de
resultados considerados anormais, assim como o planejamento para o próximo ano.
Também podem ser incluídas, opcionalmente, no PCMSO, ações preventivas para doenças
não ocupacionais. Este assunto será apresentado nas Recomendações que serão feitas pelo
MC Alimentacao e Serviços Ltda - ME Página 5
•
1.
2.
3.
4.
5.
•
•
médico coordenador ( se houver indicações).
O Relatório Anual deve ser feito após o decorrer de um ano da implantação do PCMSO. Os
responsáveis pela empresa deverão apresentá-lo à CIPA, se houver, para ser discutido pelos
seus membros e deverá ser mantido à disposição do Agente de Inspeção do Trabalho em local
de fácil de acesso. Na falta da CIPA, será apresentado ao “designado” para conhecimento.
9. DA OCORRÊNCIA DE DOENÇAS OCUPACIONAIS
Sendo constatada a ocorrência ou agravamento de doenças profissionais, através de exames
médicos ou sendo verificadas alterações que revelem qualquer tipo de disfunção de órgão ou sistema
biológico, através dos exames, caberá ao médico-coordenador ou médico executor:
Encaminhar para propedêutica para avaliação do caso;
Solicitar à empresa a emissão da Comunicação de Acidente do Trabalho - CAT;
Indicar, quando necessário, o afastamento do trabalhador da exposição ao risco, ou do
trabalho;
Encaminhar o trabalhador à Previdência Social para estabelecimento de nexo causal, avaliação
de incapacidade e definição da conduta previdenciária em relação ao trabalho;
Orientar o empregador quanto à necessidade de adoção de medidas de controle no ambiente
de trabalho.
10. DOS PRIMEIROS SOCORROS
Todo estabelecimento deverá estar equipado com material necessário à prestação dos
primeiros socorros, considerando-se as características da atividade desenvolvida. Manter esse
material guardado em local adequado e aos cuidados de pessoa treinada para esse fim.
O funcionário indicado para a guarda do material de primeiros socorros deve ter o treinamento
específico. É importante que o responsável possua uma lista com os telefones dos principais
serviços de urgências, de modo a tornar mais rápido o atendimento. Recomendamos que
anualmente sejam verificadas as datas dos vencimentos dos materiais da caixa de primeiros
socorros.
MC Alimentacao e Serviços Ltda - ME Página 6
•
•
•
•
•
•
•
•
•
•
•
•
•
•
•
•
•
•
•
10.1. Caixa de Primeiros Socorros
10.1.1. Instrumentos:
Termômetro
Tesoura
Pinça
10.1.2. Material para curativo:
Algodão hidrófilo
Gaze esterilizada
Esparadrapo
Ataduras de crepe (10 cm largura)
Caixa de curativo adesivo (tipo band-aid)
Luvas descartáveis
10.1.3. Antissépticos:
Solução de iodo
Água oxigenada – 10 volumes
Álcool
Água boricada
10.1.4. Medicamentos:
Colírio neutro
Sal de cozinha
Soro fisiológico
Antídotos para substâncias químicas (Se for utilizada alguma substância química na
empresa, verificar na bula ou embalagem do produto, o antídoto a ser utilizado em
caso de acidente ou uso indevido)
11. DAS RECOMENDAÇÕES, SUGESTÕES E ESCLARECIMENTOS
11.1. Contratações Temporárias ou Terceirizações
Sempre que esta empresa terceirizar serviços dentro de sua empresa, está expondo aqueles
empregados aos mesmos riscos existentes na empresa. Assim, recomendamos que seja
colocado como critério de contratação de serviços terceirizados, a realização do PCMSO.
11.2. Acidente de Trabalho ou Doenças Ocupacionais
Durante o levantamento Ambiental, procuramos verificar através de informações dos
MC Alimentacao e Serviços Ltda - ME Página 7
•
responsáveis e empregados, se houveram ocorrências de Acidente de Trabalho ou doenças
ocupacionais. Do mesmo modo, procuramos averiguarmos quais as ações que foram
tomadas pela CIPA/ ou designado no sentido de identificar as causas.
Doravante, existindo ocorrências, o medico coordenador deve ser informado
imediatamente para o estudo das causas e efeito e determinar a prevenção médica, se
necessária.
11.3. Modificações deste PCMSO
MC Alimentacao e Serviços Ltda - ME Página 8
•
•
•
Este PCMSO poderá ser modificado a qualquer tempo, desde que haja motivo
determinante, para adaptá-lo às novas situações, quer sejam no processo de trabalho, de
exposição a novo agente ou mudança de características técnicas da empresa.
Podem ainda dar causa a modificações deste PCMSO, acordos sindicais ou exigências de
Auditor Fiscal do Ministério do Trabalho.
É imprescindível que o médico coordenador seja informado imediatamente à ocorrência
dos motivos. Se houveram notificações ou autuações também devem ser informadas.
11.4. Relatorio Anual
Ao completar cada ano de programa, a empresa deverá renovar os programas e emitir o
Relatório Anual, que contempla as ações de saúde realizadas durante o ano e as que estão previstas
para serem realizadas no próximo ano. Normalmente o Relatório Anual está anexado ao PCMSO
renovado. Qualquer extravio do documento poderá ser solicitado à ATEACOM DIAGNOSTICOS
COMPLEMENTARES DE SAUDE EIRELI - ME a qualquer tempo.
11.5. Das Prevenções e Estudo Epidemiológico
As diretrizes que norteiam a prevenção da saúde dos trabalhadores devem considerar as
questões incidentes sobre o individuo (trabalhador) e sobre a coletividade dos trabalhadores.
Dentro deste aspecto podemos classificar a prevenção em três etapas distintas, que serão aplicadas
em cada empresa individualmente em função dos riscos detectados.
Prevenção Primaria: Através do estudo prévio do PPRA e de visitas à empresa, a equipe
médica passa a ter conhecimento dos riscos mencionados e torna-se possível fazer uma análise das
atividades do trabalhador (ver em Planejamento Anual de Ação de Saúde: em cada função
encontramos a descrição de atividades dos empregados).
Prevenção Secundária: Através deste reconhecimento dos riscos ocupacionais para cada
atividade, será estabelecido um conjunto de práticas médicas (exame clínicos e complementares)
que sejam específicos para a prevenção ou detecção precoce dos agravos á saúde dos
trabalhadores.
O médico coordenador do PCMSO deverá indicar os critérios a serem seguidos na
interpretação dos resultados dos exames e a conduta a serem tomadas quando ocorrerem alteração
nos referidos exames.
Com o advento do decreto 6042/07, que estabeleceu as diretrizes para o NTEP –Nexo Técnico
Epidemiológico Previdenciário e a relação de doenças ocupacionais afetas a cada CNAE – Código
Nacional de Atividade Econômica, criou-se a necessidade de estudos médicos extras, no sentido
de detectar precocemente qualquer destas doenças.
MC Alimentacao e Serviços Ltda - ME Página 9
Prevenção Terciária: Após a analise e detecção dos riscos e determinadas as prevenções
médicos necessárias para a neutralização ou eliminação dos riscos, é mister que se estude o grupo
empregatício como todo, no sentido de avaliação de focos de doenças ocupacionais que possam
estar ocorrendo no ambiente do trabalho. A utilização dos instrumentos de epidemiologia, como
cálculo de taxas ou coeficientes, servem para verificar se há locais de trabalho, setores, atividades,
funções, horários ou grupo de trabalhadores com mais agravos à saúde do que outros.
Este estudo fez-se inicialmente pela observação de resultados de exames de prevenção, análise
dos ASO’s emitidos e outros e, a seguir procede-se a investigação especifica procurando a causa
do fenômeno para que se possa prevenir o agravo.
Dentre os vários instrumentos que podemos utilizar, temos o Relatório Anual que nos dá uma
avaliação consistente de possíveis ocorrências coletivas e individuais sobre a saúde do grupo de
empregados.
11.6. VACINAÇÃO DOS TRABALHADORES
(1) Vacina hepatite B (recombinante): oferecer aos grupos vulneráveis não vacinados ou
sem comprovação de vacinação anterior, a saber: Gestantes, após o primeiro trimestre de gestação;
DOENÇA VACINA DOSE DOENÇAS
EVITADAS
A partir de 20 anos dT (1) 1ª dose Contra Difteria e Tétano
FA (2) dose inicial Contra Febre Amarela SR e/ou SCR (3)
dose única Contra Sarampo,
Caxumba e Rubéola
2 meses após a 1ª dose
contra Difteria e Tétano
dT
2ª dose Contra Difteria e Tétano4 meses após a 1ª dose
contra Difteria e Tétano
dT
3ª dose Contra Difteria e Tétanoa cada 10 anos por toda
a vida
dT (4)
reforço Contra Difteria e Tétano FA
reforço Contra Febre Amarela 60 anos ou mais Influenza
dose anual
Contra Influenza ou
Gripe
Pneumococo (6) dose única
MC Alimentacao e Serviços Ltda - ME Página 10
trabalhadores da saúde; bombeiros, policiais militares, civis e rodoviários; caminhoneiros,
carcereiros de delegacia e de penitenciarias; coletores de lixo hospitalar e domiciliar; agentes
funerários, comunicantes sexuais de pessoas portadoras de VHB; doadores de sangue; homens e
mulheres que mantêm relações sexuais com pessoas do mesmo sexo (HSH e MSM); lésbicas,
gays, bissexuais, travestis e transexuais, (LGBT); pessoas reclusas (presídios, hospitais
psiquiátricos, instituições de menores, forças armadas, dentre outras); manicures, pedicures e
podólogos; populações de assentamentos e acampamentos; potenciais receptores de múltiplas
transfusões de sangue ou politransfundido; profissionais do sexo/prostitutas; usuários de drogas
injetáveis, inaláveis e pipadas; portadores de DST. A vacina esta disponível nos Centros de
Referência para Imunobiológicos Especiais (CRIE) para as pessoas imunodeprimidas e portadores
de deficiência imunogênica ou adquirida, conforme indicação médica.
(2) vacina adsorvida difteria e tétano - dT (Dupla tipo adulto): Adultos e idosos não
vacinados ou sem comprovação de três doses da vacina, seguir o esquema de três doses. O
intervalo entre as doses é de 60 (sessenta) dias e no mínimo de 30 (trinta) dias. Os vacinados
anteriormente com 3 (três) doses das vacinas DTP, DT ou dT, administrar reforço, dez anos após a
data da última dose. Em caso de gravidez e ferimentos graves antecipar a dose de reforço sendo a
última dose administrada a mais de cinco (5) anos. A mesma deve ser administrada no mínimo 20
dias antes da data provável do parto. Diante de um acaso suspeito de difteria, avaliar a situação
vacinal dos comunicantes. Para os não vacinados, iniciar esquema com três doses. Nos
comunicantes com esquema incompleto de vacinação, este deve ser completado. Nos
comunicantes vacinados que receberam a última dose há mais de 5 anos, deve-se antecipar o
reforço.
(3) vacina febre amarela (atenuada): Indicada aos residentes ou viajantes para as seguintes
áreas com recomendação da vacina: estados do Acre, Amazonas, Amapá, Pará, Rondônia,
Roraima, Tocantins, Maranhão, Mato Grosso, Mato Grosso do Sul, Goiás, Distrito Federal e
Minas Gerais e alguns municípios dos estados do Piauí, Bahia, São Paulo, Paraná, Santa Catarina
e Rio Grande do Sul. Para informações sobre os municípios destes estados, buscar as Unidades de
Saúde dos mesmos. No momento da vacinação considerar a situação epidemiológica da doença.
Para os viajantes que se deslocarem para os países em situação epidemiológica de risco, buscar
informações sobre administração da vacina nas embaixadas dos respectivos países a que se
destinam ou na Secretaria de Vigilância em Saúde do Estado. Administrar a vacina 10 (dez) dias
antes da data da viagem. Administrar dose de reforço, a cada dez anos após a data da última dose.
Precaução: A vacina é contra indicada para gestantes e mulheres que estejam amamentando, nos
casos de risco de contrair o vírus buscar orientação médica. A aplicação da vacina para pessoas a
partir de 60 anos depende da avaliação do risco da doença e benefício da vacina.
(4) vacina sarampo, caxumba e rubéola –SCR: Administrar 1 (uma) dose em mulheres de
20 (vinte) a 49 (quarenta e nove) anos de idade e em homens de 20 (vinte) a 39 (trinta e nove)
anos de idade que não apresentarem comprovação vacinal.
(5) vacina influenza sazonal (fracionada, inativada): Oferecida anualmente durante a
Campanha Nacional de Vacinação do Idoso.
MC Alimentacao e Serviços Ltda - ME Página 11
(6) vacina pneumocócica 23-valente (polissacarídica): Administrar 1 (uma) dose durante a
Campanha Nacional de Vacinação do Idoso, nos indivíduos de 60 anos e mais que vivem em
instituições fechadas como: casas geriátricas, hospitais, asilos, casas de repouso, com apenas 1
(um) reforço 5 (cinco) anos após a dose inicial.
11.7. AÇÕES PARA O CONTROLE DE SUBNORMAIS
ALTERAÇÕES ORTOPÉDICAS
Os casos de alterações osteomusculares deverão ser encaminhados para avaliação
especializada. Os casos onde se constatar patologias relacionadas à ocupação do empregado
deverão ser discutidos com o coordenador, no sentido de visitar o posto de trabalho e estabelecer
mudanças no posto de trabalho, função, dinâmica laboral ou mesmo afastamento. Os casos
relacionados ao trabalho deverão ser encaminhados à empresa para emissão de CAT, os não
relacionados serão encaminhados para tratamento e/ ou afastamento como auxílio doença não
acidentário. A ocorrência de casos de queixas em determinado setor também determinará a
necessidade de estudo mais detalhado objetivando prevenir o surgimento de patologias. O
trabalhador acometido por tais patologias poderá ter seu monitoramento clínico modificado a
critério do coordenador e/ou médico examinador, com prazos de exames maiores ou menores.
HIPERTENSÃO E DIABETES
Os hipertensos e diabéticos tão logo diagnosticados serão encaminhados para avaliação
especializada, estando a emissão do ASO sujeita ao retorno do empregado após a consulta com o
médico ao qual foi encaminhado. Seu monitoramento clínico modificado a critério do coordenador
e/ou médico examinador, com prazos de exames maiores ou menores. A ocorrência de casos
repetidos em determinado setor também determinará a necessidade de estudo mais detalhado,
campanhas preventivas e palestras objetivando prevenir o surgimento de novos casos destas
patologias.
Os casos de alterações em outros exames complementares de caráter geral deverão ser tratados
e/ou encaminhados para tratamento. A ocorrência de repetidos casos de uma mesma patologia
determinará as condutas em termos de prevenção e promoção de saúde para o período seguinte. O
tratamento estatístico dos dados será feito no relatório anual, conforme reza a NR-7, servindo
como norteador das ações preventivas e de saúde para o ano seguinte.
MC Alimentacao e Serviços Ltda - ME Página 12
PLANEJAMENTO ANUAL DE AÇÕES DE SAÚDE
Legenda dos Principais Riscos Ocupacionais:
(F) - Riscos Físicos;
(Q)- Riscos Químicos;
(B)- Riscos Biológicos;
(E)-Risco Ergonômico;
(A)-Risco Acidente.1. Cozinha Industrial
1.1. AUXILIAR DE COZINHA
Setor Função
Cozinha Industrial AUXILIAR DE COZINHA
Descrição de Atividades
Responsável por todo auxilio no pré-preparo das refeições, distribui o almoço e lanche nas rampas quente ou fria, recebe
e armazena mercadorias. Executa limpeza de utensílios, equipamentos, salão, cozinha, refeitório e banheiro inclusive
sanitários.
Agentes Agressivos Possíveis Doenças
Calor (F) Desidratação
Produto de limpeza. (Q) Dermatite e outras doenças da pele
Bactérias e fungos (B) Infecções
Ruído de Fundo (F) Disacusia
Tipos de Exame Periodicidade
Exame Clínico Admissional, anual e demissional.
EPF-Exame Parasitológico de Fezes Admissional e anual.
Hemograma c/ Plaqueta Admissional e anual.
Swab de Orofaringe Admissional e anual.
MC Alimentacao e Serviços Ltda - ME Página 13
1.2. COZINHEIRO
1.3. NUTRICIONISTA
Setor Função
Cozinha Industrial COZINHEIRO
Descrição de Atividades
Executa o pré-preparo dos alimentos e preparação, manipulação, cocção, seguindo as orientações da nutricionista e dos
diversos procedimentos de boas praticas. Auxilia na limpeza e recebimento de mercadorias; Efetua a limpeza do
banheiro inclusive sanitarios
Agentes Agressivos Possíveis Doenças
Calor (F) Desidratação
Produto de limpeza. (Q) Dermatite e outras doenças da pele
Bactérias e fungos (B) Infecções
Ruído de Fundo (F) Disacusia
Tipos de Exame Periodicidade
Exame Clínico Admissional, anual e demissional.
EPF-Exame Parasitológico de Fezes Admissional e anual.
Hemograma c/ Plaqueta Admissional e anual.
Swab de Orofaringe Admissional e anual.
Setor Função
Cozinha Industrial NUTRICIONISTA
Descrição de Atividades
Responsável pelo planejamento de compras, gerenciamento da unidade, controle de estoque, controle de temperatura e
qualidade dos alimentos, distribuição, contratação de funcionários , treinamentos, supervisiona todos os trabalhos,
elabora o cardápio, pop, supervisiona as necessidades do RH.
Agentes Agressivos Possíveis Doenças
Ruído de Fundo (F) Disacusia
Tipos de Exame Periodicidade
Exame Clínico Admissional, anual e demissional.
EPF-Exame Parasitológico de Fezes Admissional e anual.
Hemograma c/ Plaqueta Admissional e anual.
Swab de Orofaringe Admissional e anual.
MC Alimentacao e Serviços Ltda - ME Página 14
PROMOÇÃO DA SAÚDE OCUPACIONAL
O Trabalhador, em sua atividade laboral, pode estar exposto a agentes que causam danos à sua
saúde.
Para que o mesmo tome conhecimento destes riscos ocupacionais bem como, entenda como
trabalhar nessas atividades sem que a sua saúde seja afetada, recomendamos que sejam ministradas
palestras educativas sobre os agentes que esta exposto.
Estas palestras possibilitarão também, que o trabalhador entenda por que está usando um E.P.I.
(Equipamento de Proteção Individual) e como utilizá-lo adequadamente como uma proteção à sua
saúde.
PALESTRAS RECOMENDADAS PRAZO
Saúde e higiene pessoal Até: janeiro de 2016
Higiene das mãos Até: novembro de 2015
Cuidado com dermatite de contato Até: novembro de 2015
Primeiros Socorros Até: janeiro de 2016
A importância do uso das Luvas Até: janeiro de 2016
MC Alimentacao e Serviços Ltda - ME Página 15
PLANO DE EMERGÊNCIA
Em caso de acidente ou necessidade de atendimento médico urgente, proceder da seguinte forma:
1. Os 10 Mandamentos Do Socorrista
1. Mantenha a calma e chame ajuda.
2. Tenha em mente (mandamentos) de segurança quando estiver prestando socorro: 1º eu (o
Socorrista);2º minha equipe (incluindo os transeuntes); 3º a vítima. Isto parece ser
contraditório, mas o intuito básico é de não gerar novas vítimas.
3. Ao prestar socorro, é fundamental ligar 193 (Corpo de Bombeiros da cidade e 192 SAMU
(Serviço de atendimento Móvel de Urgência).
4. Sempre verifique se há riscos no local, para você e sua equipe, antes de agir no acidente.
5. Mantenha sempre o bom senso.
6. Mantenha o espírito de liderança, pedindo ajuda e afastando os curiosos.
7. Distribua tarefas, assim os transeuntes não atrapalharão e lhe ajudarão e se sentirão mais
úteis.
8. Evite manobras intempestivas (realizadas de forma imprudente, com pressa).
9. Em caso de varias vítimas adenda àquelas que correm maiores risco de vida, ex, vítimas em
parada cárdio-respiratória ou que estejam sangrando muito.
10. Seja Socorrista e não herói .
2. Acidente No Local De Trabalho
A chefia imediata deverá acionar logo o serviço de segurança do trabalho ou o serviço
social para as providências necessárias. Na ausência da chefia o próprio funcionário
acidentado poderá se dirigir ao nosso serviço médico para o atendimento devido, enquanto o
serviço de segurança do trabalho e o serviço social serão acionados, a fim que as
providências imediatas sejam tomadas para emissão da CAT (Comunicação de Acidentes
de Trabalho).
3. Acidente Na Via Pública
Ocorrendo Acidente no Trajeto da residência – trabalho e vice - versa e ainda em serviços
externos, providências idênticas às descritas no item acima deverão ser tomadas. Caso não
haja condições de avisar de imediato o serviço de segurança do trabalho da empresa, o
funcionário acidentado deve se dirigir a um Pronto Socorro vinculado ao SUS(Sistema
Único de Saúde). Os atestados de atendimento médico serão sempre exigidos confirmando
data, horário e a ocorrência. Caso o funcionário sofra agressão física, durante seu trajeto
da residência - trabalho e vice versa, além dos procedimentos acima, deverá fazer registro
através de ocorrência policial. Boletim de ocorrência policial deve ser apresentado quando de
MC Alimentacao e Serviços Ltda - ME Página 16
ocorrência externa onde se faz necessária como em casos de agressões e acidentes de
trânsito.
4. Encaminhamento
A Empresa deverá estar equipada com material necessário à prestação de primeiros socorros,
considerando-se as características da atividade desenvolvida; manter esse material guardado
em local adequado, e aos cuidados de pessoa treinada para esse fim.
Após a ocorrência de acidentes deverá ser providenciado atendimento especializado, através
de socorro imediato e encaminhamento aos hospitais:
Pronto Socorro ; Rua Jõao Pinheiro, s/n Sta Efigênia , Itabirito-MG
Hospital Regional de Betim Av. Edmeia Matos Lazzarotti, Nº 3.800, Ingá, Betim-MG
Hospital Municipal de Contagem Av. João César De Oliveira, S/N, Eldorado, Contagem-MG
Hps Geraldo Pinto Vieira Contagem Av. Marechal Costa E Silva, Nº 310, Jk, Contagem-MG
Hps João XXII Av. Alfredo Balena, Nº400, Santa Efigênia, Belo Horizonte-MG
Unidade Municipal De Pronto Atendimento De Ibirité; Av. São Paulo, 1294, Macaúbas
Ibirité-MG
5. E /Ou Apoio Especializado ( Órgãos Externos)
Os órgãos externos dizem respeito às instituições públicas ou privadas, que poderão ser
acionadas em auxílio a eventuais situações de emergência que requeiram a sua participação,
tais como: Defesa Civil; Corpo de Bombeiros; Polícia Civil; Secretária de Saúde Estadual e
Municipal; Unidades Militares da Região; Serviços Especializados em remoção com
transporte aéreo e terrestre; Centro de Informações Toxicológicas; Instituto Médico Legal;
Hospital e Prontos Socorros;
6. Emissão da CAT
A empresa deverá comunicar o acidente de trabalho, ocorrido com seu trabalhador havendo ou
não afastamento do trabalho, até o primeiro dia útil seguinte ao da ocorrência e, em caso de
morte, de imediato à autoridade competente, Deverão ser comunicadas ao INSS, mediante
formulário “Comunicação de Acidentes de Trabalho” ou eletronicamente através do aplicativo
do DATAPREV as seguintes ocorrências:
a) CAT Inicial: acidente de trabalho, típico ou de trajeto, ou doença profissional ou do
trabalho;
b) CAT reabertura: reinicio de tratamento ou afastamento por agravamento de lesão de
acidente do trabalho ou doença profissional ou do trabalho, já comunicado anteriormente ao
INSS;
c) CAT comunicação de óbito: falecimento decorrente de acidente ou doença profissional ou
do trabalho ocorrido após a emissão da CAT inicial.
MC Alimentacao e Serviços Ltda - ME Página 17
7. Destinação da CAT
A comunicação será feita ao INSS por intermédio do formulário CAT ou eletronicamente em
seis vias, com a seguinte destinação:
1ª via – ao INSS;
2ª via – à empresa;
3ª via – ao segurado ou dependente;
4ª via – ao sindicato de classe do trabalhador;
5ª via – ao Sistema Único de Saúde – SUS;
6ª via – á Delegacia Regional do Trabalho.
8. Obrigatoriedade
É obrigatória a emissão da CAT relativa ao acidente ou doença profissional ou do trabalho
ocorrido com aposentado por tempo de serviço ou idade, que permaneça ou retorne à atividade
após a aposentadoria, embora não tenha direito a benefícios pelo INSS em razão do acidente,
salvo a reabilitação profissional.
Tratando-se de presidiário, so caberá a emissão de CAT quando ocorrer acidente ou doença
profissional ou do trabalho no exercício de atividade remunerada na condição de empregado,
trabalhador avulso, médico – residente ou segurado especial.
No caso de doença profissional ou do trabalho, a CAT deverá ser emitida após a conclusão do
diagnóstico
MC Alimentacao e Serviços Ltda - ME Página 18
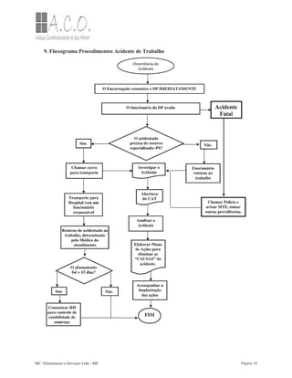
9. Fluxograma Procedimentos Acidente de Trabalho
MC Alimentacao e Serviços Ltda - ME Página 19

Pcmso pimenta caseira (2)

  • 1.
    PROGRAMA DE CONTROLEMÉDICO DE SAÚDE OCUPACIONAL 1. IDENTIFICAÇÃO DA EMPRESA 2. PRINCIPAIS ATIVIDADES Fornecimento de alimentos preparados preponderantemente para empresas Razão Social: MC Alimentacao e Serviços Ltda - ME Endereço: Rua José Gomes Ferreira, nº 280. Bairro: Vila Boa Esperança Cidade: Betim/MG CEP: 32.684-394 Telefone: (31)3506-0729 Contato: Dayse de Morais Machado CNPJ: 11.205.159/0003-20 Insc. Estadual: 002.076.450-00.40 Ramo de Atividade: Serviços de catering, bufê e outros serviços de comida preparada CNAE 2.0: 56.20-1 Grau de Risco: 2 Nº de Funcionários Ativos: 6 Vigência do contrato: 09/07/2015 à 08/07/2016 Nº de Funcionários Afastados: 0 MC Alimentacao e Serviços Ltda - ME Página 1
  • 2.
    ÍNDICE PROGRAMA DE CONTROLEMÉDICO DE SAÚDE OCUPACIONAL 1 1. IDENTIFICAÇÃO DA EMPRESA 1 2. PRINCIPAIS ATIVIDADES 1 3. INTRODUÇÃO 2 4. DAS DIRETRIZES 2 5. DAS RESPONSABILIDADES 3 5.1. DO EMPREGADOR: 3 5.2. DO MÉDICO COORDENADOR: 3 6. DO DESENVOLVIMENTO DO PCMSO 3 7. DO ATESTADO DE SAÚDE OCUPACIONAL 5 8. DO RELATORIO ANUAL 5 9. DA OCORRÊNCIA DE DOENÇAS OCUPACIONAIS 6 10. DOS PRIMEIROS SOCORROS 6 10.1. CAIXA DE PRIMEIROS SOCORROS 6 11. DAS RECOMENDAÇÕES, SUGESTÕES E ESCLARECIMENTOS 7 11.1. CONTRATAÇÕES TEMPORÁRIAS OU TERCEIRIZAÇÕES 7 11.2. ACIDENTE DE TRABALHO OU DOENÇAS OCUPACIONAIS 7 11.3. MODIFICAÇÕES DESTE PCMSO 8 11.4. RELATORIO ANUAL 9 11.5. DAS PREVENÇÕES E ESTUDO EPIDEMIOLÓGICO 9 11.6. VACINAÇÃO DOS TRABALHADORES 10 11.7. AÇÕES PARA O CONTROLE DE SUBNORMAIS 12 PLANEJAMENTO ANUAL DE AÇÕES DE SAÚDE 13 1. COZINHA INDUSTRIAL 1.1. AUXILIAR DE COZINHA 13 1.2. COZINHEIRO 14 MC Alimentacao e Serviços Ltda - ME I
  • 3.
    1.3. NUTRICIONISTA 14 PROMOÇÃODA SAÚDE OCUPACIONAL 15 RESPONSABILIDADE TÉCNICA 20 MC Alimentacao e Serviços Ltda - ME II
  • 4.
    • • • • 3. INTRODUÇÃO A NR-7– Norma Regulamentadora nº 7 (NR-7), regulamentada pela Portaria 3214/78, do Ministério do Trabalho, estabelece a obrigatoriedade de elaboração e implantação do PCMSO, por parte de todos os empregadores e instituições, com o objetivo de monitorar, individualmente, aqueles trabalhadores expostos aos agentes químicos, físicos e biológicos. O PCMSO é parte integrante de um conjunto mais amplo da saúde dos trabalhadores, devendo estar articulado com as exigências das demais Normas Regulamentadoras, e deverá priorizar a prevenção, rastreamento e diagnostico preventivo dos aspectos de saúde relacionados ao trabalho. Destacam-se a estreita relação entre NR-7 (PCMSO) com a NR-9 (PPRA).A NR-7 (PCMSO) tem a sua existência jurídica assegurada, a nível de legislação ordinária, através dos artigos 168 e 169 da CLT. 4. DAS DIRETRIZES O PCMSO deve possuir diretrizes mínimas que possam balizar as ações desenvolvidas de acordo com procedimentos em relação a condutas dentro dos conhecimentos científicos atualizados e da boa prática médica. Alguns destes procedimentos podem ser padronizados, enquanto outros devem ser individualizados para cada empresa. Este programa deve estar articulado com todas as Normas Regulamentadoras, porem, o mais importante é estar integrado com o PPRA (NR-9). Para isso, é necessário um estudo prévio do PPRA, uma visita ao local de trabalho para conhecer os riscos mencionados e fazer uma analise das atividades do trabalhador. Através deste reconhecimento, deve ser estabelecido um conjunto de exames clínicos e complementares específicos para a prevenção ou detecção precoce dos agravos à saúde dos trabalhadores, para cada grupo de trabalhadores da empresa, deixando claro, ainda, critérios que deverão ser seguidos na interpretação dos resultados dos exames e as condutas que deverão ser tomadas, no caso de encontro de alterações. O PCMSO pode ser alterado a qualquer momento, em seu todo ou em parte, sempre que o médico detectar mudanças nos riscos ocupacionais, decorrentes das alterações nos processos de trabalho, novas descobertas da ciência médica em relação a efeitos existentes, mudança de critérios de interpretação dos exames, ou, ainda, reavaliações do reconhecimento dos riscos. MC Alimentacao e Serviços Ltda - ME Página 2
  • 5.
    1. 2. 3. 1. 2. • • • 5. DAS RESPONSABILIDADES 5.1.DO EMPREGADOR: Garantir a elaboração e efetiva implementação do PCMSO, bem como zelar pela sua eficácia; Custear sem ônus para o empregado, todos os procedimentos relacionados ao PCMSO; Indicar um médico coordenador, responsável pela execução do PCMSO. 5.2. DO MÉDICO COORDENADOR: Realizar os exames médicos previstos na NR-7 ou encarregar os mesmos a profissional médico familiarizado com os princípios da patologia ocupacional e suas causas, bem como com o ambiente, as condições de trabalho e os riscos a que está ou será exposto cada trabalhador da empresa a ser examinado; Encarregar dos exames complementares ou outros procedimentos previstos neste PCMSO, profissionais devidamente capacitados, equipados e qualificados. 6. DO DESENVOLVIMENTO DO PCMSO 6.1. O PCMSO deve incluir, entre outros, a realização obrigatória dos exames médicos: 6.2. Os Exames Médicos Ocupacionais obrigatórios e estabelecidos pelo PCMSO, compreendem: Avaliação clínica do trabalhador com anamnese ocupacional e exame físico e mental; Exames complementares de diagnostico de acordo com os termos especificados na NR-7. Outros exames poderão ser solicitados a critério do médico coordenador, por notificação do médico agente da inspeção do trabalho, decorrentes de negociação coletiva de trabalho ou pela própria empresa; As empresas deverão realizar o PPRA (Programa de Prevenção de Riscos Ambientais) onde deverá constar o levantamento dos Riscos Ambientais existentes, bem como fará as indicações para prevenção e/ou eliminação dos agentes agressivos (ruídos, temperaturas extremas, poeiras, etc). 6.3. A avaliação clínica deverá obedecer aos prazos e à periodicidade conforme previstos abaixo: MC Alimentacao e Serviços Ltda - ME Página 3
  • 6.
    • 1. • 1. 2. • 6.3.1. Admissional O examemédico admissional, deverá ser realizada antes que o trabalhador assuma suas atividades na empresa. 6.3.2. Periódico No exame médico periódico, de acordo com os intervalos mínimos de tempo abaixo discriminados, definidos pela NR-7. Para trabalhadores expostos a riscos ou a situações de trabalho que impliquem o desencadeamento ou agravamento de doença ocupacional, ou, ainda, para aqueles que sejam portadores de doenças crônicas, os exames deverão ser repetidos: A cada ano ou a intervalos menores, a critério do médico encarregado, ou se notificado pelo médico agente da inspeção do trabalho, ou, ainda, como resultado de negociação coletiva de trabalho; Para os demais trabalhadores: Anual, quando menores de 18 (dezoito) anos e maiores de 45 (quarenta e cinco) anos de idade; A cada dois anos, para os trabalhadores entre 18 (dezoito) anos e 45 (quarenta e cinco) anos de idade. 6.3.3. Retorno ao Trabalho O exame médico de retorno ao trabalho, deverá ser realizado obrigatoriamente no primeiro dia da volta ao trabalho de trabalhador ausente por período igual ou superior a 30 (trinta) dias por motivo de doença ou acidente, de natureza ocupacional ou não, ou parto. 6.3.4. Mudança de Função O exame médico de mudança de função, será obrigatoriamente realizado antes da data da mudança. Entende-se por mudança de função toda e qualquer alteração de atividade, posto de trabalho ou de setor que implique a exposição do trabalhador à risco diferente daquele a que estava exposto antes da mudança. 6.3.5. Demissional No exame médico demissional, será obrigatoriamente realizado até a data da homologação, desde que o último exame médico ocupacional tenha sido realizado há mais de: 135 (centro e trinta e cinco) dias para as empresas de grau de risco 1 e 2, segundo a Portaria 76/2008 MTE (alterou o quadro l da NR-4). MC Alimentacao e Serviços Ltda - ME Página 4
  • 7.
    • • • • • • • • • • 90 (noventa) diaspara as empresas de grau de risco 3 e 4, segundo a Portaria 76/2008 MTE (alterou o quadro l da NR-4). 7. DO ATESTADO DE SAÚDE OCUPACIONAL Para cada exame médico realizado, o médico emitirá o Atestado de Saúde Ocupacional - ASO, em 2 (duas) vias. A primeira via do ASO ficará arquivada no local de trabalho do trabalhador, inclusive frente de trabalho ou canteiro de obras, à disposição da fiscalização do trabalho. A segunda via do ASO será obrigatoriamente entregue ao trabalhador, mediante recibo na primeira via. Os dados obtidos nos exames médicos, incluindo avaliação clínica e exames complementares, as conclusões e as medidas aplicadas deverão ser registrados na Ficha Clínica Individual, que ficará sob a responsabilidade do médico-coordenador do PCMSO e deverão ser mantidos e arquivados por período mínimo de 20 (vinte) anos após o desligamento do trabalhador. (Código Civil Art. 177) Por ser um período muito longo (20 anos) recomendamos ao empregador que conheça o sistema de arquivamento do seu médico coordenador, principalmente pelo fato dos ônus financeiros pela falta dos documentos serem da empresa. Havendo substituição do médico coordenador, os arquivos deverão ser transferidos para seu sucessor, mediante recibo pessoal do novo medico coordenador. 8. DO RELATORIO ANUAL O PCMSO deverá obedecer a um planejamento feito pelo médico coordenador em conjunto com o responsável pela empresa, em que estejam previstas as ações de saúde a serem executadas durante o ano, devendo estas ser objeto de Relatório Anual. O Relatório Anual deverá discriminar, por setores da empresa, o número e a natureza dos exames médicos, incluindo avaliações clínicas e exames complementares, estatísticas de resultados considerados anormais, assim como o planejamento para o próximo ano. Também podem ser incluídas, opcionalmente, no PCMSO, ações preventivas para doenças não ocupacionais. Este assunto será apresentado nas Recomendações que serão feitas pelo MC Alimentacao e Serviços Ltda - ME Página 5
  • 8.
    • 1. 2. 3. 4. 5. • • médico coordenador (se houver indicações). O Relatório Anual deve ser feito após o decorrer de um ano da implantação do PCMSO. Os responsáveis pela empresa deverão apresentá-lo à CIPA, se houver, para ser discutido pelos seus membros e deverá ser mantido à disposição do Agente de Inspeção do Trabalho em local de fácil de acesso. Na falta da CIPA, será apresentado ao “designado” para conhecimento. 9. DA OCORRÊNCIA DE DOENÇAS OCUPACIONAIS Sendo constatada a ocorrência ou agravamento de doenças profissionais, através de exames médicos ou sendo verificadas alterações que revelem qualquer tipo de disfunção de órgão ou sistema biológico, através dos exames, caberá ao médico-coordenador ou médico executor: Encaminhar para propedêutica para avaliação do caso; Solicitar à empresa a emissão da Comunicação de Acidente do Trabalho - CAT; Indicar, quando necessário, o afastamento do trabalhador da exposição ao risco, ou do trabalho; Encaminhar o trabalhador à Previdência Social para estabelecimento de nexo causal, avaliação de incapacidade e definição da conduta previdenciária em relação ao trabalho; Orientar o empregador quanto à necessidade de adoção de medidas de controle no ambiente de trabalho. 10. DOS PRIMEIROS SOCORROS Todo estabelecimento deverá estar equipado com material necessário à prestação dos primeiros socorros, considerando-se as características da atividade desenvolvida. Manter esse material guardado em local adequado e aos cuidados de pessoa treinada para esse fim. O funcionário indicado para a guarda do material de primeiros socorros deve ter o treinamento específico. É importante que o responsável possua uma lista com os telefones dos principais serviços de urgências, de modo a tornar mais rápido o atendimento. Recomendamos que anualmente sejam verificadas as datas dos vencimentos dos materiais da caixa de primeiros socorros. MC Alimentacao e Serviços Ltda - ME Página 6
  • 9.
    • • • • • • • • • • • • • • • • • • • 10.1. Caixa dePrimeiros Socorros 10.1.1. Instrumentos: Termômetro Tesoura Pinça 10.1.2. Material para curativo: Algodão hidrófilo Gaze esterilizada Esparadrapo Ataduras de crepe (10 cm largura) Caixa de curativo adesivo (tipo band-aid) Luvas descartáveis 10.1.3. Antissépticos: Solução de iodo Água oxigenada – 10 volumes Álcool Água boricada 10.1.4. Medicamentos: Colírio neutro Sal de cozinha Soro fisiológico Antídotos para substâncias químicas (Se for utilizada alguma substância química na empresa, verificar na bula ou embalagem do produto, o antídoto a ser utilizado em caso de acidente ou uso indevido) 11. DAS RECOMENDAÇÕES, SUGESTÕES E ESCLARECIMENTOS 11.1. Contratações Temporárias ou Terceirizações Sempre que esta empresa terceirizar serviços dentro de sua empresa, está expondo aqueles empregados aos mesmos riscos existentes na empresa. Assim, recomendamos que seja colocado como critério de contratação de serviços terceirizados, a realização do PCMSO. 11.2. Acidente de Trabalho ou Doenças Ocupacionais Durante o levantamento Ambiental, procuramos verificar através de informações dos MC Alimentacao e Serviços Ltda - ME Página 7
  • 10.
    • responsáveis e empregados,se houveram ocorrências de Acidente de Trabalho ou doenças ocupacionais. Do mesmo modo, procuramos averiguarmos quais as ações que foram tomadas pela CIPA/ ou designado no sentido de identificar as causas. Doravante, existindo ocorrências, o medico coordenador deve ser informado imediatamente para o estudo das causas e efeito e determinar a prevenção médica, se necessária. 11.3. Modificações deste PCMSO MC Alimentacao e Serviços Ltda - ME Página 8
  • 11.
    • • • Este PCMSO poderáser modificado a qualquer tempo, desde que haja motivo determinante, para adaptá-lo às novas situações, quer sejam no processo de trabalho, de exposição a novo agente ou mudança de características técnicas da empresa. Podem ainda dar causa a modificações deste PCMSO, acordos sindicais ou exigências de Auditor Fiscal do Ministério do Trabalho. É imprescindível que o médico coordenador seja informado imediatamente à ocorrência dos motivos. Se houveram notificações ou autuações também devem ser informadas. 11.4. Relatorio Anual Ao completar cada ano de programa, a empresa deverá renovar os programas e emitir o Relatório Anual, que contempla as ações de saúde realizadas durante o ano e as que estão previstas para serem realizadas no próximo ano. Normalmente o Relatório Anual está anexado ao PCMSO renovado. Qualquer extravio do documento poderá ser solicitado à ATEACOM DIAGNOSTICOS COMPLEMENTARES DE SAUDE EIRELI - ME a qualquer tempo. 11.5. Das Prevenções e Estudo Epidemiológico As diretrizes que norteiam a prevenção da saúde dos trabalhadores devem considerar as questões incidentes sobre o individuo (trabalhador) e sobre a coletividade dos trabalhadores. Dentro deste aspecto podemos classificar a prevenção em três etapas distintas, que serão aplicadas em cada empresa individualmente em função dos riscos detectados. Prevenção Primaria: Através do estudo prévio do PPRA e de visitas à empresa, a equipe médica passa a ter conhecimento dos riscos mencionados e torna-se possível fazer uma análise das atividades do trabalhador (ver em Planejamento Anual de Ação de Saúde: em cada função encontramos a descrição de atividades dos empregados). Prevenção Secundária: Através deste reconhecimento dos riscos ocupacionais para cada atividade, será estabelecido um conjunto de práticas médicas (exame clínicos e complementares) que sejam específicos para a prevenção ou detecção precoce dos agravos á saúde dos trabalhadores. O médico coordenador do PCMSO deverá indicar os critérios a serem seguidos na interpretação dos resultados dos exames e a conduta a serem tomadas quando ocorrerem alteração nos referidos exames. Com o advento do decreto 6042/07, que estabeleceu as diretrizes para o NTEP –Nexo Técnico Epidemiológico Previdenciário e a relação de doenças ocupacionais afetas a cada CNAE – Código Nacional de Atividade Econômica, criou-se a necessidade de estudos médicos extras, no sentido de detectar precocemente qualquer destas doenças. MC Alimentacao e Serviços Ltda - ME Página 9
  • 12.
    Prevenção Terciária: Apósa analise e detecção dos riscos e determinadas as prevenções médicos necessárias para a neutralização ou eliminação dos riscos, é mister que se estude o grupo empregatício como todo, no sentido de avaliação de focos de doenças ocupacionais que possam estar ocorrendo no ambiente do trabalho. A utilização dos instrumentos de epidemiologia, como cálculo de taxas ou coeficientes, servem para verificar se há locais de trabalho, setores, atividades, funções, horários ou grupo de trabalhadores com mais agravos à saúde do que outros. Este estudo fez-se inicialmente pela observação de resultados de exames de prevenção, análise dos ASO’s emitidos e outros e, a seguir procede-se a investigação especifica procurando a causa do fenômeno para que se possa prevenir o agravo. Dentre os vários instrumentos que podemos utilizar, temos o Relatório Anual que nos dá uma avaliação consistente de possíveis ocorrências coletivas e individuais sobre a saúde do grupo de empregados. 11.6. VACINAÇÃO DOS TRABALHADORES (1) Vacina hepatite B (recombinante): oferecer aos grupos vulneráveis não vacinados ou sem comprovação de vacinação anterior, a saber: Gestantes, após o primeiro trimestre de gestação; DOENÇA VACINA DOSE DOENÇAS EVITADAS A partir de 20 anos dT (1) 1ª dose Contra Difteria e Tétano FA (2) dose inicial Contra Febre Amarela SR e/ou SCR (3) dose única Contra Sarampo, Caxumba e Rubéola 2 meses após a 1ª dose contra Difteria e Tétano dT 2ª dose Contra Difteria e Tétano4 meses após a 1ª dose contra Difteria e Tétano dT 3ª dose Contra Difteria e Tétanoa cada 10 anos por toda a vida dT (4) reforço Contra Difteria e Tétano FA reforço Contra Febre Amarela 60 anos ou mais Influenza dose anual Contra Influenza ou Gripe Pneumococo (6) dose única MC Alimentacao e Serviços Ltda - ME Página 10
  • 13.
    trabalhadores da saúde;bombeiros, policiais militares, civis e rodoviários; caminhoneiros, carcereiros de delegacia e de penitenciarias; coletores de lixo hospitalar e domiciliar; agentes funerários, comunicantes sexuais de pessoas portadoras de VHB; doadores de sangue; homens e mulheres que mantêm relações sexuais com pessoas do mesmo sexo (HSH e MSM); lésbicas, gays, bissexuais, travestis e transexuais, (LGBT); pessoas reclusas (presídios, hospitais psiquiátricos, instituições de menores, forças armadas, dentre outras); manicures, pedicures e podólogos; populações de assentamentos e acampamentos; potenciais receptores de múltiplas transfusões de sangue ou politransfundido; profissionais do sexo/prostitutas; usuários de drogas injetáveis, inaláveis e pipadas; portadores de DST. A vacina esta disponível nos Centros de Referência para Imunobiológicos Especiais (CRIE) para as pessoas imunodeprimidas e portadores de deficiência imunogênica ou adquirida, conforme indicação médica. (2) vacina adsorvida difteria e tétano - dT (Dupla tipo adulto): Adultos e idosos não vacinados ou sem comprovação de três doses da vacina, seguir o esquema de três doses. O intervalo entre as doses é de 60 (sessenta) dias e no mínimo de 30 (trinta) dias. Os vacinados anteriormente com 3 (três) doses das vacinas DTP, DT ou dT, administrar reforço, dez anos após a data da última dose. Em caso de gravidez e ferimentos graves antecipar a dose de reforço sendo a última dose administrada a mais de cinco (5) anos. A mesma deve ser administrada no mínimo 20 dias antes da data provável do parto. Diante de um acaso suspeito de difteria, avaliar a situação vacinal dos comunicantes. Para os não vacinados, iniciar esquema com três doses. Nos comunicantes com esquema incompleto de vacinação, este deve ser completado. Nos comunicantes vacinados que receberam a última dose há mais de 5 anos, deve-se antecipar o reforço. (3) vacina febre amarela (atenuada): Indicada aos residentes ou viajantes para as seguintes áreas com recomendação da vacina: estados do Acre, Amazonas, Amapá, Pará, Rondônia, Roraima, Tocantins, Maranhão, Mato Grosso, Mato Grosso do Sul, Goiás, Distrito Federal e Minas Gerais e alguns municípios dos estados do Piauí, Bahia, São Paulo, Paraná, Santa Catarina e Rio Grande do Sul. Para informações sobre os municípios destes estados, buscar as Unidades de Saúde dos mesmos. No momento da vacinação considerar a situação epidemiológica da doença. Para os viajantes que se deslocarem para os países em situação epidemiológica de risco, buscar informações sobre administração da vacina nas embaixadas dos respectivos países a que se destinam ou na Secretaria de Vigilância em Saúde do Estado. Administrar a vacina 10 (dez) dias antes da data da viagem. Administrar dose de reforço, a cada dez anos após a data da última dose. Precaução: A vacina é contra indicada para gestantes e mulheres que estejam amamentando, nos casos de risco de contrair o vírus buscar orientação médica. A aplicação da vacina para pessoas a partir de 60 anos depende da avaliação do risco da doença e benefício da vacina. (4) vacina sarampo, caxumba e rubéola –SCR: Administrar 1 (uma) dose em mulheres de 20 (vinte) a 49 (quarenta e nove) anos de idade e em homens de 20 (vinte) a 39 (trinta e nove) anos de idade que não apresentarem comprovação vacinal. (5) vacina influenza sazonal (fracionada, inativada): Oferecida anualmente durante a Campanha Nacional de Vacinação do Idoso. MC Alimentacao e Serviços Ltda - ME Página 11
  • 14.
    (6) vacina pneumocócica23-valente (polissacarídica): Administrar 1 (uma) dose durante a Campanha Nacional de Vacinação do Idoso, nos indivíduos de 60 anos e mais que vivem em instituições fechadas como: casas geriátricas, hospitais, asilos, casas de repouso, com apenas 1 (um) reforço 5 (cinco) anos após a dose inicial. 11.7. AÇÕES PARA O CONTROLE DE SUBNORMAIS ALTERAÇÕES ORTOPÉDICAS Os casos de alterações osteomusculares deverão ser encaminhados para avaliação especializada. Os casos onde se constatar patologias relacionadas à ocupação do empregado deverão ser discutidos com o coordenador, no sentido de visitar o posto de trabalho e estabelecer mudanças no posto de trabalho, função, dinâmica laboral ou mesmo afastamento. Os casos relacionados ao trabalho deverão ser encaminhados à empresa para emissão de CAT, os não relacionados serão encaminhados para tratamento e/ ou afastamento como auxílio doença não acidentário. A ocorrência de casos de queixas em determinado setor também determinará a necessidade de estudo mais detalhado objetivando prevenir o surgimento de patologias. O trabalhador acometido por tais patologias poderá ter seu monitoramento clínico modificado a critério do coordenador e/ou médico examinador, com prazos de exames maiores ou menores. HIPERTENSÃO E DIABETES Os hipertensos e diabéticos tão logo diagnosticados serão encaminhados para avaliação especializada, estando a emissão do ASO sujeita ao retorno do empregado após a consulta com o médico ao qual foi encaminhado. Seu monitoramento clínico modificado a critério do coordenador e/ou médico examinador, com prazos de exames maiores ou menores. A ocorrência de casos repetidos em determinado setor também determinará a necessidade de estudo mais detalhado, campanhas preventivas e palestras objetivando prevenir o surgimento de novos casos destas patologias. Os casos de alterações em outros exames complementares de caráter geral deverão ser tratados e/ou encaminhados para tratamento. A ocorrência de repetidos casos de uma mesma patologia determinará as condutas em termos de prevenção e promoção de saúde para o período seguinte. O tratamento estatístico dos dados será feito no relatório anual, conforme reza a NR-7, servindo como norteador das ações preventivas e de saúde para o ano seguinte. MC Alimentacao e Serviços Ltda - ME Página 12
  • 15.
    PLANEJAMENTO ANUAL DEAÇÕES DE SAÚDE Legenda dos Principais Riscos Ocupacionais: (F) - Riscos Físicos; (Q)- Riscos Químicos; (B)- Riscos Biológicos; (E)-Risco Ergonômico; (A)-Risco Acidente.1. Cozinha Industrial 1.1. AUXILIAR DE COZINHA Setor Função Cozinha Industrial AUXILIAR DE COZINHA Descrição de Atividades Responsável por todo auxilio no pré-preparo das refeições, distribui o almoço e lanche nas rampas quente ou fria, recebe e armazena mercadorias. Executa limpeza de utensílios, equipamentos, salão, cozinha, refeitório e banheiro inclusive sanitários. Agentes Agressivos Possíveis Doenças Calor (F) Desidratação Produto de limpeza. (Q) Dermatite e outras doenças da pele Bactérias e fungos (B) Infecções Ruído de Fundo (F) Disacusia Tipos de Exame Periodicidade Exame Clínico Admissional, anual e demissional. EPF-Exame Parasitológico de Fezes Admissional e anual. Hemograma c/ Plaqueta Admissional e anual. Swab de Orofaringe Admissional e anual. MC Alimentacao e Serviços Ltda - ME Página 13
  • 16.
    1.2. COZINHEIRO 1.3. NUTRICIONISTA SetorFunção Cozinha Industrial COZINHEIRO Descrição de Atividades Executa o pré-preparo dos alimentos e preparação, manipulação, cocção, seguindo as orientações da nutricionista e dos diversos procedimentos de boas praticas. Auxilia na limpeza e recebimento de mercadorias; Efetua a limpeza do banheiro inclusive sanitarios Agentes Agressivos Possíveis Doenças Calor (F) Desidratação Produto de limpeza. (Q) Dermatite e outras doenças da pele Bactérias e fungos (B) Infecções Ruído de Fundo (F) Disacusia Tipos de Exame Periodicidade Exame Clínico Admissional, anual e demissional. EPF-Exame Parasitológico de Fezes Admissional e anual. Hemograma c/ Plaqueta Admissional e anual. Swab de Orofaringe Admissional e anual. Setor Função Cozinha Industrial NUTRICIONISTA Descrição de Atividades Responsável pelo planejamento de compras, gerenciamento da unidade, controle de estoque, controle de temperatura e qualidade dos alimentos, distribuição, contratação de funcionários , treinamentos, supervisiona todos os trabalhos, elabora o cardápio, pop, supervisiona as necessidades do RH. Agentes Agressivos Possíveis Doenças Ruído de Fundo (F) Disacusia Tipos de Exame Periodicidade Exame Clínico Admissional, anual e demissional. EPF-Exame Parasitológico de Fezes Admissional e anual. Hemograma c/ Plaqueta Admissional e anual. Swab de Orofaringe Admissional e anual. MC Alimentacao e Serviços Ltda - ME Página 14
  • 17.
    PROMOÇÃO DA SAÚDEOCUPACIONAL O Trabalhador, em sua atividade laboral, pode estar exposto a agentes que causam danos à sua saúde. Para que o mesmo tome conhecimento destes riscos ocupacionais bem como, entenda como trabalhar nessas atividades sem que a sua saúde seja afetada, recomendamos que sejam ministradas palestras educativas sobre os agentes que esta exposto. Estas palestras possibilitarão também, que o trabalhador entenda por que está usando um E.P.I. (Equipamento de Proteção Individual) e como utilizá-lo adequadamente como uma proteção à sua saúde. PALESTRAS RECOMENDADAS PRAZO Saúde e higiene pessoal Até: janeiro de 2016 Higiene das mãos Até: novembro de 2015 Cuidado com dermatite de contato Até: novembro de 2015 Primeiros Socorros Até: janeiro de 2016 A importância do uso das Luvas Até: janeiro de 2016 MC Alimentacao e Serviços Ltda - ME Página 15
  • 18.
    PLANO DE EMERGÊNCIA Emcaso de acidente ou necessidade de atendimento médico urgente, proceder da seguinte forma: 1. Os 10 Mandamentos Do Socorrista 1. Mantenha a calma e chame ajuda. 2. Tenha em mente (mandamentos) de segurança quando estiver prestando socorro: 1º eu (o Socorrista);2º minha equipe (incluindo os transeuntes); 3º a vítima. Isto parece ser contraditório, mas o intuito básico é de não gerar novas vítimas. 3. Ao prestar socorro, é fundamental ligar 193 (Corpo de Bombeiros da cidade e 192 SAMU (Serviço de atendimento Móvel de Urgência). 4. Sempre verifique se há riscos no local, para você e sua equipe, antes de agir no acidente. 5. Mantenha sempre o bom senso. 6. Mantenha o espírito de liderança, pedindo ajuda e afastando os curiosos. 7. Distribua tarefas, assim os transeuntes não atrapalharão e lhe ajudarão e se sentirão mais úteis. 8. Evite manobras intempestivas (realizadas de forma imprudente, com pressa). 9. Em caso de varias vítimas adenda àquelas que correm maiores risco de vida, ex, vítimas em parada cárdio-respiratória ou que estejam sangrando muito. 10. Seja Socorrista e não herói . 2. Acidente No Local De Trabalho A chefia imediata deverá acionar logo o serviço de segurança do trabalho ou o serviço social para as providências necessárias. Na ausência da chefia o próprio funcionário acidentado poderá se dirigir ao nosso serviço médico para o atendimento devido, enquanto o serviço de segurança do trabalho e o serviço social serão acionados, a fim que as providências imediatas sejam tomadas para emissão da CAT (Comunicação de Acidentes de Trabalho). 3. Acidente Na Via Pública Ocorrendo Acidente no Trajeto da residência – trabalho e vice - versa e ainda em serviços externos, providências idênticas às descritas no item acima deverão ser tomadas. Caso não haja condições de avisar de imediato o serviço de segurança do trabalho da empresa, o funcionário acidentado deve se dirigir a um Pronto Socorro vinculado ao SUS(Sistema Único de Saúde). Os atestados de atendimento médico serão sempre exigidos confirmando data, horário e a ocorrência. Caso o funcionário sofra agressão física, durante seu trajeto da residência - trabalho e vice versa, além dos procedimentos acima, deverá fazer registro através de ocorrência policial. Boletim de ocorrência policial deve ser apresentado quando de MC Alimentacao e Serviços Ltda - ME Página 16
  • 19.
    ocorrência externa ondese faz necessária como em casos de agressões e acidentes de trânsito. 4. Encaminhamento A Empresa deverá estar equipada com material necessário à prestação de primeiros socorros, considerando-se as características da atividade desenvolvida; manter esse material guardado em local adequado, e aos cuidados de pessoa treinada para esse fim. Após a ocorrência de acidentes deverá ser providenciado atendimento especializado, através de socorro imediato e encaminhamento aos hospitais: Pronto Socorro ; Rua Jõao Pinheiro, s/n Sta Efigênia , Itabirito-MG Hospital Regional de Betim Av. Edmeia Matos Lazzarotti, Nº 3.800, Ingá, Betim-MG Hospital Municipal de Contagem Av. João César De Oliveira, S/N, Eldorado, Contagem-MG Hps Geraldo Pinto Vieira Contagem Av. Marechal Costa E Silva, Nº 310, Jk, Contagem-MG Hps João XXII Av. Alfredo Balena, Nº400, Santa Efigênia, Belo Horizonte-MG Unidade Municipal De Pronto Atendimento De Ibirité; Av. São Paulo, 1294, Macaúbas Ibirité-MG 5. E /Ou Apoio Especializado ( Órgãos Externos) Os órgãos externos dizem respeito às instituições públicas ou privadas, que poderão ser acionadas em auxílio a eventuais situações de emergência que requeiram a sua participação, tais como: Defesa Civil; Corpo de Bombeiros; Polícia Civil; Secretária de Saúde Estadual e Municipal; Unidades Militares da Região; Serviços Especializados em remoção com transporte aéreo e terrestre; Centro de Informações Toxicológicas; Instituto Médico Legal; Hospital e Prontos Socorros; 6. Emissão da CAT A empresa deverá comunicar o acidente de trabalho, ocorrido com seu trabalhador havendo ou não afastamento do trabalho, até o primeiro dia útil seguinte ao da ocorrência e, em caso de morte, de imediato à autoridade competente, Deverão ser comunicadas ao INSS, mediante formulário “Comunicação de Acidentes de Trabalho” ou eletronicamente através do aplicativo do DATAPREV as seguintes ocorrências: a) CAT Inicial: acidente de trabalho, típico ou de trajeto, ou doença profissional ou do trabalho; b) CAT reabertura: reinicio de tratamento ou afastamento por agravamento de lesão de acidente do trabalho ou doença profissional ou do trabalho, já comunicado anteriormente ao INSS; c) CAT comunicação de óbito: falecimento decorrente de acidente ou doença profissional ou do trabalho ocorrido após a emissão da CAT inicial. MC Alimentacao e Serviços Ltda - ME Página 17
  • 20.
    7. Destinação daCAT A comunicação será feita ao INSS por intermédio do formulário CAT ou eletronicamente em seis vias, com a seguinte destinação: 1ª via – ao INSS; 2ª via – à empresa; 3ª via – ao segurado ou dependente; 4ª via – ao sindicato de classe do trabalhador; 5ª via – ao Sistema Único de Saúde – SUS; 6ª via – á Delegacia Regional do Trabalho. 8. Obrigatoriedade É obrigatória a emissão da CAT relativa ao acidente ou doença profissional ou do trabalho ocorrido com aposentado por tempo de serviço ou idade, que permaneça ou retorne à atividade após a aposentadoria, embora não tenha direito a benefícios pelo INSS em razão do acidente, salvo a reabilitação profissional. Tratando-se de presidiário, so caberá a emissão de CAT quando ocorrer acidente ou doença profissional ou do trabalho no exercício de atividade remunerada na condição de empregado, trabalhador avulso, médico – residente ou segurado especial. No caso de doença profissional ou do trabalho, a CAT deverá ser emitida após a conclusão do diagnóstico MC Alimentacao e Serviços Ltda - ME Página 18
  • 21.
    9. Fluxograma ProcedimentosAcidente de Trabalho MC Alimentacao e Serviços Ltda - ME Página 19