UNIVERSIDADE FEDERAL RURAL DE PERNAMBUCO (UFRPE)

  COORDENAÇÃO GERAL DE EDUCAÇÃO A DISTÂNCIA (EAD/UFRPE)




          Banco de Dados




     Sandra de Albuquerque Siebra




                                                    Volume 2




                    Recife, 2010
Universidade Federal Rural de Pernambuco


Reitor: Prof. Valmar Corrêa de Andrade
Vice-Reitor: Prof. Reginaldo Barros
Pró-Reitor de Administração: Prof. Francisco Fernando Ramos Carvalho
Pró-Reitor de Extensão: Prof. Paulo Donizeti Siepierski
Pró-Reitor de Pesquisa e Pós-Graduação: Prof. Fernando José Freire
Pró-Reitor de Planejamento: Prof. Rinaldo Luiz Caraciolo Ferreira
Pró-Reitora de Ensino de Graduação: Profª. Maria José de Sena
Coordenação Geral de Ensino a Distância: Profª Marizete Silva Santos



Produção Gráfica e Editorial
Capa e Editoração: Allyson Vila Nova, Rafael Lira, Italo Amorim e Heitor Barbosa
Revisão Ortográfica: Marcelo Melo
Ilustrações: Noé Aprígio, Diego Almeida e Moisés Souza
Coordenação de Produção: Marizete Silva Santos
Sumário

   Apresentação................................................................................................................. 4

   Conhecendo o Volume 2 ................................................................................................ 5

   Capítulo 4 – Modelagem de Banco de Dados.................................................................. 7

       Modelo de Dados ............................................................................................................7

       O Modelo Entidade-Relacionamento ............................................................................11

       Notação de Peter Chen para Cardinalidade...................................................................21

       Extensões do Modelo Entidade-Relacionamento ..........................................................26

       Ferramentas para Modelagem de Dados ......................................................................30

       Considerações Finais .....................................................................................................33

   Capítulo 5 – Desenhando o MER .................................................................................. 44

       Peculiaridades dos Modelos ER .....................................................................................44

       Critérios para Construção do Modelo ER ......................................................................47

       Evitando Atributos Multivalorados ................................................................................50

       Criando o Diagrama ER ..................................................................................................51

       Verificação do Modelo Criado .......................................................................................53

       Considerações Finais .....................................................................................................61

   Capítulo 6 – Outras Notações para o MER .................................................................... 68

       Notação da Engenharia de Informações........................................................................68

       Notação MERISE ............................................................................................................71

       Considerações Finais .....................................................................................................73

   Considerações Finais .................................................................................................... 76

   Conhecendo a Autora .................................................................................................. 78
Apresentação
       Caro(a) cursista,
       Seja bem-vindo(a) ao segundo módulo do curso Banco de Dados!
        Neste segundo módulo, vamos estudar um assunto que considero um dos mais importantes para o
aprendizado de Banco de Dados: a modelagem conceitual dos dados que serão armazenados. Por que ela é
importante? Porque ela é o começo de tudo. Um banco de dados começa a existir na modelagem. E, se um banco de
dados é modelado errado, consequentemente, você terá um banco de dados que não atenderá aos seus objetivos
ou que poderá dar muito mais trabalho para armazenar e recuperar os dados armazenados da maneira apropriada,
mantendo a integridade dos mesmos.
       Assim, como esse é um assunto muito importante, procure dedicar bastante atenção e tempo ao mesmo,
ok?
       Bons estudos!
                                       Sandra de Albuquerque Siebra
                                                   Autora




4
Banco de Dados




Conhecendo o Volume 2
        Neste segundo volume, você irá encontrar o Módulo 2 da disciplina de Banco de
Dados. Para facilitar seus estudos, veja a organização deste segundo módulo.

        Módulo 2 – Modelagem e Projeto de Banco de Dados

        Carga horária do Módulo 2: 15 h/aula
        Objetivo do Módulo 2:

    »   Introduzir os principais conceitos e definições relacionados à modelagem de dados.
    »   Examinar os principais conceitos envolvidos em um projeto conceitual de BD.
    »   Ensinar a projetar banco de dados relacionais confiáveis e eficientes.
        Conteúdo Programático do Módulo 2:

    »   Modelos de Dados – Conceitos; Modelos Lógicos baseados em Registros;
        hierárquico, rede, relacional. Modelos entidade-relacionamento e orientado a
        objeto.
    »   Modelo Entidade-Relacionamento – Modelagem conceitual de Dados; Diagrama
        Entidade-relacionamento; Reduzindo Diagramas E-R a Tabelas; Projeto de um
        Esquema de Bancos de Dados E-R.
    »   Ferramenta para Modelagem de Dados.




                                                                                                         5
Banco de Dados




                              Capítulo 4


                         O que vamos estudar neste capítulo?

                         Neste capítulo, vamos estudar os seguintes temas:

                     »   Modelo de Dados.
                     »   Componentes do Modelo Entidade-Relacionamento (MER).
                     »   Ferramenta para Modelagem de Dados.

                         Metas

                         Após o estudo deste capítulo, esperamos que você consiga:

                     »   Identificar os principais conceitos relacionados à modelagem de dados.
                     »   Identificar e saber a utilidade de cada um dos componentes de um Modelo Entidade
                         Relacionamento (MER).
                     »   Utilizar alguma ferramenta para a modelagem de dados.




6
Banco de Dados




Capítulo 4 – Modelagem de Banco de
Dados


             Vamos conversar sobre o assunto?


        Se você pretende desenvolver aplicações que usam banco de dados relacionais,
você, com certeza, deverá possuir os conceitos básicos sobre modelagem de dados. Não
importa o tamanho da sua aplicação ou a complexidade da mesma, sempre será muito
importante ter bem projetado o local onde os dados serão armazenados, de forma que eles
possam ser recuperados de forma fácil, íntegra e correta. É justamente o “como fazer” o
projeto de banco de dados que veremos nesse capítulo. Lembre, esse é um dos assuntos
mais importantes da nossa disciplina, logo, leia esse capítulo com mais atenção do que
qualquer outro e não esqueça de praticar os conceitos que serão aprendidos. Vamos lá?



        Neste capítulo, vamos falar sobre modelos de dados e modelagem de dados.
Aproveite bem tudo que vem pela frente!



Modelo de Dados
         Lembra do conceito de abstração de dados que explicamos no capítulo 3,
do fascículo I da disciplina? Pois são os modelos de dados as principais ferramentas
que fornecem a abstração a um BD, visto que o modelo de dados representa, de forma
abstrata, como aspectos do mundo real (fatos) estão relacionados, a fim de que possam
ser representados no mundo computacional. Mas o que é um modelo de dados? Ele é um
conjunto de conceitos que podem ser usados para descrever a estrutura de uma base de
dados. Por estrutura de uma base de dados entende-se os tipos de dados, relacionamentos
e restrições pertinentes aos dados que serão armazenados no BD. Muitos modelos de dados
também definem um conjunto de operações para especificar como recuperar e modificar a
base de dados.
        Já o processo pelo qual você planeja ou projeta a base de dados, de forma que
possa construir um banco de dados consistente, de forma a exigir menos espaço em disco
e aproveitar os recursos disponíveis no SGBD é chamado modelagem de dados. Ou seja,
é processo para a criação do modelo de dados. Mas por que modelar os dados? Qual o
objetivo disso? É importante modelar os dados a fim de conhecer melhor as informações
dos usuários e como elas se relacionam a fim de representar, da melhor forma, o ambiente
observado criando, por consequência, bancos de dados mais corretos e eficientes. Um
projeto mal feito pode trazer diversos problemas, tais como: o banco de dados e/ou
aplicação podem não funcionar adequadamente; os dados podem não ser confiáveis ou
serão inexatos e a performance do BD pode ser degradada.
       A modelagem de dados é uma das etapas do ciclo de Desenvolvimento de Sistemas
de Banco de Dados (vide Figura 1).




                                                                                                       7
Banco de Dados




                                              Figura 1 - Ciclo de Desenvolvimento de SBDs



                             E quais são as outras etapas? Primeiro, para poder realizar a modelagem dos
                     dados, você precisa fazer um levantamento de requisitos. Ou seja, precisa investigar quais
                     dados deverão fazer parte do banco de dados, a fim de representar bem o problema a ser
                     resolvido e poder atender as necessidades de armazenamento (persistência) dos dados da
                     aplicação. Uma vez que se saiba os dados que devem ser manipulados, você deve analisar
                     como esses dados podem ser representados e relacionados (olhando para o mundo real)
                     através de um modelo de dados. Esse é o papel da segunda etapa, a modelagem dos dados.
                     Uma vez que os dados estejam modelados o banco de dados será projetado, transformando
                     o modelo de dados criado em estruturas de mais baixo nível que possam ser criadas dentro
                     do SGBD. Posteriormente, o BD é realmente implementado usando algum dos SGBDs
                     disponíveis no mercado e, depois, mantido e monitorado pelo administrardor de banco de
                     dados.
                               Existem modelos para diferentes níveis de abstração de representação de dados.
                     São eles: modelos conceituais (também conhecido como modelo com base em objetos),
                     modelos lógicos (também conhecido como modelo com base em registros) e modelos
                     físicos. Vamos descrever melhor cada um deles a seguir.


                     Modelo Conceitual

                              É a primeira etapa da modelagem de dados, sendo a descrição mais abstrata da
                     realidade, modelando de forma mais natural os fatos do mundo real, suas propriedades
                     e relacionamentos. É utilizado para entendimento, transmissão, validação de conceitos,
                     mapeamento do ambiente e para facilitar o diálogo entre usuários e desenvolvedores. A
                     modelagem conceitual do BD independe da sua implementação, não contendo nenhum
                     detalhe da mesma. Assim, a modelagem conceitual é independente do SGBD utilizado para
                     implementação do BD. De fato, o modelo conceitual registra que dados podem aparecer no
                     banco de dados, mas não registra como estes dados estão armazenados em nível de SGBD.
                             A modelagem conceitual dos bancos de dados relacionais é feita através da criação
                     do modelo entidade-relacionamento (MER). No caso de bancos de dados orientados a
                     objetos ou objeto-relacional, é usado o modelo de classes da UML (Unified Modeling
                     Language).


                     Modelo Lógico

                             Representa os dados em alguma estrutura (lógica) de armazenamento de dados, que

8
Banco de Dados



vai depender do SGBD a ser utilizado. Ou seja, este modelo vai especificar a representação/
declaração dos dados de acordo com o SGBD escolhido, definindo assim a estrutura de
registros do BD (onde cada registro define número fixo de campos (atributos) e cada campo
possui tamanho fixo). Um exemplo de modelo lógico é o modelo relacional. O modelo
relacional usa um conjunto de tabelas para representar tanto os dados como a relação entre
eles. Cada tabela possui múltiplas colunas e cada coluna possui um nome único. Apesar de
existirem outras representações de modelo lógico, nesta disciplina trataremos apenas dos
modelos lógicos referentes a SGBD relacional.


Modelo Físico

        São usados para descrever os dados no nível mais baixo, tratando de aspectos
de implementação do SGBD (como indexação e estruturação de arquivos, controle de
concorrência, transações, recuperação em casos de falhas, entre outros). As linguagens e
notações para o modelo físico não são padronizadas e variam de produto a produto (são
dependentes do SGBD). Além disso, a tendência dos produtos modernos é cada vez mais
esconder o modelo físico.



               Atenção


  Os modelos físicos não são o foco desta disciplina e, por consequência, não serão tratados na
  mesma.


         Todos esses modelos, na verdade, são visões diferentes, com nível de profundidade
diferente para os mesmos dados. E é importante saber que, a partir de um modelo, o
modelo seguinte pode ser derivado. Para lhe dar uma ideia de como as coisas acontecem,
vamos explicar o processo descrito na Figura 2. O analista (lembra das pessoas envolvidas
com o sistema de banco de dados, estudados no volume I?) de banco de dados, observa
a realidade (e também conversa com as pessoas que se fizerem necessárias) e, a partir do
problema a ser resolvido (aplicação a ser desenvolvida), ele organiza suas ideias e cria um
minimundo (que é um subconjunto da realidade contendo os dados necessários para a
resolução do problema sendo tratado). O minimundo tem dados que vão ajudar a descrever
o modelo conceitual (mais alto nível de abstração), o modelo lógico é especificado a partir
do modelo conceitual e é implementado pelo modelo físico (que é quem realmente é usado
para criar o banco de dados (BD)).




                          Figura 2 - Relação entre os modelos de dados



                                                                                                                   9
Banco de Dados



                                  Vamos descrever mais formalmente esse processo de criação do BD (que equivale
                          ao processo de projeto do banco de dados)? Bem, podemos dizer que esse processo
                          é composto por quatro fases (vide Figura 3). Na primeira fase, é feito o Levantamento e
                          Análise dos Requisitos. Nessa fase são realizadas entrevistas com os potenciais utilizadores
                          do BD, são levantados documentos importantes, pode-se olhar um sistema legado (já
                          existente) para ver como ele funciona, tudo com o objetivo de compreender e documentar
                          os requisitos1 necessários para a construção do banco de dados (requisitos de BD).
                                  A segunda fase é o projeto conceitual (ou modelagem) cujo objetivo é definir um
       Lembrete           modelo de dados conceitual que inclua a descrição das entidades do BD, dos atributos
                          das entidades, dos relacionamentos entre entidades, além das possíveis restrições.
1
  Um requisito            Porém, evitando detalhes de implementação. Essa fase dá origem ao esquema conceitual
consiste da definição     representado pelo modelo entidade-relacionamento (que estudaremos em detalhes na
documentada de            próxima seção).
uma propriedade
ou comportamento                 A terceira fase é o projeto lógico (ou implementação) que objetiva mapear o
que um produto ou
                          modelo de dados conceitual para o modelo de dados relacional. Essa fase dá origem ao
serviço particular
deve atender. Ou de       esquema lógico representado pelo modelo relacional que já é um modelo que depende do
uma característica,       SGBD que será usado para implementar o banco de dados.
atributo, habilidade
ou qualidade que um               A quarta e última fase é o projeto físico que objetiva mapear o modelo de
sistema (ou qualquer      dados relacional para o modelo de dados físico que tratará das estruturas em memória e
um de seus módulos
e subrotinas) deve
                          organização dos arquivos do BD (arquivos de índices). Essa fase dá origem ao esquema físico
necessariamente           que será o que realmente será implementado no BD.
prover para ser útil a
seus usuários.




                                            Figura 3 - Projeto de Esquemas de BD (Fonte: Elmasri, 1994)


10
Banco de Dados



        Como a fase de análise de requisitos faz parte do contexto de estudo da disciplina
de análise de sistemas, vamos começar a nossa explicação a partir do projeto conceitual de
BD. Nesta etapa é criado o modelo entidade-relacionamento (no caso de bancos de dados
relacionais – foco desta disciplina) e este é justamente o assunto da próxima seção.



O Modelo Entidade-Relacionamento
        Primeiro vamos contar a história desse modelo... O modelo entidade-
relacionamento (conhecido como MER) foi originalmente definido por Peter Chen em 1976
e é baseado na teoria relacional criada em 1970 por Codd. Posteriormente, na década
de 80, o MER sofreu algumas extensões para tornar-se mais preciso na representação do
mundo real. Atualmente, ele é o modelo de dados conceitual mais difundido e utilizado
para modelagem de bancos de dados relacionais.
         Para iniciar o projeto conceitual do BD, deve ter sido antes definido qual o problema
a ser resolvido, ou seja, deve-se ter determinado as fronteiras que delimitam e restringem
o minimundo a ser modelado e realizado a especificação desse minimundo. Tudo isso faz
parte da etapa de análise dos requisitos. A partir justamente da especificação feita é que
você irá extrair as informações necessárias para desenhar a primeira versão do MER.
         Segundo Silberschatz (1999), o MER tem por base a percepção de que o mundo
real é formado por um conjunto de objetos chamados entidades e pelo conjunto dos
relacionamentos entre esses objetos. Na verdade, existem três noções básicas empregadas
pelo MER: conjunto de entidades, conjunto de relacionamentos e conjunto de atributos. Só
para ilustrar, na Figura 4 apresentamos um micro exemplo de MER onde estão representadas
as entidades cliente e conta, cada uma com seus atributos. As duas entidades se relacionam
através do relacionamento cliente-conta.




                            Figura 4 - Um pequeno exemplo de MER



        Só a título de curiosidade, como ficaria o microdiagrama da Figura 4 se estivessemos
tratando da modelagem de um banco de dados orientado a objetos ou objeto-relacional?
Como vimos, nestes tipos de bancos de dados é usado o diagrama de classes da UML
para representação da modelagem conceitual. Esse diagrama consiste de uma coleção de
objetos básicos agrupados em classes e nos relacionamentos entre essas classes. E cada
classe possui os seus atributos (características) e métodos (operações que as classes podem


                                                                                                             11
Banco de Dados



                      realizar). Uma versão orientada a objetos do diagrama da Figura 4 é ilustrada na Figura 5.
                      Até que se olharmos os componentes, os dois diagramas são até um pouco parecidos, não
                      é?




                                                Figura 5 - Exemplo de Diagrama de Classes




                      Componentes do Modelo Entidade-Relacionamento

                             Explicaremos, detalhadamente, a seguir, cada componente do MER. Depois, no
                      próximo capítulo apresentaremos como você irá juntar tudo para criar um diagrama E-R.
                      Vamos lá?

                              Entidades

                              O objeto básico que o MER representa é a entidade. Uma entidade é algo do
                      mundo real que possui uma existência independente. Uma entidade pode ser um objeto
                      com uma existência física (por exemplo, uma pessoa, um DVD, um carro ou um livro), nesse
                      caso é chamada entidade concreta. Ou pode ser um objeto com existência conceitual (por
                      exemplo, uma locação, um curso, um empréstimo ou um projeto), nesse caso é chamada
                      entidade abstrata. Em outras palavras, é um objeto concreto ou abstrato da realidade
                      modelada, sobre o qual se deseja manter informações no BD. Graficamente, entidades são
                      representadas por um retângulo com um nome dentro (vide Figura 6). Esse nome deve vir
                      no singular e deve ser representativo.




                                                    Figura 6 - Exemplos de entidades



                              É importante que toda entidade criada seja descrita em um dicionário de dados.
                      Mas o que é um dicionário de dados? Ele é um documento com a explicação de todos os
                      objetos criados no banco de dados (entidades, atributos e relacionamentos). Ele permite
                      que os analistas obtenham informações sobre todos os objetos do modelo de forma textual,
                      contendo explicações por vezes difíceis de incluir no diagrama. A maioria dos SGBDs atuais
                      já fornece ferramentas para facilitar a inclusão de informações no dicionário de dados,
                      deixando assim os objetos criados bem melhor documentados (você vai conseguir saber
                      exatamente quem é quem e para quê serve). Nesta etapa de definição da entidades, a


12
Banco de Dados



informação possível de colocar no dicionário é apenas a descrição da entidade. Na Figura
7, você pode ver exemplos de como poderia ser a descrição das entidades Empregado e
Encomenda em um dicionário de dados.


   Entidade:                     Empregado                                   Encomenda

                        Pessoa que mantém vínculo                Instrumento contratual de emissão
                  empregatício com a Empresa através de         unilateral pela empresa e aceitação,
  Descrição:
                  um contrato de trabalho de acordo com         expressa ou tácita, pelo fornecedor
                          a legislação trabalhista.                          do material.

               Figura 7 - Exemplo de Descrição de Entidade em um Dicionário de Dados



       Um conjunto de entidades é um conjunto que abrange entidades de mesmo tipo
que compartilham as mesmas propriedades (atributos). Por exemplo, todos os empregados
de uma empresa.
         Cada entidade tem propriedades particulares, chamadas atributos, que a
descrevem. Ou seja, ela é representada por um conjunto de atributos. Por exemplo, uma
entidade EMPREGADO pode ser descrita pelas propriedades nome, cargo que ocupa, idade
e estado civil. Essas propriedades seriam os atributos da entidade EMPREGADO. Uma
entidade em particular terá um valor para cada um de seus atributos. Essa entidade em
particular, que tenha os atributos preenchidos com valores é chamada instância da entidade.

                                  Entidade X Instância de Entidade


 Para se referir a uma entidade particular fala-se em instância ou ocorrência de entidade. Uma
 instância é um objeto de uma entiedade com suas respectivas propriedades preenchidas com
 valores, distinguindo assim ela de qualquer outra instância. Vamos exemplificar: a entidade
 empregado descrita há pouco, possui os atributos nome, cargo que ocupa, idade e estado civil.
 Uma instância dessa entidade poderia ser: “Maria, secretária, 31 anos, solteira”. Ou seja, a instância
 é como se fosse um exemplo de empregado, com os atributos preenchidos com valores. Entendeu?


        Atributos

         São propriedades descritivas de cada membro/propriedade de uma entidade ou
relacionamento. Em outras palavras, uma entidade sempre é representada por um conjunto
de atributos. No exemplo que citamos na seção anterior, um EMPREGADO podia ser descrito
pelos atributos nome, cargo que ocupa, idade e estado civil. Em algumas situações, como
veremos mais a frente, relacionamentos também podem ter atributos.
         Cada instância de uma entidade ou relacionamento tem seu próprio valor para cada
atributo. Por exemplo, o atributo nome do empregado pode ter os valores Ana, Maria, João,
Igor, etc. O conjunto de valores permitidos para cada atributo é chamado de domínio (é a
definição do tipo do atributo). Por exemplo:
        nome = texto com 60 posições
        conta = inteiro com 8 posições
        consulta = texto com 8 posições
        Os atributos podem ser dos seguintes tipos: simples, compostos, monovalorados,
multivalorados, nulos e derivados.
        Simples – os atributos simples não podem ser divididos, são atômicos. Por exemplo:

                                                                                                                           13
Banco de Dados



                      Salário, CPF, idade, entre outros.
                               Compostos – os atributos compostos podem ser divididos em partes (ou seja,
                      podem ser quebrados em outros atributos mais simples/elementares). Por exemplo:
                      endereço pode ser dividido em rua, número, bairro e CEP. O atributo NomeCliente pode se
                      dividido em prenome, nomeIntermediário e sobrenome. Atributos compostos são usados
                      quando o usuário desejar se referir ao atributo como um todo em certas ocasiões e somente
                      a parte dele em outras. Se o atributo composto for sempre referenciado como um todo, não
                      existe razão para subdividi-lo em componentes elementares.
                              Monovalorados – Os atributos monovalorados possuem apenas um valor por
                      entidade. Por exemplo: o atributo CPF de uma entidade Cliente refere-se apenas a um nº de
                      CPF é, então, monovalorado. Outro exemplo pode ser o atributo data de nascimento.
                               Multivalorados – Atributos multivalorados podem possuir um conjunto de
                      valores para uma única entidade. Por exemplo: na entidade do Cliente pode existir um
                      atributo telefone e um cliente pode ter cadastrado um, nenhum ou vários telefones (ex:
                      telefone residencial, comercial e celular). Atributos multivalorados podem possuir uma
                      multiplicidade, indicando as quantidades mínima e máxima de valores que ele pode assumir.
                               Nulos – Um atributo nulo é usado quando uma entidade não possui valor para um
                      determinado atributo. Nulo significa que o valor do atributo é vazio (não-aplicável) ou ainda
                      não foi informado (desconhecido). Por exemplo: Se o empregado não possui número da
                      carteira de reservista (por ser do sexo feminino), o valor nulo é atribuído a este atributo
                      para esta entidade, significando que o atributo não é aplicável a ele. Outro exemplo é o
                      atributo complemento (do endereço) que, geralmente, é utilizado para colocar o número do
                      apartamento onde alguém, tal como um cliente, mora. Porém, se a pessoa mora em casa,
                      esse campo não é preenchido, ficando nulo.
                               O atributo nulo pode, também, ser utilizado para denotar que o valor é
                      desconhecido, como por exemplo, quando o cliente em um cadastro não responde o
                      número do CEP da rua onde reside. O CEP existe e é aplicável, apenas o cliente pode não
                      saber o CEP naquele momento (o CEP é deconhecido). Logo, nos primeiros exemplos dados
                      aqui, o significado do uso do nulo era “não aplicável” e, neste último exemplo, o significado
                      do nulo é “desconhecido”.
                               Derivados – O valor desse tipo de atributo pode ser derivado de outros atributos
                      ou entidades a ele relacionados. Por exemplo: suponha que se deseje colocar na entidade
                      cliente o atributo emprestimosRealizados, que representa o número de empréstimos
                      tomados do banco por um cliente. Esse atributo não necessitaria ser preenchido, o valor
                      dele poderia ser obtido contanto o número de entidades empréstimos existentes. Outro
                      exemplo: suponha que se deseje colocar na entidade Pessoa o campo idade. Como ele está
                      relacionado com o campo data de nascimento de uma pessoa, a idade não precisaria ser
                      explicitamente preenchida. Seu valor poderia ser derivado da data de nascimento, fazendo
                      a seguinte conta: data atual menos a data de nascimento. O uso de atributos derivados é
                      uma decisão de projeto, dependendo da necessidade e do bom senso.
                               Os atributos são representados no MER por elipses (contendo o nome dos
                      atributos) ligadas às entidades ou relacionamentos (sim, relacionamentos também podem
                      possuir atributos, falaremos sobre isso na próxima seção!) aos quais estes atributos
                      pertencem. No exemplo da Figura 8, temos as entidades CLIENTE e CONTA. A entidade
                      CLIENTE tem os atributos RG, nome, cidade e endereço e a entidade CONTA, os atributos
                      número, saldo e data. Atributos Derivados é que possuem uma representação diferenciada,
                      sendo representados por elipses tracejadas. E atributos multivalorados são representados
                      por elipses duplas (uma elipse dentro da outra).



14
Banco de Dados




                Figura 8 - Exemplo de MER com os atributos sendo representados




        Identificador de Entidade

         Identificador de entidade é um (simples) ou mais (composto) atributos cujos valores
identificam unicamente uma entidade. Ou seja, o identificador deve possuir um valor único
para cada entidade, não admitindo valores repetidos do atributo (ou dos atributos) que o
compõem.
          Por convenção, o atributo identificador é representado sempre de forma
diferenciada dos outros atributos. Na notação que vimos anteriormente, ele seria
representado sublinhado. E na notação de Peter Chen usa-se um círculo preto para o
atributo identificador e círculos brancos para o restante dos atributos. Por exemplo, na
Figura 9 (lado esquerdo), vemos a entidade CLIENTE onde o atributo CPF é o identificador
da entidade (como é um único atributo, é um identificador simples). E na Figura 9 (lado
direito), temos que a entidade ALUNO tem os atributos código e nome, sendo que o código
é o atributo identificador da entidade.




                  Figura 9 - Exemplo de entidades com o identificador simples



         Na Figura 10 vemos exemplos de identificadores compostos. Um identificador
composto possui dois ou mais atributos como identificadores da entidade. Em ambos os
desenhos da Figura 10 está representada a entidade PRATELEIRA que tem como identificador
os atributos corredor e armário e um atributo extra chamado capacidade.




            Figura 10 - Exemplo de entidade PRATELEIRA com identificador composto
                            (notação convencional e notação Heuser)


                                                                                                           15
Banco de Dados



                              Na prática, você verá que a maioria dos MER não apresenta os atributos. Por
                      que será? Os atributos, em geral, não são representados no MER para não sobrecarregar
                      (graficamente) a apresentação do diagrama. Isso deixa o diagrama entidade-relacionamento
                      mais legível. Eles, geralmente, são apresentados em uma representação textual à parte do
                      diagrama E-R.

                              Relacionamentos

                              São associações entre uma ou várias entidades. Em outras palavras, são funções que
                      mapeiam um conjunto de instâncias de uma entidade em outro conjunto de instâncias de
                      outra entidade (ou da mesma entidade, como é o caso do “autorrelacionamento”). Vamos
                      dar um exemplo: “departamento emprega funcionário” (vide Figura 11). Departamento
                      e Funcionário seriam entidades ligadas através do relacionamento emprega, sendo
                      representado na figura por um losango com o nome do relacionamento.




                                                 Figura 11 - Exemplo de relacionamento



                             Formalmente, o relacionamento é uma relação matemática com n > = 2 (onde n é o
                      número de conjuntos entidades que fazem parte do relacionamento).
                              Da mesma forma que temos entidades e instâncias de entidades, também temos
                      relacionamentos e instância de relacionamentos. A instância de relacionamento se refere
                      a um relacionamento em particular (uma ocorrência). Por exemplo, para o exemplo da
                      figura 10: “Departamento emprega Funcionário”, poderíamos ter o relacionamento que
                      associa o Departamento Financeiro ao Funcionário Igor, significando que Igor trabalha no
                      departamento financeiro. Esse relacionamento específico seria um exemplo de instância.
                              Como já vizualizado na Figura 11, o relacionamento é representado graficamente
                      por um losango (com o nome do relacionamento dentro) interligando as entidades que ele
                      relaciona. Às vezes, pode existir mais de um relacionamento entre as mesmas entidades,
                      no entanto, eles são independentes entre si. Por exemplo, “Professor leciona Curso” e
                      “Professor coordena Curso” (vide Figura 12) são dois relacionamentos distintos entre as
                      duas mesmas entidades Professor e Curso.
                               Todo relacionamento deve ter uma cardinalidade e um grau associado e pode vir a
                      ter atributos, como veremos a seguir.




16
Banco de Dados




             Figura 12 - Exemplo de dois relacionamentos entre as mesmas entidades




        Cardinalidade do Relacionamento

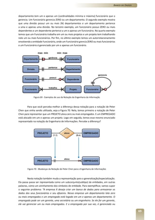
        A cardinalidade caracteriza o número mínimo e máximo de instâncias de cada
entidade que podem estar associadas através do relacionamento. Dado um relacionamento
R entre as entidades A e B (vide Figura 13), o grau ou cardinalidade especifica valores que
vão responder às seguintes perguntas:

    1. Com quantos elementos de B se relaciona cada um dos elementos de A?
    2. Dado um elemento de B, com quantos elementos de A ele se relaciona?




                     Figura 13 - Relacionamento R entre as entidades A e B



        Assim, as cardinalidades podem ser dos seguintes tipos:

    »   Um para um (1:1): Uma entidade de A está associada, no máximo, a uma entidade
        de B, e uma entidade de B está associada a, no máximo, uma entidade de A. É como
        se cada instância da entidade A só encontrasse uma instância correspondente na
        entidade B (vide Figura 14). Por exemplo, “Pessoa recebe Certidão de Óbito”. Cada
        pessoa só pode receber uma única certidão de óbito (só se morre uma vez, não é?)
        e uma certidão de óbito só deve pertencer a uma única pessoa (vide Figura 15).
        Logo, esse relacionamento é dito um para um.




                                                                                                          17
Banco de Dados




                                           Figura 14 - Esquema de um relacionamento 1:1




                                        Figura 15 - Exemplo de relacionamento um para um



                      »   Um para muitos (1:N): Uma entidade em A está associada a várias entidades
                          em B. Uma entidade em B, entretanto, deve estar associada a, no máximo, uma
                          entidade em A. É como se cada instância da entidade A encontrasse zero ou mais
                          instâncias correspondentes na entidade B, porém, cada instância da entidade
                          B só encontrasse uma única instância correspondente em A (vide Figura 16). Por
                          exemplo, “Empresa possui Filial”. Cada empresa pode possuir zero ou mais filiais
                          (ou seja, N filiais, porque o N significa 0, 1, 2 ou mais). Mas uma filial só pertence a
                          uma única empresa (vide Figura 17).




                                            Figura 16 - Esquema de relacionamento 1:N




18
Banco de Dados




                      Figura 17 - Exemplo de relacionamento 1:N



»   Muitos para um: é o contrário da anterior. Aqui, uma entidade em A está associada
    a, no máximo, uma entidade em B. E uma entidade em B pode estar associada
    a zero, uma ou mais entidades (N entidades) em A. É como se cada instância da
    entidade A encontrasse apenas uma instância correspondente na entidade B. Mas,
    cada instância da entidade B encontrasse zero ou mais instâncias correspondentes
    na entidade A (vide Figura 18). Por exemplo, “Aluno é orientado por Professor”. Um
    aluno só é orientado por um professor (de repente, é regra da faculdade onde ele
    estuda), mas um professor pode orientar zero ou mais alunos (N alunos), conforme
    pode ser visto na Figura 19.




                     Figura 18 - Esquema de relacionamento N:1




                      Figura 19 - Exemplo de relacionamento N:1



»   Muitos para Muitos (M:N): Uma entidade em A está associada a qualquer número
    de entidades em B e uma entidade em B está associada a um número qualquer
    de entidades em A. É como se cada instância da entidade A encontrasse zero, um
    ou mais instâncias correspondentes na entidade B. E cada instância da entidade
    B encontrasse zero, uma ou mais instâncias correspondentes na entidade A (vide
    Figura 20). Por exemplo, “Aluno cursa Disciplina”, um aluno cursa zero, uma ou mais
    disciplinas e uma disciplina é cursada por zero, um ou mais alunos (vide Figura 21).
    Outro exemplo é “Médico consulta Paciente”. Um médico consulta zero, um ou mais
    Pacientes. E um Paciente é consultado por zero, um ou mais médicos (por exemplo,
    a pessoa pode ter ido a um endocrinologista e em um cardiologista), conforme

                                                                                                       19
Banco de Dados



                              pode ser visto no diagrama exemplo da Figura 22.




                                               Figura 20 - Esquema de relacionamento M:N




                                               Figura 21 - Exemplo de relacionamento M:N




                                            Figura 22 - Outro exemplo de relacionamento M:N



                               O mapeamento apropriado da cardinalidade (às vezes chamada também de
                      multiplicidade) de um relacionamento dependente da realidade a ser modelada. Não existe
                      uma “receita de bolo”! Por exemplo, suponha o relacionamento “Empregado trabalha em
                      Projeto”. Em uma determinada empresa poderia ser que só fosse permitido a um empregado
                      trabalhar em um projeto por vez (Figura 23, primeira imagem). Assim o relacionameto seria
                      de cardinalidade N:1, onde um empregado só trabalha em um projeto e um projeto pode
                      ter N empregados (lembrando que N equivale a zero, um ou mais empregados). Porém,
                      em outra empresa, poderia ser possível que um empregado trabalhe em N projetos. Dessa
                      forma, o relacionamento seria de cardinalidade M:N (Figura 23, segunda imagem), onde um
                      empregado poderia trabalhar em N projetos e um projeto poderia ter M empregados. Então,
                      como foi dito, a definição da cardinalidade vai depender do problema sendo modelado.




20
Banco de Dados




               Figura 23 - A cardinalidade depende da realidade sendo modelada




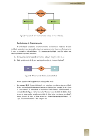
Notação de Peter Chen para Cardinalidade
         A notação de Chen faz uso de dois tipos de cardinalidade: mínima e máxima. Essas
cardinalidades são representadas por: (cardinalidade mínima, cardinalidade máxima).
         A cardinalidade mínima expressa o número mínimo de ocorrências de determinada
entidade associada a uma ocorrência da entidade em questão através do relacionamento.
Para fins de projeto define-se a cardinalidade mínima como 1 ou 0, onde :

    »   1 = associação obrigatória (indica que o relacionamento deve obrigatoriamente
        associar uma ocorrência de entidade a cada ocorrência da outra entidade a qual se
        relaciona). Também chamada de relacionamento total.
    »   0 = associação opcional (indica que o relacionamento não é obrigatório, ou seja,
        é opcional associar uma ocorrência de entidade a ocorrência da outra entidade a
        qual se relaciona). Também chamada de relacionamento parcial.
         A cardinalidade máxima expressa o número máximo de ocorrências de determinada
entidade, associada a uma ocorrência da entidade em questão, através do relacionamento.
Para fins de projeto defini-se como 1 ou N.
        Por exemplo, na Figura 24, temos o relacionamento “Empregado possui
Dependente”. A cardinalidade (0,N) representa que um empregado pode ter 0 ou mais
dependentes, sendo 0 (zero) a cardinalidade mínima e N a cardinalidade máxima.
Justamente porque essa cardinalidade representa que o empregado pode não ter nenhum
dependente, dizemos que a associação é opcional. Já a cardinalidade (1,1) representa que
um dependente deve ter no mínimo 1 e no máximo 1 empregado ao qual está filiado.
Aqui, como se for criado um dependente deve existir no mínimo 1 Empregado, dizemos
que a associação é obrigatória. Não pode existir dependente sem uma associação a um
empregado. Ou seja, uma ocorrência de empregado pode não estar associada a uma
ocorrência de dependente ou pode estar associada a várias ocorrências dele (determinado
empregado pode não possuir dependentes ou pode possuir vários). E uma ocorrência de
dependente está associada a apenas uma ocorrência de empregado (cada dependente
possui apenas um empregado responsável).




             Figura 24 - Exemplo de uso da cardinalidade na notação de Peter Chen


                                                                                                        21
Banco de Dados



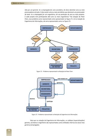
                      Grau de Relacionamento
                               O grau de um relacionamento indica o número de entidades participantes do
                      mesmo. Assim, o relacionamento TRABALHA da Figura 23 é de grau dois, ou seja, o
                      relacionamento está ligado a duas entidades. Um relacionamento de grau dois é chamado
                      binário. Um relacionamento entre três entidades é dito de grau três ou relacionamento
                      ternário. Um exemplo desse tipo de relacionamento é o relacionamento TRABALHA da
                      Figura 25. Cada instância de relacionamento T associa três entidades – um empregado E, um
                      projeto P e um cliente C - onde o empregado E trabalha no projeto P para o cliente C.




                                               Figura 25 - Exemplo de relacionamento ternário



                               Quando temos relacionamentos com grau maior que dois, o conceito de
                      cardinalidade de relacionamento é uma extensão não trivial do conceito de cardinalidade
                      em relacionamentos binários. Ou seja, não é uma tarefa muito fácil determinar a
                      cardinalidade. Tínhamos antes que, em um relacionamento binário R entre duas entidades
                      A e B, a cardinalidade de A em R indica quantas ocorrências de B podem estar associadas
                      a cada ocorrência de A. No caso de um relacionamento ternário, a cardinalidade refere-se
                      a pares de entidades e não a uma única como no relacionamento binário. Assim, em um
                      relacionamento R entre três entidades A, B e C, a cardinalidade de A e B dentro de R indica
                      quantas ocorrências de C podem estar associadas a um par de ocorrências de A e B. Vamos
                      tentar clarear com um exemplo.
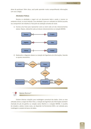
                              Na figura 26, a cardinalidade circulada 1 (também apontada pela seta) significa que
                      cada par de ocorrências (empregado, projeto) está associado a, no máximo, um cliente. Em
                      outras palavras, cada projeto onde estão alocados empregados só possui um cliente que é o
                      “dono” (contratante) daquele projeto com aquela equipe de empregados. Já os outros dois N
                      de cardinalidade expressam que: a um par (cliente, projeto) podem estar associados muitos
                      empregados (N empregados), ou seja, o projeto do cliente pode ter diversos empregados
                      alocados nele. E, finalmente, a um par (empregado, cliente) podem estar associados muitos
                      projetos, ou seja, um empregado pode trabalhar para um cliente em vários projetos (N
                      projetos) diferentes. Mais complicado, não é?




                               Figura 26 - Em relacionamentos ternários, as cardinalidades são postas aos pares


22
Banco de Dados



        A notícia boa é que podem existir tipos de relacionamento de qualquer grau, porém
é muito mais frequente encontrar o tipo de relacionamento de grau dois (binário).

        Autorrelacionamentos

        Um relacionamento não associa apenas entidades diferentes. Às vezes, é necessário
relacionar instâncias de uma mesma entidade, ou seja, relacionar a entidade com ela
mesma. Isso é chamado autorrelacionamento ou relacionamento recursivo. Vamos dar um
exemplo. Suponha o relacionamento “Empregado supervisiona Empregado”, significando
que um supervisor também é um empregado e ele supervisiona outros empregados. Nesse
caso, não seria correto usar duas entidades Empregado diferentes, porque estamos falando
da mesma entidade. Dessa forma, o relacionamento seria entre a entidade Empregado e
ela mesma, através do relacionamento supervisiona (vide Figura 27). Consequentemente,
a entidade EMPREGADO participa duas vezes do relacionamento: uma vez no papel de
supervisor e outra no papel de supervisionado.




                         Figura 27 - Exemplo de autorrelacionamento



         Veja que as cardinalidades são diferentes, mas apenas com as cardinalidades não
fica claro qual se refere ao supervisor e qual se refere ao supervisionado (até daria usando
a lógica: Um empregado supervisor supervisiona N empregados e cada empregado tem
apenas um supervisor, mas não fica explícito no diagrama). Logo, neste caso, precisamos
de algo mais para identificar os relacionamentos do que apenas as cardinalidades, para
não deixar dúvidas. Esse algo mais é a definição de papéis. Papel é a função que uma
instância de uma entidade cumpre em uma instância de um relacionamento. Na verdade,
cada tipo de entidade que participa de um tipo de relacionamento possui um papel
específico no relacionamento. Em autorrelacionamentos é essencial identificar os nomes
dos papéis a fim de distinguir o significado de cada participação. Já relacionamentos entre
entidades diferentes, em geral, não requerem a especificação de papéis. Dessa forma, o
autorrelacionamento da Figura 27, com o uso de papéis ficaria como especificado na Figura
28.




                        Figura 28 - Autorrelacionamento usando papéis



        Agora, fica mais claro que cada empregado tem apenas um único supervisor e
um supervisor pode supervisionar N empregados (os supervisionados). Outro exemplo de
autorrelacionamento com papéis seria o apresentado na Figura 29. Nele temos “Pessoa
casa com Pessoa”. Nesse relacionamento é necessário especificar os papéis, no caso, marido

                                                                                                           23
Banco de Dados



                      e esposa. Supõe-se que, na nossa cultura, esse deve ser um relacionamento 1:1 J




                                   Figura 29 - Outro exemplo de autorrelacionamento com uso de papéis



                      Relacionamentos com Atributos
                              Assim como entidades possuem atributos, relacionamentos também podem possuir
                      atributos. A Figura 30 mostra um DER no qual o relacionamento ATUA possui um atributo
                      chamado função. Esse atributo função vai representar a função/papel que um empregado
                      exerce dentro de um projeto. E por que colocar esse atributo no relacionamento e não em
                      uma das entidades?
                               Bem, se o atributo função ficasse na entidade EMPREGADO, o empregado,
                      independente do projeto, exerceria sempre a mesma função, já que ele seria fixo da
                      entidade. Logo, o atributo não poderia ficar nessa entidade, pois um empregado pode
                      atuar em diversos projetos ao mesmo tempo, exercendo diferentes funções. E se o atributo
                      função ficasse na entidade PROJETO, todos os empregados daquele projeto teriam a mesma
                      função. Logo, o atributo função não pode ficar na entidade PROJETO já que, em um projeto,
                      podem atuar diversos empregados, cada um como uma função diferente. Assim, o melhor
                      lugar para este atributo é no relacionamento. Ou seja, cada vez que um empregado for
                      relacionado a um projeto (momento em que a instância do relacionamento é criada), ele
                      exercerá/atuará em uma função diferente.

                             O mesmo Empregado pode desempenhar funções diferentes em projetos diferentes




                                           Figura 30 - Exemplo de relacionamento com atributo



                              Outro exemplo de atributo em relacionamento pode ser visto na Figura 30. Este
                      diagrama modela vendas em uma organização comercial. Algumas vendas são à vista, outras
                      a prazo. Vendas a prazo são relacionadas a uma financeira, através do relacionamento
                      FINANCIA. As vendas a prazo precisam ter informações sobre a quantidade de parcelas e


24
Banco de Dados



a taxa de juros que será cobrada. Onde poderiam ser colocados esses atributos? Se estes
dois atributos fossem incluídos na entidade VENDA, eles deveriam ser atributos opcionais2,
já que nem toda venda é a prazo e precisa destes atributos (ocasionando em atributos sem             Saiba Mais
preenchimento, ou seja, atributos nulos). Logo, a fim de explicitar o fato de os atributos
Qtd_Parcelas e Tx_Juros pertencerem somente às vendas a prazo, preferimos colocá-los no        2
                                                                                                Atributos
                                                                                               opcionais não tem
relacionamento FINANCIA (vide Figura 31).
                                                                                               obrigatoriedade de
                                                                                               prenchimento.




                  Figura 31 - Outro exemplo de relacionamento com atributos




        Relacionamento Identificador

         Há casos em que o identificador de uma entidade é composto não somente por
atributos da própria entidade, mas, também, por relacionamentos dos quais a entidade
participa (relacionamento identificador). Um exemplo deste caso é mostrado na Figura 32.
Na figura, o cliente possui dependente. Cada dependente está relacionado a exatamente um
cliente. Um dependente é identificado pelo CPF do cliente ao qual ele está relacionado e por
um número sequencial que o distingue dos diferentes dependentes que um mesmo cliente
possa ter. Veja que, na Figura 32, o relacionamento usado como identificador é indicado
por um losango com linhas duplas e a entidade que é dependente de outra (entidade fraca)
também é representada com linhas duplas.




                                                                                                     Saiba Mais

                                                                                               3
                                                                                                 Entidade forte é
                                                                                               aquela que possui
                                  Figura 32 - Entidade Fraca
                                                                                               o seu próprio
                                                                                               identificador e não
                                                                                               depende de nenhuma
         Nesse caso, alguns autores dizem que a entidade DEPENDENTE é uma entidade             outra entidade para
fraca. O termo “fraca” deriva-se do fato de a entidade somente existir quando relacionada      isso.
a outra entidade (denominada entidade forte3), que, no caso, é a entidade CLIENTE e de
usar como parte de seu identificador o identificador da entidade forte. Na verdade, o

                                                                                                                25
Banco de Dados


                      identificador da entidade fraca é composto pelo identificador da entidade forte a qual a
                      existência dela está associada mais algum atributo (geralmente um sequencial) da própria
                      entidade fraca. O relacionamento que associa a entidade fraca a seu proprietário (a entidade
                      forte) é, justamente, o relacionamento identificador (no caso da Figura 32, o relacionamento
                      POSSUI).



                                     Atenção


                        O termo Entidade Fraca deve ser usado com cautela, pois uma entidade fraca em um
                        relacionamento não necessariamente é também fraca em outro relacionamento.




                      Extensões do Modelo Entidade-Relacionamento
                              Apesar de ser possível modelar a maioria dos bancos de dados apenas com os
                      conceitos básicos do E-R, alguns aspectos de um banco de dados podem ser expressos de
                      modo mais conveniente por meio de algumas extensões do modelo ER. Vamos descrever
                      melhor essas extensões, a seguir.

                              Especialização/Agregação

                              Um conjunto de entidades pode conter subgrupos de entidades que são, de alguma
                      forma, diferentes de outras entidades do conjunto. Esta diferença pode estar caracterizada
                      por um subgrupo possuir atributos que não são compartilhados pelas demais entidades do
                      conjunto. A especialização permite atribuir propriedades particulares a um subconjunto de
                      entidades especializadas através da herança de propriedades (atributos) de uma entidade
                      mais genérica.
                               A especialização no diagrama é representada pelo triângulo. Alguns autores
                      utilizam um triângulo rotulado de ISA (de “is a” em inglês, ou seja, “ é um(a)”). Por exemplo,
                      na Figura 33 temos uma entidade genérica CLIENTE e duas entidades que derivam dessa
                      entidade genérica, as entidades especializadas: P. FÍSICA e P. JURÍDICA. Qual a vantagem
                      disso? P.FISICA e P.JURIDICA irão ter todos os atributos que a entidade CLIENTE possuir,
                      mas podem ter atributos adicionais, diferentes entre elas. Elas são casos especializados da
                      entidade CLIENTE.




                                            Figura 33 - Exemplo de Especialização/Generalização

26
Banco de Dados



         O refinamento do conjunto de entidades em níveis sucessivos de subgrupos indica
um processo top-down (de cima para baixo) de projeto. É esse processo que é feito pela
especialização. O projeto pode ser realizado, também, de modo bottom-up (de baixo para
cima), na qual vários conjuntos de entidades são sintetizados em uma entidade de alto nível,
com base em atributos comuns. Esse é o processo de generalização. Assim, na prática, a
generalização é simplesmente o inverso da especialização e, para efeito de representação,
usa-se a mesma simbologia (um triângulo). Só que o sentido da criação é invertido.
Na generalização, a entidade genérica é criada a partir dos atributos que as entidades
especializadas tenham em comum. No exemplo da Figura 33, seria como se a gente olhasse
para as entidades P.FISICA e P.JURÍDICA e extraísse dessas entidades os atributos que elas
tivessem em comum e, a partir disso, criasse a entidade genérica CLIENTE.
        A generalização/especialização pode ser classificada em dois tipos, total ou parcial,
de acordo com a obrigatoriedade ou não de a uma ocorrência da entidade genérica
corresponder a uma ocorrência da entidade especializada.
        Em uma generalização/especialização total para cada ocorrência da entidade
genérica existe sempre uma ocorrência em uma das entidades especializadas. Por exemplo,
na Figura 34, toda ocorrência da entidade CLIENTE corresponde uma ocorrência em uma
das duas especializações (P.FISICA ou P.JURÍDICA). Esse tipo de generalização/especialização
é simbolizado por um “t”, ao lado do triângulo.




                    Figura 34 - Exemplo de generalização/especialização total



        Em uma generalização/especialização parcial, nem toda ocorrência da entidade
genérica possui uma ocorrência correspondente em uma entidade especializada.
Por exemplo, na Figura 35, nem toda entidade FUNCIONÁRIO possui uma entidade
correspondente em uma das duas especializações (ou seja, nem todo funcionário é CHEFE
ou DIRETOR). Esse tipo de generalização/especialização é simbolizado por um “p” ao lado
do triângulo.




                   Figura 35 - Exemplo de generalização/especialização parcial


                                                                                                            27
Banco de Dados



                               Geralmente, quando há uma especialização parcial, na entidade genérica (no caso
                      do exemplo, em FUNCIONÁRIO) aparece um atributo que identifica o tipo de ocorrência
                      da entidade genérica (no caso do exemplo, trata-se do atributo Tp_Func). Este atributo
                      não é necessário no caso de especializações totais, já que a presença da ocorrência
                      correspondente à entidade genérica em uma de suas especializações é suficiente para
                      identificar o tipo da entidade.

                              Herança de Atributos

                               É uma propriedade decisiva das entidades de níveis superior e inferior criadas pela
                      especialização e pela generalização. Através dela, nos relacionamentos de generalização
                      e especialização, as entidades de nível inferior herdam os atributos e os relacionamentos
                      das entidades de nível superior. Como já comentado sobre a Figura 33, as entidades
                      especializadas P. FISICA e P.JURIDICA herdam todos os atributos e relacionamentos
                      da entidade genérica CLIENTE, podendo ter, adicionalmente, mais algum atributo ou
                      relacionamento próprio.

                              Entidade Associativa (ou Agregação)

                              Uma limitação do modelo E-R é que não é possível expressar relacionamento
                      entre relacionamentos. Logo a entidade associativa ou agregação é usada para substituir
                      a associação entre relacionamentos (ou seja, ela ajuda a representar um relacionamento
                      entre relacionamentos), uma vez que faz o relacionamento passar a ser tratado como
                      uma entidade. As notações possíveis podem ser vistas na Figura 36. Como visto na
                      figura o relacionamento completo (relacionamento + entidades envolvidas) ou apenas o
                      relacionamento em si é contornado por um retângulo, para representar a agregação.




                                              Figura 36 - Representação Gráfica da Agregação



                               Vamos dar um exemplo. Suponha o relacionamento “Médico consulta Paciente”
                      (vide Figura 37). Suponha, também, que seja necessário modificar este diagrama com
                      a adição da informação de que, em cada consulta, um ou mais medicamentos podem
                      ser prescritos ao paciente. Para tanto, dever-se-ia criar uma nova entidade chamada


28
Banco de Dados



MEDICAMENTO. Daí, a questão seria: com que entidade existente deve estar relacionada a
nova entidade MEDICAMENTO?
        Se a entidade MEDICAMENTO fosse relacionada a entidade MEDICO, se teria
apenas a informação de qual médico prescreveu quais medicamentos, faltando a
informação do paciente para os quais os medicamentos foram prescritos. Por outro lado,
se a entidade MEDICAMENTO fosse relacionada a entidade PACIENTE, ficaria faltando a
informação de qual médico prescreveu o medicamento. Logo, é possível ver que o ideal é
relacionar a nova entidade MEDICAMENTO ao relacionamento CONSULTA, porque é lá que
estão as informações de ambos médico e paciente. Para poder fazer isso, o relacionamento
CONSULTA deve ser redefinido como uma entidade associativa (para passar a ser tratado
como uma entidade convencional). Graficamente, isto é indicado na Figura 37 pelo retângulo
desenhado ao redor do relacionamento CONSULTA. Dessa forma, agora, sendo CONSULTA
também uma entidade, é possível associá-la através do relacionamento PRESCREVE à nova
entidade MEDICAMENTO.




                              Figura 37 - Exemplo de agregação



         Caso não se deseje usar o conceito de entidade associativa, é possível transformar
o relacionamento em entidade, a qual pode ser relacionada com as demais entidades.
Por exemplo, na Figura 38, o relacionamento CONSULTA foi substituído por uma entidade
de mesmo nome, que vai se relacionar com as entidades MEDICO e PACIENTE através
de relacionamentos (cada consulta tem um médico e um paciente envolvidos). Devido a
essa transformação é possível relacionar a entidade CONSULTA com a nova entidade
MEDICAMENTO, sem problemas.




                                                                                                          29
Banco de Dados




                                       Figura 38 – Forma alternativa ao uso de entidade associativa




                      Ferramentas para Modelagem de Dados
                              Para desenhar o DER e até dar apoio a fases posteriores do projeto de banco
                      de dados, como a conversão do MER para o modelo relacional (assunto do próximo
                      capítulo deste fascículo), existem diversas ferramentas de modelagem de dados. Aqui
                      apresentaremos quatro delas, sendo duas ferramentas gratuitas e duas ferramentas pagas
                      (estas duas últimas consideradas as melhores pelas pessoas da área de BD). Entre as que
                      vamos apresentar, a primeira delas, BR-Modelo é a mais simples e a que vamos adotar para
                      uso no nosso curso. Vamos conhecer essas ferramentas?

                              BR-MODELO

                               Ela é uma ferramenta freeware voltada para ensino de modelagem em banco de
                      dados relacional, com base na notação de Peter Chen e no livro de autoria do Professor
                      Carlos A. Heuser chamado “Projeto de Bando de Dados”, livro este que merece ser lido por
                      você. Esta ferramenta foi desenvolvida por Carlos Henrique Cândido sob a orientação do
                      Prof. Dr. Ronaldo dos Santos Mello (UFSC), como trabalho de conclusão do curso de pós-
                      graduação em banco de dados (UNVAG - MT e UFSC). Atualmente, está na versão 2.0 e
                      possui o seu código-fonte disponibilizado para quem desejar modificar a ferramenta (vide
                      site http://sis4.com/brModelo/ ). A ferramenta é simples de usar e possui uma interface
                      amigável (vide Figura 39) e toda a notação usada é a notação do livro de Heuser.




30
Banco de Dados




                                   Figura 39 - Tela do BR-Modelo



        O software funciona como um editor gráfico e possui duas funcionalidades básicas:

    »   Construção do modelo de entidade e relacionamento e
    »   Mapeamento para o modelo relacional de banco de dados.
        A ferramenta dá suporte para criação de elementos do MER estendido.
        Maiores detalhes sobre a ferramenta e a monografia que a originou estão
em: http://chcandido.tripod.com/

        DBDesigner

         DBDesigner é uma ferramenta gratuita para projeto de banco de dados que integra a
modelagem, projeto, implementação e manutenção em um mesmo ambiente. Desenvolvida
pela empresa Fabulous Force Database Tools, atualmente encontra-se na versão 4 e está
disponível para download em http://fabforce.net/dbdesigner4/ para plataformas Window e
Linux (disponibilizada sob a licença GLP). A interface do DBDesigner pode ser visualizada na
Figura 40.




                              Figura 40 - Interface do DBDesigner


                                                                                                           31
Banco de Dados



                                    Este programa é útil para, ao invés de criarmos uma base de dados através
                           de códigos (implementados em linguagem apropriada), criarmos uma base de dados
                           visualmente, com a definição de tabelas, tipos de dados e relações entre tabelas. E, a
                           partir do resultado final do desenho de uma base de dados, termos acesso ao código que
                           podemos utilizar para a criação da nossa base de dados. O DBDesigner é direcionado para
                           o desenvolvimento de banco de dados com o SGBD MySQL, mas também oferece suporte
                           para o Ms-SQL e o Oracle.

                                   CA ERwin

                                    Esta é a ferramenta mais utilizada no mercado, conforme informado no site do
         Saiba Mais
                           fabricante (http://erwin.com/). Através desta ferramenta, o desenvolvedor de um sistema
                           de informação pode especificar os dados envolvidos, as suas relações e os requisitos de
4
 Através da
Engenharia Reversa é       análise. A ferramenta permite desde a criação e manutenção da bases de dados, até o uso
possível obter a partir    de mecanismos de sincronização de dados necessários. Além disso, oferece recursos para
do banco de dados          realizar o processo inverso (Engenharia reversa4). O ERwin gera modelos para todos os
criado, os diagramas
que o geraram.
                           principais bancos de dados atuais e pode ser integrado para ajudar no gerenciamento dos
                           mesmos (para atualização das bases de dados).
                                   A notação utilizada pelo ERwin não descende da notação original de Peter Chen, ela
                           implementa diagramas parecidos com os utilizados na Engenharia de Software. A interface
                           da ferramenta pode ser visualizada na Figura 41.




                                                          Figura 41 - Interface do Erwin




                                   Sybase – PowerDesigner

                                   É considerada juntamente com o Erwin, uma das ferramentas mais utilizadas
                           e completas do mercado. Ela gera modelo conceitual, converte para modelo lógico
                           (automaticamente, sem intervenção do usuário) e trabalha com todos os principais bancos
                           de dados disponíveis empregando inclusive, técnicas de engenharia reversa e de integridade
                           referencial. Apesar de ser uma ferramenta paga, ela tem uma versão demo disponível
                           para avaliação por 15 dias no site: http://www.sybase.com.br/products/modelingdevelopment/
                           powerdesigner ou http://www.sybase.com. A interface da ferramenta pode ser visualizada na
                           Figura 42.



    32
Banco de Dados




                            Figura 42 - Interface do Powerdesigner




Considerações Finais
          Após o levantamento de requisitos, a modelagem dos dados é a primeira grande
fase no projeto de banco de dados. E dentro das etapas de modelagem, a modelagem
conceitual é uma das mais importantes. Uma das vantagens em se trabalhar com projeto
conceitual está na possibilidade de se adiar a escolha do SGBD. O projetista deve concentrar
o maior esforço nesta fase do projeto, pois a passagem para as outras fases é mais ou menos
automática. Outra vantagem está na possibildade de usuários não especialistas em bancos
de dados darem diretamente a sua contribuição no projeto conceitual (já que ele é mais
fácil de ser compreendido do que os outros modelos do projeto de BD). A aproximação com
o usuário final melhora bastante a qualidade do projeto.


              Conheça Mais


         Neste capítulo o foco foi modelagem de dados. Principalmente, a modelagem
conceitual. Para tanto, focamos na descrição dos elementos componentes do modelo
entidade-relacionamento. Para obter mais informações ou materiais diversificados para
o que foi visto aqui, você pode proceder a uma pesquisa usando o Google (www.google.
com.br) com as palavras chaves “Modelagem Conceitual” + “Banco de Dados” ou “Modelo
Entidade-Relacionamento” ou ainda “Diagrama Entidade-Relacionamento”. Você vai ver
que irá vir muito material. Entre eles: apostilas, notas de aula, reportagens, etc.
          Adicionalmente, você não pode deixar de consultar o livro do professor Carlos
Heuser:

          HEUSER, CARLOS ALBERTO. Projeto De Banco De Dados – Série Livros Didáticos,
          V.4. Bookman Companhia Ed., 6ª Edição - 2009
       Também qualquer outro livro de Banco de Dados terá, ao menos, um capítulo
dedicado a modelagem conceitual. Entre esses, podemos citar:

          SILBERSCHATZ, Abraham; KORTH, Henry F; SUDARSHAN, S. Sistema de banco de
          dados. Traduzido por Daniel Vieira. Rio de Janeiro: Elsevier;Campus, 2006.


                                                                                                           33
Banco de Dados



                              ELMASRI, Ramez; NAVATHE, Shamkant B. Sistemas de banco de dados. 4a. ed. São
                              Paulo: Pearson Education do Brasil, 2005.
                              DATE, C. J. Introdução a sistemas de bancos de dados. Rio de Janeiro: Campus,
                              2000.
                              Sobre as ferramentas apresentadas, eis alguns materiais adicionais:
                              Vídeo-aula sobre o BR-Modelo

                              http://blog.cidandrade.pro.br/educacao/video-aula-do-brmodelo/ Modelagem e projeto
                              de banco de dados com o DBDesigner (Por Willian Bolzan) – partes 1 e 2
                              http://www.devmedia.com.br/articles/viewcomp.asp?comp=7773

                              http://www.devmedia.com.br/articles/viewcomp.asp?comp=7776




                                   Você Sabia?


                               Além de definir a cardinalidade de relacionamento, alguns autores definem também
                      cardinalidade para atributos. E o que é isso? É definir o número mínimo e máximo de vezes
                      que aquele atributo pode aparecer. Veja só:

                          Cardinalidade Mínima
                              = 1 → Atributo obrigatório
                              = 0 → Atributo opcional
                          Cardinalidade Máxima
                              = 1 → Atributo monovalorado
                              = n → Atributo multivalorado
                               Vamos dar um exemplo. Na figura 43, temos o relacionamento “Cliente possui
                      Dependente”, onde um cliente pode ter zero ou mais dependentes e um dependente
                      pertence a um e apenas um cliente. Observe que DEPENDENTE é uma entidade fraca e
                      POSSUI é um relacionamento identificador. A entidade CLIENTE possui o atributo CPF. Esse
                      atributo é obrigatório (cardinalidade mínima = 1) e monovalorado (cardinalidade máxima =
                      1), ou seja, ele só pode assumir um único valor (o que é verdade para o número do CPF que
                      sempre deve ser único) e, também é o atributo identificador (veja que ele está sublinhado)
                      da entidade. Já a entidade DEPENDENTE possui dois atributos: o RG, que é opcional
                      (cardinalidade mínima = 0) - porque pode ser que o dependente seja menor de idade ou
                      ainda não tenha tirado esse documento – e monovalorado (existindo, o RG também deve
                      ser único, por isso a cardinalidade máxima = 1). E o outro atributo é o Telefone, que é
                      opcional (cardinalidade mínima = 0), porque pode ser que o dependente não tenha nenhum
                      telefone, e multivalorado (cardinalidade máxima = n), porque pode ser que o dependente
                      possa ter mais de um telefone (ex: telefone residencial e telefone celular). Os atributos
                      identificadores da entidade DEPENDENTE são o CPF (da entidade CLIENTE, lembre que
                      DEPENDENTE é entidade fraca) e o RG.




34
Banco de Dados




                      Figura 43 - Exemplo de Cardinalidade em Atributos



        Apesar de não ser muito utilizada a cardinalidade de atributos, é útil conhecê-la.




             Aprenda Praticando


        Vamos dar uma olhada novamente em questões de concurso?
       Adaptado de CESPE - 2008 - STF - Analista Judiciário - Tecnologia da Informação,
CESPE - 2004 - TRE-AL - Analista Judiciário - Especialidade - Análise de Sistemas -
Desenvolvimento e CESPE - 2004 - Polícia Federal - Perito Criminal Federal - Informática

    1) O armazenamento e a recuperação de grandes quantidades de dados é um trabalho
       importante e muito explorado em um sistema gerenciador de banco de dados
       (SGBD). Com relação aos conceitos que envolvem esse sistema, julgue os itens que
       se seguem com C = certo ou E = Errado.
        a) ( ) Dado um conjunto de relacionamentos R binário entre os conjuntos de
           entidades A e B, é correto afirmar que, em um mapeamento de cardinalidade
           muitos para muitos, uma entidade A está associada a qualquer número de
           entidades em B e uma entidade em B está associada a um número qualquer de
           entidades em A.
        b) ( ) As características do atributo CEP - numérico, sequencial e não repetido -
           permitem utilizá-lo como identificador da entidade CLIENTE em um banco de
           dados destinado ao cadastro de clientes de uma loja.
        c) ( ) O modelo entidade-relacionamento permite a utilização de atributos cujo
           valor é derivado de outros atributos.
        d) ( ) O domínio de um atributo consiste no conjunto de entidades em que tal
           atributo é utilizado.
        e) ( ) O diagrama ER a seguir ilustra um modelo ER. Nesse diagrama, os retângulos
           representam entidades, o triângulo representa o conceito de generalização/
           especialização e o losango representa um relacionamento entre entidades.




                                                                                                              35
Banco de Dados




                             Adaptado de TER-RN-FCC – 2005 Analista Judiciário/Analista de Sistemas

                         2) Em um MER, consideremos A uma entidade e K um autorrelacionamento de A.
                            Se A representa o conjunto de cidadãos de um país, onde a poligamia é ilegal e K
                            representa o relaciomaneto CASAMENTO entre cidadãos deste país, podemos dizer
                            que K é um relacionamento que se enquadraria no tipo geral:
                             a) um para um
                             b) um para muitos
                             c) muitos para um
                             d) muitos para muitos
                             e) zero para zero
                             CESGRANRIO - 2006 - EPE - Técnico de Nível Superior - Área Tecnologia da
                      Informação

                         3) Considere o DER a seguir. Depois, responda: quantas entidades fracas e quantas
                            entidades fortes, respectivamente, estão presentes neste diagrama?




                             a) 0 e 1
                             b) 0 e 2
                             c) 1 e 1
                             d) 1 e 2
                             e) 2 e 1


36
Banco de Dados



   Adaptado de CESGRANRIO - 2005 - MPE-RO - Analista Programador




4) Sobre a figura acima, que apresenta elementos utilizados em um típico DER na qual
   cada tipo de elemento está identificado por um número, são feitas as afirmativas a
   seguir.
    I - Os elementos identificados por 1 e 3 no diagrama, respectivamente, são:
        Entidade e Atributo.
    II - O elemento identificado no diagrama pelo número 2 é um relacionamento.
    III – Uma entidade que tem um identificador que não depende de outras entidades
          é chamado de entidade forte.
   Está(ão) correta(s) a(s) afirmativa(s):

    a) I, apenas.
    b) I e II, apenas.
    c) I e III, apenas.
    d) II e III, apenas.
    e) I, II e III.
   CESGRANRIO - 2008 - Petrobrás - Técnico em Informática

5) Considere o seguinte enunciado: Uma empresa de geração de energia deseja
   armazenar um conjunto de dados importantes sobre os tipos de energia com que
   trabalha e os seus campos de geração. Assume-se que: cada campo de geração de
   energia é de um, e somente um, tipo de energia; pode existir mais de um campo
   de geração para cada tipo de energia; podem ser previstos alguns tipos de energia
   para os quais ainda não existem campos de geração.
   Qual diagrama de entidade relacionamento é adequado para modelar o problema?




                                                                                                    37
Banco de Dados




                         CESGRANRIO - 2007 - TEC - RO - Analista de Informação

                      6) Considere o DER (Diagrama Entidade-Relacionamento) abaixo.




                         É incorreto afirmar que:

                          a) “idade” é um atributo derivado.
                          b) “empréstimo” possui 2 (dois) atributos.
                          c) “telefone” é uma entidade fraca.
                          d) “codcliente” é atributo de “cliente”.
                          e) “codempréstimo” é identificador da entidade.

                         Respostas:

                      1) a) C – o relacionamento M:N é um relacionamento muitos para muitos e nesse
                         caso, ambas as entidades podem estar relacionadas com qualquer quantidade de
                         instâncias de entidades do outro tipo.
                         b) E - o CEP não poderia ser o identificador da entidade cliente. Primeiro, porque
                         não caracteriza um cliente unicamente, mas sim um endereço. Segundo, porque
                         pessoas que morassem na mesma rua, teriam o mesmo CEP.
                         c) C – atributo derivado existe no contexto do MER e é gerado a partir do valor de
                         outro(s) atributo(s) do modelo.
                         d) E – Domínio do atributo é o conjunto de valores permitidos para cada atributo,
                         ou seja, é a definição do tipo do atributo
                         e) C – a simbologia para o DER está toda ok.
                      2) letra A – se no país é proibida a poligamia, o relacionamento de casamento deve ser
                         de 1:1 (um para um)
                      3) letra D – no diagrama existe apenas uma entidade fraca (Item) e duas entidades
                         fortes (Nota e PV)
                      4) letra E – as três afirmações são verdadeiras.
                      5) letra D – com as afirmações feitas, vemos que CampoGeracao deve ter 1 e apenas 1


38
Banco de Dados



        tipo de energia. E o tipo de energia pode ter 0 ou mais campos de geração.
    6) letra C – esta é a incorreta porque telefone não é entidade fraca, é atributo
       multivalorado (que pode assumir mais de um valor). Atributo multivalorado é
       representado por elipses duplas (uma dentro da outra).




             Atividades e Orientações de Estudo


        Agora vamos exercitar o que foi estudado neste capítulo. Assim sendo, faça as
atividades sugeridas a seguir. Lembre que exercitar vai lhe ajudar a fixar melhor o conteúdo
estudado. E o conteúdo desse capítulo é fundamental para o capítulo seguinte. Mãos à
obra!

        Atividades Práticas

        Responda as questões a seguir em um documento de texto (doc) e poste as respostas
no ambiente virtual, no local indicado. Esse trabalho deve ser feito individualmente. Para
desenhar os diagramas que forem solicitados, você já pode praticar o uso da ferramenta BR-
Modelo, fazendo os diagramas nessa ferramenta. Depois, é só copiar e colar os diagramas
criados no documento com as respostas. Ou você pode utilizar os próprios recursos do
word para desenhar os trechos de diagrama. Essa atividade é individual e fará parte da sua
avaliação somativa.

    1) Através de exemplos de Diagramas ER, ilustre os conceitos a seguir do modelo ER
       (não precisa ser em um único diagrama, pode ser em diagrama separados, um para
       cada letra a seguir):
        a) Relacionamento
        b) Entidade fraca
        c) Autorrelacionamento
        d) Especialização/Generalização
        e) Agregação
    2) Considere as seguintes entidades:
        EMPREGADO com atributos: CPF, RG, Nome, Dept, Cargo e Salário.
        PROJETO com atributos CodProj, ProjNome, DataInício, DataTérmino e Orçamento.
        a) Mostre como essas duas entidades seriam representadas em um diagrama
           de ER. Assuma que você deseja representar o número de horas alocadas para
           um empregado para trabalhar num projeto, e mostre como isto pode ser
           representado no diagrama.
        b) Escolha identificadores para cada uma das entidades.
        c) Fazendo as hipóteses necessárias (use sua intuição), tome uma decisão sobre
           a cardinalidade do relacionamento entre as entidades, explicando o que você
           pensou para escolher tal cardinalidade e acrescente os símbolos apropriados
           ao diagrama.
        d) Assuma que a entidade EMPREGADO é especializado em VENDEDOR e
           ADMINISTRADOR. Mostre como esta especialização é representada em um
           diagrama ER. Inclua alguns atributos em cada uma das subclasses.

                                                                                                           39
Banco de Dados



                              Atividades de Reflexão

                               Para você já ir se preparando para desenhar diversos DERs de níveis de dificuldade
                      diferentes, o que veremos várias dicas de como fazer isso no próximo capítulo, lançamos
                      aqui um desafio: será que você seria capaz de criar um diagrama E-R para um problema
                      hospitalar? Esse diagrama é simples. A ideia é que você pense no diagrama por partes e
                      depois vá juntando as coisas até formar o diagrama completo. Para facilitar, a descrição do
                      problema está dividida em parágrafos. Tente ir analisando eles um a um e depois você pode
                      juntar o problema como um todo. Vamos à descrição do problema? De preferência, procure
                      desenhar a resposta usando a ferramenta BR-Modelo, para poder ir praticando.

                       Hospitais são formados por um ou mais ambulatórios e cada um destes está em um único hospital


                       Médicos clinicam em um único hospital, cada hospital possui vários médicos


                       Hospitais solicitam exames clínicos em vários laboratórios, cada laboratório pode ter solicitações
                       de vários hospitais


                       Pacientes consultam vários médicos e estes atendem a consulta de vários pacientes


                       Quando é consultado o paciente recebe um diagnóstico. O paciente pode ter um diagnóstico
                       diferente a cada consulta.


                       Ambulatórios atendem vários pacientes, enquanto estes só podem ser atendidos em um único
                       ambulatório


                       Pessoal de apoio está alocado em um ambulatório, e cada ambulatório conta com vários integrantes
                       do pessoal de apoio.


                       Pacientes realizam vários testes e cada teste é realizado por um paciente


                       Laboratórios fazem vários testes e cada um dos testes é feito em um único laboratório


                             Sua resposta deve ser postada no ambiente virtual, no local apropriado, em um
                      documento de texto (você também pode postar o diagrama gerado pelo BR-Modelo
                      diretamente (arquivo gerado por ele). Essa atividade é individual.




40
Banco de Dados




               Minibiografia


  Edgar Frank Codd




  Edgar Frank Codd (Dorset, 23 de agosto de 1923 — 18 de abril de 2003) foi um matemático
  britânico. Ele desenvolveu o modelo de banco de dados relacional, quando era pesquisador no
  laboratório da IBM em San José.
  Em junho de 1970, ele publicou um artigo chamado “Relational Model of Data for Large Shared
  Data Banks” (“Modelo de dados relacional para grandes bancos de dados compartilhados”) que
  foi publicado na Revista ACM (“Association for Computing Machinery”) Vol. 13, No. 6, pp. 377–
  387. Este artigo, um desenvolvimento de um artigo interno da IBM publicado no ano anterior,
  demonstrou os fundamentos da teoria dos bancos de dados relacionais, usando tabelas (“linhas”
  e “colunas”) e operações matemáticas para recuperá-las destas tabelas (UNION, SELECT, SUM
  etc…).
  Devido ao interesse da IBM em preservar o faturamento trazido por produtos pré-relacionais,
  tais como o IMS/DB, ela não quis, inicialmente, implementar as ideias de Codd. Este então
  buscou grandes clientes da IBM para mostrar-lhes as novas potencialidades de uma eventual
  implementação do modelo relacional. Mesmo com a pressão dos clientes IBM, ela não incluiu
  Codd nos novos projetos sendo implementados. Devido a isso, desgostoso pela rejeição de suas
  ideias, Codd uniu-se a seu colega Christopher J. Date da IBM para deixar a mesma, fundando
  uma consultoria chamada Codd & Date. Logo após adoeceu e teve de encerrar sua carreira,
  vindo a falecer no começo do III milênio. Porém, Date continuou a obra de Codd, tornando-se
  autor de vários livros importantes da área de BD.



             Vamos Revisar?


        Você estudou, neste capítulo, os conceitos de modelo de dados e viu alguns
dos modelos existentes: O modelo conceitual (que não tem dependência do SGBD a ser
escolhido), o modelo lógico (que já tem uma certa dependência do SGBD escolhido) e o
modelo físico que tem completa dependência do SGBD escolhido.
        Depois, foi estudado mais a fundo o modelo conceitual, através da apresentação
dos principais componentes do modelo entidade relacionamento, um dos principais
diagramas do projeto de banco de dados. Entre os componentes estudados a simbologia
dos principais deles pode ser vista no Quadro 1. Além dos símbolos, quando pensamos no
MER estendido, temos ainda a simbologia apropriada para especialização/generalização
(um triângulo) e entidade associativa.
        No próximo capítulo veremos as dicas e informações necessárias para unir os
componentes estudados nesse capítulo a fim de montar diversos diagramas entidade-
relacionamento de níveis de complexidade diferentes. Até lá!




                                                                                                                   41
Banco de Dados



                      Quadro 1 - Alguns dos Componentes do MER




42
Banco de Dados




         Capítulo 5


    O que vamos estudar neste capítulo?

    Neste capítulo, vamos estudar os seguintes temas:

»   Como desenhar o DER.
»   Dicas para desenhar bons diagramas.
»   Formas de Modelar o MER.

    Metas

    Após o estudo deste capítulo, esperamos que você consiga:

»   Realizar a modelagem de dados usando o Modelo Entidade Relacionamento (MER).
»   Utilizar uma ferramenta de modelagem de dados para desenhar o diagrama
    entidade-relacionamento.
»   Praticar a criação de diagramas entidade-relacionamento.




                                                                                               43
Banco de Dados




                      Capítulo 5 – Desenhando o MER

                                   Vamos conversar sobre o assunto?


                               “Vimos no capítulo anterior os componentes necessários para desenhar o MER,
                      que é um dos principais modelos do projeto de banco de dados e faz parte da modelagem
                      conceitual (que é independente do SGBD escolhido para implementar o BD). Porém, apesar
                      das explicações sobre os componentes darem ideia de como os mesmos se relacionam,
                      ainda faltaram dicas, informações adicionais para proporcionar a criação de diagramas mais
                      complexos. É justamente isso que faremos nesse capítulo, cujo foco é lhe ajudar a fazer a
                      modelagem conceitual de diversos tipos de problemas. ”



                              Neste capítulo, você vai encontrar dicas, informações e diversos exemplos que lhe
                      ajudarão a desenhar diagramas entidade-relacionamento. A partir daqui vamos adotar a
                      notação de Peter Chen. Vamos lá?



                      Peculiaridades dos Modelos ER
                              Vamos falar aqui de algumas peculiaridades do MER.
                               O modelo entidade-relacionamento é um modelo formal, preciso e não ambíguo.
                      Logo, diferentes leitores de um mesmo modelo ER devem sempre entender exatamente
                      a mesma coisa. Para isso, é importante que todos os envolvidos estejam treinados para
                      perfeita compreensão do modelo ER, caso contrário, o mesmo pode ser sub-utilizado e/ou
                      gerar implementações incoerentes com a realidade.
                              Ainda assim, o MER tem poder de expressão limitado, pois este apresenta apenas
                      algumas propriedades de um BD. Isto porque sua notação gráfica é pouco poderosa,
                      fazendo com que propriedades adicionais devam ser anotadas à parte. Além disso, o MER
                      é inadequado para expressar restrições de integridade (regras de negócio). Vamos dar um
                      exemplo dessa limitação, a seguir.
                               Por exemplo, suponha o autorrelacionamento “Pessoa casa com Pessoa” expresso
                      na Figura 44. Temos que uma pessoa casa com apenas outra pessoa. E no relacionamento,
                      uma faz o papel de marido e o outro de esposa. Até aí tudo bem, não é? Já vimos essa
                      explicação para o autorrelacionamento. O problema é que o modelo não deixa explícita a
                      restrição que uma pessoa só pode fazer parte de um único relacionamento, ou seja, só pode
                      existir um relacionamento de casamento por vez. Como assim? Sem essa restrição, uma
                      pessoa pode estar envolvida em mais de um relacionamento do tipo “casa”. Por exemplo,
                      suponha que exista um relacionamento entre a pessoa p1 e a pessoa p3 (p1 é casada com
                      p3). Pelo diagrama, nada impede que também exista um relacionamento entre p3 e p6 (p3
                      é casada também com p6) e outro relacionamento entre p6 e p8 (p6 é também casada com
                      p8). Assim como, só pelo diagrama, nada impede que uma pessoa possa ser casada com ela
                      mesma, por exemplo, p5 ser casada com p5 (vide Figura 45), o que viola completamente a
                      realidade.




44
Banco de Dados




                      Figura 44 - Autorrelacionamento Pessoa Casa Pessoa




  Figura 45 - Sem restrições de integridade expressas no diagrama, podem haver relacionamentos
                                           inconsistentes



         Vamos dar outro exemplo dessa violação. Suponha o autorrelacionamento
“Empregado supervisiona Empregado” (vide Figura 46). Só pelo diagrama não seria possível
restringir que um subalterno supervisionasse seu superior. Assim, podeira ocorrer de um
empregado E1 supervisonar um empregado E3, esse mesmo empregado E3 supervisonar
o empregado E5 e esse empregado E5 supervisionar o empregado E1 (vide Figura 47).
Isso violaria a integridade do relacionamento, porque como o mais subalterno poderia
supervisionar o superior de todos? Esses são alguns exemplos de restrições que não são
representadas no MER.




             Figura 46 - Autorrelacionamento “Empregado supervisiona Empregado”




                                                                                                                  45
Banco de Dados




                                 Figura 47 - Outro exemplo de relacionamentos sem checagem de restrições



                              Diferentes modelos ER podem ser equivalentes. Modelos equivalentes expressam
                      a mesma abstração da realidade (formas diferentes de modelar, mas que possuem o
                      mesmo significado). Para fins de projeto de BD, dois modelos ER são equivalentes se geram
                      o mesmo esquema lógico de BD (vamos estudar sobre isso no próximo capítulo). Vamos
                      dar um exemplo. Suponha o enunciado “Em uma clínica, um médico pode consultar zero
                      ou mais pacientes. E um paciente pode ser consultado por um ou mais médicos. Deve ser
                      mantido um histórico das consultas feitas pelo paciente, armazenando a data e hora em que
                      a consulta ocorreu. Mesmo porque o mesmo paciente pode se consultar várias vezes com
                      o mesmo médico.” Esse enunciado poderia ser modelado de duas formas: com a consulta
                      sendo um relacionamento (vide Figura 48) e com a consulta sendo uma entidade (vide
                      Figura 49). Em ambos os modelos a realidade estaria correta e bem modelada, apesar dos
                      modelos serem diferentes, pois existe uma equivalência entre eles.




                                         Figura 48 - Consulta modelada como um relacionamento




                                            Figura 49 - Consulta modelada como uma entidade


46
Banco de Dados




                       Transformação de Relacionamento n:n em Entidade


 Há variantes da abordagem ER, que ou excluem completamente o uso de relacionamentos n:n, ou
 excluem apenas os relacionamentos n:n que têm atributos.


 Para transformar um relacionamento n:n em uma entidade, você deve representar o relacionamento
 como uma nova entidade e relacionar essa nova entidade criada às entidades que originalmente
 participavam do relacionamento. Por exemplo, na Figura 49, a entidade CONSULTA foi originada
 do relacionamento CONSULTA da Figura 48. E essa nova entidade é relacionada às entidades
 anteriormente existentes (MEDICO e PACIENTE).


 A nova entidade criada terá como identificador os identificadores das entidades que originalmente
 participavam do relacionamento e os atributos que eram identificadores do relacionamento
 original (caso esse tivesse atributos identificadores). Com isso na Figura 49, veja que o atributo
 data/hora continua sendo atributo identificador.


 E quanto à cardinalidade? Nos relacionamentos em que participa a cardinalidade da entidade
 criada é sempre (1,1). Ou seja, do lado de MEDICO e PACIENTE, a cardinalidade continua fica (1,1).
 Já as cardinalidades das entidades que eram originalmente associadas pelo relacionamento são
 transcritas ao novo modelo. Ou seja, as cardinalidades previamente existentes ficam perto da nova
 entidade criada. Assim, no exemplo, um médico realiza 0 ou mais consultas e um paciente participa
 de uma ou mais consultas (para ser paciente ele tem de ter participado ao menos de uma).


         Um modelo ER pode ser usado como entrada a uma ferramenta CASE5. Ou seja, a
                                                                                                                 Saiba Mais
partir do desenho do MER feito em uma ferramenta CASE, pode-se gerar o modelo lógico e
posteriormente, o modelo físico do BD (ou, pelo menos, os scripts para fazer isso).                        5
                                                                                                             Ferramentas
                                                                                                           CASE (do inglês
                                                                                                           Computer-Aided
Critérios para Construção do Modelo ER                                                                     Software Engineering)
                                                                                                           são ferramentas
                                                                                                           automatizadas
        Para iniciar a construção do MER, geralmente, algumas dúvidas surgem, tais como:                   que tem como
                                                                                                           objetivo auxiliar o
qual elemento (entidade, atributo, relacionamento,...) da linguagem ER é o mais apropriado                 desenvolvedor de
para representar uma específica abstração da realidade? Para responder essa pergunta não                   sistemas em uma ou
se deve observar um objeto isoladamente. Deve-se procurar observar o contexto dentro do                    várias etapas do ciclo
                                                                                                           de desenvolvimento
qual o objeto aparece, assim, você terá uma ideia melhor de como representá-lo. Além disso,                de software. No caso,
o próprio desenvolvimento do modelo e o aprendizado sobre a realidade irão refinando e                     ajudar no projeto e
aperfeiçoando o modelo, no decorrer do tempo. Por isso, lembre-se a representação de um                    criação do banco de
                                                                                                           dados.
objeto está sujeita a alteração durante a modelagem (você pode mudar de ideia, a medida
que compreende melhor o problema).
        Para ajudar você nas suas modelagens, vamos agora fornecer algumas dicas e
reflexões sobre os pontos de dúvida mais comuns.

        Representar como Atributo ou como Entidade?

        Na descrição dos problemas, pode haver ocasiões onde você ficará em dúvida sobre
como modelar determinado elemento. Por exemplo, como modelar a cor de um automóvel?
Seria melhor representar a cor como atributo ou como entidade? (vide Figura 50).




                                                                                                                             47
Banco de Dados




                                             Figura 50 - Cor como atributo ou como entidade?



                              Para ajudar a decidir, vamos estabelecer alguns critérios:

                          »   Se o elemento estiver vinculado a outros elementos, o elemento deverá ser
                              representado como Entidade. Vamos dar exemplos de vínculo. Suponha que você
                              precise saber o fabricante da cor do automóvel, a cor precisaria se relacionar com
                              outra entidade chamada Fabricante, logo, ela teria de ser representada como uma
                              entidade. Se você precisasse saber o código da cor ou em que período a cor está
                              disponível para venda, você precisaria que a cor fosse representada como uma
                              entidade que teria esses atributos (código e periodoDisponibilidade).
                          »   Caso você não precisasse saber nenhuma informação adicional sobre o elemento,
                              ele deve ser representado como Atributo. Por exemplo, se você realmente só quer
                              saber a cor do automóvel e nada mais, a cor é um atributo da entidade automóvel.

                              Representar como Atributo ou como Generalização/Especialização?

                             Em alguns casos, você vai ficar em dúvida se um elemento deve ser representado
                      como atributo ou se ele dá origem a uma generalização/especialização. Por exemplo, como
                      modelar a função (categoria funcional) de um empregado? (vide Figura 51).




                                Figura 51 - Representar como atributo ou como generalização/especialização



                              Para ajudar a decidir, o critério é semelhante ao anterior:

                          »   Se sabe-se que o elemento a ser especializado possui propriedades particulares
                              ou vai precisar se relacionar com outros elementos, você deve representá-lo
                              como Entidade. Por exemplo, qual o CREA dos empregados que tem categoria
                              funcional Engenheiro? Logo, precisaria haver uma especialização de EMPREGADO
                              chamada ENGENHEIRO e esta entidade teria o atributo CREA. Outro exemplo, é
                              que, talvez, pela modelagem da sua empresa, você precisasse saber o número da
                              carteira de motorista e a data da expiração da mesma para aqueles empregado que
                              exercessem o cargo de MOTORISTA. Nesse caso também, motorista deveria ser uma


48
Banco de Dados



        especialização da entidade EMPREGADO. Deveria ser uma especialização porque
        você não precisaria saber a carteira de motorista ou a expiração dela no caso de
        qualquer outra categoria funcional (para que saber esses dados de um engenheiro,
        por exemplo?).
    »   Caso você não precisasse saber nenhuma informação adicional sobre o elemento,
        nem ele vai se relacionar com nenhuma outra entidade, ele deve ser representado
        como Atributo.
         Essa é uma forma de evitar atributos opcionais. Porque, no geral, atributos
opcionais indicam subconjuntos de entidades que são modelados mais corretamente
através de especializações. Por exemplo, sem o uso de especialização, para saber o CRM
do empregado se ele for um médico, o CREA do empregado se ele for um engenheiro ou os
dados da carteira de motorista se ele for um motorista, teríamos vários atributos opcionais
na mesma entidade. Adicionalmente, ainda seria necessário um classificador, que no caso é
o atributo tipo do empregado (vide Figura 52). Assim, dependendo do tipo do empregado,
esse ou aquele atributo seria preenchido (atributos opcionais).
         Um problema com esse modelo, fora deixar vários atributos em branco por vez, é
que o modelo não vai expressar as combinações de preenchimento permitidas ou não (por
exemplo, preenchendo o CRM eu não devo preencher o CREA). Assim, para ficar mais claro o
preenchimento e para evitar atributos opcionais, é interessante fazer uso da generalização/
especialização. No caso do exemplo, seriam criadas as especializações MOTORISTA, MEDICO
e ENGENHEIRO (vide Figura 53).




                      Figura 52 - Uso de atributos opcionais e classificador




                                                                                                          49
Banco de Dados




                                                  Figura 53 - Uso de Generalização/Especialização



                           Evitando Atributos Multivalorados
                                    A implementação direta de um atributo multivalorado é uma limitação dos SGDBs
                           relacionais6 (não é possível de ser feita diretamente). Assim, é possível representar os
                           atributos multivalorados como entidades. E como decidir como fazer isso? Caso o atributo
                           tenha algum vínculo com outros elementos, ele deve ser representado como entidade. Caso
         Saiba Mais
                           contrário, como atributo. Vamos ao exemplo. Suponha uma entidade EMPREGADO que
                           possua os atributos multivalorados lançamento do pagamento e dependente (vide Figura
6
 Essa limitação não
existe nos SGBDR-O
                           54). Se for importante guardar informações sobre os dependentes (por exemplo, a data de
(Objeto-Relacional) ou     nascimento e o nome), esse atributo multivalorado deverá ser representado como entidade.
SGBDOO (Orientado a        Se precisarmos saber o valor do lançamento do pagamento e de que tipo foi o lançamento,
Objetos).
                           esse também deverá ser representado como uma entidade (vide Figura 55). Agora, em alguns
                           casos, o atributo não vai ter nenhum vínculo com nenhum outro elemento. Logo, ele pode
                           continuar sendo representado como atributo multivalorado e ser tratado posteriormente.
                           Por exemplo, o número do telefone de uma pessoa é um atributo multivalorado que não
                           tem relação com nenhum outro elemento, logo pode ser representado dessa forma (vide
                           Figura 56).




                                                 Figura 54 - Entidade com atributos multivalorados




    50
Banco de Dados




              Figura 55 - Atributos multivalorados representados como entidades




                   Figura 56 - Entidade com atributo multivalorado telefone




Criando o Diagrama ER
        Após realizar as entrevistas com o cliente e/ou usuário(s) para determinar suas
necessidades de informação e, com isso, tendo definido qual o problema a ser resolvido,
então é hora de começar a desenhar o diagrama ER. Apesar de não existir uma receita de
bolo unanimente aceita, é possível dar uma ideia de roteiro.

    1. Leia o problema (minimundo traçado) várias vezes, para compreendê-lo. Depois,
       faça uma leitura tentando identificar entidades, relacionamentos e atributos. Há
       alguma dica para isso? Há sim. Geralmente, dado um texto descrevendo o banco
       de dados a ser projetado: a presença de um substantivo usualmente indica uma
       entidade (ex: nota fiscal, pessoa, empregado, livro, etc). A presença de um verbo é
       uma forte indicação de um relacionamento (ex: consultar, contratar, supervisionar,
       etc). Um adjetivo, um complemento ou uma característica de um substantivo
       (entidade) é uma forte indicação de um atributo (ex: nome, valor, preço, cor,
       número, etc). Isto não é regra, pois existem relacionamentos que não são bem
       expressos por verbos. Quando isto ocorrer, em geral, une-se os nomes das entidades


                                                                                                         51
Banco de Dados



                              para dar nome ao relacionamento. Por exemplo: cliente_conta, transação_conta.
                          2. Nessa identificação, procure primeiro pelas entidades. Nem todo substantivo é
                             entidade. Descarte aquele que só aparecem uma vez na descrição do problema (não
                             se relacionam com nada), os que não possuem nenhuma característica descrita ou
                             aqueles que só servem para entendimento do problema, mas não são relevantes
                             para resolvê-lo.
                          3. A seguir, procure pelos relacionamentos. Geralmente são indicados pelos verbos
                             que indicam relação entre os substantivos. Geralmente, devemos tentar formar
                             uma sentença do tipo “entidade verbo entidade”. Por exemplo, “Cliente possui
                             Conta”, “Empregado alocado Projeto”. Nessa descoberta dos relacionamento, você
                             deve procurar identificar se é um relacionamento binário ou ternário. Se existe
                             algum relacionamento identificador (aquele entre uma entidade forte e outra
                             fraca) e se haverá relacionamento com alguma entidade associativa (para evitar
                             relacionamento entre relacionamentos).
                          4. Descobertos os relacionamentos, procure determinar a cardinalidade mínima e
                             máxima deles. Geralmente, haverá alguma indicação no enunciado do problema.
                             Ex: “um médico pode consultar vários pacientes e um paciente pode ser consultado
                             por vários médicos”. Isso vai indicar um relacionamento n:n entre as entidades
                             PACIENTE e MEDICO.
                          5. Na sequência, procure pelos atributos. Lembre-se, os atributos serão os elementos
                             que caracterizam as entidades e que são relevantes para representação do problema.
                             Procure, também, entre esses atributos indicar o atributo identificador (aquele que
                             vai servir para identificar aquela entidade unicamente). Adicionalmente, busque
                             determinar se há algum atributo nos relacionamentos (geralmente, atributos
                             temporais, de quando é importante guardar histórico dos acontecimentos ou algo
                             que caracterize o relacionamento).
                          6. Por fim, faça uma revisão no problema e no diagrama e veja se alguma coisa pode
                             ser melhorada (veja os critérios do começo desse capítulo). Veja, também, se há
                             alguma generalização/especialização que possa ser feita.
                              Alguns cuidados devem ser tomados durante essa criação do DER:

                              »   Um atributo não pode ter outros atributos associados, de modo que se forem
                                  encontrados (em sua aplicação) significa que não se trata de um atributo, mas
                                  de uma entidade.
                              »   Uma entidade que não possua, pelo menos, um atributo além do atributo
                                  identificador ou está com sua especificação incompleta ou não se trata de uma
                                  entidade mais de um atributo.
                              »   Um relacionamento é uma associação entre entidades. A completa e perfeita
                                  representação de uma associação somente está correta se todas as entidades
                                  necessárias para a existência do relacionamento estão interligadas.
                                É importante gastar um tempo na criação do DER, porque ele será a base para tudo
                      que vem depois (modelagem lógica e física e criação do BD). Erros ocorridos nesta fase
                      acarretam graves atrasos e aumento no custo da implementação do BD e dos sistemas que
                      o utilizarão.
                              Após criada a primeira versão do DER deve-se apresentá-lo ao cliente para que
                      sejam verificados a corretude e a completude do diagrama. Há também algumas dicas que
                      você pode seguir para verificar a corretude do seu diagrama. Apresentaremo-las na seção a
                      seguir.



52
Banco de Dados



Verificação do Modelo Criado
        Uma vez construído, um modelo ER deve ser validado e verificado. A verificação é o
controle de qualidade para garantir um bom modelo. Um bom modelo ER deve:

    »   Ser completo
    »   Ser correto
    »   Ser livre de redundância
    »   Refletir o Aspecto Temporal, quando necessário
    »   Evitar entidades isoladas
        Vamos detalhar como checar cada ponto dessa, a seguir.

        Ser Correto

       O modelo deve representar, com fidelidade, a realidade e não deve conter erros de
modelagem. Quando não está correto, o modelo pode apresentar dois tipos de erros:

    »   Erros sintáticos - ocorrem quando os conceitos de modelagem ER não são
        corretamente empregados, ou seja, há erros na construção do modelo. Por exemplo,
        associar dois relacionamentos (vide Figura 57 – os relacionamentos PRESCREVE
        e CONSULTA estão associados, o que seria um erro, nestes casos deveria ter sido
        usada uma entidade associativa) ou fazer um relacionamento entre uma entidade e
        apenas um atributo de outra entidade.




            Figura 57 - Exemplo de erro sintático (associação entre relacionamentos)



    »   Erros Semânticos – ocorrem quando o modelo não retrata a realidade de forma
        consistente. Eles são mais difíceis de verificar do que os erros sintáticos. Vamos dar
        alguns exemplos de erros semânticos.
    a) Estabelecer associações incorretas ou colocar atributos em locais que não
       atendam os requisitos que foram levantados com os usuários. Suponha que
       você deseje modelar o seguinte problema “Uma pessoa pode possuir zero ou mais
       imóveis e um imóvel pode pertencer a um ou mais pessoas. É importante armazenar
       há quanto tempo cada pessoa possui o seu imóvel, lembrando que os imóveis
       podem ser vendidos e mudar de proprietário”. Um erro semântico seria colocar o
       tempo de posse na entidade imóvel (vide Figura 58). Se o problema fosse modelado
       assim, toda pessoa moraria o mesmo tempo no imóvel, mesmo que ele mudasse de
       dono. O correto seria que o tempo de posse estivesse no relacionamento POSSE.


                                                                                                             53
Banco de Dados



                         Dessa forma, a cada novo dono, o tempo de posse seria diferente.




                                 Figura 58 - Exemplo de Erro Semântico - Atributo no lugar errado



                      b) Representar um mesmo elemento, ora como entidade, ora como atributo. Por
                         exemplo, na Figura 59, o elemento UNIDADES-FEDERAÇÃO está sendo representado
                         como atributo da entidade VEICULO e, também, como uma entidade no mesmo
                         diagrama. O correto seria escolher a melhor representação e mantê-la em todo
                         diagrama. No caso, como é necessário armazenar informações sobre as unidades da
                         federação (tais como sigla e nome), elas seriam melhor representadas no diagrama
                         como entidade.




                                             Figura 59 - Exemplo de Erro Semântico
                                  Elemento representado ora como entidade, ora como atributo


54
Banco de Dados



    c) Usar o número incorreto de entidades em um relacionamento ou posicionar
       uma entidade no local errado. Geralmente, esse erro ocorre quando o problema
       não foi bem compreendido. Por exemplo, suponha que você quer modelar uma
       locadora de DVDs. Na locadora existe, de cada filme, 1 ou mais DVDs (como se
       fossem cópias do mesmo filme). E cada DVD é de apenas um filme. Cada um desses
       filmes possui uma categoria. Na Figura 60, vemos que a categoria foi inicialmente
       representada como uma entidade fazendo parte de um relacionamento ternário.
       Essa representação estaria equivocada. Ela representaria que apenas a cada vez
       que um filme fosse associado a uma cópia de DVD é que seria associada uma
       categoria a ele. Porém, isso é um erro. Pois, todo filme possui uma categoria (vide
       a segunda representação na Figura 60), independente da quantidade de cópias de
       DVD existentes na locadora.




                Figura 60 - Exemplo de Erro Sintático - Entidade Mal Posicionada



        Outro erro ainda poderia ser a colocação de cardinalidades erradas nos
relacionamentos, também consequência da má interpretação do problema.

        Ser Completo

          O Modelo deve expressar todos os requisitos do usuário. Ou seja, nada do que
seja necessário para resolver o problema em questão deve ser esquecido, deve deixar
de ser representado no modelo. Essa verificação só pode ser feita por um especialista do
domínio. Ou seja, por alguém que faça parte do cliente e entenda bem do problema a ser
resolvido. Por isso mesmo, é importante envolver o usuário/cliente do projeto nesta etapa
inicial. Adicionalmente, podemos fazer alguns questionamentos para ajudar a verificar a
completude do modelo, tais como:

    »   Os dados que devem ser obtidos a partir do BD estão presentes? São possíveis de
        serem obtidos a partir do modelo criado?
    »   Todas as consultas necessárias poderão ter resposta apenas com os elementos que
        fazem parte do modelo criado?


                                                                                                         55
Banco de Dados



                              Essas perguntas podem ajudar em uma avaliação mais geral, mas realmente, para
                      obter uma avaliação mais precisa, é necessário o especialista do domínio.

                              Ser Livre de Redundâncias

                             O Modelo ER deve ser mínimo, ou seja, não deve conter duplicidades ou
                      redundâncias. E quais tipos de redundâncias seriam essas? As mais comuns de acontecerem
                      são:

                          »   Relacionamentos redundantes – ocorre quando um relacionamento é
                              desnecessário. Seu resultado pode ser obtido através de outroas relacionamentos.
                              Ou seja, é possível retirá-los do modelo ER, sem que haja perda de informação no
                              BD.
                              Por exemplo, vide a Figura 61. Existe um relacionamento entre as entidades DEPTO
                              e MAQUINA chamado LOCALIZA DEPTO, para especificar em qual departamento a
                              máquina está alocada. Por causa desse relacionamento, o relacionamento LOCALIZA
                              FABR que indica em que fábrica a máquina está alocada é redundante. Isso porque
                              se se sabe em que fábrica o departamento está (relacionamento entre FABRICA e
                              DEPTO), e se sabe em que departamento a máquina está (relacionamento entre
                              DEPTO e MAQUINA), logo, se sabe onde a máquina está.




                                           Figura 61 - Exemplo de relacionamento redundante



                          »   Atributos redundantes – ocorre quando acabamos criando atributos
                              desnecessários no diagrama. Ou porque esses atributos são deriváveis ou porque
                              já estão representados de alguma forma no diagrama (por exemplo, em uma
                              entidade relacionada). Vamos dar um exemplo. Na Figura 62, o atributo código do
                              departamento da entidade EMPREGADO é redundante, porque esse código poderia
                              ser obtido na entidade DEPARTAMENTO, com a qual a entidade EMPREGADO
                              está relacionada (vide atributo código na entidade DEPARTAMENTO). Também, o
                              atributo no. de empregados é um atributo redundante porque ele expressa um valor


56
Banco de Dados



        que pode ser derivado. Como? Contando quantos empregados estão relacionados
        ao departamento, seria possível obter o número de empregados do departamento,
        não necessitando existir um atributo para esse fim.




                        Figura 62 - Exemplo de Atributos Redundantes




              Atenção


  Algumas vezes, por questões de performance, um modelo ER pode conter redundância. É a
  chamada “redundância controlada” de dados. Nesses casos, a redundância deve ser muito bem
  documentada para não parecer um erro.



        Refletir Aspecto Temporal, quando Necessário

         Algumas vezes, determinadas partes do modelo podem precisar possuir uma
espécie de histórico, porque certas aplicações exigem que o BD guarde o histórico dos
dados (por motivos legais, por necessidade de auditoria ou de possuir dados históricos
que ajudem na tomada de decisão). Por exemplo, uma empresa pode desejar guardar um
histórico do valor do salário pago a um funcinário no decorrer dos anos. Ou uma imobiliária
pode desejar armazenar o período em que cada pessoa ficou em determinado imóvel
alugado. Para criar esse histórico, precisamos identificar os dados temporais, ou sejam,
aqueles dados que mudam ao longo do tempo, de acordo com o problema a ser resolvido.
Esses dados temporais podem ser: atributos ou relacionamentos. Vamos dar uma olhada e
ver exemplos de cada um.

    »   Guardando histórico de atributos – quando desejamos guardar o histórico de
        um atributo, ele deve ser transformado em entidade fraca vinculada à entidade a
        qual pertencia, tendo como identificador um atributo do tipo data. Vamos dar um
        exemplo. Imagine que a empresa precisa guardar o histórico dos salários de seus
        empregados. Se o salário fosse representado apenas como um atributo da entidade
        EMPREGADO (Figura 63 – lado esquerdo), seria guardado apenas um salário. Se o
        salário fosse atualizado, o novo valor sobreporia o valor anterior. Para que o valor
        anterior não fosse perdido, o salário teria de ser transformado em uma entidade
        (entidade fraca com relação à entidade EMPREGADO) e teria como identificador

                                                                                                               57
Banco de Dados



                              (atributo com bolinha preta) a data (vide Figura 63 – lado direito). Assim, cada
                              salário cadastrado, seria cadastrado com uma data diferente, dessa forma, o valor
                              anterior do salário não seria perdido.




                                            Figura 63 - Guardando histórico do atributo salário



                          »   Guardando histórico de relacionamentos – quando desejamos guardar o
                              histórico dos valores de um relacionamento, o relacionamento deverá passar a
                              cardinalidade n:n e um atributo data deverá passar a fazer parte do identificador do
                              relacionamento. Vamos dar o exemplo de três casos que podem ocorrer.
                               Caso 1: Relacionamento 1:1 – Suponha um enunciado onde, em uma empresa,
                      cada empregado é alocado em um computador e cada computador é alocado, por vez,
                      para apenas um empregado. Essa representação seria feita com a modelagem expressa
                      na Figura 64 – lado esquerdo. Ou seja, com em um relacionamento 1:1 entre as entidades
                      EMPREGADO e COMPUTADOR. Porém, se a empresa desejasse armazenar o histórico de
                      alocações do computador aos empregados, seria necessário ter um atributo data como
                      parte do identificador do relacionamento ALOCA e, o relacionamento passaria a ser n:n. Por
                      que mudar a cardinalidade para n:n? Porque agora seria possível que, dependendo da data,
                      um computador pudesse estar alocado a vários empregados diferentes (vide Figura 64 –
                      lado direito). E um empregado pudesse estar usando computadores diferentes, dependendo
                      da data.




                                     Figura 64 - Guardando histórico de um relacionamento que era 1:1


58
Banco de Dados



         Caso 2: Relacionamento 1:n – Suponha um enunciado onde, em uma empresa,
cada empregado é alocado para trabalhar em um projeto e em um projeto trabalham N
empregados. De cada empregado deve ser armazenado o nome do mesmo e a função que
ele desempenha no projeto. Para esse enunciado, teríamos a modelagem da Figura 65 – lado
esquerdo, onde há as entiddades EMPREGADO e PROJETO associadas pelo relacionamento
Trabalha. A entidade EMPREGADO teria dois atributos nome e função. Essa modelagem
não permite guardar o histórico de em quais projetos um empregado já trabalhou ou
que funções desempenhou nesses projetos (até mesmo no mesmo projeto, porque, às
vezes, em um mesmo projeto, o empregado pode desempenhar funções diferentes em
épocas diferentes). Logo, se fosse necessário armazenar esse tipo de histórico, teríamos,
novamente, que transformar o relacionamento em n:n e colocar um atributo data como
identificador do relacionamento (vide Figura 65 – lado direito). Além disso, como agora o
empregado pode trabalhar em vários projetos ou mais de uma vez (em épocas diferentes)
no mesmo projeto, o atributo função deveria passar a ser atributo do relacionamento
trabalha (e não mais da entidade EMPREGADO).




               Figura 65 - Guardando histórico em um relacionamento que era 1:n



         Caso 3: Relacionamento n:n – Suponha um enunciado onde um aluno cursa várias
disciplinas e uma disciplina pode ser cursada por vários alunos. Esse problema poderia
ser representado pelas entidades ALUNO e DISCIPLINA, assoaciados pelo relacionamento
CURSA. O relacionamento poderia até ter um atributo data para indicar quando o aluno
cursou a disciplina (vide Figura 66 – lado esquerdo). Porém, essa modelagem não permitiria,
por exemplo, que um aluno cursasse mais de uma vez a mesma disciplina (ou seja, ele não
poderia ser reprovado e repetir a disciplina). Em outras palavras, essa modelagem não
permitiria guardar o histórico de um aluno com relação a uma disciplina. Para que isso
se tornasse possível, como o relacionamento já é n:n, bastaria tornar o atributo data, um
atributo identificador do relacionamento (vide Figura 66 – lado direito).




                                                                                                          59
Banco de Dados




                                         Figura 66 - Guardando histórico em um relacionamento n:n


                       Em resumo...


                       Para adicionar o aspecto temporal a uma modelagem, se a mesma envolve relacionamentos
                       1:1 ou 1:n, devemos tornar esses relacionamentos n:n e adicionar um atributo data como
                       identificador do relacionamento.


                       Se o relacionamento já for n:n, devemos adicionar apenas um atributo data como identificador
                       do relacionamento.


                              Evitar Entidades Isoladas

                               Uma entidade isolada é uma entidade que não apresenta nenhum relacionamento
                      com outras entidades. A ocorrência desse tipo de entidade, a princípio é incorreta e, na
                      prática, em modelos é rara e deve ser conferida, para verificar se não foi esquecido algum
                      relacionamento.
                               Uma entidade que muitas vezes aparece isolada é aquela que modela a
                      organização na qual o sistema implementado pelo BD está embutida. Por exemplo, se se
                      está desenvolvendo um sistema para uma empresa e se deseja armazenar os dados dessa
                      empresa para consulta posterior, ela pode ser modelada como uma entidade isolada
                      (vide Figura). Por que isso? Porque a empresa seria única, seria aquela que contratou o
                      desenvolvimento ou comprou o sistema. Só irá ser cadastrada uma única empresa por vez.
                      Assim, não faz sentido relacionar ela no diagrama a nenhuma outra entidade, uma vez que
                      haverá uma única inclusão de dados e não irá existir mais de uma ocorrência da entidade
                      empresa.




                                      Figura 67 - Exemplo de Entidade Isolada modelando a Organização




                                      Atenção


                        Outra situação que merece ser investigada é o caso de entidades sem atributos. Geralmente,
                        toda entidade deve ter, ao menos o atributo identificador.




60
Banco de Dados



Considerações Finais
        Agora que você já aprendeu a simbologia do DER e estudou nesse capítulo várias
dicas de como desenhar o MER e verificar o modelo criado, resta a você praticar e praticar
muito, lembrando sempre da importância dessa etapa de modelagem conceitual para o
projeto do banco de dados como um todo. Logo, mãos à obra!


             Conheça Mais


        As referências para esse capítulo são as mesmas do capítulo anterior, pois, na
verdade, continuamos no assunto modelagem conceitual. Apenas detalhamos mais como
fazer essa modelagem. Agora, não esqueça, um dos livros mais interessantes sobre o
assunto é justamente o do professor Carlos Heuser: HEUSER, CARLOS ALBERTO. Projeto De
Banco De Dados – Série Livros Didáticos, V.4. Bookman Companhia Ed., 6ª Edição – 2009.
Adicionalmente, os links a seguir podem ser úteis:
        Modelagem de Dados - Metodologia para Modelar um Banco de Dados.

        http://www.virtual.epm.br/material/tis/curr-bio/bdados/teste.htm
        Conceitos básicos de modelagem de dados

        http://www.macoratti.net/cbmd1.htm
        Modelagem de dados, uma visão geral

        http://www.plugmasters.com.br/sys/materias/94/1/Modelagem-de-Dados-1---
        Vis%E3o-Geral




             Aprenda Praticando


    1) Baseado nas recomendações vistas neste capítulo, apresente um diagrama ER que
       modele mais precisamente a realidade apresentada na figura a seguir. Explique no
       que seu diagrama é mais preciso que o mostrado na figura a seguir.




        Se olharmos a figura a ser avaliada veremos que ela apresenta alguns problemas
de modelagem que podem ser sanados com algumas modificações no diagrama. Vamos a
esses problemas:

    »   Atributos opcionais devem ser evitados, porque, no geral, eles indicam
        subconjuntos de entidades que são modelados mais corretamente através de
        especializações/generalizações. No caso da figura, os atributos CPF, nome, sexo e


                                                                                                         61
Banco de Dados



                              data de nascimento deveriam passar a pertencer a clientes do tipo Pessoa Física,
                              enquanto que CNPJ e razão social deveriam pertencer a clientes do tipo Pessoa
                              Jurídica. Gerando assim, a especialização.
                          »   O atributo telefone é multivalorado e atributos multivalorados não são bem vindos
                              em modelagens relacionais por se ter dificuldade de implementação do mesmo.
                              Dessa forma, atributos multivalorados quando possuem características próprias
                              ou quando têm a necessidade de se relacionar com outras entidades, podem
                              ser transformados em entidades. Por isso, vamos supor que no nosso problema
                              gostaríamos de armazenar algumas informações sobre o telefone, tais como: o
                              DDD, o número do telefone e o tipo do telefone (residencial, comercial, celular ou
                              para recados). Dessa forma, o atributo multivalorado poderia ser tranformado em
                              entidade.
                              Veja na figura a seguir o diagrama resultante das melhorias feitas.




                          2) Crie um diagrama entidade-relacionamento para um Sistema de Controle
                             Acadêmico fictício, a partir do problema especificado a seguir.

                       Sistema para controle acadêmico fictício


                       Cada disciplina possui exatamente um, e somente um, departamento responsável, o qual pode ser
                       responsável por muitas disciplinas, inclusive nenhuma.


                       Uma disciplina pode possuir diversas disciplinas como pré-requisitos, inclusive nenhuma. Uma
                       disciplina pode ser pré-requisito de muitas disciplinas, inclusive nenhuma.


                       Uma disciplina pode aparecer no currículo de muitos cursos (inclusive nenhum) e um curso pode
                       possuir muitas disciplinas em seu currículo (inclusive nenhuma)


                       Um aluno está inscrito em exatamente um, e somente um, curso e um curso pode ter muitos
                       alunos inscritos, inclusive nenhum.

                               O primeiro passo para resolver esse problema é dar uma leitura do enunciado
                      como um todo, para ter ideia do problema sendo tratado. Depois, você vai tornar a ler mas,
                      agora, parando em cada parágrafo e tentando desenhar o que esse parágrafo expressa em
                      um diagrama E-R. À medida que vai desenhando, você pode ir juntando os pedaços do
                      diagrama (é só não repetir entidades ou relacionamentos citados, ir desenhando os novos
                      requisitos indicados ligando ao que já estiver desenhado). Vamos dar alguns exemplos de
                      como ir fazendo isso, antes de mostrar como ficaria o diagrama como um todo. Vamos ao
                      primeiro parágrafo:

62
Banco de Dados



        Cada disciplina possui exatamente um, e somente um, departamento responsável,
o qual pode ser responsável por muitas disciplinas, inclusive nenhuma7.
                                                                                                            Saiba Mais
         Desse parágrafo podemos tirar que existem duas entidades: DEPARTAMENTO e
DISCIPLINA, que estão relacionadas. Como a disciplina possui exatamente um, e somente                 7
                                                                                                        Sempre que se
um, departamento, a cardinalidade de DISCIPLINA para DEPARTAMENTO é (1,1). Como cada                  puder ter nenhuma
                                                                                                      ocorrência, isso
departamento pode ter muitas disciplinas, inclusive nenhuma, isso já indica a cardinalidade
                                                                                                      quer dizer que a
(0,n). Dessa forma, a primeira parte do diagrama seria modelada como segue:                           cardinalidade mínima
                                                                                                      do relacionamento é
                                                                                                      zero.




        Vamos ao segundo parágrafo:

 Uma disciplina pode possuir diversas disciplinas como pré-requisitos, inclusive nenhuma. Uma
 disciplina pode ser pré-requisito de muitas disciplinas, inclusive nenhuma.

         Como o pré-requisito de uma disciplina é também uma disciplina, esse parágrafo
já dá a indicação de que vamos precisar de um autorrelacionamento. Como a entidade
DISCIPLINA já está desenhada no diagrama, o que você vai fazer é acomplar o novo
componente no diagrama que temos até agora. Dessa forma, criamos o relacionamento
preRequisito que tem cardinalidade (0,N). Ou seja, uma disciplina tem 0 ou mais pré-
requisitos e uma disciplina pode ser pré-requisito de 0 ou mais disciplinas.




        Vamos ao terceiro parágrafo:

 Uma disciplina pode aparecer no currículo de muitos cursos (inclusive nenhum) e um curso pode
 possuir muitas disciplinas em seu currículo (inclusive nenhuma)

         Deste parágrafo tiramos que uma disciplina está relacionada com um curso (ou
currículo do curso, se desejar). E o relacionamento, pelo enunciado é (0,N) de ambos os
lados (um curso pode ter zero ou mais disciplinas e uma disciplina pode fazer parte de zero
ou mais cursos). Assim, ficaríamos com o seguinte diagrama:




                                                                                                                       63
Banco de Dados



                              Finalmente, o último parágrafo:

                       Um aluno está inscrito em exatamente um, e somente um, curso e um curso pode ter muitos
                       alunos inscritos, inclusive nenhum.

                               Deste parágrafo, podemos deduzir um relacionamento entre a entidade ALUNO e a
                      entidade CURSO. Sendo que um aluno tem um relacionamento de cardinalidade (1,1) para
                      com o curso e o curso tem cardinalidade (0,N) para com aluno (ele pode ter zero ou mais
                      alunos). Assim, o diagrama ficaria assim:




                              Claro que você poderia dar outros nomes aos relacionamentos, visto que eles não
                      são especificados no enunciado, mas deduzidos das relações descritas no texto. Também, a
                      forma de desenhar o diagrama poderia ser diferente (o formato do diagrama, você poderia
                      desenhar em outra ordem). Apenas as entidades e as cardinalidades não poderiam mudar.




                                    Atividades e Orientações de Estudo


                               Agora é a sua vez de fazer as atividades! Lembre, praticar é muito importante para
                      fixar o conteúdo estudado!

                              Atividades Práticas

                                Resolva as atividades a seguir em um documento texto e poste o mesmo no
                      ambiente virtual, no local indicado. Essa atividade é para ser realizada em DUPLA (escolha
                      seu companheiro de trabalho!) e fará parte da avaliação somativa de vocês. Para desenhar
                      os diagramas, procure utilizar a ferramenta BR-Modelo e copie e cole os diagramas no
                      documento texto. Outra opção é compactar o documento texto (doc) e os arquivos gerados
                      pelo BR-Modelo (ele gera arquivos XML) e postar o arquivo compactado no ambiente
                      virtual. Fica a critério da equipe qual das opções utilizar.

                          1) Desenhe no BR-Modelo o MER para a seguinte descrição:

                       Uma oficina mecânica deseja criar um sistema de informação para controlar os trabalhos realizados
                       pelos seus mecânicos.


                       Quando um automóvel chega à empresa, deve ser anotado o seu modelo, ano, placa. Todo


64
Banco de Dados



automóvel pertence a um cliente que possui um nome e um endereço. Os clientes podem ser
pessoas físicas ou jurídicas. Se o cliente é pessoa física então deve ser guardado o número do seu
RG e seu CPF. Já se ele é pessoa jurídica deve ser guardado o número do seu CNPJ e o seu nome
fantasia.


O automóvel será então consertado por um mecânico que é o responsável por este. Os mecânicos
da empresa trabalham no sistema de comissão e para cada mecânico deve ser anotado o seu
número, nome, endereço e sua especialidade.


A comissão é paga por cada conserto que este realiza, e para o conserto devem ser guardados sua
data, sua descrição e o valor deste.

   2) Usando a ferramenta BR-Modelo, faça o modelo E-R para a seguinte descrição:

Uma empresa cinematográfica possui vários cinemas em diversas localidades.


Cada cinema possui uma identificação única, um nome fantasia e uma capacidade de lotação. Deve-
se saber o endereço completo do cinema, o qual inclui: rua, número, bairro, município, estado e
CEP. Cada cinema possui 1 ou mais salas de exibição, das quais precisamos armazenar o nome e a
capacidade (No. de pessoas).


Cada filme é registrado com um título original, e se for filme estrangeiro, possuirá também o título
em português e o país de origem.


Os filmes possuem uma duração, um elenco (com vários atores), um ou mais diretores e podem
ser dos mais variados gêneros (ex: romance, ação, terror, etc). Os atores ou diretores de um filme
podem, obviamente, trabalhar em outros filmes, assim como o diretor de um filme pode também
ser ator neste filme ou em outros. Qualquer pessoa (ator ou diretor) possui: nº de identificação,
nome, nacionalidade e data de nascimento.


Alguns cinemas apresentam mais de um filme em cartaz por sala, dependendo do horário. Assim,
uma sala pode ter um ou mais filmes em cartaz e um filme pode estar em cartas em uma ou mais
salas. Cada vez que um filme é associado a uma sala, deve ser registrado os dias e horários de
exibição desse filme.

   3) Usando a ferramenta BR-Modelo, faça o modelo E-R para a seguinte descrição:

Uma locadora de carros possui várias filiais. Cada filial possui diversos carros para alugar.


Existem vários tipos de carro: popular, luxo, utilitário, etc. Os carros possuem código (chapa do
carro), modelo, ano, cor, chassis, km, valor do aluguel. Os clientes da locadora alugam carros.
Existem clientes especiais e clientes comuns. Os especiais possuem uma taxa de desconto e um
valor de quilometragem extra para seus aluguéis.


Para cada aluguel é emitida uma nota fiscal com a quilometragem percorrida e o valor pago pelo
aluguel. A locadora possui funcionários que trabalham nas filiais. As filiais são identificadas por
código, nome cidade, endereço e telefones.


Os clientes são identificados por código, nome, cpf, telefone, endereço, cidade. E os funcionários
são identificados por código, nome, endereço, telefone, cidade e função. Você pode acrescentar os
atributos que achar necessário.




                                                                                                                        65
Banco de Dados



                          4) Até aqui desenhamos diagramas a partir de enunciados. Vamos fazer o contrário
                             agora? Então, identifique atributos que as entidades e/ou relacionamentos podem
                             possuir e descreva em um texto, em português, o modelo ER representado na figura
                             seguir.




                                    Vamos Revisar?


                               O modelo ER é um modelo formal, não ambíguo e muito utilizado. Mesmo assim ele
                      ainda tem poder limitado de representação. Neste capítulo você estudou como desenhar
                      esse modelo (com dicas de como escolher a melhor representação) e verificar a corretude
                      do mesmo. Esse é um capítulo que merece atenção e seu conteúdo pode lhe ajudar bastante
                      a iniciar o projeto de um banco de dados. Lembre-se que a melhor maneira de “pegar o
                      jeito” para o projeto é praticar, logo, não deixe de fazer todos os exercícios deste capítulo.




66
Banco de Dados




         Capítulo 6


    O que vamos estudar neste capítulo?

    Neste capítulo, vamos estudar os seguintes temas:

»   Notações Alternativas para o MER.

    Metas

    Após o estudo deste capítulo, esperamos que você:

»   Conheça outras formas de desenhar o MER.
»   Consiga desenhar ou fazer a leitura de modelos ER em diferentes notações.




                                                                                                 67
Banco de Dados




                      Capítulo 6 – Outras Notações para o
                      MER


                                   Vamos conversar sobre o assunto?


                               Você sabia que existe mais de uma notação para o MER? Pois é! Existe sim. Na
                      verdade, desde o surgimento do MER, vários autores de livro fizeram uso de representações
                      diferentes para este modelo (diferentes graficamente e/ou semanticamente). Assim, hoje
                      temos na literatura e na prática uma ampla variedade de representações para o MER.
                      Porém, mesmo existindo variações, é importante dentro de um mesmo contexto, uma
                      mesma empresa, usar uma representação padronizada para que as pessoas da organização
                      (por exemplo, analistas e programadores) possam se comunicar. Essa escolha da notação
                      vai ser feita, muitas vezes, baseada na ferramenta CASE que for adotada para desenhar o
                      diagrama. Isso porque cada ferramenta foca, geralmente, em apenas um tipo de notação
                      (por exemplo, o BR-Modelo usa a notação de Peter Chen).



                             Até agora a notação que utilizamos foi a notação de Peter Chen. Neste capítulo,
                      vamos apresentar duas outras notações que, também, são bastante utilizadas: a notação
                      Engenharia de Informações e a notação MERISE (uma notação Europeia).



                      Notação da Engenharia de Informações
                              Também conhecida como “Pé de Galinha” ou notação James Martin, sua
                      importância é devida ao fato de ser suportada por várias ferramentas CASE. Algumas
                      características dessa notação são:

                          »   Ela dá maior ênfase à modelagem de dados;
                          »   São permitidos apenas relacionamentos binários;
                          »   Atributos aparecem exclusivamente em entidades;
                          »   Os relacionamentos passam a ser representados por uma linha, geralmente com
                              um verbo dando o significado dos relacionamentos em ambas direções;
                          »   Usa a notação gráfica de cardinalidades máximas e mínimas, conforme apresentado
                              na Figura 68.




                                          Figura 68 - Notação de Cardinalidade Máxima e Mínima



                              Na Figura 69, exemplificamos o uso dessa notação. No exemplo, temos: um

68
Banco de Dados



departamento tem um e apenas um (cardinalidades mínima e máxima) funcionário que o
gerencia. Um funcionário gerencia ZERO ou um departamento. O segundo exemplo mostra
que uma divisão possui um ou mais (N) departamentos e um departamento pertence
a uma e apenas uma divisão. No terceiro exemplo, um funcionário possui ZERO ou mais
dependentes e um dependente pertence a um e apenas um funcionário. No quarto exemplo
temos que um Funcionário trabalha em um ou mais projetos e um projeto tem trabalhando
nele um ou mais funcionários. Por fim, no último exemplo temos um autorrelacionamento
envolvendo a entidade Funcionário, onde um Funcionário grencia ZERO ou mais funcionários
e um Funcionário é gerenciado por um e apenas um funcionário.




              Figura 69 - Exemplos de uso da Notação da Engenharia da Informação



         Para que você perceba melhor a diferença dessa notação para a notação de Peter
Chen que vinha sendo utilizada, veja a Figura 70. Nela, temos primeiro a notação de Peter
Chen para representar que um PROJETO aloca zero ou mais empregados. E um EMPREGADO
está alocado em um e apenas um projeto. Logo em seguida, temos esse mesmo enunciado
representado na notação da Engenharia de Informações. Percebe a diferença?




        Figura 70 - Mudanças da Notação de Peter Chen para a Engenharia de Informações



         Nesta notação também muda a representação para a generalização/especialização.
Ela passa passa ser representada como um subconjunto(subtipo) de entidades, em outras
palavras, como um aninhamento dos símbolos de entidade. Para exemplificar, vamos supor
o seguinte problema: “A empresa X deseja criar um banco de dados para armazenar os
dados dos seus funcionários e seu afazeres. Nessa empresa um departamento lota zero
ou mais empregados e um empregado está logado em um e apenas um departamento. O
empregado pode ser um gerente, uma secretária ou um engenheiro. Se ele for um gerente,
ele vai gerenciar um ou mais empregados. E o empregado por sua vez, é gerenciado ou

                                                                                                          69
Banco de Dados



                      não por um gerente. Se o empregado for uma secretária, ele deve domintar zero ou mais
                      processadores de texto. E deve existir uma ou mais secretárias que dominem um processador
                      de texto. Se o empregado for um engenheiro, ele vai participar de zero ou mais projetos.
                      E cada projeto terá participando dele zero ou mais engenheiros.” Na notação de Peter
                      Chen, esse problema seria representado como apresentado na Figura 71. Já na notação de
                      Engenharia de Informações, ele seria representado como na Figura 72.




                                       Figura 71 - Problema representado na Notação de Peter Chen




                                Figura 72 - Problema representado na Notação da Engenharia de Informações



                              Veja que na notação da Engenharia de Informações, os subtipos (especializações)
                      gerente, secretária e engenheiro são representados como entidades internas da classe mais
                      genérica (empregado).


70
Banco de Dados



Notação MERISE
        MERISE é uma metodologia de desenvolvimento de sistemas bastante utilizada
na França e em outros países europeus. Algumas diferenças dessa notação para a de Peter
Chen são:

    »   Representa relacionamentos como elipses ao invés de losangos;
    »   Usa semântica participativa, ou seja, demonstra quantas ocorrências de uma
        entidade participa de um relacionamento. Ou seja, ela vai indicar quantas
        ocorrências da entidade. Por este motivo, as cardinalidades são expressas de lados
        opostos aos equivalentes na notação de Peter Chen (que usa semântica associativa).
         Vamos exemplificar essas diferenças. Suponha o problema “um projeto aloca zero
ou mais empregados e um empregado trabalha em um e apenas um projeto por vez”. Na
Figura 73 vemos esse problema representado tanto na notação de Peter Chen, quanto na
notação MERISE. Observe que, na notação MERISE, as cardinalidades foram invertidas.
Porque ela quer representar que uma ocorrência da entidade EMPREGADO participa
no mínimo uma e no máximo uma vez do relacionamento ALOCA. E a entidade PROJETO
participa zero ou mais vezes do relacionamento ALOCA. Veja que a forma de ler o problema
muda. Agora pensamos em participação da entidade no relacionamento e não na associação
de uma entidade com outra.




                       Figura 73 - Notação Peter Chen x Notação MERISE




Estratégias de Modelagem

       Uma estratégia de modelagem é uma sequência de passos de transformação de
modelos. Ou seja, é a definição da sequência de passos para transformar o modelo inicial
no modelo final. Alguns exemplos de estratégia são: Engenharia Reversa, Bottom-up, Top-
down e Inside-out. Porém, na prática, nenhuma das estratégias propostas na literatura
é amplamente aceita. Geralmente, se usa a combinação de diversas estratégias de
modelagem, também por se levar em consideração que o processo de construção de um
modelo é um processo incremental onde, gradualmente, o modelo vai sendo enriquecido
com novos conceitos e estes vão sendo ligados aos existentes ou os conceitos existentes vão
sendo aperfeiçoados no decorrer do tempo.
         Para definir qual a estratégia a usar na construção de um modelo ER, deve-se
identificar qual é a principal fonte de informações para o processo de modelagem. São duas

                                                                                                          71
Banco de Dados



                      as fontes de informação possíveis: as descrições de dados existentes e o conhecimento que
                      pessoas possuem sobre o sistema.


                      Fonte de Informações 1: Descrições de Dados Existentes

                               É a fonte utilizada quando se deseja obter um modelo de dados para um sistema
                      de computador que já existe ou quando são utilizadas descrições de documentos (fichas,
                      documentos fiscais, comprovantes, relatórios, etc) usados em um sistema não automatizado.
                      Nestes casos, são usadas como descrição dos dados do modelo as descrições dos arquivos
                      utilizados pelo sistema existente ou presentes nas documentações consultadas. Com esse
                      tipo de fonte de informação podem ser usadas as seguintes estratégias:

                          »   Estratégia de Engenharia reversa – onde se obtém a especificação (modelo) a
                              partir de um produto pré-existente (um sistema). Esse processo é mais fácil se for
                              usada algum tipo de ferramentas CASE (Computer Aided Software Engineering)
                              para ajudar. Muitas ferramentas de modelagem de dados existentes realizam esse
                              processo de Engenharia Reversa (ex: ERWIN).
                          »   Estratégia Bottom-up (de baixo para cima) – esta estratégia é mais usada quando
                              não há sistema automatizado. Assim, a modelagem é construída partindo de
                              descrições de dados já existentes em documentos. E a construção do modelo se dá
                              dos conceitos mais detalhados até os mais abstratos. Por exemplo, inicia-se com a
                              definição dos principais atributos, agrega-se os atributos em entidades e, por fim,
                              definem-se os relacionamentos e generalizações entre as entidades.


                      Fonte de Informações 2: Conhecimento que as Pessoas Possuem
                      do Sistema

                              É a fonte utilizada para a concepção de novos sistemas, para os quais como não há
                      descrições de dados, deve-se partir do conhecimento que as pessoas possuem do sistema
                      sendo modelado. Com esse tipo de fonte de informação podem ser usadas as seguintes
                      estratégias:

                          »   Estratégia Top-down (de cima para baixo) - consiste em partir de conceitos mais
                              abstratos (“do topo”) e ir, gradativamente, refinando-os em conceitos mais
                              detalhados. Por exemplo, identificam-se entidades genéricas, depois os atributos
                              dessas entidades, a seguir, definem-se os relacionamentos entre as entidades
                              identificadas, os atributos dos relacionamentos (se for o caso) e, por fim, verifica-
                              se a necessidade de se criar generalizações/especializações. Assim, é possível
                              perceber que essa estratégia é inversa à estratégia bottom-up. Uma sequência de
                              passos utilizada para obter um modelo através da estratégia top-down pode ser:
                              1) Constroe-se um modelo pouco detalhado, com entidades, relacionamentos,
                                 hierarquias (especializações/generalizações), atributos de entidades
                                 e relacionamentos (destacando os identificadores) e considerando as
                                 necessidades de levar em conta o aspecto temporal. Porém, sem o domínio
                                 dos atributos e as cardinalidades mínimas de relacionamentos (modelagem
                                 superficial).
                              2) Complementa-se o modelo com os domínios dos atributos e as cardinalidades
                                 mínimas dos relacionamentos (modelagem detalhada). Adicionalmente, para
                                 complementar o MER, especificam-se, textualmente, restrições de integridade
                                 que não podem ser representadas por ele.


72
Banco de Dados



        3) Por fim, o modelo deve ser validado com o usuário do sistema e através da
           procura de construções redundantes ou deriváveis a partir de outras do
           modelo.
        Em qualquer um desses passos, é possível retornar aos passos anteriores para fazer
           ajustes.
    »   Estratégia Inside-out ou middle-out (de dentro para fora ou do meio para fora):
        parte dos conceitos considerados mais importantes (centrais, de dentro) e vai,
        gradativamente, adicionando conceitos periféricos a eles relacionados (“ir para
        fora”). Por exemplo, pode-se iniciar com uma entidade considerada importante
        (que se supõe estar associada a várias outras entidades, que se supõe ser o centro
        do problema) e, a partir daí acrescentam-se atributos a esta entidade, definem-se
        os relacionamentos com as entidades envolvidas, os atributos do relacionamento se
        for o caso, definem-se os identificadores das entidades e relacionamentos e faz-se
        generalizações/especializações. A cada nova entidade que for sendo acrescentadas
        essas definições são refeitas, até obter-se o modelo completo.



Considerações Finais
         Muitas vezes a escolha da notação a utilizar vai depender da escolha da
ferramenta CASE que será adotada no projeto do banco de dados. Porque, na prática,
não é recomendável realizar a modelagem e projeto do BD manualmente ou usando
ferramentas de propósito geral (por exemplo, Word, PowerPoint, paint, etc). De fato, é
altamente recomendável usar uma ferramenta de modelagem desde o início. Isso, porque
uma ferramenta desse tipo facilita a manutenção/atualização do modelo de dados e, em
geral, ajuda as outras etapas do projeto do BD, até mesmo a criação do modelo fisicamente
no Banco de Dados. No mercado, existem várias ferramentas8 que variam em configuração
e preço (existindo também as gratuitas). Para escolher uma boa ferramenta, procure por             Saiba Mais
aquela que tenha uma boa capacidade de edição diagramática (facilitando o desenho do
diagrama), que possua alguma forma de suporte à contrução do dicionário de dados (DD) e      8
                                                                                              Apresentamos
que mantenha esse dicionário integrado com o modelo sendo construído.                        algumas dessas
                                                                                             ferramentas no final
                                                                                             do Capítulo 4, neste
                                                                                             mesmo volume.
             Conheça Mais


         Mais detalhes sobre o assunto apresentado nesse capítulo podem ser encontrados
no livro do professor Carlos Heuser: HEUSER, CARLOS ALBERTO. Projeto De Banco De Dados
– Série Livros Didáticos, V.4. Bookman Companhia Ed., 6ª Edição – 2009. Adicionalmente,
você também pode consultar:

        CHEN, PETER PIN-SHAN, The Entity-Relationship Model – Toward a unified view of
        data, ACM Transactions on database systems, vol. 1, n. 1, pp. 9-36, Março 1976.
        COUGO, PAULO, Modelagem conceitual e projeto de bancos de dados, Rio de
        Janeiro: Editora Campus, 1997.




                                                                                                               73
Banco de Dados




                                     Você Sabia?


                        O modelo entidade-relacionamento foi proposto em 1976, por Peter P. Chen, por meio da
                        publicação inicial de um trabalho intitulado “The Entity-Relationship Model: Toward the unified
                        view of data”. Dada a simplicidade da diagramação e dos conceitos envolvidos, o modelo teve
                        ampla aceitação e passou a ser um referencial quase que definitivo para a modelagem de dados,
                        aliás, extremamente atualizada até os dias atuais.




                                     Minibiografia


                        Dr. Peter Pin-Shan Chen




                        Dr. Peter Pin-Shan Chen recebeu seu título de PHD pela universidade de Harvard. Já foi professor
                        regular e visitante no MIT, UCLA, na própria Universidade de Harvard e, desde 1983 preenche
                        a posição de distinto professor catedrático em Ciência da Computação na Universidade do
                        Estado de Louisiana. Ele é o criador do modelo entidade relacionamento (MER), o qual
                        serve de fundamentação para muitas metodologias de análise e projeto de sistemas e para
                        muitas ferramentas CASE para modelagem de banco de dados. O MER também serve como
                        fundamentação para alguns dos trabalhos recentes de Análise e Projeto Orientados a Objetos e
                        Web Semântica.
                        O artigo original de Peter Chen sobre o MER (cuja referência está no “conheça mais” desse
                        capítulo) é um dos artigos mais citados na área de Computação. Este artigo foi selecionado
                        como um dos 38 mais influentes da Ciência da Computação, de acordo com a avaliação feita por
                        cerca de 1000 renomados professores universitários da área de Computação de todo o mundo
                        (ranking disponível em: http://bit.csc.lsu.edu/~chen/GreatPapers.html, editado por P. Laplante,
                        West Publishing, 1996).
                                                        Fonte: Site do próprio Peter Chen na Universidade de Louisiana
                                                                                (http://bit.csc.lsu.edu/~chen/chen.html)




                                    Atividades e Orientações de Estudo


                             Discuta no fórum da semana sobre as notações para modelagem de dados. Tenha
                      como guia as seguintes questões:

                         1. Antes dessa disciplina, você já conhecia, tinha lido sobre ou tinha utilizado alguma
                            das notações estudadas (Peter Chen, Engenharia de Informações ou MERISE)?
                         2. Qual das notações você achou mais fácil e qual delas você achou mais complicada.
                            Por quê?
                              Este é um fórum temático, logo, ele fará parte da sua avaliação somativa. Logo, não


74
Banco de Dados



deixe de participar! Além disso, você pode aprender muito compartilhando informações
com seus colegas.

        Atividades Práticas

       Resolva as atividades a seguir em um documento texto e poste o mesmo no
ambiente virtual, no local indicado. Essa atividade é para ser realizada em DUPLA (escolha
seu companheiro de trabalho!) e fará parte da avaliação somativa de vocês.

    1) Escreva uma frase para representar como se leem cada um dos relacionamentos
       abaixo. Depois, redesenhe cada um desses relacionamentos na notação MERISE.




    2) Redesenhe o diagrama abaixo na notação da Engenharia de Informações, fazendo
       os ajustes necessários.




             Vamos Revisar?


         Existem diversas notações para modelagem conceitual dos dados. Entre as mais
utilizadas temos a orignal de Peter Chen, a notação da Engenharia de Informações (também
chamada de pés de galinha ou notação James Martin) e a notação MERISE. A escolha
da notação a adotar, muitas vezes, vai depender da ferramenta CASE a ser adotada para
modelagem e projeto do banco de dados.




                                                                                                         75
Banco de Dados




                      Considerações Finais
                             Olá, cursista!
                               Esperamos que você tenha aproveitado este segundo módulo da disciplina Banco
                      de Dados. Como já foi dito anteriormente, a modelagem conceitual é um dos assuntos mais
                      importantes que vamos estudar, porque ela é o começo de tudo. Por isso, pratique muito,
                      releia o texto e tenha certeza que está entendendo bem o assunto.
                              No próximo módulo, estudaremos como fazer a transformação da modelagem
                      conceitual para a modelagem lógica. Além disso, vamos dar uma olhada mais a fundo no
                      modelo relacional – um dos mais utilizados em todo o mundo para projeto de Banco de
                      Dados – e suas nuances.
                             Aguardamos sua participação no próximo módulo.
                             Até lá e bons estudos!
                                                  Sandra de Albuquerque Siebra
                                                              Autora




76
Banco de Dados




         Referências

	   BATINI, C.; CERI, S.; NAVATHE, S. B. Conceptual database design: an entity-
    relationship approach. San Francisco: Benjamim Cummings, 1992.
    CHEN, PETER PIN-SHAN, The Entity-Relationship Model – Toward a unified view of
    data, ACM Transactions on database systems, vol. 1, n. 1, pp. 9-36, Março, 1976.
    COUGO, PAULO, Modelagem conceitual e projeto de bancos de dados, Rio de
    Janeiro: Editora Campus, 1997.
    DATE, C. J. Banco de dados: tópicos avançados. Rio de Janeiro : Campus, 1988.
    DATE, C. J. Introdução a Sistemas de Banco de Dados. Elsevier Editora, 2004.
    ELMASRI, Ramez;NAVATHE, Shamkant B. Sistemas de banco de dados. Traduzido
    por: Marilia Guimarães Pinheiro et al. 4a. ed. São Paulo: Pearson Education do
    Brasil, 2005.
    HAY, D. Princípios de modelagem de dados. São Paulo: Makron Books, 1999.
    HEUSER, Carlos Alberto. Projeto de Bancos de Dados. 4 ed. Porto Alegre: Sagra
    Luzzatto, 2001.
    KIPPER, E.F. Engenharia de Informações: Conceitos Técnicas e métodos, Sagra DC-
    Luzzato, Porto Alegre, 1993.
    LAENDER, A. H. F. ; CASANOVA, M. A. ; TUCHERMAN, L. . On the Design and
    Maintenance of Optimized Relational Representations of Entity-Relationship
    Schemas. Data & Knowledge Engineering, Amsterdam, v. 11, n. 1, p. 1-20, 1993
    MARTIN, James. Information Engineering: Books I, II & III. Englewood Cliffs:
    Prentice-Hall, 1990.
    Revista SQL Magazine - http://www.sqlmagazine.com.br
    SETZER, V. W. Banco de dados. 3.ed. São Paulo : Revista Edgard Blucher, 1989.
    SILBERSCHATZ, Abraham; KORTH, Henry F;SUDARSHAN, S. Sistema de banco de
    dados. Traduzido por Daniel Vieira. Rio de Janeiro: Elsevier;Campus, 2006.
    TARDIEU, H.; ROCHFELD, A.; COLLETI, R. Le Methode Merise: Principles et Outils.
    Les Editions d’Organization, Paris, 1983
    TEOREY, TOBY J., FRY, JAMES P., Design of database structures, New Jersey: Prentice-
    Hall, 1982.




                                                                                                       77
Banco de Dados




                      Conhecendo a Autora

                              Sandra de Albuquerque Siebra

                              Doutora em Ciência da Computação, pelo Centro de Informática da UFPE onde
                      trabalhou com Ambientes Virtuais de Aprendizagem e Ambientes Colaborativos em Geral.
                      Ensinou na Faculdade Integrada do Recife (FIR) e na Universidade Católica de Pernambuco
                      (UNICAP), além de ter trabalhado como gerente de projetos no Centro de Estudos e Sistemas
                      Avançados do Recife (CESAR). Atualmente, é professora da Universidade Federal Rural de
                      Pernambuco (UFRPE). Atua na equipe de Educação a Distância da UFRPE e no Departamento
                      de Estatística e Informática (DEINFO), como professora autora de materiais didáticos para
                      cursos a distância, já tendo também atuado como coordenadora de curso e professora
                      executora de disciplinas. Tem experiência, trabalhos desenvolvidos e artigos publicados nas
                      áreas de Educação a Distância, Interfaces Homem- Máquina, Sistemas Colaborativos, Banco
                      de Dados, Análise e Projeto de Sistemas Orientados a Objetos, Sistemas de Informação e
                      Engenharia de Software. Atualmente, desenvolve pesquisas sobre contextualização de
                      interações em ambientes virtuais de aprendizagem e trabalho cooperativo.




78

Livro banco de_dados_volume_02

  • 1.
    UNIVERSIDADE FEDERAL RURALDE PERNAMBUCO (UFRPE) COORDENAÇÃO GERAL DE EDUCAÇÃO A DISTÂNCIA (EAD/UFRPE) Banco de Dados Sandra de Albuquerque Siebra Volume 2 Recife, 2010
  • 2.
    Universidade Federal Ruralde Pernambuco Reitor: Prof. Valmar Corrêa de Andrade Vice-Reitor: Prof. Reginaldo Barros Pró-Reitor de Administração: Prof. Francisco Fernando Ramos Carvalho Pró-Reitor de Extensão: Prof. Paulo Donizeti Siepierski Pró-Reitor de Pesquisa e Pós-Graduação: Prof. Fernando José Freire Pró-Reitor de Planejamento: Prof. Rinaldo Luiz Caraciolo Ferreira Pró-Reitora de Ensino de Graduação: Profª. Maria José de Sena Coordenação Geral de Ensino a Distância: Profª Marizete Silva Santos Produção Gráfica e Editorial Capa e Editoração: Allyson Vila Nova, Rafael Lira, Italo Amorim e Heitor Barbosa Revisão Ortográfica: Marcelo Melo Ilustrações: Noé Aprígio, Diego Almeida e Moisés Souza Coordenação de Produção: Marizete Silva Santos
  • 3.
    Sumário Apresentação................................................................................................................. 4 Conhecendo o Volume 2 ................................................................................................ 5 Capítulo 4 – Modelagem de Banco de Dados.................................................................. 7 Modelo de Dados ............................................................................................................7 O Modelo Entidade-Relacionamento ............................................................................11 Notação de Peter Chen para Cardinalidade...................................................................21 Extensões do Modelo Entidade-Relacionamento ..........................................................26 Ferramentas para Modelagem de Dados ......................................................................30 Considerações Finais .....................................................................................................33 Capítulo 5 – Desenhando o MER .................................................................................. 44 Peculiaridades dos Modelos ER .....................................................................................44 Critérios para Construção do Modelo ER ......................................................................47 Evitando Atributos Multivalorados ................................................................................50 Criando o Diagrama ER ..................................................................................................51 Verificação do Modelo Criado .......................................................................................53 Considerações Finais .....................................................................................................61 Capítulo 6 – Outras Notações para o MER .................................................................... 68 Notação da Engenharia de Informações........................................................................68 Notação MERISE ............................................................................................................71 Considerações Finais .....................................................................................................73 Considerações Finais .................................................................................................... 76 Conhecendo a Autora .................................................................................................. 78
  • 4.
    Apresentação Caro(a) cursista, Seja bem-vindo(a) ao segundo módulo do curso Banco de Dados! Neste segundo módulo, vamos estudar um assunto que considero um dos mais importantes para o aprendizado de Banco de Dados: a modelagem conceitual dos dados que serão armazenados. Por que ela é importante? Porque ela é o começo de tudo. Um banco de dados começa a existir na modelagem. E, se um banco de dados é modelado errado, consequentemente, você terá um banco de dados que não atenderá aos seus objetivos ou que poderá dar muito mais trabalho para armazenar e recuperar os dados armazenados da maneira apropriada, mantendo a integridade dos mesmos. Assim, como esse é um assunto muito importante, procure dedicar bastante atenção e tempo ao mesmo, ok? Bons estudos! Sandra de Albuquerque Siebra Autora 4
  • 5.
    Banco de Dados Conhecendoo Volume 2 Neste segundo volume, você irá encontrar o Módulo 2 da disciplina de Banco de Dados. Para facilitar seus estudos, veja a organização deste segundo módulo. Módulo 2 – Modelagem e Projeto de Banco de Dados Carga horária do Módulo 2: 15 h/aula Objetivo do Módulo 2: » Introduzir os principais conceitos e definições relacionados à modelagem de dados. » Examinar os principais conceitos envolvidos em um projeto conceitual de BD. » Ensinar a projetar banco de dados relacionais confiáveis e eficientes. Conteúdo Programático do Módulo 2: » Modelos de Dados – Conceitos; Modelos Lógicos baseados em Registros; hierárquico, rede, relacional. Modelos entidade-relacionamento e orientado a objeto. » Modelo Entidade-Relacionamento – Modelagem conceitual de Dados; Diagrama Entidade-relacionamento; Reduzindo Diagramas E-R a Tabelas; Projeto de um Esquema de Bancos de Dados E-R. » Ferramenta para Modelagem de Dados. 5
  • 6.
    Banco de Dados Capítulo 4 O que vamos estudar neste capítulo? Neste capítulo, vamos estudar os seguintes temas: » Modelo de Dados. » Componentes do Modelo Entidade-Relacionamento (MER). » Ferramenta para Modelagem de Dados. Metas Após o estudo deste capítulo, esperamos que você consiga: » Identificar os principais conceitos relacionados à modelagem de dados. » Identificar e saber a utilidade de cada um dos componentes de um Modelo Entidade Relacionamento (MER). » Utilizar alguma ferramenta para a modelagem de dados. 6
  • 7.
    Banco de Dados Capítulo4 – Modelagem de Banco de Dados Vamos conversar sobre o assunto? Se você pretende desenvolver aplicações que usam banco de dados relacionais, você, com certeza, deverá possuir os conceitos básicos sobre modelagem de dados. Não importa o tamanho da sua aplicação ou a complexidade da mesma, sempre será muito importante ter bem projetado o local onde os dados serão armazenados, de forma que eles possam ser recuperados de forma fácil, íntegra e correta. É justamente o “como fazer” o projeto de banco de dados que veremos nesse capítulo. Lembre, esse é um dos assuntos mais importantes da nossa disciplina, logo, leia esse capítulo com mais atenção do que qualquer outro e não esqueça de praticar os conceitos que serão aprendidos. Vamos lá? Neste capítulo, vamos falar sobre modelos de dados e modelagem de dados. Aproveite bem tudo que vem pela frente! Modelo de Dados Lembra do conceito de abstração de dados que explicamos no capítulo 3, do fascículo I da disciplina? Pois são os modelos de dados as principais ferramentas que fornecem a abstração a um BD, visto que o modelo de dados representa, de forma abstrata, como aspectos do mundo real (fatos) estão relacionados, a fim de que possam ser representados no mundo computacional. Mas o que é um modelo de dados? Ele é um conjunto de conceitos que podem ser usados para descrever a estrutura de uma base de dados. Por estrutura de uma base de dados entende-se os tipos de dados, relacionamentos e restrições pertinentes aos dados que serão armazenados no BD. Muitos modelos de dados também definem um conjunto de operações para especificar como recuperar e modificar a base de dados. Já o processo pelo qual você planeja ou projeta a base de dados, de forma que possa construir um banco de dados consistente, de forma a exigir menos espaço em disco e aproveitar os recursos disponíveis no SGBD é chamado modelagem de dados. Ou seja, é processo para a criação do modelo de dados. Mas por que modelar os dados? Qual o objetivo disso? É importante modelar os dados a fim de conhecer melhor as informações dos usuários e como elas se relacionam a fim de representar, da melhor forma, o ambiente observado criando, por consequência, bancos de dados mais corretos e eficientes. Um projeto mal feito pode trazer diversos problemas, tais como: o banco de dados e/ou aplicação podem não funcionar adequadamente; os dados podem não ser confiáveis ou serão inexatos e a performance do BD pode ser degradada. A modelagem de dados é uma das etapas do ciclo de Desenvolvimento de Sistemas de Banco de Dados (vide Figura 1). 7
  • 8.
    Banco de Dados Figura 1 - Ciclo de Desenvolvimento de SBDs E quais são as outras etapas? Primeiro, para poder realizar a modelagem dos dados, você precisa fazer um levantamento de requisitos. Ou seja, precisa investigar quais dados deverão fazer parte do banco de dados, a fim de representar bem o problema a ser resolvido e poder atender as necessidades de armazenamento (persistência) dos dados da aplicação. Uma vez que se saiba os dados que devem ser manipulados, você deve analisar como esses dados podem ser representados e relacionados (olhando para o mundo real) através de um modelo de dados. Esse é o papel da segunda etapa, a modelagem dos dados. Uma vez que os dados estejam modelados o banco de dados será projetado, transformando o modelo de dados criado em estruturas de mais baixo nível que possam ser criadas dentro do SGBD. Posteriormente, o BD é realmente implementado usando algum dos SGBDs disponíveis no mercado e, depois, mantido e monitorado pelo administrardor de banco de dados. Existem modelos para diferentes níveis de abstração de representação de dados. São eles: modelos conceituais (também conhecido como modelo com base em objetos), modelos lógicos (também conhecido como modelo com base em registros) e modelos físicos. Vamos descrever melhor cada um deles a seguir. Modelo Conceitual É a primeira etapa da modelagem de dados, sendo a descrição mais abstrata da realidade, modelando de forma mais natural os fatos do mundo real, suas propriedades e relacionamentos. É utilizado para entendimento, transmissão, validação de conceitos, mapeamento do ambiente e para facilitar o diálogo entre usuários e desenvolvedores. A modelagem conceitual do BD independe da sua implementação, não contendo nenhum detalhe da mesma. Assim, a modelagem conceitual é independente do SGBD utilizado para implementação do BD. De fato, o modelo conceitual registra que dados podem aparecer no banco de dados, mas não registra como estes dados estão armazenados em nível de SGBD. A modelagem conceitual dos bancos de dados relacionais é feita através da criação do modelo entidade-relacionamento (MER). No caso de bancos de dados orientados a objetos ou objeto-relacional, é usado o modelo de classes da UML (Unified Modeling Language). Modelo Lógico Representa os dados em alguma estrutura (lógica) de armazenamento de dados, que 8
  • 9.
    Banco de Dados vaidepender do SGBD a ser utilizado. Ou seja, este modelo vai especificar a representação/ declaração dos dados de acordo com o SGBD escolhido, definindo assim a estrutura de registros do BD (onde cada registro define número fixo de campos (atributos) e cada campo possui tamanho fixo). Um exemplo de modelo lógico é o modelo relacional. O modelo relacional usa um conjunto de tabelas para representar tanto os dados como a relação entre eles. Cada tabela possui múltiplas colunas e cada coluna possui um nome único. Apesar de existirem outras representações de modelo lógico, nesta disciplina trataremos apenas dos modelos lógicos referentes a SGBD relacional. Modelo Físico São usados para descrever os dados no nível mais baixo, tratando de aspectos de implementação do SGBD (como indexação e estruturação de arquivos, controle de concorrência, transações, recuperação em casos de falhas, entre outros). As linguagens e notações para o modelo físico não são padronizadas e variam de produto a produto (são dependentes do SGBD). Além disso, a tendência dos produtos modernos é cada vez mais esconder o modelo físico. Atenção Os modelos físicos não são o foco desta disciplina e, por consequência, não serão tratados na mesma. Todos esses modelos, na verdade, são visões diferentes, com nível de profundidade diferente para os mesmos dados. E é importante saber que, a partir de um modelo, o modelo seguinte pode ser derivado. Para lhe dar uma ideia de como as coisas acontecem, vamos explicar o processo descrito na Figura 2. O analista (lembra das pessoas envolvidas com o sistema de banco de dados, estudados no volume I?) de banco de dados, observa a realidade (e também conversa com as pessoas que se fizerem necessárias) e, a partir do problema a ser resolvido (aplicação a ser desenvolvida), ele organiza suas ideias e cria um minimundo (que é um subconjunto da realidade contendo os dados necessários para a resolução do problema sendo tratado). O minimundo tem dados que vão ajudar a descrever o modelo conceitual (mais alto nível de abstração), o modelo lógico é especificado a partir do modelo conceitual e é implementado pelo modelo físico (que é quem realmente é usado para criar o banco de dados (BD)). Figura 2 - Relação entre os modelos de dados 9
  • 10.
    Banco de Dados Vamos descrever mais formalmente esse processo de criação do BD (que equivale ao processo de projeto do banco de dados)? Bem, podemos dizer que esse processo é composto por quatro fases (vide Figura 3). Na primeira fase, é feito o Levantamento e Análise dos Requisitos. Nessa fase são realizadas entrevistas com os potenciais utilizadores do BD, são levantados documentos importantes, pode-se olhar um sistema legado (já existente) para ver como ele funciona, tudo com o objetivo de compreender e documentar os requisitos1 necessários para a construção do banco de dados (requisitos de BD). A segunda fase é o projeto conceitual (ou modelagem) cujo objetivo é definir um Lembrete modelo de dados conceitual que inclua a descrição das entidades do BD, dos atributos das entidades, dos relacionamentos entre entidades, além das possíveis restrições. 1 Um requisito Porém, evitando detalhes de implementação. Essa fase dá origem ao esquema conceitual consiste da definição representado pelo modelo entidade-relacionamento (que estudaremos em detalhes na documentada de próxima seção). uma propriedade ou comportamento A terceira fase é o projeto lógico (ou implementação) que objetiva mapear o que um produto ou modelo de dados conceitual para o modelo de dados relacional. Essa fase dá origem ao serviço particular deve atender. Ou de esquema lógico representado pelo modelo relacional que já é um modelo que depende do uma característica, SGBD que será usado para implementar o banco de dados. atributo, habilidade ou qualidade que um A quarta e última fase é o projeto físico que objetiva mapear o modelo de sistema (ou qualquer dados relacional para o modelo de dados físico que tratará das estruturas em memória e um de seus módulos e subrotinas) deve organização dos arquivos do BD (arquivos de índices). Essa fase dá origem ao esquema físico necessariamente que será o que realmente será implementado no BD. prover para ser útil a seus usuários. Figura 3 - Projeto de Esquemas de BD (Fonte: Elmasri, 1994) 10
  • 11.
    Banco de Dados Como a fase de análise de requisitos faz parte do contexto de estudo da disciplina de análise de sistemas, vamos começar a nossa explicação a partir do projeto conceitual de BD. Nesta etapa é criado o modelo entidade-relacionamento (no caso de bancos de dados relacionais – foco desta disciplina) e este é justamente o assunto da próxima seção. O Modelo Entidade-Relacionamento Primeiro vamos contar a história desse modelo... O modelo entidade- relacionamento (conhecido como MER) foi originalmente definido por Peter Chen em 1976 e é baseado na teoria relacional criada em 1970 por Codd. Posteriormente, na década de 80, o MER sofreu algumas extensões para tornar-se mais preciso na representação do mundo real. Atualmente, ele é o modelo de dados conceitual mais difundido e utilizado para modelagem de bancos de dados relacionais. Para iniciar o projeto conceitual do BD, deve ter sido antes definido qual o problema a ser resolvido, ou seja, deve-se ter determinado as fronteiras que delimitam e restringem o minimundo a ser modelado e realizado a especificação desse minimundo. Tudo isso faz parte da etapa de análise dos requisitos. A partir justamente da especificação feita é que você irá extrair as informações necessárias para desenhar a primeira versão do MER. Segundo Silberschatz (1999), o MER tem por base a percepção de que o mundo real é formado por um conjunto de objetos chamados entidades e pelo conjunto dos relacionamentos entre esses objetos. Na verdade, existem três noções básicas empregadas pelo MER: conjunto de entidades, conjunto de relacionamentos e conjunto de atributos. Só para ilustrar, na Figura 4 apresentamos um micro exemplo de MER onde estão representadas as entidades cliente e conta, cada uma com seus atributos. As duas entidades se relacionam através do relacionamento cliente-conta. Figura 4 - Um pequeno exemplo de MER Só a título de curiosidade, como ficaria o microdiagrama da Figura 4 se estivessemos tratando da modelagem de um banco de dados orientado a objetos ou objeto-relacional? Como vimos, nestes tipos de bancos de dados é usado o diagrama de classes da UML para representação da modelagem conceitual. Esse diagrama consiste de uma coleção de objetos básicos agrupados em classes e nos relacionamentos entre essas classes. E cada classe possui os seus atributos (características) e métodos (operações que as classes podem 11
  • 12.
    Banco de Dados realizar). Uma versão orientada a objetos do diagrama da Figura 4 é ilustrada na Figura 5. Até que se olharmos os componentes, os dois diagramas são até um pouco parecidos, não é? Figura 5 - Exemplo de Diagrama de Classes Componentes do Modelo Entidade-Relacionamento Explicaremos, detalhadamente, a seguir, cada componente do MER. Depois, no próximo capítulo apresentaremos como você irá juntar tudo para criar um diagrama E-R. Vamos lá? Entidades O objeto básico que o MER representa é a entidade. Uma entidade é algo do mundo real que possui uma existência independente. Uma entidade pode ser um objeto com uma existência física (por exemplo, uma pessoa, um DVD, um carro ou um livro), nesse caso é chamada entidade concreta. Ou pode ser um objeto com existência conceitual (por exemplo, uma locação, um curso, um empréstimo ou um projeto), nesse caso é chamada entidade abstrata. Em outras palavras, é um objeto concreto ou abstrato da realidade modelada, sobre o qual se deseja manter informações no BD. Graficamente, entidades são representadas por um retângulo com um nome dentro (vide Figura 6). Esse nome deve vir no singular e deve ser representativo. Figura 6 - Exemplos de entidades É importante que toda entidade criada seja descrita em um dicionário de dados. Mas o que é um dicionário de dados? Ele é um documento com a explicação de todos os objetos criados no banco de dados (entidades, atributos e relacionamentos). Ele permite que os analistas obtenham informações sobre todos os objetos do modelo de forma textual, contendo explicações por vezes difíceis de incluir no diagrama. A maioria dos SGBDs atuais já fornece ferramentas para facilitar a inclusão de informações no dicionário de dados, deixando assim os objetos criados bem melhor documentados (você vai conseguir saber exatamente quem é quem e para quê serve). Nesta etapa de definição da entidades, a 12
  • 13.
    Banco de Dados informaçãopossível de colocar no dicionário é apenas a descrição da entidade. Na Figura 7, você pode ver exemplos de como poderia ser a descrição das entidades Empregado e Encomenda em um dicionário de dados. Entidade: Empregado Encomenda Pessoa que mantém vínculo Instrumento contratual de emissão empregatício com a Empresa através de unilateral pela empresa e aceitação, Descrição: um contrato de trabalho de acordo com expressa ou tácita, pelo fornecedor a legislação trabalhista. do material. Figura 7 - Exemplo de Descrição de Entidade em um Dicionário de Dados Um conjunto de entidades é um conjunto que abrange entidades de mesmo tipo que compartilham as mesmas propriedades (atributos). Por exemplo, todos os empregados de uma empresa. Cada entidade tem propriedades particulares, chamadas atributos, que a descrevem. Ou seja, ela é representada por um conjunto de atributos. Por exemplo, uma entidade EMPREGADO pode ser descrita pelas propriedades nome, cargo que ocupa, idade e estado civil. Essas propriedades seriam os atributos da entidade EMPREGADO. Uma entidade em particular terá um valor para cada um de seus atributos. Essa entidade em particular, que tenha os atributos preenchidos com valores é chamada instância da entidade. Entidade X Instância de Entidade Para se referir a uma entidade particular fala-se em instância ou ocorrência de entidade. Uma instância é um objeto de uma entiedade com suas respectivas propriedades preenchidas com valores, distinguindo assim ela de qualquer outra instância. Vamos exemplificar: a entidade empregado descrita há pouco, possui os atributos nome, cargo que ocupa, idade e estado civil. Uma instância dessa entidade poderia ser: “Maria, secretária, 31 anos, solteira”. Ou seja, a instância é como se fosse um exemplo de empregado, com os atributos preenchidos com valores. Entendeu? Atributos São propriedades descritivas de cada membro/propriedade de uma entidade ou relacionamento. Em outras palavras, uma entidade sempre é representada por um conjunto de atributos. No exemplo que citamos na seção anterior, um EMPREGADO podia ser descrito pelos atributos nome, cargo que ocupa, idade e estado civil. Em algumas situações, como veremos mais a frente, relacionamentos também podem ter atributos. Cada instância de uma entidade ou relacionamento tem seu próprio valor para cada atributo. Por exemplo, o atributo nome do empregado pode ter os valores Ana, Maria, João, Igor, etc. O conjunto de valores permitidos para cada atributo é chamado de domínio (é a definição do tipo do atributo). Por exemplo: nome = texto com 60 posições conta = inteiro com 8 posições consulta = texto com 8 posições Os atributos podem ser dos seguintes tipos: simples, compostos, monovalorados, multivalorados, nulos e derivados. Simples – os atributos simples não podem ser divididos, são atômicos. Por exemplo: 13
  • 14.
    Banco de Dados Salário, CPF, idade, entre outros. Compostos – os atributos compostos podem ser divididos em partes (ou seja, podem ser quebrados em outros atributos mais simples/elementares). Por exemplo: endereço pode ser dividido em rua, número, bairro e CEP. O atributo NomeCliente pode se dividido em prenome, nomeIntermediário e sobrenome. Atributos compostos são usados quando o usuário desejar se referir ao atributo como um todo em certas ocasiões e somente a parte dele em outras. Se o atributo composto for sempre referenciado como um todo, não existe razão para subdividi-lo em componentes elementares. Monovalorados – Os atributos monovalorados possuem apenas um valor por entidade. Por exemplo: o atributo CPF de uma entidade Cliente refere-se apenas a um nº de CPF é, então, monovalorado. Outro exemplo pode ser o atributo data de nascimento. Multivalorados – Atributos multivalorados podem possuir um conjunto de valores para uma única entidade. Por exemplo: na entidade do Cliente pode existir um atributo telefone e um cliente pode ter cadastrado um, nenhum ou vários telefones (ex: telefone residencial, comercial e celular). Atributos multivalorados podem possuir uma multiplicidade, indicando as quantidades mínima e máxima de valores que ele pode assumir. Nulos – Um atributo nulo é usado quando uma entidade não possui valor para um determinado atributo. Nulo significa que o valor do atributo é vazio (não-aplicável) ou ainda não foi informado (desconhecido). Por exemplo: Se o empregado não possui número da carteira de reservista (por ser do sexo feminino), o valor nulo é atribuído a este atributo para esta entidade, significando que o atributo não é aplicável a ele. Outro exemplo é o atributo complemento (do endereço) que, geralmente, é utilizado para colocar o número do apartamento onde alguém, tal como um cliente, mora. Porém, se a pessoa mora em casa, esse campo não é preenchido, ficando nulo. O atributo nulo pode, também, ser utilizado para denotar que o valor é desconhecido, como por exemplo, quando o cliente em um cadastro não responde o número do CEP da rua onde reside. O CEP existe e é aplicável, apenas o cliente pode não saber o CEP naquele momento (o CEP é deconhecido). Logo, nos primeiros exemplos dados aqui, o significado do uso do nulo era “não aplicável” e, neste último exemplo, o significado do nulo é “desconhecido”. Derivados – O valor desse tipo de atributo pode ser derivado de outros atributos ou entidades a ele relacionados. Por exemplo: suponha que se deseje colocar na entidade cliente o atributo emprestimosRealizados, que representa o número de empréstimos tomados do banco por um cliente. Esse atributo não necessitaria ser preenchido, o valor dele poderia ser obtido contanto o número de entidades empréstimos existentes. Outro exemplo: suponha que se deseje colocar na entidade Pessoa o campo idade. Como ele está relacionado com o campo data de nascimento de uma pessoa, a idade não precisaria ser explicitamente preenchida. Seu valor poderia ser derivado da data de nascimento, fazendo a seguinte conta: data atual menos a data de nascimento. O uso de atributos derivados é uma decisão de projeto, dependendo da necessidade e do bom senso. Os atributos são representados no MER por elipses (contendo o nome dos atributos) ligadas às entidades ou relacionamentos (sim, relacionamentos também podem possuir atributos, falaremos sobre isso na próxima seção!) aos quais estes atributos pertencem. No exemplo da Figura 8, temos as entidades CLIENTE e CONTA. A entidade CLIENTE tem os atributos RG, nome, cidade e endereço e a entidade CONTA, os atributos número, saldo e data. Atributos Derivados é que possuem uma representação diferenciada, sendo representados por elipses tracejadas. E atributos multivalorados são representados por elipses duplas (uma elipse dentro da outra). 14
  • 15.
    Banco de Dados Figura 8 - Exemplo de MER com os atributos sendo representados Identificador de Entidade Identificador de entidade é um (simples) ou mais (composto) atributos cujos valores identificam unicamente uma entidade. Ou seja, o identificador deve possuir um valor único para cada entidade, não admitindo valores repetidos do atributo (ou dos atributos) que o compõem. Por convenção, o atributo identificador é representado sempre de forma diferenciada dos outros atributos. Na notação que vimos anteriormente, ele seria representado sublinhado. E na notação de Peter Chen usa-se um círculo preto para o atributo identificador e círculos brancos para o restante dos atributos. Por exemplo, na Figura 9 (lado esquerdo), vemos a entidade CLIENTE onde o atributo CPF é o identificador da entidade (como é um único atributo, é um identificador simples). E na Figura 9 (lado direito), temos que a entidade ALUNO tem os atributos código e nome, sendo que o código é o atributo identificador da entidade. Figura 9 - Exemplo de entidades com o identificador simples Na Figura 10 vemos exemplos de identificadores compostos. Um identificador composto possui dois ou mais atributos como identificadores da entidade. Em ambos os desenhos da Figura 10 está representada a entidade PRATELEIRA que tem como identificador os atributos corredor e armário e um atributo extra chamado capacidade. Figura 10 - Exemplo de entidade PRATELEIRA com identificador composto (notação convencional e notação Heuser) 15
  • 16.
    Banco de Dados Na prática, você verá que a maioria dos MER não apresenta os atributos. Por que será? Os atributos, em geral, não são representados no MER para não sobrecarregar (graficamente) a apresentação do diagrama. Isso deixa o diagrama entidade-relacionamento mais legível. Eles, geralmente, são apresentados em uma representação textual à parte do diagrama E-R. Relacionamentos São associações entre uma ou várias entidades. Em outras palavras, são funções que mapeiam um conjunto de instâncias de uma entidade em outro conjunto de instâncias de outra entidade (ou da mesma entidade, como é o caso do “autorrelacionamento”). Vamos dar um exemplo: “departamento emprega funcionário” (vide Figura 11). Departamento e Funcionário seriam entidades ligadas através do relacionamento emprega, sendo representado na figura por um losango com o nome do relacionamento. Figura 11 - Exemplo de relacionamento Formalmente, o relacionamento é uma relação matemática com n > = 2 (onde n é o número de conjuntos entidades que fazem parte do relacionamento). Da mesma forma que temos entidades e instâncias de entidades, também temos relacionamentos e instância de relacionamentos. A instância de relacionamento se refere a um relacionamento em particular (uma ocorrência). Por exemplo, para o exemplo da figura 10: “Departamento emprega Funcionário”, poderíamos ter o relacionamento que associa o Departamento Financeiro ao Funcionário Igor, significando que Igor trabalha no departamento financeiro. Esse relacionamento específico seria um exemplo de instância. Como já vizualizado na Figura 11, o relacionamento é representado graficamente por um losango (com o nome do relacionamento dentro) interligando as entidades que ele relaciona. Às vezes, pode existir mais de um relacionamento entre as mesmas entidades, no entanto, eles são independentes entre si. Por exemplo, “Professor leciona Curso” e “Professor coordena Curso” (vide Figura 12) são dois relacionamentos distintos entre as duas mesmas entidades Professor e Curso. Todo relacionamento deve ter uma cardinalidade e um grau associado e pode vir a ter atributos, como veremos a seguir. 16
  • 17.
    Banco de Dados Figura 12 - Exemplo de dois relacionamentos entre as mesmas entidades Cardinalidade do Relacionamento A cardinalidade caracteriza o número mínimo e máximo de instâncias de cada entidade que podem estar associadas através do relacionamento. Dado um relacionamento R entre as entidades A e B (vide Figura 13), o grau ou cardinalidade especifica valores que vão responder às seguintes perguntas: 1. Com quantos elementos de B se relaciona cada um dos elementos de A? 2. Dado um elemento de B, com quantos elementos de A ele se relaciona? Figura 13 - Relacionamento R entre as entidades A e B Assim, as cardinalidades podem ser dos seguintes tipos: » Um para um (1:1): Uma entidade de A está associada, no máximo, a uma entidade de B, e uma entidade de B está associada a, no máximo, uma entidade de A. É como se cada instância da entidade A só encontrasse uma instância correspondente na entidade B (vide Figura 14). Por exemplo, “Pessoa recebe Certidão de Óbito”. Cada pessoa só pode receber uma única certidão de óbito (só se morre uma vez, não é?) e uma certidão de óbito só deve pertencer a uma única pessoa (vide Figura 15). Logo, esse relacionamento é dito um para um. 17
  • 18.
    Banco de Dados Figura 14 - Esquema de um relacionamento 1:1 Figura 15 - Exemplo de relacionamento um para um » Um para muitos (1:N): Uma entidade em A está associada a várias entidades em B. Uma entidade em B, entretanto, deve estar associada a, no máximo, uma entidade em A. É como se cada instância da entidade A encontrasse zero ou mais instâncias correspondentes na entidade B, porém, cada instância da entidade B só encontrasse uma única instância correspondente em A (vide Figura 16). Por exemplo, “Empresa possui Filial”. Cada empresa pode possuir zero ou mais filiais (ou seja, N filiais, porque o N significa 0, 1, 2 ou mais). Mas uma filial só pertence a uma única empresa (vide Figura 17). Figura 16 - Esquema de relacionamento 1:N 18
  • 19.
    Banco de Dados Figura 17 - Exemplo de relacionamento 1:N » Muitos para um: é o contrário da anterior. Aqui, uma entidade em A está associada a, no máximo, uma entidade em B. E uma entidade em B pode estar associada a zero, uma ou mais entidades (N entidades) em A. É como se cada instância da entidade A encontrasse apenas uma instância correspondente na entidade B. Mas, cada instância da entidade B encontrasse zero ou mais instâncias correspondentes na entidade A (vide Figura 18). Por exemplo, “Aluno é orientado por Professor”. Um aluno só é orientado por um professor (de repente, é regra da faculdade onde ele estuda), mas um professor pode orientar zero ou mais alunos (N alunos), conforme pode ser visto na Figura 19. Figura 18 - Esquema de relacionamento N:1 Figura 19 - Exemplo de relacionamento N:1 » Muitos para Muitos (M:N): Uma entidade em A está associada a qualquer número de entidades em B e uma entidade em B está associada a um número qualquer de entidades em A. É como se cada instância da entidade A encontrasse zero, um ou mais instâncias correspondentes na entidade B. E cada instância da entidade B encontrasse zero, uma ou mais instâncias correspondentes na entidade A (vide Figura 20). Por exemplo, “Aluno cursa Disciplina”, um aluno cursa zero, uma ou mais disciplinas e uma disciplina é cursada por zero, um ou mais alunos (vide Figura 21). Outro exemplo é “Médico consulta Paciente”. Um médico consulta zero, um ou mais Pacientes. E um Paciente é consultado por zero, um ou mais médicos (por exemplo, a pessoa pode ter ido a um endocrinologista e em um cardiologista), conforme 19
  • 20.
    Banco de Dados pode ser visto no diagrama exemplo da Figura 22. Figura 20 - Esquema de relacionamento M:N Figura 21 - Exemplo de relacionamento M:N Figura 22 - Outro exemplo de relacionamento M:N O mapeamento apropriado da cardinalidade (às vezes chamada também de multiplicidade) de um relacionamento dependente da realidade a ser modelada. Não existe uma “receita de bolo”! Por exemplo, suponha o relacionamento “Empregado trabalha em Projeto”. Em uma determinada empresa poderia ser que só fosse permitido a um empregado trabalhar em um projeto por vez (Figura 23, primeira imagem). Assim o relacionameto seria de cardinalidade N:1, onde um empregado só trabalha em um projeto e um projeto pode ter N empregados (lembrando que N equivale a zero, um ou mais empregados). Porém, em outra empresa, poderia ser possível que um empregado trabalhe em N projetos. Dessa forma, o relacionamento seria de cardinalidade M:N (Figura 23, segunda imagem), onde um empregado poderia trabalhar em N projetos e um projeto poderia ter M empregados. Então, como foi dito, a definição da cardinalidade vai depender do problema sendo modelado. 20
  • 21.
    Banco de Dados Figura 23 - A cardinalidade depende da realidade sendo modelada Notação de Peter Chen para Cardinalidade A notação de Chen faz uso de dois tipos de cardinalidade: mínima e máxima. Essas cardinalidades são representadas por: (cardinalidade mínima, cardinalidade máxima). A cardinalidade mínima expressa o número mínimo de ocorrências de determinada entidade associada a uma ocorrência da entidade em questão através do relacionamento. Para fins de projeto define-se a cardinalidade mínima como 1 ou 0, onde : » 1 = associação obrigatória (indica que o relacionamento deve obrigatoriamente associar uma ocorrência de entidade a cada ocorrência da outra entidade a qual se relaciona). Também chamada de relacionamento total. » 0 = associação opcional (indica que o relacionamento não é obrigatório, ou seja, é opcional associar uma ocorrência de entidade a ocorrência da outra entidade a qual se relaciona). Também chamada de relacionamento parcial. A cardinalidade máxima expressa o número máximo de ocorrências de determinada entidade, associada a uma ocorrência da entidade em questão, através do relacionamento. Para fins de projeto defini-se como 1 ou N. Por exemplo, na Figura 24, temos o relacionamento “Empregado possui Dependente”. A cardinalidade (0,N) representa que um empregado pode ter 0 ou mais dependentes, sendo 0 (zero) a cardinalidade mínima e N a cardinalidade máxima. Justamente porque essa cardinalidade representa que o empregado pode não ter nenhum dependente, dizemos que a associação é opcional. Já a cardinalidade (1,1) representa que um dependente deve ter no mínimo 1 e no máximo 1 empregado ao qual está filiado. Aqui, como se for criado um dependente deve existir no mínimo 1 Empregado, dizemos que a associação é obrigatória. Não pode existir dependente sem uma associação a um empregado. Ou seja, uma ocorrência de empregado pode não estar associada a uma ocorrência de dependente ou pode estar associada a várias ocorrências dele (determinado empregado pode não possuir dependentes ou pode possuir vários). E uma ocorrência de dependente está associada a apenas uma ocorrência de empregado (cada dependente possui apenas um empregado responsável). Figura 24 - Exemplo de uso da cardinalidade na notação de Peter Chen 21
  • 22.
    Banco de Dados Grau de Relacionamento O grau de um relacionamento indica o número de entidades participantes do mesmo. Assim, o relacionamento TRABALHA da Figura 23 é de grau dois, ou seja, o relacionamento está ligado a duas entidades. Um relacionamento de grau dois é chamado binário. Um relacionamento entre três entidades é dito de grau três ou relacionamento ternário. Um exemplo desse tipo de relacionamento é o relacionamento TRABALHA da Figura 25. Cada instância de relacionamento T associa três entidades – um empregado E, um projeto P e um cliente C - onde o empregado E trabalha no projeto P para o cliente C. Figura 25 - Exemplo de relacionamento ternário Quando temos relacionamentos com grau maior que dois, o conceito de cardinalidade de relacionamento é uma extensão não trivial do conceito de cardinalidade em relacionamentos binários. Ou seja, não é uma tarefa muito fácil determinar a cardinalidade. Tínhamos antes que, em um relacionamento binário R entre duas entidades A e B, a cardinalidade de A em R indica quantas ocorrências de B podem estar associadas a cada ocorrência de A. No caso de um relacionamento ternário, a cardinalidade refere-se a pares de entidades e não a uma única como no relacionamento binário. Assim, em um relacionamento R entre três entidades A, B e C, a cardinalidade de A e B dentro de R indica quantas ocorrências de C podem estar associadas a um par de ocorrências de A e B. Vamos tentar clarear com um exemplo. Na figura 26, a cardinalidade circulada 1 (também apontada pela seta) significa que cada par de ocorrências (empregado, projeto) está associado a, no máximo, um cliente. Em outras palavras, cada projeto onde estão alocados empregados só possui um cliente que é o “dono” (contratante) daquele projeto com aquela equipe de empregados. Já os outros dois N de cardinalidade expressam que: a um par (cliente, projeto) podem estar associados muitos empregados (N empregados), ou seja, o projeto do cliente pode ter diversos empregados alocados nele. E, finalmente, a um par (empregado, cliente) podem estar associados muitos projetos, ou seja, um empregado pode trabalhar para um cliente em vários projetos (N projetos) diferentes. Mais complicado, não é? Figura 26 - Em relacionamentos ternários, as cardinalidades são postas aos pares 22
  • 23.
    Banco de Dados A notícia boa é que podem existir tipos de relacionamento de qualquer grau, porém é muito mais frequente encontrar o tipo de relacionamento de grau dois (binário). Autorrelacionamentos Um relacionamento não associa apenas entidades diferentes. Às vezes, é necessário relacionar instâncias de uma mesma entidade, ou seja, relacionar a entidade com ela mesma. Isso é chamado autorrelacionamento ou relacionamento recursivo. Vamos dar um exemplo. Suponha o relacionamento “Empregado supervisiona Empregado”, significando que um supervisor também é um empregado e ele supervisiona outros empregados. Nesse caso, não seria correto usar duas entidades Empregado diferentes, porque estamos falando da mesma entidade. Dessa forma, o relacionamento seria entre a entidade Empregado e ela mesma, através do relacionamento supervisiona (vide Figura 27). Consequentemente, a entidade EMPREGADO participa duas vezes do relacionamento: uma vez no papel de supervisor e outra no papel de supervisionado. Figura 27 - Exemplo de autorrelacionamento Veja que as cardinalidades são diferentes, mas apenas com as cardinalidades não fica claro qual se refere ao supervisor e qual se refere ao supervisionado (até daria usando a lógica: Um empregado supervisor supervisiona N empregados e cada empregado tem apenas um supervisor, mas não fica explícito no diagrama). Logo, neste caso, precisamos de algo mais para identificar os relacionamentos do que apenas as cardinalidades, para não deixar dúvidas. Esse algo mais é a definição de papéis. Papel é a função que uma instância de uma entidade cumpre em uma instância de um relacionamento. Na verdade, cada tipo de entidade que participa de um tipo de relacionamento possui um papel específico no relacionamento. Em autorrelacionamentos é essencial identificar os nomes dos papéis a fim de distinguir o significado de cada participação. Já relacionamentos entre entidades diferentes, em geral, não requerem a especificação de papéis. Dessa forma, o autorrelacionamento da Figura 27, com o uso de papéis ficaria como especificado na Figura 28. Figura 28 - Autorrelacionamento usando papéis Agora, fica mais claro que cada empregado tem apenas um único supervisor e um supervisor pode supervisionar N empregados (os supervisionados). Outro exemplo de autorrelacionamento com papéis seria o apresentado na Figura 29. Nele temos “Pessoa casa com Pessoa”. Nesse relacionamento é necessário especificar os papéis, no caso, marido 23
  • 24.
    Banco de Dados e esposa. Supõe-se que, na nossa cultura, esse deve ser um relacionamento 1:1 J Figura 29 - Outro exemplo de autorrelacionamento com uso de papéis Relacionamentos com Atributos Assim como entidades possuem atributos, relacionamentos também podem possuir atributos. A Figura 30 mostra um DER no qual o relacionamento ATUA possui um atributo chamado função. Esse atributo função vai representar a função/papel que um empregado exerce dentro de um projeto. E por que colocar esse atributo no relacionamento e não em uma das entidades? Bem, se o atributo função ficasse na entidade EMPREGADO, o empregado, independente do projeto, exerceria sempre a mesma função, já que ele seria fixo da entidade. Logo, o atributo não poderia ficar nessa entidade, pois um empregado pode atuar em diversos projetos ao mesmo tempo, exercendo diferentes funções. E se o atributo função ficasse na entidade PROJETO, todos os empregados daquele projeto teriam a mesma função. Logo, o atributo função não pode ficar na entidade PROJETO já que, em um projeto, podem atuar diversos empregados, cada um como uma função diferente. Assim, o melhor lugar para este atributo é no relacionamento. Ou seja, cada vez que um empregado for relacionado a um projeto (momento em que a instância do relacionamento é criada), ele exercerá/atuará em uma função diferente. O mesmo Empregado pode desempenhar funções diferentes em projetos diferentes Figura 30 - Exemplo de relacionamento com atributo Outro exemplo de atributo em relacionamento pode ser visto na Figura 30. Este diagrama modela vendas em uma organização comercial. Algumas vendas são à vista, outras a prazo. Vendas a prazo são relacionadas a uma financeira, através do relacionamento FINANCIA. As vendas a prazo precisam ter informações sobre a quantidade de parcelas e 24
  • 25.
    Banco de Dados ataxa de juros que será cobrada. Onde poderiam ser colocados esses atributos? Se estes dois atributos fossem incluídos na entidade VENDA, eles deveriam ser atributos opcionais2, já que nem toda venda é a prazo e precisa destes atributos (ocasionando em atributos sem Saiba Mais preenchimento, ou seja, atributos nulos). Logo, a fim de explicitar o fato de os atributos Qtd_Parcelas e Tx_Juros pertencerem somente às vendas a prazo, preferimos colocá-los no 2 Atributos opcionais não tem relacionamento FINANCIA (vide Figura 31). obrigatoriedade de prenchimento. Figura 31 - Outro exemplo de relacionamento com atributos Relacionamento Identificador Há casos em que o identificador de uma entidade é composto não somente por atributos da própria entidade, mas, também, por relacionamentos dos quais a entidade participa (relacionamento identificador). Um exemplo deste caso é mostrado na Figura 32. Na figura, o cliente possui dependente. Cada dependente está relacionado a exatamente um cliente. Um dependente é identificado pelo CPF do cliente ao qual ele está relacionado e por um número sequencial que o distingue dos diferentes dependentes que um mesmo cliente possa ter. Veja que, na Figura 32, o relacionamento usado como identificador é indicado por um losango com linhas duplas e a entidade que é dependente de outra (entidade fraca) também é representada com linhas duplas. Saiba Mais 3 Entidade forte é aquela que possui Figura 32 - Entidade Fraca o seu próprio identificador e não depende de nenhuma Nesse caso, alguns autores dizem que a entidade DEPENDENTE é uma entidade outra entidade para fraca. O termo “fraca” deriva-se do fato de a entidade somente existir quando relacionada isso. a outra entidade (denominada entidade forte3), que, no caso, é a entidade CLIENTE e de usar como parte de seu identificador o identificador da entidade forte. Na verdade, o 25
  • 26.
    Banco de Dados identificador da entidade fraca é composto pelo identificador da entidade forte a qual a existência dela está associada mais algum atributo (geralmente um sequencial) da própria entidade fraca. O relacionamento que associa a entidade fraca a seu proprietário (a entidade forte) é, justamente, o relacionamento identificador (no caso da Figura 32, o relacionamento POSSUI). Atenção O termo Entidade Fraca deve ser usado com cautela, pois uma entidade fraca em um relacionamento não necessariamente é também fraca em outro relacionamento. Extensões do Modelo Entidade-Relacionamento Apesar de ser possível modelar a maioria dos bancos de dados apenas com os conceitos básicos do E-R, alguns aspectos de um banco de dados podem ser expressos de modo mais conveniente por meio de algumas extensões do modelo ER. Vamos descrever melhor essas extensões, a seguir. Especialização/Agregação Um conjunto de entidades pode conter subgrupos de entidades que são, de alguma forma, diferentes de outras entidades do conjunto. Esta diferença pode estar caracterizada por um subgrupo possuir atributos que não são compartilhados pelas demais entidades do conjunto. A especialização permite atribuir propriedades particulares a um subconjunto de entidades especializadas através da herança de propriedades (atributos) de uma entidade mais genérica. A especialização no diagrama é representada pelo triângulo. Alguns autores utilizam um triângulo rotulado de ISA (de “is a” em inglês, ou seja, “ é um(a)”). Por exemplo, na Figura 33 temos uma entidade genérica CLIENTE e duas entidades que derivam dessa entidade genérica, as entidades especializadas: P. FÍSICA e P. JURÍDICA. Qual a vantagem disso? P.FISICA e P.JURIDICA irão ter todos os atributos que a entidade CLIENTE possuir, mas podem ter atributos adicionais, diferentes entre elas. Elas são casos especializados da entidade CLIENTE. Figura 33 - Exemplo de Especialização/Generalização 26
  • 27.
    Banco de Dados O refinamento do conjunto de entidades em níveis sucessivos de subgrupos indica um processo top-down (de cima para baixo) de projeto. É esse processo que é feito pela especialização. O projeto pode ser realizado, também, de modo bottom-up (de baixo para cima), na qual vários conjuntos de entidades são sintetizados em uma entidade de alto nível, com base em atributos comuns. Esse é o processo de generalização. Assim, na prática, a generalização é simplesmente o inverso da especialização e, para efeito de representação, usa-se a mesma simbologia (um triângulo). Só que o sentido da criação é invertido. Na generalização, a entidade genérica é criada a partir dos atributos que as entidades especializadas tenham em comum. No exemplo da Figura 33, seria como se a gente olhasse para as entidades P.FISICA e P.JURÍDICA e extraísse dessas entidades os atributos que elas tivessem em comum e, a partir disso, criasse a entidade genérica CLIENTE. A generalização/especialização pode ser classificada em dois tipos, total ou parcial, de acordo com a obrigatoriedade ou não de a uma ocorrência da entidade genérica corresponder a uma ocorrência da entidade especializada. Em uma generalização/especialização total para cada ocorrência da entidade genérica existe sempre uma ocorrência em uma das entidades especializadas. Por exemplo, na Figura 34, toda ocorrência da entidade CLIENTE corresponde uma ocorrência em uma das duas especializações (P.FISICA ou P.JURÍDICA). Esse tipo de generalização/especialização é simbolizado por um “t”, ao lado do triângulo. Figura 34 - Exemplo de generalização/especialização total Em uma generalização/especialização parcial, nem toda ocorrência da entidade genérica possui uma ocorrência correspondente em uma entidade especializada. Por exemplo, na Figura 35, nem toda entidade FUNCIONÁRIO possui uma entidade correspondente em uma das duas especializações (ou seja, nem todo funcionário é CHEFE ou DIRETOR). Esse tipo de generalização/especialização é simbolizado por um “p” ao lado do triângulo. Figura 35 - Exemplo de generalização/especialização parcial 27
  • 28.
    Banco de Dados Geralmente, quando há uma especialização parcial, na entidade genérica (no caso do exemplo, em FUNCIONÁRIO) aparece um atributo que identifica o tipo de ocorrência da entidade genérica (no caso do exemplo, trata-se do atributo Tp_Func). Este atributo não é necessário no caso de especializações totais, já que a presença da ocorrência correspondente à entidade genérica em uma de suas especializações é suficiente para identificar o tipo da entidade. Herança de Atributos É uma propriedade decisiva das entidades de níveis superior e inferior criadas pela especialização e pela generalização. Através dela, nos relacionamentos de generalização e especialização, as entidades de nível inferior herdam os atributos e os relacionamentos das entidades de nível superior. Como já comentado sobre a Figura 33, as entidades especializadas P. FISICA e P.JURIDICA herdam todos os atributos e relacionamentos da entidade genérica CLIENTE, podendo ter, adicionalmente, mais algum atributo ou relacionamento próprio. Entidade Associativa (ou Agregação) Uma limitação do modelo E-R é que não é possível expressar relacionamento entre relacionamentos. Logo a entidade associativa ou agregação é usada para substituir a associação entre relacionamentos (ou seja, ela ajuda a representar um relacionamento entre relacionamentos), uma vez que faz o relacionamento passar a ser tratado como uma entidade. As notações possíveis podem ser vistas na Figura 36. Como visto na figura o relacionamento completo (relacionamento + entidades envolvidas) ou apenas o relacionamento em si é contornado por um retângulo, para representar a agregação. Figura 36 - Representação Gráfica da Agregação Vamos dar um exemplo. Suponha o relacionamento “Médico consulta Paciente” (vide Figura 37). Suponha, também, que seja necessário modificar este diagrama com a adição da informação de que, em cada consulta, um ou mais medicamentos podem ser prescritos ao paciente. Para tanto, dever-se-ia criar uma nova entidade chamada 28
  • 29.
    Banco de Dados MEDICAMENTO.Daí, a questão seria: com que entidade existente deve estar relacionada a nova entidade MEDICAMENTO? Se a entidade MEDICAMENTO fosse relacionada a entidade MEDICO, se teria apenas a informação de qual médico prescreveu quais medicamentos, faltando a informação do paciente para os quais os medicamentos foram prescritos. Por outro lado, se a entidade MEDICAMENTO fosse relacionada a entidade PACIENTE, ficaria faltando a informação de qual médico prescreveu o medicamento. Logo, é possível ver que o ideal é relacionar a nova entidade MEDICAMENTO ao relacionamento CONSULTA, porque é lá que estão as informações de ambos médico e paciente. Para poder fazer isso, o relacionamento CONSULTA deve ser redefinido como uma entidade associativa (para passar a ser tratado como uma entidade convencional). Graficamente, isto é indicado na Figura 37 pelo retângulo desenhado ao redor do relacionamento CONSULTA. Dessa forma, agora, sendo CONSULTA também uma entidade, é possível associá-la através do relacionamento PRESCREVE à nova entidade MEDICAMENTO. Figura 37 - Exemplo de agregação Caso não se deseje usar o conceito de entidade associativa, é possível transformar o relacionamento em entidade, a qual pode ser relacionada com as demais entidades. Por exemplo, na Figura 38, o relacionamento CONSULTA foi substituído por uma entidade de mesmo nome, que vai se relacionar com as entidades MEDICO e PACIENTE através de relacionamentos (cada consulta tem um médico e um paciente envolvidos). Devido a essa transformação é possível relacionar a entidade CONSULTA com a nova entidade MEDICAMENTO, sem problemas. 29
  • 30.
    Banco de Dados Figura 38 – Forma alternativa ao uso de entidade associativa Ferramentas para Modelagem de Dados Para desenhar o DER e até dar apoio a fases posteriores do projeto de banco de dados, como a conversão do MER para o modelo relacional (assunto do próximo capítulo deste fascículo), existem diversas ferramentas de modelagem de dados. Aqui apresentaremos quatro delas, sendo duas ferramentas gratuitas e duas ferramentas pagas (estas duas últimas consideradas as melhores pelas pessoas da área de BD). Entre as que vamos apresentar, a primeira delas, BR-Modelo é a mais simples e a que vamos adotar para uso no nosso curso. Vamos conhecer essas ferramentas? BR-MODELO Ela é uma ferramenta freeware voltada para ensino de modelagem em banco de dados relacional, com base na notação de Peter Chen e no livro de autoria do Professor Carlos A. Heuser chamado “Projeto de Bando de Dados”, livro este que merece ser lido por você. Esta ferramenta foi desenvolvida por Carlos Henrique Cândido sob a orientação do Prof. Dr. Ronaldo dos Santos Mello (UFSC), como trabalho de conclusão do curso de pós- graduação em banco de dados (UNVAG - MT e UFSC). Atualmente, está na versão 2.0 e possui o seu código-fonte disponibilizado para quem desejar modificar a ferramenta (vide site http://sis4.com/brModelo/ ). A ferramenta é simples de usar e possui uma interface amigável (vide Figura 39) e toda a notação usada é a notação do livro de Heuser. 30
  • 31.
    Banco de Dados Figura 39 - Tela do BR-Modelo O software funciona como um editor gráfico e possui duas funcionalidades básicas: » Construção do modelo de entidade e relacionamento e » Mapeamento para o modelo relacional de banco de dados. A ferramenta dá suporte para criação de elementos do MER estendido. Maiores detalhes sobre a ferramenta e a monografia que a originou estão em: http://chcandido.tripod.com/ DBDesigner DBDesigner é uma ferramenta gratuita para projeto de banco de dados que integra a modelagem, projeto, implementação e manutenção em um mesmo ambiente. Desenvolvida pela empresa Fabulous Force Database Tools, atualmente encontra-se na versão 4 e está disponível para download em http://fabforce.net/dbdesigner4/ para plataformas Window e Linux (disponibilizada sob a licença GLP). A interface do DBDesigner pode ser visualizada na Figura 40. Figura 40 - Interface do DBDesigner 31
  • 32.
    Banco de Dados Este programa é útil para, ao invés de criarmos uma base de dados através de códigos (implementados em linguagem apropriada), criarmos uma base de dados visualmente, com a definição de tabelas, tipos de dados e relações entre tabelas. E, a partir do resultado final do desenho de uma base de dados, termos acesso ao código que podemos utilizar para a criação da nossa base de dados. O DBDesigner é direcionado para o desenvolvimento de banco de dados com o SGBD MySQL, mas também oferece suporte para o Ms-SQL e o Oracle. CA ERwin Esta é a ferramenta mais utilizada no mercado, conforme informado no site do Saiba Mais fabricante (http://erwin.com/). Através desta ferramenta, o desenvolvedor de um sistema de informação pode especificar os dados envolvidos, as suas relações e os requisitos de 4 Através da Engenharia Reversa é análise. A ferramenta permite desde a criação e manutenção da bases de dados, até o uso possível obter a partir de mecanismos de sincronização de dados necessários. Além disso, oferece recursos para do banco de dados realizar o processo inverso (Engenharia reversa4). O ERwin gera modelos para todos os criado, os diagramas que o geraram. principais bancos de dados atuais e pode ser integrado para ajudar no gerenciamento dos mesmos (para atualização das bases de dados). A notação utilizada pelo ERwin não descende da notação original de Peter Chen, ela implementa diagramas parecidos com os utilizados na Engenharia de Software. A interface da ferramenta pode ser visualizada na Figura 41. Figura 41 - Interface do Erwin Sybase – PowerDesigner É considerada juntamente com o Erwin, uma das ferramentas mais utilizadas e completas do mercado. Ela gera modelo conceitual, converte para modelo lógico (automaticamente, sem intervenção do usuário) e trabalha com todos os principais bancos de dados disponíveis empregando inclusive, técnicas de engenharia reversa e de integridade referencial. Apesar de ser uma ferramenta paga, ela tem uma versão demo disponível para avaliação por 15 dias no site: http://www.sybase.com.br/products/modelingdevelopment/ powerdesigner ou http://www.sybase.com. A interface da ferramenta pode ser visualizada na Figura 42. 32
  • 33.
    Banco de Dados Figura 42 - Interface do Powerdesigner Considerações Finais Após o levantamento de requisitos, a modelagem dos dados é a primeira grande fase no projeto de banco de dados. E dentro das etapas de modelagem, a modelagem conceitual é uma das mais importantes. Uma das vantagens em se trabalhar com projeto conceitual está na possibilidade de se adiar a escolha do SGBD. O projetista deve concentrar o maior esforço nesta fase do projeto, pois a passagem para as outras fases é mais ou menos automática. Outra vantagem está na possibildade de usuários não especialistas em bancos de dados darem diretamente a sua contribuição no projeto conceitual (já que ele é mais fácil de ser compreendido do que os outros modelos do projeto de BD). A aproximação com o usuário final melhora bastante a qualidade do projeto. Conheça Mais Neste capítulo o foco foi modelagem de dados. Principalmente, a modelagem conceitual. Para tanto, focamos na descrição dos elementos componentes do modelo entidade-relacionamento. Para obter mais informações ou materiais diversificados para o que foi visto aqui, você pode proceder a uma pesquisa usando o Google (www.google. com.br) com as palavras chaves “Modelagem Conceitual” + “Banco de Dados” ou “Modelo Entidade-Relacionamento” ou ainda “Diagrama Entidade-Relacionamento”. Você vai ver que irá vir muito material. Entre eles: apostilas, notas de aula, reportagens, etc. Adicionalmente, você não pode deixar de consultar o livro do professor Carlos Heuser: HEUSER, CARLOS ALBERTO. Projeto De Banco De Dados – Série Livros Didáticos, V.4. Bookman Companhia Ed., 6ª Edição - 2009 Também qualquer outro livro de Banco de Dados terá, ao menos, um capítulo dedicado a modelagem conceitual. Entre esses, podemos citar: SILBERSCHATZ, Abraham; KORTH, Henry F; SUDARSHAN, S. Sistema de banco de dados. Traduzido por Daniel Vieira. Rio de Janeiro: Elsevier;Campus, 2006. 33
  • 34.
    Banco de Dados ELMASRI, Ramez; NAVATHE, Shamkant B. Sistemas de banco de dados. 4a. ed. São Paulo: Pearson Education do Brasil, 2005. DATE, C. J. Introdução a sistemas de bancos de dados. Rio de Janeiro: Campus, 2000. Sobre as ferramentas apresentadas, eis alguns materiais adicionais: Vídeo-aula sobre o BR-Modelo http://blog.cidandrade.pro.br/educacao/video-aula-do-brmodelo/ Modelagem e projeto de banco de dados com o DBDesigner (Por Willian Bolzan) – partes 1 e 2 http://www.devmedia.com.br/articles/viewcomp.asp?comp=7773 http://www.devmedia.com.br/articles/viewcomp.asp?comp=7776 Você Sabia? Além de definir a cardinalidade de relacionamento, alguns autores definem também cardinalidade para atributos. E o que é isso? É definir o número mínimo e máximo de vezes que aquele atributo pode aparecer. Veja só: Cardinalidade Mínima = 1 → Atributo obrigatório = 0 → Atributo opcional Cardinalidade Máxima = 1 → Atributo monovalorado = n → Atributo multivalorado Vamos dar um exemplo. Na figura 43, temos o relacionamento “Cliente possui Dependente”, onde um cliente pode ter zero ou mais dependentes e um dependente pertence a um e apenas um cliente. Observe que DEPENDENTE é uma entidade fraca e POSSUI é um relacionamento identificador. A entidade CLIENTE possui o atributo CPF. Esse atributo é obrigatório (cardinalidade mínima = 1) e monovalorado (cardinalidade máxima = 1), ou seja, ele só pode assumir um único valor (o que é verdade para o número do CPF que sempre deve ser único) e, também é o atributo identificador (veja que ele está sublinhado) da entidade. Já a entidade DEPENDENTE possui dois atributos: o RG, que é opcional (cardinalidade mínima = 0) - porque pode ser que o dependente seja menor de idade ou ainda não tenha tirado esse documento – e monovalorado (existindo, o RG também deve ser único, por isso a cardinalidade máxima = 1). E o outro atributo é o Telefone, que é opcional (cardinalidade mínima = 0), porque pode ser que o dependente não tenha nenhum telefone, e multivalorado (cardinalidade máxima = n), porque pode ser que o dependente possa ter mais de um telefone (ex: telefone residencial e telefone celular). Os atributos identificadores da entidade DEPENDENTE são o CPF (da entidade CLIENTE, lembre que DEPENDENTE é entidade fraca) e o RG. 34
  • 35.
    Banco de Dados Figura 43 - Exemplo de Cardinalidade em Atributos Apesar de não ser muito utilizada a cardinalidade de atributos, é útil conhecê-la. Aprenda Praticando Vamos dar uma olhada novamente em questões de concurso? Adaptado de CESPE - 2008 - STF - Analista Judiciário - Tecnologia da Informação, CESPE - 2004 - TRE-AL - Analista Judiciário - Especialidade - Análise de Sistemas - Desenvolvimento e CESPE - 2004 - Polícia Federal - Perito Criminal Federal - Informática 1) O armazenamento e a recuperação de grandes quantidades de dados é um trabalho importante e muito explorado em um sistema gerenciador de banco de dados (SGBD). Com relação aos conceitos que envolvem esse sistema, julgue os itens que se seguem com C = certo ou E = Errado. a) ( ) Dado um conjunto de relacionamentos R binário entre os conjuntos de entidades A e B, é correto afirmar que, em um mapeamento de cardinalidade muitos para muitos, uma entidade A está associada a qualquer número de entidades em B e uma entidade em B está associada a um número qualquer de entidades em A. b) ( ) As características do atributo CEP - numérico, sequencial e não repetido - permitem utilizá-lo como identificador da entidade CLIENTE em um banco de dados destinado ao cadastro de clientes de uma loja. c) ( ) O modelo entidade-relacionamento permite a utilização de atributos cujo valor é derivado de outros atributos. d) ( ) O domínio de um atributo consiste no conjunto de entidades em que tal atributo é utilizado. e) ( ) O diagrama ER a seguir ilustra um modelo ER. Nesse diagrama, os retângulos representam entidades, o triângulo representa o conceito de generalização/ especialização e o losango representa um relacionamento entre entidades. 35
  • 36.
    Banco de Dados Adaptado de TER-RN-FCC – 2005 Analista Judiciário/Analista de Sistemas 2) Em um MER, consideremos A uma entidade e K um autorrelacionamento de A. Se A representa o conjunto de cidadãos de um país, onde a poligamia é ilegal e K representa o relaciomaneto CASAMENTO entre cidadãos deste país, podemos dizer que K é um relacionamento que se enquadraria no tipo geral: a) um para um b) um para muitos c) muitos para um d) muitos para muitos e) zero para zero CESGRANRIO - 2006 - EPE - Técnico de Nível Superior - Área Tecnologia da Informação 3) Considere o DER a seguir. Depois, responda: quantas entidades fracas e quantas entidades fortes, respectivamente, estão presentes neste diagrama? a) 0 e 1 b) 0 e 2 c) 1 e 1 d) 1 e 2 e) 2 e 1 36
  • 37.
    Banco de Dados Adaptado de CESGRANRIO - 2005 - MPE-RO - Analista Programador 4) Sobre a figura acima, que apresenta elementos utilizados em um típico DER na qual cada tipo de elemento está identificado por um número, são feitas as afirmativas a seguir. I - Os elementos identificados por 1 e 3 no diagrama, respectivamente, são: Entidade e Atributo. II - O elemento identificado no diagrama pelo número 2 é um relacionamento. III – Uma entidade que tem um identificador que não depende de outras entidades é chamado de entidade forte. Está(ão) correta(s) a(s) afirmativa(s): a) I, apenas. b) I e II, apenas. c) I e III, apenas. d) II e III, apenas. e) I, II e III. CESGRANRIO - 2008 - Petrobrás - Técnico em Informática 5) Considere o seguinte enunciado: Uma empresa de geração de energia deseja armazenar um conjunto de dados importantes sobre os tipos de energia com que trabalha e os seus campos de geração. Assume-se que: cada campo de geração de energia é de um, e somente um, tipo de energia; pode existir mais de um campo de geração para cada tipo de energia; podem ser previstos alguns tipos de energia para os quais ainda não existem campos de geração. Qual diagrama de entidade relacionamento é adequado para modelar o problema? 37
  • 38.
    Banco de Dados CESGRANRIO - 2007 - TEC - RO - Analista de Informação 6) Considere o DER (Diagrama Entidade-Relacionamento) abaixo. É incorreto afirmar que: a) “idade” é um atributo derivado. b) “empréstimo” possui 2 (dois) atributos. c) “telefone” é uma entidade fraca. d) “codcliente” é atributo de “cliente”. e) “codempréstimo” é identificador da entidade. Respostas: 1) a) C – o relacionamento M:N é um relacionamento muitos para muitos e nesse caso, ambas as entidades podem estar relacionadas com qualquer quantidade de instâncias de entidades do outro tipo. b) E - o CEP não poderia ser o identificador da entidade cliente. Primeiro, porque não caracteriza um cliente unicamente, mas sim um endereço. Segundo, porque pessoas que morassem na mesma rua, teriam o mesmo CEP. c) C – atributo derivado existe no contexto do MER e é gerado a partir do valor de outro(s) atributo(s) do modelo. d) E – Domínio do atributo é o conjunto de valores permitidos para cada atributo, ou seja, é a definição do tipo do atributo e) C – a simbologia para o DER está toda ok. 2) letra A – se no país é proibida a poligamia, o relacionamento de casamento deve ser de 1:1 (um para um) 3) letra D – no diagrama existe apenas uma entidade fraca (Item) e duas entidades fortes (Nota e PV) 4) letra E – as três afirmações são verdadeiras. 5) letra D – com as afirmações feitas, vemos que CampoGeracao deve ter 1 e apenas 1 38
  • 39.
    Banco de Dados tipo de energia. E o tipo de energia pode ter 0 ou mais campos de geração. 6) letra C – esta é a incorreta porque telefone não é entidade fraca, é atributo multivalorado (que pode assumir mais de um valor). Atributo multivalorado é representado por elipses duplas (uma dentro da outra). Atividades e Orientações de Estudo Agora vamos exercitar o que foi estudado neste capítulo. Assim sendo, faça as atividades sugeridas a seguir. Lembre que exercitar vai lhe ajudar a fixar melhor o conteúdo estudado. E o conteúdo desse capítulo é fundamental para o capítulo seguinte. Mãos à obra! Atividades Práticas Responda as questões a seguir em um documento de texto (doc) e poste as respostas no ambiente virtual, no local indicado. Esse trabalho deve ser feito individualmente. Para desenhar os diagramas que forem solicitados, você já pode praticar o uso da ferramenta BR- Modelo, fazendo os diagramas nessa ferramenta. Depois, é só copiar e colar os diagramas criados no documento com as respostas. Ou você pode utilizar os próprios recursos do word para desenhar os trechos de diagrama. Essa atividade é individual e fará parte da sua avaliação somativa. 1) Através de exemplos de Diagramas ER, ilustre os conceitos a seguir do modelo ER (não precisa ser em um único diagrama, pode ser em diagrama separados, um para cada letra a seguir): a) Relacionamento b) Entidade fraca c) Autorrelacionamento d) Especialização/Generalização e) Agregação 2) Considere as seguintes entidades: EMPREGADO com atributos: CPF, RG, Nome, Dept, Cargo e Salário. PROJETO com atributos CodProj, ProjNome, DataInício, DataTérmino e Orçamento. a) Mostre como essas duas entidades seriam representadas em um diagrama de ER. Assuma que você deseja representar o número de horas alocadas para um empregado para trabalhar num projeto, e mostre como isto pode ser representado no diagrama. b) Escolha identificadores para cada uma das entidades. c) Fazendo as hipóteses necessárias (use sua intuição), tome uma decisão sobre a cardinalidade do relacionamento entre as entidades, explicando o que você pensou para escolher tal cardinalidade e acrescente os símbolos apropriados ao diagrama. d) Assuma que a entidade EMPREGADO é especializado em VENDEDOR e ADMINISTRADOR. Mostre como esta especialização é representada em um diagrama ER. Inclua alguns atributos em cada uma das subclasses. 39
  • 40.
    Banco de Dados Atividades de Reflexão Para você já ir se preparando para desenhar diversos DERs de níveis de dificuldade diferentes, o que veremos várias dicas de como fazer isso no próximo capítulo, lançamos aqui um desafio: será que você seria capaz de criar um diagrama E-R para um problema hospitalar? Esse diagrama é simples. A ideia é que você pense no diagrama por partes e depois vá juntando as coisas até formar o diagrama completo. Para facilitar, a descrição do problema está dividida em parágrafos. Tente ir analisando eles um a um e depois você pode juntar o problema como um todo. Vamos à descrição do problema? De preferência, procure desenhar a resposta usando a ferramenta BR-Modelo, para poder ir praticando. Hospitais são formados por um ou mais ambulatórios e cada um destes está em um único hospital Médicos clinicam em um único hospital, cada hospital possui vários médicos Hospitais solicitam exames clínicos em vários laboratórios, cada laboratório pode ter solicitações de vários hospitais Pacientes consultam vários médicos e estes atendem a consulta de vários pacientes Quando é consultado o paciente recebe um diagnóstico. O paciente pode ter um diagnóstico diferente a cada consulta. Ambulatórios atendem vários pacientes, enquanto estes só podem ser atendidos em um único ambulatório Pessoal de apoio está alocado em um ambulatório, e cada ambulatório conta com vários integrantes do pessoal de apoio. Pacientes realizam vários testes e cada teste é realizado por um paciente Laboratórios fazem vários testes e cada um dos testes é feito em um único laboratório Sua resposta deve ser postada no ambiente virtual, no local apropriado, em um documento de texto (você também pode postar o diagrama gerado pelo BR-Modelo diretamente (arquivo gerado por ele). Essa atividade é individual. 40
  • 41.
    Banco de Dados Minibiografia Edgar Frank Codd Edgar Frank Codd (Dorset, 23 de agosto de 1923 — 18 de abril de 2003) foi um matemático britânico. Ele desenvolveu o modelo de banco de dados relacional, quando era pesquisador no laboratório da IBM em San José. Em junho de 1970, ele publicou um artigo chamado “Relational Model of Data for Large Shared Data Banks” (“Modelo de dados relacional para grandes bancos de dados compartilhados”) que foi publicado na Revista ACM (“Association for Computing Machinery”) Vol. 13, No. 6, pp. 377– 387. Este artigo, um desenvolvimento de um artigo interno da IBM publicado no ano anterior, demonstrou os fundamentos da teoria dos bancos de dados relacionais, usando tabelas (“linhas” e “colunas”) e operações matemáticas para recuperá-las destas tabelas (UNION, SELECT, SUM etc…). Devido ao interesse da IBM em preservar o faturamento trazido por produtos pré-relacionais, tais como o IMS/DB, ela não quis, inicialmente, implementar as ideias de Codd. Este então buscou grandes clientes da IBM para mostrar-lhes as novas potencialidades de uma eventual implementação do modelo relacional. Mesmo com a pressão dos clientes IBM, ela não incluiu Codd nos novos projetos sendo implementados. Devido a isso, desgostoso pela rejeição de suas ideias, Codd uniu-se a seu colega Christopher J. Date da IBM para deixar a mesma, fundando uma consultoria chamada Codd & Date. Logo após adoeceu e teve de encerrar sua carreira, vindo a falecer no começo do III milênio. Porém, Date continuou a obra de Codd, tornando-se autor de vários livros importantes da área de BD. Vamos Revisar? Você estudou, neste capítulo, os conceitos de modelo de dados e viu alguns dos modelos existentes: O modelo conceitual (que não tem dependência do SGBD a ser escolhido), o modelo lógico (que já tem uma certa dependência do SGBD escolhido) e o modelo físico que tem completa dependência do SGBD escolhido. Depois, foi estudado mais a fundo o modelo conceitual, através da apresentação dos principais componentes do modelo entidade relacionamento, um dos principais diagramas do projeto de banco de dados. Entre os componentes estudados a simbologia dos principais deles pode ser vista no Quadro 1. Além dos símbolos, quando pensamos no MER estendido, temos ainda a simbologia apropriada para especialização/generalização (um triângulo) e entidade associativa. No próximo capítulo veremos as dicas e informações necessárias para unir os componentes estudados nesse capítulo a fim de montar diversos diagramas entidade- relacionamento de níveis de complexidade diferentes. Até lá! 41
  • 42.
    Banco de Dados Quadro 1 - Alguns dos Componentes do MER 42
  • 43.
    Banco de Dados Capítulo 5 O que vamos estudar neste capítulo? Neste capítulo, vamos estudar os seguintes temas: » Como desenhar o DER. » Dicas para desenhar bons diagramas. » Formas de Modelar o MER. Metas Após o estudo deste capítulo, esperamos que você consiga: » Realizar a modelagem de dados usando o Modelo Entidade Relacionamento (MER). » Utilizar uma ferramenta de modelagem de dados para desenhar o diagrama entidade-relacionamento. » Praticar a criação de diagramas entidade-relacionamento. 43
  • 44.
    Banco de Dados Capítulo 5 – Desenhando o MER Vamos conversar sobre o assunto? “Vimos no capítulo anterior os componentes necessários para desenhar o MER, que é um dos principais modelos do projeto de banco de dados e faz parte da modelagem conceitual (que é independente do SGBD escolhido para implementar o BD). Porém, apesar das explicações sobre os componentes darem ideia de como os mesmos se relacionam, ainda faltaram dicas, informações adicionais para proporcionar a criação de diagramas mais complexos. É justamente isso que faremos nesse capítulo, cujo foco é lhe ajudar a fazer a modelagem conceitual de diversos tipos de problemas. ” Neste capítulo, você vai encontrar dicas, informações e diversos exemplos que lhe ajudarão a desenhar diagramas entidade-relacionamento. A partir daqui vamos adotar a notação de Peter Chen. Vamos lá? Peculiaridades dos Modelos ER Vamos falar aqui de algumas peculiaridades do MER. O modelo entidade-relacionamento é um modelo formal, preciso e não ambíguo. Logo, diferentes leitores de um mesmo modelo ER devem sempre entender exatamente a mesma coisa. Para isso, é importante que todos os envolvidos estejam treinados para perfeita compreensão do modelo ER, caso contrário, o mesmo pode ser sub-utilizado e/ou gerar implementações incoerentes com a realidade. Ainda assim, o MER tem poder de expressão limitado, pois este apresenta apenas algumas propriedades de um BD. Isto porque sua notação gráfica é pouco poderosa, fazendo com que propriedades adicionais devam ser anotadas à parte. Além disso, o MER é inadequado para expressar restrições de integridade (regras de negócio). Vamos dar um exemplo dessa limitação, a seguir. Por exemplo, suponha o autorrelacionamento “Pessoa casa com Pessoa” expresso na Figura 44. Temos que uma pessoa casa com apenas outra pessoa. E no relacionamento, uma faz o papel de marido e o outro de esposa. Até aí tudo bem, não é? Já vimos essa explicação para o autorrelacionamento. O problema é que o modelo não deixa explícita a restrição que uma pessoa só pode fazer parte de um único relacionamento, ou seja, só pode existir um relacionamento de casamento por vez. Como assim? Sem essa restrição, uma pessoa pode estar envolvida em mais de um relacionamento do tipo “casa”. Por exemplo, suponha que exista um relacionamento entre a pessoa p1 e a pessoa p3 (p1 é casada com p3). Pelo diagrama, nada impede que também exista um relacionamento entre p3 e p6 (p3 é casada também com p6) e outro relacionamento entre p6 e p8 (p6 é também casada com p8). Assim como, só pelo diagrama, nada impede que uma pessoa possa ser casada com ela mesma, por exemplo, p5 ser casada com p5 (vide Figura 45), o que viola completamente a realidade. 44
  • 45.
    Banco de Dados Figura 44 - Autorrelacionamento Pessoa Casa Pessoa Figura 45 - Sem restrições de integridade expressas no diagrama, podem haver relacionamentos inconsistentes Vamos dar outro exemplo dessa violação. Suponha o autorrelacionamento “Empregado supervisiona Empregado” (vide Figura 46). Só pelo diagrama não seria possível restringir que um subalterno supervisionasse seu superior. Assim, podeira ocorrer de um empregado E1 supervisonar um empregado E3, esse mesmo empregado E3 supervisonar o empregado E5 e esse empregado E5 supervisionar o empregado E1 (vide Figura 47). Isso violaria a integridade do relacionamento, porque como o mais subalterno poderia supervisionar o superior de todos? Esses são alguns exemplos de restrições que não são representadas no MER. Figura 46 - Autorrelacionamento “Empregado supervisiona Empregado” 45
  • 46.
    Banco de Dados Figura 47 - Outro exemplo de relacionamentos sem checagem de restrições Diferentes modelos ER podem ser equivalentes. Modelos equivalentes expressam a mesma abstração da realidade (formas diferentes de modelar, mas que possuem o mesmo significado). Para fins de projeto de BD, dois modelos ER são equivalentes se geram o mesmo esquema lógico de BD (vamos estudar sobre isso no próximo capítulo). Vamos dar um exemplo. Suponha o enunciado “Em uma clínica, um médico pode consultar zero ou mais pacientes. E um paciente pode ser consultado por um ou mais médicos. Deve ser mantido um histórico das consultas feitas pelo paciente, armazenando a data e hora em que a consulta ocorreu. Mesmo porque o mesmo paciente pode se consultar várias vezes com o mesmo médico.” Esse enunciado poderia ser modelado de duas formas: com a consulta sendo um relacionamento (vide Figura 48) e com a consulta sendo uma entidade (vide Figura 49). Em ambos os modelos a realidade estaria correta e bem modelada, apesar dos modelos serem diferentes, pois existe uma equivalência entre eles. Figura 48 - Consulta modelada como um relacionamento Figura 49 - Consulta modelada como uma entidade 46
  • 47.
    Banco de Dados Transformação de Relacionamento n:n em Entidade Há variantes da abordagem ER, que ou excluem completamente o uso de relacionamentos n:n, ou excluem apenas os relacionamentos n:n que têm atributos. Para transformar um relacionamento n:n em uma entidade, você deve representar o relacionamento como uma nova entidade e relacionar essa nova entidade criada às entidades que originalmente participavam do relacionamento. Por exemplo, na Figura 49, a entidade CONSULTA foi originada do relacionamento CONSULTA da Figura 48. E essa nova entidade é relacionada às entidades anteriormente existentes (MEDICO e PACIENTE). A nova entidade criada terá como identificador os identificadores das entidades que originalmente participavam do relacionamento e os atributos que eram identificadores do relacionamento original (caso esse tivesse atributos identificadores). Com isso na Figura 49, veja que o atributo data/hora continua sendo atributo identificador. E quanto à cardinalidade? Nos relacionamentos em que participa a cardinalidade da entidade criada é sempre (1,1). Ou seja, do lado de MEDICO e PACIENTE, a cardinalidade continua fica (1,1). Já as cardinalidades das entidades que eram originalmente associadas pelo relacionamento são transcritas ao novo modelo. Ou seja, as cardinalidades previamente existentes ficam perto da nova entidade criada. Assim, no exemplo, um médico realiza 0 ou mais consultas e um paciente participa de uma ou mais consultas (para ser paciente ele tem de ter participado ao menos de uma). Um modelo ER pode ser usado como entrada a uma ferramenta CASE5. Ou seja, a Saiba Mais partir do desenho do MER feito em uma ferramenta CASE, pode-se gerar o modelo lógico e posteriormente, o modelo físico do BD (ou, pelo menos, os scripts para fazer isso). 5 Ferramentas CASE (do inglês Computer-Aided Critérios para Construção do Modelo ER Software Engineering) são ferramentas automatizadas Para iniciar a construção do MER, geralmente, algumas dúvidas surgem, tais como: que tem como objetivo auxiliar o qual elemento (entidade, atributo, relacionamento,...) da linguagem ER é o mais apropriado desenvolvedor de para representar uma específica abstração da realidade? Para responder essa pergunta não sistemas em uma ou se deve observar um objeto isoladamente. Deve-se procurar observar o contexto dentro do várias etapas do ciclo de desenvolvimento qual o objeto aparece, assim, você terá uma ideia melhor de como representá-lo. Além disso, de software. No caso, o próprio desenvolvimento do modelo e o aprendizado sobre a realidade irão refinando e ajudar no projeto e aperfeiçoando o modelo, no decorrer do tempo. Por isso, lembre-se a representação de um criação do banco de dados. objeto está sujeita a alteração durante a modelagem (você pode mudar de ideia, a medida que compreende melhor o problema). Para ajudar você nas suas modelagens, vamos agora fornecer algumas dicas e reflexões sobre os pontos de dúvida mais comuns. Representar como Atributo ou como Entidade? Na descrição dos problemas, pode haver ocasiões onde você ficará em dúvida sobre como modelar determinado elemento. Por exemplo, como modelar a cor de um automóvel? Seria melhor representar a cor como atributo ou como entidade? (vide Figura 50). 47
  • 48.
    Banco de Dados Figura 50 - Cor como atributo ou como entidade? Para ajudar a decidir, vamos estabelecer alguns critérios: » Se o elemento estiver vinculado a outros elementos, o elemento deverá ser representado como Entidade. Vamos dar exemplos de vínculo. Suponha que você precise saber o fabricante da cor do automóvel, a cor precisaria se relacionar com outra entidade chamada Fabricante, logo, ela teria de ser representada como uma entidade. Se você precisasse saber o código da cor ou em que período a cor está disponível para venda, você precisaria que a cor fosse representada como uma entidade que teria esses atributos (código e periodoDisponibilidade). » Caso você não precisasse saber nenhuma informação adicional sobre o elemento, ele deve ser representado como Atributo. Por exemplo, se você realmente só quer saber a cor do automóvel e nada mais, a cor é um atributo da entidade automóvel. Representar como Atributo ou como Generalização/Especialização? Em alguns casos, você vai ficar em dúvida se um elemento deve ser representado como atributo ou se ele dá origem a uma generalização/especialização. Por exemplo, como modelar a função (categoria funcional) de um empregado? (vide Figura 51). Figura 51 - Representar como atributo ou como generalização/especialização Para ajudar a decidir, o critério é semelhante ao anterior: » Se sabe-se que o elemento a ser especializado possui propriedades particulares ou vai precisar se relacionar com outros elementos, você deve representá-lo como Entidade. Por exemplo, qual o CREA dos empregados que tem categoria funcional Engenheiro? Logo, precisaria haver uma especialização de EMPREGADO chamada ENGENHEIRO e esta entidade teria o atributo CREA. Outro exemplo, é que, talvez, pela modelagem da sua empresa, você precisasse saber o número da carteira de motorista e a data da expiração da mesma para aqueles empregado que exercessem o cargo de MOTORISTA. Nesse caso também, motorista deveria ser uma 48
  • 49.
    Banco de Dados especialização da entidade EMPREGADO. Deveria ser uma especialização porque você não precisaria saber a carteira de motorista ou a expiração dela no caso de qualquer outra categoria funcional (para que saber esses dados de um engenheiro, por exemplo?). » Caso você não precisasse saber nenhuma informação adicional sobre o elemento, nem ele vai se relacionar com nenhuma outra entidade, ele deve ser representado como Atributo. Essa é uma forma de evitar atributos opcionais. Porque, no geral, atributos opcionais indicam subconjuntos de entidades que são modelados mais corretamente através de especializações. Por exemplo, sem o uso de especialização, para saber o CRM do empregado se ele for um médico, o CREA do empregado se ele for um engenheiro ou os dados da carteira de motorista se ele for um motorista, teríamos vários atributos opcionais na mesma entidade. Adicionalmente, ainda seria necessário um classificador, que no caso é o atributo tipo do empregado (vide Figura 52). Assim, dependendo do tipo do empregado, esse ou aquele atributo seria preenchido (atributos opcionais). Um problema com esse modelo, fora deixar vários atributos em branco por vez, é que o modelo não vai expressar as combinações de preenchimento permitidas ou não (por exemplo, preenchendo o CRM eu não devo preencher o CREA). Assim, para ficar mais claro o preenchimento e para evitar atributos opcionais, é interessante fazer uso da generalização/ especialização. No caso do exemplo, seriam criadas as especializações MOTORISTA, MEDICO e ENGENHEIRO (vide Figura 53). Figura 52 - Uso de atributos opcionais e classificador 49
  • 50.
    Banco de Dados Figura 53 - Uso de Generalização/Especialização Evitando Atributos Multivalorados A implementação direta de um atributo multivalorado é uma limitação dos SGDBs relacionais6 (não é possível de ser feita diretamente). Assim, é possível representar os atributos multivalorados como entidades. E como decidir como fazer isso? Caso o atributo tenha algum vínculo com outros elementos, ele deve ser representado como entidade. Caso Saiba Mais contrário, como atributo. Vamos ao exemplo. Suponha uma entidade EMPREGADO que possua os atributos multivalorados lançamento do pagamento e dependente (vide Figura 6 Essa limitação não existe nos SGBDR-O 54). Se for importante guardar informações sobre os dependentes (por exemplo, a data de (Objeto-Relacional) ou nascimento e o nome), esse atributo multivalorado deverá ser representado como entidade. SGBDOO (Orientado a Se precisarmos saber o valor do lançamento do pagamento e de que tipo foi o lançamento, Objetos). esse também deverá ser representado como uma entidade (vide Figura 55). Agora, em alguns casos, o atributo não vai ter nenhum vínculo com nenhum outro elemento. Logo, ele pode continuar sendo representado como atributo multivalorado e ser tratado posteriormente. Por exemplo, o número do telefone de uma pessoa é um atributo multivalorado que não tem relação com nenhum outro elemento, logo pode ser representado dessa forma (vide Figura 56). Figura 54 - Entidade com atributos multivalorados 50
  • 51.
    Banco de Dados Figura 55 - Atributos multivalorados representados como entidades Figura 56 - Entidade com atributo multivalorado telefone Criando o Diagrama ER Após realizar as entrevistas com o cliente e/ou usuário(s) para determinar suas necessidades de informação e, com isso, tendo definido qual o problema a ser resolvido, então é hora de começar a desenhar o diagrama ER. Apesar de não existir uma receita de bolo unanimente aceita, é possível dar uma ideia de roteiro. 1. Leia o problema (minimundo traçado) várias vezes, para compreendê-lo. Depois, faça uma leitura tentando identificar entidades, relacionamentos e atributos. Há alguma dica para isso? Há sim. Geralmente, dado um texto descrevendo o banco de dados a ser projetado: a presença de um substantivo usualmente indica uma entidade (ex: nota fiscal, pessoa, empregado, livro, etc). A presença de um verbo é uma forte indicação de um relacionamento (ex: consultar, contratar, supervisionar, etc). Um adjetivo, um complemento ou uma característica de um substantivo (entidade) é uma forte indicação de um atributo (ex: nome, valor, preço, cor, número, etc). Isto não é regra, pois existem relacionamentos que não são bem expressos por verbos. Quando isto ocorrer, em geral, une-se os nomes das entidades 51
  • 52.
    Banco de Dados para dar nome ao relacionamento. Por exemplo: cliente_conta, transação_conta. 2. Nessa identificação, procure primeiro pelas entidades. Nem todo substantivo é entidade. Descarte aquele que só aparecem uma vez na descrição do problema (não se relacionam com nada), os que não possuem nenhuma característica descrita ou aqueles que só servem para entendimento do problema, mas não são relevantes para resolvê-lo. 3. A seguir, procure pelos relacionamentos. Geralmente são indicados pelos verbos que indicam relação entre os substantivos. Geralmente, devemos tentar formar uma sentença do tipo “entidade verbo entidade”. Por exemplo, “Cliente possui Conta”, “Empregado alocado Projeto”. Nessa descoberta dos relacionamento, você deve procurar identificar se é um relacionamento binário ou ternário. Se existe algum relacionamento identificador (aquele entre uma entidade forte e outra fraca) e se haverá relacionamento com alguma entidade associativa (para evitar relacionamento entre relacionamentos). 4. Descobertos os relacionamentos, procure determinar a cardinalidade mínima e máxima deles. Geralmente, haverá alguma indicação no enunciado do problema. Ex: “um médico pode consultar vários pacientes e um paciente pode ser consultado por vários médicos”. Isso vai indicar um relacionamento n:n entre as entidades PACIENTE e MEDICO. 5. Na sequência, procure pelos atributos. Lembre-se, os atributos serão os elementos que caracterizam as entidades e que são relevantes para representação do problema. Procure, também, entre esses atributos indicar o atributo identificador (aquele que vai servir para identificar aquela entidade unicamente). Adicionalmente, busque determinar se há algum atributo nos relacionamentos (geralmente, atributos temporais, de quando é importante guardar histórico dos acontecimentos ou algo que caracterize o relacionamento). 6. Por fim, faça uma revisão no problema e no diagrama e veja se alguma coisa pode ser melhorada (veja os critérios do começo desse capítulo). Veja, também, se há alguma generalização/especialização que possa ser feita. Alguns cuidados devem ser tomados durante essa criação do DER: » Um atributo não pode ter outros atributos associados, de modo que se forem encontrados (em sua aplicação) significa que não se trata de um atributo, mas de uma entidade. » Uma entidade que não possua, pelo menos, um atributo além do atributo identificador ou está com sua especificação incompleta ou não se trata de uma entidade mais de um atributo. » Um relacionamento é uma associação entre entidades. A completa e perfeita representação de uma associação somente está correta se todas as entidades necessárias para a existência do relacionamento estão interligadas. É importante gastar um tempo na criação do DER, porque ele será a base para tudo que vem depois (modelagem lógica e física e criação do BD). Erros ocorridos nesta fase acarretam graves atrasos e aumento no custo da implementação do BD e dos sistemas que o utilizarão. Após criada a primeira versão do DER deve-se apresentá-lo ao cliente para que sejam verificados a corretude e a completude do diagrama. Há também algumas dicas que você pode seguir para verificar a corretude do seu diagrama. Apresentaremo-las na seção a seguir. 52
  • 53.
    Banco de Dados Verificaçãodo Modelo Criado Uma vez construído, um modelo ER deve ser validado e verificado. A verificação é o controle de qualidade para garantir um bom modelo. Um bom modelo ER deve: » Ser completo » Ser correto » Ser livre de redundância » Refletir o Aspecto Temporal, quando necessário » Evitar entidades isoladas Vamos detalhar como checar cada ponto dessa, a seguir. Ser Correto O modelo deve representar, com fidelidade, a realidade e não deve conter erros de modelagem. Quando não está correto, o modelo pode apresentar dois tipos de erros: » Erros sintáticos - ocorrem quando os conceitos de modelagem ER não são corretamente empregados, ou seja, há erros na construção do modelo. Por exemplo, associar dois relacionamentos (vide Figura 57 – os relacionamentos PRESCREVE e CONSULTA estão associados, o que seria um erro, nestes casos deveria ter sido usada uma entidade associativa) ou fazer um relacionamento entre uma entidade e apenas um atributo de outra entidade. Figura 57 - Exemplo de erro sintático (associação entre relacionamentos) » Erros Semânticos – ocorrem quando o modelo não retrata a realidade de forma consistente. Eles são mais difíceis de verificar do que os erros sintáticos. Vamos dar alguns exemplos de erros semânticos. a) Estabelecer associações incorretas ou colocar atributos em locais que não atendam os requisitos que foram levantados com os usuários. Suponha que você deseje modelar o seguinte problema “Uma pessoa pode possuir zero ou mais imóveis e um imóvel pode pertencer a um ou mais pessoas. É importante armazenar há quanto tempo cada pessoa possui o seu imóvel, lembrando que os imóveis podem ser vendidos e mudar de proprietário”. Um erro semântico seria colocar o tempo de posse na entidade imóvel (vide Figura 58). Se o problema fosse modelado assim, toda pessoa moraria o mesmo tempo no imóvel, mesmo que ele mudasse de dono. O correto seria que o tempo de posse estivesse no relacionamento POSSE. 53
  • 54.
    Banco de Dados Dessa forma, a cada novo dono, o tempo de posse seria diferente. Figura 58 - Exemplo de Erro Semântico - Atributo no lugar errado b) Representar um mesmo elemento, ora como entidade, ora como atributo. Por exemplo, na Figura 59, o elemento UNIDADES-FEDERAÇÃO está sendo representado como atributo da entidade VEICULO e, também, como uma entidade no mesmo diagrama. O correto seria escolher a melhor representação e mantê-la em todo diagrama. No caso, como é necessário armazenar informações sobre as unidades da federação (tais como sigla e nome), elas seriam melhor representadas no diagrama como entidade. Figura 59 - Exemplo de Erro Semântico Elemento representado ora como entidade, ora como atributo 54
  • 55.
    Banco de Dados c) Usar o número incorreto de entidades em um relacionamento ou posicionar uma entidade no local errado. Geralmente, esse erro ocorre quando o problema não foi bem compreendido. Por exemplo, suponha que você quer modelar uma locadora de DVDs. Na locadora existe, de cada filme, 1 ou mais DVDs (como se fossem cópias do mesmo filme). E cada DVD é de apenas um filme. Cada um desses filmes possui uma categoria. Na Figura 60, vemos que a categoria foi inicialmente representada como uma entidade fazendo parte de um relacionamento ternário. Essa representação estaria equivocada. Ela representaria que apenas a cada vez que um filme fosse associado a uma cópia de DVD é que seria associada uma categoria a ele. Porém, isso é um erro. Pois, todo filme possui uma categoria (vide a segunda representação na Figura 60), independente da quantidade de cópias de DVD existentes na locadora. Figura 60 - Exemplo de Erro Sintático - Entidade Mal Posicionada Outro erro ainda poderia ser a colocação de cardinalidades erradas nos relacionamentos, também consequência da má interpretação do problema. Ser Completo O Modelo deve expressar todos os requisitos do usuário. Ou seja, nada do que seja necessário para resolver o problema em questão deve ser esquecido, deve deixar de ser representado no modelo. Essa verificação só pode ser feita por um especialista do domínio. Ou seja, por alguém que faça parte do cliente e entenda bem do problema a ser resolvido. Por isso mesmo, é importante envolver o usuário/cliente do projeto nesta etapa inicial. Adicionalmente, podemos fazer alguns questionamentos para ajudar a verificar a completude do modelo, tais como: » Os dados que devem ser obtidos a partir do BD estão presentes? São possíveis de serem obtidos a partir do modelo criado? » Todas as consultas necessárias poderão ter resposta apenas com os elementos que fazem parte do modelo criado? 55
  • 56.
    Banco de Dados Essas perguntas podem ajudar em uma avaliação mais geral, mas realmente, para obter uma avaliação mais precisa, é necessário o especialista do domínio. Ser Livre de Redundâncias O Modelo ER deve ser mínimo, ou seja, não deve conter duplicidades ou redundâncias. E quais tipos de redundâncias seriam essas? As mais comuns de acontecerem são: » Relacionamentos redundantes – ocorre quando um relacionamento é desnecessário. Seu resultado pode ser obtido através de outroas relacionamentos. Ou seja, é possível retirá-los do modelo ER, sem que haja perda de informação no BD. Por exemplo, vide a Figura 61. Existe um relacionamento entre as entidades DEPTO e MAQUINA chamado LOCALIZA DEPTO, para especificar em qual departamento a máquina está alocada. Por causa desse relacionamento, o relacionamento LOCALIZA FABR que indica em que fábrica a máquina está alocada é redundante. Isso porque se se sabe em que fábrica o departamento está (relacionamento entre FABRICA e DEPTO), e se sabe em que departamento a máquina está (relacionamento entre DEPTO e MAQUINA), logo, se sabe onde a máquina está. Figura 61 - Exemplo de relacionamento redundante » Atributos redundantes – ocorre quando acabamos criando atributos desnecessários no diagrama. Ou porque esses atributos são deriváveis ou porque já estão representados de alguma forma no diagrama (por exemplo, em uma entidade relacionada). Vamos dar um exemplo. Na Figura 62, o atributo código do departamento da entidade EMPREGADO é redundante, porque esse código poderia ser obtido na entidade DEPARTAMENTO, com a qual a entidade EMPREGADO está relacionada (vide atributo código na entidade DEPARTAMENTO). Também, o atributo no. de empregados é um atributo redundante porque ele expressa um valor 56
  • 57.
    Banco de Dados que pode ser derivado. Como? Contando quantos empregados estão relacionados ao departamento, seria possível obter o número de empregados do departamento, não necessitando existir um atributo para esse fim. Figura 62 - Exemplo de Atributos Redundantes Atenção Algumas vezes, por questões de performance, um modelo ER pode conter redundância. É a chamada “redundância controlada” de dados. Nesses casos, a redundância deve ser muito bem documentada para não parecer um erro. Refletir Aspecto Temporal, quando Necessário Algumas vezes, determinadas partes do modelo podem precisar possuir uma espécie de histórico, porque certas aplicações exigem que o BD guarde o histórico dos dados (por motivos legais, por necessidade de auditoria ou de possuir dados históricos que ajudem na tomada de decisão). Por exemplo, uma empresa pode desejar guardar um histórico do valor do salário pago a um funcinário no decorrer dos anos. Ou uma imobiliária pode desejar armazenar o período em que cada pessoa ficou em determinado imóvel alugado. Para criar esse histórico, precisamos identificar os dados temporais, ou sejam, aqueles dados que mudam ao longo do tempo, de acordo com o problema a ser resolvido. Esses dados temporais podem ser: atributos ou relacionamentos. Vamos dar uma olhada e ver exemplos de cada um. » Guardando histórico de atributos – quando desejamos guardar o histórico de um atributo, ele deve ser transformado em entidade fraca vinculada à entidade a qual pertencia, tendo como identificador um atributo do tipo data. Vamos dar um exemplo. Imagine que a empresa precisa guardar o histórico dos salários de seus empregados. Se o salário fosse representado apenas como um atributo da entidade EMPREGADO (Figura 63 – lado esquerdo), seria guardado apenas um salário. Se o salário fosse atualizado, o novo valor sobreporia o valor anterior. Para que o valor anterior não fosse perdido, o salário teria de ser transformado em uma entidade (entidade fraca com relação à entidade EMPREGADO) e teria como identificador 57
  • 58.
    Banco de Dados (atributo com bolinha preta) a data (vide Figura 63 – lado direito). Assim, cada salário cadastrado, seria cadastrado com uma data diferente, dessa forma, o valor anterior do salário não seria perdido. Figura 63 - Guardando histórico do atributo salário » Guardando histórico de relacionamentos – quando desejamos guardar o histórico dos valores de um relacionamento, o relacionamento deverá passar a cardinalidade n:n e um atributo data deverá passar a fazer parte do identificador do relacionamento. Vamos dar o exemplo de três casos que podem ocorrer. Caso 1: Relacionamento 1:1 – Suponha um enunciado onde, em uma empresa, cada empregado é alocado em um computador e cada computador é alocado, por vez, para apenas um empregado. Essa representação seria feita com a modelagem expressa na Figura 64 – lado esquerdo. Ou seja, com em um relacionamento 1:1 entre as entidades EMPREGADO e COMPUTADOR. Porém, se a empresa desejasse armazenar o histórico de alocações do computador aos empregados, seria necessário ter um atributo data como parte do identificador do relacionamento ALOCA e, o relacionamento passaria a ser n:n. Por que mudar a cardinalidade para n:n? Porque agora seria possível que, dependendo da data, um computador pudesse estar alocado a vários empregados diferentes (vide Figura 64 – lado direito). E um empregado pudesse estar usando computadores diferentes, dependendo da data. Figura 64 - Guardando histórico de um relacionamento que era 1:1 58
  • 59.
    Banco de Dados Caso 2: Relacionamento 1:n – Suponha um enunciado onde, em uma empresa, cada empregado é alocado para trabalhar em um projeto e em um projeto trabalham N empregados. De cada empregado deve ser armazenado o nome do mesmo e a função que ele desempenha no projeto. Para esse enunciado, teríamos a modelagem da Figura 65 – lado esquerdo, onde há as entiddades EMPREGADO e PROJETO associadas pelo relacionamento Trabalha. A entidade EMPREGADO teria dois atributos nome e função. Essa modelagem não permite guardar o histórico de em quais projetos um empregado já trabalhou ou que funções desempenhou nesses projetos (até mesmo no mesmo projeto, porque, às vezes, em um mesmo projeto, o empregado pode desempenhar funções diferentes em épocas diferentes). Logo, se fosse necessário armazenar esse tipo de histórico, teríamos, novamente, que transformar o relacionamento em n:n e colocar um atributo data como identificador do relacionamento (vide Figura 65 – lado direito). Além disso, como agora o empregado pode trabalhar em vários projetos ou mais de uma vez (em épocas diferentes) no mesmo projeto, o atributo função deveria passar a ser atributo do relacionamento trabalha (e não mais da entidade EMPREGADO). Figura 65 - Guardando histórico em um relacionamento que era 1:n Caso 3: Relacionamento n:n – Suponha um enunciado onde um aluno cursa várias disciplinas e uma disciplina pode ser cursada por vários alunos. Esse problema poderia ser representado pelas entidades ALUNO e DISCIPLINA, assoaciados pelo relacionamento CURSA. O relacionamento poderia até ter um atributo data para indicar quando o aluno cursou a disciplina (vide Figura 66 – lado esquerdo). Porém, essa modelagem não permitiria, por exemplo, que um aluno cursasse mais de uma vez a mesma disciplina (ou seja, ele não poderia ser reprovado e repetir a disciplina). Em outras palavras, essa modelagem não permitiria guardar o histórico de um aluno com relação a uma disciplina. Para que isso se tornasse possível, como o relacionamento já é n:n, bastaria tornar o atributo data, um atributo identificador do relacionamento (vide Figura 66 – lado direito). 59
  • 60.
    Banco de Dados Figura 66 - Guardando histórico em um relacionamento n:n Em resumo... Para adicionar o aspecto temporal a uma modelagem, se a mesma envolve relacionamentos 1:1 ou 1:n, devemos tornar esses relacionamentos n:n e adicionar um atributo data como identificador do relacionamento. Se o relacionamento já for n:n, devemos adicionar apenas um atributo data como identificador do relacionamento. Evitar Entidades Isoladas Uma entidade isolada é uma entidade que não apresenta nenhum relacionamento com outras entidades. A ocorrência desse tipo de entidade, a princípio é incorreta e, na prática, em modelos é rara e deve ser conferida, para verificar se não foi esquecido algum relacionamento. Uma entidade que muitas vezes aparece isolada é aquela que modela a organização na qual o sistema implementado pelo BD está embutida. Por exemplo, se se está desenvolvendo um sistema para uma empresa e se deseja armazenar os dados dessa empresa para consulta posterior, ela pode ser modelada como uma entidade isolada (vide Figura). Por que isso? Porque a empresa seria única, seria aquela que contratou o desenvolvimento ou comprou o sistema. Só irá ser cadastrada uma única empresa por vez. Assim, não faz sentido relacionar ela no diagrama a nenhuma outra entidade, uma vez que haverá uma única inclusão de dados e não irá existir mais de uma ocorrência da entidade empresa. Figura 67 - Exemplo de Entidade Isolada modelando a Organização Atenção Outra situação que merece ser investigada é o caso de entidades sem atributos. Geralmente, toda entidade deve ter, ao menos o atributo identificador. 60
  • 61.
    Banco de Dados ConsideraçõesFinais Agora que você já aprendeu a simbologia do DER e estudou nesse capítulo várias dicas de como desenhar o MER e verificar o modelo criado, resta a você praticar e praticar muito, lembrando sempre da importância dessa etapa de modelagem conceitual para o projeto do banco de dados como um todo. Logo, mãos à obra! Conheça Mais As referências para esse capítulo são as mesmas do capítulo anterior, pois, na verdade, continuamos no assunto modelagem conceitual. Apenas detalhamos mais como fazer essa modelagem. Agora, não esqueça, um dos livros mais interessantes sobre o assunto é justamente o do professor Carlos Heuser: HEUSER, CARLOS ALBERTO. Projeto De Banco De Dados – Série Livros Didáticos, V.4. Bookman Companhia Ed., 6ª Edição – 2009. Adicionalmente, os links a seguir podem ser úteis: Modelagem de Dados - Metodologia para Modelar um Banco de Dados. http://www.virtual.epm.br/material/tis/curr-bio/bdados/teste.htm Conceitos básicos de modelagem de dados http://www.macoratti.net/cbmd1.htm Modelagem de dados, uma visão geral http://www.plugmasters.com.br/sys/materias/94/1/Modelagem-de-Dados-1--- Vis%E3o-Geral Aprenda Praticando 1) Baseado nas recomendações vistas neste capítulo, apresente um diagrama ER que modele mais precisamente a realidade apresentada na figura a seguir. Explique no que seu diagrama é mais preciso que o mostrado na figura a seguir. Se olharmos a figura a ser avaliada veremos que ela apresenta alguns problemas de modelagem que podem ser sanados com algumas modificações no diagrama. Vamos a esses problemas: » Atributos opcionais devem ser evitados, porque, no geral, eles indicam subconjuntos de entidades que são modelados mais corretamente através de especializações/generalizações. No caso da figura, os atributos CPF, nome, sexo e 61
  • 62.
    Banco de Dados data de nascimento deveriam passar a pertencer a clientes do tipo Pessoa Física, enquanto que CNPJ e razão social deveriam pertencer a clientes do tipo Pessoa Jurídica. Gerando assim, a especialização. » O atributo telefone é multivalorado e atributos multivalorados não são bem vindos em modelagens relacionais por se ter dificuldade de implementação do mesmo. Dessa forma, atributos multivalorados quando possuem características próprias ou quando têm a necessidade de se relacionar com outras entidades, podem ser transformados em entidades. Por isso, vamos supor que no nosso problema gostaríamos de armazenar algumas informações sobre o telefone, tais como: o DDD, o número do telefone e o tipo do telefone (residencial, comercial, celular ou para recados). Dessa forma, o atributo multivalorado poderia ser tranformado em entidade. Veja na figura a seguir o diagrama resultante das melhorias feitas. 2) Crie um diagrama entidade-relacionamento para um Sistema de Controle Acadêmico fictício, a partir do problema especificado a seguir. Sistema para controle acadêmico fictício Cada disciplina possui exatamente um, e somente um, departamento responsável, o qual pode ser responsável por muitas disciplinas, inclusive nenhuma. Uma disciplina pode possuir diversas disciplinas como pré-requisitos, inclusive nenhuma. Uma disciplina pode ser pré-requisito de muitas disciplinas, inclusive nenhuma. Uma disciplina pode aparecer no currículo de muitos cursos (inclusive nenhum) e um curso pode possuir muitas disciplinas em seu currículo (inclusive nenhuma) Um aluno está inscrito em exatamente um, e somente um, curso e um curso pode ter muitos alunos inscritos, inclusive nenhum. O primeiro passo para resolver esse problema é dar uma leitura do enunciado como um todo, para ter ideia do problema sendo tratado. Depois, você vai tornar a ler mas, agora, parando em cada parágrafo e tentando desenhar o que esse parágrafo expressa em um diagrama E-R. À medida que vai desenhando, você pode ir juntando os pedaços do diagrama (é só não repetir entidades ou relacionamentos citados, ir desenhando os novos requisitos indicados ligando ao que já estiver desenhado). Vamos dar alguns exemplos de como ir fazendo isso, antes de mostrar como ficaria o diagrama como um todo. Vamos ao primeiro parágrafo: 62
  • 63.
    Banco de Dados Cada disciplina possui exatamente um, e somente um, departamento responsável, o qual pode ser responsável por muitas disciplinas, inclusive nenhuma7. Saiba Mais Desse parágrafo podemos tirar que existem duas entidades: DEPARTAMENTO e DISCIPLINA, que estão relacionadas. Como a disciplina possui exatamente um, e somente 7 Sempre que se um, departamento, a cardinalidade de DISCIPLINA para DEPARTAMENTO é (1,1). Como cada puder ter nenhuma ocorrência, isso departamento pode ter muitas disciplinas, inclusive nenhuma, isso já indica a cardinalidade quer dizer que a (0,n). Dessa forma, a primeira parte do diagrama seria modelada como segue: cardinalidade mínima do relacionamento é zero. Vamos ao segundo parágrafo: Uma disciplina pode possuir diversas disciplinas como pré-requisitos, inclusive nenhuma. Uma disciplina pode ser pré-requisito de muitas disciplinas, inclusive nenhuma. Como o pré-requisito de uma disciplina é também uma disciplina, esse parágrafo já dá a indicação de que vamos precisar de um autorrelacionamento. Como a entidade DISCIPLINA já está desenhada no diagrama, o que você vai fazer é acomplar o novo componente no diagrama que temos até agora. Dessa forma, criamos o relacionamento preRequisito que tem cardinalidade (0,N). Ou seja, uma disciplina tem 0 ou mais pré- requisitos e uma disciplina pode ser pré-requisito de 0 ou mais disciplinas. Vamos ao terceiro parágrafo: Uma disciplina pode aparecer no currículo de muitos cursos (inclusive nenhum) e um curso pode possuir muitas disciplinas em seu currículo (inclusive nenhuma) Deste parágrafo tiramos que uma disciplina está relacionada com um curso (ou currículo do curso, se desejar). E o relacionamento, pelo enunciado é (0,N) de ambos os lados (um curso pode ter zero ou mais disciplinas e uma disciplina pode fazer parte de zero ou mais cursos). Assim, ficaríamos com o seguinte diagrama: 63
  • 64.
    Banco de Dados Finalmente, o último parágrafo: Um aluno está inscrito em exatamente um, e somente um, curso e um curso pode ter muitos alunos inscritos, inclusive nenhum. Deste parágrafo, podemos deduzir um relacionamento entre a entidade ALUNO e a entidade CURSO. Sendo que um aluno tem um relacionamento de cardinalidade (1,1) para com o curso e o curso tem cardinalidade (0,N) para com aluno (ele pode ter zero ou mais alunos). Assim, o diagrama ficaria assim: Claro que você poderia dar outros nomes aos relacionamentos, visto que eles não são especificados no enunciado, mas deduzidos das relações descritas no texto. Também, a forma de desenhar o diagrama poderia ser diferente (o formato do diagrama, você poderia desenhar em outra ordem). Apenas as entidades e as cardinalidades não poderiam mudar. Atividades e Orientações de Estudo Agora é a sua vez de fazer as atividades! Lembre, praticar é muito importante para fixar o conteúdo estudado! Atividades Práticas Resolva as atividades a seguir em um documento texto e poste o mesmo no ambiente virtual, no local indicado. Essa atividade é para ser realizada em DUPLA (escolha seu companheiro de trabalho!) e fará parte da avaliação somativa de vocês. Para desenhar os diagramas, procure utilizar a ferramenta BR-Modelo e copie e cole os diagramas no documento texto. Outra opção é compactar o documento texto (doc) e os arquivos gerados pelo BR-Modelo (ele gera arquivos XML) e postar o arquivo compactado no ambiente virtual. Fica a critério da equipe qual das opções utilizar. 1) Desenhe no BR-Modelo o MER para a seguinte descrição: Uma oficina mecânica deseja criar um sistema de informação para controlar os trabalhos realizados pelos seus mecânicos. Quando um automóvel chega à empresa, deve ser anotado o seu modelo, ano, placa. Todo 64
  • 65.
    Banco de Dados automóvelpertence a um cliente que possui um nome e um endereço. Os clientes podem ser pessoas físicas ou jurídicas. Se o cliente é pessoa física então deve ser guardado o número do seu RG e seu CPF. Já se ele é pessoa jurídica deve ser guardado o número do seu CNPJ e o seu nome fantasia. O automóvel será então consertado por um mecânico que é o responsável por este. Os mecânicos da empresa trabalham no sistema de comissão e para cada mecânico deve ser anotado o seu número, nome, endereço e sua especialidade. A comissão é paga por cada conserto que este realiza, e para o conserto devem ser guardados sua data, sua descrição e o valor deste. 2) Usando a ferramenta BR-Modelo, faça o modelo E-R para a seguinte descrição: Uma empresa cinematográfica possui vários cinemas em diversas localidades. Cada cinema possui uma identificação única, um nome fantasia e uma capacidade de lotação. Deve- se saber o endereço completo do cinema, o qual inclui: rua, número, bairro, município, estado e CEP. Cada cinema possui 1 ou mais salas de exibição, das quais precisamos armazenar o nome e a capacidade (No. de pessoas). Cada filme é registrado com um título original, e se for filme estrangeiro, possuirá também o título em português e o país de origem. Os filmes possuem uma duração, um elenco (com vários atores), um ou mais diretores e podem ser dos mais variados gêneros (ex: romance, ação, terror, etc). Os atores ou diretores de um filme podem, obviamente, trabalhar em outros filmes, assim como o diretor de um filme pode também ser ator neste filme ou em outros. Qualquer pessoa (ator ou diretor) possui: nº de identificação, nome, nacionalidade e data de nascimento. Alguns cinemas apresentam mais de um filme em cartaz por sala, dependendo do horário. Assim, uma sala pode ter um ou mais filmes em cartaz e um filme pode estar em cartas em uma ou mais salas. Cada vez que um filme é associado a uma sala, deve ser registrado os dias e horários de exibição desse filme. 3) Usando a ferramenta BR-Modelo, faça o modelo E-R para a seguinte descrição: Uma locadora de carros possui várias filiais. Cada filial possui diversos carros para alugar. Existem vários tipos de carro: popular, luxo, utilitário, etc. Os carros possuem código (chapa do carro), modelo, ano, cor, chassis, km, valor do aluguel. Os clientes da locadora alugam carros. Existem clientes especiais e clientes comuns. Os especiais possuem uma taxa de desconto e um valor de quilometragem extra para seus aluguéis. Para cada aluguel é emitida uma nota fiscal com a quilometragem percorrida e o valor pago pelo aluguel. A locadora possui funcionários que trabalham nas filiais. As filiais são identificadas por código, nome cidade, endereço e telefones. Os clientes são identificados por código, nome, cpf, telefone, endereço, cidade. E os funcionários são identificados por código, nome, endereço, telefone, cidade e função. Você pode acrescentar os atributos que achar necessário. 65
  • 66.
    Banco de Dados 4) Até aqui desenhamos diagramas a partir de enunciados. Vamos fazer o contrário agora? Então, identifique atributos que as entidades e/ou relacionamentos podem possuir e descreva em um texto, em português, o modelo ER representado na figura seguir. Vamos Revisar? O modelo ER é um modelo formal, não ambíguo e muito utilizado. Mesmo assim ele ainda tem poder limitado de representação. Neste capítulo você estudou como desenhar esse modelo (com dicas de como escolher a melhor representação) e verificar a corretude do mesmo. Esse é um capítulo que merece atenção e seu conteúdo pode lhe ajudar bastante a iniciar o projeto de um banco de dados. Lembre-se que a melhor maneira de “pegar o jeito” para o projeto é praticar, logo, não deixe de fazer todos os exercícios deste capítulo. 66
  • 67.
    Banco de Dados Capítulo 6 O que vamos estudar neste capítulo? Neste capítulo, vamos estudar os seguintes temas: » Notações Alternativas para o MER. Metas Após o estudo deste capítulo, esperamos que você: » Conheça outras formas de desenhar o MER. » Consiga desenhar ou fazer a leitura de modelos ER em diferentes notações. 67
  • 68.
    Banco de Dados Capítulo 6 – Outras Notações para o MER Vamos conversar sobre o assunto? Você sabia que existe mais de uma notação para o MER? Pois é! Existe sim. Na verdade, desde o surgimento do MER, vários autores de livro fizeram uso de representações diferentes para este modelo (diferentes graficamente e/ou semanticamente). Assim, hoje temos na literatura e na prática uma ampla variedade de representações para o MER. Porém, mesmo existindo variações, é importante dentro de um mesmo contexto, uma mesma empresa, usar uma representação padronizada para que as pessoas da organização (por exemplo, analistas e programadores) possam se comunicar. Essa escolha da notação vai ser feita, muitas vezes, baseada na ferramenta CASE que for adotada para desenhar o diagrama. Isso porque cada ferramenta foca, geralmente, em apenas um tipo de notação (por exemplo, o BR-Modelo usa a notação de Peter Chen). Até agora a notação que utilizamos foi a notação de Peter Chen. Neste capítulo, vamos apresentar duas outras notações que, também, são bastante utilizadas: a notação Engenharia de Informações e a notação MERISE (uma notação Europeia). Notação da Engenharia de Informações Também conhecida como “Pé de Galinha” ou notação James Martin, sua importância é devida ao fato de ser suportada por várias ferramentas CASE. Algumas características dessa notação são: » Ela dá maior ênfase à modelagem de dados; » São permitidos apenas relacionamentos binários; » Atributos aparecem exclusivamente em entidades; » Os relacionamentos passam a ser representados por uma linha, geralmente com um verbo dando o significado dos relacionamentos em ambas direções; » Usa a notação gráfica de cardinalidades máximas e mínimas, conforme apresentado na Figura 68. Figura 68 - Notação de Cardinalidade Máxima e Mínima Na Figura 69, exemplificamos o uso dessa notação. No exemplo, temos: um 68
  • 69.
    Banco de Dados departamentotem um e apenas um (cardinalidades mínima e máxima) funcionário que o gerencia. Um funcionário gerencia ZERO ou um departamento. O segundo exemplo mostra que uma divisão possui um ou mais (N) departamentos e um departamento pertence a uma e apenas uma divisão. No terceiro exemplo, um funcionário possui ZERO ou mais dependentes e um dependente pertence a um e apenas um funcionário. No quarto exemplo temos que um Funcionário trabalha em um ou mais projetos e um projeto tem trabalhando nele um ou mais funcionários. Por fim, no último exemplo temos um autorrelacionamento envolvendo a entidade Funcionário, onde um Funcionário grencia ZERO ou mais funcionários e um Funcionário é gerenciado por um e apenas um funcionário. Figura 69 - Exemplos de uso da Notação da Engenharia da Informação Para que você perceba melhor a diferença dessa notação para a notação de Peter Chen que vinha sendo utilizada, veja a Figura 70. Nela, temos primeiro a notação de Peter Chen para representar que um PROJETO aloca zero ou mais empregados. E um EMPREGADO está alocado em um e apenas um projeto. Logo em seguida, temos esse mesmo enunciado representado na notação da Engenharia de Informações. Percebe a diferença? Figura 70 - Mudanças da Notação de Peter Chen para a Engenharia de Informações Nesta notação também muda a representação para a generalização/especialização. Ela passa passa ser representada como um subconjunto(subtipo) de entidades, em outras palavras, como um aninhamento dos símbolos de entidade. Para exemplificar, vamos supor o seguinte problema: “A empresa X deseja criar um banco de dados para armazenar os dados dos seus funcionários e seu afazeres. Nessa empresa um departamento lota zero ou mais empregados e um empregado está logado em um e apenas um departamento. O empregado pode ser um gerente, uma secretária ou um engenheiro. Se ele for um gerente, ele vai gerenciar um ou mais empregados. E o empregado por sua vez, é gerenciado ou 69
  • 70.
    Banco de Dados não por um gerente. Se o empregado for uma secretária, ele deve domintar zero ou mais processadores de texto. E deve existir uma ou mais secretárias que dominem um processador de texto. Se o empregado for um engenheiro, ele vai participar de zero ou mais projetos. E cada projeto terá participando dele zero ou mais engenheiros.” Na notação de Peter Chen, esse problema seria representado como apresentado na Figura 71. Já na notação de Engenharia de Informações, ele seria representado como na Figura 72. Figura 71 - Problema representado na Notação de Peter Chen Figura 72 - Problema representado na Notação da Engenharia de Informações Veja que na notação da Engenharia de Informações, os subtipos (especializações) gerente, secretária e engenheiro são representados como entidades internas da classe mais genérica (empregado). 70
  • 71.
    Banco de Dados NotaçãoMERISE MERISE é uma metodologia de desenvolvimento de sistemas bastante utilizada na França e em outros países europeus. Algumas diferenças dessa notação para a de Peter Chen são: » Representa relacionamentos como elipses ao invés de losangos; » Usa semântica participativa, ou seja, demonstra quantas ocorrências de uma entidade participa de um relacionamento. Ou seja, ela vai indicar quantas ocorrências da entidade. Por este motivo, as cardinalidades são expressas de lados opostos aos equivalentes na notação de Peter Chen (que usa semântica associativa). Vamos exemplificar essas diferenças. Suponha o problema “um projeto aloca zero ou mais empregados e um empregado trabalha em um e apenas um projeto por vez”. Na Figura 73 vemos esse problema representado tanto na notação de Peter Chen, quanto na notação MERISE. Observe que, na notação MERISE, as cardinalidades foram invertidas. Porque ela quer representar que uma ocorrência da entidade EMPREGADO participa no mínimo uma e no máximo uma vez do relacionamento ALOCA. E a entidade PROJETO participa zero ou mais vezes do relacionamento ALOCA. Veja que a forma de ler o problema muda. Agora pensamos em participação da entidade no relacionamento e não na associação de uma entidade com outra. Figura 73 - Notação Peter Chen x Notação MERISE Estratégias de Modelagem Uma estratégia de modelagem é uma sequência de passos de transformação de modelos. Ou seja, é a definição da sequência de passos para transformar o modelo inicial no modelo final. Alguns exemplos de estratégia são: Engenharia Reversa, Bottom-up, Top- down e Inside-out. Porém, na prática, nenhuma das estratégias propostas na literatura é amplamente aceita. Geralmente, se usa a combinação de diversas estratégias de modelagem, também por se levar em consideração que o processo de construção de um modelo é um processo incremental onde, gradualmente, o modelo vai sendo enriquecido com novos conceitos e estes vão sendo ligados aos existentes ou os conceitos existentes vão sendo aperfeiçoados no decorrer do tempo. Para definir qual a estratégia a usar na construção de um modelo ER, deve-se identificar qual é a principal fonte de informações para o processo de modelagem. São duas 71
  • 72.
    Banco de Dados as fontes de informação possíveis: as descrições de dados existentes e o conhecimento que pessoas possuem sobre o sistema. Fonte de Informações 1: Descrições de Dados Existentes É a fonte utilizada quando se deseja obter um modelo de dados para um sistema de computador que já existe ou quando são utilizadas descrições de documentos (fichas, documentos fiscais, comprovantes, relatórios, etc) usados em um sistema não automatizado. Nestes casos, são usadas como descrição dos dados do modelo as descrições dos arquivos utilizados pelo sistema existente ou presentes nas documentações consultadas. Com esse tipo de fonte de informação podem ser usadas as seguintes estratégias: » Estratégia de Engenharia reversa – onde se obtém a especificação (modelo) a partir de um produto pré-existente (um sistema). Esse processo é mais fácil se for usada algum tipo de ferramentas CASE (Computer Aided Software Engineering) para ajudar. Muitas ferramentas de modelagem de dados existentes realizam esse processo de Engenharia Reversa (ex: ERWIN). » Estratégia Bottom-up (de baixo para cima) – esta estratégia é mais usada quando não há sistema automatizado. Assim, a modelagem é construída partindo de descrições de dados já existentes em documentos. E a construção do modelo se dá dos conceitos mais detalhados até os mais abstratos. Por exemplo, inicia-se com a definição dos principais atributos, agrega-se os atributos em entidades e, por fim, definem-se os relacionamentos e generalizações entre as entidades. Fonte de Informações 2: Conhecimento que as Pessoas Possuem do Sistema É a fonte utilizada para a concepção de novos sistemas, para os quais como não há descrições de dados, deve-se partir do conhecimento que as pessoas possuem do sistema sendo modelado. Com esse tipo de fonte de informação podem ser usadas as seguintes estratégias: » Estratégia Top-down (de cima para baixo) - consiste em partir de conceitos mais abstratos (“do topo”) e ir, gradativamente, refinando-os em conceitos mais detalhados. Por exemplo, identificam-se entidades genéricas, depois os atributos dessas entidades, a seguir, definem-se os relacionamentos entre as entidades identificadas, os atributos dos relacionamentos (se for o caso) e, por fim, verifica- se a necessidade de se criar generalizações/especializações. Assim, é possível perceber que essa estratégia é inversa à estratégia bottom-up. Uma sequência de passos utilizada para obter um modelo através da estratégia top-down pode ser: 1) Constroe-se um modelo pouco detalhado, com entidades, relacionamentos, hierarquias (especializações/generalizações), atributos de entidades e relacionamentos (destacando os identificadores) e considerando as necessidades de levar em conta o aspecto temporal. Porém, sem o domínio dos atributos e as cardinalidades mínimas de relacionamentos (modelagem superficial). 2) Complementa-se o modelo com os domínios dos atributos e as cardinalidades mínimas dos relacionamentos (modelagem detalhada). Adicionalmente, para complementar o MER, especificam-se, textualmente, restrições de integridade que não podem ser representadas por ele. 72
  • 73.
    Banco de Dados 3) Por fim, o modelo deve ser validado com o usuário do sistema e através da procura de construções redundantes ou deriváveis a partir de outras do modelo. Em qualquer um desses passos, é possível retornar aos passos anteriores para fazer ajustes. » Estratégia Inside-out ou middle-out (de dentro para fora ou do meio para fora): parte dos conceitos considerados mais importantes (centrais, de dentro) e vai, gradativamente, adicionando conceitos periféricos a eles relacionados (“ir para fora”). Por exemplo, pode-se iniciar com uma entidade considerada importante (que se supõe estar associada a várias outras entidades, que se supõe ser o centro do problema) e, a partir daí acrescentam-se atributos a esta entidade, definem-se os relacionamentos com as entidades envolvidas, os atributos do relacionamento se for o caso, definem-se os identificadores das entidades e relacionamentos e faz-se generalizações/especializações. A cada nova entidade que for sendo acrescentadas essas definições são refeitas, até obter-se o modelo completo. Considerações Finais Muitas vezes a escolha da notação a utilizar vai depender da escolha da ferramenta CASE que será adotada no projeto do banco de dados. Porque, na prática, não é recomendável realizar a modelagem e projeto do BD manualmente ou usando ferramentas de propósito geral (por exemplo, Word, PowerPoint, paint, etc). De fato, é altamente recomendável usar uma ferramenta de modelagem desde o início. Isso, porque uma ferramenta desse tipo facilita a manutenção/atualização do modelo de dados e, em geral, ajuda as outras etapas do projeto do BD, até mesmo a criação do modelo fisicamente no Banco de Dados. No mercado, existem várias ferramentas8 que variam em configuração e preço (existindo também as gratuitas). Para escolher uma boa ferramenta, procure por Saiba Mais aquela que tenha uma boa capacidade de edição diagramática (facilitando o desenho do diagrama), que possua alguma forma de suporte à contrução do dicionário de dados (DD) e 8 Apresentamos que mantenha esse dicionário integrado com o modelo sendo construído. algumas dessas ferramentas no final do Capítulo 4, neste mesmo volume. Conheça Mais Mais detalhes sobre o assunto apresentado nesse capítulo podem ser encontrados no livro do professor Carlos Heuser: HEUSER, CARLOS ALBERTO. Projeto De Banco De Dados – Série Livros Didáticos, V.4. Bookman Companhia Ed., 6ª Edição – 2009. Adicionalmente, você também pode consultar: CHEN, PETER PIN-SHAN, The Entity-Relationship Model – Toward a unified view of data, ACM Transactions on database systems, vol. 1, n. 1, pp. 9-36, Março 1976. COUGO, PAULO, Modelagem conceitual e projeto de bancos de dados, Rio de Janeiro: Editora Campus, 1997. 73
  • 74.
    Banco de Dados Você Sabia? O modelo entidade-relacionamento foi proposto em 1976, por Peter P. Chen, por meio da publicação inicial de um trabalho intitulado “The Entity-Relationship Model: Toward the unified view of data”. Dada a simplicidade da diagramação e dos conceitos envolvidos, o modelo teve ampla aceitação e passou a ser um referencial quase que definitivo para a modelagem de dados, aliás, extremamente atualizada até os dias atuais. Minibiografia Dr. Peter Pin-Shan Chen Dr. Peter Pin-Shan Chen recebeu seu título de PHD pela universidade de Harvard. Já foi professor regular e visitante no MIT, UCLA, na própria Universidade de Harvard e, desde 1983 preenche a posição de distinto professor catedrático em Ciência da Computação na Universidade do Estado de Louisiana. Ele é o criador do modelo entidade relacionamento (MER), o qual serve de fundamentação para muitas metodologias de análise e projeto de sistemas e para muitas ferramentas CASE para modelagem de banco de dados. O MER também serve como fundamentação para alguns dos trabalhos recentes de Análise e Projeto Orientados a Objetos e Web Semântica. O artigo original de Peter Chen sobre o MER (cuja referência está no “conheça mais” desse capítulo) é um dos artigos mais citados na área de Computação. Este artigo foi selecionado como um dos 38 mais influentes da Ciência da Computação, de acordo com a avaliação feita por cerca de 1000 renomados professores universitários da área de Computação de todo o mundo (ranking disponível em: http://bit.csc.lsu.edu/~chen/GreatPapers.html, editado por P. Laplante, West Publishing, 1996). Fonte: Site do próprio Peter Chen na Universidade de Louisiana (http://bit.csc.lsu.edu/~chen/chen.html) Atividades e Orientações de Estudo Discuta no fórum da semana sobre as notações para modelagem de dados. Tenha como guia as seguintes questões: 1. Antes dessa disciplina, você já conhecia, tinha lido sobre ou tinha utilizado alguma das notações estudadas (Peter Chen, Engenharia de Informações ou MERISE)? 2. Qual das notações você achou mais fácil e qual delas você achou mais complicada. Por quê? Este é um fórum temático, logo, ele fará parte da sua avaliação somativa. Logo, não 74
  • 75.
    Banco de Dados deixede participar! Além disso, você pode aprender muito compartilhando informações com seus colegas. Atividades Práticas Resolva as atividades a seguir em um documento texto e poste o mesmo no ambiente virtual, no local indicado. Essa atividade é para ser realizada em DUPLA (escolha seu companheiro de trabalho!) e fará parte da avaliação somativa de vocês. 1) Escreva uma frase para representar como se leem cada um dos relacionamentos abaixo. Depois, redesenhe cada um desses relacionamentos na notação MERISE. 2) Redesenhe o diagrama abaixo na notação da Engenharia de Informações, fazendo os ajustes necessários. Vamos Revisar? Existem diversas notações para modelagem conceitual dos dados. Entre as mais utilizadas temos a orignal de Peter Chen, a notação da Engenharia de Informações (também chamada de pés de galinha ou notação James Martin) e a notação MERISE. A escolha da notação a adotar, muitas vezes, vai depender da ferramenta CASE a ser adotada para modelagem e projeto do banco de dados. 75
  • 76.
    Banco de Dados Considerações Finais Olá, cursista! Esperamos que você tenha aproveitado este segundo módulo da disciplina Banco de Dados. Como já foi dito anteriormente, a modelagem conceitual é um dos assuntos mais importantes que vamos estudar, porque ela é o começo de tudo. Por isso, pratique muito, releia o texto e tenha certeza que está entendendo bem o assunto. No próximo módulo, estudaremos como fazer a transformação da modelagem conceitual para a modelagem lógica. Além disso, vamos dar uma olhada mais a fundo no modelo relacional – um dos mais utilizados em todo o mundo para projeto de Banco de Dados – e suas nuances. Aguardamos sua participação no próximo módulo. Até lá e bons estudos! Sandra de Albuquerque Siebra Autora 76
  • 77.
    Banco de Dados Referências BATINI, C.; CERI, S.; NAVATHE, S. B. Conceptual database design: an entity- relationship approach. San Francisco: Benjamim Cummings, 1992. CHEN, PETER PIN-SHAN, The Entity-Relationship Model – Toward a unified view of data, ACM Transactions on database systems, vol. 1, n. 1, pp. 9-36, Março, 1976. COUGO, PAULO, Modelagem conceitual e projeto de bancos de dados, Rio de Janeiro: Editora Campus, 1997. DATE, C. J. Banco de dados: tópicos avançados. Rio de Janeiro : Campus, 1988. DATE, C. J. Introdução a Sistemas de Banco de Dados. Elsevier Editora, 2004. ELMASRI, Ramez;NAVATHE, Shamkant B. Sistemas de banco de dados. Traduzido por: Marilia Guimarães Pinheiro et al. 4a. ed. São Paulo: Pearson Education do Brasil, 2005. HAY, D. Princípios de modelagem de dados. São Paulo: Makron Books, 1999. HEUSER, Carlos Alberto. Projeto de Bancos de Dados. 4 ed. Porto Alegre: Sagra Luzzatto, 2001. KIPPER, E.F. Engenharia de Informações: Conceitos Técnicas e métodos, Sagra DC- Luzzato, Porto Alegre, 1993. LAENDER, A. H. F. ; CASANOVA, M. A. ; TUCHERMAN, L. . On the Design and Maintenance of Optimized Relational Representations of Entity-Relationship Schemas. Data & Knowledge Engineering, Amsterdam, v. 11, n. 1, p. 1-20, 1993 MARTIN, James. Information Engineering: Books I, II & III. Englewood Cliffs: Prentice-Hall, 1990. Revista SQL Magazine - http://www.sqlmagazine.com.br SETZER, V. W. Banco de dados. 3.ed. São Paulo : Revista Edgard Blucher, 1989. SILBERSCHATZ, Abraham; KORTH, Henry F;SUDARSHAN, S. Sistema de banco de dados. Traduzido por Daniel Vieira. Rio de Janeiro: Elsevier;Campus, 2006. TARDIEU, H.; ROCHFELD, A.; COLLETI, R. Le Methode Merise: Principles et Outils. Les Editions d’Organization, Paris, 1983 TEOREY, TOBY J., FRY, JAMES P., Design of database structures, New Jersey: Prentice- Hall, 1982. 77
  • 78.
    Banco de Dados Conhecendo a Autora Sandra de Albuquerque Siebra Doutora em Ciência da Computação, pelo Centro de Informática da UFPE onde trabalhou com Ambientes Virtuais de Aprendizagem e Ambientes Colaborativos em Geral. Ensinou na Faculdade Integrada do Recife (FIR) e na Universidade Católica de Pernambuco (UNICAP), além de ter trabalhado como gerente de projetos no Centro de Estudos e Sistemas Avançados do Recife (CESAR). Atualmente, é professora da Universidade Federal Rural de Pernambuco (UFRPE). Atua na equipe de Educação a Distância da UFRPE e no Departamento de Estatística e Informática (DEINFO), como professora autora de materiais didáticos para cursos a distância, já tendo também atuado como coordenadora de curso e professora executora de disciplinas. Tem experiência, trabalhos desenvolvidos e artigos publicados nas áreas de Educação a Distância, Interfaces Homem- Máquina, Sistemas Colaborativos, Banco de Dados, Análise e Projeto de Sistemas Orientados a Objetos, Sistemas de Informação e Engenharia de Software. Atualmente, desenvolve pesquisas sobre contextualização de interações em ambientes virtuais de aprendizagem e trabalho cooperativo. 78