Jogo RPGEngenharia de SoftwareJaneiro 2010
Jogo RPGIntroduçãoEste trabalho foi proposto no âmbito da disciplina de Engenharia de Software do 3º ano de Licenciatura em Engenharia Multimédia, leccionada pelos Professores Joaquim Silva e João Rebelo. O trabalho foi coordenado com um trabalho de implementação da disciplina Técnicas de Simulação I.
Jogo RPGDiagrama de ClassesCaptura o vocabulário de um sistemaConstruído e refinado ao longo do desenvolvimentoObjectivoNomear e modelar conceitos no sistemaEspecificar colaboraçõesEspecificar esquemas lógicos de bases de dados
Jogo RPGDiagrama de Casos de UsoCaptura a funcionalidade do sistema tal como é visto pelos utilizadoresConstruído nos primeiros estágios do desenvolvimentoObjectivoEspecificar o contexto de um sistemaCapturar os requisitos funcionais de um sistemaValidar a arquitectura de um sistemaDirigir a implementação e gerar casos de teste
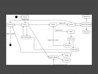
Jogo RPGDiagrama de EstadosCaptura comportamento dinâmico (orientado a eventos)ObjectivoModelar ciclo de vida de objectosModelar objectos reactivos (interfaces com o utilizador, dispositivos,etc.)
Jogo RPGTrabalho realizado por:Daniel Capeleiro n.º 20205Nuno Crisóstomo n.º 20095Sara Pinho n.º 20191

Jogo Rpg

  • 1.
    Jogo RPGEngenharia deSoftwareJaneiro 2010
  • 2.
    Jogo RPGIntroduçãoEste trabalhofoi proposto no âmbito da disciplina de Engenharia de Software do 3º ano de Licenciatura em Engenharia Multimédia, leccionada pelos Professores Joaquim Silva e João Rebelo. O trabalho foi coordenado com um trabalho de implementação da disciplina Técnicas de Simulação I.
  • 3.
    Jogo RPGDiagrama deClassesCaptura o vocabulário de um sistemaConstruído e refinado ao longo do desenvolvimentoObjectivoNomear e modelar conceitos no sistemaEspecificar colaboraçõesEspecificar esquemas lógicos de bases de dados
  • 5.
    Jogo RPGDiagrama deCasos de UsoCaptura a funcionalidade do sistema tal como é visto pelos utilizadoresConstruído nos primeiros estágios do desenvolvimentoObjectivoEspecificar o contexto de um sistemaCapturar os requisitos funcionais de um sistemaValidar a arquitectura de um sistemaDirigir a implementação e gerar casos de teste
  • 7.
    Jogo RPGDiagrama deEstadosCaptura comportamento dinâmico (orientado a eventos)ObjectivoModelar ciclo de vida de objectosModelar objectos reactivos (interfaces com o utilizador, dispositivos,etc.)
  • 9.
    Jogo RPGTrabalho realizadopor:Daniel Capeleiro n.º 20205Nuno Crisóstomo n.º 20095Sara Pinho n.º 20191