ANEXO A
FERRAMENTAS
DA
QUALIDADE
Ferramentas da Qualidade Página A1 de A27
A. AS FERRAMENTAS BÁSICAS DA QUALIDADE
As ferramentas irão nos ajudar a estabelecer melhorias de qualidades entre as quais destacamos
as Ferramentas básicas do controle de Qualidade:
1- FOLHA DE VERIFICAÇÃO
2- DIAGRAMA DE PARETO
3- DIAGRAMA DE CAUSA E EFEITO
4- HISTOGRAMA
5- DIAGRAMA DE DISPERSÃO
6- FLUXOGRAMA
7- GRÁFICO DE CONTROLE
8- BRAINSTORMING
9- 5W1H
Conforme a experiência, a maioria dos problemas existentes numa empresa poderá ser resolvida
com o auxílio destas ferramentas.
Cada ferramenta tem sua própria utilização, sendo que não existe uma receita adequada para
saber qual a ferramenta que será usada em cada fase.
Isto vai depender do problema envolvido, das informações obtidas, dos dados históricos
disponíveis, e do conhecimento do processo em questão em cada etapa.
A tabela a seguir apresenta um quadro do resumo: o que é, e para que utilizar as principais
ferramentas da qualidade. Do mesmo modo a tabela 3 nos mostra a relação entre cada
ferramenta e os principais dados para a construção das ferramentas da qualidade.
RESUMO DAS UTILIDADES DAS PRINCIPAIS FERRAMENTAS DA QUALIDADE
FERRAMENTAS O QUE É PARA QUE UTILIZAR
FOLHA DE
VERIFICAÇÃO
Planilha para a coleta de dados
Para facilitar a coleta de
dados pertinentes a um
problema
DIAGRAMA DE
PARETO
Diagrama de barra que ordena as
ocorrências do maior para o menor
Priorizar os poucos, mas
vitais.
DIAGRAMA DE CAUSA
E EFEITO
Estrutura do método que expressa,
de modo simples e fácil, a série de
causa de um efeito ( problema)
Ampliar a quantidade de
causas potenciais a serem
analisadas
DIGRAMA DE
DISPERSÃO
Gráfico cartesiano que representa
a relação entre duas variáveis
Verificar a correlação entre
duas variáveis
HISTOGRAMA
Diagrama de barra que representa
a distribuição da ferramenta de
uma população
Verificar o comportamento
de um processo em relação à
especificação
FLUXOGRAMA
São fluxos que permite a visão
global do processo por onde passa
o produto
Estabelecer os limites e
conhecer as atividades
GRÁFICO DE
CONTROLE
Gráfico com limite de controle que
permite o monitoramento dos
processos
Verificar se o processo está
sob controle
BRAINSTORMING
É um conjunto de idéias ou
sugestões criado pelos membros
da equipe que permite avanços na
busca de soluções
Ampliar a quantidade de
opções a serem analisadas.
5W1H
É um documento de forma
organizada para identificar as
ações e a responsabilidade de cada
um.
Para planejar as diversas
ações que serão
desenvolvidas no decorrer
do trabalho.
Ferramentas da Qualidade Página A2 de A27
A.1 FOLHA DE VERIFICAÇÃO
São formulários planejados nos quais os dados coletados são preenchidos de forma fácil e
concisa.
Registram os dados dos itens a serem verificados, permitindo uma rápida percepção da
realidade e uma imediata interpretação da situação, ajudando a diminuir erros e confusões.
As folhas de verificação podem apresentar-se de vários tipos para:
• Distribuição do Processo de Produção;
• Verificação de Itens Defeituosos;
• Localização de Defeito;
• Causas de Defeitos;
Distribuição do Processo de Produção
É usado quando se quer coletar dados de amostras de produção.
Lançam-se os dados em um histograma para analisar a distribuição do processo de produção,
coletam-se os dados, calcula-se a média e constrói-se uma tabela de distribuição de freqüência.
Na medida em que os dados são coletados são comparados com as especificações. Os dados
coletados para este tipo de folha de verificação não podem ser interrompidos.
Este tipo de folha de verificação é aplicado quando queremos conhecer a variação nas
dimensões de certo tipo de peça. Exemplo: Espessura da peça após o biscoito prensado no
processo cerâmico.
Verificação de Itens Defeituosos
Este tipo é usado quando queremos saber quais os tipos de defeitos mais freqüentes e números
de vezes causados por cada motivo.
Exemplo: Numa peça de azulejo, os tipos de defeitos após o produto acabado.
Localização de Defeito
É usada para localizar defeitos externos, tais como: mancha, sujeira, riscos, pintas, e outros.
Geralmente esse tipo de lista de verificação tem um desenho do item a ser verificado, na qual é
assinalado o local e a forma de ocorrência dos defeitos. Exemplo: Bolha estourada na superfície
do vidrado, nas peças cerâmicas. Esta folha nos mostra o local onde mais aparece o tipo da
bolha.
Esse tipo de folha de verificação é uma importante ferramenta para a análise do processo, pois
nos conduz para onde e como ocorre o defeito.
Causas de Defeitos
Este tipo é usado para investigar as causas dos defeitos, sendo que os dados relativos à causa e
os dados relativos aos defeitos são colocados de tal forma que torna-se clara a relação entre as
causas e efeitos.
Posteriormente os dados são analisados através da estratificação de causas ou do diagrama de
dispersão.
UTILIZAÇÃO DAS FOLHAS
Essas folhas de verificação são ferramentas que questionam o processo e são relevantes para
alcançar a qualidade.
São usadas para:
• Tornar os dados fáceis de obter e de utilizar-se.
• Dispor os dados de uma forma mais organizada.
• Verificar a distribuição do processo de produção: coleta de dados de amostra da
produção.
• Verificar itens defeituosos: saber o tipo de defeito e sua percentagem.
• Verificar a localização de defeito: mostrar o local e a forma de ocorrência dos defeitos.
• Verificar as causas dos defeitos.
• Fazer uma comparação dos limites de especificação.
• Investigar aspectos do defeito: trinca, mancha, e outros.
• Obter dados da amostra da produção.
• Determinar o turno, dia, hora, mês e ano, período em que ocorre o problema.
• Criar várias ferramentas, tais como: diagrama de Pareto, diagrama de dispersão, diagrama
de controle, histograma, etc.
Ferramentas da Qualidade Página A3 de A27
PRÉ-REQUISITOS PARA CONSTRUÇÃO DA FOLHA DE VERIFICAÇÃO
• Identificar claramente o objetivo da coleta de dados: quais são e os mais importantes
defeitos.
• Decidir como coletar os dados: como serão coletados os dados? Quem irá coletar os
dados? Quando serão coletados os dados? Qual o método será utilizado para coleta dos
dados?
• Estipular a quantidade de dados que serão coletados: tamanho da amostra.
• Coletar os dados dentro de um tempo específico: decidir o tipo de folha de verificação a
ser usada, decidir se usar número, valores ou símbolos, fazer um modelo da folha de
verificação.
COMO FAZER FOLHA DE VERIFICAÇÃO
• Elaborar um tipo de folha de verificação de forma estruturada adequada a ser analisada,
que permite um fácil preenchimento.
• Definir a quantidade e o tamanho da amostra dos dados.
• Definir onde será feita a coleta dos dados
• Determinar a freqüência com que serão coletados os dados (diário, semanal, ou mensal).
• Escolher quem deverá coletar os dados.
• Através da folha de verificação realizar a coleta dentro do planejado.
VANTAGENS:
• A obtenção do fato é registrado no momento que ocorre;
• Essa situação facilita a identificação da causa junto ao problema;
• A atividade é muito simples de aplicar, bastando apenas pouca concentração.
Tipo de Defeito Verificação Total
Trinca
Risco
Mancha
Folga
Outros
///// ///// /////
///// ///// ///// ///// ///// /////
///// /////
///// ///// ////////// ///// //
///// ///
15
30
10
27
08
Total 90
Desvantagens:
• Os equipamentos de medida podem não estar auferidos;
• O processo de coleta pode ser lento e demanda recursos de acordo com a amplitude da
amostra;
• Os dados resultantes da contagem só podem aparecer em ponto “discretos”. Numa
página de fatura só é possível encontrar 0,1,2, etc., erros; não é possível encontrar 2,46
erros.
RELAÇÃO COM OUTRAS FERRAMENTAS
Relaciona-se com a maioria das ferramentas, pois é um passo básico, onde vamos encontrar as
informações, principalmente para determinar a causa, especificação extensão, onde e quando
ocorre o problema.
Relaciona-se com o brainstorming, diagrama de causa e efeito para elaborar as atividades e a
forma da coleta de dados.
Ferramentas da Qualidade Página A4 de A27
A.2 DIAGRAMA DA PARETO OU GRÁFICO DE PARETO
O gráfico de Pareto é um diagrama que apresenta os itens e a classe na ordem dos números de
ocorrências, apresentando a soma total acumulada.
Permite-nos visualizar diversos elementos de um problema auxiliando na determinação da sua
prioridade.
É representado por barras dispostas em ordem decrescente, com a causa principal vista do lado
esquerdo do diagrama, e as causas menores são mostradas em ordem decrescente ao lado
direito. Cada barra representa uma causa exibindo a relevante causa com a contribuição de cada
uma em relação à total.
É uma das ferramentas mais eficientes para encontrar problemas.
Este diagrama de Pareto descreve as causas que ocorrem na natureza e comportamento humano,
podendo assim ser uma poderosa ferramenta para focalizar esforços pessoais em problemas e
tem maior potencial de retorno.
J.M. Juran aplicou o método como forma de classificar os problemas da qualidade em “poucos
vitais” e "muitos triviais”, e denominou-o de Análise de Pareto.
Demonstrou que a maior parte dos defeitos, falhas, reclamações e seus custos provêm de um
número pequeno de causas.
Se essas causas forem identificadas e corrigidas torna-se possível à eliminação de quase todas
as perdas. É uma questão de prioridade.
O princípio de Pareto é conhecido pela proporção “80/20”.
“ È comum que 80% dos problemas resultem de cerca de apenas 20% das causas potenciais”.
“Dito de outra forma, 20% dos nossos problemas causam 80% das dores de cabeça”.
QUANDO USAR O DIAGRAMA DE PARETO
• Para identificar os problemas.
• Achar as causas que atuam em um defeito.
• Descobrir problemas e causas; problema (erro, falhas, gastos, retrabalhos, etc.) causas
(operador, equipamento, matéria-prima, etc.).
• Melhor visualização da ação.
• Priorizar a ação.
• Confirmar os resultados de melhoria.
• Verificar a situação antes e depois do problema, devido às mudanças efetuadas no
processo.
• Detalhar as causas maiores em partes específicas, eliminando a causa.
• Estratificar a ação.
• Identificar os itens que são responsáveis por os maiores impactos.
• Definir as melhorias de um projeto, tais como: principais fontes de custo e causas que
afetam um processo na escolha do projeto, em função de número de não conformidade, e
outros.
PRÉ-REQUISITOS PARA A CONSTRUÇÃO DO DIAGRAMA DE PARETO
• Coleta de dados
• Folha de verificação
• A freqüência relativa e acumulada na ocorrência de cada item.
• Estratificação, separando o problema em proporções ou família.
COMO FAZER OS DIAGRAMAS DE PARETO
• Decidir o que vai ser analisado, e o tipo de problema.
• Selecionar o método e o período para coletar os dados. Coletar os dados de acordo com
sua causa e assunto.
• Estabelecer um período de tempo para coletar dados, tais como: horas, dias, semanas,
meses, etc.
• Reunir os dados dentro de cada categoria
• Traçar dois eixos, um vertical e um horizontal de mesmo comprimento.
No eixo vertical da direita, fazer uma escala de 0% a 100%, e na esquerda uma escala de
0% até o valor total.
Ferramentas da Qualidade Página A5 de A27
• Listar as categorias em ordem decrescente de freqüência da esquerda para a direita. Os
itens de menos importância podem ser colocados dentro de uma categoria "outros" que é
colocada na última barra à direita do eixo.
• Calcular a freqüência relativa e a acumulada para cada categoria, sendo que a acumulada
será mostrada no eixo vertical e à direita.
100%
0%
150
0
52
32
23
18
12 6 7
Deformação
Risco
Porosidade
Trinca
Mancha
Fenda
Outros
71%
35%
56%
83%
• É indesejável que o item “outros” tenha percentagem muito alta. Se isso acontecer, é
provável que os itens não estejam classificados de forma adequada, sendo preciso rever o
método de classificação.
• Se um item parece de simples solução, deve ser atacado imediatamente, mesmo que
tenha menor importância relativa. Como o gráfico de Pareto objetiva a eficiente solução
do problema, exige que ataquemos somente os valores vitais. Se determinado item
parece ter importância relativa menor, mas pode ser resolvido por medida corretiva
simples, deve servir como exemplo de eficiência na solução de problemas.
• Após a identificação do problema com o Gráfico de Pareto por sintomas, é necessário
identificar as causas para que o problema possa ser resolvido. Por isso, é importantíssimo
fazer um Gráfico de Pareto por causas, caso se queira algum processo.
VANTAGENS
• A análise de Pareto permite a visualização dos diversos elementos de um problema ,
ajudando a classificá-los e priorizá-los (Campos, 1992, p. 199)
• Permite a rápida visualização dos 80% mais representativos;
• Facilita o direcionamento de esforços;
• Pode ser usado indefinidamente, possibilitando a introdução de um processo de melhoria
contínua na Organização;
• A consciência pelo “Princípio de Pareto” permite ao gerente conseguir ótimos resultados
com poucas ações.
DESVANTAGENS
• Existe uma tendência em se deixar os “20% triviais” em segundo plano. Isso gera a
possibilidade de Qualidade 80% e não 100%;
• Não é uma ferramenta de fácil aplicação: Você pode pensar que sabe, mas na hora de
fazer pode mudar de opinião.
• Nem sempre a causa que provoca não-conformidade, mas cujo custo de reparo seja
pequeno, será aquela a ser priorizada. É o caso dos trinta rasgos nos assento x uma
trinca no avião. É preciso levar em conta o custo em um gráfico específico e por isso, ele
não é completo.
RELAÇÃO COM OUTRAS FERRAMENTAS
Folha de verificação: é extremamente necessária na obtenção de dados para a formação do
diagrama de Pareto.
Ferramentas da Qualidade Página A6 de A27
Brainstorming: é usado após o diagrama de Pareto, para identificar aqueles itens que são
responsáveis pelo maior impacto.
Diagrama de causa e efeito: após priorizar a causa do problema, através do diagrama de
Pareto, faz-se um diagrama de causa e efeito do problema. Esse nos auxiliará a enxergar aqueles
itens que precisam ser verificados, modificados ou aqueles que devem ser acrescentados. Após
faz-se novamente um diagrama de Pareto das causas principais, determinando assim a causa que
mais contribui para o efeito do problema.
Histograma: faz-se a combinação com o diagrama de Pareto, pois o histograma envolve a
medição dos dados, temperatura, dimensão, etc. enquanto que o Pareto nos mostra o tipo do
defeito. Com esta inter-relação dos dois podemos obter o tipo de defeito com o número da
variação existente.
Ferramentas da Qualidade Página A7 de A27
A.3 DIAGRAMA DE CAUSA E EFEITO OU ESPINHA DE PEIXE
É uma representação gráfica que permite a organização das informações possibilitando a
identificação das possíveis causas de um determinado problema ou efeito.
Também chamado de diagrama de espinha de peixe ou diagrama de Ishikawa.
Mostra-nos as causas principais de uma ação, as quais dirigem para as sub-causas, levando ao
resultado final.
Esta ferramenta foi desenvolvida em 1943 por Ishikawa na Universidade de Tóquio. Ele usou isto
para explicar como vários fatores poderiam ser comuns entre si e estar relacionados.
Embora não identifique, ele próprio, as causas do problema, o diagrama funciona como um
“veículo para produzir com o máximo de foco possível, uma lista de todas as causas conhecidas
ou presumíveis, que potencialmente contribuem para o efeito observado.”
O diagrama pode não identificar causas, mas nenhuma outra ferramenta organiza tão bem a
busca.
QUANDO USAR DIAGRAMA DE CAUSA E EFEITO
• Quando necessitar identificar todas as causas possíveis de um problema.
• Obter uma melhor visualização da relação entre a causa e efeito delas decorrentes
• Classificar as causas dividindo-as em sub-causas, sobre um efeito ou resultado.
• Para saber quais as causas que estão provocando este problema.
• Identificar com clareza a relação entre os efeito, e suas prioridades
• Em uma análise dos defeitos: perdas, falhas, desajuste do produto, etc. com o objetivo de
identificá-los e melhorá-los.
PRÉ-REQUISITOS PARA CONSTRUIR O DIAGRAMA DE CAUSA E EFEITO
• Sugestões de possíveis causas do problema (Brainstorming) das pessoas envolvidas no
processo.
• Análise de Pareto, para revelar a causa mais dominante.
COMO FAZER UM DIAGRAMA DE CAUSA E EFEITO
• Definir o problema a ser analisado de forma objetiva;
• Estabeleça e enuncie claramente o problema (efeito) a ser analisado, escrevendo-o em
um retângulo à direita. Desenhe uma seta da esquerda para a direita até o retângulo;
PROBLEMA (EFEITO)
• Reunir um grupo de pessoas fazendo um Brainstorming sobre as causas possíveis;
• Classifique as causas encontradas no Brainstorming em “famílias ou categorias de
causas”. Normalmente, costuma-se denominar essas “famílias ou causas” como “causas
primárias potenciais” que devem ser escritas dentro de retângulos ligados diretamente
ao eixo horizontal do diagrama.
• Na indústria, por exemplo, as “causas primárias potenciais” são conhecidas como “fatores
de manufatura” ou 6 M’s (Matéria-prima, Máquina, Medida, Meio ambiente, Mão-de-obra
e Método);
• Outra sugestão para a seleção de “causas primárias potenciais” é o chamado 5W1H que
representa as iniciais inglesas dos seguintes pronomes interrogativos: What (o quê?);
Who (quem?); When (quando?); Where (onde?); Why (por quê?) e How (como?). Para cada
uma delas elabore perguntas como: “Onde ocorre o problema?”; A resposta a essa
Ferramentas da Qualidade Página A8 de A27
pergunta poderia indicar diversos locais diferentes onde o mesmo problema ocorre com
características e causas também diferentes;
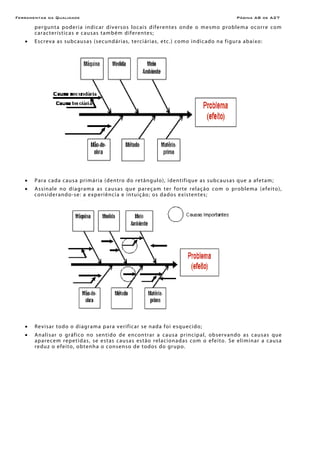
• Escreva as subcausas (secundárias, terciárias, etc.) como indicado na figura abaixo:
• Para cada causa primária (dentro do retângulo), identifique as subcausas que a afetam;
• Assinale no diagrama as causas que pareçam ter forte relação com o problema (efeito),
considerando-se: a experiência e intuição; os dados existentes;
• Revisar todo o diagrama para verificar se nada foi esquecido;
• Analisar o gráfico no sentido de encontrar a causa principal, observando as causas que
aparecem repetidas, se estas causas estão relacionadas com o efeito. Se eliminar a causa
reduz o efeito, obtenha o consenso de todos do grupo.
Ferramentas da Qualidade Página A9 de A27
VANTAGENS
• É uma ferramenta estruturada, que direciona os itens a serem verificados para que se
chegue a identificação das causas;
• Apesar de existir um esqueleto a ser preenchido, não há restrição às ações dos
participantes quanto às propostas a serem apresentadas;
• Permite ter uma visão ampla de todas as variáveis que interferem no bom andamento da
atividade, ajudando a identificar a não-conformidade.
DESVANTAGENS
• Limitada a solução de um problema por aplicação;
• Não apresenta quadro evolutivo ou comparativo histórico, como é o caso do histograma;
• Para cada nova situação, é necessário percorrer todos os passos do processo, utilizando o
diagrama.
RELAÇÃO COM OUTRAS FERRAMENTAS
Brainstorming: para coletar sugestões sob diversos pontos de vista, a fim de encontrar a causa
do problema.
Folha de Verificação: para registrar as idéias sugeridas no Brainstorming e aplicar no diagrama
da causa e efeito.
Diagrama de Pareto: para revelar quais as causas é a mais dominante, como já descrito no item
anterior (3.2.2.5)
Gráfico de Controle: pode ser usado quando este detecta um obstáculo, mas não é capaz de
propor uma solução. Neste caso então se utiliza o diagrama de causa e efeitos.
Histograma: através dos dados obtidos do histograma, pode-se usar o diagrama de causa e
efeito para atacar a causa mais provável.
Ferramentas da Qualidade Página A10 de A27
A.4 HISTOGRAMA
São gráficos de barras que mostram a variação sobre uma faixa específica.
O histograma foi desenvolvido por Guerry em 1833 para descrever sua análise de dados sobre
crime. Desde então, os histogramas tem sido aplicados para descrever os dados nas mais
diversas áreas.
É uma ferramenta que nos possibilita conhecer as características de um processo ou um lote de
produto permitindo uma visão geral da variação de um conjunto de dados.
A maneira como esses dados se distribuem contribui de uma forma decisiva na identificação dos
dados. Eles descrevem a freqüência com que variam os processos e a forma de distribuição dos
dados como um todo.
QUANDO USAR O HISTOGRAMA
São várias as aplicações dos histogramas,tais como:
• Verificar o número de produto não-conforme.
• Determinar a dispersão dos valores de medidas em peças.
• Em processos que necessitam ações corretivas.
• Para encontrar e mostrar através de gráfico o número de unidade por cada categoria.
PRÉ-REQUISITOS PARA CONSTRUIR UM HISTOGRAMA
• Coleta de dados
• Calcular os parâmetros: amplitude "R", classe "K", freqüência de cada classe, média e
desvio padrão.
COMO FAZER UM HISTOGRAMA
• Coletar os dados com número maior de trinta.
• Determinar a amplitude "R": R= maior valor - menor valor
• Determinar a classe "K". Escolha o número da classe usando o bom senso.
k≈√n
ou
Para n k
30 a 50 5 a 7
51 a 100 6 a 10
101 a 250 7 a 12
mais de 250 10 a 20
• Determinar o intervalo da classe "H".
H = R /k
R = Amplitude (maior valor – menor valor)
• Determinar o limite da classe. O maior e o menor valor levantado na coleta de dados da
amostra.
• Determinar a média de cada classe: soma do limite superior + inferior dividido.
• Determinar a freqüência de cada classe.
Fr = ( F / n ) x 100
• Construir o gráfico, no eixo vertical à altura da classe com a freqüência calculada e no
eixo horizontal o intervalo de cada classe.
Ferramentas da Qualidade Página A11 de A27
VANTAGENS
• Visão rápida de análise comparativa de uma seqüência de dados históricos;
• Rápido de elaborar, tanto manual como com o uso de um software (Por exemplo, o Excel,
da Microsoft);
• Facilita a solução de problemas, principalmente quando se identifica numa série história
a evolução e a tendência de um determinado processo.
DESVANTAGENS
• Fica ilegível quando se necessita a comparação de muitas seqüências ao mesmo tempo;
• Quanto maior o tamanho de (n) maior o custo de amostragem e teste;
• Para um grupo de informações é necessário a confecção de vários gráficos a fim de que
se consiga uma melhor compreensão dos dados contidos no histograma;
RELAÇÃO COM OUTRAS FERRAMENTAS
Folha de verificação: para anotar os dados confirmando a variabilidade do processo.
Digrama de causa efeito: já descrito no item anterior
Diagrama de Pareto: já descrito no item anterior
Ferramentas da Qualidade Página A12 de A27
A.5 DIAGRAMA DE DISPERSÃO
São gráficos que permitem a identificação entre causas e efeitos, para avaliar o relacionamento
entre variáveis.
O diagrama de dispersão é a etapa seguinte do diagrama de causa e efeito, pois verifica-se se há
uma possível relação entre as causas, isto é, nos mostra se existe uma relação, e em que
intensidade.
QUANDO USAR UM DIAGRAMA DE DISPERSÃO
• Para visualizar uma variável com outra e o que acontece se uma se alterar.
• Para verificar se as duas variáveis estão relacionadas, ou se há uma possível relação de
causa e efeito.
• Para visualizar a intensidade do relacionamento entre as duas variáveis, e comparar a
relação entre os dois efeitos.
PRÉ-REQUISITOS PARA CONSTRUIR O DIAGRAMA DE DISPERSÃO
Coletar dados sob forma de par ordenado, em tempo determinado, entre as variáveis que se
deseja estudar as relações.
COMO FAZER UM DIAGRAMA DE DISPERSÃO
• Coletar os pares da amostra que poderão estar relacionados.
• Construir os eixos, a variável causa no eixo horizontal e a variável efeito no eixo vertical.
• Colocar os dados no diagrama. Se houver valores repetidos, trace um círculo concêntrico.
• Adicionar informações complementares, tais como: nome das variáveis, período de
coleta, tamanho da amostra e outros.
GRÁFICO DE DISPERSÃO DA AMOSTRA
294
294,2
294,4
294,6
294,8
295
295,2
295,4
295,6
295,8
0 5 10 15 20
ITENS DA AMOSTRA
RESULTADOSOBTIDOS
AMOSTRA 1
LSC
LM
LIC
VANTAGENS:
• Permite a identificação do possível relacionamento entre variáveis consideradas numa
análise;
• Ideal quando há interesse em visualizar a intensidade do relacionamento entre duas
variáveis;
• Pode ser utilizado para comprovar a relação entre dois efeitos, permitindo analisar uma
teoria a respeito de causas comuns.
Ferramentas da Qualidade Página A13 de A27
DESVANTAGENS
• É um método estatístico complexo, que necessita de um nível mínimo de conhecimento
sobre a ferramenta para que possa utilizá-la;
• Exige um profundo conhecimento do processo cujo problema deseja-se solucionar;
• Não há garantia de causa-efeito. Há necessidade de reunir outras informações para que
seja possível tirar melhores conclusões.
RELAÇÃO COM OUTRAS FERRAMENTAS
Diagrama de causa e efeito: é usado para verificar se há uma possível relação da causa com o
efeito.
Folha de verificação: é usada no levantamento de dados.
Ferramentas da Qualidade Página A14 de A27
A.6 GRÁFICOS DE CONTROLES
São gráficos para examinar se o processo está ou não sob controle.
Sintetiza um amplo conjunto de dados, usando métodos estatísticos para observar as mudanças
dentro do processo, baseado em dados de amostragem.
Pode nos informar em determinado tempo como o processo está se comportando, se ele está
dentro dos limites preestabelecidos, sinalizando assim a necessidade de procurar a causa da
variação, mas não nos mostrando como eliminá-la.
QUANDO USAR UM GRÁFICO DE CONTROLE
• Para verificar se o processo está sob controle, ou seja, dentro dos limites
preestabelecidos.
• Para controlar a variabilidade do processo, ou grau de não conformidade.
PRÉ-REQUISITOS PARA CONSTRUIR UM GRÁFICO DE CONTROLE
• Coletar dados
• Calcular os parâmetros estatísticos:
Valor médio X;
Média total X;
Dispersão R;
Média da dispersão R;
Linha de controle: L.M, L.I.C, L.S.C;
Fração defeituosa P;
Número de não conformidade C;
Número da não conformidade com variação U;
COMO FAZER UM GRÁFICO DE CONTROLE
• Coletar dados.
• Calcular os parâmetros estatísticos de cada tipo de gráfico.
• Desenhar as linhas de controle.
• Plotar as médias das amostras no gráfico.
• Verificar se os pontos estão fora ou dentro dos limites de controle.
Gráfico de controle por média - Sistema Presonalizado
52
53
54
55
56
57
58
59
60
61
62
63
64
65
66
67
68
69
1 2 3 4 5 6 7 8 9 10 11 12
Amostra
Peso
Variável
LSCE
LSCI
LM
LICI
LICE
LTI
Ferramentas da Qualidade Página A15 de A27
VANTAGENS:
• Mostram tendência, ao longo do tempo, de um determinado processo (se a seqüência de
valores for muito longa, é recomendável o gráfico de linhas);
• Apresentam dados estratificados em diversas categorias;
• É útil para comparar dados resultantes de processo de contagem (variáveis discretas e
atributos).
DESVANTAGENS
• Tem que ser atualizados, conforme o período mostrado no gráfico (diário, semanal,
mensal, anual, etc.);
• É genérico. Não há detalhes sobre a informação (histórico/composição);
• Tem que ter conhecimentos básicos de estatísticas para poder utilizar e escolher o tipo
mais adequado para cada situação.
RELAÇÃO COM OUTRAS FERRAMENTAS
Diagrama de causa e efeito: pode ser usado para encontrar a causa fundamental como já
descrito no item anterior.
Brainstorming: faz um levantamento de sugestões do grupo para identificar a causa
Folha de verificação: na coleta dos dados no processo.
Histograma: para nos mostrar aproximadamente a distribuição normal e se todas as amostras
encontram-se dentro das faixas especificadas.
Ferramentas da Qualidade Página A16 de A27
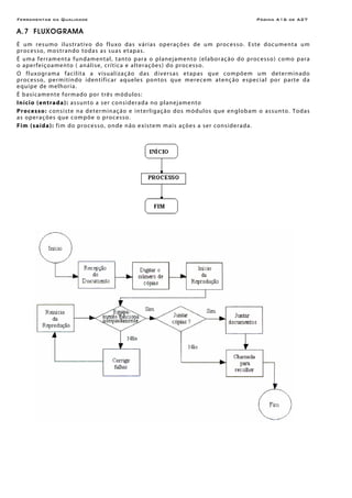
A.7 FLUXOGRAMA
É um resumo ilustrativo do fluxo das várias operações de um processo. Este documenta um
processo, mostrando todas as suas etapas.
É uma ferramenta fundamental, tanto para o planejamento (elaboração do processo) como para
o aperfeiçoamento ( análise, crítica e alterações) do processo.
O fluxograma facilita a visualização das diversas etapas que compõem um determinado
processo, permitindo identificar aqueles pontos que merecem atenção especial por parte da
equipe de melhoria.
É basicamente formado por três módulos:
Início (entrada): assunto a ser considerada no planejamento
Processo: consiste na determinação e interligação dos módulos que englobam o assunto. Todas
as operações que compõe o processo.
Fim (saída): fim do processo, onde não existem mais ações a ser considerada.
Ferramentas da Qualidade Página A17 de A27
QUANDO USAR UM FLUXOGRAMA
• Para identificar o fluxo atual ou o fluxo ideal do acompanhamento de qualquer produto
ou serviço, no sentido de identificar desvios.
• Para verificar os vários passos do processo e se estão relacionados entre si.
• Na definição de projeto, para identificar as oportunidades de mudanças, na definição dos
limites e no desenvolvimento de um melhor conhecimento de todos os membros da
equipe.
• Nas avaliações das soluções, ou seja, para identificar as áreas que serão afetadas nas
mudanças propostas, etc.
PRÉ-REQUISITOS PARA CONSTRUIR UM FLUXOGRAMA
Conhecer o processo.
COMO FAZER UM FLUXOGRAMA
• Todas as pessoas devem estar envolvidas na montagem do fluxograma, isto é, pessoas
que realmente participam do processo.
• Identificar as fronteiras do processo, mostrando o início e o fim, usando sua simbologia
adequada.
• Documentar cada etapa do processo, registrando as atividades, as decisões e os
documentos relativos ao mesmo.
• Fazer uma revisão para verificar se alguma etapa não foi esquecida, ou se foi elaborada
de forma incorreta.
• Discutir com a equipe, analisando como o fluxograma foi completado, certificando-se da
coexistência do mesmo e como o processo se apresenta.
VANTAGENS:
• Por dar suporte a análise de processo, tornam-se um meio eficaz para o planejamento e a
solução de problemas;
• O fluxo permite visão global do processo por onde passa o produto e, ao mesmo tempo,
ressalta operações críticas ou situações, em que haja cruzamento de vários fluxos;
• O próprio ato de elaborar o fluxograma melhora o conhecimento do processo e
desenvolve o trabalho em equipe necessário para descobrir o aprimoramento.
DESVANTAGENS:
• Sua aplicabilidade só será efetivada na medida em que mostrar, verdadeiramente, como é
o processo (Oliveira, 1996, p. 11);
• Falta de padronização. A maioria das empresas não é padronizada. Quando se encontra
alguma padronização, ela é montada de forma inadequada e as pessoas da empresa não
conhecem (Oakland, 1994, p. 80);
• Uma pessoa sozinha é incapaz de completar o fluxograma, a não ser que tenha ajuda de
outros (Idem, p. 81).
RELAÇÃO COM OUTRAS FERRAMENTAS
Brainstorming.
Ferramentas da Qualidade Página A18 de A27
A.8 BRAINSTORMING
A filosofia básica do Brainstorming é deixar vir à tona todas as idéias possíveis sem criticar
durante a sua exposição.
O objetivo é obter o maior número possível de sugestões, para fazer posteriormente o
julgamento.
O Brainstorming, não determina uma solução, mas propõem muitas outras. É um grupo de
pessoas na qual um tema é exposto e que através de livre associação de pensamento começam
surgir idéias associadas a este tema.
QUANDO USAR UM BRAINSTORMING
• Para solucionar um problema, nas listagens das possíveis causas e soluções.
• No desenvolvimento de um novo produto, e das características dos produtos.
• E várias outras aplicações, pois é uma técnica muito flexível.
PRÉ-REQUISITOS PARA CONSTRUIR UM BRAINSTORMING
• Um grupo de pessoas.
• Um líder para coordenar o grupo.
• Folha de verificação para anotar as idéias.
REGRAS BÁSICAS
• Eliminar qualquer crítica no primeiro momento do processo, para que não haja inibições
nem bloqueios e surjam o maior número de idéias possível. “Nenhuma idéia por mais tola
ou irracional que possa parecer, pode ser criticada. Da mesma forma, as boas idéias não
são elogiadas ou endossadas. Todo julgamento é suspenso inicialmente; a primazia é a
geração de idéias” (Plsek e Onnias). Não deve haver julgamento de modo algum,
principalmente dos gestores;
• Apresentar as idéias tal qual elas surjam na cabeça, sem rodeios, elaborações ou maiores
considerações. As pessoas devem se sentir muito à vontade, sem medo de “dizer uma
bobagem”. Ao contrário, as idéias mais desejadas são aquelas que parecem disparatadas,
“loucas” e sem sentido, no primeiro momento. Estas idéias costumam oferecer conexões
para outras idéias criativas e até mesmo representarem soluções. Mesmo que mais tarde
sejam abandonadas completamente, isso não é importante no momento da “colheita” das
contribuições;
• No brainstorming, quantidade gera qualidade. Quanto mais idéias surgirem, melhor.
Maior será a chance de se conseguir, diretamente ou por meio de associações as boas
idéias;
• Numa segunda etapa, feita a seleção das idéias, aquelas potencialmente boas devem ser
aperfeiçoadas. Nesse processo, costumam surgir outras idéias. Mas lembre-se: derrubar
uma idéia é mais fácil que implementá-la. Novas idéias normalmente nascem frágeis: é
preciso reforçá-las para que sejam aceitas.
• Se essas regras forem cumpridas, certamente ocorrerá a geração de uma quantidade
maior de idéias. Idéias melhores e em maior quantidade do que seria possível de se
esperar do trabalho individual.
COMO FAZER UM BRAINSTORMING
• O processo de brainstorming é conduzido por um grupo de 6 a 12 participantes, com um
coordenador e um secretário escolhidos.
• Cada participante recebe, antes da reunião, o enunciado do problema com todas as
informações disponíveis. Para ser útil, o enunciado do problema deve:
o “Ser específico: evite palavras como baixo, ruim ou lento";
o Ser mensurável: inclua fatos, números, etc.;
o Enunciar o efeito: afirmar o que está errado sem presumir uma causa ou uma solução;
o Identificar o déficit entre o que há e o que deveria ser;
o Focalizar a perda; dizer porque a situação é indesejável do ponto-de-vista do cliente).
• A sessão do brainstorming começa com a orientação aos participantes sobre as regras do
jogo, origem e motivo do problema a ser estudado. Se o grupo não está acostumado a
sessões de brainstorming, é aconselhável fazer um breve aquecimento e, se necessário, é
possível redefeinir o problema em cada ocasião. É importante educar as pessoas.
• Ao se anotar, finalmente, o problema no quadro é que realmente inicia o brainstorming
em si, com duração aproximada de 40 minutos.
• Durante esse período cada pessoa do grupo deve estar estimulada e desinibida para
oferecer o maior número de idéias, segundo a regra básica: é proibido criticar.
Ferramentas da Qualidade Página A19 de A27
• Todas as idéias devem ser anotadas em local bem visível, sempre dando-se preferência
pela redação original de quem manifesta a idéia.
• O último passo da sessão consiste na seleção de idéias. Nesta fase o grupo:
a) Analisa as diversas sugestões individuais de causas potenciais do problema;
b) Classifica as causas levantadas;
c) Combina causas afins e descarta redundâncias;
d) Elabora uma lista das causas mais comuns.
Brainwriting
É uma variação do brainstorming, com a diferença essencial de que todas as idéias são escritas.
Existem diferentes versões dessa técnica, sendo a mais utilizada a descrita nos passos a seguir:
• Um grupo de participantes, sentado ao redor de uma mesa, tem conhecimento do
problema através do coordenador. Cada uma dos participantes, então, escreve três idéias
relacionadas com o problema;
• Após cinco minutos, os participantes trocam de papel em rodízio;
• Cada participante após receber o papel de seu vizinho, tenta desenvolver ou acrescentar
algo correlato, com mais três idéias;
• O processo continua com períodos de cinco minutos para cada participante contribuir,
até que cada um receba seu papel de volta. Nesse ponto, o coordenador recolhe os
papéis para a seleção de idéias;
Continua a partir daqui, com os mesmos passos do Brainstorming.
VANTAGENS:
• Permite a manifestação aleatória das pessoas;
• É uma técnica muito flexível em termos de possibilidades de utilização;
• É de fácil aplicação e não requer grandes conhecimentos para se obter resultados com a
técnica;
• Possibilita ultrapassar os limites/paradigmas dos membros da equipe.
DESVANTAGENS
• Se o objetivo do brainstorming não estiver claro, pode virar uma tempestade de asneiras,
em vez de idéias/sugestões criativas;
• Nem sempre surte o resultado ou a solução esperada para o problema em questão;
• É um processo empírico e primário. Não há comprovação científica do resultado. Tem por
base a experiência de cada um dos envolvidos no processo.
RELAÇÃO COM OUTRAS FERRAMENTAS
Digrama de causa e efeito: já descrito no item anterior
Folha de verificação: já descrito no item anterior
Diagrama de Pareto: já descrito no item anterior
Ferramentas da Qualidade Página A20 de A27
A.9 5W1H
É um documento de forma organizada que identifica as ações e as responsabilidades de quem
irá executar, através de um questionamento, capaz de orientar as diversas ações que deverão ser
implementada.
O 5W1H deve ser estruturado para permitir uma rápida identificação dos elementos necessários
à implantação do projeto.
Os elementos podem ser descritos como:
WHAT - O que será feito (etapas)
HOW - Como deverá ser realizado cada tarefa/etapa (método)
WHY - Por que deve ser executada a tarefa (justificativa)
WHERE - Onde cada etapa será executada (local)
WHEN - Quando cada uma das tarefas deverá ser executada (tempo)
WHO - Quem realizará as tarefas (responsabilidade)
QUANDO USAR 5W1H
• Referenciar as decisões de cada etapa no desenvolvimento do trabalho.
• Identificar as ações e responsabilidade de cada um na execução das atividades
• Planejar as diversas ações que serão desenvolvidas no decorrer do trabalho.
PRÉ-REQUISITOS PARA CONSTRUIR UM 5W1H
• Um grupo de pessoas.
• Um líder para orientar as diversas ações para cada pessoa.
COMO FAZER UM 5W1H
• Construir uma tabela com as diversas questões; What, How, Why, Where e When.
• Fazer um questionamento em cima de cada item
• Anotar as decisões em cada questão considerada de sua atividades.
RELAÇÃO COM OUTRAS FERRAMENTAS
Brainstorming.
Ferramentas da Qualidade Página A21 de A27
RELAÇÕES ENTRE CADA FERRAMENTA
FERRAMENTA
Folhade
Verificação
Diagramade
Pareto
Diagramade
causaeefeito
Diagramade
Dispersão
Gráficode
controle
Histograma
Fluxograma
Brainstorming
5W1H
Folha de
Verificação
X X X X X X
Diagrama de
Pareto
X X X X
Diagrama de
causa e efeito
X X X X X
Gráfico de
controle
X X X
Diagrama de
dispersão
X X
Histograma X X X
Fluxograma
Brainstorming X X X X X
5W1H X X
PRINCIPAIS DADOS PARA CONSTRUÇÃO DAS FERRAMENTAS DA QUALIDADE
FERRAMENTA
Folhade
verificação
Diagramade
Pareto
Diagramade
causaeefeito
Diagramade
dispersão
Gráficode
controle
Histograma
Fluxograma
Brainstorming
5W1H
Coleta de dados X X X X X
Freqüência de
ocorrência
X X
Reuniões de
grupo
X X X X X
Gráficos X X X X X
Estatística X X
Etapas e
informação do
processo
X
Ferramentas da Qualidade Página A22 de A27
A RELAÇÃO ENTRE O PDCA E AS FERRAMENTAS DA QUALIDADE
O ciclo do PDCA é utilizado para controlar o processo, com as funções básicas de planejar,
executar, verificar e atuar corretamente. Para cada uma dessas funções, existe uma série de
atividades que devem ser realizadas.
O sucesso na aplicação das técnicas de gerência de processos depende de essenciais e invisíveis
insumos: a motivação e o comprometimento de todos os propósitos estabelecidos.
O uso das ferramentas nessas atividades tem o objetivo de facilitar a execução das funções,
além de dar agilidade e evitar desperdiçadores de tempo.
Ciclo do PDCA
Cada letra do ciclo corresponde a um termo do vocabulário americano que se traduz da seguinte
forma:
P – PLAN (Planejar)
Antes da execução de qualquer processo as atividades devem ser planejadas, com as definições
de onde se quer chegar (meta) e do caminho a seguir (método).
D – DO (Executar)
É a execução do processo com o cuidado do registro de dados que permitam o seu controle
posterior. Nesta fase é essencial o treinamento.
C – CHECK (Verificar)
Fase de monitoração e avaliação, onde os resultados da execução são comparados com o
planejamento (metas e métodos) e registrados os desvios encontrados (problemas).
A – ACTION (Atuar Corretivamente)
Definição de soluções para os problemas encontrados com contínuo aperfeiçoamento do
processo.
Como pode se verificado na figura anterior existe um sentido a ser obedecido, que vai do "P" ao
"A". Fazendo uma correlação entre cada uma dessas etapas e as ferramentas apresentadas
teríamos a seguinte tabela:
Determinar
objetivos e
metas
Determinar
métodos
Educar e
treinar
Executar
o trabalho
Verificar
os efeitos
Agir
apropriadamente
Ferramentas da Qualidade Página A23 de A27
Relação entre as Ferramentas e o Ciclo do PDCA
ETAPAS DO CICLO DO PDCA
FERRAMENTAS DA QUALIDADE
P D C A
1 - Fluxograma X X
2 - Brainstorming X m
3 - Causa-Efeito X X
4 - Coleta de Dados X X X m
5 - Gráficos m m X
6 - Análise de Pareto X X
7 - Histograma m X X
8 - Gráfico de Dispersão m X
LEGENDA: X Aplicação freqüente
m Aplicação eventual
Nesta tabela, aparece cada uma das etapas do PDCA relacionadas às oito ferramentas mais
comumente utilizadas na análise e solução de problemas. Por essa representação, tem-se uma
visualização de que algumas ferramentas podem ser usadas em mais de uma etapa.
O Ciclo PDCA para Manutenção e Melhoria de Resultados
O Ciclo PDCA pode ser usado para manter ou melhorar os resultados de um processo.
Quando o processo está estabilizado, o Planejamento (P) consta de procedimentos padrões
(Standard) e a meta já atingida são aceitáveis, usamos o Ciclo PDCA para manutenção dos
resultados.
Ao contrário, quando o processo apresenta problemas que precisam ser resolvidos, utilizamos o
Ciclo PDCA para melhoria de resultados (Método para Análise e Solução de Problemas – MASP).
O CICLO PDCA PARA MANUTENÇÃO DOS RESULTADOS, ou SEJA, SDCA
PDCA FLUXO META PADRÃO
META PADRÃO Qualidade padrão, custo padrão, etc.
S PROCEDIMENTO
OPERACIONAL
PADRÃO
POP para atingir as metas padrão
D AÇÃO Cumprir o POP
VERIFICAÇÃO Confirmação da efetividade do POP
C (Bloqueio foi efetivo?)
SIM: Continuar a partir do item 3
NÃO: Ação Corretiva
A AÇÃO CORRETIVA
Remoção da causa, Ação no sintoma.
Voltar ao item 2 ou 3
FONTE: FALCONI, 1992
3
2
5
1
4
?
Ferramentas da Qualidade Página A24 de A27
O CICLO PDCA PARA MELHORIA DOS RESULTADOS
PDCA FLUXO META DE MELHORIA
Identificação do
problema
Definir claramente o problema e reconhecer
sua importância.
Observação
Investigar as características específicas do
problema com uma visão ampla e sob vários
pontos de vistas.
Análise Descobrir as causas fundamentais.
P
Plano de ação
Conceber um plano para bloquear as
causas fundamentais.
D Ação
Bloquear as causas fundamentais.
Atuação de acordo com o “Plano de Ação”.
Verificação Verificar se o bloqueio foi efetivo.
C (Bloqueio foi efetivo?) NÃO: Voltar ao item 2
Padronização
Para prevenir contra o reaparecimento do
problema.
A Conclusão
Recapitular todo o processo de solução do
problema para trabalho futuro.
FONTE: FALCONI, 1992
5
1
2
3
4
6
?
7
8
Ferramentas da Qualidade Página A25 de A27
B. AS SETE NOVAS FERRAMENTAS DA QUALIDADE
Nos anos 70, no Japão, começaram a ser desenvolvidas novas ferramentas da qualidade.
É provável que seu início tenha ocorrido quando a Sociedade para o Desenvolvimento da
Qualidade Total tentou organizar as técnicas, estratégias e metodologias que as empresas no
Japão, Estados Unidos e Europa estavam desenvolvendo.
O critério básico para que a técnica fosse considerada era sua efetiva implantação, com
resultados já bem conhecidos.
Desde então, observou-se que a qualidade adquiriu nova ênfase, qual seja o direcionamento da
organização para atender ao consumidor da forma mais abrangente possível. Como decorrência
deste empenho, o conceito de Qualidade ampliou-se consideravelmente, requerendo o
crescente envolvimento de todos os recursos da empresa.
As novas ferramentas são sistemas e métodos de documentação usados para alcançar o sucesso
do projeto pela identificação de objetos e etapas intermediárias nos mínimos detalhes. As "sete
novas ferramentas" (Oakland, 1994, p. 253 - 256) são:
• Diagrama de afinidade.
• Diagrama de inter-relação.
• Diagrama de árvore.
• Diagrama de matriz, ou tábua da qualidade.
• Análise de dados de matriz.
• Gráfico de programa de decisão de processo (PDPC - Process Decision Programme Chart.).
• Diagrama de flecha.
B.1 DIAGRAMA DE AFINIDADE
O diagrama de afinidade é uma ferramenta que requer mais criatividade do que lógica.
Em geral, busca reunir grandes quantidades de dados de comunicação (idéias, relatórios,
opiniões) e organizá-los em grupos baseados na relação natural entre os mesmos.
Em outras palavras, é uma forma de brainstorming.
Um dos obstáculos freqüentemente encontrados na procura de melhoria é o sucesso ou falha do
passado. Admite-se que continuará a ser repetir no futuro aquilo que funcionou bem ou falhou
no passado. Embora as lições do passado não podem ser ignoradas, modelos invariáveis de
pensamento que podem limitar o progresso não devem ser estimulados.
É particularmente útil quando se deseja romper com a velha cultura da empresa, isto é, deseja-
se buscar soluções novas, diferentes dos caminhos que estamos acostumados a trilhar.
Por isso, sempre que um problema é proposto, ele deve ser formulado de forma a mais concisa
possível, de modo que não induza um retorno às soluções antigas.
B.2 DIAGRAMA DE INTER-RELAÇÃO
Dada uma atividade básica, o diagrama identifica elementos que dela dependam ou estão a ela
relacionados.
Definidos os fluxos lógicos dentro dos quais as atividades se desenvolvem, o diagrama mostra
como causas e efeitos se relacionam.
O diagrama de inter-relação é adaptável tanto a um assunto operacional específico como a
problemas organizacionais de ordem geral.
Uma aplicação clássica dessa ferramenta na Toyota, por exemplo, focalizava todos os fatores
envolvidos no estabelecimento de um "sistema de quadros de avisos" como parte de seu
programa de JIT.
Por outro lado, esse diagrama também foi usado para tratar de assuntos relacionados com o
problema de obter o apoio da alta administração para o TQM.
O diagrama de inter-relação pode ser usado quando:
• Um assunto é tão complexo, que se torna difícil determinar as inter-relações entre idéias;
• A seqüência correta de ações da gerência é fundamental;
• Existe um sentimento ou suspeita de que o problema em discussão seja apenas um
sintoma;
• Há tempo bastante par completar o necessário processo de reiteração e definir causa e
efeito.
B.3 Diagrama de Árvore
Ferramentas da Qualidade Página A26 de A27
O diagrama de fluxo de sistemas/árvore (usualmente referido como diagrama de árvore) é usado
para mapear sistematicamente toda a série de atividades que devem ser realizadas para atingir
um objetivo almejado.
Este diagrama tem se mostrado útil na determinação das relações entre necessidades (nem
sempre adequadamente expressas) e características destinadas a atendê-las, bem como quando
se deseja definir que ações são necessárias (e em que ordem) para que um objetivo possa ser
atingido.
É indispensável quando é exigida uma compreensão perfeita do que precisa ser realizado,
juntamente com o "como" deve ser obtido e as relações entre esses objetivos e metodologias.
Tem sido considerado de grande utilidade em situações quando:
• Necessidades muito mal definidas devem ser traduzidas em características operacionais e
é necessário identificar as características que podem ser controladas de imediato.
• As possíveis causas de um problema precisam se exploradas. Esse uso é muito
semelhante ao diagrama de causa efeito ou gráfico de espinha de peixe.
• Identificar a primeira tarefa que deve ser realizada quando se tem em mira um amplo
objetivo da organização.
• O assunto em foco apresenta complexidade e há tempo disponível para a solução.
B.4 DIAGRAMA DE MATRIZ
Consiste numa estrutura que organiza logicamente informações que representam ações,
responsabilidades, propriedades ou atributos inter-relacionados.
A estrutura tende a enfatizar a relação entre elementos, mostrando como se opera esta relação
por destaque conferido às conexões relevantes do diagrama. Este destaque utiliza simbologia
própria, que permite rápida visualização da estrutura.
Existem muitas versões do diagrama de matriz, porém o mais largamente usado é uma matriz
simples em forma de "L", conhecida como tábua da qualidade (Figura 3-5). Este diagrama é uma
simples representação bidimensional que mostra a interseção de pares relacionados de itens.
Pode ser usado para mostrar relacionamento entre itens em todas as áreas operacionais,
inclusive nas áreas de administração, de manufatura, de pessoal, de P & D, etc., para identificar
todas as tarefas da organização que precisam ser realizadas e como elas devem ser atribuídas às
pessoas.
Diagrama de Matriz em "L"
Outro tipo de matriz é a em forma de "T", que nada mais é do que a combinação de dois
diagramas em forma de "L". Ele é baseado na premissa de que dois conjuntos separados de itens
são relacionados com um terceiro. O diagrama em "T" tem sido também amplamente usado para
desenvolver novos materiais pelo relacionamento simultâneo de diferentes materiais
alternativos com dois grupos de propriedades desejáveis.
Existem outras matrizes que se ocupam com idéias do tipo função de produto ou serviço, custos,
modos de falha, capacidades, etc.; no mínimo, 40 diferentes tipos de diagramas de matriz são
disponíveis.
Ferramentas da Qualidade Página A27 de A27
B.5 ANÁLISE DE DADOS DE MATRIZ
A análise de dados de matriz é usada para tomar os dados mostrados em um diagrama de matriz
e ordená-los de modo que possam ser percebidos mais facilmente e mostrem a intensidade do
relacionamento entre as variáveis. É usado mais freqüentemente em marketing e pesquisa de
produto. O conceito de análise de dados de matriz é muito simples; porém, sua execução
(incluindo coleta de dados) é complexa.
Uma utilização usual refere-se à determinação do perfil de um conjunto de consumidores. A
matriz determina as contribuições individuais para o resultado final do processo. Essa
informação pode ser usada com algum tipo de análise demográfica para que seja desenvolvido
um plano de marketing.
Baseada em informações, publicidade e em técnicas de introdução de produto, pode ser
efetivamente ajustada para áreas específicas. Em mercados com potencial de lucratividade, essa
técnica também pode ser aplicada no desenvolvimento de novos produtos para atacar nichos
específicos.
B.6 GRÁFICO DO PROCESSO DECISÓRIO
O PDCP (Process Decision Programme Chart) consiste num modelo gráfico onde são
esquematizadas possíveis decorrências de decisões relativas à solução de um problema. O
diagrama tende a detectar situações não previstas, possibilitando abortar sua ocorrência ou,
caso ela seja inevitável, listar as ações para neutralizá-la. Assim, pode-se tanto antecipar quais
problemas serão derivados de uma tomada de decisão, quanto evitar sua ocorrência.
É um diagrama parecido com o diagrama árvore: parte-se de uma situação-núcleo para expandir
sua análise em várias direções (ramos), com o objetivo de eliminar a ocorrência de elementos
inesperados ou minimizar sua influência no processo.
Para a construção de um PDCP, podem-se seguir os seguintes passos:
1. Construir um diagrama de árvore;
2. Tomar um dos ramos maiores do diagrama de árvore e fazer a pergunta: "O que pode
acontecer de errado nesta etapa?" ou "Que outro caminho esta etapa poderia tomar?";
3. Responder às perguntas fazendo ramificações da linha original, como é feito na
construção de "organogramas";
4. Ao lado de cada etapa, fazer uma lista de ações ou contramedidas que podem ser
tomadas;
5. Continuar o processo até a exaustão do ramo;
6. Repetir esta seqüência com os outros ramos principais do diagrama de árvore.
O PDCP é apenas uma tentativa de ser pro ativo na análise de falhas e de construir, no papel, um
"modelo" do processo, de tal modo que a parte de "controle" do ciclo de melhoramento possa
ser definida com antecipação.
B.7 DIAGRAMA DE FLECHA
O diagrama de flecha é empregado para planejar ou programar uma tarefa. Para usá-lo, devem
ser conhecidas a seqüência e a duração das subtarefas. Essa ferramenta é, em essência, o mesmo
que o "gráfico-padrão de Gantt".
Costuma ser associado ao modelo PERT (Programme Evoluation and Review Technique), tendo o
mesmo objetivo que ele, mas com ações muito mais simplificadas. O diagrama de flecha só pode
ser utilizado se todas as informações associadas à execução das atividades estão disponíveis e
são compatíveis.
Existem refinamentos e modificações que podem ser aplicados para melhor detalhar o diagrama
flecha ou para considerar contingências. A técnica é amplamente usada no planejamento de
projeto, onde é conhecida como análise do caminho crítico (CPA - Critical Path Analysis).
REFERÊNCIAS BIBLIOGRÁFICAS
CAMPOS, VICENTE FALCONI. Controle da Qualidade Total (No Estilo Japonês). Edição:
várias. Belo Horizonte: DG Editors, 1990, 1992 e 1999.
CUNHA, JOÃO CARLOS. Modelos de Gestão da Qualidade I. SENAI: Universidade Federal do
Paraná, Curitiba, 2001.
MATTOS, RONALDO. Dissertação: ANÁLISE CRÍTICA DE UMA METODOLOGIA DE SOLUÇÃO
DE PROBLEMAS NA PRESTAÇÃO DE SERVIÇOS. UFSC.
ORTIZ, PAULO e PIERRI, SUZANA. Modelos de Gestão da Qualidade 2. SENAI: Universidade
Federal do Paraná, Curitiba, 2002.
JEFFREY H. HOOPER. A Abordagem de Processo na nova ISO 9001. QSP, 2002.
ROSSATO, IVETE DE FÁTIMA. Dissertação: Uma Metodologia Para a Análise e Solução de
Problemas. UFSC, 1996.
ROTH, ANA LUCIA. Dissertação: METÓDOS E FERRAMENTAS DE QUALIDADE. FACCAT,
Taquará, 2004.
TOMELIN, CLEOMAR ALFEU. Modelos de Gestão da Qualidade 2 (slides). SENAI:
Universidade Fedearl do Paraná, Curitiba, 2004.

Ferramentas para qualidade total

  • 1.
  • 2.
    Ferramentas da QualidadePágina A1 de A27 A. AS FERRAMENTAS BÁSICAS DA QUALIDADE As ferramentas irão nos ajudar a estabelecer melhorias de qualidades entre as quais destacamos as Ferramentas básicas do controle de Qualidade: 1- FOLHA DE VERIFICAÇÃO 2- DIAGRAMA DE PARETO 3- DIAGRAMA DE CAUSA E EFEITO 4- HISTOGRAMA 5- DIAGRAMA DE DISPERSÃO 6- FLUXOGRAMA 7- GRÁFICO DE CONTROLE 8- BRAINSTORMING 9- 5W1H Conforme a experiência, a maioria dos problemas existentes numa empresa poderá ser resolvida com o auxílio destas ferramentas. Cada ferramenta tem sua própria utilização, sendo que não existe uma receita adequada para saber qual a ferramenta que será usada em cada fase. Isto vai depender do problema envolvido, das informações obtidas, dos dados históricos disponíveis, e do conhecimento do processo em questão em cada etapa. A tabela a seguir apresenta um quadro do resumo: o que é, e para que utilizar as principais ferramentas da qualidade. Do mesmo modo a tabela 3 nos mostra a relação entre cada ferramenta e os principais dados para a construção das ferramentas da qualidade. RESUMO DAS UTILIDADES DAS PRINCIPAIS FERRAMENTAS DA QUALIDADE FERRAMENTAS O QUE É PARA QUE UTILIZAR FOLHA DE VERIFICAÇÃO Planilha para a coleta de dados Para facilitar a coleta de dados pertinentes a um problema DIAGRAMA DE PARETO Diagrama de barra que ordena as ocorrências do maior para o menor Priorizar os poucos, mas vitais. DIAGRAMA DE CAUSA E EFEITO Estrutura do método que expressa, de modo simples e fácil, a série de causa de um efeito ( problema) Ampliar a quantidade de causas potenciais a serem analisadas DIGRAMA DE DISPERSÃO Gráfico cartesiano que representa a relação entre duas variáveis Verificar a correlação entre duas variáveis HISTOGRAMA Diagrama de barra que representa a distribuição da ferramenta de uma população Verificar o comportamento de um processo em relação à especificação FLUXOGRAMA São fluxos que permite a visão global do processo por onde passa o produto Estabelecer os limites e conhecer as atividades GRÁFICO DE CONTROLE Gráfico com limite de controle que permite o monitoramento dos processos Verificar se o processo está sob controle BRAINSTORMING É um conjunto de idéias ou sugestões criado pelos membros da equipe que permite avanços na busca de soluções Ampliar a quantidade de opções a serem analisadas. 5W1H É um documento de forma organizada para identificar as ações e a responsabilidade de cada um. Para planejar as diversas ações que serão desenvolvidas no decorrer do trabalho.
  • 3.
    Ferramentas da QualidadePágina A2 de A27 A.1 FOLHA DE VERIFICAÇÃO São formulários planejados nos quais os dados coletados são preenchidos de forma fácil e concisa. Registram os dados dos itens a serem verificados, permitindo uma rápida percepção da realidade e uma imediata interpretação da situação, ajudando a diminuir erros e confusões. As folhas de verificação podem apresentar-se de vários tipos para: • Distribuição do Processo de Produção; • Verificação de Itens Defeituosos; • Localização de Defeito; • Causas de Defeitos; Distribuição do Processo de Produção É usado quando se quer coletar dados de amostras de produção. Lançam-se os dados em um histograma para analisar a distribuição do processo de produção, coletam-se os dados, calcula-se a média e constrói-se uma tabela de distribuição de freqüência. Na medida em que os dados são coletados são comparados com as especificações. Os dados coletados para este tipo de folha de verificação não podem ser interrompidos. Este tipo de folha de verificação é aplicado quando queremos conhecer a variação nas dimensões de certo tipo de peça. Exemplo: Espessura da peça após o biscoito prensado no processo cerâmico. Verificação de Itens Defeituosos Este tipo é usado quando queremos saber quais os tipos de defeitos mais freqüentes e números de vezes causados por cada motivo. Exemplo: Numa peça de azulejo, os tipos de defeitos após o produto acabado. Localização de Defeito É usada para localizar defeitos externos, tais como: mancha, sujeira, riscos, pintas, e outros. Geralmente esse tipo de lista de verificação tem um desenho do item a ser verificado, na qual é assinalado o local e a forma de ocorrência dos defeitos. Exemplo: Bolha estourada na superfície do vidrado, nas peças cerâmicas. Esta folha nos mostra o local onde mais aparece o tipo da bolha. Esse tipo de folha de verificação é uma importante ferramenta para a análise do processo, pois nos conduz para onde e como ocorre o defeito. Causas de Defeitos Este tipo é usado para investigar as causas dos defeitos, sendo que os dados relativos à causa e os dados relativos aos defeitos são colocados de tal forma que torna-se clara a relação entre as causas e efeitos. Posteriormente os dados são analisados através da estratificação de causas ou do diagrama de dispersão. UTILIZAÇÃO DAS FOLHAS Essas folhas de verificação são ferramentas que questionam o processo e são relevantes para alcançar a qualidade. São usadas para: • Tornar os dados fáceis de obter e de utilizar-se. • Dispor os dados de uma forma mais organizada. • Verificar a distribuição do processo de produção: coleta de dados de amostra da produção. • Verificar itens defeituosos: saber o tipo de defeito e sua percentagem. • Verificar a localização de defeito: mostrar o local e a forma de ocorrência dos defeitos. • Verificar as causas dos defeitos. • Fazer uma comparação dos limites de especificação. • Investigar aspectos do defeito: trinca, mancha, e outros. • Obter dados da amostra da produção. • Determinar o turno, dia, hora, mês e ano, período em que ocorre o problema. • Criar várias ferramentas, tais como: diagrama de Pareto, diagrama de dispersão, diagrama de controle, histograma, etc.
  • 4.
    Ferramentas da QualidadePágina A3 de A27 PRÉ-REQUISITOS PARA CONSTRUÇÃO DA FOLHA DE VERIFICAÇÃO • Identificar claramente o objetivo da coleta de dados: quais são e os mais importantes defeitos. • Decidir como coletar os dados: como serão coletados os dados? Quem irá coletar os dados? Quando serão coletados os dados? Qual o método será utilizado para coleta dos dados? • Estipular a quantidade de dados que serão coletados: tamanho da amostra. • Coletar os dados dentro de um tempo específico: decidir o tipo de folha de verificação a ser usada, decidir se usar número, valores ou símbolos, fazer um modelo da folha de verificação. COMO FAZER FOLHA DE VERIFICAÇÃO • Elaborar um tipo de folha de verificação de forma estruturada adequada a ser analisada, que permite um fácil preenchimento. • Definir a quantidade e o tamanho da amostra dos dados. • Definir onde será feita a coleta dos dados • Determinar a freqüência com que serão coletados os dados (diário, semanal, ou mensal). • Escolher quem deverá coletar os dados. • Através da folha de verificação realizar a coleta dentro do planejado. VANTAGENS: • A obtenção do fato é registrado no momento que ocorre; • Essa situação facilita a identificação da causa junto ao problema; • A atividade é muito simples de aplicar, bastando apenas pouca concentração. Tipo de Defeito Verificação Total Trinca Risco Mancha Folga Outros ///// ///// ///// ///// ///// ///// ///// ///// ///// ///// ///// ///// ///// ////////// ///// // ///// /// 15 30 10 27 08 Total 90 Desvantagens: • Os equipamentos de medida podem não estar auferidos; • O processo de coleta pode ser lento e demanda recursos de acordo com a amplitude da amostra; • Os dados resultantes da contagem só podem aparecer em ponto “discretos”. Numa página de fatura só é possível encontrar 0,1,2, etc., erros; não é possível encontrar 2,46 erros. RELAÇÃO COM OUTRAS FERRAMENTAS Relaciona-se com a maioria das ferramentas, pois é um passo básico, onde vamos encontrar as informações, principalmente para determinar a causa, especificação extensão, onde e quando ocorre o problema. Relaciona-se com o brainstorming, diagrama de causa e efeito para elaborar as atividades e a forma da coleta de dados.
  • 5.
    Ferramentas da QualidadePágina A4 de A27 A.2 DIAGRAMA DA PARETO OU GRÁFICO DE PARETO O gráfico de Pareto é um diagrama que apresenta os itens e a classe na ordem dos números de ocorrências, apresentando a soma total acumulada. Permite-nos visualizar diversos elementos de um problema auxiliando na determinação da sua prioridade. É representado por barras dispostas em ordem decrescente, com a causa principal vista do lado esquerdo do diagrama, e as causas menores são mostradas em ordem decrescente ao lado direito. Cada barra representa uma causa exibindo a relevante causa com a contribuição de cada uma em relação à total. É uma das ferramentas mais eficientes para encontrar problemas. Este diagrama de Pareto descreve as causas que ocorrem na natureza e comportamento humano, podendo assim ser uma poderosa ferramenta para focalizar esforços pessoais em problemas e tem maior potencial de retorno. J.M. Juran aplicou o método como forma de classificar os problemas da qualidade em “poucos vitais” e "muitos triviais”, e denominou-o de Análise de Pareto. Demonstrou que a maior parte dos defeitos, falhas, reclamações e seus custos provêm de um número pequeno de causas. Se essas causas forem identificadas e corrigidas torna-se possível à eliminação de quase todas as perdas. É uma questão de prioridade. O princípio de Pareto é conhecido pela proporção “80/20”. “ È comum que 80% dos problemas resultem de cerca de apenas 20% das causas potenciais”. “Dito de outra forma, 20% dos nossos problemas causam 80% das dores de cabeça”. QUANDO USAR O DIAGRAMA DE PARETO • Para identificar os problemas. • Achar as causas que atuam em um defeito. • Descobrir problemas e causas; problema (erro, falhas, gastos, retrabalhos, etc.) causas (operador, equipamento, matéria-prima, etc.). • Melhor visualização da ação. • Priorizar a ação. • Confirmar os resultados de melhoria. • Verificar a situação antes e depois do problema, devido às mudanças efetuadas no processo. • Detalhar as causas maiores em partes específicas, eliminando a causa. • Estratificar a ação. • Identificar os itens que são responsáveis por os maiores impactos. • Definir as melhorias de um projeto, tais como: principais fontes de custo e causas que afetam um processo na escolha do projeto, em função de número de não conformidade, e outros. PRÉ-REQUISITOS PARA A CONSTRUÇÃO DO DIAGRAMA DE PARETO • Coleta de dados • Folha de verificação • A freqüência relativa e acumulada na ocorrência de cada item. • Estratificação, separando o problema em proporções ou família. COMO FAZER OS DIAGRAMAS DE PARETO • Decidir o que vai ser analisado, e o tipo de problema. • Selecionar o método e o período para coletar os dados. Coletar os dados de acordo com sua causa e assunto. • Estabelecer um período de tempo para coletar dados, tais como: horas, dias, semanas, meses, etc. • Reunir os dados dentro de cada categoria • Traçar dois eixos, um vertical e um horizontal de mesmo comprimento. No eixo vertical da direita, fazer uma escala de 0% a 100%, e na esquerda uma escala de 0% até o valor total.
  • 6.
    Ferramentas da QualidadePágina A5 de A27 • Listar as categorias em ordem decrescente de freqüência da esquerda para a direita. Os itens de menos importância podem ser colocados dentro de uma categoria "outros" que é colocada na última barra à direita do eixo. • Calcular a freqüência relativa e a acumulada para cada categoria, sendo que a acumulada será mostrada no eixo vertical e à direita. 100% 0% 150 0 52 32 23 18 12 6 7 Deformação Risco Porosidade Trinca Mancha Fenda Outros 71% 35% 56% 83% • É indesejável que o item “outros” tenha percentagem muito alta. Se isso acontecer, é provável que os itens não estejam classificados de forma adequada, sendo preciso rever o método de classificação. • Se um item parece de simples solução, deve ser atacado imediatamente, mesmo que tenha menor importância relativa. Como o gráfico de Pareto objetiva a eficiente solução do problema, exige que ataquemos somente os valores vitais. Se determinado item parece ter importância relativa menor, mas pode ser resolvido por medida corretiva simples, deve servir como exemplo de eficiência na solução de problemas. • Após a identificação do problema com o Gráfico de Pareto por sintomas, é necessário identificar as causas para que o problema possa ser resolvido. Por isso, é importantíssimo fazer um Gráfico de Pareto por causas, caso se queira algum processo. VANTAGENS • A análise de Pareto permite a visualização dos diversos elementos de um problema , ajudando a classificá-los e priorizá-los (Campos, 1992, p. 199) • Permite a rápida visualização dos 80% mais representativos; • Facilita o direcionamento de esforços; • Pode ser usado indefinidamente, possibilitando a introdução de um processo de melhoria contínua na Organização; • A consciência pelo “Princípio de Pareto” permite ao gerente conseguir ótimos resultados com poucas ações. DESVANTAGENS • Existe uma tendência em se deixar os “20% triviais” em segundo plano. Isso gera a possibilidade de Qualidade 80% e não 100%; • Não é uma ferramenta de fácil aplicação: Você pode pensar que sabe, mas na hora de fazer pode mudar de opinião. • Nem sempre a causa que provoca não-conformidade, mas cujo custo de reparo seja pequeno, será aquela a ser priorizada. É o caso dos trinta rasgos nos assento x uma trinca no avião. É preciso levar em conta o custo em um gráfico específico e por isso, ele não é completo. RELAÇÃO COM OUTRAS FERRAMENTAS Folha de verificação: é extremamente necessária na obtenção de dados para a formação do diagrama de Pareto.
  • 7.
    Ferramentas da QualidadePágina A6 de A27 Brainstorming: é usado após o diagrama de Pareto, para identificar aqueles itens que são responsáveis pelo maior impacto. Diagrama de causa e efeito: após priorizar a causa do problema, através do diagrama de Pareto, faz-se um diagrama de causa e efeito do problema. Esse nos auxiliará a enxergar aqueles itens que precisam ser verificados, modificados ou aqueles que devem ser acrescentados. Após faz-se novamente um diagrama de Pareto das causas principais, determinando assim a causa que mais contribui para o efeito do problema. Histograma: faz-se a combinação com o diagrama de Pareto, pois o histograma envolve a medição dos dados, temperatura, dimensão, etc. enquanto que o Pareto nos mostra o tipo do defeito. Com esta inter-relação dos dois podemos obter o tipo de defeito com o número da variação existente.
  • 8.
    Ferramentas da QualidadePágina A7 de A27 A.3 DIAGRAMA DE CAUSA E EFEITO OU ESPINHA DE PEIXE É uma representação gráfica que permite a organização das informações possibilitando a identificação das possíveis causas de um determinado problema ou efeito. Também chamado de diagrama de espinha de peixe ou diagrama de Ishikawa. Mostra-nos as causas principais de uma ação, as quais dirigem para as sub-causas, levando ao resultado final. Esta ferramenta foi desenvolvida em 1943 por Ishikawa na Universidade de Tóquio. Ele usou isto para explicar como vários fatores poderiam ser comuns entre si e estar relacionados. Embora não identifique, ele próprio, as causas do problema, o diagrama funciona como um “veículo para produzir com o máximo de foco possível, uma lista de todas as causas conhecidas ou presumíveis, que potencialmente contribuem para o efeito observado.” O diagrama pode não identificar causas, mas nenhuma outra ferramenta organiza tão bem a busca. QUANDO USAR DIAGRAMA DE CAUSA E EFEITO • Quando necessitar identificar todas as causas possíveis de um problema. • Obter uma melhor visualização da relação entre a causa e efeito delas decorrentes • Classificar as causas dividindo-as em sub-causas, sobre um efeito ou resultado. • Para saber quais as causas que estão provocando este problema. • Identificar com clareza a relação entre os efeito, e suas prioridades • Em uma análise dos defeitos: perdas, falhas, desajuste do produto, etc. com o objetivo de identificá-los e melhorá-los. PRÉ-REQUISITOS PARA CONSTRUIR O DIAGRAMA DE CAUSA E EFEITO • Sugestões de possíveis causas do problema (Brainstorming) das pessoas envolvidas no processo. • Análise de Pareto, para revelar a causa mais dominante. COMO FAZER UM DIAGRAMA DE CAUSA E EFEITO • Definir o problema a ser analisado de forma objetiva; • Estabeleça e enuncie claramente o problema (efeito) a ser analisado, escrevendo-o em um retângulo à direita. Desenhe uma seta da esquerda para a direita até o retângulo; PROBLEMA (EFEITO) • Reunir um grupo de pessoas fazendo um Brainstorming sobre as causas possíveis; • Classifique as causas encontradas no Brainstorming em “famílias ou categorias de causas”. Normalmente, costuma-se denominar essas “famílias ou causas” como “causas primárias potenciais” que devem ser escritas dentro de retângulos ligados diretamente ao eixo horizontal do diagrama. • Na indústria, por exemplo, as “causas primárias potenciais” são conhecidas como “fatores de manufatura” ou 6 M’s (Matéria-prima, Máquina, Medida, Meio ambiente, Mão-de-obra e Método); • Outra sugestão para a seleção de “causas primárias potenciais” é o chamado 5W1H que representa as iniciais inglesas dos seguintes pronomes interrogativos: What (o quê?); Who (quem?); When (quando?); Where (onde?); Why (por quê?) e How (como?). Para cada uma delas elabore perguntas como: “Onde ocorre o problema?”; A resposta a essa
  • 9.
    Ferramentas da QualidadePágina A8 de A27 pergunta poderia indicar diversos locais diferentes onde o mesmo problema ocorre com características e causas também diferentes; • Escreva as subcausas (secundárias, terciárias, etc.) como indicado na figura abaixo: • Para cada causa primária (dentro do retângulo), identifique as subcausas que a afetam; • Assinale no diagrama as causas que pareçam ter forte relação com o problema (efeito), considerando-se: a experiência e intuição; os dados existentes; • Revisar todo o diagrama para verificar se nada foi esquecido; • Analisar o gráfico no sentido de encontrar a causa principal, observando as causas que aparecem repetidas, se estas causas estão relacionadas com o efeito. Se eliminar a causa reduz o efeito, obtenha o consenso de todos do grupo.
  • 10.
    Ferramentas da QualidadePágina A9 de A27 VANTAGENS • É uma ferramenta estruturada, que direciona os itens a serem verificados para que se chegue a identificação das causas; • Apesar de existir um esqueleto a ser preenchido, não há restrição às ações dos participantes quanto às propostas a serem apresentadas; • Permite ter uma visão ampla de todas as variáveis que interferem no bom andamento da atividade, ajudando a identificar a não-conformidade. DESVANTAGENS • Limitada a solução de um problema por aplicação; • Não apresenta quadro evolutivo ou comparativo histórico, como é o caso do histograma; • Para cada nova situação, é necessário percorrer todos os passos do processo, utilizando o diagrama. RELAÇÃO COM OUTRAS FERRAMENTAS Brainstorming: para coletar sugestões sob diversos pontos de vista, a fim de encontrar a causa do problema. Folha de Verificação: para registrar as idéias sugeridas no Brainstorming e aplicar no diagrama da causa e efeito. Diagrama de Pareto: para revelar quais as causas é a mais dominante, como já descrito no item anterior (3.2.2.5) Gráfico de Controle: pode ser usado quando este detecta um obstáculo, mas não é capaz de propor uma solução. Neste caso então se utiliza o diagrama de causa e efeitos. Histograma: através dos dados obtidos do histograma, pode-se usar o diagrama de causa e efeito para atacar a causa mais provável.
  • 11.
    Ferramentas da QualidadePágina A10 de A27 A.4 HISTOGRAMA São gráficos de barras que mostram a variação sobre uma faixa específica. O histograma foi desenvolvido por Guerry em 1833 para descrever sua análise de dados sobre crime. Desde então, os histogramas tem sido aplicados para descrever os dados nas mais diversas áreas. É uma ferramenta que nos possibilita conhecer as características de um processo ou um lote de produto permitindo uma visão geral da variação de um conjunto de dados. A maneira como esses dados se distribuem contribui de uma forma decisiva na identificação dos dados. Eles descrevem a freqüência com que variam os processos e a forma de distribuição dos dados como um todo. QUANDO USAR O HISTOGRAMA São várias as aplicações dos histogramas,tais como: • Verificar o número de produto não-conforme. • Determinar a dispersão dos valores de medidas em peças. • Em processos que necessitam ações corretivas. • Para encontrar e mostrar através de gráfico o número de unidade por cada categoria. PRÉ-REQUISITOS PARA CONSTRUIR UM HISTOGRAMA • Coleta de dados • Calcular os parâmetros: amplitude "R", classe "K", freqüência de cada classe, média e desvio padrão. COMO FAZER UM HISTOGRAMA • Coletar os dados com número maior de trinta. • Determinar a amplitude "R": R= maior valor - menor valor • Determinar a classe "K". Escolha o número da classe usando o bom senso. k≈√n ou Para n k 30 a 50 5 a 7 51 a 100 6 a 10 101 a 250 7 a 12 mais de 250 10 a 20 • Determinar o intervalo da classe "H". H = R /k R = Amplitude (maior valor – menor valor) • Determinar o limite da classe. O maior e o menor valor levantado na coleta de dados da amostra. • Determinar a média de cada classe: soma do limite superior + inferior dividido. • Determinar a freqüência de cada classe. Fr = ( F / n ) x 100 • Construir o gráfico, no eixo vertical à altura da classe com a freqüência calculada e no eixo horizontal o intervalo de cada classe.
  • 12.
    Ferramentas da QualidadePágina A11 de A27 VANTAGENS • Visão rápida de análise comparativa de uma seqüência de dados históricos; • Rápido de elaborar, tanto manual como com o uso de um software (Por exemplo, o Excel, da Microsoft); • Facilita a solução de problemas, principalmente quando se identifica numa série história a evolução e a tendência de um determinado processo. DESVANTAGENS • Fica ilegível quando se necessita a comparação de muitas seqüências ao mesmo tempo; • Quanto maior o tamanho de (n) maior o custo de amostragem e teste; • Para um grupo de informações é necessário a confecção de vários gráficos a fim de que se consiga uma melhor compreensão dos dados contidos no histograma; RELAÇÃO COM OUTRAS FERRAMENTAS Folha de verificação: para anotar os dados confirmando a variabilidade do processo. Digrama de causa efeito: já descrito no item anterior Diagrama de Pareto: já descrito no item anterior
  • 13.
    Ferramentas da QualidadePágina A12 de A27 A.5 DIAGRAMA DE DISPERSÃO São gráficos que permitem a identificação entre causas e efeitos, para avaliar o relacionamento entre variáveis. O diagrama de dispersão é a etapa seguinte do diagrama de causa e efeito, pois verifica-se se há uma possível relação entre as causas, isto é, nos mostra se existe uma relação, e em que intensidade. QUANDO USAR UM DIAGRAMA DE DISPERSÃO • Para visualizar uma variável com outra e o que acontece se uma se alterar. • Para verificar se as duas variáveis estão relacionadas, ou se há uma possível relação de causa e efeito. • Para visualizar a intensidade do relacionamento entre as duas variáveis, e comparar a relação entre os dois efeitos. PRÉ-REQUISITOS PARA CONSTRUIR O DIAGRAMA DE DISPERSÃO Coletar dados sob forma de par ordenado, em tempo determinado, entre as variáveis que se deseja estudar as relações. COMO FAZER UM DIAGRAMA DE DISPERSÃO • Coletar os pares da amostra que poderão estar relacionados. • Construir os eixos, a variável causa no eixo horizontal e a variável efeito no eixo vertical. • Colocar os dados no diagrama. Se houver valores repetidos, trace um círculo concêntrico. • Adicionar informações complementares, tais como: nome das variáveis, período de coleta, tamanho da amostra e outros. GRÁFICO DE DISPERSÃO DA AMOSTRA 294 294,2 294,4 294,6 294,8 295 295,2 295,4 295,6 295,8 0 5 10 15 20 ITENS DA AMOSTRA RESULTADOSOBTIDOS AMOSTRA 1 LSC LM LIC VANTAGENS: • Permite a identificação do possível relacionamento entre variáveis consideradas numa análise; • Ideal quando há interesse em visualizar a intensidade do relacionamento entre duas variáveis; • Pode ser utilizado para comprovar a relação entre dois efeitos, permitindo analisar uma teoria a respeito de causas comuns.
  • 14.
    Ferramentas da QualidadePágina A13 de A27 DESVANTAGENS • É um método estatístico complexo, que necessita de um nível mínimo de conhecimento sobre a ferramenta para que possa utilizá-la; • Exige um profundo conhecimento do processo cujo problema deseja-se solucionar; • Não há garantia de causa-efeito. Há necessidade de reunir outras informações para que seja possível tirar melhores conclusões. RELAÇÃO COM OUTRAS FERRAMENTAS Diagrama de causa e efeito: é usado para verificar se há uma possível relação da causa com o efeito. Folha de verificação: é usada no levantamento de dados.
  • 15.
    Ferramentas da QualidadePágina A14 de A27 A.6 GRÁFICOS DE CONTROLES São gráficos para examinar se o processo está ou não sob controle. Sintetiza um amplo conjunto de dados, usando métodos estatísticos para observar as mudanças dentro do processo, baseado em dados de amostragem. Pode nos informar em determinado tempo como o processo está se comportando, se ele está dentro dos limites preestabelecidos, sinalizando assim a necessidade de procurar a causa da variação, mas não nos mostrando como eliminá-la. QUANDO USAR UM GRÁFICO DE CONTROLE • Para verificar se o processo está sob controle, ou seja, dentro dos limites preestabelecidos. • Para controlar a variabilidade do processo, ou grau de não conformidade. PRÉ-REQUISITOS PARA CONSTRUIR UM GRÁFICO DE CONTROLE • Coletar dados • Calcular os parâmetros estatísticos: Valor médio X; Média total X; Dispersão R; Média da dispersão R; Linha de controle: L.M, L.I.C, L.S.C; Fração defeituosa P; Número de não conformidade C; Número da não conformidade com variação U; COMO FAZER UM GRÁFICO DE CONTROLE • Coletar dados. • Calcular os parâmetros estatísticos de cada tipo de gráfico. • Desenhar as linhas de controle. • Plotar as médias das amostras no gráfico. • Verificar se os pontos estão fora ou dentro dos limites de controle. Gráfico de controle por média - Sistema Presonalizado 52 53 54 55 56 57 58 59 60 61 62 63 64 65 66 67 68 69 1 2 3 4 5 6 7 8 9 10 11 12 Amostra Peso Variável LSCE LSCI LM LICI LICE LTI
  • 16.
    Ferramentas da QualidadePágina A15 de A27 VANTAGENS: • Mostram tendência, ao longo do tempo, de um determinado processo (se a seqüência de valores for muito longa, é recomendável o gráfico de linhas); • Apresentam dados estratificados em diversas categorias; • É útil para comparar dados resultantes de processo de contagem (variáveis discretas e atributos). DESVANTAGENS • Tem que ser atualizados, conforme o período mostrado no gráfico (diário, semanal, mensal, anual, etc.); • É genérico. Não há detalhes sobre a informação (histórico/composição); • Tem que ter conhecimentos básicos de estatísticas para poder utilizar e escolher o tipo mais adequado para cada situação. RELAÇÃO COM OUTRAS FERRAMENTAS Diagrama de causa e efeito: pode ser usado para encontrar a causa fundamental como já descrito no item anterior. Brainstorming: faz um levantamento de sugestões do grupo para identificar a causa Folha de verificação: na coleta dos dados no processo. Histograma: para nos mostrar aproximadamente a distribuição normal e se todas as amostras encontram-se dentro das faixas especificadas.
  • 17.
    Ferramentas da QualidadePágina A16 de A27 A.7 FLUXOGRAMA É um resumo ilustrativo do fluxo das várias operações de um processo. Este documenta um processo, mostrando todas as suas etapas. É uma ferramenta fundamental, tanto para o planejamento (elaboração do processo) como para o aperfeiçoamento ( análise, crítica e alterações) do processo. O fluxograma facilita a visualização das diversas etapas que compõem um determinado processo, permitindo identificar aqueles pontos que merecem atenção especial por parte da equipe de melhoria. É basicamente formado por três módulos: Início (entrada): assunto a ser considerada no planejamento Processo: consiste na determinação e interligação dos módulos que englobam o assunto. Todas as operações que compõe o processo. Fim (saída): fim do processo, onde não existem mais ações a ser considerada.
  • 18.
    Ferramentas da QualidadePágina A17 de A27 QUANDO USAR UM FLUXOGRAMA • Para identificar o fluxo atual ou o fluxo ideal do acompanhamento de qualquer produto ou serviço, no sentido de identificar desvios. • Para verificar os vários passos do processo e se estão relacionados entre si. • Na definição de projeto, para identificar as oportunidades de mudanças, na definição dos limites e no desenvolvimento de um melhor conhecimento de todos os membros da equipe. • Nas avaliações das soluções, ou seja, para identificar as áreas que serão afetadas nas mudanças propostas, etc. PRÉ-REQUISITOS PARA CONSTRUIR UM FLUXOGRAMA Conhecer o processo. COMO FAZER UM FLUXOGRAMA • Todas as pessoas devem estar envolvidas na montagem do fluxograma, isto é, pessoas que realmente participam do processo. • Identificar as fronteiras do processo, mostrando o início e o fim, usando sua simbologia adequada. • Documentar cada etapa do processo, registrando as atividades, as decisões e os documentos relativos ao mesmo. • Fazer uma revisão para verificar se alguma etapa não foi esquecida, ou se foi elaborada de forma incorreta. • Discutir com a equipe, analisando como o fluxograma foi completado, certificando-se da coexistência do mesmo e como o processo se apresenta. VANTAGENS: • Por dar suporte a análise de processo, tornam-se um meio eficaz para o planejamento e a solução de problemas; • O fluxo permite visão global do processo por onde passa o produto e, ao mesmo tempo, ressalta operações críticas ou situações, em que haja cruzamento de vários fluxos; • O próprio ato de elaborar o fluxograma melhora o conhecimento do processo e desenvolve o trabalho em equipe necessário para descobrir o aprimoramento. DESVANTAGENS: • Sua aplicabilidade só será efetivada na medida em que mostrar, verdadeiramente, como é o processo (Oliveira, 1996, p. 11); • Falta de padronização. A maioria das empresas não é padronizada. Quando se encontra alguma padronização, ela é montada de forma inadequada e as pessoas da empresa não conhecem (Oakland, 1994, p. 80); • Uma pessoa sozinha é incapaz de completar o fluxograma, a não ser que tenha ajuda de outros (Idem, p. 81). RELAÇÃO COM OUTRAS FERRAMENTAS Brainstorming.
  • 19.
    Ferramentas da QualidadePágina A18 de A27 A.8 BRAINSTORMING A filosofia básica do Brainstorming é deixar vir à tona todas as idéias possíveis sem criticar durante a sua exposição. O objetivo é obter o maior número possível de sugestões, para fazer posteriormente o julgamento. O Brainstorming, não determina uma solução, mas propõem muitas outras. É um grupo de pessoas na qual um tema é exposto e que através de livre associação de pensamento começam surgir idéias associadas a este tema. QUANDO USAR UM BRAINSTORMING • Para solucionar um problema, nas listagens das possíveis causas e soluções. • No desenvolvimento de um novo produto, e das características dos produtos. • E várias outras aplicações, pois é uma técnica muito flexível. PRÉ-REQUISITOS PARA CONSTRUIR UM BRAINSTORMING • Um grupo de pessoas. • Um líder para coordenar o grupo. • Folha de verificação para anotar as idéias. REGRAS BÁSICAS • Eliminar qualquer crítica no primeiro momento do processo, para que não haja inibições nem bloqueios e surjam o maior número de idéias possível. “Nenhuma idéia por mais tola ou irracional que possa parecer, pode ser criticada. Da mesma forma, as boas idéias não são elogiadas ou endossadas. Todo julgamento é suspenso inicialmente; a primazia é a geração de idéias” (Plsek e Onnias). Não deve haver julgamento de modo algum, principalmente dos gestores; • Apresentar as idéias tal qual elas surjam na cabeça, sem rodeios, elaborações ou maiores considerações. As pessoas devem se sentir muito à vontade, sem medo de “dizer uma bobagem”. Ao contrário, as idéias mais desejadas são aquelas que parecem disparatadas, “loucas” e sem sentido, no primeiro momento. Estas idéias costumam oferecer conexões para outras idéias criativas e até mesmo representarem soluções. Mesmo que mais tarde sejam abandonadas completamente, isso não é importante no momento da “colheita” das contribuições; • No brainstorming, quantidade gera qualidade. Quanto mais idéias surgirem, melhor. Maior será a chance de se conseguir, diretamente ou por meio de associações as boas idéias; • Numa segunda etapa, feita a seleção das idéias, aquelas potencialmente boas devem ser aperfeiçoadas. Nesse processo, costumam surgir outras idéias. Mas lembre-se: derrubar uma idéia é mais fácil que implementá-la. Novas idéias normalmente nascem frágeis: é preciso reforçá-las para que sejam aceitas. • Se essas regras forem cumpridas, certamente ocorrerá a geração de uma quantidade maior de idéias. Idéias melhores e em maior quantidade do que seria possível de se esperar do trabalho individual. COMO FAZER UM BRAINSTORMING • O processo de brainstorming é conduzido por um grupo de 6 a 12 participantes, com um coordenador e um secretário escolhidos. • Cada participante recebe, antes da reunião, o enunciado do problema com todas as informações disponíveis. Para ser útil, o enunciado do problema deve: o “Ser específico: evite palavras como baixo, ruim ou lento"; o Ser mensurável: inclua fatos, números, etc.; o Enunciar o efeito: afirmar o que está errado sem presumir uma causa ou uma solução; o Identificar o déficit entre o que há e o que deveria ser; o Focalizar a perda; dizer porque a situação é indesejável do ponto-de-vista do cliente). • A sessão do brainstorming começa com a orientação aos participantes sobre as regras do jogo, origem e motivo do problema a ser estudado. Se o grupo não está acostumado a sessões de brainstorming, é aconselhável fazer um breve aquecimento e, se necessário, é possível redefeinir o problema em cada ocasião. É importante educar as pessoas. • Ao se anotar, finalmente, o problema no quadro é que realmente inicia o brainstorming em si, com duração aproximada de 40 minutos. • Durante esse período cada pessoa do grupo deve estar estimulada e desinibida para oferecer o maior número de idéias, segundo a regra básica: é proibido criticar.
  • 20.
    Ferramentas da QualidadePágina A19 de A27 • Todas as idéias devem ser anotadas em local bem visível, sempre dando-se preferência pela redação original de quem manifesta a idéia. • O último passo da sessão consiste na seleção de idéias. Nesta fase o grupo: a) Analisa as diversas sugestões individuais de causas potenciais do problema; b) Classifica as causas levantadas; c) Combina causas afins e descarta redundâncias; d) Elabora uma lista das causas mais comuns. Brainwriting É uma variação do brainstorming, com a diferença essencial de que todas as idéias são escritas. Existem diferentes versões dessa técnica, sendo a mais utilizada a descrita nos passos a seguir: • Um grupo de participantes, sentado ao redor de uma mesa, tem conhecimento do problema através do coordenador. Cada uma dos participantes, então, escreve três idéias relacionadas com o problema; • Após cinco minutos, os participantes trocam de papel em rodízio; • Cada participante após receber o papel de seu vizinho, tenta desenvolver ou acrescentar algo correlato, com mais três idéias; • O processo continua com períodos de cinco minutos para cada participante contribuir, até que cada um receba seu papel de volta. Nesse ponto, o coordenador recolhe os papéis para a seleção de idéias; Continua a partir daqui, com os mesmos passos do Brainstorming. VANTAGENS: • Permite a manifestação aleatória das pessoas; • É uma técnica muito flexível em termos de possibilidades de utilização; • É de fácil aplicação e não requer grandes conhecimentos para se obter resultados com a técnica; • Possibilita ultrapassar os limites/paradigmas dos membros da equipe. DESVANTAGENS • Se o objetivo do brainstorming não estiver claro, pode virar uma tempestade de asneiras, em vez de idéias/sugestões criativas; • Nem sempre surte o resultado ou a solução esperada para o problema em questão; • É um processo empírico e primário. Não há comprovação científica do resultado. Tem por base a experiência de cada um dos envolvidos no processo. RELAÇÃO COM OUTRAS FERRAMENTAS Digrama de causa e efeito: já descrito no item anterior Folha de verificação: já descrito no item anterior Diagrama de Pareto: já descrito no item anterior
  • 21.
    Ferramentas da QualidadePágina A20 de A27 A.9 5W1H É um documento de forma organizada que identifica as ações e as responsabilidades de quem irá executar, através de um questionamento, capaz de orientar as diversas ações que deverão ser implementada. O 5W1H deve ser estruturado para permitir uma rápida identificação dos elementos necessários à implantação do projeto. Os elementos podem ser descritos como: WHAT - O que será feito (etapas) HOW - Como deverá ser realizado cada tarefa/etapa (método) WHY - Por que deve ser executada a tarefa (justificativa) WHERE - Onde cada etapa será executada (local) WHEN - Quando cada uma das tarefas deverá ser executada (tempo) WHO - Quem realizará as tarefas (responsabilidade) QUANDO USAR 5W1H • Referenciar as decisões de cada etapa no desenvolvimento do trabalho. • Identificar as ações e responsabilidade de cada um na execução das atividades • Planejar as diversas ações que serão desenvolvidas no decorrer do trabalho. PRÉ-REQUISITOS PARA CONSTRUIR UM 5W1H • Um grupo de pessoas. • Um líder para orientar as diversas ações para cada pessoa. COMO FAZER UM 5W1H • Construir uma tabela com as diversas questões; What, How, Why, Where e When. • Fazer um questionamento em cima de cada item • Anotar as decisões em cada questão considerada de sua atividades. RELAÇÃO COM OUTRAS FERRAMENTAS Brainstorming.
  • 22.
    Ferramentas da QualidadePágina A21 de A27 RELAÇÕES ENTRE CADA FERRAMENTA FERRAMENTA Folhade Verificação Diagramade Pareto Diagramade causaeefeito Diagramade Dispersão Gráficode controle Histograma Fluxograma Brainstorming 5W1H Folha de Verificação X X X X X X Diagrama de Pareto X X X X Diagrama de causa e efeito X X X X X Gráfico de controle X X X Diagrama de dispersão X X Histograma X X X Fluxograma Brainstorming X X X X X 5W1H X X PRINCIPAIS DADOS PARA CONSTRUÇÃO DAS FERRAMENTAS DA QUALIDADE FERRAMENTA Folhade verificação Diagramade Pareto Diagramade causaeefeito Diagramade dispersão Gráficode controle Histograma Fluxograma Brainstorming 5W1H Coleta de dados X X X X X Freqüência de ocorrência X X Reuniões de grupo X X X X X Gráficos X X X X X Estatística X X Etapas e informação do processo X
  • 23.
    Ferramentas da QualidadePágina A22 de A27 A RELAÇÃO ENTRE O PDCA E AS FERRAMENTAS DA QUALIDADE O ciclo do PDCA é utilizado para controlar o processo, com as funções básicas de planejar, executar, verificar e atuar corretamente. Para cada uma dessas funções, existe uma série de atividades que devem ser realizadas. O sucesso na aplicação das técnicas de gerência de processos depende de essenciais e invisíveis insumos: a motivação e o comprometimento de todos os propósitos estabelecidos. O uso das ferramentas nessas atividades tem o objetivo de facilitar a execução das funções, além de dar agilidade e evitar desperdiçadores de tempo. Ciclo do PDCA Cada letra do ciclo corresponde a um termo do vocabulário americano que se traduz da seguinte forma: P – PLAN (Planejar) Antes da execução de qualquer processo as atividades devem ser planejadas, com as definições de onde se quer chegar (meta) e do caminho a seguir (método). D – DO (Executar) É a execução do processo com o cuidado do registro de dados que permitam o seu controle posterior. Nesta fase é essencial o treinamento. C – CHECK (Verificar) Fase de monitoração e avaliação, onde os resultados da execução são comparados com o planejamento (metas e métodos) e registrados os desvios encontrados (problemas). A – ACTION (Atuar Corretivamente) Definição de soluções para os problemas encontrados com contínuo aperfeiçoamento do processo. Como pode se verificado na figura anterior existe um sentido a ser obedecido, que vai do "P" ao "A". Fazendo uma correlação entre cada uma dessas etapas e as ferramentas apresentadas teríamos a seguinte tabela: Determinar objetivos e metas Determinar métodos Educar e treinar Executar o trabalho Verificar os efeitos Agir apropriadamente
  • 24.
    Ferramentas da QualidadePágina A23 de A27 Relação entre as Ferramentas e o Ciclo do PDCA ETAPAS DO CICLO DO PDCA FERRAMENTAS DA QUALIDADE P D C A 1 - Fluxograma X X 2 - Brainstorming X m 3 - Causa-Efeito X X 4 - Coleta de Dados X X X m 5 - Gráficos m m X 6 - Análise de Pareto X X 7 - Histograma m X X 8 - Gráfico de Dispersão m X LEGENDA: X Aplicação freqüente m Aplicação eventual Nesta tabela, aparece cada uma das etapas do PDCA relacionadas às oito ferramentas mais comumente utilizadas na análise e solução de problemas. Por essa representação, tem-se uma visualização de que algumas ferramentas podem ser usadas em mais de uma etapa. O Ciclo PDCA para Manutenção e Melhoria de Resultados O Ciclo PDCA pode ser usado para manter ou melhorar os resultados de um processo. Quando o processo está estabilizado, o Planejamento (P) consta de procedimentos padrões (Standard) e a meta já atingida são aceitáveis, usamos o Ciclo PDCA para manutenção dos resultados. Ao contrário, quando o processo apresenta problemas que precisam ser resolvidos, utilizamos o Ciclo PDCA para melhoria de resultados (Método para Análise e Solução de Problemas – MASP). O CICLO PDCA PARA MANUTENÇÃO DOS RESULTADOS, ou SEJA, SDCA PDCA FLUXO META PADRÃO META PADRÃO Qualidade padrão, custo padrão, etc. S PROCEDIMENTO OPERACIONAL PADRÃO POP para atingir as metas padrão D AÇÃO Cumprir o POP VERIFICAÇÃO Confirmação da efetividade do POP C (Bloqueio foi efetivo?) SIM: Continuar a partir do item 3 NÃO: Ação Corretiva A AÇÃO CORRETIVA Remoção da causa, Ação no sintoma. Voltar ao item 2 ou 3 FONTE: FALCONI, 1992 3 2 5 1 4 ?
  • 25.
    Ferramentas da QualidadePágina A24 de A27 O CICLO PDCA PARA MELHORIA DOS RESULTADOS PDCA FLUXO META DE MELHORIA Identificação do problema Definir claramente o problema e reconhecer sua importância. Observação Investigar as características específicas do problema com uma visão ampla e sob vários pontos de vistas. Análise Descobrir as causas fundamentais. P Plano de ação Conceber um plano para bloquear as causas fundamentais. D Ação Bloquear as causas fundamentais. Atuação de acordo com o “Plano de Ação”. Verificação Verificar se o bloqueio foi efetivo. C (Bloqueio foi efetivo?) NÃO: Voltar ao item 2 Padronização Para prevenir contra o reaparecimento do problema. A Conclusão Recapitular todo o processo de solução do problema para trabalho futuro. FONTE: FALCONI, 1992 5 1 2 3 4 6 ? 7 8
  • 26.
    Ferramentas da QualidadePágina A25 de A27 B. AS SETE NOVAS FERRAMENTAS DA QUALIDADE Nos anos 70, no Japão, começaram a ser desenvolvidas novas ferramentas da qualidade. É provável que seu início tenha ocorrido quando a Sociedade para o Desenvolvimento da Qualidade Total tentou organizar as técnicas, estratégias e metodologias que as empresas no Japão, Estados Unidos e Europa estavam desenvolvendo. O critério básico para que a técnica fosse considerada era sua efetiva implantação, com resultados já bem conhecidos. Desde então, observou-se que a qualidade adquiriu nova ênfase, qual seja o direcionamento da organização para atender ao consumidor da forma mais abrangente possível. Como decorrência deste empenho, o conceito de Qualidade ampliou-se consideravelmente, requerendo o crescente envolvimento de todos os recursos da empresa. As novas ferramentas são sistemas e métodos de documentação usados para alcançar o sucesso do projeto pela identificação de objetos e etapas intermediárias nos mínimos detalhes. As "sete novas ferramentas" (Oakland, 1994, p. 253 - 256) são: • Diagrama de afinidade. • Diagrama de inter-relação. • Diagrama de árvore. • Diagrama de matriz, ou tábua da qualidade. • Análise de dados de matriz. • Gráfico de programa de decisão de processo (PDPC - Process Decision Programme Chart.). • Diagrama de flecha. B.1 DIAGRAMA DE AFINIDADE O diagrama de afinidade é uma ferramenta que requer mais criatividade do que lógica. Em geral, busca reunir grandes quantidades de dados de comunicação (idéias, relatórios, opiniões) e organizá-los em grupos baseados na relação natural entre os mesmos. Em outras palavras, é uma forma de brainstorming. Um dos obstáculos freqüentemente encontrados na procura de melhoria é o sucesso ou falha do passado. Admite-se que continuará a ser repetir no futuro aquilo que funcionou bem ou falhou no passado. Embora as lições do passado não podem ser ignoradas, modelos invariáveis de pensamento que podem limitar o progresso não devem ser estimulados. É particularmente útil quando se deseja romper com a velha cultura da empresa, isto é, deseja- se buscar soluções novas, diferentes dos caminhos que estamos acostumados a trilhar. Por isso, sempre que um problema é proposto, ele deve ser formulado de forma a mais concisa possível, de modo que não induza um retorno às soluções antigas. B.2 DIAGRAMA DE INTER-RELAÇÃO Dada uma atividade básica, o diagrama identifica elementos que dela dependam ou estão a ela relacionados. Definidos os fluxos lógicos dentro dos quais as atividades se desenvolvem, o diagrama mostra como causas e efeitos se relacionam. O diagrama de inter-relação é adaptável tanto a um assunto operacional específico como a problemas organizacionais de ordem geral. Uma aplicação clássica dessa ferramenta na Toyota, por exemplo, focalizava todos os fatores envolvidos no estabelecimento de um "sistema de quadros de avisos" como parte de seu programa de JIT. Por outro lado, esse diagrama também foi usado para tratar de assuntos relacionados com o problema de obter o apoio da alta administração para o TQM. O diagrama de inter-relação pode ser usado quando: • Um assunto é tão complexo, que se torna difícil determinar as inter-relações entre idéias; • A seqüência correta de ações da gerência é fundamental; • Existe um sentimento ou suspeita de que o problema em discussão seja apenas um sintoma; • Há tempo bastante par completar o necessário processo de reiteração e definir causa e efeito. B.3 Diagrama de Árvore
  • 27.
    Ferramentas da QualidadePágina A26 de A27 O diagrama de fluxo de sistemas/árvore (usualmente referido como diagrama de árvore) é usado para mapear sistematicamente toda a série de atividades que devem ser realizadas para atingir um objetivo almejado. Este diagrama tem se mostrado útil na determinação das relações entre necessidades (nem sempre adequadamente expressas) e características destinadas a atendê-las, bem como quando se deseja definir que ações são necessárias (e em que ordem) para que um objetivo possa ser atingido. É indispensável quando é exigida uma compreensão perfeita do que precisa ser realizado, juntamente com o "como" deve ser obtido e as relações entre esses objetivos e metodologias. Tem sido considerado de grande utilidade em situações quando: • Necessidades muito mal definidas devem ser traduzidas em características operacionais e é necessário identificar as características que podem ser controladas de imediato. • As possíveis causas de um problema precisam se exploradas. Esse uso é muito semelhante ao diagrama de causa efeito ou gráfico de espinha de peixe. • Identificar a primeira tarefa que deve ser realizada quando se tem em mira um amplo objetivo da organização. • O assunto em foco apresenta complexidade e há tempo disponível para a solução. B.4 DIAGRAMA DE MATRIZ Consiste numa estrutura que organiza logicamente informações que representam ações, responsabilidades, propriedades ou atributos inter-relacionados. A estrutura tende a enfatizar a relação entre elementos, mostrando como se opera esta relação por destaque conferido às conexões relevantes do diagrama. Este destaque utiliza simbologia própria, que permite rápida visualização da estrutura. Existem muitas versões do diagrama de matriz, porém o mais largamente usado é uma matriz simples em forma de "L", conhecida como tábua da qualidade (Figura 3-5). Este diagrama é uma simples representação bidimensional que mostra a interseção de pares relacionados de itens. Pode ser usado para mostrar relacionamento entre itens em todas as áreas operacionais, inclusive nas áreas de administração, de manufatura, de pessoal, de P & D, etc., para identificar todas as tarefas da organização que precisam ser realizadas e como elas devem ser atribuídas às pessoas. Diagrama de Matriz em "L" Outro tipo de matriz é a em forma de "T", que nada mais é do que a combinação de dois diagramas em forma de "L". Ele é baseado na premissa de que dois conjuntos separados de itens são relacionados com um terceiro. O diagrama em "T" tem sido também amplamente usado para desenvolver novos materiais pelo relacionamento simultâneo de diferentes materiais alternativos com dois grupos de propriedades desejáveis. Existem outras matrizes que se ocupam com idéias do tipo função de produto ou serviço, custos, modos de falha, capacidades, etc.; no mínimo, 40 diferentes tipos de diagramas de matriz são disponíveis.
  • 28.
    Ferramentas da QualidadePágina A27 de A27 B.5 ANÁLISE DE DADOS DE MATRIZ A análise de dados de matriz é usada para tomar os dados mostrados em um diagrama de matriz e ordená-los de modo que possam ser percebidos mais facilmente e mostrem a intensidade do relacionamento entre as variáveis. É usado mais freqüentemente em marketing e pesquisa de produto. O conceito de análise de dados de matriz é muito simples; porém, sua execução (incluindo coleta de dados) é complexa. Uma utilização usual refere-se à determinação do perfil de um conjunto de consumidores. A matriz determina as contribuições individuais para o resultado final do processo. Essa informação pode ser usada com algum tipo de análise demográfica para que seja desenvolvido um plano de marketing. Baseada em informações, publicidade e em técnicas de introdução de produto, pode ser efetivamente ajustada para áreas específicas. Em mercados com potencial de lucratividade, essa técnica também pode ser aplicada no desenvolvimento de novos produtos para atacar nichos específicos. B.6 GRÁFICO DO PROCESSO DECISÓRIO O PDCP (Process Decision Programme Chart) consiste num modelo gráfico onde são esquematizadas possíveis decorrências de decisões relativas à solução de um problema. O diagrama tende a detectar situações não previstas, possibilitando abortar sua ocorrência ou, caso ela seja inevitável, listar as ações para neutralizá-la. Assim, pode-se tanto antecipar quais problemas serão derivados de uma tomada de decisão, quanto evitar sua ocorrência. É um diagrama parecido com o diagrama árvore: parte-se de uma situação-núcleo para expandir sua análise em várias direções (ramos), com o objetivo de eliminar a ocorrência de elementos inesperados ou minimizar sua influência no processo. Para a construção de um PDCP, podem-se seguir os seguintes passos: 1. Construir um diagrama de árvore; 2. Tomar um dos ramos maiores do diagrama de árvore e fazer a pergunta: "O que pode acontecer de errado nesta etapa?" ou "Que outro caminho esta etapa poderia tomar?"; 3. Responder às perguntas fazendo ramificações da linha original, como é feito na construção de "organogramas"; 4. Ao lado de cada etapa, fazer uma lista de ações ou contramedidas que podem ser tomadas; 5. Continuar o processo até a exaustão do ramo; 6. Repetir esta seqüência com os outros ramos principais do diagrama de árvore. O PDCP é apenas uma tentativa de ser pro ativo na análise de falhas e de construir, no papel, um "modelo" do processo, de tal modo que a parte de "controle" do ciclo de melhoramento possa ser definida com antecipação. B.7 DIAGRAMA DE FLECHA O diagrama de flecha é empregado para planejar ou programar uma tarefa. Para usá-lo, devem ser conhecidas a seqüência e a duração das subtarefas. Essa ferramenta é, em essência, o mesmo que o "gráfico-padrão de Gantt". Costuma ser associado ao modelo PERT (Programme Evoluation and Review Technique), tendo o mesmo objetivo que ele, mas com ações muito mais simplificadas. O diagrama de flecha só pode ser utilizado se todas as informações associadas à execução das atividades estão disponíveis e são compatíveis. Existem refinamentos e modificações que podem ser aplicados para melhor detalhar o diagrama flecha ou para considerar contingências. A técnica é amplamente usada no planejamento de projeto, onde é conhecida como análise do caminho crítico (CPA - Critical Path Analysis).
  • 29.
    REFERÊNCIAS BIBLIOGRÁFICAS CAMPOS, VICENTEFALCONI. Controle da Qualidade Total (No Estilo Japonês). Edição: várias. Belo Horizonte: DG Editors, 1990, 1992 e 1999. CUNHA, JOÃO CARLOS. Modelos de Gestão da Qualidade I. SENAI: Universidade Federal do Paraná, Curitiba, 2001. MATTOS, RONALDO. Dissertação: ANÁLISE CRÍTICA DE UMA METODOLOGIA DE SOLUÇÃO DE PROBLEMAS NA PRESTAÇÃO DE SERVIÇOS. UFSC. ORTIZ, PAULO e PIERRI, SUZANA. Modelos de Gestão da Qualidade 2. SENAI: Universidade Federal do Paraná, Curitiba, 2002. JEFFREY H. HOOPER. A Abordagem de Processo na nova ISO 9001. QSP, 2002. ROSSATO, IVETE DE FÁTIMA. Dissertação: Uma Metodologia Para a Análise e Solução de Problemas. UFSC, 1996. ROTH, ANA LUCIA. Dissertação: METÓDOS E FERRAMENTAS DE QUALIDADE. FACCAT, Taquará, 2004. TOMELIN, CLEOMAR ALFEU. Modelos de Gestão da Qualidade 2 (slides). SENAI: Universidade Fedearl do Paraná, Curitiba, 2004.