Eletrização:
Explicações mais detalhadas


                       Ana Paula Souto
                                  2012
Tipos de Eletrização



      Eletrização por atrito:
inicialmente os dois materiais estão neutros


                      Eletrização por contato:
                    inicialmente um material está neutro
                             e o outro eletrizado.
                     A transferência de elétrons será do
                      material eletrizado negativamente
                     para o neutro ou do material neutro
                       para o eletrizado positivamente.
Condutores elétricos
• São materiais em que a carga elétrica pode se mover
  com diferentes níveis de facilidade. Quanto maior a
  facilidade de movimento das cargas elétricas através
  do material, melhor condutor elétrico ele é. Existem na
  natureza condutores elétricos bons, intermediários e
  maus.
Eletrização
Maus condutores (isolantes): a transferência de elétrons ocorre
apenas na região onde ocorreu o atrito ou o contato. Ex.:
madeira, lã, vidro, borracha.
Bons condutores: a carga elétrica transferida se distribui por toda
a superfície do material, uma vez que as cargas se repelem e
podem se mover com facilidade dentro do material. Ex.:
diferentes metais e água.         Instalação elétrica residencial
Condutores intermediários: em algumas situações se comportará
como mau condutor (ex. pele humana e ar seco) e em outras
como bom condutor (ex. pele humana e ar úmido).
O que faz os metais e a
 água da torneira ou a
 umidade do ar serem
   bons condutores
      elétricos?
Não metais
           Metais




                                 Gases
                                 nobres




(nº de
prótons)
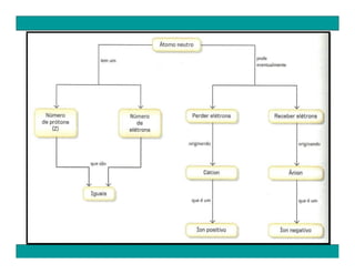
MATERIAL ELETRIZADO:
POSITIVAMENTE = PERDEU ELÉTRONS
NEGATIVAMENTE = GANHOU ELÉTRONS




  ÁTOMO IONIZADO:
   CÁTION = PERDEU ELÉTRONS
   ÂNION = GANHOU ELÉTRONS
SUBSTÂNCIAS

                                      Podem ser



    IÔNICAS               MOLECULARES                  METÁLICAS

          São formadas              São formadas               São formadas
          por                       por                        por

      ÍONS                 MOLÉCULAS                ÍONS METÁLICOS
Ex.: Sal de cozinha      Ex.: Água (moléculas
                                                   Ex.: Barra de ferro (íons
(vários compostos               de H20)
                                                       Fe+² ligados por
 iônicos de NaCl)              LIGAÇÃO
                                                   elétrons livres), Anel de
LIGAÇÃO IÔNICA               COVALENTE
                                                   prata (íons Ag+ ligados
                                                      por elétrons livres)
                                                   LIGAÇÃO METÁLICA
Ligação metálica
• Definição: ligação que ocorre entre íons
metálicos positivos unidos por uma “nuvem ou
mar de elétrons” livres.
 Ex.: anel de Prata
(vários íons Ag+ ligados)



      Elétrons da última camada
     (menor força de atração com
     o núcleo)
Água da torneira ou umidade do ar
• As moléculas de água estão em interação com
íons (cátions e ânions) dissolvidos, que são
responsáveis por conduzir os elétrons.




                                          p.64
Raios, relâmpagos e trovões

Os raios
transportam
enorme
quantidade de
carga elétrica.
Como
resultado, o ar
se aquece,
emite luz
(relâmpago) e
expande
(trovão).
                                         ---


                      +++++++++
Para-raios
• Objetos pontiagudos
  concentram mais
  carga elétrica e
  poderiam ser usados
  para atrair as
  descargas elétricas
  da atmosfera.
• As cargas
  transferidas são
  conduzidas para a
  terra através do fio
                         Neutraliza tanto corpos carregados
  terra.                 negativamente quanto aqueles
                         carregados positivamente. O que muda é
                         o sentido de deslocamento das cargas.
Choque produzido por eletricidade estática
Ocorre durante tempo suficiente para descarregar o
excesso de cargas de um corpo eletrizado. Não é
prejudicial à saúde!
Experimento 2 - questões
1. A lata foi eletrizada, pois houve transferência de
   parte dos elétrons entre o canudinho eletrizado
   e a lata inicialmente neutra.
2. A linha afasta-se da lata, pois adquire parte das
   cargas transferida à lata. Cargas de mesmo
   sinal se repelem.
3. A lata é descarregada, ou seja, os elétrons em
   excesso na lata foram transferidos para nosso
   corpo e dele para a terra, ou seja, nosso corpo
   funcionou como um fio terra.
4. Sem o suporte de isopor os elétrons são
   transferidos imediatamente para a mesa.
Experimento 2 - questões
5)    As semelhanças são que ambos os materiais (canudinho e
     lata) podem ser eletrizados. Entretanto, existem algumas
     diferenças entre esses objetos. Primeiro, para que o objeto
     metálico, bom condutor de eletricidade, seja eletrizado, é
     preciso mantê-lo isolado. Já o canudinho que é mau condutor
     de eletricidade pode ser manuseado, desde que não seja a
     superfície que foi eletrizada. Segundo, as cargas elétricas se
     distribuem em toda a superfície externa do metal, enquanto
     em isolantes, a parte eletrizada são aquelas que são
     atritadas.
6)    O que faz acender a lâmpada de néon é a passagem de
     carga elétrica por ela no momento em que essa carga é
     transferida da latinha para a terra, passando pela lâmpada e
     por nosso corpo. Esse movimento de cargas elétricas é
     chamado “corrente elétrica”. (a passagem da corrente elétrica
     faz o filamento da lâmpada aquecer e emitir luz)
7)    Os choques que tomamos quando tocamos objetos
     eletrizados em dias secos se devem à passagem de corrente
     elétrica por nosso corpo. O acendimento da lâmpada de néon
     se deve ao mesmo processo de passagem de corrente
     elétrica pela lâmpada.

Eletrização - Explicações mais detalhadas

  • 1.
  • 2.
    Tipos de Eletrização Eletrização por atrito: inicialmente os dois materiais estão neutros Eletrização por contato: inicialmente um material está neutro e o outro eletrizado. A transferência de elétrons será do material eletrizado negativamente para o neutro ou do material neutro para o eletrizado positivamente.
  • 3.
    Condutores elétricos • Sãomateriais em que a carga elétrica pode se mover com diferentes níveis de facilidade. Quanto maior a facilidade de movimento das cargas elétricas através do material, melhor condutor elétrico ele é. Existem na natureza condutores elétricos bons, intermediários e maus.
  • 4.
    Eletrização Maus condutores (isolantes):a transferência de elétrons ocorre apenas na região onde ocorreu o atrito ou o contato. Ex.: madeira, lã, vidro, borracha. Bons condutores: a carga elétrica transferida se distribui por toda a superfície do material, uma vez que as cargas se repelem e podem se mover com facilidade dentro do material. Ex.: diferentes metais e água. Instalação elétrica residencial Condutores intermediários: em algumas situações se comportará como mau condutor (ex. pele humana e ar seco) e em outras como bom condutor (ex. pele humana e ar úmido).
  • 5.
    O que fazos metais e a água da torneira ou a umidade do ar serem bons condutores elétricos?
  • 6.
    Não metais Metais Gases nobres (nº de prótons)
  • 8.
    MATERIAL ELETRIZADO: POSITIVAMENTE =PERDEU ELÉTRONS NEGATIVAMENTE = GANHOU ELÉTRONS ÁTOMO IONIZADO: CÁTION = PERDEU ELÉTRONS ÂNION = GANHOU ELÉTRONS
  • 9.
    SUBSTÂNCIAS Podem ser IÔNICAS MOLECULARES METÁLICAS São formadas São formadas São formadas por por por ÍONS MOLÉCULAS ÍONS METÁLICOS Ex.: Sal de cozinha Ex.: Água (moléculas Ex.: Barra de ferro (íons (vários compostos de H20) Fe+² ligados por iônicos de NaCl) LIGAÇÃO elétrons livres), Anel de LIGAÇÃO IÔNICA COVALENTE prata (íons Ag+ ligados por elétrons livres) LIGAÇÃO METÁLICA
  • 10.
    Ligação metálica • Definição:ligação que ocorre entre íons metálicos positivos unidos por uma “nuvem ou mar de elétrons” livres. Ex.: anel de Prata (vários íons Ag+ ligados) Elétrons da última camada (menor força de atração com o núcleo)
  • 11.
    Água da torneiraou umidade do ar • As moléculas de água estão em interação com íons (cátions e ânions) dissolvidos, que são responsáveis por conduzir os elétrons. p.64
  • 12.
    Raios, relâmpagos etrovões Os raios transportam enorme quantidade de carga elétrica. Como resultado, o ar se aquece, emite luz (relâmpago) e expande (trovão). --- +++++++++
  • 13.
    Para-raios • Objetos pontiagudos concentram mais carga elétrica e poderiam ser usados para atrair as descargas elétricas da atmosfera. • As cargas transferidas são conduzidas para a terra através do fio Neutraliza tanto corpos carregados terra. negativamente quanto aqueles carregados positivamente. O que muda é o sentido de deslocamento das cargas.
  • 14.
    Choque produzido poreletricidade estática Ocorre durante tempo suficiente para descarregar o excesso de cargas de um corpo eletrizado. Não é prejudicial à saúde!
  • 15.
    Experimento 2 -questões 1. A lata foi eletrizada, pois houve transferência de parte dos elétrons entre o canudinho eletrizado e a lata inicialmente neutra. 2. A linha afasta-se da lata, pois adquire parte das cargas transferida à lata. Cargas de mesmo sinal se repelem. 3. A lata é descarregada, ou seja, os elétrons em excesso na lata foram transferidos para nosso corpo e dele para a terra, ou seja, nosso corpo funcionou como um fio terra. 4. Sem o suporte de isopor os elétrons são transferidos imediatamente para a mesa.
  • 16.
    Experimento 2 -questões 5) As semelhanças são que ambos os materiais (canudinho e lata) podem ser eletrizados. Entretanto, existem algumas diferenças entre esses objetos. Primeiro, para que o objeto metálico, bom condutor de eletricidade, seja eletrizado, é preciso mantê-lo isolado. Já o canudinho que é mau condutor de eletricidade pode ser manuseado, desde que não seja a superfície que foi eletrizada. Segundo, as cargas elétricas se distribuem em toda a superfície externa do metal, enquanto em isolantes, a parte eletrizada são aquelas que são atritadas. 6) O que faz acender a lâmpada de néon é a passagem de carga elétrica por ela no momento em que essa carga é transferida da latinha para a terra, passando pela lâmpada e por nosso corpo. Esse movimento de cargas elétricas é chamado “corrente elétrica”. (a passagem da corrente elétrica faz o filamento da lâmpada aquecer e emitir luz) 7) Os choques que tomamos quando tocamos objetos eletrizados em dias secos se devem à passagem de corrente elétrica por nosso corpo. O acendimento da lâmpada de néon se deve ao mesmo processo de passagem de corrente elétrica pela lâmpada.