Engenheiro:
Empreendedor
e Gestor
Felipe Nardi
www.felipenardi.com.br
São Leopoldo, 16 de Abril de 2016.
Apresentação
 Formação: Bacharel em sistemas de informação com
MBA em Gestão Empresarial
 Empreteco
 Personal e Executive Coach pela SBC
www.felipenardi.com.br
 Diretor de projetos e capacitação, consultor e
palestrante do GrupoMENTHOR
www.grupomenthor.com.br e diretor comercial da
www.agenciapanoramadigital.com.br
Filosofia de vida
"Seja a mudança que você quer
ver no mundo." Gandhi
"O melhor resultado acontece
quando todos em um grupo
fazem o melhor por si próprios e
pelo grupo." John Nash
Agenda
• Primeira parte:
Empreendedorismo
• Intervalo 10h30
• Segunda parte:
Gestão Empresarial
Acordos
• Respeitar os horários
– Início 8h30
– Intervalo 10h30
– Retorno intervalo 10h45
– Término 12h30
• Dúvidas pontuais sobre
o conteúdo
• Utilizar o intervalo para
networking
Legendas
Empreendedor
• A palavra empreendedor
(entrepreneur) tem origem
francesa e quer dizer aquele
que assume riscos e
começa algo novo
EMPREENDEDORISMO
é o envolvimento de pessoas
e processos que, em
conjunto, levam à
transformação de ideias em
oportunidades
Empreendedorismo
é utilizado apenas
para abrir um novo
negócio
• Empreender dentro das organizações é
apresentar ideias, soluções, projetos,
colocar essas ideias em ações, gerar
resultados e obter novos êxitos
=PROATIVIDADE ALINHADA
COM A ESTRATÉGIA DA
EMPRESA
• Intraempreendedores
assumem
responsabilidades
pela criação de
inovações de
qualquer espécie
dentro da organização
Oportunidade
VontadeCapacidade
Fala das pessoas que NÃO são
INTRAEMPREENDEDORAS
• Nós não fazemos as coisas deste jeito
• Não está no orçamento
• Já tentamos isto antes
• Não está na nossa política
• A matriz não vai aceitar
• Vamos ficar com o que funciona
• É muito avançado
A empresa está pronta para o
INTRAEMPREENDEDORISMO?
• O ambiente é favorável a criatividade e a inovação?
• Tem uma visão empreendedora claramente definida?
• É incentivada a proatividade para melhoria da
performance e resolução de problemas?
• Os intraempreendedores tem autonomia sem
punições por falhas (tolerância ao erro)?
• Existe um sistema transparente de recompensas e
reconhecimento aos colaboradores (meritocracia)?
Professor José Dornelas
• http://www.josedornelas.com.br/
• http://www.josedornelas.com.br/plano-de-
negocios/ (diversos links importantes)
• https://br.smartbusinessplan.com/socios/emp
reende/ (ferramenta online para Canvas e
Plano de Negócios)
Muitas coisas não ousamos
empreender por parecerem
difíceis; entretanto, são
difíceis porque não ousamos
empreendê-las.
Sêneca
3 mitos sobre os
empreendedores
Mito 1: Empreendedores são
natos, nascem para o sucesso
• Empreendedores de sucesso acumulam habilidades
relevantes, experiências e contatos com o passar dos
anos
• A capacidade de ter visão e perseguir oportunidades
aprimora-se com o tempo
Mito 2: Empreendedores são
“jogadores” que assumem
riscos altíssimos
• Tomam riscos calculados
• Evitam riscos desnecessários
• Compartilham o risco com outros
• Dividem o risco em “partes menores”
Mito 3: Os empreendedores são
“lobos solitários” e não conseguem
trabalhar em equipe
• São ótimos líderes
• Criam times/equipes
• Desenvolvem excelente relacionamento no trabalho
com colegas, parceiros, clientes, fornecedores e
muitos outros.
Habilidades requeridas dos
empreendedores
• Habilidades técnicas: envolvem saber escrever, saber ouvir as
pessoas e captar informações, ser um bom orador, ser organizado,
saber liderar e trabalhar em equipe e possuir know-how técnico na
sua área de atuação
• Habilidades gerenciais: criação, desenvolvimento e gerenciamento
de uma nova empresa: marketing, administração, finanças,
operacional, produção, tomada de decisão, controle das ações da
empresa e ser um bom negociador
• Características pessoais: ser disciplinado, assumir riscos, ser
inovador, ser orientado a mudanças, ser persistente e ser um líder
visionário
Então, empreendedores são
pessoas que...
• TEM iniciativa para criar um novo negócio e
paixão pelo que faz
• UTILIZAM os recursos disponíveis de
forma criativa, transformando o ambiente
social e econômico onde vive
• ACEITAM assumir os riscos calculados e
a possibilidade de fracassar
Fatores que influenciam no
processo empreendedor
O processo
empreendedor
Brainstorming
Construir a
equipe
Definição
do foco e
enfoque
Geração de
ideias
Análise dos
tópicos
Quem são as referências
do mercado?
O QUE eles fazem para ser a
referência de mercado?COMO eles fazem para ser a
referência de mercado?POR QUE eles fazem?
Entreviste um empreendedor,
analise uma biografia de um
empresário de sucesso...
1. Que fatores o influenciaram a se tornar empreendedor?
2. Que pessoas/empreendedores o inspiraram?
3. Alguém de sua família era empreendedor?
4. Houve algum evento de “disparo” para iniciar o negócio? (demissão, aposentadoria, outro?...)
5. Ele criou seu próprio negócio durante a faculdade/colégio?
6. Que educação formal ele teve? Foi relevante para o negócio?
7. Como o empreendedor encontrou a oportunidade?
8. Como ele avaliou a oportunidade?
9. Ele tinha um plano de negócios? Se não, ele fez algum tipo de planejamento? Peça que explique
10. Que experiência de trabalho anterior o empreendedor teve antes de abrir o negócio?
11. Quais são suas forças e fraquezas?
12. Ele teve sócios?
13. Pergunte sobre os sócios; eles complementaram suas habilidades para tocar o negócio?
14. Que recursos (econômicos/financeiros) ele precisou para implementar o negócio?
15. Onde e como ele obteve estes recursos?
16. Quando ele obteve seu primeiro cliente?
17. Qual foi o momento mais crítico no início do negócio ou mesmo depois de sua criação? Como foi superado?
18. Qual foi o momento de maior satisfação?
19. Qual é o lado positivo de ser empreendedor? E o negativo?
20. Como a carreira como empreendedor afetou sua família?
21. Pergunte se ele faria isso de novo. Caso positivo, o que faria diferente?
22. Que conselhos ele daria a uma pessoa que quer se tornar um empreendedor?
O grande amigo do
empreendedor brasileiro!
Business Model Generation:
Inovação em Modelos de Negócios
Primeira publicação: 2010
Autores: Alexander Osterwalder, Yves
Pigneur
Editora: Yves Pigneur
Sequência para execução do
Business Model Canvas
Versão 1, versão 2, versão 3.....
Visão sistêmica do
Business Model Canvas
PLANO DE NEGÓCIOS
• O plano de negócio é o melhor instrumento
para traçar um retrato fiel do mercado, do
produto e das atitudes do empreendedor
5 objetivos de um PN
1. Testar a viabilidade de um conceito de
negócio
2. Orientar o desenvolvimento das operações e
estratégia
3. Atrair ou capturar recursos R$
4. Transmitir credibilidade
5. Desenvolver a equipe de gestão!
Por que escrever um
Plano de Negócios?
• Para entender e estabelecer diretrizes para o seu
negócio
• Para gerenciar de maneira mais eficaz e tomar
decisões acertadas
• Para conseguir recursos internamente e
externamente (bancos, investidores,
patrocinadores)
• Aumenta em 60% a probabilidade de
sucesso dos negócios. (Fonte: Harvard
Business School)
Por que não escrever um
Plano de Negócios?
• Eu não necessito de um
• Eu tenho um em minha
cabeça
• Eu não sei como começar
• Eu não tenho tempo
• Eu não sou bom com os
números...
São utilizadas muitas
ferramentas de planejamento
estratégico no PN
Análise de Mercado
Plano de Marketing
Análise de Oportunidades 3M’S
 Qual é o tamanho do
mercado?
 Quais são as
margens?
 Como é a demanda?
Como é atendido?
Checklist de oportunidades
• Existe um problema para ser resolvido
(necessidade não atendida)?
• Existe um produto ou serviço que solucionará
este problema?
• Nós podemos identificar com clareza os clientes
potenciais?
• Nós podemos efetivamente implantar uma
estratégia de mkt/vendas que seja exequível?
• A janela da oportunidade está aberta?
Mix de Marketing – Análise 4P’S
Matriz SWOT ou FOFA
Matriz SWOT ou FOFA
Fonte: WESTWOOD, J. O plano de marketing. São Paulo: Makron, 1996.
Ações a partir da SWOT
Ações a partir da SWOT
Produtos e Serviços
Integração do Canvas
com o Plano de Negócios
O CICLO COMPLETO
Jorge Paulo Lemann
“Empreendedores é
que vão salvar o
Brasil”
Fonte: [1]
lições de
Jorge Paulo Lemann
para empreendedores
1. NÃO DESANIME
A dificuldade
gera a
necessidade
de melhorar.
O sucesso não vem em linha reta
Fonte: [1]
2. ERRE E APRENDA
Fonte: [1]
3. FOQUE
Fonte: [1]
4. BUSQUE PESSOAS
COMPLEMENTARES
Fonte: [1]
5. INVISTA EM
BOAS PESSOAS
Fonte: [1]
O que faz um gestor?
• Atua nas áreas de planejamento, organização,
liderança e controle
• Responsável por executar os projetos e ações
definidos no planejamento estratégico e
operacional
• Foco no resultado e metas definidas pela
diretoria
Empresa = Organização
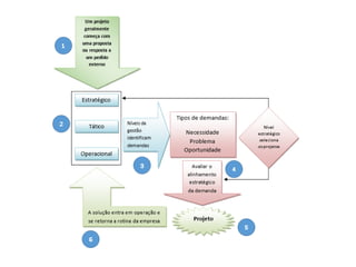
Como disseminar o
planejamento estratégico
através da empresa?
Exemplos de definições de negócio
Características de uma missão bem definida
Exemplos de definições de missão
Exemplos de definições de visão
Exemplos de definições de valores
Ciclo do Planejamento Integrado
Todo gestor precisa saber...
• Eficácia: Alcançar os resultados
planejados
• Eficiência: Ser eficaz com o
menor recurso possível
• Efetividade: Manter a
constância
Frases do pai da administração
moderna Peter Drucker
• “Se você quer algo novo, você precisa parar de
fazer algo velho”
• “Não há nada tão inútil quanto fazer com
grande eficiência algo que não deveria ser feito”
• “O que pode ser medido, pode ser melhorado”
• “Os resultados são obtidos através da
exploração de oportunidades, não pela solução
de problemas”
Frases do pai da administração
moderna Peter Drucker
• “Muito do que chamamos de gerenciamento consiste em
fazer com que seja difícil para as pessoas trabalharem”
• “As reuniões são, por definição, uma concessão a uma
organização deficiente. Ou se trabalha, ou faz reuniões.
Não dá pra fazer as 2 coisas ao mesmo tempo”
• “Planejamento de longo prazo não lida com decisões
futuras, mas com um futuro de decisões presentes”
• “Administração é fazer as coisas direito. Liderança é fazer
as coisas certas”
As lições de Alice sobre
EMPREENDEDORISMO Fonte: [2]
Coelho Branco: ver a oportunidade
É PRECISO TER UM OBJETIVO
“Para quem não sabe seu rumo,
qualquer caminho serve”
Lagarta Azul: ter autoconfiança
Atitude Empreendedora:
Descubra Com Alice seu
País das Maravilhas
Autor: Mara Sampaio
Editora: SENAC SAO PAULO
Ano edição: 2014
“Falhar ao planejar é o mesmo que
planejar para falhar”. Benjamin
Franklin
PDCA – Ciclo da melhoria contínua
Plano de Ação: a melhor
ferramenta!
Diagrama de Ishikawa
ou Causa/Efeito
Princípio de Pareto 80/20
Exemplos:
20% das causas resolvem 80% dos problemas
20% dos clientes representam 80% do faturamento
Objetivos SMART
• Claro, conciso e sem ambiguidade. Um meta clara faz com que todos os esforços sejam
direcionados para o mesmo foco, em uma mesma direção.Specific
(específico)
• Para sabermos até que ponto estamos perto ou longe de atingir um objetivo precisamos de um
indicador para medi-lo. Valores, percentuais, quantidade, etcMesurable
(mensurável)
• Um objetivo não pode agressivo demais a ponto de parecer inalcançável, pois acaba
desmotivando as pessoas, que desistem antes sequer de começar a perseguir o objetivo. Só
sabemos se um objetivo é atingível se este for específico e mensurável
Achievable
(alcançável)
• Atingir este objetivo deve ser importante para alguém. O benefício da realização do plano deve
ser usufruído por alguém ou alguma entidade. Deve haver um significado por trás das ações que
fazem parte do plano.
Relevant
(relevante)
• Todo objetivo tem que ter um prazo, um limite, um posicionamento na linha do tempo. Caso
contrário, nunca terá fim, nunca se saberá se foi atingido, neutraliza o efeito de qualquer forma
de controle.
Time bound
(limitado pelo
tempo)
Matriz GUT para
priorização
Por que é
importante
dominar o
gerenciam
ento de
projetos?
Conhecimentos necessários
para gerenciar um projeto
PROJETOS
Conhecimentos de
administração
Conhecimentos
técnicos
Conhecimentos de
gerenciamento de
projetos
Guia PMBOK®
• O Guia PMBOK tem sido a principal fonte de
informações para as organizações melhorarem
os seus processos de gestão de projetos.
Site referência em diversos modelos de documentos e cases de gerenciamento de projetos:
http://escritoriodeprojetos.com.br/
Áreas de conhecimento em
gerenciamento de projetos
Guia
PMBOK
Integração
Escopo
Tempo
Custo
Qualidade
Recursos
Humanos
Comunicações
Riscos
Aquisições
Partes
Interessadas
Processos! Tudo é processo!
BSC – Balanced Scorecard
A ferramenta mais poderosa da
gestão integrada das empresas
Definição de objetivos, indicadores,
metas e projetos para cada perspectiva
10 Lições sobre Negócios e
Liderança de Jack Welch
• Nos seus 20 anos como CEO
da General Electric, tirou a
empresa de uma grande
burocracia e aplicou diversas
inovações gerenciais
• Segundo a revista Fortune,
Jack Welch foi considerado o
melhor executivo do século
20
10 Lições sobre Negócios e
Liderança de Jack Welch
1. “Enfrente a realidade tal
como é. Não como era antes
ou como desejaria que
fosse.”
10 Lições sobre Negócios e
Liderança de Jack Welch
2. “Se você não
controla o seu destino,
conte com alguém que
o controle.”
10 Lições sobre Negócios e
Liderança de Jack Welch
3. “A qualidade é a melhor garantia para a
fidelidade dos seus clientes. É a nossa
maior defesa contra a competência
nacional e estrangeira. A qualidade do
nosso produto ou serviço é o único
caminho demonstrado para o crescimento
do negócio e os benefícios empresariais. Se
não há qualidade, mais cedo ou mais
tarde, vai receber a fatura.”
10 Lições sobre Negócios e
Liderança de Jack Welch
4. “Mude antes que
tenha a obrigação de
mudar e já seja
demasiado tarde para a
mudança.”
10 Lições sobre Negócios e
Liderança de Jack Welch
5. “Nos negócios é preciso
procurar a vantagem
competitiva. Se você não
tem vantagem competitiva,
então não compita.”
10 Lições sobre Negócios e
Liderança de Jack Welch
• 6. “Quando o ritmo de
mudanças dentro de uma
empresa é superado pelo
ritmo de mudanças fora, é
que afinal já está perto.”
10 Lições sobre Negócios e
Liderança de Jack Welch
7. “Finalmente, o sucesso dos
negócios reduz-se a três palavras:
pessoas, produto e lucros. Se não
estiver rodeado de pessoas
adequadas, você não tem muito
que fazer com as outras duas.”
10 Lições sobre Negócios e
Liderança de Jack Welch
8. “Se as suas ações
inspiram os demais a sonhar
mais, aprender mais, a
esforçar-se mais e ser
melhores, você é um líder.”
10 Lições sobre Negócios e
Liderança de Jack Welch
• 9. “Os líderes ganham confiança com a
sua sinceridade, com a sua transparência
e os seus méritos. Você deve ser honesto
com todo o mundo na empresa. A
sensibilidade e a humildade é muito
importante. Não permita que o seu
cargo, seja qual for, suba à sua cabeça,
pois você acabará por perder a
liderança.”
10 Lições sobre Negócios e
Liderança de Jack Welch
• 10. “Os líderes não devem só
encarregar-se de que os seus
seguidores vejam a missão.
Devem encarregar-se também
de que vivam com
intensidade.”
Pirâmide para o sucesso
Modelo de desenvolvimento empresarial criado por Felipe Nardi em 2016
Mantenha sempre a confiança.
Trabalhe duro e seja autêntico!
Links do conteúdo utilizado como
referência:
• http://www.jornaldoempreendedor.com.br/destaques/inspiracao/10-frases-de-peter-drucker-que-
podem-mudar-a-sua-percepcao-de-mundo/
• http://www.negociosedinheiro.com/licoes-negocios-e-lideranca-jack-welch
• http://economia.uol.com.br/empreendedorismo/noticias/redacao/2014/12/29/livro-mostra-como-
alice-coelho-branco-e-gato-risonho-ajudam-uma-empresa.htm
• http://ibenengenharia.com.br/index.php/pt/
• http://pt.slideshare.net/eri_pietri/planejamento-estratgico-presentation
• http://pt.slideshare.net/pagano/planejamento-estratgico-presentation-848538
• http://slideplayer.com.br/slide/1840322/
• http://www.merkatus.com.br/11_artigos/AlinhamentoDaEmpresa1.htm
• http://blog.v2v.net/planejamento-voluntariado-90-minutos/
• https://br.pinterest.com/pin/190136415491874747/
• https://endeavor.org.br/matriz-bcg/
• http://gerenciandopessoas.blogspot.com.br/2011/04/recrutamento-e-selecao.html
• http://gq.globo.com/Prazeres/Poder/noticia/2015/01/17-fatos-sobre-jorge-paulo-lemann-o-
homem-mais-rico-do-brasil.html
• http://www.facear.edu.br/blogfabiano/engenharia/2013/Aula5%20-%20BSC.pdf
• http://pt.slideshare.net/Symnetics/hospital-moinhos-de-vento
• http://pm2all.blogspot.com.br/2013/03/pmbok-v5-vs-v4-novos-processos-33.html
• http://khannel.wdfiles.com/local--files/deleted:gestao-da-informacao/GI_Aula_Kelly.pdf
Muito obrigado!
Felipe Nardi

Curso Engenheiro: Empreendedor e Gestor

  • 1.
  • 2.
    Apresentação  Formação: Bacharelem sistemas de informação com MBA em Gestão Empresarial  Empreteco  Personal e Executive Coach pela SBC www.felipenardi.com.br  Diretor de projetos e capacitação, consultor e palestrante do GrupoMENTHOR www.grupomenthor.com.br e diretor comercial da www.agenciapanoramadigital.com.br
  • 3.
    Filosofia de vida "Sejaa mudança que você quer ver no mundo." Gandhi "O melhor resultado acontece quando todos em um grupo fazem o melhor por si próprios e pelo grupo." John Nash
  • 4.
    Agenda • Primeira parte: Empreendedorismo •Intervalo 10h30 • Segunda parte: Gestão Empresarial
  • 5.
    Acordos • Respeitar oshorários – Início 8h30 – Intervalo 10h30 – Retorno intervalo 10h45 – Término 12h30 • Dúvidas pontuais sobre o conteúdo • Utilizar o intervalo para networking
  • 6.
  • 9.
    Empreendedor • A palavraempreendedor (entrepreneur) tem origem francesa e quer dizer aquele que assume riscos e começa algo novo
  • 10.
    EMPREENDEDORISMO é o envolvimentode pessoas e processos que, em conjunto, levam à transformação de ideias em oportunidades
  • 11.
  • 12.
    • Empreender dentrodas organizações é apresentar ideias, soluções, projetos, colocar essas ideias em ações, gerar resultados e obter novos êxitos =PROATIVIDADE ALINHADA COM A ESTRATÉGIA DA EMPRESA
  • 13.
    • Intraempreendedores assumem responsabilidades pela criaçãode inovações de qualquer espécie dentro da organização Oportunidade VontadeCapacidade
  • 14.
    Fala das pessoasque NÃO são INTRAEMPREENDEDORAS • Nós não fazemos as coisas deste jeito • Não está no orçamento • Já tentamos isto antes • Não está na nossa política • A matriz não vai aceitar • Vamos ficar com o que funciona • É muito avançado
  • 15.
    A empresa estápronta para o INTRAEMPREENDEDORISMO? • O ambiente é favorável a criatividade e a inovação? • Tem uma visão empreendedora claramente definida? • É incentivada a proatividade para melhoria da performance e resolução de problemas? • Os intraempreendedores tem autonomia sem punições por falhas (tolerância ao erro)? • Existe um sistema transparente de recompensas e reconhecimento aos colaboradores (meritocracia)?
  • 16.
    Professor José Dornelas •http://www.josedornelas.com.br/ • http://www.josedornelas.com.br/plano-de- negocios/ (diversos links importantes) • https://br.smartbusinessplan.com/socios/emp reende/ (ferramenta online para Canvas e Plano de Negócios)
  • 17.
    Muitas coisas nãoousamos empreender por parecerem difíceis; entretanto, são difíceis porque não ousamos empreendê-las. Sêneca
  • 18.
    3 mitos sobreos empreendedores
  • 19.
    Mito 1: Empreendedoressão natos, nascem para o sucesso • Empreendedores de sucesso acumulam habilidades relevantes, experiências e contatos com o passar dos anos • A capacidade de ter visão e perseguir oportunidades aprimora-se com o tempo
  • 20.
    Mito 2: Empreendedoressão “jogadores” que assumem riscos altíssimos • Tomam riscos calculados • Evitam riscos desnecessários • Compartilham o risco com outros • Dividem o risco em “partes menores”
  • 21.
    Mito 3: Osempreendedores são “lobos solitários” e não conseguem trabalhar em equipe • São ótimos líderes • Criam times/equipes • Desenvolvem excelente relacionamento no trabalho com colegas, parceiros, clientes, fornecedores e muitos outros.
  • 22.
    Habilidades requeridas dos empreendedores •Habilidades técnicas: envolvem saber escrever, saber ouvir as pessoas e captar informações, ser um bom orador, ser organizado, saber liderar e trabalhar em equipe e possuir know-how técnico na sua área de atuação • Habilidades gerenciais: criação, desenvolvimento e gerenciamento de uma nova empresa: marketing, administração, finanças, operacional, produção, tomada de decisão, controle das ações da empresa e ser um bom negociador • Características pessoais: ser disciplinado, assumir riscos, ser inovador, ser orientado a mudanças, ser persistente e ser um líder visionário
  • 23.
    Então, empreendedores são pessoasque... • TEM iniciativa para criar um novo negócio e paixão pelo que faz • UTILIZAM os recursos disponíveis de forma criativa, transformando o ambiente social e econômico onde vive • ACEITAM assumir os riscos calculados e a possibilidade de fracassar
  • 24.
    Fatores que influenciamno processo empreendedor
  • 25.
  • 26.
    Brainstorming Construir a equipe Definição do focoe enfoque Geração de ideias Análise dos tópicos
  • 27.
    Quem são asreferências do mercado? O QUE eles fazem para ser a referência de mercado?COMO eles fazem para ser a referência de mercado?POR QUE eles fazem?
  • 28.
    Entreviste um empreendedor, analiseuma biografia de um empresário de sucesso... 1. Que fatores o influenciaram a se tornar empreendedor? 2. Que pessoas/empreendedores o inspiraram? 3. Alguém de sua família era empreendedor? 4. Houve algum evento de “disparo” para iniciar o negócio? (demissão, aposentadoria, outro?...) 5. Ele criou seu próprio negócio durante a faculdade/colégio? 6. Que educação formal ele teve? Foi relevante para o negócio? 7. Como o empreendedor encontrou a oportunidade? 8. Como ele avaliou a oportunidade? 9. Ele tinha um plano de negócios? Se não, ele fez algum tipo de planejamento? Peça que explique 10. Que experiência de trabalho anterior o empreendedor teve antes de abrir o negócio? 11. Quais são suas forças e fraquezas? 12. Ele teve sócios? 13. Pergunte sobre os sócios; eles complementaram suas habilidades para tocar o negócio? 14. Que recursos (econômicos/financeiros) ele precisou para implementar o negócio? 15. Onde e como ele obteve estes recursos? 16. Quando ele obteve seu primeiro cliente? 17. Qual foi o momento mais crítico no início do negócio ou mesmo depois de sua criação? Como foi superado? 18. Qual foi o momento de maior satisfação? 19. Qual é o lado positivo de ser empreendedor? E o negativo? 20. Como a carreira como empreendedor afetou sua família? 21. Pergunte se ele faria isso de novo. Caso positivo, o que faria diferente? 22. Que conselhos ele daria a uma pessoa que quer se tornar um empreendedor?
  • 29.
    O grande amigodo empreendedor brasileiro!
  • 30.
    Business Model Generation: Inovaçãoem Modelos de Negócios Primeira publicação: 2010 Autores: Alexander Osterwalder, Yves Pigneur Editora: Yves Pigneur
  • 31.
    Sequência para execuçãodo Business Model Canvas Versão 1, versão 2, versão 3.....
  • 32.
  • 35.
    PLANO DE NEGÓCIOS •O plano de negócio é o melhor instrumento para traçar um retrato fiel do mercado, do produto e das atitudes do empreendedor
  • 36.
    5 objetivos deum PN 1. Testar a viabilidade de um conceito de negócio 2. Orientar o desenvolvimento das operações e estratégia 3. Atrair ou capturar recursos R$ 4. Transmitir credibilidade 5. Desenvolver a equipe de gestão!
  • 37.
    Por que escreverum Plano de Negócios? • Para entender e estabelecer diretrizes para o seu negócio • Para gerenciar de maneira mais eficaz e tomar decisões acertadas • Para conseguir recursos internamente e externamente (bancos, investidores, patrocinadores) • Aumenta em 60% a probabilidade de sucesso dos negócios. (Fonte: Harvard Business School)
  • 38.
    Por que nãoescrever um Plano de Negócios? • Eu não necessito de um • Eu tenho um em minha cabeça • Eu não sei como começar • Eu não tenho tempo • Eu não sou bom com os números...
  • 39.
    São utilizadas muitas ferramentasde planejamento estratégico no PN
  • 40.
  • 41.
    Análise de Oportunidades3M’S  Qual é o tamanho do mercado?  Quais são as margens?  Como é a demanda? Como é atendido?
  • 42.
    Checklist de oportunidades •Existe um problema para ser resolvido (necessidade não atendida)? • Existe um produto ou serviço que solucionará este problema? • Nós podemos identificar com clareza os clientes potenciais? • Nós podemos efetivamente implantar uma estratégia de mkt/vendas que seja exequível? • A janela da oportunidade está aberta?
  • 43.
    Mix de Marketing– Análise 4P’S
  • 44.
  • 45.
  • 46.
    Fonte: WESTWOOD, J.O plano de marketing. São Paulo: Makron, 1996.
  • 47.
  • 48.
  • 49.
  • 50.
    Integração do Canvas como Plano de Negócios
  • 51.
  • 52.
    Jorge Paulo Lemann “Empreendedoresé que vão salvar o Brasil”
  • 53.
    Fonte: [1] lições de JorgePaulo Lemann para empreendedores
  • 54.
    1. NÃO DESANIME Adificuldade gera a necessidade de melhorar. O sucesso não vem em linha reta Fonte: [1]
  • 55.
    2. ERRE EAPRENDA Fonte: [1]
  • 56.
  • 57.
  • 58.
    5. INVISTA EM BOASPESSOAS Fonte: [1]
  • 60.
    O que fazum gestor? • Atua nas áreas de planejamento, organização, liderança e controle • Responsável por executar os projetos e ações definidos no planejamento estratégico e operacional • Foco no resultado e metas definidas pela diretoria
  • 61.
  • 62.
    Como disseminar o planejamentoestratégico através da empresa?
  • 66.
  • 67.
    Características de umamissão bem definida
  • 68.
  • 69.
  • 70.
  • 71.
  • 72.
    Todo gestor precisasaber... • Eficácia: Alcançar os resultados planejados • Eficiência: Ser eficaz com o menor recurso possível • Efetividade: Manter a constância
  • 73.
    Frases do paida administração moderna Peter Drucker • “Se você quer algo novo, você precisa parar de fazer algo velho” • “Não há nada tão inútil quanto fazer com grande eficiência algo que não deveria ser feito” • “O que pode ser medido, pode ser melhorado” • “Os resultados são obtidos através da exploração de oportunidades, não pela solução de problemas”
  • 74.
    Frases do paida administração moderna Peter Drucker • “Muito do que chamamos de gerenciamento consiste em fazer com que seja difícil para as pessoas trabalharem” • “As reuniões são, por definição, uma concessão a uma organização deficiente. Ou se trabalha, ou faz reuniões. Não dá pra fazer as 2 coisas ao mesmo tempo” • “Planejamento de longo prazo não lida com decisões futuras, mas com um futuro de decisões presentes” • “Administração é fazer as coisas direito. Liderança é fazer as coisas certas”
  • 75.
    As lições deAlice sobre EMPREENDEDORISMO Fonte: [2]
  • 76.
    Coelho Branco: vera oportunidade
  • 77.
    É PRECISO TERUM OBJETIVO “Para quem não sabe seu rumo, qualquer caminho serve”
  • 79.
    Lagarta Azul: terautoconfiança
  • 80.
    Atitude Empreendedora: Descubra ComAlice seu País das Maravilhas Autor: Mara Sampaio Editora: SENAC SAO PAULO Ano edição: 2014
  • 81.
    “Falhar ao planejaré o mesmo que planejar para falhar”. Benjamin Franklin
  • 82.
    PDCA – Cicloda melhoria contínua
  • 83.
    Plano de Ação:a melhor ferramenta!
  • 85.
  • 87.
    Princípio de Pareto80/20 Exemplos: 20% das causas resolvem 80% dos problemas 20% dos clientes representam 80% do faturamento
  • 88.
    Objetivos SMART • Claro,conciso e sem ambiguidade. Um meta clara faz com que todos os esforços sejam direcionados para o mesmo foco, em uma mesma direção.Specific (específico) • Para sabermos até que ponto estamos perto ou longe de atingir um objetivo precisamos de um indicador para medi-lo. Valores, percentuais, quantidade, etcMesurable (mensurável) • Um objetivo não pode agressivo demais a ponto de parecer inalcançável, pois acaba desmotivando as pessoas, que desistem antes sequer de começar a perseguir o objetivo. Só sabemos se um objetivo é atingível se este for específico e mensurável Achievable (alcançável) • Atingir este objetivo deve ser importante para alguém. O benefício da realização do plano deve ser usufruído por alguém ou alguma entidade. Deve haver um significado por trás das ações que fazem parte do plano. Relevant (relevante) • Todo objetivo tem que ter um prazo, um limite, um posicionamento na linha do tempo. Caso contrário, nunca terá fim, nunca se saberá se foi atingido, neutraliza o efeito de qualquer forma de controle. Time bound (limitado pelo tempo)
  • 89.
  • 90.
    Por que é importante dominaro gerenciam ento de projetos?
  • 92.
    Conhecimentos necessários para gerenciarum projeto PROJETOS Conhecimentos de administração Conhecimentos técnicos Conhecimentos de gerenciamento de projetos
  • 93.
    Guia PMBOK® • OGuia PMBOK tem sido a principal fonte de informações para as organizações melhorarem os seus processos de gestão de projetos.
  • 94.
    Site referência emdiversos modelos de documentos e cases de gerenciamento de projetos: http://escritoriodeprojetos.com.br/
  • 96.
    Áreas de conhecimentoem gerenciamento de projetos Guia PMBOK Integração Escopo Tempo Custo Qualidade Recursos Humanos Comunicações Riscos Aquisições Partes Interessadas
  • 97.
  • 99.
    BSC – BalancedScorecard A ferramenta mais poderosa da gestão integrada das empresas
  • 100.
    Definição de objetivos,indicadores, metas e projetos para cada perspectiva
  • 102.
    10 Lições sobreNegócios e Liderança de Jack Welch • Nos seus 20 anos como CEO da General Electric, tirou a empresa de uma grande burocracia e aplicou diversas inovações gerenciais • Segundo a revista Fortune, Jack Welch foi considerado o melhor executivo do século 20
  • 103.
    10 Lições sobreNegócios e Liderança de Jack Welch 1. “Enfrente a realidade tal como é. Não como era antes ou como desejaria que fosse.”
  • 104.
    10 Lições sobreNegócios e Liderança de Jack Welch 2. “Se você não controla o seu destino, conte com alguém que o controle.”
  • 105.
    10 Lições sobreNegócios e Liderança de Jack Welch 3. “A qualidade é a melhor garantia para a fidelidade dos seus clientes. É a nossa maior defesa contra a competência nacional e estrangeira. A qualidade do nosso produto ou serviço é o único caminho demonstrado para o crescimento do negócio e os benefícios empresariais. Se não há qualidade, mais cedo ou mais tarde, vai receber a fatura.”
  • 106.
    10 Lições sobreNegócios e Liderança de Jack Welch 4. “Mude antes que tenha a obrigação de mudar e já seja demasiado tarde para a mudança.”
  • 107.
    10 Lições sobreNegócios e Liderança de Jack Welch 5. “Nos negócios é preciso procurar a vantagem competitiva. Se você não tem vantagem competitiva, então não compita.”
  • 108.
    10 Lições sobreNegócios e Liderança de Jack Welch • 6. “Quando o ritmo de mudanças dentro de uma empresa é superado pelo ritmo de mudanças fora, é que afinal já está perto.”
  • 109.
    10 Lições sobreNegócios e Liderança de Jack Welch 7. “Finalmente, o sucesso dos negócios reduz-se a três palavras: pessoas, produto e lucros. Se não estiver rodeado de pessoas adequadas, você não tem muito que fazer com as outras duas.”
  • 110.
    10 Lições sobreNegócios e Liderança de Jack Welch 8. “Se as suas ações inspiram os demais a sonhar mais, aprender mais, a esforçar-se mais e ser melhores, você é um líder.”
  • 111.
    10 Lições sobreNegócios e Liderança de Jack Welch • 9. “Os líderes ganham confiança com a sua sinceridade, com a sua transparência e os seus méritos. Você deve ser honesto com todo o mundo na empresa. A sensibilidade e a humildade é muito importante. Não permita que o seu cargo, seja qual for, suba à sua cabeça, pois você acabará por perder a liderança.”
  • 112.
    10 Lições sobreNegócios e Liderança de Jack Welch • 10. “Os líderes não devem só encarregar-se de que os seus seguidores vejam a missão. Devem encarregar-se também de que vivam com intensidade.”
  • 113.
    Pirâmide para osucesso Modelo de desenvolvimento empresarial criado por Felipe Nardi em 2016
  • 114.
    Mantenha sempre aconfiança. Trabalhe duro e seja autêntico!
  • 115.
    Links do conteúdoutilizado como referência: • http://www.jornaldoempreendedor.com.br/destaques/inspiracao/10-frases-de-peter-drucker-que- podem-mudar-a-sua-percepcao-de-mundo/ • http://www.negociosedinheiro.com/licoes-negocios-e-lideranca-jack-welch • http://economia.uol.com.br/empreendedorismo/noticias/redacao/2014/12/29/livro-mostra-como- alice-coelho-branco-e-gato-risonho-ajudam-uma-empresa.htm • http://ibenengenharia.com.br/index.php/pt/ • http://pt.slideshare.net/eri_pietri/planejamento-estratgico-presentation • http://pt.slideshare.net/pagano/planejamento-estratgico-presentation-848538 • http://slideplayer.com.br/slide/1840322/ • http://www.merkatus.com.br/11_artigos/AlinhamentoDaEmpresa1.htm • http://blog.v2v.net/planejamento-voluntariado-90-minutos/ • https://br.pinterest.com/pin/190136415491874747/ • https://endeavor.org.br/matriz-bcg/ • http://gerenciandopessoas.blogspot.com.br/2011/04/recrutamento-e-selecao.html • http://gq.globo.com/Prazeres/Poder/noticia/2015/01/17-fatos-sobre-jorge-paulo-lemann-o- homem-mais-rico-do-brasil.html • http://www.facear.edu.br/blogfabiano/engenharia/2013/Aula5%20-%20BSC.pdf • http://pt.slideshare.net/Symnetics/hospital-moinhos-de-vento • http://pm2all.blogspot.com.br/2013/03/pmbok-v5-vs-v4-novos-processos-33.html • http://khannel.wdfiles.com/local--files/deleted:gestao-da-informacao/GI_Aula_Kelly.pdf
  • 116.