SERVIÇO PÚBLICO FEDERAL MINISTÉRIO DA EDUCAÇÃO
     UNIVERSIDADE FEDERAL DO RIO GRANDE – FURG
PÓS – GRADUAÇÃO (LATO SENSU) EM MÍDIAS NA EDUCAÇÃO




           GLAUBER HENRIQUE DE MORAES

       Orientadora: Jocély Peixoto Osório da Rosa
O USO DA MÍDIA INFORMÁTICA E INTERNET NA
MEDIAÇÃO DO BLOG COLABORATIVO DE GEOGRAFIA –
 SEJA- ENSINO FUNDAMENTAL: ESTUDO DE CASO NA
ESCOLA MUNICIPAL DE ENSINO FUNDAMENTAL EMÍLIA
            DE OLIVEIRA- ALVORADA-RS.
1. Objetivo geral:
        Elaborar um blog colaborativo com alunos do ensino fundamental
SEJA - na área de geografia, analisando o ambiente local e a geografia
municipal, pesquisando as entrelinhas do processo de elaboração do blog
e a mídia informática, os erros e os acertos da intencionalidade a práxis
pedagógica.
1.1 Objetivos específicos:

Proporcionar uma reflexão sobre o uso de tecnologias no
 ambiente escolar; mapeando as questões de
 acessibilidade da internet e do uso do computador.
Elaborar um blog colaborativo com os alunos;
Descrever as ações que efetivaram a criação do blog;
Analisar as dificuldades e os acertos do processo de
 elaboração do blog.




                                                           4
2. Local do estudo:
3. Sujeitos envolvidos:
• Alunos do ensino fundamental séries finais – SEJA
• Faixa etária predominante de jovens de 15 a 20 anos.
• Grande parte desempregada e a procura do primeiro emprego.
• Alunos com baixa renda.
4. Tipo de estudo:
          PESQUISA QUALITATIVA




                  De acordo com Michel (2005) a pesquisa qualitativa busca por meio de
            argumentação lógica de ideias, compreender e interpretar os fenômenos.




              Estudo de caso
4.1 Etapas do processo de pesquisa e aplicação
                 do projeto:
5. Coleta de dados:
5.1 – Etapa de criação do blog da disciplina de
                   geografia:
5.2 – Questionário inicial




      Questionário inicial – conhecimentos prévios sobre a mídia informática e internet e pesquisa do perfil do aluno.



  • Foi criado um formulário on-line no google docs, e disponibilizado no blog.

                             De acordo com Gil (2008, p.121), o questionário ao ser elaborado, deve-se listar todos os
                     aspectos pertinentes a pesquisa – a lista evita possíveis esquecimentos; também o questionário
                     deve ser testado, antes de ser aplicado para verificar ambiguidades,             e testar a clareza da
                     linguagem e a objetividade do estudo.
5.3 – Apresentação dos resultados dos
questionários e debate sobre os assuntos que
poderão ser postados no blog:
                Eventos que ocorrem          Alvorada do futuro
                     na cidade        Projetos para os próximos anos




O meio ambiente e a cidade
       de Alvorada
                                              Internet Social de
                                                   Alvorada




           Espaços de lazer
5.4 – Criando uma conta google:
5.5 – Acessando o blog e postando o seu
trabalho.
5.6 – Questionário de avaliação final
sobre o projeto dos blogs.
6. Referencial teórico
             Mídia informática e internet




Inclusão e
                                             Informática
 exclusão
                                            na educação
   digital
                        TIC'S
6.1 – O que é um blog?
                    De acordo com Mantovani (2006, p.331) em seu estudo: Blogs na Educação: Construindo Novos
  Espaços de Autoria na Prática Pedagógica, ela define blog como:

                                          “Weblog ou simplesmente blog, é um tipo de publicação on-line relativamente recente que
                                          vem ganhando espaço. Tem sua origem no hábito de alguns pioneiros de logar (entrar,
                                          conectar ou gravar) à web, fazer anotações, transcrever, comentar os caminhos
                                          percorridos pelos espaços virtuais. Por isso mesmo, os blogs são denominados como diários
                                          virtuais, onde as pessoas escrevem sobre diversos assuntos de seu interesse, como os
                                          blogs pessoais, que expressam idéias e sentimentos do autor. No entanto, o intenso
                                          crescimento dos blogs ampliou e diversificou o seu campo de atuação” .




                     De acordo com Oliveira (2005), em seus estudo sobre aprendizagem mediada e avaliada pelo
computador: a inserção dos blogs como interface na educação; ela cita que: o blog é um poderoso intrumento de expressão
pessoal e de escrita colaborativa e o seu uso tem avançado desde então, assumindo funções diversas como inferface de
publicação na web, jornalismo e educação.
6.2 – O blog como estratégia pedagógica

            De acordo com Gomes (2005), em seus estudos sobre blogs: um recurso e uma estratégia pedagógica, os blogs
enquanto “estratégia pedagógica” podem assumir espaços: de intercâmbio e colaboração, portfólio individual, espaço de
debate, espaço de integração. No caso do meu estudo em específico do uso do blog educacional ele vem atingir esse
caráter colaborativo, espaço de integração entre as turmas, onde será possível também ter um espaço de debates e troca
de ideias. O blog da pesquisa possui características que de acordo com Gomes (2005):



                                          “Ao permitir uma autoria múltipla, permitindo que existam vários responsáveis pela
                                          colocação de mensagens(posts) para além da possibilidade de comentar mensagens já
                                          colocadas, os blogs podem constituir-se como espaços de comunicação para além de
                                          espaços de publicação de informação.”
De acordo com Gomes (2005), o blog tem características de espaço de desenvolvimento de debates,
organizado entre diferentesgrupos uma determinada temática em que cada grupo terá de participar no debate
procurando apresentar os seus argumentos e pontos de vista.. Esse tipo de atividade desenvolve competências de
pesquisa de informação e domínio da comunicação escrita, favorecendo o espírito de maior compreensão de ideias
diferentes e outros pontos de vista. Esse debate e essa analise sobre determinada temática sobre o município
amplia a visão de mundo do aluno, contribuindo para um maior posicionamento dele na sociedade, contribuindo
para a cidadania e a construção da sua identidade, fora que a atividade no blog educacional como uso de tecnologias
de informação e comunicação favorece a inclusão desse aluno ao mundo globalizado e complexo, da sociedade
capitalista e consumista.




      Recursos interativos                      Professor Mediador                        Interação
6.3 – Alfabetização tecnológica

            Por alfabetização tecnológica, Barros, em seu estudo sobre ferramentas informacionais para a educação e
                                tecnológica
alfabetização: considerações acercar do uso dos blogs como tecnologia educacional, descreve que a alfabetização
tecnológica significa a habilidade de não apenas localizar e coletar informações, mas também avaliar e aplicar essa
qualidade de maneira responsável e significante.




                                                   transcendência
                              medo                                                   incerteza




         vivências                                                                            superação
6.4 – Aprendizagem
             A aprendizagem nos ambiente informatizados ocorrem de maneiras sistemáticas, de acordo com Tarja (2008,
pag. 116), o ciclo de aprendizagem no ambiente informatizado ocorre através de três etapas: capacitação, exercitação e o
planejamento de novas ações. Esse exercício exige capacitação constante pela rápida mudança tecnológica e inovação nos
programas e plataformas de estudos. De acordo com Tarja (2008, pag. 120), podemos definir aprendizagem como:




                                        “O aprender é um processo de mudança contínua; o ser indivíduo é um sujeito inacabado que
                                        está sempre aprendendo e se transformando. A sua transformação deve ir além de suas
                                        alterações internas, mas transcender externamente. Se o indivíduo consegue transformar,
                                        significa que ele conseguiu aprender e formulou um novo conhecimento a partir de suas
                                        interconexões biológicas, psicológicas e históricas, sociais e culturais.”
6.5 – Aprendizagem colaborativa

            Na presente pesquisa a mediação vem contribuir para o processo de aprendizagem do aluno. Essa relação
entre o professor e o aluno será importante para o desenvolvimento de novas habilidades, da mudança e revisão de
conceitos antes estabelecidos para o processo de aprendizagem de novas habilidades. As relações entre alunos e as formas
que eles produzem conhecimento também serão analisadas. A interação ocorre com as trocas de ideias entre as pessoas e o
compartilhamento dessas informações promovem a construção de novos conceitos, a aprendizagem assim ocorre com o
desenvolvimento dessas habilidades. Assim podemos analisar os estudos de Vygotsky.

           De acordo com Aranha (1996, pag.205) o conceito de mediação de Vygotsky:


                     “Ao explicar as chamadas operações superiores, Vigotsky, utiliza o conceito de mediação, segundo o qual a relação do
                     homem com o mundo não é direta, mas mediada pelos sistemas simbólicos. Essa mediação é levada a efeito pelos uso
                     de instrumentos e de signos.”


              A teoria de Vigostky vem analisar os processos de mediação, interação social e a linguagem como atividade
social - refletem as condições necessárias para um processo de desenvolvimento cognitivo e linguistico.
              De acordo com Franco (2005), as atividades escolares que privilegiam o uso do computador, fundamentadas
em interações sociais contribuem para o acesso aos bens culturais preconizados por Vigostky.
6.6 – A mídia informática e internet e o
       seu significado na educação de jovens e
       adultos.

            Na Educação de Jovens e Adultos, Bovo (2002), em seu estudo sobre o uso do computador na educação de
Jovens e Adultos, destaca que o computador nessa modalidade de ensino é um instrumento que contribui efetivamente,
para a superação das dificuldades de aprendizagem do aluno e auxilia-os na melhoria para a qualificação profissional. A
prática educativa na EJA tem que favorecer a construção do conhecimento de modo a ser capaz de fazer leitura do mundo
com autonomia.
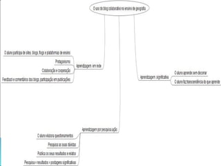
7. Resultados e discussões:
7.1 – Conhecimentos sobre a mídia informática e internet que o aluno possue:
7.2 – Acesso as tecnologias fora da escola:
7.3 – Conhecimentos sobre blogs:
7.3 – Acessando o blog – as postagens e os comentários:
8. Referências bibliográficas:
 ARANHA, Maria Lúcia de Arruda. Filosofia da Educação. 2 ed. São Paulo: Moderna, 1996.

 BARROS, Moreno Albuquerque. Ferramentas informacionais para educação e alfabetização: considerações acerca do uso dos blogs
 como tecnologia educacional. Disponível em: <http://rabci.org/rabci/sites/default/files/blogs.pdf >. Acesso em: 04 jul. 2012.

 BOVO, Vanilda Galvão. O uso do computador na educação de jovens e adultos. Rev. PEC, Curitiba, v.2, n.1, p.105-112, jul. 2001-jul. 2002

 BRASIL. Ministério da Educação. Secretaria de Educação a Distância. Programa de Formação continuada Mídias na Educação.
 Metodologia da Pesquisa Científica. Disponível em < http:// www.eproinfo.mec.gov.br/webf olio /Mod83266/index.html>. Acesso em: 03 jun.
 2012.

        . Ministério da Educação. Secretaria de Educação a Distância. Programa nacional de Informática na Educação. Informática e
 Formação de Professores. Brasília: MEC, 2000.

 FRANCO, Maria de Fátima. Blog Educacional: ambiente de interação e escrita colaborativa. Disponível em:<http://www.eproinfo.mec.gov.br/
 webfolio/Mod83117/etapa1/leituras/ blog educacionalsbie2005.pdf>. Acesso em:02 jul. 2012.

 GIL, Antonio Carlos. Métodos e Técnicas de Pesquisa Social. 6ª.ed.São Paulo: Atlas, 2008.

 GOMES, Maria João. Blogs: um recurso e uma estratégia pedagógica. 2005. Disponível em:
 <http://repositorium.sdum.uminho.pt/bitstream/1822/4499/1/Blogs-final.pdf> Acesso em 04 jul. 2012.

 MANTOVANI, A. M.. Weblogs na educação: Construindo novos espaços de autoria na prática pedagógica. Prisma.com, v. nº 3, p. 327-349,
 2006. Disponível em<http://prisma. cetac.up. Pt/ artigospdf/18_ana_margo_mantovani_prisma.pdf>. Acesso em 03 jul. 2012.

 MICHELMaria Helena. Metodologia e Pesquisa Científica em Ciências Sociais: um guia prático para acompanhamento da disciplina e
 elaboração de trabalhos monográficos. São Paulo, Atlas, 2005.

 MORIN, Edgar. Os sete saberes necessários à educação do futuro. 10 ed. São Paulo: Cortez; Brasília: Unesco, 2005.

 OLIVEIRA, Rosa Meire Carvalho. Aprendizagem mediada e avaliada por computadores: a inserção dos blogs como interface na educação.
 2005. Disponível em:<http://www.abed.org.br/congresso2005/por/pdf/026tcc5.pdf>. Acesso em 04 jul. 2012.

 TARJA, Sanmya Feitosa. Informática na Educação: novas ferramentas pedagógicas para o professor na atualidade. 8. ed. São Paulo: Érica,
 2008.
                                                                                                                                           Voltar
MÍDIAS NA EDUCAÇÃO - FURG – UNIVERSIDADE FEDERAL DO RIO GRANDE

Blogs_colaborativos_no_ensino_de_geografia

  • 1.
    SERVIÇO PÚBLICO FEDERALMINISTÉRIO DA EDUCAÇÃO UNIVERSIDADE FEDERAL DO RIO GRANDE – FURG PÓS – GRADUAÇÃO (LATO SENSU) EM MÍDIAS NA EDUCAÇÃO GLAUBER HENRIQUE DE MORAES Orientadora: Jocély Peixoto Osório da Rosa
  • 2.
    O USO DAMÍDIA INFORMÁTICA E INTERNET NA MEDIAÇÃO DO BLOG COLABORATIVO DE GEOGRAFIA – SEJA- ENSINO FUNDAMENTAL: ESTUDO DE CASO NA ESCOLA MUNICIPAL DE ENSINO FUNDAMENTAL EMÍLIA DE OLIVEIRA- ALVORADA-RS.
  • 3.
    1. Objetivo geral: Elaborar um blog colaborativo com alunos do ensino fundamental SEJA - na área de geografia, analisando o ambiente local e a geografia municipal, pesquisando as entrelinhas do processo de elaboração do blog e a mídia informática, os erros e os acertos da intencionalidade a práxis pedagógica.
  • 4.
    1.1 Objetivos específicos: Proporcionaruma reflexão sobre o uso de tecnologias no ambiente escolar; mapeando as questões de acessibilidade da internet e do uso do computador. Elaborar um blog colaborativo com os alunos; Descrever as ações que efetivaram a criação do blog; Analisar as dificuldades e os acertos do processo de elaboração do blog. 4
  • 6.
    2. Local doestudo:
  • 8.
    3. Sujeitos envolvidos: •Alunos do ensino fundamental séries finais – SEJA • Faixa etária predominante de jovens de 15 a 20 anos. • Grande parte desempregada e a procura do primeiro emprego. • Alunos com baixa renda.
  • 10.
    4. Tipo deestudo: PESQUISA QUALITATIVA De acordo com Michel (2005) a pesquisa qualitativa busca por meio de argumentação lógica de ideias, compreender e interpretar os fenômenos. Estudo de caso
  • 11.
    4.1 Etapas doprocesso de pesquisa e aplicação do projeto:
  • 12.
    5. Coleta dedados: 5.1 – Etapa de criação do blog da disciplina de geografia:
  • 14.
    5.2 – Questionárioinicial Questionário inicial – conhecimentos prévios sobre a mídia informática e internet e pesquisa do perfil do aluno. • Foi criado um formulário on-line no google docs, e disponibilizado no blog. De acordo com Gil (2008, p.121), o questionário ao ser elaborado, deve-se listar todos os aspectos pertinentes a pesquisa – a lista evita possíveis esquecimentos; também o questionário deve ser testado, antes de ser aplicado para verificar ambiguidades, e testar a clareza da linguagem e a objetividade do estudo.
  • 15.
    5.3 – Apresentaçãodos resultados dos questionários e debate sobre os assuntos que poderão ser postados no blog: Eventos que ocorrem Alvorada do futuro na cidade Projetos para os próximos anos O meio ambiente e a cidade de Alvorada Internet Social de Alvorada Espaços de lazer
  • 16.
    5.4 – Criandouma conta google:
  • 17.
    5.5 – Acessandoo blog e postando o seu trabalho.
  • 18.
    5.6 – Questionáriode avaliação final sobre o projeto dos blogs.
  • 19.
    6. Referencial teórico Mídia informática e internet Inclusão e Informática exclusão na educação digital TIC'S
  • 20.
    6.1 – Oque é um blog? De acordo com Mantovani (2006, p.331) em seu estudo: Blogs na Educação: Construindo Novos Espaços de Autoria na Prática Pedagógica, ela define blog como: “Weblog ou simplesmente blog, é um tipo de publicação on-line relativamente recente que vem ganhando espaço. Tem sua origem no hábito de alguns pioneiros de logar (entrar, conectar ou gravar) à web, fazer anotações, transcrever, comentar os caminhos percorridos pelos espaços virtuais. Por isso mesmo, os blogs são denominados como diários virtuais, onde as pessoas escrevem sobre diversos assuntos de seu interesse, como os blogs pessoais, que expressam idéias e sentimentos do autor. No entanto, o intenso crescimento dos blogs ampliou e diversificou o seu campo de atuação” . De acordo com Oliveira (2005), em seus estudo sobre aprendizagem mediada e avaliada pelo computador: a inserção dos blogs como interface na educação; ela cita que: o blog é um poderoso intrumento de expressão pessoal e de escrita colaborativa e o seu uso tem avançado desde então, assumindo funções diversas como inferface de publicação na web, jornalismo e educação.
  • 21.
    6.2 – Oblog como estratégia pedagógica De acordo com Gomes (2005), em seus estudos sobre blogs: um recurso e uma estratégia pedagógica, os blogs enquanto “estratégia pedagógica” podem assumir espaços: de intercâmbio e colaboração, portfólio individual, espaço de debate, espaço de integração. No caso do meu estudo em específico do uso do blog educacional ele vem atingir esse caráter colaborativo, espaço de integração entre as turmas, onde será possível também ter um espaço de debates e troca de ideias. O blog da pesquisa possui características que de acordo com Gomes (2005): “Ao permitir uma autoria múltipla, permitindo que existam vários responsáveis pela colocação de mensagens(posts) para além da possibilidade de comentar mensagens já colocadas, os blogs podem constituir-se como espaços de comunicação para além de espaços de publicação de informação.”
  • 22.
    De acordo comGomes (2005), o blog tem características de espaço de desenvolvimento de debates, organizado entre diferentesgrupos uma determinada temática em que cada grupo terá de participar no debate procurando apresentar os seus argumentos e pontos de vista.. Esse tipo de atividade desenvolve competências de pesquisa de informação e domínio da comunicação escrita, favorecendo o espírito de maior compreensão de ideias diferentes e outros pontos de vista. Esse debate e essa analise sobre determinada temática sobre o município amplia a visão de mundo do aluno, contribuindo para um maior posicionamento dele na sociedade, contribuindo para a cidadania e a construção da sua identidade, fora que a atividade no blog educacional como uso de tecnologias de informação e comunicação favorece a inclusão desse aluno ao mundo globalizado e complexo, da sociedade capitalista e consumista. Recursos interativos Professor Mediador Interação
  • 23.
    6.3 – Alfabetizaçãotecnológica Por alfabetização tecnológica, Barros, em seu estudo sobre ferramentas informacionais para a educação e tecnológica alfabetização: considerações acercar do uso dos blogs como tecnologia educacional, descreve que a alfabetização tecnológica significa a habilidade de não apenas localizar e coletar informações, mas também avaliar e aplicar essa qualidade de maneira responsável e significante. transcendência medo incerteza vivências superação
  • 24.
    6.4 – Aprendizagem A aprendizagem nos ambiente informatizados ocorrem de maneiras sistemáticas, de acordo com Tarja (2008, pag. 116), o ciclo de aprendizagem no ambiente informatizado ocorre através de três etapas: capacitação, exercitação e o planejamento de novas ações. Esse exercício exige capacitação constante pela rápida mudança tecnológica e inovação nos programas e plataformas de estudos. De acordo com Tarja (2008, pag. 120), podemos definir aprendizagem como: “O aprender é um processo de mudança contínua; o ser indivíduo é um sujeito inacabado que está sempre aprendendo e se transformando. A sua transformação deve ir além de suas alterações internas, mas transcender externamente. Se o indivíduo consegue transformar, significa que ele conseguiu aprender e formulou um novo conhecimento a partir de suas interconexões biológicas, psicológicas e históricas, sociais e culturais.”
  • 25.
    6.5 – Aprendizagemcolaborativa Na presente pesquisa a mediação vem contribuir para o processo de aprendizagem do aluno. Essa relação entre o professor e o aluno será importante para o desenvolvimento de novas habilidades, da mudança e revisão de conceitos antes estabelecidos para o processo de aprendizagem de novas habilidades. As relações entre alunos e as formas que eles produzem conhecimento também serão analisadas. A interação ocorre com as trocas de ideias entre as pessoas e o compartilhamento dessas informações promovem a construção de novos conceitos, a aprendizagem assim ocorre com o desenvolvimento dessas habilidades. Assim podemos analisar os estudos de Vygotsky. De acordo com Aranha (1996, pag.205) o conceito de mediação de Vygotsky: “Ao explicar as chamadas operações superiores, Vigotsky, utiliza o conceito de mediação, segundo o qual a relação do homem com o mundo não é direta, mas mediada pelos sistemas simbólicos. Essa mediação é levada a efeito pelos uso de instrumentos e de signos.” A teoria de Vigostky vem analisar os processos de mediação, interação social e a linguagem como atividade social - refletem as condições necessárias para um processo de desenvolvimento cognitivo e linguistico. De acordo com Franco (2005), as atividades escolares que privilegiam o uso do computador, fundamentadas em interações sociais contribuem para o acesso aos bens culturais preconizados por Vigostky.
  • 26.
    6.6 – Amídia informática e internet e o seu significado na educação de jovens e adultos. Na Educação de Jovens e Adultos, Bovo (2002), em seu estudo sobre o uso do computador na educação de Jovens e Adultos, destaca que o computador nessa modalidade de ensino é um instrumento que contribui efetivamente, para a superação das dificuldades de aprendizagem do aluno e auxilia-os na melhoria para a qualificação profissional. A prática educativa na EJA tem que favorecer a construção do conhecimento de modo a ser capaz de fazer leitura do mundo com autonomia.
  • 27.
    7. Resultados ediscussões: 7.1 – Conhecimentos sobre a mídia informática e internet que o aluno possue:
  • 28.
    7.2 – Acessoas tecnologias fora da escola:
  • 30.
  • 31.
    7.3 – Acessandoo blog – as postagens e os comentários:
  • 35.
    8. Referências bibliográficas: ARANHA, Maria Lúcia de Arruda. Filosofia da Educação. 2 ed. São Paulo: Moderna, 1996. BARROS, Moreno Albuquerque. Ferramentas informacionais para educação e alfabetização: considerações acerca do uso dos blogs como tecnologia educacional. Disponível em: <http://rabci.org/rabci/sites/default/files/blogs.pdf >. Acesso em: 04 jul. 2012. BOVO, Vanilda Galvão. O uso do computador na educação de jovens e adultos. Rev. PEC, Curitiba, v.2, n.1, p.105-112, jul. 2001-jul. 2002 BRASIL. Ministério da Educação. Secretaria de Educação a Distância. Programa de Formação continuada Mídias na Educação. Metodologia da Pesquisa Científica. Disponível em < http:// www.eproinfo.mec.gov.br/webf olio /Mod83266/index.html>. Acesso em: 03 jun. 2012. . Ministério da Educação. Secretaria de Educação a Distância. Programa nacional de Informática na Educação. Informática e Formação de Professores. Brasília: MEC, 2000. FRANCO, Maria de Fátima. Blog Educacional: ambiente de interação e escrita colaborativa. Disponível em:<http://www.eproinfo.mec.gov.br/ webfolio/Mod83117/etapa1/leituras/ blog educacionalsbie2005.pdf>. Acesso em:02 jul. 2012. GIL, Antonio Carlos. Métodos e Técnicas de Pesquisa Social. 6ª.ed.São Paulo: Atlas, 2008. GOMES, Maria João. Blogs: um recurso e uma estratégia pedagógica. 2005. Disponível em: <http://repositorium.sdum.uminho.pt/bitstream/1822/4499/1/Blogs-final.pdf> Acesso em 04 jul. 2012. MANTOVANI, A. M.. Weblogs na educação: Construindo novos espaços de autoria na prática pedagógica. Prisma.com, v. nº 3, p. 327-349, 2006. Disponível em<http://prisma. cetac.up. Pt/ artigospdf/18_ana_margo_mantovani_prisma.pdf>. Acesso em 03 jul. 2012. MICHELMaria Helena. Metodologia e Pesquisa Científica em Ciências Sociais: um guia prático para acompanhamento da disciplina e elaboração de trabalhos monográficos. São Paulo, Atlas, 2005. MORIN, Edgar. Os sete saberes necessários à educação do futuro. 10 ed. São Paulo: Cortez; Brasília: Unesco, 2005. OLIVEIRA, Rosa Meire Carvalho. Aprendizagem mediada e avaliada por computadores: a inserção dos blogs como interface na educação. 2005. Disponível em:<http://www.abed.org.br/congresso2005/por/pdf/026tcc5.pdf>. Acesso em 04 jul. 2012. TARJA, Sanmya Feitosa. Informática na Educação: novas ferramentas pedagógicas para o professor na atualidade. 8. ed. São Paulo: Érica, 2008. Voltar MÍDIAS NA EDUCAÇÃO - FURG – UNIVERSIDADE FEDERAL DO RIO GRANDE