Biologia




Biologia 11º
2




      Qual a origem da
variabilidade intra-específica?




                          Nuno Correia 2011/12
3




Novas áreas da ciência vieram ampliar o conceito de
                     evolução




                                               Nuno Correia 2011/12
4




             Fenótipo
Aparência física ou evidência de uma dada
               característica.




                                  Nuno Correia 2011/12
5




               Alelo


Sequência de DNA (gene)
situada na mesma região
     em cromossomas
       homólogos.




                          Nuno Correia 2011/12
6




           Genótipo
   Composição alélica especifica de um
indivíduo, para um dado gene ou para um
             grupo de genes.




                                  Nuno Correia 2011/12
7




      Fundo Genético
Todos os alelos que fazem parte de uma
               população.




                                  Nuno Correia 2011/12
8




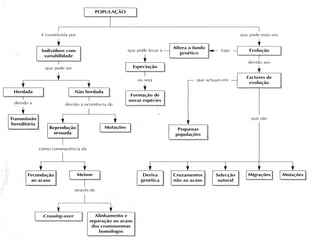
             População
Unidade evolutiva. É sobre os indivíduos das
populações que se fazem sentir os agentes
evolutivos.




                                      Nuno Correia 2011/12
9




Origem da variabilidade




                    Nuno Correia 2011/12
10




     Nuno Correia 2011/12
11




Mutações




           Nuno Correia 2011/12
12




Meiose




         Nuno Correia 2011/12
13




Fecundação




             Nuno Correia 2011/12
14




Uma população evolui, modificando a frequência relativa dos seus
                            genes.




                                                     Nuno Correia 2011/12
15




     Nuno Correia 2011/12
16




    Factores promotores da
           evolução

 Mutações
 Migrações
 Derivagenética
 Cruzamentos não-aleatórios
 Selecção natural




                               Nuno Correia 2011/12
17




             Mutações

     As mutações
    correspondem a
alterações do material
   genético, sendo o
 factor que introduz a
  novidade genética
   numa população.



                              Nuno Correia 2011/12
18




     Nuno Correia 09/10
19




     Nuno Correia 09/10
20




     Nuno Correia 09/10
21




            Migrações
    Corresponde à
  movimentação de
  indivíduos de uma
 região para outra, o
que vai corresponder,
    logicamente, à
  movimentação de
         genes




                             Nuno Correia 2011/12
22




       Deriva Genética
Corresponde à alteração, ao acaso, das
frequências genéticas de uma população
ao longo de gerações, sendo tanto mais
notória esta alteração quanto menor for a
população




                                  Nuno Correia 2011/12
23




     Nuno Correia 2011/12
24




     Nuno Correia 2011/12
25




 Cruzamentos não aleatórios
     São um caso
      especial de
 acasalamento não
    ao acaso que
   envolve a união
entre indivíduos não
   relacionados ou
   com uma maior
frequência do que a
       esperada.


                            Nuno Correia 2011/12
26




  Um caso destes cruzamentos é o dos gansos
   de cabeça branca, que escolhem os seus
   parceiros pela cor branca da cabeça. Este
tipo de cruzamento vai diminuir a variabilidade
      genética desta população, já que os
    indivíduos seleccionados apresentam os
mesmos genes, alterando desta forma o fundo
genético da população e permitindo que esta
                     evolua.




                                      Nuno Correia 2011/12
27




Selecção Natural




                   Nuno Correia 2011/12
28




     Nuno Correia 2011/12
29




     Nuno Correia 2011/12
30




     Nuno Correia 2011/12
31


“Nada em Biologia faz sentido excepto à luz da evolução”.
                                                 Dobzhansky




                                               Nuno Correia 2011/12

Biologia 11 neodarwinismo

  • 1.
  • 2.
    2 Qual a origem da variabilidade intra-específica? Nuno Correia 2011/12
  • 3.
    3 Novas áreas daciência vieram ampliar o conceito de evolução Nuno Correia 2011/12
  • 4.
    4 Fenótipo Aparência física ou evidência de uma dada característica. Nuno Correia 2011/12
  • 5.
    5 Alelo Sequência de DNA (gene) situada na mesma região em cromossomas homólogos. Nuno Correia 2011/12
  • 6.
    6 Genótipo Composição alélica especifica de um indivíduo, para um dado gene ou para um grupo de genes. Nuno Correia 2011/12
  • 7.
    7 Fundo Genético Todos os alelos que fazem parte de uma população. Nuno Correia 2011/12
  • 8.
    8 População Unidade evolutiva. É sobre os indivíduos das populações que se fazem sentir os agentes evolutivos. Nuno Correia 2011/12
  • 9.
    9 Origem da variabilidade Nuno Correia 2011/12
  • 10.
    10 Nuno Correia 2011/12
  • 11.
    11 Mutações Nuno Correia 2011/12
  • 12.
    12 Meiose Nuno Correia 2011/12
  • 13.
    13 Fecundação Nuno Correia 2011/12
  • 14.
    14 Uma população evolui,modificando a frequência relativa dos seus genes. Nuno Correia 2011/12
  • 15.
    15 Nuno Correia 2011/12
  • 16.
    16 Factores promotores da evolução  Mutações  Migrações  Derivagenética  Cruzamentos não-aleatórios  Selecção natural Nuno Correia 2011/12
  • 17.
    17 Mutações As mutações correspondem a alterações do material genético, sendo o factor que introduz a novidade genética numa população. Nuno Correia 2011/12
  • 18.
    18 Nuno Correia 09/10
  • 19.
    19 Nuno Correia 09/10
  • 20.
    20 Nuno Correia 09/10
  • 21.
    21 Migrações Corresponde à movimentação de indivíduos de uma região para outra, o que vai corresponder, logicamente, à movimentação de genes Nuno Correia 2011/12
  • 22.
    22 Deriva Genética Corresponde à alteração, ao acaso, das frequências genéticas de uma população ao longo de gerações, sendo tanto mais notória esta alteração quanto menor for a população Nuno Correia 2011/12
  • 23.
    23 Nuno Correia 2011/12
  • 24.
    24 Nuno Correia 2011/12
  • 25.
    25 Cruzamentos nãoaleatórios São um caso especial de acasalamento não ao acaso que envolve a união entre indivíduos não relacionados ou com uma maior frequência do que a esperada. Nuno Correia 2011/12
  • 26.
    26 Umcaso destes cruzamentos é o dos gansos de cabeça branca, que escolhem os seus parceiros pela cor branca da cabeça. Este tipo de cruzamento vai diminuir a variabilidade genética desta população, já que os indivíduos seleccionados apresentam os mesmos genes, alterando desta forma o fundo genético da população e permitindo que esta evolua. Nuno Correia 2011/12
  • 27.
    27 Selecção Natural Nuno Correia 2011/12
  • 28.
    28 Nuno Correia 2011/12
  • 29.
    29 Nuno Correia 2011/12
  • 30.
    30 Nuno Correia 2011/12
  • 31.
    31 “Nada em Biologiafaz sentido excepto à luz da evolução”. Dobzhansky Nuno Correia 2011/12