BIOLOGIA E GEOLOGIA

N

                      11
E
O
D
A
R
W
I
N
I
S
M
O
Novas áreas da ciência vieram ampliar o
         conceito de evolução




                Nuno Correia 2012/13      2
NEODARWINISMO

Explica a causa da diversidade dos seres vivos, surgindo esta
nas frequências genéticas, isto é, no fundo genético das
populações (o fundo genético corresponde ao conjunto de
todos os alelos que fazem parte dessa população).




                                                          3
                          Nuno Correia 2012/13
A evolução é, assim,
devida a alterações das
suas características
genéticas.
População é a unidade
evolutiva, pois é sobre os
indivíduos das
populações que se fazem
sentir os agentes
evolutivos


                      Nuno Correia 2012/13   4
QUAL A ORIGEM DA VARIABILIDADE
       INTRA-ESPECÍFICA?




                                             5
                      Nuno Correia 2012/13
Novas áreas da ciência vieram ampliar o
         conceito de evolução




                                                   6
                            Nuno Correia 2012/13
FENÓTIPO

Aparência física ou evidência de uma dada
               característica.




                                                    7
                             Nuno Correia 2012/13
ALELO




Sequência de DNA (gene)
situada na mesma região
    em cromossomas
       homólogos.



                                                 8
                          Nuno Correia 2012/13
GENÓTIPO


Composição alélica especifica de um indivíduo,
para um dado gene ou para um grupo de genes.




                                                       9
                                Nuno Correia 2012/13
FUNDO GENÉTICO

Todos os alelos que fazem parte de uma
               população .




                                                   10
                            Nuno Correia 2012/13
POPULAÇÃO


Unidade evolutiva. É sobre os indivíduos das
populações que se fazem sentir os agentes
evolutivos.




                                                             11
                                      Nuno Correia 2012/13
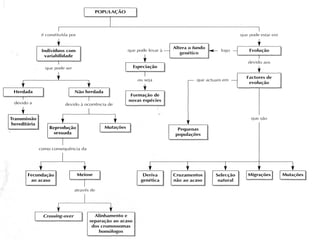
ORIGEM DA VARIABILIDADE




                                        12
                 Nuno Correia 2012/13
13
Nuno Correia 2012/13
MUTAÇÕES




                                  14
           Nuno Correia 2012/13
MEIOSE




                                15
         Nuno Correia 2012/13
FECUNDAÇÃO




                                    16
             Nuno Correia 2012/13
Uma população evolui, modificando a frequência
          relativa dos seus genes.




                                                         17
                                  Nuno Correia 2012/13
18
Nuno Correia 2012/13
FATORES PROMOTORES DE EVOLUÇÃO




   Mutações
   Migrações
   Deriva genética
   Cruzamentos não-aleatórios
   Selecção natural




                                                        19
                                 Nuno Correia 2012/13
MUTAÇÕES


    As mutações
  correspondem a
    alterações do
 material genético,
 sendo o factor que
introduz a novidade
   genética numa
     população.
                                                 20
                          Nuno Correia 2012/13
21
Nuno Correia 2012/13
Nuno Correia 2012/13   22
23
Nuno Correia 2012/13
MIGRAÇÕES



    Corresponde à
  movimentação de
  indivíduos de uma
 região para outra, o
que vai corresponder,
    logicamente, à
  movimentação de
         genes


                                                     24
                              Nuno Correia 2012/13
DERIVA GENÉTICA

 Corresponde à alteração, ao acaso, das frequências
  genéticas de uma população ao longo de gerações,
sendo tanto mais notória esta alteração quanto menor
                  for a população.




                                                          25
                                   Nuno Correia 2012/13
26
Nuno Correia 2012/13
27
Nuno Correia 2012/13
CRUZAMENTOS NÃO ALEATÓRIOS



São um caso especial de
 acasalamento não ao
  acaso que envolve a
 união entre indivíduos
não relacionados ou com
 uma maior frequência
  do que a esperada.


                                                 28
                          Nuno Correia 2012/13
Um caso destes cruzamentos é o dos gansos de cabeça
   branca, que escolhem os seus parceiros pela cor
    branca da cabeça. Este tipo de cruzamento vai
 diminuir a variabilidade genética desta população, já
    que os indivíduos seleccionados apresentam os
    mesmos genes, alterando desta forma o fundo
 genético da população e permitindo que esta evolua.




                       Nuno Correia 2012/13         29
SELEÇÃO NATURAL




                                    30
             Nuno Correia 2012/13
31
Nuno Correia 2012/13
Nuno Correia 2012/13   32
33
Nuno Correia 2012/13
Nada em Biologia faz sentido exceto à luz da evolução

                                                 Dobzhansky




                                                          34
                                   Nuno Correia 2012/13

Bg 11 neodarwinismo