Incorporar apresentação
Transferir como PDF, PPTX

















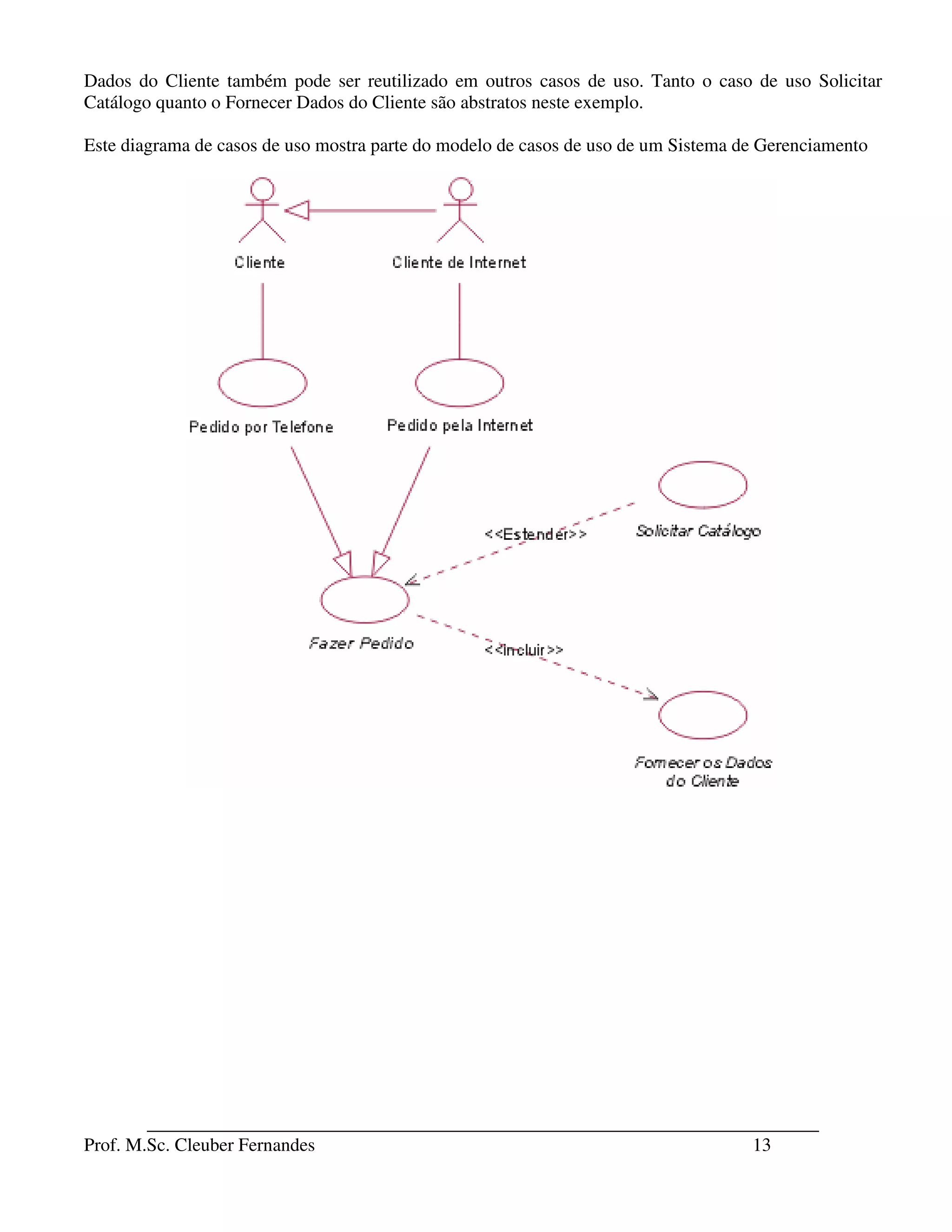
1) O documento discute engenharia de requisitos, que é o processo de descobrir, analisar, documentar e verificar as funções e restrições de um software. 2) É fundamental ter uma compreensão completa dos requisitos para um desenvolvimento de software bem-sucedido. Aproximadamente 50% dos problemas em projetos de software estão relacionados a problemas no levantamento de requisitos. 3) Os requisitos funcionais descrevem as funções do sistema, enquanto os não funcionais descrevem propriedades como desempenho e segurança.















