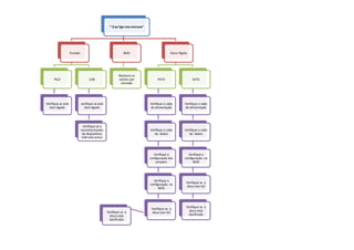
Técnicas de detecção de avarias
            1. Problemas gerais




                                               Sintomas




                                                                                        "O computador
"O computador não     "O computador liga   "O computador liga   "O computador está   funciona normalmente
      liga"            mas não arranca"       mas encrava"       constantemente"         excepto alguns
                                                                                         componentes"
2- Problemas no arranque

Sintoma: “ O computador não liga“



                                                 "O computador não liga"



                                   Alimentação                          Cabos             Motherboard




                                                                  Verifique se o cabo    Verifique se a
                        Externa                  Interna          Power Sw está bem     motherboard está
                                                                         ligado            danificada




                  Verifique se o cabo       Verifique se o cabo
                   de alimentação           de alimentação da
                       está bem             motherboard está
                       encaixado                bem ligado




                                               Verifique os
                      Verifique se o
                                            contactos do cabo
                   interruptor está na
                                            de alimentaçãoda
                       posição on
                                              motherboard




                     Verifique se a        Verifique se a fonte
                    tomada elétrica          de alimentação
                     tem corrente            está danificada




                  Verifique se o cabo       Verifique o estado
                   de alimentação           do fusivel da fonte
                   está danificado           de alimentação
3- Problemas após o arranque

Sintoma: “ O pc liga mas não dá Imagem “
Causas : 3.1 – Placa Gráfica :

                            Placa mal encaixada;
                            Placa danificada
                            Slot motherboard esta danificada

        3.2 – BIOS

                            Má configuração da BIOS

        3.3 – RAM

                            Inexistência de memória
                            As memórias estão mal encaixadas ou danificadas
                            Slot da memoria esta danificado

        3.4 – CPU

                            cabo de alimentação auxiliar da CPU está desligado
                            Processador inexistente ou incompatível.
“ O pc liga mas não dá Imagem “




                           Placa Gráfica                                          BIOS                       Memória RAM                     CPU




                                                                                                             Verifique a existência    Verifique se o cabo
                                                   Verifique a                                                  do módulo de                auxiliar de
POST com sucesso        POST acusa erro       alimentação auxiliar                                                memória do            alimentação está
                                                 da placa gráfica                                                 computador                  ligado


                                                                          Faça um reset à BIOS


verifique se o cabo                                                                                          Verifique se está bem    Verifique a existência
                      Verifique se está bem                                                                        encaixada              do CPU e se é
   de video está
                            encaixada                                                                                                       compativel
     desligado

                                                              Remova a pilha da          Através do jumper
                                                                  CMOS                         CLRTC

   verifique se o                                                                                            troque o módulo da
                        Verifique se está                                                                         memória
   monitor está
                           danificada
     desligado




 Se existirem duas                                                                                           Troque a memória de
                           verifique o
 gráficas troque o                                                                                           slot da motherboard
                         barramento da
cabo de video entre
                          motherboard
        elas
4- Problemas que precedem o arranque do sistema Operativo

Sintoma: “ O pc liga mas encrava (Bloqueia)”
Causas: 4.1 – Teclado:

                   Teclado danificado

       4.2 – Bios

                   Restaurar os valores por omissão

       4.3 – Disco rígido

                   Problemas a alimentação
                   Cabos de dados mal encaixado
                   Jumper mal configurado
                   Disco sem OS ou mal configurado na BIOS
                   Disco danificado
“ O pc liga mas encrava”




                    Teclado                                  BIOS                            Disco Rígido




                                                          Restaure os
      PS/2                          USB                   valores por               PATA                    SATA
                                                           omissão




Verifique se está             verifique se está                                Verifique o cabo        Verifique o cabo
  bem ligado                    bem ligado                                     de alimentação          de alimentação




                               Verifique se o
                              reconhecimento                                   Verifique o cabo        Verifique o cabo
                               de dispositivos                                    de dados                de dados
                               USB está activo




                                                                                  Verifique a            Verifique a
                                                                               configuração dos        configuração na
                                                                                   jumpers                   BIOS




                                                                                 Verifique a
                                                                                                        Verifique se o
                                                                               configuração na
                                                                                                        disco tem SO
                                                                                     BIOS




                                                                                                        Verifique se o
                                                                                Verifique se o
                                                  Verifique se o                                          disco está
                                                                                disco tem SO
                                                    disco está                                           danificado
                                                   danificado
5- Problemas apos o arranque do S.O

Sintoma “O computador está constantemente a reiniciar”
       5.1 Dissipador de CPU

              Problemas:

                     Lixo acumulado no dissipador da CPU
                     Ventoinha desligada ou danificada
                     Dissipador da CPU mal encaixada

       5.2 Motherboard

              Problemas:

                     Componentes (barramentos PCI, AGP, ISA ou slots memória)
                     Condensadores em mau estado

       5.3 Fonte de alimentação
                   A potência da fonte de alimentação pode não ser suficiente para que todos os componentes do PC funcionem em pleno.



       5.4 RAM

                     Sectores da memória danificada.
“O computador está constantemente a reiniciar”




                                                   Fonte de
 Dissipador CPU         Motherboard                                   Memória RAM
                                                 alimentação




                        Verifique se
Verifique se tem          existem              Verifique se tem      Verifique se está
lixo acumulado         condensadores          potência suficiente       danificada
                         danificados



  Verifique se a
ventoinha do CPU
está desligada ou
    avariada



 Verifique se o
 dissipador está
  devidamente
    encaixado
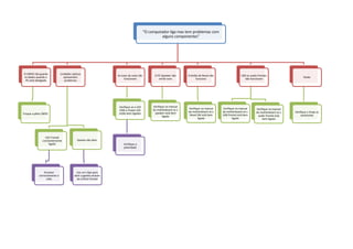
6 - Problemas com alguns componentes
    6.1 BIOS

                    Trocar a pilha de alimentação

    6.2 Unidades Ópticas (Discos e Drivers)

                    Cabos de dados ou alimentação mal encaixados

    6.3 Luzes de caixa (LEDs Frontais)

                    Os cabos (HDD led e power LED) estão desligados com a polaridade invertida.

    6.4 reset

                    Quando o botão reset não funciona, verificar o cabo reset SW na motherboard

    6.5 PC SPEAKER

                    Não se ouvem os sons emitidos pelo POST

                Deve ser consultado o manual de motherboard para encaixar o cabo speaker

    6.6 USB , FIREWARE E AUDIO FRONTAL

                    Confirmar a ordem de encaixe na motheroard
"O computador liga mas tem problemas com
                                                                                                    alguns componentes"




O CMOS não guarda             Unidades ópticas
                                                                  As luzes da caixa não         O PC Speaker não     O botão de Reset não                 USB ou audio frontais
os dados quando o               apresentam                                                                                                                                                         Ruido
                                                                       funcionam                   emite sons              funciona                         não funcionam
 PC está desligado               problemas




                                                                   Verifique se o LED          Verifique no manual
                                                                                               da motherboard se o   Verifique no manual    Verifique no manual       Verifique no manual
                                                                   HDD e Power LED
                                                                                                speaker está bem     da motherboard se o    da motherboard se o       da motherboard se o   Verifique e limpe as
Troque a pilha CMOS                                                estão bem ligados
                                                                                                      ligado          Reset SW está bem     USB frontal está bem       audio frontal está        ventoinhas
                                                                                                                            ligado                 ligado                  bem ligado




                LED Frontal
              constantemente               Gaveta não abre
                   ligado                                              Verifique a
                                                                       polaridade




                Encaixar                   Use um clipe para
            correctamente o              abrir a gaveta através
                  cabo                     do orificio frontal

Ac Mod 3 deteção de avarias - Esquemas

  • 1.
    Técnicas de detecçãode avarias 1. Problemas gerais Sintomas "O computador "O computador não "O computador liga "O computador liga "O computador está funciona normalmente liga" mas não arranca" mas encrava" constantemente" excepto alguns componentes"
  • 2.
    2- Problemas noarranque Sintoma: “ O computador não liga“ "O computador não liga" Alimentação Cabos Motherboard Verifique se o cabo Verifique se a Externa Interna Power Sw está bem motherboard está ligado danificada Verifique se o cabo Verifique se o cabo de alimentação de alimentação da está bem motherboard está encaixado bem ligado Verifique os Verifique se o contactos do cabo interruptor está na de alimentaçãoda posição on motherboard Verifique se a Verifique se a fonte tomada elétrica de alimentação tem corrente está danificada Verifique se o cabo Verifique o estado de alimentação do fusivel da fonte está danificado de alimentação
  • 3.
    3- Problemas apóso arranque Sintoma: “ O pc liga mas não dá Imagem “ Causas : 3.1 – Placa Gráfica :  Placa mal encaixada;  Placa danificada  Slot motherboard esta danificada 3.2 – BIOS  Má configuração da BIOS 3.3 – RAM  Inexistência de memória  As memórias estão mal encaixadas ou danificadas  Slot da memoria esta danificado 3.4 – CPU  cabo de alimentação auxiliar da CPU está desligado  Processador inexistente ou incompatível.
  • 4.
    “ O pcliga mas não dá Imagem “ Placa Gráfica BIOS Memória RAM CPU Verifique a existência Verifique se o cabo Verifique a do módulo de auxiliar de POST com sucesso POST acusa erro alimentação auxiliar memória do alimentação está da placa gráfica computador ligado Faça um reset à BIOS verifique se o cabo Verifique se está bem Verifique a existência Verifique se está bem encaixada do CPU e se é de video está encaixada compativel desligado Remova a pilha da Através do jumper CMOS CLRTC verifique se o troque o módulo da Verifique se está memória monitor está danificada desligado Se existirem duas Troque a memória de verifique o gráficas troque o slot da motherboard barramento da cabo de video entre motherboard elas
  • 5.
    4- Problemas queprecedem o arranque do sistema Operativo Sintoma: “ O pc liga mas encrava (Bloqueia)” Causas: 4.1 – Teclado:  Teclado danificado 4.2 – Bios  Restaurar os valores por omissão 4.3 – Disco rígido  Problemas a alimentação  Cabos de dados mal encaixado  Jumper mal configurado  Disco sem OS ou mal configurado na BIOS  Disco danificado
  • 6.
    “ O pcliga mas encrava” Teclado BIOS Disco Rígido Restaure os PS/2 USB valores por PATA SATA omissão Verifique se está verifique se está Verifique o cabo Verifique o cabo bem ligado bem ligado de alimentação de alimentação Verifique se o reconhecimento Verifique o cabo Verifique o cabo de dispositivos de dados de dados USB está activo Verifique a Verifique a configuração dos configuração na jumpers BIOS Verifique a Verifique se o configuração na disco tem SO BIOS Verifique se o Verifique se o Verifique se o disco está disco tem SO disco está danificado danificado
  • 7.
    5- Problemas aposo arranque do S.O Sintoma “O computador está constantemente a reiniciar” 5.1 Dissipador de CPU Problemas:  Lixo acumulado no dissipador da CPU  Ventoinha desligada ou danificada  Dissipador da CPU mal encaixada 5.2 Motherboard Problemas:  Componentes (barramentos PCI, AGP, ISA ou slots memória)  Condensadores em mau estado 5.3 Fonte de alimentação  A potência da fonte de alimentação pode não ser suficiente para que todos os componentes do PC funcionem em pleno. 5.4 RAM  Sectores da memória danificada.
  • 8.
    “O computador estáconstantemente a reiniciar” Fonte de Dissipador CPU Motherboard Memória RAM alimentação Verifique se Verifique se tem existem Verifique se tem Verifique se está lixo acumulado condensadores potência suficiente danificada danificados Verifique se a ventoinha do CPU está desligada ou avariada Verifique se o dissipador está devidamente encaixado
  • 9.
    6 - Problemascom alguns componentes 6.1 BIOS  Trocar a pilha de alimentação 6.2 Unidades Ópticas (Discos e Drivers)  Cabos de dados ou alimentação mal encaixados 6.3 Luzes de caixa (LEDs Frontais)  Os cabos (HDD led e power LED) estão desligados com a polaridade invertida. 6.4 reset  Quando o botão reset não funciona, verificar o cabo reset SW na motherboard 6.5 PC SPEAKER  Não se ouvem os sons emitidos pelo POST Deve ser consultado o manual de motherboard para encaixar o cabo speaker 6.6 USB , FIREWARE E AUDIO FRONTAL  Confirmar a ordem de encaixe na motheroard
  • 10.
    "O computador ligamas tem problemas com alguns componentes" O CMOS não guarda Unidades ópticas As luzes da caixa não O PC Speaker não O botão de Reset não USB ou audio frontais os dados quando o apresentam Ruido funcionam emite sons funciona não funcionam PC está desligado problemas Verifique se o LED Verifique no manual da motherboard se o Verifique no manual Verifique no manual Verifique no manual HDD e Power LED speaker está bem da motherboard se o da motherboard se o da motherboard se o Verifique e limpe as Troque a pilha CMOS estão bem ligados ligado Reset SW está bem USB frontal está bem audio frontal está ventoinhas ligado ligado bem ligado LED Frontal constantemente Gaveta não abre ligado Verifique a polaridade Encaixar Use um clipe para correctamente o abrir a gaveta através cabo do orificio frontal