1
INTRODUÇÃO
O Empresário atual necessita de ferramentas para analisar os dados de sua
empresa e tomar decisões para reduzir seus custos operacionais.
CICLO DE GESTÃO EMPRESARIAL
Ao estudar a estrutura de qualquer organização devemos observá-la por dois
prismas distintos. Visão externa e interna da empresa. São resultante desta
análise os subsídios fundamentais para o processo de tomada de decisões
operacionais e estratégicas que poderão levar e manter a empresa em um
processo de desenvolvimento sustentado ou levá-la a falência.
Visão Externa
2
CICLO DE GESTÃO EMPRESARIAL
No processo de tomada de decisões relativas à formação de preços de
qualquer indústria, é preciso que sejam analisadas todas as relações existentes
desta decisão com toda a empresa, pois qualquer alteração da política de
preços provocará mudanças em todas as outras áreas da empresa. Vamos
estudar quais são as áreas por onde fluem as decisões.
Visão interna
3
COMPRAS E ESTOQUES
A estratégia de compras e estoque adotada pelo empresário tem grande
influência no custo do produto. Uma política de estoque errada gerará um
aumento de custo e consequentemente um lucro danificado. Como prevenção
o empresário deve adotar as seguintes medidas:
 Cotar entre 5 e 2 fornecedores, no mínimo;
 Visitar feiras técnicas
 Assinar revistas especializadas
 Analisar os estoques mínimo e máximo e o lote de compra
PRODUÇÃO E CUSTOS
Na produção devemos considerar os custos da mão de obra, dos insumos
empregados, gastos com energia, com manutenção, depreciação de
equipamentos, alugueis, etc.
A análise dos processos de fabricação e do lay-out industrial também é
necessária para se identificar qual a incidência de custos no valor final do
produto. É sempre bom lembrar que um lay-out, bem planejado, educa e
promove oportunidades de melhorias operacionais.
MARKETING E VENDAS
Marketing é o conjunto de estudo e medidas que proveem estrategicamente o
lançamento e a sustentação de um produto ou serviço no mercado consumidor,
garantindo o bom êxito comercial da iniciativa.
Ações voltadas para o marketing empresarial são indispensáveis para que a
empresa alcance um bom desempenho comercial no mercado.
O empresário precisa determinar seu público alvo, conhecer e entender bem os
seus clientes. Deve então selecionar e utilizar a melhor maneira dentro os
diversos canais de comunicação – telemarketing, mala direta, folhetagem,
rádio, televisão, jornais, revistas, etc – o que for mais adequado a sua estrutura
e objetivo.
4
FINANÇAS
Na área financeira está todo o suporte para que as outras áreas possam
cumprir o seu papel dentro da organização. Um instrumento gerencial de
grande valia para o empresário é o fluxo de caixa – imprescindível para
contabilizar contas a pagar e a receber na linha do tempo. É através da
interpretação desse instrumento que se pode tomar decisões importantes a
curto prazo. No caso de estouro onde e como captar recursos e no caso de
sobra onde e como aplicar o recurso.
Outro instrumento gerencial de grande auxílio para o empresário é o orçamento
empresarial, que tem por objetivo antecipar mediante previsão, qual será o
comportamento econômico financeiro do negócio, considerando-se as
prováveis tendências do mercado.
RECURSOS HUMANOS
Ainda existem empresários que veem seus funcionários como fonte de
despesas e problemas. Enquanto padecem desta visão distorcida seus
concorrentes fazem dos funcionários verdadeiros colaboradores,
transformando-os em fonte de receita.
O elemento humano é o verdadeiro responsável pelo sucesso ou fracasso de4
uma empresa, pois dele depende o bom funcionamento de todos os setores da
empresa.
- O ser humano é responsável por 90% do diferencial competitivo das
empresas.
- O ser humano se sente valorizado por poderem contribuir com suas
percepções e sugestões.
- O melhor processista é quem faz.
Segundo William E. Deming, um dos precursores da Qualidade, três ações
gerenciais são fundamentais:
1- Eliminar as barreiras que rouba do ser humano seu direito ao justo
orgulho pelo trabalho realizado.
5
2- Eliminar o medo para que todos possam
trabalhar eficazmente pela empresa. A filosofia deve ser orientada pela
melhoria; assim todo erro deve ser encarado como oportunidade de
crescimento. Jamais focar a busca de culpados
3- Reconhecer e premiar as contribuições individuais e coletivas.
ESTOQUES
Custo Médio
Este método, também chamado de método da média ponderada ou média
móvel, baseia-se na aplicação dos custos médios em lugar dos custos efetivos.
O método de avaliação do estoque ao custo médio é aceito pelo fisco e usado
amplamente.
F.C.E. - Média Ponderada
CMV = 3.400 – 2.833,33 = 566,67
Primeiro a entrar, primeiro a sair (PEPS)
Com base nesse critério, à medida que ocorrem as vendas, as baixas no
estoque ocorrem a partir das primeiras compras, o que equivaleria ao raciocínio
de que vendemos/compramos primeiro as primeiras unidades
compradas/produzidas. Dentro deste critério o estoque é representado pelos
mais recentes preços pagos, tendo um efeito bem significativo com o custo de
reposição. Porém o efeito de flutuação dos preços sobre os resultados é
significativo, devendo se avaliar o conceito do resultado (lucro).
6
Ficha de Controle de Estoque – PEPS
CMV = 3.400 – 2.900 = 500
Último a entrar, primeiro a sair (UEPS).
É um método muito discutido. O custo do estoque é determinado como se as
unidades mais recentes adicionadas ao estoque fossem as primeiras unidades
vendidas. O custo do estoque tende a refletir o custo dos itens mais recentes.
Ocorre que em períodos de alta de preços, os preços maiores das compras
recentes são apropriados mais rapidamente às produções reduzindo o lucro.
Ficha de Controle de Estoque – UEPS.
CMV = 3.400 – 2.800 = 600
7
Conceito de estoque


 Analise do fornecedor
o Qualidade e código de defesa ao consumidor
o Capacidade de manter o fornecimento
o Prazos de entrega e de pagamento
o Preços CIF (Cost insurance Freight) e FOB (Free On
Board).
CIF – Custo seguro e frete por conta do fornecedor
FOB - Significa que o comprador é responsável pelo transporte, seguro da
carga e outros custos e riscos.
Inventário Periódico
As empresas de menor porte que não possuem um sistema de controle de
seus estoques, para apurar o seu resultado, no final do período, fazem a
contagem e a valorização do seu estoque final, calculando, assim, o CMV –
Custo das Mercadorias Vendidas.
8
Inventário Permanente
As empresas que possuem um sistema de controle de seus estoques podem
saber o custo de cada venda que está sendo realizada. Desta forma, a
apuração do CMV torna-se mais fácil e rápida, não dependendo de contagem
física dos itens do estoque.
CLASSIFICAÇÃO “ABC”
A Curva ABC é utilizada na administração de estoques, na definição de políticas e
outros problemas usuais da empresa.
É possível estabelecer a classificação ABC por diferentes critérios, por exemplo:
- pelas vendas ( quantidade vendida x custo unitário )
- pelos estoques ( quantidade estocada x custo unitário)
- lucro ( quantidade vendida x lucro unitário do item)
MOTIVOS PARA UTILIZAÇÃO
-O controle rígido de muitos itens se torna deficiente e de alto custo.
-Identificação dos itens que justificam atenção e tratamento diferenciado, quanto a sua
administração.
CLASSES
A – 80% do valor total do estoque, representado por 20% dos artigos
B – 15% do valor total do estoque, representado por 30% dos artigos.
C - 5% do valor total do estoque, representado por 50% dos artigos.
Obs – As classes podem ser diferenciadas de acordo com a necessidade das
empresas.
CONCEITO
A – Itens relativamente mais importantes ( atenção especial)
9
B – Itens de situação intermediária entre classes A e C
(Tratamento com média atenção)
C – Itens menos importantes (atenção menor, controle visual)
Exemplos
Um comércio teve a saída dos seguintes materiais totalizando 20 tipos de
produtos.
ITEM DEMANDA V-UNITÁRIO V-TOTAL
A 42 105,00 4.410,00
B 13 252,00 3.276,00
C 52 213,00 11.076,00
D 120 8,00 960,00
E 145 100,00 14.500,00
F 55 57,00 3.135,00
G 36 453,00 16.308,00
H 12 1.638,00 19.656,00
I 43 9.225,00 396.675,00
J 101 137,00 13.837,00
K 80 119,00 9.520,00
L 34 321,00 10.914,00
M 25 75,00 1875,00
N 48 903,00 43.344,00
O 320 182,00 58.240,00
P 187 212,00 39.644,00
Q 564 55,00 31.020,00
R 1018 142,00 144.556,00
S 789 235,00 185.415,00
T 832 468,00 389.376,00
VALOR TOTAL ACUMULADO 1.397.737,00
1- FORMAR A TABELA EM ORDEM DECRESCENTE
2- CURVA ABC
10
Posição
do item
Itens Demanda
decrescente
Demanda
acumulada
% Valor % Item
1
2
3
4
5
6
7
8
9
10
11
12
13
14
15
16
17
18
19
20
11
Curva ABC
CLASSE CRITÉRIO
% ITENS % DEMANDA
A
B
C
12
Uma empresa adquiriu 20 tipos de materiais para repor consumo do período
anterior.
ITEM VALOR DEMANDA ITEM VALOR DEMANDA
A 105,00 K 119,00
B 252,00 L 32.145,00
C 21.300,00 M 75,00
D 80,00 N 903,00
E 2.148,00 O 1.826,00
F 57,00 P 2.120,00
G 453,00 Q 5.550,00
H 16.380,00 R 142,00
I 9.225,00 S 2.353,00
J 137,00 T 4.680,00
1- FORMAR A TABELA EM ORDEM DECRESCENTE
2- CURVA ABC
13
Posição
do item
Itens Demanda
decrescente
Demanda
acumulada
% Valor % Item
1
2
3
4
5
6
7
8
9
10
11
12
13
14
15
16
17
18
19
20
14
Curva ABC
CLASSE CRITÉRIO
% ITENS % DEMANDA
A
B
C
15
CONCLUSÃO
Podemos concluir que é muito mais prático e rentável administrar um pequeno
número de itens, podemos ainda atribuir estoque de segurança para a maior
quantidade de artigos.
Podemos ainda estabelecer prioridades a administração como redução de
investimento em estoque, melhoria da qualidade do serviço, redução do espaço
de armazenamento.
Quadro de recomendação das classes
16
Terminologia Usual
Para compreendermos os efeitos dos custos e sua influência na margem de
lucro é necessário que utilizemos uma mesma linguagem.
O que são custos?
Custos são todos os valores monetários aplicados diretamente no
processo industrial, envolvidos com a fabricação direta do produto.
Ex. – Matéria-prima, embalagem, mão de obra direta, manutenção de
máquinas e equipamentos, ferramentas, insumos diretos, etc...
O que são despesas?
Despesas são todos os valores monetários que não são envolvidos com
o processo de fabricação, porém são necessários para que o produto seja
colocado no mercado e para a cobertura operacional da empresa.
Ex. – Impostos, salários administrativos, comissões, frete, pró-labore, etc...
Gastos são a somatória dos custos e das despesas
Qual a diferença entre gastos fixos e variáveis?
A diferença básica é que os gastos variáveis estão ligados às vendas,
quanto mais se vende mais se gasta, quanto menos se vende menos se gasta;
e os gastos fixos, existem independentemente de se vender.
17
Exercício
Classifique que os gastos abaixo.
Na primeira coluna em custos ( C ) ou despesas ( D )
Na segunda coluna em Fixos ( F ) ou Variáveis ( V )
PIS
MATÉRIA- PRIMA
IMPOSTOS
SALÁRIOS INDUSTRIAIS
EMBALAGEM
MANUTENÇÃO DE MÁQUINAS
MARKETING
CONTA TELEFONICA
INSUMOS DE FABRICA
ENERGIA INDUSTRIAL
ÁGUA
SALÁRIOS ADMINISTRATIVOS
DEPRECIAÇAO DE MÁQUINAS
FRETE
TRANSPORTE PRÓPRIO
18
Modelo com objetivo de apurar resultados para fins gerenciais
19
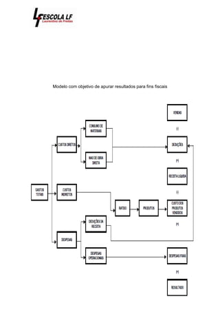
Modelo com objetivo de apurar resultados para fins fiscais
20
EVOLUÇÃO DO PROCESSO DE FORMAÇÃO DE PREÇOS
ONTEM Preço = Custo + Lucro Contabilidade
HOJE Lucro = Preço – Custo Controle
AMANHÃ Custo = Preço – Lucro Gerenciamento
Custo-meta
É necessário separar o processo de formação de custos do processo de formação de
preço.
A LÓGICA DA MELHORIA CONTÍNUA
Eliminar/ Reduzir Proteções
Identificação dos Problemas
Eliminação das Causas
21
COMPOSIÇÃO DO TRABALHO
 Efetivo: Agrega valor ao produto
Ex: - Injetar (ato)
- Montar (ato)
 Adicional: Não acrescenta valor, gera custos (suporta o trabalho efetivo).
Ex: - Preparar máquinas / fábrica
- Movimentar materiais
 Perda: Tudo o que eleva o custo do produto ou serviço
Ex: - Refugos/ Sobras
- Paradas/ Esperas
- Inspeções/ Controles
- Contagens
22
PROBLEMÁTICA DE CUSTEIO
X X
Princípios de custeio Métodos de custeio
a. custeio por absorção total a. custo- padrão
b. custeio por absorção parcial b. centros de custos
c. custeio variável (direto) c. ABC
PRINCIPIOS + MÉTODOS = SISTEMA DE CUSTEIO
CUSTOS
VARIAVEIS
CUSTOS
FIXOS
CUSTOS
INDIRETOS
CUSTOS
DIRETOS
23
CLASSIFICAÇÃO DE CUSTOS
A.Quanto ao grau de média:
Custo Total: valor bens e/ou serviços consumidos para fabricar um conjunto
de unidades do produto.
Custo Unitário: é obtido pela divisão do Custo Total pelo número de
unidades produzidas.
B. Quanto à variabilidade:
Custo Variável: constante por unidade varia direta e proporcionalmente ao
volume de atividades.
Ex: Custo de matéria-prima
Custo Unitário Custo Total
$ $
__________
Q Q
Custo Fixo: permanece constante no curto prazo, indiferente do volume de
atividades. Diminui à medida que a produção aumenta.
Ex: Seguro de fábrica
Custo Unitário Custo Total
$ $
_____________
Q Q
24
MATÉRIA-PRIMA
1º ETAPA
Aproveitamento dos créditos fiscais.
Exemplo :
Compra R$ 10,00 (em SP)
ICMS 18%
O custo será 10 – (18/100)*10= 8,20
Para empresas isentas de IPI
Exemplo:
IPI 5%
No caso da compra a R$ 10,00
(5/100)*10 = 0,5
Custo1 = 8,20+0,5 = R$ 8,70
2º ETAPA
Trazer todos os materiais para a mesma base de tempo. Custo a vista.
Exemplo:
Custo financeiro 4% para pagamento em 30 dias
Desconto financeiro = (taxa / (100+ taxa))*100
Df=(4/(4+100))*100 = 3,85 %
Custo 2 = 8,70 - (3,85/100)*8,70
Custo à Vista = R$ 8,37
Os próximos passos são em função do processo de fabricação
Para um produto de 0,5Kg
Custo produto 1 = custo matéria-prima X peso do produto
Custo produto 1 = 8,37 X 0,5
Custo produto 1 = 4,19
Em uma produção de peças injetadas constatou-se uma perda no processo de
5%.
Custo do produto 2 = 4,19 + ((5/100)*4,19)
Custo produto 2 = 4,40
CUSTO FINAL
Deve se acrescer custos financeiro do tempo gasto para fabricação do lote ou
pedido médio.
Tempo de fabricação = 8 dias
custo financeiro = 4% ao mês
Custo financeiro % = (4/30)*8 = 1,07 %
Custo final = 4,40 + (1,07/100)*4,40
Custo final = R$ 4,69
25
CUSTEIO DA MÁTÉRIA PRIMA
Calcular o custo da matéria prima abaixo, considerando tratar-se de uma empresa
isenta de IPI.
MATÉRIA-PRIMA A1 A2 A3 A4 A5
COMPRA (R$) 10 25 50 18 100
ICMS % 18 18 18 18 12
CUSTO 1
IPI % 5 5 8 10 10
CUSTO 2
Prazo de pagamento (dias) 28 30 0 15 28
Custo financeiro % 3,73 4,00 0 1,98 3,73
Desconto financeiro %
CUSTO A VISTA
26
CUSTO DO MATERIAL NA COMPOSIÇÃO DO PRODUTO
PRODUTO PR1 PR2 PR3 PR4 PR5
Material utilizado A1 A5 A1 A2 A3
PESO
1 0,5 ,8 1 1
Custo prod. 1
PERDA % 4 2,5 6 4,5 5
Custo prod. 2
Prazo de Produção (dias) 2 3 2 1 4
Custo financeiro %
CUSTO FINAL
27
CUSTEIO DO PROCESSO INDUSTRIAL
Vamos estudar agora os procedimentos para se calcular o custo do processo
industrial.
 Mão de obra direta
 Manutenção de equipamentos
 Insumos de fabricação
 Etc...
O mercado trabalha basicamente de duas formas:
1 - Custeio por absorção.
A quantidade a ser produzida e vendida “absorve” em si os custos da
fábrica.
Vamos supor que os custos da fábrica somem R$ 10.000,00 e estamos
colocando no mercado 5.000 unidades/mês, então o custo unitário é dado pela
divisão simples dos custos da fábrica pela quantidade.
Cunit = R$10.000/5.000
Cunit = R$ 2,00
Este custo adicionado ao custo da matéria-prima é o custo industrial.
Este critério é muito utilizado por sua praticidade, porém tem como
inconveniente a perda de informações das fases do processo de fabricação.
2 – Custeio por tempo.
Nesse processo de custeio, os custos são alocados em cada fase do
processo, verificados os tempos de fabricação e por onde passa cada produto
durante sua industrialização.
Esta forma de custeio vem sendo muito procurada pelas micro e
pequenas empresas em virtude da crise e da necessidade de redução de
custos de fabricação.
Vamos discutir a seguir o custo por fase produção. A unidade de tempo
utilizada pode ser o minuto ou a hora.
28
CÁLCULO DO CUSTO DO PROCESSO
CICLO INDUSTRIAL
CUSTOS – Área total 420m FASE A
Área: 50
m2
FASE B
Área: 70
m2
FASE C
Área: 120
m2
FASE D
Área: 100
m2
FASE E
Área: 80
m2
Folha (salário+encargo) 1200,00 2000,00 2400,00 2280,00 1880,00
Energia 180,00 80,00 200,00 110,00 60,00
Aluguel industrial
(R$2100,00)
Manutenção 250,00 180,00 280,00 150,00 120,00
Insumos 360,00 130,00 290,00 0 0
Seguros 120,00 80,00 150,00 60,00 40,00
Depreciação 200,00 144,00 224,00 120,00 96,00
Total
Número de funcionários 2 3 5 4 3
Horas Produção 360,80 541,20 902,00 721,60 541,20
Custo Hora
Dias por ano 365 dias Total 246 dias
Finais de semana 104 dias Dias úteis médio 20,50 dias/mês
Feriados 15 dias Horas 8,80 horas/dia
Horas mensais média 180,4 horas/mês
29
CUSTOS DIRETOS NA INDUSTRIALIZAÇÃO DO PRODUTO
FASE APLICADA FASE A FASE B FASE C FASE D FASE E
Produção hora 20 8,57 5 6 7,5
Tempo de montagem 0,5 0,0 1,0 0,0 0,0
Tamanho do lote 10.000
Custo de montagem
Custo/Fase
Custo Total (A+B+C+D+E)
DEPRECIAÇÃO
A contabilidade depreciativa é aquela que leva em consideração o ativo fixo da
empresa, ou seja, seus bens materiais que não estão a venda em um
determinado período, como: carros, móveis, prédio, máquinas, marca, etc...
A depreciação dos ativos fixos é interpretada pela jurisprudência como uma
parcela somada ao custo de produção. Desgaste dos bens de produção. Esta
parcela não deverá ser distribuída aos acionistas ou donos da empresa.
Constituirá uma reserva de capital que servirá para renovação dos ativos fixos.
Esta depreciação (mensal) produzirá uma reserva para empresa que pode ser
usada como capital de giro.
Existem dois tipos básicos de contabilidade depreciativa que se alicerçam em
quatro pontos fundamentais.
 Custo original do ativo
 Vida útil
 Valor residual da venda
 Decreto de leis
Método linear
O valor anual da depreciação (d) de um ativo é dado por:
d = (Co – R) / n
30
Onde,
Co = Custo inicial do ativo
R = Valor residual do ativo no fim da vida
n = vida útil esperada em anos
Como exemplo suponha uma injetora que custou 100 u.m. e depois de 4 anos
(vida útil) poderá ser vendida por 20 u.m.
O valor de depreciação será de 20 u.m. por ano.
A taxa percentual anual de depreciação é escrita na forma:
T = 100 / n
A jurisprudência brasileira para efeito de contabilidade empresarial (imposto de
renda jurídico) apresenta a seguinte planilha:
Ativo fixo Turno de 8 h Turno de 16 h Turno de 24 h
Móveis e utensílios 10% 15% 20%
Máquinas 10% 15% 20%
Veículos 20% 30% 40%
Construções 4% 6% 8%
A depreciação acumulada em n períodos é dada por:
O valor contábil do ativo após n período é:
Método exponencial
A segunda proposta se apresenta mais difícil, porém mais próximo da realidade
das empresas, pois à medida que as máquinas envelhecem há um decréscimo
na capacidade de produção. Assim, o valor contábil no enessímo período será
escrito em termos da taxa de depreciação na forma:
Cn = Co ( 1 – T )n
A benécia do método em questão é o surgimento natural da Taxa de
depreciação. Basta subsatituir o valor residual R do bem em Cn para obtermos.
T = 1 - √𝑅/𝐶o
𝑛
Dn = n x d
Co = Co- Dn
31
32
33
AMORTIZAÇÃO DO FERRAMENTAL
Amortização é um processo que extingue dividas através de pagamentos
periódicos, é a extinção de uma dívida através da quitação da mesma. Na
amortização, cada prestação é uma parte do valor total, incluindo os juros e o
saldo devedor restante. Amortização é um temo muito utilizado em
contabilidade, administração financeira e matemática. A amortização traduz-se
pela soma do reembolso do capital ou do pagamento dos juros do saldo
devedor.
C - Custo do ferramental
Vf - Vida útil da ferramenta em peças
Cr – Custo do reparo
Vg – Vida da gravura em peças
A amortização é dada por:
A = C / Vf + Cr / Vg
Resumo dos custos Industriais
Custo Matéria-prima+custos do processo+amortização da ferramenta
34
CÁCULO DAS DESPESAS FIXAS
Com os custos industrias solucionados vamos nos dedicar ao cálculo das
despesas fixas. Existem várias formas de cálculo, sendo duas mais utilizadas.
1-Absorção: as despesas fixas são rateadas pela quantidade de peças
vendidas. O valor resultante (R$) é alocado no preço de venda da peça.
2-Qualitativo: é transferido para o preço de venda a qualidade do faturamento
da empresa, dividindo-se a média das despesas fixas pela média de
faturamento, o que permitirá alocar um valor % no preço de venda.
O custo qualitativo possui maior flexibilidade, na medida em que mostra ao
empresário a qualidade da estrutura da empresa através de seus preços,
podendo funcionar como um instrumento gerencial de autodiagnostico
empresarial.
Na prática o custeio por absorção é mais praticado, porém o custeio qualitativo
é mais flexível, por isso vamos trabalha com ele.
O critério qualitativo exige alguns procedimentos padrão:
A- Média semestral móvel das despesas fixas e do faturamento, pelo
menos dos últimos 6 meses anteriores.
B- Utilizar um indexador de mercado, como por exemplo, o dólar (US$)
que vem mantendo certa uniformidade nos últimos anos.
35
CALCULO DAS DESPESAS FIXAS
Desp,/meses fevereiro Março Abril Maiol junho julho Totais
Folha de
pagam.
13260,00 13260,00 15600,00 15600,00 15600,00 15600,00
Pró-labore 3000,00 3000,00 3000,00 3000,00 3000,00 3000,00
Tarifas 326,00 308,00 312,00 360,00 335,00 320,00
Aluguel 1000,00 1200,00 1200,00 1200,00 1200,00 1200,00
Seguros 80,00 80,00 80,00 80,00 80,00 80,00
Despesa gerais 360,00 380,00 400,00 350,00 320,00 300,00
Total
Faturamento 77800,00 82500,00 76000,00 108000,00 95000,00 88000,00
DESPESAS FIXAS
FATURAMENTO
% DESPESAS = _____________ X 100 = _____________ %
DESPESA FIXA MÉDIA MENSAL = R$
36
DESPESAS VARIAVIES
As despesas variáveis são compostas por:
Impostos
ICMS --------------------------------- 18,00%
PIS------------------------------------ 0,65%
IR ------------------------------------- 1,20%
CONT. SOCIAL ------------------- 0,96%
COFINS------------------------------ 3,00%
CPMF--------------------------------- 0,38%
Outras despesas (exemplo)
Comissão --------------------------- 2,90%
Frete --------------------------------- 1,66%
Marketing --------------------------- 1,00%
Total --------------------------------- 29,75%
Os índices percentuais dos impostos são definidos pelo governo.
37
MARGEM DE LUCRO
A margem de lucro é o valor aferido pelo empresário como remuneração da
venda de seus produtos que por muitas vezes além de um fator econômico-
financeiro pode ser uma questão política.
Sabemos que nós dias de hoje o mercado dita o preço de venda, e com uma
ferramenta adequada podemos tomar as decisões mais convenientes ao
período avaliado.
O lucro pode ter como finalidade:
 Remuneração do capital investido
 Reinvestimento no próprio negocio
 Investimentos em outro ramo de atividade
 Distribuição para sócios e funcionários
 Remuneração do risco empresarial
 Formação e aumento de capital de giro
38
CALCULO DO PREÇO DE VENDAS
A construção do preço de vendas terá a seguinte estrutura:
PREÇO DE VENDA (PV) = 100,00 %
CUSTO (material+custo indust) = ? %
DESPESA FIXA (Dfix) = 22,47 %
DESPESA VARIÁVEL (Dvar) = 29,75 %
MARGEM DE LUCRO (Mluc) = 20,00 %
Valendo dos dados de nosso estudo, vamos considerar a Dfix=22,47%, a
Dvar=29,75%, e a Mluc= 20%.
CUSTO =R$ ______________+ R$_____________= R$________________
Para descobrir a participação do custo basta utilizarmos o seguinte recurso:
Participação do Custo = PV-( Dfix+Dvar+Mluc)
Participação do Custo = 100- (22,47+29,75+20) = 27,78 %
Fator = 27,78/100 = 0,2778
Para formação do preço basta dividir o custo pelo fator
PREÇO 100,00 %
CUSTO 27,78 %
DESP FIXA 22,47 %
DESP VAR 29,75 %
MARGEM LUCRO 20,00 %
39
PONTO DE EQUILIBRIO
Faturamento = (Total do custo industrial+despesas fixas) / 100%-(custo
material% + despesa variável%)

02 - Curso de custos prático.docx

  • 1.
    1 INTRODUÇÃO O Empresário atualnecessita de ferramentas para analisar os dados de sua empresa e tomar decisões para reduzir seus custos operacionais. CICLO DE GESTÃO EMPRESARIAL Ao estudar a estrutura de qualquer organização devemos observá-la por dois prismas distintos. Visão externa e interna da empresa. São resultante desta análise os subsídios fundamentais para o processo de tomada de decisões operacionais e estratégicas que poderão levar e manter a empresa em um processo de desenvolvimento sustentado ou levá-la a falência. Visão Externa
  • 2.
    2 CICLO DE GESTÃOEMPRESARIAL No processo de tomada de decisões relativas à formação de preços de qualquer indústria, é preciso que sejam analisadas todas as relações existentes desta decisão com toda a empresa, pois qualquer alteração da política de preços provocará mudanças em todas as outras áreas da empresa. Vamos estudar quais são as áreas por onde fluem as decisões. Visão interna
  • 3.
    3 COMPRAS E ESTOQUES Aestratégia de compras e estoque adotada pelo empresário tem grande influência no custo do produto. Uma política de estoque errada gerará um aumento de custo e consequentemente um lucro danificado. Como prevenção o empresário deve adotar as seguintes medidas:  Cotar entre 5 e 2 fornecedores, no mínimo;  Visitar feiras técnicas  Assinar revistas especializadas  Analisar os estoques mínimo e máximo e o lote de compra PRODUÇÃO E CUSTOS Na produção devemos considerar os custos da mão de obra, dos insumos empregados, gastos com energia, com manutenção, depreciação de equipamentos, alugueis, etc. A análise dos processos de fabricação e do lay-out industrial também é necessária para se identificar qual a incidência de custos no valor final do produto. É sempre bom lembrar que um lay-out, bem planejado, educa e promove oportunidades de melhorias operacionais. MARKETING E VENDAS Marketing é o conjunto de estudo e medidas que proveem estrategicamente o lançamento e a sustentação de um produto ou serviço no mercado consumidor, garantindo o bom êxito comercial da iniciativa. Ações voltadas para o marketing empresarial são indispensáveis para que a empresa alcance um bom desempenho comercial no mercado. O empresário precisa determinar seu público alvo, conhecer e entender bem os seus clientes. Deve então selecionar e utilizar a melhor maneira dentro os diversos canais de comunicação – telemarketing, mala direta, folhetagem, rádio, televisão, jornais, revistas, etc – o que for mais adequado a sua estrutura e objetivo.
  • 4.
    4 FINANÇAS Na área financeiraestá todo o suporte para que as outras áreas possam cumprir o seu papel dentro da organização. Um instrumento gerencial de grande valia para o empresário é o fluxo de caixa – imprescindível para contabilizar contas a pagar e a receber na linha do tempo. É através da interpretação desse instrumento que se pode tomar decisões importantes a curto prazo. No caso de estouro onde e como captar recursos e no caso de sobra onde e como aplicar o recurso. Outro instrumento gerencial de grande auxílio para o empresário é o orçamento empresarial, que tem por objetivo antecipar mediante previsão, qual será o comportamento econômico financeiro do negócio, considerando-se as prováveis tendências do mercado. RECURSOS HUMANOS Ainda existem empresários que veem seus funcionários como fonte de despesas e problemas. Enquanto padecem desta visão distorcida seus concorrentes fazem dos funcionários verdadeiros colaboradores, transformando-os em fonte de receita. O elemento humano é o verdadeiro responsável pelo sucesso ou fracasso de4 uma empresa, pois dele depende o bom funcionamento de todos os setores da empresa. - O ser humano é responsável por 90% do diferencial competitivo das empresas. - O ser humano se sente valorizado por poderem contribuir com suas percepções e sugestões. - O melhor processista é quem faz. Segundo William E. Deming, um dos precursores da Qualidade, três ações gerenciais são fundamentais: 1- Eliminar as barreiras que rouba do ser humano seu direito ao justo orgulho pelo trabalho realizado.
  • 5.
    5 2- Eliminar omedo para que todos possam trabalhar eficazmente pela empresa. A filosofia deve ser orientada pela melhoria; assim todo erro deve ser encarado como oportunidade de crescimento. Jamais focar a busca de culpados 3- Reconhecer e premiar as contribuições individuais e coletivas. ESTOQUES Custo Médio Este método, também chamado de método da média ponderada ou média móvel, baseia-se na aplicação dos custos médios em lugar dos custos efetivos. O método de avaliação do estoque ao custo médio é aceito pelo fisco e usado amplamente. F.C.E. - Média Ponderada CMV = 3.400 – 2.833,33 = 566,67 Primeiro a entrar, primeiro a sair (PEPS) Com base nesse critério, à medida que ocorrem as vendas, as baixas no estoque ocorrem a partir das primeiras compras, o que equivaleria ao raciocínio de que vendemos/compramos primeiro as primeiras unidades compradas/produzidas. Dentro deste critério o estoque é representado pelos mais recentes preços pagos, tendo um efeito bem significativo com o custo de reposição. Porém o efeito de flutuação dos preços sobre os resultados é significativo, devendo se avaliar o conceito do resultado (lucro).
  • 6.
    6 Ficha de Controlede Estoque – PEPS CMV = 3.400 – 2.900 = 500 Último a entrar, primeiro a sair (UEPS). É um método muito discutido. O custo do estoque é determinado como se as unidades mais recentes adicionadas ao estoque fossem as primeiras unidades vendidas. O custo do estoque tende a refletir o custo dos itens mais recentes. Ocorre que em períodos de alta de preços, os preços maiores das compras recentes são apropriados mais rapidamente às produções reduzindo o lucro. Ficha de Controle de Estoque – UEPS. CMV = 3.400 – 2.800 = 600
  • 7.
    7 Conceito de estoque   Analise do fornecedor o Qualidade e código de defesa ao consumidor o Capacidade de manter o fornecimento o Prazos de entrega e de pagamento o Preços CIF (Cost insurance Freight) e FOB (Free On Board). CIF – Custo seguro e frete por conta do fornecedor FOB - Significa que o comprador é responsável pelo transporte, seguro da carga e outros custos e riscos. Inventário Periódico As empresas de menor porte que não possuem um sistema de controle de seus estoques, para apurar o seu resultado, no final do período, fazem a contagem e a valorização do seu estoque final, calculando, assim, o CMV – Custo das Mercadorias Vendidas.
  • 8.
    8 Inventário Permanente As empresasque possuem um sistema de controle de seus estoques podem saber o custo de cada venda que está sendo realizada. Desta forma, a apuração do CMV torna-se mais fácil e rápida, não dependendo de contagem física dos itens do estoque. CLASSIFICAÇÃO “ABC” A Curva ABC é utilizada na administração de estoques, na definição de políticas e outros problemas usuais da empresa. É possível estabelecer a classificação ABC por diferentes critérios, por exemplo: - pelas vendas ( quantidade vendida x custo unitário ) - pelos estoques ( quantidade estocada x custo unitário) - lucro ( quantidade vendida x lucro unitário do item) MOTIVOS PARA UTILIZAÇÃO -O controle rígido de muitos itens se torna deficiente e de alto custo. -Identificação dos itens que justificam atenção e tratamento diferenciado, quanto a sua administração. CLASSES A – 80% do valor total do estoque, representado por 20% dos artigos B – 15% do valor total do estoque, representado por 30% dos artigos. C - 5% do valor total do estoque, representado por 50% dos artigos. Obs – As classes podem ser diferenciadas de acordo com a necessidade das empresas. CONCEITO A – Itens relativamente mais importantes ( atenção especial)
  • 9.
    9 B – Itensde situação intermediária entre classes A e C (Tratamento com média atenção) C – Itens menos importantes (atenção menor, controle visual) Exemplos Um comércio teve a saída dos seguintes materiais totalizando 20 tipos de produtos. ITEM DEMANDA V-UNITÁRIO V-TOTAL A 42 105,00 4.410,00 B 13 252,00 3.276,00 C 52 213,00 11.076,00 D 120 8,00 960,00 E 145 100,00 14.500,00 F 55 57,00 3.135,00 G 36 453,00 16.308,00 H 12 1.638,00 19.656,00 I 43 9.225,00 396.675,00 J 101 137,00 13.837,00 K 80 119,00 9.520,00 L 34 321,00 10.914,00 M 25 75,00 1875,00 N 48 903,00 43.344,00 O 320 182,00 58.240,00 P 187 212,00 39.644,00 Q 564 55,00 31.020,00 R 1018 142,00 144.556,00 S 789 235,00 185.415,00 T 832 468,00 389.376,00 VALOR TOTAL ACUMULADO 1.397.737,00 1- FORMAR A TABELA EM ORDEM DECRESCENTE 2- CURVA ABC
  • 10.
    10 Posição do item Itens Demanda decrescente Demanda acumulada %Valor % Item 1 2 3 4 5 6 7 8 9 10 11 12 13 14 15 16 17 18 19 20
  • 11.
    11 Curva ABC CLASSE CRITÉRIO %ITENS % DEMANDA A B C
  • 12.
    12 Uma empresa adquiriu20 tipos de materiais para repor consumo do período anterior. ITEM VALOR DEMANDA ITEM VALOR DEMANDA A 105,00 K 119,00 B 252,00 L 32.145,00 C 21.300,00 M 75,00 D 80,00 N 903,00 E 2.148,00 O 1.826,00 F 57,00 P 2.120,00 G 453,00 Q 5.550,00 H 16.380,00 R 142,00 I 9.225,00 S 2.353,00 J 137,00 T 4.680,00 1- FORMAR A TABELA EM ORDEM DECRESCENTE 2- CURVA ABC
  • 13.
    13 Posição do item Itens Demanda decrescente Demanda acumulada %Valor % Item 1 2 3 4 5 6 7 8 9 10 11 12 13 14 15 16 17 18 19 20
  • 14.
    14 Curva ABC CLASSE CRITÉRIO %ITENS % DEMANDA A B C
  • 15.
    15 CONCLUSÃO Podemos concluir queé muito mais prático e rentável administrar um pequeno número de itens, podemos ainda atribuir estoque de segurança para a maior quantidade de artigos. Podemos ainda estabelecer prioridades a administração como redução de investimento em estoque, melhoria da qualidade do serviço, redução do espaço de armazenamento. Quadro de recomendação das classes
  • 16.
    16 Terminologia Usual Para compreendermosos efeitos dos custos e sua influência na margem de lucro é necessário que utilizemos uma mesma linguagem. O que são custos? Custos são todos os valores monetários aplicados diretamente no processo industrial, envolvidos com a fabricação direta do produto. Ex. – Matéria-prima, embalagem, mão de obra direta, manutenção de máquinas e equipamentos, ferramentas, insumos diretos, etc... O que são despesas? Despesas são todos os valores monetários que não são envolvidos com o processo de fabricação, porém são necessários para que o produto seja colocado no mercado e para a cobertura operacional da empresa. Ex. – Impostos, salários administrativos, comissões, frete, pró-labore, etc... Gastos são a somatória dos custos e das despesas Qual a diferença entre gastos fixos e variáveis? A diferença básica é que os gastos variáveis estão ligados às vendas, quanto mais se vende mais se gasta, quanto menos se vende menos se gasta; e os gastos fixos, existem independentemente de se vender.
  • 17.
    17 Exercício Classifique que osgastos abaixo. Na primeira coluna em custos ( C ) ou despesas ( D ) Na segunda coluna em Fixos ( F ) ou Variáveis ( V ) PIS MATÉRIA- PRIMA IMPOSTOS SALÁRIOS INDUSTRIAIS EMBALAGEM MANUTENÇÃO DE MÁQUINAS MARKETING CONTA TELEFONICA INSUMOS DE FABRICA ENERGIA INDUSTRIAL ÁGUA SALÁRIOS ADMINISTRATIVOS DEPRECIAÇAO DE MÁQUINAS FRETE TRANSPORTE PRÓPRIO
  • 18.
    18 Modelo com objetivode apurar resultados para fins gerenciais
  • 19.
    19 Modelo com objetivode apurar resultados para fins fiscais
  • 20.
    20 EVOLUÇÃO DO PROCESSODE FORMAÇÃO DE PREÇOS ONTEM Preço = Custo + Lucro Contabilidade HOJE Lucro = Preço – Custo Controle AMANHÃ Custo = Preço – Lucro Gerenciamento Custo-meta É necessário separar o processo de formação de custos do processo de formação de preço. A LÓGICA DA MELHORIA CONTÍNUA Eliminar/ Reduzir Proteções Identificação dos Problemas Eliminação das Causas
  • 21.
    21 COMPOSIÇÃO DO TRABALHO Efetivo: Agrega valor ao produto Ex: - Injetar (ato) - Montar (ato)  Adicional: Não acrescenta valor, gera custos (suporta o trabalho efetivo). Ex: - Preparar máquinas / fábrica - Movimentar materiais  Perda: Tudo o que eleva o custo do produto ou serviço Ex: - Refugos/ Sobras - Paradas/ Esperas - Inspeções/ Controles - Contagens
  • 22.
    22 PROBLEMÁTICA DE CUSTEIO XX Princípios de custeio Métodos de custeio a. custeio por absorção total a. custo- padrão b. custeio por absorção parcial b. centros de custos c. custeio variável (direto) c. ABC PRINCIPIOS + MÉTODOS = SISTEMA DE CUSTEIO CUSTOS VARIAVEIS CUSTOS FIXOS CUSTOS INDIRETOS CUSTOS DIRETOS
  • 23.
    23 CLASSIFICAÇÃO DE CUSTOS A.Quantoao grau de média: Custo Total: valor bens e/ou serviços consumidos para fabricar um conjunto de unidades do produto. Custo Unitário: é obtido pela divisão do Custo Total pelo número de unidades produzidas. B. Quanto à variabilidade: Custo Variável: constante por unidade varia direta e proporcionalmente ao volume de atividades. Ex: Custo de matéria-prima Custo Unitário Custo Total $ $ __________ Q Q Custo Fixo: permanece constante no curto prazo, indiferente do volume de atividades. Diminui à medida que a produção aumenta. Ex: Seguro de fábrica Custo Unitário Custo Total $ $ _____________ Q Q
  • 24.
    24 MATÉRIA-PRIMA 1º ETAPA Aproveitamento doscréditos fiscais. Exemplo : Compra R$ 10,00 (em SP) ICMS 18% O custo será 10 – (18/100)*10= 8,20 Para empresas isentas de IPI Exemplo: IPI 5% No caso da compra a R$ 10,00 (5/100)*10 = 0,5 Custo1 = 8,20+0,5 = R$ 8,70 2º ETAPA Trazer todos os materiais para a mesma base de tempo. Custo a vista. Exemplo: Custo financeiro 4% para pagamento em 30 dias Desconto financeiro = (taxa / (100+ taxa))*100 Df=(4/(4+100))*100 = 3,85 % Custo 2 = 8,70 - (3,85/100)*8,70 Custo à Vista = R$ 8,37 Os próximos passos são em função do processo de fabricação Para um produto de 0,5Kg Custo produto 1 = custo matéria-prima X peso do produto Custo produto 1 = 8,37 X 0,5 Custo produto 1 = 4,19 Em uma produção de peças injetadas constatou-se uma perda no processo de 5%. Custo do produto 2 = 4,19 + ((5/100)*4,19) Custo produto 2 = 4,40 CUSTO FINAL Deve se acrescer custos financeiro do tempo gasto para fabricação do lote ou pedido médio. Tempo de fabricação = 8 dias custo financeiro = 4% ao mês Custo financeiro % = (4/30)*8 = 1,07 % Custo final = 4,40 + (1,07/100)*4,40 Custo final = R$ 4,69
  • 25.
    25 CUSTEIO DA MÁTÉRIAPRIMA Calcular o custo da matéria prima abaixo, considerando tratar-se de uma empresa isenta de IPI. MATÉRIA-PRIMA A1 A2 A3 A4 A5 COMPRA (R$) 10 25 50 18 100 ICMS % 18 18 18 18 12 CUSTO 1 IPI % 5 5 8 10 10 CUSTO 2 Prazo de pagamento (dias) 28 30 0 15 28 Custo financeiro % 3,73 4,00 0 1,98 3,73 Desconto financeiro % CUSTO A VISTA
  • 26.
    26 CUSTO DO MATERIALNA COMPOSIÇÃO DO PRODUTO PRODUTO PR1 PR2 PR3 PR4 PR5 Material utilizado A1 A5 A1 A2 A3 PESO 1 0,5 ,8 1 1 Custo prod. 1 PERDA % 4 2,5 6 4,5 5 Custo prod. 2 Prazo de Produção (dias) 2 3 2 1 4 Custo financeiro % CUSTO FINAL
  • 27.
    27 CUSTEIO DO PROCESSOINDUSTRIAL Vamos estudar agora os procedimentos para se calcular o custo do processo industrial.  Mão de obra direta  Manutenção de equipamentos  Insumos de fabricação  Etc... O mercado trabalha basicamente de duas formas: 1 - Custeio por absorção. A quantidade a ser produzida e vendida “absorve” em si os custos da fábrica. Vamos supor que os custos da fábrica somem R$ 10.000,00 e estamos colocando no mercado 5.000 unidades/mês, então o custo unitário é dado pela divisão simples dos custos da fábrica pela quantidade. Cunit = R$10.000/5.000 Cunit = R$ 2,00 Este custo adicionado ao custo da matéria-prima é o custo industrial. Este critério é muito utilizado por sua praticidade, porém tem como inconveniente a perda de informações das fases do processo de fabricação. 2 – Custeio por tempo. Nesse processo de custeio, os custos são alocados em cada fase do processo, verificados os tempos de fabricação e por onde passa cada produto durante sua industrialização. Esta forma de custeio vem sendo muito procurada pelas micro e pequenas empresas em virtude da crise e da necessidade de redução de custos de fabricação. Vamos discutir a seguir o custo por fase produção. A unidade de tempo utilizada pode ser o minuto ou a hora.
  • 28.
    28 CÁLCULO DO CUSTODO PROCESSO CICLO INDUSTRIAL CUSTOS – Área total 420m FASE A Área: 50 m2 FASE B Área: 70 m2 FASE C Área: 120 m2 FASE D Área: 100 m2 FASE E Área: 80 m2 Folha (salário+encargo) 1200,00 2000,00 2400,00 2280,00 1880,00 Energia 180,00 80,00 200,00 110,00 60,00 Aluguel industrial (R$2100,00) Manutenção 250,00 180,00 280,00 150,00 120,00 Insumos 360,00 130,00 290,00 0 0 Seguros 120,00 80,00 150,00 60,00 40,00 Depreciação 200,00 144,00 224,00 120,00 96,00 Total Número de funcionários 2 3 5 4 3 Horas Produção 360,80 541,20 902,00 721,60 541,20 Custo Hora Dias por ano 365 dias Total 246 dias Finais de semana 104 dias Dias úteis médio 20,50 dias/mês Feriados 15 dias Horas 8,80 horas/dia Horas mensais média 180,4 horas/mês
  • 29.
    29 CUSTOS DIRETOS NAINDUSTRIALIZAÇÃO DO PRODUTO FASE APLICADA FASE A FASE B FASE C FASE D FASE E Produção hora 20 8,57 5 6 7,5 Tempo de montagem 0,5 0,0 1,0 0,0 0,0 Tamanho do lote 10.000 Custo de montagem Custo/Fase Custo Total (A+B+C+D+E) DEPRECIAÇÃO A contabilidade depreciativa é aquela que leva em consideração o ativo fixo da empresa, ou seja, seus bens materiais que não estão a venda em um determinado período, como: carros, móveis, prédio, máquinas, marca, etc... A depreciação dos ativos fixos é interpretada pela jurisprudência como uma parcela somada ao custo de produção. Desgaste dos bens de produção. Esta parcela não deverá ser distribuída aos acionistas ou donos da empresa. Constituirá uma reserva de capital que servirá para renovação dos ativos fixos. Esta depreciação (mensal) produzirá uma reserva para empresa que pode ser usada como capital de giro. Existem dois tipos básicos de contabilidade depreciativa que se alicerçam em quatro pontos fundamentais.  Custo original do ativo  Vida útil  Valor residual da venda  Decreto de leis Método linear O valor anual da depreciação (d) de um ativo é dado por: d = (Co – R) / n
  • 30.
    30 Onde, Co = Custoinicial do ativo R = Valor residual do ativo no fim da vida n = vida útil esperada em anos Como exemplo suponha uma injetora que custou 100 u.m. e depois de 4 anos (vida útil) poderá ser vendida por 20 u.m. O valor de depreciação será de 20 u.m. por ano. A taxa percentual anual de depreciação é escrita na forma: T = 100 / n A jurisprudência brasileira para efeito de contabilidade empresarial (imposto de renda jurídico) apresenta a seguinte planilha: Ativo fixo Turno de 8 h Turno de 16 h Turno de 24 h Móveis e utensílios 10% 15% 20% Máquinas 10% 15% 20% Veículos 20% 30% 40% Construções 4% 6% 8% A depreciação acumulada em n períodos é dada por: O valor contábil do ativo após n período é: Método exponencial A segunda proposta se apresenta mais difícil, porém mais próximo da realidade das empresas, pois à medida que as máquinas envelhecem há um decréscimo na capacidade de produção. Assim, o valor contábil no enessímo período será escrito em termos da taxa de depreciação na forma: Cn = Co ( 1 – T )n A benécia do método em questão é o surgimento natural da Taxa de depreciação. Basta subsatituir o valor residual R do bem em Cn para obtermos. T = 1 - √𝑅/𝐶o 𝑛 Dn = n x d Co = Co- Dn
  • 31.
  • 32.
  • 33.
    33 AMORTIZAÇÃO DO FERRAMENTAL Amortizaçãoé um processo que extingue dividas através de pagamentos periódicos, é a extinção de uma dívida através da quitação da mesma. Na amortização, cada prestação é uma parte do valor total, incluindo os juros e o saldo devedor restante. Amortização é um temo muito utilizado em contabilidade, administração financeira e matemática. A amortização traduz-se pela soma do reembolso do capital ou do pagamento dos juros do saldo devedor. C - Custo do ferramental Vf - Vida útil da ferramenta em peças Cr – Custo do reparo Vg – Vida da gravura em peças A amortização é dada por: A = C / Vf + Cr / Vg Resumo dos custos Industriais Custo Matéria-prima+custos do processo+amortização da ferramenta
  • 34.
    34 CÁCULO DAS DESPESASFIXAS Com os custos industrias solucionados vamos nos dedicar ao cálculo das despesas fixas. Existem várias formas de cálculo, sendo duas mais utilizadas. 1-Absorção: as despesas fixas são rateadas pela quantidade de peças vendidas. O valor resultante (R$) é alocado no preço de venda da peça. 2-Qualitativo: é transferido para o preço de venda a qualidade do faturamento da empresa, dividindo-se a média das despesas fixas pela média de faturamento, o que permitirá alocar um valor % no preço de venda. O custo qualitativo possui maior flexibilidade, na medida em que mostra ao empresário a qualidade da estrutura da empresa através de seus preços, podendo funcionar como um instrumento gerencial de autodiagnostico empresarial. Na prática o custeio por absorção é mais praticado, porém o custeio qualitativo é mais flexível, por isso vamos trabalha com ele. O critério qualitativo exige alguns procedimentos padrão: A- Média semestral móvel das despesas fixas e do faturamento, pelo menos dos últimos 6 meses anteriores. B- Utilizar um indexador de mercado, como por exemplo, o dólar (US$) que vem mantendo certa uniformidade nos últimos anos.
  • 35.
    35 CALCULO DAS DESPESASFIXAS Desp,/meses fevereiro Março Abril Maiol junho julho Totais Folha de pagam. 13260,00 13260,00 15600,00 15600,00 15600,00 15600,00 Pró-labore 3000,00 3000,00 3000,00 3000,00 3000,00 3000,00 Tarifas 326,00 308,00 312,00 360,00 335,00 320,00 Aluguel 1000,00 1200,00 1200,00 1200,00 1200,00 1200,00 Seguros 80,00 80,00 80,00 80,00 80,00 80,00 Despesa gerais 360,00 380,00 400,00 350,00 320,00 300,00 Total Faturamento 77800,00 82500,00 76000,00 108000,00 95000,00 88000,00 DESPESAS FIXAS FATURAMENTO % DESPESAS = _____________ X 100 = _____________ % DESPESA FIXA MÉDIA MENSAL = R$
  • 36.
    36 DESPESAS VARIAVIES As despesasvariáveis são compostas por: Impostos ICMS --------------------------------- 18,00% PIS------------------------------------ 0,65% IR ------------------------------------- 1,20% CONT. SOCIAL ------------------- 0,96% COFINS------------------------------ 3,00% CPMF--------------------------------- 0,38% Outras despesas (exemplo) Comissão --------------------------- 2,90% Frete --------------------------------- 1,66% Marketing --------------------------- 1,00% Total --------------------------------- 29,75% Os índices percentuais dos impostos são definidos pelo governo.
  • 37.
    37 MARGEM DE LUCRO Amargem de lucro é o valor aferido pelo empresário como remuneração da venda de seus produtos que por muitas vezes além de um fator econômico- financeiro pode ser uma questão política. Sabemos que nós dias de hoje o mercado dita o preço de venda, e com uma ferramenta adequada podemos tomar as decisões mais convenientes ao período avaliado. O lucro pode ter como finalidade:  Remuneração do capital investido  Reinvestimento no próprio negocio  Investimentos em outro ramo de atividade  Distribuição para sócios e funcionários  Remuneração do risco empresarial  Formação e aumento de capital de giro
  • 38.
    38 CALCULO DO PREÇODE VENDAS A construção do preço de vendas terá a seguinte estrutura: PREÇO DE VENDA (PV) = 100,00 % CUSTO (material+custo indust) = ? % DESPESA FIXA (Dfix) = 22,47 % DESPESA VARIÁVEL (Dvar) = 29,75 % MARGEM DE LUCRO (Mluc) = 20,00 % Valendo dos dados de nosso estudo, vamos considerar a Dfix=22,47%, a Dvar=29,75%, e a Mluc= 20%. CUSTO =R$ ______________+ R$_____________= R$________________ Para descobrir a participação do custo basta utilizarmos o seguinte recurso: Participação do Custo = PV-( Dfix+Dvar+Mluc) Participação do Custo = 100- (22,47+29,75+20) = 27,78 % Fator = 27,78/100 = 0,2778 Para formação do preço basta dividir o custo pelo fator PREÇO 100,00 % CUSTO 27,78 % DESP FIXA 22,47 % DESP VAR 29,75 % MARGEM LUCRO 20,00 %
  • 39.
    39 PONTO DE EQUILIBRIO Faturamento= (Total do custo industrial+despesas fixas) / 100%-(custo material% + despesa variável%)