HOSPITAL CENTRAL Drº A. A. Neto
Serviço De Dermatologia e Venereologia
Programa De Internato Médico Complementar
Tema: Sífilis
Autores: Joelma Pascoal e Ernesto Trindade – Internos 2º ano de Medicina Interna
Orientadora: Dra. Balbina Oliveira MD. Dermatologista
18/10/2024
Sumário
• Introdução
• Definição
• Epidemiologia
• Etiologia
• Classificação
• Manifestações clínicas e história
natural da doença
• Sífilis congénita
• Diagnóstico
• Diagnóstico diferencial
• Conduta
• Bibliografia
Introdução
• A palavra "Sífilis" é derivada do antropônimo Syphilus (1530), na obra “Syphilis Sive
Morbus Gallicus” , de Girolamo Fracastoro.
• “Lues" = “praga“ latim; ou "Avariose" = "Mal-de-coito“francês.
• Teorias sobre sua origem: Trazida por Colombo para Europa ou Trazida da Europa
após varias mutações para América
• No século XIX com as descobertas de Pasteur e Fleming, melhora a concepção e
abordagem da doença;
• Sir William Osler comentou: “O médico que conhece a sífilis conhece a medicina”.
Introdução
• O agente etiológico foi descoberto em 1905 por Fritz Richard
Schaudinn e Paul Hoffmann na Alemanha. T. Pallidum;
• Em 1906, Wassermann, Neisserr e Brueck desenvolveram o primeiro
exame sorológico;
Definição
A sífilis, uma infecção sistêmica crônica causada por Treponema
pallidum subespécie pallidum, em geral é sexualmente transmissível e se
caracteriza por episódios de doença ativa, interrompidos por períodos de latência.
(Harrison 20.ed)
Epidemiologia
Etiologia
• Modo de transmissão: sexual, vertical,
transfusão de sangue e contacto;
• Período de incubação: 10 a 90 dias (21 dias)
• Factores de risco: comportamento sexual de
risco; inicio precoce da actividade sexual;
gestação; Imunodepressão;
• Família – Spirochaetaceae;
• Género treponema
• Subespécie pallidum;
• É um organismo helicoidal constituído por
cerca de 8 a 10 espirais iguais.
• Medindo cerca de 6 a 15 micras de
comprimento.
• Membrana externa rica em fosfolipidos
• Hospedeiro: homem
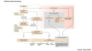
História natural da doença
Fonte: Cecil 2024
Siflis primária
Fonte: arquivo do serviço de Dermatologia do HCL
Sífilis secundária
• Manifestações sistémicas:
• Febre, mal-estar, anorexia, náuseas e fadiga
• Cefaleia
• Perda auditiva (devido à otite), problemas de equilíbrio (devido à
labirintite);
• Distúrbios visuais (por causa de retinite ou uveíte)
• Dor nos ossos (decorrente de periostite);
Sífilis secundária
• Manifestações Cutâneas:
Fonte: arquivo do serviço de Dermatologia do HCL
Sífilis secundária
• Manifestações Mucosas:
Fonte: arquivo do serviço de Dermatologia do HCL
Sífilis terciária – Goma sifilítica
• Goma sifilítica
Fonte: arquivo do serviço de Dermatologia do HCL
Sífilis terciária -
Neurosífilis
Fonte: Revista Clinical Infectious
Disease 2024
Sífilis terciária – Sifilis Cardiovascular
• Dilatação
aneurismática da
aorta ascendente
• Insuficiencia da
valva aórtica
• Estenoses das
artérias coronárias
Fonte: Caso reporte Revista Portuguesa de Cardiologia
Sífilis congética
Diagnóstico
• História clínica e o exame objetivo
• Exames complementares
• Os doentes também devem ser testados para outras ISTs.
Diagnóstico
• Testes não treponémicos:
• Para o rastreio - ↑sensibilidade
↓específicidade.
• Teste rápido da reagina plasmática (RPR)
• VDRL
• EDTA
• USR
• TRUST
• Resultados falso-positivos podem
ocorrer com:
• Gravidez
• Infeções víricas
• Febre reumática
• Lúpus eritematoso sistémico
• Fármacos
Diagnóstico
• Testes treponémicos
• Detetam anticorpos contra antigénios do Treponema
• Positivos por toda a vida.
• Teste de absorção de anticorpos treponémicos fluorescentes;
• Ensaio de microhemaglutinação para o T. pallidum (MHA-TP);
• Teste de aglutinação de partículas do T. pallidum (TPPA);
• Imunoensaio enzimático do T. pallidum (TP-EIA);
• Imunoensaio de quimioluminescência (CIA).
Fonte: google fotos
Diagnóstico
Diagnóstico
• Métodos diretos
• Testes definitivos com utilização de amostras (como, por exemplo, de
lesões da mucosa).
• Microscopia de campo escuro:
• Uma técnica de microscopia onde se ilumina as amostras contra um
fundo escuro.
• Visualizam-se espiroquetas móveis.
• Teste de anticorpo fluorescente direto (DFA)
• PCR para detetar o ADN do T. pallidum
Diagnóstico Diferencial da Sífilis primária
•
Cancroide
H simples
Donovanose Úlcera traumatica Fonte: Seminário L.H
Diagnóstico diferencial da sífilis secundária
Roséola sifílica Sífilis papulosa Condiloma plano
Erupções
medicamentosas
Viroses exantemáticas
Pitiríase rósea de Gibert
e urticária
Psoríase
Hanseníase
Acne
Condiloma
acuminado
Nevo verrucoso
quando de
localização
genital
Fonte: Seminário L.H
Exantema viral
Histoplasmose cutânea
Pitiríase rósea
Fonte: Seminário Queta
Diagnóstico
Sífilis 1ª
• HDA e E.F
• Excluídas outras causas;
• Microscopia de Campo escuro
• Teste rápido + só após 4 a 6
semanas
• Chancro sifilítico > 3 semanas
Sífilis 2ª
• Rash cutâneo ou lesão de mucosa sem diagnóstico,
e:
• Linfadenopatia generalizada
• Lesões nas palmas das mãos ou plantas dos
pés
• Condiloma plano
• Fatores de risco (p. ex., HIV múltiplos parceiros
sexuais)
• Teste rápido + e outros testes treponémicos
Diagnóstico
Sífilis latente
• Teste rápido e treponêmica são positivas, na ausência de
sintomas ou sinais de sífilis ativa e:
• Sintomas inequívocos de sífilis primária ou
secundária
• Parceiro sexual com sífilis primária, secundária ou
latente precoce documentada
• Nenhuma exposição possível, exceto durante os 12
meses anteriores
• Exame físico completo e de imagem para excluir sífilis
secundária e terciária, em especial exames genitais,
cutâneos, neurológicos e cardiovasculares.
Sífilis terciária
• Pacientes com alterações neurológicas inexplicadas
devem realizar STS. Caso esta seja reagente, devem-
se realizar:
• Punção lombar para exame do líquido
cefalorraquidiano (incluindo STS reagínica)
• Exame de imagem do cérebro e da aorta
• Triagem de qualquer outro órgão no qual se
suspeita de envolvimento clínico
• Nessa fase da sífilis, a STS reagínica quase sempre é
positiva, exceto em alguns casos de tabes dorsal.
Tratamento
 Sífilis 1ª, 2ª latente precoce
em adultos e jovens:
 Eleição: Penicilina benzatina
2.400.000 UI, IM, dose única
 Alternativas
 Doxiciclina 100mg, 12/12h x
14 dias
 Azitromicina 500mg 2 comp
dose única
 Ceftriaxona 1, 2 g x dia x 10-
14 dias
 Sífilis 1ª, 2ª latente precoce
em grávida
 Eleição: Penicilina benzatina
2.400.000 UI, IM, dose única
Tratamento
 Sífilis tardia em adultos e
jovens:
 Eleição: Penicilina benzatina
2.400.000 UI, IM, 1x/semana
– 3 doses
 Alternativas
 Doxiciclina 100mg, 12/12h x
30 dias;
 Sífilis tardia em grávida
 Eleição: Penicilina benzatina
2.400.000 UI, IM, dose única
Tratamento
 Neurosífilis:
 Eleição: Penicilina
cristalizada 3 a 4 milhões UD
4/4h 14 dias;
 Penicilina benzatina
2.400.000 UI, IM, 1x/semana
– 3 doses
 Alternativas
 Ceftriaxona 2gr 1x/dia e.v 14
dias
 Sífilis congénita
 Penicilina benzílica aquosa
100.000-150.000 U/kg/dia
e.v 10-15 dias.
 Penicilina procaína 50.000
U/kg/dia em dose única I.M
10-15 dias.
Reacções do tratamento com penincilina
• Reação de Jarisch-Herxheimer
• Reação de Hoigne
• Reação paradoxal
Seguimento
• Exames e testes reagínicos aos 3, 6 e 12 meses e anualmente, depois
disso, até que se tornem não reagentes ou até que uma redução 4 vezes
maior durável no título seja alcançada
• Para neurossífilis, punção lombar a cada 6 meses até que a celularidade
esteja normal;
Referências Bibliográficas
• AZULAY, R.D. e AZULAY-ABUFALYA L. Dermatologia – 8ª Edição. Rio de Janeiro. 2022. Editora
Guanabara Koogan LTDA.
• WOLFF K. et all. Dermatologia de Fitzpatrick – Atlas e Texto. 7ª Edição. Porto alegre. 2015. McGraw
Hill Education LTDA
• AZULAY, R.D. e AZULAY-ABUFALYA L. Atlas de Dermatologia – 3ª Edição. Rio de Janeiro. 2020.
Editora Guanabara Koogan LTDA.
• Organização Mundial da Saúde. Prevalência e incidência globais de infecções sexualmente
transmissíveis curáveis ​
​
selecionadas: Visão geral e estimativas. Genebra: 2001.
• Goldman L. et all. Goldman-Cecil Tratado de Medicina Interna. 27ª edição. Barcelona, Espanha,
Elsevier Editora. 2024. Cap. 294 pag. 2014-2019
Referências Bibliográficas
• Kasper D. et all. Harrison Principios de Medicina Interna. 20ª edição. EUA. . McGraw
Hill Education LTDA. 2021. Cap. 206 pag. 1132-11139
• Sheldon R. Morris, MD, MPH, University of California San Diego – Sífilis. Manual MSD
corrigido Jan. 2023 acessado aos 14 de Outubro de 2024
• Angola- Sífilis: World health raking – Live longer live better ; Disponível em: https://
www.worldlifeexpectancy.com/pt/angola-syphilis. Acessado aos 17/10/2024
• Pranatharthi Haran Chandrasekar, syphilis. Medscape. Atualizado: 11 de julho de 2017.
disponivel em https://emedicine.medscape.com/article/229461-overview. Acessado aos
17/10/2024
• Khalil G. Ghanem , MD, Ph.D. , Sanjay Ram , MB, BS , e Peter A. Rice , MD: A epidemia
moderna de sífilis; Artigo de revisão acessado no The new englnago Jurnal of Medicine;
Publicado em 26 de fevereiro de 2020; Disponivel em: https://
www.nejm.org/doi/full/10.1056/NEJMra1901593; Acessado aos 17/10/2024

Sifilis em dermatologia..............pptx

  • 1.
    HOSPITAL CENTRAL DrºA. A. Neto Serviço De Dermatologia e Venereologia Programa De Internato Médico Complementar Tema: Sífilis Autores: Joelma Pascoal e Ernesto Trindade – Internos 2º ano de Medicina Interna Orientadora: Dra. Balbina Oliveira MD. Dermatologista 18/10/2024
  • 2.
    Sumário • Introdução • Definição •Epidemiologia • Etiologia • Classificação • Manifestações clínicas e história natural da doença • Sífilis congénita • Diagnóstico • Diagnóstico diferencial • Conduta • Bibliografia
  • 3.
    Introdução • A palavra"Sífilis" é derivada do antropônimo Syphilus (1530), na obra “Syphilis Sive Morbus Gallicus” , de Girolamo Fracastoro. • “Lues" = “praga“ latim; ou "Avariose" = "Mal-de-coito“francês. • Teorias sobre sua origem: Trazida por Colombo para Europa ou Trazida da Europa após varias mutações para América • No século XIX com as descobertas de Pasteur e Fleming, melhora a concepção e abordagem da doença; • Sir William Osler comentou: “O médico que conhece a sífilis conhece a medicina”.
  • 4.
    Introdução • O agenteetiológico foi descoberto em 1905 por Fritz Richard Schaudinn e Paul Hoffmann na Alemanha. T. Pallidum; • Em 1906, Wassermann, Neisserr e Brueck desenvolveram o primeiro exame sorológico;
  • 5.
    Definição A sífilis, umainfecção sistêmica crônica causada por Treponema pallidum subespécie pallidum, em geral é sexualmente transmissível e se caracteriza por episódios de doença ativa, interrompidos por períodos de latência. (Harrison 20.ed)
  • 6.
  • 7.
    Etiologia • Modo detransmissão: sexual, vertical, transfusão de sangue e contacto; • Período de incubação: 10 a 90 dias (21 dias) • Factores de risco: comportamento sexual de risco; inicio precoce da actividade sexual; gestação; Imunodepressão; • Família – Spirochaetaceae; • Género treponema • Subespécie pallidum; • É um organismo helicoidal constituído por cerca de 8 a 10 espirais iguais. • Medindo cerca de 6 a 15 micras de comprimento. • Membrana externa rica em fosfolipidos • Hospedeiro: homem
  • 8.
    História natural dadoença Fonte: Cecil 2024
  • 9.
    Siflis primária Fonte: arquivodo serviço de Dermatologia do HCL
  • 10.
    Sífilis secundária • Manifestaçõessistémicas: • Febre, mal-estar, anorexia, náuseas e fadiga • Cefaleia • Perda auditiva (devido à otite), problemas de equilíbrio (devido à labirintite); • Distúrbios visuais (por causa de retinite ou uveíte) • Dor nos ossos (decorrente de periostite);
  • 11.
    Sífilis secundária • ManifestaçõesCutâneas: Fonte: arquivo do serviço de Dermatologia do HCL
  • 12.
    Sífilis secundária • ManifestaçõesMucosas: Fonte: arquivo do serviço de Dermatologia do HCL
  • 13.
    Sífilis terciária –Goma sifilítica • Goma sifilítica Fonte: arquivo do serviço de Dermatologia do HCL
  • 14.
    Sífilis terciária - Neurosífilis Fonte:Revista Clinical Infectious Disease 2024
  • 15.
    Sífilis terciária –Sifilis Cardiovascular • Dilatação aneurismática da aorta ascendente • Insuficiencia da valva aórtica • Estenoses das artérias coronárias Fonte: Caso reporte Revista Portuguesa de Cardiologia
  • 16.
  • 17.
    Diagnóstico • História clínicae o exame objetivo • Exames complementares • Os doentes também devem ser testados para outras ISTs.
  • 18.
    Diagnóstico • Testes nãotreponémicos: • Para o rastreio - ↑sensibilidade ↓específicidade. • Teste rápido da reagina plasmática (RPR) • VDRL • EDTA • USR • TRUST • Resultados falso-positivos podem ocorrer com: • Gravidez • Infeções víricas • Febre reumática • Lúpus eritematoso sistémico • Fármacos
  • 19.
    Diagnóstico • Testes treponémicos •Detetam anticorpos contra antigénios do Treponema • Positivos por toda a vida. • Teste de absorção de anticorpos treponémicos fluorescentes; • Ensaio de microhemaglutinação para o T. pallidum (MHA-TP); • Teste de aglutinação de partículas do T. pallidum (TPPA); • Imunoensaio enzimático do T. pallidum (TP-EIA); • Imunoensaio de quimioluminescência (CIA).
  • 20.
  • 21.
    Diagnóstico • Métodos diretos •Testes definitivos com utilização de amostras (como, por exemplo, de lesões da mucosa). • Microscopia de campo escuro: • Uma técnica de microscopia onde se ilumina as amostras contra um fundo escuro. • Visualizam-se espiroquetas móveis. • Teste de anticorpo fluorescente direto (DFA) • PCR para detetar o ADN do T. pallidum
  • 22.
    Diagnóstico Diferencial daSífilis primária • Cancroide H simples Donovanose Úlcera traumatica Fonte: Seminário L.H
  • 23.
    Diagnóstico diferencial dasífilis secundária Roséola sifílica Sífilis papulosa Condiloma plano Erupções medicamentosas Viroses exantemáticas Pitiríase rósea de Gibert e urticária Psoríase Hanseníase Acne Condiloma acuminado Nevo verrucoso quando de localização genital Fonte: Seminário L.H
  • 24.
  • 25.
    Diagnóstico Sífilis 1ª • HDAe E.F • Excluídas outras causas; • Microscopia de Campo escuro • Teste rápido + só após 4 a 6 semanas • Chancro sifilítico > 3 semanas Sífilis 2ª • Rash cutâneo ou lesão de mucosa sem diagnóstico, e: • Linfadenopatia generalizada • Lesões nas palmas das mãos ou plantas dos pés • Condiloma plano • Fatores de risco (p. ex., HIV múltiplos parceiros sexuais) • Teste rápido + e outros testes treponémicos
  • 26.
    Diagnóstico Sífilis latente • Testerápido e treponêmica são positivas, na ausência de sintomas ou sinais de sífilis ativa e: • Sintomas inequívocos de sífilis primária ou secundária • Parceiro sexual com sífilis primária, secundária ou latente precoce documentada • Nenhuma exposição possível, exceto durante os 12 meses anteriores • Exame físico completo e de imagem para excluir sífilis secundária e terciária, em especial exames genitais, cutâneos, neurológicos e cardiovasculares. Sífilis terciária • Pacientes com alterações neurológicas inexplicadas devem realizar STS. Caso esta seja reagente, devem- se realizar: • Punção lombar para exame do líquido cefalorraquidiano (incluindo STS reagínica) • Exame de imagem do cérebro e da aorta • Triagem de qualquer outro órgão no qual se suspeita de envolvimento clínico • Nessa fase da sífilis, a STS reagínica quase sempre é positiva, exceto em alguns casos de tabes dorsal.
  • 27.
    Tratamento  Sífilis 1ª,2ª latente precoce em adultos e jovens:  Eleição: Penicilina benzatina 2.400.000 UI, IM, dose única  Alternativas  Doxiciclina 100mg, 12/12h x 14 dias  Azitromicina 500mg 2 comp dose única  Ceftriaxona 1, 2 g x dia x 10- 14 dias  Sífilis 1ª, 2ª latente precoce em grávida  Eleição: Penicilina benzatina 2.400.000 UI, IM, dose única
  • 28.
    Tratamento  Sífilis tardiaem adultos e jovens:  Eleição: Penicilina benzatina 2.400.000 UI, IM, 1x/semana – 3 doses  Alternativas  Doxiciclina 100mg, 12/12h x 30 dias;  Sífilis tardia em grávida  Eleição: Penicilina benzatina 2.400.000 UI, IM, dose única
  • 29.
    Tratamento  Neurosífilis:  Eleição:Penicilina cristalizada 3 a 4 milhões UD 4/4h 14 dias;  Penicilina benzatina 2.400.000 UI, IM, 1x/semana – 3 doses  Alternativas  Ceftriaxona 2gr 1x/dia e.v 14 dias  Sífilis congénita  Penicilina benzílica aquosa 100.000-150.000 U/kg/dia e.v 10-15 dias.  Penicilina procaína 50.000 U/kg/dia em dose única I.M 10-15 dias.
  • 30.
    Reacções do tratamentocom penincilina • Reação de Jarisch-Herxheimer • Reação de Hoigne • Reação paradoxal
  • 31.
    Seguimento • Exames etestes reagínicos aos 3, 6 e 12 meses e anualmente, depois disso, até que se tornem não reagentes ou até que uma redução 4 vezes maior durável no título seja alcançada • Para neurossífilis, punção lombar a cada 6 meses até que a celularidade esteja normal;
  • 32.
    Referências Bibliográficas • AZULAY,R.D. e AZULAY-ABUFALYA L. Dermatologia – 8ª Edição. Rio de Janeiro. 2022. Editora Guanabara Koogan LTDA. • WOLFF K. et all. Dermatologia de Fitzpatrick – Atlas e Texto. 7ª Edição. Porto alegre. 2015. McGraw Hill Education LTDA • AZULAY, R.D. e AZULAY-ABUFALYA L. Atlas de Dermatologia – 3ª Edição. Rio de Janeiro. 2020. Editora Guanabara Koogan LTDA. • Organização Mundial da Saúde. Prevalência e incidência globais de infecções sexualmente transmissíveis curáveis ​ ​ selecionadas: Visão geral e estimativas. Genebra: 2001. • Goldman L. et all. Goldman-Cecil Tratado de Medicina Interna. 27ª edição. Barcelona, Espanha, Elsevier Editora. 2024. Cap. 294 pag. 2014-2019
  • 33.
    Referências Bibliográficas • KasperD. et all. Harrison Principios de Medicina Interna. 20ª edição. EUA. . McGraw Hill Education LTDA. 2021. Cap. 206 pag. 1132-11139 • Sheldon R. Morris, MD, MPH, University of California San Diego – Sífilis. Manual MSD corrigido Jan. 2023 acessado aos 14 de Outubro de 2024 • Angola- Sífilis: World health raking – Live longer live better ; Disponível em: https:// www.worldlifeexpectancy.com/pt/angola-syphilis. Acessado aos 17/10/2024 • Pranatharthi Haran Chandrasekar, syphilis. Medscape. Atualizado: 11 de julho de 2017. disponivel em https://emedicine.medscape.com/article/229461-overview. Acessado aos 17/10/2024 • Khalil G. Ghanem , MD, Ph.D. , Sanjay Ram , MB, BS , e Peter A. Rice , MD: A epidemia moderna de sífilis; Artigo de revisão acessado no The new englnago Jurnal of Medicine; Publicado em 26 de fevereiro de 2020; Disponivel em: https:// www.nejm.org/doi/full/10.1056/NEJMra1901593; Acessado aos 17/10/2024