Faculdade de Tecnologia Senac 
Análise e Desenvolvimento de Sistemas 
Trabalho de Conclusão de Curso 
Prof. Dr. Paulo Roberto Gomes Luzzardi 
Massa DunDun 
Agendamento de Palestras e Controle de Clientes 
Orientador: Prof. Esp. Gladimir Ceroni Catarino 
Co-Orientador: Prof. Dr. Paulo Roberto Gomes Luzzardi 
Discente: Bruno dos Anjos Silveira
Sumário 
1. Sobre a Massa DunDun 
2. Avanço no Trabalho de Implementação do Sistema 
3. Modelagem ER (atualizada) 
4. Cronograma Parte 1 (atualizado) 
5. Cronograma Parte 2 (atualizado) 
6. Sugestões da Banca 
7. Vídeo do Sistema 
8. Referências Bibliográficas 
9. Perguntas 
2
1. Sobre a Massa DunDun 
A Massa DunDun, um produto do Grupo FCC, com sua matriz situada em Campo Bom/RS desenvolve 
produtos para a área da construção civil. 
Imagem da matriz situada em Campo Bom/RS 
3 
Produtos Massa DunDun
2. Avanço no Trabalho de Implementação do Sistema 
Cadastro: 
 Clientes 
 Produtos 
 Obras 
 Fotos (obras) 
Agendamento: 
 Palestras 
Visitas (clientes) 
Edição: 
• Clientes 
• Produtos 
Gráfico: 
Ramo de clientes (Construtora ou Varejo) 
 Clientes por cidade 
• Produto mais vendido 
Controle de Estoque: 
 Cadastro de quantidade (por produto) 
• Diminuir do estoque (venda) 
Controle Financeiro: 
• Venda 
• Relatório 
• Pedidos 
Legenda: OK | Pendente 
4 
Cadastro de Usuários: 
 Cadastro de senha segura
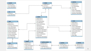
3. Modelagem ER (atualizada) 
5
6
4. Cronograma Parte 1 (atualizado) 
Abr Mai Jun Jul Ago Set Out Nov 
Agendar Palestras e Visitas X X X X 
Cadastrar Clientes (varejo e construtora) X X 
Desenvolver o Sistema Web X X X X X X X X 
Desenvolver o Controle de Estoque X X X 
Desenvolver o Financeiro X X X 
Escrever o artigo X X X X X 
Estudar Smarty X X X X X X X X 
7
5. Cronograma Parte 2 (atualizado) 
Abr Mai Jun Jul Ago Set Out Nov 
Gerar Gráfico de Clientes por Cidade X 
Gerar Relatório de Clientes X 
Gerar Relatório de Produto mais Vendido X 
Implementar Bootstrap (front-end) X X X X X 
Levantar requisitos e necessidades X X 
Modelar banco de dados X X 
8
6. Sugestões da Banca 
 Colocar preço nos produtos 
• Incluir relatórios mais complexos 
• Permitir acesso ao supervisor 
• No cadastro de obras trocar radiobuttom por checkbox 
* Prioridade para o financeiro e controle de estoque (em implementação) 
Legenda: OK | Pendente 
9
7. Vídeo do Sistema 
Vídeo sobre o andamento do Trabalho de Conclusão de Curso 
10
8. Referências Bibliográficas 
• Bootstrap (2014). Disponível em: <http://getbootstrap.com/>. Acesso em: 27/10/2014. 
• Grupo FCC (2014). Disponível em: <http://grupofcc.com.br/>. Acesso em: 27/10/2014. 
• Massa DunDun (2014). Disponível em < http://massadundun.com.br/ >. Acesso em 27/10/2014. 
• Melo, Alexandre Altair de. PHP Profissional: aprenda a desenvolver sistemas profissionais orientados a objetos com 
padrões de projeto / Alexandre Altair de Melo, Maurício G. F. Nascimento. -- São Paulo: Novatec Editora, 2007. 
• Niederauer, Juliano. Desenvolvendo Websites com PHP / Juliano Niederauer. -- 2. ed. -- São Paulo : Novatec Editora, 2011. 
• PHP (2014). Disponível em <http://www.php.net/>. Acesso em 08/09/2014. 
• Smarty (2014). Disponível em: <http://www.smarty.net/>. Acesso em: 08/09/2014. 
11
9. Perguntas 
12

TCC2 - Seminário de andamento

  • 1.
    Faculdade de TecnologiaSenac Análise e Desenvolvimento de Sistemas Trabalho de Conclusão de Curso Prof. Dr. Paulo Roberto Gomes Luzzardi Massa DunDun Agendamento de Palestras e Controle de Clientes Orientador: Prof. Esp. Gladimir Ceroni Catarino Co-Orientador: Prof. Dr. Paulo Roberto Gomes Luzzardi Discente: Bruno dos Anjos Silveira
  • 2.
    Sumário 1. Sobrea Massa DunDun 2. Avanço no Trabalho de Implementação do Sistema 3. Modelagem ER (atualizada) 4. Cronograma Parte 1 (atualizado) 5. Cronograma Parte 2 (atualizado) 6. Sugestões da Banca 7. Vídeo do Sistema 8. Referências Bibliográficas 9. Perguntas 2
  • 3.
    1. Sobre aMassa DunDun A Massa DunDun, um produto do Grupo FCC, com sua matriz situada em Campo Bom/RS desenvolve produtos para a área da construção civil. Imagem da matriz situada em Campo Bom/RS 3 Produtos Massa DunDun
  • 4.
    2. Avanço noTrabalho de Implementação do Sistema Cadastro:  Clientes  Produtos  Obras  Fotos (obras) Agendamento:  Palestras Visitas (clientes) Edição: • Clientes • Produtos Gráfico: Ramo de clientes (Construtora ou Varejo)  Clientes por cidade • Produto mais vendido Controle de Estoque:  Cadastro de quantidade (por produto) • Diminuir do estoque (venda) Controle Financeiro: • Venda • Relatório • Pedidos Legenda: OK | Pendente 4 Cadastro de Usuários:  Cadastro de senha segura
  • 5.
    3. Modelagem ER(atualizada) 5
  • 6.
  • 7.
    4. Cronograma Parte1 (atualizado) Abr Mai Jun Jul Ago Set Out Nov Agendar Palestras e Visitas X X X X Cadastrar Clientes (varejo e construtora) X X Desenvolver o Sistema Web X X X X X X X X Desenvolver o Controle de Estoque X X X Desenvolver o Financeiro X X X Escrever o artigo X X X X X Estudar Smarty X X X X X X X X 7
  • 8.
    5. Cronograma Parte2 (atualizado) Abr Mai Jun Jul Ago Set Out Nov Gerar Gráfico de Clientes por Cidade X Gerar Relatório de Clientes X Gerar Relatório de Produto mais Vendido X Implementar Bootstrap (front-end) X X X X X Levantar requisitos e necessidades X X Modelar banco de dados X X 8
  • 9.
    6. Sugestões daBanca  Colocar preço nos produtos • Incluir relatórios mais complexos • Permitir acesso ao supervisor • No cadastro de obras trocar radiobuttom por checkbox * Prioridade para o financeiro e controle de estoque (em implementação) Legenda: OK | Pendente 9
  • 10.
    7. Vídeo doSistema Vídeo sobre o andamento do Trabalho de Conclusão de Curso 10
  • 11.
    8. Referências Bibliográficas • Bootstrap (2014). Disponível em: <http://getbootstrap.com/>. Acesso em: 27/10/2014. • Grupo FCC (2014). Disponível em: <http://grupofcc.com.br/>. Acesso em: 27/10/2014. • Massa DunDun (2014). Disponível em < http://massadundun.com.br/ >. Acesso em 27/10/2014. • Melo, Alexandre Altair de. PHP Profissional: aprenda a desenvolver sistemas profissionais orientados a objetos com padrões de projeto / Alexandre Altair de Melo, Maurício G. F. Nascimento. -- São Paulo: Novatec Editora, 2007. • Niederauer, Juliano. Desenvolvendo Websites com PHP / Juliano Niederauer. -- 2. ed. -- São Paulo : Novatec Editora, 2011. • PHP (2014). Disponível em <http://www.php.net/>. Acesso em 08/09/2014. • Smarty (2014). Disponível em: <http://www.smarty.net/>. Acesso em: 08/09/2014. 11
  • 12.