1
SECRETARIA DE CIÊNCIA E
TECNOLOGIA – SECTEC
(UM OLHAR SISTÊMICO-HOLÍSTICO E HISTÓRICO)
POR GERALDO MEDEIROS DE AGUIAR. ANALISTA DE TECNOLOGIA E INOVAÇÃO
Março-abril de 2011
2
SUMÁRIO
I. HISTÓRICO DA SECTMA E DO SEU PROCESSO DE MUDANÇA EM
SECTEC. - 3
II. ESTRUTURAÇÃO ORGANIZACIONAL DA SECTEC. - 7
1. O QUE SÃO E COMO DEVEM FUNCIONAR OS CVT NO ÂMBITO DA
SECTEC? - 8
2. O QUE SÃO E COMO DEVEM FUNCIONAR OS APL NO ÂMBITO DA
SECTEC? - 13
III. PAPÉIS DA SECTEC EM CT&I NOS PROJETOS ESTRUTURADORES
OU NOS COMPLEXOS INFRA-ESTRUTURAIS E INDUSTRIAIS DE BASE -
CIIB. - 22
1. COMPLEXOS INFRA-ESTRUTURAIS E INDUSTRIAIS DE BASE-CIIB - 22
2. OBJETIVOS-SINTESE. - 22
3. RESULTADOS PRETENDIDOS. - 23
4. ÂMBITOS GERENCIAIS DE ABRANGÊNCIAS. - 25
5. ORIENTAÇÕES FUNDAMENTAIS. - 26
6. FONTES DE FINANCIAMENTO E PARCERIAS. - 27
7. OUTRAS CONSIDERAÇÕES. - 29
8. TRANSPOSIÇÕES DAS ÁGUAS DO RIO SÃO FRANCISCO. -29
9. FERROVIA TRANSNORDESTINA. - 32
10. CANAL DO SERTÃO. - 35
IV. SUGESTÕES PARA UM PLANO DE AÇÃO PARA A SECTEC (2011-2014).
- 45
1. TÉCNICA E PROCESSO DE TRABALHO. - 45
2. FETICHE DOS RECURSOS NATURAIS E DOS NOVOS MATERIAIS COMO
MERCADORIA. - 45
3. A SECTEC E SEU PAPEL EM CT&I. - 45
4. ESTRATÉGIAS PARA A POLÍTICA NACIONAL DE CIÊNCIA E
TECNOLOGIA CT&I A NÍVEL LOCAL. - 49
5. OPERACIONALIZAÇÃO DA POLÍTICA, ESTRATÉGIAS, PROGRAMAS E
PROJETOS. - 51
6. ACOMPANHAMENTO DE POLÍTICAS DE CT&I NOS PLANOS
ESTRATÉGICOS REGIONAIS (RD). - 62
7. PLANEJAMENTO POLÍTICO-INSTITUCIONAL DE CT&I. -64
8. OBJETIVOS A ALCANÇAR COM O SISTEMA DE CT&I. - 66
O AUTOR. – 67.
3
I. HISTÓRICO DA SECTMA E DO SEU PROCESSO DE MUDANÇA
EM SECTEC
No início do 1º ano do Governo Eduardo Campos a SECTMA tinha a seguinte
configuração ou estruturação organizacional:
SECRETÁRIO
GABINETE
SUPERINTENDÊNCIA
TÉCNICA
SUPERINTENDÊNCIA
DE GESTÃO
SECRETARIA EXECUTIVA DE
MEIO AMBIENTE E RECURSOS
HÍDRICOS
GERÊNCIA DO PROGRAMA DE
CENTROS TECNOLÓGICOS DE
EDUCAÇÃO PROFISSIONAL
GERÊNCIA DO PROGRAMA
AGENDA 21
GERÊNCIA DO PROGRAMA
GESTÃO INTEGRADA DE
RECURSOS HÍDRICOS
GESTOR DE
COMBATE À
DESERTIFICAÇÃO
E CONVIVÊNCIA
COM A SECA
GESTOR DE
PROTEÇÃO E
CONSERVAÇÃ
O AMBIENTAL
GESTOR DE
PROTEÇÃO E
CONSERVAÇÃO
AMBIENTAL DA
BACIA RIO
IPOJUCA
GESTOR DE
CAPACITAÇÃO EM
GESTÃO
TECNOLÓGICA
GESTOR DE
PROTEÇÃO E
AMBIENTAL DA
REGIÃO DO
ARARIPE
GESTOR DE
COMITÊ DE
BACIAS HID. E
CONSELHOS
DE USUÁRIOS
DE ÁGUA
DEFN
UPE
CPRH/AEMARH
FACEPE
GERÊNCIA
EXECUTIVA DO
PARQUE DOIS
IRMÃOS
GERÊNCIA
EXECUTIVA DO
ESPAÇO CIÊNCIA
DETELPE
CRH
CONCITEC
CONSEMA
NSI
SECRETARIA EXECUTIVA DE
TECNOLOGIA, INOVAÇÃO E
ENSINO SUPERIOR
SECRETÁRIO
GABINETE
SUPERINTENDÊNCIA
TÉCNICA
SUPERINTENDÊNCIA
DE GESTÃO
SECRETARIA EXECUTIVA DE
MEIO AMBIENTE E RECURSOS
HÍDRICOS
GERÊNCIA DO PROGRAMA DE
CENTROS TECNOLÓGICOS DE
EDUCAÇÃO PROFISSIONAL
GERÊNCIA DO PROGRAMA
AGENDA 21
GERÊNCIA DO PROGRAMA
GESTÃO INTEGRADA DE
RECURSOS HÍDRICOS
GESTOR DE
COMBATE À
DESERTIFICAÇÃO
E CONVIVÊNCIA
COM A SECA
GESTOR DE
PROTEÇÃO E
CONSERVAÇÃ
O AMBIENTAL
GESTOR DE
PROTEÇÃO E
CONSERVAÇÃO
AMBIENTAL DA
BACIA RIO
IPOJUCA
GESTOR DE
CAPACITAÇÃO EM
GESTÃO
TECNOLÓGICA
GESTOR DE
PROTEÇÃO E
AMBIENTAL DA
REGIÃO DO
ARARIPE
GESTOR DE
COMITÊ DE
BACIAS HID. E
CONSELHOS
DE USUÁRIOS
DE ÁGUA
DEFN
UPE
CPRH/AEMARH
FACEPE
GERÊNCIA
EXECUTIVA DO
PARQUE DOIS
IRMÃOS
GERÊNCIA
EXECUTIVA DO
ESPAÇO CIÊNCIA
DETELPE
CRH
CONCITEC
CONSEMA
NSI
SECRETARIA EXECUTIVA DE
TECNOLOGIA, INOVAÇÃO E
ENSINO SUPERIOR
Como se vê na estruturação organizacional da SECTMA as formas
de sua atuação se davam com ações diretas e ações descentralizadas indiretas e
delegadas. As diretas eram através das secretarias executivas de: Tecnologia e
Inovação e Ensino Superior (SETIES) e de Meio Ambiente (SEMA). Já as
indiretas ou descentralizadas se davam pela FACEPE, UPE, CPRH, e o Distrito
de Fernando de Noronha. As ações delegadas eram executadas pelo ITEP, Porto
Digital e MOVIMAGEM.
Naquela oportunidade a identidade organizacional da SECTMA era
a seguinte:
• Missão. Promover o desenvolvimento socioeconômico e ambiental de
Pernambuco por meio da formulação e implementação de políticas
públicas integradas de inovação tecnológica, ensino superior, educação
profissional, divulgação científica, proteção e conservação ambiental.
• Visão. Consolidar a posição diferenciada de Pernambuco como pólo
regional de produção e difusão de conhecimentos relevantes para o seu
desenvolvimento socioeconômico e ambiental.
• Valores:
Ética e Cidadania
4
Respeito à diversidade e pluralidade
Desenvolvimento sustentável
Compromisso com os resultados.
Seus eixos estratégicos resumiam-se em:
• Educação Profissional/Tecnológica e Ensino Superior
• Inovação e Difusão Tecnológica
• Divulgação Científica
• Fomento à Pesquisa
• Conservação e Recuperação Ambiental.
Suas diretrizes gerais eram as seguintes:
• Gestão moderna e efetiva: foco nos resultados, atendimento a demandas
regionalizadas e aproveitamento de oportunidades de investimento.
• Complementação das ações iniciadas, numa perspectiva estratégica
centrada nos programas: CTEPs, Agenda 21 e GIRH.
• Interiorização da inovação e do conhecimento técnico-científico a serviço
das áreas estratégicas do Estado, com o foco na inclusão social.
• Trabalho articulado visando integrar e fortalecer as ações propostas, tanto
no âmbito interno quanto externo à secretaria.
• Estímulo à cooperação interinstitucional junto a diferentes níveis de
governo e setores da sociedade, na perspectiva de formação e
consolidação de alianças em torno dos programas estratégicos da
secretaria.
• Fortalecimento da ação municipal e do Terceiro Setor, através de suporte
técnico, operacional e financeiro.
• Repasse de atividades para entidades privadas credenciadas junto ao
Sistema Integrado de Prestação de Serviços Públicos Não Exclusivos,
através de contratos de gestão ou termos de parcerias.
Suas estratégias de ação consistiam em:
• Implementar o Sistema de Gestão de Recursos Hídricos no Estado
• Implementar o Sistema de Gestão Ambiental no Estado
• Implementar o Sistema de Gestão da Educação Profissional no Estado
• Implantar um Sistema de Gestão por Resultados
• Implantar Ações da SECTMA no âmbito do PROMATA
• Integrar Educação e Pesquisa ao Projeto de Desenvolvimento
Sustentável do Estado.
5
O Plano de Ação tinha entre outros os seguintes programas:
• Centros Tecnológicos de Educação Profissional – CTEP´s
• Gerenciamento Integrado de Recursos Hídricos
• Agenda 21 Estadual
• Gestão e coordenação das Ações de Ciência, Tecnologia e Meio
Ambiente
• Apoio à Interiorização do Ensino Superior em Pernambuco
• Fortalecimento do Sistema Estadual de Inovação, Modernização e
Competitividade
• Porto Digital
• Divulgação Científica e Apoio ao Ensino de Ciência
• Revitalização do Parque Dois Irmãos
• Desenvolvimento e Difusão de Tecnologia de Comunicação
• Governo Digital / NSI – Núcleo Setorial de Informática da SECTMA
• Apoio Administrativo às Ações da SECTMA.
Seu Secretário era o Técnico do IPEA Aristides Monteiro Neto que
tinha como Secretário da SETIES o Prof. Arnóbio Gonçalves de Andrade e,
como Secretários da SEMA, Ricardo Augusto Pessoa Braga e Aloysio
Gonçalves da Costa Júnior.
Com sua exoneração em 2009 assumiu a SECTMA a ex-prefeita do
Município de Olinda, Luciana Barbosa de Oliveira, e da SETIS o Prof.
Anderson Esteves Leônidas Gomes. Com a saída da Secretária para se
candidatar a Deputada Federal foi confirmado como Secretário da SECTMA o
Prof. Anderson Gomes, hoje, Secretário da SEDUC que convidou para assumir a
SETIS o Médico e Prof. Dr. Aurélio Molina que ficaram nos cargos até Janeiro
de 2011.
Na gestão da Secretária Luciana Santos se processou o deslocamento
das atividades da SETIES de EAD e de Educação Profissional para a SEDUC.
Ficou como atividades principais da SETIES o Programa Inova Pernambuco e
a ampliação e consolidação do PARQTEL.
O Programa Inova Pernambuco, hoje em plena execução, é
configurada por vários projetos imbricados à economia solidária com ênfase a
inclusão social em diferentes municípios do Estado. As origens dos seus
recursos são do MCT em convênio com o Estado e, eventualmente também, com
os municípios e fazem parte de emendas de parlamentares na Câmara de
Deputados Federais.
O PARQTEL, criado no Governo Arraes, ignorado no Governo Jarbas
Vasconcelos, passou a ter prioridade no Governo Eduardo Campos pela
SECTEC. Hoje, com previsão de instalações de mais de 50 empresas cujo
6
faturamento está estimado em mais de 50 milhões de reais/ano gerando mais de
quatro mil vagas de empregos para um investimento inicial da ordem de três
milhões de reais com contra partidas do MCT e FINEP. Sua área é de pouco
mais de 13 há, mais que o duplo quando iniciado, sito nos bairros do Curado e
Várzea e adjacente ao TIP.
Igualmente ao PORTO DIGITAL o PARQTEL funciona, hoje, como
um Condomínio Empresarial em um moderno planejamento
urbanístico/paisagístico naqueles bairros dos municípios de Jaboatão-Recife.
Ambos, os programas, serão integrados em suas respectivas atividades de
inovação e desenvolvimento tecnológico no Estado sob a égide da SECTEC.
Esses dois programas são, hoje, os carros chefes da SECTEC na
medida em que da SECTMA foi separada ou desmembrada a SEMA que é,
agora, uma nova Secretaria de Estado tendo como Secretário Sérgio Luis de
Carvalho Xavier e sigla SEMAS quando à antiga SEMA foi incorporado o S
da Sustentabilidade.
Com esses significativos processos de mudanças na então SECTMA
está sendo consolidada a SECRETARIA DE CIÊNCIA, TECNOLOGIA E
INOVAÇÃO- SECTEC que passou a ter como Secretário Marcelino Granja
Menezes e na Secretaria Executiva Luciano Sérgio Moura da Silva que
assumiram seus respectivos cargos em janeiro de 2011.
A SECTEC está estruturada para coordenar e controlar toda a
política de ciência, tecnologia e inovação (CT&I) no Estado de Pernambuco
evitando inclusive sobre posições que as organizações a ela vinculadas,
delegadas e subordinadas venham em suas atividades proceder sobre passo na
sua missão e competência. Desta forma a SECTEC prima por ser aquela
Secretaria de Estado que administra a política de CT&I no âmbito estadual,
assim como, tem a responsabilidade pela obediência às atividades dos quatro
eixos estratégicos e suas 25 linhas de ações acordadas no PPI de
Desenvolvimento de Ciência, Tecnologia e Inovação para o Estado.
Vale lembrar que a SECTEC herda da SECTMA as vinculações ao
ITEP, FACEP e UPE além do Canal de Televisão (TV Pernambuco).
7
II. ESTRUTURAÇÃO ORGANIZACIONAL DA SECTEC
A SECTEC tem a missão de articular e apoiar o sistema de CT&I, para
o desenvolvimento econômico, visando promover a igualdade de oportunidades
para todos.
Sua visão está acoplada ao sistema ao sistema nacional e estadual de
CT&I com forte e integrada às empresas inovadoras e competitivas e sua
distribuição no território estadual e demandante de mão de obra local
qualificada, com melhor padrão de vida para a população.
Para cumprir tais atributos a SECTEC segue quatro eixos estratégicos
com 25 linhas de ações abaixo citados:
1. Fortalecimento do Sistema estadual de Ciência e Tecnologia e
Inovação (SECTI) com as ações básicas a segui explicitadas:
• Institucionalidade, Marcos Legais e Governança do Sistema
• Financiamento e Infra-estrutura
• Recursos humanos, Educação Superior e Pesquisa
• Apoio à Proteção da Propriedade Intelectual
• Avaliação.
2. Promoção de Pesquisa, Desenvolvimento e Inovação nas Empresas
com prioridades às seguintes ações:
• Compartilhação da Política Industrial Estadual com a Política de
CT&I nas empresas
• Fomento e Incentivos a “Habitats de Inovação” que Promovam a
Integração entre as Empresas e as ICTs
• Disseminação de Cultura de Inovação no Ambiente Produtivo
• Incentivo à criação e à Consolidação de Empresas Intensivas em
Tecnologia.
3. Pesquisa, Desenvolvimento e Inovação em Áreas Estratégicas com
ênfase às seguintes ações:
• Diversificação da Matriz Energética
• Novos Materiais e Nanotecnologia
• Meteorologia e Mudanças Climáticas
• Defesa Social e Segurança Pública
• Petróleo e Gás
• Biotecnologia e Farmacoquímicos
• Outros Insumos para Saúde
• Tecnologia da Informação e Comunicação
• Agronegócios.
8
4. CT&I para Inclusão Social e Desenvolvimento Regional a partir das
seguintes ações:
• Popularização da CT&I e Suporte ao Ensino de Ciências
• Promoção da Inclusão Digital, Científica e Tecnológica
• Promoção de Tecnologias Sociais
• Apoio à Denominação de Origem e Indicação Geográfica
• Apoio aos APL, Cadeias Produtivas Tradicionais e Projetos
Estruturadores do Estado
• Impactos Sócio-Ambientais e Sistemas Urbanos Sustentáveis
• Apoio à Democratização da Comunicação e ao desenvolvimento da
Produção Cultural.
Considerando que a SECTEC tem ações diretas e ações indiretas ou
delegadas ao ITEP, FACEP e UPE que, em seu conjunto, são articulados ao
MCT.
Por isso vale aqui fazer-se algumas considerações sobre o que vem a ser
e como funcionam os CVT, as Cadeias Produtivas/APL nas ações da SECTEC
com suas vinculadas. Os CT e o PRO-APL (com recursos internacionais) tem
suas gestões delegadas pela SECTEC ao ITEP que é uma OS.
1. O QUE SÃO E COMO DEVEM FUNCIONAR NO ÂMBITO DA
SECTEC OS CVT?
É sabido que os Centros Vocacionais Tecnológicos -CVT fazem parte
do Programa 0471 do Ministério da Ciência e Tecnologia - MCT para a inclusão
e desenvolvimento social com sustentabilidade. Eles são espaços de capacitação
e treinamento profissional do seu público alvo caracterizado por comunidades
pobres. É parte do sistema educacional não formal da capacitação cientifico -
tecnológica da sociedade.
Segundo o Programa do MCT, acima citado, os CVT “estão
direcionados para a capacitação tecnológica da população e articulação de
oportunidades concretas de inserção profissional/produtiva do trabalhador de
todas as idades, como uma unidade de formação profissional básica, técnica ou
tecnológica, de experimentação científica, de investigação da realidade que o
cerca e prestação de serviços especializados. Leva em conta a vocação da
região onde se insere, em articulação com diversos atores - representantes do
governo, dos trabalhadores, das empresas e da sociedade civil organizada - no
uso de tecnologia digital como um meio de melhoria dos processos produtivos.”
Seus objetivos gerais, ainda, segundo o MCT são:
• Contribuir para a melhoria do Ensino de Ciência na Região;
9
• Fortalecer a vocação regional, visando à promoção de
desenvolvimento econômico e social sustentável;
• Proporcionar cursos de formação profissional na área científico-
tecnológica, e o devido encaminhamento ao mercado de trabalho;
• Fortalecer a capacitação da população, visando à redução de
desigualdades sociais, culturais e econômicas;
• Contribuir efetivamente para o desenvolvimento regional, com
ênfase em inclusão social e redução de disparidades regionais;
• Fortalecer os Sistemas Locais e Regionais de C,T&I, consolidando-
os como fator estratégico de suporte às economias regionais.
Já os objetivos específicos, segundo a mesma fonte, se caracterizam por:
• Assegurar o compromisso dos atores locais com a sustentabilidade
das estruturas de apoio ao desenvolvimento tecnológico;
• Apoiar ações orientadas para a qualificação e capacitação
tecnológicas em áreas relacionadas às vocações locais e/ou regionais;
• Reforçar a infra-estrutura instalada de PD&I necessária ao
processo de geração, adaptação e difusão do conhecimento científico-
tecnológico;
• Melhoria na formação e desempenho de professores de Ciências
da região;
• Difundir o conhecimento científico-tecnológico com vistas ao
aproveitamento das vocações regionais, objetivando a geração de renda e
o combate à exclusão social;
• Promover o estabelecimento de parcerias com universidades,
fundações e centros de estudos públicos e privados, visando a futura
sustentabilidade dos CVT;
• Contribuir e apoiar iniciativas locais de alfabetização e
qualificação digital da população.
Por todas essas razões opina-se, aqui, que os CVT, segundo os
paradigmas do MCT, têm as seguintes aplicabilidades na categoria de atividade,
ou seja, quando se liga o pensamento à ação nas comunidades onde se fazem
presentes:
• Difusão e popularização do conhecimento científico-tecnológico;
• Promover a difusão e a popularização da Ciência;
• Capacitação técnica de recursos humanos por meio de cursos de
qualificação;
• Contribuir para a geração de emprego e renda;
10
• Aproveitamento das oportunidades locais (arranjos ou processos
produtivos locais) e vocações das regiões já existentes ou
emergentes;
• Contribuir para o aumento da competitividade das micro e pequenas
empresas;
• Incentivar, articular e promover o desenvolvimento do
empreendedorismo por meio da capacitação e/ou atualização
tecnológica e gerencial;
• Inclusão Digital da população;
• Apoio ao Ensino e Capacitação à Distância;
• Adensamento das cadeias produtivas específicas da região;
• Parceria e apoio a Universidades e Centros de Pesquisa - incentivo
à experimentação científica;
• Transferência de tecnologias apropriadas como meio de
contribuição ao desenvolvimento regional e na diminuição das
diferenças regionais;
• Promover a Incubação de Cooperativas, Micro e Pequenas
Empresas;
• Integração às Infovias - Rede de Conhecimento;
• Elevar a base científica da população;
• Apoio ao Ensino Formal de Educação;
• Promover a difusão de tecnologias apropriadas como um meio para
buscar a diminuição das diferenças regionais e permitir o
desenvolvimento harmônico das mesmas;
• Apoiar o desenvolvimento de novos produtos e processos
produtivos que viabilizem o aumento da competitividade e a
melhoria dos bens e serviços prestados pelas empresas da região;
• Assistência técnica à população com serviços ou produtos
relacionados aos processos produtivos locais.
Por ser detentor de um quadro de docentes especializados é de bom grado
que os CVT venham possuir um Banco de Elaboradores de Projetos - BEP
voltados para as diretrizes e estratégias dos planos diretores participativos (Lei
10.257/01) dos municípios das RD.
A SECTEC poderia em parceria com a Secretareia das Cidades e, quiçá,
com a Secretaria de Desenvolvimento Social e de Direitos Humanos –SEDSDH
negociar e supervisionar a implantação, o fomento e o controle do Banco de
Elaboradores de Projetos – BEP sito nos CVT, com uma equipe no mínimo
interdisciplinar, cujo objetivo principal é elaborar os projetos-modelo (para
financiamento pelo PRONAF e, eventualmente, pelo FNE) devidamente
11
imbricado aos projetos básicos cujas linhas de produção foram apontadas no
plano diretor participativo do município.
Eventualmente, o BEP do CVT pode e deve indicar ou mesmo elaborar os
projetos complementares demandados pelos APL que envolvem os municípios
das Regiões de Desenvolvimento do Estado (RD), particularmente, onde situam-
se os mega projetos do Governo Federal (CIIB) em Pernambuco. Para tanto,
serão identificados, selecionados, cadastrados e devidamente organizados os
agricultores e unidades agroindustriais, artezanais e industriais que livremente
demonstrarem interesse por uma ou várias linhas de produção dos projetos
básicos definidos para cada um dos projetos da União que podem e devem ser
consubstanciados em projetos-modelo para serem executado pelos agentes
privados sejam eles agricultores ou não com financiamento do PRONAF. Os
projetos-modelo podem ser coletivos (associativos) ou individuais. Em casos
especiais pode ser mobilizada as linhas de financiamento do FNE e,
eventualmente, do PROFAT, da CAIXA ECONÔMICA e do BNDES.
Cabe inicialmente ao Conselho Gestor ou Conselho de Administração da
Prefeitura Municipal negociar as devidas parcerias público-privadas,
especializar e cadastrar a equipe técnica do BEP junto ao BNB, BB , CAIXA
ECONÔMICA e ao Conselho de Desenvolvimento Sustentável (CDS) do
Estado de Pernambuco e, se necessário, junto aos Conselhos Municipais de
Desenvolvimento (CMDS) de cada município que demande os serviços do BEP
do CVT sejam eles parte ou não dos APL onde atua o BEP. Significa dizer que o
BEP pode e deve elaborar projetos-modelo para os municíos adjacentes a sua
sede municipal.
Vale explicitar que os projetos-modelo elaborados pelo BEP devem extrapolar,
em parte, as terras dos cadastrados desde que o seu APL assim o conceba nas
suas linhas de produção que constituem os projetos básicos.
Dessa forma o APL pode e deve atender agricultores e unidades
produtivas de outros municípios. Dessa forma aceita-se a hipótese do BEP do
CVT atender pleitos do INCRA ou mesmo do MST e FETABE na Região de
Desenvolvimento do Estado.
A criação do BEP fica, estrategicamente, vinculada aos seus
patrocinadores ligados as Confederações Nacionais: da Indústria, do Comércio e
da Agricultua. Admite-se como patrocinadores do BEP, além da SECTEC, as
escolas de nível superior e as organizações de pesquisa e tecnologia,
particularmente os Centros Tecnológicos – CT da SECTEC-ITEP e outros
orgãos devidamente credenciados pela SECTEC com total apoio do sistema
educacional presencial e a distância da SEDUC.
O BEP do CVT deve incorporar a sua missão o procedimento da análise
dos Planos Diretores Municipais Participativos dos municípios (elaborados por
força da Lei 10.257/01 – Estatuto da Cidade) e assessorar as prefeituras a
consubstanciarem suas diretrizes em projetos na medida em que se coadunem
12
com os APL a que serve e atenda a sua clientela devidamente acreditada pelo
órgão gestor.
O BEP deve prestar toda assistência técnica demandada pelo PRONAF
(com a devida vênia do Banco do Brasil e do BNB) e assessorar as prefeituras a
buscar soluções com vistas a educação ambiental e tecnológica divulgando e
aplicando (via projetos-modelo) tecnologias a serem adotadas pela SECTEC no
processo de execução dos ditos projetos e, principalmente, da reconstituição e
manejo das matas ciliares de todos os mananciais de superfície existente na área
de cada projeto-modelo imbricado ao CVT e seus APL. Para tanto, a SECTEC,
como promotora e supervisora pode manter estreita vinculação com o sistema
EMBRAPA, com o ITEP, o IPA para bem cumprir tal propósito.
As ações do BEP podem, entre outras, serem resumidas no seguinte:
• Formular, viabilizar e prestar assistência técnica aos projetos-modelo
financiados pelo sistema creditício do PRONAF elaborado pelo
BEP
• Fixar em todos os projetos-modelo além das linhas de produção
apontadas no PMMIS para seus APLs. Como projetos básicos deve
a equipe técnica do BEP privilegiar ações de reflorestamento das
matas ciliares de todos os recursos hídricos de superfície na área de
cada um dos projetos-modelo que elaborar estabelecendo um novo
manejo onde se insere plantas nativas e exóticas de alto valor
ambiental, econômico e social
• Proteger, em caráter especial, as áreas de entorno das nascentes dos
riachos e suprimir a degradação da área com cobertura vegetal onde
ela se apresenta com sinais de erosão
• Resgatar no projeto-modelo o conhecimento útil tradicional
associado ao cultivo e as técnicas para uso da biodiversidade do
Bioma da Caatinga de forma preservacionista
• Obedecer sempre as diretrizes da Agenda 21 de Pernambuco e,
também, da Agenda 21 local se esta existir no município.
Grosso modo, sugere-se que a equipe técnica e de docentes do BEP seja
treinada de forma holística e tenha a presença de pelo menos um representante
das seguintes categorias profissionais:
• Economista
• Engenheiro Agrônomo
• Zootecnista
• Engenheiro de Pesca
13
• Sociólogo ou Assistente Social
• Veterinário
• Engenheiro Civil
• Biologo
• Arquiteto e
• Técnicos Agrícolas.
Admite-se que o orçamento do BEP nos CVT façam parte inicialmente da
parceria SECTEC-Prefeitura e, posteriormente, deve se autofinanciar e receber
prêmios das mencionadas Confederações como reconhecimento de sua
efetividade profissional devidamente articuladas ao sistema S.
Vale salientar, também, que a Secretatia de Desenvolvimento Social e
de Direitos Humanos – SEDSDH, através do seu Programa Pernambuco no
Batente, esforça-se em dotar sua clientela egressa do Programa Bolsa Família
para atividades socio-produtivas através da dinamização de sete cadeias
produtivas (reconhecidas por ela como APL) em 41 municípios distribuídos
pelas 12 Regiões de Desenvolvimento do Estado. Curiosamente, seus projetos,
em muito se assemelham aos da SECTEC-ITEP, lamentavelmente, não
conectados aos já em implantação. Encontram-se, ainda, desconectados e
desarticulados aos CVT e aos CT da SECTEC-ITEP que, por sua vez, atuam
sem quaisquer complementações com a Fundação de Pesquisa do Instituto de
Pesquisas Agronômicas–IPA, vinculado ao sistema nacional da EMBRAPA.
2. O QUE SÃO E COMO DEVEM FUNCIONAR NO ÂMBITO DA
SECTEC OS APL?
Os Arranjos Produtivos Locais - APL são conceituados, entendidos e
compreendidos quando sistematizam em rede de relacionamentos as cadeias
produtivas de um território as atividades econômicas, sociais e ambientais,
objetivando:
• Especialização e espacialização produtiva em determinadas áreas
de um território;
• Interdependência e complementaridade das ações produtivas dos
bens e dos serviços das cadeias produtivas;
• Mobilização dos atores e dos agentes relevantes do território;
14
• Redução dos custos de produção dos bens e serviços,
particularmente das transações no âmbito da circulação das
mercadorias;
• Busca dos diferentes graus de desenvolvimento institucional-
administrativo em arranjos organizacionais para inovação
tecnológica e sustentabilidade dos empreendimentos;
• Maior emulação e competitividade da produção local e
transformação das vantagens comparativas em vantagens
competitivas na economia local;
• Inserção maior e eficaz nos mercados: local, regional, nacional e
mundial;
• Identificação e a qualificação dos gargalos nas esferas: pública,
privada, e da economia solidária includente;
• Avaliação do risco de financiamento e creditício dos
empreendimentos;
• Mitigação dos impactos ambientais para a sustentabilidade das
ações produtivas dos bens e serviços ofertados;
• Logística.
Dessa maneira, usa-se o conceito de Cadeias Produtivas de forma
imbricada às atividades que:
• Geram negócios e ocupação de mão de obra local e
regionalmente;
• Aumentam ou melhoram o uso dos recursos naturais e humanos;
• Incrementam o capital fixo e o uso do capital social básico em geral
ocioso;
15
• Dão escala a produção agrícola para a viabilização de
agroindústrias;
• Aumentam, racionalizam e aperfeiçoam obras de infra-estrutura
econômica e social.
Em seus afazeres cotidianos a equipe técnica da SECTEC deve
desenvolver e implantar uma série de projetos do Programa Inova
Pernambuco. Muito deles para atender emendas parlamentares, que de fato
fazem parte de diferentes cadeias produtivas, ainda, muito distantes de serem
sistematizadas e articuladas em APL na concepção da AD-DIPER da SDEC sob
patrocínio do Ministério do Desenvolvimento Industrial e Comércio Exterior –
MDIC (GTP APL). Na prática esses projetos, já com recursos em carteira,
podem e devem articular-se aos CVT e aos APL.
As cadeias produtivas quando sistematizadas em APL incrementam, nos
espaços urbanos e rurais, atividades artesanais, manufatureiras e de serviços em
pequenos negócios horizontalmente articulados e integrados na economia
solidária de forma autogestionária ou não com vistas às escalas produtivas de
bens e serviços.
Para atender esses objetivos das cadeias produtivas aconselha-se a
desenvolver os arranjos produtivos locais a partir de:
• Projetos básicos
• Projetos modelo
• Projetos complementares, além dos estudos fundamentais ou
conhecimento da área para tal fim.
Na medida em que os CVT a partir do Banco de Elaboradores de Projetos
definem, em nível de RD, os projetos básicos e projetos-modelo insertos nas
cadeias produtivas os APL devem encarregar-se dos projetos complementares
em toda sua plenitude.
Para elaborarem-se os arranjos produtivos locais em determinado
espaço, é necessário se fazer a título de diagnóstico:
a) O censo dos recursos humanos na área delimitada abrangendo os
fundos de terras com vistas ao ajuste da demografia à cultura e à situação sócio-
econômica e ambiental
16
b) Os estudos do meio físico compreendendo:
• Clima e hidro-climatologia;
• Água do ponto de vista da hidrogeologia e hidrografia com
indicações precisas sobre potencialidade de uso armazenagem e
disponibilidade para: consumo humano e animal, pisci-
carcinicultura e irrigação;
• Solos com referenciais, às aluviões, aos cultivos e às vegetações
neles existentes, às vocações além da pedologia à luz de
levantamento por satélites e ou aerofotogramétrico em escala
convincente às atividades programadas nos projetos básicos e
projetos-modelo;
• Relevos seguindo a mesma estratificação usada para os solos
(pedologia) como também de topografia e cartografia.
c) Os meios econômicos sociais e ambientais, a partir de considerações
quanto a:
• Estrutura fundiária;
• Atividades produtivas e de florestas, seguindo a estratificação de
solos e relevos;
• Vida urbana e rural;
• Sistema viário e de eletrificação;
• Aspectos socioculturais tendo, em vista: a educação, a saúde
pública e privada, as organizações comunitárias, o tamanho médio
das famílias, a situação de lazer e entretenimento;
• Tipos e características das unidades produtivas agrícolas,
agroindustriais e industriais;
• Infra-estrutura utilizada;
• Disfunções do desenvolvimento rural-urbano e seus impactos
ambientais;
• Uso das terras;
• Nível tecnológico;
• Indicadores de desenvolvimento urbano e humano.
d) A participação e opinião das comunidades quanto a:
• Crédito;
• Assistência técnica;
• Incentivos;
• Eletrificação;
• Agroindústrias;
17
• Indústrias;
• Comercialização e mercados;
• Estrutura agrária;
• Capacitação e treinamento;
• Artesanato;
• Pesquisas e experimentação;
• Recursos de água, solo, relevo e vegetação;
• Turismo local;
• Estratégia da Agenda 21 e princípios do Estatuto da Cidade.
A participação em tela é buscada através de técnicas de pesquisas com
entrevistas e questionários, bem como pela aplicação do método de resolução de
problemas e a elaboração de oficinas de trabalho (Workshop).
e) Os meios institucionais–administrativos a partir da análise da
missão e da realidade das organizações e agentes federais, estaduais e
municipais de desenvolvimento sustentável e das ONGs voltadas ou existentes
na área do APL. Ainda, nessa parte, são analisadas:
• Necessidade de se resolver as diferenciações interpessoais,
interssetoriais e intermunicipais de renda
• Diferentes políticas públicas para diferentes realidades
• Distintas possibilidades de desenvolvimento tecnológico e de
sustentabilidade
• Valorização da sociedade civil organizada
• Reconhecimento das experiências locais
• Necessidade do zoneamento
• Questão ambiental vista à luz da Agenda 21 de Pernambuco
• Questão urbana e rural segundo a Lei 10.257, conhecida como
Estatuto da Cidade.
Vale salientar que para essa etapa do APL, empreende-se uma pesquisa
bibliográfica sobre cada item supra dito e se procede a uma acurada revisão dos
assuntos em tela com vistas a atualizá-los e evitar todo e qualquer tipo de
repetição de estudos.
O Banco do Nordeste do Brasil conceitua o desenvolvimento sustentável
local como: “um processo de articulação, coordenação e inserção dos
empreendimentos empresariais associativos e individuais, comunitários,
urbanos, rurais, com nova dinâmica de integração socioeconômica, de
18
reconstrução do tecido social, de geração de oportunidades de trabalho e
renda”. Tudo isso, para atuar por meio da mobilização dos atores com vistas a
estabelecer objetivos e metas que compõem o plano de ação do que eles
chamam de pólo. (Na prática, nada mais é ao que se conceitua como arranjos
produtivos locais - clusters).
Estes se contrapõem a ações que se dão de forma pontual, desordenada e
atomizada, sem perspectivas de atacar as diversas dimensões e conexões do
desenvolvimento tecnológico sustentável local de uma só vez e que são
resultado da ausência de princípios de complementaridade, simultaneidade,
escala mínima de operação e de acessibilidade dos chamados serviços de
desenvolvimento tecnológico das organizações governamentais ou não que se
sobrepõem às suas atuações em determinado espaço ou território.
Por essa razão, os arranjos produtivos locais têm metodologia baseada
em ações participativas entre os atores locais para elaborarem seus planos de
ação, junto aos agentes, com vistas à (ao):
• Conhecimento da realidade
• Construção de uma visão de futuro
• Discussão dos estudos técnicos
• Consolidação e sistematização crítica dos dados e informações
• Realização de eventos de mobilização dos atores
• Negociação dos programas e projetos
• Gerenciamento dos projetos ou do plano de ação.
Para o conhecimento da realidade, procede-se aos estudos essenciais, já
descritos anteriormente, em que se fundamenta a visão de futuro.
A construção da visão de futuro dá-se com a conscientização e a
explicitação do propósito unificador dos arranjos produtivos locais de
conformidade com as discussões técnicas dos estudos fundamentais.
A consolidação e a sistematização crítica dos dados e das informações
são explícitas: nos estudos de mercado demandados pelos projetos
multifuncionais, multissetoriais e integrados sustentáveis. Estes com base nos
projetos básicos, projetos-modelo e projetos complementares de montante e
jusante as unidades produtivas - UP. Para tanto, há que se ter a realização de
eventos de mobilização dos atores com vistas à consolidação, à articulação e à
integração dos projetos para as necessárias negociações.
Para completar, é criada a organização de gerenciamento dos projetos ou
plano de ação desde o Comitê de Liderança passando pelo Comitê Operacional;
com uma Assessoria Consultiva visando orientar a equipe de coordenação para a
rede do sistema ou dos arranjos produtivos locais.
19
Além dos arranjos, em lide, já existentes nos estados do Brasil, pode-se
para Pernambuco contemplar, agora, aqueles segmentos já estudados pelo
Ministério de Relações Exteriores/SEBRAE, ou seja: calçados; confecções;
rapadura; metal-mecânico; mel de abelha (apicultura); polpa de frutas e sucos;
gemas (pedras semipreciosas); ovinocaprinocultura; móveis de madeira e
software. Os estudos, em tela, insertos no projeto Programas Setoriais de
Promoção e Competitividade do Nordeste - PSPC-NE foi coordenado pela
MACROTEMPO, São Paulo, através do Economista Luciano Coutinho (atual
Presidente do BNDES) em parceria com a CEPLAN (Consultoria Econômica e
Planejamento) Recife, coordenados pelos Economistas Tânia Bacelar e
Leonardo Guimarães.
Aos consultores, de cada segmento, coube elaborar: o perfil preliminar do
segmento com um breve e objetivo diagnóstico; a análise qualitativa através de
entrevistas dirigidas; o relatório da análise quantitativa dos questionários
aplicados pela rede SEBRAE e as análises das oportunidades externas com
proposições e cadastros a partir das informações colhidas pelas embaixadas
brasileiras nos principais mercados.
Ao SEBRAE, sob a coordenação de David Hulak, coube a tabulação dos
questionários da pesquisa ao nível de empresas e ao Ministério das Relações
Exteriores, sob a coordenação de Isabel Faveiro, hoje na SDEC, coube a
responsabilidade das informações, colhidas pelas embaixadas, em diferentes
países, a partir de cadastros e de feiras internacionais.
Os estudos e as pesquisas foram realizados obedecendo a três módulos, a
saber:
• Módulo 1. Análise quantitativa dos questionários aplicados pela rede
SEBRAE
• Módulo 2. Análise qualitativa a partir de entrevistas orientadas e visitas
às empresas de cada segmento
• Módulo 3. Análise do ambiente internacional a partir das informações
fornecidas pelas embaixadas brasileiras nos principais mercados.
Os consultores contratados, por segmento, foram os seguintes: calçados,
Jair Amaral Filho; confecções, Maria Cristina Pereira de Melo; rapadura,
Célia Maria Lira Cavalcante e José Policarpo Rodrigo Lima; metal-
mecânico, Girley Brasileiro; mel de abelha, Osmil Torres Galindo Fiho;
polpa e sucos de frutas, José Heraldo Guimarães; gemas (pedras
semipreciosas) Reinhard Richard Wegner; ovinocaprinocultura, Geraldo
Medeiros de Aguiar e Luiz Pereira da Silva; móveis de madeira, Luiz
Pereira da Silva e Geraldo Medeiros de Aguiar e software, Cláudio
Marinho. Esses estudos devem necessariamente ser consultados para a
sistematização das cadeias produtivas em APL,
20
Espera-se, portanto, que os estudos não sejam destinados às prateleiras
das entidades patrocinadoras, mas que sejam devidamente implementados em
arranjos produtivos locais (clusters) com vistas ao desenvolvimento sustentável
com geração de oportunidades de trabalho, de emprego e de renda nas RD de
Pernambuco, particularmente no semi-árido.
O somatório dos projetos básicos, modelo e complementares constitui os
projetos multifuncionais, multissetoriais e integrados sustentáveis. Esses podem
e devem dar sentido de factibilidade e praticidade às intenções dos programas
explícitos nas propostas de aplicação dos recursos constitucionais. Elaborados
pelos órgãos gestores e, se possível, com as linhas de financiamento do
PRONAF e FAT já que o fundo constitucional só financia o processo de
produção e não o de serviços e de capital de giro.
Convém salientar que a abordagem aqui apresentada é diferente daquela
que orienta alguns programas de desenvolvimento regional em execução, ou
seja, parte do dimensionamento maior dos mercados de produtos agrícolas
processados, nos níveis internacional, nacional, regional e local.
Definidos os padrões mercadológicos para os produtos, segundo os tipos
de mercado, prospecta-se, então, a estrutura de preços e de custos que viabilizem
os projetos multifuncionais integrados. Com segurança de sucesso e viabilidade
econômica e social, identificam-se os ofertantes devidamente insertos em
tipologias de unidades produtivas (UP) de acordo com as condições concretas
dos espaços onde se processarão os projetos-modelo sob indicação ou
responsabilidade dos CVT e CT.
Dessa forma, essa proposta se viabiliza ao atender as unidades ofertantes,
após o completo dimensionamento e a estruturação da produção a serem
realizados nos mercados supracitados. É em função desses que serão
estabelecidos os padrões de preço das produções oriundas dos projetos-modelo.
É fácil ver que os projetos básicos têm dimensões regionais e
espacializada; os projetos-modelo, além de atenderem a essas dimensões,
representam os cortes cronogramáticos e de posicionamento geográfico; e os
projetos complementares as dimensões multissetoriais e multifuncionais dos
serviços de desenvolvimento, dos processamentos primários e secundários e das
características mercadológicas e da logística recomendada para o APL.
Admite-se, como otimização dessa abordagem, a presença nos projetos
multifuncionais integrados, de bolsas de futuros, “trading”, “comodities” e,
possivelmente, de multicooperativas nacionais. Também, se deve estudar a
possibilidade de outras empresas de varejo como Bom Preço, Extra-Pão de
Açúcar, bem como de atacado como Sadia-Perdigão, Carrefour, Makro etc.,
serem consultadas para participar dos projetos multifuncionais e empresas
nacionais e estrangeiras.
Não se pode omitir o papel e as ações das organizações públicas privadas
como: IEL, SENAI, SESC, SENAC, SESI e SENAR, para o sucesso e a
21
implementação dos projetos multifuncionais e multissetoriais integrados e
sustentáveis.
O exame de viabilidade econômico-financeira e da logística dos projetos
multifuncionais e multissetoriais sustentáveis dos CVT e dos APL
compreenderão, entre outros, os pontos a seguir:
• Levantamento dos investimentos necessários em ativo fixo
• Levantamento dos investimentos em capital de giro
• Identificação das fontes de captação de recursos de tais investimentos,
inclusive, os externos
• Cronograma de aplicação dos recursos para concretização de
empreendimentos
• Estimativa dos custos fixos e variáveis necessários à produção e à
circulação das mercadorias
• Estimativa de receitas e benefícios econômicos e sociais.
Do ponto de vista privado, será calculada a rentabilidade econômica dos
capitais diretamente produtivos investidos nas unidades de produção. Para tanto,
serão utilizados os indicadores:
• Relação benefício/custo; taxa interna de retorno
• Tempo de retorno do capital investido
• Capacidade de pagamento do beneficiário.
Do ponto de vista das organizações governamentais sejam elas municipais
estaduais ou federais, objetiva-se conhecer:
• O coeficiente de capital (capital/unidade de produto)
• A capacidade de absorção da força de trabalho e seu nível de
produtividade em confronto com o volume de recursos investidos
• O valor agregado pelas unidades de produção e sua distribuição entre
os fatores
• As outras incidências macroeconômicas, como: incremento da
arrecadação tributária, incremento dos coeficientes de exportação, de
emprego, de renda e de especialização da mão-de-obra
• A logística.
Observa-se que o volume de recursos dos Fundos Constitucionais (FNE),
do PRONAF e do FAT deve não somente atender aos requisitos em termos de
desenvolvimento regional, como também aos da modernização da economia,
concebida segundo a visão etnocêntrica do termo. Igualmente, o conceito de
modernização aqui empregado necessariamente implicará desenvolvimento
22
regional como resposta atualizada aos paradigmas dos artigos 159 e 170 da
Constituição de1998 e o foco de inclusão social.
É importante, da mesma forma, que os recursos dos Fundos
Constitucionais, do PRONAF, do FNE e do FAT tenham poder de alavancar
outras fontes, especialmente as de origem externa, de sorte que se gerem
programas de desenvolvimento regional, sub-regional e local integrado e
sustentável aos objetivos da política de recursos humanos e de
desenvolvimento nacional e regional, de forma sustentável com vistas
prioritárias a geração de oportunidades de negócios, de emprego e de renda.
III. PAPÉIS DA SECTEC EM CT&I NOS PROJETOS
ESTRUTURADORES OU NOS COMPLEXOS INFRA-
ESTRUTURAIS E INDUSTRIAIS DE BASE- (CIIB)
Acredita-se que a SECTEC deve criar um grupo transdisciplinar de
estudos com vistas a analisar e avaliar os impactos das indústrias em CT&I
previstas: no complexo industrial-portuário de SUAPE, no CESAR/PORTO-
DIGITAL, na HEMOBRÁS, na Ferrovia Transnordestina, na Refinaria de
Petróleo Abreu e Lima, nas Transposições das Águas do Rio São Francisco, na
duplicação e asfaltamento de rodovias, nos pólos intermodais de transportes, em
todo o Estado. Tudo isso com vistas e ênfase à dinamização das cadeias
produtivas agrícolas e não agrícolas, da geração de emprego e da redistribuição
da renda gerada localmente.
De forma específica deve a SECTEC estudar, fomentar e integrar as
indústrias difusas do Estado com os objetivos de ampliação, descentralização e
diversificação do seu parque industrial com absorção de CT&I. Deve, também,
avaliar e analisar para a agricultura familiar a possibilidade de gerar escalas de
produção e ocupação na produção e processamento de pequenos animais
(coelhos, rães, codornas, capotes, abelhas, crustáceos, mocós, preás, moluscos,
etc.) e de plantas caseiras, ornamentais, flores, plantas medicinais, plantas
aromáticas, etc. ou agricultura de quintais. Deve levar em conta a hidroponia
popular (nas favelas) com objetivo de melhorar a qualidade de vida e a geração
de autonegócio familiares com geração de renda em espaços de vida saudável.
Criar pólos gastronômicos regionais e articulá-los com o turismo sertanejo e
local.
Compete, ainda, a SECTEC avaliar, analisar e estabelecer programas de
CT&I que objetivem desenvolver os artesanatos, as manufaturas e os
extrativismos (vegetal, animal e mineral) com vistas à ocupação da população
do agro e no âmbito da agricultura familiar em todas as RD do Estado. Dar
atenção especial as manifestações folclóricas e ao folclore do Estado não
23
somente do ponto de vista do turismo e da geração de empregos, mas,
principalmente, da cultura imbricada ao turismo social.
No momento o Programa Inova Pernambuco investe forte nesses
segmentos.
1. OS COMPLEXOS INFRA-ESTRUTURAIS E INDUSTRIAIS DE
BASE-CIIB
Os Complexos Infra-estruturais e Industriais de Base (CIIB) constituem-
se em conjuntos de cadeias produtivas que têm origem nas mesmas atividades
dos complexos ou convergem para as mesmas indústrias e mercados. A noção
de complexo está fortemente ligada em sua formação, construção e
transformação à noção de tecnologia capaz de mudar ou transformar espaços
letárgicos em espaços dinâmicos. De fato, os elos das cadeias produtivas se
articulam e se conectam entre si que são determinados pelas relações
tecnológicas. Nesse sentido, os limites de um Complexo podem ser traçados a
partir das especificidades da base tecnológica em comum que são distintas das
de outro CIIB.
Para melhor explicitar o desempenho dos instrumentos de políticas
conhecidas como CT, CVT, Inova Pernambuco e APL tornam-se necessários
que se procedam a uma indicação dos seus fatores de êxito em um processo de
integração de ações junto aos CIIB (projetos estruturadores) que ora se
executam e se planejam para Pernambuco. Para tanto, se discorre, aqui, das
ações que podem ter os CT, CVT e APL junto aos ditos CIIB em termos de
programas-projeto.
O primeiro grande CIIB tem sua origem nas tentativas de se fazer a
Transposição das Águas do Rio São Francisco, pelo MIR (hoje, Ministério de
Integração Nacional - MIN), e estava voltado para todos os estados beneficiados
pela almejada Transposição. O mesmo foi pensado sob a interveniência da
SUDENE, CNI (IEL) como termo aditivo ao ACORDO DE COOPERAÇÃO
firmado entre o Ministério da Integração Regional (MIR) e a Confederação
Nacional da Indústria (CNI), com a interveniência da SUDENE e do
Instituto Euvaldo Lodi (IEL), em 21 de junho de 1994.
Note-se que naquela oportunidade o IEL desenvolvia um amplo programa
de educação pela qualidade na Amazônia com vistas a formar profissionais,
principalmente, para-médicos e outros profissionais de saúde com vistas a
melhorar os níveis de vida dos ribeirinhos naquela imensa Região do Brasil.
Hoje, a execução da Transposição das Águas do Rio São Francisco, pelos
Governos Lula e Dilma, com recursos do PAC para as obras e sob a
responsabilidade da construção pelo Exército Nacional parece ser oportuno o
momento de se mobilizar a SEPLAG, SECTEC e a AD-DIPER-SDEC a
24
envidarem esforços para revisitarem e reativarem aquele Convênio. Tudo isso,
com vista a especificar aquele acordo ao âmbito do Estado de Pernambuco..
2. OBJETIVO-SÍNTESE
Opina-se que a SEPLAG, SECTEC, CHESF e CNI juntamente com
outros parceiros convidados e envolvidos no Projeto de Transposição das Águas
do Rio São Francisco como DNOCS, CODEVASF, IBAMA, INCRA,
SUDENE, CONAB e EMBRAPA, articulem um processo de mobilização e ação
estadual para completar e viabilizar o PROGRAMA DE EDUCAÇÃO PARA O
TRABALHO PELA QUALIDADE para todos os CIIB em Pernambuco.
Esse Programa tem o fim último de buscar meios e formas, nos
municípios beneficiados, de melhoria do padrão de vida dos pernambucanos
promovendo mudanças comportamentais que reduzam desigualdades entre
pessoas, a fome, e a miséria através de processos educativos presenciais e a
distância. Objetiva, ainda, a sustentabilidade do desenvolvimento com as
inclusões: escolar, ambiental e tecnológica nos municípios contemplados. Os
CT, CVT e os APL tem aí excelente aplicabilidade com vistas a inovação
tecnológica e a sustentabilidade desses grandes e esperados CIIB.
As intenções do Complexo, aqui esboçado, resumem-se no seguinte:
a) Formar e fomentar parcerias entre entidades federais, estaduais, municipais e
privadas além do Sistema S e de empresas públicas, autarquias, fundações, ONG
(nacionais e estrangeiras) com vistas a desenvolver nas áreas das Transposições
das Águas do Rio São Francisco no Estado de Pernambuco os projetos de:
• Conquista da cidadania
• Geração de emprego via laboratórios de terreno e de empresas
• Desenvolvimento das cadeias produtivas (APL, CVT e CT)
• Ensino profissional (presencial e a distância via CVT e SEDUC)
• Turismo local.
b) A interação SEPLAG, SECTEC, SDEC, CHESF, e CNI com parceiros
envolvidos no Projeto Transposição das Águas do Rio São Francisco reforçam a
necessidade dessa discussão estendendo-a aos aspectos político-educacionais
para uma sociedade mais justa, uma vez que o objetivo final é a mobilização por
melhor padrão de vida.
c) Nesse sentido, todo um processo de sensibilização e motivação de segmentos
representativos das lideranças sociais deve ser desenvolvido visando convergir
vontades políticas, idéias criativas e ações sincronizadas capazes de melhorar o
25
cotidiano de vida do cidadão que vive nos municípios beneficiados pelos CIIB
Federal no Estado de Pernambuco.
d) Almeja-se com essa ação articuladora com base na formação de parcerias nos
segmentos: educacionais, ambientais, sociais, tecnológicos e econômicos, levem
o Estado a um momento-situação em que os pernambucanos desfrutem de
condições apropriadas para a realização de seus anseios como cidadãos de um
mundo moderno, participando do constante processo evolutivo da humanidade,
desde os mais elementares direitos humanos ao mais elevado grau de assunção
de seu dever político-social-ambiental com seus contemporâneos e futuras
gerações
c) Uma conjuntura que faculte aos indivíduos viver em uma ambiência propícia
ao desenvolvimento individual e coletivo, em que o bem-estar de todos
signifique necessariamente o ideal de cada um
d) Dias em que o potencial humano e demais fatores naturais ou criados pelo
progresso das ciências, tecnologias, artes e políticas, sejam meios de felicidade a
todos garantidos.
3. RESULTADOS PRETENDIDOS
O Complexo, em lide, através de CT, CVT e APL certamente, traz para
Pernambuco os seguintes resultados:
a) Crianças que exerçam uma vivência sadia e divertida em uma
sociedade que lhes faculte educação profissionalizante, alimentação, habitação,
lazer, amor e exemplos capazes de lhes permitir desenvolver valores condizentes
com a magnitude humana, isto é, ver e conviver com o outro
b) Jovens sintonizados com perspectivas promissoras da felicidade e de
seus sonhos, cônscios de seu papel numa sociedade em permanente mudança,
críticos, atuantes, responsáveis, partícipes nas suas comunidades de seu próprio
destino
c) Adultos conscientes e cumpridores de seu papel social e ambiental no
exercício de suas funções políticas, gestão de interesses públicos, da iniciativa
privada e coletiva, na família e, principalmente, na sociedade.
Para esse fim pode-se enumerar as seguintes diretrizes e prioridades:
1. Pertinência das ações propostas com as vocações das regiões de
desenvolvimento do Estado e a vontade política dos segmentos sociais
municipais devidamente fortalecidos pela União e pelo Estado
26
2. Ações que direta e indiretamente, contribuam a curto, médio e longos prazos
com a solução de problemas da qualidade de vida dos pernambucanos tais como:
• Geração de ocupações autônomas e de empregos com redistribuição de
renda gerada localmente
• Formação profissional presencial e a distância
• Saneamento básico para higiene e saúde pública
• Alfabetizações: escolar, ambiental e tecnológica
• Ensino fundamental profissionalizante
• Cultura, lazer e turismo
• Meio ambiente e educação ecológica
• Seguranças alimentar, do abastecimento e nutricional
• Habitação popular construídas em mutirões
• Pesquisas e tecnologias acessíveis as atividades produtivas e de circulação
de mercadorias
• Produção de bens e serviços
• Segurança social e urbanidade.
4. ÂMBITOS GENÉRICOS DE ABRANGÊNCIAS
As abrangências do programa se dão sinòticamente nos âmbitos de:
1. Mudança comportamental coletiva compreendendo programas, projetos
e atividades que visem, através da formação de opinião e novas atitudes, a
credibilidade no país, resgatar valores de respeitabilidade e responsabilidade
sobre as instituições sobre as organizações sociais: buscar auto-afirmação do
cidadão e da nacionalidade
2. Geração de meios para o desenvolvimento tecnológico sustentável
compreendendo: planos, programas, projetos e atividades que visem à solução
objetiva de problemas de infra-estrutura educacional e de saúde desenvolvidos
em função das peculiaridades e demandas sociais e tecnológicas dos municípios
e de suas respectivas regiões de desenvolvimento e, principalmente, das
pequenas comunidades.
3. A agregação de ocupações empreendedoras e geração de empregos e
empreendimentos executados necessariamente de forma articulada e com
participação organizacional, financeira e material dos parceiros, em consonância
com os planejamentos: governamental, municipais e setoriais incluídas as
campanhas permanentes de reduções de desperdícios e de capacidade ociosa
além dos planos de geração de riquezas e de desenvolvimento tecnológico
27
4. Resgate da dívida e promoção social que compreende as ações dos
programas e projetos que visem à escolarização básica da população do ensino
fundamental, erradicação dos analfabetismos: escolar, ambiental e tecnológico
dos contingentes adultos e a profissionalização de forma a dotar os indivíduos de
condições pessoais ao exercício da cidadania.
5. ORIENTAÇÕES FUNDAMENTAIS
Para o êxito do Estatuto da Cidade nos CIIB em discussão é necessário
que se tenha em conta as seguintes diretrizes/orientações a priorizar:
1. O exercício da cidadania através de programas, projetos e atividades,
que gerem bem-estar social pelo usufruto direto, pelos cidadãos envolvidos:
PRIMAZIA DO ENTE HUMANO SOBRE AS ORGANIZAÇÕES E PLANOS
2. Ações voltadas à educação tecnológicas presencial e a distância, à
saúde e às condições de sustentabilidade através do emprego e outras formas de
ocupações e gerações de riquezas individuais e coletivas: PRIMAZIA DAS
NECESSIDADES BÁSICAS DE SOBREVIVÊNCIA SOBRE OS ASPECTOS
COMPLEMENTARES DA INDIVIDUALIDADE
3. As formas associativas de atuação tecnológica, ambiental e social dos
cidadãos na busca de soluções dos problemas comunitários: PRIMAZIA DO
PARSERISMO (ASSOCIATIVISMO) SOBRE O INDIVIDUALISMO NA
VIVÊNCIA SOCIAL E AMBIENTAL
4. No planejamento estratégico situacional os critérios de alocação, aglutinação,
composição de recursos, negociação e meios, projetos e atividades que
propiciem maior multiplicação de resultados e permanência local dos efeitos da
ação interinstitucional: PRIMAZIA DO COMPROMISSO COM OS
RESULTADOS SOBRE A DISPERSÃO DOS MEIOS.
6. FONTES DE FINANCIAMENTOS E PARCERIAS
Para a atuação direta em nível político, estratégico situacional e
operacional dos projetos complementares são identificados e tendo como
parceiros:
NA INSTÂNCIA FEDERAL – Ministério da Integração
Nacional e Secretaria de Desenvolvimento Territorial, Ministério do Meio
Ambiente, Ministério do Desenvolvimento Agrário, Ministério do
Desenvolvimento Social, Ministério de Minas e Energia, Casa Civil da
Presidência da República, Ministério do Turismo e Empresa Brasileira de
Turismo - EMBRATUR, Ministério da Cultura, SUDENE, Ministério do
Planejamento e Orçamento e todas as Instituições/organizações públicas do
sistema S (SEBRAE, SENAI, SESC, SESI, SENAR, SENAC, etc).
28
Em tese as parcerias são:
• PARCEIROS ESPECÍFICOS NA INSTÂNCIA FEDERAL –
Instituto Brasileiro de Recursos Renováveis (IBAMA), Empresa
de Pesquisa Agropecuária (EMBRAPA), Empresa Brasileira de
Turismo (EMBRATUR), Companhia Hidroelétrica do São
Francisco (CHESF), Companhia Nacional de Abastecimento
(CONAB).
• NA INSTÂNCIA ESTADUAL – As Secretarias de
Planejamento e Desenvolvimento Social, de Ciência, Tecnologia
e Meio Ambiente, de Infra-estrutura, de Desenvolvimento,
Turismo e Esportes, de Educação, de Produção Rural e Reforma
Agrária, Assembléia Legislativa, Conselhos temáticos estaduais
e municipais (da área do projeto) tais como: Conselho Estadual
do Meio Ambiente, Conselho Estadual de Recursos Hídricos,
Comitê da Bacia Hidrográfica do Ipojuca, Comitê Estadual da
Reserva da Biosfera e Secretaria Estadual de Cultura e outras
organizações voltadas para a cultura.
• NA INSTÂNCIA ESPECÍFICA ESTADUAL – Prefeituras
municipais, Companhia Energética de Pernambuco (CELPE),
Companhia Pernambucana de Saneamento (COMPESA),
Companhia Pernambucana de Meio Ambiente (CPRH),
Empresa Pernambucana de Turismo (EMPETUR),
TELEMAR/OI e CEASA.
• NA INSTÂNCIA DAS ORGANIZAÇÕES ESTRANGEIRAS
E INTERNACIONAIS DE FOMENTO AO
DESENVOLVIMENTO SUSTENTÁVEL – Programa das
Nações Unidas para o Desenvolvimento (PNUD), Banco
Internacional de Reconstrução e Desenvolvimento (Banco
Mundial/BIRD), Banco Interamericano de Desenvolvimento
(BID) Departamento para o Desenvolvimento Internacional do
Governo Britânico (DFID), Fundação Alemã de Cooperação
Internacional (GTZ), Agência de Cooperação Técnica Japonesa
(JICA), Fundação Interamericana (IAF), OXFAN, Serviço
Alemão de Cooperação Técnica e Social (DED), Caritas
Holanda, Visão Mundial, The Wallace Global Fund (ICCO),
entre outras.
• NA INSTÂNCIA OFICIAL DE FINANCIAMENTO DE
PROJETOS – BNDES, Caixa Econômica Federal, Banco do
Brasil e Banco do Desenvolvimento do Nordeste (BNB) com as
linhas de crédito do PRONAF, do FAT e do FNE. Instâncias de
ensino, ciência e tecnologia – UFPE, UFRPE, UPE, UNIVASF,
29
UNICAP, IFET, ITEP, etc. Empresa SUAPE, Fundação IPA,
Fundações de pesquisa e de cultura como a FUNDAJ.
Outras instâncias– Escolas e Faculdades privadas, empresas certificadoras,
Associações e Cooperativas e organizações comunitárias e sindicais.
Muitas das parcerias aqui mencionadas se concretizarão durante a implantação
dos projetos (do PMMIS) com a devida comunicação e vênia da SECTEC.
7. OUTRAS CONSIDERAÇÕES
No Semi-Árido pernambucano as ações educativas tecnológicas e
culturais devem voltar-se para os CIIB do Governo Federal exigindo a
preparação das populações abrangidas para adoção de novos hábitos que,
inexoravelmente, repercutirão no desenvolvimento sustentável dos municípios
fortalecendo as condições dos pernambucanos que neles habitam para sua
redenção política, social, econômica, ambiental e tecnológica.
O presente trabalho privilegia nos CIIB a capacitação de pessoas por
meio de ações integradas numa parceria institucional Governo-iniciativa
privada, com ênfase na utilização de tecnologias avançadas de educação à
distância e presencial que permitam a otimização dos recursos e da capacidade
ociosa dos agentes de desenvolvimento e do capital social básico existente, em
face dos objetivos preconizados.
A seguir procedem-se algumas considerações sobre os CIIB do Governo
Federal, em Pernambuco, onde se ver grandes perspectivas de êxito dos
instrumentos de políticas: econômica, social, tecnológica e ambiental que são os
CT, CVT e os APL que devem agir nos territórios de forma a transformar
espaços letárgicos em espaços dinâmicos proporcionados pelos CIIB .
8. TRANSPOSIÇÃO DAS ÁGUAS DO RIO SÃO FRANCISCO
No caso concreto das transposições das águas do Rio São Francisco vale
esboçar se os seus efeitos de montante e jusante no Estado de Pernambuco com
vistas a possíveis ações dos CT, CVT e dos APL.
Possui esse CIB dois grandes eixos: um no sentido Norte, na direção do
Ceará, e o outro no sentido Leste, na direção do estado da Paraíba (Mapa 1 ).
Um dos eixos passa por Salgueiro que é importante pólo intermodal de
transporte por rodovias pavimentadas e pela ferrovia Transnordestina e, o outro,
pelo Sertão do Moxotó onde se encontram os municípios de menor índice de
desenvolvimento do Brasil e de Pernambuco como são os casos de Manari e
Inajá.
30
É a partir de Salgueiro que o Governo de Pernambuco negocia a
expansão de um ramal da ferrovia Transnordestina até o município de Petrolina
com vistas a atender aquele importante elo de fruticultura irrigada e, também, de
vitivinicultura do sub médio curso do Rio São Francisco.
Essa é a razão de, a seguir, se apresentar as localizações e os diagramas
sinóticos de efeitos de montante e de jusante daqueles CIIB.
Mapa 1. A Transposição das Águas do Rio São Francisco
Fonte: Ministério da Integração Nacional
31
EFEITOS PARA FRENTE E PARA TRÁS DA TRANSPOSIÇÃO DAS ÁGUAS DO RIO SÃO FRANCISCO
DIAGRAMA REPRESENTATIVO SIMPLIFICADO
MEIO AMBIENTE
PRESERVAÇÃOCONS
ERVAÇÃO
MITIGAÇÃO DE
IMPACTOS
TRANSPOSIÇÃO
DAS ÁGUAS DO
RIO SÃO FRANCISCO
DESENVOLVIMENTO
SUSTENTÁVEL
Indústria de Insumos
Agrícolas
Extrativismo mineral:
gesso agrícola e
calcários dolomíticos
Indústria de
equipamentos para
irrigação e drenagem
Indústrias metal
mecânica de
maquinas e motores
Agricultura Familiar
Agronegócios e Agroindústrias
Transformação de espaços
letárgicos em espaços dinâmicos
Inclusão Social
Turismo Local
Geração de Energia
Abastecimento hídrico as
populações humanas e animais
32
Vale lembrar que o CIIB, em lide, está imbricado aos dois importantes projetos (CIIB)
do Governo Federal no Semi-Árido brasileiro e pernambucano, logo, pode ser aplicado,
também, a eles, isto é, a Ferrovia Transnordestina e ao Canal do Sertão.
9. FERROVIA TRANSNORDESTINA
Constitui-se no CIB ou projeto de caráter estruturador mais importante
para a economia do Nordeste e de Pernambuco. Trata-se de uma ferrovia que vai
atravessar todo o território de Pernambuco no sentido Leste-Oeste, viabilizando,
de forma definitiva, a logística do Estado, conforme se percebe no Mapa 2.
A ferrovia corta áreas de grande potencial econômico como: os Agrestes e
os Sertões do Estado, onde estão operando várias cadeias produtivas como o
APL de Confecções e, também, cruzará o território onde se encontra localizada a
maioria das unidades avícolas do Estado, produtoras de carne de frango e de
ovos e da ovinocaprinocultura.
Ainda, vai atravessar o cerne do território gesseiro do Estado, conectando
assim os principais municípios produtores de gesso e gipsita com o Porto
Industrial de SUAPE e, também, o de Pecém no Ceará.
A construção da Transnordestina terá um impacto positivo para o APL de
Fruticultura Irrigada, associado a outros APL. A expansão da agricultura da soja
na região dos cerrados maranhense e piauiense vai demandar grandes
quantidades de gesso agrícola para realizar a calagem dos solos, principalmente,
nas atividades agrícolas e agroindustriais do Canal do Sertão.
A Transnordestina, na medida em que permita o transporte de passageiros,
com carros leitos com restaurante, pode ter um impacto significativo nas
atividades de turismo em Pernambuco, fenômeno difícil de ser atualmente
dimensionado em função de seu grau de amplitude espacial. As regiões de
desenvolvimento serão sem exceções beneficiadas pelo projeto em função dos
atrativos turísticos que dispõem e que podem gerar uma demanda substancial
por serviços de turismo.
33
Mapa 2 - Ferrovia Transnordestina.
SÃO LUÍS
TERESINA
NATAL
RECIFE
MACEIÓ
Porto do Pecém
Crato
MISSÃO VELHA
Caruarú
PA
MA
PI
CE
RN
PB
PE
AL
SE
JOÃO PESSOA
CRATEÚS
Sobral
Porto de Suape
FORTALEZA
ARARIPINA
PETROLINA
Propriá
C.Grande
SALGUEIRO
PIQUET CARNEIRO
PARNAMIRIM
Uruçuí
Ribeiro
Gonçalves
Balsas
Barreiras
BA
Jucurutú
Limoeiro do Norte
Legenda
Corredor Norte – Bitola Métrica
Corredor Exportação – Bitola Larga/Mista
Corredor Zona da Mata – Bitola Métrica
PA
Fonte: Ministério da Integração Nacional
34
EFEITOS PARA FRENTE E PARA TRÁS DA FERROVIA TRANSNORDESTINA EM
DIAGRAMA REPRESENTATIVO SIMPLIFICADO
MEIO AMBIENTE
-
FERROVIA
TRANSNORDESTINA
FOMENTO DE INDÚSTRIAS E
AGROINDÚSTRIAS
LOGÍSTICA DE TRANSPORTE DE
CARGAS
TRANSPORTE DE PASSAGEIROS
E LOGÍSTICA
CONSTRUÇÕES E
MANUTENÇÕES DE ESTAÇÕES
FERROVIÁRIAS
TRANSFORMAÇÃO DE ESPAÇOS
LETÁRGICOS EM ESPAÇOS
DINÂMICOS COM INCLUSÃO
SOCIAL E TECNOLÓGICA
DINAMIZAÇÃO DOS ESPAÇOS
ECONÔMICOS MULTISSETORIAIS
INTEGRAÇÃO MACRO E
MICRORREGIONAIS
DINAMIZAÇÃO DO COMÉRCIO
EXTERIOR E INTERIOR
TURISMO LOCAL
INDÚSTRIAS
SIDERÚRGICAS
INDÚSTRIAS DE
VAGÕES
INDÚSTRIAS DE
LOCOMOTIVAS
INDÚSTRIAS DE
TRILHOS e
DORMENTES
INDÚSTRIAS DE
EQUIPAMENTOS
FERROVIÁRIOS
DESENVOLVIMENTO
SUSTENTÁVEL ESTADUAL,
REGIONAL E LOCAL
35
10. CANAL DO SERTÃO
O quadro abaixo e o Mapa 3 apresentam o raio de atuação do Canal do
Sertão. Quando devidamente concluído, absorverá as terras de melhor qualidade
existentes no semi-árido do Estado de Pernambuco para irrigação. São terras
planas, propícias para a mecanização e aptas para qualquer tipo de cultura
perene ou temporária.
Trata-se de um projeto que gerará mais de 300 mil empregos diretos,
afora os indiretos. As três primeiras áreas apresentadas no quadro abaixo se
situam no Estado da Bahia e as demais em Pernambuco. Os efeitos para frente e
para trás desse projeto são de indizíveis vantagens comparativas e competitivas
com vistas a agro energia para o Brasil e o mundo com incomensurável reflexo
na economia dos estados de Pernambuco e da Bahia.
Na hipótese do Canal do Sertão se concretizar, haverá uma demanda
substancial por gesso agrícola, (APL do Gesso) apropriado como corretivo do
solo. Serão 150 mil hectares de cultura de cana de açúcar ou assemelhados
demandando gesso agrícola.
Como a Transnordestina vai até a cidade de Eliseu Martins no Estado do
Piauí, não muito distante de Uruçui, principal centro produtor de soja daquele
estado, o custo de transporte do gesso agrícola produzido nas cidades do Pólo
Gesseiro do Araripe até a zona de produção agrícola será mínimo.
PERNAMBUCO. PROJETO CANAL DO SERTÃO. 2007
PROJETO
PATAM
AR
ÁREA
TOTAL
IRRIGAD
A (ha)
ÁREA
DE
CANA-
DE-
AÇÚCA
R (ha)
PRODUÇ
ÃO DE
CANA (T)
PRODUÇÃ
O
DE
AÇUCAR
(T)
PRODUÇ
ÃO DE
ÁLCOOL
(L)
Cruz das Almas 1º 27.740 11.000 1.210.000 133.100 100.430.0
00
Salitre 1º 30.000 15.000 1.650.000 181.500 136.950.0
00
Baixio do Irecê 1º 46.000 40.000 4.400.000 484.000 365.200.0
00
Pontal
Sobradinho
2º 27.950 11.000 1.210.000 133.100 100.430.0
00
Araripina/Trind
ade
3º 18.900 11.000 1.210.000 133.100 100.430.0
00
Parnamirim/Our
ic.uri
3º 36.100 11.000 1.210.000 133.100 100.430.0
00
TOTAL Vale
do SF
186.690 99.000 10.890.00
0
1.197.900 903.870.0
00
Fonte: Secretaria de Desenvolvimento, Indústria e Comércio - Pernambuco
36
Mapa 3 - O Canal do Sertão
Fonte: Secretaria de Desenvolvimento, Indústria e Comércio–
Pernambuco
37
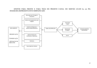
EFEITOS PARA FRENTE E PARA TRÁS DO PROJETO CANAL DO SERTÃO (83.650 ha em PE)
DIAGRAMA REPRESENTATIVO SIMPLIFICADO
CANAL DO SERTÃO (PE)
DESENVOLVIMENTO
SUSTENTÁVEL
Siderurgias para Tancagem e
Alcoodutos
Indústria de Equipamentos para
Irrigação
Indústria de Máquinas e
Motores (Metal Mecânica)
Indústria Química de
Fertilizantes e Defensivos
Destilarias
Gesso Agrícola e Calcário
Açucar
Agroenergia
(ETANOL)
Fruticultura
Irrigada
MEIO AMBIENTE
-PRESERVAÇÃO
-
CONSERVAÇÃO
-MITIGAÇÃO DE
IMPACTOS
O pensamento predominante nesse ensaio está voltado para a efetividade
dos CIIB que se situam no Estado de Pernambuco. Também, o documento
“Plano de Desenvolvimento Produtivo das Regiões de Desenvolvimento” nas
suas 91 p. faz menção aos assuntos dos APL, particularmente, ao APL do Gesso.
Note-se, que no Estado de Pernambuco existam, se projetam e se executam os
seguintes CIIB, aqui, não comentados:
• Cidade da Copa para 2014 em São Lourenço da Mata
• Estaleiro de SUAPE
• Refinaria de Petróleo Abreu e Lima da PETROBRÁS
• Zona de Produção para Exportações (ZPE) em Jaboatão dos
Guararapes
• Minha Casa Minha Vida em nível nacional a partir dos municípios
• HEMOBRÁS no Município de Goiana.
Observe-se que o MCT tem no seu Plano de Ação 2007-2010 oito
programas voltados para o Desenvolvimento Social, a saber:
• Implementação e modernização de CVT
• Programa de tecnologias para o desenvolvimento social
• Programa Nacional de Inclusão Digital
• Apoio à pesquisa, à inovação e à extensão tecnológica para o
desenvolvimento social
• Programa Comunitário de Tecnologia e Cidadania
• C,T&I para o desenvolvimento regional com foque em
desenvolvimento local – APL
• Apoio à pesquisa e ao desenvolvimento aplicado às seguranças
alimentar e nutricional
• Pesquisa e desenvolvimento agropecuário e agroindustrial para
inserção social
• Capacitação em C,T&I para o desenvolvimento social.
Além do mais o MCT é o criador do Instituto Nacional do Semi-Árido –
INSA que no seu Plano 2008-2011 ignora totalmente a existência da Lei
10.257/01 cujo PDPM é o principal instrumento de implementação de suas
ações no Semi-Árido brasileiro.
39
Todos os programas supracitados do MCT ignoram por completo a
existência dos PDPM já aprovados e consubstanciados em Lei Municipal em
toda sua essência passando ao lado dos poderes executivos e legislativos
municipais ou subestimando-os.
Em 2006 a SECRETARIA GERAL DA PRESIDÊNCIA DA
REPÚBLICA levou a público vinte (20) Programas/projetos do Governo
Federal voltados para a juventude do Brasil. Naquele Guia de Políticas
Públicas de Juventude da dita Secretaria cita-se os seguintes programas sob
responsabilidade de diferentes ministérios:
Projeto Agenda Jovem do Governo Federal:
• Programa Bolsa-Atleta
• Programa Brasil Alfabetizado
• Programa Escola Aberta
• Programa Escola de Fábrica
• Programa de Melhoria e Expansão do Ensino Médio –
PROMED
• Programa Juventude e Meio Ambiente
• Programa Nossa Primeira Terra do MDA
• Programa Cultura Viva
• Programa de Integração de Educação Profissional ao Ensino
Médio na Modalidade de Educação de Jovens e Adultos –
PROEJA
• Programa Nacional de Estímulo ao Primeiro Emprego – PNPE
• Programa Nacional de Inclusão de Jovem – PROJOVEM
• Programa Nacional do Livro Didático para o Ensino Médio –
PNLEM
• Projeto Rondon
• Programa PRONAF Jovem
• Programa Universidade para Todos – PROUNI
• Programa Saberes da Terra
• Programa Segundo Tempo
• Projeto Soldado Cidadão.
Todos os programas supracitados também carecem de ser conectados,
divulgados (no e pelo sistema de educação tecnológica nacional) e articulados
aos PDPM. Outros Programas importantes que perpassam ou passam ao lado
dos PDPM são:
• Crédito Fundiário do MDA
40
• Conviver do MIN
• Minha Casa Minha Vida do MCIDADES e Caixa Econômica
Federal
• Programa de Combate a Pobreza Rural – PCPR do MIN
• Projeto Dom Helder Câmara do MIN
• PROMATA
• PROMETRÓPOLIS
• PRORURAL.
A seguir, se apresentam 10 itens de observações sobre as ações da
SECTEC que preocupam aqueles que acompanham os quatro eixos estratégico e
suas respectivas 25 ações:
1. Ver as perspectivas e meios de colocar o EJA como instrumento de
erradicação dos analfabetismos: escolar, ambiental e tecnológico.
2. Prover as escolas públicas do Estado e dos municípios de ensino
fundamental com forte componente de educação tecnológica-ambiental
prática via diferentes tipos de hortas escolares e sistemas conviviais de
artes e ofícios para os alunos e membros de sua família
3. Revisitar e redefinir os Centros Vocacionais Tecnológicos e os CT talvez
nos moldes do que foi o ensino industrial básico nas antigas escolas
industriais e de artífices e mestria agrícola nas escolas agro técnicas para
articulá-lo com o ensino profissional técnico de nível médio identificados
pelas pesquisas da extinta SECTMA. Criar uma ponte entre o EJA e os
Centros Vocacionais Tecnológicos e os CT já existentes no Estado
4. Focar e induzir as escolas técnicas e agro técnicas da SEDUC darem
respostas condizentes àquelas demandadas para o ensino profissional
técnico de nível médio e superior identificadas nas pesquisas realizadas e
contratadas pela extinta SECTMA
5. Criar meios e instrumentos que façam os CENTROS
TECNOLÓGICOS (CT) da SECTEC-ITEP poderem conectar-se e
articular-se ao Sistema S das confederações nacionais da: indústria,
agricultura, comércio e transportes (que tem recursos garantidos) com
vistas a dinamizar e darem suporte tecnológico e ambiental de ensino
presencial e a distância aos CIIB federais no Estado a partir de um ensino
profissional de qualidade. Ver documento do Autor a esse respeito
6. Articular e complementar o ensino profissional dos CT, CVT com os dos
Institutos Federais de Educação Tecnológica (IFET), SENAI, SENAR e
SENAC e das escolas agro técnicas federais com o sistema educacional da
Secretaria de Educação do Estado
7. Redefinir e dotar o Estado de um Programa Multissetorial e
Multifuncional Integrado Sustentável capaz de absorver e unificar os
41
diferentes conceitos e práticas de elaboração e concepção de ARRANJOS
PRODUTIVOS LOCAIS (APL) com vistas a atualização e modernização
do Sistema de Educação Profissional Técnico presencial e a distância da
Secretaria de Educação. A esse respeito o Autor fez um esforço teórico-
metodológico em 77 páginas intitulado “Considerações sobre Políticas,
Estratégias, Planos, Programas e Projetos de Desenvolvimento
Sustentável” para a SECTEC.
8. Ajustar e ordenar o ITEP e a UPE como entidades formadoras da massa
crítica de nível superior e de pós-graduação necessárias ao sistema
educacional de CT&I dos CT, CVT e da logística dos APL que devem se
inserir na nova finalidade e premissa daquele sistema.
9. Propõe-se, que a SECTEC negocie, em nível institucional no Estado, um
“Plano Estadual de Apoio ao Desenvolvimento Sustentável Municipal –
PEDSM” cujas idéias básicas, como sugestões, se encontram em
documento do Autor, com esse titulo, entregue ao coordenador de projetos
da SECTEC Josénio Brandão.
10.Vale sinalizar e lembrar que a SECTEC dispõe de um dos melhores
diagnóstico já realizado na educação profissional no Estado de
Pernambuco intitulado “Estudo Diagnóstico da Educação Profissional
em Pernambuco”. Esse documento, de junho de 2008, merece uma
especial atenção pela profundidade dos problemas diagnosticados. Os
autores Maria das Graças Corrêa de Oliveira, Lia Parente Costa, Vera
Regina Albuquerque Canuto e Ridelson Carneiro da Silva estão de
parabéns pelo alto nível dos estudos apresentados e que são de grande
valia para a SETIES e para o ensino profissional do Estado.
Finalmente, propõe-se como caminho a seguir, que o Estado via
CONDEPE/FIDEM estabeleça que os Planos Diretores Participativos
Municipais (Estatuto da Cidade) contemplem diretrizes e mecanismos de
ações que viabilizem, no todo ou em parte, alguns dos 28 tópicos que a seguir se
apresentam:
1. Privilegiar a luta contra os desperdícios ora existentes nas RD nos
segmentos de: publicidade e propaganda, energia de um modo geral, recursos
hídricos, transportes de cargas, transportes coletivos, água para consumo
humano e para irrigação, água para agroindústrias e indústrias, reciclagens de
resíduos, abastecimento agro alimentar nas feiras livres, coleta, armazenagem e
transportes de produtos agrícolas, trabalho, habitação e serviços de
desenvolvimento.
2. Descentralizar, em nível de RD, as alocações de recursos públicos:
federais estaduais e municipais com arbitragem do Ministério Publicam Federal
com a devida aprovação do Estado e da RD interessada.
42
3. Balizar o desenvolvimento tecnológico sustentável local de tal forma
que cada pessoa possa contribuir com suas iniciativas, bens e acreditar em suas
próprias forças para melhorar a qualidade de vida a fim de que atinja níveis
condignos à cidadania do ente humano.
4. Favorecer as funções sociais tecnológicas e ambientais das
prefeituras, da sociedade civil organizada e do setor privado, em todas as RD,
para garantir a competência técnica e a boa gestão financeira pública e privada.
5. Acompanhar, avaliar e não perder de vista a seleção dos objetivos da
produtividade do trabalho e da intensidade de produção com vistas à
rentabilidade dos investimentos em nível de RD.
6. Resolver o problema energético e dos recursos hídricos em todas as
RD como fundamento para enfrentar a crise da economia mundial, nacional e
local, da geração de emprego ou ocupação das comunidades e da redistribuição
da renda gerada localmente. Tudo isso como parte da abertura interna do
processo de globalização.
7. Diversificar as fontes de geração de energia e da segurança alimentar
e programar a economia das RD com vistas à criação máxima de empregos a
partir de um novo esquema empresarial fundamentado nos empreendedorismos
em micro e pequenas unidades de produção e serviços associativas organizadas
em sistemas de rede.
8. Favorecer a tecnologia com ênfase a telemática, a biotecnologia e a
química fina, de forma descentralizada como técnica dos entes humanos e das
suas necessidades em comunidades autônomas sitas nas RD.
9. Erradicar o atual nível de ociosidade do capital social básico, em
todas as RD, e articular e setorializar a produção e a circulação dos bens
econômicos oriundos dos APL e outros agrupamentos de programas e projetos
aqui apresentados.
10. Descartar as orientações de subserviências e punir empresas e
corporações social e ambientalmente irresponsáveis e que estabelecem seus
interesses privados em detrimento da autonomia das comunidades locais e da
participação dos cidadãos em sua gestão quando degradam o meio ambiente ou
desrespeitam as ditas comunidades.
11. Impedir atividades que degradam e poluem gravemente o meio
ambiente natural e humano ou aquelas que levam ao esgotamento de fontes
naturais não renováveis de recursos hídricos e naturais.
12. Fomentar todo e qualquer tipo de empresas associativas que
busquem a autogestão e cogestão nas RD e no Estado como um todo.
13. Confiscar os lucros reconhecidamente ilegais e especulativos de
agentes público-privados e de criminosos estabelecidos nas RD e combater todo
e qualquer tipo e atos de corruptores e de corruptos.
14. Conceder incentivos às empresas privadas nos termos dos
compromissos do Brasil na OMC com vistas a contribuírem de forma direta para
43
erradicar a iniqüidade social nas RD. Estabelecer critérios e normas para tal
fim.
15. Desagravar, em nível estadual e local, os impostos nas transações
de empresa associativas com as organizações de consumidores no agro e nas
urbes.
16. Determinar critérios de nível de vida e a partir deles reivindicar
do governo federal a redefinição anual das alíquotas do imposto sobre a renda.
17. Fazer cumprir a Constituição Federal de 1988, no que concerne
a impostos sobre fortunas, como pleito ao Legislativo (câmaras alta e baixa do
Congresso Nacional) para regulamentar tão importante artigo da dita
Constituição com vistas a diminuir a, hoje, inaceitável concentração da renda
entre pessoas na totalidade nacional.
18. Criar instrumentos draconianos e severas punições contra todo
tipo de especulação imobiliária que prejudicam as comunidades carentes tanto
do agro quanto da urbe. Reduzir as transações imobiliárias em nível de serviço
público municipal sem visar lucro.
19. Apresentar e discutir os problemas comunitários a partir do
debate político e não das ideologias onde se sobrepõe o econômico ao político
que não passa de um atributo da consciência ou postura ingênua de se ver a
realidade nacional.
20. Mudar o sistema de educação a nível local de forma a
corresponder ao desenvolvimento sustentável da RD e às necessidades da época
da gestão em rede ou pós-industrial. Para tanto, o novo sistema educacional deve
ser um projeto de outra sociedade em processo de criação onde todo e qualquer
estudante deve ser capacitado a ver o outro, isto é, transformar os currículos,
métodos, estruturas e o próprio objetivo do ensino atual que é a domesticação
alienada do cidadão.
21. Buscar ou criar um processo de educação a partir de formação de
uma consciência crítica abrangente da realidade local até a nacional. Tudo isso
com vistas ao humanismo concreto em contra ponto a essa visão clássica de
“humanidades” ou do moderno cientificismo, do positivismo e da
tecnoburocracia, ou ainda, dos enfoques eurocêntricos e etnocêntricos sobre a
realidade local, estadual e nacional.
22. Colocar a educação e a formação dos discentes no local de
trabalho como parte integrante da produção e circulação das mercadorias com o
objetivo primordial de dar a cada um a consciência de estar a serviço de uma
comunidade sob condição de seu livre desenvolvimento com sustentabilidade,
ser crítico e criativo.
23. Criar estabelecimentos e serviços de saúde pública e dar acesso
aos mesmos para a população hoje excluída e discriminada para desfrutar de
serviços autênticos de saúde, saneamento e previdência social.
24. Interiorizar os serviços de saúde e da medicina preventiva e
curativa em nível local de RD de tal forma que os pacientes do campo e das
44
pequenas cidades não mais procurem se deslocar para a capital do Estado para
serem atendidos.
25. Estabelecer normas de higiene e otimização de cestas coletivas
de alimentos obedecendo a padrões de nutrição adaptados às RD. Nos casos de
necessidades e de profundas marginalizações da população, estabelecer normas
e procedimentos de distribuição das cestas básicas de alimentos.
26. Identificar e constituir meios para conhecer e determinar os
anseios políticos, econômicos, psicossociais e de defesa para uma integração
fraternal com todos os países da América Latina. Definir o papel das grandes
regiões e dos estados brasileiros para o cumprimento desse objetivo. Integrar
pelo social parece ser a grande solução continental.
27. Manter a inviolabilidade do patrimônio nacional a partir dos
sistemas logísticos, tecnológicos, de defesa e de mobilização de serviços capazes
de contribuírem para o desenvolvimento sustentável dos recursos humanos e
naturais nacionais e erradicar a iniqüidade social como LEGITIMIDADE DO
ESTADO NACIONAL.
28. Proceder a uma seletiva atuação universal, privilegiando o
continente Sul-Americano, de maneiras a constituir um polígono estratégico
de cooperação e assistência recíproca no processo da abertura externa do
sistema mundo capitalista na sua fase de globalização.
IV. SUGESTÕES PARA UM PLANO DE AÇÃO EM CT&I
PARA SECTEC (2011-2014)
A essência da técnica e sua natureza de processo lhe são conferidas pela
acumulação qualitativa do trabalho humano. A técnica é o fazer bem e o fazer
novo no propósito de se produzir ou se manipular alguma coisa ou, ainda, de
transformar um bem livre em um bem econômico.
A técnica tem dois caracteres: um de fazer bem e outro de fazer novo. O
primeiro (fazer bem) quando aprovado pelo consenso geral como vantajoso
tende a resistir às inovações tecnológicas que visam melhorar seus resultados e,
dessa forma, assume um caráter de inércia da técnica. Já o fazer novo (know-
how) é sempre um caráter revolucionário de mudança por ser criativo e
inventivo no processo tecnológico acumulativo da qualidade do trabalho
humano.
Esse fato remete o leitor para entender e apreender ao que vem a ser a
infinitude de todo e qualquer recurso natural em seu processo de transformação
de bem livre para bem econômico mesmo quando se trata de novos materiais
oriundos do desenvolvimento das ciências e das tecnologias. Os novos materiais
se contrapõem a toda e qualquer idéia de finitude e esgotamento do recurso
natural mesmo quando considerado não renovável como é o caso dos
hidrocarbonatos. Não há justificativas científicas e tecnológicas para as
45
afirmações correntes de que o planeta está sobre utilizado e saturado pelas
atividades humanas. As leis da termodinâmica continuam em sua plenitude no
planeta com referência a qualquer recurso natural tanto como bem livre quanto
como bem econômico mesmo com todo seu fetiche na aparência e essência.
1. TÉCNICA E PROCESSO DE TRABALHO
Em todo momento o desenvolvimento científico e tecnológico afetam o
processo de trabalho humano existente e sobre ele depositam o modo novo
inovador, inventivo e mais perfeito de fazer bem e de fazer novo. Essa
sedimentação histórica do processo de trabalho distinto qualitativamente e
superpostas como escamas e camadas, revelam a natureza de processo do
desenvolvimento científico e técnico que levam a infinitude de todo e qualquer
recurso natural para atender infinitas necessidades humanas.
Toda técnica revela-se por meios de ensaios de erros e acertos nos quais
a imaginação dialoga com o real ou realidade, até que, no curso desse confronto,
tensão e contradição a inteligência pelo seu conhecimento prospectivo capta
nova propriedade do real ou nova possibilidade de agir até então desconhecida.
Dessa forma, a técnica altera os modos de: produzir, distribuir e consumir
mercadorias, proporcionando outro nível de existência, política, ambiental,
econômica e social.
A técnica é de natureza qualitativa, acumulativa e não apenas
quantitativa para a obtenção e transformação indispensável de um bem livre em
um bem econômico. A técnica é sempre a criação do novo a partir do velho ou
antigo, é, pois, desenvolvimento, inovação, invenção e criação do novo.
É necessário e imprescindível que a SECTEC em suas ações consolide
uma consciência de que os problemas políticos, sociais, ambientais e
econômicos no Estado e no Brasil só terão soluções com muito mais tecnologia
e ciência do que com menos ciência e tecnologia nos processos de trabalho.
2. FETICHE DOS RECURSOS NATURAIS E DOS NOVOS MATERIAIS
COMO MERCADORIAS
Todo o recurso natural como bem econômico é dotado de: valor, valor de
uso e valor de troca o que o torna necessária e obrigatoriamente uma
mercadoria. Dessa forma a ele se aplica plenamente a teoria do fetichismo da
mercadoria desenvolvida por Marx. Segundo ele “as relações que ligam o
trabalho de um indivíduo com o trabalho dos outros aparecem, não como
relações sociais direta entre indivíduos em seu trabalho, mas como o que
realmente são: relações materiais entre pessoas e relações entre coisas”.
Segundo Bottomore, “o fetichismo da mercadoria é o exemplo mais
simples e universal do modo pelo qual as formas econômicas do capitalismo
ocultam as relações sociais a elas subjacentes, como, por exemplo, quando o
46
capital, como quer que seja entendido, e não a mais valia, é tido como fonte de
lucro. A simplicidade do fetichismo da mercadoria faz dele um ponto de partida
e uma boa referência para a análise das relações não econômicas. Sua análise
estabelece uma dicotomia entre aparência e realidade ocultada (sem que a
primeira seja necessariamente falsa) que pode ser levada para a análise da
ideologia: discute relações sociais vividas como sob a forma de relações entre
mercadorias ou coisas, o que tem aplicação na teoria da reificação e da
alienação”. Essa assertiva deixa claro que todo o fetichismo do recurso
natural está imbricado, ainda, a reificação do mercado e de sua propalada mão
invisível segundo a teoria de Smith adotada por Keynes e os neoclássicos.
Jamais explicam o mercado como tese, o monopólio como antítese e o estado
como a síntese do “deus mercado”, em outras palavras: a tese, a negação e a
negação da negação (síntese) no processo da lógica dialética.
A revolução científica e tecnológica, já produziu mais de 50.000 tipos
de novos materiais e aponta para cenários de aumento exponencial nos grupos
de: metais, cerâmicas, supercondutores, polímeros, ligas, fibras, semicondutores,
compósitos, biopreabsorvíveis, materiais “inteligentes”, membranas, materiais
bioinertes, materiais magnéticos, etc. Todos os novos materiais criados pelos
humanos são recursos tipos bens econômicos com qualidades superiores as
matérias primas que lhes dão origem e possui amplas aplicações nas esferas de
produção, circulação e consumo de bens econômicos.
Em decorrência dos problemas climáticos que hoje se dão no planeta o
futuro aponta para o desenvolvimento de materiais “inteligentes” que possam
prever e mitigarem ameaças de terremotos e intempéries climáticas e ambientais
de toda ordem. A supra dita revolução ao penetrar no átomo leva os humanos a
mover, entender e controlar desde átomos individuais até agrupamentos de
átomos para sua engenharia de novos materiais no mundo dos elementos
químicos que formam as substâncias.
No campo da biotecnologia e da produção energética não tarda a
produção econômica de energia solar por células fotovoltaicas e, também, de
fotossínteses em laboratórios como hoje fazem naturalmente todos os vegetais.
As células de hidrogênio ampliam em muito as possibilidades de futuramente
termos uma economia energética tão limpa quanto à das hidrelétricas a partir de
hidrogênio sem, ainda, ampliar e falar do uso da energia termo nuclear.
O controle da natureza pelos entes humanos envolve as relações entre
cultura e materialidade pelo processo de trabalho social que é histórico e,
portanto, dotado de sentido. O ser humano é a origem de finalidades na ação
transformadora no planeta, isto é, da conversão do desconhecido em
conhecido. A própria consciência humana é sabedora de que só da natureza
pode emanar e advir os bens que lhe oferecerão a infinitude dos recursos
naturais para uma vida humanizada feliz quando, ainda, se envolve em uma
visão antropolítica no dizer de Morin. Esta é mediada pela sociedade a que os
humanos pertencem.
47
Isto os obriga a se envolverem na trama das contradições dialéticas de
ordem intra e inter-humanas nos diferentes conflitos sejam eles: culturais, de
classes sociais, religiosos, raciais, étnicos, tribos, nações, etc. por um objetivo
mediato a transformação da sociedade e a humanização da existência que
acontece pelo seu papel político.
Segundo Vieira Pinto, em sua obra Ciência e Existência, “a finalidade
última do homem é a criação racional do próprio homem. A esse fim é que serve
o conhecimento científico produzido pela consciência crítica da realidade e pela
compreensão dialética da necessidade de criação de uma sociedade que permita
ao homem atingir a plenitude de sua humanização”. Mesmo que para isso o
metabolismo do capital, no sistema mundo do capitalismo, venha apelando para
os mais terríveis meios de destruição em massa a partir de armas altamente
sofisticadas científica e tecnicamente.
Muito dessas armas são para chantagear e fraudar a humanidade na
medida em que não podem ser usadas por terem em si o poder de destruição da
própria humanidade indo ao encontro das teses apocalípticas muito divulgadas
pelo campo religioso. Esse terror, hoje, se aplica aos interesses das corporações
internacionais nas questões das mudanças climáticas globais sob patrocínio das
Nações Unidas e levadas aos estados nacionais inclusive com um discurso de
desenvolvimento sustentável.
Vale lembrar que o ser humano com toda sua revolução científico-
tecnológica não tem a mínima possibilidade de alterar ou modificar o clima
global do planeta salvo em uma hecatombe atômica onde o próprio ente humano
será extinto na terra. O ser humano, hoje, pode apenas alterar algumas situações
climáticas de forma local e muito restrita.
O que se sabe e pode ser comprovada é a tese de que a ausência dos
humanos no planeta levaria, em curto espaço de tempo (máximo de 50 mil
anos), a natureza a se recompor e reconstituir-se totalmente destruindo toda e
qualquer obra humana na terra. O planeta certamente voltaria a ter paisagem
semelhante aquelas que existiram entre 200 e 60 milhões de anos atrás quando,
aqui, existiram os dinossauros e outras formas de vida sem a existência dos
primatas que evoluíram para o gênero humano a cerca de seis milhões de anos.
Toda essa assertiva reforça a tese de que a natureza é desprovida de doar
sentido às demais formas de vida que, como ela, age sob o princípio de causa e
efeito sem absoluta intencionalidade fazendo-a ser muito mais caótica do que já
é com a transformação de bens livre em bens econômicos (mercadorias) e sua
privatização.
Aqui se esboçam idéias para a elaboração de um possível Plano de
Ação para a SECTEC com ênfase a articulação da Política Nacional de Ciência
Tecnologia e Inovação às necessidades de desenvolvimento tecnológico e
sustentável do Estado de Pernambuco. Para esse propósito sugere-se que as
ações da SECTEC se dêem com base em programas e projetos integrados de
48
forma multifuncional e multissetorial aqui apresentadas na sigla PMMIS, isto é,
Projetos Multifuncionais e Multissetoriais Integrados Sustentáveis.
3. A SECTEC E SEU PAPEL EM CT&I
A Secretaria de Ciência, Tecnologia e Inovação - SECTEC é órgão
executivo e normativo da Administração Direta do Poder Executivo Estadual.
Tem por finalidade e competência: formular, fomentar e executar as ações de
política estadual de desenvolvimento científico, tecnológico e de inovação;
promover e apoiar ações e atividades de incentivo à ciência, as ações de ensino
superior, pesquisa científica e extensão, bem como apoiar as ações de polícia
científica e medicina legal; instituir e gerir centros tecnológicos; e gerir os
fundos estaduais pertinentes respeitados as suas legislações específicas.
A SECTEC tem o papel de gerenciar os centros tecnológicos (CT), os
CVT, os APL e o sistema de educação superior e os projetos especiais além de
perseguir as ações imbricadas aos eixos estratégicos e suas 25 ações traçados e
especificados em seu Plano de Ação.
O MCT adota como Política Nacional de Ciência, Tecnologia e Inovação,
no momento, aquela que foi adotada pelo Governo Lula para o período 2007-
2010 que, agora, se encontra em atualização pelo Governo Dilma. A
configuração da política pode ser vista no diagrama que abaixo se apresenta.
Plano de Ação 2007-2010
Ciência, Tecnologia e Inovação para o Desenvolvimento Nacional
PolPolíítica de Estadotica de Estado
ConfiguraConfiguraçção da Polão da Polííticatica
Plano de
Desenvolvimento
da Educação
PDE
Política
Industrial,
Tecnológica e de
Comércio Exterior
PITCE
Plano de
Desenvolvimento
da Saúde
Política de
Desenvolvimento
da Agropecuária
Plano de Ação
em Ciência, Tecnologia
e Inovação para o
Desenvolvimento
Nacional
Plano de Aceleração
do Crescimento
Infra-estrutura
PAC
Política Econômica
-- Foco dos investimentos
• Modernização
• P,D&I
• Ampliação da Capacidade
- Políticas em dois níveis com
atenção à dimensão regional
• Estrutural
• Sistêmico
Dentro dessa política o MCT tem os seguintes programas de inclusões:
social, ambiental e tecnológica em nível local:
49
• Promoção da Pesquisa de Desenvolvimento Científico e
Tecnológico
• Ciência, Tecnologia e Inovação para a Inclusão e
Desenvolvimento Social
• Inclusão Digital
• Comunidades Tradicionais.
Esses programas da Política Nacional de Ciência e Tecnologia
rebatem-se junto à sociedade civil dos municípios de Pernambuco com
prioridades que objetivam:
• Inclusões: social e tecnológica
• Seguranças: alimentar, nutricional e do abastecimento
• Geração de trabalho social (ocupação) e de renda
• Biocombustíveis
• Produção de óleo vegetal para HBIO e biodiesel
• Recuperação de matas ciliares dos rios intermitentes e perenes
do Estado
• Regularização fundiária e extensão tecnológica
• Transferências de tecnologias
• Inclusão digital
• Atividades silvo-agro-pastoris
• Arranjos produtivos locais (APL)
• Tecnologias sociais
• Biofábricas
• Centros vocacionais tecnológicos (CVT).
4. ESTRATÉGIAS PARA CT&I EM NÍVEL LOCAL
As estratégias que devem ser perseguidas pela SECTEC são as
seguintes:
50
• Erradicar os analfabetismos: escolar, ambiental e tecnológico
• Criar e institucionalizar novos mercados de produção e de
serviços para valorizar a força de trabalho
• Segurança social
• Assistência social (educação, saúde, saneamento, moradia
popular e inclusão digital)
• Mobilização de fontes de recursos tributários e de parcerias para
os municípios
• Utilização eficaz dos recursos de: trabalho social, terra, capital
social básico existente, para criar renda e melhorar a qualidade
de vida.
51
5. OPERACIONALIZAÇÃO DA POLÍTICA, ESTRATÉGIAS,
PROGRAMAS E PROJETOS
Essas devem se processar com:
• Articulação intergovernamental no planejamento e na execução
dos projetos a partir dos PPA dos governos: federal, estadual e
municipais
• Descentralização da execução dos programas e projetos
• Capacitação, treinamento, assistência técnica difusão de
processos tecnológicos nas organizações sociais
• Recuperação de investimentos e radical diminuição da
capacidade ociosa do capital social básico existente.
Os recursos financeiros para tal fim devem ser a partir de:
• Dotações orçamentárias: federal, estadual e municipal
52
• Fundos públicos e fontes de recursos creditícios do sistema
bancário nacional particularmente do BB, BNB, CAIXA,
BNDES, etc.
• Programas e projetos nacionais e regionais financiados pelo
BIRD, BID e outras instituições internacionais e estrangeiras e
principalmente do sistema S nacional
• Recursos a fundo perdidos: público, privado, de empresas e da
economia social.
Na operacionalização as prioridades devem ser definidas quanto a:
• Erradicação dos analfabetismos: escolar, ambiental e
tecnológico
• Definição de locais dinâmicos e letárgicos para a execução dos
programas e dos projetos de forma multissetoriais e
multifuncionais integrados sustentáveis em cadeias produtivas
• Erradicação da ociosidade do capital social básico já existente
nos municípios em que atua
• Consolidação e organização de valores demonstrativos dos já
existentes projetos:
Associativos/cooperativos
Carentes de capacidade tecnológica e administrativa nas
organizações
Referentes à conservação e preservação de: água, solo,
energia, fauna, flora e matérias-prima
Destinados a combater à extrema pobreza nos municípios
com baixos IDHM e ICV em complementação as ações do
MDS, do MDA e do MTE.
53
Diagrama dos Sentidos do Desenvolvimento Sustentável Municipal
Legenda da Doação de Sentido dos Vetores.
O1. Saúde, educação, alimentação, habitação, vestir, emprego, renda, lazer,
direitos humanos, direitos naturais (Agenda 21), democracia (racial e
participativa), esportes.
O2. Reformas (política, agrária, urbana, tributária, judiciária), recursos para
investimentos, erradicação do analfabetismo, erradicação da fome e da
indigência, preservação dos recursos naturais, cultura, ócio criativo,
empregabilidade, qualidade de vida e cidadania.
O3. Governos das esferas federal, estadual, metropolitano de RDPE ou de área-
programa, municipal e empresas públicas (privadas e estatais).
O4. Espaços sociais e ambientais, incentivos, postos de saúde, hospital,
saneamento, escolas, faculdades, energia elétrica, estradas, infra-estrutura social,
mercados, parques, jardins, turismo, transporte escolar, equipamentos de lazer e
de esportes, etc.
O5. População ativa, recursos (mineral, vegetal, animal), preservação ecológica,
tecnologia, cidades (capital social básico), informação, tecnologia e ciência.
O1. Necessidades da População
O2. Pauta da
Sociedade
O5. Recursos Humanos e
Naturais e de Capital Social
Básico
O4. Serviços e Elementos do Desenvolvimento Sustentável
O3. Agendas
Governamentais
54
Subsistemas do desenvolvimento sustentável municipal
O diagrama acima mostra de forma sistêmica as articulações e conexões
do desenvolvimento municipal de conformidade com o que prega o Estatuto da
Cidade (Lei 10.257/01).
Supõe-se nos sentidos do fluxograma a SECTEC a partir de um plano
de trabalho elaborado de forma compartilhada e participativa de sua equipe
técnica multidisciplinar com respeito aos seus programas e projetos assim como
do sistema educacional profissionalizante existente no Estado e mantido pela
SEDUC.
OCUPAÇÃO E
RENDA
AGENTESATORES
Conhecimento da
Legislação para
CONTROLE
SERVIÇOSINFRA-
ESTRUTURA
PODER
PÚBLICO
55
Diagrama do campo de forças
Triângulo estratégico
A A
A
A 1
A 3
A 2
Com Quem? Para Que?
Relação Aliança-Objetivo
Relações de Forças Relações de Interesses
Opostos
Forças Oponentes (A3)
56
No triângulo estratégico se tem uma idéia de como se deve mudar o
horizonte de tempo do plano no sentido de: relações de alianças ou parcerias;
mudanças de objetivos e mudanças nas relações de forças e interesses. A partir
do triângulo estratégico se pode chegar às estratégias de confrontação em
termos de:
• Ser mais complexa
• Supor um processo de construção de viabilidade
• Acreditar que muda diretamente as relações de forças.
MATRIZ- DO ESQUEMA DE EXECUÇÃO DO PLANO
COMPONENTE INICIO LANÇAMENTO DESEMPENHO TESTE ENTREGA
METAS Por quê? Estabelecer
Metas
Monitorar o
processo
Verificar os
resultados
Medir as
metas
TAREFAS O quê? Definir
Tarefas
Expressar
atributos
Fazer
avaliação
custo/
benefício
Estabelecer
tarefas padrões
PRAZOS Quando? Fazer
estimativas de
prazos
Relatar o já
realizado
Avaliar os
ciclos
do processo
Documentar o
processo
EQUIPE Quem? Selecionar
membros da
equipe
Distribuir
recursos
Examinar a
participação
Captar o
aprendizado
TERRITÓRIO Onde? Escolher o
território
Definir local
para o trabalho
Examinar as
variantes ou
Operar
localmente
57
desvios
Em nenhum momento a matriz do esquema de tarefas, aponta que o
cronograma ou fluxograma de tarefas deve dirigir o plano, mas, pelo contrário, é
o plano que dirige o cronograma e o fluxograma de tarefas. É necessário saber
que:
• Cronogramas e fluxogramas são meios e não fins, e não são
metas
• Todo planejamento é realizado sob restrições de oportunidades,
recursos e tempo
• O plano deve ser feito de modo a maximizar e otimizar
vantagens comparativas transformando-as em vantagens
competitivas
• Todo planejamento deve compensar ameaças como forma de
antever o inesperado.
MATRIZ DE CONTROLE DAS ESTRATÉGIAS DO PLANO
ELEMENTOS INICIO LANÇAMENTO DESEMPENHO TESTE ENTREGA
PROPÓSITO Visão
Comum?
Esclarecimento
do propósito
Detalhamento
do plano
Aplicação
dos
critérios
Ação
PARTICIPANTES Colegas? Identificar
Participantes
Utilizar
capacidades
Examinar a
Qualidade
Operar
INTERLIGAÇÕES Conexões? Criar
interligações
Captar o
aprendizado
Respostas
de
Feedback
Atuação
em rede
LÍDERES Vozes do
Grupo?
Reconhecer
líderes
Liderar
tarefas
Reagir a
Desafios
Gerenciar
NÍVEIS Inclusão? Integrar Examinar o
progresso
Examinar
os
Implement
58
níveis Testes ar
A matriz acima serve de recurso para se testar as estratégias em rede, isto
é, levar em conta o modo pelo qual os princípios são aplicados.
Cabe indagar:
• Será que a direção está certa e de acordo com o propósito do
plano?
• Como tem sido e como se processam as mudanças dos
participantes?
• As interligações têm sido bem conduzidas e bem utilizadas pelo
sistema de gestão?
• Como e onde estão os novos lideres no sistema de governança?
• De que forma se estabelecem às conexões com a hierarquia
organizacional?
6. CADEIAS PRODUTIVAS E CLUSTERS
As grandes cadeias produtivas em serviços e clusters que a SETIES
pode desenvolver, via ITEP, em Pernambuco são as seguintes:
1. SERVIÇOS DE CONSULTORIA E PLANEJAMENTO compreendendo
os segmentos: jurídicos, contabilidade, pesquisas, gestão empresarial,
arquitetura e engenharia, assistência técnica, publicidade e propaganda,
imobiliária
2. CULTURA E ENTRETENIMENTO nos segmentos de: folclore, teatro,
cinema e vídeo, fotografia, música, dança, pintura, restauração, artes
plástica, modas, designers, museologia, biblioteconomia, artes cênica,
circenses, artesanatos
3. LOGÍSTICA compreendendo: transportadoras, consultorias logísticas,
modal de transportes, agências de carga e descarga, armazenagem,
seguradoras, distribuidores, rastreadores
4. SERVIÇOS DE SAÚDE com referências a: atendimento hospitalar,
urgência e emergência, atenção ambulatorial, diagnóstico terapêutico,
serviços informacionais de saúde, produção de medicamentos, produção e
manutenção de equipamentos de saúde
5. CLUSTER DO TURISMO envolvendo: meios de hospedagens, vendas e
divulgação, transportes, recepções, eventos, acomodações, gastronomia,
59
bares e restaurantes, salas de espetáculos, teatros, cinemas, centros de
convenções, atividades artísticas e literárias, atrações turísticas tais como:
praia, sítios históricos, reservas ambientais abertas, parques,
comemorações, festivais, histórico-cultural, negócios, enoturismo, eco,
agro turismo
6. CLUSTER VAREJO MODERNO compreendendo: shoppings, galerias,
ruas de grife, lojas especializadas, hipermercados, lojas de departamento, lojas
de conveniência, e-commerce, megalojas, home centres.
Já as cadeias produtivas de bens econômicos a serem desenvolvidas no
Estado são:
1. Têxtil, Confecções E Moda
2. Ovinocaprinocultura
3. Agroextrativismo/Artesanato
4. Agroindústrias
5. Pecuária De Leite E De Corte
6. Piscicultura/Carcinicultura
7. Apicultura/Meliponicultura
8. Oleaginosas
9. Frutas Tropicais
10. Floricultura, Plantas Ornamentais E Medicinais Tropicais
11. Minérios Metálicos E Não Metálicos
12. Gemas
13. Móveis De Madeira
14. Derivados Da Cana De Açúcar
15. Agronegócios
16. Bioenergia e Biofábricas
17. Reciclagem de Resíduos Sólidos Industriais e Agrícolas
60
18. Informática
19. Química Fina
20. Fármacos
21. Vitivinicultura.
A programação de CT&I deve dar ênfase às atribuições que a seguir se
descrevem:
• Organizar e operar um sistema de informações de apoio às
atividades de planejamento do desenvolvimento científico e
eco-tecnológico da SECTEC no Estado a partir de suas RD;
• Realizar e coordenar, no âmbito da SECTEC, estudos e
atividades de cenarização no que tange a dimensões
cientifico-tecnológica para o Estado;
• Coordenar, no âmbito da SECTEC, o processo de
elaboração, acompanhamento e avaliação das políticas,
planos, orçamentos, programas e projetos de
desenvolvimento em CT&I, integrando as propostas dos
demais órgãos participantes dos sistemas de planejamento do
Estado;
• Manter intercâmbio com entidades estaduais, regionais,
nacionais e internacionais sobre assuntos de interesse do
Desenvolvimento Sustentável sob a ótica da SECTEC;
Seus principais papéis têm a ver com:
• Consultar e operar sistema de informações de todos os
organismos (federais, estaduais, municipais e privados) de
ciência, ecologia e tecnologia no Estado. Analisar e
informatizar as relações metodológicas e epistemológicas
das pesquisas cadastradas.
• Contatar e esboçar os enfoques: epistemológicos, políticos
e filosóficos das pesquisas mais importantes das instituições
nacionais, regionais como, por exemplo, os sistemas
EMBRAPA, ELETROBRÁS, CVRD, PETROBRÁS, ITA,
INPE, FIPE, FGV, FUNDAJ, CHESF, IBAMA,
UNIVERSIDADES, etc.
61
• Articular via Itamarati, com instituições internacionais e
estrangeiras no campo da ciência, ecológica e tecnologia
que forem de interesse do Estado (explícito nos estudos
estratégicos).
• Prospectar e factibilizar a possibilidade de a SECTEC vir,
via Itamarati, mobilizar a massa crítica regional para prestar
assistência e assessoria técnica internacional,
particularmente, na África, Ásia e América Latina sobre
questões do semi-árido e, também, de atividades econômicas
ou setoriais como a alcoolquímica, oleoquímica,
"agribusiness", etc.
• Avaliar a dimensão técnico-científica e inovação das
entidades de pesquisas no Estado. Integrar as propostas que
vem ao encontro dos interesses regionais, identificados nos
estudos estratégicos, e colocá-los nos planos e orçamentos da
SECTEC e Ministérios Setoriais, particularmente, o
Ministério da Integração Nacional e Ministério de Ciência e
Tecnologia.
Como idéias forças se podem citar entre outras as seguintes:
• A questão tecnológica deve ser enfatizada como estratégia de
ocupação de espaço próprio em todos os sentidos, jamais
isoladamente, esta é a razão de se tratar de eco-tecnologia;
• Conhecer as necessidades e vocação ecológica e tecnológica
de cada RD para definir e aproveitar as oportunidades mais
promissoras dos diferentes espaços e ecossistemas.
• Em termos de avanço eco-tecnológico definir os espaços
estratégicos promissores ou em vias de ocupação que possam
garantir as RD, ao Estado e ao País competitividade e
transformação e tecnologia em bem estar para os
pernambucanos e brasileiros de um modo geral.
• O desafio eco-tecnológico deve ser visto em sua forma
globalizante nos processos de produção, distribuição, e
consumo;
• A superação da defasagem eco-tecnológico deve se articular
à ação integrada para o domínio do processo de inovação
com inclusão de empregos e redistribuição de renda
sedimentada na competência criativa da sociedade;
• Ter plena consciência da complexidade que o futuro aponta
a eco-tecnologia, mas o presente sobrevive na exclusão da
62
maioria da população da economia de mercado e na
depredação do meio-ambiente;
• A eco-tecnologia no âmbito de CT&I não deve ser reduzido
à noção de desenvolvimento e crescimento econômico, mas
às necessidades da conquista da cidadania e reversão do
processo de exclusão para o de inclusão das populações.
6. ACOMPANHAMENTO DE POLÍTICAS DE CT&I NOS
PLANOS ESTRATÉGICOS REGIONAIS (RD)
São atribuições dessa ação do Sistema de Planejamento:
• Estabelecer as normas e metodologias de trabalho para
orientar o processo de elaboração, acompanhamento e
avaliação das políticas, no âmbito da SEPLAG e da
SECTEC;
• Propor à SEPLAG e a SECTEC as diretrizes e as
programações de trabalho (plano plurianual e anual) do
Estado concernentes à elaboração, acompanhamento e
avaliação das Políticas de CT&I nos planos de
desenvolvimento sustentável do Estado.
Para tal fim se deve:
• Contatar e articular-se com a SEPLAG, SEPLAN-
PR, SAE, secretarias de planejamento dos ministérios
setoriais e das instituições, estadual e federal que
tratam de políticas e planos estratégicos no Estado com
vistas ao desenvolvimento sustentável;
• Obter, verificar e analisar os planos, programas e
projetos estratégicos sob responsabilidade das
secretarias do Estado, do MIN, SEPLAN-PR, SAE,
Itamarati e das instituições federais regionais, para
efeito de elaboração e acompanhamento de política e
planos estratégicos;
• Propor, ordenar, articular e interagir sobre os
seguintes programas ou projetos estratégicos ora em
estudo ou implementação no Estado:
Refinaria de Petróleo Abreu e Lima
Estaleiro Atlântico Sul em SUAPE
Ferrovia Transnordestina
Transposição das Águas do Rio São Francisco
63
Canal do Sertão
Minha Casa Minha Vida
Cidade da Copa
Zona de Produção para Exportação (ZPE) em Jaboatão
dos Guararapes
Pólo Farmacoquímico de Goiana (HEMOBRÁS).
As idéias básicas da presente proposição é equacionar e propor
estratégias para superar, entre outros, os seguintes constrangimentos:
• Crise do Estado e deterioração das instituições;
• Deterioração, ociosidade e obsolescência da infra-
estrutura já construída;
• Crise dos sistemas: educacional, saúde e de ciência e
tecnologia;
• Pobreza absoluta e déficit ou "apartheid" social;
• Estrangulamento do mercado interno pela pobreza da
grande maioria da população e exclusão social praticada pelo
Estado e classes patronais;
• Acumulação de capital à custa da depredação do
patrimônio nacional e extorsão da mão-de-obra;
• Dívida interna;
• Desorganização do sistema jurídico e banalização da
ilegalidade;
• Descaracterização dos mecanismos e canais de
representação política e social da sociedade.
Nas questões de equalização das oportunidades nas políticas sociais
terem em consideração que:
• Em quadro de pobreza estrutural não cabe a noção de política
emergencial, compensatória e residual;
• Políticas apenas distributivas, sem desconcentração de renda
não perfazem o sentido social do desenvolvimento
sustentável que passa necssariamente pela inserção do
cidadão no mercado de trabalho;
• O assistencialismo tem comprovado, no Estado, que apenas
fomenta a miséria e agrava o "déficit" de cidadania dos
pernambucanos, ou seja, financia a miséria em níveis
suportáveis à plutocracia detentora do Estado Nacional;
64
• A nova função do Estado é equalizar oportunidades e evitar o processo
de concentração de renda.
Por todos esses motivos o Sistema de Planejamento Estratégico
Situacional, tem a responsabilidade de, coordenar diretamente o Programa
Estratégico de Legitimização do Estado junto à sociedade, assim como,
transparecer o processo de urbanização do Estado e provocar mudanças no
mesmo com sentido de interiorizá-lo.
7. PLANEJAMENTO POLÍTICO-INSTITUCIONAL DE CT&I
Este papel da SECTEC tem como metas as atribuições de:
• Organizar e operar um sistema de informações de apoio
ao processo de planejamento estratégico situacional, no
que tange especificamente à dimensão político-
institucional do referido processo;
• Realizar e coordenar a realização de estudos e atividades
de cenarização, necessárias ao processo de planejamento
regional (RD), no que concerne á dimensão política;
• Coordenar, no âmbito do Estado, o processo de
elaboração, acompanhamento e avaliação das políticas,
planos, orçamentos, programas e projetos de CT&I no que
concerne à dimensão Político Institucional,
compatibilizando e integrando as propostas oriundas do
demais órgãos participantes do sistema de planejamento
do Estado;
• Propor mecanismo e procedimentos para melhorar a
articulação entre organizações ou entidades
governamentais e não governamentais efetivas ou
potenciais promotoras e beneficiárias de CT&I do Estado,
visando à avaliação e viabilização das políticas, planos,
orçamentos, programas e projetos regionais.
• Manter intercâmbio com entidades nacionais e
internacionais sobre assunto de interesse do Sistema de
Planejamento referente a CT&I.
Seus papéis resumem-se em:
• Proceder a estudos de viabilidade da institucionalização
de gestão descentralizada de CT&I por RD. Para tanto,
65
realizar em nível de RD, o seu plano estratégico de
desenvolvimento em CT&I;
• Verificar a possibilidade de implementar, de imediato, a
gestão por RD nos principais projetos estratégicos de
CT&I, considerados pela SEPLAG;
• Verificar e analisar as formas de articulação
institucional entre o Governo Federal, o Governo Estadual
e os governos Municipais, e a sociedade civil organizada
ou não, objetivá-las e iterá-las para sua implementação,
tendo em vista a otimização das ações do Estado com
vistas ao desenvolvimento de CT&I.
• Objetivar e iterar as articulações institucionais entre
organismos internacionais e estrangeiros com os programas
e projetos estratégicos de CT&I considerados pela
SEPLAG.
• Explicitar e ordenar as articulações institucionais entre
municípios/ estados/ Governo Federal (União) no que diz
respeito à CT&I.
• Opinar, articular e acompanhar a dimensão
institucional-administrativa dos planos, programas e
projetos estratégicos no Estado e de interesse da SEPLAG
como articuladora do planejamento estratégico estadual de
CT&I.
Dentre as diferentes idéias que orientam a presente proposição se
descrevem as seguintes:
• Explicitação do eixo vertical do sistema de planejamento
estratégico em CT&I desde a união até os municípios
cujas relações sistêmicas ocorrem para cima ou para
baixo;
• Caracterização do eixo horizontal do sistema de
desenvolvimento de CT&I, cujas relações sistêmicas
ocorrem: dentro de cada nível de planejamento
estratégico, isto é, relações de níveis: federal, regional,
sub-regional e relações de níveis estadual e municipais;
• Descrição dos componentes institucionais-
organizacionais (eixo transversal) do processo de
articulação vertical e de articulação horizontal através de
cortes transversais.
66
8. OBJETIVOS A ALCANÇAR COM O SISTEMA DE
PLANEJAMENTO ESTRATÉGICO DE CT&I
A partir do que ficaram explícitas como atribuições, papéis e idéias
forças do Sistema de Planejamento proposto sintetizam-se a seguir os
propósitos/metas:
1. Em linhas de progressão sistemática o Sistema buscará:
• As referências básicas para definir junto com o Governo
Federal e Estadual políticas de CT&I já com sentido
operacional, setorial e espacial;
• As grandes prioridades de CT&I que presidem as
definições orçamentárias do Governo Federal e estadual;
• Metas de curto, médio e longos prazos para cada
prioridade de CT&I;
• Segurança alimentar e do abastecimento a partir da
geração de emprego e renda.
2. Com respeito aos objetivos gerais tratar de:
• Resgatar a importância do Planejamento Estratégico de
CT&I para as ações de governo no Estado tanto em nível
das RD até o Governo Federal;
• Convergir os debates sobre as diretrizes de CT&I com
vistas a favorecer o consenso estadual, regional, nacional,
estadual e das RD;
• Reavivar compromissos do Governo Federal com a
Região e o Estado e darem concretude às novas funções
da SUDENE sob a base de consenso estadual, regional e
nacional;
• Apresentar à sociedade compromisso estratégico de longo
prazo com respeito a CT&I o do Estado em articulação
com as RD e seus respectivos municípios.
3. Sob a ótica dos objetivos específicos ou atuais:
• Imprimir efetividade às ações da SEPLAG em CT&I;
67
• Propor inovações à política de alocação de recursos com
vistas à descentralização e efetividade dos investimentos e
gestão em nível de RD;
• Induzir confiança em CT&I do Estado delimitando
espaços e meios para a conquista da cidadania de
importante parcela da população que se encontra
excluídos da economia;
• Prover a sustentabilidade e a modernização da economia
da região (RD) mantendo-a sob avaliação constante do
desenvolvimento de CT&I;
• Recuperar a capacidade de investimento do Estado para,
em parceria com os municípios, atuar nas RD;
• Desestimular a pressão desordenada sobre gastos e ações,
substituindo pelo sentido estratégico das prioridades das
RD em CT&I.
O AUTOR
Geraldo Medeiros de Aguiar. Engenheiro Econômico
e Mestre em Engenharia e Administração de Empresas (MSc)
pela Escola Superior de Economia de Praga (República
Tcheca). Tem seus diplomas revalidados como Economista na
Universidade Federal da Paraíba, e o de Mestre em
Administração na Universidade Federal Rural de Pernambuco.
Possui longa experiência no setor público além de ter
participado do quadro técnico e ter trabalhado como Consultor
em grandes empresas privadas. No Brasil foi ativista estudanti
no Rio de Janeiro (DF) e na Tchecoslováquia participou da
Primavera de Praga até a ascensão de Dubcek ao poder.Têm
publicado mais de 70 ensaios e trabalhos científicos incluindo-
se entre eles: livros, ensaios, relatórios técnicos e trabalhos em
equipe. Tem obras publicadas em co-autoria ou não, em revistas
científicas no Brasil e, ainda,
na República Tcheca, Polônia, República da Eslováquia, e na Nicarágua
(relatório da missão técnica ao Trópico Seco Nicaraguense apresentado a OEA).
Foi Palestrante: com mais de 50 conferências em diferentes universidades
brasileiras pelo INSUNE da SUDENE. Professor Convidado: em mais de 25
cursos de pós-graduação. Tem prática como agricultor inovador (premiado
pelo INCRA por duas vezes como agricultor modelo) e fez parte do quadro de
técnicos e de dirigentes da Superintendência do Desenvolvimento do Nordeste
68
(SUDENE) durante 22 anos. Participou como Conferencista, de vários
seminários regionais e nacionais.
É autor dos livros: Agriculturas no Nordeste (Vozes, 1985); Agenda 21
e desenvolvimento sustentável. Caminhos e desvios. (Livro Rápido, 2004).
Turismo, desenvolvimento local e integração regional (cap.6) do livro
“Turismo de base local” (UFPB, p.101 a 124. 2007) e, co-autor das obras:
Estudo de problemas brasileiros (UFPE, 1971); Aspectos gerais da
agropecuária do Nordeste (volume nº3 da Série Projeto Nordeste, SUDENE,
1984); Políticas econômicas setoriais e desigualdades regionais, (UFPE-
PIMES/ SUDENE / IPEA, 1984) e Política fundiária no Nordeste
(Massangana, 1990); O Nordeste futuro (SUDENE, 1988). Segurança
alimentar e biocombustíveis. Cap. Do livro Terra questões ambientais
globais e soluções locais. (Universitário-UFPB. 2008).
Em diferentes ocasiões, o Autor, foi: Consultor da FAO, OEA, BID e IICA
através de contratos específicos e temporários. No momento é Professor
Universitário e Consultor Autônomo. Dá aulas em cursos de: pós-
graduação; graduação; seqüencial e de especialização profissional. Foi
Assessor Técnico do Centro de Educação e Cultura do Trabalhador Rural-
CENTRU. É Consultor da FADURPE, Analista de Tecnologia e Inovação da
SECTMA e Professor da FBV.
Quando contratado, ele faz: palestras e ministra conferências em seminários ou
oficinas de trabalho no Brasil, muito em particular, nos estados da Região
Nordeste da qual é grande conhecedor transdisciplinar. Atende pelos telefones
0xx81 3465-7718, 0xx81 3326-6428 e celular 081 9972-8025 e-mail
gmaguiar@yahoo.com.br
Tem currículum vitae detalhado e atualizado no sistema LATES do CNPQ,
protocolo 8307025653862771, cujo site é: www.cnpq.br.

Sectec - UM OLHAR SISTÊMICO-HOLÍSTICO E HISTÓRICO

  • 1.
    1 SECRETARIA DE CIÊNCIAE TECNOLOGIA – SECTEC (UM OLHAR SISTÊMICO-HOLÍSTICO E HISTÓRICO) POR GERALDO MEDEIROS DE AGUIAR. ANALISTA DE TECNOLOGIA E INOVAÇÃO Março-abril de 2011
  • 2.
    2 SUMÁRIO I. HISTÓRICO DASECTMA E DO SEU PROCESSO DE MUDANÇA EM SECTEC. - 3 II. ESTRUTURAÇÃO ORGANIZACIONAL DA SECTEC. - 7 1. O QUE SÃO E COMO DEVEM FUNCIONAR OS CVT NO ÂMBITO DA SECTEC? - 8 2. O QUE SÃO E COMO DEVEM FUNCIONAR OS APL NO ÂMBITO DA SECTEC? - 13 III. PAPÉIS DA SECTEC EM CT&I NOS PROJETOS ESTRUTURADORES OU NOS COMPLEXOS INFRA-ESTRUTURAIS E INDUSTRIAIS DE BASE - CIIB. - 22 1. COMPLEXOS INFRA-ESTRUTURAIS E INDUSTRIAIS DE BASE-CIIB - 22 2. OBJETIVOS-SINTESE. - 22 3. RESULTADOS PRETENDIDOS. - 23 4. ÂMBITOS GERENCIAIS DE ABRANGÊNCIAS. - 25 5. ORIENTAÇÕES FUNDAMENTAIS. - 26 6. FONTES DE FINANCIAMENTO E PARCERIAS. - 27 7. OUTRAS CONSIDERAÇÕES. - 29 8. TRANSPOSIÇÕES DAS ÁGUAS DO RIO SÃO FRANCISCO. -29 9. FERROVIA TRANSNORDESTINA. - 32 10. CANAL DO SERTÃO. - 35 IV. SUGESTÕES PARA UM PLANO DE AÇÃO PARA A SECTEC (2011-2014). - 45 1. TÉCNICA E PROCESSO DE TRABALHO. - 45 2. FETICHE DOS RECURSOS NATURAIS E DOS NOVOS MATERIAIS COMO MERCADORIA. - 45 3. A SECTEC E SEU PAPEL EM CT&I. - 45 4. ESTRATÉGIAS PARA A POLÍTICA NACIONAL DE CIÊNCIA E TECNOLOGIA CT&I A NÍVEL LOCAL. - 49 5. OPERACIONALIZAÇÃO DA POLÍTICA, ESTRATÉGIAS, PROGRAMAS E PROJETOS. - 51 6. ACOMPANHAMENTO DE POLÍTICAS DE CT&I NOS PLANOS ESTRATÉGICOS REGIONAIS (RD). - 62 7. PLANEJAMENTO POLÍTICO-INSTITUCIONAL DE CT&I. -64 8. OBJETIVOS A ALCANÇAR COM O SISTEMA DE CT&I. - 66 O AUTOR. – 67.
  • 3.
    3 I. HISTÓRICO DASECTMA E DO SEU PROCESSO DE MUDANÇA EM SECTEC No início do 1º ano do Governo Eduardo Campos a SECTMA tinha a seguinte configuração ou estruturação organizacional: SECRETÁRIO GABINETE SUPERINTENDÊNCIA TÉCNICA SUPERINTENDÊNCIA DE GESTÃO SECRETARIA EXECUTIVA DE MEIO AMBIENTE E RECURSOS HÍDRICOS GERÊNCIA DO PROGRAMA DE CENTROS TECNOLÓGICOS DE EDUCAÇÃO PROFISSIONAL GERÊNCIA DO PROGRAMA AGENDA 21 GERÊNCIA DO PROGRAMA GESTÃO INTEGRADA DE RECURSOS HÍDRICOS GESTOR DE COMBATE À DESERTIFICAÇÃO E CONVIVÊNCIA COM A SECA GESTOR DE PROTEÇÃO E CONSERVAÇÃ O AMBIENTAL GESTOR DE PROTEÇÃO E CONSERVAÇÃO AMBIENTAL DA BACIA RIO IPOJUCA GESTOR DE CAPACITAÇÃO EM GESTÃO TECNOLÓGICA GESTOR DE PROTEÇÃO E AMBIENTAL DA REGIÃO DO ARARIPE GESTOR DE COMITÊ DE BACIAS HID. E CONSELHOS DE USUÁRIOS DE ÁGUA DEFN UPE CPRH/AEMARH FACEPE GERÊNCIA EXECUTIVA DO PARQUE DOIS IRMÃOS GERÊNCIA EXECUTIVA DO ESPAÇO CIÊNCIA DETELPE CRH CONCITEC CONSEMA NSI SECRETARIA EXECUTIVA DE TECNOLOGIA, INOVAÇÃO E ENSINO SUPERIOR SECRETÁRIO GABINETE SUPERINTENDÊNCIA TÉCNICA SUPERINTENDÊNCIA DE GESTÃO SECRETARIA EXECUTIVA DE MEIO AMBIENTE E RECURSOS HÍDRICOS GERÊNCIA DO PROGRAMA DE CENTROS TECNOLÓGICOS DE EDUCAÇÃO PROFISSIONAL GERÊNCIA DO PROGRAMA AGENDA 21 GERÊNCIA DO PROGRAMA GESTÃO INTEGRADA DE RECURSOS HÍDRICOS GESTOR DE COMBATE À DESERTIFICAÇÃO E CONVIVÊNCIA COM A SECA GESTOR DE PROTEÇÃO E CONSERVAÇÃ O AMBIENTAL GESTOR DE PROTEÇÃO E CONSERVAÇÃO AMBIENTAL DA BACIA RIO IPOJUCA GESTOR DE CAPACITAÇÃO EM GESTÃO TECNOLÓGICA GESTOR DE PROTEÇÃO E AMBIENTAL DA REGIÃO DO ARARIPE GESTOR DE COMITÊ DE BACIAS HID. E CONSELHOS DE USUÁRIOS DE ÁGUA DEFN UPE CPRH/AEMARH FACEPE GERÊNCIA EXECUTIVA DO PARQUE DOIS IRMÃOS GERÊNCIA EXECUTIVA DO ESPAÇO CIÊNCIA DETELPE CRH CONCITEC CONSEMA NSI SECRETARIA EXECUTIVA DE TECNOLOGIA, INOVAÇÃO E ENSINO SUPERIOR Como se vê na estruturação organizacional da SECTMA as formas de sua atuação se davam com ações diretas e ações descentralizadas indiretas e delegadas. As diretas eram através das secretarias executivas de: Tecnologia e Inovação e Ensino Superior (SETIES) e de Meio Ambiente (SEMA). Já as indiretas ou descentralizadas se davam pela FACEPE, UPE, CPRH, e o Distrito de Fernando de Noronha. As ações delegadas eram executadas pelo ITEP, Porto Digital e MOVIMAGEM. Naquela oportunidade a identidade organizacional da SECTMA era a seguinte: • Missão. Promover o desenvolvimento socioeconômico e ambiental de Pernambuco por meio da formulação e implementação de políticas públicas integradas de inovação tecnológica, ensino superior, educação profissional, divulgação científica, proteção e conservação ambiental. • Visão. Consolidar a posição diferenciada de Pernambuco como pólo regional de produção e difusão de conhecimentos relevantes para o seu desenvolvimento socioeconômico e ambiental. • Valores: Ética e Cidadania
  • 4.
    4 Respeito à diversidadee pluralidade Desenvolvimento sustentável Compromisso com os resultados. Seus eixos estratégicos resumiam-se em: • Educação Profissional/Tecnológica e Ensino Superior • Inovação e Difusão Tecnológica • Divulgação Científica • Fomento à Pesquisa • Conservação e Recuperação Ambiental. Suas diretrizes gerais eram as seguintes: • Gestão moderna e efetiva: foco nos resultados, atendimento a demandas regionalizadas e aproveitamento de oportunidades de investimento. • Complementação das ações iniciadas, numa perspectiva estratégica centrada nos programas: CTEPs, Agenda 21 e GIRH. • Interiorização da inovação e do conhecimento técnico-científico a serviço das áreas estratégicas do Estado, com o foco na inclusão social. • Trabalho articulado visando integrar e fortalecer as ações propostas, tanto no âmbito interno quanto externo à secretaria. • Estímulo à cooperação interinstitucional junto a diferentes níveis de governo e setores da sociedade, na perspectiva de formação e consolidação de alianças em torno dos programas estratégicos da secretaria. • Fortalecimento da ação municipal e do Terceiro Setor, através de suporte técnico, operacional e financeiro. • Repasse de atividades para entidades privadas credenciadas junto ao Sistema Integrado de Prestação de Serviços Públicos Não Exclusivos, através de contratos de gestão ou termos de parcerias. Suas estratégias de ação consistiam em: • Implementar o Sistema de Gestão de Recursos Hídricos no Estado • Implementar o Sistema de Gestão Ambiental no Estado • Implementar o Sistema de Gestão da Educação Profissional no Estado • Implantar um Sistema de Gestão por Resultados • Implantar Ações da SECTMA no âmbito do PROMATA • Integrar Educação e Pesquisa ao Projeto de Desenvolvimento Sustentável do Estado.
  • 5.
    5 O Plano deAção tinha entre outros os seguintes programas: • Centros Tecnológicos de Educação Profissional – CTEP´s • Gerenciamento Integrado de Recursos Hídricos • Agenda 21 Estadual • Gestão e coordenação das Ações de Ciência, Tecnologia e Meio Ambiente • Apoio à Interiorização do Ensino Superior em Pernambuco • Fortalecimento do Sistema Estadual de Inovação, Modernização e Competitividade • Porto Digital • Divulgação Científica e Apoio ao Ensino de Ciência • Revitalização do Parque Dois Irmãos • Desenvolvimento e Difusão de Tecnologia de Comunicação • Governo Digital / NSI – Núcleo Setorial de Informática da SECTMA • Apoio Administrativo às Ações da SECTMA. Seu Secretário era o Técnico do IPEA Aristides Monteiro Neto que tinha como Secretário da SETIES o Prof. Arnóbio Gonçalves de Andrade e, como Secretários da SEMA, Ricardo Augusto Pessoa Braga e Aloysio Gonçalves da Costa Júnior. Com sua exoneração em 2009 assumiu a SECTMA a ex-prefeita do Município de Olinda, Luciana Barbosa de Oliveira, e da SETIS o Prof. Anderson Esteves Leônidas Gomes. Com a saída da Secretária para se candidatar a Deputada Federal foi confirmado como Secretário da SECTMA o Prof. Anderson Gomes, hoje, Secretário da SEDUC que convidou para assumir a SETIS o Médico e Prof. Dr. Aurélio Molina que ficaram nos cargos até Janeiro de 2011. Na gestão da Secretária Luciana Santos se processou o deslocamento das atividades da SETIES de EAD e de Educação Profissional para a SEDUC. Ficou como atividades principais da SETIES o Programa Inova Pernambuco e a ampliação e consolidação do PARQTEL. O Programa Inova Pernambuco, hoje em plena execução, é configurada por vários projetos imbricados à economia solidária com ênfase a inclusão social em diferentes municípios do Estado. As origens dos seus recursos são do MCT em convênio com o Estado e, eventualmente também, com os municípios e fazem parte de emendas de parlamentares na Câmara de Deputados Federais. O PARQTEL, criado no Governo Arraes, ignorado no Governo Jarbas Vasconcelos, passou a ter prioridade no Governo Eduardo Campos pela SECTEC. Hoje, com previsão de instalações de mais de 50 empresas cujo
  • 6.
    6 faturamento está estimadoem mais de 50 milhões de reais/ano gerando mais de quatro mil vagas de empregos para um investimento inicial da ordem de três milhões de reais com contra partidas do MCT e FINEP. Sua área é de pouco mais de 13 há, mais que o duplo quando iniciado, sito nos bairros do Curado e Várzea e adjacente ao TIP. Igualmente ao PORTO DIGITAL o PARQTEL funciona, hoje, como um Condomínio Empresarial em um moderno planejamento urbanístico/paisagístico naqueles bairros dos municípios de Jaboatão-Recife. Ambos, os programas, serão integrados em suas respectivas atividades de inovação e desenvolvimento tecnológico no Estado sob a égide da SECTEC. Esses dois programas são, hoje, os carros chefes da SECTEC na medida em que da SECTMA foi separada ou desmembrada a SEMA que é, agora, uma nova Secretaria de Estado tendo como Secretário Sérgio Luis de Carvalho Xavier e sigla SEMAS quando à antiga SEMA foi incorporado o S da Sustentabilidade. Com esses significativos processos de mudanças na então SECTMA está sendo consolidada a SECRETARIA DE CIÊNCIA, TECNOLOGIA E INOVAÇÃO- SECTEC que passou a ter como Secretário Marcelino Granja Menezes e na Secretaria Executiva Luciano Sérgio Moura da Silva que assumiram seus respectivos cargos em janeiro de 2011. A SECTEC está estruturada para coordenar e controlar toda a política de ciência, tecnologia e inovação (CT&I) no Estado de Pernambuco evitando inclusive sobre posições que as organizações a ela vinculadas, delegadas e subordinadas venham em suas atividades proceder sobre passo na sua missão e competência. Desta forma a SECTEC prima por ser aquela Secretaria de Estado que administra a política de CT&I no âmbito estadual, assim como, tem a responsabilidade pela obediência às atividades dos quatro eixos estratégicos e suas 25 linhas de ações acordadas no PPI de Desenvolvimento de Ciência, Tecnologia e Inovação para o Estado. Vale lembrar que a SECTEC herda da SECTMA as vinculações ao ITEP, FACEP e UPE além do Canal de Televisão (TV Pernambuco).
  • 7.
    7 II. ESTRUTURAÇÃO ORGANIZACIONALDA SECTEC A SECTEC tem a missão de articular e apoiar o sistema de CT&I, para o desenvolvimento econômico, visando promover a igualdade de oportunidades para todos. Sua visão está acoplada ao sistema ao sistema nacional e estadual de CT&I com forte e integrada às empresas inovadoras e competitivas e sua distribuição no território estadual e demandante de mão de obra local qualificada, com melhor padrão de vida para a população. Para cumprir tais atributos a SECTEC segue quatro eixos estratégicos com 25 linhas de ações abaixo citados: 1. Fortalecimento do Sistema estadual de Ciência e Tecnologia e Inovação (SECTI) com as ações básicas a segui explicitadas: • Institucionalidade, Marcos Legais e Governança do Sistema • Financiamento e Infra-estrutura • Recursos humanos, Educação Superior e Pesquisa • Apoio à Proteção da Propriedade Intelectual • Avaliação. 2. Promoção de Pesquisa, Desenvolvimento e Inovação nas Empresas com prioridades às seguintes ações: • Compartilhação da Política Industrial Estadual com a Política de CT&I nas empresas • Fomento e Incentivos a “Habitats de Inovação” que Promovam a Integração entre as Empresas e as ICTs • Disseminação de Cultura de Inovação no Ambiente Produtivo • Incentivo à criação e à Consolidação de Empresas Intensivas em Tecnologia. 3. Pesquisa, Desenvolvimento e Inovação em Áreas Estratégicas com ênfase às seguintes ações: • Diversificação da Matriz Energética • Novos Materiais e Nanotecnologia • Meteorologia e Mudanças Climáticas • Defesa Social e Segurança Pública • Petróleo e Gás • Biotecnologia e Farmacoquímicos • Outros Insumos para Saúde • Tecnologia da Informação e Comunicação • Agronegócios.
  • 8.
    8 4. CT&I paraInclusão Social e Desenvolvimento Regional a partir das seguintes ações: • Popularização da CT&I e Suporte ao Ensino de Ciências • Promoção da Inclusão Digital, Científica e Tecnológica • Promoção de Tecnologias Sociais • Apoio à Denominação de Origem e Indicação Geográfica • Apoio aos APL, Cadeias Produtivas Tradicionais e Projetos Estruturadores do Estado • Impactos Sócio-Ambientais e Sistemas Urbanos Sustentáveis • Apoio à Democratização da Comunicação e ao desenvolvimento da Produção Cultural. Considerando que a SECTEC tem ações diretas e ações indiretas ou delegadas ao ITEP, FACEP e UPE que, em seu conjunto, são articulados ao MCT. Por isso vale aqui fazer-se algumas considerações sobre o que vem a ser e como funcionam os CVT, as Cadeias Produtivas/APL nas ações da SECTEC com suas vinculadas. Os CT e o PRO-APL (com recursos internacionais) tem suas gestões delegadas pela SECTEC ao ITEP que é uma OS. 1. O QUE SÃO E COMO DEVEM FUNCIONAR NO ÂMBITO DA SECTEC OS CVT? É sabido que os Centros Vocacionais Tecnológicos -CVT fazem parte do Programa 0471 do Ministério da Ciência e Tecnologia - MCT para a inclusão e desenvolvimento social com sustentabilidade. Eles são espaços de capacitação e treinamento profissional do seu público alvo caracterizado por comunidades pobres. É parte do sistema educacional não formal da capacitação cientifico - tecnológica da sociedade. Segundo o Programa do MCT, acima citado, os CVT “estão direcionados para a capacitação tecnológica da população e articulação de oportunidades concretas de inserção profissional/produtiva do trabalhador de todas as idades, como uma unidade de formação profissional básica, técnica ou tecnológica, de experimentação científica, de investigação da realidade que o cerca e prestação de serviços especializados. Leva em conta a vocação da região onde se insere, em articulação com diversos atores - representantes do governo, dos trabalhadores, das empresas e da sociedade civil organizada - no uso de tecnologia digital como um meio de melhoria dos processos produtivos.” Seus objetivos gerais, ainda, segundo o MCT são: • Contribuir para a melhoria do Ensino de Ciência na Região;
  • 9.
    9 • Fortalecer avocação regional, visando à promoção de desenvolvimento econômico e social sustentável; • Proporcionar cursos de formação profissional na área científico- tecnológica, e o devido encaminhamento ao mercado de trabalho; • Fortalecer a capacitação da população, visando à redução de desigualdades sociais, culturais e econômicas; • Contribuir efetivamente para o desenvolvimento regional, com ênfase em inclusão social e redução de disparidades regionais; • Fortalecer os Sistemas Locais e Regionais de C,T&I, consolidando- os como fator estratégico de suporte às economias regionais. Já os objetivos específicos, segundo a mesma fonte, se caracterizam por: • Assegurar o compromisso dos atores locais com a sustentabilidade das estruturas de apoio ao desenvolvimento tecnológico; • Apoiar ações orientadas para a qualificação e capacitação tecnológicas em áreas relacionadas às vocações locais e/ou regionais; • Reforçar a infra-estrutura instalada de PD&I necessária ao processo de geração, adaptação e difusão do conhecimento científico- tecnológico; • Melhoria na formação e desempenho de professores de Ciências da região; • Difundir o conhecimento científico-tecnológico com vistas ao aproveitamento das vocações regionais, objetivando a geração de renda e o combate à exclusão social; • Promover o estabelecimento de parcerias com universidades, fundações e centros de estudos públicos e privados, visando a futura sustentabilidade dos CVT; • Contribuir e apoiar iniciativas locais de alfabetização e qualificação digital da população. Por todas essas razões opina-se, aqui, que os CVT, segundo os paradigmas do MCT, têm as seguintes aplicabilidades na categoria de atividade, ou seja, quando se liga o pensamento à ação nas comunidades onde se fazem presentes: • Difusão e popularização do conhecimento científico-tecnológico; • Promover a difusão e a popularização da Ciência; • Capacitação técnica de recursos humanos por meio de cursos de qualificação; • Contribuir para a geração de emprego e renda;
  • 10.
    10 • Aproveitamento dasoportunidades locais (arranjos ou processos produtivos locais) e vocações das regiões já existentes ou emergentes; • Contribuir para o aumento da competitividade das micro e pequenas empresas; • Incentivar, articular e promover o desenvolvimento do empreendedorismo por meio da capacitação e/ou atualização tecnológica e gerencial; • Inclusão Digital da população; • Apoio ao Ensino e Capacitação à Distância; • Adensamento das cadeias produtivas específicas da região; • Parceria e apoio a Universidades e Centros de Pesquisa - incentivo à experimentação científica; • Transferência de tecnologias apropriadas como meio de contribuição ao desenvolvimento regional e na diminuição das diferenças regionais; • Promover a Incubação de Cooperativas, Micro e Pequenas Empresas; • Integração às Infovias - Rede de Conhecimento; • Elevar a base científica da população; • Apoio ao Ensino Formal de Educação; • Promover a difusão de tecnologias apropriadas como um meio para buscar a diminuição das diferenças regionais e permitir o desenvolvimento harmônico das mesmas; • Apoiar o desenvolvimento de novos produtos e processos produtivos que viabilizem o aumento da competitividade e a melhoria dos bens e serviços prestados pelas empresas da região; • Assistência técnica à população com serviços ou produtos relacionados aos processos produtivos locais. Por ser detentor de um quadro de docentes especializados é de bom grado que os CVT venham possuir um Banco de Elaboradores de Projetos - BEP voltados para as diretrizes e estratégias dos planos diretores participativos (Lei 10.257/01) dos municípios das RD. A SECTEC poderia em parceria com a Secretareia das Cidades e, quiçá, com a Secretaria de Desenvolvimento Social e de Direitos Humanos –SEDSDH negociar e supervisionar a implantação, o fomento e o controle do Banco de Elaboradores de Projetos – BEP sito nos CVT, com uma equipe no mínimo interdisciplinar, cujo objetivo principal é elaborar os projetos-modelo (para financiamento pelo PRONAF e, eventualmente, pelo FNE) devidamente
  • 11.
    11 imbricado aos projetosbásicos cujas linhas de produção foram apontadas no plano diretor participativo do município. Eventualmente, o BEP do CVT pode e deve indicar ou mesmo elaborar os projetos complementares demandados pelos APL que envolvem os municípios das Regiões de Desenvolvimento do Estado (RD), particularmente, onde situam- se os mega projetos do Governo Federal (CIIB) em Pernambuco. Para tanto, serão identificados, selecionados, cadastrados e devidamente organizados os agricultores e unidades agroindustriais, artezanais e industriais que livremente demonstrarem interesse por uma ou várias linhas de produção dos projetos básicos definidos para cada um dos projetos da União que podem e devem ser consubstanciados em projetos-modelo para serem executado pelos agentes privados sejam eles agricultores ou não com financiamento do PRONAF. Os projetos-modelo podem ser coletivos (associativos) ou individuais. Em casos especiais pode ser mobilizada as linhas de financiamento do FNE e, eventualmente, do PROFAT, da CAIXA ECONÔMICA e do BNDES. Cabe inicialmente ao Conselho Gestor ou Conselho de Administração da Prefeitura Municipal negociar as devidas parcerias público-privadas, especializar e cadastrar a equipe técnica do BEP junto ao BNB, BB , CAIXA ECONÔMICA e ao Conselho de Desenvolvimento Sustentável (CDS) do Estado de Pernambuco e, se necessário, junto aos Conselhos Municipais de Desenvolvimento (CMDS) de cada município que demande os serviços do BEP do CVT sejam eles parte ou não dos APL onde atua o BEP. Significa dizer que o BEP pode e deve elaborar projetos-modelo para os municíos adjacentes a sua sede municipal. Vale explicitar que os projetos-modelo elaborados pelo BEP devem extrapolar, em parte, as terras dos cadastrados desde que o seu APL assim o conceba nas suas linhas de produção que constituem os projetos básicos. Dessa forma o APL pode e deve atender agricultores e unidades produtivas de outros municípios. Dessa forma aceita-se a hipótese do BEP do CVT atender pleitos do INCRA ou mesmo do MST e FETABE na Região de Desenvolvimento do Estado. A criação do BEP fica, estrategicamente, vinculada aos seus patrocinadores ligados as Confederações Nacionais: da Indústria, do Comércio e da Agricultua. Admite-se como patrocinadores do BEP, além da SECTEC, as escolas de nível superior e as organizações de pesquisa e tecnologia, particularmente os Centros Tecnológicos – CT da SECTEC-ITEP e outros orgãos devidamente credenciados pela SECTEC com total apoio do sistema educacional presencial e a distância da SEDUC. O BEP do CVT deve incorporar a sua missão o procedimento da análise dos Planos Diretores Municipais Participativos dos municípios (elaborados por força da Lei 10.257/01 – Estatuto da Cidade) e assessorar as prefeituras a consubstanciarem suas diretrizes em projetos na medida em que se coadunem
  • 12.
    12 com os APLa que serve e atenda a sua clientela devidamente acreditada pelo órgão gestor. O BEP deve prestar toda assistência técnica demandada pelo PRONAF (com a devida vênia do Banco do Brasil e do BNB) e assessorar as prefeituras a buscar soluções com vistas a educação ambiental e tecnológica divulgando e aplicando (via projetos-modelo) tecnologias a serem adotadas pela SECTEC no processo de execução dos ditos projetos e, principalmente, da reconstituição e manejo das matas ciliares de todos os mananciais de superfície existente na área de cada projeto-modelo imbricado ao CVT e seus APL. Para tanto, a SECTEC, como promotora e supervisora pode manter estreita vinculação com o sistema EMBRAPA, com o ITEP, o IPA para bem cumprir tal propósito. As ações do BEP podem, entre outras, serem resumidas no seguinte: • Formular, viabilizar e prestar assistência técnica aos projetos-modelo financiados pelo sistema creditício do PRONAF elaborado pelo BEP • Fixar em todos os projetos-modelo além das linhas de produção apontadas no PMMIS para seus APLs. Como projetos básicos deve a equipe técnica do BEP privilegiar ações de reflorestamento das matas ciliares de todos os recursos hídricos de superfície na área de cada um dos projetos-modelo que elaborar estabelecendo um novo manejo onde se insere plantas nativas e exóticas de alto valor ambiental, econômico e social • Proteger, em caráter especial, as áreas de entorno das nascentes dos riachos e suprimir a degradação da área com cobertura vegetal onde ela se apresenta com sinais de erosão • Resgatar no projeto-modelo o conhecimento útil tradicional associado ao cultivo e as técnicas para uso da biodiversidade do Bioma da Caatinga de forma preservacionista • Obedecer sempre as diretrizes da Agenda 21 de Pernambuco e, também, da Agenda 21 local se esta existir no município. Grosso modo, sugere-se que a equipe técnica e de docentes do BEP seja treinada de forma holística e tenha a presença de pelo menos um representante das seguintes categorias profissionais: • Economista • Engenheiro Agrônomo • Zootecnista • Engenheiro de Pesca
  • 13.
    13 • Sociólogo ouAssistente Social • Veterinário • Engenheiro Civil • Biologo • Arquiteto e • Técnicos Agrícolas. Admite-se que o orçamento do BEP nos CVT façam parte inicialmente da parceria SECTEC-Prefeitura e, posteriormente, deve se autofinanciar e receber prêmios das mencionadas Confederações como reconhecimento de sua efetividade profissional devidamente articuladas ao sistema S. Vale salientar, também, que a Secretatia de Desenvolvimento Social e de Direitos Humanos – SEDSDH, através do seu Programa Pernambuco no Batente, esforça-se em dotar sua clientela egressa do Programa Bolsa Família para atividades socio-produtivas através da dinamização de sete cadeias produtivas (reconhecidas por ela como APL) em 41 municípios distribuídos pelas 12 Regiões de Desenvolvimento do Estado. Curiosamente, seus projetos, em muito se assemelham aos da SECTEC-ITEP, lamentavelmente, não conectados aos já em implantação. Encontram-se, ainda, desconectados e desarticulados aos CVT e aos CT da SECTEC-ITEP que, por sua vez, atuam sem quaisquer complementações com a Fundação de Pesquisa do Instituto de Pesquisas Agronômicas–IPA, vinculado ao sistema nacional da EMBRAPA. 2. O QUE SÃO E COMO DEVEM FUNCIONAR NO ÂMBITO DA SECTEC OS APL? Os Arranjos Produtivos Locais - APL são conceituados, entendidos e compreendidos quando sistematizam em rede de relacionamentos as cadeias produtivas de um território as atividades econômicas, sociais e ambientais, objetivando: • Especialização e espacialização produtiva em determinadas áreas de um território; • Interdependência e complementaridade das ações produtivas dos bens e dos serviços das cadeias produtivas; • Mobilização dos atores e dos agentes relevantes do território;
  • 14.
    14 • Redução doscustos de produção dos bens e serviços, particularmente das transações no âmbito da circulação das mercadorias; • Busca dos diferentes graus de desenvolvimento institucional- administrativo em arranjos organizacionais para inovação tecnológica e sustentabilidade dos empreendimentos; • Maior emulação e competitividade da produção local e transformação das vantagens comparativas em vantagens competitivas na economia local; • Inserção maior e eficaz nos mercados: local, regional, nacional e mundial; • Identificação e a qualificação dos gargalos nas esferas: pública, privada, e da economia solidária includente; • Avaliação do risco de financiamento e creditício dos empreendimentos; • Mitigação dos impactos ambientais para a sustentabilidade das ações produtivas dos bens e serviços ofertados; • Logística. Dessa maneira, usa-se o conceito de Cadeias Produtivas de forma imbricada às atividades que: • Geram negócios e ocupação de mão de obra local e regionalmente; • Aumentam ou melhoram o uso dos recursos naturais e humanos; • Incrementam o capital fixo e o uso do capital social básico em geral ocioso;
  • 15.
    15 • Dão escalaa produção agrícola para a viabilização de agroindústrias; • Aumentam, racionalizam e aperfeiçoam obras de infra-estrutura econômica e social. Em seus afazeres cotidianos a equipe técnica da SECTEC deve desenvolver e implantar uma série de projetos do Programa Inova Pernambuco. Muito deles para atender emendas parlamentares, que de fato fazem parte de diferentes cadeias produtivas, ainda, muito distantes de serem sistematizadas e articuladas em APL na concepção da AD-DIPER da SDEC sob patrocínio do Ministério do Desenvolvimento Industrial e Comércio Exterior – MDIC (GTP APL). Na prática esses projetos, já com recursos em carteira, podem e devem articular-se aos CVT e aos APL. As cadeias produtivas quando sistematizadas em APL incrementam, nos espaços urbanos e rurais, atividades artesanais, manufatureiras e de serviços em pequenos negócios horizontalmente articulados e integrados na economia solidária de forma autogestionária ou não com vistas às escalas produtivas de bens e serviços. Para atender esses objetivos das cadeias produtivas aconselha-se a desenvolver os arranjos produtivos locais a partir de: • Projetos básicos • Projetos modelo • Projetos complementares, além dos estudos fundamentais ou conhecimento da área para tal fim. Na medida em que os CVT a partir do Banco de Elaboradores de Projetos definem, em nível de RD, os projetos básicos e projetos-modelo insertos nas cadeias produtivas os APL devem encarregar-se dos projetos complementares em toda sua plenitude. Para elaborarem-se os arranjos produtivos locais em determinado espaço, é necessário se fazer a título de diagnóstico: a) O censo dos recursos humanos na área delimitada abrangendo os fundos de terras com vistas ao ajuste da demografia à cultura e à situação sócio- econômica e ambiental
  • 16.
    16 b) Os estudosdo meio físico compreendendo: • Clima e hidro-climatologia; • Água do ponto de vista da hidrogeologia e hidrografia com indicações precisas sobre potencialidade de uso armazenagem e disponibilidade para: consumo humano e animal, pisci- carcinicultura e irrigação; • Solos com referenciais, às aluviões, aos cultivos e às vegetações neles existentes, às vocações além da pedologia à luz de levantamento por satélites e ou aerofotogramétrico em escala convincente às atividades programadas nos projetos básicos e projetos-modelo; • Relevos seguindo a mesma estratificação usada para os solos (pedologia) como também de topografia e cartografia. c) Os meios econômicos sociais e ambientais, a partir de considerações quanto a: • Estrutura fundiária; • Atividades produtivas e de florestas, seguindo a estratificação de solos e relevos; • Vida urbana e rural; • Sistema viário e de eletrificação; • Aspectos socioculturais tendo, em vista: a educação, a saúde pública e privada, as organizações comunitárias, o tamanho médio das famílias, a situação de lazer e entretenimento; • Tipos e características das unidades produtivas agrícolas, agroindustriais e industriais; • Infra-estrutura utilizada; • Disfunções do desenvolvimento rural-urbano e seus impactos ambientais; • Uso das terras; • Nível tecnológico; • Indicadores de desenvolvimento urbano e humano. d) A participação e opinião das comunidades quanto a: • Crédito; • Assistência técnica; • Incentivos; • Eletrificação; • Agroindústrias;
  • 17.
    17 • Indústrias; • Comercializaçãoe mercados; • Estrutura agrária; • Capacitação e treinamento; • Artesanato; • Pesquisas e experimentação; • Recursos de água, solo, relevo e vegetação; • Turismo local; • Estratégia da Agenda 21 e princípios do Estatuto da Cidade. A participação em tela é buscada através de técnicas de pesquisas com entrevistas e questionários, bem como pela aplicação do método de resolução de problemas e a elaboração de oficinas de trabalho (Workshop). e) Os meios institucionais–administrativos a partir da análise da missão e da realidade das organizações e agentes federais, estaduais e municipais de desenvolvimento sustentável e das ONGs voltadas ou existentes na área do APL. Ainda, nessa parte, são analisadas: • Necessidade de se resolver as diferenciações interpessoais, interssetoriais e intermunicipais de renda • Diferentes políticas públicas para diferentes realidades • Distintas possibilidades de desenvolvimento tecnológico e de sustentabilidade • Valorização da sociedade civil organizada • Reconhecimento das experiências locais • Necessidade do zoneamento • Questão ambiental vista à luz da Agenda 21 de Pernambuco • Questão urbana e rural segundo a Lei 10.257, conhecida como Estatuto da Cidade. Vale salientar que para essa etapa do APL, empreende-se uma pesquisa bibliográfica sobre cada item supra dito e se procede a uma acurada revisão dos assuntos em tela com vistas a atualizá-los e evitar todo e qualquer tipo de repetição de estudos. O Banco do Nordeste do Brasil conceitua o desenvolvimento sustentável local como: “um processo de articulação, coordenação e inserção dos empreendimentos empresariais associativos e individuais, comunitários, urbanos, rurais, com nova dinâmica de integração socioeconômica, de
  • 18.
    18 reconstrução do tecidosocial, de geração de oportunidades de trabalho e renda”. Tudo isso, para atuar por meio da mobilização dos atores com vistas a estabelecer objetivos e metas que compõem o plano de ação do que eles chamam de pólo. (Na prática, nada mais é ao que se conceitua como arranjos produtivos locais - clusters). Estes se contrapõem a ações que se dão de forma pontual, desordenada e atomizada, sem perspectivas de atacar as diversas dimensões e conexões do desenvolvimento tecnológico sustentável local de uma só vez e que são resultado da ausência de princípios de complementaridade, simultaneidade, escala mínima de operação e de acessibilidade dos chamados serviços de desenvolvimento tecnológico das organizações governamentais ou não que se sobrepõem às suas atuações em determinado espaço ou território. Por essa razão, os arranjos produtivos locais têm metodologia baseada em ações participativas entre os atores locais para elaborarem seus planos de ação, junto aos agentes, com vistas à (ao): • Conhecimento da realidade • Construção de uma visão de futuro • Discussão dos estudos técnicos • Consolidação e sistematização crítica dos dados e informações • Realização de eventos de mobilização dos atores • Negociação dos programas e projetos • Gerenciamento dos projetos ou do plano de ação. Para o conhecimento da realidade, procede-se aos estudos essenciais, já descritos anteriormente, em que se fundamenta a visão de futuro. A construção da visão de futuro dá-se com a conscientização e a explicitação do propósito unificador dos arranjos produtivos locais de conformidade com as discussões técnicas dos estudos fundamentais. A consolidação e a sistematização crítica dos dados e das informações são explícitas: nos estudos de mercado demandados pelos projetos multifuncionais, multissetoriais e integrados sustentáveis. Estes com base nos projetos básicos, projetos-modelo e projetos complementares de montante e jusante as unidades produtivas - UP. Para tanto, há que se ter a realização de eventos de mobilização dos atores com vistas à consolidação, à articulação e à integração dos projetos para as necessárias negociações. Para completar, é criada a organização de gerenciamento dos projetos ou plano de ação desde o Comitê de Liderança passando pelo Comitê Operacional; com uma Assessoria Consultiva visando orientar a equipe de coordenação para a rede do sistema ou dos arranjos produtivos locais.
  • 19.
    19 Além dos arranjos,em lide, já existentes nos estados do Brasil, pode-se para Pernambuco contemplar, agora, aqueles segmentos já estudados pelo Ministério de Relações Exteriores/SEBRAE, ou seja: calçados; confecções; rapadura; metal-mecânico; mel de abelha (apicultura); polpa de frutas e sucos; gemas (pedras semipreciosas); ovinocaprinocultura; móveis de madeira e software. Os estudos, em tela, insertos no projeto Programas Setoriais de Promoção e Competitividade do Nordeste - PSPC-NE foi coordenado pela MACROTEMPO, São Paulo, através do Economista Luciano Coutinho (atual Presidente do BNDES) em parceria com a CEPLAN (Consultoria Econômica e Planejamento) Recife, coordenados pelos Economistas Tânia Bacelar e Leonardo Guimarães. Aos consultores, de cada segmento, coube elaborar: o perfil preliminar do segmento com um breve e objetivo diagnóstico; a análise qualitativa através de entrevistas dirigidas; o relatório da análise quantitativa dos questionários aplicados pela rede SEBRAE e as análises das oportunidades externas com proposições e cadastros a partir das informações colhidas pelas embaixadas brasileiras nos principais mercados. Ao SEBRAE, sob a coordenação de David Hulak, coube a tabulação dos questionários da pesquisa ao nível de empresas e ao Ministério das Relações Exteriores, sob a coordenação de Isabel Faveiro, hoje na SDEC, coube a responsabilidade das informações, colhidas pelas embaixadas, em diferentes países, a partir de cadastros e de feiras internacionais. Os estudos e as pesquisas foram realizados obedecendo a três módulos, a saber: • Módulo 1. Análise quantitativa dos questionários aplicados pela rede SEBRAE • Módulo 2. Análise qualitativa a partir de entrevistas orientadas e visitas às empresas de cada segmento • Módulo 3. Análise do ambiente internacional a partir das informações fornecidas pelas embaixadas brasileiras nos principais mercados. Os consultores contratados, por segmento, foram os seguintes: calçados, Jair Amaral Filho; confecções, Maria Cristina Pereira de Melo; rapadura, Célia Maria Lira Cavalcante e José Policarpo Rodrigo Lima; metal- mecânico, Girley Brasileiro; mel de abelha, Osmil Torres Galindo Fiho; polpa e sucos de frutas, José Heraldo Guimarães; gemas (pedras semipreciosas) Reinhard Richard Wegner; ovinocaprinocultura, Geraldo Medeiros de Aguiar e Luiz Pereira da Silva; móveis de madeira, Luiz Pereira da Silva e Geraldo Medeiros de Aguiar e software, Cláudio Marinho. Esses estudos devem necessariamente ser consultados para a sistematização das cadeias produtivas em APL,
  • 20.
    20 Espera-se, portanto, queos estudos não sejam destinados às prateleiras das entidades patrocinadoras, mas que sejam devidamente implementados em arranjos produtivos locais (clusters) com vistas ao desenvolvimento sustentável com geração de oportunidades de trabalho, de emprego e de renda nas RD de Pernambuco, particularmente no semi-árido. O somatório dos projetos básicos, modelo e complementares constitui os projetos multifuncionais, multissetoriais e integrados sustentáveis. Esses podem e devem dar sentido de factibilidade e praticidade às intenções dos programas explícitos nas propostas de aplicação dos recursos constitucionais. Elaborados pelos órgãos gestores e, se possível, com as linhas de financiamento do PRONAF e FAT já que o fundo constitucional só financia o processo de produção e não o de serviços e de capital de giro. Convém salientar que a abordagem aqui apresentada é diferente daquela que orienta alguns programas de desenvolvimento regional em execução, ou seja, parte do dimensionamento maior dos mercados de produtos agrícolas processados, nos níveis internacional, nacional, regional e local. Definidos os padrões mercadológicos para os produtos, segundo os tipos de mercado, prospecta-se, então, a estrutura de preços e de custos que viabilizem os projetos multifuncionais integrados. Com segurança de sucesso e viabilidade econômica e social, identificam-se os ofertantes devidamente insertos em tipologias de unidades produtivas (UP) de acordo com as condições concretas dos espaços onde se processarão os projetos-modelo sob indicação ou responsabilidade dos CVT e CT. Dessa forma, essa proposta se viabiliza ao atender as unidades ofertantes, após o completo dimensionamento e a estruturação da produção a serem realizados nos mercados supracitados. É em função desses que serão estabelecidos os padrões de preço das produções oriundas dos projetos-modelo. É fácil ver que os projetos básicos têm dimensões regionais e espacializada; os projetos-modelo, além de atenderem a essas dimensões, representam os cortes cronogramáticos e de posicionamento geográfico; e os projetos complementares as dimensões multissetoriais e multifuncionais dos serviços de desenvolvimento, dos processamentos primários e secundários e das características mercadológicas e da logística recomendada para o APL. Admite-se, como otimização dessa abordagem, a presença nos projetos multifuncionais integrados, de bolsas de futuros, “trading”, “comodities” e, possivelmente, de multicooperativas nacionais. Também, se deve estudar a possibilidade de outras empresas de varejo como Bom Preço, Extra-Pão de Açúcar, bem como de atacado como Sadia-Perdigão, Carrefour, Makro etc., serem consultadas para participar dos projetos multifuncionais e empresas nacionais e estrangeiras. Não se pode omitir o papel e as ações das organizações públicas privadas como: IEL, SENAI, SESC, SENAC, SESI e SENAR, para o sucesso e a
  • 21.
    21 implementação dos projetosmultifuncionais e multissetoriais integrados e sustentáveis. O exame de viabilidade econômico-financeira e da logística dos projetos multifuncionais e multissetoriais sustentáveis dos CVT e dos APL compreenderão, entre outros, os pontos a seguir: • Levantamento dos investimentos necessários em ativo fixo • Levantamento dos investimentos em capital de giro • Identificação das fontes de captação de recursos de tais investimentos, inclusive, os externos • Cronograma de aplicação dos recursos para concretização de empreendimentos • Estimativa dos custos fixos e variáveis necessários à produção e à circulação das mercadorias • Estimativa de receitas e benefícios econômicos e sociais. Do ponto de vista privado, será calculada a rentabilidade econômica dos capitais diretamente produtivos investidos nas unidades de produção. Para tanto, serão utilizados os indicadores: • Relação benefício/custo; taxa interna de retorno • Tempo de retorno do capital investido • Capacidade de pagamento do beneficiário. Do ponto de vista das organizações governamentais sejam elas municipais estaduais ou federais, objetiva-se conhecer: • O coeficiente de capital (capital/unidade de produto) • A capacidade de absorção da força de trabalho e seu nível de produtividade em confronto com o volume de recursos investidos • O valor agregado pelas unidades de produção e sua distribuição entre os fatores • As outras incidências macroeconômicas, como: incremento da arrecadação tributária, incremento dos coeficientes de exportação, de emprego, de renda e de especialização da mão-de-obra • A logística. Observa-se que o volume de recursos dos Fundos Constitucionais (FNE), do PRONAF e do FAT deve não somente atender aos requisitos em termos de desenvolvimento regional, como também aos da modernização da economia, concebida segundo a visão etnocêntrica do termo. Igualmente, o conceito de modernização aqui empregado necessariamente implicará desenvolvimento
  • 22.
    22 regional como respostaatualizada aos paradigmas dos artigos 159 e 170 da Constituição de1998 e o foco de inclusão social. É importante, da mesma forma, que os recursos dos Fundos Constitucionais, do PRONAF, do FNE e do FAT tenham poder de alavancar outras fontes, especialmente as de origem externa, de sorte que se gerem programas de desenvolvimento regional, sub-regional e local integrado e sustentável aos objetivos da política de recursos humanos e de desenvolvimento nacional e regional, de forma sustentável com vistas prioritárias a geração de oportunidades de negócios, de emprego e de renda. III. PAPÉIS DA SECTEC EM CT&I NOS PROJETOS ESTRUTURADORES OU NOS COMPLEXOS INFRA- ESTRUTURAIS E INDUSTRIAIS DE BASE- (CIIB) Acredita-se que a SECTEC deve criar um grupo transdisciplinar de estudos com vistas a analisar e avaliar os impactos das indústrias em CT&I previstas: no complexo industrial-portuário de SUAPE, no CESAR/PORTO- DIGITAL, na HEMOBRÁS, na Ferrovia Transnordestina, na Refinaria de Petróleo Abreu e Lima, nas Transposições das Águas do Rio São Francisco, na duplicação e asfaltamento de rodovias, nos pólos intermodais de transportes, em todo o Estado. Tudo isso com vistas e ênfase à dinamização das cadeias produtivas agrícolas e não agrícolas, da geração de emprego e da redistribuição da renda gerada localmente. De forma específica deve a SECTEC estudar, fomentar e integrar as indústrias difusas do Estado com os objetivos de ampliação, descentralização e diversificação do seu parque industrial com absorção de CT&I. Deve, também, avaliar e analisar para a agricultura familiar a possibilidade de gerar escalas de produção e ocupação na produção e processamento de pequenos animais (coelhos, rães, codornas, capotes, abelhas, crustáceos, mocós, preás, moluscos, etc.) e de plantas caseiras, ornamentais, flores, plantas medicinais, plantas aromáticas, etc. ou agricultura de quintais. Deve levar em conta a hidroponia popular (nas favelas) com objetivo de melhorar a qualidade de vida e a geração de autonegócio familiares com geração de renda em espaços de vida saudável. Criar pólos gastronômicos regionais e articulá-los com o turismo sertanejo e local. Compete, ainda, a SECTEC avaliar, analisar e estabelecer programas de CT&I que objetivem desenvolver os artesanatos, as manufaturas e os extrativismos (vegetal, animal e mineral) com vistas à ocupação da população do agro e no âmbito da agricultura familiar em todas as RD do Estado. Dar atenção especial as manifestações folclóricas e ao folclore do Estado não
  • 23.
    23 somente do pontode vista do turismo e da geração de empregos, mas, principalmente, da cultura imbricada ao turismo social. No momento o Programa Inova Pernambuco investe forte nesses segmentos. 1. OS COMPLEXOS INFRA-ESTRUTURAIS E INDUSTRIAIS DE BASE-CIIB Os Complexos Infra-estruturais e Industriais de Base (CIIB) constituem- se em conjuntos de cadeias produtivas que têm origem nas mesmas atividades dos complexos ou convergem para as mesmas indústrias e mercados. A noção de complexo está fortemente ligada em sua formação, construção e transformação à noção de tecnologia capaz de mudar ou transformar espaços letárgicos em espaços dinâmicos. De fato, os elos das cadeias produtivas se articulam e se conectam entre si que são determinados pelas relações tecnológicas. Nesse sentido, os limites de um Complexo podem ser traçados a partir das especificidades da base tecnológica em comum que são distintas das de outro CIIB. Para melhor explicitar o desempenho dos instrumentos de políticas conhecidas como CT, CVT, Inova Pernambuco e APL tornam-se necessários que se procedam a uma indicação dos seus fatores de êxito em um processo de integração de ações junto aos CIIB (projetos estruturadores) que ora se executam e se planejam para Pernambuco. Para tanto, se discorre, aqui, das ações que podem ter os CT, CVT e APL junto aos ditos CIIB em termos de programas-projeto. O primeiro grande CIIB tem sua origem nas tentativas de se fazer a Transposição das Águas do Rio São Francisco, pelo MIR (hoje, Ministério de Integração Nacional - MIN), e estava voltado para todos os estados beneficiados pela almejada Transposição. O mesmo foi pensado sob a interveniência da SUDENE, CNI (IEL) como termo aditivo ao ACORDO DE COOPERAÇÃO firmado entre o Ministério da Integração Regional (MIR) e a Confederação Nacional da Indústria (CNI), com a interveniência da SUDENE e do Instituto Euvaldo Lodi (IEL), em 21 de junho de 1994. Note-se que naquela oportunidade o IEL desenvolvia um amplo programa de educação pela qualidade na Amazônia com vistas a formar profissionais, principalmente, para-médicos e outros profissionais de saúde com vistas a melhorar os níveis de vida dos ribeirinhos naquela imensa Região do Brasil. Hoje, a execução da Transposição das Águas do Rio São Francisco, pelos Governos Lula e Dilma, com recursos do PAC para as obras e sob a responsabilidade da construção pelo Exército Nacional parece ser oportuno o momento de se mobilizar a SEPLAG, SECTEC e a AD-DIPER-SDEC a
  • 24.
    24 envidarem esforços pararevisitarem e reativarem aquele Convênio. Tudo isso, com vista a especificar aquele acordo ao âmbito do Estado de Pernambuco.. 2. OBJETIVO-SÍNTESE Opina-se que a SEPLAG, SECTEC, CHESF e CNI juntamente com outros parceiros convidados e envolvidos no Projeto de Transposição das Águas do Rio São Francisco como DNOCS, CODEVASF, IBAMA, INCRA, SUDENE, CONAB e EMBRAPA, articulem um processo de mobilização e ação estadual para completar e viabilizar o PROGRAMA DE EDUCAÇÃO PARA O TRABALHO PELA QUALIDADE para todos os CIIB em Pernambuco. Esse Programa tem o fim último de buscar meios e formas, nos municípios beneficiados, de melhoria do padrão de vida dos pernambucanos promovendo mudanças comportamentais que reduzam desigualdades entre pessoas, a fome, e a miséria através de processos educativos presenciais e a distância. Objetiva, ainda, a sustentabilidade do desenvolvimento com as inclusões: escolar, ambiental e tecnológica nos municípios contemplados. Os CT, CVT e os APL tem aí excelente aplicabilidade com vistas a inovação tecnológica e a sustentabilidade desses grandes e esperados CIIB. As intenções do Complexo, aqui esboçado, resumem-se no seguinte: a) Formar e fomentar parcerias entre entidades federais, estaduais, municipais e privadas além do Sistema S e de empresas públicas, autarquias, fundações, ONG (nacionais e estrangeiras) com vistas a desenvolver nas áreas das Transposições das Águas do Rio São Francisco no Estado de Pernambuco os projetos de: • Conquista da cidadania • Geração de emprego via laboratórios de terreno e de empresas • Desenvolvimento das cadeias produtivas (APL, CVT e CT) • Ensino profissional (presencial e a distância via CVT e SEDUC) • Turismo local. b) A interação SEPLAG, SECTEC, SDEC, CHESF, e CNI com parceiros envolvidos no Projeto Transposição das Águas do Rio São Francisco reforçam a necessidade dessa discussão estendendo-a aos aspectos político-educacionais para uma sociedade mais justa, uma vez que o objetivo final é a mobilização por melhor padrão de vida. c) Nesse sentido, todo um processo de sensibilização e motivação de segmentos representativos das lideranças sociais deve ser desenvolvido visando convergir vontades políticas, idéias criativas e ações sincronizadas capazes de melhorar o
  • 25.
    25 cotidiano de vidado cidadão que vive nos municípios beneficiados pelos CIIB Federal no Estado de Pernambuco. d) Almeja-se com essa ação articuladora com base na formação de parcerias nos segmentos: educacionais, ambientais, sociais, tecnológicos e econômicos, levem o Estado a um momento-situação em que os pernambucanos desfrutem de condições apropriadas para a realização de seus anseios como cidadãos de um mundo moderno, participando do constante processo evolutivo da humanidade, desde os mais elementares direitos humanos ao mais elevado grau de assunção de seu dever político-social-ambiental com seus contemporâneos e futuras gerações c) Uma conjuntura que faculte aos indivíduos viver em uma ambiência propícia ao desenvolvimento individual e coletivo, em que o bem-estar de todos signifique necessariamente o ideal de cada um d) Dias em que o potencial humano e demais fatores naturais ou criados pelo progresso das ciências, tecnologias, artes e políticas, sejam meios de felicidade a todos garantidos. 3. RESULTADOS PRETENDIDOS O Complexo, em lide, através de CT, CVT e APL certamente, traz para Pernambuco os seguintes resultados: a) Crianças que exerçam uma vivência sadia e divertida em uma sociedade que lhes faculte educação profissionalizante, alimentação, habitação, lazer, amor e exemplos capazes de lhes permitir desenvolver valores condizentes com a magnitude humana, isto é, ver e conviver com o outro b) Jovens sintonizados com perspectivas promissoras da felicidade e de seus sonhos, cônscios de seu papel numa sociedade em permanente mudança, críticos, atuantes, responsáveis, partícipes nas suas comunidades de seu próprio destino c) Adultos conscientes e cumpridores de seu papel social e ambiental no exercício de suas funções políticas, gestão de interesses públicos, da iniciativa privada e coletiva, na família e, principalmente, na sociedade. Para esse fim pode-se enumerar as seguintes diretrizes e prioridades: 1. Pertinência das ações propostas com as vocações das regiões de desenvolvimento do Estado e a vontade política dos segmentos sociais municipais devidamente fortalecidos pela União e pelo Estado
  • 26.
    26 2. Ações quedireta e indiretamente, contribuam a curto, médio e longos prazos com a solução de problemas da qualidade de vida dos pernambucanos tais como: • Geração de ocupações autônomas e de empregos com redistribuição de renda gerada localmente • Formação profissional presencial e a distância • Saneamento básico para higiene e saúde pública • Alfabetizações: escolar, ambiental e tecnológica • Ensino fundamental profissionalizante • Cultura, lazer e turismo • Meio ambiente e educação ecológica • Seguranças alimentar, do abastecimento e nutricional • Habitação popular construídas em mutirões • Pesquisas e tecnologias acessíveis as atividades produtivas e de circulação de mercadorias • Produção de bens e serviços • Segurança social e urbanidade. 4. ÂMBITOS GENÉRICOS DE ABRANGÊNCIAS As abrangências do programa se dão sinòticamente nos âmbitos de: 1. Mudança comportamental coletiva compreendendo programas, projetos e atividades que visem, através da formação de opinião e novas atitudes, a credibilidade no país, resgatar valores de respeitabilidade e responsabilidade sobre as instituições sobre as organizações sociais: buscar auto-afirmação do cidadão e da nacionalidade 2. Geração de meios para o desenvolvimento tecnológico sustentável compreendendo: planos, programas, projetos e atividades que visem à solução objetiva de problemas de infra-estrutura educacional e de saúde desenvolvidos em função das peculiaridades e demandas sociais e tecnológicas dos municípios e de suas respectivas regiões de desenvolvimento e, principalmente, das pequenas comunidades. 3. A agregação de ocupações empreendedoras e geração de empregos e empreendimentos executados necessariamente de forma articulada e com participação organizacional, financeira e material dos parceiros, em consonância com os planejamentos: governamental, municipais e setoriais incluídas as campanhas permanentes de reduções de desperdícios e de capacidade ociosa além dos planos de geração de riquezas e de desenvolvimento tecnológico
  • 27.
    27 4. Resgate dadívida e promoção social que compreende as ações dos programas e projetos que visem à escolarização básica da população do ensino fundamental, erradicação dos analfabetismos: escolar, ambiental e tecnológico dos contingentes adultos e a profissionalização de forma a dotar os indivíduos de condições pessoais ao exercício da cidadania. 5. ORIENTAÇÕES FUNDAMENTAIS Para o êxito do Estatuto da Cidade nos CIIB em discussão é necessário que se tenha em conta as seguintes diretrizes/orientações a priorizar: 1. O exercício da cidadania através de programas, projetos e atividades, que gerem bem-estar social pelo usufruto direto, pelos cidadãos envolvidos: PRIMAZIA DO ENTE HUMANO SOBRE AS ORGANIZAÇÕES E PLANOS 2. Ações voltadas à educação tecnológicas presencial e a distância, à saúde e às condições de sustentabilidade através do emprego e outras formas de ocupações e gerações de riquezas individuais e coletivas: PRIMAZIA DAS NECESSIDADES BÁSICAS DE SOBREVIVÊNCIA SOBRE OS ASPECTOS COMPLEMENTARES DA INDIVIDUALIDADE 3. As formas associativas de atuação tecnológica, ambiental e social dos cidadãos na busca de soluções dos problemas comunitários: PRIMAZIA DO PARSERISMO (ASSOCIATIVISMO) SOBRE O INDIVIDUALISMO NA VIVÊNCIA SOCIAL E AMBIENTAL 4. No planejamento estratégico situacional os critérios de alocação, aglutinação, composição de recursos, negociação e meios, projetos e atividades que propiciem maior multiplicação de resultados e permanência local dos efeitos da ação interinstitucional: PRIMAZIA DO COMPROMISSO COM OS RESULTADOS SOBRE A DISPERSÃO DOS MEIOS. 6. FONTES DE FINANCIAMENTOS E PARCERIAS Para a atuação direta em nível político, estratégico situacional e operacional dos projetos complementares são identificados e tendo como parceiros: NA INSTÂNCIA FEDERAL – Ministério da Integração Nacional e Secretaria de Desenvolvimento Territorial, Ministério do Meio Ambiente, Ministério do Desenvolvimento Agrário, Ministério do Desenvolvimento Social, Ministério de Minas e Energia, Casa Civil da Presidência da República, Ministério do Turismo e Empresa Brasileira de Turismo - EMBRATUR, Ministério da Cultura, SUDENE, Ministério do Planejamento e Orçamento e todas as Instituições/organizações públicas do sistema S (SEBRAE, SENAI, SESC, SESI, SENAR, SENAC, etc).
  • 28.
    28 Em tese asparcerias são: • PARCEIROS ESPECÍFICOS NA INSTÂNCIA FEDERAL – Instituto Brasileiro de Recursos Renováveis (IBAMA), Empresa de Pesquisa Agropecuária (EMBRAPA), Empresa Brasileira de Turismo (EMBRATUR), Companhia Hidroelétrica do São Francisco (CHESF), Companhia Nacional de Abastecimento (CONAB). • NA INSTÂNCIA ESTADUAL – As Secretarias de Planejamento e Desenvolvimento Social, de Ciência, Tecnologia e Meio Ambiente, de Infra-estrutura, de Desenvolvimento, Turismo e Esportes, de Educação, de Produção Rural e Reforma Agrária, Assembléia Legislativa, Conselhos temáticos estaduais e municipais (da área do projeto) tais como: Conselho Estadual do Meio Ambiente, Conselho Estadual de Recursos Hídricos, Comitê da Bacia Hidrográfica do Ipojuca, Comitê Estadual da Reserva da Biosfera e Secretaria Estadual de Cultura e outras organizações voltadas para a cultura. • NA INSTÂNCIA ESPECÍFICA ESTADUAL – Prefeituras municipais, Companhia Energética de Pernambuco (CELPE), Companhia Pernambucana de Saneamento (COMPESA), Companhia Pernambucana de Meio Ambiente (CPRH), Empresa Pernambucana de Turismo (EMPETUR), TELEMAR/OI e CEASA. • NA INSTÂNCIA DAS ORGANIZAÇÕES ESTRANGEIRAS E INTERNACIONAIS DE FOMENTO AO DESENVOLVIMENTO SUSTENTÁVEL – Programa das Nações Unidas para o Desenvolvimento (PNUD), Banco Internacional de Reconstrução e Desenvolvimento (Banco Mundial/BIRD), Banco Interamericano de Desenvolvimento (BID) Departamento para o Desenvolvimento Internacional do Governo Britânico (DFID), Fundação Alemã de Cooperação Internacional (GTZ), Agência de Cooperação Técnica Japonesa (JICA), Fundação Interamericana (IAF), OXFAN, Serviço Alemão de Cooperação Técnica e Social (DED), Caritas Holanda, Visão Mundial, The Wallace Global Fund (ICCO), entre outras. • NA INSTÂNCIA OFICIAL DE FINANCIAMENTO DE PROJETOS – BNDES, Caixa Econômica Federal, Banco do Brasil e Banco do Desenvolvimento do Nordeste (BNB) com as linhas de crédito do PRONAF, do FAT e do FNE. Instâncias de ensino, ciência e tecnologia – UFPE, UFRPE, UPE, UNIVASF,
  • 29.
    29 UNICAP, IFET, ITEP,etc. Empresa SUAPE, Fundação IPA, Fundações de pesquisa e de cultura como a FUNDAJ. Outras instâncias– Escolas e Faculdades privadas, empresas certificadoras, Associações e Cooperativas e organizações comunitárias e sindicais. Muitas das parcerias aqui mencionadas se concretizarão durante a implantação dos projetos (do PMMIS) com a devida comunicação e vênia da SECTEC. 7. OUTRAS CONSIDERAÇÕES No Semi-Árido pernambucano as ações educativas tecnológicas e culturais devem voltar-se para os CIIB do Governo Federal exigindo a preparação das populações abrangidas para adoção de novos hábitos que, inexoravelmente, repercutirão no desenvolvimento sustentável dos municípios fortalecendo as condições dos pernambucanos que neles habitam para sua redenção política, social, econômica, ambiental e tecnológica. O presente trabalho privilegia nos CIIB a capacitação de pessoas por meio de ações integradas numa parceria institucional Governo-iniciativa privada, com ênfase na utilização de tecnologias avançadas de educação à distância e presencial que permitam a otimização dos recursos e da capacidade ociosa dos agentes de desenvolvimento e do capital social básico existente, em face dos objetivos preconizados. A seguir procedem-se algumas considerações sobre os CIIB do Governo Federal, em Pernambuco, onde se ver grandes perspectivas de êxito dos instrumentos de políticas: econômica, social, tecnológica e ambiental que são os CT, CVT e os APL que devem agir nos territórios de forma a transformar espaços letárgicos em espaços dinâmicos proporcionados pelos CIIB . 8. TRANSPOSIÇÃO DAS ÁGUAS DO RIO SÃO FRANCISCO No caso concreto das transposições das águas do Rio São Francisco vale esboçar se os seus efeitos de montante e jusante no Estado de Pernambuco com vistas a possíveis ações dos CT, CVT e dos APL. Possui esse CIB dois grandes eixos: um no sentido Norte, na direção do Ceará, e o outro no sentido Leste, na direção do estado da Paraíba (Mapa 1 ). Um dos eixos passa por Salgueiro que é importante pólo intermodal de transporte por rodovias pavimentadas e pela ferrovia Transnordestina e, o outro, pelo Sertão do Moxotó onde se encontram os municípios de menor índice de desenvolvimento do Brasil e de Pernambuco como são os casos de Manari e Inajá.
  • 30.
    30 É a partirde Salgueiro que o Governo de Pernambuco negocia a expansão de um ramal da ferrovia Transnordestina até o município de Petrolina com vistas a atender aquele importante elo de fruticultura irrigada e, também, de vitivinicultura do sub médio curso do Rio São Francisco. Essa é a razão de, a seguir, se apresentar as localizações e os diagramas sinóticos de efeitos de montante e de jusante daqueles CIIB. Mapa 1. A Transposição das Águas do Rio São Francisco Fonte: Ministério da Integração Nacional
  • 31.
    31 EFEITOS PARA FRENTEE PARA TRÁS DA TRANSPOSIÇÃO DAS ÁGUAS DO RIO SÃO FRANCISCO DIAGRAMA REPRESENTATIVO SIMPLIFICADO MEIO AMBIENTE PRESERVAÇÃOCONS ERVAÇÃO MITIGAÇÃO DE IMPACTOS TRANSPOSIÇÃO DAS ÁGUAS DO RIO SÃO FRANCISCO DESENVOLVIMENTO SUSTENTÁVEL Indústria de Insumos Agrícolas Extrativismo mineral: gesso agrícola e calcários dolomíticos Indústria de equipamentos para irrigação e drenagem Indústrias metal mecânica de maquinas e motores Agricultura Familiar Agronegócios e Agroindústrias Transformação de espaços letárgicos em espaços dinâmicos Inclusão Social Turismo Local Geração de Energia Abastecimento hídrico as populações humanas e animais
  • 32.
    32 Vale lembrar queo CIIB, em lide, está imbricado aos dois importantes projetos (CIIB) do Governo Federal no Semi-Árido brasileiro e pernambucano, logo, pode ser aplicado, também, a eles, isto é, a Ferrovia Transnordestina e ao Canal do Sertão. 9. FERROVIA TRANSNORDESTINA Constitui-se no CIB ou projeto de caráter estruturador mais importante para a economia do Nordeste e de Pernambuco. Trata-se de uma ferrovia que vai atravessar todo o território de Pernambuco no sentido Leste-Oeste, viabilizando, de forma definitiva, a logística do Estado, conforme se percebe no Mapa 2. A ferrovia corta áreas de grande potencial econômico como: os Agrestes e os Sertões do Estado, onde estão operando várias cadeias produtivas como o APL de Confecções e, também, cruzará o território onde se encontra localizada a maioria das unidades avícolas do Estado, produtoras de carne de frango e de ovos e da ovinocaprinocultura. Ainda, vai atravessar o cerne do território gesseiro do Estado, conectando assim os principais municípios produtores de gesso e gipsita com o Porto Industrial de SUAPE e, também, o de Pecém no Ceará. A construção da Transnordestina terá um impacto positivo para o APL de Fruticultura Irrigada, associado a outros APL. A expansão da agricultura da soja na região dos cerrados maranhense e piauiense vai demandar grandes quantidades de gesso agrícola para realizar a calagem dos solos, principalmente, nas atividades agrícolas e agroindustriais do Canal do Sertão. A Transnordestina, na medida em que permita o transporte de passageiros, com carros leitos com restaurante, pode ter um impacto significativo nas atividades de turismo em Pernambuco, fenômeno difícil de ser atualmente dimensionado em função de seu grau de amplitude espacial. As regiões de desenvolvimento serão sem exceções beneficiadas pelo projeto em função dos atrativos turísticos que dispõem e que podem gerar uma demanda substancial por serviços de turismo.
  • 33.
    33 Mapa 2 -Ferrovia Transnordestina. SÃO LUÍS TERESINA NATAL RECIFE MACEIÓ Porto do Pecém Crato MISSÃO VELHA Caruarú PA MA PI CE RN PB PE AL SE JOÃO PESSOA CRATEÚS Sobral Porto de Suape FORTALEZA ARARIPINA PETROLINA Propriá C.Grande SALGUEIRO PIQUET CARNEIRO PARNAMIRIM Uruçuí Ribeiro Gonçalves Balsas Barreiras BA Jucurutú Limoeiro do Norte Legenda Corredor Norte – Bitola Métrica Corredor Exportação – Bitola Larga/Mista Corredor Zona da Mata – Bitola Métrica PA Fonte: Ministério da Integração Nacional
  • 34.
    34 EFEITOS PARA FRENTEE PARA TRÁS DA FERROVIA TRANSNORDESTINA EM DIAGRAMA REPRESENTATIVO SIMPLIFICADO MEIO AMBIENTE - FERROVIA TRANSNORDESTINA FOMENTO DE INDÚSTRIAS E AGROINDÚSTRIAS LOGÍSTICA DE TRANSPORTE DE CARGAS TRANSPORTE DE PASSAGEIROS E LOGÍSTICA CONSTRUÇÕES E MANUTENÇÕES DE ESTAÇÕES FERROVIÁRIAS TRANSFORMAÇÃO DE ESPAÇOS LETÁRGICOS EM ESPAÇOS DINÂMICOS COM INCLUSÃO SOCIAL E TECNOLÓGICA DINAMIZAÇÃO DOS ESPAÇOS ECONÔMICOS MULTISSETORIAIS INTEGRAÇÃO MACRO E MICRORREGIONAIS DINAMIZAÇÃO DO COMÉRCIO EXTERIOR E INTERIOR TURISMO LOCAL INDÚSTRIAS SIDERÚRGICAS INDÚSTRIAS DE VAGÕES INDÚSTRIAS DE LOCOMOTIVAS INDÚSTRIAS DE TRILHOS e DORMENTES INDÚSTRIAS DE EQUIPAMENTOS FERROVIÁRIOS DESENVOLVIMENTO SUSTENTÁVEL ESTADUAL, REGIONAL E LOCAL
  • 35.
    35 10. CANAL DOSERTÃO O quadro abaixo e o Mapa 3 apresentam o raio de atuação do Canal do Sertão. Quando devidamente concluído, absorverá as terras de melhor qualidade existentes no semi-árido do Estado de Pernambuco para irrigação. São terras planas, propícias para a mecanização e aptas para qualquer tipo de cultura perene ou temporária. Trata-se de um projeto que gerará mais de 300 mil empregos diretos, afora os indiretos. As três primeiras áreas apresentadas no quadro abaixo se situam no Estado da Bahia e as demais em Pernambuco. Os efeitos para frente e para trás desse projeto são de indizíveis vantagens comparativas e competitivas com vistas a agro energia para o Brasil e o mundo com incomensurável reflexo na economia dos estados de Pernambuco e da Bahia. Na hipótese do Canal do Sertão se concretizar, haverá uma demanda substancial por gesso agrícola, (APL do Gesso) apropriado como corretivo do solo. Serão 150 mil hectares de cultura de cana de açúcar ou assemelhados demandando gesso agrícola. Como a Transnordestina vai até a cidade de Eliseu Martins no Estado do Piauí, não muito distante de Uruçui, principal centro produtor de soja daquele estado, o custo de transporte do gesso agrícola produzido nas cidades do Pólo Gesseiro do Araripe até a zona de produção agrícola será mínimo. PERNAMBUCO. PROJETO CANAL DO SERTÃO. 2007 PROJETO PATAM AR ÁREA TOTAL IRRIGAD A (ha) ÁREA DE CANA- DE- AÇÚCA R (ha) PRODUÇ ÃO DE CANA (T) PRODUÇÃ O DE AÇUCAR (T) PRODUÇ ÃO DE ÁLCOOL (L) Cruz das Almas 1º 27.740 11.000 1.210.000 133.100 100.430.0 00 Salitre 1º 30.000 15.000 1.650.000 181.500 136.950.0 00 Baixio do Irecê 1º 46.000 40.000 4.400.000 484.000 365.200.0 00 Pontal Sobradinho 2º 27.950 11.000 1.210.000 133.100 100.430.0 00 Araripina/Trind ade 3º 18.900 11.000 1.210.000 133.100 100.430.0 00 Parnamirim/Our ic.uri 3º 36.100 11.000 1.210.000 133.100 100.430.0 00 TOTAL Vale do SF 186.690 99.000 10.890.00 0 1.197.900 903.870.0 00 Fonte: Secretaria de Desenvolvimento, Indústria e Comércio - Pernambuco
  • 36.
    36 Mapa 3 -O Canal do Sertão Fonte: Secretaria de Desenvolvimento, Indústria e Comércio– Pernambuco
  • 37.
    37 EFEITOS PARA FRENTEE PARA TRÁS DO PROJETO CANAL DO SERTÃO (83.650 ha em PE) DIAGRAMA REPRESENTATIVO SIMPLIFICADO CANAL DO SERTÃO (PE) DESENVOLVIMENTO SUSTENTÁVEL Siderurgias para Tancagem e Alcoodutos Indústria de Equipamentos para Irrigação Indústria de Máquinas e Motores (Metal Mecânica) Indústria Química de Fertilizantes e Defensivos Destilarias Gesso Agrícola e Calcário Açucar Agroenergia (ETANOL) Fruticultura Irrigada MEIO AMBIENTE -PRESERVAÇÃO - CONSERVAÇÃO -MITIGAÇÃO DE IMPACTOS
  • 38.
    O pensamento predominantenesse ensaio está voltado para a efetividade dos CIIB que se situam no Estado de Pernambuco. Também, o documento “Plano de Desenvolvimento Produtivo das Regiões de Desenvolvimento” nas suas 91 p. faz menção aos assuntos dos APL, particularmente, ao APL do Gesso. Note-se, que no Estado de Pernambuco existam, se projetam e se executam os seguintes CIIB, aqui, não comentados: • Cidade da Copa para 2014 em São Lourenço da Mata • Estaleiro de SUAPE • Refinaria de Petróleo Abreu e Lima da PETROBRÁS • Zona de Produção para Exportações (ZPE) em Jaboatão dos Guararapes • Minha Casa Minha Vida em nível nacional a partir dos municípios • HEMOBRÁS no Município de Goiana. Observe-se que o MCT tem no seu Plano de Ação 2007-2010 oito programas voltados para o Desenvolvimento Social, a saber: • Implementação e modernização de CVT • Programa de tecnologias para o desenvolvimento social • Programa Nacional de Inclusão Digital • Apoio à pesquisa, à inovação e à extensão tecnológica para o desenvolvimento social • Programa Comunitário de Tecnologia e Cidadania • C,T&I para o desenvolvimento regional com foque em desenvolvimento local – APL • Apoio à pesquisa e ao desenvolvimento aplicado às seguranças alimentar e nutricional • Pesquisa e desenvolvimento agropecuário e agroindustrial para inserção social • Capacitação em C,T&I para o desenvolvimento social. Além do mais o MCT é o criador do Instituto Nacional do Semi-Árido – INSA que no seu Plano 2008-2011 ignora totalmente a existência da Lei 10.257/01 cujo PDPM é o principal instrumento de implementação de suas ações no Semi-Árido brasileiro.
  • 39.
    39 Todos os programassupracitados do MCT ignoram por completo a existência dos PDPM já aprovados e consubstanciados em Lei Municipal em toda sua essência passando ao lado dos poderes executivos e legislativos municipais ou subestimando-os. Em 2006 a SECRETARIA GERAL DA PRESIDÊNCIA DA REPÚBLICA levou a público vinte (20) Programas/projetos do Governo Federal voltados para a juventude do Brasil. Naquele Guia de Políticas Públicas de Juventude da dita Secretaria cita-se os seguintes programas sob responsabilidade de diferentes ministérios: Projeto Agenda Jovem do Governo Federal: • Programa Bolsa-Atleta • Programa Brasil Alfabetizado • Programa Escola Aberta • Programa Escola de Fábrica • Programa de Melhoria e Expansão do Ensino Médio – PROMED • Programa Juventude e Meio Ambiente • Programa Nossa Primeira Terra do MDA • Programa Cultura Viva • Programa de Integração de Educação Profissional ao Ensino Médio na Modalidade de Educação de Jovens e Adultos – PROEJA • Programa Nacional de Estímulo ao Primeiro Emprego – PNPE • Programa Nacional de Inclusão de Jovem – PROJOVEM • Programa Nacional do Livro Didático para o Ensino Médio – PNLEM • Projeto Rondon • Programa PRONAF Jovem • Programa Universidade para Todos – PROUNI • Programa Saberes da Terra • Programa Segundo Tempo • Projeto Soldado Cidadão. Todos os programas supracitados também carecem de ser conectados, divulgados (no e pelo sistema de educação tecnológica nacional) e articulados aos PDPM. Outros Programas importantes que perpassam ou passam ao lado dos PDPM são: • Crédito Fundiário do MDA
  • 40.
    40 • Conviver doMIN • Minha Casa Minha Vida do MCIDADES e Caixa Econômica Federal • Programa de Combate a Pobreza Rural – PCPR do MIN • Projeto Dom Helder Câmara do MIN • PROMATA • PROMETRÓPOLIS • PRORURAL. A seguir, se apresentam 10 itens de observações sobre as ações da SECTEC que preocupam aqueles que acompanham os quatro eixos estratégico e suas respectivas 25 ações: 1. Ver as perspectivas e meios de colocar o EJA como instrumento de erradicação dos analfabetismos: escolar, ambiental e tecnológico. 2. Prover as escolas públicas do Estado e dos municípios de ensino fundamental com forte componente de educação tecnológica-ambiental prática via diferentes tipos de hortas escolares e sistemas conviviais de artes e ofícios para os alunos e membros de sua família 3. Revisitar e redefinir os Centros Vocacionais Tecnológicos e os CT talvez nos moldes do que foi o ensino industrial básico nas antigas escolas industriais e de artífices e mestria agrícola nas escolas agro técnicas para articulá-lo com o ensino profissional técnico de nível médio identificados pelas pesquisas da extinta SECTMA. Criar uma ponte entre o EJA e os Centros Vocacionais Tecnológicos e os CT já existentes no Estado 4. Focar e induzir as escolas técnicas e agro técnicas da SEDUC darem respostas condizentes àquelas demandadas para o ensino profissional técnico de nível médio e superior identificadas nas pesquisas realizadas e contratadas pela extinta SECTMA 5. Criar meios e instrumentos que façam os CENTROS TECNOLÓGICOS (CT) da SECTEC-ITEP poderem conectar-se e articular-se ao Sistema S das confederações nacionais da: indústria, agricultura, comércio e transportes (que tem recursos garantidos) com vistas a dinamizar e darem suporte tecnológico e ambiental de ensino presencial e a distância aos CIIB federais no Estado a partir de um ensino profissional de qualidade. Ver documento do Autor a esse respeito 6. Articular e complementar o ensino profissional dos CT, CVT com os dos Institutos Federais de Educação Tecnológica (IFET), SENAI, SENAR e SENAC e das escolas agro técnicas federais com o sistema educacional da Secretaria de Educação do Estado 7. Redefinir e dotar o Estado de um Programa Multissetorial e Multifuncional Integrado Sustentável capaz de absorver e unificar os
  • 41.
    41 diferentes conceitos epráticas de elaboração e concepção de ARRANJOS PRODUTIVOS LOCAIS (APL) com vistas a atualização e modernização do Sistema de Educação Profissional Técnico presencial e a distância da Secretaria de Educação. A esse respeito o Autor fez um esforço teórico- metodológico em 77 páginas intitulado “Considerações sobre Políticas, Estratégias, Planos, Programas e Projetos de Desenvolvimento Sustentável” para a SECTEC. 8. Ajustar e ordenar o ITEP e a UPE como entidades formadoras da massa crítica de nível superior e de pós-graduação necessárias ao sistema educacional de CT&I dos CT, CVT e da logística dos APL que devem se inserir na nova finalidade e premissa daquele sistema. 9. Propõe-se, que a SECTEC negocie, em nível institucional no Estado, um “Plano Estadual de Apoio ao Desenvolvimento Sustentável Municipal – PEDSM” cujas idéias básicas, como sugestões, se encontram em documento do Autor, com esse titulo, entregue ao coordenador de projetos da SECTEC Josénio Brandão. 10.Vale sinalizar e lembrar que a SECTEC dispõe de um dos melhores diagnóstico já realizado na educação profissional no Estado de Pernambuco intitulado “Estudo Diagnóstico da Educação Profissional em Pernambuco”. Esse documento, de junho de 2008, merece uma especial atenção pela profundidade dos problemas diagnosticados. Os autores Maria das Graças Corrêa de Oliveira, Lia Parente Costa, Vera Regina Albuquerque Canuto e Ridelson Carneiro da Silva estão de parabéns pelo alto nível dos estudos apresentados e que são de grande valia para a SETIES e para o ensino profissional do Estado. Finalmente, propõe-se como caminho a seguir, que o Estado via CONDEPE/FIDEM estabeleça que os Planos Diretores Participativos Municipais (Estatuto da Cidade) contemplem diretrizes e mecanismos de ações que viabilizem, no todo ou em parte, alguns dos 28 tópicos que a seguir se apresentam: 1. Privilegiar a luta contra os desperdícios ora existentes nas RD nos segmentos de: publicidade e propaganda, energia de um modo geral, recursos hídricos, transportes de cargas, transportes coletivos, água para consumo humano e para irrigação, água para agroindústrias e indústrias, reciclagens de resíduos, abastecimento agro alimentar nas feiras livres, coleta, armazenagem e transportes de produtos agrícolas, trabalho, habitação e serviços de desenvolvimento. 2. Descentralizar, em nível de RD, as alocações de recursos públicos: federais estaduais e municipais com arbitragem do Ministério Publicam Federal com a devida aprovação do Estado e da RD interessada.
  • 42.
    42 3. Balizar odesenvolvimento tecnológico sustentável local de tal forma que cada pessoa possa contribuir com suas iniciativas, bens e acreditar em suas próprias forças para melhorar a qualidade de vida a fim de que atinja níveis condignos à cidadania do ente humano. 4. Favorecer as funções sociais tecnológicas e ambientais das prefeituras, da sociedade civil organizada e do setor privado, em todas as RD, para garantir a competência técnica e a boa gestão financeira pública e privada. 5. Acompanhar, avaliar e não perder de vista a seleção dos objetivos da produtividade do trabalho e da intensidade de produção com vistas à rentabilidade dos investimentos em nível de RD. 6. Resolver o problema energético e dos recursos hídricos em todas as RD como fundamento para enfrentar a crise da economia mundial, nacional e local, da geração de emprego ou ocupação das comunidades e da redistribuição da renda gerada localmente. Tudo isso como parte da abertura interna do processo de globalização. 7. Diversificar as fontes de geração de energia e da segurança alimentar e programar a economia das RD com vistas à criação máxima de empregos a partir de um novo esquema empresarial fundamentado nos empreendedorismos em micro e pequenas unidades de produção e serviços associativas organizadas em sistemas de rede. 8. Favorecer a tecnologia com ênfase a telemática, a biotecnologia e a química fina, de forma descentralizada como técnica dos entes humanos e das suas necessidades em comunidades autônomas sitas nas RD. 9. Erradicar o atual nível de ociosidade do capital social básico, em todas as RD, e articular e setorializar a produção e a circulação dos bens econômicos oriundos dos APL e outros agrupamentos de programas e projetos aqui apresentados. 10. Descartar as orientações de subserviências e punir empresas e corporações social e ambientalmente irresponsáveis e que estabelecem seus interesses privados em detrimento da autonomia das comunidades locais e da participação dos cidadãos em sua gestão quando degradam o meio ambiente ou desrespeitam as ditas comunidades. 11. Impedir atividades que degradam e poluem gravemente o meio ambiente natural e humano ou aquelas que levam ao esgotamento de fontes naturais não renováveis de recursos hídricos e naturais. 12. Fomentar todo e qualquer tipo de empresas associativas que busquem a autogestão e cogestão nas RD e no Estado como um todo. 13. Confiscar os lucros reconhecidamente ilegais e especulativos de agentes público-privados e de criminosos estabelecidos nas RD e combater todo e qualquer tipo e atos de corruptores e de corruptos. 14. Conceder incentivos às empresas privadas nos termos dos compromissos do Brasil na OMC com vistas a contribuírem de forma direta para
  • 43.
    43 erradicar a iniqüidadesocial nas RD. Estabelecer critérios e normas para tal fim. 15. Desagravar, em nível estadual e local, os impostos nas transações de empresa associativas com as organizações de consumidores no agro e nas urbes. 16. Determinar critérios de nível de vida e a partir deles reivindicar do governo federal a redefinição anual das alíquotas do imposto sobre a renda. 17. Fazer cumprir a Constituição Federal de 1988, no que concerne a impostos sobre fortunas, como pleito ao Legislativo (câmaras alta e baixa do Congresso Nacional) para regulamentar tão importante artigo da dita Constituição com vistas a diminuir a, hoje, inaceitável concentração da renda entre pessoas na totalidade nacional. 18. Criar instrumentos draconianos e severas punições contra todo tipo de especulação imobiliária que prejudicam as comunidades carentes tanto do agro quanto da urbe. Reduzir as transações imobiliárias em nível de serviço público municipal sem visar lucro. 19. Apresentar e discutir os problemas comunitários a partir do debate político e não das ideologias onde se sobrepõe o econômico ao político que não passa de um atributo da consciência ou postura ingênua de se ver a realidade nacional. 20. Mudar o sistema de educação a nível local de forma a corresponder ao desenvolvimento sustentável da RD e às necessidades da época da gestão em rede ou pós-industrial. Para tanto, o novo sistema educacional deve ser um projeto de outra sociedade em processo de criação onde todo e qualquer estudante deve ser capacitado a ver o outro, isto é, transformar os currículos, métodos, estruturas e o próprio objetivo do ensino atual que é a domesticação alienada do cidadão. 21. Buscar ou criar um processo de educação a partir de formação de uma consciência crítica abrangente da realidade local até a nacional. Tudo isso com vistas ao humanismo concreto em contra ponto a essa visão clássica de “humanidades” ou do moderno cientificismo, do positivismo e da tecnoburocracia, ou ainda, dos enfoques eurocêntricos e etnocêntricos sobre a realidade local, estadual e nacional. 22. Colocar a educação e a formação dos discentes no local de trabalho como parte integrante da produção e circulação das mercadorias com o objetivo primordial de dar a cada um a consciência de estar a serviço de uma comunidade sob condição de seu livre desenvolvimento com sustentabilidade, ser crítico e criativo. 23. Criar estabelecimentos e serviços de saúde pública e dar acesso aos mesmos para a população hoje excluída e discriminada para desfrutar de serviços autênticos de saúde, saneamento e previdência social. 24. Interiorizar os serviços de saúde e da medicina preventiva e curativa em nível local de RD de tal forma que os pacientes do campo e das
  • 44.
    44 pequenas cidades nãomais procurem se deslocar para a capital do Estado para serem atendidos. 25. Estabelecer normas de higiene e otimização de cestas coletivas de alimentos obedecendo a padrões de nutrição adaptados às RD. Nos casos de necessidades e de profundas marginalizações da população, estabelecer normas e procedimentos de distribuição das cestas básicas de alimentos. 26. Identificar e constituir meios para conhecer e determinar os anseios políticos, econômicos, psicossociais e de defesa para uma integração fraternal com todos os países da América Latina. Definir o papel das grandes regiões e dos estados brasileiros para o cumprimento desse objetivo. Integrar pelo social parece ser a grande solução continental. 27. Manter a inviolabilidade do patrimônio nacional a partir dos sistemas logísticos, tecnológicos, de defesa e de mobilização de serviços capazes de contribuírem para o desenvolvimento sustentável dos recursos humanos e naturais nacionais e erradicar a iniqüidade social como LEGITIMIDADE DO ESTADO NACIONAL. 28. Proceder a uma seletiva atuação universal, privilegiando o continente Sul-Americano, de maneiras a constituir um polígono estratégico de cooperação e assistência recíproca no processo da abertura externa do sistema mundo capitalista na sua fase de globalização. IV. SUGESTÕES PARA UM PLANO DE AÇÃO EM CT&I PARA SECTEC (2011-2014) A essência da técnica e sua natureza de processo lhe são conferidas pela acumulação qualitativa do trabalho humano. A técnica é o fazer bem e o fazer novo no propósito de se produzir ou se manipular alguma coisa ou, ainda, de transformar um bem livre em um bem econômico. A técnica tem dois caracteres: um de fazer bem e outro de fazer novo. O primeiro (fazer bem) quando aprovado pelo consenso geral como vantajoso tende a resistir às inovações tecnológicas que visam melhorar seus resultados e, dessa forma, assume um caráter de inércia da técnica. Já o fazer novo (know- how) é sempre um caráter revolucionário de mudança por ser criativo e inventivo no processo tecnológico acumulativo da qualidade do trabalho humano. Esse fato remete o leitor para entender e apreender ao que vem a ser a infinitude de todo e qualquer recurso natural em seu processo de transformação de bem livre para bem econômico mesmo quando se trata de novos materiais oriundos do desenvolvimento das ciências e das tecnologias. Os novos materiais se contrapõem a toda e qualquer idéia de finitude e esgotamento do recurso natural mesmo quando considerado não renovável como é o caso dos hidrocarbonatos. Não há justificativas científicas e tecnológicas para as
  • 45.
    45 afirmações correntes deque o planeta está sobre utilizado e saturado pelas atividades humanas. As leis da termodinâmica continuam em sua plenitude no planeta com referência a qualquer recurso natural tanto como bem livre quanto como bem econômico mesmo com todo seu fetiche na aparência e essência. 1. TÉCNICA E PROCESSO DE TRABALHO Em todo momento o desenvolvimento científico e tecnológico afetam o processo de trabalho humano existente e sobre ele depositam o modo novo inovador, inventivo e mais perfeito de fazer bem e de fazer novo. Essa sedimentação histórica do processo de trabalho distinto qualitativamente e superpostas como escamas e camadas, revelam a natureza de processo do desenvolvimento científico e técnico que levam a infinitude de todo e qualquer recurso natural para atender infinitas necessidades humanas. Toda técnica revela-se por meios de ensaios de erros e acertos nos quais a imaginação dialoga com o real ou realidade, até que, no curso desse confronto, tensão e contradição a inteligência pelo seu conhecimento prospectivo capta nova propriedade do real ou nova possibilidade de agir até então desconhecida. Dessa forma, a técnica altera os modos de: produzir, distribuir e consumir mercadorias, proporcionando outro nível de existência, política, ambiental, econômica e social. A técnica é de natureza qualitativa, acumulativa e não apenas quantitativa para a obtenção e transformação indispensável de um bem livre em um bem econômico. A técnica é sempre a criação do novo a partir do velho ou antigo, é, pois, desenvolvimento, inovação, invenção e criação do novo. É necessário e imprescindível que a SECTEC em suas ações consolide uma consciência de que os problemas políticos, sociais, ambientais e econômicos no Estado e no Brasil só terão soluções com muito mais tecnologia e ciência do que com menos ciência e tecnologia nos processos de trabalho. 2. FETICHE DOS RECURSOS NATURAIS E DOS NOVOS MATERIAIS COMO MERCADORIAS Todo o recurso natural como bem econômico é dotado de: valor, valor de uso e valor de troca o que o torna necessária e obrigatoriamente uma mercadoria. Dessa forma a ele se aplica plenamente a teoria do fetichismo da mercadoria desenvolvida por Marx. Segundo ele “as relações que ligam o trabalho de um indivíduo com o trabalho dos outros aparecem, não como relações sociais direta entre indivíduos em seu trabalho, mas como o que realmente são: relações materiais entre pessoas e relações entre coisas”. Segundo Bottomore, “o fetichismo da mercadoria é o exemplo mais simples e universal do modo pelo qual as formas econômicas do capitalismo ocultam as relações sociais a elas subjacentes, como, por exemplo, quando o
  • 46.
    46 capital, como querque seja entendido, e não a mais valia, é tido como fonte de lucro. A simplicidade do fetichismo da mercadoria faz dele um ponto de partida e uma boa referência para a análise das relações não econômicas. Sua análise estabelece uma dicotomia entre aparência e realidade ocultada (sem que a primeira seja necessariamente falsa) que pode ser levada para a análise da ideologia: discute relações sociais vividas como sob a forma de relações entre mercadorias ou coisas, o que tem aplicação na teoria da reificação e da alienação”. Essa assertiva deixa claro que todo o fetichismo do recurso natural está imbricado, ainda, a reificação do mercado e de sua propalada mão invisível segundo a teoria de Smith adotada por Keynes e os neoclássicos. Jamais explicam o mercado como tese, o monopólio como antítese e o estado como a síntese do “deus mercado”, em outras palavras: a tese, a negação e a negação da negação (síntese) no processo da lógica dialética. A revolução científica e tecnológica, já produziu mais de 50.000 tipos de novos materiais e aponta para cenários de aumento exponencial nos grupos de: metais, cerâmicas, supercondutores, polímeros, ligas, fibras, semicondutores, compósitos, biopreabsorvíveis, materiais “inteligentes”, membranas, materiais bioinertes, materiais magnéticos, etc. Todos os novos materiais criados pelos humanos são recursos tipos bens econômicos com qualidades superiores as matérias primas que lhes dão origem e possui amplas aplicações nas esferas de produção, circulação e consumo de bens econômicos. Em decorrência dos problemas climáticos que hoje se dão no planeta o futuro aponta para o desenvolvimento de materiais “inteligentes” que possam prever e mitigarem ameaças de terremotos e intempéries climáticas e ambientais de toda ordem. A supra dita revolução ao penetrar no átomo leva os humanos a mover, entender e controlar desde átomos individuais até agrupamentos de átomos para sua engenharia de novos materiais no mundo dos elementos químicos que formam as substâncias. No campo da biotecnologia e da produção energética não tarda a produção econômica de energia solar por células fotovoltaicas e, também, de fotossínteses em laboratórios como hoje fazem naturalmente todos os vegetais. As células de hidrogênio ampliam em muito as possibilidades de futuramente termos uma economia energética tão limpa quanto à das hidrelétricas a partir de hidrogênio sem, ainda, ampliar e falar do uso da energia termo nuclear. O controle da natureza pelos entes humanos envolve as relações entre cultura e materialidade pelo processo de trabalho social que é histórico e, portanto, dotado de sentido. O ser humano é a origem de finalidades na ação transformadora no planeta, isto é, da conversão do desconhecido em conhecido. A própria consciência humana é sabedora de que só da natureza pode emanar e advir os bens que lhe oferecerão a infinitude dos recursos naturais para uma vida humanizada feliz quando, ainda, se envolve em uma visão antropolítica no dizer de Morin. Esta é mediada pela sociedade a que os humanos pertencem.
  • 47.
    47 Isto os obrigaa se envolverem na trama das contradições dialéticas de ordem intra e inter-humanas nos diferentes conflitos sejam eles: culturais, de classes sociais, religiosos, raciais, étnicos, tribos, nações, etc. por um objetivo mediato a transformação da sociedade e a humanização da existência que acontece pelo seu papel político. Segundo Vieira Pinto, em sua obra Ciência e Existência, “a finalidade última do homem é a criação racional do próprio homem. A esse fim é que serve o conhecimento científico produzido pela consciência crítica da realidade e pela compreensão dialética da necessidade de criação de uma sociedade que permita ao homem atingir a plenitude de sua humanização”. Mesmo que para isso o metabolismo do capital, no sistema mundo do capitalismo, venha apelando para os mais terríveis meios de destruição em massa a partir de armas altamente sofisticadas científica e tecnicamente. Muito dessas armas são para chantagear e fraudar a humanidade na medida em que não podem ser usadas por terem em si o poder de destruição da própria humanidade indo ao encontro das teses apocalípticas muito divulgadas pelo campo religioso. Esse terror, hoje, se aplica aos interesses das corporações internacionais nas questões das mudanças climáticas globais sob patrocínio das Nações Unidas e levadas aos estados nacionais inclusive com um discurso de desenvolvimento sustentável. Vale lembrar que o ser humano com toda sua revolução científico- tecnológica não tem a mínima possibilidade de alterar ou modificar o clima global do planeta salvo em uma hecatombe atômica onde o próprio ente humano será extinto na terra. O ser humano, hoje, pode apenas alterar algumas situações climáticas de forma local e muito restrita. O que se sabe e pode ser comprovada é a tese de que a ausência dos humanos no planeta levaria, em curto espaço de tempo (máximo de 50 mil anos), a natureza a se recompor e reconstituir-se totalmente destruindo toda e qualquer obra humana na terra. O planeta certamente voltaria a ter paisagem semelhante aquelas que existiram entre 200 e 60 milhões de anos atrás quando, aqui, existiram os dinossauros e outras formas de vida sem a existência dos primatas que evoluíram para o gênero humano a cerca de seis milhões de anos. Toda essa assertiva reforça a tese de que a natureza é desprovida de doar sentido às demais formas de vida que, como ela, age sob o princípio de causa e efeito sem absoluta intencionalidade fazendo-a ser muito mais caótica do que já é com a transformação de bens livre em bens econômicos (mercadorias) e sua privatização. Aqui se esboçam idéias para a elaboração de um possível Plano de Ação para a SECTEC com ênfase a articulação da Política Nacional de Ciência Tecnologia e Inovação às necessidades de desenvolvimento tecnológico e sustentável do Estado de Pernambuco. Para esse propósito sugere-se que as ações da SECTEC se dêem com base em programas e projetos integrados de
  • 48.
    48 forma multifuncional emultissetorial aqui apresentadas na sigla PMMIS, isto é, Projetos Multifuncionais e Multissetoriais Integrados Sustentáveis. 3. A SECTEC E SEU PAPEL EM CT&I A Secretaria de Ciência, Tecnologia e Inovação - SECTEC é órgão executivo e normativo da Administração Direta do Poder Executivo Estadual. Tem por finalidade e competência: formular, fomentar e executar as ações de política estadual de desenvolvimento científico, tecnológico e de inovação; promover e apoiar ações e atividades de incentivo à ciência, as ações de ensino superior, pesquisa científica e extensão, bem como apoiar as ações de polícia científica e medicina legal; instituir e gerir centros tecnológicos; e gerir os fundos estaduais pertinentes respeitados as suas legislações específicas. A SECTEC tem o papel de gerenciar os centros tecnológicos (CT), os CVT, os APL e o sistema de educação superior e os projetos especiais além de perseguir as ações imbricadas aos eixos estratégicos e suas 25 ações traçados e especificados em seu Plano de Ação. O MCT adota como Política Nacional de Ciência, Tecnologia e Inovação, no momento, aquela que foi adotada pelo Governo Lula para o período 2007- 2010 que, agora, se encontra em atualização pelo Governo Dilma. A configuração da política pode ser vista no diagrama que abaixo se apresenta. Plano de Ação 2007-2010 Ciência, Tecnologia e Inovação para o Desenvolvimento Nacional PolPolíítica de Estadotica de Estado ConfiguraConfiguraçção da Polão da Polííticatica Plano de Desenvolvimento da Educação PDE Política Industrial, Tecnológica e de Comércio Exterior PITCE Plano de Desenvolvimento da Saúde Política de Desenvolvimento da Agropecuária Plano de Ação em Ciência, Tecnologia e Inovação para o Desenvolvimento Nacional Plano de Aceleração do Crescimento Infra-estrutura PAC Política Econômica -- Foco dos investimentos • Modernização • P,D&I • Ampliação da Capacidade - Políticas em dois níveis com atenção à dimensão regional • Estrutural • Sistêmico Dentro dessa política o MCT tem os seguintes programas de inclusões: social, ambiental e tecnológica em nível local:
  • 49.
    49 • Promoção daPesquisa de Desenvolvimento Científico e Tecnológico • Ciência, Tecnologia e Inovação para a Inclusão e Desenvolvimento Social • Inclusão Digital • Comunidades Tradicionais. Esses programas da Política Nacional de Ciência e Tecnologia rebatem-se junto à sociedade civil dos municípios de Pernambuco com prioridades que objetivam: • Inclusões: social e tecnológica • Seguranças: alimentar, nutricional e do abastecimento • Geração de trabalho social (ocupação) e de renda • Biocombustíveis • Produção de óleo vegetal para HBIO e biodiesel • Recuperação de matas ciliares dos rios intermitentes e perenes do Estado • Regularização fundiária e extensão tecnológica • Transferências de tecnologias • Inclusão digital • Atividades silvo-agro-pastoris • Arranjos produtivos locais (APL) • Tecnologias sociais • Biofábricas • Centros vocacionais tecnológicos (CVT). 4. ESTRATÉGIAS PARA CT&I EM NÍVEL LOCAL As estratégias que devem ser perseguidas pela SECTEC são as seguintes:
  • 50.
    50 • Erradicar osanalfabetismos: escolar, ambiental e tecnológico • Criar e institucionalizar novos mercados de produção e de serviços para valorizar a força de trabalho • Segurança social • Assistência social (educação, saúde, saneamento, moradia popular e inclusão digital) • Mobilização de fontes de recursos tributários e de parcerias para os municípios • Utilização eficaz dos recursos de: trabalho social, terra, capital social básico existente, para criar renda e melhorar a qualidade de vida.
  • 51.
    51 5. OPERACIONALIZAÇÃO DAPOLÍTICA, ESTRATÉGIAS, PROGRAMAS E PROJETOS Essas devem se processar com: • Articulação intergovernamental no planejamento e na execução dos projetos a partir dos PPA dos governos: federal, estadual e municipais • Descentralização da execução dos programas e projetos • Capacitação, treinamento, assistência técnica difusão de processos tecnológicos nas organizações sociais • Recuperação de investimentos e radical diminuição da capacidade ociosa do capital social básico existente. Os recursos financeiros para tal fim devem ser a partir de: • Dotações orçamentárias: federal, estadual e municipal
  • 52.
    52 • Fundos públicose fontes de recursos creditícios do sistema bancário nacional particularmente do BB, BNB, CAIXA, BNDES, etc. • Programas e projetos nacionais e regionais financiados pelo BIRD, BID e outras instituições internacionais e estrangeiras e principalmente do sistema S nacional • Recursos a fundo perdidos: público, privado, de empresas e da economia social. Na operacionalização as prioridades devem ser definidas quanto a: • Erradicação dos analfabetismos: escolar, ambiental e tecnológico • Definição de locais dinâmicos e letárgicos para a execução dos programas e dos projetos de forma multissetoriais e multifuncionais integrados sustentáveis em cadeias produtivas • Erradicação da ociosidade do capital social básico já existente nos municípios em que atua • Consolidação e organização de valores demonstrativos dos já existentes projetos: Associativos/cooperativos Carentes de capacidade tecnológica e administrativa nas organizações Referentes à conservação e preservação de: água, solo, energia, fauna, flora e matérias-prima Destinados a combater à extrema pobreza nos municípios com baixos IDHM e ICV em complementação as ações do MDS, do MDA e do MTE.
  • 53.
    53 Diagrama dos Sentidosdo Desenvolvimento Sustentável Municipal Legenda da Doação de Sentido dos Vetores. O1. Saúde, educação, alimentação, habitação, vestir, emprego, renda, lazer, direitos humanos, direitos naturais (Agenda 21), democracia (racial e participativa), esportes. O2. Reformas (política, agrária, urbana, tributária, judiciária), recursos para investimentos, erradicação do analfabetismo, erradicação da fome e da indigência, preservação dos recursos naturais, cultura, ócio criativo, empregabilidade, qualidade de vida e cidadania. O3. Governos das esferas federal, estadual, metropolitano de RDPE ou de área- programa, municipal e empresas públicas (privadas e estatais). O4. Espaços sociais e ambientais, incentivos, postos de saúde, hospital, saneamento, escolas, faculdades, energia elétrica, estradas, infra-estrutura social, mercados, parques, jardins, turismo, transporte escolar, equipamentos de lazer e de esportes, etc. O5. População ativa, recursos (mineral, vegetal, animal), preservação ecológica, tecnologia, cidades (capital social básico), informação, tecnologia e ciência. O1. Necessidades da População O2. Pauta da Sociedade O5. Recursos Humanos e Naturais e de Capital Social Básico O4. Serviços e Elementos do Desenvolvimento Sustentável O3. Agendas Governamentais
  • 54.
    54 Subsistemas do desenvolvimentosustentável municipal O diagrama acima mostra de forma sistêmica as articulações e conexões do desenvolvimento municipal de conformidade com o que prega o Estatuto da Cidade (Lei 10.257/01). Supõe-se nos sentidos do fluxograma a SECTEC a partir de um plano de trabalho elaborado de forma compartilhada e participativa de sua equipe técnica multidisciplinar com respeito aos seus programas e projetos assim como do sistema educacional profissionalizante existente no Estado e mantido pela SEDUC. OCUPAÇÃO E RENDA AGENTESATORES Conhecimento da Legislação para CONTROLE SERVIÇOSINFRA- ESTRUTURA PODER PÚBLICO
  • 55.
    55 Diagrama do campode forças Triângulo estratégico A A A A 1 A 3 A 2 Com Quem? Para Que? Relação Aliança-Objetivo Relações de Forças Relações de Interesses Opostos Forças Oponentes (A3)
  • 56.
    56 No triângulo estratégicose tem uma idéia de como se deve mudar o horizonte de tempo do plano no sentido de: relações de alianças ou parcerias; mudanças de objetivos e mudanças nas relações de forças e interesses. A partir do triângulo estratégico se pode chegar às estratégias de confrontação em termos de: • Ser mais complexa • Supor um processo de construção de viabilidade • Acreditar que muda diretamente as relações de forças. MATRIZ- DO ESQUEMA DE EXECUÇÃO DO PLANO COMPONENTE INICIO LANÇAMENTO DESEMPENHO TESTE ENTREGA METAS Por quê? Estabelecer Metas Monitorar o processo Verificar os resultados Medir as metas TAREFAS O quê? Definir Tarefas Expressar atributos Fazer avaliação custo/ benefício Estabelecer tarefas padrões PRAZOS Quando? Fazer estimativas de prazos Relatar o já realizado Avaliar os ciclos do processo Documentar o processo EQUIPE Quem? Selecionar membros da equipe Distribuir recursos Examinar a participação Captar o aprendizado TERRITÓRIO Onde? Escolher o território Definir local para o trabalho Examinar as variantes ou Operar localmente
  • 57.
    57 desvios Em nenhum momentoa matriz do esquema de tarefas, aponta que o cronograma ou fluxograma de tarefas deve dirigir o plano, mas, pelo contrário, é o plano que dirige o cronograma e o fluxograma de tarefas. É necessário saber que: • Cronogramas e fluxogramas são meios e não fins, e não são metas • Todo planejamento é realizado sob restrições de oportunidades, recursos e tempo • O plano deve ser feito de modo a maximizar e otimizar vantagens comparativas transformando-as em vantagens competitivas • Todo planejamento deve compensar ameaças como forma de antever o inesperado. MATRIZ DE CONTROLE DAS ESTRATÉGIAS DO PLANO ELEMENTOS INICIO LANÇAMENTO DESEMPENHO TESTE ENTREGA PROPÓSITO Visão Comum? Esclarecimento do propósito Detalhamento do plano Aplicação dos critérios Ação PARTICIPANTES Colegas? Identificar Participantes Utilizar capacidades Examinar a Qualidade Operar INTERLIGAÇÕES Conexões? Criar interligações Captar o aprendizado Respostas de Feedback Atuação em rede LÍDERES Vozes do Grupo? Reconhecer líderes Liderar tarefas Reagir a Desafios Gerenciar NÍVEIS Inclusão? Integrar Examinar o progresso Examinar os Implement
  • 58.
    58 níveis Testes ar Amatriz acima serve de recurso para se testar as estratégias em rede, isto é, levar em conta o modo pelo qual os princípios são aplicados. Cabe indagar: • Será que a direção está certa e de acordo com o propósito do plano? • Como tem sido e como se processam as mudanças dos participantes? • As interligações têm sido bem conduzidas e bem utilizadas pelo sistema de gestão? • Como e onde estão os novos lideres no sistema de governança? • De que forma se estabelecem às conexões com a hierarquia organizacional? 6. CADEIAS PRODUTIVAS E CLUSTERS As grandes cadeias produtivas em serviços e clusters que a SETIES pode desenvolver, via ITEP, em Pernambuco são as seguintes: 1. SERVIÇOS DE CONSULTORIA E PLANEJAMENTO compreendendo os segmentos: jurídicos, contabilidade, pesquisas, gestão empresarial, arquitetura e engenharia, assistência técnica, publicidade e propaganda, imobiliária 2. CULTURA E ENTRETENIMENTO nos segmentos de: folclore, teatro, cinema e vídeo, fotografia, música, dança, pintura, restauração, artes plástica, modas, designers, museologia, biblioteconomia, artes cênica, circenses, artesanatos 3. LOGÍSTICA compreendendo: transportadoras, consultorias logísticas, modal de transportes, agências de carga e descarga, armazenagem, seguradoras, distribuidores, rastreadores 4. SERVIÇOS DE SAÚDE com referências a: atendimento hospitalar, urgência e emergência, atenção ambulatorial, diagnóstico terapêutico, serviços informacionais de saúde, produção de medicamentos, produção e manutenção de equipamentos de saúde 5. CLUSTER DO TURISMO envolvendo: meios de hospedagens, vendas e divulgação, transportes, recepções, eventos, acomodações, gastronomia,
  • 59.
    59 bares e restaurantes,salas de espetáculos, teatros, cinemas, centros de convenções, atividades artísticas e literárias, atrações turísticas tais como: praia, sítios históricos, reservas ambientais abertas, parques, comemorações, festivais, histórico-cultural, negócios, enoturismo, eco, agro turismo 6. CLUSTER VAREJO MODERNO compreendendo: shoppings, galerias, ruas de grife, lojas especializadas, hipermercados, lojas de departamento, lojas de conveniência, e-commerce, megalojas, home centres. Já as cadeias produtivas de bens econômicos a serem desenvolvidas no Estado são: 1. Têxtil, Confecções E Moda 2. Ovinocaprinocultura 3. Agroextrativismo/Artesanato 4. Agroindústrias 5. Pecuária De Leite E De Corte 6. Piscicultura/Carcinicultura 7. Apicultura/Meliponicultura 8. Oleaginosas 9. Frutas Tropicais 10. Floricultura, Plantas Ornamentais E Medicinais Tropicais 11. Minérios Metálicos E Não Metálicos 12. Gemas 13. Móveis De Madeira 14. Derivados Da Cana De Açúcar 15. Agronegócios 16. Bioenergia e Biofábricas 17. Reciclagem de Resíduos Sólidos Industriais e Agrícolas
  • 60.
    60 18. Informática 19. QuímicaFina 20. Fármacos 21. Vitivinicultura. A programação de CT&I deve dar ênfase às atribuições que a seguir se descrevem: • Organizar e operar um sistema de informações de apoio às atividades de planejamento do desenvolvimento científico e eco-tecnológico da SECTEC no Estado a partir de suas RD; • Realizar e coordenar, no âmbito da SECTEC, estudos e atividades de cenarização no que tange a dimensões cientifico-tecnológica para o Estado; • Coordenar, no âmbito da SECTEC, o processo de elaboração, acompanhamento e avaliação das políticas, planos, orçamentos, programas e projetos de desenvolvimento em CT&I, integrando as propostas dos demais órgãos participantes dos sistemas de planejamento do Estado; • Manter intercâmbio com entidades estaduais, regionais, nacionais e internacionais sobre assuntos de interesse do Desenvolvimento Sustentável sob a ótica da SECTEC; Seus principais papéis têm a ver com: • Consultar e operar sistema de informações de todos os organismos (federais, estaduais, municipais e privados) de ciência, ecologia e tecnologia no Estado. Analisar e informatizar as relações metodológicas e epistemológicas das pesquisas cadastradas. • Contatar e esboçar os enfoques: epistemológicos, políticos e filosóficos das pesquisas mais importantes das instituições nacionais, regionais como, por exemplo, os sistemas EMBRAPA, ELETROBRÁS, CVRD, PETROBRÁS, ITA, INPE, FIPE, FGV, FUNDAJ, CHESF, IBAMA, UNIVERSIDADES, etc.
  • 61.
    61 • Articular viaItamarati, com instituições internacionais e estrangeiras no campo da ciência, ecológica e tecnologia que forem de interesse do Estado (explícito nos estudos estratégicos). • Prospectar e factibilizar a possibilidade de a SECTEC vir, via Itamarati, mobilizar a massa crítica regional para prestar assistência e assessoria técnica internacional, particularmente, na África, Ásia e América Latina sobre questões do semi-árido e, também, de atividades econômicas ou setoriais como a alcoolquímica, oleoquímica, "agribusiness", etc. • Avaliar a dimensão técnico-científica e inovação das entidades de pesquisas no Estado. Integrar as propostas que vem ao encontro dos interesses regionais, identificados nos estudos estratégicos, e colocá-los nos planos e orçamentos da SECTEC e Ministérios Setoriais, particularmente, o Ministério da Integração Nacional e Ministério de Ciência e Tecnologia. Como idéias forças se podem citar entre outras as seguintes: • A questão tecnológica deve ser enfatizada como estratégia de ocupação de espaço próprio em todos os sentidos, jamais isoladamente, esta é a razão de se tratar de eco-tecnologia; • Conhecer as necessidades e vocação ecológica e tecnológica de cada RD para definir e aproveitar as oportunidades mais promissoras dos diferentes espaços e ecossistemas. • Em termos de avanço eco-tecnológico definir os espaços estratégicos promissores ou em vias de ocupação que possam garantir as RD, ao Estado e ao País competitividade e transformação e tecnologia em bem estar para os pernambucanos e brasileiros de um modo geral. • O desafio eco-tecnológico deve ser visto em sua forma globalizante nos processos de produção, distribuição, e consumo; • A superação da defasagem eco-tecnológico deve se articular à ação integrada para o domínio do processo de inovação com inclusão de empregos e redistribuição de renda sedimentada na competência criativa da sociedade; • Ter plena consciência da complexidade que o futuro aponta a eco-tecnologia, mas o presente sobrevive na exclusão da
  • 62.
    62 maioria da populaçãoda economia de mercado e na depredação do meio-ambiente; • A eco-tecnologia no âmbito de CT&I não deve ser reduzido à noção de desenvolvimento e crescimento econômico, mas às necessidades da conquista da cidadania e reversão do processo de exclusão para o de inclusão das populações. 6. ACOMPANHAMENTO DE POLÍTICAS DE CT&I NOS PLANOS ESTRATÉGICOS REGIONAIS (RD) São atribuições dessa ação do Sistema de Planejamento: • Estabelecer as normas e metodologias de trabalho para orientar o processo de elaboração, acompanhamento e avaliação das políticas, no âmbito da SEPLAG e da SECTEC; • Propor à SEPLAG e a SECTEC as diretrizes e as programações de trabalho (plano plurianual e anual) do Estado concernentes à elaboração, acompanhamento e avaliação das Políticas de CT&I nos planos de desenvolvimento sustentável do Estado. Para tal fim se deve: • Contatar e articular-se com a SEPLAG, SEPLAN- PR, SAE, secretarias de planejamento dos ministérios setoriais e das instituições, estadual e federal que tratam de políticas e planos estratégicos no Estado com vistas ao desenvolvimento sustentável; • Obter, verificar e analisar os planos, programas e projetos estratégicos sob responsabilidade das secretarias do Estado, do MIN, SEPLAN-PR, SAE, Itamarati e das instituições federais regionais, para efeito de elaboração e acompanhamento de política e planos estratégicos; • Propor, ordenar, articular e interagir sobre os seguintes programas ou projetos estratégicos ora em estudo ou implementação no Estado: Refinaria de Petróleo Abreu e Lima Estaleiro Atlântico Sul em SUAPE Ferrovia Transnordestina Transposição das Águas do Rio São Francisco
  • 63.
    63 Canal do Sertão MinhaCasa Minha Vida Cidade da Copa Zona de Produção para Exportação (ZPE) em Jaboatão dos Guararapes Pólo Farmacoquímico de Goiana (HEMOBRÁS). As idéias básicas da presente proposição é equacionar e propor estratégias para superar, entre outros, os seguintes constrangimentos: • Crise do Estado e deterioração das instituições; • Deterioração, ociosidade e obsolescência da infra- estrutura já construída; • Crise dos sistemas: educacional, saúde e de ciência e tecnologia; • Pobreza absoluta e déficit ou "apartheid" social; • Estrangulamento do mercado interno pela pobreza da grande maioria da população e exclusão social praticada pelo Estado e classes patronais; • Acumulação de capital à custa da depredação do patrimônio nacional e extorsão da mão-de-obra; • Dívida interna; • Desorganização do sistema jurídico e banalização da ilegalidade; • Descaracterização dos mecanismos e canais de representação política e social da sociedade. Nas questões de equalização das oportunidades nas políticas sociais terem em consideração que: • Em quadro de pobreza estrutural não cabe a noção de política emergencial, compensatória e residual; • Políticas apenas distributivas, sem desconcentração de renda não perfazem o sentido social do desenvolvimento sustentável que passa necssariamente pela inserção do cidadão no mercado de trabalho; • O assistencialismo tem comprovado, no Estado, que apenas fomenta a miséria e agrava o "déficit" de cidadania dos pernambucanos, ou seja, financia a miséria em níveis suportáveis à plutocracia detentora do Estado Nacional;
  • 64.
    64 • A novafunção do Estado é equalizar oportunidades e evitar o processo de concentração de renda. Por todos esses motivos o Sistema de Planejamento Estratégico Situacional, tem a responsabilidade de, coordenar diretamente o Programa Estratégico de Legitimização do Estado junto à sociedade, assim como, transparecer o processo de urbanização do Estado e provocar mudanças no mesmo com sentido de interiorizá-lo. 7. PLANEJAMENTO POLÍTICO-INSTITUCIONAL DE CT&I Este papel da SECTEC tem como metas as atribuições de: • Organizar e operar um sistema de informações de apoio ao processo de planejamento estratégico situacional, no que tange especificamente à dimensão político- institucional do referido processo; • Realizar e coordenar a realização de estudos e atividades de cenarização, necessárias ao processo de planejamento regional (RD), no que concerne á dimensão política; • Coordenar, no âmbito do Estado, o processo de elaboração, acompanhamento e avaliação das políticas, planos, orçamentos, programas e projetos de CT&I no que concerne à dimensão Político Institucional, compatibilizando e integrando as propostas oriundas do demais órgãos participantes do sistema de planejamento do Estado; • Propor mecanismo e procedimentos para melhorar a articulação entre organizações ou entidades governamentais e não governamentais efetivas ou potenciais promotoras e beneficiárias de CT&I do Estado, visando à avaliação e viabilização das políticas, planos, orçamentos, programas e projetos regionais. • Manter intercâmbio com entidades nacionais e internacionais sobre assunto de interesse do Sistema de Planejamento referente a CT&I. Seus papéis resumem-se em: • Proceder a estudos de viabilidade da institucionalização de gestão descentralizada de CT&I por RD. Para tanto,
  • 65.
    65 realizar em nívelde RD, o seu plano estratégico de desenvolvimento em CT&I; • Verificar a possibilidade de implementar, de imediato, a gestão por RD nos principais projetos estratégicos de CT&I, considerados pela SEPLAG; • Verificar e analisar as formas de articulação institucional entre o Governo Federal, o Governo Estadual e os governos Municipais, e a sociedade civil organizada ou não, objetivá-las e iterá-las para sua implementação, tendo em vista a otimização das ações do Estado com vistas ao desenvolvimento de CT&I. • Objetivar e iterar as articulações institucionais entre organismos internacionais e estrangeiros com os programas e projetos estratégicos de CT&I considerados pela SEPLAG. • Explicitar e ordenar as articulações institucionais entre municípios/ estados/ Governo Federal (União) no que diz respeito à CT&I. • Opinar, articular e acompanhar a dimensão institucional-administrativa dos planos, programas e projetos estratégicos no Estado e de interesse da SEPLAG como articuladora do planejamento estratégico estadual de CT&I. Dentre as diferentes idéias que orientam a presente proposição se descrevem as seguintes: • Explicitação do eixo vertical do sistema de planejamento estratégico em CT&I desde a união até os municípios cujas relações sistêmicas ocorrem para cima ou para baixo; • Caracterização do eixo horizontal do sistema de desenvolvimento de CT&I, cujas relações sistêmicas ocorrem: dentro de cada nível de planejamento estratégico, isto é, relações de níveis: federal, regional, sub-regional e relações de níveis estadual e municipais; • Descrição dos componentes institucionais- organizacionais (eixo transversal) do processo de articulação vertical e de articulação horizontal através de cortes transversais.
  • 66.
    66 8. OBJETIVOS AALCANÇAR COM O SISTEMA DE PLANEJAMENTO ESTRATÉGICO DE CT&I A partir do que ficaram explícitas como atribuições, papéis e idéias forças do Sistema de Planejamento proposto sintetizam-se a seguir os propósitos/metas: 1. Em linhas de progressão sistemática o Sistema buscará: • As referências básicas para definir junto com o Governo Federal e Estadual políticas de CT&I já com sentido operacional, setorial e espacial; • As grandes prioridades de CT&I que presidem as definições orçamentárias do Governo Federal e estadual; • Metas de curto, médio e longos prazos para cada prioridade de CT&I; • Segurança alimentar e do abastecimento a partir da geração de emprego e renda. 2. Com respeito aos objetivos gerais tratar de: • Resgatar a importância do Planejamento Estratégico de CT&I para as ações de governo no Estado tanto em nível das RD até o Governo Federal; • Convergir os debates sobre as diretrizes de CT&I com vistas a favorecer o consenso estadual, regional, nacional, estadual e das RD; • Reavivar compromissos do Governo Federal com a Região e o Estado e darem concretude às novas funções da SUDENE sob a base de consenso estadual, regional e nacional; • Apresentar à sociedade compromisso estratégico de longo prazo com respeito a CT&I o do Estado em articulação com as RD e seus respectivos municípios. 3. Sob a ótica dos objetivos específicos ou atuais: • Imprimir efetividade às ações da SEPLAG em CT&I;
  • 67.
    67 • Propor inovaçõesà política de alocação de recursos com vistas à descentralização e efetividade dos investimentos e gestão em nível de RD; • Induzir confiança em CT&I do Estado delimitando espaços e meios para a conquista da cidadania de importante parcela da população que se encontra excluídos da economia; • Prover a sustentabilidade e a modernização da economia da região (RD) mantendo-a sob avaliação constante do desenvolvimento de CT&I; • Recuperar a capacidade de investimento do Estado para, em parceria com os municípios, atuar nas RD; • Desestimular a pressão desordenada sobre gastos e ações, substituindo pelo sentido estratégico das prioridades das RD em CT&I. O AUTOR Geraldo Medeiros de Aguiar. Engenheiro Econômico e Mestre em Engenharia e Administração de Empresas (MSc) pela Escola Superior de Economia de Praga (República Tcheca). Tem seus diplomas revalidados como Economista na Universidade Federal da Paraíba, e o de Mestre em Administração na Universidade Federal Rural de Pernambuco. Possui longa experiência no setor público além de ter participado do quadro técnico e ter trabalhado como Consultor em grandes empresas privadas. No Brasil foi ativista estudanti no Rio de Janeiro (DF) e na Tchecoslováquia participou da Primavera de Praga até a ascensão de Dubcek ao poder.Têm publicado mais de 70 ensaios e trabalhos científicos incluindo- se entre eles: livros, ensaios, relatórios técnicos e trabalhos em equipe. Tem obras publicadas em co-autoria ou não, em revistas científicas no Brasil e, ainda, na República Tcheca, Polônia, República da Eslováquia, e na Nicarágua (relatório da missão técnica ao Trópico Seco Nicaraguense apresentado a OEA). Foi Palestrante: com mais de 50 conferências em diferentes universidades brasileiras pelo INSUNE da SUDENE. Professor Convidado: em mais de 25 cursos de pós-graduação. Tem prática como agricultor inovador (premiado pelo INCRA por duas vezes como agricultor modelo) e fez parte do quadro de técnicos e de dirigentes da Superintendência do Desenvolvimento do Nordeste
  • 68.
    68 (SUDENE) durante 22anos. Participou como Conferencista, de vários seminários regionais e nacionais. É autor dos livros: Agriculturas no Nordeste (Vozes, 1985); Agenda 21 e desenvolvimento sustentável. Caminhos e desvios. (Livro Rápido, 2004). Turismo, desenvolvimento local e integração regional (cap.6) do livro “Turismo de base local” (UFPB, p.101 a 124. 2007) e, co-autor das obras: Estudo de problemas brasileiros (UFPE, 1971); Aspectos gerais da agropecuária do Nordeste (volume nº3 da Série Projeto Nordeste, SUDENE, 1984); Políticas econômicas setoriais e desigualdades regionais, (UFPE- PIMES/ SUDENE / IPEA, 1984) e Política fundiária no Nordeste (Massangana, 1990); O Nordeste futuro (SUDENE, 1988). Segurança alimentar e biocombustíveis. Cap. Do livro Terra questões ambientais globais e soluções locais. (Universitário-UFPB. 2008). Em diferentes ocasiões, o Autor, foi: Consultor da FAO, OEA, BID e IICA através de contratos específicos e temporários. No momento é Professor Universitário e Consultor Autônomo. Dá aulas em cursos de: pós- graduação; graduação; seqüencial e de especialização profissional. Foi Assessor Técnico do Centro de Educação e Cultura do Trabalhador Rural- CENTRU. É Consultor da FADURPE, Analista de Tecnologia e Inovação da SECTMA e Professor da FBV. Quando contratado, ele faz: palestras e ministra conferências em seminários ou oficinas de trabalho no Brasil, muito em particular, nos estados da Região Nordeste da qual é grande conhecedor transdisciplinar. Atende pelos telefones 0xx81 3465-7718, 0xx81 3326-6428 e celular 081 9972-8025 e-mail gmaguiar@yahoo.com.br Tem currículum vitae detalhado e atualizado no sistema LATES do CNPQ, protocolo 8307025653862771, cujo site é: www.cnpq.br.