Professora Kelly Custódio Delfino 
Historintegral.blogspot.com.br
Confrontar interpretações diversas de 
situações ou fatos de natureza histórico-geográfica, 
técnico-científica, artístico-cultural 
ou do cotidiano, comparando 
diferentes pontos de vista, identificando 
os pressupostos de cada interpretação e 
analisando a validade dos argumentos 
utilizados.
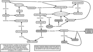
Movimento político, militar e religioso que 
destruiu o Absolutismo na Inglaterra instalando 
naquele país a primeira Monarquia Parlamentar 
da História.
Contexto Histórico
A Sociedade inglesa às vésperas das Revoluções 
GRUPOS SOCIAIS POSIÇÃO POLÍTICA TENDÊNCIA RELIGIOSA 
Nobreza : grandes 
proprietários rurais 
Conservadores apoiavam o poder real e 
o Absolutismo Católicos e anglicanos 
Gentry: pequena burguesia 
mercantil e yeomen classe 
média e pequenos 
proprietários rurais 
Liberais identificam –se com ideais 
burgueses e apoiam o Parlamento na 
luta contra o poder real 
Puritanos (calvinistas) que 
questionavam a religião oficial e 
(anglicanismo) que lutavam por 
liberdade. 
Camponeses e proletários 
Revolucionários mais radicais que 
desejavam profundas mudanças 
políticas e sociais. Dividiam-se em dois 
grupos – levelles (niveladores) e 
diggers (escavadores). Apoiavam o 
Parlamento 
Puritanos (calvinistas)
Campo Religioso
Através do ATO 
DE 
SUPREMACIA 
torna o Rei a 
autoridade maior 
religiosa na 
Inglaterra 
concentrando 
assim o poder 
político e 
religioso nas 
mãos do Rei - 
ANGLICANO 
Reforma Anglicana:
Filha de Henrique VIII e Ana 
Bolena. Era Anglicana. 
Raramente convocou o 
parlamento. Por meio de 
ameaças e subornos e 
utilizando-se de ampla 
autoridade e habilidade 
política, sempre fazia 
prevalecer suas decisões.
. 
Jaime I (1603-1625) 
Deu continuidade à política absolutista 
que marcou seus antecessores. 
Entretanto: começaram a enfrentar forte oposição da 
Burguesia Inglesa. 
O rei lutava pelo poder absoluto. A maioria dos parlamentares 
defendia a limitação jurídica do poder real. 
Em 1614 Jaime I fechou o Parlamento inglês 
acirrando os ânimos da burguesia Liberal. 
Perseguiu Católicos e Puritanos (protestantes 
calvinistas), muitos migraram para a América.
Revolução Puritana
Elmo arrendondado 
que deu origem ao 
apelido dos membros 
do
A República de Cromwell (1649 – 1660): 
Oliver Cromwell centralizou todo o poder, fechou o 
Parlamento e governou de maneira ditatorial. 
Seu governo não enfrentou grande oposição por ter 
atendido aos interesses da Burguesia. 
Governo (1649-1658): 
Afastou possibilidades de mudanças mais radicais . 
Desenvolveu a economia estimulando o comércio 
marítimo (Ato de Navegação). 
Após sua morte (1658), seu filho (Richard Cromwell) não 
conseguiu manter-se no poder com mesma eficiência e 
carisma, renunciando em oito meses de governo. 
CROMWELL
Restauração da Monarquia. 
O interesse da burguesia e da pequena nobreza (gentry) era 
manter afastados os grupos radicais e conduzir a revolução. 
Assim, o antigo regime foi restaurado em 1660 assumindo 
novamente a dinastia Stuart 
Rei Carlos II (1660-1685) 
Rei Jaime II (1685-1688). 
Resultado: Retrocesso político que agradava apenas os 
setores mais tradicionais e conservadores da nobreza 
católica e anglicana.
A Restauração STUART (1660 – 1688): 
Carlos II (1660 – 1685). 
Anglicano, pró-católicos. 
Aproximação com a França. 
Parlamento cria o HABEAS CORPUS e exclui católicos de 
cargos. 
Parlamento é novamente fechado pelo rei (1683)
Jaime II (1683 – 1688). 
Católico. 
Tentativa de restabelecer o absolutismo. 
Apoiado por Luís XIV (FRA). 
Parlamento temeroso com a restituição do 
catolicismo oferece a coroa a Guilherme de 
Orange (HOL), casado com Maria Stuart, filha 
mais velha de Jaime II. Em troca, pedia o 
parlamento livre e a manutenção do 
anglicanismo. 
GUILHERME DE 
ORANGE
Revolução Gloriosa. 
Última e decisiva etapa do movimento 
revolucionário. 
Golpe de Estado articulado pela Burguesia, com 
apoio de parte da nobreza: 
Em seu lugar assumiu sua filha, Maria II, casada com Guilherme 
de Orange (Guilherme III). 
O novo rei aceitou o pacto com a burguesia: 
Impôs limites ao poder real (Declaração de Direitos - 1689). 
Fim às perseguições (Ato de Tolerância).
DECLARAÇÃO DE DIREITOS DE 1689 (Bill of 
Rights) 
→ é ilegal a faculdade que se atribui à 
autoridade real para suspender as leis ou seu 
cumprimento. 
→ é ilegal toda cobrança de impostos para a 
Coroa sem o concurso do Parlamento. 
→ que os discursos pronunciados nos debates do 
Parlamento não devem ser examinados senão por 
ele mesmo, e não em outro Tribunal ou sítio 
algum.
Estava instituída uma 
monarquia constitucional 
e parlamentarista = o rei 
reina, mas não governa.
Conclusão: 
A Revolução Inglesa (ou Revoluções) criou as 
condições indispensáveis para a Revolução 
Industrial do século XVIII, limpando o terreno 
para o avanço do capitalismo, deve ser 
considerado a primeira revolução burguesa da 
história na Europa, antecipando em cento e 
cinquenta anos a Revolução Francesa.

Revoluções inglesas

  • 1.
    Professora Kelly CustódioDelfino Historintegral.blogspot.com.br
  • 2.
    Confrontar interpretações diversasde situações ou fatos de natureza histórico-geográfica, técnico-científica, artístico-cultural ou do cotidiano, comparando diferentes pontos de vista, identificando os pressupostos de cada interpretação e analisando a validade dos argumentos utilizados.
  • 4.
    Movimento político, militare religioso que destruiu o Absolutismo na Inglaterra instalando naquele país a primeira Monarquia Parlamentar da História.
  • 6.
  • 8.
    A Sociedade inglesaàs vésperas das Revoluções GRUPOS SOCIAIS POSIÇÃO POLÍTICA TENDÊNCIA RELIGIOSA Nobreza : grandes proprietários rurais Conservadores apoiavam o poder real e o Absolutismo Católicos e anglicanos Gentry: pequena burguesia mercantil e yeomen classe média e pequenos proprietários rurais Liberais identificam –se com ideais burgueses e apoiam o Parlamento na luta contra o poder real Puritanos (calvinistas) que questionavam a religião oficial e (anglicanismo) que lutavam por liberdade. Camponeses e proletários Revolucionários mais radicais que desejavam profundas mudanças políticas e sociais. Dividiam-se em dois grupos – levelles (niveladores) e diggers (escavadores). Apoiavam o Parlamento Puritanos (calvinistas)
  • 10.
  • 12.
    Através do ATO DE SUPREMACIA torna o Rei a autoridade maior religiosa na Inglaterra concentrando assim o poder político e religioso nas mãos do Rei - ANGLICANO Reforma Anglicana:
  • 14.
    Filha de HenriqueVIII e Ana Bolena. Era Anglicana. Raramente convocou o parlamento. Por meio de ameaças e subornos e utilizando-se de ampla autoridade e habilidade política, sempre fazia prevalecer suas decisões.
  • 15.
    . Jaime I(1603-1625) Deu continuidade à política absolutista que marcou seus antecessores. Entretanto: começaram a enfrentar forte oposição da Burguesia Inglesa. O rei lutava pelo poder absoluto. A maioria dos parlamentares defendia a limitação jurídica do poder real. Em 1614 Jaime I fechou o Parlamento inglês acirrando os ânimos da burguesia Liberal. Perseguiu Católicos e Puritanos (protestantes calvinistas), muitos migraram para a América.
  • 17.
  • 19.
    Elmo arrendondado quedeu origem ao apelido dos membros do
  • 20.
    A República deCromwell (1649 – 1660): Oliver Cromwell centralizou todo o poder, fechou o Parlamento e governou de maneira ditatorial. Seu governo não enfrentou grande oposição por ter atendido aos interesses da Burguesia. Governo (1649-1658): Afastou possibilidades de mudanças mais radicais . Desenvolveu a economia estimulando o comércio marítimo (Ato de Navegação). Após sua morte (1658), seu filho (Richard Cromwell) não conseguiu manter-se no poder com mesma eficiência e carisma, renunciando em oito meses de governo. CROMWELL
  • 24.
    Restauração da Monarquia. O interesse da burguesia e da pequena nobreza (gentry) era manter afastados os grupos radicais e conduzir a revolução. Assim, o antigo regime foi restaurado em 1660 assumindo novamente a dinastia Stuart Rei Carlos II (1660-1685) Rei Jaime II (1685-1688). Resultado: Retrocesso político que agradava apenas os setores mais tradicionais e conservadores da nobreza católica e anglicana.
  • 25.
    A Restauração STUART(1660 – 1688): Carlos II (1660 – 1685). Anglicano, pró-católicos. Aproximação com a França. Parlamento cria o HABEAS CORPUS e exclui católicos de cargos. Parlamento é novamente fechado pelo rei (1683)
  • 26.
    Jaime II (1683– 1688). Católico. Tentativa de restabelecer o absolutismo. Apoiado por Luís XIV (FRA). Parlamento temeroso com a restituição do catolicismo oferece a coroa a Guilherme de Orange (HOL), casado com Maria Stuart, filha mais velha de Jaime II. Em troca, pedia o parlamento livre e a manutenção do anglicanismo. GUILHERME DE ORANGE
  • 27.
    Revolução Gloriosa. Últimae decisiva etapa do movimento revolucionário. Golpe de Estado articulado pela Burguesia, com apoio de parte da nobreza: Em seu lugar assumiu sua filha, Maria II, casada com Guilherme de Orange (Guilherme III). O novo rei aceitou o pacto com a burguesia: Impôs limites ao poder real (Declaração de Direitos - 1689). Fim às perseguições (Ato de Tolerância).
  • 28.
    DECLARAÇÃO DE DIREITOSDE 1689 (Bill of Rights) → é ilegal a faculdade que se atribui à autoridade real para suspender as leis ou seu cumprimento. → é ilegal toda cobrança de impostos para a Coroa sem o concurso do Parlamento. → que os discursos pronunciados nos debates do Parlamento não devem ser examinados senão por ele mesmo, e não em outro Tribunal ou sítio algum.
  • 29.
    Estava instituída uma monarquia constitucional e parlamentarista = o rei reina, mas não governa.
  • 30.
    Conclusão: A RevoluçãoInglesa (ou Revoluções) criou as condições indispensáveis para a Revolução Industrial do século XVIII, limpando o terreno para o avanço do capitalismo, deve ser considerado a primeira revolução burguesa da história na Europa, antecipando em cento e cinquenta anos a Revolução Francesa.