ANALISTA SANITÁRIO
DE
RESÍDUOS SÓLIDOS
Profº. Engº. Karlos Ribas
Me. Especialista: Eng. Ambiental
Consultor Técnico Ambientalhttp://www.ctcatbrasil.com.br
ANALISTA SANITÁRIO
DE
RESÍDUOS SÓLIDOS
DESCRIÇÃO GERAL
Política Nacional de Resíduos Sólidos
A adoção de uma Lei Nacional para disciplinar o Manejo adequado dos
Resíduos Sólidos é uma Revolução em Termos Ambientais.
A Política Nacional de Resíduos Sólidos prevê incentivos para a
Indústria da Reciclagem e “Cooperativas de Catadores de Materiais”.
Determina ainda que a “Gestão dos Resíduos” será de
Responsabilidade de todos: Governo Federal; Estados; Municípios;
Empresas e toda a Sociedade.
Os Lixões, onde os Resíduos são lançados a céu aberto, estão
proibidos.
Assim, todas as Prefeituras deverão construir Aterros
Sanitários ambientalmente adequados, sem possibilidade de
reaproveitamento.
O Governo Federal só repassará Recursos para “Limpeza e Manejo de
Resíduos” para as Prefeituras com um “Plano de Gestão” aprovado.
A nova Lei estabelece que Fabricantes; Importadores; Distribuidores e
Vendedores devam Recolher as Embalagens de Produtos, como:
 Agrotóxicos; Pilhas; Baterias; Óleos e Lubrificantes; Pneus;
Lâmpadas e Eletroeletrônicos, por meio de um Mecanismo chamado
de “Logística Reversa".
Assim sendo com o surgimento de um Mercado altamente
sustentável, far-se-á necessário o domínio de novos Processos
Produtivos que necessitarão de Profissionais com grande
conhecimento de Tecnologias Contemporâneas , Materiais e
Procedimentos que consigam atender às necessidades de Demanda
desse Nicho Consumidor.
Visualizando Holisticamente esse segmento de oportunidades que
se apresentam para o jovem Mercado Brasileiro de Consumo
foi que a CTCAT BRASIL ( Instituição Organizadora ) e a STDR –
SMART MACHINE ( Instituição Certificadora ) tomaram a iniciativa
de criar o Curso “ANALISTA SANITÁRIO DE RESÍDUOS
SÓLIDOS” a fim de proporcionar uma maior qualificação no mercado
global da Sustentabilidade Ambiental.
Competência Profissional
Deve Saber Identificar
a) Área Contaminada;
b) Área Órfã Contaminada;
c) Ciclo de Vida do Produto;
d) Coleta Seletiva;
e) Controle Social;
f) Destinação Final Ambientalmente Adequada;
g) Disposição Final Ambientalmente Adequada;
h) Geradores de Resíduos Sólidos;
i) Gerenciamento de Resíduos Sólidos;
j) Gestão Integrada de Resíduos Sólidos;
k) Logística reversa;
l) Padrões sustentáveis de produção e
consumo;
m) Reciclagem;
n) Rejeitos;
o) Resíduos Sólidos:
p) Responsabilidade compartilhada
pelo ciclo de vida dos produtos;
q) Reutilização;
r) Serviço Público de Limpeza Urbana e Manejo de Resíduos sólidos...
Competência Profissional
Deve Saber Identificar
PRIMEIRA AULA
I. JURISPRUDÊNCIA AMBIENTAL
a) DIREITO AMBIENTAL:
 Princípio do Direito Humano Fundamental;
 Princípio Democrático;
 Princípio da Precaução;
 Princípio da Prevenção;
 Princípio da Responsabilidade;
 Princípios do Usuário Pagador e do Poluidor Pagador;
 Princípio do Equilíbrio;
 Princípio do Limite...
b) LICENCIAMENTO AMBIENTAL:
• EIA / RIMA (Estudo de Impacto Ambiental / Relatório de
Impacto Ambiental);
• PCA (Plano de Controle Ambiental);
• RAS (Relatório Ambiental Simplificado);
• PBA (Plano Básico Ambiental);
• RDPA (Relatório Detalhado dos Programas Ambientais);
• PRAD (Plano de Recuperação de Área Degradada);
• EIV / RIV (Estudo de Impacto de Vizinhança / Relatório de Impacto
de Vizinhança);
• EGA (Estudo Geoambiental);
• EHGA (Estudo Hidrogeoambiental);
• PEA (Plano Executivo Ambiental);
• EPIA (Estudo Prévio de Impacto Ambiental);
• SLAP (LP; LI; LO ; LAS; LPI ; LIO; LAR; LOR);
• Descentralização do Licenciamento Ambiental nos Estados...
ABORDAGEM DO MEIO FÍSICO
ETAPAS DE ELABORAÇÃO DE EIA / RIMA
Certificação - Licenciamento Ambiental
c) LEGISLAÇÃO AMBIENTAL:
 Código Florestal Brasileiro - Lei 4.771 / 1965;
 Novo Código Florestal - Lei 12.651/ 2012;
 Lei Do Zoneamento Industrial nas Áreas Críticas de Poluição (Lei
6.803, / 1980);
 Lei da Política Nacional do Meio Ambiente (Lei 6. 938 / 1981);
 Lei dos Crimes Ambientais (Lei 9. 605 / 1998);
 Sistema de Manifesto de Resíduos...
IMPLANTAÇÃO DE
ATERRO SANITÁRIO
a. Localização (Distancia de):
 Aeroportos;
 Linhas de Alta Tensão;
 Gasodutos;
 Urbanizações...
b. Especificações Técnicas:
 Características Técnicas do Projeto;
 Estudos e Análises Geológicas e Geotécnicas;
 Drenagem Sub - Superficial;
 Aterro e Camada de Impermeabilização de Base;
 Sistema de Drenagem de Águas Pluviais;
 Sistema de Drenagem de Chorume;
 Sistema de Drenagem de Gases;
 Monitoramento Ambiental (Maciço de Resíduos; Águas Superficiais
e Subterrâneas);
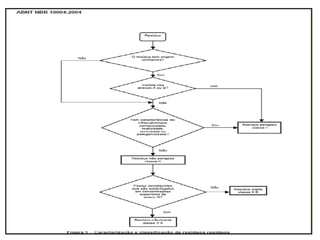
 Classes de Resíduos a Receber (NBR 10.004 - ABNT)...
II.ENGENHARIA SANITÁRIA E AMBIENTAL
Engenharia de Construção
PNRS
PLANO NACIONAL
DE
RESÍDUOS SÓLIDOS
SEGUNDA AULA
I. PLANO NACIONAL DE RESÍDUOS SÓLIDOS
Lei Nº.12.305 (02/08/2010)
TÍTULO I: Disposições Gerais
Cap I: Do Objeto e do Campo de Aplicação;
Cap II: Definições;
TÍTULO II: Da Política Nacional de Resíduos Sólidos
Cap I: Disposições Gerais;
Cap II: Dos Princípios e Objetivos;
Cap III: Dos Instrumentos);
TÍTULO III: Das Diretrizes Aplicáveis Aos Resíduos Sólidos
Cap I: Disposições Preliminares:
Cap II: Dos Planos de Resíduos Sólidos
 Seção I: Disposições Gerais...
 Seção II: Do Plano Nacional de Resíduos Sólidos...
 Seção III: Dos Planos Estaduais de Resíduos Sólidos...
 Seção IV: Dos Planos Municipais de Gestão Integrada de
Resíduos Sólidos...
 Seção V: Do Plano de Gerenciamento de Resíduos Sólidos.
Cap III: Das Responsabilidades dos Geradores e do Poder Público...
 Seção I: Disposições Gerais;
 Seção II: Da Responsabilidade Compartilhada;
Cap IV: Dos Resíduos Perigosos;
Cap V: Dos Instrumentos Econômicos;
Cap VI: Das Proibições);
TÍTULO IV: Disposições Transitórias e Finais...
RSU
RESÍDUOS
SÓLIDOS URBANOS
RESÍDUOS SÓLIDOS URBANOS
II. RESÍDUOS SÓLIDOS URBANOS
1. Natureza Física:
• Seco;
• Molhado.
2. Composição Química:
• Orgânico;
• Inorgânico.
•
3. Características Físicas:
• Composição Gravimétrica;
• Peso Específico;
• Teor de Umidade;
• Compressividade;
• Chorume.
4. Reciclagem: Coleta Seletiva
- CONAMA N° 275 - 21/ 04/ 2001.
5. Econologia: Eco - eficiência Fator 10.
6. Hierarquia Residual:
• Prevenir;
• Minimizar;
• Reusar;
• Reciclar;
• Recuperar Energia;
• Eliminar.
7. Inventário de Resíduos Sólidos Domiciliares:
• IQR;
• IQR Valas;
• IQR Médio;
• IQC;
• TAC.
8. Atividades Operacionais:
• Geração;
• Acondicionamento;
• Coleta;
• Transporte;
• Transferência / Transbordo;
• Reaproveitamento.
9. Tratamento.
10. Disposição Final.
11. Rotulagem Ambiental Aplicada as Embalagens:
• Tipo I: Programas de Selo Verde / ISO 14024;
• Tipo II: Auto - Declarações Ambientais / ISO 1402;
• Tipo III: Avaliações de Ciclo de Vida / ISO 14025;
12. Rotulagem Ambiental Aplicada as Embalagens Plásticas:
• Simbologia / ISO 13 230:
• PET;
• PEAD;
• PVC;
• PEBD;
• PP;
• PS;
• Outros.
13. Ciclo PDCA / SGA:
• Plan;
• Do;
• Ckeck;
• Act.
14. Digestão Anaeróbica:
• Hidrólise;
• Acidogênese;
• Acetogênese;
• Metanogênese;
• Sulfetogênese.
15. Reciclagem de Material Origem EletroEletrônico:
• Lâmpadas Fluorescentes: Confinamento à Vácuo.
• Computadores...
DIGESTÃO ANAERÓBICA
PROCESSODERECICLAGEM
LÂMPADASFLUORESCENTES
ROTEIRO PARA ELABORAÇÃO DO PLANO DE GESTÃO
INTEGRADA DE RESÍDUOS SÓLIDOS – PGIRS INTERMUNICIPAL:
1. PLANO DE GESTÃO INTEGRADA DE RESÍDUOS SÓLIDOS -
PGIRS.
2. DIAGNÓSTICO.
3. A SITUAÇÃO DOS RESÍDUOS SÓLIDOS MUNICIPAIS.
4. PLANO DE AÇÃO: ASPECTOS GERAIS.
5. DIRETRIZES, ESTRATÉGIAS, PROGRAMAS, AÇÕES E METAS
PARA O MANEJO DIFERENCIADO DOS RESÍDUOS.
6. DIRETRIZES, ESTRATÉGIAS, PROGRAMAS, AÇÕES E METAS
PARA OUTROS ASPECTOS DO PLANO.
7. ITEMIZAÇÃO PROPOSTA PARA O PLANO DE GESTÃO
INTEGRADA DE RESÍDUOS SÓLIDOS – PGIRS.
8. SOLICITAÇÃO DE RECURSOS AO MMA – ROTEIROS PARA
ELABORAÇÃO DO PLANO DE TRABALHO DO PGIRS.
SGA
III. RESÍDUOS DE ATIVIDADES RURAIS / FITOSSANITÁRIOS
A) ARMAZENAMENTO DE PRODUTOS FITOSSANITÁRIOS
1. CARACTERÍSTICAS TÉCNICAS DO ARMAZÉM
1.1. Localização;
1.2. Edificação:
1.3. Pavimentação;
1.4. Drenagem;
1.5. Ventilação;
1.6. Iluminação;
1.7. Medidas Preventivas contra Incêndios (P A E)
1.8. Proteção Coletiva;
1.9. Sistema Contendor de Resíduos...
2) GERENCIAMENTO DO ARMAZÉM
2.1. Sinalização;
2.2. Organização;
2.3.Produtos Avariados;
2.4. Derrame ou Vazamento;
2.5. Procedimentos / Contaminação
VentilaçãoPavimentação
Derrame ou Vazamento
2.6.Cuidados / Funcionários;
2.7. Cuidados / Embalagens;
2.8. Incêndios;
2.9. Armazenamento / Peq. Depósitos;
2.10. Lista de Verificação...
Incêndios
B) TRANSPORTE DE PRODUTOS FITOSSANITÁRIOS
1. Legislação Brasileira
1.1. Classificação e Identificação de Produtos Perigosos;
1.2. Exigências da Legislação
1.2.1. Veículo e Equipamentos;
1.2.2. Prescrições de Serviço;
1.2.3. Documentos Obrigatórios;
1.3. Responsabilidades ;
1.4. Infrações e Penalidades;
1.5. Limites de Isenção p/ Produtos
1.5.1. Considerações Gerais;
1.5.2. Quantidades Limitadas por Embalagens Internas;
1.5.3. Quantidades Limitadas p/ Unidade de Transporte;
1.5.4. Prescrições Particulares;
1.5.5. Indicação dos Limites de Isenção);
1.6. Incompatibilidade de Produtos;
1.7. Caso de Emergência / Acidente ou Avaria.
1.7.1. Orientações p/ Motorista;
1.8. Orientações ao Usuário
1.8.1. Compra do Produto;
1.8.2. Transporte do Produto);
1.9. Lista de Verificações ...
CLASSES DE RISCO
C) SEGURANÇA E SAÚDE DO TRABALHADOR:
1. Formas de Exposição:
1.1. Direta;
1.2. Indireta.
2. Risco:
2.1. Toxidade x Exposição.
3. Sinais e Sintomas de Intoxicação / Primeiros Socorros:
3.1. Tipos de Intoxicação;
3.2. Principais Sintomas;
3.3. Procedimentos Básicos.
4. Informações de Segurança:
4.1. Aos Trabalhadores;
4.2. Restrições de Entrada em Áreas Tratadas;
4.3. Intervalo de Segurança / Período de Carência.
5. Meio Ambiente e Resíduos.
6. Destino Final de Embalagens Vazias.
7. Medidas Higiênicas no Trabalho.
8. Medidas de Proteção Individual:
Deveres:
8.1.Empregador / Trabalhador;
8.2. Componentes do EPI;
8.3. Ordem de Vestir e Despir EPI;
8.4. Limpeza e Manutenção;
8.5. Vestimentas;
8.6. Roupas;
8.7. EPI’s ... Limpeza e Manutenção
RESÍDUOS
INDUSTRIAIS
TERCEIRA AULA
I. RESÍDUOS SÓLIDOS INDUSTRIAIS
a) PGRSI – PROGRAMA DE GERENCIAMENTO DE RESÍDUOS
SÓLIDOS INDUSTRIAIS
a.1. Objetivo Geral: Controle mais eficiente da destinação dos
Resíduos Industriais gerados no Parque Industrial.
a.2. Considerações:
a.2.1. Processos de Acondicionamento Residual;
a.2.2. Transporte;
a.2.3. Armazenamento e Disposição Final.
a.3. Escopo do Trabalho:
a.3.1. Identificação dos Diferentes Tipos de Resíduos gerados
pelas Atividades Industriais;
a.3.2. Incentivo a Reciclagem de Resíduos;
a.3.3. Controle dos Geradores, Transportadores e Receptores.
Fonte: http://construtor.cimm.com.br (2004)
Detalhes de um Balanço de Massa
Fonte: http://www.apliquim.com.br
Fluxograma da Gestão Global
de Resíduos
Unidades receptoras de resíduos –
Empresas privadas
Resíduos Industriais – Quantidades
processadas por tecnologia de tratamento
RESÍDUOS
INDUSTRIAIS
UTILIZAR
PGRSI
UTILIZAR
FISPQ
RESÍDUOS
PERIGOSOS
a.4. Atividades do Programa:
a.4.1. Identificação e quantificação dos vários tipos de
resíduos industriais;
a.4.2. Identificação, cadastramento e licenciamento dos
transportadores;
a.4.3. Controle da movimentação dos resíduos mediante a
otimização do Sistema de Manifesto de Resíduos;
a.4.4. Identificação, cadastramento e licenciamento dos receptores;
a.4.5. Elaboração de normas e diretrizes voltadas à recuperação e
reciclagem;
a.4.6. Atualização, criação e informatização dos instrumentos de
controle / Assistência técnica à pequena e média empresa , voltada
para a minimização e reciclagem de resíduos);
a.4.7. Avaliação (CONAMA Nº. 06, de 15/06/1988... Inventário
Nacional de Resíduos Industriais).
b) Classificação ABNT / NBR 10.004 : 2004
b.1. Classificação de Resíduos
b.1.1. Classe I: Resíduos Perigosos;
b.1.2. Classe II A: Resíduos Não – Perigosos
e Não - Inertes;
b.1.3. Classe IIB: Resíduos Inertes.
b.2. RESOLUÇÃO ANTT 420 : 2004
b.2.1. Regulamento do Transporte Terrestre de Resíduos Perigosos;
b.3. ABNT NBR 12.235
b.3.1. Armazenamento de Resíduos Sólidos Perigosos;
b.4. ABNT NBR 10.005
b.4.1. Procedimento p/ Obtenção de Extrato Lixiviado de (Resíduos
Sólidos);
CLASSIFICAÇÃO QUANTO À PERICULOSIDADE (NBR 10.004)
Resíduos Classe I
(Perigosos)
Apresentam risco à saúde pública ou ao ambiente,
caracterizando-se por terem uma ou mais das seguintes
propriedades: inflamabilidade, corrosividade, reatividade,
toxicidade e patogenicidade.
Resíduos Classe II
(Não-inertes)
Podem ter propriedades como combustibilidade,
biodegradabilidade ou solubilidade, porém não se enquadram
como resíduo I ou III.
Resíduos Classe III
(Inertes)
Não têm nenhum dos seus constituintes solubilizados em
concentrações superiores aos padrões de potabilidade de
águas.
b.5. ABNT NBR 10.007
b.5.1. Amostragem de Resíduos Sólidos.
b.6. ABNT NBR 10.157
b.6.1. Aterros de Resíduos Perigosos:
b.6.1.1. Critérios p/ Projeto Construção e Operação.
b.7. ABNT NBR 10.006
b.7.1. Procedimento p/Obtenção de Extrato Solubilizado de
Resíduos Sólidos.
b.8. ABNT NBR 11.174
b.8.1. Armazenamento de Resíduos IIA e IIB.
c) IMPLANTAÇÃO DE PLANO DE GERENCIAMENTO
DE RESÍDUOS:
c.1. Planejamento:
• Aspectos Ambientais;
• Requerimentos Legais e Outros;
• Objetivos e Metas...
c.2. Implementação e Operação:
• Estrutura e Responsabilidade;
• Treinamento, Consciência e Competência;
• Manuseio e Condicionamento;
• Pré - Tratamento;
• Destinação Final;
• Documentação Legal;
• Controle Operacional...
c.3. Verificação de Ações Corretivas:
• Monitoramento e Medições;
• Não-Conformidade e Ações Preventivas e Corretivas;
• Registros;
• Auditoria do Programa...
c.4. Revisão da Gestão...
c.5. Melhoria Contínua - PDCA...
d) WASTE MINIMIZATION PROGRAM / USEPA
Programa de Redução de Resíduos Perigosos
Roteiro
• Preparação de material disponível para o estudo, o que deve Incluir
fluxogramas de processo, plantas etc;
• Realização de visitas aos turnos de produção para identificação de
todas as linhas geradoras de resíduos;
• Seleção das linhas de resíduos para análise detalhada;
• Realização de visitas aos locais selecionados para coleta de dados
das linhas de resíduos, dos controle s e dos dados disponíveis do
processo;
• Elaboração da lista de alternativas preliminares;
Elaboração da lista para:
a) redução de resíduos ;
b) possibilidade de aperfeiçoamento do processo atual;
c) Potencial para aplicação futura;
d)Apresentação dos resultados preliminares para a direção da
indústria, com uma série de alternativas e suas vantagens;
e) Desenvolvimento de um cronograma e plano de execução;
f) Preparação das equipes para implantação e desenvolvimento;
g)Realização de revisões periódicas e estudos de atualização)...
e) GUIA TÉCNICO AMBIENTAL / PRODUÇÃO MAIS LIMPA
Indústria de Papel e Celulose
e.1. Perfil do Setor;
e.2. Descrição do Processo;
e.3. Aspectos e Impactos Ambientais:
• Áreas Florestais;
• Consumo de Água / Energia;
• Reagentes de Processo;
• Aditivos; Efluentes Industriais;
• Processos de Branqueamento;
• Resíduos Sólidos;
• Emissões Atmosféricas / Ruído;
• Dioxinas / Furanos;
• Impactos da Reciclagem de Aparas...
e.4. Levantamento Básico de “VT” p/ Emissões Ambientais do
Setor;
e.5. Medidas de Produção mais Limpa / Controle de Emissões na
Produção:
• SGA;
• Áreas Florestais;
• Operações de Beneficiamento;
• Consumo de H2O / Geração de Efluentes Industriais...;
• Resíduos Sólidos;
• Reciclagem de Embalagens Longa Vida;
• Bolsa de Resíduos Industriais;
• Inventário de Resíduos Industriais ...
QUARTA AULA
REFERÊNCIAS BIBLIOGRÁFICAS
ABNT – Associação Brasileira de Normas Técnicas. NB 1.183. Armazenamento de
resíduos sólidos perigosos.
ABNT – Associação Brasileira de Normas Técnicas. NBR 10.004 – Resíduos Sólidos,
de 31 de maio de 2004.Classificar os resíduos sólidos quanto aos seus riscos
potenciais ao meio ambiente e à saúde pública, para que possam ser gerenciados
adequadamente. ABNT, 2004.
ABNT – Associação Brasileira de Normas Técnicas. NBR 10.005/2004: Lixiviação de
Resíduos: O ensaio de lixiviação referente a NBR 10.005 é utilizado para a
classificação de resíduos industriais, pela simulação das condições encontradas
em aterros. A lixiviação classifica um resíduo como tóxico ou não, seja classe I ou
não. ABNT, 2004.
ANVISA, Agência Nacional de Vigilância Sanitária. Resolução - RDC nº. 342, de 13
de dezembro de 2002.
Institui e aprova o Termo de Referência para a elaboração dos Planos de
Gerenciamento de Resíduos Sólidos aserem apresentados a ANVISA para análise
e aprovação relativos à Gestão de resíduos sólidos em Portos, Aeroportos e
Fronteiras. ANVISA, 2002.
ANVISA, Agência Nacional de Vigilância Sanitária. Resolução ANVISA RDC nº.
306, de 07 de dezembro de 2004. Dispõe sobre o Regulamento Técnico para o
gerenciamento de resíduos de serviços de saúde. ANVISA, 2004.
BRASIL, Lei Federal n°11.107/2005 de 06 de abril de 2005. Dispõe sobre normas
gerais para a União, os Estados, o Distrito Federal e os Municípios contratarem
consórcios públicos para a realização de objetivos de interesse comum e dá
outras providências. Brasília 2005.
BRASIL, Lei nº. 11.445, de 5 de janeiro de 2007. Estabelece diretrizes nacionais
para o saneamento básico; altera as Leis nº. 6.766, de 19 de dezembro de 1979,
8.036, de 11 de maio de 1990, 8.666, de 21 de junho de 1993, 8.987, de 13 de
fevereiro de 1995; revoga a Lei no 6.528, de 11 de maio de 1978; e dá outras
providências. Brasil 2007.
BRASIL. Decreto Federal Nº. 4.074, de 04 de janeiro de 2002. Regulamenta a Lei
nº. 7.802, de 11 de julho de 1989, que dispõe sobre a pesquisa, a
experimentação, a produção, a embalagem e rotulagem, o transporte, o
armazenamento, a comercialização, a propaganda comercial, a utilização, a
importação, a exportação, o destino final dos resíduos e embalagens, o registro,
a classificação, o controle, a inspeção e a fiscalização de agrotóxicos, seus
componentes e afins, e dá outras providências. Brasil, 2002.
BRASIL. Decreto Federal Nº6. 017 de 17 de janeiro de 2007. Regulamenta a Lei no
11.107, de 06 de abril de 2005, que dispõe sobre normas gerais de contratação
de consórcios públicos. Brasil, 2007.
CONAMA, Conselho Nacional do Meio Ambiente. Resolução nº. 307, de 05 de
julho de 2002.
Estabelece diretrizes, critérios e procedimentos para a gestão dos resíduos da
construção civil. CONAMA, 2002.
E DEMAIS AUTORES...
Curso Analista Sanitário de Resíduos Sólidos

Curso Analista Sanitário de Resíduos Sólidos

  • 1.
    ANALISTA SANITÁRIO DE RESÍDUOS SÓLIDOS Profº.Engº. Karlos Ribas Me. Especialista: Eng. Ambiental Consultor Técnico Ambientalhttp://www.ctcatbrasil.com.br
  • 3.
    ANALISTA SANITÁRIO DE RESÍDUOS SÓLIDOS DESCRIÇÃOGERAL Política Nacional de Resíduos Sólidos
  • 5.
    A adoção deuma Lei Nacional para disciplinar o Manejo adequado dos Resíduos Sólidos é uma Revolução em Termos Ambientais. A Política Nacional de Resíduos Sólidos prevê incentivos para a Indústria da Reciclagem e “Cooperativas de Catadores de Materiais”. Determina ainda que a “Gestão dos Resíduos” será de Responsabilidade de todos: Governo Federal; Estados; Municípios; Empresas e toda a Sociedade. Os Lixões, onde os Resíduos são lançados a céu aberto, estão proibidos. Assim, todas as Prefeituras deverão construir Aterros Sanitários ambientalmente adequados, sem possibilidade de reaproveitamento. O Governo Federal só repassará Recursos para “Limpeza e Manejo de Resíduos” para as Prefeituras com um “Plano de Gestão” aprovado.
  • 6.
    A nova Leiestabelece que Fabricantes; Importadores; Distribuidores e Vendedores devam Recolher as Embalagens de Produtos, como:  Agrotóxicos; Pilhas; Baterias; Óleos e Lubrificantes; Pneus; Lâmpadas e Eletroeletrônicos, por meio de um Mecanismo chamado de “Logística Reversa". Assim sendo com o surgimento de um Mercado altamente sustentável, far-se-á necessário o domínio de novos Processos Produtivos que necessitarão de Profissionais com grande conhecimento de Tecnologias Contemporâneas , Materiais e Procedimentos que consigam atender às necessidades de Demanda desse Nicho Consumidor. Visualizando Holisticamente esse segmento de oportunidades que se apresentam para o jovem Mercado Brasileiro de Consumo foi que a CTCAT BRASIL ( Instituição Organizadora ) e a STDR – SMART MACHINE ( Instituição Certificadora ) tomaram a iniciativa de criar o Curso “ANALISTA SANITÁRIO DE RESÍDUOS SÓLIDOS” a fim de proporcionar uma maior qualificação no mercado global da Sustentabilidade Ambiental.
  • 8.
    Competência Profissional Deve SaberIdentificar a) Área Contaminada; b) Área Órfã Contaminada; c) Ciclo de Vida do Produto; d) Coleta Seletiva; e) Controle Social; f) Destinação Final Ambientalmente Adequada; g) Disposição Final Ambientalmente Adequada;
  • 11.
    h) Geradores deResíduos Sólidos; i) Gerenciamento de Resíduos Sólidos; j) Gestão Integrada de Resíduos Sólidos; k) Logística reversa; l) Padrões sustentáveis de produção e consumo; m) Reciclagem; n) Rejeitos; o) Resíduos Sólidos: p) Responsabilidade compartilhada pelo ciclo de vida dos produtos; q) Reutilização; r) Serviço Público de Limpeza Urbana e Manejo de Resíduos sólidos... Competência Profissional Deve Saber Identificar
  • 13.
    PRIMEIRA AULA I. JURISPRUDÊNCIAAMBIENTAL a) DIREITO AMBIENTAL:  Princípio do Direito Humano Fundamental;  Princípio Democrático;  Princípio da Precaução;  Princípio da Prevenção;  Princípio da Responsabilidade;  Princípios do Usuário Pagador e do Poluidor Pagador;  Princípio do Equilíbrio;  Princípio do Limite...
  • 15.
    b) LICENCIAMENTO AMBIENTAL: •EIA / RIMA (Estudo de Impacto Ambiental / Relatório de Impacto Ambiental); • PCA (Plano de Controle Ambiental); • RAS (Relatório Ambiental Simplificado); • PBA (Plano Básico Ambiental); • RDPA (Relatório Detalhado dos Programas Ambientais); • PRAD (Plano de Recuperação de Área Degradada); • EIV / RIV (Estudo de Impacto de Vizinhança / Relatório de Impacto de Vizinhança); • EGA (Estudo Geoambiental); • EHGA (Estudo Hidrogeoambiental); • PEA (Plano Executivo Ambiental); • EPIA (Estudo Prévio de Impacto Ambiental); • SLAP (LP; LI; LO ; LAS; LPI ; LIO; LAR; LOR); • Descentralização do Licenciamento Ambiental nos Estados...
  • 16.
    ABORDAGEM DO MEIOFÍSICO ETAPAS DE ELABORAÇÃO DE EIA / RIMA
  • 17.
  • 18.
    c) LEGISLAÇÃO AMBIENTAL: Código Florestal Brasileiro - Lei 4.771 / 1965;  Novo Código Florestal - Lei 12.651/ 2012;  Lei Do Zoneamento Industrial nas Áreas Críticas de Poluição (Lei 6.803, / 1980);  Lei da Política Nacional do Meio Ambiente (Lei 6. 938 / 1981);  Lei dos Crimes Ambientais (Lei 9. 605 / 1998);  Sistema de Manifesto de Resíduos...
  • 20.
    IMPLANTAÇÃO DE ATERRO SANITÁRIO a.Localização (Distancia de):  Aeroportos;  Linhas de Alta Tensão;  Gasodutos;  Urbanizações... b. Especificações Técnicas:  Características Técnicas do Projeto;  Estudos e Análises Geológicas e Geotécnicas;  Drenagem Sub - Superficial;  Aterro e Camada de Impermeabilização de Base;  Sistema de Drenagem de Águas Pluviais;  Sistema de Drenagem de Chorume;  Sistema de Drenagem de Gases;  Monitoramento Ambiental (Maciço de Resíduos; Águas Superficiais e Subterrâneas);  Classes de Resíduos a Receber (NBR 10.004 - ABNT)... II.ENGENHARIA SANITÁRIA E AMBIENTAL Engenharia de Construção
  • 22.
  • 23.
    SEGUNDA AULA I. PLANONACIONAL DE RESÍDUOS SÓLIDOS Lei Nº.12.305 (02/08/2010) TÍTULO I: Disposições Gerais Cap I: Do Objeto e do Campo de Aplicação; Cap II: Definições; TÍTULO II: Da Política Nacional de Resíduos Sólidos Cap I: Disposições Gerais; Cap II: Dos Princípios e Objetivos; Cap III: Dos Instrumentos);
  • 25.
    TÍTULO III: DasDiretrizes Aplicáveis Aos Resíduos Sólidos Cap I: Disposições Preliminares: Cap II: Dos Planos de Resíduos Sólidos  Seção I: Disposições Gerais...  Seção II: Do Plano Nacional de Resíduos Sólidos...  Seção III: Dos Planos Estaduais de Resíduos Sólidos...  Seção IV: Dos Planos Municipais de Gestão Integrada de Resíduos Sólidos...  Seção V: Do Plano de Gerenciamento de Resíduos Sólidos.
  • 28.
    Cap III: DasResponsabilidades dos Geradores e do Poder Público...  Seção I: Disposições Gerais;  Seção II: Da Responsabilidade Compartilhada; Cap IV: Dos Resíduos Perigosos; Cap V: Dos Instrumentos Econômicos; Cap VI: Das Proibições); TÍTULO IV: Disposições Transitórias e Finais...
  • 31.
  • 33.
  • 34.
    II. RESÍDUOS SÓLIDOSURBANOS 1. Natureza Física: • Seco; • Molhado. 2. Composição Química: • Orgânico; • Inorgânico. • 3. Características Físicas: • Composição Gravimétrica; • Peso Específico; • Teor de Umidade; • Compressividade; • Chorume. 4. Reciclagem: Coleta Seletiva - CONAMA N° 275 - 21/ 04/ 2001. 5. Econologia: Eco - eficiência Fator 10. 6. Hierarquia Residual: • Prevenir; • Minimizar; • Reusar; • Reciclar; • Recuperar Energia; • Eliminar.
  • 36.
    7. Inventário deResíduos Sólidos Domiciliares: • IQR; • IQR Valas; • IQR Médio; • IQC; • TAC. 8. Atividades Operacionais: • Geração; • Acondicionamento; • Coleta; • Transporte; • Transferência / Transbordo; • Reaproveitamento. 9. Tratamento. 10. Disposição Final. 11. Rotulagem Ambiental Aplicada as Embalagens: • Tipo I: Programas de Selo Verde / ISO 14024; • Tipo II: Auto - Declarações Ambientais / ISO 1402; • Tipo III: Avaliações de Ciclo de Vida / ISO 14025;
  • 37.
    12. Rotulagem AmbientalAplicada as Embalagens Plásticas: • Simbologia / ISO 13 230: • PET; • PEAD; • PVC; • PEBD; • PP; • PS; • Outros. 13. Ciclo PDCA / SGA: • Plan; • Do; • Ckeck; • Act. 14. Digestão Anaeróbica: • Hidrólise; • Acidogênese; • Acetogênese; • Metanogênese; • Sulfetogênese. 15. Reciclagem de Material Origem EletroEletrônico: • Lâmpadas Fluorescentes: Confinamento à Vácuo. • Computadores... DIGESTÃO ANAERÓBICA
  • 38.
  • 39.
    ROTEIRO PARA ELABORAÇÃODO PLANO DE GESTÃO INTEGRADA DE RESÍDUOS SÓLIDOS – PGIRS INTERMUNICIPAL: 1. PLANO DE GESTÃO INTEGRADA DE RESÍDUOS SÓLIDOS - PGIRS. 2. DIAGNÓSTICO. 3. A SITUAÇÃO DOS RESÍDUOS SÓLIDOS MUNICIPAIS. 4. PLANO DE AÇÃO: ASPECTOS GERAIS. 5. DIRETRIZES, ESTRATÉGIAS, PROGRAMAS, AÇÕES E METAS PARA O MANEJO DIFERENCIADO DOS RESÍDUOS. 6. DIRETRIZES, ESTRATÉGIAS, PROGRAMAS, AÇÕES E METAS PARA OUTROS ASPECTOS DO PLANO. 7. ITEMIZAÇÃO PROPOSTA PARA O PLANO DE GESTÃO INTEGRADA DE RESÍDUOS SÓLIDOS – PGIRS. 8. SOLICITAÇÃO DE RECURSOS AO MMA – ROTEIROS PARA ELABORAÇÃO DO PLANO DE TRABALHO DO PGIRS.
  • 41.
  • 42.
    III. RESÍDUOS DEATIVIDADES RURAIS / FITOSSANITÁRIOS A) ARMAZENAMENTO DE PRODUTOS FITOSSANITÁRIOS 1. CARACTERÍSTICAS TÉCNICAS DO ARMAZÉM 1.1. Localização; 1.2. Edificação: 1.3. Pavimentação; 1.4. Drenagem; 1.5. Ventilação; 1.6. Iluminação; 1.7. Medidas Preventivas contra Incêndios (P A E) 1.8. Proteção Coletiva; 1.9. Sistema Contendor de Resíduos... 2) GERENCIAMENTO DO ARMAZÉM 2.1. Sinalização; 2.2. Organização; 2.3.Produtos Avariados; 2.4. Derrame ou Vazamento; 2.5. Procedimentos / Contaminação VentilaçãoPavimentação Derrame ou Vazamento
  • 43.
    2.6.Cuidados / Funcionários; 2.7.Cuidados / Embalagens; 2.8. Incêndios; 2.9. Armazenamento / Peq. Depósitos; 2.10. Lista de Verificação... Incêndios
  • 44.
    B) TRANSPORTE DEPRODUTOS FITOSSANITÁRIOS 1. Legislação Brasileira 1.1. Classificação e Identificação de Produtos Perigosos; 1.2. Exigências da Legislação 1.2.1. Veículo e Equipamentos; 1.2.2. Prescrições de Serviço; 1.2.3. Documentos Obrigatórios; 1.3. Responsabilidades ; 1.4. Infrações e Penalidades; 1.5. Limites de Isenção p/ Produtos 1.5.1. Considerações Gerais; 1.5.2. Quantidades Limitadas por Embalagens Internas; 1.5.3. Quantidades Limitadas p/ Unidade de Transporte; 1.5.4. Prescrições Particulares; 1.5.5. Indicação dos Limites de Isenção); 1.6. Incompatibilidade de Produtos; 1.7. Caso de Emergência / Acidente ou Avaria. 1.7.1. Orientações p/ Motorista; 1.8. Orientações ao Usuário 1.8.1. Compra do Produto; 1.8.2. Transporte do Produto); 1.9. Lista de Verificações ... CLASSES DE RISCO
  • 46.
    C) SEGURANÇA ESAÚDE DO TRABALHADOR: 1. Formas de Exposição: 1.1. Direta; 1.2. Indireta. 2. Risco: 2.1. Toxidade x Exposição. 3. Sinais e Sintomas de Intoxicação / Primeiros Socorros: 3.1. Tipos de Intoxicação; 3.2. Principais Sintomas; 3.3. Procedimentos Básicos. 4. Informações de Segurança: 4.1. Aos Trabalhadores; 4.2. Restrições de Entrada em Áreas Tratadas; 4.3. Intervalo de Segurança / Período de Carência. 5. Meio Ambiente e Resíduos. 6. Destino Final de Embalagens Vazias. 7. Medidas Higiênicas no Trabalho. 8. Medidas de Proteção Individual: Deveres: 8.1.Empregador / Trabalhador;
  • 47.
    8.2. Componentes doEPI; 8.3. Ordem de Vestir e Despir EPI; 8.4. Limpeza e Manutenção; 8.5. Vestimentas; 8.6. Roupas; 8.7. EPI’s ... Limpeza e Manutenção
  • 49.
  • 51.
    TERCEIRA AULA I. RESÍDUOSSÓLIDOS INDUSTRIAIS a) PGRSI – PROGRAMA DE GERENCIAMENTO DE RESÍDUOS SÓLIDOS INDUSTRIAIS a.1. Objetivo Geral: Controle mais eficiente da destinação dos Resíduos Industriais gerados no Parque Industrial. a.2. Considerações: a.2.1. Processos de Acondicionamento Residual; a.2.2. Transporte; a.2.3. Armazenamento e Disposição Final. a.3. Escopo do Trabalho: a.3.1. Identificação dos Diferentes Tipos de Resíduos gerados pelas Atividades Industriais; a.3.2. Incentivo a Reciclagem de Resíduos; a.3.3. Controle dos Geradores, Transportadores e Receptores.
  • 52.
  • 53.
  • 54.
    Unidades receptoras deresíduos – Empresas privadas Resíduos Industriais – Quantidades processadas por tecnologia de tratamento RESÍDUOS INDUSTRIAIS UTILIZAR PGRSI UTILIZAR FISPQ RESÍDUOS PERIGOSOS
  • 55.
    a.4. Atividades doPrograma: a.4.1. Identificação e quantificação dos vários tipos de resíduos industriais; a.4.2. Identificação, cadastramento e licenciamento dos transportadores; a.4.3. Controle da movimentação dos resíduos mediante a otimização do Sistema de Manifesto de Resíduos; a.4.4. Identificação, cadastramento e licenciamento dos receptores; a.4.5. Elaboração de normas e diretrizes voltadas à recuperação e reciclagem; a.4.6. Atualização, criação e informatização dos instrumentos de controle / Assistência técnica à pequena e média empresa , voltada para a minimização e reciclagem de resíduos); a.4.7. Avaliação (CONAMA Nº. 06, de 15/06/1988... Inventário Nacional de Resíduos Industriais).
  • 59.
    b) Classificação ABNT/ NBR 10.004 : 2004 b.1. Classificação de Resíduos b.1.1. Classe I: Resíduos Perigosos; b.1.2. Classe II A: Resíduos Não – Perigosos e Não - Inertes; b.1.3. Classe IIB: Resíduos Inertes. b.2. RESOLUÇÃO ANTT 420 : 2004 b.2.1. Regulamento do Transporte Terrestre de Resíduos Perigosos; b.3. ABNT NBR 12.235 b.3.1. Armazenamento de Resíduos Sólidos Perigosos; b.4. ABNT NBR 10.005 b.4.1. Procedimento p/ Obtenção de Extrato Lixiviado de (Resíduos Sólidos);
  • 60.
    CLASSIFICAÇÃO QUANTO ÀPERICULOSIDADE (NBR 10.004) Resíduos Classe I (Perigosos) Apresentam risco à saúde pública ou ao ambiente, caracterizando-se por terem uma ou mais das seguintes propriedades: inflamabilidade, corrosividade, reatividade, toxicidade e patogenicidade. Resíduos Classe II (Não-inertes) Podem ter propriedades como combustibilidade, biodegradabilidade ou solubilidade, porém não se enquadram como resíduo I ou III. Resíduos Classe III (Inertes) Não têm nenhum dos seus constituintes solubilizados em concentrações superiores aos padrões de potabilidade de águas.
  • 62.
    b.5. ABNT NBR10.007 b.5.1. Amostragem de Resíduos Sólidos. b.6. ABNT NBR 10.157 b.6.1. Aterros de Resíduos Perigosos: b.6.1.1. Critérios p/ Projeto Construção e Operação. b.7. ABNT NBR 10.006 b.7.1. Procedimento p/Obtenção de Extrato Solubilizado de Resíduos Sólidos. b.8. ABNT NBR 11.174 b.8.1. Armazenamento de Resíduos IIA e IIB.
  • 64.
    c) IMPLANTAÇÃO DEPLANO DE GERENCIAMENTO DE RESÍDUOS: c.1. Planejamento: • Aspectos Ambientais; • Requerimentos Legais e Outros; • Objetivos e Metas... c.2. Implementação e Operação: • Estrutura e Responsabilidade; • Treinamento, Consciência e Competência; • Manuseio e Condicionamento; • Pré - Tratamento; • Destinação Final; • Documentação Legal; • Controle Operacional...
  • 65.
    c.3. Verificação deAções Corretivas: • Monitoramento e Medições; • Não-Conformidade e Ações Preventivas e Corretivas; • Registros; • Auditoria do Programa... c.4. Revisão da Gestão... c.5. Melhoria Contínua - PDCA...
  • 66.
    d) WASTE MINIMIZATIONPROGRAM / USEPA Programa de Redução de Resíduos Perigosos Roteiro • Preparação de material disponível para o estudo, o que deve Incluir fluxogramas de processo, plantas etc; • Realização de visitas aos turnos de produção para identificação de todas as linhas geradoras de resíduos; • Seleção das linhas de resíduos para análise detalhada; • Realização de visitas aos locais selecionados para coleta de dados das linhas de resíduos, dos controle s e dos dados disponíveis do processo; • Elaboração da lista de alternativas preliminares;
  • 67.
    Elaboração da listapara: a) redução de resíduos ; b) possibilidade de aperfeiçoamento do processo atual; c) Potencial para aplicação futura; d)Apresentação dos resultados preliminares para a direção da indústria, com uma série de alternativas e suas vantagens; e) Desenvolvimento de um cronograma e plano de execução; f) Preparação das equipes para implantação e desenvolvimento; g)Realização de revisões periódicas e estudos de atualização)...
  • 70.
    e) GUIA TÉCNICOAMBIENTAL / PRODUÇÃO MAIS LIMPA Indústria de Papel e Celulose e.1. Perfil do Setor; e.2. Descrição do Processo; e.3. Aspectos e Impactos Ambientais: • Áreas Florestais; • Consumo de Água / Energia; • Reagentes de Processo; • Aditivos; Efluentes Industriais; • Processos de Branqueamento; • Resíduos Sólidos; • Emissões Atmosféricas / Ruído; • Dioxinas / Furanos; • Impactos da Reciclagem de Aparas...
  • 72.
    e.4. Levantamento Básicode “VT” p/ Emissões Ambientais do Setor; e.5. Medidas de Produção mais Limpa / Controle de Emissões na Produção: • SGA; • Áreas Florestais; • Operações de Beneficiamento; • Consumo de H2O / Geração de Efluentes Industriais...; • Resíduos Sólidos; • Reciclagem de Embalagens Longa Vida; • Bolsa de Resíduos Industriais; • Inventário de Resíduos Industriais ...
  • 81.
  • 91.
    REFERÊNCIAS BIBLIOGRÁFICAS ABNT –Associação Brasileira de Normas Técnicas. NB 1.183. Armazenamento de resíduos sólidos perigosos. ABNT – Associação Brasileira de Normas Técnicas. NBR 10.004 – Resíduos Sólidos, de 31 de maio de 2004.Classificar os resíduos sólidos quanto aos seus riscos potenciais ao meio ambiente e à saúde pública, para que possam ser gerenciados adequadamente. ABNT, 2004. ABNT – Associação Brasileira de Normas Técnicas. NBR 10.005/2004: Lixiviação de Resíduos: O ensaio de lixiviação referente a NBR 10.005 é utilizado para a classificação de resíduos industriais, pela simulação das condições encontradas em aterros. A lixiviação classifica um resíduo como tóxico ou não, seja classe I ou não. ABNT, 2004. ANVISA, Agência Nacional de Vigilância Sanitária. Resolução - RDC nº. 342, de 13 de dezembro de 2002. Institui e aprova o Termo de Referência para a elaboração dos Planos de Gerenciamento de Resíduos Sólidos aserem apresentados a ANVISA para análise e aprovação relativos à Gestão de resíduos sólidos em Portos, Aeroportos e Fronteiras. ANVISA, 2002.
  • 92.
    ANVISA, Agência Nacionalde Vigilância Sanitária. Resolução ANVISA RDC nº. 306, de 07 de dezembro de 2004. Dispõe sobre o Regulamento Técnico para o gerenciamento de resíduos de serviços de saúde. ANVISA, 2004. BRASIL, Lei Federal n°11.107/2005 de 06 de abril de 2005. Dispõe sobre normas gerais para a União, os Estados, o Distrito Federal e os Municípios contratarem consórcios públicos para a realização de objetivos de interesse comum e dá outras providências. Brasília 2005. BRASIL, Lei nº. 11.445, de 5 de janeiro de 2007. Estabelece diretrizes nacionais para o saneamento básico; altera as Leis nº. 6.766, de 19 de dezembro de 1979, 8.036, de 11 de maio de 1990, 8.666, de 21 de junho de 1993, 8.987, de 13 de fevereiro de 1995; revoga a Lei no 6.528, de 11 de maio de 1978; e dá outras providências. Brasil 2007. BRASIL. Decreto Federal Nº. 4.074, de 04 de janeiro de 2002. Regulamenta a Lei nº. 7.802, de 11 de julho de 1989, que dispõe sobre a pesquisa, a experimentação, a produção, a embalagem e rotulagem, o transporte, o armazenamento, a comercialização, a propaganda comercial, a utilização, a importação, a exportação, o destino final dos resíduos e embalagens, o registro, a classificação, o controle, a inspeção e a fiscalização de agrotóxicos, seus componentes e afins, e dá outras providências. Brasil, 2002.
  • 93.
    BRASIL. Decreto FederalNº6. 017 de 17 de janeiro de 2007. Regulamenta a Lei no 11.107, de 06 de abril de 2005, que dispõe sobre normas gerais de contratação de consórcios públicos. Brasil, 2007. CONAMA, Conselho Nacional do Meio Ambiente. Resolução nº. 307, de 05 de julho de 2002. Estabelece diretrizes, critérios e procedimentos para a gestão dos resíduos da construção civil. CONAMA, 2002. E DEMAIS AUTORES...