CAAML-1206 OSTENSIVO
MANUAL DE PRIMEIROS SOCORROS EM
COMBATE
MARINHA DO BRASIL
CENTRO DE ADESTRAMENTO ALMIRANTE
MARQUES DE LEÃO
2003
OSTENSIVO CAAML-1206
MANUAL DE PRIMEIROS SOCORROS EM COMBATE
MARINHA DO BRASIL
CENTRO DE ADESTRAMENTO ALMIRANTE
MARQUES DE LEÃO
2003
FINALIDADE: TÉCNICA
1ª EDIÇÃO
OSTENSIVO CAAML-1206
OSTENSIVO - II - ORIGINAL
ATO DE APROVAÇÃO
Aprovo, para emprego na MB, a publicação CAAML-1206 – MANUAL DE
PRIMEIROS SOCORROS EM COMBATE.
NITERÓI, RJ.
Em 15 de janeiro de 2003.
JOSÉ GERALDO FERNANDES NUNES
Capitão-de-Mar-e-Guerra
Comandante
ASSINADO DIGITALMENTE
AUTENTICADO RUBRICA
PELO ORC
Em ______/______/______ CARIMBO
OSTENSIVO CAAML 1206
OSTENSIVO - III - ORIGINAL
FOLHA DE REGISTRO DE ALTERAÇÕES
NÚMERO DA
MODIFICAÇÃO
EXPEDIENTE QUE A
DETERMINOU E
RESPECTIVA DATA
PÁGINA (S)
AFETADA (S)
DATA DA
INTRODUÇÃO
RUBRICA DO
OFICIAL QUE
A INSERIU
OSTENSIVO CAAML 1206
OSTENSIVO ORIGINAL
IV
ÍNDICE
PAGINA
Folha de Rosto.......................................................................................................... I
Ato de Aprovação..................................................................................................... II
Folha de Registro de Alterações............................................................................... III
Índice......................................................................................................................... IV
Introdução................................................................................................................. X
CAPÍTULO 1 - PRIMEIROS SOCORROS
1.1- Conceito................................................................................................. 1-1
1.2- Generalidades......................................................................................... 1-1
1.3- O socorrista............................................................................................ 1-1
1.3.1- Iniciativa..................................................................................... 1-2
1.3.2- Preparo........................................................................................ 1-2
1.3.3- Poder de improvisação................................................................ 1-2
1.3.4- Não esperar reconhecimento........................................................ 1-2
CAPÍTULO 2 - AVALIAÇÃO INICIAL NO TRAUMA
2.1 - Abordagem inicial do trauma................................................................ 2-1
2.1.1- Segurança do local....................................................................... 2-1
2.1.2- Número de vítimas....................................................................... 2-2
2.1.3 - Bio-proteção................................................................................ 2-2
2.1.4 - Mecanismo da lesão.................................................................... 2-2
2.2 -Avaliação primária do trauma................................................................ 2-3
2.2.1 - Avaliação do nível de consciência.............................................. 2-3
2.2.2 - Avaliação e manutenção de vias aéreas com proteção cervical.. 2-4
a) Elevação do queixo e rotação da cabeça................................ 2-5
b) Elevação da mandíbula modificada....................................... 2-5
2.2.3 - Avaliação da respiração.............................................................. 2-6
2.2.4 - Avaliação da circulação.............................................................. 2-6
a) Nível de consciência.............................................................. 2-6
b) Cor da pele............................................................................. 2-7
c) Pulso....................................................................................... 2-7
2.2.5 - Exame físico............................................................................... 2-7
a) Cabeça.................................................................................... 2-8
b) Coluna cervical e pescoço...................................................... 2-8
c) Tórax...................................................................................... 2-9
d) Abdome.................................................................................. 2-9
e) Pelve....................................................................................... 2-9
f) Membros inferiores e superiores............................................ 2-9
g) Dorso...................................................................................... 2-9
2.3 - Intervenções críticas e decisão de transporte........................................ 2-10
2.4 - Avaliação secundária de trauma........................................................... 2-10
2.4.1 - Registro....................................................................................... 2-11
2.4.2 - Obtenha um breve histórico da lesão ou trauma......................... 2-11
2.4.3 – Reavaliação................................................................................ 2-11
2.5 - Organograma /Avaliação de trauma..................................................... 2-13
OSTENSIVO CAAML 1206
OSTENSIVO ORIGINAL
V
CAPÍTULO 3 - HEMORRAGIA
3.1 – Conceito............................................................................................... 3-1
3.2 – Generalidades....................................................................................... 3-1
3.3 - Vasos sangüíneos.................................................................................. 3-2
3.4 – Classificação da hemorragia quanto a localização............................... 3-2
3.4.1 - Hemorragia externa.................................................................. 3-2
3.4.2 - Hemorragia interna................................................................... 3-2
3.5 - Classificação da hemorragia quanto ao tipo do vaso rompido............. 3-2
3.5.1 - Hemorragia arterial................................................................... 3-2
3.5.2 - Hemorragia venosa................................................................... 3-3
3.5.3 - Hemorragia capilar................................................................... 3-3
3.6 - Conseqüências das hemorragias........................................................... 3-3
3.7 - Sinais e sintomas .................................................................................. 3-3
3.8 - Tratamento da hemorragia.................................................................... 3-4
3.8.1 - Tratamento da hemorragia interna............................................ 3-4
3.8.2 - Tratamento da hemorragia externa........................................... 3-4
3.9 - Tipos especiais de hemorragias............................................................ 3-7
3.9.1 – Hemoptise................................................................................ 3-7
3.9.2 – Hematêmese............................................................................. 3-8
3.9.3 – Epistaxe.................................................................................... 3-8
CAPÍTULO 4 - ESTADO DE CHOQUE
4.1 – Conceito............................................................................................... 4-1
4.2 - Principais causas do estado de choque.................................................. 4-1
a) Choque hipovolêmico.......................................................... 4-1
b) Choque cardiogênico........................................................... 4-1
c) Choque por vasodilatação.................................................... 4-1
4.3 - Sinais e sintomas do estado de choque................................................. 4-2
4.4 - Primeiros socorros prestados ao paciente chocado............................... 4-2
CAPÍTULO 5 - ASFIXIA
5.1 – Generalidades....................................................................................... 5-1
5.2 - Causas da asfixia................................................................................... 5-1
5.2.1 - Obstrução de vias aéreas.......................................................... 5-2
5.2.2 - Insuficiência de oxigênio no ar................................................ 5-2
5.2.3 - Paralisia do centro respiratório................................................. 5-2
5.2.4 - Compressão do tórax................................................................ 5-2
5.3 - Obstrução de vias aéreas por corpo estranho em vítimas consciente... 5-3
5.4 - Manobras para desobstrução de VA causada por corpo estranho......... 5-3
5.4.1 - Golpes dorsais.......................................................................... 5-3
5.4.2 - Compressões abdominais......................................................... 5-3
5.5 - Respiração artificial.............................................................................. 5-5
5.5.1 - Ventilação boca-a-boca............................................................ 5-6
CAPÍTULO 6 - RESSUSCITAÇÃO CARDIOPULMONAR
6.1 – Conceito............................................................................................... 6-1
6.2 - Causas de parada cardiopulmonar........................................................ 6-1
a) Causas primárias.................................................................. 6-1
OSTENSIVO CAAML 1206
OSTENSIVO ORIGINAL
VI
b) Causas secundárias............................................................................ 6-1
6.3 - Sinais de parada cardiopulmonar.......................................................... 6-2
6.4 - Conseqüências da parada cardiopulmonar............................................ 6-2
6.5 - Posicionamento da vítima..................................................................... 6-2
6.6 - Posicionamento do socorrista............................................................... 6-2
6.7 - Posição das mãos do socorrista............................................................. 6-3
6.8 - Técnicas de ressuscitação cardiopulmonar........................................... 6-3
6.9 – Reavaliação.......................................................................................... 6-4
6.10 - Interrupção da RCP............................................................................. 6-4
CAPÍTULO 7 – AFOGAMENTO
7.1 – Conceito............................................................................................... 7-1
7.2 - Tipos de afogamento............................................................................. 7-1
7.3 - Natureza do líquido........................................................................ 7-1
7.4 - Mecanismo do afogamento............................................................ 7-2
7.5 - Classificação clínica e conduta na fase aguda do afogamento...... 7-2
7.5.1 - Grau I.......................................................................................... 7-2
7.5.2 - Grau II......................................................................................... 7-2
7.5.3 - Grau III....................................................................................... 7-3
7.5.4 - Grau IV Nível ª........................................................................... 7-3
7.5.5 - Grau IV Nível B.......................................................................... 7-4
CAPÍTULO 8 – TRAUMATISMOS
8.1 – Classificação........................................................................................ 8-1
8.1.1 - Classificação das feridas............................................................. 8-1
a) Quanto ao tempo.................................................................. 8-1
b) Quanto ao objeto causador.................................................. 8-1
c) Quanto ao caminho percorrido pelo agente físico............... 8-1
8.2 - Tratamento das feridas.......................................................................... 8-3
8.2.1 - Cicatrização por primeira intenção............................................. 8-3
8.2.2 - Cicatrização por segunda intenção............................................. 8-3
8.2.3 - Cicatrização por terceira intenção............................................... 8-3
8.3 – Particularidades de alguns tipos especiais de feridas........................... 8-3
8.3.1 - Feridas com objetos fixados ao corpo......................................... 8-3
8.3.2 - Feridas penetrantes de tórax....................................................... 8-4
8.3.3 - Ferida abdominal com evisceração............................................. 8-4
CAPÍTULO 9 - TRAUMATISMO CRÂNIO ENCEFÁLICO
9.1 – Generalidades....................................................................................... 9-1
9.2 - Lesão de couro cabeludo....................................................................... 9-1
9.3 - Fraturas de crânio.................................................................................. 9-1
9.4 - Lesões cerebrais.................................................................................... 9-2
9.5 – Avaliação e intervenções pré – hospitalares........................................ 9-2
OSTENSIVO CAAML 1206
OSTENSIVO ORIGINAL
VII
CAPÍTULO 10 - QUEIMADURAS
10.1 – Conceito............................................................................................. 10-1
10.2 - Classificação das queimaduras........................................................... 10-1
10.2.1 - Quanto a profundidade.............................................................. 10-1
a) Queimaduras de 1º grau....................................................... 10-1
b) Queimaduras de 2º grau....................................................... 10-1
c) Queimaduras de 3º grau....................................................... 10-2
10.2.2 - Quanto a extensão..................................................................... 10-3
10.2.3 - Quanto a localização anatômica............................................... 10-3
10.3 - Cuidados a serem observados com a vítima de queimadura............... 10-4
CAPÍTULO 11 - CHOQUE ELÉTRICO
11.1 – Generalidades..................................................................................... 11-1
11.2 - Condutas gerais................................................................................... 11-1
CAPÍTULO 12 - SÍNDROMES HIPERTÉRMICAS/CONGELAMENTO
12.1 - Síndromes hipertérmicas..................................................................... 12-1
12.1.1 - Generalidades............................................................................ 12-1
12.1.2 - Sinais e sintomas....................................................................... 12-2
12.1.3 – Tratamento............................................................................... 12-2
12.2 – Congelamento.................................................................................... 12-2
CAPÍTULO 13 - TRAUMATISMOS MÚSCULOS-ESQUELÉTICOS
13.1 – Generalidades..................................................................................... 13-1
13.2 – Fraturas............................................................................................... 13-2
13.2.1 – Conceito................................................................................... 13-2
13.2.2 - Tipos de fraturas....................................................................... 13-3
13.2.3 - Classificação quanto a origem.................................................. 13-4
13.2.4 - Sinais e sintomas de uma fratura.............................................. 13-4
13.2.5 - Tratamento de emergência........................................................ 13-4
13.2.6 - Imobilização de uma fratura..................................................... 13-4
13.2.7 - Observações importantes.......................................................... 13-5
13.3 – Entorse................................................................................................ 13-5
13.3.1 – Conceito................................................................................... 13-5
13.3.2 - Sinais e sintomas de uma entorse............................................. 13-6
13.3.3 - Tratamento de emergência........................................................ 13-6
13.4 – Luxação.............................................................................................. 13-6
13.4.1 – Conceito................................................................................... 13-6
13.4.2 - Classificação quanto a origem.................................................. 13-7
13.4.3 - Sinais e sintomas de uma luxação............................................. 13-7
13.4.4 - Tratamento de emergência........................................................ 13-7
13.5 – Distensão............................................................................................ 13-7
13.5.1 – Conceito................................................................................... 13-7
13.5.2 - Sinais e sintomas de uma distensão.......................................... 13-8
13.5.3 - Tratamento de emergência........................................................ 13-8
OSTENSIVO CAAML 1206
OSTENSIVO ORIGINAL
VIII
CAPÍTULO 14 – IMOBILIZAÇÕES
14.1 – Generalidades..................................................................................... 14-1
14.2 - Regras para imobilização.................................................................... 14-1
14.3 - Materiais utilizados na imobilização.................................................. 14-2
14.4 - Técnica de imobilização..................................................................... 14-3
CAPÍTULO 15 – POSICIONAMENTO E TRANSPORTE DE FERIDOS
15.1 – Posicionamento.................................................................................. 15-1
15.2 - Tipos de transporte.............................................................................. 15-1
15.2.1 - Transporte em maca.................................................................. 15-1
15.2.2 - Transporte de apoio.................................................................. 15-2
15.2.3 - Levantamento de bombeiro...................................................... 15-3
15.2.4 – Arrastamento............................................................................ 15-3
15.2.5 - Transporte nos braços............................................................... 15-3
15.2.6 - Transporte em cadeira............................................................... 15-4
CAPÍTULO 16 - SINAIS VITAIS
16.1 – Generalidades..................................................................................... 16-1
16.2 – Pulso................................................................................................... 16-1
16.2.1 - Características de um pulso...................................................... 16-1
16.2.2 - Termos comuns na pulsação..................................................... 16-2
16.3 – Respiração.......................................................................................... 16-2
16.3.1 - Características da respiração..................................................... 16-2
16.3.2 - Termos comuns na respiração................................................... 16-3
16.4 - Valores de referência.......................................................................... 16-3
16.5 - Pressão arterial.................................................................................... 16-3
16.6 – Temperatura....................................................................................... 16-4
16.6.1 - Local para verificação da temperatura...................................... 16-4
16.6.2 - Termos comuns na verificação da temperatura........................ 16-4
16.6.3 - Relação temperatura/umidade da pele...................................... 16-5
16.7 – Pupilas................................................................................................ 16-5
16.7.1 - Características apresentadas pelas pupilas após um trauma..... 16-5
CAPÍTULO 17 - TRIAGEM EM ACIDENTES COM MÚLTIPLAS
VÍTIMAS
17.1 – Generalidades..................................................................................... 17-1
17.2 – Conceito............................................................................................. 17-1
17.3 – Objetivos............................................................................................ 17-1
17.4 - Processo de triagem............................................................................ 17-1
17.5 – START............................................................................................... 17-2
17.5.1 - Cartão de triagem vermelho...................................................... 17-2
17.5.2 - Cartão de triagem amarelo........................................................ 17-2
17.5.3 - Cartão de triagem verde............................................................ 17-2
17.5.4 - Cartão de triagem preto............................................................. 17-3
17.5.5 - Fluxograma START................................................................. 17-3
CAPÍTULO 18 - ACIDENTES COM ANIMAIS PEÇONHENTOS
18.1 - Acidentes com cobras......................................................................... 18-1
OSTENSIVO CAAML 1206
OSTENSIVO ORIGINAL
IX
18.1.1 - Tratamento de emergência........................................................ 18-1
18.1.2 - Diferenciação entre cobras venenosas e não venenosas........... 18-2
18.2 - Acidentes por picadas de escorpiões................................................... 18-2
18.2.1 - Sinais e sintomas....................................................................... 18-2
18.2.2 - Tratamento de emergência........................................................ 18-3
18.3 - Acidentes por mordedura de aranha................................................... 18-3
18.3.1 - Sinais e sintomas....................................................................... 18-3
18.3.2 - Tratamento de emergência........................................................ 18-3
OSTENSIVO CAAML 1206
OSTENSIVO X MOD.nº 1
I N T R O D U Ç Ã O
1 – PROPÓSITO
Estabelecer, padronizar e consolidar os procedimentos para administração de
primeiros socorros, no ambiente pré-hospitalar.
2 – DESCRIÇÃO
O CAAML - 1206 está dividido em 18 capítulos: no capítulo 1 são apresentados
características fundamentais ao socorrista; no capítulo 2 é descrita uma sequência
padronizada de procedimentos que visam a eliminação de possíveis riscos encontrados
na cena do acidente e o atendimento a vítima; nos capítulos 3 a 18 são apresentados os
diversos tipos de traumas, procedimentos e intervenções adotadas especificamente a
cada situação.
3 – CLASSIFICAÇÃO
Esta publicação é classificada, de acordo com o EMA 411 - Manual de Publicações da
Marinha, em PMB, não controlada, ostensiva, técnica e manual.
4 – SUBSTITUIÇÃO
Esta publicação, em conjunto com as publicações CAAML 1201, 1202, 1203, 1204 e
1205 substitui o CAAML 1221 – Manual de Controle de Avarias e o CAAML 1222 –
Normas de Controle de Avarias, editados em 2001.
5 – ALTERAÇÃO DA PUBLICAÇÃO
Sugestões de alteração ou dúvidas sobre a publicação deverão ser encaminhadas para a
caixa postal 12 @ CALEAO.MB.
OSTENSIVO CAAML 1206
OSTENSIVO ORIGINAL
1-1
CAPITULO 1
PRIMEIROS SOCORROS
1.1 - Conceito .............................................................................................................................1
1.2 - Generalidades.....................................................................................................................1
1.3 - O Socorrista........................................................................................................................1
1.3.1 - Iniciativa..................................................................................................................2
1.3.2 - Preparo ....................................................................................................................2
1.3.3 - Poder de Improvisação............................................................................................2
1.3.4 - Não esperar reconhecimento...................................................................................2
1.1 - Conceito
É o tratamento imediato e provisório ministrado a uma vítima de trauma ou doença, fora
do ambiente hospitalar, com o objetivo de, prioritariamente, evitar o agravamento das
lesões ou até mesmo a morte, e estende-se até que a vítima esteja sob cuidados médicos.
1.2 - Generalidades
Todos a bordo devem estar habilitados a prestar atendimento de Primeiros Socorros em
situações de emergência.
Em combate, existem alguns militares, especialmente treinados e qualificados a prestar
os primeiros socorros, distribuídos em diversas estações de bordo, e são conhecidos
como socorristas. Porém, a existência desses militares não exime a tripulação em geral
de saber os princípios básicos de primeiros socorros para aplicá-los em eventos
emergenciais, iniciando o tratamento de lesões no próprio corpo ou realizando uma
avaliação inicial de outro acidentado até a chegada de auxílio especializado.
1.3 - O Socorrista
O socorrista é um profissional habilitado e treinado em atendimento médico de
emergência, que tem por objetivo prestar assistência médica inicial à acidentados. O
treinamento e preparação do socorrista é muito importante pois é muito triste ver uma
vida que se perde, especialmente se ocorre por que os cuidados prestados não foram
suficientes, ou aplicados demasiadamente tarde. Para um acidentado com uma lesão
severa, cada minuto é essencial. Estudos realizados mostram que quando uma vítima de
acidente tem acesso a um atendimento mais especializado na primeira hora após o
trauma, sua taxa de sobrevivência aumenta em aproximadamente 85%, o que nos leva a
entender que cada minuto é demais precioso para a vítima.
OSTENSIVO CAAML 1206
OSTENSIVO ORIGINAL
1-2
Lembre-se, você estará utilizando minutos importantes para cada ato realizado antes
do tratamento definitivo, o que significa que cada ação deve ter o propósito de salvar a
vida. Para isto, devemos desenvolver o hábito de tratar todo paciente de trauma de
maneira planejada e com caráter lógico e seqüencial.
Sendo a primeira pessoa a se deparar com um acidentado, você é uma peça
importantíssima no sucesso do tratamento. O prognóstico do paciente dependerá da
velocidade, conhecimento e habilidades de suas ações. O momento crítico, para a
vítima, começa no momento em que esta lesiona-se e não no momento em que
chegamos ao local.
Veremos a seguir os principais aspectos a serem considerados para função de um
socorrista.
1.3.1 - Iniciativa
Às vezes, diante de cenas que não estamos acostumados a ver, ficamos estarrecidos ou
mesmo sem ação. Há uma tendência natural das pessoas se aproximarem de um
acidente, movidas pela curiosidade, sem se disponibilizarem a fazer algo,. talvez pelo
despreparo e falta de conhecimento. Com base nos conhecimentos adquiridos, desde
os primeiros momentos de nossa carreira, devemos e podemos nos voluntariar a agir
em prol da vida de um companheiro.
1.3.2 - Preparo
Para agirmos com confiança é imprescindível que tenhamos conhecimentos e prática
para realizar os procedimentos necessários. O objetivo de nosso curso é exatamente
este: prepará-lo para, quando necessário, pôr em prática os conhecimentos que podem
fazer a diferença entre a vida e a morte.
1.3.3 - Poder de Improvisação
Nem sempre teremos à nossa disposição os materiais tidos como “clássicos”, ou seja,
aqueles apropriados para o atendimento a acidentados. Haverá ocasiões em que
teremos que improvisar usando objetos que podem ser adaptados com segurança. Estes
últimos são tidos como material de “fortuna”, o que deverá ser abordado nos
adestramentos e cursos, sempre que possível.
1.3.4 - Não esperar reconhecimento
Em primeiros socorros, devemos atuar exclusivamente pelo valor que uma vida
possui. Não devemos esperar reconhecimento, principalmente por que, na maioria das
vezes, ele não vem e poderemos nos tornar frustrados, se agirmos com este intuito.
OSTENSIVO CAAML 1206
OSTENSIVO ORIGINAL
2-1
CAPÍTULO 2
AVALIAÇÃO INICIAL NO TRAUMA
2.1 - Abordagem inicial do trauma.....................................................................................2-1
2.1.1 - Segurança do local ..................................................................................................2-1
2.1.2 - Número de vítimas ..................................................................................................2-2
2.1.3 - Bio-proteção............................................................................................................2-2
2.1.4 - Mecanismo da lesão ................................................................................................2-2
2.2 - Avaliação primária de trauma ....................................................................................2-3
2.2.1 - Avaliação do nível de consciência ..........................................................................2-3
2.2.2 - Avaliação e manutenção de vias aéreas com proteção da coluna cervical (o " A " do "
ABC "..................................................................................................................................2-4
2.2.3 - Avaliação da respiração (o “B” do “ABC”)............................................................2-6
2.2.4 - Avaliação da Circulação (o “C”do “ABC”)............................................................2-6
2.2.5 – Exame Físico ..........................................................................................................2-7
2.3 - Intervenções Críticas e Decisão de Transporte ........................................................2-10
2.4 – Avaliação Secundária de Trauma............................................................................2-10
2.4.1 - Registro .................................................................................................................2-11
2.4.2 - Obtenha um breve histórico da lesão ou trauma ...................................................2-11
2.4.3 - Reavaliação ...........................................................................................................2-11
2.5 - Organograma avaliação de trauma...........................................................................2-13
2.1 - Abordagem inicial do trauma
Antes de ser tomada qualquer atitude no atendimento às vítimas, devemos obedecer a
uma seqüência padronizada de procedimentos (protocolo) que visa não apenas o
atendimento à vítima, mas também cuidados a serem tomados, pelos socorristas,
objetivando atenuar possíveis riscos encontrados na cena do acidente.
A avaliação inicial no trauma passa por aspectos importantes que não devem ser
menosprezados ou esquecidos. Estes aspectos dizem respeito às fases da avaliação a
serem seguidas, a saber:
2.1.1 - Segurança do local
Ao socorrer uma vítima a primeira preocupação que devemos ter é a segurança do
local do acidente. Visando assegurar um atendimento seguro tanto para a vítima
quanto para o socorrista devemos avaliar , de maneira rápida, a cena do acidente em
busca de dados que sejam sugestivos de risco. Podemos citar como exemplo uma
vítima em um compartimento com fumaça ou gás tóxico, se há risco de explosão ou
desabamento, se a
corrente elétrica foi desalimentada, etc.
Antes de iniciar um atendimento, faça o seguinte questionamento: é seguro aproximar-
se da vítima? Não se ponha ao perigo agindo impulsivamente. Pense
OSTENSIVO CAAML 1206
OSTENSIVO ORIGINAL
2-2
antes de atuar! Caso haja perigo iminente no local, deverá ser adotado o
procedimento de extricação rápida, ou seja, retirada rápida da vítima do local do
acidente, observando, se possível, os padrões mínimos de segurança para a vítima.
2.1.2 - Número de vítimas
É sempre muito importante para o socorrista se assegurar do número de vítimas no
local do acidente, pois esta informação será importante para a solicitação de apoio e
disponibilização de meios para o atendimento e transporte.
2.1.3 - Bio-proteção
O socorrista não pode se transformar em uma nova vítima. Todas as precauções
devem ser tomadas durante o exame e a manipulação da vítima para
evitar lesões corporais ao socorrista ou sua contaminação por agentes biológicos ou
substâncias tóxicas.
O socorrista deve sempre fazer uso de luvas de procedimentos durante a manipulação
da vítima, devido ao risco de contaminação com vírus como o da hepatite B, AIDS e
outros. Os óculos de proteção e as máscaras ou protetores faciais são fundamentais
quando do atendimento de politraumatizados graves com hemorragias, principalmente
em vias aéreas.
2.1.4 - Mecanismo da lesão
A cena do acidente pode oferecer informações preciosas quanto ao mecanismo de
trauma (o quê e como ocorreu), o que irá direcionar suas ações.
Uma vítima caída ao pé de uma escada sugere que a mesma pode ter lesões músculos-
esqueléticas e trauma craniano; uma vítima de explosão sugere comprometimentos em
órgãos internos e traumas associados. Em outras palavras, mesmo que sua vítima não
fale, a observação da cena do acidente pode ser de grande auxílio no seu diagnóstico.
A maioria dos acidentes ocorre devido ao movimento. Seja este uma queda, explosão,
acidentes automobilísticos, atropelamentos, etc.
OSTENSIVO CAAML 1206
OSTENSIVO ORIGINAL
2-3
2.2 - Avaliação primária de trauma
Esta é uma avaliação rápida para determinarmos as condições que ameaçam a vida do
acidentado. As informações obtidas nesta fase são utilizadas para tomar decisões
à respeito das intervenções a serem realizadas e sobre o momento mais apropriado para
o transporte. Esta avaliação deve ser completada em até dois minutos, e é tão
importante que não deve ser interrompida, exceto haja uma obstrução de vias aéreas
(VA), parada respiratória ou cardio-respiratória. A dificuldade respiratória não é
uma indicação para interromper a avaliação, mesmo por que a causa desta
geralmente se detecta com a continuidade do exame. Lembre-se que o tratamento do
doente no pré hospitalar deve ser constituído de um exame rápido e objetivo.
O processo da avaliação consiste do Tratado Internacional conhecido pela sigla “ABC”,
como veremos a seguir:
2.2.1 - Avaliação do nível de consciência
O líder da equipe deve aproximar-se da vítima tentando estabelecer contato verbal.
Esta aproximação deve ser realizada de frente, evitando, assim, que a
mesma não tenha que voltar a cabeça para vê-lo, o que poderia agravar possíveis
lesões em sua coluna cervical. Nesta abordagem deve-se tocar, de maneira gentil, em
seus ombros, apresentando-se e perguntando: “Ei, você está bem?”, “o que ocorreu?”,
“o que estás sentindo?”, “Qual o seu nome?”. Deve-se ter cuidado para evitar
manipular a vítima mais do que o necessário.
A resposta do paciente provê informações imediatas acerca das vias aéreas e nível de
consciência. Se a vítima responde de alguma forma aos questionamentos, você pode
assumir que as vias aéreas estão permeáveis e ainda avaliar seu nível de consciência,
sem contar no que lhe pode ser revelado verbalmente.
Nesta fase, realiza-se uma avaliação neurológica rápida. Este exame é realizado para
se estabelecer o nível de consciência do doente. Uma maneira rápida para se avaliar o
estado neurológico do paciente é o método “AVDI”:
A - Alerta
V - Resposta ao estímulo Verbal
D - Só responde a Dor
I - Inconsciência
O rebaixamento do nível de consciência pode representar diminuição da oxigenação
e/ou na perfusão cerebral ou ser resultado de um trauma direto ao cérebro. Álcool
OSTENSIVO CAAML 1206
OSTENSIVO ORIGINAL
2-4
e/ou outras drogas podem alterar o nível de consciência do paciente, o que não
significa a inexistência de uma lesão mais séria. Não se deixe enganar!
No entanto, se o paciente não responde ou está impossibilitado de falar, devemos
iniciar a avaliação adicional conhecida como “ABC”, que trataremos a seguir
2.2.2 - Avaliação e Manutenção de Vias Aéreas com Proteção da Coluna Cervical (o “A”
do “ABC”)
Durante o exame primário do doente traumatizado, as vias aéreas devem ser avaliadas
em primeiro lugar para assegurar sua permeabilidade, tomando o cuidado para que as
manobras realizadas sejam feitas com a proteção da coluna cervical.
O líder da turma de socorrista deverá designar um socorrista para estabilizar o pescoço
da vítima em posição neutra. Havendo dor ou resistência ao seu alinhamento,
estabilizá-lo na posição que se encontrar. Este socorrista, encarregado desta tarefa,
somente poderá ser liberado após aplicado um dispositivo adequado de
estabilização cervical. Somente podemos considerar uma coluna cervical
imobilizada após o acidentado estar sobre uma maca rígida, fazendo uso de
imobilizador de cabeça.
Estando a vítima inconsciente, abra sua boca a procura de objetos estranhos que
possam obstruir a passagem de ar para os pulmões, como prótese dentária deslocada,
dentes quebrados, balas, etc. A principal causa de asfixia em vítimas inconscientes
é a obstrução pela própria língua.
Lembre-se: uma vítima não poderá respirar se suas vias aéreas não forem
desobstruídas.
Figura 2.1
OSTENSIVO CAAML 1206
OSTENSIVO ORIGINAL
2-5
A manobra para abertura das vias aéreas, revertendo a condição de obstrução pela
língua, pode ser realizada de dois modos:
A) Elevação do queixo e rotação da cabeça
Estando este método totalmente contra-indicado para vítimas com suspeita de lesão
cervical, consiste em elevar suavemente o queixo da vítima, empurrando a cabeça com a
palma da mão, fazendo-a realizar uma suave rotação.
Figura 2.2
B) Elevação da mandíbula modificada
Para as vitimas com suspeita de lesão cervical, deve-se empregar o método conhecido
como elevação da mandíbula modificada, na qual o socorrista, posicionando-se
ajoelhado, atrás da cabeça da vítima, coloca os polegares na região zigomática (maçã do
rosto), os indicadores na mandíbula e os demais dedos na nuca, exercendo tração em sua
direção. Enquanto traciona, os indicadores posicionados nos ângulos da mandíbula,
empurram-na para cima.
Figura 2.3
OSTENSIVO CAAML 1206
OSTENSIVO ORIGINAL
2-6
Uma vítima que se encontra inconsciente, como resultado de um
acidente, é portadora de trauma na coluna vertebral até que se prove
em contrário.
2.2.3 - Avaliação da respiração (o “B” do “ABC”)
A permeabilidade das vias aéreas, por si só, não significa ventilação adequada. Uma
troca de gases é necessária para que seja possível a oxigenação e a eliminação de
dióxido de carbono num grau máximo. Uma boa ventilação exige um funcionamento
adequado dos pulmões, da parede torácica e do diafragma. Cada componente deve ser
avaliado e examinado rapidamente. Esta avaliação consiste em olhar, sentir e
escutar.
Para que haja respiração é necessário que se tenha movimentos torácicos que podem
ser observados olhando diretamente sobre o peito da vítima (em algumas pessoas o
movimento abdominal é predominante). Um outro modo seguro é aproximar o ouvido
das VA da vítima de modo a ouvir o som oriundo da
passagem de ar. Podemos ainda apoiar o braço ou a mão sobre o peito da vítima, o
que nos permitirá visualizar e sentir os movimentos respiratórios. A combinação
destas três técnicas permitirá ao socorrista assegurar-se da situação respiratória da
vítima.
Estando a vítima estiver respirando espontaneamente, haverá pulso. Caso não haja
respiração, realizar duas ventilações e a seguir checar a circulação.
O tempo estimado para avaliação da respiração deve ser de aproximadamente 10
segundos.
2.2.4 - Avaliação da Circulação (o “C”do “ABC”)
Tão logo tenha verificado a permeabilidade das vias aéreas e avaliado a respiração,
devemos avaliar a situação circulatória do paciente.
Observe inicialmente os elementos que fornecem uma rápida idéia do estado
hemodinâmico do paciente. São eles:
a) Nível de Consciência - quando o volume sanguíneo está diminuído, a perfusão
cerebral pode estar prejudicada, resultando em alteração do nível de consciência.
Contudo, um paciente consciente também pode ter perdido uma quantidade
significativa de sangue.
OSTENSIVO CAAML 1206
OSTENSIVO ORIGINAL
2-7
b) Cor e temperatura da pele - pode ser importante na avaliação de um doente
traumatizado hipovolêmico. Um doente traumatizado com pele de coloração rósea,
especialmente na face e nas extremidades, raramente está criticamente hipovolêmico.
Já a coloração acinzentada da face e a pele esbranquiçada e fria, principalmente nas
extremidades, são sinais evidentes de hipovolemia.
c) Pulso – inicialmente, o socorrista deverá atentar para o pulso radial, o que lhe dará
uma idéia de como está a situação hemodinâmica do acidentado. Um pulso radial
presente significa uma condição de pressão arterial sistólica de no mínimo 80 mmhg.
Na sua ausência, deverá ser examinado aquele de mais fácil acesso, ou seja, um pulso
central (femoral ou carotídeo), observando sua qualidade, freqüência e regularidade.
Pulsos periféricos cheios, lentos e regulares, são, usualmente, sinais de normovolemia.
Já um pulso rápido e filiforme é habitualmente um sinal de hipovolemia, embora possa
ter outras causas. Uma freqüência normal normal de pulso não é garantia que o doente
esteja normovolêmico. Quando irregular, o pulso costuma ser um alerta para uma
potencial disfunção cardíaca.
Observação:
Ainda nesta fase da avaliação, ao constatar a presença de grandes hemorragias
arteriais, o líder dos socorristas deverá de pronto providenciar para que seja feito sua
contenção, utilizando-se de um de seus auxiliares. Estando sozinho, deverá usar o
bom senso avaliando a real necessidade do procedimento a ser executado, uma vez que
implicará na interrupção da avaliação primária.
2.2.5 – Exame Físico
Ao examinar determinados seguimentos de uma vítima, devemos saber o que estamos
procurando, pois do contrário os sinais aparecerão e passarão desapercebidos podendo
levar à complicações diversas ou até mesmo ao óbito.
Comece expondo a vítima sem causar constrangimentos desnecessários. Será melhor
cortar suas roupas do que realizar movimentos que podem agravar possíveis lesões.
Durante o exame da vítima, devemos realizar uma Inspeção seguida de palpação.
OSTENSIVO CAAML 1206
OSTENSIVO ORIGINAL
2-8
Inspeção:
• Deformidade D
• Contusão C
• Abrasão A
• Penetração P
• Queimadura Q
• Laceração L
• Edema E
Palpação:
• Sensibilidade S
• Instabilidade I
• Crepitação C
• Pulso P
• Motricidade M
O exame da cabeça aos pés consiste em uma avaliação mais detalhada, seguindo uma
seqüência lógica, ou seja, iniciando pelas partes mais nobres do corpo.
a) Cabeça
Traumas no crânio podem passar desapercebidos pelo fato dos cabelos poderem
esconder as lesões. Apalpe toda superfície com as pontas dos dedos e observe a
drenagem de sangue ou líquidos pelos ouvidos ou nariz. Observe ainda o diâmetro,
simetria e fotorreação das pupilas.
Traumatismos faciais podem estar associados a obstrução de vias aéreas devido a
edemas e sangramentos. Caso contrário, só devem ser tratados após completa
estabilização do doente, ou seja, após observadas as lesões que trazem riscos de vida.
Fique atento!
b) Coluna Cervical e Pescoço
Vítimas com trauma na cabeça devem ser considerados como portadores de lesão
instável de coluna cervical (fraturas e/ou lesões de ligamentos), e seu pescoço deve ser
imobilizado e cuidadosamente examinado. A ausência de déficit neurológico não
exclui a possibilidade de lesão cervical. 20% das vítimas com traumas na coluna
chegam andando ao hospital.
OSTENSIVO CAAML 1206
OSTENSIVO ORIGINAL
2-9
Em vítimas que fazem uso de dispositivo de proteção de cabeça (capacete) deverão ser
observados cuidados adicionais quando da retirada.
c) Tórax
Por possuir em seu interior órgãos de extrema importância, devemos ser minuciosos à
procura de sinais de lesões internas. Havendo qualquer dificuldade com a respiração,
faça revisão da inspeção em busca de sensibilidade ao tato e instabilidade. Lesões no
tórax normalmente são muito graves exigindo decisões rápidas. O socorrista terá suas
ações limitadas a fazer um curativos de três pontas em perfurações, fixar objetos
empalados, estabilizar um seguimento instável, oferecer oxigênio se disponível e
assistir a ventilação.
d) Abdome
Rapidamente exponha, observe e apalpe o abdome em busca de dor e sensibilidade ao
tato, bem como aos sinais já descritos anteriormente. Dor à palpação e distensão
abdominal podem sugerir lesões internas importantes que deverão ser avaliadas o
quanto antes por um serviço médico.
e) Pelve
Examine de maneira rápida a pelve. Uma fratura nesta área poder conter uma
volumosa hemorragia, pelo fato da pelve possuir grande quantidade de medula óssea
vermelha (tecido formador de sangue) em sua superfície. Fique atento aos sinais de
hemorragia e verifique se há instabilidade neste seguimento.
f) Membros Inferiores e Superiores
Comece examinando os membros inferiores seguido pelos superiores. Faça uma busca
a procura dos sinais citados anteriormente, observando a simetria entre eles e ainda
apalpe-os em busca de crepitação. Verifique se existe pulsação, função motora,
sensibilidade e esteja atento aos sinais de insuficiência circulatória. Por ocasião do
exame dos membros superiores, não esqueça de observar as axilas.
g) Dorso
É comum encontrar socorristas que não atentam para esta etapa do exame, deixando-a
passar despercebida. Para examinar esta área, você deverá movimentar a vítima como
um todo, ou seja, em bloco, lateralizando-a, o que se torna muito difícil quando se está
só. Deve-se aproveitar este momento para transferir a vítima para uma maca ou
prancha previamente preparada por um dos socorristas auxiliares.
OSTENSIVO CAAML 1206
OSTENSIVO ORIGINAL
2-10
Após o posicionamento adequado da vítima sobre a maca, devemos realizar a colocação
do colar cervical, seguida da imobilização completa da cabeça.
2.3 - Intervenções Críticas e Decisão de Transporte
Durante o exame primário deve ser avaliada a necessidade de transferência do paciente
assim como o mecanismo a ser empregado para tal. Para decidir se o paciente deve ser
removido após a avaliação primaria, você deve determinar se a vítima apresenta
qualquer uma das lesões ou condições críticas abaixo:
•nível de consciência diminuído
•circulação anormal (estado de choque)
•traumas torácicos produzindo respiração anormal
•abdome sensível, doloroso e distendido
•instabilidade pélvica
•fraturas bilaterais de fêmur
Se a vítima apresentar alguma das condições descritas anteriormente, transfira-o de
imediato para um hospital ou enfermaria.
Em caso de vítimas graves, os procedimentos para salvar a vida não devem retardar o
transporte. Existem poucos procedimentos que devem ser realizados no local do
acidente. Podemos citar o manejo da vias aéreas, controle de um sangramento
abundante, tamponamento de uma ferida penetrante/transfixante de tórax, estabilidade
manual de um seguimento instável e reanimação cardio-pulmonar.
Lembre-se: as manobras de reanimação necessárias para preservar a vida do doente
devem ser iniciadas tão logo os problemas sejam identificados, e não ao término do
exame primário. Assegure-se que o procedimento valha a pena e comunique o fato ao
serviço responsável em receber a vítima, a fim de estar preparado.
Caso a avaliação primária não revele uma situação crítica de trauma, proceda a
“Avaliação Secundária”.
2.4 – Avaliação Secundária de Trauma
Nos pacientes em estado crítico, esta avaliação se realiza durante o transporte para o
hospital. Já quando este encontra-se estável, este se desenvolve na cena do acidente,
não devendo transcorrer mais de oito minutos. Tenha atenção, pois um paciente
estável pode se tornar crítico ou instável rapidamente.
OSTENSIVO CAAML 1206
OSTENSIVO ORIGINAL
2-11
A avaliação secundária nada mais é que revisar todos os pontos observados por ocasião
da avaliação primária, sendo que de uma maneira mais detalhada. Devemos ainda
observar os seguintes pontos:
2.4.1 - Registro
O registro meticuloso com documentação cronológica de todos os eventos é muito
importante para que a equipe médica que irá realizar o tratamento definitivo tenha uma
idéia das causas e possíveis patologias associadas as lesões do acidentado.
O registro deverá conter dados como, o local , o mecanismo do acidente, a posição do
acidentado, seu estado ao ser encontrado, a evolução do doente durante o atendimento,
dados pessoais (nome, tipo sanguíneo, fator Rh) e os sinais vitais básicos (pulso,
respiração e pressão arterial) que devem ser verificados da maneira correta.
2.4.2 - Obtenha um breve histórico da lesão ou trauma
Faça sua observação pessoal; indague aos transeuntes; obtenha informações sobre os
sintomas iniciais da vítima; questione sobre uso de algum medicamento; se possui
alguma enfermidade prévia; e quando foi sua última alimentação (se sólida ou
líquida). Um outro membro da equipe pode se encarregar desta tarefa. Para facilitar
este procedimento, utilizamos a sigla SAMPLE que significa:
S – Sintomas
A – Alergia
M- -Medicamentos
P – Patologias prévias
L – Liquidos/alimentos
E – Eventos que antecederam o trauma
2.4.3 - Reavaliação
Monitorize e reavalie continuamente o paciente, se necessário inicie novamente o
“ABC” uma segunda vez. Em caso de apresentar ou evoluir para uma situação crítica
de trauma, descrita anteriormente, transporte-o imediatamente.
Sempre que possível ofereça oxigênio à vítima. Lembre-se: “Vítima de trauma é
igual a O2”.
OSTENSIVO CAAML 1206
OSTENSIVO ORIGINAL
2-12
Devemos checar alguns procedimentos importantes como:
Verificar se o fluxo de O2 está correto (se disponível)
Checar se o acesso venoso está pérvio (se realizado)
Observar se os curativos estão empapados de sangue
Observar o selamento de ferimentos abertos de tórax
Observar o posicionamento de talas e imobilizadores
Inclinação para a esquerda de pacientes grávidas
OSTENSIVO CAAML 1206
OSTENSIVO ORIGINAL
2-13
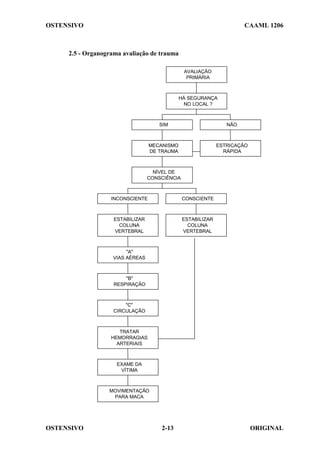
2.5 - Organograma avaliação de trauma
NÍVEL DE
CONSCIÊNCIA
MOVIMENTAÇÃO
PARA MACA
EXAME DA
VÍTIMA
TRATAR
HEMORRAGIAS
ARTERIAIS
"C"
CIRCULAÇÃO
"B"
RESPIRAÇÃO
"A"
VIAS AÉREAS
ESTABILIZAR
COLUNA
VERTEBRAL
INCONSCIENTE
ESTABILIZAR
COLUNA
VERTEBRAL
CONSCIENTE
MECANISMO
DE TRAUMA
SIM
ESTRICAÇÃO
RÁPIDA
NÃO
HÁ SEGURANÇA
NO LOCAL ?
AVALIAÇÃO
PRIMÁRIA
OSTENSIVO CAAML 1206
OSTENSIVO ORIGINAL
3-1
CAPÍTULO 03
HEMORRAGIA
3.1 - Conceito ..........................................................................................................................3-1
3.2 - Generalidades..................................................................................................................3-1
3.3 - Vasos sangüíneos ............................................................................................................3-2
3.4 - Classificação da hemorragia quanto a localização..........................................................3-2
3.4.1 - Hemorragia externa......................................................................................................3-2
3.4.2 - Hemorragia interna.......................................................................................................3-2
3.5 - Classificação da hemorragia quanto ao tipo do vaso rompido........................................3-2
3.5.1 - Hemorragia arterial ......................................................................................................3-2
3.5.2 - Hemorragia venosa.......................................................................................................3-3
3.5.3 - Hemorragia capilar.......................................................................................................3-3
3.6 - Conseqüências das hemorragias......................................................................................3-3
3.7 - Sinais e sintomas.............................................................................................................3-3
3.8 - Tratamento de uma hemorragia.......................................................................................3-4
3.8.1 - Tratamento da hemorragia interna ...............................................................................3-4
3.8.2 - Tratamento da hemorragia externa...............................................................................3-4
3.9 - Tipos especiais de hemorragias.......................................................................................3-7
3.9.1 - Hemoptise.....................................................................................................................3-7
3.9.2 - Hematêmese .................................................................................................................3-8
3.9.3 - Epistaxe........................................................................................................................3-8
3.1 - Conceito
É o derramamento de sangue para fora dos vasos que devem contê-lo.
3.2 - Generalidades
Sendo utilizado para transportar oxigênio, nutrientes para as células, bem como gás
carbônico e outras excretas para os órgãos de eliminação, o sangue constitui-se como o
meio de inquestionável importância, tanto na respiração, nutrição e excreção, como na
regulação corpórea, transportando hormônios, água e sais minerais para a manutenção
de seu equilíbrio.
O volume circulante em um adulto varia em torno de 5 a 6 litros, levados em conta a
relação de 70ml por Kg de peso corporal, o que corresponde, por exemplo, a 4.900ml de
sangue em uma pessoa de 70Kg.
Havendo uma diminuição brusca do volume circulante, como a que ocorre em uma
grande hemorragia, o coração poderá ter sua ação como bomba comprometida, o que
chegando a determinados níveis, levará a vítima a um colapso circulatório, podendo
resultar em morte.
OSTENSIVO CAAML 1206
OSTENSIVO ORIGINAL
3-2
3.3 - Vasos sangüíneos
Sendo o coração uma verdadeira bomba impulsionadora e o sangue a substância a ser
transportada, os vasos sangüíneos constituem um complexo sistema de vias que
permitirá ao sangue chegar a todas as partes do organismo. Os vasos sangüíneos podem
ser:
•Artérias – qualquer vaso conduzindo sangue que sai do coração.
•Veias – qualquer vaso conduzindo sangue de volta ao coração.
•Capilares – vasos sangüíneos microscópicos que fazem a ligação entre as artérias e as
veias. Ë onde ocorrem as trocas gasosas.
3.4 - Classificação da hemorragia quanto a localização
A hemorragia pode ser:
3.4.1 - Hemorragia externa
Sangramento de estruturas superficiais com exteriorização do sangue, podendo ser
controlada utilizando-se técnicas de primeiros socorros.
3.4.2 - Hemorragia interna
Hemorragia das estruturas mais profundas, podendo ser oculta ou exteriorizada como
ocorre em sangramento no estômago, em que a vítima expele o sangue pela boca.
A hemorragia interna é mais grave devido ao fato de não podermos visualizá-la, o que
faz com que o tratamento necessariamente tenha que ser realizado em ambiente
hospitalar, cabendo ao socorrista apenas algumas manobras que visam evitar que o
estado de choque se instale.
3.5 - Classificação da hemorragia quanto ao tipo do vaso rompido
Dependendo do vaso sangüíneo atingido, o sangramento poderá ser:
3.5.1 - Hemorragia arterial
O sangramento acontece em jatos intermitentes, no mesmo ritmo das contrações
cardíacas. Sua coloração é um vermelho vivo. A pressão arterial torna este tipo de
hemorragia mais grave que um sangramento venoso devido a velocidade da perda
sangüínea
OSTENSIVO CAAML 1206
OSTENSIVO ORIGINAL
3-3
3.5.2 - Hemorragia venosa
Sangramento contínuo de coloração vermelho escuro, pobre em oxigênio e rico
em gás carbônico.
3.5.3 - Hemorragia capilar
Sangramento contínuo com fluxo lento, como visto em arranhões e cortes
superficiais da pele.
Observação:
Considerando que as artérias estão localizadas mais profundamente na estrutura
do corpo, as hemorragias venosa e capilar são mais comuns do que a do tipo
arterial.
3.6 - Conseqüências das hemorragias
Uma grande hemorragia não tratada pode conduzir a vítima a um estado de choque e
consequentemente à morte. Já sangramentos lentos e crônicos podem causar anemia
(baixa quantidade de glóbulos vermelhos).
3.7 - Sinais e sintomas
Os sinais e sintomas da hemorragia, apresentados por uma vítima, variam de acordo
com a quantidade de sangue perdida e a velocidade deste sangramento. Observe a
tabela abaixo:
Quantidade de sangue perdida
Perdas entre 15 e 30% Perdas entre 30 e 50% Perdas superiores a
50%
Ansiedade
Sede
Taquicardia entre 100 e 120 bpm
Pulso radial fraco
Pele fria
Sudorese
Freqüência respiratória > 20 rpm
Enchimento capilar > 2 seg
Acrescer:
Alteração nível de consciência
Hipotensão arterial
Taquicardia > 120 bpm
Respiração rápida e superficial
Estado de choque
Morte iminente
OSTENSIVO CAAML 1206
OSTENSIVO ORIGINAL
3-4
3.8 - Tratamento de uma hemorragia
O tratamento de uma hemorragia consiste na realização da hemostasia (processo de
interrupção de um sangramento).
3.8.1 - Tratamento da hemorragia interna
Como já foi descrito anteriormente, pouco pode ser feito pelo socorrista no caso de
haver uma hemorragia interna. O transporte rápido para uma unidade médica é
fundamental, cabendo ao socorrista a realização de manobras que venham prevenir ou
retardar a instalação do estado de choque, assunto abordado em um capítulo próprio.
3.8.2 - Tratamento da hemorragia externa
Uma vez observado os procedimentos iniciais da avaliação da vítima, ao ser
constatado uma determinada hemorragia, o socorrista deverá optar por um dos quatro
principais métodos de contenção de hemorragia:
a) Compressão direta ou local – Hemorragias externas, na maioria das vezes, são
controladas por uma compressão diretamente sobre o ferimento com o uso de um
curativo estéril ou pano limpo. Esta compressão não deve ser interrompida até a
coagulação, o que pode ocorrer de 6 a 8 minutos nas hemorragias mais intensas. Caso
seja interrompida precocemente, poderá ocorrer a remoção do coágulo semi formado
iniciando novamente a hemorragia.
Figura 3.1
OSTENSIVO CAAML 1206
OSTENSIVO ORIGINAL
3-5
Observações:
Ao realizar uma compressão direta, fazer o uso de luvas de procedimentos,
evitando assim o contato direto com o sangue da vítima.
Atente para o pulso distal para que a compressão não venha comprometer a
circulação dos tecidos vizinhos. Caso isto ocorra, a compressão exercida deverá
ser diminuída.
Mantenha no local as compressas encharcadas de sangue. Caso necessário,
sobreponha novas compressas secas.
Fixe as compressas sobre o ferimento com bandagens, se disponíveis.
A compressão direta é o método mais rápido e mais efetivo para controlar
uma hemorragia.
b) Elevação de membros – pode ser combinada com a compressão direta em
hemorragias em membros, desde que não haja suspeita de fraturas. Os efeitos da
gravidade diminuem a pressão sangüínea na parte afetada reduzindo assim a
intensidade do sangramento. O ferimento deve ficar acima do nível do coração para
que os efeitos desejados sejam alcançados.
Figura 3.2
OSTENSIVO CAAML 1206
OSTENSIVO ORIGINAL
3-6
c) Compressão indireta ou à distância – Esta técnica consiste em comprimir uma
artéria que irriga uma determinada área que sangra. Para tanto, há necessidade de
conhecimento anatômico, ou seja, saber por onde passa a artéria a ser comprimida.
O corpo humano possui vários pontos para compressão de artérias que podem ser
usados para controlar um sangramento, como mostra a figura abaixo.
Figura 3.3
Observação:
A aplicação de pressão sobre uma determinada artéria deve ser vista como uma medida
drástica, que somente deve ser utilizada após os recursos de compressão direta (com ou sem
elevação de membros) não terem sido eficazes.
d) Torniquete - A real necessidade do uso deste método deve ser considerada por se tratar
de um procedimento extremo de último recurso para controlar uma hemorragia grave,
pelos riscos que o cercam. Muitas vezes um curativo compressivo é a melhor opção.
Em uma situação onde ocorra uma amputação traumática, o sangramento pode ser pequeno,
ao contrário do que se espera, pois a artéria envolvida entra em constricção pela ação reflexa
dos nervos simpáticos. Tal fato justifica o uso da compressão direta ao invés de um
torniquete. Sendo inevitável o uso deste procedimento, ou seja, após todos os métodos
citados anteriormente falharem, o socorrista deverá estar atento aos cuidados que envolvem
OSTENSIVO CAAML 1206
OSTENSIVO ORIGINAL
3-7
esta técnica, pois, quando mal realizada, poderá induzir a uma eventual perda do membro
afetado, quando não se tratar de amputação total. Os cuidados são:
• O torniquete deverá ser aplicado entre o ferimento e o coração a uma distância de
aproximadamente 5 cm da lesão.
• Deve-se posicionar um pacote de curativo ou um rolo de pano sobre a artéria a ser
comprimida.
• Utilize um cinto longo, gravata, meia ou outro material que não venha provocar
estrangulamento dos membros, para envolver o local dando um nó sobre o pacote de
curativo.
• Improvise uma haste firme, como um pedaço de madeira ou barra de metal (canetas e lápis
podem se quebrar facilmente) que deve ser colocada sobre o nó onde será aplicado um
outro.
• Gire a haste até que o sangramento pare, fixando-a convenientemente.
• Não solte ou alivie o torniquete até a chegada ao hospital.
• Registre o horário de aplicação do torniquete em local visível., se possível na própria
vítima (exemplo: TQ – 13:20).
• Não cubra o torniquete para que não passe despercebido pelos que darão continuidade aos
cuidados prestados ao paciente.
Figura 3.4
3.9 - Tipos especiais de hemorragias
3.9.1 - Hemoptise
Tipo de hemorragia proveniente do pulmão, caracterizada por acesso de tosse com
eliminação de sangue vermelho rutilante e espumoso por meio de golfadas, onde
deverão ser observados os seguintes procedimentos:
• Coloque a vítima em repouso e recostada
• Acalme-a; não a deixe falar
• Procure auxílio médico
OSTENSIVO CAAML 1206
OSTENSIVO ORIGINAL
3-8
3.9.2 - Hematêmese
Hemorragia proveniente do estômago, manifestando-se através de enjôo, náuseas,
vômitos com sangue tipo “borra de café” e palidez, onde deverão ser observados os
seguintes procedimentos:
• Deite o paciente de costas
• Aplique gelo ou compressas geladas na altura do estômago
• Procure auxílio médico
3.9.3 - Epistaxe
Conhecido como sangramento nasal, onde deverão ser observados os seguintes
procedimentos:
• Sente o paciente com a cabeça para trás
• Aperte a narina que sangra durante cinco minutos
• Aplique compressas geladas ou saco de gelo sobre o nariz
OSTENSIVO CAAML 1206
OSTENSIVO ORIGINAL
4-1
CAPÍTULO 4
ESTADO DE CHOQUE
4.1 - Conceito:................................................................................................................4-1
4.2 - Principais causas do Estado de Choque.................................................................4-1
a) Choque hipovolêmico......................................................................................4-1
b) Choque cardiogênico .......................................................................................4-1
c) Choque por vasodilatação................................................................................4-1
4.3 - Sinais e sintomas do Estado de Choque.................................................................4-2
4.4 - Primeiros socorros prestados ao paciente chocado................................................4-2
4.1 - Conceito:
É o quadro clínico que resulta da incapacidade do sistema cardiovascular de prover
circulação sangüínea suficiente para os órgãos. O fluxo sangüíneo que chega aos
tecidos periféricos é inadequado para manter a vida tissular. Para que a célula humana
receba o oxigênio, através do sangue, necessita de três elementos: o coração, os vasos
sangüíneos (veias, artérias e capilares) e o sangue. Quando temos uma bomba cardíaca
normal, estando os vasos sangüíneos íntegros e o sangue na sua quantidade e
viscosidade normal, dizemos que o organismo encontra-se num estado de equilíbrio e
boa vitalidade orgânica.
Obs.: não confundir com reação somática decorrente, geralmente, de severa descarga
emocional como as que ocorrem nos sustos, notícias desagradáveis, medo, etc.
4.2 - Principais causas do Estado de Choque
O choque pode ser secundário à insuficiência do volume intravascular, à função
cardíaca inadequada, ao tônus vasomotor inadequado, ou à combinação destes.
Tipos de Estado de Choque:
a) Choque Hipovolêmico – causado principalmente por hemorragias ou outras causas
que levem à uma grande perda de líquido.
b) Choque Cardiogênico – causado por uma incapacidade miocárdica e caracterizado
pela diminuição do débito cardíaco.
c) Choque por Vasodilatação – é considerado por alguns como Choque Hipovolêmico
Relativo, uma vez que o volume sangüíneo é normal, porém insuficiente para o
enchimento cardíaco adequado. Várias condições podem
OSTENSIVO CAAML 1206
OSTENSIVO ORIGINAL
4-2
determinar dilatação vascular generalizada, entre elas, traumas cerebrais severos
(choque neurogênico), ingestão de certas drogas ou venenos, ou ainda, a associação
com uma infecção bacteriana (choque séptico).
4.3 - Sinais e sintomas do Estado de Choque
•Alteração do nível de consciência – causada pela hipóxia.
•Palidez – causada pela vasoconstricção induzida pela liberação de catecolaminas na
corrente sangüínea.
•Pulso acelerado – devido ao efeito de catecolaminas sobre o coração, na tentativa de
suprir a redução brusca do oxigênio nos tecidos.
•Sudorese - devido ao efeito de catecolaminas sobre as glândulas sudoríparas.
•Sede – especialmente devido a quantidade relativamente baixa de líquidos nos vasos
sangüíneos.
•Pressão arterial baixa - especialmente devido a quantidade relativamente baixa de
líquidos nos vasos sangüíneos.
4.4 - Primeiros socorros prestados ao paciente chocado
Os cuidados de emergência prestados à um paciente em estado de choque é
controvertido. A princípio resume-se em controlar a hemorragia (se possível),
administrar oxigênio e transportá-lo imediatamente, como prescrito na avaliação
inicial do trauma. Outros cuidados podem ser tomados enquanto se aguarda o
transporte ou durante este:
•mantenha o paciente aquecido.
•mantenha as pernas elevadas para concentrar o maior volume sangüíneo nos órgãos
vitais.
•esteja atento às vias aéreas e monitorize constantemente a função respiratória e
circulatória.
OSTENSIVO CAAML 1206
OSTENSIVO ORIGINAL
5-1
CAPÍTULO 5
ASFIXIA
5.1 - Generalidades...............................................................................................5-1
5.2 - Causas da asfixia..........................................................................................5-1
5.2.1 - Obstrução das vias aéreas..........................................................................5-2
5.2.2 - Insuficiência de oxigênio (O2) no ar..........................................................5-2
5.2.3 - Paralisia do centro respiratório..................................................................5-2
5.2.4 - Compressão do tórax.................................................................................5-2
5.3 - Obstrução de vias aéreas por corpo estranho em vítima consciente ............5-3
5.4 - Manobras para desobstrução de vias aéreas causada por corpo estranho ....5-3
5.4.1 - Golpes dorsais ...........................................................................................5-3
5.4.2 - Compressões abdominais (Manobra de Heimlich) ...................................5-3
5.5 - Respiração artificial......................................................................................5-5
5.5.1 - Ventilação Boca-a-Boca............................................................................5-6
5.1 - Generalidades
Uma pessoa que parou de respirar não está necessariamente morta, mas está
em perigo imediato. O coração pode continuar batendo ainda por algum
tempo após a parada respiratória. O cérebro pode suportar alguns minutos
sem receber oxigenação, período de tempo que varia de acordo com as
circunstâncias. Portanto, por um prazo de alguns minutos, há chances de
salvar a vida da vítima. A importância desta situação justifica sua inclusão,
com papel de destaque, na avaliação primária de trauma. Quando a vítima
deixa de receber um suprimento mínimo necessário de oxigênio (O2), ocorre
uma asfixia.
5.2 - Causas da asfixia
Uma asfixia pode ocorrer devido a uma das complicações abaixo:
OSTENSIVO CAAML 1206
OSTENSIVO ORIGINAL
5-2
5.2.1 - Obstrução das vias aéreas
Esta obstrução ocorre nos casos de afogamento, excesso de secreções,
hemorragias, corpos estranhos, estrangulamento e, principalmente, pela queda da
língua em vítimas inconscientes, como mostra a figura abaixo.
Figura 5.1
5.2.2 - Insuficiência de oxigênio (O2) no ar
Esta situação ocorre nos casos de pessoas submetidas a grandes altitudes e
compartimentos não ventilados (como em certas dependências de bordo) onde o
teor de oxigênio é menor e nos incêndios em compartimentos fechados, onde a
formação de gases tóxicos reduz o oxigênio do ambiente, causando asfixia.
5.2.3 - Paralisia do centro respiratório
As causas mais freqüentes desta situação são o choque elétrico e grande ingesta
de álcool e/ou drogas, produzindo asfixia e parada respiratória.
5.2.4 - Compressão do tórax
São situações em que os movimentos respiratórios são impedidos por forte
pressão externa, como nos casos de soterramento. A morte por asfixia pode
ocorrer mesmo com as vias aéreas desobstruídas.
OSTENSIVO CAAML 1206
OSTENSIVO ORIGINAL
5-3
O princípio básico do atendimento visa manter as vias aéreas permeáveis e,
posteriormente, iniciar a respiração artificial, se necessário.
5.3 - Obstrução de vias aéreas por corpo estranho em vítima consciente
Os sinais clínicos das obstruções completas são bem característicos. A vítima
mostra-se agitada, com grave dificuldade respiratória, cianótica, estando incapaz
de tossir, respirar e falar, assumindo a postura típica de colocar as mãos ao redor
do pescoço. Caso não seja administrado um tratamento adequado, a vítima evolui
rapidamente para um estado de inconsciência e óbito.
No caso da vítima emitir sons, a obstrução não será completa, possibilitando
assim, uma respiração suficiente para mantê-la viva, devendo ser estimulada a
tossir e observada atentamente em suas tentativas de expelir o objeto. Caso
apresente uma respiração ineficiente desde o início, ou haja a impossibilidade da
desobstrução pela própria vítima, devem ser realizadas, pelo socorrista, manobras
de desobstrução.
5.4 - Manobras para desobstrução de vias aéreas causada por corpo estranho
Existem algumas manobras a serem utilizadas pelo socorrista ao se deparar com
uma vítima que apresente uma obstrução de vias aéreas. São elas:
5.4.1 - Golpes dorsais
Golpes nas costas ajudam a criar uma pressão no tórax que contribui para
desobstruir as vias aéreas, devendo ser utilizado somente em bebês e crianças.
Deve-se apoiar a vítima com a barriga para baixo, sobre o antebraço do
socorrista, ficando a cabeça mais baixa que o tórax. Usando a base da mão livre,
deverão ser dados alguns golpes dorsais na linha média das costelas, entre as
saliências da escápula.
5.4.2 - Compressões abdominais (Manobra de Heimlich)
Por meio de compressões abdominais, o socorrista cria uma pressão
intratorácica, estimulando uma tosse artificial, o que poderá contribuir para a
desobstrução, não devendo ser praticado em pacientes grávidas e em crianças.
OSTENSIVO CAAML 1206
OSTENSIVO ORIGINAL
5-4
Se o paciente com uma obstrução de vias aéreas está consciente, o socorrista
deverá:
•Posicionar-se por trás do paciente
•Passar os braços por baixo das axilas do paciente
•Fechar uma das mãos e colocá-la na linha média entre o abdome e o tórax
•Espalmar a outra mão e colocá-la sobre a mão fechada aplicando uma
compressão, como uma punhalada, para dentro e para cima do abdome.
Repetir o procedimento até que as vias aéreas estejam desobstruídas ou até que
o paciente se torne inconsciente.
Figura 5.2
Caso o paciente com obstrução nas vias aéreas esteja inconsciente ou entrando
no estado de inconsciência, posicioná-lo deitado e realizar a manobra ajoelhado
ao seu lado.
Figura 5.3
OSTENSIVO CAAML 1206
OSTENSIVO ORIGINAL
5-5
Observações:
Pode acontecer o caso da vítima sofrer edema das vias aéreas, como o que
ocorre no caso de algumas queimaduras de face, ou como resultado de doenças
ou lesões traumáticas. Nestes casos, em que há impossibilidade de respirar,
uma das alternativas é a cricotireoidotomia, um procedimento médico.
Uma forma ideal para eliminar a possibilidade de obstrução de vias aéreas pela
própria língua, é fazer uso da “Cânula de Guedel”, também conhecida como
Tubo de Mayo, conforme figura abaixo.
Figura 5.4
5.5 - Respiração artificial
Quando executada a abertura das vias aéreas, o paciente ainda não apresentar
respiração, será necessário instituir uma ventilação sob pressão positiva. Ventilar
é insuflar ar nos pulmões.
A ventilação é feita com o ar exalado pelo socorrista, que contém
aproximadamente 16% de oxigênio, que é uma concentração menor que a do ar
atmosférico, que possui 21%.
As manobras de ventilação, sempre que possível, devem ser realizadas
obedecendo os critérios de proteção individual, devido aos riscos a que se expõe o
socorrista.
OSTENSIVO CAAML 1206
OSTENSIVO ORIGINAL
5-6
5.5.1 - Ventilação Boca-a-Boca
• Abrir as vias aéreas utilizando a inclinação da cabeça (desde que
descartadas todas as possibilidades de lesão cervical) ou a elevação da
mandíbula modificada (recomendada para vítimas que sofrem de
trauma).
• Pinçar as narinas do paciente
• Manter em posição próteses dentárias completas
• Remover prótese dentárias incompletas que estejam deslocadas
• Aplicar a boca sobre a da vítima
• Efetuar duas ventilações completas com a duração aproximada de dois
segundos
• (respirações rápidas causam distensão do estômago)
• Observar a expansão do tórax da vítima
• Efetuar as ventilações posteriores em intervalos de cinco segundos no
adulto, resultando na freqüência aproximada de 12 respirações por
minuto
Figura 5.5
OSTENSIVO CAAML 1206
OSTENSIVO ORIGINAL
5-7
Observações:
Parte do ar utilizado para a respiração artificial segue o caminho do esôfago,
produzindo a distensão do estômago, situação que só será revertida caso venha a
interferir na respiração, como acontece nos casos em que a vítima vomita,
correndo o risco de broncoaspirar as secreções.
O socorrista deverá estar monitorando a freqüência cardíaca pois, persistindo a
parada respiratória, a situação evoluirá para uma parada cardiopulmonar,
situação que trataremos a seguir.
OSTENSIVO CAAML 1206
OSTENSIVO ORIGINAL
6-1
CAPÍTULO 6
RESSUSCITAÇÃO CARDIOPULMONAR
6.1 - Conceito ..........................................................................................................................6-1
6.2 - Causas de parada cardiopulmonar...................................................................................6-1
6.3 - Sinais de parada cardiopulmonar ....................................................................................6-2
6.4 - Conseqüências da parada cardiopulmonar......................................................................6-2
6.5 - Posicionamento da vítima ...............................................................................................6-2
6.6 - Posicionamento do socorrista..........................................................................................6-2
6.7 - Posição das mãos do socorrista.......................................................................................6-3
6.8 - Técnica da Ressuscitação Cardiopulmonar.....................................................................6-3
6.9 - Reavaliação .....................................................................................................................6-4
6.10 - Interrupção da RCP.......................................................................................................6-4
6.1 - Conceito
Ressuscitação Cardiopulmonar, ou RCP, é um procedimento de emergência aplicado
quando as atividades do coração e do pulmão param.
Socorristas do mundo inteiro têm salvo incontáveis vidas utilizando este procedimento.
É pouco provável que você tenha a oportunidade de realizar a RCP, porém, se a ocasião
aparecer, saber o que fazer pode representar a diferença entre a vida e a morte para o
paciente.
6.2 - Causas de parada cardiopulmonar
Podem ser divididas em dois grupo, e é de grande importância, pois a conduta do
socorrista varia de acordo com a sua causa.
a) Causas primárias
Se deve a um problema do próprio coração, causando uma arritmia cardíaca,
geralmente a fibrilação ventricular. A causa principal é a isquemia cardíaca (chegada de
quantidade insuficiente de sangue oxigenado ao coração). São as principais causas de
parada cardíaca no adulto que não foi vítima de traumatismos.
b) Causas secundárias
A disfunção do coração é causada por problemas respiratórios ou por causa externa,
e são as principais causas em crianças e vítimas de traumatismos. Podem ser
causadas por:
• Oxigenação deficiente: obstrução de vias aéreas
• Transporte inadequado de oxigênio: hemorragias graves, estado de choque e
intoxicação pelo monóxido de carbono.
OSTENSIVO CAAML 1206
OSTENSIVO ORIGINAL
6-2
• Ação de fatores externos sobre o coração: drogas e descargas elétricas.
6.3 - Sinais de parada cardiopulmonar
Durante a avaliação do ABC, assunto já abordado, poderemos constatar alguns
sinais que nos indicarão a necessidade imediata de uma RCP. São eles:
• Ausência de pulso em grande artéria: pulso carotídeo no adulto e braquial em
crianças. É o principal sinal da PCR.
• Ausência de respiração: pode preceder a parada cardíaca ou após seu
estabelecimento.
• Inconsciência: todo paciente em PCR está inconsciente.
• Dilatação das pupilas (midríase): é um sinal tardio, ocorrendo em até 45
segundos após a parada.
• Aparência de morte: palidez e imobilidade.
6.4 - Conseqüências da parada cardiopulmonar
A ausência de circulação de sangue interrompe a oxigenação dos órgãos. Após
alguns minutos, as células mais sensíveis começam a morrer. Os órgãos mais
sensíveis à falta de oxigênio são o cérebro e o coração. A lesão cerebral
irreversível ocorre geralmente após quatro a seis minutos (morte cerebral). Os
pacientes submetidos a baixas temperaturas (hipotermia) podem suportar períodos
mais longos sem oxigênio, pois o consumo pelo cérebro diminui. Até quatro
minutos de parada cardíaca pode ser tolerado sem que ocorra lesão cerebral.
6.5 - Posicionamento da vítima
Para que os procedimentos de RCP sejam eficazes, o paciente deve ser
posicionado sobre uma superfície plana e rígida em decúbito dorsal. A cabeça da
vítima não deve ficar mais alta que os pés, para não prejudicar o fluxo sangüíneo
cerebral. Caso a vítima esteja sobre um leito ou superfície macia, ela deve ser
colocada no chão ou então deve-se colocar uma tábua sob seu tronco.
6.6 - Posicionamento do socorrista
O mesmo deve ajoelhar-se ao lado da vítima de modo que seus ombros fiquem na
direção do esterno do paciente.
OSTENSIVO CAAML 1206
OSTENSIVO ORIGINAL
6-3
6.7 - Posição das mãos do socorrista
• A identificação correta da metade inferior do esterno é importante.
• Com a mão, localizar a margem inferior do rebordo costal da vítima
• Percorrer todo rebordo costal até identificar o apêndice xifóide
• Colocar dois dedos acima do apêndice xifóide (atualmente utiliza-se também
encontrar um ponto médio entre os mamilos)
• Apoiar a palma de uma das mãos sobre a metade inferior do externo
• Colocar a outra mão sobre a primeira. Os dedos podem ficar estendidos ou
entrelaçados, mas não devem ficar em contato com o esterno.
6.8 - Técnica da Ressuscitação Cardiopulmonar
• O socorrista deve manter os braços esticados e com os ombros diretamente sobre
as mãos. A compressão deve ser feita diretamente sobre o esterno.
• A força da compressão deve ser provida pelo peso do tronco do socorrista e não
pela força de seus braços.
• O esterno da vítima deve ser deprimido de maneira que, durante uma
compressão, possa gerar um pulso carotídeo palpável.
• A compressão deve ser aliviada completamente sem que o socorrista retire suas
mãos do tórax do paciente, para que não se perca a posição correta das mãos.
• Iniciar a RCP com duas ventilações completas, e logo após as massagens
propriamente ditas.
• As massagens cardíacas e as respiração devem ser combinadas para que a RCP
seja eficaz. A relação massagens/ventilações pode variar de acordo com a idade
do paciente. De um modo geral, no paciente adulto, realiza-se quinze
massagens para duas respirações, independentemente do número de
socorrista.
OSTENSIVO CAAML 1206
OSTENSIVO ORIGINAL
6-4
• A freqüência das compressões torácicas deve ser mantida entre 80 a 100/min.
Com a pausa que é efetuada para a realização da ventilação, a freqüência real de
compressões cai para 60/min.
Figura 6.1
6.9 - Reavaliação
•Verificar pulso carotídeo após um minuto de RCP e depois a cada três minutos
•Sendo a pulsação restaurada, verificar a eficácia da respiração
•Respiração presente: administrar oxigênio suplementar, se disponível, e observar o
paciente
•Respiração ausente: manter a ventilação com a freqüência de 12/min com oxigênio
suplementar, se disponível
•Se pulso ausente, reiniciar a RCP.
6.10 - Interrupção da RCP
A interrupção da RCP somente poderá ocorrer após ordem médica ou por cansaço
extremo do socorrista, que impossibilite o prosseguimento das manobras.
Obviamente, caso seja restabelecida a função cardíaca, deve-se cessar a massagem.
OSTENSIVO CAAML 1206
OSTENSIVO ORIGINAL
7-1
CAPÍTULO 7
AFOGAMENTO
7.1 - Conceito .......................................................................................................7-1
7.2 - Tipos de afogamento ....................................................................................7-1
7.3 - Natureza do líquido .....................................................................................7-1
7.4 - Mecanismo do afogamento ..........................................................................7-2
7.5 - Classificação clínica e conduta na fase aguda do afogamento.....................7-2
7.5.1 - Grau I (discreta gravidade)........................................................................7-2
7 5 2 - Grau II (moderada gravidade)...................................................................7-2
7.5.3 - Grau III (grave) .........................................................................................7-3
7.5.4 - Grau IV (gravíssimo) nível “A”................................................................7-3
7.5.5 - Grau IV (gravíssimo) nível “B”. ...............................................................7-4
7.1 - Conceito
Trata-se de uma insuficiência respiratória aguda causada pela penetração de
líquido no aparelho respiratório. É uma forma de asfixia obstrutiva, sendo a
prevenção o principal meio de redução de casos de afogamentos em crianças
e adultos jovens.
7.2 - Tipos de afogamento
Afogado molhado: está intimamente ligado a aspiração de líquido para os
pulmões, reservando assim os piores prognósticos, responsável por 85% dos
casos de afogamentos fatais.
Afogado seco: Não apresenta aspiração pulmonar de líquidos em
conseqüência ao espasmo da musculatura da laringe. Quando resgatados a
tempo, as vítimas que não aspiram líquidos geralmente respondem melhor
ao tratamento.
7.3 - Natureza do líquido
Do ponto de vista prático, o meio em que ocorreu o afogamento (água doce
ou salgada), para o socorrista, não é tão importante, pois o quadro
apresentado pela vítima é idêntico em ambos os casos, uma vez que é
pequena a quantidade de líquido aspirado. No entanto, é indispensável que o
socorrista informe à equipe médica as características do meio (temperatura
da água, condições de poluição, se doce ou salgada).
OSTENSIVO CAAML 1206
OSTENSIVO ORIGINAL
7-2
7.4 - Mecanismo do afogamento
Salvo os casos em que a vítima encontra-se inconsciente, a maioria dos casos segue
um padrão comum. Primeiramente surge um período de pânico em que a vítima
tenta se manter em apnéia, enquanto tenta, desesperadamente, emergir. A ingestão
de água é freqüente, sendo a causa de distensão gástrica e vômitos. A aspiração de
quantidades variáveis de água deve-se a respirações involuntárias originadas da
falta de oxigenação.O líquido, ao passar pela laringe, causa inicialmente um intenso
laringoespasmo, visando não permitir a passagem de maiores quantidades. Alia-se a
isto, o tempo de permanência em águas frias, ocasionando uma hipotermia, fator
complicador em um afogamento.
7.5 - Classificação clínica e conduta na fase aguda do afogamento
7.5.1 - Grau I (discreta gravidade)
• Características: predomínio de fenômenos vagossimpáticos, sem agressão
respiratória. Manifestações inespecíficas.
• Sintomas e sinais gerais: cansaço muscular, frio, ansiedade, vasoconstrição
periférica, palidez, tremores, espasmos musculares náuseas e vômitos.
• Nível de consciência: lúcido, eventualmente agitado, ou inconsciência
histérica ou alcoólica.
• Aparelho respiratório: normal ou taquipnéia pelo esforço físico ou
estresse.
• Aparelho cardiovascular: normal ou taquicardia pelo esforço ou estresse.
• Tratamento: observar os procedimentos preconizados no atendimento
inicial à vítima, detalhados no início desta FI. Em suma, deve-se aquecer o
paciente, tranqüilizando-o. Observação por aproximadamente 2h. Cuidados
especiais com idoso e aqueles com doença prévia.
7 5 2 - Grau II (moderada gravidade)
• Característica: sinais de líquido na traquéia, brônquios e/ou alvéolos.
Hemodinamicamente normal.
• Sintomas e sinais gerais: semelhantes ao grau I, acrescidos de cianose leve e
insuficiência respiratória discreta.
• Nível de consciência: lúcido ou torporoso, com ou sem agitação psicomotora.
Aparelho respiratório: taquipnéia presente.
OSTENSIVO CAAML 1206
OSTENSIVO ORIGINAL
7-3
•Aparelho cardiovascular: taquicardia presente.
•Tratamento: observar os procedimentos preconizados no atendimento inicial à
vítima, detalhados no início desta FI. Aquecer o paciente, oferecendo O2 (se
disponível). Cuidado especial com idoso. Observação por 24h.
7.5.3 - Grau III (grave)
•Característica: agressão ao aparelho respiratório e vascular com
comprometimento do sistema nervoso central (SNC).
•Sintomas e sinais gerais: semelhantes ao grau I, acrescidos de cianose
moderada e dispnéia intensa.
•Nível de consciência: edema cerebral causando torpor com ou sem agitação ou
coma leve à moderado.
•Aparelho respiratório: freqüência e ritmo respiratório variáveis. Presença de
secreção pulmonar branca ou rósea. Insuficiência respiratória grave.
•Aparelho cardiovascular: instabilidade hemodinâmica com hipotensão,
taquicardia e/ou arritmias.
•Tratamento: observar os procedimentos preconizados no atendimento inicial à
vítima, detalhados no início desta FI. Manter as vias aéreas pérvias e garantir
assistência respiratória oferecendo O2. Aquecer o paciente e procurar auxílio
médico imediatamente.
7.5.4 - Grau IV (gravíssimo) nível “A”.
• Característica: respiração agônica ou parada respiratória.
• Sintomas e sinais gerais: cianose intensa.
• Nível de consciência: coma moderado à profundo.
• Aparelho respiratório: edema agudo de pulmão ou apnéia.
• Aparelho cardiovascular: bradicardia, arritmias severas, choque.
• Tratamento: observar os procedimentos preconizados no atendimento inicial à
vítima, detalhados no início desta FI. Manter as vias aéreas pérvias, garantindo
assistência respiratória, oferecendo O2 ou realizando respiração artificial, se
necessário. Aquecer o paciente e procurar auxílio médico imediatamente. A
incidência de óbitos chega a 44% dos casos.
OSTENSIVO CAAML 1206
OSTENSIVO ORIGINAL
7-4
7.5.5 - Grau IV (gravíssimo) nível “B”.
Característica: parada cardiorespiratória sem tempo determinado, geralmente
irrecuperável.
Sintomas e sinais gerais: morte aparente (midríase paralítica).Nível de consciência:
coma profundo ou sinais de morte cerebral.
•Aparelho respiratório: apnéia.
•Aparelho cardiovascular: parada cardíaca.
•Tratamento: observar os procedimentos preconizados no atendimento inicial à
vítima, detalhados no início desta FI. Manobras de ressuscitação cardiopulmonar.
Caso haja reversão, manter as vias aéreas pérvias e garantir assistência respiratória,
oferecendo O2. Aquecer o paciente e procurar auxílio médico imediatamente. A
incidência de óbitos chega a 93% dos casos.
Como regra geral no atendimento ao afogado, não fazer compressão
abdominal ou torácica para expelir a água aspirada.
OSTENSIVO CAAML 1206
OSTENSIVO ORIGINAL
8-1
CAPÍTULO 8
TRAUMATISMOS
8.1 - Classificação....................................................................................................................8-1
8.1.1 - Classificação das feridas: .............................................................................................8-1
8.2 - Tratamento das feridas ....................................................................................................8-3
8.2.1 - Cicatrização por 1ª intenção.........................................................................................8-3
8.2.2 - Cicatrização por 2ª intenção.........................................................................................8-3
8.2.3 - Cicatrização por 3ª intenção.........................................................................................8-3
8.3 - Particularidades de alguns tipos especiais de feridas......................................................8-3
8.3.1 - Feridas com objetos fixados ao corpo..........................................................................8-3
8.3.2 - Ferida penetrante de tórax............................................................................................8-4
8.3.3 Ferida abdominal com evisceração.................................................................................8-4
8.1 - Classificação
Podemos classificar os traumatismos como:
•Contusão – Não há rompimento da pele; encontramos dor e inchaço local.
•Escoriação – São lesões provocadas pela fricção com uma superfície áspera, havendo
uma solução de continuidade da epiderme (arranhão).
•Feridas – São lesões em que há rompimento dos tecidos.
8.1.1 - Classificação das feridas:
a)Quanto ao tempo:
•Agudas – que se instalam recentemente.
•Crônicas – instaladas a mais tempo, sem tendência a cicatrização.
b) Quanto ao objeto causador:
•Incisivas – causadas por objetos de corte (lâminas, facas, navalhas, vidros, etc.),
apresentando bordos regulares; sangram e são doloridas, porém de fácil cicatrização.
•Contusas – Causadas por objetos contundentes (martelo, pedra, etc.), apresentam
bordos irregulares.
•Punctórias ou punctiformes – produzidas por objetos de ponta (prego, agulhas, etc.).
•Lacerativas ou por arrancamento – quando houver perda de substância, pela
atuação de forma violenta do agente traumático.
c) Quanto ao caminho percorrido pelo agente físico:
•Transfixantes – é quando os tecidos são atravessados em toda a sua espessura pelo
agente traumático, havendo um orifício de entrada e um de saída.
OSTENSIVO CAAML 1206
OSTENSIVO ORIGINAL
8-2
•Penetrantes – o agente causal penetra em uma cavidade fechada do organismo como a
abdominal, torácica ou craniana, provocando lesões em tecidos ou órgãos internos.
•Perfurante – o agente apenas perfura alguma parte do organismo humano, mas sem
atingir cavidades ou órgãos internos.
Figura 8.1
OSTENSIVO CAAML 1206
OSTENSIVO ORIGINAL
8-3
8.2 - Tratamento das feridas
O tratamento das feridas deverá ser feito nas primeiras 6 (seis) horas após o
traumatismo. Na realidade, a ação de um socorrista se limita a conter uma
hemorragia ativa e proteção do ferimento.
As feridas se fecham, ou melhor, se curam pela cicatrização, que pode ocorrer de
três maneiras: 1ª, 2ª e 3ª intenção.
8.2.1 - Cicatrização por 1ª intenção
O ferimento é de bordos regulares e paredes lisas como nas feridas incisas. Os
bordos podem facilmente serem ajustados um ao outro para que haja o acolamento
das paredes, dando-se a cicatrização por 1ª intenção. É o que ocorre quando temos
uma sutura.
8.2.2 - Cicatrização por 2ª intenção
No caso de ferimentos com bordos macerados e irregulares (feridas contusas), a
provável cura se dá por preenchimento da ferida por um tecido de granulação, do
fundo da ferida para fora, dado não haver o acolamentos das paredes e dos bordos.
Este tipo de cicatrização não é muito desejado, pois além da demora, as cicatrizes
são feias, antiestéticas.
8.2.3 - Cicatrização por 3ª intenção
É aquela corrigida ou estimulada cirurgicamente após a formação do tecido de
granulação. Quando se realiza um artifício técnico para mudar ou acelerar a
cicatrização de uma queimadura, a cura é por este tipo.
8.3 - Particularidades de alguns tipos especiais de feridas
Alguns tipos de ferimentos requerem cuidados adicionais:
8.3.1 - Feridas com objetos fixados ao corpo
Nunca tente retirar um objeto fixado ao corpo de um acidentado, pois tal
procedimento agrava a lesão podendo causar hemorragia interna de difícil controle.
Um objeto de tamanho moderado pode dificultar o transporte da vítima devendo,
neste caso, ser cortado e fixado, pois um aparente pequeno movimento pode ter
projeções bem maiores na extremidade interna ao corpo.
OSTENSIVO CAAML 1206
OSTENSIVO ORIGINAL
8-4
8.3.2 - Ferida penetrante de tórax
Este tipo de ferimento é considerado grave pois envolve uma área de importância
vital para a vítima por conter órgãos como o pulmão, coração, artérias de grande
calibre, etc., que se lesionados podem levar ao óbito em poucos minutos. Alguns
pontos importantes devem ser observados:
• Realize um curativo de três pontas que possibilite a saída de ar por
ocasião da inspiração e sirva como tamponamento quando da expiração.
• Faça uma rigorosa inspeção à procura de outros ferimentos, bem como de
um orifício de saída.
• Lembre-se, este é um paciente grave, que necessita urgentemente de
cuidados médicos.
Figura 8.2
8.3.3 Ferida abdominal com evisceração
Este ferimento consiste da saída das vísceras, em geral das alças intestinais, de
sua cavidade normal após um trauma. Alguns pontos importantes devem ser
observados:
• Não tente repor as vísceras ao lugar de origem.
• Flexione as pernas da vítima, o que reduz a tensão abdominal.
• Envolva as vísceras com bandagens largas umedecidas com soro
fisiológico ou água potável.
• Lateralize a vítima para o lado contra-lateral ao ferimento (posição fetal).
OSTENSIVO CAAML 1206
OSTENSIVO ORIGINAL
9-1
CAPÍTULO 9
TRAUMATISMO CRÂNIO ENCEFÁLICO
9.1 - Generalidades..................................................................................................................9-1
9.2 - Lesão de couro cabeludo.................................................................................................9-1
9.3 - Fraturas de crânio............................................................................................................9-1
9.4 - Lesões cerebrais ..............................................................................................................9-2
9.5 - Avaliação e intervenções pré-hospitalares ......................................................................9-2
9.1 - Generalidades
Conhecidos como TCE, são as principais causas de óbitos nas vítimas de acidentes
automobilísticos, compreendendo uma faixa etária entre 15 e 24 anos. Outras causas
são a violência, os acidentes de trabalho e os desportivos.
Os traumatismos da cabeça podem envolver, isoladamente ou em qualquer combinação,
o couro cabeludo, crânio e encéfalo. Estes, quando não levam a morte, podem causar
seqüelas graves, incompatíveis com a vida produtiva.
Sendo este assunto potencialmente vasto e complexo, nosso objetivo é traçar uma linha
de ação que vise manter a vítima com vida, atenuando possíveis seqüelas, até que se
encontre sob cuidados médicos específicos.
9.2 - Lesão de couro cabeludo
Podem causar hemorragias importantes devido a sua intensa vascularização. Por vezes
podem causar choque em crianças, mas nunca em adultos.
9.3 - Fraturas de crânio
As fraturas de crânio não implicam, necessariamente, em presença de lesão encefálica,
mas indicam a severidade do trauma. Podem ser classificadas em:
• Fraturas simples (ou lineares)
• Fraturas abertas
• Fraturas deprimidas
• Fraturas de base de crânio
OSTENSIVO CAAML 1206
OSTENSIVO ORIGINAL
9-2
9.4 - Lesões cerebrais
O TCE inclui um amplo espectro de alterações patológicas com graus variáveis de
severidade. Estas lesões podem apresentar danos diretos, como os que ocorrem nos
traumatismos penetrantes, ou danos indiretos, ocasionado por aceleração-desaceleração
(forma mais comum).
9.5 - Avaliação e intervenções pré-hospitalares
• Observe os pontos abordados em avaliação do trauma, assunto já abordado
anteriormente.
• Observe o mecanismo da lesão
• Esteja atento ao nível de consciência
• Mantenha a permeabilidade das vias aéreas
• Observar cuidados adicionas com a coluna cervical. De 5 a 10% dos casos, há
lesão.
• Mantenha os padrões respiratórios com administração obrigatória de oxigênio.
• Esteja atento a sinais que indicam fraturas de crânio como otorragia, rinorragia e
olhos de guaxinim.
• Estado de choque deve sugerir sangramento abdominal ou torácico, pois é um
evento terminal no TCE.
• Esteja atento e preparado para possíveis episódios de vômito, muito comuns nestes
casos.
• Procure atendimento médico o mais breve possível.
OSTENSIVO CAAML 1206
OSTENSIVO ORIGINAL
9-3
Observações:
• A anisocoria é um sinal de lesão cerebral grave com possível indicação de cirurgia.
• A midríase bilateral fixa (pupilas não fotorreagentes) indica hipóxia cerebral.
Anisocoria Midríase
Figura 9.1
OSTENSIVO CAAML 1206
OSTENSIVO ORIGINAL
10-1
CAPÍTULO 10
QUEIMADURAS
10.1 - Conceito .................................................................................................................10-1
10.2 - Classificação das queimaduras...............................................................................10-1
10.2.1 - Quanto a profundidade........................................................................................10-1
10.2.2 - Quanto a extensão ...............................................................................................10-3
10.2.3 - Quanto a localização anatômica..........................................................................10-3
10.3 - Cuidados a serem observados com a vítima de queimaduras ................................10-4
10.1 - Conceito
Queimadura é uma lesão produzida no tecido de revestimento do organismo por
agentes térmicos, produtos químicos, radiação ionizante, etc.
A pele tem por finalidade a proteção do corpo contra invasão de microrganismos, a
regulação da temperatura do organismo através da perda de água para o exterior e a
conservação do líquido interno. Desta forma, uma lesão produzida no tecido
tegumentar (pele) irá alterar em maior ou menor grau estes mecanismos, dependendo
da sua extensão (área queimada) e da sua profundidade (grau de queimadura). Poderá
ainda ser decisivo para a constatação da gravidade de uma vítima, a localização
anatômica da queimadura.
10.2 - Classificação das queimaduras
10.2.1 - Quanto a profundidade
a) Queimaduras de 1º grau
Atinge somente a epiderme e são as mais comuns. Uma queimadura de 1º grau,
geralmente, deixa a pele avermelhada, provocando ardor e ressecamento. Este
tipo de queimadura nem sempre é grave. Porém, se ela atingir uma grande
extensão do corpo, poderá agravar o estado da vítima.
A queimadura de 1º grau é produzida geralmente por exposição prolongada à luz
solar ou por contato breve com líquidos ferventes.
b) Queimaduras de 2º grau
As queimaduras de 2º grau são aquelas que atingem camadas um pouco mais
profundas da pele, atingindo a epiderme e a derme. Caracterizam-se pela
formação de bolhas e desprendimento das camadas superficiais da pele com a
formação de feridas avermelhadas que são muito dolorosas
OSTENSIVO CAAML 1206
OSTENSIVO ORIGINAL
10-2
São geralmente produzidas por contato ou imersão em líquidos ferventes,
chamuscamento por explosões (álcool, gasolina e gás) e por substâncias cáusticas
(ácidos, removedores, detergentes, tintas, etc.).
Essas queimaduras são mais graves que as de 1º grau porque a perda de líquido
que elas podem provocar, eventualmente, leva a uma desidratação.
c) Queimaduras de 3º grau.
As queimaduras de 3º grau são aquelas em que todas as camadas da pele são
atingidas, podendo ainda alcançar os músculos e ossos. Estas queimaduras
apresentam-se secas, esbranquiçadas ou de aspecto carbonizado. A pele se
assemelha ao couro, diferentemente da superfície macia das queimaduras de 1º e
2º graus.
Os locais com queimaduras de 3º grau não são muito dolorosos, pois há destruição
das terminações nervosas, que transmitem a sensação de dor. A dor normalmente
é provocada por queimaduras de 1º e 2º graus associadas.
Este tipo de queimadura é produzida normalmente por contato direto com chamas,
líquidos inflamáveis ou eletricidade, sendo, portanto, as mais graves e por isso
representam sério risco de vida para a vítima, sobretudo se atingirem grandes
extensões do corpo.
Figura 10.1
OSTENSIVO CAAML 1206
OSTENSIVO ORIGINAL
10-3
Figura 10.2
10.2.2 - Quanto a extensão
Para calcularmos, em um adulto, a percentagem aproximada de superfície de pele
queimada, tomamos em conta os seguintes dados, considerando as partes em relação ao
todo:
Cabeça 09 %
Pescoço, tórax e abdome 18 %
Costas (região dorsal) 18 %
Genitália 01 %
Membro superior(cada um) 09 %
Membro inferior(cada um) 18 %
Soma Total 100%
Nota:
Como sabemos, nem sempre a queimadura se apresenta de forma que possamos calcular
a área queimada utilizando a regra dos nove. Para tanto, podemos realizar a mensuração
da queimadura usando a palma da mão da vítima (sem os dedos) que corresponde a 1%
da SCQ.
De uma forma geral, será considerado um grande queimado todo adulto que tiver um
comprometimento de 15% ou mais de superfície corporal queimada.
10.2.3 - Quanto a localização anatômica
Pacientes com queimaduras de face, mãos, pés, períneo ou com injúrias respiratórias
apresentam uma variável quando ao prognóstico, havendo uma maior morbidade, um
maior índice de mortalidade, bem como uma maior incidência de seqüelas, classificando
assim a queimadura como grave.
A gravidade de uma queimadura depende da relação entre sua profundidade,
extensão e localização anatômica.
OSTENSIVO CAAML 1206
OSTENSIVO ORIGINAL
10-4
10.3 - Cuidados a serem observados com a vítima de queimaduras
• Examine seu paciente retirando ou cortando suas roupas, não devendo ser retiradas as
partes que, eventualmente, estejam aderidas à pele.
• Retire anéis e pulseiras da vítima, para não estrangularem as extremidades dos membros,
devido ao edema (inchaço) que possa ocorrer.
• Lave sempre as mãos antes de lidar com uma queimadura. Isto ajuda a prevenir uma
possível infeção.
• Resfrie o local da queimadura com água fria, soro fisiológico ou compressas frias úmidas.
Este procedimento visa reduzir a temperatura no local do ferimento, interrompendo assim
o processo de queimadura.
• Nunca fure as bolhas nem toque na parte queimada, pois isso poderá provocar uma
infecção.
• Nas queimaduras provocadas por cal sodada (soda cáustica) não diluída, deve-se limpar
as áreas atingidas com uma toalha ou pano antes de resfriá-la, pois o contato dessa
substância com a água cria uma reação química que provoca enorme quantidade de calor,
agravando ainda mais a queimadura.
• Não aplique nenhuma substância ou remédio sobre a queimadura. Este procedimento será
realizado em uma enfermaria ou hospital sob orientação médica.
• Proteja a queimadura com um curativo ou pano limpo.
• Ofereça água para hidratar a vítima, caso esta esteja consciente.
• Procure auxílio médico.
OSTENSIVO CAAML 1206
OSTENSIVO ORIGINAL
11-1
CAPÍTULO 11
CHOQUE ELÉTRICO
11.1 - Generalidades..............................................................................................................11-1
11.2 - Condutas gerais ...........................................................................................................11-1
11.1 - Generalidades
Os danos resultam dos efeitos da corrente elétrica e da conversão desta em calor
durante a passagem pelos tecidos. A severidade do trauma depende do tipo de
corrente,da magnitude da energia aplicada, resistência, duração do contato e caminho
percorrido pela eletricidade. A corrente de alta tensão geralmente causa danos mais
graves, porém lesões fatais podem ocorrer mesmo com a baixa voltagem das
residências.
A corrente alternada é mais perigosa que a corrente contínua de mesma intensidade. O
contato com a corrente alternada pode causar contrações da musculatura esquelética
que impedem que a vítima se libere da fonte de eletricidade e prolongando assim a
duração da exposição à corrente.
A PCR é a principal causa de óbito após a lesão elétrica, podendo ocorrer parada
respiratória causada pela passagem da corrente pelo cérebro, levando à inibição da
função do centro respiratório, com consequente paralisia dos músculos respiratórios.
Podem ocorrer queimaduras, principalmente nas extremidades por terem menor
diâmetro e resultarem num maior fluxo de corrente. Podemos citar ainda as lesões
secundárias causadas pela queda ou projeção da vítima contra superfícies rígidas.
11.2 - Condutas gerais
• A segurança na cena é prioridade. Não se torne outra vítima.
• Desalimente a corrente elétrica, antes de tocar à vítima.
• Não tente manipular alta voltagem com pedaços de pau ou mesmo luvas de
borracha. Qualquer material, mesmo aquele dito mau condutor, pode conduzir
eletricidade, dependendo da voltagem.
• Realize a avaliação do paciente (avaliação inicial) como já descrito anteriormente.
• Trate das possíveis lesões.
• Transporte o paciente para avaliação médica, pois é impossível dizer a
extensão do dano no exame pré-hospitalar.
OSTENSIVO CAAML 1206
OSTENSIVO ORIGINAL
11-2
• Esteja sempre preparado para intervir durante a ocorrência de uma parada
respiratória ou parada cardio-respiratória.
• Monitore continuamente o paciente.
OSTENSIVO CAAML 1206
OSTENSIVO ORIGINAL
12-1
CAPÍTULO 12
SÍNDROMES HIPERTÉRMICAS/CONGELAMENTO
12.1 - Síndromes hipertérmicas.......................................................................................... 12-1
12.1.1 - Generalidades........................................................................................................ 12-1
12.1.2 - Sinais e sintomas................................................................................................... 12-2
12.1.3 - Tratamento ............................................................................................................ 12-2
12.2 - Congelamento........................................................................................................... 12-2
12.1 - Síndromes hipertérmicas
12.1.1 - Generalidades
Diz-se que há hipertermia quando a temperatura corporal é superior a 37,2º C.
Quando esta é maior que 40º C, podem ocorrer as síndromes de lesão pelo calor.
Sendo ainda maior que 41º C, indica um mau prognóstico. Ocorre quando o
principal mecanismo de perda de calor (evaporação do suor) está bloqueado. Nas
síndromes de lesão pelo calor, ocorre freqüentemente falência de múltiplos sistemas,
associada a significativas taxas de morbidade e mortalidade. Muitas vezes, pacientes
com doenças causadas pelo calor precisam ser internados em Unidade de Terapia
Intensiva (UTI).
O espasmo doloroso dos principais grupos musculares é característico das câimbras
pelo calor. Estas são vistas tipicamente em atletas ou trabalhadores jovens, não
aclimatados, que se exercitam excessivamente num clima quente. Os pacientes
queixam-se de náuseas, vômitos e fadiga, além de câimbras musculares, podendo
ocorrer alterações no nível de consciência. O início dos sintomas ocorre geralmente
algumas horas depois de o paciente ter sido submetido aos fatores que acarretam a
síndrome.
Há dois tipos principais de lesão pelo calor: a insolação, que é um estado em que
ocorre uma súbita elevação da temperatura corporal, em conseqüência de uma ação
prolongada dos raios solares diretamente sobre o indivíduo e a intermação, que é o
estado decorrente da ação indireta do calor sobre o indivíduo, elevando a temperatura
corporal.
Além da temperatura elevada, a umidade do ar, os exercícios físicos excessivos e a
alimentação exagerada, representam outros fatores que contribuem para a instalação
de uma Síndrome Hipertérmica.
OSTENSIVO CAAML 1206
OSTENSIVO ORIGINAL
12-2
12.1.2 - Sinais e sintomas
• Súbita perda de consciência
• Pulsação forte e acelerada, podendo atingir 160 batimentos por minuto.
• Respiração rápida e profunda
• Pele quente, seca e avermelhada
• Pequenas manchas hemorrágicas (nos casos mais graves)
• Câimbras (estão relacionadas a perda excessiva de sódio, cloreto e água)
• Náuseas e vômitos
• Fadiga
12.1.3 - Tratamento
O objetivo principal do tratamento é a redução da temperatura corporal, evitando
danos cerebrais e até mesmo a morte. Atente para:
• Colocar a vítima em local fresco e arejado
• Afrouxar as roupas da vítima (há casos em que despir o paciente será mais eficaz)
• Utilizar compressas frias visando baixar a temperatura corporal
• Erguer as pernas da vítima ou manter a cabeça mais baixa que o nível do corpo
• Encaminhamento para avaliação médica, caso as medidas acima não surtam efeito
12.2 - Congelamento
É a exposição ao frio seco, ou seja, aquele que atinge temperaturas inferiores à
de congelamento, produzindo lesões ao organismo humano decorrente da grave
diminuição da temperatura corporal.
As extremidades congeladas devem ser aquecidas rapidamente, tendo o cuidado
para não queimar os tecidos anestesiados. Devemos orientar para uma
movimentação de extremidades, visando um aquecimento natural pelo maior
fluxo de sangue. Podemos ainda oferecer bebidas quentes, não alcoólicas, que
auxiliam na recuperação do calor, desde que o paciente esteja consciente
OSTENSIVO CAAML 1206
OSTENSIVO ORIGINAL
13-1
CAPÍTULO 13
TRAUMATISMOS MÚSCULO-ESQUELÉTICOS
13.1 - Generalidades............................................................................................................13-1
13.2 – Fratura ......................................................................................................................13-2
13.2.1 - Conceito.................................................................................................................13-2
13.2.2 - Tipos de fraturas ....................................................................................................13-3
13.2.3 - Classificação quanto a origem ...............................................................................13-4
13.2.4 - Sinais e sintomas de uma fratura ...........................................................................13-4
13.2.5 - Tratamento de emergência.....................................................................................13-4
13.2.6 - Imobilização de uma fratura ..................................................................................13-4
13.2.7 - Observações importantes .......................................................................................13-5
13.3 - Entorse ......................................................................................................................13-5
13.3.1 - Conceito.................................................................................................................13-5
13.3.2 - Sinais e sintomas....................................................................................................13-6
13.3.3 - Tratamento de emergência.....................................................................................13-6
13.4 - Luxação.....................................................................................................................13-6
13.4.1 - Conceito.................................................................................................................13-6
13.4.2 - Classificação quanto a origem ...............................................................................13-7
13.4.3 - Sinais e sintomas de Luxação ................................................................................13-7
13.4.4 - Tratamento de emergência.....................................................................................13-7
13.5 - Distensão...................................................................................................................13-7
13.5.1 - Conceito.................................................................................................................13-7
13.5.2 - Sinas e sintomas.....................................................................................................13-8
13.5.3 - Tratamento de emergência.....................................................................................13-8
13.1 - Generalidades
Nunca deixe que extremidades deformadas ou feridas ocupem sua atenção quando
houver lesões que ameacem a vida. Estas lesões são fácies de identificar ao primeiro
contato com o paciente e raramente apresentam risco de vida imediato. É importante
rever os passos iniciais de atendimento ao acidentado (avaliação primária de trauma) e
só então preocupar-se com o tratamento/imobilização dessas lesões.
O Choque Hipovolêmico é um perigo em potencial em poucas lesões músculo-
esqueléticas. Somente a laceração direta de artérias, como a que ocorre nas amputação
traumática e as fraturas de pelve e/ou de fêmur se associam comumente com suficiente
sangramento para causar um estado de choque.
As lesões dos nervos e vasos sangüíneos que nutrem os pés e as mãos são as
complicações mais comuns de fraturas, entorse e luxação. Sendo assim, a avaliação da
sensibilidade e da circulação distal de tais lesões é de suma importância.
OSTENSIVO CAAML 1206
OSTENSIVO ORIGINAL
13-2
13.2 – Fratura
13.2.1 - Conceito
Fratura é a ruptura de um osso. Esta ruptura pode ser completa, isto é, abranger toda a
espessura do osso, ou incompleta, quando só compreende uma parte do mesmo.
Fratura incompleta pode ser uma simples FISSURA (rachadura).
Uma fratura recebe o nome de SIMPLES OU FECHADA, sempre que os ossos não
perfurarem a pele. Já quando o osso fraturado entra em contato com o meio externo,
seja através do ferimento causado por suas arestas irregulares, seja através de um
trajeto que permita que o osso entre em contato como o meio, recebe o nome de
EXPOSTA OU ABERTA.
Figura 13.1
OSTENSIVO CAAML 1206
OSTENSIVO ORIGINAL
13-3
13.2.2 - Tipos de fraturas
Há seis tipos de fraturas conhecidas, a saber: transversal, oblíqua, cominutiva, galho
verde, espiral e fissura.
Figura 13.2
OSTENSIVO CAAML 1206
OSTENSIVO ORIGINAL
13-4
13.2.3 - Classificação quanto a origem
a) Traumática – quando originada por um agente traumático (acidente).
b) Patológica – é aquela em que o traço de fratura surge sem a presença do
traumatismo, podendo ser mediante a uma enfermidade. Ex. raquitismo, osteomielite,
osteoporose, etc.
13.2.4 - Sinais e sintomas de uma fratura
Dor intensa
Edema (inchação) no local que poderá ter a cor arroxeada quando ocorrer rompimento
de vasos e acúmulo de sangue sob a pele.
Impotência funcional ou incapacidade ou limitação dos movimentos.
Crepitação, isto é, a sensação que se tem quando, ao tocar o local, as partes fraturadas
se atritam.
13.2.5 - Tratamento de emergência
tratamento de emergência consiste em:
Contenção de hemorragia, como a que pode ocorrer nas fraturas expostas.
Proteção do ferimento, se houver, visando a prevenção de infecção.
Imobilização provisória.
Encaminhamento para atendimento médico.
13.2.6 - Imobilização de uma fratura
Mantenha o membro fraturado na posição mais natural possível, sem causar
desconforto para a vítima.
Improvise talas com o material disponível no momento: revista grossa, madeira,
galhos de árvore, etc.
Acolchoe as talas com panos ou qualquer outro material macio, afim de não ferir a
pele. Utilize talas que ultrapassem as articulações acima e abaixo da fratura e
sustentem o membro atingido.
Amarre as talas com tiras de pano em torno do membro fraturado. Não amarre no
local da fratura.
OSTENSIVO CAAML 1206
OSTENSIVO ORIGINAL
13-5
Sempre que imobilizar um membro fraturado, deixe os dedos livres para verificar
qualquer alteração. Estando eles inchados, roxos ou adormecidos, as tiras devem ser
afrouxadas.
No caso de fratura exposta, proteja o ferimento com gaze ou pano limpo antes de
imobilizar, afim de evitar a penetração de poeira ou qualquer outra substância que
favoreça uma infecção.
13.2.7 - Observações importantes
Algumas fraturas são ditas “especiais” por trazerem consigo complicações que podem
agravar muito o estado da vítima. Podemos citar a fratura da coluna vertebral que
poderá causar lesões na medula espinhal cujas conseqüências vão de paralisia até a
morte. Especial atenção deve ser dada ao transporte desse tipo de vítima, o que será
abordado em outro capítulo.
Não menos importante, temos a fratura de crânio onde bem pouco se pode fazer num
primeiro momento. Nestes casos o que o paciente mais precisa é de atendimento
médico de urgência.
Um outro tipo de fratura especial é a fratura da pelve ou bacia, que trás consigo a
possibilidade de uma grande hemorragia interna (cerca de 500ml/fratura), podendo
levar a vítima ao estado de choque em pouco tempo. O mesmo ocorre nas fraturas
bilaterais de fêmur.
Nunca tente repor o osso ao seu local de origem, em uma fratura exposta.
Esteja atento aos sinais de insuficiência circulatória e a perda de sensibilidade nas
extremidades de um membro fraturado.
13.3 - ENTORSE
13.3.1 - Conceito
Os ossos do esqueleto humano estão unidos uns aos outros por meio dos músculos e as
superfícies de contato são mantidas umas às outras através de ligamentos.
Quando um ângulo de determinado movimento é excedido, pode ocorrer um
estiramento ou até mesmo uma ruptura dos ligamentos daquela articulação, ou
seja,uma entorse, que é a perda momentânea das superfícies articulares com lesão
das partes moles.
OSTENSIVO CAAML 1206
OSTENSIVO ORIGINAL
13-6
13.3.2 - Sinais e sintomas
• Dor intensa na articulação afetada.
• Edema.
• Equimose (pontos avermelhados) causada por rompimento de pequenos vasos
sangüíneos, que evolui para manchas arroxeadas.
• Impotência funcional.
13.3.3 - Tratamento de emergência
tratamento de emergência consiste em:
• Gelo ou compressas frias (sem restrição), protegendo a pele para evitar lesões
causadas pelo frio.
• Imobilização da área afetada.
• Encaminhamento para avaliação médica.
Observações:
• Onde há uma entorse, pode haver uma fratura. Trate como tal.
• Não permita que outras pessoas movimentem ou “puxem” a articulação afetada.
13.4 - Luxação
13.4.1 - Conceito
Lesão em que as superfícies articulares deixam de se tocar de forma permanente,
podendo ser completa, quando há separação total das superfícies articulares, ou
incompleta, quando a articulação ainda mantém algum ponto de contato.
Figura 13.3
OSTENSIVO CAAML 1206
OSTENSIVO ORIGINAL
13-7
13.4.2 - Classificação quanto a origem
Podem ser classificadas em:
• Traumática – Ocorre após um trauma ou um movimento extremo.
• Patológica – Ocorre devido a algumas doenças que acometem as articulações.
• Congênita – Ocorre durante a gestação.
13.4.3 - Sinais e sintomas de Luxação
• Dor intensa
• Deformidade a nível da articulação
• Perda da mobilidade
• Impotência funcional
• Equimose
13.4.4 - Tratamento de emergência
tratamento de emergência consiste em:
• Gelo ou compressas frias (sem restrição). Tenha cuidado quanto as lesões
causadas pelo frio.
• Imobilização da área afetada.
• Encaminhamento para avaliação médica.
Observação:
Não tente reduzir a luxação. Isso pode agravar ainda mais a patologia, além de causar
grande dor.
Poderá haver fratura combinada com a luxação. Trate como se fosse uma fratura.
A maioria das luxações não ameaçam a vida, porém são verdadeiras emergências pelo
comprometimento neurovascular que pode até conduzir a uma amputação da
extremidade afetada, se não tratado rapidamente.
13.5 - Distensão
13.5.1 - Conceito
Uma distensão é um estiramento de um músculo ou tendão, devido a esforços
musculares excessivos. Pode resultar de levantamentos de cargas
OSTENSIVO CAAML 1206
OSTENSIVO ORIGINAL
13-8
demasiadamente pesadas, saltos, corridas, etc.
13.5.2 - Sinas e sintomas
Dores no músculo ou tendão lesionado
Fraqueza do membro
Tumeração ao nível da ruptura, caso ocorra
13.5.3 - Tratamento de emergência
tratamento de emergência consiste em:
Repouso da região afetada
Gelo ou compressas frias (sem restrição). Tenha cuidado quanto as lesões causadas
pelo frio
A não ser em casos de traumatismos sem importância, o paciente deverá ser
examinado por um médico na primeira oportunidade
OSTENSIVO CAAML 1206
OSTENSIVO ORIGINAL
14-1
CAPÍTULO 14
IMOBILIZAÇÕES
14.1 - Generalidades .........................................................................................................14-1
14.2 - Regras para imobilização........................................................................................14-1
14.3 - Materiais utilizados na imobilização.......................................................................14-2
14.4 - Técnicas de imobilização........................................................................................14-3
14.1 - Generalidades
Com o propósito de conter os movimentos e estabilizar um determinado seguimento,
as imobilizações podem ser realizadas por talas ou bandagens, improvisadas ou não.
Como socorrista, sua prioridade será detectar e controlar os problemas que possam
ameaçar a vida da vítima. As lesões de extremidades serão atendidas ou imobilizadas
num segundo momento, uma vez que seu paciente esteja estável. Lembre-se: nunca
atrase a remoção de um paciente grave em função de uma imobilização de uma
extremidade.
14.2 - Regras para imobilização
Sempre que for necessário realizar uma imobilização, o socorrista deverá atentar para
os seguintes pontos:
• tranqüilizar a vítima, explicando o que será feito;
• remover ou recortar as roupas do paciente para que o local da lesão seja exposto;
• remover jóias que possam comprometer a circulação em caso de edema;
• cuidar das lesões abertas controlando hemorragias presentes e protegendo-as com
bandagens estéreis;
• realinhar para a posição anatômica um membro com desvio, facilitando assim sua
imobilização. Caso haja resistência, imobilizar na posição encontrada;
• acolchoar imobilizadores e talas para evitar ferimentos em pontos de pressão com a
pele.
• não tentar reduzir fraturas ou luxações;
• verificar pulso distal e sensibilidade antes e depois da imobilização. Caso o pulso
esteja ausente, reposicionar ou afrouxar os imobilizadores;
• imobilizar as articulações proximal (acima) e distal (abaixo) à lesão, nos casos de
fraturas e somente a articulação afetada quando se tratar de entorse ou luxação;
• deixar as pontas dos dedos expostas, permitindo a observação da circulação;
OSTENSIVO CAAML 1206
OSTENSIVO ORIGINAL
14-2
• elevar a extremidade lesada após a imobilização, se possível.
14.3 - Materiais utilizados na imobilização
• Bandagens – Muitas vezes torna-se a única opção pré-hospitalar para imobilização
de alguns tipos de fraturas como de clavícula, úmero e escápula, podendo ser
utilizadas na forma de tipóia.
Figura 14.1
• Talas rígidas – Podem ser de madeira, alumínio, papelão ortopédico, arame ou
plástico, sendo facilmente adaptadas ou improvisadas.
Figura 14.2
• Talas infláveis – Indicadas na imobilização de antebraço e pernas. São de fácil
manuseio e transporte, permitindo realizar hemostasia por compressão.
Figura 14.3
OSTENSIVO CAAML 1206
OSTENSIVO ORIGINAL
14-3
14.4 - Técnicas de imobilização
É importante que o socorrista entenda que não poderá ter habilidade em imobilização
apenas lendo. Por este motivo reservamos para a parte prática dos cursos e
adestramentos a familiarização, bem como o uso da técnica na utilização de
imobilizadores e talas nas lesões mais comuns.
OSTENSIVO CAAML 1206
OSTENSIVO ORIGINAL
15-1
CAPÍTULO 15
POSICIONAMENTO E TRANSPORTE DE FERIDOS
15.1 – Posicionamento......................................................................................................15-1
15.2 – Tipos de transporte ................................................................................................15-1
15.2.1 – Transporte em maca............................................................................................15-1
15.2.2 – Transporte de apoio ............................................................................................15-2
15.2.3 – Levantamento de Bombeiro................................................................................15-3
15.2.4 – Arrastamento ......................................................................................................15-3
15.2.5 – Transporte nos braços.........................................................................................15-3
15.2.6 – Transporte em cadeira ........................................................................................15-4
15.1 – Posicionamento
Como ocorre em muitos casos, para que se possa prestar o suporte básico de vida de
uma vítima de acidente, é necessário posicioná-la para possibilitar uma adequada
avaliação. Inicialmente o socorrista deverá avaliar o nível de consciência do paciente
antes de movimentação.
Como já foi descrito, uma vítima de acidente será tratada como se apresentasse uma
lesão de coluna cervical. A movimentação inadequada deste tipo de vítima poderá
provocar ou agravar as lesões, acarretando possíveis seqüelas ou até mesmo a morte.
Reservamos a parte prática de nosso curso para demonstrarmos a forma segura de
manuseio deste tipo de vítima.
15.2 – Tipos de transporte
Vários tipos de transporte podem ser utilizados quando no atendimento à vítimas de
trauma ou mal súbito. Didaticamente, apenas citaremos os principais tipos, reservando
para a parte prática do curso a familiarização e treinamento das técnicas.
15.2.1 – Transporte em maca
A MB possui em seus diversos meios, bem como em suas OM de terra, vários tipos
de macas que podem ser empregadas para transporte de vítimas. O socorrista deverá
familiarizar-se com as disponíveis em seu local de trabalho, pois um transporte mal
realizado pode resultar em risco para o paciente.
OSTENSIVO CAAML 1206
OSTENSIVO ORIGINAL
15-2
É de responsabilidade do socorrista líder a segurança do paciente durante seu
translado, bem como a reavaliação constante de seu estado geral até chegarem a um
centro médico.
Os tipos de macas existentes a bordo são:
• Prancha longa para resgate
• Neil-Robertson
• Off Shore
• Stokes
• Campanha
15.2.2 – Transporte de apoio
Este tipo de transporte pode ser utilizado para auxílio a uma vítima que não consiga
caminhar sozinha e que não necessite de maca.
Figura 15.1
OSTENSIVO CAAML 1206
OSTENSIVO ORIGINAL
15-3
15.2.3 – Levantamento de Bombeiro
É um método difícil de ser realizado, principalmente quando o socorrista encontra-se
sozinho, por exigir força e coordenação.
Figura 15.2
15.2.4 - Arrastamento
O arrastamento pode ser feito pela própria roupa da vítima no sentido da cabeça, ou
com o auxílio de um cobertor.
15.2.5 - Transporte nos braços
Trata-se de um método tradicional semelhante ao modo como os bebês são
conduzidos. É cômodo para a vítima, porém penoso para o socorrista, dependendo o
peso e da distância a ser percorrida.
Figura 15.3
OSTENSIVO CAAML 1206
OSTENSIVO ORIGINAL
15-4
15.2.6 – Transporte em cadeira
Meio prático de transportar a vítima. A cadeira poderá ser arrastada ou conduzida
por dois socorristas.
Figura 15.4
OSTENSIVO CAAML 1206
OSTENSIVO ORIGINAL
16-1
CAPÍTULO 16
SINAIS VITAIS
16.1 - Generalidades..............................................................................................................16-1
16.2 - Pulso............................................................................................................................16-1
16.2.1 - Características de um pulso......................................................................................16-1
16.2.2 - Termos comuns na pulsação ....................................................................................16-2
16.3 - Respiração...................................................................................................................16-2
16.3.1 - Características da respiração....................................................................................16-2
16.3.2 - Termos comuns na respiração..................................................................................16-3
16.4 - Valores de referência...................................................................................................16-3
16.5 - Pressão arterial ............................................................................................................16-3
16.6 - Temperatura ................................................................................................................16-4
16.6.1 - Local para verificação da temperatura .....................................................................16-4
16.6.2 - Termos comuns na verificação da temperatura........................................................16-4
16.6.3 - Relação temperatura/umidade da pele......................................................................16-5
16.7 - Pupilas.........................................................................................................................16-5
16.7.1 - Características apresentadas pelas pupilas após um trauma.....................................16-5
16.1 - Generalidades
Sendo fundamentais em todas as fases de atendimento à vítima de trauma, os sinais
vitais revelam aspectos importantes das condições clínicas do paciente, exigindo do
socorrista uma cuidadosa avaliação e combinação desses sinais. Sempre que possível,
deverão ser observados dentro da seqüência lógica da avaliação do paciente, assunto já
abordado anteriormente.
Um bom socorrista será capaz de identificar os seguintes sinais: pulso, respiração,
temperatura, pressão arterial e pupilas.
16.2 - Pulso
É a ondulação exercida pela expansão das artérias, quando da passagem do sangue,
durante uma sístole cardíaca. Ao avaliar uma pulsação, o socorrista deverá atentar
para a freqüência e qualidade desses pulso.
Existem vários pontos de observação do pulso. Normalmente os mais utilizados para
avaliação do trauma são o carotídeo, radial e femoral.
16.2.1 - Características de um pulso
A relação entre as características de um pulso é uma importante fonte de informação
durante a avaliação. São elas:
• Freqüência – É aferida em batimentos por minuto (bpm), podendo ser normal,
lenta e rápida, variando de acordo com a idade.
OSTENSIVO CAAML 1206
OSTENSIVO ORIGINAL
16-2
• Regularidade – Tido como o intervalo de um batimento e outro, pode ser regular
ou irregular, como ocorre em determinadas patologias.
• Intensidade – Normalmente a onda de um pulso é forte e sentida facilmente. Diz-
se então que o pulso está cheio. Já quando ocorre uma grande hemorragia, por
exemplo, pede apresentar-se fraco.
16.2.2 - Termos comuns na pulsação
Alguns termos técnicos podem ser empregados na definição das características do
pulso:
• Bradicardia – Pulsação lentificada (abaixo de 60 bpm).
• Taquicardia – Pulsação acelerada (acima de 80 bpm).
• Pulso arrítmico – Não possui regularidade de tempo entre os batimentos.
• Pulso filiforme – Fraco, de difícil percepção.
• Pulso dicrótico – Pulso com sensação de batimentos duplos.
Observações:
Devemos evitar a verificação do pulso utilizando o polegar, uma vez que o mesmo
possui uma pulsação mais forte que os outros dedos, podendo gerar dúvidas ao
socorrista quando do atendimento de pacientes debilitados.
A técnica da avaliação do pulso será demonstrada por ocasião das aulas práticas de
nosso curso.
16.3 - Respiração
É constituída pelo ciclo completo de uma inspiração e uma expiração, ocasionando
uma sucessão rítmica de movimentos respiratórios. A nível alveolar, ocorrem as
trocas gasosas entre o organismo e o meio ambiente, promovendo a absorção do
oxigênio e a eliminação do gás carbônico.
16.3.1 - Características da respiração
Dentre as principais características da respiração, podemos citar:
• Freqüência – É aferida em respirações por minuto (rpm), podendo ser normal,
lenta ou rápida.
:
OSTENSIVO CAAML 1206
OSTENSIVO ORIGINAL
16-3
• Amplitude – Refere-se aos movimentos respiratórios observados, podendo ser
normal, superficial e profunda.
16.3.2 - Termos comuns na respiração
Alguns termos técnicos podem ser empregados na definição das características da
respiração:
• Bradipnéia – Freqüência respiratória lentificada (abaixo de 15 rpm).
• Taquipnéia – Freqüência respiratória acelerada (acima de 20 rpm).
• Apnéia – Ausência de respiração.
• Dispnéia – Dificuldade em respirar.
Observações:
Não devemos permitir que o paciente perceba que estamos aferindo sua respiração,
evitando assim uma natural e involuntária interferência na freqüência respiratória.
A técnica da avaliação da respiração será demonstrada pelo instrutor por ocasião da
aula prática.
16.4 - Valores de referência
A tabela abaixo indica os valores de referência que servirão de parâmetros para o
socorrista na avaliação do pulso e da respiração.
Freqüência cardíaca (pulsação) Freqüência respiratória
Adulto 60 a 80 bpm 15 a 20 irpm
Criança 100 a 120 bpm 20 a 25 irpm
Lactente 120 a 130 bpm 30 a 40 irpm
16.5 - Pressão arterial
É a pressão que o sangue exerce contra a parede de uma artéria, quando impulsionado
por uma sístole cardíaca. É resultante de dois fatores principais: a quantidade de sangue
ejetada pelo coração e a relação entre a capacidade do sistema arterial e o volume
sangüíneo.
OSTENSIVO CAAML 1206
OSTENSIVO ORIGINAL
16-4
Há ainda uma relação direta entre o grau de constricção das artérias e a elevação da
pressão arterial. Quanto mais contraídas, menor a capacidade do sistema arterial e,
consequentemente, maior a pressão exercida sobre as paredes das artérias, se o volume
permanece inalterado. As reduções do volume sangüíneo diminuem a pressão
exercida na parede arterial, reduzindo assim a PA.
A PA sistólica, representada pelo valor numérico mais elevado, corresponde à pressão
máxima contra a parede arterial quando o coração se contrai; já a PA diastólica, com o
valor numérico menor, corresponde à pressão do sangue sobre as artérias quando do
repouso do coração.
Observação:
A técnica de aferição da pressão arterial será demonstrada pelo instrutor por ocasião
da aula prática.
16.6 - Temperatura
Por definição, é o nível de calor a que chega um determinado corpo, devendo sempre
ser associada a umidade da superfície corporal visando identificar as possíveis causas
da alteração.
16.6.1 - Local para verificação da temperatura
O principal local para verificação da temperatura em situações críticas que exijam
decisões rápidas é a região frontal do paciente. Este, estando estável, e havendo
disponibilidade de um termômetro, poderá ser aferida por uma das três formas:
temperatura axilar, bucal ou retal, sendo esta última a mais exata.
16.6.2 - Termos comuns na verificação da temperatura
Alguns termos técnicos podem ser empregados para definir as alterações na
temperatura corporal. São eles:
• Hipotermia – Diminuição da temperatura corporal (abaixo de 34ºc).
• Estado febril – Temperatura corporal de 37 e 37,9ºc.
• Febre - Temperatura corporal de 38 e 38,9ºc.
• Pirexia - Temperatura corporal de 39 e 40ºc.
• Hiperpirexia - Temperatura corporal acima de 40ºc.
OSTENSIVO CAAML 1206
OSTENSIVO ORIGINAL
16-5
16.6.3 - Relação temperatura/umidade da pele
A tabela abaixo apresenta algumas alterações quanto a umidade e temperatura da pele.
Apresentação da pele Possíveis causas
Pele fria e úmida Choque, sangramento e perda de
calor corporal
Pele fria e seca Exposição ao frio
Pele fria e suor pegajoso Choque, ataque cardíaco e
ansiedade
Pele quente e seca Febre alta e exposição ao calor
Pele quente e úmida Infecção
16.7 - Pupilas
A avaliação das pupilas faz parte dos sinais vitais, devendo ser avaliado suas reações e
tamanho. Estas alterações podem revelar dados importantes sobre o estado do
paciente que, juntamente com outros achados, nos permitirá traçarmos uma conduta de
atendimento de urgência mais adequado.
Normalmente, as pupilas são fotorreagentes e seu tamanho varia de acordo com a
quantidade de luz existente no ambiente. Quanto mais luz, mais contraídas ficam e
vice-versa.
16 .7.1 - Características apresentadas pelas pupilas após um trauma
A tabela abaixo apresenta as alterações pupilares e suas possíveis causas.
Apresentação da pupila Possíveis causas
Dilatadas e não reagentes Inconsciência, choque, parada
cardíaca e trauma craniano
Contraídas e não reagentes Lesão do Sistema Nervoso
Central (SNC)
Assimétricas ou anisocóricas Traumas craniano e Acidente
Vascular Cerebral
Reflexos lentos e olhos sem brilho Choque e coma
OSTENSIVO CAAML 1206
OSTENSIVO ORIGINAL
16-6
Observação:
É de grande utilidade para o socorrista possuir uma lanterna de bolso para uma melhor
avaliação das pupilas.
Anisocoria Midríase
Figura 16.1
OSTENSIVO CAAML 1206
OSTENSIVO ORIGINAL
17-1
CAPÍTULO 17
TRIAGEM EM ACIDENTES COM MÚLTIPLAS VÍTIMAS
17.1 - Generalidades .........................................................................................................17-1
17.2 - Conceito..................................................................................................................17-1
17.3 - Objetivos.................................................................................................................17-1
17.4 – Processo de triagem ...............................................................................................17-1
17.5 - START (Simple Triage And Rapid Treatment) .....................................................17-2
17.5.1 - Cartão de triagem vermelho ................................................................................17-2
17.5.2 - Cartão de triagem amarelo...................................................................................17-2
17.5.3 - Cartão de triagem verde.......................................................................................17-2
17.5.4 - Cartão de triagem preto .......................................................................................17-3
17.5.5 - Fluxograma START...........................................................................................17-3
17.1 - Generalidades
Todo sistema organizado para atendimento às emergências, deve ter um plano
estabelecido para fazer frente a um acidente com múltiplas vítimas. Este plano deve
estabelecer a forma mais eficiente de oferecer, simultaneamente, socorro a todos os
acidentados, o que muitas vezes, por alguns minutos ou eventualmente horas, isto não
é possível. Na impossibilidade, a primeira equipe que chegar ao local deve iniciar um
processo chamado “Triagem de Vítimas”.
17.2 - Conceito
Triagem é a classificação das vítimas em categorias, levando em conta não só a
gravidade, mas também o tempo que poderá ser gasto no atendimento, uma vez que o
número de vítimas exceda a capacidade de atendimento.
17.3 - Objetivos
O objetivo é otimizar a ação do socorro, salvando o maior número possível de vítimas
que, a partir da triagem, recebam o atendimento em um local seguro.
17.4 – Processo de triagem
Na cena do desastre, a triagem deve ser considerada um processo contínuo, ou seja,
constantemente deve ser repetida em cada vítima, mesmo para as que já receberam um
socorro inicial, pois a situação pode alterar-se e uma vítima considerada de baixa
prioridade pode, em alguns minutos, necessitar de cuidados imediatos para que se
mantenha viva. A princípio, vítimas são todas as pessoas envolvidas no acidente e não
apenas as que apresentam lesões ou queixas.
OSTENSIVO CAAML 1206
OSTENSIVO ORIGINAL
17-2
17.5 - START (Simple Triage And Rapid Treatment)
No processo de triagem, um dos métodos mais utilizados é o START que identifica as
vítimas por cartões coloridos de triagem.
17.5.1 - Cartão de triagem vermelho
Cartão que indica primeira prioridade ou prioridade imediata. É utilizado em
vítimas que requerem atenção imediata no local ou tem prioridade no transporte.
Incluem-se:
• Vítima com hemorragia externa importante.
• Vítima que, encontrada em parada respiratória, respira após uma manobra de
abertura das vias aéreas.
• Vítima que respira com freqüência respiratória maior que 30 irpm.
• Vítima que respira e apresenta enchimento capilar superior a 2 segundos ou
ausência de pulso radial.
• Vítima que respira com freqüência abaixo de 30 irpm, apresenta pulso radial e
enchimento capilar em até 2 segundos, mas não responde a ordens simples.
Observação: estas situações geralmente correspondem à vítimas com traumas graves,
dificuldade respiratória, trauma de crânio, hemorragia com choque, queimaduras
severas, etc.
17.5.2 - Cartão de triagem amarelo
Cartão que indica segunda prioridade ou prioridade secundária. O socorro deve
ser rápido, devendo aguardar o atendimento de vítimas de maior gravidade. São
vítimas sem indicativo de que virão a morrer nos próximos minutos se não forem
socorridas. Devem ser incluídas, na categoria amarela, as vítimas que não se
enquadrarem nos critérios anteriores, que não deambularem e que estejam orientadas,
conseguindo cumprir ordens simples.
17.5.3 - Cartão de triagem verde
Cartão que indica terceira prioridade ou prioridade tardia. É utilizado em vítimas
deambulando, com lesões menores e que não requerem atendimento imediato. Não
OSTENSIVO CAAML 1206
OSTENSIVO ORIGINAL
17-3
devem ser consideradas isentas de lesão. Apenas não são prioritárias naquele
momento.
17.5.4 - Cartão de triagem preto
Cartão que indica prioridade zero ou última prioridade. São vítimas consideradas
em morte óbvia ou em grande dificuldade para reanimação. Neste último caso, só
pode ser considerada cor preta se não houver socorristas suficientes. Caso haja, todo
esforço deve ser feito para reverter o quadro da vítima, excetuando-se apenas aquelas
em morte óbvia.
17.5.5 - Fluxograma START
Para a rápida e fácil aplicação do método START, podemos seguir o fluxograma
abaixo. Lembramos sempre que um método perfeito não existe. Aplique para cada
vítima encontrada a seguinte seqüência, colocando a identificação de forma visível,
mesmo as que não aparentem ter sofrido lesão alguma.
V E R D E
S IM
P R E TA
N Ã O
V E R M E L H A
S IM
R E S P IR A A P Ó S
A B R IR V IA S A É R E A S ?
N Ã O
V E R M E L H A
C O N TR O L E
H E M O R R A G IA
E C > 2 S eg
O U
P U L S O
A U S E N TE
V E R M E L H A
N Ã O
A M A R E L A
S IM
C U M P R E
O R D E N S
S IM P L E S ?
E S TA D O D E
C O N S C IÊ N C IA
E C < 2 S eg
O U
P U L S O
P R E S E N TE
E N C H IM E N TO
C A P IL A R O U
P U L S O R A D IA L
P E R F U S Ã O ?
<3 0 R P M
V E R M E L H A
>3 0 R P M
S IM
R E S P IR A ?
N Ã O
D E A M B U L A N D O ?
OSTENSIVO CAAML 1206
OSTENSIVO ORIGINAL
18-1
CAPÍTULO 18
ACIDENTES COM ANIMAIS PEÇONHENTOS
ACIDENTES COM ANIMAIS PEÇONHENTOS....................................................................1
18.1 - Acidentes com cobras.......................................................................................................1
18.1.1 - Tratamento de emergência ............................................................................................1
18.1.2 - Diferenciação entre cobras venenosas e não venenosas...............................................2
18.2 - Acidentes por picadas de escorpiões................................................................................2
18.2.1 - Sinais e sintomas...........................................................................................................2
18.2.2 - Tratamento de emergência ............................................................................................3
18.3 - Acidentes por mordedura de aranha.................................................................................3
18.3.1 - Sinais e sintomas...........................................................................................................3
18.3.2 - Tratamento de emergência ............................................................................................3
18.1 - Acidentes com cobras
Segundo dados divulgados em pesquisas nos E.U.A, milhares de pessoas são mordidas
anualmente por cobras venenosas, mas poucas mortes são registradas. Mais pessoas
morrem por ano por picadas de abelhas e vespas do que por cobras.
Em nosso país, cerca de 90% dos acidentes envolvendo cobras venenosas são
causados pelas jararacas, que são encontradas em locais úmidos. As cascavéis
respondem por 9% dos casos e o restante dos acidentes (1%) é causado pelas corais
verdadeiras e surucucus.
18.1.1 - Tratamento de emergência
• Avaliação constante do ABC
• Manter a vítima deitada em repouso absoluto
• Imobilizar a extremidade picada
• Manter a extremidade abaixo do nível do coração
• Afrouxar as roupas, remover anéis e braceletes que podem interromper a
circulação da extremidade após desenvolvimento do edema
• Sempre que possível, levar a cobra ao hospital para identificação, sem assumir
riscos desnecessários para efetuar este procedimento
• Estar atento para o desenvolvimento do estado de choque ou parada respiratória,
secundária ao efeito do veneno
• Nunca aplicar torniquete, gelo e incisar a ferida para sugar o veneno
• O único tratamento, com eficácia comprovada, é a aplicação do soro antiofídico
• Transportar a vítima para o hospital o mais rápido possível
OSTENSIVO CAAML 1206
OSTENSIVO ORIGINAL
18-2
Figura 18.1
18.1.2 - Diferenciação entre cobras venenosas e não venenosas
CARACTERÍSTICA VENENOSA NÃO VENENOSA
Cabeça Triangular Arredondados
Olhos Pequenos Grandes
Fosseta loreal Tem Não tem
Escamas Pequenas Em placas
Cauda Curta, afina bruscamente Longa, afina
gradativamente
Dentes Presas Dentes pequenos e
iguais
Picada Com uma ou mais marcas
profundas
Orifícios pequenos e
mais ou menos iguais
18.2 - Acidentes por picadas de escorpiões
Os escorpiões mais perigosos do Brasil são os amarelos e os de coloração vermelho-
escura, quase pretos. Encontram-se, principalmente, nos estados de Minas Gerais,
Goiás e Bahia, vivendo em casas velhas, sob montes de folhas, telhas, pedras e
madeiras úmidas.
O escorpião inocula seu veneno na pele do indivíduo através do aguilhão da cauda,
que geralmente trás curvada para frente.
18.2.1 - Sinais e sintomas
• Dor intensa no local da picada, que se difunde rapidamente para as regiões
vizinhas
• Inchaço e vermelhidão
• Palidez e sudorese
OSTENSIVO CAAML 1206
OSTENSIVO ORIGINAL
18-3
• Mal-estar geral com dor de cabeça e vertigens
18.2.2 - Tratamento de emergência
• Manter a vítima em repouso
• Aplicar compressas frias ou bolsa de gelo imediatamente após a picada, a fim de
retardar a disseminação do veneno na corrente sangüínea
• Procurar auxílio médico
Observação:
Certos fatores, como hipersensibilidade, local da picada e idade podem interferir
negativamente na neutralização do veneno circulante.
18.3 - Acidentes por mordedura de aranha
Entre as aranhas que vivem no chão, estão as que possuem peçonha potencialmente
perigosa para o homem. O veneno é geralmente mais perigoso para as crianças do que
para adultos sadios.
18.3.1 - Sinais e sintomas
• Dor intensa no local da picada, que se difunde rapidamente para as regiões
vizinhas
• Inchaço e vermelhidão
• Calor, prurido e sensação de queimação
• Cãimbras generalizadas pelo corpo
• Palidez e sudorese
• Mal-estar geral com dor de cabeça e vertigens
18.3.2 - Tratamento de emergência
• Manter a vítima em repouso
• Aplicar compressas frias ou bolsa de gelo imediatamente após a picada, a fim de
retardar a disseminação do veneno na corrente sangüínea
• Procurar auxílio médico

Manual-primeiros-socorros-combate

  • 1.
    CAAML-1206 OSTENSIVO MANUAL DEPRIMEIROS SOCORROS EM COMBATE MARINHA DO BRASIL CENTRO DE ADESTRAMENTO ALMIRANTE MARQUES DE LEÃO 2003
  • 2.
    OSTENSIVO CAAML-1206 MANUAL DEPRIMEIROS SOCORROS EM COMBATE MARINHA DO BRASIL CENTRO DE ADESTRAMENTO ALMIRANTE MARQUES DE LEÃO 2003 FINALIDADE: TÉCNICA 1ª EDIÇÃO
  • 3.
    OSTENSIVO CAAML-1206 OSTENSIVO -II - ORIGINAL ATO DE APROVAÇÃO Aprovo, para emprego na MB, a publicação CAAML-1206 – MANUAL DE PRIMEIROS SOCORROS EM COMBATE. NITERÓI, RJ. Em 15 de janeiro de 2003. JOSÉ GERALDO FERNANDES NUNES Capitão-de-Mar-e-Guerra Comandante ASSINADO DIGITALMENTE AUTENTICADO RUBRICA PELO ORC Em ______/______/______ CARIMBO
  • 4.
    OSTENSIVO CAAML 1206 OSTENSIVO- III - ORIGINAL FOLHA DE REGISTRO DE ALTERAÇÕES NÚMERO DA MODIFICAÇÃO EXPEDIENTE QUE A DETERMINOU E RESPECTIVA DATA PÁGINA (S) AFETADA (S) DATA DA INTRODUÇÃO RUBRICA DO OFICIAL QUE A INSERIU
  • 5.
    OSTENSIVO CAAML 1206 OSTENSIVOORIGINAL IV ÍNDICE PAGINA Folha de Rosto.......................................................................................................... I Ato de Aprovação..................................................................................................... II Folha de Registro de Alterações............................................................................... III Índice......................................................................................................................... IV Introdução................................................................................................................. X CAPÍTULO 1 - PRIMEIROS SOCORROS 1.1- Conceito................................................................................................. 1-1 1.2- Generalidades......................................................................................... 1-1 1.3- O socorrista............................................................................................ 1-1 1.3.1- Iniciativa..................................................................................... 1-2 1.3.2- Preparo........................................................................................ 1-2 1.3.3- Poder de improvisação................................................................ 1-2 1.3.4- Não esperar reconhecimento........................................................ 1-2 CAPÍTULO 2 - AVALIAÇÃO INICIAL NO TRAUMA 2.1 - Abordagem inicial do trauma................................................................ 2-1 2.1.1- Segurança do local....................................................................... 2-1 2.1.2- Número de vítimas....................................................................... 2-2 2.1.3 - Bio-proteção................................................................................ 2-2 2.1.4 - Mecanismo da lesão.................................................................... 2-2 2.2 -Avaliação primária do trauma................................................................ 2-3 2.2.1 - Avaliação do nível de consciência.............................................. 2-3 2.2.2 - Avaliação e manutenção de vias aéreas com proteção cervical.. 2-4 a) Elevação do queixo e rotação da cabeça................................ 2-5 b) Elevação da mandíbula modificada....................................... 2-5 2.2.3 - Avaliação da respiração.............................................................. 2-6 2.2.4 - Avaliação da circulação.............................................................. 2-6 a) Nível de consciência.............................................................. 2-6 b) Cor da pele............................................................................. 2-7 c) Pulso....................................................................................... 2-7 2.2.5 - Exame físico............................................................................... 2-7 a) Cabeça.................................................................................... 2-8 b) Coluna cervical e pescoço...................................................... 2-8 c) Tórax...................................................................................... 2-9 d) Abdome.................................................................................. 2-9 e) Pelve....................................................................................... 2-9 f) Membros inferiores e superiores............................................ 2-9 g) Dorso...................................................................................... 2-9 2.3 - Intervenções críticas e decisão de transporte........................................ 2-10 2.4 - Avaliação secundária de trauma........................................................... 2-10 2.4.1 - Registro....................................................................................... 2-11 2.4.2 - Obtenha um breve histórico da lesão ou trauma......................... 2-11 2.4.3 – Reavaliação................................................................................ 2-11 2.5 - Organograma /Avaliação de trauma..................................................... 2-13
  • 6.
    OSTENSIVO CAAML 1206 OSTENSIVOORIGINAL V CAPÍTULO 3 - HEMORRAGIA 3.1 – Conceito............................................................................................... 3-1 3.2 – Generalidades....................................................................................... 3-1 3.3 - Vasos sangüíneos.................................................................................. 3-2 3.4 – Classificação da hemorragia quanto a localização............................... 3-2 3.4.1 - Hemorragia externa.................................................................. 3-2 3.4.2 - Hemorragia interna................................................................... 3-2 3.5 - Classificação da hemorragia quanto ao tipo do vaso rompido............. 3-2 3.5.1 - Hemorragia arterial................................................................... 3-2 3.5.2 - Hemorragia venosa................................................................... 3-3 3.5.3 - Hemorragia capilar................................................................... 3-3 3.6 - Conseqüências das hemorragias........................................................... 3-3 3.7 - Sinais e sintomas .................................................................................. 3-3 3.8 - Tratamento da hemorragia.................................................................... 3-4 3.8.1 - Tratamento da hemorragia interna............................................ 3-4 3.8.2 - Tratamento da hemorragia externa........................................... 3-4 3.9 - Tipos especiais de hemorragias............................................................ 3-7 3.9.1 – Hemoptise................................................................................ 3-7 3.9.2 – Hematêmese............................................................................. 3-8 3.9.3 – Epistaxe.................................................................................... 3-8 CAPÍTULO 4 - ESTADO DE CHOQUE 4.1 – Conceito............................................................................................... 4-1 4.2 - Principais causas do estado de choque.................................................. 4-1 a) Choque hipovolêmico.......................................................... 4-1 b) Choque cardiogênico........................................................... 4-1 c) Choque por vasodilatação.................................................... 4-1 4.3 - Sinais e sintomas do estado de choque................................................. 4-2 4.4 - Primeiros socorros prestados ao paciente chocado............................... 4-2 CAPÍTULO 5 - ASFIXIA 5.1 – Generalidades....................................................................................... 5-1 5.2 - Causas da asfixia................................................................................... 5-1 5.2.1 - Obstrução de vias aéreas.......................................................... 5-2 5.2.2 - Insuficiência de oxigênio no ar................................................ 5-2 5.2.3 - Paralisia do centro respiratório................................................. 5-2 5.2.4 - Compressão do tórax................................................................ 5-2 5.3 - Obstrução de vias aéreas por corpo estranho em vítimas consciente... 5-3 5.4 - Manobras para desobstrução de VA causada por corpo estranho......... 5-3 5.4.1 - Golpes dorsais.......................................................................... 5-3 5.4.2 - Compressões abdominais......................................................... 5-3 5.5 - Respiração artificial.............................................................................. 5-5 5.5.1 - Ventilação boca-a-boca............................................................ 5-6 CAPÍTULO 6 - RESSUSCITAÇÃO CARDIOPULMONAR 6.1 – Conceito............................................................................................... 6-1 6.2 - Causas de parada cardiopulmonar........................................................ 6-1 a) Causas primárias.................................................................. 6-1
  • 7.
    OSTENSIVO CAAML 1206 OSTENSIVOORIGINAL VI b) Causas secundárias............................................................................ 6-1 6.3 - Sinais de parada cardiopulmonar.......................................................... 6-2 6.4 - Conseqüências da parada cardiopulmonar............................................ 6-2 6.5 - Posicionamento da vítima..................................................................... 6-2 6.6 - Posicionamento do socorrista............................................................... 6-2 6.7 - Posição das mãos do socorrista............................................................. 6-3 6.8 - Técnicas de ressuscitação cardiopulmonar........................................... 6-3 6.9 – Reavaliação.......................................................................................... 6-4 6.10 - Interrupção da RCP............................................................................. 6-4 CAPÍTULO 7 – AFOGAMENTO 7.1 – Conceito............................................................................................... 7-1 7.2 - Tipos de afogamento............................................................................. 7-1 7.3 - Natureza do líquido........................................................................ 7-1 7.4 - Mecanismo do afogamento............................................................ 7-2 7.5 - Classificação clínica e conduta na fase aguda do afogamento...... 7-2 7.5.1 - Grau I.......................................................................................... 7-2 7.5.2 - Grau II......................................................................................... 7-2 7.5.3 - Grau III....................................................................................... 7-3 7.5.4 - Grau IV Nível ª........................................................................... 7-3 7.5.5 - Grau IV Nível B.......................................................................... 7-4 CAPÍTULO 8 – TRAUMATISMOS 8.1 – Classificação........................................................................................ 8-1 8.1.1 - Classificação das feridas............................................................. 8-1 a) Quanto ao tempo.................................................................. 8-1 b) Quanto ao objeto causador.................................................. 8-1 c) Quanto ao caminho percorrido pelo agente físico............... 8-1 8.2 - Tratamento das feridas.......................................................................... 8-3 8.2.1 - Cicatrização por primeira intenção............................................. 8-3 8.2.2 - Cicatrização por segunda intenção............................................. 8-3 8.2.3 - Cicatrização por terceira intenção............................................... 8-3 8.3 – Particularidades de alguns tipos especiais de feridas........................... 8-3 8.3.1 - Feridas com objetos fixados ao corpo......................................... 8-3 8.3.2 - Feridas penetrantes de tórax....................................................... 8-4 8.3.3 - Ferida abdominal com evisceração............................................. 8-4 CAPÍTULO 9 - TRAUMATISMO CRÂNIO ENCEFÁLICO 9.1 – Generalidades....................................................................................... 9-1 9.2 - Lesão de couro cabeludo....................................................................... 9-1 9.3 - Fraturas de crânio.................................................................................. 9-1 9.4 - Lesões cerebrais.................................................................................... 9-2 9.5 – Avaliação e intervenções pré – hospitalares........................................ 9-2
  • 8.
    OSTENSIVO CAAML 1206 OSTENSIVOORIGINAL VII CAPÍTULO 10 - QUEIMADURAS 10.1 – Conceito............................................................................................. 10-1 10.2 - Classificação das queimaduras........................................................... 10-1 10.2.1 - Quanto a profundidade.............................................................. 10-1 a) Queimaduras de 1º grau....................................................... 10-1 b) Queimaduras de 2º grau....................................................... 10-1 c) Queimaduras de 3º grau....................................................... 10-2 10.2.2 - Quanto a extensão..................................................................... 10-3 10.2.3 - Quanto a localização anatômica............................................... 10-3 10.3 - Cuidados a serem observados com a vítima de queimadura............... 10-4 CAPÍTULO 11 - CHOQUE ELÉTRICO 11.1 – Generalidades..................................................................................... 11-1 11.2 - Condutas gerais................................................................................... 11-1 CAPÍTULO 12 - SÍNDROMES HIPERTÉRMICAS/CONGELAMENTO 12.1 - Síndromes hipertérmicas..................................................................... 12-1 12.1.1 - Generalidades............................................................................ 12-1 12.1.2 - Sinais e sintomas....................................................................... 12-2 12.1.3 – Tratamento............................................................................... 12-2 12.2 – Congelamento.................................................................................... 12-2 CAPÍTULO 13 - TRAUMATISMOS MÚSCULOS-ESQUELÉTICOS 13.1 – Generalidades..................................................................................... 13-1 13.2 – Fraturas............................................................................................... 13-2 13.2.1 – Conceito................................................................................... 13-2 13.2.2 - Tipos de fraturas....................................................................... 13-3 13.2.3 - Classificação quanto a origem.................................................. 13-4 13.2.4 - Sinais e sintomas de uma fratura.............................................. 13-4 13.2.5 - Tratamento de emergência........................................................ 13-4 13.2.6 - Imobilização de uma fratura..................................................... 13-4 13.2.7 - Observações importantes.......................................................... 13-5 13.3 – Entorse................................................................................................ 13-5 13.3.1 – Conceito................................................................................... 13-5 13.3.2 - Sinais e sintomas de uma entorse............................................. 13-6 13.3.3 - Tratamento de emergência........................................................ 13-6 13.4 – Luxação.............................................................................................. 13-6 13.4.1 – Conceito................................................................................... 13-6 13.4.2 - Classificação quanto a origem.................................................. 13-7 13.4.3 - Sinais e sintomas de uma luxação............................................. 13-7 13.4.4 - Tratamento de emergência........................................................ 13-7 13.5 – Distensão............................................................................................ 13-7 13.5.1 – Conceito................................................................................... 13-7 13.5.2 - Sinais e sintomas de uma distensão.......................................... 13-8 13.5.3 - Tratamento de emergência........................................................ 13-8
  • 9.
    OSTENSIVO CAAML 1206 OSTENSIVOORIGINAL VIII CAPÍTULO 14 – IMOBILIZAÇÕES 14.1 – Generalidades..................................................................................... 14-1 14.2 - Regras para imobilização.................................................................... 14-1 14.3 - Materiais utilizados na imobilização.................................................. 14-2 14.4 - Técnica de imobilização..................................................................... 14-3 CAPÍTULO 15 – POSICIONAMENTO E TRANSPORTE DE FERIDOS 15.1 – Posicionamento.................................................................................. 15-1 15.2 - Tipos de transporte.............................................................................. 15-1 15.2.1 - Transporte em maca.................................................................. 15-1 15.2.2 - Transporte de apoio.................................................................. 15-2 15.2.3 - Levantamento de bombeiro...................................................... 15-3 15.2.4 – Arrastamento............................................................................ 15-3 15.2.5 - Transporte nos braços............................................................... 15-3 15.2.6 - Transporte em cadeira............................................................... 15-4 CAPÍTULO 16 - SINAIS VITAIS 16.1 – Generalidades..................................................................................... 16-1 16.2 – Pulso................................................................................................... 16-1 16.2.1 - Características de um pulso...................................................... 16-1 16.2.2 - Termos comuns na pulsação..................................................... 16-2 16.3 – Respiração.......................................................................................... 16-2 16.3.1 - Características da respiração..................................................... 16-2 16.3.2 - Termos comuns na respiração................................................... 16-3 16.4 - Valores de referência.......................................................................... 16-3 16.5 - Pressão arterial.................................................................................... 16-3 16.6 – Temperatura....................................................................................... 16-4 16.6.1 - Local para verificação da temperatura...................................... 16-4 16.6.2 - Termos comuns na verificação da temperatura........................ 16-4 16.6.3 - Relação temperatura/umidade da pele...................................... 16-5 16.7 – Pupilas................................................................................................ 16-5 16.7.1 - Características apresentadas pelas pupilas após um trauma..... 16-5 CAPÍTULO 17 - TRIAGEM EM ACIDENTES COM MÚLTIPLAS VÍTIMAS 17.1 – Generalidades..................................................................................... 17-1 17.2 – Conceito............................................................................................. 17-1 17.3 – Objetivos............................................................................................ 17-1 17.4 - Processo de triagem............................................................................ 17-1 17.5 – START............................................................................................... 17-2 17.5.1 - Cartão de triagem vermelho...................................................... 17-2 17.5.2 - Cartão de triagem amarelo........................................................ 17-2 17.5.3 - Cartão de triagem verde............................................................ 17-2 17.5.4 - Cartão de triagem preto............................................................. 17-3 17.5.5 - Fluxograma START................................................................. 17-3 CAPÍTULO 18 - ACIDENTES COM ANIMAIS PEÇONHENTOS 18.1 - Acidentes com cobras......................................................................... 18-1
  • 10.
    OSTENSIVO CAAML 1206 OSTENSIVOORIGINAL IX 18.1.1 - Tratamento de emergência........................................................ 18-1 18.1.2 - Diferenciação entre cobras venenosas e não venenosas........... 18-2 18.2 - Acidentes por picadas de escorpiões................................................... 18-2 18.2.1 - Sinais e sintomas....................................................................... 18-2 18.2.2 - Tratamento de emergência........................................................ 18-3 18.3 - Acidentes por mordedura de aranha................................................... 18-3 18.3.1 - Sinais e sintomas....................................................................... 18-3 18.3.2 - Tratamento de emergência........................................................ 18-3
  • 11.
    OSTENSIVO CAAML 1206 OSTENSIVOX MOD.nº 1 I N T R O D U Ç Ã O 1 – PROPÓSITO Estabelecer, padronizar e consolidar os procedimentos para administração de primeiros socorros, no ambiente pré-hospitalar. 2 – DESCRIÇÃO O CAAML - 1206 está dividido em 18 capítulos: no capítulo 1 são apresentados características fundamentais ao socorrista; no capítulo 2 é descrita uma sequência padronizada de procedimentos que visam a eliminação de possíveis riscos encontrados na cena do acidente e o atendimento a vítima; nos capítulos 3 a 18 são apresentados os diversos tipos de traumas, procedimentos e intervenções adotadas especificamente a cada situação. 3 – CLASSIFICAÇÃO Esta publicação é classificada, de acordo com o EMA 411 - Manual de Publicações da Marinha, em PMB, não controlada, ostensiva, técnica e manual. 4 – SUBSTITUIÇÃO Esta publicação, em conjunto com as publicações CAAML 1201, 1202, 1203, 1204 e 1205 substitui o CAAML 1221 – Manual de Controle de Avarias e o CAAML 1222 – Normas de Controle de Avarias, editados em 2001. 5 – ALTERAÇÃO DA PUBLICAÇÃO Sugestões de alteração ou dúvidas sobre a publicação deverão ser encaminhadas para a caixa postal 12 @ CALEAO.MB.
  • 12.
    OSTENSIVO CAAML 1206 OSTENSIVOORIGINAL 1-1 CAPITULO 1 PRIMEIROS SOCORROS 1.1 - Conceito .............................................................................................................................1 1.2 - Generalidades.....................................................................................................................1 1.3 - O Socorrista........................................................................................................................1 1.3.1 - Iniciativa..................................................................................................................2 1.3.2 - Preparo ....................................................................................................................2 1.3.3 - Poder de Improvisação............................................................................................2 1.3.4 - Não esperar reconhecimento...................................................................................2 1.1 - Conceito É o tratamento imediato e provisório ministrado a uma vítima de trauma ou doença, fora do ambiente hospitalar, com o objetivo de, prioritariamente, evitar o agravamento das lesões ou até mesmo a morte, e estende-se até que a vítima esteja sob cuidados médicos. 1.2 - Generalidades Todos a bordo devem estar habilitados a prestar atendimento de Primeiros Socorros em situações de emergência. Em combate, existem alguns militares, especialmente treinados e qualificados a prestar os primeiros socorros, distribuídos em diversas estações de bordo, e são conhecidos como socorristas. Porém, a existência desses militares não exime a tripulação em geral de saber os princípios básicos de primeiros socorros para aplicá-los em eventos emergenciais, iniciando o tratamento de lesões no próprio corpo ou realizando uma avaliação inicial de outro acidentado até a chegada de auxílio especializado. 1.3 - O Socorrista O socorrista é um profissional habilitado e treinado em atendimento médico de emergência, que tem por objetivo prestar assistência médica inicial à acidentados. O treinamento e preparação do socorrista é muito importante pois é muito triste ver uma vida que se perde, especialmente se ocorre por que os cuidados prestados não foram suficientes, ou aplicados demasiadamente tarde. Para um acidentado com uma lesão severa, cada minuto é essencial. Estudos realizados mostram que quando uma vítima de acidente tem acesso a um atendimento mais especializado na primeira hora após o trauma, sua taxa de sobrevivência aumenta em aproximadamente 85%, o que nos leva a entender que cada minuto é demais precioso para a vítima.
  • 13.
    OSTENSIVO CAAML 1206 OSTENSIVOORIGINAL 1-2 Lembre-se, você estará utilizando minutos importantes para cada ato realizado antes do tratamento definitivo, o que significa que cada ação deve ter o propósito de salvar a vida. Para isto, devemos desenvolver o hábito de tratar todo paciente de trauma de maneira planejada e com caráter lógico e seqüencial. Sendo a primeira pessoa a se deparar com um acidentado, você é uma peça importantíssima no sucesso do tratamento. O prognóstico do paciente dependerá da velocidade, conhecimento e habilidades de suas ações. O momento crítico, para a vítima, começa no momento em que esta lesiona-se e não no momento em que chegamos ao local. Veremos a seguir os principais aspectos a serem considerados para função de um socorrista. 1.3.1 - Iniciativa Às vezes, diante de cenas que não estamos acostumados a ver, ficamos estarrecidos ou mesmo sem ação. Há uma tendência natural das pessoas se aproximarem de um acidente, movidas pela curiosidade, sem se disponibilizarem a fazer algo,. talvez pelo despreparo e falta de conhecimento. Com base nos conhecimentos adquiridos, desde os primeiros momentos de nossa carreira, devemos e podemos nos voluntariar a agir em prol da vida de um companheiro. 1.3.2 - Preparo Para agirmos com confiança é imprescindível que tenhamos conhecimentos e prática para realizar os procedimentos necessários. O objetivo de nosso curso é exatamente este: prepará-lo para, quando necessário, pôr em prática os conhecimentos que podem fazer a diferença entre a vida e a morte. 1.3.3 - Poder de Improvisação Nem sempre teremos à nossa disposição os materiais tidos como “clássicos”, ou seja, aqueles apropriados para o atendimento a acidentados. Haverá ocasiões em que teremos que improvisar usando objetos que podem ser adaptados com segurança. Estes últimos são tidos como material de “fortuna”, o que deverá ser abordado nos adestramentos e cursos, sempre que possível. 1.3.4 - Não esperar reconhecimento Em primeiros socorros, devemos atuar exclusivamente pelo valor que uma vida possui. Não devemos esperar reconhecimento, principalmente por que, na maioria das vezes, ele não vem e poderemos nos tornar frustrados, se agirmos com este intuito.
  • 14.
    OSTENSIVO CAAML 1206 OSTENSIVOORIGINAL 2-1 CAPÍTULO 2 AVALIAÇÃO INICIAL NO TRAUMA 2.1 - Abordagem inicial do trauma.....................................................................................2-1 2.1.1 - Segurança do local ..................................................................................................2-1 2.1.2 - Número de vítimas ..................................................................................................2-2 2.1.3 - Bio-proteção............................................................................................................2-2 2.1.4 - Mecanismo da lesão ................................................................................................2-2 2.2 - Avaliação primária de trauma ....................................................................................2-3 2.2.1 - Avaliação do nível de consciência ..........................................................................2-3 2.2.2 - Avaliação e manutenção de vias aéreas com proteção da coluna cervical (o " A " do " ABC "..................................................................................................................................2-4 2.2.3 - Avaliação da respiração (o “B” do “ABC”)............................................................2-6 2.2.4 - Avaliação da Circulação (o “C”do “ABC”)............................................................2-6 2.2.5 – Exame Físico ..........................................................................................................2-7 2.3 - Intervenções Críticas e Decisão de Transporte ........................................................2-10 2.4 – Avaliação Secundária de Trauma............................................................................2-10 2.4.1 - Registro .................................................................................................................2-11 2.4.2 - Obtenha um breve histórico da lesão ou trauma ...................................................2-11 2.4.3 - Reavaliação ...........................................................................................................2-11 2.5 - Organograma avaliação de trauma...........................................................................2-13 2.1 - Abordagem inicial do trauma Antes de ser tomada qualquer atitude no atendimento às vítimas, devemos obedecer a uma seqüência padronizada de procedimentos (protocolo) que visa não apenas o atendimento à vítima, mas também cuidados a serem tomados, pelos socorristas, objetivando atenuar possíveis riscos encontrados na cena do acidente. A avaliação inicial no trauma passa por aspectos importantes que não devem ser menosprezados ou esquecidos. Estes aspectos dizem respeito às fases da avaliação a serem seguidas, a saber: 2.1.1 - Segurança do local Ao socorrer uma vítima a primeira preocupação que devemos ter é a segurança do local do acidente. Visando assegurar um atendimento seguro tanto para a vítima quanto para o socorrista devemos avaliar , de maneira rápida, a cena do acidente em busca de dados que sejam sugestivos de risco. Podemos citar como exemplo uma vítima em um compartimento com fumaça ou gás tóxico, se há risco de explosão ou desabamento, se a corrente elétrica foi desalimentada, etc. Antes de iniciar um atendimento, faça o seguinte questionamento: é seguro aproximar- se da vítima? Não se ponha ao perigo agindo impulsivamente. Pense
  • 15.
    OSTENSIVO CAAML 1206 OSTENSIVOORIGINAL 2-2 antes de atuar! Caso haja perigo iminente no local, deverá ser adotado o procedimento de extricação rápida, ou seja, retirada rápida da vítima do local do acidente, observando, se possível, os padrões mínimos de segurança para a vítima. 2.1.2 - Número de vítimas É sempre muito importante para o socorrista se assegurar do número de vítimas no local do acidente, pois esta informação será importante para a solicitação de apoio e disponibilização de meios para o atendimento e transporte. 2.1.3 - Bio-proteção O socorrista não pode se transformar em uma nova vítima. Todas as precauções devem ser tomadas durante o exame e a manipulação da vítima para evitar lesões corporais ao socorrista ou sua contaminação por agentes biológicos ou substâncias tóxicas. O socorrista deve sempre fazer uso de luvas de procedimentos durante a manipulação da vítima, devido ao risco de contaminação com vírus como o da hepatite B, AIDS e outros. Os óculos de proteção e as máscaras ou protetores faciais são fundamentais quando do atendimento de politraumatizados graves com hemorragias, principalmente em vias aéreas. 2.1.4 - Mecanismo da lesão A cena do acidente pode oferecer informações preciosas quanto ao mecanismo de trauma (o quê e como ocorreu), o que irá direcionar suas ações. Uma vítima caída ao pé de uma escada sugere que a mesma pode ter lesões músculos- esqueléticas e trauma craniano; uma vítima de explosão sugere comprometimentos em órgãos internos e traumas associados. Em outras palavras, mesmo que sua vítima não fale, a observação da cena do acidente pode ser de grande auxílio no seu diagnóstico. A maioria dos acidentes ocorre devido ao movimento. Seja este uma queda, explosão, acidentes automobilísticos, atropelamentos, etc.
  • 16.
    OSTENSIVO CAAML 1206 OSTENSIVOORIGINAL 2-3 2.2 - Avaliação primária de trauma Esta é uma avaliação rápida para determinarmos as condições que ameaçam a vida do acidentado. As informações obtidas nesta fase são utilizadas para tomar decisões à respeito das intervenções a serem realizadas e sobre o momento mais apropriado para o transporte. Esta avaliação deve ser completada em até dois minutos, e é tão importante que não deve ser interrompida, exceto haja uma obstrução de vias aéreas (VA), parada respiratória ou cardio-respiratória. A dificuldade respiratória não é uma indicação para interromper a avaliação, mesmo por que a causa desta geralmente se detecta com a continuidade do exame. Lembre-se que o tratamento do doente no pré hospitalar deve ser constituído de um exame rápido e objetivo. O processo da avaliação consiste do Tratado Internacional conhecido pela sigla “ABC”, como veremos a seguir: 2.2.1 - Avaliação do nível de consciência O líder da equipe deve aproximar-se da vítima tentando estabelecer contato verbal. Esta aproximação deve ser realizada de frente, evitando, assim, que a mesma não tenha que voltar a cabeça para vê-lo, o que poderia agravar possíveis lesões em sua coluna cervical. Nesta abordagem deve-se tocar, de maneira gentil, em seus ombros, apresentando-se e perguntando: “Ei, você está bem?”, “o que ocorreu?”, “o que estás sentindo?”, “Qual o seu nome?”. Deve-se ter cuidado para evitar manipular a vítima mais do que o necessário. A resposta do paciente provê informações imediatas acerca das vias aéreas e nível de consciência. Se a vítima responde de alguma forma aos questionamentos, você pode assumir que as vias aéreas estão permeáveis e ainda avaliar seu nível de consciência, sem contar no que lhe pode ser revelado verbalmente. Nesta fase, realiza-se uma avaliação neurológica rápida. Este exame é realizado para se estabelecer o nível de consciência do doente. Uma maneira rápida para se avaliar o estado neurológico do paciente é o método “AVDI”: A - Alerta V - Resposta ao estímulo Verbal D - Só responde a Dor I - Inconsciência O rebaixamento do nível de consciência pode representar diminuição da oxigenação e/ou na perfusão cerebral ou ser resultado de um trauma direto ao cérebro. Álcool
  • 17.
    OSTENSIVO CAAML 1206 OSTENSIVOORIGINAL 2-4 e/ou outras drogas podem alterar o nível de consciência do paciente, o que não significa a inexistência de uma lesão mais séria. Não se deixe enganar! No entanto, se o paciente não responde ou está impossibilitado de falar, devemos iniciar a avaliação adicional conhecida como “ABC”, que trataremos a seguir 2.2.2 - Avaliação e Manutenção de Vias Aéreas com Proteção da Coluna Cervical (o “A” do “ABC”) Durante o exame primário do doente traumatizado, as vias aéreas devem ser avaliadas em primeiro lugar para assegurar sua permeabilidade, tomando o cuidado para que as manobras realizadas sejam feitas com a proteção da coluna cervical. O líder da turma de socorrista deverá designar um socorrista para estabilizar o pescoço da vítima em posição neutra. Havendo dor ou resistência ao seu alinhamento, estabilizá-lo na posição que se encontrar. Este socorrista, encarregado desta tarefa, somente poderá ser liberado após aplicado um dispositivo adequado de estabilização cervical. Somente podemos considerar uma coluna cervical imobilizada após o acidentado estar sobre uma maca rígida, fazendo uso de imobilizador de cabeça. Estando a vítima inconsciente, abra sua boca a procura de objetos estranhos que possam obstruir a passagem de ar para os pulmões, como prótese dentária deslocada, dentes quebrados, balas, etc. A principal causa de asfixia em vítimas inconscientes é a obstrução pela própria língua. Lembre-se: uma vítima não poderá respirar se suas vias aéreas não forem desobstruídas. Figura 2.1
  • 18.
    OSTENSIVO CAAML 1206 OSTENSIVOORIGINAL 2-5 A manobra para abertura das vias aéreas, revertendo a condição de obstrução pela língua, pode ser realizada de dois modos: A) Elevação do queixo e rotação da cabeça Estando este método totalmente contra-indicado para vítimas com suspeita de lesão cervical, consiste em elevar suavemente o queixo da vítima, empurrando a cabeça com a palma da mão, fazendo-a realizar uma suave rotação. Figura 2.2 B) Elevação da mandíbula modificada Para as vitimas com suspeita de lesão cervical, deve-se empregar o método conhecido como elevação da mandíbula modificada, na qual o socorrista, posicionando-se ajoelhado, atrás da cabeça da vítima, coloca os polegares na região zigomática (maçã do rosto), os indicadores na mandíbula e os demais dedos na nuca, exercendo tração em sua direção. Enquanto traciona, os indicadores posicionados nos ângulos da mandíbula, empurram-na para cima. Figura 2.3
  • 19.
    OSTENSIVO CAAML 1206 OSTENSIVOORIGINAL 2-6 Uma vítima que se encontra inconsciente, como resultado de um acidente, é portadora de trauma na coluna vertebral até que se prove em contrário. 2.2.3 - Avaliação da respiração (o “B” do “ABC”) A permeabilidade das vias aéreas, por si só, não significa ventilação adequada. Uma troca de gases é necessária para que seja possível a oxigenação e a eliminação de dióxido de carbono num grau máximo. Uma boa ventilação exige um funcionamento adequado dos pulmões, da parede torácica e do diafragma. Cada componente deve ser avaliado e examinado rapidamente. Esta avaliação consiste em olhar, sentir e escutar. Para que haja respiração é necessário que se tenha movimentos torácicos que podem ser observados olhando diretamente sobre o peito da vítima (em algumas pessoas o movimento abdominal é predominante). Um outro modo seguro é aproximar o ouvido das VA da vítima de modo a ouvir o som oriundo da passagem de ar. Podemos ainda apoiar o braço ou a mão sobre o peito da vítima, o que nos permitirá visualizar e sentir os movimentos respiratórios. A combinação destas três técnicas permitirá ao socorrista assegurar-se da situação respiratória da vítima. Estando a vítima estiver respirando espontaneamente, haverá pulso. Caso não haja respiração, realizar duas ventilações e a seguir checar a circulação. O tempo estimado para avaliação da respiração deve ser de aproximadamente 10 segundos. 2.2.4 - Avaliação da Circulação (o “C”do “ABC”) Tão logo tenha verificado a permeabilidade das vias aéreas e avaliado a respiração, devemos avaliar a situação circulatória do paciente. Observe inicialmente os elementos que fornecem uma rápida idéia do estado hemodinâmico do paciente. São eles: a) Nível de Consciência - quando o volume sanguíneo está diminuído, a perfusão cerebral pode estar prejudicada, resultando em alteração do nível de consciência. Contudo, um paciente consciente também pode ter perdido uma quantidade significativa de sangue.
  • 20.
    OSTENSIVO CAAML 1206 OSTENSIVOORIGINAL 2-7 b) Cor e temperatura da pele - pode ser importante na avaliação de um doente traumatizado hipovolêmico. Um doente traumatizado com pele de coloração rósea, especialmente na face e nas extremidades, raramente está criticamente hipovolêmico. Já a coloração acinzentada da face e a pele esbranquiçada e fria, principalmente nas extremidades, são sinais evidentes de hipovolemia. c) Pulso – inicialmente, o socorrista deverá atentar para o pulso radial, o que lhe dará uma idéia de como está a situação hemodinâmica do acidentado. Um pulso radial presente significa uma condição de pressão arterial sistólica de no mínimo 80 mmhg. Na sua ausência, deverá ser examinado aquele de mais fácil acesso, ou seja, um pulso central (femoral ou carotídeo), observando sua qualidade, freqüência e regularidade. Pulsos periféricos cheios, lentos e regulares, são, usualmente, sinais de normovolemia. Já um pulso rápido e filiforme é habitualmente um sinal de hipovolemia, embora possa ter outras causas. Uma freqüência normal normal de pulso não é garantia que o doente esteja normovolêmico. Quando irregular, o pulso costuma ser um alerta para uma potencial disfunção cardíaca. Observação: Ainda nesta fase da avaliação, ao constatar a presença de grandes hemorragias arteriais, o líder dos socorristas deverá de pronto providenciar para que seja feito sua contenção, utilizando-se de um de seus auxiliares. Estando sozinho, deverá usar o bom senso avaliando a real necessidade do procedimento a ser executado, uma vez que implicará na interrupção da avaliação primária. 2.2.5 – Exame Físico Ao examinar determinados seguimentos de uma vítima, devemos saber o que estamos procurando, pois do contrário os sinais aparecerão e passarão desapercebidos podendo levar à complicações diversas ou até mesmo ao óbito. Comece expondo a vítima sem causar constrangimentos desnecessários. Será melhor cortar suas roupas do que realizar movimentos que podem agravar possíveis lesões. Durante o exame da vítima, devemos realizar uma Inspeção seguida de palpação.
  • 21.
    OSTENSIVO CAAML 1206 OSTENSIVOORIGINAL 2-8 Inspeção: • Deformidade D • Contusão C • Abrasão A • Penetração P • Queimadura Q • Laceração L • Edema E Palpação: • Sensibilidade S • Instabilidade I • Crepitação C • Pulso P • Motricidade M O exame da cabeça aos pés consiste em uma avaliação mais detalhada, seguindo uma seqüência lógica, ou seja, iniciando pelas partes mais nobres do corpo. a) Cabeça Traumas no crânio podem passar desapercebidos pelo fato dos cabelos poderem esconder as lesões. Apalpe toda superfície com as pontas dos dedos e observe a drenagem de sangue ou líquidos pelos ouvidos ou nariz. Observe ainda o diâmetro, simetria e fotorreação das pupilas. Traumatismos faciais podem estar associados a obstrução de vias aéreas devido a edemas e sangramentos. Caso contrário, só devem ser tratados após completa estabilização do doente, ou seja, após observadas as lesões que trazem riscos de vida. Fique atento! b) Coluna Cervical e Pescoço Vítimas com trauma na cabeça devem ser considerados como portadores de lesão instável de coluna cervical (fraturas e/ou lesões de ligamentos), e seu pescoço deve ser imobilizado e cuidadosamente examinado. A ausência de déficit neurológico não exclui a possibilidade de lesão cervical. 20% das vítimas com traumas na coluna chegam andando ao hospital.
  • 22.
    OSTENSIVO CAAML 1206 OSTENSIVOORIGINAL 2-9 Em vítimas que fazem uso de dispositivo de proteção de cabeça (capacete) deverão ser observados cuidados adicionais quando da retirada. c) Tórax Por possuir em seu interior órgãos de extrema importância, devemos ser minuciosos à procura de sinais de lesões internas. Havendo qualquer dificuldade com a respiração, faça revisão da inspeção em busca de sensibilidade ao tato e instabilidade. Lesões no tórax normalmente são muito graves exigindo decisões rápidas. O socorrista terá suas ações limitadas a fazer um curativos de três pontas em perfurações, fixar objetos empalados, estabilizar um seguimento instável, oferecer oxigênio se disponível e assistir a ventilação. d) Abdome Rapidamente exponha, observe e apalpe o abdome em busca de dor e sensibilidade ao tato, bem como aos sinais já descritos anteriormente. Dor à palpação e distensão abdominal podem sugerir lesões internas importantes que deverão ser avaliadas o quanto antes por um serviço médico. e) Pelve Examine de maneira rápida a pelve. Uma fratura nesta área poder conter uma volumosa hemorragia, pelo fato da pelve possuir grande quantidade de medula óssea vermelha (tecido formador de sangue) em sua superfície. Fique atento aos sinais de hemorragia e verifique se há instabilidade neste seguimento. f) Membros Inferiores e Superiores Comece examinando os membros inferiores seguido pelos superiores. Faça uma busca a procura dos sinais citados anteriormente, observando a simetria entre eles e ainda apalpe-os em busca de crepitação. Verifique se existe pulsação, função motora, sensibilidade e esteja atento aos sinais de insuficiência circulatória. Por ocasião do exame dos membros superiores, não esqueça de observar as axilas. g) Dorso É comum encontrar socorristas que não atentam para esta etapa do exame, deixando-a passar despercebida. Para examinar esta área, você deverá movimentar a vítima como um todo, ou seja, em bloco, lateralizando-a, o que se torna muito difícil quando se está só. Deve-se aproveitar este momento para transferir a vítima para uma maca ou prancha previamente preparada por um dos socorristas auxiliares.
  • 23.
    OSTENSIVO CAAML 1206 OSTENSIVOORIGINAL 2-10 Após o posicionamento adequado da vítima sobre a maca, devemos realizar a colocação do colar cervical, seguida da imobilização completa da cabeça. 2.3 - Intervenções Críticas e Decisão de Transporte Durante o exame primário deve ser avaliada a necessidade de transferência do paciente assim como o mecanismo a ser empregado para tal. Para decidir se o paciente deve ser removido após a avaliação primaria, você deve determinar se a vítima apresenta qualquer uma das lesões ou condições críticas abaixo: •nível de consciência diminuído •circulação anormal (estado de choque) •traumas torácicos produzindo respiração anormal •abdome sensível, doloroso e distendido •instabilidade pélvica •fraturas bilaterais de fêmur Se a vítima apresentar alguma das condições descritas anteriormente, transfira-o de imediato para um hospital ou enfermaria. Em caso de vítimas graves, os procedimentos para salvar a vida não devem retardar o transporte. Existem poucos procedimentos que devem ser realizados no local do acidente. Podemos citar o manejo da vias aéreas, controle de um sangramento abundante, tamponamento de uma ferida penetrante/transfixante de tórax, estabilidade manual de um seguimento instável e reanimação cardio-pulmonar. Lembre-se: as manobras de reanimação necessárias para preservar a vida do doente devem ser iniciadas tão logo os problemas sejam identificados, e não ao término do exame primário. Assegure-se que o procedimento valha a pena e comunique o fato ao serviço responsável em receber a vítima, a fim de estar preparado. Caso a avaliação primária não revele uma situação crítica de trauma, proceda a “Avaliação Secundária”. 2.4 – Avaliação Secundária de Trauma Nos pacientes em estado crítico, esta avaliação se realiza durante o transporte para o hospital. Já quando este encontra-se estável, este se desenvolve na cena do acidente, não devendo transcorrer mais de oito minutos. Tenha atenção, pois um paciente estável pode se tornar crítico ou instável rapidamente.
  • 24.
    OSTENSIVO CAAML 1206 OSTENSIVOORIGINAL 2-11 A avaliação secundária nada mais é que revisar todos os pontos observados por ocasião da avaliação primária, sendo que de uma maneira mais detalhada. Devemos ainda observar os seguintes pontos: 2.4.1 - Registro O registro meticuloso com documentação cronológica de todos os eventos é muito importante para que a equipe médica que irá realizar o tratamento definitivo tenha uma idéia das causas e possíveis patologias associadas as lesões do acidentado. O registro deverá conter dados como, o local , o mecanismo do acidente, a posição do acidentado, seu estado ao ser encontrado, a evolução do doente durante o atendimento, dados pessoais (nome, tipo sanguíneo, fator Rh) e os sinais vitais básicos (pulso, respiração e pressão arterial) que devem ser verificados da maneira correta. 2.4.2 - Obtenha um breve histórico da lesão ou trauma Faça sua observação pessoal; indague aos transeuntes; obtenha informações sobre os sintomas iniciais da vítima; questione sobre uso de algum medicamento; se possui alguma enfermidade prévia; e quando foi sua última alimentação (se sólida ou líquida). Um outro membro da equipe pode se encarregar desta tarefa. Para facilitar este procedimento, utilizamos a sigla SAMPLE que significa: S – Sintomas A – Alergia M- -Medicamentos P – Patologias prévias L – Liquidos/alimentos E – Eventos que antecederam o trauma 2.4.3 - Reavaliação Monitorize e reavalie continuamente o paciente, se necessário inicie novamente o “ABC” uma segunda vez. Em caso de apresentar ou evoluir para uma situação crítica de trauma, descrita anteriormente, transporte-o imediatamente. Sempre que possível ofereça oxigênio à vítima. Lembre-se: “Vítima de trauma é igual a O2”.
  • 25.
    OSTENSIVO CAAML 1206 OSTENSIVOORIGINAL 2-12 Devemos checar alguns procedimentos importantes como: Verificar se o fluxo de O2 está correto (se disponível) Checar se o acesso venoso está pérvio (se realizado) Observar se os curativos estão empapados de sangue Observar o selamento de ferimentos abertos de tórax Observar o posicionamento de talas e imobilizadores Inclinação para a esquerda de pacientes grávidas
  • 26.
    OSTENSIVO CAAML 1206 OSTENSIVOORIGINAL 2-13 2.5 - Organograma avaliação de trauma NÍVEL DE CONSCIÊNCIA MOVIMENTAÇÃO PARA MACA EXAME DA VÍTIMA TRATAR HEMORRAGIAS ARTERIAIS "C" CIRCULAÇÃO "B" RESPIRAÇÃO "A" VIAS AÉREAS ESTABILIZAR COLUNA VERTEBRAL INCONSCIENTE ESTABILIZAR COLUNA VERTEBRAL CONSCIENTE MECANISMO DE TRAUMA SIM ESTRICAÇÃO RÁPIDA NÃO HÁ SEGURANÇA NO LOCAL ? AVALIAÇÃO PRIMÁRIA
  • 27.
    OSTENSIVO CAAML 1206 OSTENSIVOORIGINAL 3-1 CAPÍTULO 03 HEMORRAGIA 3.1 - Conceito ..........................................................................................................................3-1 3.2 - Generalidades..................................................................................................................3-1 3.3 - Vasos sangüíneos ............................................................................................................3-2 3.4 - Classificação da hemorragia quanto a localização..........................................................3-2 3.4.1 - Hemorragia externa......................................................................................................3-2 3.4.2 - Hemorragia interna.......................................................................................................3-2 3.5 - Classificação da hemorragia quanto ao tipo do vaso rompido........................................3-2 3.5.1 - Hemorragia arterial ......................................................................................................3-2 3.5.2 - Hemorragia venosa.......................................................................................................3-3 3.5.3 - Hemorragia capilar.......................................................................................................3-3 3.6 - Conseqüências das hemorragias......................................................................................3-3 3.7 - Sinais e sintomas.............................................................................................................3-3 3.8 - Tratamento de uma hemorragia.......................................................................................3-4 3.8.1 - Tratamento da hemorragia interna ...............................................................................3-4 3.8.2 - Tratamento da hemorragia externa...............................................................................3-4 3.9 - Tipos especiais de hemorragias.......................................................................................3-7 3.9.1 - Hemoptise.....................................................................................................................3-7 3.9.2 - Hematêmese .................................................................................................................3-8 3.9.3 - Epistaxe........................................................................................................................3-8 3.1 - Conceito É o derramamento de sangue para fora dos vasos que devem contê-lo. 3.2 - Generalidades Sendo utilizado para transportar oxigênio, nutrientes para as células, bem como gás carbônico e outras excretas para os órgãos de eliminação, o sangue constitui-se como o meio de inquestionável importância, tanto na respiração, nutrição e excreção, como na regulação corpórea, transportando hormônios, água e sais minerais para a manutenção de seu equilíbrio. O volume circulante em um adulto varia em torno de 5 a 6 litros, levados em conta a relação de 70ml por Kg de peso corporal, o que corresponde, por exemplo, a 4.900ml de sangue em uma pessoa de 70Kg. Havendo uma diminuição brusca do volume circulante, como a que ocorre em uma grande hemorragia, o coração poderá ter sua ação como bomba comprometida, o que chegando a determinados níveis, levará a vítima a um colapso circulatório, podendo resultar em morte.
  • 28.
    OSTENSIVO CAAML 1206 OSTENSIVOORIGINAL 3-2 3.3 - Vasos sangüíneos Sendo o coração uma verdadeira bomba impulsionadora e o sangue a substância a ser transportada, os vasos sangüíneos constituem um complexo sistema de vias que permitirá ao sangue chegar a todas as partes do organismo. Os vasos sangüíneos podem ser: •Artérias – qualquer vaso conduzindo sangue que sai do coração. •Veias – qualquer vaso conduzindo sangue de volta ao coração. •Capilares – vasos sangüíneos microscópicos que fazem a ligação entre as artérias e as veias. Ë onde ocorrem as trocas gasosas. 3.4 - Classificação da hemorragia quanto a localização A hemorragia pode ser: 3.4.1 - Hemorragia externa Sangramento de estruturas superficiais com exteriorização do sangue, podendo ser controlada utilizando-se técnicas de primeiros socorros. 3.4.2 - Hemorragia interna Hemorragia das estruturas mais profundas, podendo ser oculta ou exteriorizada como ocorre em sangramento no estômago, em que a vítima expele o sangue pela boca. A hemorragia interna é mais grave devido ao fato de não podermos visualizá-la, o que faz com que o tratamento necessariamente tenha que ser realizado em ambiente hospitalar, cabendo ao socorrista apenas algumas manobras que visam evitar que o estado de choque se instale. 3.5 - Classificação da hemorragia quanto ao tipo do vaso rompido Dependendo do vaso sangüíneo atingido, o sangramento poderá ser: 3.5.1 - Hemorragia arterial O sangramento acontece em jatos intermitentes, no mesmo ritmo das contrações cardíacas. Sua coloração é um vermelho vivo. A pressão arterial torna este tipo de hemorragia mais grave que um sangramento venoso devido a velocidade da perda sangüínea
  • 29.
    OSTENSIVO CAAML 1206 OSTENSIVOORIGINAL 3-3 3.5.2 - Hemorragia venosa Sangramento contínuo de coloração vermelho escuro, pobre em oxigênio e rico em gás carbônico. 3.5.3 - Hemorragia capilar Sangramento contínuo com fluxo lento, como visto em arranhões e cortes superficiais da pele. Observação: Considerando que as artérias estão localizadas mais profundamente na estrutura do corpo, as hemorragias venosa e capilar são mais comuns do que a do tipo arterial. 3.6 - Conseqüências das hemorragias Uma grande hemorragia não tratada pode conduzir a vítima a um estado de choque e consequentemente à morte. Já sangramentos lentos e crônicos podem causar anemia (baixa quantidade de glóbulos vermelhos). 3.7 - Sinais e sintomas Os sinais e sintomas da hemorragia, apresentados por uma vítima, variam de acordo com a quantidade de sangue perdida e a velocidade deste sangramento. Observe a tabela abaixo: Quantidade de sangue perdida Perdas entre 15 e 30% Perdas entre 30 e 50% Perdas superiores a 50% Ansiedade Sede Taquicardia entre 100 e 120 bpm Pulso radial fraco Pele fria Sudorese Freqüência respiratória > 20 rpm Enchimento capilar > 2 seg Acrescer: Alteração nível de consciência Hipotensão arterial Taquicardia > 120 bpm Respiração rápida e superficial Estado de choque Morte iminente
  • 30.
    OSTENSIVO CAAML 1206 OSTENSIVOORIGINAL 3-4 3.8 - Tratamento de uma hemorragia O tratamento de uma hemorragia consiste na realização da hemostasia (processo de interrupção de um sangramento). 3.8.1 - Tratamento da hemorragia interna Como já foi descrito anteriormente, pouco pode ser feito pelo socorrista no caso de haver uma hemorragia interna. O transporte rápido para uma unidade médica é fundamental, cabendo ao socorrista a realização de manobras que venham prevenir ou retardar a instalação do estado de choque, assunto abordado em um capítulo próprio. 3.8.2 - Tratamento da hemorragia externa Uma vez observado os procedimentos iniciais da avaliação da vítima, ao ser constatado uma determinada hemorragia, o socorrista deverá optar por um dos quatro principais métodos de contenção de hemorragia: a) Compressão direta ou local – Hemorragias externas, na maioria das vezes, são controladas por uma compressão diretamente sobre o ferimento com o uso de um curativo estéril ou pano limpo. Esta compressão não deve ser interrompida até a coagulação, o que pode ocorrer de 6 a 8 minutos nas hemorragias mais intensas. Caso seja interrompida precocemente, poderá ocorrer a remoção do coágulo semi formado iniciando novamente a hemorragia. Figura 3.1
  • 31.
    OSTENSIVO CAAML 1206 OSTENSIVOORIGINAL 3-5 Observações: Ao realizar uma compressão direta, fazer o uso de luvas de procedimentos, evitando assim o contato direto com o sangue da vítima. Atente para o pulso distal para que a compressão não venha comprometer a circulação dos tecidos vizinhos. Caso isto ocorra, a compressão exercida deverá ser diminuída. Mantenha no local as compressas encharcadas de sangue. Caso necessário, sobreponha novas compressas secas. Fixe as compressas sobre o ferimento com bandagens, se disponíveis. A compressão direta é o método mais rápido e mais efetivo para controlar uma hemorragia. b) Elevação de membros – pode ser combinada com a compressão direta em hemorragias em membros, desde que não haja suspeita de fraturas. Os efeitos da gravidade diminuem a pressão sangüínea na parte afetada reduzindo assim a intensidade do sangramento. O ferimento deve ficar acima do nível do coração para que os efeitos desejados sejam alcançados. Figura 3.2
  • 32.
    OSTENSIVO CAAML 1206 OSTENSIVOORIGINAL 3-6 c) Compressão indireta ou à distância – Esta técnica consiste em comprimir uma artéria que irriga uma determinada área que sangra. Para tanto, há necessidade de conhecimento anatômico, ou seja, saber por onde passa a artéria a ser comprimida. O corpo humano possui vários pontos para compressão de artérias que podem ser usados para controlar um sangramento, como mostra a figura abaixo. Figura 3.3 Observação: A aplicação de pressão sobre uma determinada artéria deve ser vista como uma medida drástica, que somente deve ser utilizada após os recursos de compressão direta (com ou sem elevação de membros) não terem sido eficazes. d) Torniquete - A real necessidade do uso deste método deve ser considerada por se tratar de um procedimento extremo de último recurso para controlar uma hemorragia grave, pelos riscos que o cercam. Muitas vezes um curativo compressivo é a melhor opção. Em uma situação onde ocorra uma amputação traumática, o sangramento pode ser pequeno, ao contrário do que se espera, pois a artéria envolvida entra em constricção pela ação reflexa dos nervos simpáticos. Tal fato justifica o uso da compressão direta ao invés de um torniquete. Sendo inevitável o uso deste procedimento, ou seja, após todos os métodos citados anteriormente falharem, o socorrista deverá estar atento aos cuidados que envolvem
  • 33.
    OSTENSIVO CAAML 1206 OSTENSIVOORIGINAL 3-7 esta técnica, pois, quando mal realizada, poderá induzir a uma eventual perda do membro afetado, quando não se tratar de amputação total. Os cuidados são: • O torniquete deverá ser aplicado entre o ferimento e o coração a uma distância de aproximadamente 5 cm da lesão. • Deve-se posicionar um pacote de curativo ou um rolo de pano sobre a artéria a ser comprimida. • Utilize um cinto longo, gravata, meia ou outro material que não venha provocar estrangulamento dos membros, para envolver o local dando um nó sobre o pacote de curativo. • Improvise uma haste firme, como um pedaço de madeira ou barra de metal (canetas e lápis podem se quebrar facilmente) que deve ser colocada sobre o nó onde será aplicado um outro. • Gire a haste até que o sangramento pare, fixando-a convenientemente. • Não solte ou alivie o torniquete até a chegada ao hospital. • Registre o horário de aplicação do torniquete em local visível., se possível na própria vítima (exemplo: TQ – 13:20). • Não cubra o torniquete para que não passe despercebido pelos que darão continuidade aos cuidados prestados ao paciente. Figura 3.4 3.9 - Tipos especiais de hemorragias 3.9.1 - Hemoptise Tipo de hemorragia proveniente do pulmão, caracterizada por acesso de tosse com eliminação de sangue vermelho rutilante e espumoso por meio de golfadas, onde deverão ser observados os seguintes procedimentos: • Coloque a vítima em repouso e recostada • Acalme-a; não a deixe falar • Procure auxílio médico
  • 34.
    OSTENSIVO CAAML 1206 OSTENSIVOORIGINAL 3-8 3.9.2 - Hematêmese Hemorragia proveniente do estômago, manifestando-se através de enjôo, náuseas, vômitos com sangue tipo “borra de café” e palidez, onde deverão ser observados os seguintes procedimentos: • Deite o paciente de costas • Aplique gelo ou compressas geladas na altura do estômago • Procure auxílio médico 3.9.3 - Epistaxe Conhecido como sangramento nasal, onde deverão ser observados os seguintes procedimentos: • Sente o paciente com a cabeça para trás • Aperte a narina que sangra durante cinco minutos • Aplique compressas geladas ou saco de gelo sobre o nariz
  • 35.
    OSTENSIVO CAAML 1206 OSTENSIVOORIGINAL 4-1 CAPÍTULO 4 ESTADO DE CHOQUE 4.1 - Conceito:................................................................................................................4-1 4.2 - Principais causas do Estado de Choque.................................................................4-1 a) Choque hipovolêmico......................................................................................4-1 b) Choque cardiogênico .......................................................................................4-1 c) Choque por vasodilatação................................................................................4-1 4.3 - Sinais e sintomas do Estado de Choque.................................................................4-2 4.4 - Primeiros socorros prestados ao paciente chocado................................................4-2 4.1 - Conceito: É o quadro clínico que resulta da incapacidade do sistema cardiovascular de prover circulação sangüínea suficiente para os órgãos. O fluxo sangüíneo que chega aos tecidos periféricos é inadequado para manter a vida tissular. Para que a célula humana receba o oxigênio, através do sangue, necessita de três elementos: o coração, os vasos sangüíneos (veias, artérias e capilares) e o sangue. Quando temos uma bomba cardíaca normal, estando os vasos sangüíneos íntegros e o sangue na sua quantidade e viscosidade normal, dizemos que o organismo encontra-se num estado de equilíbrio e boa vitalidade orgânica. Obs.: não confundir com reação somática decorrente, geralmente, de severa descarga emocional como as que ocorrem nos sustos, notícias desagradáveis, medo, etc. 4.2 - Principais causas do Estado de Choque O choque pode ser secundário à insuficiência do volume intravascular, à função cardíaca inadequada, ao tônus vasomotor inadequado, ou à combinação destes. Tipos de Estado de Choque: a) Choque Hipovolêmico – causado principalmente por hemorragias ou outras causas que levem à uma grande perda de líquido. b) Choque Cardiogênico – causado por uma incapacidade miocárdica e caracterizado pela diminuição do débito cardíaco. c) Choque por Vasodilatação – é considerado por alguns como Choque Hipovolêmico Relativo, uma vez que o volume sangüíneo é normal, porém insuficiente para o enchimento cardíaco adequado. Várias condições podem
  • 36.
    OSTENSIVO CAAML 1206 OSTENSIVOORIGINAL 4-2 determinar dilatação vascular generalizada, entre elas, traumas cerebrais severos (choque neurogênico), ingestão de certas drogas ou venenos, ou ainda, a associação com uma infecção bacteriana (choque séptico). 4.3 - Sinais e sintomas do Estado de Choque •Alteração do nível de consciência – causada pela hipóxia. •Palidez – causada pela vasoconstricção induzida pela liberação de catecolaminas na corrente sangüínea. •Pulso acelerado – devido ao efeito de catecolaminas sobre o coração, na tentativa de suprir a redução brusca do oxigênio nos tecidos. •Sudorese - devido ao efeito de catecolaminas sobre as glândulas sudoríparas. •Sede – especialmente devido a quantidade relativamente baixa de líquidos nos vasos sangüíneos. •Pressão arterial baixa - especialmente devido a quantidade relativamente baixa de líquidos nos vasos sangüíneos. 4.4 - Primeiros socorros prestados ao paciente chocado Os cuidados de emergência prestados à um paciente em estado de choque é controvertido. A princípio resume-se em controlar a hemorragia (se possível), administrar oxigênio e transportá-lo imediatamente, como prescrito na avaliação inicial do trauma. Outros cuidados podem ser tomados enquanto se aguarda o transporte ou durante este: •mantenha o paciente aquecido. •mantenha as pernas elevadas para concentrar o maior volume sangüíneo nos órgãos vitais. •esteja atento às vias aéreas e monitorize constantemente a função respiratória e circulatória.
  • 37.
    OSTENSIVO CAAML 1206 OSTENSIVOORIGINAL 5-1 CAPÍTULO 5 ASFIXIA 5.1 - Generalidades...............................................................................................5-1 5.2 - Causas da asfixia..........................................................................................5-1 5.2.1 - Obstrução das vias aéreas..........................................................................5-2 5.2.2 - Insuficiência de oxigênio (O2) no ar..........................................................5-2 5.2.3 - Paralisia do centro respiratório..................................................................5-2 5.2.4 - Compressão do tórax.................................................................................5-2 5.3 - Obstrução de vias aéreas por corpo estranho em vítima consciente ............5-3 5.4 - Manobras para desobstrução de vias aéreas causada por corpo estranho ....5-3 5.4.1 - Golpes dorsais ...........................................................................................5-3 5.4.2 - Compressões abdominais (Manobra de Heimlich) ...................................5-3 5.5 - Respiração artificial......................................................................................5-5 5.5.1 - Ventilação Boca-a-Boca............................................................................5-6 5.1 - Generalidades Uma pessoa que parou de respirar não está necessariamente morta, mas está em perigo imediato. O coração pode continuar batendo ainda por algum tempo após a parada respiratória. O cérebro pode suportar alguns minutos sem receber oxigenação, período de tempo que varia de acordo com as circunstâncias. Portanto, por um prazo de alguns minutos, há chances de salvar a vida da vítima. A importância desta situação justifica sua inclusão, com papel de destaque, na avaliação primária de trauma. Quando a vítima deixa de receber um suprimento mínimo necessário de oxigênio (O2), ocorre uma asfixia. 5.2 - Causas da asfixia Uma asfixia pode ocorrer devido a uma das complicações abaixo:
  • 38.
    OSTENSIVO CAAML 1206 OSTENSIVOORIGINAL 5-2 5.2.1 - Obstrução das vias aéreas Esta obstrução ocorre nos casos de afogamento, excesso de secreções, hemorragias, corpos estranhos, estrangulamento e, principalmente, pela queda da língua em vítimas inconscientes, como mostra a figura abaixo. Figura 5.1 5.2.2 - Insuficiência de oxigênio (O2) no ar Esta situação ocorre nos casos de pessoas submetidas a grandes altitudes e compartimentos não ventilados (como em certas dependências de bordo) onde o teor de oxigênio é menor e nos incêndios em compartimentos fechados, onde a formação de gases tóxicos reduz o oxigênio do ambiente, causando asfixia. 5.2.3 - Paralisia do centro respiratório As causas mais freqüentes desta situação são o choque elétrico e grande ingesta de álcool e/ou drogas, produzindo asfixia e parada respiratória. 5.2.4 - Compressão do tórax São situações em que os movimentos respiratórios são impedidos por forte pressão externa, como nos casos de soterramento. A morte por asfixia pode ocorrer mesmo com as vias aéreas desobstruídas.
  • 39.
    OSTENSIVO CAAML 1206 OSTENSIVOORIGINAL 5-3 O princípio básico do atendimento visa manter as vias aéreas permeáveis e, posteriormente, iniciar a respiração artificial, se necessário. 5.3 - Obstrução de vias aéreas por corpo estranho em vítima consciente Os sinais clínicos das obstruções completas são bem característicos. A vítima mostra-se agitada, com grave dificuldade respiratória, cianótica, estando incapaz de tossir, respirar e falar, assumindo a postura típica de colocar as mãos ao redor do pescoço. Caso não seja administrado um tratamento adequado, a vítima evolui rapidamente para um estado de inconsciência e óbito. No caso da vítima emitir sons, a obstrução não será completa, possibilitando assim, uma respiração suficiente para mantê-la viva, devendo ser estimulada a tossir e observada atentamente em suas tentativas de expelir o objeto. Caso apresente uma respiração ineficiente desde o início, ou haja a impossibilidade da desobstrução pela própria vítima, devem ser realizadas, pelo socorrista, manobras de desobstrução. 5.4 - Manobras para desobstrução de vias aéreas causada por corpo estranho Existem algumas manobras a serem utilizadas pelo socorrista ao se deparar com uma vítima que apresente uma obstrução de vias aéreas. São elas: 5.4.1 - Golpes dorsais Golpes nas costas ajudam a criar uma pressão no tórax que contribui para desobstruir as vias aéreas, devendo ser utilizado somente em bebês e crianças. Deve-se apoiar a vítima com a barriga para baixo, sobre o antebraço do socorrista, ficando a cabeça mais baixa que o tórax. Usando a base da mão livre, deverão ser dados alguns golpes dorsais na linha média das costelas, entre as saliências da escápula. 5.4.2 - Compressões abdominais (Manobra de Heimlich) Por meio de compressões abdominais, o socorrista cria uma pressão intratorácica, estimulando uma tosse artificial, o que poderá contribuir para a desobstrução, não devendo ser praticado em pacientes grávidas e em crianças.
  • 40.
    OSTENSIVO CAAML 1206 OSTENSIVOORIGINAL 5-4 Se o paciente com uma obstrução de vias aéreas está consciente, o socorrista deverá: •Posicionar-se por trás do paciente •Passar os braços por baixo das axilas do paciente •Fechar uma das mãos e colocá-la na linha média entre o abdome e o tórax •Espalmar a outra mão e colocá-la sobre a mão fechada aplicando uma compressão, como uma punhalada, para dentro e para cima do abdome. Repetir o procedimento até que as vias aéreas estejam desobstruídas ou até que o paciente se torne inconsciente. Figura 5.2 Caso o paciente com obstrução nas vias aéreas esteja inconsciente ou entrando no estado de inconsciência, posicioná-lo deitado e realizar a manobra ajoelhado ao seu lado. Figura 5.3
  • 41.
    OSTENSIVO CAAML 1206 OSTENSIVOORIGINAL 5-5 Observações: Pode acontecer o caso da vítima sofrer edema das vias aéreas, como o que ocorre no caso de algumas queimaduras de face, ou como resultado de doenças ou lesões traumáticas. Nestes casos, em que há impossibilidade de respirar, uma das alternativas é a cricotireoidotomia, um procedimento médico. Uma forma ideal para eliminar a possibilidade de obstrução de vias aéreas pela própria língua, é fazer uso da “Cânula de Guedel”, também conhecida como Tubo de Mayo, conforme figura abaixo. Figura 5.4 5.5 - Respiração artificial Quando executada a abertura das vias aéreas, o paciente ainda não apresentar respiração, será necessário instituir uma ventilação sob pressão positiva. Ventilar é insuflar ar nos pulmões. A ventilação é feita com o ar exalado pelo socorrista, que contém aproximadamente 16% de oxigênio, que é uma concentração menor que a do ar atmosférico, que possui 21%. As manobras de ventilação, sempre que possível, devem ser realizadas obedecendo os critérios de proteção individual, devido aos riscos a que se expõe o socorrista.
  • 42.
    OSTENSIVO CAAML 1206 OSTENSIVOORIGINAL 5-6 5.5.1 - Ventilação Boca-a-Boca • Abrir as vias aéreas utilizando a inclinação da cabeça (desde que descartadas todas as possibilidades de lesão cervical) ou a elevação da mandíbula modificada (recomendada para vítimas que sofrem de trauma). • Pinçar as narinas do paciente • Manter em posição próteses dentárias completas • Remover prótese dentárias incompletas que estejam deslocadas • Aplicar a boca sobre a da vítima • Efetuar duas ventilações completas com a duração aproximada de dois segundos • (respirações rápidas causam distensão do estômago) • Observar a expansão do tórax da vítima • Efetuar as ventilações posteriores em intervalos de cinco segundos no adulto, resultando na freqüência aproximada de 12 respirações por minuto Figura 5.5
  • 43.
    OSTENSIVO CAAML 1206 OSTENSIVOORIGINAL 5-7 Observações: Parte do ar utilizado para a respiração artificial segue o caminho do esôfago, produzindo a distensão do estômago, situação que só será revertida caso venha a interferir na respiração, como acontece nos casos em que a vítima vomita, correndo o risco de broncoaspirar as secreções. O socorrista deverá estar monitorando a freqüência cardíaca pois, persistindo a parada respiratória, a situação evoluirá para uma parada cardiopulmonar, situação que trataremos a seguir.
  • 44.
    OSTENSIVO CAAML 1206 OSTENSIVOORIGINAL 6-1 CAPÍTULO 6 RESSUSCITAÇÃO CARDIOPULMONAR 6.1 - Conceito ..........................................................................................................................6-1 6.2 - Causas de parada cardiopulmonar...................................................................................6-1 6.3 - Sinais de parada cardiopulmonar ....................................................................................6-2 6.4 - Conseqüências da parada cardiopulmonar......................................................................6-2 6.5 - Posicionamento da vítima ...............................................................................................6-2 6.6 - Posicionamento do socorrista..........................................................................................6-2 6.7 - Posição das mãos do socorrista.......................................................................................6-3 6.8 - Técnica da Ressuscitação Cardiopulmonar.....................................................................6-3 6.9 - Reavaliação .....................................................................................................................6-4 6.10 - Interrupção da RCP.......................................................................................................6-4 6.1 - Conceito Ressuscitação Cardiopulmonar, ou RCP, é um procedimento de emergência aplicado quando as atividades do coração e do pulmão param. Socorristas do mundo inteiro têm salvo incontáveis vidas utilizando este procedimento. É pouco provável que você tenha a oportunidade de realizar a RCP, porém, se a ocasião aparecer, saber o que fazer pode representar a diferença entre a vida e a morte para o paciente. 6.2 - Causas de parada cardiopulmonar Podem ser divididas em dois grupo, e é de grande importância, pois a conduta do socorrista varia de acordo com a sua causa. a) Causas primárias Se deve a um problema do próprio coração, causando uma arritmia cardíaca, geralmente a fibrilação ventricular. A causa principal é a isquemia cardíaca (chegada de quantidade insuficiente de sangue oxigenado ao coração). São as principais causas de parada cardíaca no adulto que não foi vítima de traumatismos. b) Causas secundárias A disfunção do coração é causada por problemas respiratórios ou por causa externa, e são as principais causas em crianças e vítimas de traumatismos. Podem ser causadas por: • Oxigenação deficiente: obstrução de vias aéreas • Transporte inadequado de oxigênio: hemorragias graves, estado de choque e intoxicação pelo monóxido de carbono.
  • 45.
    OSTENSIVO CAAML 1206 OSTENSIVOORIGINAL 6-2 • Ação de fatores externos sobre o coração: drogas e descargas elétricas. 6.3 - Sinais de parada cardiopulmonar Durante a avaliação do ABC, assunto já abordado, poderemos constatar alguns sinais que nos indicarão a necessidade imediata de uma RCP. São eles: • Ausência de pulso em grande artéria: pulso carotídeo no adulto e braquial em crianças. É o principal sinal da PCR. • Ausência de respiração: pode preceder a parada cardíaca ou após seu estabelecimento. • Inconsciência: todo paciente em PCR está inconsciente. • Dilatação das pupilas (midríase): é um sinal tardio, ocorrendo em até 45 segundos após a parada. • Aparência de morte: palidez e imobilidade. 6.4 - Conseqüências da parada cardiopulmonar A ausência de circulação de sangue interrompe a oxigenação dos órgãos. Após alguns minutos, as células mais sensíveis começam a morrer. Os órgãos mais sensíveis à falta de oxigênio são o cérebro e o coração. A lesão cerebral irreversível ocorre geralmente após quatro a seis minutos (morte cerebral). Os pacientes submetidos a baixas temperaturas (hipotermia) podem suportar períodos mais longos sem oxigênio, pois o consumo pelo cérebro diminui. Até quatro minutos de parada cardíaca pode ser tolerado sem que ocorra lesão cerebral. 6.5 - Posicionamento da vítima Para que os procedimentos de RCP sejam eficazes, o paciente deve ser posicionado sobre uma superfície plana e rígida em decúbito dorsal. A cabeça da vítima não deve ficar mais alta que os pés, para não prejudicar o fluxo sangüíneo cerebral. Caso a vítima esteja sobre um leito ou superfície macia, ela deve ser colocada no chão ou então deve-se colocar uma tábua sob seu tronco. 6.6 - Posicionamento do socorrista O mesmo deve ajoelhar-se ao lado da vítima de modo que seus ombros fiquem na direção do esterno do paciente.
  • 46.
    OSTENSIVO CAAML 1206 OSTENSIVOORIGINAL 6-3 6.7 - Posição das mãos do socorrista • A identificação correta da metade inferior do esterno é importante. • Com a mão, localizar a margem inferior do rebordo costal da vítima • Percorrer todo rebordo costal até identificar o apêndice xifóide • Colocar dois dedos acima do apêndice xifóide (atualmente utiliza-se também encontrar um ponto médio entre os mamilos) • Apoiar a palma de uma das mãos sobre a metade inferior do externo • Colocar a outra mão sobre a primeira. Os dedos podem ficar estendidos ou entrelaçados, mas não devem ficar em contato com o esterno. 6.8 - Técnica da Ressuscitação Cardiopulmonar • O socorrista deve manter os braços esticados e com os ombros diretamente sobre as mãos. A compressão deve ser feita diretamente sobre o esterno. • A força da compressão deve ser provida pelo peso do tronco do socorrista e não pela força de seus braços. • O esterno da vítima deve ser deprimido de maneira que, durante uma compressão, possa gerar um pulso carotídeo palpável. • A compressão deve ser aliviada completamente sem que o socorrista retire suas mãos do tórax do paciente, para que não se perca a posição correta das mãos. • Iniciar a RCP com duas ventilações completas, e logo após as massagens propriamente ditas. • As massagens cardíacas e as respiração devem ser combinadas para que a RCP seja eficaz. A relação massagens/ventilações pode variar de acordo com a idade do paciente. De um modo geral, no paciente adulto, realiza-se quinze massagens para duas respirações, independentemente do número de socorrista.
  • 47.
    OSTENSIVO CAAML 1206 OSTENSIVOORIGINAL 6-4 • A freqüência das compressões torácicas deve ser mantida entre 80 a 100/min. Com a pausa que é efetuada para a realização da ventilação, a freqüência real de compressões cai para 60/min. Figura 6.1 6.9 - Reavaliação •Verificar pulso carotídeo após um minuto de RCP e depois a cada três minutos •Sendo a pulsação restaurada, verificar a eficácia da respiração •Respiração presente: administrar oxigênio suplementar, se disponível, e observar o paciente •Respiração ausente: manter a ventilação com a freqüência de 12/min com oxigênio suplementar, se disponível •Se pulso ausente, reiniciar a RCP. 6.10 - Interrupção da RCP A interrupção da RCP somente poderá ocorrer após ordem médica ou por cansaço extremo do socorrista, que impossibilite o prosseguimento das manobras. Obviamente, caso seja restabelecida a função cardíaca, deve-se cessar a massagem.
  • 48.
    OSTENSIVO CAAML 1206 OSTENSIVOORIGINAL 7-1 CAPÍTULO 7 AFOGAMENTO 7.1 - Conceito .......................................................................................................7-1 7.2 - Tipos de afogamento ....................................................................................7-1 7.3 - Natureza do líquido .....................................................................................7-1 7.4 - Mecanismo do afogamento ..........................................................................7-2 7.5 - Classificação clínica e conduta na fase aguda do afogamento.....................7-2 7.5.1 - Grau I (discreta gravidade)........................................................................7-2 7 5 2 - Grau II (moderada gravidade)...................................................................7-2 7.5.3 - Grau III (grave) .........................................................................................7-3 7.5.4 - Grau IV (gravíssimo) nível “A”................................................................7-3 7.5.5 - Grau IV (gravíssimo) nível “B”. ...............................................................7-4 7.1 - Conceito Trata-se de uma insuficiência respiratória aguda causada pela penetração de líquido no aparelho respiratório. É uma forma de asfixia obstrutiva, sendo a prevenção o principal meio de redução de casos de afogamentos em crianças e adultos jovens. 7.2 - Tipos de afogamento Afogado molhado: está intimamente ligado a aspiração de líquido para os pulmões, reservando assim os piores prognósticos, responsável por 85% dos casos de afogamentos fatais. Afogado seco: Não apresenta aspiração pulmonar de líquidos em conseqüência ao espasmo da musculatura da laringe. Quando resgatados a tempo, as vítimas que não aspiram líquidos geralmente respondem melhor ao tratamento. 7.3 - Natureza do líquido Do ponto de vista prático, o meio em que ocorreu o afogamento (água doce ou salgada), para o socorrista, não é tão importante, pois o quadro apresentado pela vítima é idêntico em ambos os casos, uma vez que é pequena a quantidade de líquido aspirado. No entanto, é indispensável que o socorrista informe à equipe médica as características do meio (temperatura da água, condições de poluição, se doce ou salgada).
  • 49.
    OSTENSIVO CAAML 1206 OSTENSIVOORIGINAL 7-2 7.4 - Mecanismo do afogamento Salvo os casos em que a vítima encontra-se inconsciente, a maioria dos casos segue um padrão comum. Primeiramente surge um período de pânico em que a vítima tenta se manter em apnéia, enquanto tenta, desesperadamente, emergir. A ingestão de água é freqüente, sendo a causa de distensão gástrica e vômitos. A aspiração de quantidades variáveis de água deve-se a respirações involuntárias originadas da falta de oxigenação.O líquido, ao passar pela laringe, causa inicialmente um intenso laringoespasmo, visando não permitir a passagem de maiores quantidades. Alia-se a isto, o tempo de permanência em águas frias, ocasionando uma hipotermia, fator complicador em um afogamento. 7.5 - Classificação clínica e conduta na fase aguda do afogamento 7.5.1 - Grau I (discreta gravidade) • Características: predomínio de fenômenos vagossimpáticos, sem agressão respiratória. Manifestações inespecíficas. • Sintomas e sinais gerais: cansaço muscular, frio, ansiedade, vasoconstrição periférica, palidez, tremores, espasmos musculares náuseas e vômitos. • Nível de consciência: lúcido, eventualmente agitado, ou inconsciência histérica ou alcoólica. • Aparelho respiratório: normal ou taquipnéia pelo esforço físico ou estresse. • Aparelho cardiovascular: normal ou taquicardia pelo esforço ou estresse. • Tratamento: observar os procedimentos preconizados no atendimento inicial à vítima, detalhados no início desta FI. Em suma, deve-se aquecer o paciente, tranqüilizando-o. Observação por aproximadamente 2h. Cuidados especiais com idoso e aqueles com doença prévia. 7 5 2 - Grau II (moderada gravidade) • Característica: sinais de líquido na traquéia, brônquios e/ou alvéolos. Hemodinamicamente normal. • Sintomas e sinais gerais: semelhantes ao grau I, acrescidos de cianose leve e insuficiência respiratória discreta. • Nível de consciência: lúcido ou torporoso, com ou sem agitação psicomotora. Aparelho respiratório: taquipnéia presente.
  • 50.
    OSTENSIVO CAAML 1206 OSTENSIVOORIGINAL 7-3 •Aparelho cardiovascular: taquicardia presente. •Tratamento: observar os procedimentos preconizados no atendimento inicial à vítima, detalhados no início desta FI. Aquecer o paciente, oferecendo O2 (se disponível). Cuidado especial com idoso. Observação por 24h. 7.5.3 - Grau III (grave) •Característica: agressão ao aparelho respiratório e vascular com comprometimento do sistema nervoso central (SNC). •Sintomas e sinais gerais: semelhantes ao grau I, acrescidos de cianose moderada e dispnéia intensa. •Nível de consciência: edema cerebral causando torpor com ou sem agitação ou coma leve à moderado. •Aparelho respiratório: freqüência e ritmo respiratório variáveis. Presença de secreção pulmonar branca ou rósea. Insuficiência respiratória grave. •Aparelho cardiovascular: instabilidade hemodinâmica com hipotensão, taquicardia e/ou arritmias. •Tratamento: observar os procedimentos preconizados no atendimento inicial à vítima, detalhados no início desta FI. Manter as vias aéreas pérvias e garantir assistência respiratória oferecendo O2. Aquecer o paciente e procurar auxílio médico imediatamente. 7.5.4 - Grau IV (gravíssimo) nível “A”. • Característica: respiração agônica ou parada respiratória. • Sintomas e sinais gerais: cianose intensa. • Nível de consciência: coma moderado à profundo. • Aparelho respiratório: edema agudo de pulmão ou apnéia. • Aparelho cardiovascular: bradicardia, arritmias severas, choque. • Tratamento: observar os procedimentos preconizados no atendimento inicial à vítima, detalhados no início desta FI. Manter as vias aéreas pérvias, garantindo assistência respiratória, oferecendo O2 ou realizando respiração artificial, se necessário. Aquecer o paciente e procurar auxílio médico imediatamente. A incidência de óbitos chega a 44% dos casos.
  • 51.
    OSTENSIVO CAAML 1206 OSTENSIVOORIGINAL 7-4 7.5.5 - Grau IV (gravíssimo) nível “B”. Característica: parada cardiorespiratória sem tempo determinado, geralmente irrecuperável. Sintomas e sinais gerais: morte aparente (midríase paralítica).Nível de consciência: coma profundo ou sinais de morte cerebral. •Aparelho respiratório: apnéia. •Aparelho cardiovascular: parada cardíaca. •Tratamento: observar os procedimentos preconizados no atendimento inicial à vítima, detalhados no início desta FI. Manobras de ressuscitação cardiopulmonar. Caso haja reversão, manter as vias aéreas pérvias e garantir assistência respiratória, oferecendo O2. Aquecer o paciente e procurar auxílio médico imediatamente. A incidência de óbitos chega a 93% dos casos. Como regra geral no atendimento ao afogado, não fazer compressão abdominal ou torácica para expelir a água aspirada.
  • 52.
    OSTENSIVO CAAML 1206 OSTENSIVOORIGINAL 8-1 CAPÍTULO 8 TRAUMATISMOS 8.1 - Classificação....................................................................................................................8-1 8.1.1 - Classificação das feridas: .............................................................................................8-1 8.2 - Tratamento das feridas ....................................................................................................8-3 8.2.1 - Cicatrização por 1ª intenção.........................................................................................8-3 8.2.2 - Cicatrização por 2ª intenção.........................................................................................8-3 8.2.3 - Cicatrização por 3ª intenção.........................................................................................8-3 8.3 - Particularidades de alguns tipos especiais de feridas......................................................8-3 8.3.1 - Feridas com objetos fixados ao corpo..........................................................................8-3 8.3.2 - Ferida penetrante de tórax............................................................................................8-4 8.3.3 Ferida abdominal com evisceração.................................................................................8-4 8.1 - Classificação Podemos classificar os traumatismos como: •Contusão – Não há rompimento da pele; encontramos dor e inchaço local. •Escoriação – São lesões provocadas pela fricção com uma superfície áspera, havendo uma solução de continuidade da epiderme (arranhão). •Feridas – São lesões em que há rompimento dos tecidos. 8.1.1 - Classificação das feridas: a)Quanto ao tempo: •Agudas – que se instalam recentemente. •Crônicas – instaladas a mais tempo, sem tendência a cicatrização. b) Quanto ao objeto causador: •Incisivas – causadas por objetos de corte (lâminas, facas, navalhas, vidros, etc.), apresentando bordos regulares; sangram e são doloridas, porém de fácil cicatrização. •Contusas – Causadas por objetos contundentes (martelo, pedra, etc.), apresentam bordos irregulares. •Punctórias ou punctiformes – produzidas por objetos de ponta (prego, agulhas, etc.). •Lacerativas ou por arrancamento – quando houver perda de substância, pela atuação de forma violenta do agente traumático. c) Quanto ao caminho percorrido pelo agente físico: •Transfixantes – é quando os tecidos são atravessados em toda a sua espessura pelo agente traumático, havendo um orifício de entrada e um de saída.
  • 53.
    OSTENSIVO CAAML 1206 OSTENSIVOORIGINAL 8-2 •Penetrantes – o agente causal penetra em uma cavidade fechada do organismo como a abdominal, torácica ou craniana, provocando lesões em tecidos ou órgãos internos. •Perfurante – o agente apenas perfura alguma parte do organismo humano, mas sem atingir cavidades ou órgãos internos. Figura 8.1
  • 54.
    OSTENSIVO CAAML 1206 OSTENSIVOORIGINAL 8-3 8.2 - Tratamento das feridas O tratamento das feridas deverá ser feito nas primeiras 6 (seis) horas após o traumatismo. Na realidade, a ação de um socorrista se limita a conter uma hemorragia ativa e proteção do ferimento. As feridas se fecham, ou melhor, se curam pela cicatrização, que pode ocorrer de três maneiras: 1ª, 2ª e 3ª intenção. 8.2.1 - Cicatrização por 1ª intenção O ferimento é de bordos regulares e paredes lisas como nas feridas incisas. Os bordos podem facilmente serem ajustados um ao outro para que haja o acolamento das paredes, dando-se a cicatrização por 1ª intenção. É o que ocorre quando temos uma sutura. 8.2.2 - Cicatrização por 2ª intenção No caso de ferimentos com bordos macerados e irregulares (feridas contusas), a provável cura se dá por preenchimento da ferida por um tecido de granulação, do fundo da ferida para fora, dado não haver o acolamentos das paredes e dos bordos. Este tipo de cicatrização não é muito desejado, pois além da demora, as cicatrizes são feias, antiestéticas. 8.2.3 - Cicatrização por 3ª intenção É aquela corrigida ou estimulada cirurgicamente após a formação do tecido de granulação. Quando se realiza um artifício técnico para mudar ou acelerar a cicatrização de uma queimadura, a cura é por este tipo. 8.3 - Particularidades de alguns tipos especiais de feridas Alguns tipos de ferimentos requerem cuidados adicionais: 8.3.1 - Feridas com objetos fixados ao corpo Nunca tente retirar um objeto fixado ao corpo de um acidentado, pois tal procedimento agrava a lesão podendo causar hemorragia interna de difícil controle. Um objeto de tamanho moderado pode dificultar o transporte da vítima devendo, neste caso, ser cortado e fixado, pois um aparente pequeno movimento pode ter projeções bem maiores na extremidade interna ao corpo.
  • 55.
    OSTENSIVO CAAML 1206 OSTENSIVOORIGINAL 8-4 8.3.2 - Ferida penetrante de tórax Este tipo de ferimento é considerado grave pois envolve uma área de importância vital para a vítima por conter órgãos como o pulmão, coração, artérias de grande calibre, etc., que se lesionados podem levar ao óbito em poucos minutos. Alguns pontos importantes devem ser observados: • Realize um curativo de três pontas que possibilite a saída de ar por ocasião da inspiração e sirva como tamponamento quando da expiração. • Faça uma rigorosa inspeção à procura de outros ferimentos, bem como de um orifício de saída. • Lembre-se, este é um paciente grave, que necessita urgentemente de cuidados médicos. Figura 8.2 8.3.3 Ferida abdominal com evisceração Este ferimento consiste da saída das vísceras, em geral das alças intestinais, de sua cavidade normal após um trauma. Alguns pontos importantes devem ser observados: • Não tente repor as vísceras ao lugar de origem. • Flexione as pernas da vítima, o que reduz a tensão abdominal. • Envolva as vísceras com bandagens largas umedecidas com soro fisiológico ou água potável. • Lateralize a vítima para o lado contra-lateral ao ferimento (posição fetal).
  • 56.
    OSTENSIVO CAAML 1206 OSTENSIVOORIGINAL 9-1 CAPÍTULO 9 TRAUMATISMO CRÂNIO ENCEFÁLICO 9.1 - Generalidades..................................................................................................................9-1 9.2 - Lesão de couro cabeludo.................................................................................................9-1 9.3 - Fraturas de crânio............................................................................................................9-1 9.4 - Lesões cerebrais ..............................................................................................................9-2 9.5 - Avaliação e intervenções pré-hospitalares ......................................................................9-2 9.1 - Generalidades Conhecidos como TCE, são as principais causas de óbitos nas vítimas de acidentes automobilísticos, compreendendo uma faixa etária entre 15 e 24 anos. Outras causas são a violência, os acidentes de trabalho e os desportivos. Os traumatismos da cabeça podem envolver, isoladamente ou em qualquer combinação, o couro cabeludo, crânio e encéfalo. Estes, quando não levam a morte, podem causar seqüelas graves, incompatíveis com a vida produtiva. Sendo este assunto potencialmente vasto e complexo, nosso objetivo é traçar uma linha de ação que vise manter a vítima com vida, atenuando possíveis seqüelas, até que se encontre sob cuidados médicos específicos. 9.2 - Lesão de couro cabeludo Podem causar hemorragias importantes devido a sua intensa vascularização. Por vezes podem causar choque em crianças, mas nunca em adultos. 9.3 - Fraturas de crânio As fraturas de crânio não implicam, necessariamente, em presença de lesão encefálica, mas indicam a severidade do trauma. Podem ser classificadas em: • Fraturas simples (ou lineares) • Fraturas abertas • Fraturas deprimidas • Fraturas de base de crânio
  • 57.
    OSTENSIVO CAAML 1206 OSTENSIVOORIGINAL 9-2 9.4 - Lesões cerebrais O TCE inclui um amplo espectro de alterações patológicas com graus variáveis de severidade. Estas lesões podem apresentar danos diretos, como os que ocorrem nos traumatismos penetrantes, ou danos indiretos, ocasionado por aceleração-desaceleração (forma mais comum). 9.5 - Avaliação e intervenções pré-hospitalares • Observe os pontos abordados em avaliação do trauma, assunto já abordado anteriormente. • Observe o mecanismo da lesão • Esteja atento ao nível de consciência • Mantenha a permeabilidade das vias aéreas • Observar cuidados adicionas com a coluna cervical. De 5 a 10% dos casos, há lesão. • Mantenha os padrões respiratórios com administração obrigatória de oxigênio. • Esteja atento a sinais que indicam fraturas de crânio como otorragia, rinorragia e olhos de guaxinim. • Estado de choque deve sugerir sangramento abdominal ou torácico, pois é um evento terminal no TCE. • Esteja atento e preparado para possíveis episódios de vômito, muito comuns nestes casos. • Procure atendimento médico o mais breve possível.
  • 58.
    OSTENSIVO CAAML 1206 OSTENSIVOORIGINAL 9-3 Observações: • A anisocoria é um sinal de lesão cerebral grave com possível indicação de cirurgia. • A midríase bilateral fixa (pupilas não fotorreagentes) indica hipóxia cerebral. Anisocoria Midríase Figura 9.1
  • 59.
    OSTENSIVO CAAML 1206 OSTENSIVOORIGINAL 10-1 CAPÍTULO 10 QUEIMADURAS 10.1 - Conceito .................................................................................................................10-1 10.2 - Classificação das queimaduras...............................................................................10-1 10.2.1 - Quanto a profundidade........................................................................................10-1 10.2.2 - Quanto a extensão ...............................................................................................10-3 10.2.3 - Quanto a localização anatômica..........................................................................10-3 10.3 - Cuidados a serem observados com a vítima de queimaduras ................................10-4 10.1 - Conceito Queimadura é uma lesão produzida no tecido de revestimento do organismo por agentes térmicos, produtos químicos, radiação ionizante, etc. A pele tem por finalidade a proteção do corpo contra invasão de microrganismos, a regulação da temperatura do organismo através da perda de água para o exterior e a conservação do líquido interno. Desta forma, uma lesão produzida no tecido tegumentar (pele) irá alterar em maior ou menor grau estes mecanismos, dependendo da sua extensão (área queimada) e da sua profundidade (grau de queimadura). Poderá ainda ser decisivo para a constatação da gravidade de uma vítima, a localização anatômica da queimadura. 10.2 - Classificação das queimaduras 10.2.1 - Quanto a profundidade a) Queimaduras de 1º grau Atinge somente a epiderme e são as mais comuns. Uma queimadura de 1º grau, geralmente, deixa a pele avermelhada, provocando ardor e ressecamento. Este tipo de queimadura nem sempre é grave. Porém, se ela atingir uma grande extensão do corpo, poderá agravar o estado da vítima. A queimadura de 1º grau é produzida geralmente por exposição prolongada à luz solar ou por contato breve com líquidos ferventes. b) Queimaduras de 2º grau As queimaduras de 2º grau são aquelas que atingem camadas um pouco mais profundas da pele, atingindo a epiderme e a derme. Caracterizam-se pela formação de bolhas e desprendimento das camadas superficiais da pele com a formação de feridas avermelhadas que são muito dolorosas
  • 60.
    OSTENSIVO CAAML 1206 OSTENSIVOORIGINAL 10-2 São geralmente produzidas por contato ou imersão em líquidos ferventes, chamuscamento por explosões (álcool, gasolina e gás) e por substâncias cáusticas (ácidos, removedores, detergentes, tintas, etc.). Essas queimaduras são mais graves que as de 1º grau porque a perda de líquido que elas podem provocar, eventualmente, leva a uma desidratação. c) Queimaduras de 3º grau. As queimaduras de 3º grau são aquelas em que todas as camadas da pele são atingidas, podendo ainda alcançar os músculos e ossos. Estas queimaduras apresentam-se secas, esbranquiçadas ou de aspecto carbonizado. A pele se assemelha ao couro, diferentemente da superfície macia das queimaduras de 1º e 2º graus. Os locais com queimaduras de 3º grau não são muito dolorosos, pois há destruição das terminações nervosas, que transmitem a sensação de dor. A dor normalmente é provocada por queimaduras de 1º e 2º graus associadas. Este tipo de queimadura é produzida normalmente por contato direto com chamas, líquidos inflamáveis ou eletricidade, sendo, portanto, as mais graves e por isso representam sério risco de vida para a vítima, sobretudo se atingirem grandes extensões do corpo. Figura 10.1
  • 61.
    OSTENSIVO CAAML 1206 OSTENSIVOORIGINAL 10-3 Figura 10.2 10.2.2 - Quanto a extensão Para calcularmos, em um adulto, a percentagem aproximada de superfície de pele queimada, tomamos em conta os seguintes dados, considerando as partes em relação ao todo: Cabeça 09 % Pescoço, tórax e abdome 18 % Costas (região dorsal) 18 % Genitália 01 % Membro superior(cada um) 09 % Membro inferior(cada um) 18 % Soma Total 100% Nota: Como sabemos, nem sempre a queimadura se apresenta de forma que possamos calcular a área queimada utilizando a regra dos nove. Para tanto, podemos realizar a mensuração da queimadura usando a palma da mão da vítima (sem os dedos) que corresponde a 1% da SCQ. De uma forma geral, será considerado um grande queimado todo adulto que tiver um comprometimento de 15% ou mais de superfície corporal queimada. 10.2.3 - Quanto a localização anatômica Pacientes com queimaduras de face, mãos, pés, períneo ou com injúrias respiratórias apresentam uma variável quando ao prognóstico, havendo uma maior morbidade, um maior índice de mortalidade, bem como uma maior incidência de seqüelas, classificando assim a queimadura como grave. A gravidade de uma queimadura depende da relação entre sua profundidade, extensão e localização anatômica.
  • 62.
    OSTENSIVO CAAML 1206 OSTENSIVOORIGINAL 10-4 10.3 - Cuidados a serem observados com a vítima de queimaduras • Examine seu paciente retirando ou cortando suas roupas, não devendo ser retiradas as partes que, eventualmente, estejam aderidas à pele. • Retire anéis e pulseiras da vítima, para não estrangularem as extremidades dos membros, devido ao edema (inchaço) que possa ocorrer. • Lave sempre as mãos antes de lidar com uma queimadura. Isto ajuda a prevenir uma possível infeção. • Resfrie o local da queimadura com água fria, soro fisiológico ou compressas frias úmidas. Este procedimento visa reduzir a temperatura no local do ferimento, interrompendo assim o processo de queimadura. • Nunca fure as bolhas nem toque na parte queimada, pois isso poderá provocar uma infecção. • Nas queimaduras provocadas por cal sodada (soda cáustica) não diluída, deve-se limpar as áreas atingidas com uma toalha ou pano antes de resfriá-la, pois o contato dessa substância com a água cria uma reação química que provoca enorme quantidade de calor, agravando ainda mais a queimadura. • Não aplique nenhuma substância ou remédio sobre a queimadura. Este procedimento será realizado em uma enfermaria ou hospital sob orientação médica. • Proteja a queimadura com um curativo ou pano limpo. • Ofereça água para hidratar a vítima, caso esta esteja consciente. • Procure auxílio médico.
  • 63.
    OSTENSIVO CAAML 1206 OSTENSIVOORIGINAL 11-1 CAPÍTULO 11 CHOQUE ELÉTRICO 11.1 - Generalidades..............................................................................................................11-1 11.2 - Condutas gerais ...........................................................................................................11-1 11.1 - Generalidades Os danos resultam dos efeitos da corrente elétrica e da conversão desta em calor durante a passagem pelos tecidos. A severidade do trauma depende do tipo de corrente,da magnitude da energia aplicada, resistência, duração do contato e caminho percorrido pela eletricidade. A corrente de alta tensão geralmente causa danos mais graves, porém lesões fatais podem ocorrer mesmo com a baixa voltagem das residências. A corrente alternada é mais perigosa que a corrente contínua de mesma intensidade. O contato com a corrente alternada pode causar contrações da musculatura esquelética que impedem que a vítima se libere da fonte de eletricidade e prolongando assim a duração da exposição à corrente. A PCR é a principal causa de óbito após a lesão elétrica, podendo ocorrer parada respiratória causada pela passagem da corrente pelo cérebro, levando à inibição da função do centro respiratório, com consequente paralisia dos músculos respiratórios. Podem ocorrer queimaduras, principalmente nas extremidades por terem menor diâmetro e resultarem num maior fluxo de corrente. Podemos citar ainda as lesões secundárias causadas pela queda ou projeção da vítima contra superfícies rígidas. 11.2 - Condutas gerais • A segurança na cena é prioridade. Não se torne outra vítima. • Desalimente a corrente elétrica, antes de tocar à vítima. • Não tente manipular alta voltagem com pedaços de pau ou mesmo luvas de borracha. Qualquer material, mesmo aquele dito mau condutor, pode conduzir eletricidade, dependendo da voltagem. • Realize a avaliação do paciente (avaliação inicial) como já descrito anteriormente. • Trate das possíveis lesões. • Transporte o paciente para avaliação médica, pois é impossível dizer a extensão do dano no exame pré-hospitalar.
  • 64.
    OSTENSIVO CAAML 1206 OSTENSIVOORIGINAL 11-2 • Esteja sempre preparado para intervir durante a ocorrência de uma parada respiratória ou parada cardio-respiratória. • Monitore continuamente o paciente.
  • 65.
    OSTENSIVO CAAML 1206 OSTENSIVOORIGINAL 12-1 CAPÍTULO 12 SÍNDROMES HIPERTÉRMICAS/CONGELAMENTO 12.1 - Síndromes hipertérmicas.......................................................................................... 12-1 12.1.1 - Generalidades........................................................................................................ 12-1 12.1.2 - Sinais e sintomas................................................................................................... 12-2 12.1.3 - Tratamento ............................................................................................................ 12-2 12.2 - Congelamento........................................................................................................... 12-2 12.1 - Síndromes hipertérmicas 12.1.1 - Generalidades Diz-se que há hipertermia quando a temperatura corporal é superior a 37,2º C. Quando esta é maior que 40º C, podem ocorrer as síndromes de lesão pelo calor. Sendo ainda maior que 41º C, indica um mau prognóstico. Ocorre quando o principal mecanismo de perda de calor (evaporação do suor) está bloqueado. Nas síndromes de lesão pelo calor, ocorre freqüentemente falência de múltiplos sistemas, associada a significativas taxas de morbidade e mortalidade. Muitas vezes, pacientes com doenças causadas pelo calor precisam ser internados em Unidade de Terapia Intensiva (UTI). O espasmo doloroso dos principais grupos musculares é característico das câimbras pelo calor. Estas são vistas tipicamente em atletas ou trabalhadores jovens, não aclimatados, que se exercitam excessivamente num clima quente. Os pacientes queixam-se de náuseas, vômitos e fadiga, além de câimbras musculares, podendo ocorrer alterações no nível de consciência. O início dos sintomas ocorre geralmente algumas horas depois de o paciente ter sido submetido aos fatores que acarretam a síndrome. Há dois tipos principais de lesão pelo calor: a insolação, que é um estado em que ocorre uma súbita elevação da temperatura corporal, em conseqüência de uma ação prolongada dos raios solares diretamente sobre o indivíduo e a intermação, que é o estado decorrente da ação indireta do calor sobre o indivíduo, elevando a temperatura corporal. Além da temperatura elevada, a umidade do ar, os exercícios físicos excessivos e a alimentação exagerada, representam outros fatores que contribuem para a instalação de uma Síndrome Hipertérmica.
  • 66.
    OSTENSIVO CAAML 1206 OSTENSIVOORIGINAL 12-2 12.1.2 - Sinais e sintomas • Súbita perda de consciência • Pulsação forte e acelerada, podendo atingir 160 batimentos por minuto. • Respiração rápida e profunda • Pele quente, seca e avermelhada • Pequenas manchas hemorrágicas (nos casos mais graves) • Câimbras (estão relacionadas a perda excessiva de sódio, cloreto e água) • Náuseas e vômitos • Fadiga 12.1.3 - Tratamento O objetivo principal do tratamento é a redução da temperatura corporal, evitando danos cerebrais e até mesmo a morte. Atente para: • Colocar a vítima em local fresco e arejado • Afrouxar as roupas da vítima (há casos em que despir o paciente será mais eficaz) • Utilizar compressas frias visando baixar a temperatura corporal • Erguer as pernas da vítima ou manter a cabeça mais baixa que o nível do corpo • Encaminhamento para avaliação médica, caso as medidas acima não surtam efeito 12.2 - Congelamento É a exposição ao frio seco, ou seja, aquele que atinge temperaturas inferiores à de congelamento, produzindo lesões ao organismo humano decorrente da grave diminuição da temperatura corporal. As extremidades congeladas devem ser aquecidas rapidamente, tendo o cuidado para não queimar os tecidos anestesiados. Devemos orientar para uma movimentação de extremidades, visando um aquecimento natural pelo maior fluxo de sangue. Podemos ainda oferecer bebidas quentes, não alcoólicas, que auxiliam na recuperação do calor, desde que o paciente esteja consciente
  • 67.
    OSTENSIVO CAAML 1206 OSTENSIVOORIGINAL 13-1 CAPÍTULO 13 TRAUMATISMOS MÚSCULO-ESQUELÉTICOS 13.1 - Generalidades............................................................................................................13-1 13.2 – Fratura ......................................................................................................................13-2 13.2.1 - Conceito.................................................................................................................13-2 13.2.2 - Tipos de fraturas ....................................................................................................13-3 13.2.3 - Classificação quanto a origem ...............................................................................13-4 13.2.4 - Sinais e sintomas de uma fratura ...........................................................................13-4 13.2.5 - Tratamento de emergência.....................................................................................13-4 13.2.6 - Imobilização de uma fratura ..................................................................................13-4 13.2.7 - Observações importantes .......................................................................................13-5 13.3 - Entorse ......................................................................................................................13-5 13.3.1 - Conceito.................................................................................................................13-5 13.3.2 - Sinais e sintomas....................................................................................................13-6 13.3.3 - Tratamento de emergência.....................................................................................13-6 13.4 - Luxação.....................................................................................................................13-6 13.4.1 - Conceito.................................................................................................................13-6 13.4.2 - Classificação quanto a origem ...............................................................................13-7 13.4.3 - Sinais e sintomas de Luxação ................................................................................13-7 13.4.4 - Tratamento de emergência.....................................................................................13-7 13.5 - Distensão...................................................................................................................13-7 13.5.1 - Conceito.................................................................................................................13-7 13.5.2 - Sinas e sintomas.....................................................................................................13-8 13.5.3 - Tratamento de emergência.....................................................................................13-8 13.1 - Generalidades Nunca deixe que extremidades deformadas ou feridas ocupem sua atenção quando houver lesões que ameacem a vida. Estas lesões são fácies de identificar ao primeiro contato com o paciente e raramente apresentam risco de vida imediato. É importante rever os passos iniciais de atendimento ao acidentado (avaliação primária de trauma) e só então preocupar-se com o tratamento/imobilização dessas lesões. O Choque Hipovolêmico é um perigo em potencial em poucas lesões músculo- esqueléticas. Somente a laceração direta de artérias, como a que ocorre nas amputação traumática e as fraturas de pelve e/ou de fêmur se associam comumente com suficiente sangramento para causar um estado de choque. As lesões dos nervos e vasos sangüíneos que nutrem os pés e as mãos são as complicações mais comuns de fraturas, entorse e luxação. Sendo assim, a avaliação da sensibilidade e da circulação distal de tais lesões é de suma importância.
  • 68.
    OSTENSIVO CAAML 1206 OSTENSIVOORIGINAL 13-2 13.2 – Fratura 13.2.1 - Conceito Fratura é a ruptura de um osso. Esta ruptura pode ser completa, isto é, abranger toda a espessura do osso, ou incompleta, quando só compreende uma parte do mesmo. Fratura incompleta pode ser uma simples FISSURA (rachadura). Uma fratura recebe o nome de SIMPLES OU FECHADA, sempre que os ossos não perfurarem a pele. Já quando o osso fraturado entra em contato com o meio externo, seja através do ferimento causado por suas arestas irregulares, seja através de um trajeto que permita que o osso entre em contato como o meio, recebe o nome de EXPOSTA OU ABERTA. Figura 13.1
  • 69.
    OSTENSIVO CAAML 1206 OSTENSIVOORIGINAL 13-3 13.2.2 - Tipos de fraturas Há seis tipos de fraturas conhecidas, a saber: transversal, oblíqua, cominutiva, galho verde, espiral e fissura. Figura 13.2
  • 70.
    OSTENSIVO CAAML 1206 OSTENSIVOORIGINAL 13-4 13.2.3 - Classificação quanto a origem a) Traumática – quando originada por um agente traumático (acidente). b) Patológica – é aquela em que o traço de fratura surge sem a presença do traumatismo, podendo ser mediante a uma enfermidade. Ex. raquitismo, osteomielite, osteoporose, etc. 13.2.4 - Sinais e sintomas de uma fratura Dor intensa Edema (inchação) no local que poderá ter a cor arroxeada quando ocorrer rompimento de vasos e acúmulo de sangue sob a pele. Impotência funcional ou incapacidade ou limitação dos movimentos. Crepitação, isto é, a sensação que se tem quando, ao tocar o local, as partes fraturadas se atritam. 13.2.5 - Tratamento de emergência tratamento de emergência consiste em: Contenção de hemorragia, como a que pode ocorrer nas fraturas expostas. Proteção do ferimento, se houver, visando a prevenção de infecção. Imobilização provisória. Encaminhamento para atendimento médico. 13.2.6 - Imobilização de uma fratura Mantenha o membro fraturado na posição mais natural possível, sem causar desconforto para a vítima. Improvise talas com o material disponível no momento: revista grossa, madeira, galhos de árvore, etc. Acolchoe as talas com panos ou qualquer outro material macio, afim de não ferir a pele. Utilize talas que ultrapassem as articulações acima e abaixo da fratura e sustentem o membro atingido. Amarre as talas com tiras de pano em torno do membro fraturado. Não amarre no local da fratura.
  • 71.
    OSTENSIVO CAAML 1206 OSTENSIVOORIGINAL 13-5 Sempre que imobilizar um membro fraturado, deixe os dedos livres para verificar qualquer alteração. Estando eles inchados, roxos ou adormecidos, as tiras devem ser afrouxadas. No caso de fratura exposta, proteja o ferimento com gaze ou pano limpo antes de imobilizar, afim de evitar a penetração de poeira ou qualquer outra substância que favoreça uma infecção. 13.2.7 - Observações importantes Algumas fraturas são ditas “especiais” por trazerem consigo complicações que podem agravar muito o estado da vítima. Podemos citar a fratura da coluna vertebral que poderá causar lesões na medula espinhal cujas conseqüências vão de paralisia até a morte. Especial atenção deve ser dada ao transporte desse tipo de vítima, o que será abordado em outro capítulo. Não menos importante, temos a fratura de crânio onde bem pouco se pode fazer num primeiro momento. Nestes casos o que o paciente mais precisa é de atendimento médico de urgência. Um outro tipo de fratura especial é a fratura da pelve ou bacia, que trás consigo a possibilidade de uma grande hemorragia interna (cerca de 500ml/fratura), podendo levar a vítima ao estado de choque em pouco tempo. O mesmo ocorre nas fraturas bilaterais de fêmur. Nunca tente repor o osso ao seu local de origem, em uma fratura exposta. Esteja atento aos sinais de insuficiência circulatória e a perda de sensibilidade nas extremidades de um membro fraturado. 13.3 - ENTORSE 13.3.1 - Conceito Os ossos do esqueleto humano estão unidos uns aos outros por meio dos músculos e as superfícies de contato são mantidas umas às outras através de ligamentos. Quando um ângulo de determinado movimento é excedido, pode ocorrer um estiramento ou até mesmo uma ruptura dos ligamentos daquela articulação, ou seja,uma entorse, que é a perda momentânea das superfícies articulares com lesão das partes moles.
  • 72.
    OSTENSIVO CAAML 1206 OSTENSIVOORIGINAL 13-6 13.3.2 - Sinais e sintomas • Dor intensa na articulação afetada. • Edema. • Equimose (pontos avermelhados) causada por rompimento de pequenos vasos sangüíneos, que evolui para manchas arroxeadas. • Impotência funcional. 13.3.3 - Tratamento de emergência tratamento de emergência consiste em: • Gelo ou compressas frias (sem restrição), protegendo a pele para evitar lesões causadas pelo frio. • Imobilização da área afetada. • Encaminhamento para avaliação médica. Observações: • Onde há uma entorse, pode haver uma fratura. Trate como tal. • Não permita que outras pessoas movimentem ou “puxem” a articulação afetada. 13.4 - Luxação 13.4.1 - Conceito Lesão em que as superfícies articulares deixam de se tocar de forma permanente, podendo ser completa, quando há separação total das superfícies articulares, ou incompleta, quando a articulação ainda mantém algum ponto de contato. Figura 13.3
  • 73.
    OSTENSIVO CAAML 1206 OSTENSIVOORIGINAL 13-7 13.4.2 - Classificação quanto a origem Podem ser classificadas em: • Traumática – Ocorre após um trauma ou um movimento extremo. • Patológica – Ocorre devido a algumas doenças que acometem as articulações. • Congênita – Ocorre durante a gestação. 13.4.3 - Sinais e sintomas de Luxação • Dor intensa • Deformidade a nível da articulação • Perda da mobilidade • Impotência funcional • Equimose 13.4.4 - Tratamento de emergência tratamento de emergência consiste em: • Gelo ou compressas frias (sem restrição). Tenha cuidado quanto as lesões causadas pelo frio. • Imobilização da área afetada. • Encaminhamento para avaliação médica. Observação: Não tente reduzir a luxação. Isso pode agravar ainda mais a patologia, além de causar grande dor. Poderá haver fratura combinada com a luxação. Trate como se fosse uma fratura. A maioria das luxações não ameaçam a vida, porém são verdadeiras emergências pelo comprometimento neurovascular que pode até conduzir a uma amputação da extremidade afetada, se não tratado rapidamente. 13.5 - Distensão 13.5.1 - Conceito Uma distensão é um estiramento de um músculo ou tendão, devido a esforços musculares excessivos. Pode resultar de levantamentos de cargas
  • 74.
    OSTENSIVO CAAML 1206 OSTENSIVOORIGINAL 13-8 demasiadamente pesadas, saltos, corridas, etc. 13.5.2 - Sinas e sintomas Dores no músculo ou tendão lesionado Fraqueza do membro Tumeração ao nível da ruptura, caso ocorra 13.5.3 - Tratamento de emergência tratamento de emergência consiste em: Repouso da região afetada Gelo ou compressas frias (sem restrição). Tenha cuidado quanto as lesões causadas pelo frio A não ser em casos de traumatismos sem importância, o paciente deverá ser examinado por um médico na primeira oportunidade
  • 75.
    OSTENSIVO CAAML 1206 OSTENSIVOORIGINAL 14-1 CAPÍTULO 14 IMOBILIZAÇÕES 14.1 - Generalidades .........................................................................................................14-1 14.2 - Regras para imobilização........................................................................................14-1 14.3 - Materiais utilizados na imobilização.......................................................................14-2 14.4 - Técnicas de imobilização........................................................................................14-3 14.1 - Generalidades Com o propósito de conter os movimentos e estabilizar um determinado seguimento, as imobilizações podem ser realizadas por talas ou bandagens, improvisadas ou não. Como socorrista, sua prioridade será detectar e controlar os problemas que possam ameaçar a vida da vítima. As lesões de extremidades serão atendidas ou imobilizadas num segundo momento, uma vez que seu paciente esteja estável. Lembre-se: nunca atrase a remoção de um paciente grave em função de uma imobilização de uma extremidade. 14.2 - Regras para imobilização Sempre que for necessário realizar uma imobilização, o socorrista deverá atentar para os seguintes pontos: • tranqüilizar a vítima, explicando o que será feito; • remover ou recortar as roupas do paciente para que o local da lesão seja exposto; • remover jóias que possam comprometer a circulação em caso de edema; • cuidar das lesões abertas controlando hemorragias presentes e protegendo-as com bandagens estéreis; • realinhar para a posição anatômica um membro com desvio, facilitando assim sua imobilização. Caso haja resistência, imobilizar na posição encontrada; • acolchoar imobilizadores e talas para evitar ferimentos em pontos de pressão com a pele. • não tentar reduzir fraturas ou luxações; • verificar pulso distal e sensibilidade antes e depois da imobilização. Caso o pulso esteja ausente, reposicionar ou afrouxar os imobilizadores; • imobilizar as articulações proximal (acima) e distal (abaixo) à lesão, nos casos de fraturas e somente a articulação afetada quando se tratar de entorse ou luxação; • deixar as pontas dos dedos expostas, permitindo a observação da circulação;
  • 76.
    OSTENSIVO CAAML 1206 OSTENSIVOORIGINAL 14-2 • elevar a extremidade lesada após a imobilização, se possível. 14.3 - Materiais utilizados na imobilização • Bandagens – Muitas vezes torna-se a única opção pré-hospitalar para imobilização de alguns tipos de fraturas como de clavícula, úmero e escápula, podendo ser utilizadas na forma de tipóia. Figura 14.1 • Talas rígidas – Podem ser de madeira, alumínio, papelão ortopédico, arame ou plástico, sendo facilmente adaptadas ou improvisadas. Figura 14.2 • Talas infláveis – Indicadas na imobilização de antebraço e pernas. São de fácil manuseio e transporte, permitindo realizar hemostasia por compressão. Figura 14.3
  • 77.
    OSTENSIVO CAAML 1206 OSTENSIVOORIGINAL 14-3 14.4 - Técnicas de imobilização É importante que o socorrista entenda que não poderá ter habilidade em imobilização apenas lendo. Por este motivo reservamos para a parte prática dos cursos e adestramentos a familiarização, bem como o uso da técnica na utilização de imobilizadores e talas nas lesões mais comuns.
  • 78.
    OSTENSIVO CAAML 1206 OSTENSIVOORIGINAL 15-1 CAPÍTULO 15 POSICIONAMENTO E TRANSPORTE DE FERIDOS 15.1 – Posicionamento......................................................................................................15-1 15.2 – Tipos de transporte ................................................................................................15-1 15.2.1 – Transporte em maca............................................................................................15-1 15.2.2 – Transporte de apoio ............................................................................................15-2 15.2.3 – Levantamento de Bombeiro................................................................................15-3 15.2.4 – Arrastamento ......................................................................................................15-3 15.2.5 – Transporte nos braços.........................................................................................15-3 15.2.6 – Transporte em cadeira ........................................................................................15-4 15.1 – Posicionamento Como ocorre em muitos casos, para que se possa prestar o suporte básico de vida de uma vítima de acidente, é necessário posicioná-la para possibilitar uma adequada avaliação. Inicialmente o socorrista deverá avaliar o nível de consciência do paciente antes de movimentação. Como já foi descrito, uma vítima de acidente será tratada como se apresentasse uma lesão de coluna cervical. A movimentação inadequada deste tipo de vítima poderá provocar ou agravar as lesões, acarretando possíveis seqüelas ou até mesmo a morte. Reservamos a parte prática de nosso curso para demonstrarmos a forma segura de manuseio deste tipo de vítima. 15.2 – Tipos de transporte Vários tipos de transporte podem ser utilizados quando no atendimento à vítimas de trauma ou mal súbito. Didaticamente, apenas citaremos os principais tipos, reservando para a parte prática do curso a familiarização e treinamento das técnicas. 15.2.1 – Transporte em maca A MB possui em seus diversos meios, bem como em suas OM de terra, vários tipos de macas que podem ser empregadas para transporte de vítimas. O socorrista deverá familiarizar-se com as disponíveis em seu local de trabalho, pois um transporte mal realizado pode resultar em risco para o paciente.
  • 79.
    OSTENSIVO CAAML 1206 OSTENSIVOORIGINAL 15-2 É de responsabilidade do socorrista líder a segurança do paciente durante seu translado, bem como a reavaliação constante de seu estado geral até chegarem a um centro médico. Os tipos de macas existentes a bordo são: • Prancha longa para resgate • Neil-Robertson • Off Shore • Stokes • Campanha 15.2.2 – Transporte de apoio Este tipo de transporte pode ser utilizado para auxílio a uma vítima que não consiga caminhar sozinha e que não necessite de maca. Figura 15.1
  • 80.
    OSTENSIVO CAAML 1206 OSTENSIVOORIGINAL 15-3 15.2.3 – Levantamento de Bombeiro É um método difícil de ser realizado, principalmente quando o socorrista encontra-se sozinho, por exigir força e coordenação. Figura 15.2 15.2.4 - Arrastamento O arrastamento pode ser feito pela própria roupa da vítima no sentido da cabeça, ou com o auxílio de um cobertor. 15.2.5 - Transporte nos braços Trata-se de um método tradicional semelhante ao modo como os bebês são conduzidos. É cômodo para a vítima, porém penoso para o socorrista, dependendo o peso e da distância a ser percorrida. Figura 15.3
  • 81.
    OSTENSIVO CAAML 1206 OSTENSIVOORIGINAL 15-4 15.2.6 – Transporte em cadeira Meio prático de transportar a vítima. A cadeira poderá ser arrastada ou conduzida por dois socorristas. Figura 15.4
  • 82.
    OSTENSIVO CAAML 1206 OSTENSIVOORIGINAL 16-1 CAPÍTULO 16 SINAIS VITAIS 16.1 - Generalidades..............................................................................................................16-1 16.2 - Pulso............................................................................................................................16-1 16.2.1 - Características de um pulso......................................................................................16-1 16.2.2 - Termos comuns na pulsação ....................................................................................16-2 16.3 - Respiração...................................................................................................................16-2 16.3.1 - Características da respiração....................................................................................16-2 16.3.2 - Termos comuns na respiração..................................................................................16-3 16.4 - Valores de referência...................................................................................................16-3 16.5 - Pressão arterial ............................................................................................................16-3 16.6 - Temperatura ................................................................................................................16-4 16.6.1 - Local para verificação da temperatura .....................................................................16-4 16.6.2 - Termos comuns na verificação da temperatura........................................................16-4 16.6.3 - Relação temperatura/umidade da pele......................................................................16-5 16.7 - Pupilas.........................................................................................................................16-5 16.7.1 - Características apresentadas pelas pupilas após um trauma.....................................16-5 16.1 - Generalidades Sendo fundamentais em todas as fases de atendimento à vítima de trauma, os sinais vitais revelam aspectos importantes das condições clínicas do paciente, exigindo do socorrista uma cuidadosa avaliação e combinação desses sinais. Sempre que possível, deverão ser observados dentro da seqüência lógica da avaliação do paciente, assunto já abordado anteriormente. Um bom socorrista será capaz de identificar os seguintes sinais: pulso, respiração, temperatura, pressão arterial e pupilas. 16.2 - Pulso É a ondulação exercida pela expansão das artérias, quando da passagem do sangue, durante uma sístole cardíaca. Ao avaliar uma pulsação, o socorrista deverá atentar para a freqüência e qualidade desses pulso. Existem vários pontos de observação do pulso. Normalmente os mais utilizados para avaliação do trauma são o carotídeo, radial e femoral. 16.2.1 - Características de um pulso A relação entre as características de um pulso é uma importante fonte de informação durante a avaliação. São elas: • Freqüência – É aferida em batimentos por minuto (bpm), podendo ser normal, lenta e rápida, variando de acordo com a idade.
  • 83.
    OSTENSIVO CAAML 1206 OSTENSIVOORIGINAL 16-2 • Regularidade – Tido como o intervalo de um batimento e outro, pode ser regular ou irregular, como ocorre em determinadas patologias. • Intensidade – Normalmente a onda de um pulso é forte e sentida facilmente. Diz- se então que o pulso está cheio. Já quando ocorre uma grande hemorragia, por exemplo, pede apresentar-se fraco. 16.2.2 - Termos comuns na pulsação Alguns termos técnicos podem ser empregados na definição das características do pulso: • Bradicardia – Pulsação lentificada (abaixo de 60 bpm). • Taquicardia – Pulsação acelerada (acima de 80 bpm). • Pulso arrítmico – Não possui regularidade de tempo entre os batimentos. • Pulso filiforme – Fraco, de difícil percepção. • Pulso dicrótico – Pulso com sensação de batimentos duplos. Observações: Devemos evitar a verificação do pulso utilizando o polegar, uma vez que o mesmo possui uma pulsação mais forte que os outros dedos, podendo gerar dúvidas ao socorrista quando do atendimento de pacientes debilitados. A técnica da avaliação do pulso será demonstrada por ocasião das aulas práticas de nosso curso. 16.3 - Respiração É constituída pelo ciclo completo de uma inspiração e uma expiração, ocasionando uma sucessão rítmica de movimentos respiratórios. A nível alveolar, ocorrem as trocas gasosas entre o organismo e o meio ambiente, promovendo a absorção do oxigênio e a eliminação do gás carbônico. 16.3.1 - Características da respiração Dentre as principais características da respiração, podemos citar: • Freqüência – É aferida em respirações por minuto (rpm), podendo ser normal, lenta ou rápida. :
  • 84.
    OSTENSIVO CAAML 1206 OSTENSIVOORIGINAL 16-3 • Amplitude – Refere-se aos movimentos respiratórios observados, podendo ser normal, superficial e profunda. 16.3.2 - Termos comuns na respiração Alguns termos técnicos podem ser empregados na definição das características da respiração: • Bradipnéia – Freqüência respiratória lentificada (abaixo de 15 rpm). • Taquipnéia – Freqüência respiratória acelerada (acima de 20 rpm). • Apnéia – Ausência de respiração. • Dispnéia – Dificuldade em respirar. Observações: Não devemos permitir que o paciente perceba que estamos aferindo sua respiração, evitando assim uma natural e involuntária interferência na freqüência respiratória. A técnica da avaliação da respiração será demonstrada pelo instrutor por ocasião da aula prática. 16.4 - Valores de referência A tabela abaixo indica os valores de referência que servirão de parâmetros para o socorrista na avaliação do pulso e da respiração. Freqüência cardíaca (pulsação) Freqüência respiratória Adulto 60 a 80 bpm 15 a 20 irpm Criança 100 a 120 bpm 20 a 25 irpm Lactente 120 a 130 bpm 30 a 40 irpm 16.5 - Pressão arterial É a pressão que o sangue exerce contra a parede de uma artéria, quando impulsionado por uma sístole cardíaca. É resultante de dois fatores principais: a quantidade de sangue ejetada pelo coração e a relação entre a capacidade do sistema arterial e o volume sangüíneo.
  • 85.
    OSTENSIVO CAAML 1206 OSTENSIVOORIGINAL 16-4 Há ainda uma relação direta entre o grau de constricção das artérias e a elevação da pressão arterial. Quanto mais contraídas, menor a capacidade do sistema arterial e, consequentemente, maior a pressão exercida sobre as paredes das artérias, se o volume permanece inalterado. As reduções do volume sangüíneo diminuem a pressão exercida na parede arterial, reduzindo assim a PA. A PA sistólica, representada pelo valor numérico mais elevado, corresponde à pressão máxima contra a parede arterial quando o coração se contrai; já a PA diastólica, com o valor numérico menor, corresponde à pressão do sangue sobre as artérias quando do repouso do coração. Observação: A técnica de aferição da pressão arterial será demonstrada pelo instrutor por ocasião da aula prática. 16.6 - Temperatura Por definição, é o nível de calor a que chega um determinado corpo, devendo sempre ser associada a umidade da superfície corporal visando identificar as possíveis causas da alteração. 16.6.1 - Local para verificação da temperatura O principal local para verificação da temperatura em situações críticas que exijam decisões rápidas é a região frontal do paciente. Este, estando estável, e havendo disponibilidade de um termômetro, poderá ser aferida por uma das três formas: temperatura axilar, bucal ou retal, sendo esta última a mais exata. 16.6.2 - Termos comuns na verificação da temperatura Alguns termos técnicos podem ser empregados para definir as alterações na temperatura corporal. São eles: • Hipotermia – Diminuição da temperatura corporal (abaixo de 34ºc). • Estado febril – Temperatura corporal de 37 e 37,9ºc. • Febre - Temperatura corporal de 38 e 38,9ºc. • Pirexia - Temperatura corporal de 39 e 40ºc. • Hiperpirexia - Temperatura corporal acima de 40ºc.
  • 86.
    OSTENSIVO CAAML 1206 OSTENSIVOORIGINAL 16-5 16.6.3 - Relação temperatura/umidade da pele A tabela abaixo apresenta algumas alterações quanto a umidade e temperatura da pele. Apresentação da pele Possíveis causas Pele fria e úmida Choque, sangramento e perda de calor corporal Pele fria e seca Exposição ao frio Pele fria e suor pegajoso Choque, ataque cardíaco e ansiedade Pele quente e seca Febre alta e exposição ao calor Pele quente e úmida Infecção 16.7 - Pupilas A avaliação das pupilas faz parte dos sinais vitais, devendo ser avaliado suas reações e tamanho. Estas alterações podem revelar dados importantes sobre o estado do paciente que, juntamente com outros achados, nos permitirá traçarmos uma conduta de atendimento de urgência mais adequado. Normalmente, as pupilas são fotorreagentes e seu tamanho varia de acordo com a quantidade de luz existente no ambiente. Quanto mais luz, mais contraídas ficam e vice-versa. 16 .7.1 - Características apresentadas pelas pupilas após um trauma A tabela abaixo apresenta as alterações pupilares e suas possíveis causas. Apresentação da pupila Possíveis causas Dilatadas e não reagentes Inconsciência, choque, parada cardíaca e trauma craniano Contraídas e não reagentes Lesão do Sistema Nervoso Central (SNC) Assimétricas ou anisocóricas Traumas craniano e Acidente Vascular Cerebral Reflexos lentos e olhos sem brilho Choque e coma
  • 87.
    OSTENSIVO CAAML 1206 OSTENSIVOORIGINAL 16-6 Observação: É de grande utilidade para o socorrista possuir uma lanterna de bolso para uma melhor avaliação das pupilas. Anisocoria Midríase Figura 16.1
  • 88.
    OSTENSIVO CAAML 1206 OSTENSIVOORIGINAL 17-1 CAPÍTULO 17 TRIAGEM EM ACIDENTES COM MÚLTIPLAS VÍTIMAS 17.1 - Generalidades .........................................................................................................17-1 17.2 - Conceito..................................................................................................................17-1 17.3 - Objetivos.................................................................................................................17-1 17.4 – Processo de triagem ...............................................................................................17-1 17.5 - START (Simple Triage And Rapid Treatment) .....................................................17-2 17.5.1 - Cartão de triagem vermelho ................................................................................17-2 17.5.2 - Cartão de triagem amarelo...................................................................................17-2 17.5.3 - Cartão de triagem verde.......................................................................................17-2 17.5.4 - Cartão de triagem preto .......................................................................................17-3 17.5.5 - Fluxograma START...........................................................................................17-3 17.1 - Generalidades Todo sistema organizado para atendimento às emergências, deve ter um plano estabelecido para fazer frente a um acidente com múltiplas vítimas. Este plano deve estabelecer a forma mais eficiente de oferecer, simultaneamente, socorro a todos os acidentados, o que muitas vezes, por alguns minutos ou eventualmente horas, isto não é possível. Na impossibilidade, a primeira equipe que chegar ao local deve iniciar um processo chamado “Triagem de Vítimas”. 17.2 - Conceito Triagem é a classificação das vítimas em categorias, levando em conta não só a gravidade, mas também o tempo que poderá ser gasto no atendimento, uma vez que o número de vítimas exceda a capacidade de atendimento. 17.3 - Objetivos O objetivo é otimizar a ação do socorro, salvando o maior número possível de vítimas que, a partir da triagem, recebam o atendimento em um local seguro. 17.4 – Processo de triagem Na cena do desastre, a triagem deve ser considerada um processo contínuo, ou seja, constantemente deve ser repetida em cada vítima, mesmo para as que já receberam um socorro inicial, pois a situação pode alterar-se e uma vítima considerada de baixa prioridade pode, em alguns minutos, necessitar de cuidados imediatos para que se mantenha viva. A princípio, vítimas são todas as pessoas envolvidas no acidente e não apenas as que apresentam lesões ou queixas.
  • 89.
    OSTENSIVO CAAML 1206 OSTENSIVOORIGINAL 17-2 17.5 - START (Simple Triage And Rapid Treatment) No processo de triagem, um dos métodos mais utilizados é o START que identifica as vítimas por cartões coloridos de triagem. 17.5.1 - Cartão de triagem vermelho Cartão que indica primeira prioridade ou prioridade imediata. É utilizado em vítimas que requerem atenção imediata no local ou tem prioridade no transporte. Incluem-se: • Vítima com hemorragia externa importante. • Vítima que, encontrada em parada respiratória, respira após uma manobra de abertura das vias aéreas. • Vítima que respira com freqüência respiratória maior que 30 irpm. • Vítima que respira e apresenta enchimento capilar superior a 2 segundos ou ausência de pulso radial. • Vítima que respira com freqüência abaixo de 30 irpm, apresenta pulso radial e enchimento capilar em até 2 segundos, mas não responde a ordens simples. Observação: estas situações geralmente correspondem à vítimas com traumas graves, dificuldade respiratória, trauma de crânio, hemorragia com choque, queimaduras severas, etc. 17.5.2 - Cartão de triagem amarelo Cartão que indica segunda prioridade ou prioridade secundária. O socorro deve ser rápido, devendo aguardar o atendimento de vítimas de maior gravidade. São vítimas sem indicativo de que virão a morrer nos próximos minutos se não forem socorridas. Devem ser incluídas, na categoria amarela, as vítimas que não se enquadrarem nos critérios anteriores, que não deambularem e que estejam orientadas, conseguindo cumprir ordens simples. 17.5.3 - Cartão de triagem verde Cartão que indica terceira prioridade ou prioridade tardia. É utilizado em vítimas deambulando, com lesões menores e que não requerem atendimento imediato. Não
  • 90.
    OSTENSIVO CAAML 1206 OSTENSIVOORIGINAL 17-3 devem ser consideradas isentas de lesão. Apenas não são prioritárias naquele momento. 17.5.4 - Cartão de triagem preto Cartão que indica prioridade zero ou última prioridade. São vítimas consideradas em morte óbvia ou em grande dificuldade para reanimação. Neste último caso, só pode ser considerada cor preta se não houver socorristas suficientes. Caso haja, todo esforço deve ser feito para reverter o quadro da vítima, excetuando-se apenas aquelas em morte óbvia. 17.5.5 - Fluxograma START Para a rápida e fácil aplicação do método START, podemos seguir o fluxograma abaixo. Lembramos sempre que um método perfeito não existe. Aplique para cada vítima encontrada a seguinte seqüência, colocando a identificação de forma visível, mesmo as que não aparentem ter sofrido lesão alguma. V E R D E S IM P R E TA N Ã O V E R M E L H A S IM R E S P IR A A P Ó S A B R IR V IA S A É R E A S ? N Ã O V E R M E L H A C O N TR O L E H E M O R R A G IA E C > 2 S eg O U P U L S O A U S E N TE V E R M E L H A N Ã O A M A R E L A S IM C U M P R E O R D E N S S IM P L E S ? E S TA D O D E C O N S C IÊ N C IA E C < 2 S eg O U P U L S O P R E S E N TE E N C H IM E N TO C A P IL A R O U P U L S O R A D IA L P E R F U S Ã O ? <3 0 R P M V E R M E L H A >3 0 R P M S IM R E S P IR A ? N Ã O D E A M B U L A N D O ?
  • 91.
    OSTENSIVO CAAML 1206 OSTENSIVOORIGINAL 18-1 CAPÍTULO 18 ACIDENTES COM ANIMAIS PEÇONHENTOS ACIDENTES COM ANIMAIS PEÇONHENTOS....................................................................1 18.1 - Acidentes com cobras.......................................................................................................1 18.1.1 - Tratamento de emergência ............................................................................................1 18.1.2 - Diferenciação entre cobras venenosas e não venenosas...............................................2 18.2 - Acidentes por picadas de escorpiões................................................................................2 18.2.1 - Sinais e sintomas...........................................................................................................2 18.2.2 - Tratamento de emergência ............................................................................................3 18.3 - Acidentes por mordedura de aranha.................................................................................3 18.3.1 - Sinais e sintomas...........................................................................................................3 18.3.2 - Tratamento de emergência ............................................................................................3 18.1 - Acidentes com cobras Segundo dados divulgados em pesquisas nos E.U.A, milhares de pessoas são mordidas anualmente por cobras venenosas, mas poucas mortes são registradas. Mais pessoas morrem por ano por picadas de abelhas e vespas do que por cobras. Em nosso país, cerca de 90% dos acidentes envolvendo cobras venenosas são causados pelas jararacas, que são encontradas em locais úmidos. As cascavéis respondem por 9% dos casos e o restante dos acidentes (1%) é causado pelas corais verdadeiras e surucucus. 18.1.1 - Tratamento de emergência • Avaliação constante do ABC • Manter a vítima deitada em repouso absoluto • Imobilizar a extremidade picada • Manter a extremidade abaixo do nível do coração • Afrouxar as roupas, remover anéis e braceletes que podem interromper a circulação da extremidade após desenvolvimento do edema • Sempre que possível, levar a cobra ao hospital para identificação, sem assumir riscos desnecessários para efetuar este procedimento • Estar atento para o desenvolvimento do estado de choque ou parada respiratória, secundária ao efeito do veneno • Nunca aplicar torniquete, gelo e incisar a ferida para sugar o veneno • O único tratamento, com eficácia comprovada, é a aplicação do soro antiofídico • Transportar a vítima para o hospital o mais rápido possível
  • 92.
    OSTENSIVO CAAML 1206 OSTENSIVOORIGINAL 18-2 Figura 18.1 18.1.2 - Diferenciação entre cobras venenosas e não venenosas CARACTERÍSTICA VENENOSA NÃO VENENOSA Cabeça Triangular Arredondados Olhos Pequenos Grandes Fosseta loreal Tem Não tem Escamas Pequenas Em placas Cauda Curta, afina bruscamente Longa, afina gradativamente Dentes Presas Dentes pequenos e iguais Picada Com uma ou mais marcas profundas Orifícios pequenos e mais ou menos iguais 18.2 - Acidentes por picadas de escorpiões Os escorpiões mais perigosos do Brasil são os amarelos e os de coloração vermelho- escura, quase pretos. Encontram-se, principalmente, nos estados de Minas Gerais, Goiás e Bahia, vivendo em casas velhas, sob montes de folhas, telhas, pedras e madeiras úmidas. O escorpião inocula seu veneno na pele do indivíduo através do aguilhão da cauda, que geralmente trás curvada para frente. 18.2.1 - Sinais e sintomas • Dor intensa no local da picada, que se difunde rapidamente para as regiões vizinhas • Inchaço e vermelhidão • Palidez e sudorese
  • 93.
    OSTENSIVO CAAML 1206 OSTENSIVOORIGINAL 18-3 • Mal-estar geral com dor de cabeça e vertigens 18.2.2 - Tratamento de emergência • Manter a vítima em repouso • Aplicar compressas frias ou bolsa de gelo imediatamente após a picada, a fim de retardar a disseminação do veneno na corrente sangüínea • Procurar auxílio médico Observação: Certos fatores, como hipersensibilidade, local da picada e idade podem interferir negativamente na neutralização do veneno circulante. 18.3 - Acidentes por mordedura de aranha Entre as aranhas que vivem no chão, estão as que possuem peçonha potencialmente perigosa para o homem. O veneno é geralmente mais perigoso para as crianças do que para adultos sadios. 18.3.1 - Sinais e sintomas • Dor intensa no local da picada, que se difunde rapidamente para as regiões vizinhas • Inchaço e vermelhidão • Calor, prurido e sensação de queimação • Cãimbras generalizadas pelo corpo • Palidez e sudorese • Mal-estar geral com dor de cabeça e vertigens 18.3.2 - Tratamento de emergência • Manter a vítima em repouso • Aplicar compressas frias ou bolsa de gelo imediatamente após a picada, a fim de retardar a disseminação do veneno na corrente sangüínea • Procurar auxílio médico