Centro de Referência em Saúde do Trabalhador - Piracicaba
Sistema único de saúde
Guia para profissionais de saúde
Ada Ávila Assunção
Lailah Vasconcelos O. Vilela
2009
LIVRO LER_2_corrigido.indd 1 8/10/2009 10:40:33
LIVRO LER_2_corrigido.indd 2 8/10/2009 10:40:33
Guia para profissionais de saúde
1ª Edição
LIVRO LER_2_corrigido.indd 3 8/10/2009 10:40:33
Belo Horizonte, outubro de 2009, 168 páginas
	 Assunção, Ada Ávila.
A851l 	 Lesões por esforços repetitivos: guia para profissionais de saúde./
Ada Ávila Assunção, Lailah Vasconcelos Oliveira Vilela. - - Piracicaba-
SP: Centro de Referência em Saúde do Trabalhador - CEREST, 2009.
		 168p.: il. color.; 23cm	
		 ISBN:
		 1. Transtornos Traumáticos Cumulativos. 2. Saúde do Trabalhador. 3.
Guia de Prática Clínica. I. Vilela, Lailah Vasconcelos Oliveira. II. Centro
de Referência em Saúde do Trabalhador - CEREST. III. Título
NLM: WA 400
CDU : 613.62
978-85-62504-01-3
Ficha técnica:
Editoração, capa e ilustrações: Verônica Cavalieri
Impressão: Angelo Marcelo Fossa EPP
Av. Dom Luiz do Amaral Mousinho, 591
CEP 14340-000 - Brodowski - SP
Tiragem 500 exemplares
Proibida venda e reprodução
2009
LIVRO LER_2_corrigido.indd 4 8/10/2009 10:40:33
Índice
Lista de FIguras e Quadros ..............................................................	 8
Apresentação ................................................................................	 9
O Guia ...........................................................................................	 14
O que é? .........................................................................................	 14
Objetivos .........................................................................................	 15
Estratégia .........................................................................................	 15
Para quem? .....................................................................................	 16
Estrutura ..........................................................................................	 16
Introdução .....................................................................................	 19
O que é LER ....................................................................................	 19
Os desafios para a abordagem .........................................................	 23
Parte I: Mecanismos implicados na dor musculoesquelética	 27
A EXPOSIÇÃO AOS FATORES DE RISCO;
UMA INTERAÇÃO COMPLEXA .......................................................	 27
O trabalho repetitivo .......................................................................	 32
Demandas físicas .............................................................................	 34
Demandas psicológicas ....................................................................	 37
Os fatores psicossociais ....................................................................	 37
A atividade ......................................................................................	 41
COMO OS FATORES DE RISCO BIOMECÂNICOS
AGEM SOBRE O ORGANISMO ......................................................	 44
A produção social da LER ................................................................	 54
Modelo de análise das iniquidades em saúde
musculoesquelética .........................................................................	 55
Parte II: Atuação da Atenção Básica e do CEREST/Rede da
atenção secundária ........................................................................	 61
BASES DO RACIOCÍNIO CLÍNICO .................................................	 61
A CONDUTA À PRIMEIRA CONSULTA ...........................................	 64
A EXPLORAÇÃO DA DOR ..............................................................	 67
A dor crônica (mais de três meses) ..................................................	 68
A dor psicogênica ............................................................................	 70
A dor recente (até 3 meses) .............................................................	 70
Exploração da situação socioambiental ............................................	 71
PERGUNTAR PELOS FATORES INDIVIDUAIS E
EXTRAPROFISSIONAIS ....................................................................	 71
Lesões por Esforços Repetitivos - LER 
Centro de Referência em Saúde do Trabalhador
CEREST Piracicaba - SUS
LIVRO LER_2_corrigido.indd 5 8/10/2009 10:40:33
Centro de Referência em Saúde do Trabalhador
CEREST Piracicaba - SUS
 Lesões por Esforços Repetitivos - LER
Atividades domésticas e atividades industriais ..................................	 73
As relações de gênero e os efeitos sobre a saúde musculoesquelética	 73
A vida extratrabalho .......................................................................	 76
Co-morbidade .................................................................................	 77
PROPEDÊUTICA .............................................................................	 77
Linhas Gerais ....................................................................................	77
A anamnese ....................................................................................	 78
O Exame Físico ...............................................................................	 82
Objetivos do exame físico ...............................................................	 83
Por que definir critérios diagnósticos e propor
um modelo de exame clínico padrão? ............................................	 84
Diretrizes para o exame ..................................................................	 84
Pontos básicos do exame ................................................................	 85
Habilidades requeridas do examinador ...........................................	 85
PROPEDÊUTICA COMPLEMENTAR ................................................	 86
Imagens ..........................................................................................	 87
Radiografia Simples / Contrastadas ..................................................	 87
Ultra-sonografia ..............................................................................	 88
Tomografia computadorizada e Ressonância Nuclear Magnética ......	 89
Eletroneuromiografia .......................................................................	 89
Exames de Laboratório ....................................................................	 90
HIPÓTESE DIAGNÓSTICA ..............................................................	 91
PLANO TERAPÊUTICO ...................................................................	 92
Bases do plano terapêutico ............................................................	 92
Orientar o paciente ........................................................................	 94
Esquema terapêutico básico ............................................................	 95
Para a fase aguda ............................................................................	 95
Para a fase crônica ..........................................................................	 95
Conduta paciente-orientada ............................................................	 96
Parte III: Atuação do CEREST/Rede da Atenção Secundária .......	 97
Múltiplos sítios e tipos de afecções ..................................................	 97
PUNHOS E MÃOS .........................................................................	 99
COTOVELOS ..................................................................................	102
OMBROS .......................................................................................	104
LIVRO LER_2_corrigido.indd 6 8/10/2009 10:40:33
Centro de Referência em Saúde do Trabalhador
CEREST Piracicaba - SUS
Lesões por Esforços Repetitivos - LER 
Parte IV: Atuação integrada dos diferentes níveis de
complexidade de atenção à saúde ................................................	109
Sintomas cervicais e de ombro .......................................................	110
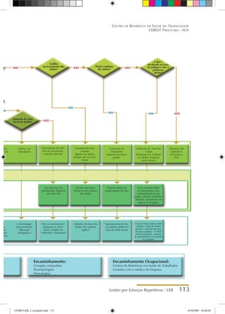
Sintomas punho e mão ..................................................................	112
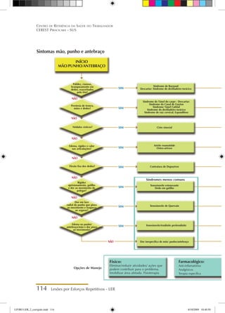
Sintomas mão punho e antebraço ..................................................	114
Sintomas antebraço e cotovelo .......................................................	116
Diagrama geral da atuação integrada dos diferentes níveis de
complexidade de atenção à saúde ................................................. 117
Parte V: Vigilância à Saúde / Ação Intersetorial ........................	 119
Eixos da ação intersetorial ..............................................................	 119
Nível 1 - Abordagem e registro da queixa ......................................	 121
Nível 2 - Sistema técnico-organizacional ........................................	 123
Nível 3 - Sistema socioambiental ....................................................	124
NOTIFICAÇÃO ..............................................................................	 126
À Previdência Social .....................................................................	 126
Ao SUS .........................................................................................	 127
A intervenção ergonômica ..............................................................	127
Crítica às práticas de prevenção adotadas pelas empresas ..............	130
POR QUE A RESPOSTA ÚNICA É DEFICIENTE? .............................	133
Por que a organização do trabalho gera riscos para a saúde? ..........	136
Por que as microrregulações geram sobrecarga de trabalho
em situações de pressão temporal? .................................................	139
Considerações finais .......................................................................	143
Mais informações ...........................................................................	145
Referências bibliográficas ................................................................	147
Anexo 1: Provas de Atividade Inflamatória ................................	153
Anexo 2: Fichas para estudos de solicitações biomecânicas .....	161
Posto de trabalho sentado: orientações práticas ..............................	162
Transporte manual de cargas: orientações práticas ..........................	163
Trabalho repetitivo: orientações práticas .........................................	165
Posto de trabalho em pé: orientações práticas ................................	167
LIVRO LER_2_corrigido.indd 7 8/10/2009 10:40:34
Lista de Figuras e Quadros
Figura 1:	 Esquema ilustrativo dos determinantes dos fatores de
	 risco de LER ...................................................................	 21
Figura 2:	 Esquema ilustrativo da relação tempo e recuperação
	 fisiológica ......................................................................	 29
Figura 3:	 Esquema ilustrativo da relação entre organização do
	 trabalho, fatores psicossociais e efeitos sobre a saúde ........	 39
Figura 4:	 Modelo explicativo das iniqüidades em saúde
	 musculoesquelética .........................................................	 56
Figura 5:	 Esquema para o atendimento à primeira consulta ..............	 63
Figura 6:	 Atuação Integrada dos diferentes níveis de
	 complexidade de atenção à saúde......................................	
67
Figura 7:	 Diagrama para orientação do exame clínico .....................	 68
Figura 8:	 Diagrama de orientação para a conduta clinico-ocupacional ..	 70
Figura 9:	 Distribuição dos dermátomos .........................................	 80
Figura 10:	Esquema dos principais sítios e tipos de afecções
	 possíveis no quadro de LER .............................................	 98
Figura 11:	Modelo de ação: níveis de intervenção ............................	 122
Quadro 1:	Efeitos relacionados ao posto de trabalho improvisado e
	 ao modelo rígido de gestão .............................................	 30
Quadro 2:	Critérios diagnósticos de Artrite Reumatóide
	 estabelecido pelo American College of Rheumatolgy
	 para Artrite Reumatóide .................................................	 81
Quadro 3:	Punhos e Mãos ..............................................................	 99
Quadro 4:	Cotovelos ......................................................................	 102
Quadro 5:	Ombros ........................................................................	 104
Quadro 6:	Sinopse das medidas adotadas pela empresa de calçados ..	 132
Quadro 7:	O caso da impossibilidade de adotar a postura sentada,
	 apesar da cadeira ...........................................................	 133
Quadro 8:	O caso da relação entre os fatores ligados ao modelo de
	 gestão na indústria de autopeças e os riscos de
	 hiperaceleração dos movimentos .....................................	 136
Quadro 9:	O caso das microrregulações no contexto temporal rígido ...	 140
 Lesões por Esforços Repetitivos - LER
Centro de Referência em Saúde do Trabalhador
CEREST Piracicaba - SUS
LIVRO LER_2_corrigido.indd 8 8/10/2009 10:40:34
Centro de Referência em Saúde do Trabalhador
CEREST Piracicaba - SUS
Lesões por Esforços Repetitivos - LER 
Apresentação
É com satisfação que recebi do CEREST Piracicaba a
incumbência de apresentar aos leitores este Guia sobre as
Lesões por Esforço Repetitivo - LER produzido pela Profa. Dra.
Ada Ávila Assunção, da UFMG e Dra. Lailah Vasconcelos Vilela,
da Delegacia Regional do Trabalho - MG.
Como o leitor poderá perceber, este Guia aborda em pro-
fundidade um tema da maior atualidade para o nosso campo da
saúde do trabalhador, uma das questões mais difíceis, complexas
e relevantes nesta área.
Esta dificuldade parece estar presente nas diversas fases de
enfrentamento do problema: primeiros sintomas, diagnóstico,
notificação, terapias, reabilitação, vigilância, intervenção e pre-
venção. Envolvida normalmente em dor crônica e sofrimento
prolongado, a epidemia da LER, que atinge a mais de duas déca-
das milhares de trabalhadores de diversos países, impõe a todos
que atuam direta ou indiretamente com saúde do traba-lhador
desafios enormes.
Estes desafios são múltiplos, uma vez que a LER não se
explica por meio de raciocínio simplista e unicausal. A epidemia
também não se restringe a funções e ocupações específicas,
uma vez que apresenta um espraiamento atingindo quase todos
segmentos da população economicamente ativa.
O seu enfrentamento nos instiga a apelar para a experiên-
cia do CEREST Piracicaba na Vigilância dos Acidentes iniciada
em 1997, uma vez que requer uma ação de Estado à altura da
problemática: ações inteligentes, articuladas, interinstitucionais,
movidas por sujeitos técnicos e parceiros sociais de vários cam-
pos e profissões.
LIVRO LER_2_corrigido.indd 9 8/10/2009 10:40:34
Mais difícil que os acidentes uma vez que em torno da
LER se estabelecem várias polêmicas. “Lerdeza” é mencionada
por atores que ainda insistem em mascarar, não reconhecer e
ignorar o problema. Apresenta outros complicadores. O aci-
dente é um fato visível e reconhecido na sociedade, enquanto a
LER necessita do domínio e de uma atitude dos profissionais de
saúde, especialmente dos médicos e dos peritos. A LER reclama
exames e o posicionamento do especialista, enfim a LER para
existir oficialmente, ser reconhecida necessita de um aval nem
sempre disponível, complicando muito a situação dos pacientes
e dificultando a adoção de uma política pública preventiva.
Outra complicação é que a LER, diferente do atendimento ao
acidentado, que se concentra nos locais de urgência, o aten-
dimento dos pacientes da LER ocorre em uma vasta rede de
ambulatórios, clínicas, atenção básica do SUS etc, dificultando a
montagem de um sistema de notificação... Complicou!... o que
fazer?
Faço o paralelo com os acidentes, pois o CEREST Piracicaba,
com persistência vem conseguindo consolidar ao longo deste
período, através do Sistema de Vigilância de Acidentes do
Trabalho - SIVAT, uma política preventiva que começa notifi-
cando todas ocorrências nos locais de urgência e emergência,
consolida as informações em um banco de dados e seleciona os
eventos graves e fatais como eventos sentinela para intervenção
no local de sua ocorrência, visando evitar a ocorrência de novos
acidentes. O SIVAT iniciou com pouca gente, sem estrutura
e praticamente do zero. A insistência na pro-blemática criou
as condições de seu enfrentamento. Mas o SIVAT, mesmo de
desenho mais simples, exigiu também um esforço de construção,
articulação, conhecimento, estudo e pesquisa que dura mais de
10 anos e continua dando bons frutos. O seu sucesso e suas
bases nos ajudou e encorajou no primeiro projeto apresentado
10 Lesões por Esforços Repetitivos - LER
Centro de Referência em Saúde do Trabalhador
CEREST Piracicaba - SUS
LIVRO LER_2_corrigido.indd 10 8/10/2009 10:40:34
Lesões por Esforços Repetitivos - LER 11
Centro de Referência em Saúde do Trabalhador
CEREST Piracicaba - SUS
ao Ministério da Saúde, que deu os primeiros passos na preven-
ção da LER em Piracicaba. Foi naquele contexto dos anos de
2004 - 2006 que viabilizamos a primeira turma de especializa-
ção em ergonomia que contou com a colaboração e Convênio
com a UNIMEP e UFMG. Promovemos na ocasião os primeiros
cursos específicos sobre LER, ministrados pela Professora Ada e
a demanda de produzir um material didático sobre a LER estava
explícita. Enfim as primeiras idéias de um Guia para ajudar na
construção de um Sistema de Vigilância da LER - um SIVILER
nasceram de dife-rentes iniciativas que buscavam cobrir as
carências de material no tema. Utopia?
As diretrizes, as bases institucionais e os recursos para uma
política preventiva estão já consolidados no país, seja através da
Constituição Federal, as legislações e normas complementares
do SUS e os recursos já disponíveis, inclusive os financeiros da
RENAST.
Enquanto diretriz de vigilância para a prevenção chamo
atenção para a Portaria do Ministério da Saúde nº 3120 de
1998. Uma obra prima do movimento de saúde do trabalhador,
ela preconiza: cobertura universal independente do tipo de
vínculo; ação descentralizada no conjunto da rede por meio de
ações intra e inter setoriais, implicando em costurar o próprio
SUS, o setor trabalho, a previdência, as políticas industriais; ação
multidisciplinar e multiprofissional; a necessidade da pesquisa
articulada com a intervenção; a participação da sociedade e o
controle social e por fim o caráter transformador das interven-
ções para mudar o status quo. Está tudo lá na Portaria 3120/98.
Penso que o Guia será uma ferramenta útil para as estratégias
em torno da Portaria 3120.
Mas para mudar, intervir em uma realidade tão complexa
e desafiadora, além das bases institucionais que já possuímos, é
LIVRO LER_2_corrigido.indd 11 8/10/2009 10:40:34
preciso conhecimento específico sobre o trabalho humano que
é propiciado especialmente pela ergonomia da atividade. Nessa
direção, abordagens favorecedoras de ações intersetoriais, como
é o caso deste Guia, vão ao encontro dos princípios do SUS.
Por mais evidente que seja, infelizmente nem sempre estão
presentes atitudes que buscam conhecer as situações reais de
trabalho nas formulações e no embasamento das ações de saúde
do trabalhador no Brasil. É como se os saberes atuais da medi-
cina do trabalho, da segurança, da higiene e toxicologia focados
normalmente em fatores unicausais de risco, fossem suficientes
para dar conta e embasar estas ações. Infelizmente os conheci-
mentos atuais da medicina, segurança e saúde ocupacional, por
mais contribuições que apresentem, passam longe do necessário
conhecimento sobre o que é e como o trabalhador com dor
musculoesquelética crônica enfrenta o trabalho e o risco de
perder o trabalho.
A política e a experiência em saúde do trabalhador, que
também é fundamental para uma visão macro das ocorrências
no mundo do trabalho, sem métodos e conceitos sobre o ser
humano em situação de trabalho e sobre a atividade fica difícil
enxergar a situação concreta de trabalho. É lá onde a coisa
pega, onde se manifesta a força da organização do trabalho, as
pressões pela produção... tudo isso é invisível no nível macro.
Enfim, necessitamos de conhecimentos para compreender o
trabalho real dos indivíduos concretos e singulares; como eles
agem, por que agem, quais são suas margens de manobra, suas
estratégias e regulações. Sem um diagnóstico da causalidade,
sem conhecer os determinantes do trabalho, e sem alterar a re-
presentação dos diversos atores sociais implicados na situação,
é impossível pensar na prevenção e na mudança. Isso vale para
todos agravos, para os acidentes, para a LER e tantos outros.
12 Lesões por Esforços Repetitivos - LER
Centro de Referência em Saúde do Trabalhador
CEREST Piracicaba - SUS
LIVRO LER_2_corrigido.indd 12 8/10/2009 10:40:34
Lesões por Esforços Repetitivos - LER 13
Centro de Referência em Saúde do Trabalhador
CEREST Piracicaba - SUS
A contribuição do Guia vai neste sentido, de ser mais uma
contribuição no nível do conhecimento que certamente auxi-
liará os vários profissionais e os atores sociais a agirem.
A saúde do trabalhador exige um agir inteligente, criativo,
coletivo de equipe, transparente e transformador. Exige artesãos,
sujeitos comprometidos com a causa do ESTADO, com a causa
da saúde como bem maior de relevância pública.
Parabéns à Professora Ada e à Dra Lailah pelo capricho,
rigor, competência e dedicação na elaboração do Guia de LER.
O CEREST Piracicaba está de parabéns por apoiar essa iniciativa
que ajudará muita gente a encarar o desafio da atenção integral,
da vigilância e da prevenção da LER.
Nada vence o trabalho, nem mesmo a LER.
Prof. Dr. Rodolfo Andrade de Gouveia Vilela
Departamento de Saúde Ambiental
Faculdade de Saúde Pública - USP
LIVRO LER_2_corrigido.indd 13 8/10/2009 10:40:34
O Guia
O que é?
A produção deste Guia foi apoiada pelo Centro de
Referência em Saúde do Trabalhador de Piracicaba. O intuito
é oferecer as bases para discussão interna ao Sistema Único de
Saúde e futura elaboração de protocolos baseados nos níveis de
complexidade que estruturam o sistema.
Será adotado o termo Lesões por Esforços Repetitivos,
reconhecendo tratar-se de um termo guarda-chuva que abriga
várias doenças classicamente descritas na literatura médica.
Diante da complexidade do tema, ao longo do texto serão
oferecidos ao leitor interessado os links de acesso aos documen-
tos institucionais, a cada vez que for possível enriquecer o con-
teúdo exposto. Ao final, outros sitios interessantes e a bibliografia
citada são apresentados.
A citação dos documentos atuais publicados pelas agências
busca orientar o estudo e aprofundamento dos aspectos
que envolvem o manejo dos pacientes e dos ambientes de
trabalho, pois este texto não esgota o assunto.
Os artigos científicos menos recentes (anos 1980 e 90)
foram citados porque se tornaram relevantes ao responderem
às questões polêmicas: os mecanismos externos ao organismo
(carga biomecânica) agem provocando inflamação e degene-
ração; que indivíduos são atingidos enquanto os colegas traba-
lhando em postos semelhantes nunca apresentaram as queixas,
que as mulheres representam o maior contingente de doentes.
14 Lesões por Esforços Repetitivos - LER
Centro de Referência em Saúde do Trabalhador
CEREST Piracicaba - SUS
LIVRO LER_2_corrigido.indd 14 8/10/2009 10:40:34
Objetivos
O objetivo orientador deste Guia é oferecer ao leitor
instruções para se conduzir diante dos casos de LER. Adicional-
mente, objetiva-se indicar o acervo sobre o tema, a fim de per-
mitir aprofundamento do estudo. O Guia aborda os principais
eixos de intervenção ao nível das instituições envolvidas e ori-
enta os passos para se conduzir em investigações dos ambientes
de trabalho.
Estratégia
A abordagem adotada não se prende às definições legais.
O presente Guia permite ao profissional de saúde se orientar na
abordagem dos casos e buscar a literatura atualizada no assunto.
As instruções e orientações servem a duas finalidades: 1 - deli-
near a conduta frente ao paciente ou grupo ocupacional especí-
fico; 2 - alimentar o sistema de informações que, futuramente,
fornecerá os elementos para as ações da vigilância em nível
primário (busca de casos).
São apresentadas as etapas para as intervenções sobre
os agravos, os riscos e os seus determinantes. Sob esse prisma,
estruturaram-se ações para abordar os trabalhadores já atingidos
e, especialmente, ações para identificar os riscos.
Adota-se o modelo da Vigilância à Saúde entendida como
a informação para a ação. Nesse modelo, a atuação do sistema
de saúde estabelece-se em três níveis: micro – do indivíduo –;
meso – do grupo a que ele pertence – ; e macro – aquele rela-
tivo ao sistema socioambiental em que o grupo está inserido.
Na parte 3, é desenvolvida uma proposição de ação intersetorial
articulada em torno dos níveis apresentados.
Lesões por Esforços Repetitivos - LER 15
Centro de Referência em Saúde do Trabalhador
CEREST Piracicaba - SUS
LIVRO LER_2_corrigido.indd 15 8/10/2009 10:40:34
Considerando-se a existência de um contexto macro-
econômico determinando a LER, a qual ultrapassa o poder de
intervenção do setor saúde, as ações intersetoriais sobre a orga-
nização do trabalho, o processo e os postos de trabalho podem
contribuir para a redução e para o controle dos casos.
Abordam-se níveis progressivos de intervenção que per-
mitem situar os diferentes atores que mobilizam instrumentos e
métodos específicos. Em cada nível, as soluções de melhoria do
trabalho são pesquisadas. O recurso ao nível seguinte acontece
quando, apesar das melhorias promovidas pelas recomenda-
ções em um nível anterior, a situação permanece inaceitável.
Passar para os níveis seguintes vai depender da complexidade
das situações.
Para quem?
Para o profissional de saúde que lida com as queixas dos
usuários e para aqueles que avaliam o ambiente de trabalho
onde se suspeita da presença dos riscos para a saúde muscu-
loesquelética.
Estrutura
Na Parte 1 explicam-se os mecanismos de ação dos fatores
de risco organizacionais e dos fatores de risco materiais, os quais
geram, respectivamente, as demandas psicossociais e as deman-
das físicas que explicam o surgimento dos sintomas de LER.
Aproveitando-sedaexperiênciadoAmbulatóriodeDoenças
Profissionais da UFMG, na Parte 2, o Guia apresenta os passos
da conduta diante de um caso. O profissional pode se beneficiar
das orientações para a primeira consulta e para realizar o exame
físico, ambos cruciais para o encaminhamento do paciente aos
outros níveis de complexidade da atenção.
16 Lesões por Esforços Repetitivos - LER
Centro de Referência em Saúde do Trabalhador
CEREST Piracicaba - SUS
LIVRO LER_2_corrigido.indd 16 8/10/2009 10:40:34
Nos anos 1980, demandas dos trabalhadores, seus sin-
dicatos e organizações, somaram-se aos desafios postos
pelas instituições do trabalho, da previdência e da saúde,
estimulando a elaboração da Rotina de atendimento de
trabalhadores com suspeita ou confirmação de Lesões por
Esforços Repetitivos (pag. 103-120 do Manual de Rotinas.
Ambulatório de Doenças Profissionais organizado por Ada
Ávila Assunção, em 1992). Nos anos 1990, a inte-ração
dos profissionais do ADP com a reumatologia, ortopedia,
neurologia e especialistas da clínica de dor do Hospital
das Clínicas da UFMG permitiu avanços na abordagem
dos casos.
As características da enfermidade são expostas, para, em
seguida, guiar o profissional do SUS na exploração dos sintomas,
com ênfase no estudo da dor. Discute-se o peso dos fatores
individuais e das atividades extraprofissionais na determinação
da enfermidade, e, ainda, são apresentados os elementos para
esclarecer a natureza do fenômeno musculoesquelético asso-
ciado ao trabalho. Ademais, são fornecidas explicações sumárias
sobre os exames complementares (imagens e exames laboratori-
ais), as quais servirão de apoio para a conduta clínica.
Na Parte 3, em um esforço de síntese são apresentadas as
afecções clássicas dos tecidos moles por região anatômica (pu-
nhos e mãos, cotovelos e ombros). Os principais sintomas espe-
rados e os mecanismos fisiopatológicos subjacentes são explica-
dos. Busca-se apoiar o profissional para compreender as queixas
por meio das evidência epidemiológicas, as quais trouxeram, nos
anos 1990, importantes aclarações sobre a relação saúde muscu-
loesquelética e trabalho.
Na Parte 4, aproveitando-se da experiência do Laboratório
de Ergonomia da UFMG, discutem-se os principais desafios para
a intervenção e os modelos de prevenção vigentes. Uma sinopse
Lesões por Esforços Repetitivos - LER 17
Centro de Referência em Saúde do Trabalhador
CEREST Piracicaba - SUS
LIVRO LER_2_corrigido.indd 17 8/10/2009 10:40:35
de estudos de casos é apresentada e articulada às diretrizes inter-
nacionais que foram pactuadas em torno dos consensos obtidos
em estudos aprofundados.
Ao final, no Anexo 1 apresentam-se os exames laboratori-
ais e seus significados para a conduta clínica.
O Anexo 2 diz respeito às fichas específicas que foca-
lizam quatro dimensões da exposição: Posto de trabalho sen-
tado; Transporte manual de cargas; Repetitividade; e Posto de
trabalho em pé, as quais fornecem elementos básicos para as
avaliações das situações de trabalho.
Claro, o Guia não esgota o assunto. Esperamos, contudo,
fornecer ao leitor o panorama dos problemas frequentes enfren-
tados pelos profissionais de saúde diante dos traba-lhadores com
queixas musculoesqueléticas e as saídas propostas pelos pesqui-
sadores e instituições especializadas em saúde do trabalhador.
Agradecemos à Profa. Andréa Maria Silveira pelo estímulo à
elaboração do Guia.
Ada Ávila Assunção
Professora do Departamento de Medicina Preventiva e Social da
Faculdade de Medicina da Universidade Federal de Minas Gerais. Pós-
doutorado em Saúde Pública. Doutorado em Ergonomia. Médica do
Trabalho. Especialista em Saúde Pública.
Lailah Vasconcelos Oliveira Vilela
Auditora fiscal da Superintendência do Trabalho e Emprego de Minas
Gerais. Mestre em Saúde Pública. Médica do Trabalho.
18 Lesões por Esforços Repetitivos - LER
Centro de Referência em Saúde do Trabalhador
CEREST Piracicaba - SUS
LIVRO LER_2_corrigido.indd 18 8/10/2009 10:40:35
O que é LER
Várias obras de autores diversos sintetizam os resultados
dos estudos epidemiológicos obtidos nos anos 1990: Hagberg
et al. (1995) nos países escandinavos, Bernard (1997) nos
Estados Unidos. Buckle  Devereaux (1999) prepararam um
relatório de síntese da União Européia.
Está bastante esclarecida a relação entre as doenças dos
membros superiores e pescoço e as condições de trabalho.
Os dados dos estudos citados dizem respeito não somente às
ma-nifestações declaradas do adoecimento, mas também à
fadiga, à dor e ao desconforto que são preditores do problema.
Não restam dúvidas, a LER pode ser evitada. Nesta década, as
Lesões por Esforços Repetitivos - LER 19
Introdução
LIVRO LER_2_corrigido.indd 19 8/10/2009 10:40:35
agências especializadas publicam documentos aprofundados
sobre as ferramentas de prevenção (EASSW, 2008; INRS, 2007;
CHICOINE, 2006).
LER designa os distúrbios musculoesqueléticos ocupa-
cionais de origem multifatorial complexa. Ocupam o primeiro
lugar nas estatísticas de doenças profissionais nos países indus-
trializados. LER resulta de um desequilíbrio entre as exigências
das tarefas realizadas no trabalho e as capacidades funcionais
individuais para responder a essas exigências. Os desequilíbrios
são modulados pelas características da organização do trab-
alho, a qual constitui alvo das medidas de transformação das
condições geradoras do adoecimento.
O distúrbios musculoesqueléticos dizem respeito a uma
gama de doenças inflamatórias e degenerativas do aparelho
locomotor. Entre elas, são citadas:
 as inflamações dos tendões dos antebraços, punhos,
ombros, em trabalhadores que realizam trabalho repetiti-
vo e/ou adotam postura estática por exigência da tarefa;
 as mialgias, dores e perturbações funcionais dos mús-
culos na região do ombro e pescoço, principalmente,
em trabalhadores que adotam, por exigência da tarefa,
posturas estáticas prolongadas nessa região;
 compressão dos nervos na região do punho;
 degenerações na coluna cervical.
O Departamento Saúde-Segurança (HESA) do Instituto
Sindical Europeu para Pesquisa, Formação e Saúde-
Segurança (ETUI-RESH) expõe a LER como a principal
doença ligada à organização do trabalho.
http://hesa.etui-resh.org
20 Lesões por Esforços Repetitivos - LER
Centro de Referência em Saúde do Trabalhador
CEREST Piracicaba - SUS
LIVRO LER_2_corrigido.indd 20 8/10/2009 10:40:35
figura 1
Concepção dos
equipamentos
Ambiente
físico
Contrato de
trabalho
Concepção das
ferramentas
Organização da
produção
Fatores
biomecânicos:
Repetitividade
Esforço
Posturas
Gestos
Fatores
psicossociais:
Insatisfação
Percepção
negativa do
trabalho
DETERMINANTES
FATORES DE RISCO
Organização do
trabalho
S
e
nsibilida
d
e
i
ndividua
l
Lesões por Esforços Repetitivos - LER 21
Centro de Referência em Saúde do Trabalhador
CEREST Piracicaba - SUS
Figura 1 - Esquema ilustrativo dos determinantes dos fatores de risco de LER
Extraído e adaptado de: Agence Nationale pour l´Amélioration des Conditions
de Travail. Agir sur les maladies professionnelles: l´exemple des troubles mus-
culosquelettiques (TMS). Editions Liaisons : Paris, 1997
Os principais fatores de risco físicos e biomecânicos são
conhecidos: força e esforços físicos realizados, repetitividade
dos gestos e dos movimentos, posições extremas e vibrações
originadas de máquinas (FIG 1).
A etiologia e a fisiopatologia das diferentes doenças são
multifatoriais, devido à interação entre os diferentes fatores
citados (KILBOM, 1994).
Sabe-se, igualmente, que os fatores de risco físicos podem
ser atenuados quando ocorre diminuição da amplitude, da
frequência e da duração da exposição que contribui para reduz-
ir a incidência e a gravidade da doença (VIIKARI-JUNTURA et
SILVERSTEIN, 1999).
Os distúrbios não resultam de lesões súbitas, nem sistêmi-
cas. Os traumatismos de fraca intensidade e repetidos durante
longos períodos sobre as estruturas musculoesqueléticas nor-
LIVRO LER_2_corrigido.indd 21 8/10/2009 10:40:35
mais, ou alteradas por um processo pré-existente, são respon-
sáveis pela evolução dos distúrbios. Para mais aprofundamento,
consulte:
NIOSH - Instituto Nacional para la Seguridad y Salud
Ocupacional. Desordenes musculo-esqueletales relacio-
nados al trabajo (1997)
http://www.cdc.gov/spanish/niosh/fact-sheets/Fact-sheet-
705005.html
CCOHS - Canadian Centre for Occupational Health and
Safety. Work-related Musculoskeletal Disorders (WMSDs)
(2005)
http://www.ccohs.ca/oshanswers/diseases/rmirsi.html
Os sinais e sintomas podem estar presentes em outros
eventos clínicos e sem relação com o trabalho. Os sinais clínicos
não são específicos. Em geral, a dor é associada de maneira
mais ou menos pronunciada a um desconforto no curso da
atividade profissional, com piora ao final da jornada e nos picos
de produção e melhora nos períodos de repouso ou férias.
As queixas de fadiga e de desconforto são preditores do
problema. Não restam dúvidas, a LER é de origem mul-
tifatorial e pode ser evitada.
Os distúrbios apresentam como característica comum o
seu caráter insidioso e os inúmeros fatores de risco em sua ori-
gem. Sabe-se que as demandas físicas são determinadas pelos
fatores econômicos e organizacionais. Contudo, elas podem
ser atenuadas, quando ocorre diminuição da freqüência e da
duração da exposição, ambos fatores contribuem para reduzir
a incidência e a gravidade da doença.
22 Lesões por Esforços Repetitivos - LER
Centro de Referência em Saúde do Trabalhador
CEREST Piracicaba - SUS
LIVRO LER_2_corrigido.indd 22 8/10/2009 10:40:36
Está estabelecido o papel dos fatores psicossociais no
desencadeamento dos sintomas e na evolução dos
casos.
A distinção das noções de risco e determinante, uma vez
que se mostra útil para a abordagem da LER é apresentada na
Figura 1, ver página 21. Entende-se o risco como aquele fator
que tem o potencial de causar um efeito adverso, no caso, a
dor musculoesquelética. Determinante é o elemento que gerou
a situação ou fator de risco, pois esses não são nem espontâ-
neos nem são fruto do acaso ou do desconhecimento do sujeito
exposto.
Do ponto de vista socioambiental, é válido estar atento à
exposição simultânea a múltiplos fatores de risco e à dinâmica da
substituição de um fator de risco por outro. Nesse último caso,
cita-se o exemplo das máquinas registradoras de supermercado,
as quais, atualmente, expõem mais à repetitividade do que à
exigência de força como era o caso das registradoras antigas.
Diante da multifatorialidade e multicausalidade, o presente
Guia oferece referenciais para a investigação simultânea do
agravo e da exposição ao risco.
Os desafios para a abordagem
A LER é um dos problemas de saúde dos trabalhadores
que ainda desafiam as instituições ligadas à saúde, ao trabalho,
ao emprego e à seguridade social. Os desafios práticos fazem
emergir novos objetos de pesquisa, os quais reúnem acadêmi-
cos de diferentes campos do saber.
Lesões por Esforços Repetitivos - LER 23
Centro de Referência em Saúde do Trabalhador
CEREST Piracicaba - SUS
LIVRO LER_2_corrigido.indd 23 8/10/2009 10:40:36
Inúmeros documentos institucionais (ver Mais Informações na
página 130 ) afirmam que LER é consequência das transformações
econômicas observadas nos países industrializados nos últimos
30 anos. Estão bastante conhecidas as modalidades de produção
(polivalência, just-in-time, flexibilização) e as modalidades de
emprego (contrato tempo parcial, contrato terceirizado, pagamento
por peça produzida) e os problemas sociais delas derivados (insegu-
rança, ausência de proteção social, intensificação das tarefas, multi-
emprego). As conseqüências sanitárias desse processo, embora co-
nhecidas, não se constituíram em sinais para as mudanças decisivas
no curso das evoluções econômicas e políticas em diversos países.
O profissional de saúde encontra muitas dificuldades na
abordagem do caso, principalmente, ao se deparar com a hipótese
dos fatores individuais no seu desenvolvimento (ver página 71). No
entanto, não se pode atribuir os sintomas musculoesqueléticos em
trabalhadores expostos às situações enumeradas anteriormente aos
fatores extraprofissionais ou individuais.
Contribui para a complexidade do manejo do caso a existên-
cia de quadros clínicos de natureza distinta, pois LER não é um
quadro unívoco, exigindo habilidades específicas do profissional
e capacidade acurada de escuta e experiência na investigação de
ambientes de trabalho.
A abordagem dos casos que não apresentam sinais clínicos
objetivos exigirá, sobremaneira, a análise ergonômica do trabalho
(ver página 127) que, ao esclarecer a exposição aos fatores de risco
conhecidos, poderá trazer elementos importantes para facilitar o
raciocínio clínico.
Se por um lado, a abordagem do caso não é nada
simples, por outro, o acervo científico atual traz vários
elementos que contribuem na elucidação dos problemas
apresentados.
24 Lesões por Esforços Repetitivos - LER
Centro de Referência em Saúde do Trabalhador
CEREST Piracicaba - SUS
LIVRO LER_2_corrigido.indd 24 8/10/2009 10:40:36
Centro de Referência em Saúde do Trabalhador
CEREST Piracicaba - SUS
Lesões por Esforços Repetitivos - LER 25
Quanto aos fatores associados ao surgimento dos sinto-
mas e dos seus modificadores, não existe a definição de um
padrão-ouro para diagnosticar a doença. Contudo, os estudos
epidemiológicos descreveram a prevalência dos sintomas e o
risco relativo de dife-rentes fatores. Foram mencionados os fatores
biomecânicos (ou demandas físicas) e os fatores psicossociais. Os
estudos ergonômicos esclareceram e definiram os componentes
das situações de trabalho que explicam a exposição. Para alguns
ramos da produção, postos de trabalho ou práticas de trabalho,
a alta prevalência das afecções já está suficientemente explicada,
a saber: traba-lho de entrada informatizada de dados, microele-
trônica, autopeças, frigoríficos etc. Para mais detalhes, ver
CHIAVEGATO FILHO, L.G.; PEREIRA Jr, A. (2004) LER/
DORT: multifatorialidade etiológica e modelos explica-
tivos
http://www.interface.org.br/revista14/artigo4.pdf
VERTHEIN, M.A.R.; GOMEZ, C.M. (2001) As armadil-
has: bases discursivas da neuropsiquiatrização das LER.
http://www.scielo.br/pdf/csc/v6n2/7016.pdf
O conceito de ganho sindical, a crença em uma suposta
má-fé do trabalhador à procura de indenizações vultosas e a
dita histeria feminina não sobreviveram às pesquisas sérias rea-
lizadas durante os últimos 20 anos. No entanto, estão colocados
os desafios para a prevenção da LER (ver página 130).
A constituição de uma equipe multiprofissional é crucial
para abordar os casos. Ademais, espera-se dos serviços uma
agenda de formação e estudo que perpassa diferentes conteú-
dos e disciplinas.
LIVRO LER_2_corrigido.indd 25 8/10/2009 10:40:36
26 Lesões por Esforços Repetitivos - LER
Centro de Referência em Saúde do Trabalhador
CEREST Piracicaba - SUS
LIVRO LER_2_corrigido.indd 26 8/10/2009 10:40:36
Lesões por Esforços Repetitivos - LER 27
PARTE I
MECANISMOS
IMPLICADOS NA DOR
MUSCULOESQUELÉTICA
A EXPOSIÇÃO AOS FATORES DE RISCO:
UMA INTERAÇÃO COMPLEXA
Para entender o perfil do adoecimento musculoesquelé-
tico associado ao trabalho, é fundamental explorar as condições
laborais e abordar a dor nos seus componentes sensorial e emo-
cional. Essa abordagem é articulada à perspectiva clínica que
distingue doença e enfermidade.
O profissional de saúde não se depara com a doença, mas
com as reações físicas e emocionais do paciente à sua doença,
ao que se denomina enfermidade. Por exemplo, as tendinites
são definidas como a inflamação do tendão e sua bainha. Na
realidade, o paciente que está sendo examinado no consultório
apresenta também fortes contraturas na região cervical contra-
LIVRO LER_2_corrigido.indd 27 8/10/2009 10:40:36
28 Lesões por Esforços Repetitivos - LER
Centro de Referência em Saúde do Trabalhador
CEREST Piracicaba - SUS
lateral possivelmente associada ao sobreesforço para poupar o
ombro acometido e está ansioso, pois teme que o afastamento
no trabalho declarado pelo médico possa comprometer o seu
contrato de trabalho.
O contexto da dor é considerado pelo profissional que
aborda o usuário, sendo inútil e caro para o sistema de
saúde tentar encontrar a doença, tal como ela é relatada
em patologia.
Entre os fatores que solicitam o aparelho musculoesquelé-
tico encontram-se:
 a força exigida pelos equipamentos ou objetos resis-
tentes que estão sendo transformados;
 a repetitividade fruto da pressão temporal, devida aos
prazos a serem cumpridos ou ao volume de trabalho
estipulado pela gestão da produção;
 os dois grupos de riscos citados geram posturas força-
das, que, por sua vez, provocam pressões loca-lizadas
sobre os tecidos moles.
O tempo é uma noção chave para se compreender a
chance de o fator de risco desencadear o efeito indesejável
(FIG 2). Por isso, o componente repetitividade que designa a
duração do movimento, do gesto ou da solicitação muscular
assume relevância na etiopatogênese, sendo extremamente útil
considerá-lo nas investigações dos ambientes de trabalho.
Os achados dos estudos da biomecânica baseados nos
conhecimentos da fisiologia muscular esclarecem uma asso-
ciação entre as lesões teciduais e o ritmo em que a tarefa é
rea-lizada.
LIVRO LER_2_corrigido.indd 28 8/10/2009 10:40:36
Lesões por Esforços Repetitivos - LER 29
Centro de Referência em Saúde do Trabalhador
CEREST Piracicaba - SUS
Figura 2 - Esquema ilustrativo da relação tempo e recuperação fisiológica
Como será descrito adiante, a associação pode ser expli-
cada pela ausência da pausa necessária a fim de que a fibra
muscular retorne ao seu estado inicial de repouso necessário
para a adequada reperfusão sangüínea do tecido muscular. A
resposta inflamatória e degenerativa das células dos tecidos
moles é reação às agressões ou pressões externas, as quais
foram amplamente registradas nos laboratórios de biomecânica
(AYOUB; WITTELS, 1989; CLAUDON; CNOCKAERT, 1994;
GASSET, 1996).
Utilizando-se das técnicas da biomecânica, os estudos
permitiram qualificar e quantificar as exigências mecânicas
sobre os tecidos moles e os seus efeitos, e, de outra parte, rela-
cionar, com desenhos epidemiológicos, essas exigências com a
prevalência de Lesões por Esforços Repetitivos (QUADRO 1).
O Quadro 1 apresenta um sinopse da situação encontrada
em uma fábrica de calçados do tipo produção em série, na qual
T E M P O
Ausência de pausas
Diminuição reperfusão
sanguínea
REPETITIVIDADE
REPETITIVIDADE
LIVRO LER_2_corrigido.indd 29 8/10/2009 10:40:37
as queixas (efeitos esperados) dos trabalhadores foram clara-
mente associadas a dois fatores identificados durante a análise
do trabalho: 1) ausência de projeto dos postos de trabalho; e 2)
modelo rígido de gestão.
A concepção desse tipo de abordagem está largamente
apoiada nos estudos epidemiológicos, cujos documentos de
revisão foram citados anteriomente, os quais esclareceram os
fatores de risco.
Diante do acúmulo na literatura disponível, o profis-
sio-nal poderá ir a campo e identificar a exposição aos
fatores de risco conhecidos e terá segurança para iden-
tificar as suas associações com as queixas dos traba-lha-
dores naquele caso concreto.
Quadro 1 - Efeitos relacionados ao posto de trabalho impro-
visado e ao modelo rígido de gestão
30 Lesões por Esforços Repetitivos - LER
Centro de Referência em Saúde do Trabalhador
CEREST Piracicaba - SUS
1 - Ausência de projeto dos
postos de trabalho
Improviso do mobiliário:
plano de trabalho incoe-
rente com as necessidades
de manuseio de aparatos,
objetos e materiais, ausência
ou deficiência dos mecanis-
mos para os ajustes às ca-
racterísticas antropométricas
dos operadores, carência
de suportes, gavetas para
armazenar os materiais ou
abrigar os objetos que estão
sendo transformados.
Riscos
Angulações extremas
de punho.
Trabalho com braços
sem apoio.
Disposição de mate-
riais sobre o próprio
corpo.
Desconforto mem-
bros inferiores.
Flexão cervical.
Flexão lombar, torção
lombar.
Queixas
Dores musculares
Dores articulares
LER
Efeitos esperados
LIVRO LER_2_corrigido.indd 30 8/10/2009 10:40:37
Lesões por Esforços Repetitivos - LER 31
Centro de Referência em Saúde do Trabalhador
CEREST Piracicaba - SUS
1 - Ausência de projeto dos
postos de trabalho
A concepção do posto de
trabalho para a postura em
pé constante, a qual é con-
tornada, segundo os inter-
locutores da empresa, pelo
tapete ortopédico ou tapete
anti-estresse (o que seria
isso?).
2 - O modelo rígido de
gestão do trabalho
Metas incompatíveis com
a variabilidade da matéria-
prima, com a variabilidade
de produtos a depender do
dia, da semana e do mês.
Rigoroso controle dos tem-
pos e dos movimentos na
execução de suboperações
seqüenciadas.
As sessões de memorização
visam evitar as necessidades
de tempo de reflexão para
o raciocínio e recuperação
de informação estocada (em
nível cerebral) no curso da
ação humana de transfor-
mação dos meios de traba-
lho.
Riscos
trabalho em pé
Queixas
Desconforto postural
Varizes de membros
inferiores
Cansaço geral, irrita-
ção
Pouca disposição para
hábitos saudáveis fora
do trabalho
Efeitos esperados
Queixas
Irritação
Ansiedade
Alterações de sono
Tédio, frustração
Irritação
Ansiedade
Alterações de sono
Tédio
Frustração
Riscos
Hiperaceleração
Hiperaceleração
Privação das pausas
Hiperaceleração
Privação das pausas
Efeitos esperados
LIVRO LER_2_corrigido.indd 31 8/10/2009 10:40:37
O trabalho repetitivo
* Uma versão anterior foi publicada em ASSUNÇÃO, A. A. Ciclos curtos e
repetitivos de trabalho: o caso de uma fábrica de metais. In ANTUNES, R. (Org.).
Riqueza e miséria do trabalho no Brasil.1a ed. São Paulo: Boitempo; v. 01, p. 177-
188, 2006.
Estudar o caráter repetitivo das tarefas nos ambientes
industriais configurou-se, nos últimos vinte anos, um eixo das
pesquisas interessadas em compreender a elevada prevalência
de problemas musculoesqueléticos na maioria dos países indus-
trializados.
O controle da produção pelos gestores e a fragmenta-
ção das tarefas conformam o cenário do trabalho repetitivo.
O ritmo de trabalho é a expressão do controle, pois é ditado
pela pressão derivada da exigência de cotas de produção por
unidade de tempo ou pela implantação da linha de montagem
a qual facilita a redução do tempo de deslocamento dos seres
humanos, da matéria-prima e dos objetos. O resultado é a
diminuição da porosidade no decorrer da jornada.
Para os profissionais do campo da saúde e trabalho, o
trabalho repetitivo apresenta ciclos de 30 segundos que podem
variar, ao longo da jornada, até 120 segundos. Entende-se por
ciclo de trabalho a duração entre o início da operação e a
mesma operação que será realizada na seqüência, sem inter-
rupções importantes.
Embora a noção de ciclo seja bastante prática e utilizada,
não é suficiente para abordar todas as situações possíveis. A
complexidade da investigação do caráter repetitivo do trabalho
e de seus componentes vem exigindo definições específicas e
mais adaptáveis às situações reais.
32 Lesões por Esforços Repetitivos - LER
Centro de Referência em Saúde do Trabalhador
CEREST Piracicaba - SUS
LIVRO LER_2_corrigido.indd 32 8/10/2009 10:40:37
O trabalho repetitivo seria aquele em que os componen-
tes de trabalho repetem-se mais de 15 vezes por minuto e que
mobilizam mais de 1/7 da massa muscular corporal. A lite-ratu-
ra sugere, ainda como parâmetro, a existência de um ciclo mais
curto que dois minutos, o qual é repetido durante a jornada.
Encontra-se, também, uma definição que leva em conta
a dinâmica do movimento dos membros superiores, conside-
rando-se repetitivo o trabalho o qual, ao exigir força durante os
movimentos das regiões distais dos segmentos superiores, para
acionar uma parafusadeira pneumática sobre objetos dispostos
em uma linha de montagem, por exemplo; aumenta, a carga
estática dos músculos dos ombros e do pescoço. Sob esse pre-
ceito, a repetitividade pode designar a solicitação contínua de
um mesmo grupamento muscular durante a realização de uma
tarefa.
Para a norma sueca de ergonomia, trabalho repetitivo é
equivalente a trabalho monótono, sendo aquele que envolve
uma ou poucas tarefas com movimentos de trabalho muito si-
milares, os quais se repetem continuamente, em um período
considerável da jornada.
As primeiras proposições, que têm como parâmetro o
ciclo de trabalho, são úteis para o caso de trabalho em linha
de montagem, em que o trabalhador permanece fixo em um
ponto e a esteira movimenta-se, expondo a cada operador o
objeto a ser transformado, que pode ser uma peça de automó-
vel, parte de uma ave ou de um suíno na indústria de alimentos,
ou um artigo no caixa de um hipermercado etc.
Lesões por Esforços Repetitivos - LER 33
Centro de Referência em Saúde do Trabalhador
CEREST Piracicaba - SUS
LIVRO LER_2_corrigido.indd 33 8/10/2009 10:40:37
Demandas físicas
A biomecânica estuda as pressões exercidas sobre os
tecidos moles e observa, em seguida, a(s) reações destes teci-
dos. Geralmente, estas reações são de natureza mecânica cuja
expressão pode ser variações do comprimento, do volume, ou
rupturas das fibras musculares. Podem ocorrer mudanças na
concentração iônica com consequências na evolução das ca-
racterísticas do potencial de ação do músculo.
As posturas em torção ou as posturas fletidas e os indicado-
res de insatisfação no trabalho são fatores preditores confiáveis
dos sintomas. Um prolongamento da duração da exposição
aumenta a prevalência dos sintomas. Constatou-se que os oper-
adores de máquinas de costura industrial, cuja jornada era de
cinco horas tinham menos dias de trabalho perdidos por sinto-
mas no pescoço e ombros do que aqueles que trabalhavam oito
horas por dia. No entanto, a redução da duração da exposição
retardou em apenas seis meses o aparecimento dos sintomas.
Aludiu-se, também, que a redução da exposição se traduz em
diminuição da gravidade dos efeitos indesejáveis sobre a saúde
(WERGELAND et al., 2003).
Para a tendinite do ombro a taxa de prevalência entre
os soldadores e montadores de objetos em ferro é de 18% e
16% respectivamente. As taxas de risco são, a saber: 13 e 11
quando esses trabalhadores são comparados com trabalhadores
de escritório, cuja taxa de prevalência é de 2%. Em um estudo
de caso controle, efetuado em uma população de trabalhadores
industriais do sexo masculino, a taxa de risco similar de 11 foi
constatada para uma exposição que consiste em trabalhar com
as mãos no nível ou acima dos ombros. Os montadores que
34 Lesões por Esforços Repetitivos - LER
Centro de Referência em Saúde do Trabalhador
CEREST Piracicaba - SUS
LIVRO LER_2_corrigido.indd 34 8/10/2009 10:40:37
sofrem de dor aguda no ombro elevavam os braços mais fre-
quentemente, e durante mais tempo, do que aqueles do grupo
controle (BJELLE, 1981).
Em estudo de laboratório, Hagberg (1981) observou ten-
dinite aguda em mulheres que realizavam elevações repetidas
dos ombros durante uma hora de observação. Outros autores
sugerem que as associações entre tendinite e trabalho com os
braços elevados podem ser relacionadas à repetitividade das
extremidades dos membros superiores, enquanto os ombros
e braços permanecem sob força muscular estática a fim de
garantir a estabilidade dos membros superiores suspensos e sem
apoios (WINKEL  WESTGAARD, 1992).
Entre trabalhadores de uma linha de montagem expostos
à elevações repetitivas dos braços e sem sustentação durante
longos períodos da jornada de trabalho, foi comum o achado
de dor à palpação do músculo trapézio entre aqueles que se
Lesões por Esforços Repetitivos - LER 35
Centro de Referência em Saúde do Trabalhador
CEREST Piracicaba - SUS
Mobilização de força muscular global para compensar a debilidade do pro-
jeto industrial que não implantou equipamentos para transporte de carga
LIVRO LER_2_corrigido.indd 35 8/10/2009 10:40:37
queixavam de dores nos ombros. As mulheres que executavam
flexões repetitivas dos ombros apresentaram dor e sensibilidade
temporária à palpação do ombro. As avaliações do trabalho
evidenciaram flexões repetitivas dos ombros em um ângulo
va-riando de 0 a 90 graus e a uma cadência de 15 flexões por
mi-nuto. Vale ressaltar que estudantes avaliados apresentaram
uma tendinite temporária, quando foram submetidos a flexões
repetidas dos ombros (BERNARD et al., 1997).
Foram observadas associações positivas entre horas de tra-
balho e sensação de fadiga e dores no dorso, pescoço, ombros
(WERGELAND et al., 2003). Como explicar a associação entre
diminuição da jornada e a diminuição do aparecimento dos sin-
tomas? A redução da jornada de trabalho provoca maior tempo
livre e uma redução da exposição aos eventos agressivos no tra-
36 Lesões por Esforços Repetitivos - LER
Centro de Referência em Saúde do Trabalhador
CEREST Piracicaba - SUS
Esforço muscular estático prolongado associado à exigência de gestos preci-
sos e delicados em um posto de trabalho improvisado
LIVRO LER_2_corrigido.indd 36 8/10/2009 10:40:38
balho. Redução da jornada implica em diminuição da duração
do esforço muscular e, conseqüentemente, em diminuição do
risco de dor musculoesquelética.
Espera-se, igualmente, a diminuição do esgotamento e do
desgaste mental, uma vez ampliadas as margens para o traba-
lhador estabelecer a sua regulação. Em suma, reduzindo a
jornada, diminui-se o tempo de exposição, o que, por sua vez,
ocasiona a minimização do gasto de energia em tarefas que
exigem força física, com menor fadiga e menor risco de lesão
musculoesquelética.
Demandas psicológicas
Os fatores psicossociais
Os fatores ligados à organização do trabalho que influ-
enciam a saúde das pessoas, por meio de mecanismos psicofi-
siológicos conhecidos, são considerados exigências psicológicas
ou fatores psicossociais. Eles se referem à percepção subjetiva
dos trabalhadores sobre os fatores organizacionais.
Os fatores psicossociais são riscos para a saúde originados
na organização do trabalho (FIG 3). O estudo de Burton et al.
(2005) focalizou fatores psicossociais que representariam obs-
táculos à permanência no trabalho, haja vista a elevação dos
custos relativos aos afastamentos e a dificuldade de retorno
ao trabalho, relacionados às queixas musculoesqueléticas. Os
fatores psicossociais foram classificados em dois tipos: (1) fatores
Lesões por Esforços Repetitivos - LER 37
Centro de Referência em Saúde do Trabalhador
CEREST Piracicaba - SUS
LIVRO LER_2_corrigido.indd 37 8/10/2009 10:40:38
ambientais – satisfação no trabalho, suporte, responsabilidade,
controle do trabalhador sobre a tarefa, clima orgnaizacional; (2)
fator clínico – nervosismo. O conjunto de fatores apresentou-se
como preditor para o absenteísmo por problemas na coluna e
nos membros superiores.
Os resultados do estudo longitudinal de Leclerc et al.
(2004) indicam a mesma direção: os riscos biomecânicos não
são os únicos associados à dor no ombro, os sintomas depres-
sivos e o baixo controle do trabalhador sobre a tarefa, inde-
pendentemente do sexo, foram preditores do desfecho inves-
tigado.
As associações entre fatores psicológicos e LER aparecem
mais fortes para a região do pescoço e ombros do que para
mãos e punhos. As evidências conduzem à idéia de que fatores
psicossociais podem explicar uma maior contração da muscula-
tura do pescoço e dos ombros (BONGERS et al., 2002).
Sob o ponto de vista quantitativo, os fatores psicossociais
referem-se ao volume de trabalho por unidade de tempo, o
qual foi alocado pela gestão da produção. No cotidiano, essa
característica é sentida como pressão temporal, a qual se ma-
nifesta na ansiedade derivada das perturbações no processo
que obrigam a execução simultânea de dupla tarefa, preocupa-
ção constante com metas ou interrupção da realização da tarefa
principal (ver Quadro 8, página 136). Sob o ponto de vista
qualitativo, as exigências psicológicas mobilizam a emoção e o
afeto. Se as vivências emocionais são negativas, a insatisfação é
produzida.
38 Lesões por Esforços Repetitivos - LER
Centro de Referência em Saúde do Trabalhador
CEREST Piracicaba - SUS
LIVRO LER_2_corrigido.indd 38 8/10/2009 10:40:38
Figura 3 - Esquema ilustrativo da relação entre organização do trabalho, fatores
psicossociais e efeitos sobre a saúde
Sob condições de trabalho desfavoráveis, freqüentemente,
as pessoas reagem modificando o caráter ou a natureza das refe-
ridas condições. A situação produzida, denominada de estresse
organizacional, modificaria o comportamento dos trabalhadores
que reagiriam trabalhando mais, utilizando uma força excessiva,
com aumento da tensão muscular, ou reduzindo o seu tempo de
pausa. Vale lembrar os riscos dessa abordagem, caso não sejam
conside-radas as diferenças entre os indivíduos e as dinâmicas dos
processos psicológicos.
Por isso, devemos adotar uma postura de cautela frente a
essa conduta, porque, em nosso meio, é comum a tendência
em psicologizar a abordagem e partir para a procura de um ser
humano psicologicamente perfeito para enfrentar as situações
extremas.
Apesar dos entraves metodológicos que enfrentam os
autores da psicossociologia do trabalho (MOON  SAUTER,
Lesões por Esforços Repetitivos - LER 39
Centro de Referência em Saúde do Trabalhador
CEREST Piracicaba - SUS
Organização do
TRABALHO
Fatores
psicossociais 1-	 Insatisfação
2-	 Problemas de saúde
vagos e inespecíficos
3-	 Transtornos declarados
4-	 Perturbações na quali-
dade de vida
DETERMINANTE
ou
ORIGEM
FATORES
de
RISCO
EFEITOS
LIVRO LER_2_corrigido.indd 39 8/10/2009 10:40:38
1996) é certo haver um efeito direto dos fatores psicossociais
sobre o sistema musculoesquelético. Como explicar tal asso-
ciação?
Diferentes disciplinas e arsenais teórico-metodológicos
têm se interessado em responder à questão.
A forma como o trabalho é estruturado e gerenciado -
organização do trabalho - inclui práticas de supervisão e de
produção e influencia o uso que o trabalhador faz de si para
cumprir os objetivos da produção. Os componentes da orga-
nização do trabalho são: horários, pausas, duração da jornada,
horários extremos, concepção da produção, complexidade,
necessidade de habilidades e esforços, controle, relações inter-
pessoais, perspectivas de carreira, estilo de gestão, característi-
cas e cultura organizacional. Esses fatores podem se chocar com
as características e as necessidades do indivíduo.
A organização do trabalho é a forma pela qual se ordenam
e se coordenam as diferentes tarefas necessárias à realiza-
ção dos objetivos de uma organização ou empresa.
As características do trabalho interferem nas condições
gerais de saúde do indivíduo. Por exemplo, o aumento da sa-
tisfação com o trabalho está relacionado à melhora da quali-
dade do sono e ao aumento do tempo livre que seria dedicado
aos amigos e filhos. Ambos, melhora da qualidade do sono e
aumento do tempo livre, protegem o indivíduo dos riscos diver-
sos a que ele está exposto, como pode ser visto em:
40 Lesões por Esforços Repetitivos - LER
Centro de Referência em Saúde do Trabalhador
CEREST Piracicaba - SUS
LIVRO LER_2_corrigido.indd 40 8/10/2009 10:40:38
MARTINEZA, M.C.; PARAGUAY, A.I.B.B.; LATORREB,
M.R.D.O. (2004) Relação entre satisfação com aspectos
psicossociais e saúde dos trabalhadores http://www.sci-
elo.br/pdf/rsp/v38n1/18452.pdf
Os fatores organizacionais são objetos de inúmeros estu-
dos, cujos resultados são associados a um conjunto de distúr-
bios psicológicos, como intolerância, irritabilidade, isolamento.
Evidenciam-se, também, distúrbios fisiológicos do tipo: prob-
lemas respiratórios, cardiovasculares, imunológicos e prob-
lemas ligados à esfera do comportamento, entre eles: consumo
aumentado de álcool e de fumo, e absenteísmo (HOUTMAN
et al., 1994).
A atividade
Na atualidade, os autores propõem uma abordagem da
relação entre atividade e risco de LER, entendendo que a sub-
jetividade exerceria um papel de integração entre os dois pólos.
A dimensão subjetiva do trabalho transformaria e integraria os
fatores etiológicos identificados e a atividade do trabalhador.
A abordagem da subjetividade permitiria entender por que
indivíduos trabalhando em postos semelhantes e exercendo
as mesmas funções não apresentariam as mesmas queixas ou
problemas de saúde.
Os estudos ergonômicos interessados em compreender a
atividade dos trabalhadores colocam em evidência a atividade
cognitiva complexa desenvolvida face aos problemas recorren-
tes da linha de produção, dos quais os gestores nem sempre
Lesões por Esforços Repetitivos - LER 41
Centro de Referência em Saúde do Trabalhador
CEREST Piracicaba - SUS
LIVRO LER_2_corrigido.indd 41 8/10/2009 10:40:38
tomam conhecimento e, por vezes, desprezam as saídas que
as estratégias implementadas pelos trabalhadores poderiam
oferecer.
O uso do corpo no trabalho pode estar orientado por
estratégias voltadas para as metas da produção, em detrimento
da própria saúde. Outras vezes, observam-se as diferenças mar-
cantes entre os operadores na lida com as tarefas, as condições
e as regras de trabalho. Em uma indústria de parassóis de
automóveis, o operadora relatava:
eu ponho um bocado de peças aqui, porque fica pertinho
da gente, não tenho de abaixar ou esticar o braço toda hora,
fica bem no alcance da mão... Eu faço esse estoque aqui
para aumentar a produção e evitar abaixar, virar toda hora
para pegar as peças... Eu comecei essa idéia aqui e o pessoal
tá seguindo, para facilitar a vida (COELHO  FELIZARDO,
2006).
Ropolli  Soares (2007) evidenciaram resultado seme-
lhante em uma prensa de tubos para bancos de automóveis:
Para ganhar tempo, eu arrumo a linha de solda para cima no
suporte, aí fica mais rápido quando coloco na prensa.
Evitando uma análise demasiadamente centrada nos
fatores individuais, entende-se que as características organiza-
cionais podem modular certas características de personalidade.
A depender do controle sobre os modos operatórios, as regras
da gestão podem favorecer a emergência dos sintomas, ao pro-
vocar a auto-aceleração dos movimentos corporais. Por outro
lado, estão bem documentadas as estratégias de autoproteção
observadas entre aqueles que não adoecem, apesar de expostos
a situações de risco. Mais detalhes acerca das relações citadas
podem ser obtidas em:
42 Lesões por Esforços Repetitivos - LER
Centro de Referência em Saúde do Trabalhador
CEREST Piracicaba - SUS
LIVRO LER_2_corrigido.indd 42 8/10/2009 10:40:38
GRACHT S., COCK N., MALCHAIRE J. Troubles muscu-
losquelettiques des membres supérieurs et de la nuque.
Rôle des caractéristiques psychologiques du travailler.
Archives des Maladies Professionnelles, de Médecine du
Travail et Sécurité Sociale, v.61, n.7, p.499-505, 2000.
MOON, S.D., SAUTER, S.L. Beyond biomechanics.
Psychosocial aspects of musculoskeletal disorders in
office work. London, Taylor  Francis, 1996.
Essa comparação evidencia que o grupo dos trabalhadores
não adoecidos relata a implementação de modos operatórios,
os quais beneficiam a proteção contra os riscos. Dessa forma,
esses trabalhadores podem construir estratégias do tipo evitar os
ritmos excessivos, usufruir das pausas, priorizar a qualidade do
atendimento em relação à quantidade (LIMA, 2002).
No grupo dos trabalhadores adoecidos explicitaram-se
comportamentos que levavam à maior exposição, principal-
mente, para aqueles trabalhadores que buscam excessivamente
o reconhecimento do outro; ou aqueles cuja personalidade
mostrou-se marcada pelo perfeccionismo ou senso exacerbado
de responsabilidade.
Viu-se, em uma fábrica de metais, um operário criticar
os colegas considerados por ele apressados. Esse operário afir-
mava também que, ao evitar a pressa, conseguia atingir a meta,
sem ficar com a camisa molhada de suor e sem adotar flexões
acentuadas do tronco. As análises evidenciaram ciclos curtos
e pressão temporal. Mesmo assim, o operário com mais de
20 anos no posto de trabalho não apresentava vários sintomas
relatados por seus colegas. São evidências que fornecem pistas
Lesões por Esforços Repetitivos - LER 43
Centro de Referência em Saúde do Trabalhador
CEREST Piracicaba - SUS
LIVRO LER_2_corrigido.indd 43 8/10/2009 10:40:38
para discutir os limites das ações preventivas centradas somente
na identificação e no controle de risco (ASSUNÇÃO, 2006).
As explicações usuais são simplistas e reduzem a com-
plexidade que envolve as dimensões humanas no trabalho. As
dimensões individuais estão implicadas na gênese das doenças,
mas essa noção não autoriza os gestores da produção a procu-
rar o homem certo para o lugar errado. Para aprofundar nesse
tema, recomenda-se:
COUTAREL, F., DANIELLOU F.,  DUGUÉ, B. (2005). La
prévention des troubles musculo-squelettiques: quelques
enjeux épistémologiques.
http://www.activites.org/v2n1/coutarel.pdf
COMO OS FATORES DE RISCO BIOMECÂNICOS
AGEM SOBRE O ORGANISMO
* Largamente baseado em CHAFFIN (1987); CLAUDON  CNOCKAERT
(1994); GASSET et al. (2000)
Os constituintes do sistema osteoarticular e muscular
dão suporte ao corpo, protegem os órgãos vitais e facilitam as
funções mecânicas, como preensão e locomoção. Além dos
músculos e ossos, compõem o sistema os tendões, ligamentos,
cartilagens e o tecido sinovial.
Como qualquer sistema biológico, esse sistema não é
estático. Ele reage, respondendo, de modo específico, a deter-
minadas agressões produzidas interna ou externamente ao
indivíduo. A tentativa de recuperação do equilíbrio é uma res-
44 Lesões por Esforços Repetitivos - LER
Centro de Referência em Saúde do Trabalhador
CEREST Piracicaba - SUS
LIVRO LER_2_corrigido.indd 44 8/10/2009 10:40:38
posta a uma mudança ocorrida no ambiente. Pode ocorrer de o
sistema biológico se adaptar, estabelecendo com êxito um novo
estado de equilíbrio ou entrar em colapso temporário (lesão)
ou, ainda, em colapso definitivo (morte).
Exposto às agressões ocupacionais, o sistema muscu-
loesquelético mantém sua função até que seja alcançado algum
limite de fadiga. Com a duração da exposição, o sistema iniciará
uma resposta inflamatória, cujo principal componente, a dor,
pode prevenir a ocorrência de mais lesão, causando uma ati-
tude protetora e uso limitado da estrutura lesada.
Observa-se, no nosso meio, devido às poucas margens
de autocontrole do trabalho, os trabalhadores ultrapassarem os
limites da adaptação biológica, realizando suas tarefas, apesar
da presença da dor. Como relatava uma paciente: doer sempre
doeu, faz parte da profissão.
Voltando à biologia, os achados fornecidos por estudos
experimentais e confirmados na prática médica colocam em
evidência que o colapso temporário traduzido pelo processo
inflamatório pode evoluir para um fenômeno degenerativo das
estruturas musculoesqueléticas (GROSS et al., 2000). Ambas
as condições patológicas – inflamação e degeneração – resul-
tam de um fenômeno mecânico de origem ocupacional, cuja
evolução depende dos fatores sociais e econômicos.
A carga mecânica altera o equilíbrio e a recuperação do
sistema osteoarticular e muscular, sendo que a reversibilidade
do processo reativo está fortemente associada à intensidade e
da força das pressões exercidas, além do tempo de exposição.
Lesões por Esforços Repetitivos - LER 45
Centro de Referência em Saúde do Trabalhador
CEREST Piracicaba - SUS
LIVRO LER_2_corrigido.indd 45 8/10/2009 10:40:38
Há vários tipos de carga mecânica:
1.	O primeiro é decorrente de uma tensão oriunda da
contração prolongada de um grupamento muscular para
cumprir uma determinada função, por exemplo, a ten-
são dos extensores do punho.
2.	O segundo tipo de carga é estiramento do tendão que
ocorre quando o grupamento muscular é hipersolicitado
pelas dimensões e pela forma dos instrumentos.
3.	O terceiro tipo de carga é a pressão sobre os tecidos
moles geradas por posturas estereotipadas, por exemplo,
as angulações extremas, que provocam uma pressão
sobre o canal do carpo, quando o trabalhador, a fim
de operar o dispositivo da máquina, adota a flexão do
punho.
4.	O atrito entre as estruturas moles é o quarto tipo de
carga, a qual pode ocorrer entre o tendão e a sua bai-
nha, no clássico exemplo da digitação; ou dos tendões e
as estruturas ósseas, tanto na digitação, quanto nos casos
de trabalho de abdução de braço.
Essas cargas podem, além de estirar o tendão, hipercon-
trair o músculo e prejudicar a sua irrigação.
Poderá ocorrer uma irritação do nervo naqueles sítios
onde as suas ramificações são mais superficiais (o nervo ulnar
no cotovelo, o nervo radial próximo ao epicôndilo lateral), ou,
indiretamente, nos casos das estruturas inflamadas provocarem
tensão nos trajetos dos nervos que passam em canais estreitos.
Os tecidos dos nervos são particularmente susceptíveis às
forças mecânicas, especialmente nos casos de pressões loca-
46 Lesões por Esforços Repetitivos - LER
Centro de Referência em Saúde do Trabalhador
CEREST Piracicaba - SUS
LIVRO LER_2_corrigido.indd 46 8/10/2009 10:40:39
lizadas, e podem responder com degeneração de suas estrutu-
ras, como será descrito adiante.
O movimento repetitivo pode gerar estresse longitudinal
sobre o nervo que decorre em danos sobre a sua fibra. Nessa
situação, é possível ocorrer uma degeneração nos envelopes
conjuntivos do nervo, ou seja, sob pressões diretas o nervo pode
sofrer modificações histológicas: os envelopes conjuntivos dos
nervos (perineuro e endoneuro) podem se tornar o sítio da pro-
liferação de tecido conjuntivo. Tal proliferação provoca, então,
um bloqueio, ao menos parcial, da microcirculação sangüínea
nos vasos do tecido conjuntivo-vascular do nervo, e daí leva a
perturbações importantes dos potenciais de ação nas fibras ner-
vosas, com conseqüentes alterações motoras e sensitivas.
Os prejuízos para o tecido nervoso dependem do tipo de
pressão que ele sofre. Uma pressão homogênea sobre o nervo
pode ser inócua ou provocar um pequeno prejuízo sobre a
fibra nervosa. Uma pressão no sentido perpendicular ao de
suas fibras gera um esforço de cisalhamento, que é o dano mais
comum, pois, freqüentemente, resulta em prejuízo para a fibra,
provocando bloqueio da condução.
Na Síndrome do Túnel do Carpo (STC), as angulações
extremas do punho, necessárias para apreender uma ferra-
menta de uma determinada forma, têm, por efeito, comprimir
de forma aguda o referido nervo mediano contra o ligamento
anular, durante a flexão, e contra os ossos do carpo, durante a
extensão.
Os resultados dos estudos biomecânicos colocam em
evidência o aumento da pressão intracanalar, quando o punho
está fletido ou estendido. Alterações nas estruturas ósseas, após
Lesões por Esforços Repetitivos - LER 47
Centro de Referência em Saúde do Trabalhador
CEREST Piracicaba - SUS
LIVRO LER_2_corrigido.indd 47 8/10/2009 10:40:39
trauma, também criam forças de cisalhamento, aumentando
a susceptibilidade para desenvolver a STC. A síndrome tam-
bém pode estar associada à tenossinovite dos flexores, a
qual aumenta a pressão no canal o suficiente para gerar uma
condição isquêmica sobre o nervo mediano, quando ele passa
abaixo do ligamento transverso do carpo. Nesse local, o nervo
mediano pode sofrer o efeito de tal pressão.
A pressão exercida pelos tendões do músculo flexor pro-
fundo sobre o nervo mediano é três vezes mais importante
quando o punho é fletido a 60 graus do que quando ele se
encontra em posição neutra. Tal compressão é ainda forte-
mente acentuada, se os dedos exercem uma força de preensão
digital ou palmar para acionar um dispositivo ou sustentar uma
ferramenta.
No posto de trabalho, as pressões são principalmente
liga-das à forma, ao peso ou ao tamanho de certas ferramentas
que impõem angulações extremas no punho. Ainda mais, a sus-
tentação dessas ferramentas pode necessitar de uma força de
preensão importante. Nessa situação, os tendões dos músculos
flexores comuns dos dedos exercem uma pressão importante
sobre o nervo mediano.
As características individuais podem exercer um papel
preponderante no surgimento da STC: o tamanho do túnel, por
exemplo. Outras condições são associadas ao quadro: a reten-
ção de líquido na grávida, o diabetes, a amiloidose modificam
a pressão intracanalar.
As vibrações provocadas pelas ferramentas, por exemplo,
estão igualmente na origem de um aumento da pressão sobre
o nervo mediano, pois eles provocam um aumento involun-
48 Lesões por Esforços Repetitivos - LER
Centro de Referência em Saúde do Trabalhador
CEREST Piracicaba - SUS
LIVRO LER_2_corrigido.indd 48 8/10/2009 10:40:39
tário da força de preensão e, ainda, um esforço agudo sobre
os tendões dos flexores dos dedos por reflexo tônico vibratório.
Ademais, é conveniente lembrar que as vibrações podem estar
na origem de distúrbios vasculares (Síndrome de Raynaud) e
podem provocar o surgimento de microedemas intraneurais.
Sob o ponto de vista fisiológico, o músculo hipersolicitado
é o local das modificações bioquímicas: acúmulo de lactatos,
insuficiência de glicogênio, modificações das concentrações
iônicas intra e extracelulares.
Em condições dinâmicas (quando há movimento), esse
fenômeno é menos sensível, pois a circulação sangüínea só
é afetada durante breves instantes, ou seja, as pressões rítmi-
cas podem até favorecer a circulação sangüínea, apesar dos
prejuízos conhecidos que poderá trazer. Nas condições estáti-
cas, ou seja, quando o músculo é solicitado continuamente,
a carga pode comprimir os vasos sangüíneos localizados no
ventre do músculo, resultando em fadiga, devido ao déficit de
oxigênio. Os sintomas de fadiga constituem, freqüentemente, o
primeiro sinal de uma hipersolicitação muscular. A recuperação
dessa fadiga depende do tempo de repouso, o qual deve ser
proporcional às pressões sofridas.
Mas, durante certos exercícios dinâmicos particulares,
notadamente quando há contrações excêntricas (contrações
musculares com alongamento do músculo), as deformações e as
rupturas das linhas Z podem surgir. Esse tipo de dano muscular
é reversível, mas necessita de um tempo maior de recuperação.
Se a organização formal do trabalho restringe as margens para
que o trabalhador siga a sua inteligência corporal, desaceleran-
do o ritmo, ou fazendo uma pausa, a fibra não se recupera.
O músculo hipersolicitado, ou seja, sem possibilidades de
Lesões por Esforços Repetitivos - LER 49
Centro de Referência em Saúde do Trabalhador
CEREST Piracicaba - SUS
LIVRO LER_2_corrigido.indd 49 8/10/2009 10:40:39
pausas para recuperação, é o local das modificações bioquími-
cas, como acúmulo de ácido láctico, principalmente quando as
mitocôndrias produzem a energia necessária à síntese de ATP
em condições anaeróbicas. As modificações das concentrações
iônicas intra e extracelulares provocariam uma diminuição da
força muscular.
A hipersolicitação dos movimentos e da força provoca o
aumento da concentração de potássio e também uma diminu-
ição da concentração de sódio no meio extracelular. Surge a
fadiga muscular como a expressão do recrutamento de um
número maior de unidades motoras.
A força mecânica repercutirá na unidade motora e no
músculo, podendo levar à ruptura de miofibrilas e à libera-
ção de substâncias químicas, induzindo resposta inflamatória.
Mesmo em situações de baixa exigência de força dinâmica,
como é o caso da flexão cervical durante as atividades de
digitação, a contração estática baixa parece estar envolvida com
recrutamento praticamente exclusivo de fibras tipo 1, de menor
limiar, levando à fadiga seletiva e a dano de musculatura cervi-
cal e do trapézio.
As principais pressões que afetam o tendão são: a força de
tração exercida pelo músculo, o atrito e a compressão contra os
tecidos adjacentes, quando ele passa ao nível das articulações.
Diante de um esforço de tração, o tendão se deforma. Esse
fenômeno é devido às suas propriedades de elasticidade e de
viscosidade, pois o tendão comporta-se como um elástico bem
esticado que, submetido a uma força de tração, aumenta o seu
comprimento. As características mecânicas de tal elemento são
descritas pela relação entre a pressão e a deformação produ-
zida. A pressão é definida pela relação entre a força exercida
50 Lesões por Esforços Repetitivos - LER
Centro de Referência em Saúde do Trabalhador
CEREST Piracicaba - SUS
LIVRO LER_2_corrigido.indd 50 8/10/2009 10:40:39
e o estado inicial do tendão (antes da aplicação da carga).
Detalhadamente, a deformação é proporcional à diferença
entre o comprimento antes da pressão e aquele originado como
resposta à aplicação da carga: comprimento no instante t
menos o comprimento antes da aplicação da carga.
De uma maneira geral, se a pressão aplicada provoca
uma deformação inferior à 3%, a deformação é dita elástica ou
reversível, ou seja, quando a pressão é suprimida, a deformação
residual é nula. Se a deformação é superior a 3%, uma defor-
mação residual subsiste: ela é devida às rupturas das fibras de
colágeno. A ruptura completa pode aparecer por deformação,
variando de 9% e 30%, de acordo com o tipo de tendão. Os
tendões adaptam-se ao estresse mecânico, quando o alonga-
mento é inferior a 10%.
Para os tendões, também vale ressaltar a importância das
pausas e da liberdade para que o trabalhador se afaste dos con-
strangimentos biomecânicos, deixando que as estruturas tendi-
nosas se recuperem e não se deformem irreversivelmente.
A importância da deformação depende da duração da
aplicação da pressão e do caráter cíclico da aplicação da carga
nos casos de tarefas repetitivas, pois deixam um tempo de
recuperação insuficiente. Mostrou-se que, para os tendões do
músculo flexor profundo dos dedos, submetidos a 500 ciclos de
carga, durante 8 segundos, com um tempo de repouso inter-
mediário de dois segundos, a deformação viscosa aumenta de
40%; quando o tempo de carga é de um segundo e o de recu-
peração dura 9 segundos, a deformação viscosa é nula.
Os esforços de tração podem agir sobre o eixo das fibras,
mas podem também agir perpendicularmente ao seu eixo, por
Lesões por Esforços Repetitivos - LER 51
Centro de Referência em Saúde do Trabalhador
CEREST Piracicaba - SUS
LIVRO LER_2_corrigido.indd 51 8/10/2009 10:40:39
exemplo, nas situações em que o tendão cruza uma articu-
lação. O efeito produzido é o já citado cisalhamento. Nessas
condições, os tendões assemelham-se a uma corda, correndo
dentro de uma polia fixa. Durante os movimentos de flexão/
extensão do punho, o atrito se superpõe aos esforços de cisal-
hamento.
Os tendões de certos músculos (infra-espinhoso, supra-
espinhoso, bíceps, flexores comuns dos dedos...) comportam
partes vascularizadas e partes não vascularizadas. A nutrição
desses últimos é assegurada pela difusão do líquido sinovial,
proveniente das bainhas sinoviais. Em detrimento de nutrição,
os tendões sofrem modificações histológicas com sinais de
degeneração, como presença de células mortas, depósito de
cálcio e microrrupturas das fibras de colágeno. Os sinais de
degeneração são, sobretudo, localizados nas zonas não vascu-
larizadas.
Essas alterações se devem, de uma parte, ao tempo pro-
longado de isquemia e, de outra parte, às insuficiências crônicas
de líquido sinovial.
A isquemia aparece durante a compressão dos tendões,
por exemplo tendões da coifa dos rotadores comprimidos sob
o arco coracoacromial. Uma abdução de 30 graus do ombro
provoca uma isquemia parcial nos vasos, os quais irrigam, entre
outros, os tendões.
A insuficiência do líquido sinovial também pode ter ori-
gem na diminuição do seu volume de secreção pelas bainhas
ou na alteração de sua qualidade nutritiva na vigência de pro-
cesso inflamatório.
52 Lesões por Esforços Repetitivos - LER
Centro de Referência em Saúde do Trabalhador
CEREST Piracicaba - SUS
LIVRO LER_2_corrigido.indd 52 8/10/2009 10:40:39
A bainha sinovial é também sensível às cargas mecânicas,
como a repetitividade que pode provocar espessamento da
sinóvia. Atividade altamente repetitiva é aquela em que a ope-
ração repete-se a cada 30 segundos ou em mais de 50% da
duração do trabalho.
A inflamação dos tendões dos músculos flexores dos dedos
ou da sua bainha sinovial gera aumento de líquido e aumento
permanente do seu volume, provocando a citada pressão sobre
o nervo.
Quando as perturbações perduram, as arteríolas e as
vênulas hipertrofiam-se, o número dos fibrócitos aumenta e o
tecido conjuntivo prolifera.
Todos esses efeitos, que podem ser interpretados como
uma adaptação dos tendões e do aparelho circulatório às
pressões sofridas, aumentam o volume dos tecidos. Como
resultado, espera-se um aumento da pressão permanente nas
estruturas canalares, por exemplo, no canal carpiano e no canal
cubital.
Lesões por Esforços Repetitivos - LER 53
Centro de Referência em Saúde do Trabalhador
CEREST Piracicaba - SUS
LIVRO LER_2_corrigido.indd 53 8/10/2009 10:40:39
A PRODUÇÃO SOCIAL DA LER
Na literatura, são recorrentes e explícitas as seguintes afir-
mações:
1.	 A ação ergonômica sobre os fatores físicos e bio-
mecânicos reduz consideravelmente os riscos de ocorrên-
cia de LER.
2.	 A interação entre os fatores de risco físicos e psicosso-
ciais no trabalho aumenta a probabilidade de ocorrência
de LER.
3.	 Os fatores de risco no trabalho são numerosos: físicos
(força exercida, trabalho estático e monótono, cons-tran-
gimentos posturais, gestos repetitivos, posto de trabalho
e equipamentos inadequados, exposição à vibração), psi-
cossociais (organização do trabalho, relações interpessoais,
tarefas de ciclo curto, fraco con-trole sobre o traba-lho,
pagamento por produção, gestão fraca, formação insu-
ficiente, ausência de pausas) e individuais (sexo, idade,
experiência, atividade física, estilo de vida, características
psicológicas).
4.	 As ações nas empresas não devem focalizar unica-
mente a exposição aos fatores físicos ou biomecânicos.
Essa assertiva deriva-se de resultados recentes sobre
o caráter multidimensional do adoecimento muscu-
loesquelético, apesar das lacunas existentes quanto aos
mecanismos explicativos para o seu desencadeamento.
Seria necessário determinar o papel de cada um dos dife-
rentes fatores envolvidos. Devido à forte associação entre
certos fatores e a LER, numerosas pesquisas investigam os
objetos citados. No entanto, as complexas interações e a
54 Lesões por Esforços Repetitivos - LER
Centro de Referência em Saúde do Trabalhador
CEREST Piracicaba - SUS
LIVRO LER_2_corrigido.indd 54 8/10/2009 10:40:39
dependência entre os fatores complicam o exercício de se
estabelecer a causalidade.
5.	 A magnitude crescente do adoecimento muscu-
loesquelético no mundo e os conhecimentos científicos
atuais permitem ações concretas nas empresas.
6.	 A implementação e avaliação de metodologias de
intervenção constituem, atualmente, as principais lacu-
nas no que se refere à eficácia da prevenção nos locais
de trabalho. Um desafio importante seria avaliar de
maneira sistemática e precisa as intervenções em campo
(COUTAREL et al., 2003).
Modelo de análise das iniqüidades em saúde
musculoesquelética
Na Figura 4 apresentam-se os principais determinantes
da saúde classificados em três níveis: o nível individual, o nível
intermediário e o nível global. No centro do modelo, nível do
indivíduo, estão as características pessoais, como: idade, sexo,
fatores constitucionais, as quais são imutáveis e influenciam o
potencial da saúde. Portanto, não podemos agir sobre elas. Para
mais detalhes, consultar:
WOODS, V.; BUCKLE, P
. Work, inequality and muscu-
loskeletal health. Health and Safety Commission and the
Health and Safety Executive. Sudburg, UK (2002), 87p.
http://www.hse.gov.uk/research/crr_htm/2002/crr02421.
htm
Lesões por Esforços Repetitivos - LER 55
Centro de Referência em Saúde do Trabalhador
CEREST Piracicaba - SUS
LIVRO LER_2_corrigido.indd 55 8/10/2009 10:40:39
Figura 4 - Modelo explicativo das iniquidades em saúde musculoesquelética.
*Extraído e Adaptado de Woods and Buckle (2002)
Versão original em: WOODS, V.; BUCKLE, P
.; HAISMAN, M. Musculoskeletal
health of cleaners. HSE Books: Sudburg, UK, 1999.
56 Lesões por Esforços Repetitivos - LER
Centro de Referência em Saúde do Trabalhador
CEREST Piracicaba - SUS
Fatores ocupacionais
Tipo ocupacional
Desemprego, baixo estatuto, falta de
perspectiva na carreira
Condições de trabalho
Baixa renda, pagamento por produ-
tividade, trabalho em tempo parcial,
jornada extensa, trabalho fragmentado,
trabalho em turnos, trabalho noturno,
contrato temporário, insegurança no
emprego
Organização do trabalho
Ritmo, pressão, horário, carga de trab-
alho, gestão, supervisão, treinamento
Ambiente de trabalho e cultura
Condutas de saúde e segurança pre-
cárias, apoio gerencial para saúde e
segurança treinamento insuficiente,
debilidade acesso a educação e segu-
rnaça, manutenção dos equipamen-
tos insatisfatória, baixo suporte social,
ausência de envolvimento do traba-
lhador.
Conteúdo e demanda do trabalho
Pouca diversidade, baixa solicitação de
habilidades, baixo poder de decisão,
alta demanda, baixo controle, ausência
de projeto, baixa responsabilidade, tra-
balho manual, repetitivo e monótono.
Sócio-econômico, cultura e
ambiente
Cultura
Grupo social, expectativas, religião
Área geográfica
Área residencial, dsemprego
Econômico
Impostos e benefícios, pobreza, trans-
porte, bens, padrão de vida, renda
Suporte social
Tipo de suporte social
Condições de vida
Habitação, acesso a alimentação,
incentivos
Assistência à saúde
Inadequado acesso ao cuidado e
informação em saúde, serviços de
saúde
Condições ambientais
Iniqüidade em
saúde musculoesquelética
Sintomas, adaptações, incapacidade,
prejuízos, enfrentamento, notificação
Carga Física e
Psicológica
Estilo de vida
Atividade física, tabagismo,
alcoolismo
Individual
Idade
Gênero
Raça/grupo étnico
Padrão de saúde
estatura
Educação
Nível educacional
Acesso a educação
LIVRO LER_2_corrigido.indd 56 8/10/2009 10:40:40
Embora não possamos modificar as características pes-
soais dos trabalhadores, as políticas podem modificar os fatores
loca-lizados no nível intermediário ou meso, aquele em torno
do núcleo individual. Os horários de trabalho podem ser
modificados, o fluxo de comunicação pode ser melhorado, e o
apoio social pode ser ampliado. Todos esses fatores melhoram
as condições de trabalho e reduzem os efeitos sobre o trabal-
hador.
Os indivíduos interagem em comunidades e grupos afins
e são influenciados pelos fatores sociais e comunitários repre-
sentados no segundo nível do modelo. Apoio social pode pro-
teger a saúde dos seus membros e, por outro lado, condições
adversas favorecem ou intensificam a exposição aos riscos de
adoe-cimento. Entre elas, são citadas as condições de moradia,
o tipo de alimentação e o acesso aos serviços essenciais e de
qualidade.
Nessa direção, os hábitos e comportamentos saudáveis
poderão ser modificados por meio de programas coletivos e
plataformas de prevenção visando, por exemplo, incidir sobre
o hábito tabagista ou sobre o modo de vida sedentário.
Vale a pena ressaltar a crítica aos modelos de intervenção
baseados em concepções punitivas ou reforçadoras de culpa
em benefício de abordagens compreensivas, as quais são volta-
das para os fatores determinantes dos comportamentos.
A esse título Humpel et al. (2000), no estudo de revisão
sobre as barreiras e obstáculos à participação dos sujeitos em
atividades físicas, apresentam a influência de fatores como:
tipo de vizinhança e aspectos ligados ao bairro de moradia ou
faci-lidades do tipo existência de equipamentos de ginástica
Lesões por Esforços Repetitivos - LER 57
Centro de Referência em Saúde do Trabalhador
CEREST Piracicaba - SUS
LIVRO LER_2_corrigido.indd 57 8/10/2009 10:40:40
ou de vídeos com programas de exercícios físicos em casa. A
disponibilidade e o acesso a pistas de caminhadas, ciclovias,
clubes, piscinas também são associados pelos estudos à prática
de atividade física.
Outrossim, as relações de gênero desequilibram a dis-
tribuição das tarefas entre homens e mulheres. Os efeitos da
exposição às demandas físicas e psicológicas no trabalho terão
mais chance de se apresentarem nas mulheres quando com-
paradas aos homens devido à menor possibilidade de recupe-
ração das mulheres no tempo extratrabalho (ver página 73).
As mudanças recentes ocorridas na organização do traba-
lho e nas relações contratuais relacionam-se à distribuição dos
riscos e das condições de trabalho, aos quais os trabalhadores
não estão expostos de formas e intensidades diferentes, a
depender de vários fatores.
As rápidas mudanças na organização geram um clima de
insegurança no trabalho. Inúmeros autores associam, por sua
vez, o aumento de insegurança ao estresse.
O contrato de trabalho-padrão ou emprego típico diz
respeito ao trabalho realizado para um único emprega-
dor. O emprego típico é acordado através de contrato de
trabalho entre o empregador e o empregado, é exercido
em local definido pelo primeiro, por período indefinido,
com tarefas definidas e exercidas de modo contínuo,
com regime de jornada integral e plenamente amparado
pela legislação vigente que rege o trabalho subordinado
(GALEAZZI, 2007). O emprego sem a vigência de um
contrato de trabalho-padrão pode ser considerado pre-
cário.
58 Lesões por Esforços Repetitivos - LER
Centro de Referência em Saúde do Trabalhador
CEREST Piracicaba - SUS
LIVRO LER_2_corrigido.indd 58 8/10/2009 10:40:40
Outra distinção diz respeito às diferenças de qualificação.
A reestruturação produtiva tem incorporado parcelas crescen-
tes de trabalhadores menos qualificados, e esses, nem sempre,
foram formados em relação aos riscos ocupacionais ou acerca
das medidas de segurança.
É plausível supor que a diferença dos direitos assegurados
entre o grupo de trabalhadores com contrato-padrão e o grupo
não efetivo estaria na base desse clima de insegurança.
O desenvolvimento tecnológico e a flexibilização viabi-
lizaram maior intensificação do trabalho, a qual atinge indis-
tintamente trabalhadores em geral. No entanto, há diferenças
quanto ao conteúdo das tarefas e ao controle exercido pelos
trabalhadores no desenvolvimento de sua atividade.
Há evidências de que os trabalhadores efetivos com contra-
to-padrão praticam tarefas mais exigentes e os trabalhadores não
efetivos executam as tarefas com menor margem de con-trole.
Os trabalhadores não efetivos submetem-se a maior nível de
pressão temporal e estão inseridos em processos just-in-time.
O conjunto de iniqüidades relacionadas à organização do
trabalho e às relações contratuais parece expor os trabalhadores
aos riscos de LER de maneira diferenciada, como se pode veri-
ficar, também, em:
EASHW - European Agency for Safety and Health at
Work. New forms of contractual relationships and
the implications for occupational safety and health.
Luxembourg: Office for Official Publications of the
European Communities, 2002, 59 p.
Lesões por Esforços Repetitivos - LER 59
Centro de Referência em Saúde do Trabalhador
CEREST Piracicaba - SUS
LIVRO LER_2_corrigido.indd 59 8/10/2009 10:40:40
60 Lesões por Esforços Repetitivos - LER
Centro de Referência em Saúde do Trabalhador
CEREST Piracicaba - SUS
LIVRO LER_2_corrigido.indd 60 8/10/2009 10:40:40
BASES DO RACIOCÍNIO CLÍNICO
O raciocínio clínico baseia-se no método de hipóteses.
Esse método provém da seleção lógica de uma ou mais hipó-
teses de um grupo de alternativas. Não se trata de um método
intuitivo nem oculto. Procura-se identificar, no caso particular, a
existência de um padrão clínico reconhecido. De maneira com-
binada, um raciocínio dedutivo conduz a coleta de dados (DELP
 MANNING, 1976). Vale mencionar a assertiva de Merlo et al.
(2003) no que diz respeito à origem do sofrimento associado à
dor física, mas não só a ela. De acordo com os autores, existe
uma complexa relação que vincula a dor às vivências subjetivas
e à identidade social, para além dos aspectos fisiopatológicos
da doença.
Lesões por Esforços Repetitivos - LER 61
PARTE II
Atuação da Atenção Básica
e do CEREST/
Rede da Atenção Secundária
LIVRO LER_2_corrigido.indd 61 8/10/2009 10:40:40
Orientado por esse princípio metodológico fundador da
medicina moderna, para abordar as queixas dos pacientes pro-
vavelmente relacionadas ao trabalho, o raciocínio é cons-truído
recolhendo-se evidências: começando pela exploração do
quadro álgico, cujos resultados permitem identificar a natureza
(inflamatória, degenerativa, neuropática), o tipo (agudo ou
crônico), e a presença de co-morbidade (obesidade, diabetes,
depressão de base) do fenômeno musculoesquelético. Pacientes
podem se apresentar com manifestações de dor em queimação,
dormência, fraqueza e fadiga de membros supe-riores, hip-
ersensibilidade, rigidez e/ou perda da capacidade de segurar
objetos. Identificar o padrão da dor, em um caso particular, é
o primeiro passo para definir a natureza da enfermidade. Os
resultados obtidos dirigirem a escolha dos testes ao exame
físico e o estudo especial dos riscos, como se verá adiante.
Os elementos que compõem o sistema musculoesquelé-
tico: osso, cartilagem, ligamentos, músculos, tendões, sinóvia,
fáscia, são estimulados pelo sistema nervoso e desempenham
importante papel mecânico-dinâmico, ou seja, garantem as fun-
ções locomotoras. São, além disso, órgãos mesenquima-tosos,
com funções metabólicas gerais: o esqueleto é um depósito
mineral importante; os músculos e as articulações constituem-
se em reserva de proteína, fósforo, potássio etc; e as articula-
ções, com sua cápsula conjuntiva e membrana sinovial, fazem
parte do sistema de defesa e reação do orga-nismo, podendo
ser atingidas por enfermidades metabólicas, endócrinas, infec-
ciosas e imunológicas.
Orientando-se por esses conhecimentos, é possível cons-
truir um raciocínio visando estabelecer o diagnóstico dife-
rencial. Sobretudo, em primeiro lugar, diferenciar a doença
musculoesquelética localizada da doença sistêmica. Essa última
pode se expressar localmente. Para o diagnóstico, o profissio-
62 Lesões por Esforços Repetitivos - LER
Centro de Referência em Saúde do Trabalhador
CEREST Piracicaba - SUS
LIVRO LER_2_corrigido.indd 62 8/10/2009 10:40:40
nal deverá orientar o seu raciocínio, perguntando: trata-se da
expressão local de uma enfermidade sistêmica? Para isso, reco-
menda-se explorar a história da dor, para, em seguida, realizar
o exame físico (FIG 5).
Figura 5 - Esquema para o atendimento à primeira consulta na Atenção Básica
Lesões por Esforços Repetitivos - LER 63
Centro de Referência em Saúde do Trabalhador
CEREST Piracicaba - SUS
História atual dos sintomas:
localização, tipo, características, gravidade: intensidade,
freqüência e duração.
História pregressa dos sintomas:
localização, tipo, características,
gravidade: intensidade, freqüência e duração,
resposta aos tratamentos anteriores.
História pregressa do paciente:
história individual e familiar,
atividades do paciente: laboral, doméstica, de lazer,
fatores psicossociais.
Características gerais
do caso paciente
Localização, caráter,
gravidade, eficácia dos
tratamentos, fatores de
predisposição, fatores
de risco.
Os sintomas
incluem dor?
Atenção
Básica
LIVRO LER_2_corrigido.indd 63 8/10/2009 10:40:41
A CONDUTA À PRIMEIRA CONSULTA
Adotando o raciocínio exposto, a investigação da relação
entre as queixas e o trabalho deve orientar-se:
 Pela sua evolução ao longo do tempo, buscando ca-
racterizar as queixas, sendo a dor a principal delas em
cada momento, principalmente quanto ao seu início, o
que facilita identificar a origem (reumática, endócrina,
psicogênica ou ocupacional) do quadro;
 Pela procura de evidências clínicas que descartem um
diagnóstico ocupacional;
 Pela coerência entre as queixas do paciente e os acha-
dos topográficos ao exame físico; sua intensidade; e os
achados aos exames complementares; e, finalmente, aos
fatores de risco;
 Pela identificação dos fatores de risco presentes no
ambiente de trabalho. Idealmente, é aconselhável ana-
lisar o paciente em seu posto de trabalho, no momento
do início do quadro. Como nem sempre isso é possível,
pode-se recorrer aos relatos de outros funcionários,
além, é claro, dos dados fornecidos pelo paciente.
Também são extremamente úteis quando disponíveis os
dados de literatura (FIG 6).
Em muitos casos, as situações serão esclarecidas após o
estudo ergonômico. Mas a anamnese ocupacional clássica pode
identificar elementos para entender as queixas do paciente,
possibilitando o diagnóstico ocupacional. Os casos que solici-
tam avaliação detalhada são aqueles cujos componentes bio-
mecânicos do trabalho não são evidentes ou estão ausentes.
64 Lesões por Esforços Repetitivos - LER
Centro de Referência em Saúde do Trabalhador
CEREST Piracicaba - SUS
LIVRO LER_2_corrigido.indd 64 8/10/2009 10:40:41
Lesões por Esforços Repetitivos - LER 65
Centro de Referência em Saúde do Trabalhador
CEREST Piracicaba - SUS
Por isso, a abordagem do paciente no consultório visa
compreender o que está acontecendo com ele. Perguntar onde
dói e procurar no exame físico, a expressão orgânica para essa
dor contribui para entender a evolução do quadro.
	 Além do exame físico de rotina, é útil perguntar sobre
o espaço de trabalho, a posição das mãos, pescoço e ombros
durante a execução de tarefas, o tempo utilizado continua-
mente numa tarefa repetitiva ou no computador. O examinador
deve perguntar sobre a falta de suporte da supervisão, o medo
de perder o emprego, insatisfação com o trabalho e as pressões
de metas de produção e mostrar empatia e suporte para as res-
postas.
Adicionalmente, pergunta-se como e onde o paciente tra-
balha de forma a obter características detalhadas, uma vez que
isso é tão importante quanto elaborar uma boa história clínica,
na tentativa de obter um retrato dinâmico da rotina laboral. Os
fatores descritos no quadro a seguir podem ser explorados:
1.	 Duração de jornada de trabalho, existência de tempo
de pausas, falta de controle do tempo;
2.	 Forças exercidas, execução e freqüência de movi-
mentos repetitivos;
3.	 Identificação de musculatura e segmentos do corpo
mais utilizados, existência de sobrecarga estática;
4.	 Formas de pressão de chefias, exigência de produ-
tividade, existência de prêmio por produção, mudanças
no ritmo de trabalho ou na organização do trabalho,
existência de ambiente estressante, relações com chefes
e colegas, insatisfações, falta de reconhecimento profis-
sional, sensação de perda de qualificação profissional.
LIVRO LER_2_corrigido.indd 65 8/10/2009 10:40:42
Efetuar indagações acerca das características dos empregos
anteriores, independentemente do tipo de vínculo empregatí-
cio, pode contribuir para a compreensão da intensidade e a
extensão dos sintomas.
É importante, também, procurar recolher evidências para
entender a exposição aos fatores de risco e a sua intensidade,
se os fatores existentes no trabalho são importantes para, entre
outros, produzir ou agravar o quadro clínico.
Inútilprocurarassociaçãopositivaentretempodeexposição
a fatores predisponentes e início dos sintomas. O raciocínio,
nesses casos, não é matemático. A variedade de exposições nos
ambientes de trabalho não permite calcular carga e duração da
exposição em uma equação linear.
Intervenção precoce (entre 8 e 16 semanas do início) com
atuação médica e remanejamento do trabalho adequados usu-
almente resulta em efeito positivo. A inexperiência com exame
físico dirigido para o aparelho musculoesquelético pode dificul-
tar o manejo dos casos. Para mais informações, ver:
Ministério da Saúde. Lesões por Esforços Repetitivos
(LER). Distúrbios Osteomusculares Relacionados
ao Trabalho (DORT). Dor relacionada ao trabalho.
Protocolos de atenção integral à Saúde do Trabalhador
de Complexidade Diferenciada (2006)
http://bvsms.saude.gov.br/bvs/publicacoes/protocolo_
ler_dort.pdf
66 Lesões por Esforços Repetitivos - LER
Centro de Referência em Saúde do Trabalhador
CEREST Piracicaba - SUS
LIVRO LER_2_corrigido.indd 66 8/10/2009 10:40:42
Lesões por Esforços Repetitivos - LER 67
Centro de Referência em Saúde do Trabalhador
CEREST Piracicaba - SUS
EXPLORANDO O SINTOMA DA DOR
Figura 6 - Atuação Integrada dos diferentes níveis de complexidade
de atenção à saúde
Para a exploração da dor, sugere-se ao profissional de
saúde explorar os seguintes sintomas e evolução:
1.	 dor espontânea ou à movimentação passiva, ativa ou
contra-resistência;
2.	 sensação de fraqueza, cansaço, peso, dormência, for-
migamento, sensação de diminuição, perda ou aumento
de sensibilidade, agulhadas, choques, hiperalgesia;
3.	 dificuldades para uso do membro, particularmente
das mãos, e, mais raramente, sinais flogísticos e áreas de
hipotrofia.
Dor musculosquelética
bem localizada em um
ou ambos os membros
superiores, de início
insidioso, com fatores
provocativos
Dor monoarticular ou
poliarticular sem rigidez
matinal, ausência de
obesidade, provas labo-
ratoriais normais
Investigar fatores de
risco ocupacionais e
ergonômicos
Encaminhar para CEREST/
Rede da Atenção Secundária
Presentes
SIM
LER
NÃO
SINAN
Emissão CAT
Atuação da
Atenção Básica
LIVRO LER_2_corrigido.indd 67 8/10/2009 10:40:42
Figura 7 - Diagrama para orientação do exame clínico na
Rede da Atenção Secundária
A dor crônica (mais de três meses)
A maioria dos casos relatados pela literatura sugere uma
associação entre a cronicidade da dor e a demora em procurar
a assistência médica, permanecendo o trabalhador exposto aos
fatores de risco conhecidos devido à ameaça do desemprego.
Para enfrentar os efeitos da dor e manter-se no trabalho, o
paciente elabora estratégias de proteção do membro afetado e
hipersolicita o membro contralateral. Entender esse mecanismo
de compensação é fundamental para explicar as diferenças
68 Lesões por Esforços Repetitivos - LER
1 - É possível com os dados colhidos
elaborar uma hipótese de diagnóstico
diferencial ?
2 - Exame físico geral e dirigido
	para confirmar suspeitas de síndromes
específicas
	para entender sintomas não específicos
	inspecção
	palpação
	mobilização ativa e passiva
	testes específicos
1 - Seguir o esquema da Figura 6
considerando o sítio da dor
2- Exame físico geral e dirigido
Os sintomas
incluem dor?
SIM
NÃO
Centro de Referência em Saúde do Trabalhador
CEREST Piracicaba - SUS
CEREST/Rede da Atenção Secundária
Atenção Básica
LIVRO LER_2_corrigido.indd 68 8/10/2009 10:40:42
entre os pacientes com o diagnóstico de LER e aqueles com
problemas osteoarticulares e musculares não relacionados ao
trabalho classicamente assistidos pelas especialidades já cita-
das.
Alencar et al. (2009: 56) citam o fenômeno wind up
(ventania) para explicar a dor em mais de um sítio do corpo.
Para os autores a dor vai sendo transferida da região aco-
metida para região saudável por meio da adoção de posturas e
movimentos antálgicos.
Mesmo os profissionais das especialidades tradicionais não
habituados a explorar o trabalho em suas anamneses remar-
cam as diferenças quando comparados aos quadros de dor
musculoesquelética de origem metabólica ou endócrina. Causa
estranhamento a manifestação da dor em mais de um sítio
dos membros superiores e pescoço, o caráter migratório de tal
ma-nifestação (às vezes para o membro contralateral), a pouca
resposta ao tratamento e a tendência a cronicidade.
No curso da dor, os transtornos de humor podem aparec-
er. Isso, contudo, não autoriza o diagnóstico de dor de origem
psicogênica (FIG 8). São fenômenos distintos: (1) apresentar dor
difusa e o humor deprimido no curso da doença, cujo início foi
marcado pela localização do quadro com fatores provocativos
definidos associados ao trabalho, e (2) apresentar um quadro de
dor psicogênica que, desde o início, aparece com localização
difusa e sem fatores provocativos associados ao trabalho, ou
seja, o curso da dor é importante para o diagnóstico diferencial
entre dor de origem orgânica e aquela de origem psicogênica.
Lesões por Esforços Repetitivos - LER 69
Centro de Referência em Saúde do Trabalhador
CEREST Piracicaba - SUS
LIVRO LER_2_corrigido.indd 69 8/10/2009 10:40:42
70 Lesões por Esforços Repetitivos - LER
Centro de Referência em Saúde do Trabalhador
CEREST Piracicaba - SUS
Continuar
investigando
associação com o
trabalho
Dor musculoesquelética
bem localizada em um
ou ambos os membros
superiores, de início
insidioso, com fatores
provocativos relacio-
nados ao ritmo de
produção
Explorar origem extrao-
cupacional e fatores
agravantes ocupacio-
nais
Dor em pelo
menos quatro dos
últimos 7 dias
Melhora com
repouso
+
Melhora com ativi-
dade de trabalho
SIM
NÃO
A dor psicogênica
A dor psicogênica é caracterizada desde o início por ser
claramente associada a um transtorno do humor, que parece ser
primário em termos de tempo e causa, geralmente, é mais difusa
e menos bem localizada, o paciente queixa-se de dor constante
e pode não encontrar palavras adequadas para descrevê-la.
Figura 8 - Diagrama de orientação para a conduta clínico-ocupacional
no CEREST/ Rede da Atenção Secundária
A dor recente (até 3 meses)
O trabalhador considera a sensação de desconforto que
antecede a dor como inerente à sua ocupação. O desconforto
ou peso no braço melhora com o repouso nos finais de sema-
na. É comum o relato de um evento precipitante do quadro
álgico. Uma paciente caixa de hipermercado referia que a dor
LIVRO LER_2_corrigido.indd 70 8/10/2009 10:40:43
no ombro tornou-se insuportável depois de um plantão de 12
horas, em que o hipermercado fazia uma importante promoção
de preços, atraindo filas enormes de clientes.
Exploração da situação socioambiental
Segundo Instrução Normativa nº 98 de 2003 do INSS, a
identificação de aspectos que propiciam a ocorrência de LER
e as estratégias de defesa, individuais e coletivas, dos traba-
lhadores deve ser fruto de análise integrada entre a equipe
técnica e os trabalhadores, considerando-se o saber de ambos
os lados. Análises unilaterais geralmente não costumam retratar
a realidade das condições de risco e podem levar a conclusões
equivocadas e a conseqüentes encaminhamentos não efetivos.
PERGUNTAR PELOS FATORES INDIVIDUAIS E
EXTRAPROFISSIONAIS
A origem da LER é multifatorial. Está suficientemente relat-
ado que os fatores biomecânicos são preditores do surgimento
dos sintomas. Para a região dos punhos, há clara evidência.
Para o pescoço, os fatores biomecânicos não são suficientes
para explicar o surgimento das queixas. Por isso, nos últimos
dez anos, suscitou-se o interesse em buscar, nos fatores indivi-
duais e extraprofissionais, o esclarecimento para as queixas de
pescoço e outras regiões dos membros superiores. As evidên-
cias científicas esclarecem outra ordem de efeitos, chamados de
psicossociais (ver página 27).
Embora bastante pesquisados, revisão recente de especial-
Lesões por Esforços Repetitivos - LER 71
Centro de Referência em Saúde do Trabalhador
CEREST Piracicaba - SUS
LIVRO LER_2_corrigido.indd 71 8/10/2009 10:40:43
istas europeus mostra que os fatores individuais, aquilo que per-
tence ao indivíduo, como idade, gênero, anomalias anatômicas,
hábitos de passatempo e tabagismo são raramente associados a
LER.
Os estudos evidenciaram uma associação negativa entre
atividades de passatempo habitual (costura, crochê, jardina-
gem) e LER, ou seja, esses hábitos são protetores. Para aprofun-
damento ver:
MALCHAIRE J., ROQUELAURE Y., COCK N., PIETTE A.G.
Troubles musculosquelettiques des poignets. Cahiers de
notes documentaires - hygiène et securité du travail, n.
185, p.23-33, 2001.
Para ser significativo como risco, o fator não-ocupacional
apresenta intensidade e freqüência similar àquela dos fatores
ocupacionais conhecidos. Ademais, o achado de uma doença
não-ocupacional não elimina a possibilidade de o trabalho estar
contribuindo com o aparecimento ou com o desencadeamento
de sintomas.
Não se deve esquecer de que um paciente pode ter dois
ou três problemas, simultaneamente. É impossível determinar,
matematicamente, a porcentagem de influência de fatores ocu-
pacionais e não ocupacionais. Portanto, não há regra matemáti-
ca neste caso (FIG 8).
Entretanto, freqüentemente, a evolução clínica fornece
elementos para esclarecer o quadro e o peso dos fatores asso-
ciados ou isolados. Do ponto de vista da legislação previden-
ciária, havendo relação com o trabalho, a doença, nesse caso,
DORT - Doença Osteomuscular relacionada ao Trabalho, é
72 Lesões por Esforços Repetitivos - LER
Centro de Referência em Saúde do Trabalhador
CEREST Piracicaba - SUS
LIVRO LER_2_corrigido.indd 72 8/10/2009 10:40:43
considerada ocupacional, mesmo que haja fatores concomitan-
tes não relacionados diretamente à atividade laboral. A notifi-
cação deve ser encaminhadas até mesmo naqueles casos de
suspeita de relação com o trabalho, cabendo a determinação
final do nexo ao perito do INSS.
Atividades domésticas e atividades industriais
Quanto às tarefas de limpeza, faxina ou cozinha realiza-
das em regime industrial, as exigências biomecânicas e psicos-
sociais não se assemelham às exigências do trabalho doméstico.
Entretanto, isoladamente, a dor musculoesquelética de origem
profissional pode ser agravada pelas tarefas domésticas, as quais
dificilmente podem ser consideradas causas determinantes dos
sintomas típicos relacionados ao trabalho, mas podem ser um
fator que reduz o tempo para descanso e recuperação dos teci-
dos.
Isso dito, não está descartada a interrogação sobre as ativi-
dades domésticas e sobre as atividades físicas extratrabalho, pois
as respostas do paciente trarão indícios sobre o seu estado geral
e possibilitarão armar o plano terapêutico paciente-orientado.
As relações de gênero e os efeitos sobre a
saúde musculoesquelética
As normas que regulam a inserção de homens e de mu-
lheres na produção não têm sido neutras e têm afetado a
ambos, de maneira distinta, em desvantagem para as mulheres
Lesões por Esforços Repetitivos - LER 73
Centro de Referência em Saúde do Trabalhador
CEREST Piracicaba - SUS
LIVRO LER_2_corrigido.indd 73 8/10/2009 10:40:43
74 Lesões por Esforços Repetitivos - LER
Centro de Referência em Saúde do Trabalhador
CEREST Piracicaba - SUS
(CEPAL, 2006). Os riscos para a saúde relacionados ao trabalho
feminino costumam ser subestimados e negligenciados, tanto
nos projetos investigativos como na prevenção (EASHW, 2005).
Tais fatos são relatados nos seguintes estudos, por exemplo:
ARAUJO, T.M., GODINHO, T.M., REIS, E.J.F.B. dos et
al. Diferenciais de gênero no trabalho docente e reper-
cussões sobre a saúde. Ciência . Saúde Coletiva; v.11,
n.4, p.1117-1129, 2006.
EASHW. EUROPEAN AGENCY FOR SAFETY AND
HEALTH AT WORK. Mainstreaming gender into occu-
pational safety and health Luxembourg: Office for
Official Publications of the European Communities,
2005, 27 p.
CEPAL - Comisión Económica para América Latina y el
Caribe. Unidad Mujer y Desarrollo. Guía de asistencia
técnica para la producción y el uso de indicadores de
género. Santiago, 2006, 244 p.
Os efeitos das mudanças da economia sobre a organiza-
ção do trabalho e sobre os contratos não foram os mesmos para
homens e mulheres. Na atualidade, maior número de mulheres
são assalariadas.
O trabalho em tempo parcial implicou em redução da
segurança no emprego, inserção desigual da força de trabalho,
aumento da dependência da tecnologia e dos computadores.
As características citadas influenciam a saúde das mulheres.
Para Strazdins  Bammer (2004), a segregação da força
de trabalho segundo o sexo e o persistente desequilíbrio das
LIVRO LER_2_corrigido.indd 74 8/10/2009 10:40:43
relações de gênero no trabalho doméstico levam as assala-ria-
das a uma dupla exposição: fatores de risco ocupacionais e os
fatores de risco da vida doméstica. Quanto a esses últimos, são
marcantes as diferenças entre homens e mulheres assalariados.
Em situações de trabalho, as mulheres estão mais expostas
a tarefas de baixa demanda (geralmente, de caráter repetitivo);
sob menor possibilidade de controle e sob exigência de postu-
ras anômalas e estáticas. Vimos os mecanismos que explicam
as relações entre os fatores citados e as respostas dos tecidos
musculoesqueléticos (ver página 34).
O trabalho doméstico, principalmente quando envolve
o cuidado dos filhos, limita a sobrevida no mercado de trab-
alho e propicia menos tempo para cuidar de si e de sua saúde.
Desfavorecidas pelas relações de gênero, as mulheres estão sobre-
carregadas pelas tarefas domésticas e terão menos tempo para as
atividades de lazer. Sem repouso, a recuperação do organismo
que responde às exigências do trabalho ficaria prejudicada.
Araújo et al. (2006) citam um estudo realizado na Suécia
que monitorou a produção de catecolaminas entre homens e
mulheres, no trabalho e em casa. Durante as horas de trabalho,
não foram observadas diferenças marcantes nas respostas de
estresse entre os sexos; entretanto, após a jornada de trabalho,
as diferenças entre os sexos foram pronunciadas. Enquanto o
nível de noradrenalina nos homens caiu marcadamente depois
do término da jornada de trabalho, quando eles retornavam
para suas casas; entre as mulheres, os níveis de noradrenalina
continuavam a aumentar após o retorno para a residência. Esses
dados indicam, portanto, que as possibilidades de relaxamento,
após a jornada de trabalho, parecem ser uma realidade para os
homens, mas não para as mulheres.
Lesões por Esforços Repetitivos - LER 75
Centro de Referência em Saúde do Trabalhador
CEREST Piracicaba - SUS
LIVRO LER_2_corrigido.indd 75 8/10/2009 10:40:43
A vida extratrabalho
O estudo de Malchaire et al. (2001) coloca em evidência
a influência eventual dos fatores psicológicos e organizacionais
e do estresse sobre queixas musculoesqueléticas de punhos,
levando em conta parâmetros pessoais e extraprofissionais. Para
mais detalhes, ver:
MALCHAIRE J., ROQUELAURE Y., COCK N., PIETTE A.G.
Troubles musculosquelettiques des poignets. Cahiers de
notes documentaires - hygiène et securité du travail, n.
185, p.23-33, 2001.
Os autores avaliaram 133 operadoras de 7 empresas dife-
rentes. Essas trabalhadoras realizaram tarefas repetitivas. Na
pesquisa foi utilizado um questionário que incluía perguntas
sobre os fatores pessoais e extraprofissionais; um questionário
concernente aos esforços, à posição e à repetitividade no posto
de trabalho; e, finalmente, um conjunto de questões dirigidas
aos fatores psicológicos, organizacionais e de estresse.
A análise multivariada revela que nem a idade e nem o
tempo de serviço interferem no modelo. Ainda, nenhuma ca-
racterística individual, como dimensões antropométricas, obe-
sidade ou fatores hormonais foi evidenciada.
O estudo dos autores evidencia uma associação negativa
entre atividades de passatempo habitual (costura, tricot, jardina-
gem) e LER. Malchaire et al. (2001) problematizam essa associa-
ção inversa, lembrando a hipótese veiculada de um acúmulo de
carga musculoesquelética originado de atividades ocupacionais,
domésticas e lazer. Para explicar o achado do estudo, os autores
76 Lesões por Esforços Repetitivos - LER
Centro de Referência em Saúde do Trabalhador
CEREST Piracicaba - SUS
LIVRO LER_2_corrigido.indd 76 8/10/2009 10:40:43
sugerem que, provavelmente, as operárias que apresentaram
os distúrbios foram levadas a abandonar o seu pequeno passa-
tempo. Para os autores, ao invés de fator de risco, o passatempo
seria um elemento de regulação da atividade muscular global,
permitindo, ao abandoná-lo, manter o trabalho.
Co-morbidade
O mesmo raciocínio indicado para a abordagem das
atividades extraprofissionais, domésticas ou de passatempo vale
para abordar a co-morbidade. Sob esse prisma, os antecedentes
pessoais, como história de traumas, fraturas e outros quadros
mórbidos (diabetes e outros distúrbios hormonais, reumatismos,
doenças infecciosas sistêmicas) podem ser desencadeados ou
agravados pelos efeitos das exigências das tarefas ocupacio-
nais.
No entanto, é preciso enfatizar que o curso da dor muscu-
loesquelética nesses quadros clínicos citados apresenta padrão
diferenciado, sendo possível que as atividades de trabalho me-
lhorem, ao invés de piorar a dor, como acontece na LER.
PROPEDÊUTICA
Linhas gerais
Na avaliação propedêutica, os aspectos mais importantes
a serem observados são aqueles relativos à anamnese e ao
exame físico. Os exames complementares são apenas para au-
Lesões por Esforços Repetitivos - LER 77
Centro de Referência em Saúde do Trabalhador
CEREST Piracicaba - SUS
LIVRO LER_2_corrigido.indd 77 8/10/2009 10:40:43
xiliar no diagnóstico de certos distúrbios e facilitar o diagnóstico
diferencial. Na prática, não existe exame complementar que
comprove a existência de LER, pois carecem de sensibilidade,
principalmente nas fases iniciais, e de especificidade. Os exa-
mes podem fornecer confirmação de um diagnóstico suspeito,
mas, caso contrário, não excluem a possibilidade de doença.
Ademais, exames complementares não permitem identificar
os fatores de risco ocupacionais, inviabilizando, se isolados, a
suspeita da origem ocupacional do problema.
É importante atentar para o risco de relacionar uma alte-
ração encontrada com uma dor percebida e não haver real cor-
relação, ou seja, um achado incidental. Isso é particularmente
importante em pacientes que tendem a relacionar suas enfermi-
dades com o trabalho, pois pode gerar até mesmo um processo
litigioso. Por essa razão, os critérios devem estar claros ao se
solicitar um exame complementar, sempre baseando a decisão
em anamnese e exame físico muito bem conduzidos.
A anamnese
A anamnese fornece dados valiosos para caracterizar o
adoecimento. Em um momento inicial, informações sobre
idade e sexo permitem, em razão de dados epidemiológicos
conhecidos, imaginar alguns diagnósticos diferenciais possíveis.
A partir da 5ª e 6ª décadas, emerge o contingente porta-
dor de doença articular degenerativa (osteartrose), osteoporose
primária e a preocupação com as síndromes reumatológicas
paraneoplásicas. Entre as artropatias soronegativas, a espondi-
lite anquilosante e a Síndrome de Reiter incidem pre-ferencial-
mente em jovens do sexo masculino.
Em seguida, é necessário investigar as possibilidades diag-
nósticas, separando queixas gerais e especiais. As primeiras
78 Lesões por Esforços Repetitivos - LER
Centro de Referência em Saúde do Trabalhador
CEREST Piracicaba - SUS
LIVRO LER_2_corrigido.indd 78 8/10/2009 10:40:43
incluem febre, anorexia, emagrecimento, adinamia etc, traduz-
indo a ocorrência de doença sistêmica. As queixas especiais
dizem respeito ao sistema locomotor e a outros sistemas. Em
relação às queixas do sistema locomotor destacamos a dor, que
surge como queixa mais freqüente e deve ser categorizada para
facilitar o raciocínio clínico. A seguir, sugere-se uma maneira
de categorizar a dor, de forma a auxiliar o diagnóstico e propor
exames complementares, se for o caso.
1.	 Dor localizada: é aquela dor que se manifesta em
apenas uma região do corpo.
a.	 Pode ser uma dor articular mecânica ou degenera-
tiva: a dor piora com o movimento e utilização excessiva
da articulação e melhora com o repouso.
b.	 Dor articular inflamatória localizada de origem
sistêmica: pode apresentar sinais flogísticos locais além
da dor, como rubor, calor e edema. Geralmente, é mais
acentuada pela manhã, após repouso, melhorando com
o movimento. Muitas vezes, é acompanhada de rigidez
matinal, cuja duração é importante definir, como critério
de doenças reumáticas (Quadro 2).
c.	 Dor de origem neuropática: dor acompanhada de
sensação de anestesia, dormência ou formigamento,
choques, parestesias de qualquer tipo, ou redução da
sensibilidade. Sugere compressão nervosa, cujo nível
muitas vezes pode ser reconhecido pelo exame neu-
rológico básico, conforme os dermátomos (FIG 9).
d.	 Dor periarticular ou de partes moles: pode ser
acompanhada de sinais flogísticos locais, piora com a
compressão. Muitas vezes relatada como dor na carne,
assim como a dor muscular.
e.	 Dor muscular segmentar: surge ao movimento ou
permanência na mesma posição por tempo prolongado.
Está presente à palpação de grupos musculares.
Lesões por Esforços Repetitivos - LER 79
Centro de Referência em Saúde do Trabalhador
CEREST Piracicaba - SUS
LIVRO LER_2_corrigido.indd 79 8/10/2009 10:40:43
2.	 Dor desencadeada no trabalho: sensação de descon-
forto ou cansaço maior durante a jornada, geralmente perce-
bida com maior clareza após uma sobrecarga, de início impre-
ciso e insidioso. Com o tempo, passa a ser percebida desde
o momento do despertar, acompanhada de uma sensação de
fadiga muscular e peso nos membros superiores e pescoço.
Relato (subjetivo) de queda de objetos e perda de força.
3.	 Dor difusa
a.	 Dor articular inflamatória sistêmica: sinais inflamatóri-
os em mais de uma articulação. A ocorrência de fenômenos
inflamatórios no nível da articulação configura a artrite, a qual
80 Lesões por Esforços Repetitivos - LER
Centro de Referência em Saúde do Trabalhador
CEREST Piracicaba - SUS
Figura 9 - Distribuição dos dermátomos
LIVRO LER_2_corrigido.indd 80 8/10/2009 10:40:44
pode se restringir a uma articulação (até quatro = oligoartrite)
ou muitas (poliartrite), com ou sem simetria.
b.	 Dor muscular difusa: sensação de fadiga, peso, tender
points, sensação subjetiva de edema. As fibromialgias deter-
minam dores peri-articulares e segmentares, com freqüência
precipitadas ou agravadas por estresse físico, emocional ou por
mudança de temperatura.
Quadro 2 - Critérios diagnósticos de Artrite Reumatóide estabelecido
pelo American College of Rheumatolgy para Artrite Reumatóide.
 Presença de artrite por mais que 06 semanas.
 Rigidez matinal prolongada nas articulações, con dura-
ção superior a duas horas.
 Presença de nódulos característicos sob a pele.
 Erosões ósseas identificadas à radiografia.
 Exame laboratorial: pesquisa de fator reumatóide
posi-tivo. Deve ser lembrado, entretanto, que 25% das
pessoas com AR nunca apresentam esse anticorpo. Da
mesma forma, deve ser salientado que tal anticorpo
também pode estar presente em indivíduos que não têm
AR.
A partir dessa classificação, é possível identificar as car-
acterísticas que levam ao diagnóstico de certas doenças, como
nos exemplos a seguir:
 A ausência de manifestações sistêmicas associadas às dores
articulares ou peri-articulares sugere o diagnóstico de os-
teoartrose, artropatias metabólicas (gota, condrocalcionose),
síndromes posturais, distúrbios psicogênicos e LER.
 Na doença reumatóide, a artrite tende a ser simé-
trica e acompanhada de outras manifestações sistêmicas,
enquanto a assimetria está presente na artrite gotosa
crônica e na artropatia psoriática, dentre outras. Enquanto
a doença reumatóide é classicamente progressiva, a doen-
ça reumática e a gota na fase inicial evoluem em surtos ou
Lesões por Esforços Repetitivos - LER 81
Centro de Referência em Saúde do Trabalhador
CEREST Piracicaba - SUS
LIVRO LER_2_corrigido.indd 81 8/10/2009 10:40:44
crises e períodos de acalmia completa.
 As artrites em geral geram dor espontânea, enquanto
as artroses manifestam dor quando a articulação inicia
movimento.
 As dores articulares isoladas (artralgias) podem represen-
tar o início de manifestação de várias doenças, até mesmo
de doenças reumatológicas que se tornarão soropositivas.
Para aprofundamento na questão, consultar:
COCK N., MASSET D. (1994) Le diagnostic précoce de
troubles musculosquelettiques du membre supérieur en
médecine du travail.
http://cat.inist.fr/?aModele=afficheNcpsidt=4098746
* para Artrite Reumatóide.
O Exame Físico
O exame procura evidências que permitam caracterizar a
natureza da doença. Para isso, ele inclui anamnese, observação
e exame de palpação dos tecidos moles, testes de mobilidade
e provas específicas.
O exame detalhado e minucioso é a chave para o diag-
nóstico e para a conduta do caso. Recomenda-se orientar as
manobras e os testes específicos pelas hipóteses que surgiram
durante a anamnese.
É importante ressaltar que a identificação das estruturas
afetadas com auxílio de testes específicos tende a ser mais fácil
nos quadros iniciais.
82 Lesões por Esforços Repetitivos - LER
Centro de Referência em Saúde do Trabalhador
CEREST Piracicaba - SUS
LIVRO LER_2_corrigido.indd 82 8/10/2009 10:40:44
O exame investiga as estruturas implicadas, os sinais e os
sintomas e a percepção do paciente sobre a sua enfermidade.
No nível da atenção básica, o exame é um método padroni-
zado de avaliação dos membros superiores e pescoço, que
serão úteis para: (1) colocar em evidência os problemas em seu
estado precoce de evolução; e (2) fundamentar a elaboração do
plano para os exames médicos periódicos ou de controle.
Objetivos do exame físico
Os objetivos do exame físico são:
1.	 Abordar as doenças discriminando as estruturas
(articulações, músculos, tendões e nervos) mais vul-
neráveis dos membros superiores, dos inferiores e do
pescoço, susceptíveis de lesão no trabalho.
2.	 Localizar uma queixa, ou seja, associar a queixa a
uma região anatômica específica, qualificar as queixas
de um paciente, descrever o seu caráter, quantificar a
sua severidade e definir a sua relação com o movimento
e a função.
O raciocínio segue uma análise lógica, procurando iden-
tificar a coerência entre as informações colhidas, a partir da
história do adoecimento, e as evidências ao exame físico. O
profissional de saúde orientado por essa lógica busca detectar
possíveis sinais de doenças sistêmicas, metabólicas, reumáticas
ou infecciosas que possam interferir no diagnóstico diferencial.
Lesões por Esforços Repetitivos - LER 83
Centro de Referência em Saúde do Trabalhador
CEREST Piracicaba - SUS
LIVRO LER_2_corrigido.indd 83 8/10/2009 10:40:44
Por que definir critérios diagnósticos e propor
um modelo de exame clínico padrão?
1.	 No conjunto, critérios e roteiro de exame físico são
métodos objetivos de avaliação dos distúrbios muscu-
loesqueléticos.
2.	 O conjunto de critérios indispensáveis para suspeita
de LER ajuda a diminuir as diferenças de abordagem
entre examinadores.
3.	 O serviço que conta com um método padronizado
poderá dispor de informações que permitirão estabel-
ecer taxas de prevalência e comparar as diferenças de
risco presentes em diversos postos de trabalho e intervir
naqueles postos com maior probabilidade do surgimento
do efeito musculoesquelético.
4.	 A comparação de taxas de prevalência ou de incidên-
cia, estabelecidas sob a mesma base clínica, aumentam a
sua validade, resultando em benefício para a Vigilância.
Diretrizes para o exame
Duração aproximada de 15 a 30 minutos.
Anamnese ocupacional dirigida utilizando-se do roteiro
por profissão ou setor ou posto de trabalho.
Inspeção dos tecidos moles dos membros superiores e de
sua posição.
Palpação.
Teste de movimentos ativos e passivos das regiões afeta-
das, buscando algumas provas específicas.
Exame dirigido para as doenças músculo esqueléticas ocu-
pacionais prevalentes.
84 Lesões por Esforços Repetitivos - LER
Centro de Referência em Saúde do Trabalhador
CEREST Piracicaba - SUS
LIVRO LER_2_corrigido.indd 84 8/10/2009 10:40:44
Exame clínico integrado ao exame de rotina. Por essa
razão, busca-se limitar os testes e exames sofisticados.
A elaboração da hipótese depende da presença de um
conjunto de critérios predeterminados. A escolha dos testes
depende das evidências encontradas. Por exemplo, os testes
neurológicos serão propostos somente nos casos de dor de
natureza neurológica.
Pontos básicos do exame
Os pontos básicos do exame são: aplicação simples e
rá-pida e de fácil incorporação ao exame clínico de rotina.
Importante lembrar que o exame não é exaustivo e outras
doenças podem ser detectadas.
Habilidades requeridas do examinador
1.	 Conhecimento anatômico e clínico aprofundado
para suspeitar de diagnóstico diferencial.
2.	 Exame preciso e aplicação de testes dirigidos, visan-
do ao diagnóstico diferencial.
3.	 Capacidade de escuta no consultório, haja vista o
reconhecido sofrimento dos trabalhadores com suspeita
de LER.
4.	 Sensibilidade para abrir-se ao estudo da produção e
discernimento quanto aos métodos de gestão heterogê-
neos, presentes na interlocução com as empresas e seus
gestores.
Lesões por Esforços Repetitivos - LER 85
Centro de Referência em Saúde do Trabalhador
CEREST Piracicaba - SUS
LIVRO LER_2_corrigido.indd 85 8/10/2009 10:40:45
Algumas alterações em pele e subcutâneo são facilmente
detectáveis em exame clínico de rotina e sugerem possibilidade
de doença reumatóide, lúpus, esclerodermia etc.
Endurecimento da pele, diminuição de elasticidade.
Nódulos subcutâneos.
Eritema nodoso.
Erupção cutânea.
Urticária, púrpura, ulcerações, gangrenas – podem tra-
duzir imunopatias ou vasculites a serem esclarecidas.
Lesões psoriáticas.
Fenômeno de Raynaud.
Foto-sensibilidade.
Alopécia.
A limitação de movimentos ocorrerá por dor e/ou fenô-
menos inflamatórios reversíveis, ou por fibrose e anquilose
articular.
Os achados específicos e provas especiais para cada
encontram-se na Parte 3 e na Parte 4.
PROPEDÊUTICA COMPLEMENTAR
Existem algumas opções para a propedêutica armada,
cujas características, alcance, falhas e riscos devem ser conhe-
cidos, para correta indicação em cada caso, sempre lembrando
que o diagnóstico das afeccções originadas pelo trabalho é
eminentemente clínico.
86 Lesões por Esforços Repetitivos - LER
Centro de Referência em Saúde do Trabalhador
CEREST Piracicaba - SUS
LIVRO LER_2_corrigido.indd 86 8/10/2009 10:40:45
Imagens
Os exames por imagem são: radiografia simples e con-
trastadas, ultra-sonografia, Tomografia computadorizada e
Ressonância Nuclear Magnética, Eletroneuromiografia. A seguir
são descritas suas características e indicações.
Radiografia Simples / Contrastadas
Radiografias podem ser úteis para excluir anormalidades
ósseas. Deve ser salientado que tendões e bursas não são
visíveis em radiografias. No entanto, o uso da ultra-sonografia e,
mais recentemente, da ressonância nuclear magnética trouxe-
ram um auxílio para visualização de partes moles.
A radiografia simples auxilia na suspeita de fraturas, alte-
rações ósseas congênitas ou adquiridas, por exemplo acrômio
ganchoso. É possível perceber apenas um aumento volumétrico
de partes moles - músculo, gordura, líquido ou edema, que
aparece como uma sombra cinzenta. Portanto, não terá muita
importância para realizar o diagnóstico das lesões por esforços
repetitivos que afetam partes moles, mas simpara análise de
desgastes articulares relacionados ao trabalho ou para diag-
nóstico diferencial com outros quadros suspeitados.
Radiografias contrastadas, ou seja, realizadas após injeção
de contraste à base de iodo, apresentam risco de hipersensibi-
lidade ao contraste, além da exposição à radiação. A mielogra-
fia, por exemplo, é realizada dessa forma, para pesquisar her-
niações de disco intervertebral. Hoje, a ressonância magnética
é menos arriscada e tem maior precisão para esse dia-gnóstico.
Lesões por Esforços Repetitivos - LER 87
Centro de Referência em Saúde do Trabalhador
CEREST Piracicaba - SUS
LIVRO LER_2_corrigido.indd 87 8/10/2009 10:40:45
Não são exames rotineiros, podem ser utilizados somente para
verificar quadros específicos, como as herniações de discos,
caso não haja ressonância disponível e sempre a partir do
exame clínico dirigido.
Ultra-sonografia
A passagem de ondas sonoras através do tecido provoca
um eco, cuja densidade depende da estrutura refletora. Sua
indicação é discutível, pois dependente do operador e da qua-
lidade do aparelho, é um exame dinâmico, cujos resultados são
apresentados de forma estática em fotografias, o que reduz a
precisão das informações, tem baixa sensibilidade e especifici-
dade para a maioria das alterações de estruturas. É mais adequa-
do para o manguito rotador ou calcificações de partes moles.
Geralmente evidencia alterações apenas na fase aguda,
com espessamento dos tendões e aumento de líquido sinovial.
Com poucos dias de afastamento do trabalho, esses achados
podem não estar mais presentes e, na maioria dos casos, a
assistência é buscada em fases avançadas dos quadros clínicos,
em que se encontram lesões severas das complicações ou já não
se pode afirmar ou negar a existência de lesões não complicadas
apenas pelo exame ultra-sonográfico. Mais uma vez, o exame
clínico é soberano para o diagnóstico das lesões por esforços
repetitivos. Logo esse exame é complementar ou indicado para
diagnóstico diferencial. Muitas vezes, deve ser solicitado de
modo comparativo entre lados direito e esquerdo.
88 Lesões por Esforços Repetitivos - LER
Centro de Referência em Saúde do Trabalhador
CEREST Piracicaba - SUS
LIVRO LER_2_corrigido.indd 88 8/10/2009 10:40:45
Tomografia computadorizada e Ressonância Nuclear
Magnética
A tomografia computadorizada e a ressonância nuclear
magnética são exames caros e sofisticados, de indicação muito
específica.
A tomografia computadorizada é baseada em leituras,
feitas por computador, da passagem de raios X pelo corpo.
Fornece imagens mais detalhadas que a radiografia, mas o custo
é muito maior e as indicações são restritas, útil apenas para a
coluna vertebral, em casos muito específicos.
A ressonância nuclear magnética baseia-se na ressonância
da rotação (spin) dos núcleos de elementos como o hidrogênio.
Uma fonte de radiofreqüência excita os átomos que sofrem
uma rotação. Quando a fonte é desligada, os átomos retornam
à posição inicial e liberam um sinal que é captado e transmitido
a um computador.
A ressonância não tem os efeitos colaterais da radiação, é
padrão-ouro para avaliar partes moles, afetadas na maioria das
lesões descritas, porém a dificuldade de acesso e o alto custo são
proibitivos. Importante ressaltar que não é necessária para diag-
nóstico da maioria das lesões, que são de diagnósico clínico.
Eletroneuromiografia
Indicada para comprovar e estabelecer o nível das neu-
ropatias periféricas compressivas. Inclui a avaliação da velo-
cidade de condução dos nervos e dos potenciais elétricos dos
músculos em atividade e repouso. É preciso e confiável em ter-
Lesões por Esforços Repetitivos - LER 89
Centro de Referência em Saúde do Trabalhador
CEREST Piracicaba - SUS
LIVRO LER_2_corrigido.indd 89 8/10/2009 10:40:45
mos funcionais, porém traz algum desconforto para o paciente
durante sua realização, sendo de indicação restrita aos casos
em que se suspeita de comprometimento de nervos, quando
surge a sintomatologia descrita anteriormente neste texto, no
item “dor de origem neuropática” (ver página 79). Pode ser
estática ou dinâmica. A última é indicada quando os sintomas
compressivos surgem apenas ao movimentar membros ou acio-
nar grupamentos musculares específicos.
Exames de Laboratório
É necessário primeiro esclarecer que não há exames de
laboratório para LER. Existem exames para complementar um
raciocínio clínico, mostrando a existência de um processo
inflamatório, metabólico, infeccioso ou imunológico, cuja avalia-
ção é feita através de PROVAS DE ATIVIDADE INFLAMATÓRIA,
IMUNOLÓGICA E BIOQUÍMICA (ver página 153).
As provas de atividade inflamatória, também denomina-
das de reações de fase aguda no soro, são testes inespecíficos,
que se alteram na presença de processos inflamatórios, infec-
ciosos ou de lesões teciduais. Nas diversas afecções que cursam
com lesão tecidual, infecção ou inflamação, há aumento da
concentração sérica de várias proteínas conhecidas como pro-
teínas de fase aguda e que são responsáveis pelas alterações
desses testes.
Solicitam-se essas proteínas, quando a anamnese ou exame
físico sugerem doença sistêmica, quadro reumatológico, para
diagnóstico diferencial com os distúrbios relacionados ao trab-
alho. As REAÇÕES DE FASE AGUDA, PROVAS DE ATIVIDADES
INFLAMATÓRIA, IMUNOLÓGICA E BIOQUÍMICA mais uti-
lizadas são apresentadas no ANEXO 1 (página 153).
90 Lesões por Esforços Repetitivos - LER
Centro de Referência em Saúde do Trabalhador
CEREST Piracicaba - SUS
LIVRO LER_2_corrigido.indd 90 8/10/2009 10:40:45
HIPÓTESE DIAGNÓSTICA
O profissional de saúde é, freqüentemente, confrontado
às queixas musculoesqueléticas dos trabalhadores que pro-
curam o serviço. A conduta proposta neste Guia é utilizar de
um conjunto de critérios para, a seguir, chegar a uma hipótese
diagnóstica. Busca-se oferecer ferramentas para permitir o diag-
nóstico nas fases precoces da LER.
O estudo diagnóstico de um paciente exposto a situações
de trabalho que hipersolicitam esforços e movimentos é uma
combinação de procedimentos intelectuais e manejos por meio
dos quais se identifica a doença e se avalia a enfermidade. Para
isso, é necessário incorporar entre os procedimentos, como dito
anteriormente, a análise do trabalho e os efeitos de um quadro
clínico que ameaça por causa da dor e pelo sofrimento gerado
diante do medo de não conseguir garantir a sua atividade pro-
fissional.
No caso da LER, não existe padrão ouro para a doença,
tampouco é doença em todos os casos. Pode tratar-se de distúr-
bios ou de afecções específicas bem determinadas. O paciente
pode chegar aos serviços com uma história de dor crônica,
difusa e sem melhora, com os resultados dos recursos terapêu-
ticos clássicos propostos nos diversos serviços por onde esteve.
O fenômeno osteoarticular e muscular associado ao
trabalho porta múltiplos significados e admite mais de uma
interpretação, que não são excludentes. Dito de outro modo,
não estamos lidando com uma entidade unívoca. Os mesmos
fatores de risco podem explicar quadros clínicos distintos.
Quadros clínicos semelhantes podem se originar de fatores
de risco diferentes. Já os fenômenos musculoesqueléticos não
são os únicos efeitos das condições de trabalho descritas como
Lesões por Esforços Repetitivos - LER 91
Centro de Referência em Saúde do Trabalhador
CEREST Piracicaba - SUS
LIVRO LER_2_corrigido.indd 91 8/10/2009 10:40:45
fatores de risco e, finalmente, são resultantes da interação de
vários elementos presentes nas situações de trabalho.
Para o diagnóstico, é importante a descrição cuidadosa dos
sinais e sintomas quanto à sua localização, forma e momento
de instalação, duração e caracterização da evolução temporal,
intensidade, bem como os fatores que contribuem para a mel-
hora ou agravamento do quadro.
PLANO TERAPÊUTICO
* Uma versão anterior foi apresentada em MINISTÉRIO DA SAÚDE DO BRASIL.
ORGANIZAÇÃO PAN-AMERICANA DA SAÚDE NO BRASIL. Doenças relacionadas
ao trabalho: manual de procedimentos para os serviços de saúde. Brasília: Ministério
da Saúde do Brasil, Capítulo 18, 2001, p. 425-482.
Bases do plano terapêutico
A conduta terapêutica é sempre paciente orientada.
Idealmente, o paciente é avaliado por uma equipe multidis-
ciplinar e, na seqüência, o plano terapêutico será definido.
Entretanto, dadas as dificuldades de acesso ao sistema de saúde
e o medo de exclusão do mercado de trabalho, muitas vezes
os trabalhadores demoram a procurar a assistência médica. É
plausível supor que essa prática explique a menor prevalência
de casos na fase aguda do que na fase crônica.
Na fase crônica, os pacientes costumam apresentar mais
de um sítio atingido dos membros superiores. Nesses casos, é
conveniente tentar raciocinar em termos dos efeitos combi-
nados dos sintomas. Por exemplo, é comum o paciente com
inflamações nas regiões dos paratendões apresentar também
alterações sensitivas, como queixas de choque e de formiga-
mento, que podem ter relação com uma compressão do nervo
periférico.
92 Lesões por Esforços Repetitivos - LER
Centro de Referência em Saúde do Trabalhador
CEREST Piracicaba - SUS
LIVRO LER_2_corrigido.indd 92 8/10/2009 10:40:45
A avaliação global busca compreender integralmente a
situação do paciente:
1.	 Conhecer os tratamentos instituídos.
2.	 Proceder uma avaliação para estimar a eficiência ou
déficit funcional atual.
3.	 Listar aquelas atividades que o paciente deixou de
fazer em decorrência do quadro apresentado, incluindo
as da vida doméstica, social, lazer etc.
4.	 Focalizar as possíveis perdas na profissão, na carreira,
no emprego.
5.	 Avaliar as expectativas do paciente quanto ao trata-
mento e ao seu futuro profissional.
O estabelecimento de um plano terapêutico para as
afecções osteoarticulares e musculares de origem profissional
obedece a alguns pressupostos dentre os quais se destaca a
importância do diagnóstico precoce e preciso, e a conveniência
do afastamento dos trabalhadores sintomáticos de situações de
exposição, mesmo aquelas consideradas leves.
Em empresas ou locais de trabalho que dispõem de Serviços
Especializados em Engenharia de Segurança e Medicina do
Trabalho - SESMT ou apenas de Programa de Controle Médico
de Saúde Ocupacional - PCMSO, com oferta de assistência de
saúde é possível readpatar o trabalhador para atividades leves,
sem nenhuma sobrecarga biomecânica, mantendo-o sob segui-
mento médico, ao mesmo tempo em que são adotadas medidas
visando à correção dos fatores associados ao desenvolvimento
da enfermidade (ver Anexo 2, página 161).
Nesse aspecto, uma intervenção multi ou interdisciplinar
é fundamental para a condução de programas de prevenção.
O retorno seguro e o mais precoce possível ao trabalho exige a
identificação dos problemas surgidos e a existência de condições
favoráveis de negociação entre a equipe de saúde e os setores
da empresa envolvidos, para garantir condições adequadas para
Lesões por Esforços Repetitivos - LER 93
Centro de Referência em Saúde do Trabalhador
CEREST Piracicaba - SUS
LIVRO LER_2_corrigido.indd 93 8/10/2009 10:40:45
os trabalhadores doentes.
Os objetivos do tratamento são os seguintes:
Aliviar a dor.
Reduzir o edema.
Manter ou aumentar a amplitude de movimentos.
Aumentar a força muscular.
Reeducar a função sensorial.
Aumentar a resistência à fadiga.
Melhorar a funcionalidade dos membros superiores.
Proteger a função articular.
A dor do paciente que procura o serviço será abordada
e a equipe procurará os meios adequados para o alívio e, em
seguida, estabelecerá os objetivos do tratamento. Os objetivos,
procedimentos e etapas serão compartilhados com o paciente,
de modo a incentivar sua percepção da evolução do quadro, no
tocante a pequenos avanços, como melhora do sono, capacid-
ade de realizar cuidados pessoais (se vestir, se lavar) que exigem
posturas extremas dos braços.
Orientar o paciente
1.	 Explicar ao paciente que a dor atual é resultado de
um longo tempo de exposição aos fatores de risco no
trabalho e que o tratamento também será longo.
2.	 Orientar o paciente quanto à economia de certos
movimentos e posturas e privilégio de outras.
3.	 Orientar quanto à postura para dormir.
4.	 Usar gelo ou calor a depender do caso sob acompan-
hamento do fisioterapeuta.
5.	 Orientar o paciente quanto ao reconhecimento das
94 Lesões por Esforços Repetitivos - LER
Centro de Referência em Saúde do Trabalhador
CEREST Piracicaba - SUS
LIVRO LER_2_corrigido.indd 94 8/10/2009 10:40:46
pequenas melhoras, obtidas pouco a pouco.
6.	 Estabelecer uma conduta visando atingir a cada um
dos objetivos explicitados, evitando abordar uma afecção
isolada da outra.
7.	 Privilegiar o raciocínio que considera membro supe-
rior na sua unidade.
Nos casos iniciais em que há identificação anatômica pre-
cisa das lesões e diagnóstico de entidades nosológicas específi-
cas, o esquema terapêutico básico é apresentado a seguir.
Esquema terapêutico básico
Para a fase aguda
Para a fase aguda, são indicados os seguintes procedimen-
tos:
Uso de anti-inflamatórios se a dor apresentar característi-
cas de um processo flogístico.
Gelo na região atingida, se a dor apresentar características
de um processo flogístico.
Afastamento das atividades com componentes de hiperso-
licitação das regiões afetadas.
Associações dessas medidas, se for o caso.
Para a fase crônica
Para a fase crônica, sugerem-se as seguintes medidas:
Incentivo aos programas de atividades físicas orientadas,
como exercícios de alongamentos localizados e de grandes
segmentos do corpo, fortalecimento muscular localizado e
atividade aeróbica, hidroginástica, entre ou-tras.
Lesões por Esforços Repetitivos - LER 95
Centro de Referência em Saúde do Trabalhador
CEREST Piracicaba - SUS
LIVRO LER_2_corrigido.indd 95 8/10/2009 10:40:46
O desenvolvimento do programa é orientado tanto pelo
estágio clínico da doença, quanto pela capacidade física do
paciente, introduzindo as práticas de modo gradativo, reservan-
do-se as atividades de fortalecimento muscular para o último
estágio, sob acompanhamento do terapeuta ocupacional.
As medidas de reabilitação física e o suporte emocional
dependerão:
1.	 Da presença da alterações sensitivas e/ou motoras;
e/ou edema.
2.	 Da existência de incapacidade funcional.
3.	 Da presença de desequilíbrios psíquicos gerados em
situações especiais de trabalho, na gênese do processo de
adoecimento e / ou associados ao afastamento do trabalho.
Conduta paciente-orientada
A conduta a ser adotada rotineiramente segue aos
seguintes princípios:
1.	 Se distúrbios sensitivos: relaxamento muscular com
massageador elétrico, uso de hidromassagem, massa-
gem manual acompanhada sistematicamente pelo fisiote-
rapeuta.
2.	 Se edema: massagem retrógrada para reduzi-lo.
3.	 Para os outros objetivos: exercícios passivos, ativo-
assistidos, exercícios de alongamento, após preciosa aval-
iação da Terapia Ocupacional e da Fisioterapia, exercícios
resistidos.
4.	 Exercícios isométricos: estimulação tátil com dife-ren-
tes texturas, exercício de pinça.
5.	 Confecção de órtese, em casos específicos, para
reduzir a dor, manter a integridade articular e para me-
lhorar a função.
6.	 O uso de órtese deverá ser acompanhado e o paciente
orientado quanto aos períodos de repouso.
96 Lesões por Esforços Repetitivos - LER
Centro de Referência em Saúde do Trabalhador
CEREST Piracicaba - SUS
LIVRO LER_2_corrigido.indd 96 8/10/2009 10:40:46
PARTE III
Atuação do CEREST/
Rede da Atenção Secundária
Múltiplos Sítios e Tipos de Afecções
O termo LER é considerado um termo guarda-chuva.
Há outras nomenclaturas de mesmo caráter: Lesões por
Traumas Cumulativos, Síndrome Cervico-Braquial Ocupacional
de Origem Ocupacional, Distúrbios Musculoesqueléticos
Relacionados ao Trabalho.
O seguinte esquema (FIG 10) é adaptado de Meyer 
Dyevre (1994), é claro quanto ao tipo de lesão (funcional ou
compressiva) e dos possíveis sítios acometidos na LER:
Lesões por Esforços Repetitivos - LER 97
LIVRO LER_2_corrigido.indd 97 8/10/2009 10:40:46
Figura 10 - Esquema dos principais sítios e tipos de afecções possíveis no
quadro de LER. *Extraído e adaptado de Meyer  Dyevre (1994)
98 Lesões por Esforços Repetitivos - LER
Centro de Referência em Saúde do Trabalhador
CEREST Piracicaba - SUS
Higromas
Lombociatalgia
Síndrome do
Túnel do Carpo
Sindrome de
Guyon
Artroses
Artroses
Sindrome do
Desfiladeiro Torácico
Músculos
Ligamentos
Tendões
Discos,
articulações
Epicondilite
Tenossinovites
Tendinites
Tendinites
Cervicalgias
Musculo-tendinoso
Funcional
Osteo-articular
Compressão
LIVRO LER_2_corrigido.indd 98 8/10/2009 10:40:46
Quadro 3
PUNHOS E MÃOS
Lesões por Esforços Repetitivos - LER 99
Centro de Referência em Saúde do Trabalhador
CEREST Piracicaba - SUS
Distúrbio
Tenossinovite
Tendinite
Sintomas e Sinais
Dor localizada, sobre
o tendão afetado. Dor
em repouso leve, muito
exacerbada ao movi-
mento local.
Edema sobre a estrutura
musculotendinosa, loca-
lizado se afeta tendões
com bainha. Crepitação
ao longo do tendão,
detectável ao movi-
mento passivo ou contra
resistência.
Pode haver fraqueza
para segurar objetos.
Dor de característica
neurogênica em alguns
casos, compressão neu-
ral e parestesias, edema
e hiperemia.
Disfunção pode se agra-
var, com permanência
na atividade.
Dor localizada sobre
a estrutura musculo-
tendínea, agravada por
movimento, principal-
mente contra a resistên-
cia, pode não haver dor
à movimentação passiva.
Edema localizado, crepi-
tação fina ao movimento
e redução da força de
preensão
Fatores de risco relacio-
nados
Dor Tendões não tole-
ram repetições acima de
1500 a 2000 por hora,
ou 30 a 40 movimentos
de dedos por minuto.
Movimento rápido,
repetitivo, de girar ou
segurar, uso de força
ou destreza não neces-
sariamente envolvendo
cargas pesadas ou longa
duração.
Funções com exigências
de velocidade e uso
contínuo dos mesmos
grupamentos muscula-
res, extenuantes ou com
posições extremas.
Mais comum entre os
20 aos 40 anos, e após
períodos de aumento da
atividade, extensão de
jornada.
Flexão e extensão
extremas do punho.
Tensão continuada
da unidade musculo-
tendínea, sem período
de repouso adequado.
Movimentos rápidos ou
repetitivos, não neces-
sariamente envolvendo
carga ou longa duração.
Mecanismo
fisiopatológico
Bainhas são
estimuladas a
produzir flui-
dos em exces-
so, ficando
edemaciadas.
Inflamação
do tendão, o
qual se torna
espessado com
irregularidades
em sua super-
fície.
LIVRO LER_2_corrigido.indd 99 8/10/2009 10:40:46
100 Lesões por Esforços Repetitivos - LER
Centro de Referência em Saúde do Trabalhador
CEREST Piracicaba - SUS
Dor em face dorso-radial do
punho, na tabaqueira anatômi-
ca, podendo irradiar para o
antebraço ou para o primeiro
dedo. Dor à movimentação do
polegar e certas posições do
punho, edema e crepitação e
hiperemia localizados podem
estar presentes. Dificuldade em
abduzir o polegar, pode haver
cisto sinovial concomitante.
Teste de Finkelstein realiza-se
o desvio ulnar do punho, com
o polegar escondido entre os
outros dedos e a palma da
mão; se ocorre dor aguda na
região do estilóide radial.
Dor na extensão-abdução do
polegar contra resistência
Enrijecimento de dedos na
posição de flexão, com gatilho
e dor na tentativa de extensão.
O movimento do dedo provoca
um rangido. Pode haver edema
e espessamento palpável na
base do dedo.
Nodulações císticas sob a pele,
de tamanhos e formas variadas.
Podem provocar dor contínua
ou ao movimento de estruturas
próximas, mais freqüentes no
dorso do punho.
Dor, parestesias, formigamento,
dormência no território do nervo
mediano (nos três primeiros
dedos), agravados por movimentos
do punho, principalmente flexão
prolongada. Exacerbação noturna
e nas primeiras horas da manhã.
Redução de sensibilidade no ter-
Movimentos de
pinça ou preensão,
principalmente
com desvio radial
ou ulnar do carpo.
Combinação de
girar o punho e
fazer força simulta-
neamente. Polegar
mantido abduzido
e/ou elevado por
tempo prolongado
(polegar alienado),
uso prolongado de
tesouras.
Mais freqüente em
mulheres de meia-
idade.
Uso de ferramentas
manuais com bor-
das cortantes, finas.
Força com a face
palmar dos dedos,
como apertar
pistolas. Preensão
associada a movi-
mentos repetitivos.
Movimento de girar
o punho, realizar
extensão ou flexão
repetitivas, trauma-
tismos locais.
Trabalhos com
repetição, força,
angulação extrema
ou exposição à vib-
ração. Atividades
que combinam
força e repetição,
ou flexão e exten-
Atrito repetido
entre a bainha
e os tendões,
provocando
espessamento.
A bainha do
tendão torna-
se edemaciada
e dificulta o
movimento do
tendão.
Fluido sinovial
em excesso.
Nervo me-
diano é
comprimido
no nível do
punho.
A compressão
pode ser
derivada do
Tenossinovite
de De
Quervain
Tenossinovite
estenosante
/ Dedo em
gatilho
Cistos
Sinoviais
Síndrome
do Túnel do
Carpo
LIVRO LER_2_corrigido.indd 100 8/10/2009 10:40:46
Lesões por Esforços Repetitivos - LER 101
Centro de Referência em Saúde do Trabalhador
CEREST Piracicaba - SUS
ritório e fraqueza aparente da mão.
Parestesias e dor podem irradiar para
o cotovelo. Hipotrofia da eminência
tenar, em casos mais graves. Teste
de Phalen: pedir ao paciente que
fique com os antebraços suspensos,
encos-tando o dorso das mãos um no
outro, mantendo o punho em flexão
de 90 graus, durante um minuto. O
teste é positivo quando há reprodução
ou exacerbação dos sintomas, com
parestesias no território do mediano.
Teste de Tinnel: percussão do nervo
mediano ao nível do punho, com
reprodução de sintomas/ parestesias no
território do nervo. Sensibilidade pode
ser avaliada por teste de monofila-
mento ou discriminação de dois pon-
tos. Testar fraqueza de pinça polegar
- quinto dedo. Outro teste sugestivo é
perguntar ao paciente o que faz para
aliviar os sintomas. Se mostrar que
ba-lança o punho como se estivesse
baixando um termômetro, é mais uma
indicação. Eletroneuromiografia pode
demonstrar o acometimento, porém
pode estar negativa em fases iniciais.
Dor, parestesias e dormência na face
são, desvios
prolongados dos
punhos.
Exposição dos
punhos a bor-
das cortantes.
Ambientes frios.
Mais comum em
mulheres, entre
36 a 60 anos, na
mão dominante.
Pode surgir de
forma transitória
na gravidez,
freqüentemente
bilateral.
Exposição dos
punhos a bordas
com quinas vivas.
edema ou do
espessamento
das bainhas
dos tendões
no Túnel do
Carpo.
A pressão
direta sobre o
nervo explica
a lesão.
Síndrome
do Canal de
Guyon
lateral do quarto e quinto dedos,
fraqueza na abdução do quinto dedo
e movimentos de pinça, hipotrofia e
fraqueza de interósseos, sensibilidade
diminuída no quinto dedo. Teste
de Tinnel: percussão no trajeto do
nervo ulnar com reprodução dos
sintomas. Teste de Phalen: pedir ao
paciente que fique com os antebra-
ços suspensos, encostando o dorso
das mãos um no outro, mantendo
o punho em flexão de 90 graus,
durante um minuto. O teste é positivo
quando há reprodução ou exacer-
bação dos sintomas, com parestesias
no território do nervo ulnar. Fraqueza
para abdução dos contra resistência
Eletroneuromiografia pode evidenciar
alterações.
LIVRO LER_2_corrigido.indd 101 8/10/2009 10:40:46
Quadro 4
COTOVELOS
Centro de Referência em Saúde do Trabalhador
CEREST Piracicaba - SUS
Distúrbio
Epicondilite
lateral
Cotovelo de
tenista
Epicondilite
medial
Cotovelo de
golfista
Sintomas e Sinais
Dor localizada no epicôndilo
lateral durante o repouso
ou movimentos de punho e
dedos.
Dor e fraqueza ao apertar
mãos ou segurar objetos
pesados.
A dor pode irradiar para o
dorso do punho ou espalhar-
se pelo membro superior.
Amplitude de movimentos
do cotovelo preservada,
exceto em casos graves ou
crônicos, em que pode ocor-
rer redução da extensão e
hipotrofia muscular.
Edema local pode estar
presente. Palpação dolo-
rosa na origem dos tendões
extensores do carpo, com
o cotovelo estendido: Teste
do cotovelo de tenista: dor
no epicôndilo lateral surge
quando o paciente realiza
extensão do punho contra
resistência.
Dor localizada no epicôndilo
medial durante repouso ou
durante movimento ativo de
punho ou dedos.
Dor e edema na origem dos
flexores na face medial do
cotovelo. Teste do Cotovelo
de Golfista: dor no epicôn-
dilo medial surge quando o
paciente realiza flexão do
punho contra resistência.
Fatores de risco relacio-
nados
Movimentos levando
a impactos no braço.
Excesso de uso dos
extensores dos dedos.
Rotação extrema do
antebraço.
Rotação interna ou
externa do antebraço
simultaneamente à flexão
de punhos, movimentos
rápidos ou repetitivos,
independentemente da
carga (peso do objeto
que está sendo susten-
tado ou sobre o qual se
aplica força) ou da dura-
ção da exposição.
Pode associar-se às situa-
ções de tensão cons-
tante dos extensores.
Flexão e extensão do
punho contra resistência,
pronação ou supinação
repetidas do antebraço
com o cotovelo esten-
dido.
Rotação repetida do
antebraço associada ao
uso de força e rotação
extrema de anteb-
raço. Rotação interna
ou externa do antebraço
simultânea à flexo-exten-
são do punho, movimen-
tos rápidos ou repetitivos,
independentemente da
carga (peso do objeto
Mecanismo
fisiopatológico
Irritação dos
tendões (sem
bainha) em
situações de
uso excessivo
dos músculos
da região.
Comum
na quarta
década.
Irritação de
tendões.
Mais
comum em
quarta e
quinta déca-
das.
102 Lesões por Esforços Repetitivos - LER
LIVRO LER_2_corrigido.indd 102 8/10/2009 10:40:47
Lesões por Esforços Repetitivos - LER 103
Centro de Referência em Saúde do Trabalhador
CEREST Piracicaba - SUS
Síndrome do
canal cubital
Síndrome
do pronador
redondo
Bursite do
Olécrano
Dor, parestesias e dormência,
redução de sensibilidade no
quarto e quinto dedos da mão.
Fraqueza dos interósseos.
Disfunção sensorial na mão
e hipotrofia de pequenos
músculos. Teste de Froment:
hipo-trofia do primeiro interós-
seo dorsal e incapacidade para
manter a adução do polegar,
com hiperflexão em interfa-
lan-geana. Dor à palpação do
tú-nel cubital. Teste de Warten-
berg: Incapacidade de abduzir
quinto dedo. Teste de Tinnel:
sintomas reproduzidos pela
percussão do túnel cubital.
Dor em face volar, medial e
proximal do antebraço.
Surge principalmente em pro-
nação associada ao ato de
segurar objetos. Sensibilidade
diminuída, parestesias, dor
em queimação nos dedos na
porção radial, eminência tenar,
face volar do antebraço.
Dor e edema na região do
olecrano.
Pode haver nodulação.
que está sendo sus-
tentado ou sobre o
qual se aplica força)
ou da duração da
exposição. Pode
associar-se às situa-
ções de tensão cons-
tante dos flexores.
Flexão extrema de
cotovelo, às vezes,
sem causa especí-
fica.
Atividades que
exigem pronação
e o ato de segurar
objetos.
Inclinação e movi-
mentos do cotovelo.
Aprisionamen-
to do nervo
ulnar no nível
cotovelo.
Compressão
do nervo por
excesso de
recrutamento
muscular no
local.
Apoio do coto-
velo em super-
fícies duras.
Acompanha
os quadros
de artrite reu-
matóide.
LIVRO LER_2_corrigido.indd 103 8/10/2009 10:40:47
Quadro 5
OMBROS
104 Lesões por Esforços Repetitivos - LER
Centro de Referência em Saúde do Trabalhador
CEREST Piracicaba - SUS
Distúrbio
Tendinite do
supra-espinhoso
(Calcificante)
Ruptura do
manguito rota-
dor
Sintomas e Sinais
Dor espontânea, início rela-
tivamente agudo, incapaci-
tante.
Edema na região do ombro.
Paciente mantém ombro
junto ao corpo, dificuldade
em dormir, sensação de
fisgada, quando o braço é
abduzido.
Calcificação à radiografia
pode estar presente.
Dor primária na região
ântero-lateral e superior do
ombro, exacerbada com
elevação do braço acima da
linha do ombro. Dificuldade
em iniciar a abdução do
braço. Alguns casos são
semelhantes ao ombro
congelado, com limitação
de movimentos passivos.
Redução da força e hipotro-
fia dos músculos. Teste de
Jobe: MMSS em abdução
de 90o, com anteflexão de
30o e polegares para baixo,
o examinador faz força para
baixar os braços, enquanto o
paciente tenta evitar, menor
força de um lado pode sig-
nificar ruptura.
Fatores de risco
relacionados
Trabalho que requer
elevação dos mem-
bros superiores
acima do nível do
ombro.
Trabalho em linha
de montagem que
requer movimentos
das mãos além de
25000 ciclos por
jornada.
O impacto dos
tendões do man-
guito rotador contra
o arco coracoac-
romial tem sido
considerado fator
fundamental.
Alterações anatômi-
cas do arco cora-
coacromial podem
predispor à lesão.
Carga estática
aumentada, quando
os braços são man-
tidos elevados later-
almente em posição
de rotação.
Repetição de flexões
dos braços para
frente, acima de 15
vezes por minuto
Mecanismo
fisiopatológico
Alterações
degenerativas
no manguito,
com depósito
de cálcio.
Excesso de uso
da articulação.
Tração súbita
do braço, alte-
rações degen-
erativas.
LIVRO LER_2_corrigido.indd 104 8/10/2009 10:40:47
Lesões por Esforços Repetitivos - LER 105
Centro de Referência em Saúde do Trabalhador
CEREST Piracicaba - SUS
Tendinite do
manguito
rotador
Bursite sub-
deltóidea e
subacromial
Dor local no ombro, exacerbada
por movimentos gleno-umerais,
abdução e elevação do braço.
Pior ao se deitar. Abdução ativa
e rotação podem estar limitadas.
Dor à rotação interna e externa
contra resistência. Dor à pal-
pação sobre a cabeça umeral e
logo abaixo do processo acro-
mial.
Dificuldades para se vestir. Teste
do impacto (Neer): com o
paciente sentado, o observador
eleva seu braço enquanto fixa a
escápula, positivo quando gera
dor sob o acrômio. Teste de
Hawkins: realizar rotação inter-
na com cotovelo fletido a 90o
com o braço apoiado na mão do
examinador. Teste de Yoccum:
paciente apóia a mão em seu
ombro contralateral, examinador
eleva o membro pelo cotovelo.
Estes testes são positivos quando
há dor em região coraco-acromi-
al. Todos os três avaliam o supra-
espinhoso. Teste de Patte: avalia
o infra-espinhoso, paciente com
MS abduzido a 90o e cotovelo
fletido, pede-se que ele resista
aa força de rotação interna feita
pelo examinador. Redução da
resistência ou dor na localização
do tendão indica lesão. Teste de
Gerber: avalia rotura do sub-
escapular, paciente com o dorso
da mão colocado em região lom-
bar, pede-se que afaste a mão
do dorso. Incapacidade significa
possível ruptura.
Manguito rota-
dor inflamado
por estresse
dos tendões.
durante uma hora
ou posições extre-
ma dos braços.
Excesso de uso
LIVRO LER_2_corrigido.indd 105 8/10/2009 10:40:47
106 Lesões por Esforços Repetitivos - LER
Centro de Referência em Saúde do Trabalhador
CEREST Piracicaba - SUS
Dor local, principalmente
ao movimento, sinais
podem ser visíveis à
Ultrassonografia
Dor local no ombro e
face anterior do braço,
cabeça longa do bíceps,
exacerbada por movi-
mentos gleno-umerais,
abdução, elevação ou
supinação do braço.
Amplitude de movimen-
tos reduzida. Dor na
abdução do braço em
rotação externa contra
resistência e palpação
do sulco intertubercular.
Teste de Speed: membro
superior supinado, em
extensão, pede-se que o
paciente tente elevar o
braço contra resistência
imposta pelo examinador.
Teste de Yergason: dor
na cabeça longa do
bíceps quando realiza-se
a supinação do anteb-
raço contra resistência,
mantendo o cotovelo em
angulação de 90o.
Dor no ombro, piora à
noite e ao movimento,
instalação gradual de rigi-
dez e dor com restrição
de movimentos nos
últimos três ou quatro
meses, movimentos
Bursite
Tendinitre
biceptal
Ombro conge-
lado
Capsulite cde-
siva
dos tendões, ativi-
dades com braços
elevados acima do
nível dos ombros,
ou rotação do braço
mantida de forma
estática.
Movimentos repeti-
tivos das mãos nas
operações de linha
de montagem,
acima de 25000
ciclos por jornada.
Elevação continuada
de braço e ombro.
Movimentos repeti-
dos mantendo os
braços acima do
nível da cabeça,
microtraumas,
degeneração.
Excesso de uso
dos tendões
gera irritação e
inflamação das
bolsas e seus flui-
dos, cuja função
é reduzir o atrito.
Excesso de uso
dos tendões
gera irritação e
inflamação
Movimentos
repetidos e
espessamento de
tendões e bolsas
tendinosas.
Movimentos
repetidos e
espessamento de
tendões e bolsas
tendinosas.
LIVRO LER_2_corrigido.indd 106 8/10/2009 10:40:47
Lesões por Esforços Repetitivos - LER 107
Centro de Referência em Saúde do Trabalhador
CEREST Piracicaba - SUS
gleno-umerais limitados ou nulos.
Espessamento e inflamação das
estruturas articulares. Hipotrofia de
músculos do ombro.
Restrição de movimentos de
abdução 90o, rotação interna e
externa 45o.
Parestesias, sensação de agulhadas,
dormência, no território do media-
no ou, principalmente, do ulnar,
exacerbados pela abdução do
braço. Dor irradiada para a região
cervical, cansaço, fraqueza para
segurar ou apreender objetos.
Dedos pálidos ou dormentes.
Ombro caído.
Piora ao carregar peso, pentear
cabelo, pintar paredes.
Dificuldade em segurar objetos
pequenos, hipotrofia de eminên-
cias tenar, hipotenar e músculos
intrínsecos das mãos.
Cianose, edema. Teste de Roos:
três minutos em abdução e rotação
externa de ombro causam dor,
fadiga precoce e parestesias no
território do nervo ulnar. Sensível,
porém pouco específico. Teste de
Allen: hiperabdução de ombro ou
compressão costoclavicular gera
redução de sensibilidade, fadiga
e fraqueza das pontas dos dedos.
Inespecífico. Teste de Adson:
redução do pulso radial com o
braço e a cabeça voltada para o
lado afetado, durante uma manobra
de Valsalva. Inespecífico. Teste de
Morley: dor sobre o plexo braquial
na fossa supra-clavicular.
Dor cervical durante repouso, em
região central, localizada, ou em
região supraclavicular.
Dor na região do pescoço e ombros
Síndrome do
desfiladeiro
torácico
Manter ombros para trás e
para baixo. Agir sobre objetos
acima do nível do ombro com
freqüência.
Ciclos curtos e repetidos, em
situação de contração estática
da musculatura cervical e
ombro.
Posições extremas de mãos e
braços, contração contínua de
ombros, pescoço e dorso, mais
de 25.000 ciclos por jornada.
Tensão estática dos músculos
cervicais e dos ombros, movi-
LIVRO LER_2_corrigido.indd 107 8/10/2009 10:40:47
Síndrome
cervico-bra-
quial ou ten-
são cervical
Síndrome
cervical
Radiculopatia
cervical
Espondilose e
Osteoartrose
durante o repouso, sensação constante de fadiga
ou rigidez cervical.
Cefaléia partindo da nuca, dor e tensão ao
movimento cervical.
Fraqueza muscular, dormência e parestesias na
extremidade superior, rigidez de ombros, sem
lesão em coluna vertebral ou discos.
Tensão em trapézio à palpação, pelo menos dois
pontos dolorosos ou pontos-gatilho, com nodu-
lações musculares.
Dor à rotação e flexão lateral do pescoço contra
resistência.
Dormência e formigamento em MMSS, verti-
gens, temor e insônia, alterações posturais com
ombros caídos e projeção cervical podem surgir.
Dor cervical durante repouso, em região central,
localizada, ou em região supraclavicular.
Dor irradiada para os ombros ou extremidades
superiores, dormência e parestesias nas mãos.
Dor cervical ao movimento, irradiação da dor ao
movimento.
Cefaléia occipital, rigidez cervical, sintomas
autonômicos como vertigem, zumbidos e diplo-
pia, mielopatia, espasmo muscular, redução da
força de deltóide, bíceps e tríceps.
Dor exacerbada por tosse e em territórios de
uma raiz cervical específica.
Limitação de movimentos e redução de sensibili-
dade e força e reflexos.
Alterações ósseas podem ser vistas á radiografia.
mentos repetitivos
dos braços, aplicar
força sobre objetos
ou ferramentas,
tarefas com ciclos
repetitivos para os
MMSS, ciclos de
2,5 a 12 segundos,
flexões de ombros
em torno de 15 por
minuto.
Microtraumas, car-
regar pesos sobre
a coluna cervical,
posições extremas
da coluna cervical
(dentistas).
Movimentos repeti-
tivos dos braços
(25.000 por jornada)
posições extremas
de mãos e braços,
carga muscular
estática em ombros.
108 Lesões por Esforços Repetitivos - LER
LIVRO LER_2_corrigido.indd 108 8/10/2009 10:40:47
Lesões por Esforços Repetitivos - LER 109
PARTE IV
Atuação Integrada dos
Diferentes Níveis de Complexidade
de Atenção à Saúde
Os fluxogramas que se seguem foram extraídos e adapta-
dos de:
SINCLAIR, D.T.; GRAVES, R.J.; WATT, M.; RATCLIFFE, B.;
DOHERTY, S. Feasibility of developing a simple prototype
decision aid for the initial medical assessment of work
related upper limb disorders. University of Aberdeen,
1996.
SLUITER, J.K.; REST, K.M.; FRINGS-DRESEN, M.H.W.
Criteria document for evaluation of the work-related-
ness of upper extremity musculoskeletal disorders. Solna:
SALTSA, 2000.
LIVRO LER_2_corrigido.indd 109 8/10/2009 10:40:47
110 Lesões por Esforços Repetitivos - LER
Centro de Referência em Saúde do Trabalhador
CEREST Piracicaba - SUS
Sintomas possíveis:
Tendinite/ruptura do supra espinhal
Tendinite biceptal
Síndrome do ombro congelado
Síndrome acromioclavicular (osteoartrose)
Síndrome do desfiladeiro torácico
Síndrome cérvico-branquial/tensão cervical
Espondilose
INÍCIO
Sintomas em PESCOÇO /OMBRO
incluindo dor cervical ombro/região
próxima do braço, parestesia em
mão/brlaço
Síndrome provável
(e outros sintomas asso-
ciados)
Síndrome Cervical/
Espondilose
Dor em ombro/cervical exacerbada
com movimento, limitação de ADM
cervicais.
Síndrome do desfiladeiro
torácico
Fadiga em mão/braço, dedos páli-
dos/frios
Tensão cervical/Síndrome
cervicobraquial
Dor cervical exacerbada por movi-
mento dor em ombros, cefaléia,
fadiga cervical
Sínd
Dor e
Posturas extremas repetidas ou
prolongadas de pescoço, alta
carga/postura estática cervical
Abdução/elevação
prolongada do braço.
Alta carga, postura estática de
braço/ombro, movimentos acima do
ombro/ cabeça repetidos, posições
extremas, movimentos repetidos de
ombro, braço, região cervical
Flexão frontal repetida de
ombro carga/postura estática
de braço/ombro movimentos
repetitivos, segurar com força
Dor irradiada para o braço,
região escapular ADM limitada,
difícil de detectar, sensibilidade
reduzida nos dermátomos das
raízes cervicais afetadas
Dor irradiada para o braço,
região escapular ADM limitada,
difícil de detectar, sensibilidade
reduzida nos dermátomos das
raízes cervicais afetadas
Físico:
Eliminar/reduzir atividades/ ações que
podem contribuir para o problema.
Imobilizar área afetada. Fisioterapia
Farmacológico:
Anti-inflamatórios
Analgésicos
Terapia específica
Dor na parte superior do tra-
pézio, sinal pouco confiável,
pelo menos dois pontos dolo-
rosos com bandas musculares
espessadas, rigidez de movimen-
tos e dor à flexão cervical contra
resistência
Aume
à p
História atual/pregressa
de atividades: avaliar
possíveis de risco
Confirmação com
exame físico: critérios
objetivos.
Opções de manejo:
físico, medicamentoso,
encaminhamento
Dor no pescoço?
Fadiga de mão/
braço?
Dor cervical
exacerbada por movi-
mento?
SIM
SIM
SIM
SIM
NÃO
NÃO
Sintomas cervicais e de ombro
LIVRO LER_2_corrigido.indd 110 8/10/2009 10:40:48
Lesões por Esforços Repetitivos - LER 111
Centro de Referência em Saúde do Trabalhador
CEREST Piracicaba - SUS
rome
r movi-
faléia,
Síndrome acromioclavicu-
lar/O.A.
Dor em ombro pior ao movimento
Tendinite Biceptal
Dor em ombro exacerbada ao
movimento
Tendinite/ruptura do
Supra-espinhal
Dor em ombro exacerbada por
movimentos, limitação de ADM
Ombro congelado
Dor no ombro exacerbada ao
movimento, limitação importante
de ADM
a de
tática
mentos
m força
Tração súbita de ombro/braço
abdução/elevação prolongtada
de braço movimentos repeti-
tivos ou prolongados acima
da cabeça/ombro, posições
extremas
Movimentos repetitivos
e prolongados acima de
ombros/cabeça
Elevação frontal de ombro,
elevação/ abdução do braço
prolongada, postura estática
de braço/ombro, movimentos
repetidos prolongados acima
da cabeça/ombros, posições
extremas de mãos/braços,
movimentos repetitivos
Encaminhamento:
Cirurgião ortopedista
Reumatologista
Neurologista
Emissão de CAT
Comunicação SINAN
Ação junto à DRT
tra-
ável,
dolo-
lares
vimen-
contra
Aumento do volume articular, dor
à palpitação e ao movimento
Dor no manguito rotador da pal-
pação e abdução contra resistên-
cia e rotação interna/externa,
pode existir limitação de
abdução
Restrição de abdução e rotação
ativa e passiva,
principalmente rotação externa,
dor à movimentação
Dor em face anterior de braço
em tendão do bíceps,
no sulco intertubercular à palpa-
ção, sinal de Yergason,
dor à abdução contra a
resistência do braço
Dor ombro/
região proximal de
braço?
Sintomas inespecí-
ficos de ombro/cer-
vicais
A dor irradia para a face
anterior do braço?
Dor em mão/
braço?
Parestesias em
mão/braço?
SIM
SIM SIM
SIM
NÃO NÃO
NÃO
NÃO
LIVRO LER_2_corrigido.indd 111 8/10/2009 10:40:48
112 Lesões por Esforços Repetitivos - LER
Centro de Referência em Saúde do Trabalhador
CEREST Piracicaba - SUS
Sintomas punho e mão
Físico:
Eliminar/reduzir atividades/ ações que
podem contribuir para o problema.
Imobilizar área afetada. Fisioterapia
Farmacológico:
Anti-inflamatórios
Analgésicos
Terapia específica
Dor
em torno do punho
ou antebraço?
Síndrome Provável
(e sintomas adicio-
nais para confir-
mação)
Atividades do paci-
ente:
Possíveis fatores de
risco
Confirmação com
exame físico:
Critério objetivo
Opções de
manejo
Aumento
de temperatura em
articulações dos
dedos?
Rigidez
ou perda de
função em polegar
e/ou dedos?
Edema
sobre o punho e
articulações dos
dedos?
Aumen
local e
INÍCIO
Sintomas ou desordens
em PUNHO/MÃO:
Incluindo flexão crônica
em dedos (gatilho), dor
em antebraço, punho,
dedos
Tenossinovite de
Quervain: fraqueza em
movimento de pinça.
Exacerbação noturna
Artrite reumatóide do
punho: Edema, dor
pior pela manhã
Tenossinovite/
Peritendinite/Tendinite
Edema no punho,
dor que piora com o
movimento
Cisto sinovial
Nodulação cística sob
a pele
Ed
ar
Artrite reu-
matóide de
mão:
Dor e edema em área de
estilóide radial, teste de
Finkelstein, dor à exten-
são e abdução contra
resistência, fraqueza de
polegar e para agarrar
Dor e edema no
punho, calor local
Dor e edema difuso ao
longo dos tendões em
dorso do antebraço.
Crepitação aos movi-
mentos e dor ao movi-
mento contra resistência
Nodulação cística sob
a pele
Dor e
edema,
calor em
metacarpo-
falangeanos
e in
anas
a
rad
Movimento de segurar
com força, repetitivo
ou prolongado, uso
de força ou desvio
repetido do punho
Força,/repetitividade
em mão/punho , girar
e agarrar, inclinar
punho, trauma
Pressão mecânica
local, movimentos
repetitivos
Possíveis Síndromes:
Síndrome do Túnel do Carpo
Tenossinovite/Peritendinite/Tendinite
Tenossinovite de Quervain
Tenossinovite estenosante
Osteoartrose de mãos
Cisto sinovial
Síndrome dos dedos Brancos
Síndrome do Canal de Guyon
Contratura de Dupuytren
SIM
SIM
SIM
SIM SIM
NÃO
NÃO
NÃO
NÃO
NÃO
Dor
localizada radial-
mente no punho e exa-
cerbada pelo movimento
de punho e
mão?
LIVRO LER_2_corrigido.indd 112 8/10/2009 10:40:49
Lesões por Esforços Repetitivos - LER 113
Centro de Referência em Saúde do Trabalhador
CEREST Piracicaba - SUS
Encaminhamento:
Cirurgião ortopedista
Reumatologista
Neurologista
Encaminhamento Ocupacional:
Centros de Referência em Saúde do Trabalhador
Contatos com o médico da Empresa
Gatilho
ou travamento dos
dedos?
Aumento de calor
local em punho?
Flexão contínua
dos dedos?
Edema, em
articulações
ite reu-
óide de
mão:
Osteoartrose de mão
Dor ao movimento,
aumento articular
Sintomas não
específicos
de punho e
mão
Síndrome do Túnel do
Carpo
Parestesia nos 3 primei-
ros dedos, fraqueza,
piora noturna
Tenossinovite este-
nosante
Rigidez em dedos,
polegar, dor ao movi-
mento
Contratura de
Dupuytren
Espasmo da fáscia
palmar
Dor e
dema,
or em
acarpo-
ngeanos
e interfalange-
anas proximais,
alterações
radiográficas
Dor ao movimento e
palpação na articu-
lação, nódulos de
Heberden e Bouchard
Sinal de Tinel positivo sobre
mediano. Teste de Phalen
positivo, redução de força
de pinça polegar - 5º dedo
contra resistência, redução
de sensibilidade em território
do mediano
Nódulos em base dos
dedos, face palmar,
rigidez/
Espessamento de fás-
cia palmar nódulo na
base do dedo anular
Uso de força em
punho/mão, impactos
em mão, frio
Força,/repetitividade
em mão/punho, frio,
inclinação/desvio do
punho, pressão mecânica,
vibração, movimento de
segurar prolongado.
Pressão mecânica
direta na face palmar
dos dedos
Pressão direta em
punho/palma da mão
SIM
SIM
SIM SIM
NÃO
NÃO NÃO NÃO
NÃO
A dor é
localizada na base
do polegar e dos 3
primeiros
dedos?
LIVRO LER_2_corrigido.indd 113 8/10/2009 10:40:49
114 Lesões por Esforços Repetitivos - LER
Centro de Referência em Saúde do Trabalhador
CEREST Piracicaba - SUS
Contratura de Dupuytren
INÍCIO
MÃO/PUNHO/ANTEBRAÇO
Cisto sinovial
Síndrome de Raynaud
Descartar: Síndrome do desfiladeiro torácico
Palidez, cianose,
branqueamento em
dedos, exacerbados
pelo frio?
Prestesia de tronco,
mãos e dedos?
Nódulos císticos?
Edema, rigidez e calor
nas articulações?
Flexão fixa dos dedos?
Rigidez
aprisionamento, gatilho
e dor ao movimento de
polegar?
Dor em face
radial do punho que piora
ao movimento e fraqueza
ao segurar?
Edema no punho/
antebraço/mão e dor piora
ao movimento?
Artrite reumatóide
Osteo-artrose
Síndrome do Túnel do carpo - Descartar:
Síndrome do Canal de Guyton
Síndrome Túnel Cubital
Síndrome do desfiladeiro torácico
Síndrome de raiz cervical; Espondilose
Tenosinovite estenosante
Dedo em gatilho
Tenosinovite de Quervain
Tenosinovite/tendinite peritendinite
Dor inespecífica de mão/ punho/antebraço
Sintomas mão, punho e antebraço
Físico:
Eliminar/reduzir atividades/ ações que
podem contribuir para o problema.
Imobilizar área afetada. Fisioterapia
Farmacológico:
Anti-inflamatórios
Analgésicos
Terapia específica
SIM
SIM
SIM
SIM
SIM
SIM
SIM
SIM
NÃO
NÃO
NÃO
NÃO
NÃO
NÃO
NÃO
NÃO
Síndromes menos comuns
Opções de Manejo
LIVRO LER_2_corrigido.indd 114 8/10/2009 10:40:50
Lesões por Esforços Repetitivos - LER 115
Centro de Referência em Saúde do Trabalhador
CEREST Piracicaba - SUS
Pode requerer auxílio do especialista para diagnóstico
Confirmar diagnóstico pelos seguintes sinais:
Nódulo palpável na base do dedo, rigidez, gatilho do
dedo
Confirmar diagnóstico pelos seguintes sinais:
Dor e edema em área do estilóide radial. Teste de Finkeistein:
dor com desvio ulnar do punho com o polegar fechado entre
os dedos, fraqueza para segurar, torcer
Confirmar diagnóstico pelos seguintes sinais:
Dor e edema difuso ao longo dos tendões do dorso do antebraço,
dor em movimentos contra resistência, fraqueza para segurar
Pode estar relacionado a atividades com:
Pressão mecânica direta da face palmar dos dedos
Pode estar relacionado a atividades com:
Torcer com força repetida ou prolongada
Uso de força punho/mão
Desvio repetitivo de punho
Pode estar relacionado a atividades com:
Uso repetitivo de punho/mão
Pode estar relacionado a atividades com:
Combinação de movimentos prolongados, repetiti-
vos, com uso de força, posturas extremas
Pode estar relacionado a atividades com:
Pressão mecânica direta da mão/punho
Pode estar relacionado a atividades com: Uso repetitivo
ou de força de mão/punho
Segurar com força
Uso de ferramentas vibratórias
Pode estar relacionado a atividades com:
Pressão mecânica em punhos/dedos
Pode estar relacionado a atividades com: Uso repeti-
tivo ou de força de mão/punho, flexão; desvio de
punho, pressão mecânica, vibração, movimento de
segurar prolongado com uso de força ou repetitivos
Encaminhamento clínico:
Cirurgião ortopedista
Reumatologista
Neurologista
Encaminham. ocupacional:
Centros de Referência em Saúde do
Trabalhador; Contatos com o médico
da Empresa
LIVRO LER_2_corrigido.indd 115 8/10/2009 10:40:51
116 Lesões por Esforços Repetitivos - LER
Centro de Referência em Saúde do Trabalhador
CEREST Piracicaba - SUS
Síndromes possíveis:
Epicondilite lateral
Epicondilite medial
Bursite do Olécrano
INÍCIO
Sintomas de distúr-
bios em ANTEBRAÇO/
COTOVELO: incluindo
dor e edema.
Edema na região
medial do cotovelo,
no Olecrano?
Dor no
epicôndilo lateral
ou distal a ele?
Dor
no epicôndilo
medial proximal?
Exacerbação
da dor sobre o epi-côn-
dilo ao segurar objetos,
agarrar ou mover punho/
dedos?
Bursite do Olecrano
Edema em região medial do
cotovelo e Olécrano
Epicondilite Lateral
Dor em face dorsal do
antebraço, aumento da dor
ao segurar objetos ou mover
punho e dedos
Sintomas não
específicos de cotovelo
Trauma repetitivo de face
posterior do cotovelo
Edema visível ou palpável
do Olécrano
Dor local ou logo abaixo
do epicôndilo lateral à
palpação. Dor exacerbada
por extensão de punho e
dedos, contra resistência
com o cotovelo estendido.
Dor ou fraqueza ao segurar
Epicondilite Medial
Movimento com impacto no
braço; posturas estereotipadas;
força; movimentos extremos
ou repetidos; excesso de uso
dos extensores dos dedos;
flexão; extensão repetidas do
punho; rotaçãod o antebraço
com punho estendido
Rotação extrema de
antebraço; rotação ou
esforço repetitivo de
antebraços com punho.
Dor local no epicôndilo
medial à palpação. Dor
exacerbada a flexão de
punhos e dedos.
História atual/pregressa
de atividades: avaliar
possíveis fatores de risco
Síndrome possível
(e sintomas adicionais
para confirmação)
Confirmação com
exame físico: critérios
objetivos
Opções de manejo:
físico, medicamentoso,
encaminhamento
Físico:
Eliminar/reduzir
atividades/ ações que
podem contribuir para
o problema. Imobilizar
área afetada.
Fisioterapia
Farmacológico:
Anti-inflamatórios
Analgésicos
Terapia específica
Encaminhamento
clínico:
Cirurgião ortopedista
Reumatologista
Neurologista
Encaminhamento
Ocupacional:
Centros de Referência
em Saúde do
Trabalhador
Contatos com o médi-
co da Empresa
Sintomas antebraço e cotovelo
LIVRO LER_2_corrigido.indd 116 8/10/2009 10:40:52
Lesões por Esforços Repetitivos - LER 117
Centro de Referência em Saúde do Trabalhador
CEREST Piracicaba - SUS
INÍCIO
Físico:
Eliminar/reduzir
atividades/ ações que
podem contribuir para o
problema. Imobilizar área
afetada. Fisioterapia
Farmacológico:
Anti-inflamatórios
Analgésicos
Terapia específica
Encaminhamento:
Cirurgião ortopedista
Reumatologista
Neurologista
Encam. ocupacional:
CEREST
Contatos com o médico
da Empresa
Diagrama geral da atuação integrada
dos diferentes níveis de complexidade de
atenção à saúde
História atual dos sintomas
1- Local de distribuição dos sintomas
2- Qualidade (tipo, caráter) e severidade
(intensidade, freqüência, duração dos
sintomas
História pregressa dos sintomas
1- Local, distribuição, tipo,
gravidade dos sintomas
2- Resposta a tratamentos prévios
História geral do Paciente
1- História médica individual e familiar,
doenças reumatológicas, diabetes etc.
2- Atividades de lazer do paciente,
cuidados com a casa, trabalho
3- Fatores Psicossociais
História geral do Paciente
1- Informações da história do
paciente auxiliam a formular
diagnóstico diferencial
2- Exame físico
3- Avaliação das opções de
tratamento
Sem dor em mão/punho/antebraço
Diagnóstico diferencial
Se possível listar as opções diagnósticas com
fatores causais a partir da história do paciente
Exame físico
a) confirmar síndromes suspeitas se os sintomas são específicos
b) Clarear o diagnóstico de sintomas não específicos
	 a. Inspeção
	 b. Palpação
	 c. Amplitude de movimentos (passivos, ativos e contra resistência)
d. Outros testes, exame neurológico
Se possível, comparar as hipóteses diagnósticas com fatores
causais. Caso contrário, encaminhar ao especialista
Opções
de
manejo:
Dor em
mão/
punho/
antebraço
Local dos sintomas, dis-
tribuição, tipo, gravidade,
eftividade de tratamentos
prévios. Possíveis fatores
predisponentes e de
risco, relacionados ou
não ao trabalho
Descrição e memória
do paciente, questões
dirigidas
Entrada da informação
Entrada da informação
Saída da informação
Os sintomas
incluem dor em
mão/punho/
antebraço?
Atenção
Básica
CEREST/
Rede
da
Atenção
Secundária
LIVRO LER_2_corrigido.indd 117 8/10/2009 10:40:53
118 Lesões por Esforços Repetitivos - LER
Centro de Referência em Saúde do Trabalhador
CEREST Piracicaba - SUS
LIVRO LER_2_corrigido.indd 118 8/10/2009 10:40:53
Lesões por Esforços Repetitivos - LER 119
Eixos da Ação Intersetorial
O avanço industrial e a incorporação de tecnologias expli-
cam, de um lado, a menor exigência de força física nos postos
de trabalho; por outro, não eliminaram o trabalho repetitivo e
aceleraram os processos, exigindo mais velocidade dos traba-
lhadores.
O pressuposto do modelo taylorista que fundamenta a
organização do trabalho de distintos sistemas produtivos é a
noção do homem-máquina, passível de controles e ajustes aos
tempos e movimentos determinados e planejados por especia-
listas. Organizadas sob esse princípio, as tarefas estão em con-
flito com a constituição humana.
PARTE V
Vigilância à Saúde
Ação Intersetorial
LIVRO LER_2_corrigido.indd 119 8/10/2009 10:40:53
120 Lesões por Esforços Repetitivos - LER
Centro de Referência em Saúde do Trabalhador
CEREST Piracicaba - SUS
Ao idealizar o homem-máquina, a organização do traba-
lho na maioria dos sistemas fabris é projetada para um traba-
lhador padrão e inerte ao objeto e aos eventos do cotidiano do
trabalho.
Paradoxalmente, a realidade do trabalho solicita o ser
humano em suas múltiplas dimensões e capacidades de reação.
Na atualidade, os métodos de gestão pretendem a iniciativa,
mas negam a ação humana como móvel da produção e descon-
sideram que o trabalho foi possível graças aos investimentos
individuais dos trabalhadores.
Segundo Morin (2008), se o individuo percebe positiva-
mente o seu trabalho, as condições em que ele se realiza e
as relações que são estabelecidas com os colegas, com a hier-
arquia e com os clientes, ele terá a tendência a se sentir bem
fisica e mentalmente. Por outro lado, se ele apresenta uma
percepção negativa das situações de trabalho, a tendência será
o surgimento de sintomas de estresse.
Na página 32, as características do trabalho repetitivo
foram apresentadas. Viu-se o cenário do trabalho repetitivo e
as suas manifestações quanto à fragmentação das operações, o
controle do tempo e dos movimentos, os ciclos curtos. A todas
essas características, somam-se a ausência de suporte social e
relações frágeis para permitir a conclusão sobre a coexistência
de demandas físicas do trabalho e perda de sentido para os
trabalhadores.
Ora, as situações conhecidas como associadas a LER são
exatamente aquelas identificadas nos trabalhos sem sentido.
Geralmente, os indivíduos percebem o sentido em seu trabalho
quando o objetivo é claro, quando existe um propósito, um
valor e uma importância.
LIVRO LER_2_corrigido.indd 120 8/10/2009 10:40:53
Lesões por Esforços Repetitivos - LER 121
Centro de Referência em Saúde do Trabalhador
CEREST Piracicaba - SUS
Os serviços de saúde são convocados a propor inter-
venções particulares e integradas de promoção, prevenção e
recuperação em torno dos problemas musculoesqueléticos e
dos grupos populacionais expostos às demandas físicas e psicos-
sociais excessivas, tendo por base o planejamento das ações, as
análises das situações de trabalho em territórios intra-urbanos
ou por setores e ramos da produção.
Para atingir tais objetivos, busca-se:
1.	 Desenvolver as competências no nível da vigilância
dos problemas músculo esqueléticos.
2.	 Encontrar pistas para transformar as situações especí-
ficas de trabalho no nível das empresas.
3.	 Possibilitar a atuação intersetorial.
4.	 Orientar a estratégia em direção à prevenção.
5.	 Facilitar a formação da representação dos traba-lha-
dores.
6.	 Desenvolver métodos diagnóstico.
7.	 Dar visibilidade aos constrangimentos vivenciados
em situação de trabalho.
Nível 1 - Abordagem e registro da queixa
No nível 1, encontram-se, na estrutura do SUS, basica-
mente, os serviços assistenciais, de vigilância epidemiológica
e sanitária, e os programas de saúde do trabalhador, os quais
funcionam como referência clínica, vigilância sanitária e epide-
miológica dos agravos relacionados ao trabalho.
LIVRO LER_2_corrigido.indd 121 8/10/2009 10:40:54
122 Lesões por Esforços Repetitivos - LER
Centro de Referência em Saúde do Trabalhador
CEREST Piracicaba - SUS
No atendimento ao trabalhador que procura o centro de
saúde, ele e o seu entorno, o sindicato, por exemplo, são esti-
mulados a refletir sobre os principais fatores de risco.
Os serviços de saúde das empresas estabeleceriam moni-
toramento, para identificar perturbações declaradas por ocasião
dos exames periódicos. O acompanhamento dos trabalhadores
que retornam ao trabalho pode oferecer pistas importantes
sobre as demandas das tarefas, os arranjos espaciais, o grau de
variabilidade dos processos e as modificações sobre os riscos
físicos.
Figura 11 - Modelo de ação: níveis de intervenção
Extraído e adaptado de: ASSUNÇÃO, A.A. De la déficience à la gestion
collective du travail: les troubles musculo-squelettiques dans la restauration
collective. Paris: École Pratique des Hautes Études, 1998.
(Thèse de Doctorat d'Ergonomie).
Elaboração de políticas de
Estado e Regulamentações
Definição de plano industrial
e de serviços
Intervenção direta nos
postos de trabalho
Concepção/correção
Plano prático
Anamnese
Estudos
ergonômicos
MACRO
Socioambiental
MESO
Tecnico-organizacional
MICRO
Queixa e atividade
LIVRO LER_2_corrigido.indd 122 8/10/2009 10:40:54
Lesões por Esforços Repetitivos - LER 123
Centro de Referência em Saúde do Trabalhador
CEREST Piracicaba - SUS
Nível 2 - Sistema técnico-organizacional
As delegacias regionais do trabalho realizam ações de
inspeção aos locais de trabalho e de mediação de acordos entre
trabalhadores e empresas.
No nível de cada empresa em particular, esperam-se
esforços entre os atores para diagnosticar os determinantes
internos dos fatores de risco, com ênfase para adequação do
efetivo, incorporação tecnológica, degradação das instalações e
equipamentos, fluxo de produção, divisão do trabalho, sincro-
nia das metas de produção e as metas comerciais.
Os casos incluem a análise do conteúdo das tarefas, dos
modos operatórios; do ritmo e da intensidade do trabalho; dos
fatores mecânicos e condições físicas dos postos de trabalho do
paciente ou da primeira aproximação do setor.
As fichas anexas (ver página 161) possibilitam observar
situações de traba-lho onde predominam os riscos, como:
1.	 Posto de trabalho sentado.
2.	 Transporte manual de cargas.
3.	 Repetitividade.
4.	 Posto de trabalho em pé.
Documento recente publicado na União Européia apre-
senta a proposta de prevenção dos distúrbios musculoesquelé-
ticos por meio do monitoramento e implementação de medidas
técnicas e administrativas nas empresas (EASHW, 2008). Para
isso, esse documento apresenta uma experiência bem-sucedida
de prevenção na Republica Tcheca onde foram criadas em
uma fábrica de autopeças, duas equipes de trabalho visando à
solução dos problemas.
LIVRO LER_2_corrigido.indd 123 8/10/2009 10:40:54
124 Lesões por Esforços Repetitivos - LER
Centro de Referência em Saúde do Trabalhador
CEREST Piracicaba - SUS
A primeira equipe ergonômica estratégica foi formada
por representantes da gestão e pelo grupo de especialistas em
saúde ocupacional, com a responsabilidade de tomada de
decisões estratégicas.
A segunda, denominada ergonômica operacional foi
composta por representantes dos departamentos da empresa,
objetivando pesquisar e avaliar o risco ergonômico no posto de
trabalho.
Segundo afirma o documento, a comunicação entre
ambas é fundamental para examinar potenciais soluções, a
fim de prevenir os distúrbios musculoesqueléticos por meio
do monitoramento e implementação de medidas técnicas e
administrativas.
Com essa estrutura, a equipe estabelece um leque de
ações no nível 2 (FIG 11): medidas técnicas, orientadas para o
design dos equipamentos no local de trabalho, organização do
traba-lho, formação e medidas educativas.
Os profissionais da empresa podem realizar os procedi-
mentos dos níveis 1 e 2 (micro e meso). Ainda, no caso de
necessidade, um consultor externo poderá colaborar no nível 3
(macro) para a análise da situação e a elaboração de medidas
de transformação das situações complexas (FIG 11).
Nível 3 - Sistema socioambiental
No nível 3, pode-se convocar o conjunto dos atores a
estimular projetos industriais para as micro e pequenas empre-
sas, com a participação de instituições como SESI e SENAI.
Ações intersetoriais, privilegiando o Ministério do Trabalho
LIVRO LER_2_corrigido.indd 124 8/10/2009 10:40:54
Lesões por Esforços Repetitivos - LER 125
Centro de Referência em Saúde do Trabalhador
CEREST Piracicaba - SUS
e Emprego, são dirigidas para a elaboração de um plano com
hierarquia estabelecida, utilizando-se dos relatórios técnicos
disponíveis. No mesmo nível, mas com objetivo mais específi-
co, configuram-se as ações do Ministério Público do Trabalho,m
em situações extremas que convocam a instância de poder
de negociação com o empresariado, com vistas à elaboração
de termo de ajuste de conduta. Busca-se gerar informações e
condutas articuladas, visando à reabilitação, à transformação do
posto de trabalho e à um plano de prevenção de novos casos.
O eixo para a prática intersetorial é o ramo de produção,
cuja síntese poderá ser objeto de projetos acadêmicos.
Atuando, no nível por 3, segundo o setor ou ramo da
produção, como a indústria de calçados, por exemplo, projetos
acadêmicos serão convocados em torno dos eixos articulados
nos níveis anteriores.
Propostas de ação intersetorial são abordadas em:
MACHADO, J. M. H.; PORTO M. F. S. (2003) Promoção
da saúde e intersetorialidade: a experiência da vigilância
em saúde do trabalhador na construção de redes.
http://portal.saude.gov.br/portal/arquivos/pdf/1artigo_
promocao_intersetorialidade.pdf
COUTAREL, F.; DANIELLOU F.; DUGUÉ, B. (2005). La
prévention des troubles musculo-squelettiques: quelques
enjeux épistémologiques.
http://www.activites.org/v2n1/coutarel.pdf
LIVRO LER_2_corrigido.indd 125 8/10/2009 10:40:54
126 Lesões por Esforços Repetitivos - LER
Centro de Referência em Saúde do Trabalhador
CEREST Piracicaba - SUS
Notificação
À PREVIDÊNCIA SOCIAL
A notificação tem por objetivo o registro e a vigilância dos
casos das LER/DORT, garantindo ao segurado os direitos previs-
tos na legislação acidentária.
Havendo suspeita de diagnóstico de LER, deve ser emitida
a Comunicação de Acidente do Trabalho - CAT, que deve ser
emitida mesmo nos casos em que não acarrete incapacidade
laborativa para fins de registro, e não necessariamente para o
afastamento do trabalho.
Segundo o artigo 336 do Decreto nº 3.048/99:
Para fins estatísticos e epidemiológicos, a empresa deverá
comunicar o acidente de que tratam os artigos 19, 20, 21 e 23
da Lei nº 8.213, de 1991.
Dentre esses acidentes, encontram-se incluídas as doenças
do trabalho, nas quais se enquadram as LER/DORT.
Do artigo 336 do Decreto nº 3.048/99, destaca-se o
seguinte parágrafo:
Parágrafo 3º Na falta de comunicação por parte da empre-
sa, podem formalizá-la o próprio acidentado, seus dependentes,
a entidade sindical competente, o médico que o assistiu ou
qualquer autoridade pública, não prevalecendo nesses casos o
prazo previsto neste artigo.
A partir da Instrução Normativa 98 do INSS, passa a ser
necessária a notificação por CAT também das lesões muscu-
loesqueléticas suspeitas de possuírem relação com o trabalho, e
não apenas das que tenham nexo causal já definido.
LIVRO LER_2_corrigido.indd 126 8/10/2009 10:40:54
Lesões por Esforços Repetitivos - LER 127
Centro de Referência em Saúde do Trabalhador
CEREST Piracicaba - SUS
AO SUS
A portaria 777 de abril de 2004, instituiu a necessidade de
notificação de agravos à Saúde do Trabalhador. Dentre eles, as
lesões musculoesqueléticas, através do Sistema de Notificação
de Agravos (SINAN), por formulário específico.
A intervenção ergonômica
O objetivo da intervenção ergonômica é transformar o
trabalho tendo como cenário um projeto no qual participam
os diferentes atores da empresa (chefes de produção, cipeiros,
gestores de pessoal, responsáveis pela manutenção, médicos do
trabalho e outros).
Esse modelo de intervenção sofre adaptações a depender
da estrutura da empresa, se pequenas ou micro, as quais nem
sempre apresentam os setores ou os atores citados.
O Instituto Nacional de Pesquisa e Segurança na França
propõe uma intervenção constituída por um conjunto de
etapas, as quais prevêem a mobilização ou negociação, a inves-
tigação e o controle, como se pode ver em:
INRS - Institut National de Recherche et de Sécurité.
Les troubles musculosquelettiques du membre supérieur
(TMS-MS). (2007) Guide pour les préventeurs. INRS, ED
957.
http://www.inrs.fr/inrs-pub/inrs01.nsf/intranetobject-
cesparreference/ed+957/$file/ed957.pdf
LIVRO LER_2_corrigido.indd 127 8/10/2009 10:40:54
128 Lesões por Esforços Repetitivos - LER
Centro de Referência em Saúde do Trabalhador
CEREST Piracicaba - SUS
Para analisar as situações de trabalho e identificar os fatores
de risco, são explorados três distintos níveis na etapa da inves-
tigação. O primeiro nível objetiva pesquisar os dados sobre
saúde dos trabalhadores, para orientar o estudo ergonômico.
Nessa direção, os dados sobre a prevalência das doenças diag-
nosticadas, os tipos de doenças, o tipo de sintomas (musculares
e tendinosos, neurológicos, fibromiálgicos) e a região do corpo
atingida (ombro, pescoço, punhos) podem orientar o estudo
ergonômico.
A pesquisa sobre o funcionamento da empresa e de sua
gestão do pessoal fornecerá dados importantes. Nessa etapa é
importante conhecer o processo de produção, a organização do
trabalho, e as características da gestão do pessoal.
Os dados sobre a população: distribuição do efetivo
segundo sexo, idade, escolaridade, contrato de trabalho, são
de grande valia. Um efetivo majoritariamente feminino, em
determinados setores, pode indicar tarefas fortemente repeti-
tivas ou grande exigência de precisão na execução das opera-
ções previstas. Os setores ou tarefas que incorporam homens,
geralmente, exigem transporte manual de carga. Existe uma
tendência em destinar às mulheres os contratos de trabalho
mais frágeis e com menor garantia de direitos trabalhistas (ver
página 73). No conjunto, os dados demográficos indicam o grau
das iniquidades no trabalho, as quais são associadas a LER (ver
página 55).
Os dados sobre o funcionamento e sobre a produção da
empresa, somados a uma descrição das características da po-
pulação, permitem a elaboração das primeiras hipóteses sobre
os fatores associados ao adoecimento ou sobre as queixas mus-
culoesqueléticas.
LIVRO LER_2_corrigido.indd 128 8/10/2009 10:40:54
Lesões por Esforços Repetitivos - LER 129
Centro de Referência em Saúde do Trabalhador
CEREST Piracicaba - SUS
As hipóteses guiarão a escolha das situações e dos setores
a serem analisados no ponto de partida. Na seqüência, os dados
originados das observações das situações de trabalho, do estudo
do processo técnico, da descrição das tarefas e das dificuldades
enfrentadas pelos trabalhadores serão esclarecidos.
Em fase mais adiantada, a equipe poderá aprofundar as
análises na tentativa de detalhar o diagnóstico sobre as con-
exões entre o trabalho e a produção e a evolução da LER.
No Brasil, denota-se a ausência de uma perspectiva
sistêmica nos programas e relatórios, visando responder a uma
legislação que reforça uma prática dispersa e de negação do
trabalho. Dados dos relatórios de PPRA, de PCMSO, Atas de
CIPAS nem sempre conectados e procedimentos de Ginástica
Laboral são expressões das dificuldades institucionais e da
produção em estabelecer uma política de proteção ao trabalho
e de prevenção da LER.
Na prática, não tem sido vistas experiências de conexões
monitoradas entre setores e instâncias. No entanto, está clara a
indicação para se agir simultaneamente nos múltiplos domínios
da produção na busca de confrontação de lógicas da gestão da
produção, do planejamento da manutenção, das metas com-
erciais, das orientações de higiene e da segurança no trabalho,
como se vê em:
EUROPEAN AGENCY FOR SAFETY AND HEALTH AT
WORK. A european campaign on musculoskeletal dis-
orders. Practical solutions safety and health at work
european good practice awards 2007. Prevention of
work-related MSDs in practice. Luxembourg: Office
for Official Publications of the European Communities,
2008, 28 pp.
LIVRO LER_2_corrigido.indd 129 8/10/2009 10:40:54
130 Lesões por Esforços Repetitivos - LER
Centro de Referência em Saúde do Trabalhador
CEREST Piracicaba - SUS
Crítica às práticas de prevenção adotadas pelas
empresas
Na maioria dos casos, as empresas buscam a prevenção
em ações que focalizam o plano individual ou o plano do posto
de trabalho (Quadro 140). Nessa linha, é bastante freqüente a
implantação de programas de ginástica laboral ou a modifica-
ção do mobiliário ou do plano de trabalho.
Os fisioterapeutas preventivos organizam sessões de
alongamentos no pátio da empresa. Há programas que incluem
acompanhamento individual, sendo possível ao trabalhador
expor as suas queixas, efeitos da ginástica etc.
Essas soluções “preventivas” elaboradas pelas empresas
desviam o foco da pressão temporal para agir, como afirmado
anteriormente, sobre o trabalhador ou sobre os componentes
materiais do seu posto de trabalho.
No plano das correções dos aspectos materiais do posto
de trabalho, as dimensões humanas e as dimensões dos apara-
tos e dispositivos são estudadas. Se incompatíveis, pode-se
prever a implantação de um tablado, para diminuir a distância
entre o piso e a zona de alcance, por exemplo. Pode ocor-
rer mudança do tipo de ferramenta, implantação de um dis-
positivo pneumático, a fim de diminuir a força de preensão
para agir sobre a ferramenta que parafusa uma placa ou uma
micropeça.
Educar para o gesto, no caso da ginástica laboral, modificar
um dispositivo que era mecânico para implantar uma ferramen-
ta pneumática, incentivar à polivalência com a implantação de
LIVRO LER_2_corrigido.indd 130 8/10/2009 10:40:54
Lesões por Esforços Repetitivos - LER 131
Centro de Referência em Saúde do Trabalhador
CEREST Piracicaba - SUS
rodízio dos trabalhadores entre os postos, independentemente
do exemplo, são tipos de ações que caracterizam uma resposta
única a um problema multifacetado e multideterminado. Para
ilustrar, no Quadro 6 (página 132) apresentam-se os riscos iden-
tificados em uma linha de produção de calçados e as medidas
planejadas e executadas pela equipe operacional em saúde e
segurança do trabalho.
Acerca da ginástica laboral, verificar:
MACIEL, R. H. et al. (2005) Quem se beneficia dos pro-
gramas de ginástica laboral?
http://pepsic.bvs-psi.org.br/pdf/cpst/v8/v8a06.pdf
SOARES, R.G; ASSUNÇÃO. A.A.; LIMA, F.P
.A. (2006) A
baixa adesão ao programa de ginástica laboral: buscando
elementos do trabalho para entender o problema.
http://www.fundacentro.gov.br/rbso/BancoAnexos/RBSO
%20114%20Gin%C3%A1stica%20Laboral.pdf
Os resultados dessas práticas são fracos, muitas vezes
contrários às expectativas. É comum surgirem novos tipos
de pressão no trabalho, quando uma medida é implantada,
porque as mudanças implementadas pela gestão, às vezes,
tornam as situações de trabalho mais difíceis para as ações dos
trabalhadores.
LIVRO LER_2_corrigido.indd 131 8/10/2009 10:40:54
132 Lesões por Esforços Repetitivos - LER
Centro de Referência em Saúde do Trabalhador
CEREST Piracicaba - SUS
Quadro 6 - Sinopse das medidas adotadas pela empresa de
calçados
1 - Ausência de projeto dos postos de
trabalho
Improviso do mobiliário: plano de trabalho
incoerente com as necessidades de manuseio
de aparatos, objetos e materiais, ausência ou
deficiência dos mecanismos para os ajustes
às características antropométricas dos opera-
dores, carência de suportes, gavetas para
armazenar os materiais ou abrigar os objetos
que estão sendo transformados.
A concepção do posto de trabalho para a
postura em pé constante.
2 - O modelo rígido de gestão do trabalho
Metas incompatíveis com a variabilidade da
matéria-prima, com a variabilidade de produ-
tos a depender do dia, da semana e do mês.
Rigoroso controle dos tempos e dos movi-
mentos na execução de suboperações
seqüenciadas.
As sessões de memorização visam evitar as
necessidades de tempo de reflexão para o
raciocínio e recuperação de informação estoca-
da(emnívelcerebral)nocursodaaçãohumana
de transformação dos meios de trabalho.
Medidas adotadas pela empresa, segun-
do Relatório de Acompanhamento das
Melhorias Ergonômicas e relatos colhi-
dos nas entrevistas
A medida instituída foi de aumentar
progressivamente o tempo de reveza-
mento: inicialmente, 1-2 horas por dia,
passou para dois períodos de 1h30.
Problema contornado, segundo os inter-
locutores da empresa, pelo tapete orto-
pédico ou tapete anti-estresse.
Medidas adotadas pela empresa segun-
do Relatórios Ergonômicos
Este fator não é reconhecido pelos inte-
grantes da empresa e não é mencionado
nos Relatórios Ergonômicos.
Este fator não é reconhecido pelos inte-
grantes da empresa e não é mencionado
nos Relatórios Ergonômicos.
Este fator não é reconhecido pelos inte-
grantes da empresa e não é mencionado
nos Relatórios Ergonômicos.
LIVRO LER_2_corrigido.indd 132 8/10/2009 10:40:54
Lesões por Esforços Repetitivos - LER 133
Centro de Referência em Saúde do Trabalhador
CEREST Piracicaba - SUS
POR QUE A RESPOSTA ÚNICA É DEFICIENTE?
A resposta única não é suficiente porque as solicitações
físicas não são fruto do inteiro arbítrio do indivíduo. Para ilus-
trar esta assertiva categórica, apresenta-se o caso da impossibi-
lidade de se adotar a postura sentada apesar da cadeira, no
Quadro 7.
Quadro 7 - O caso da impossibilidade de se adotar a pos-
tura sentada apesar da cadeira
O estudo de Gratarolli et al. (2006) buscou entender o
não uso das cadeiras pelos operadores do setor de inje-
toras de plástico em uma indústria de peças automotivas.
A implantação de assentos nos postos de trabalho, para
cumprir a notificação da Delegacia Regional do Trabalho
não obteve sucesso.
O que o estudo ergonômico evidenciou?
Para cada tipo de peça a ser injetada, existe um tipo de
molde que se localiza no centro da máquina injetora. As
injetoras trabalham em dois tipos de sistema: o automáti-
co e o semi-automático. No sistema automático, após
injeção da peça, teoricamente, ela é retirada de dentro
da injetora por um manipulador automático ou cai em
uma rampa de descarga próxima ao piso.
No sistema semi-automático, o operador retira a peça do
centro do molde, o qual fica dentro da injetora, carac-
terizando uma situação que solicita maior freqüência de
intervenção humana no processo.
LIVRO LER_2_corrigido.indd 133 8/10/2009 10:40:54
134 Lesões por Esforços Repetitivos - LER
Centro de Referência em Saúde do Trabalhador
CEREST Piracicaba - SUS
As intervenções humanas foram observadas no modo de
funcionamento automático e no semi-automático.
Viu-se que os operadores buscavam aumentar a pressão
de injeção para diminuir o tempo do ciclo da máquina.
Alcançar o objetivo implicava em transgredir a regra de
segurança, pois a ação sobre o dispositivo da injetora
somente era possível, desativando o sistema de segurança.
A ação do operador visando à economia de tempo
implicava em prescindir da postura sentada, pois, senta-
do, ele não alcançaria o dispositivo localizado no interior
da máquina.
O exemplo ilustra os imperativos contraditórios que inun-
dam a atividade do trabalhador. Não é incomum a transgressão
de regras quando os sistemas são rígidos. Tomando o ângulo
hipotético da prescrição, o operador da injetora, implicado em
garantir as condições para não se acidentar nem adoecer, ado-
taria a postura sentada e jamais infringiria a regra de manter a
máquina em funcionamento.
Entre saúde e produção, o trabalhador teria margens para
optar? É plausível supor que, optando pela preservação de
saúde, o volume de peças produzidas seria menor do que o
previsto pela gestão.
Apreender a lógica da atividade do operador que pres-
cindiu de uma cadeira fortemente recomendada pela norma
regulamentadora 17 permitiu entender por que o operador
adota posturas muitas vezes penosas, como posicionar o braço
e o tronco interior da injetora, para limpar o canal de injeção,
LIVRO LER_2_corrigido.indd 134 8/10/2009 10:40:54
Lesões por Esforços Repetitivos - LER 135
Centro de Referência em Saúde do Trabalhador
CEREST Piracicaba - SUS
sob angulações extremas das articulações de coluna e ombros,
associada à força. Mais detalhes sobre esse evento podem ser
obtidos em:
GRATAROLLI, J; WALDISSER J.; PAIM, L.M.M.; LIMA.
F.P
.A.; ASSUNÇÃO, A.A. Implantar cadeiras garante a
postura sentada? Anais do XIV Congresso Brasileiro de
Ergonomia. ABERGO. Curitiba, 2006, CD ROM.
Implantar a cadeira pode colocar o operador face a uma
nova situação constrangedora e perturbar os arranjos corporais
que a atividade determina, como no exemplo da injetora.
Os gestos são possibilidades criadas pelo corpo no curso
da ação. Ficar sentado para operar a injetora é impossível,
porque o operador controla as rebarbas ou desativa o sistema
de segurança da porta, para intervir no processo que ameaça
produzir uma peça empenada.
As intervenções [possibilitadas pelos gestos e movimen-
tos] são planejadas no interior de ciclos curtos e dependem
da apreensão pelo operador dos indícios de deterioração do
processo. Os músculos não pensam nem decidem, tampouco
elaboram estratégias para garantir a qualidade da produção.
Essa é a base da profunda crítica feita aos modelos de preven-
ção demasiadamente centrados no gesto e na biomecânica,
como se vê em:.
CLOT, Y., FERNANDEZ, G. (2005). Analyse psychologique
du mouvement : apport à la compréhension des TMS.
http://www.activites.org/v2n2/fernandez.pdf
LIVRO LER_2_corrigido.indd 135 8/10/2009 10:40:54
136 Lesões por Esforços Repetitivos - LER
Centro de Referência em Saúde do Trabalhador
CEREST Piracicaba - SUS
As inúmeras intervenções sobre o campo (ver a produção
do Instituto Nacional de Pesquisa sobre Saúde da França - INRS)
questionam o modelo de abordagem da LER. Os pesquisa-
dores do INRS propõem uma visão mais ampla sobre o gesto,
o qual não pode ser reduzido a uma seqüência de movimen-
tos. Ao contrário, os gestos inscrevem-se em dimensões psi-
cossociais e psíquicas da atividade das pessoas que realizam
o trabalho.
Por que a organização do trabalho gera riscos
para a saúde?
Para ilustrar por que a organização do trabalho gera riscos
para a saúde, apresenta-se, no Quadro 8, o caso da política
de estoque zero e o estresse diante das panes constantes do
sistema técnico.
Quadro 8: O caso da relação entre os fatores ligados ao
modelo de gestão na indústria de calçados e os riscos de hiper-
aceleração dos movimentos
As novas demandas e exigências do mercado têm pro-
vocado modificações na produção, as quais, nem sem-
pre, estão sustentadas nas adequações operacionais. Os
principais determinantes da atividade dos operadores
em uma indústria de calçados, de acordo com o estudo
ergonômico foram: paradas freqüentes das máquinas para
manutenção, duração do treinamento para os operadores
recém-contratados, a política de estoque zero. Salienta-
se o caráter essencialmente manual das tarefas realizadas
no setor e a necessidade de construção de habilidades
LIVRO LER_2_corrigido.indd 136 8/10/2009 10:40:55
Lesões por Esforços Repetitivos - LER 137
Centro de Referência em Saúde do Trabalhador
CEREST Piracicaba - SUS
sensório-motoras e cognitivas específicas, as quais deman-
dam tempo para a formação no nível desejado.
Como o processo é semi-automático, a qualidade dos
produtos depende do funcionamento das máquinas. Por
essa razão, é comum a intervenção mecânica, como se
vê em: Para quase todo dia, pode ser por problema na
injeção ou couro com defeito; Estão tentando ver qual
dos equipamentos está estragando os fios da costura.
As constantes regulagens nas máquinas levam à interrup-
ção na produção, sem que a meta seja redimensionada.
Essa situação gera hiperaceleração, a fim de compensar as
pausas para a ação da manutenção. Vamos ter que cor-
rer; A máquina parou! Vai ficar tudo atrasado e o pessoal
da expedição vai ficar esperando.
A manutenção não prescinde da colaboração dos opera-
dores no momento da intervenção: Eles iam olhar o fre-
sador, mas o problema está no aquecedor da cola..
A interdependência dos postos de trabalho explica as per-
turbações que vão ocorrendo à jusante do posto parado:
A gente está apertado, pois lá na costura daqui a uma
hora eles vão precisar desse calcanhar, vou ajudar aqui
para a gente dar conta. É comum o deslocamento dos
operadores para as linhas que não estão paradas à mon-
tante, em um esforço de antecipação: Mesmo parado,
a gente está correndo para colocar o ilhós, pois adianta
depois.
Os resultados de um processo de trabalho do tipo
LIVRO LER_2_corrigido.indd 137 8/10/2009 10:40:55
138 Lesões por Esforços Repetitivos - LER
Centro de Referência em Saúde do Trabalhador
CEREST Piracicaba - SUS
semi-automático são dependentes da iniciativa e das
habilidades dos operadores. Diante das necessidades
da expansão comercial, a gestão optou por deslocar os
operadores mais experientes para as novas linhas. Nas
linhas já existentes, os novatos apreendem diretamente
nos postos de trabalho. É plausível supor que a interação
de fatores ligados à expansão da produção e aumento do
efetivo, sem adequação da manutenção explique o clima
percebido como tenso durante as entrevistas nos postos
de trabalho.
Conforme menciona a literatura especializada em traba-
lho parcelar e fragmentado, típico da indústria de calça-
dos, a política do estoque zero explica os constrangimen-
tos vivenciados nos períodos de pane ou de manutenção,
pois não há estoque para satisfazer a demanda do cliente.
As verbalizações colhidas em situação explicitam os efei-
tos dos fatores econômicos e comerciais citados sobre o
desenvolvimento das tarefas e dos eventuais conflitos entre
gestão e operação: Não gostam que a gente estoque. Mas
como é que vamos cumprir as metas, pois tem hora que
a máquina estraga?.
O modelo de gestão da produção desconsidera a natureza
do trabalho, cuja principal marca é alocação de uma única
operação a cada posto de trabalho. O objetivo do trabalho é
uma operação e cada operação depende de outra, realizada
em outro posto de trabalho.
Vale a pena lembrar a distinção entre tarefa e operação.
Tarefa é o objetivo a alcançar. A operação constitui parte da
LIVRO LER_2_corrigido.indd 138 8/10/2009 10:40:55
Lesões por Esforços Repetitivos - LER 139
Centro de Referência em Saúde do Trabalhador
CEREST Piracicaba - SUS
tarefa. A redução do número e a rara ou ausente distinção
das operações previstas no desenvolvimento de uma tarefa
denotam o caráter esvaziado do trabalho. No caso da empresa
estudada, o trabalho é fragmentado, constituindo-se para cada
trabalhador, na execução de uma operação, a qual é realizada
sob intenso controle, caracterizando o trabalho sem sentido (ver
página 120).
Em linhas de montagem, os operadores são selecionados
sob o único critério de rapidez na execução de gestos simples.
Toda ação, todo movimento, é decomposto em elementos sim-
ples, correspondendo a uma duração predeterminada. A cada
operação é atribuído um tempo, resultado da adição de certo
número de tempos elementares, os quais o operador deverá
repetir ao longo da jornada de trabalho. O tempo é imposto
pelo ritmo da linha na montagem ou pela máquina que ele
comanda ou, ainda, pela meta estipulada e comunicada nas
fichas de produção e afixadas nos quadros do setor, e contro-
lada pelos registros efetivados diariamente.
Paralelamente (e paradoxalmente), são introduzidos modos
de relações entre gestores da produção e operadores, visando a
atenuar os efeitos dos constrangimentos das tarefas e assegurar
um nível de motivação compatível com os objetivos de quanti-
dade e qualidade de trabalho.
Por que as microrregulações geram sobrecarga
de trabalho em situações de pressão temporal?
A fim de expor o porquê de as microrregulações gerarem
pressão temporal, apresenta-se o caso da fábrica de sacaria
industrial.
LIVRO LER_2_corrigido.indd 139 8/10/2009 10:40:55
140 Lesões por Esforços Repetitivos - LER
Centro de Referência em Saúde do Trabalhador
CEREST Piracicaba - SUS
Quadro 9 - Microrregulações no contexto temporal rígido
Fernandes et al. (2007) estudaram o trabalho repetitivo
(duração dos ciclos de 5 a 9 segundos) em uma fábrica de
acabamento de sacaria plástica industrial. Foram observadas
microrregulações com conseqüências para a manutenção da
cadência e sobre o estado psicológico das operadoras.
Ocorreram perturbações aleatórias (p. ex. embalagens
colabadas a serem liberadas) que exigiram sub-operações
suplementares ou perturbações sistemáticas, gerando sub-
operações regulares (defeito no botão da prensa, exigindo
mais de uma compressão com mais força).
Na tarefa de dobrar a embalagem com fundo chato, as
variabilidades aumentaram a duração do ciclo de nove
para 15 segundos.
Imperfeições no corte do filme e aumento da sua largura
causavam irregularidades no processo de solda, reduzindo
a resistência do fundo da embalagem, que poderia abrir,
quando submetida à pressão.
Para evitar a irregularidade, a auxiliar que dobrava, durante
alguns ciclos, colocava a mão sob a bancada e puxava por
baixo, com um movimento rápido, o excesso de plástico
em uma das extremidades, adotando postura anômala com
o tronco e braços, para assegurar a qualidade da solda no
fundo da embalagem.
Ainda assim, a auxiliar que puxava verificava algumas emba-
lagens com a solda irregular e isso provocava a interrupção
do ciclo, para retirada da embalagem, que era mostrada a
quem dobrava antes de ser desprezada, notificando a neces-
sidade de ajuste.
LIVRO LER_2_corrigido.indd 140 8/10/2009 10:40:55
Lesões por Esforços Repetitivos - LER 141
Centro de Referência em Saúde do Trabalhador
CEREST Piracicaba - SUS
Ficou nítido o paradoxo entre os tempos rígidos e cur-
tos, e as necessidades de atenção e comunicação interpostos.
A situação pode ser fonte de ansiedade e acentuar os efeitos
musculoesquléticos, conforme discutiram os autores. Esse relato
encontra-se em:
FERNANDES, R.C.P
.; ASSUNÇÃO, A.A.; CARVALHO,
F.M.(2007) Tarefas repetitivas sob pressão temporal: os
distúrbios músculo-esqueléticos e o trabalho industrial.
http://www.abrasco.org.br/cienciaesaudecoletiva/artigos/
artigo_int.php?id_artigo=991
LIVRO LER_2_corrigido.indd 141 8/10/2009 10:40:55
142 Lesões por Esforços Repetitivos - LER
Centro de Referência em Saúde do Trabalhador
CEREST Piracicaba - SUS
LIVRO LER_2_corrigido.indd 142 8/10/2009 10:40:55
Lesões por Esforços Repetitivos - LER 143
CONSIDERAÇÕES
FINAIS
LIVRO LER_2_corrigido.indd 143 8/10/2009 10:40:55
144 Lesões por Esforços Repetitivos - LER
Centro de Referência em Saúde do Trabalhador
CEREST Piracicaba - SUS
O avanço dos conhecimentos sobre a magnitude da LER
e suas etiologia não estão sendo acompanhadas de aborda-
gens sistêmicas ou das necessárias mudanças radicais no mod-
elo produtivo. O registro dos casos continua aumentando. As
desigualdades no trabalho que estão na origem da LER podem
explicar ao menos em parte as dificuldades na transformação
das situações conhecidas.
A proposição da Universidade de Surrey inclui todos os
fatores que podem originar iniqüidades no que diz respeito à
saúde musculoesquelética, sendo citados:
1.	 Incluir todos os fatores que podem explicar as iniqüi-
dades em saúde.
2.	 Adotar uma visão global dos determinantes que influen-
ciam a saúde dos indivíduos em detrimento de abordagens
fortemente centradas sobre o posto de trabalho.
3.	 Reconhecer o papel dos fatores socioeconômicos,
culturais e ambientais; do local de trabalho, estilo de
vida, educação, carga física e psicológica, considerando
as perspectivas dos grupos de fatores e níveis de deter-
minação, por grupo de fatores de risco.
4.	 Mostrar que um único fator não leva necessariamente
a problemas musculoesqueléticos, mas pode interagir com
outras fatores.
LIVRO LER_2_corrigido.indd 144 8/10/2009 10:40:55
Lesões por Esforços Repetitivos - LER 145
Centro de Referência em Saúde do Trabalhador
CEREST Piracicaba - SUS
MAIS INFORMAÇÕES
Agence Européenne pour la Sécurité et la Santé au
Travail. Prévenir les troubles musculo-squelettiques liés au
travail. Magazine 3 - 2000
http://osha.europa.eu/publications/magazine
BRASIL. Ministério da Saúde. Lesões por Esforços Repetitivos
(LER). Distúrbios Osteomusculares Relacionados ao Trabalho
(DORT). Dor relacionada ao trabalho. Protocolos de aten-
ção integral à Saúde do Trabalhador de Complexidade
Diferenciada, 2006.
http://bvsms.saude.gov.br/bvs/publicacoes/protocolo_ler_
dort.pdf
CCOHS - Canadian Centre for Occupational Health and
Safety. Work-related Musculoskeletal Disorders (WMSDs),
2005.
http://www.ccohs.ca/oshanswers/diseases/rmirsi.html
INRS - Institut National de Recherche et de Sécurité Prévenir
les troubles musculosquelettiques du membre supérieur. De
la réflexion à l'action. Des repères théoriques, des démarches,
des outils... et des hommes. ED 4056, 2000.
http://www.inrs.fr/inrs-pub/inrs01.nsf/IntranetObject-
accesParReference/Pdf%20ed4056/$File/ed4056.pdf
INRS - Institut National de Recherche et de Sécurité. Les
troubles musculosquelettiques du membre supérieur (TMS-
MS), 2007. Guide pour les préventeurs. INRS, ED 957.
http://www.inrs.fr/inrs-pub/inrs01.nsf/intranetobject-cesparre-
ference/ed+957/$file/ed957.pdf
LIVRO LER_2_corrigido.indd 145 8/10/2009 10:40:55
146 Lesões por Esforços Repetitivos - LER
Centro de Referência em Saúde do Trabalhador
CEREST Piracicaba - SUS
NIOSH - National Institute for Occupational Safety and
Health. Musculoskeletal Disorders and Workplace Factors. A
Critical Review of Epidemiologic Evidence for Work-Related
Musculoskeletal Disorders of the Neck, Upper Extremity, and
Low Back. Publication No. 97-141, July 1997.
http://www.cdc.gov/niosh/docs/97-141/
NIOSH - National Institute for Occupational Safety and
Health. Elements of Ergonomic Programs. A Primer Based on
Evaluations of Musculoskeletal Disorders. Publication No. 97-
117, March 1997.
http://www.cdc.gov/niosh/pdfs/97-117.pdf
NIOSH - Instituto Nacional para la Seguridad y Salud
Ocupacional. Desordenes musculo-esqueletales relacionados
al trabajo, 1997.
http://www.cdc.gov/spanish/niosh/fact-sheets/Fact-sheet-
705005.html
WHO-WorldHealthOrganization.PreventingMusculoskeletal
Disorders in the Workplace/ Alwin Luttmann et al. Protecting
worker´s health series, nº 5, 2003.
http://www.who.int/occupational_health/publications/en/
oehmsd3.pdf
LIVRO LER_2_corrigido.indd 146 8/10/2009 10:40:55
Lesões por Esforços Repetitivos - LER 147
Centro de Referência em Saúde do Trabalhador
CEREST Piracicaba - SUS
REFERÊNCIAS BIBLIOGRÁFICAS
Agence Nationale pour l´Amélioration des Conditions de Travail.
Agir sur les maladies professionnelles: l´exemple des troubles musculosquele-
ttiques (TMS). Editions Liaisons : Paris, 1997, 61 p.
ALENCAR, J.F.; COURY, H.J.C.G.; OISHI, J. Aspectos relevantes no diagnóstico
de DORT e fibromialgia. Revista Brasileira de Fisioterapia; v.13, no.1, p.52-58,
2009.
ARAÚJO, J.N.G., LIMA, M.E.A.  LIMA, F.P
.A., L.E.R. Dimensões ergonômicas e
psicossociais - 1a edição, Belo Horizonte: Ed Health, 1997, 361 p.
ARAUJO, T.M.; GODINHO, T.M.; REIS, E.J.F.B. dos et al. Diferenciais de gênero
no trabalho docente e repercussões sobre a saúde. Ciência . Saúde Coletiva;
v.11, n.4, p.1117-1129, 2006.
ASSUNÇÃO, A. A. Ciclos curtos e repetitivos de trabalho: o caso de uma fábrica
de metais. In ANTUNES, R. (Org.). Riqueza e miséria do trabalho no Brasil.1a ed.
São Paulo: Boitempo; v. 01, p. 177-188, 2006.
ASSUNÇÃO, A. A.; ALMEIDA, I. M. Doenças Osteomusculares Relacionadas com
o Trabalho: Membro Superior e Pescoço. In MENDES, R. Patologia do Trabalho.
Revisão Atualizada e Ampliada Rio de Janeiro: Atheneu, p. 1501-1539, 2002.
ASSUNÇÃO, A.A. De la déficience à la gestion collective du travail: les troubles
musculo-squelettiques dans la restauration collective. Paris: École Pratique des
Hautes Études, 1998. (Thèse de Doctorat d'Ergonomie).
AYOUB, M. A.; WITTELS, N. E. Cumulative trauma disorders. International
review of ergonomics; v. 2, p.217-272,1989.
BERNARD, B.P
. Musculo-skeletal disorders and workplace factors: a critical
review of epidemiologic evidence for work-related musculoskeletal disorders of
the neck, upper extremity, and low back. Cincinnati (OH): US Department of
Health and Human Services, National Institute for Occupational Health; 1997.
BJELLE, A.; HAGBERG, M.; MICHAELSON, G. Occupational and individual fac-
tors in acute shoulder-neck disorders among industrial worker. Bristish Journal
Industrial Medicine; v. 38, p.356-363, 1981.
BONGERS, P
.M.; KREMER, A.M.; LAAK, J.T. Are Psychosocial Factors, Risk Factors
for Symptoms and Signs of the Shoulder, Elbow, or Hand/Wrist?: A Review of the
Epidemiological Literature. American Journal of Industrial Medicine, v.41, n.5,
p.315-342, mai., 2002.
BUCKLE, P
.; DEVEREUX, J. Work related neck and upper limb musculoskeletal
LIVRO LER_2_corrigido.indd 147 8/10/2009 10:40:55
148 Lesões por Esforços Repetitivos - LER
Centro de Referência em Saúde do Trabalhador
CEREST Piracicaba - SUS
disorders. European Agency for Safety and Health at Work. Luxembourg: Office
for Official Publications of the European Communities, 1999, 114 p.
BUCKLE, P
.; DEVEREUX, J. The nature of work-related neck and upper limp mus-
culoskeletal disorders. Applied Ergonomics; v.33, p.207-217, 2002.
BURTON, A.K.; BARTYS, S.; WRIGHT, I.A.; MAIN, C.J. Obstacles to recovery
from musculoskeletal disorders in industry. HSE Books: Sudburg, UK, 2005, 73
p.
CEPAL - Comisión Económica para América Latina y el Caribe. Unidad Mujer y
Desarrollo. Guía de asistencia técnica para la producción y el uso de indicadores
de género. Santiago; Chile: Fondo de Población de las Naciones Unidas (UNFPA)
/ Fondo de Desarrollo de las Naciones Unidas para la Mujer (UNIFEM); 2006,
244 p.
CHAFFIN, D.B. Occupational biomechanics - a basis for workplace design to
prevent musculoskeletal injuries. Ergonomics; v.30, n.2, p.321-329, 1987.
CHEW, M. L.; GIUFFRÈ, B. M. Disorders of the distal biceps brachii tendon.
RadioGraphics, v. 25, p. 1227-1237, 2005.
CHIAVEGATO FILHO, L.G.; PEREIRA Jr, A. (2004) LER/DORT: multifatorialidade
etiológica e modelos explicativos. Interface: Comunicação, Saúde, Educação;
v.8, n.14, p.149-62, 2004.
CHICOINE, D.; TELLIER, C.; ST-VINCENT, M. Work involving varied tasks: an
ergonomic analysis process for MSD prevention. Studies and Research Projects /
Technical Guide RG-483. IRSST - Institut de Recherche en Santé et en Sécurité
du Travail du Québec, 2006, 81 p.
CLAUDON, L.; CNOCKAERT, J.C. Biomécanique des tissus mous. Modèles bio-
mécaniques d'analyse des contraintes au poste de travail dans le contexte des
troubles musculosquelettiques. Documents pour le Médecin du Travail; v.58, p.
140-148, 1994.
CLOT, Y.; FERNANDEZ, G. Analyse psychologique du mouvement : apport à la
compréhension des TMS. @ctivités; v. 2, n. 2, p. 69-78, 2005.
COCK, N.; MASSET, D. Le diagnostic précoce de troubles musculosquelettiques
du membre supérieur en médecine du travail. Cahiers de Médecine du travail;
v.31, n. 2, p. 93-100, 2004.
COELHO, A.D.P
.; FELIZARDO, D.S. Queixas músculo esqueléticas no posto de
rebarbação/janelação no setor de parassóis de uma fábrica de autopeças. Trabalho
de conclusão do II Curso de Especialização em Ergonomia. Universidade Federal
de Minas Gerais, 2006.
COUTAREL, F., DANIELLOU F., DUGUÉ, B. La prévention des troubles musculo-
LIVRO LER_2_corrigido.indd 148 8/10/2009 10:40:55
Lesões por Esforços Repetitivos - LER 149
Centro de Referência em Saúde do Trabalhador
CEREST Piracicaba - SUS
squelettiques: quelques enjeux épistémologiques. @ctivités, v. 2, n. 1, p. 3-18,
2005.
COUTAREL, F.; DANIELLOU., F.; DUGUE, B. Interroger l'organisation du travail
au regard des marges de manoeuvre en conception et en Fonctionnement la
rotation est-elle une solution aux TMS? Conception et organisation du travail
dans les abattoirs en France. Pistes ; v.5, n.2, 2003.
DELP
, M.H.; MANNING, R.T. Perspectivas. In_____Exame Clínico de Major. Rio
de Janeiro: Interamericana, p.1-10, 1976.
EASHW. EUROPEAN AGENCY FOR SAFETY AND HEALTH AT WORK. A euro-
pean campaign on musculoskeletal disorders. Practical solutions safety and
health at work european good practice awards 2007. Prevention of work-related
MSDs in practice. Luxembourg: Office for Official Publications of the European
Communities, 2008, 28 p.
EASHW. EUROPEAN AGENCY FOR SAFETY AND HEALTH AT WORK.
Mainstreaming gender into occupational safety and health Luxembourg: Office
for Official Publications of the European Communities, 2005, 27 p.
EASHW. EUROPEAN AGENCY FOR SAFETY AND HEALTH AT WORK. Repetitive
strain injuries in the Member States of the European Union: the resultats of infor-
mation request. Luxembourg: Office for Official Publications of the European
Communities, 2000, 32 p.
FERNANDES, R.C.P
.; ASSUNÇÃO, A.A.; CARVALHO, F.M. Tarefas repetitivas
sob pressão temporal: os distúrbios músculo-esqueléticos e o trabalho industrial.
Ciência e Saúde Coletiva, periódico na internet, 2007.
GALEAZZI, I.M.S. O trabalho por conta própria num contexto de precarização
laboral. In FUNDAÇÃO de ECONOMIA e ESTATÍSTICA. Dimensões da pre-
carização do mercado de trabalho na Região Metropolitana de Porto Alegre.
Coordenado por Raul Luís A. Bastos. Porto Alegre: FEE; 2007.
GASSET, R.S.; HEARNE, B.; KEELAN, B. Ergonomics and body mechanics in the
work place. Orthopedic clinics of north America; v. 27, n.4, p.861-879, 1996.
GONZALEZ, L.R. Sensibilidade e especificidade de exames complementares nos
distúrbios osteo-musculares relacionados com o trabalho (DORT) em membros
superiores. Dissertação de Mestrado, UNICAMP
, 2005.
GRACHT, S.; COCK, N.; MALCHAIRE, J. Troubles musculosquelettiques des
membres supérieurs et de la nuque. Rôle des caractéristiques psychologiques
du travailler. Archives des Maladies Professionnelles, de Médecine du Travail et
Sécurité Sociale; v.61, n.7, p.499-505, 2000.
GRATAROLLI, J; WALDISSER J.; PAIM, L.M.M.; LIMA. F.P
.A. ASSUNÇÃO, A.A.
LIVRO LER_2_corrigido.indd 149 8/10/2009 10:40:55
150 Lesões por Esforços Repetitivos - LER
Centro de Referência em Saúde do Trabalhador
CEREST Piracicaba - SUS
Implantar cadeiras garante a postura sentada? Anais do XIV Congresso Brasileiro
de Ergonomia. ABERGO. Curitiba, 2006, CD ROM.
GROSS, J; FETTO, J.; ROSEN, E. Exame musculoesquelético. Porto Alegre:
Artmed editora, 2000.
HAGBERG, M. ABC of work related disorders: neck and arm disorders. British
Medical Journal; v.313, p. 419-22, 1996.
HAGBERG, M. Work load and fatigue in repetitive arm elevations. Ergonomics;
v. 24, p.543-555,1981.
HAGBERG, M.; SILVERSTEIN, B.A.; WELLS, R.V.; SMITH, M.J., HENDRICK,
H.W., CARAYON, P
., PÉRUSSE, M. Work related musculoskeletal disorders: a
re-ference for prevention. KUORINKA I  FORCIER L (eds). London: Taylor and
Francis, 1995.
HOUTMAN, I.L.; BONGERS, P
.M.; SMULDERS, P
.G.; KOMPIER, M.A.
Psychosocial stressors at work and musculoskeletal problems. Scandinavian
Journal Work Environmental and Health; v. 20, n. 2: p.139-45, 1994.
HUMPEL, N.; OWEN, N.; LESLIE, E. Environmental factors associated with
adults' participation in physical activity. A review. American Journal of Preventive
Medicine; v. 22, n.3, p. 188-199, 2002.
INRS. Institut National de Recherche et de Sécurité. Les troubles musculosquelet-
tiques du membre supérieur (TMS-MS). Guide pour les préventeurs. ED 957.
Paris, 2007, 90 p.
KAPLAN, G.A. Health inequalities and the welfare state: perspectives from social
epidemiology. Norsk Epidemiology; v.17, n.1, p. 9-20, 2007.
KILBOM, A. Repetitive work of the upper extremity; Part II - The scientific basis
(knowledge base) for the guide. International Journal of Industrial Ergonomics;
v.14, p.59-86, 1994.
LECLERC, A; CHASTANG, J-F; NIEDHAMMER, I; LANDRE, M-F; ROQUELAURE,
Y. Incidence of shoulder pain in repetitive work. Occupational Environmental
Medicine; v.61, p.39-44, 2004.
LEE, J. C.; HEALY, J. C. Normal sonographic anatomy of the wrist and hand.
RadioGraphics, v. 25, p. 1577-1590, 2005.
LIMA, M.E.A. Saúde Mental e L.E.R.: A dimensão psicológica da L.E.R. In BORGES
L.H.; MOULIN, M.G.B.; ARAÚJO, M.D. (Org.). Organização do Trabalho e
Saúde - múltiplas relações. 1a. ed. Vitória: EDUFES, 2002, p. 175-196.
MACHADO, J.M.H.; PORTO, M.F.S. Promoção da saúde e intersetorialidade:
a experiência da vigilância em saúde do trabalhador na construção de redes.
Epidemiologia e Serviços de Saúde; v.12, n.3, p.121-130, 2003.
LIVRO LER_2_corrigido.indd 150 8/10/2009 10:40:55
Lesões por Esforços Repetitivos - LER 151
Centro de Referência em Saúde do Trabalhador
CEREST Piracicaba - SUS
MACIEL, R.H. et al. (2005) Quem se beneficia dos programas de ginástica lab-
oral? Cadernos de Psicologia Social do Trabalho; v. 8, p. 71-86, 2005.
MALCHAIRE, J., ROQUELAURE, Y., COCK, N., PIETTE, A.G. Troubles muscu-
losquelettiques des poignets. Cahiers de notes documentaires - hygiène et secu-
rité du travail; n. 185, p.23-33, 2001.
MARTINEZA, M.C.; PARAGUAY, A.I.B.B.; LATORREB, M.R.D.O. Relação entre
satisfação com aspectos psicossociais e saúde dos trabalhadores. Revista de
Saúde Pública, v.38, n.1, p. 55-61, 2004.
MERLO, A.R.C. et al. O trabalho entre prazer, sofrimento e adoecimento: a rea-
lidade dos portadores de lesões por esforços repetitivos. Psicologia  Sociedade;
v.15, n.1, p. 117-136, 2003.
MEYER, J.P
. ; DYEVRE, P
. Aspects cliniques et démarches de prévention des prin-
cipaux troubles musculosquelettiques (TMS) à composante professionnelle du
membre supérieur et de l'épaule. Documents pour le Médecin du Travail ; n. 58,
p. 149-63, 1994.
MINISTÉRIO DA SAÚDE DO BRASIL. ORGANIZAÇÃO PAN-AMERICANA DA
SAÚDE NO BRASIL. Doenças relacionadas ao trabalho: manual de procedimen-
tos para os serviços de saúde. Brasília: Ministério da Saúde do Brasil, 2001, 580
p.
MOON, S.D.; SAUTER, S.L. Beyond biomechanics. Psychosocial aspects of mus-
culoskeletal disorders in office work. London, Taylor  Francis, 1996.
MORIN, E. Sens du travail, santé mentale et engagement organisationnel. Institut
de Recherche Robert-Sauvé em Santé et em Sécurité du Travail. Rapport R-543.
IRSST - Institut de Recherche en Santé et en Sécurité du Travail du Québec,
2008, 54 p.
OPS - Organización Panamericana de la Salud. La cooperación de la
Organización Panamericana de la Salud ante los procesos de reforma del sector
salud. Washington, 1997, 31p.
RUTTEN, M.J.C.M.; JAGER, G.J.; BLICKMAN, J. G. From the RSNA Refresher
Courses: US of the Rotator Cuff: Pitfalls, Limitations, and Artifacts. RadioGraphics,
v. 26, p. 589-604, 2006.
SINCLAIR, D.T.; GRAVES, R.J.; WATT, M.; RATCLIFFE, B.; DOHERTY, S.
Feasibility of developing a simple prototype decision aid for the initial medi-
cal assessment of work related upper limb disorders. University of Aberdeen,
1996.
SLUITER, J.K.; REST, K.M.; FRINGS-DRESEN, M.H.W. Criteria document for
evaluation of the work-relatedness of upper extremity musculoskeletal disorders.
LIVRO LER_2_corrigido.indd 151 8/10/2009 10:40:55
152 Lesões por Esforços Repetitivos - LER
Centro de Referência em Saúde do Trabalhador
CEREST Piracicaba - SUS
Solna: SALTSA, 2000.
SIMONEAU, S.; ST-VINCENT, M; CHICOINE, D. Work-Related Musculoskeletal
Disorders (WMSDs). A better understanding for more effective prevention.
IRSST - Institut de Recherche en Santé et en Sécurité du Travail du Québec,
1996, 54 p.
SOARES, R.G; ASSUNÇÃO. A.A.; LIMA, F.P
.A. A baixa adesão ao programa de
ginástica laboral: buscando elementos do trabalho para entender o problema.
Revista Brasileira de Saúde Ocupacional; 31 (114): 149-160, 2006.
STRAZDINS, L; BAMMER, G. Women, work and musculoskeletal health. Social
Science  Medicine; v. 58, n. 6, p. 997-1005, 2004.
VERTHEIN, M.A.R.; GOMEZ, C.M. (2001) As armadilhas: bases discursivas da
neuropsiquiatrização das LER. Ciência  Saúde Coletiva; v. 6, n.2, p. 457-470,
2001.
VIIKARI-JUNTURA, E.; SILVERSTEIN, B. Role of physical load factors in the car-
pal tunnel syndrome. Scandinavian Journal of Work Environment and Health
1999; v. 25, p. 163- 85, 1999.
WERGELAND, E.L.; VEIERSTED, B.; INGRE, M.; OLSSON, B.; AKERSTEDT,
T.; BJORNSKAU, T.; VARG, N. A shorter workday as a means of reducing
the occurrence of musculoskeletal disorders. Scandinavian Journal of Work
Environmental Health; v.29, n.1, p 27-34, 2003.
WESTGAARD, R.H. Work-related musculoskeletal complaints: some ergono-
mics challenges upon the start of a new century. Applied Ergonomics; v. 31, n.
2000, p. 569-580, 2000.
WINKEL, J., WESTGAARD, R.H. Occupational and individual risk factors for
shoulder-neck complaints. Part II. The scientific basis (literature review) for the
guide. International Journal Industrie Ergonomics; v. 10, p. 85-104, 1992.
WOODS, V.; BUCKLE, P
. Work, inequality and musculoskeletal health. Health
and Safety Commission and the Health and Safety Executive. CRR 421/2002.
HSE Books: Sudbury, UK, 2002, 87 p.
LIVRO LER_2_corrigido.indd 152 8/10/2009 10:40:55
Lesões por Esforços Repetitivos - LER 153
1. VELOCIDADE DE HEMOSSEDIMENTAÇÃO - VHS
2. MUCOPROTEÍNAS
3. PROTEÍNA C REATIVA- PCR
4. ELETROFORESE DE PROTEÍNA
5. PROVAS DE ATIVIDADE IMUNOLÓGICA
6. PROVAS BIOQUÍMICAS
ANEXO 1
PROVAS DE ATIVIDADE
INFLAMATÓRIA, IMUNOLÓGICA
E BIOQUÍMICA
LIVRO LER_2_corrigido.indd 153 8/10/2009 10:40:55
154 Lesões por Esforços Repetitivos - LER
Centro de Referência em Saúde do Trabalhador
CEREST Piracicaba - SUS
As reações de fase aguda, PROVAS DE ATIVIDADE
INFLAMATÓRIA, mais utilizadas são:
1. VELOCIDADE DE HEMOSSEDIMENTAÇÃO - VHS
Quando a VHS está aumentada, existe algum tipo de
doença, mas não há especificidade clínica ou etiológica. Pode
estar aumentada devido à gravidez, anemia, menstruação, hipo-
albuminemia e em idosos. Pode estar diminuída na insuficiência
cardíaca, hemodiluição, icterícia, dentre outros quadros.
Depende da agregação das hemácias, que, por sua vez,
é influenciada por três fatores: energia da superfície celular,
carga elétrica na superfície das hemácias e constante dielétrica.
Essa última depende da presença de determinadas proteínas
(fi-brinogênio e alfa globulinas), as quais surgem nos processos
inflamatórios e aumentam a VHS.
Nas artropatias degenerativas, a VHS é normal e é uti-
lizada para o diagnóstico diferencial com reumatismos verda-
deiramente inflamatórios.
Nas doenças reumáticas, as maiores elevações são encon-
tradas no lupus eritematoso sistêmico, artrites sépticas , artrites
reumatóides, doença de Reiter, polimialgia, doença reumática
e nas fases agudas das artrites microcristalinas.
Verifica-se, portanto, que não indica LER/DORT, serve para
realizar alguns diagnósticos diferenciais, quando há suspeita.
2. MUCOPROTEÍNAS
São glicoproteínas. Existem duas frações: alfa-1-glicopro-
teína e alfa-2-macroglobulina. A dosagem das mucoproteínas é
importante para o diagnóstico e acompanhamento de doença
reumática, pois é uma das últimas provas a se normalizar.
LIVRO LER_2_corrigido.indd 154 8/10/2009 10:40:55
Lesões por Esforços Repetitivos - LER 155
Centro de Referência em Saúde do Trabalhador
CEREST Piracicaba - SUS
Encontram-se aumentadas na artrite reumatóide e artrite juve-
nil, sendo que, na espondilite anquilosante, altera-se mais que
a VHS. Nos reumatismos extra-articulares e degenerativos, seus
níveis não se modificam, assim como nas LER.
3.PROTEÍNA C REATIVA- PCR
A PCR é uma glicoproteína anômala do soro e sua
detecção sugere injúria tissular. É um indicador altamente
sensível para processos inflamatórios, muito usada para diag-
nóstico, controle terapêutico e acompanhamento de diversas
doenças. Como uma proteína de fase aguda, a PCR eleva sua
concentração no soro até 100 X seu valor normal, em diver-
sas inflamações agudas, carcinomas , necrose tecidual e após
cirurgias. A concentração começa aumentar cerca de seis horas
após danos celulares e vai diminuindo com o decorrer dos dias
durante a cura.
O PCR é o mais sensível, o mais confiável e o mais precoce
indicador de um processo inflamatório do que qualquer outro
parâmetro. PCR correlaciona-se bem com VHS e glicoproteínas
e, geralmente, retorna aos níveis normais mais rapidamente que
o VHS. Não é específica e não é necessária para diagnóstico de
LER.
4. ELETROFORESE DE PROTEÍNAS
Na eletroforese de proteínas, as proteínas fracionadas
eletroforeticamente compreendem as proteínas plasmáticas,
menos o fibrinogênio que se separa pela coagulação. Elas se
dividem em duas frações principais: Albumina, que está solú-
vel; e as globulinas, que se precipitam.
LIVRO LER_2_corrigido.indd 155 8/10/2009 10:40:55
156 Lesões por Esforços Repetitivos - LER
Centro de Referência em Saúde do Trabalhador
CEREST Piracicaba - SUS
Em quadros inflamatórios agudos, é de grande valor
aumento da alfa- 2- globulina, que na doença reumática e é
última a se normalizar, sofrendo pouca influência dos medi-
camentos. As gamaglobulinas aumentam discretamente. Nos
processos inflamatórios crônicos, ao lado da diminuição con-
stante de albumina, encontramos aumento preferencial das
gamaglobulinas.
5 - PROVAS DE ATIVIDADE IMUNOLÓGICA
As provas de atividade imunológica são testes laboratoriais
utilizados para detectar doenças imunológicas, como Artrite
Reumatóide, Lupus, etc.
5.1.Fatores Reumatóides - FR
Os fatores reumatóides são anticorpos normalmente da
classe IgM, que reagem com a fração Fc da imunoglobulina
IgG. A determinação do fator reumatóide é um dos critérios de
diagnóstico de artrite reumatóide recomendado pelo American
College of Rheumatolgy (Quadro 2, pg 76). A dosagem do fator
reumatóide tem um grande valor diagnóstico, pois permite
confirmar ou por em dúvida um possível diagnóstico de enfer-
midade reumática, se há suspeita clínica.
A pesquisa do FR pela técnica de Waaler - Rose (hemaglu-
tinação de eritrócitos de carneiro sensibilizados com anticorpo
de coelho) é mais específica, e, pela técnica do látex (aglutina-
ção de partículas de látex, sensibilizadas com IgG humano) é
mais sensível.
Auxilia no diagnóstico diferencial entre artropatias soropos-
itivas e soronegativas (síndrome de Reiter, espondilite anquilos-
ante, artrite psoriásica, artropatias entesopáticas). Está presente
LIVRO LER_2_corrigido.indd 156 8/10/2009 10:40:55
Lesões por Esforços Repetitivos - LER 157
Centro de Referência em Saúde do Trabalhador
CEREST Piracicaba - SUS
na população normal e em outras doenças não reumáticas.
O resultado da determinação do fator reumatóide deve
ser interpretado juntamente com outros resultados de labo-
ratório e a clínica do paciente, já que um nível baixo ou ausente
do FR não necessariamente indica a ausência de uma artrite
reumatóide e, tampouco, altas concentrações de FR são exclu-
sivamente de doenças reumáticas. Útil apenas para diagnóstico
diferencial em caso de manifestações sistêmicas associadas a
dor, não utilizada para LER/DORT.
5.2. Anticorpos Anti Estreptococos - Anti-estreptolisina O
Os anticorpos Anti Estreptococos - anti-estreptolisina são
a prova sorológica específica que demonstra simplesmente
uma resposta a uma prévia infecção pelo Estreptococos Beta
Hemolítico do grupo A de Lancefield. A determinação imu-
noquímica desses anticorpos proporciona uma informação
que, em conjunto com outros exames clínicos e médicos, é de
grande utilidade no diagnóstico de febres reumáticas agudas e
glomerulonefrites provocadas por estreptococos, mas apenas
nesses casos. Não deve ser solicitado como parte de uma bate-
ria de exames para avaliar doenças reumatológicas. Tem pouca
utilidade no diagnóstico diferencial de LER/DORT.
5.3.Fatores Anti Nucleares - FAN
Existem auto-anticorpos que reagem contra vários compo-
nentes celulares, dentre eles: DNA, RNA, histonas (proteínas)
e componentes citoplasmáticos. Esses auto-anticorpos estão
presentes nas doenças coletivamente denominadas Doenças
do Colágeno e em outros quadros clínicos associados com
uso medicamentos, doenças reumáticas, doenças auto-imunes,
neoplasias e outros.
LIVRO LER_2_corrigido.indd 157 8/10/2009 10:40:55
158 Lesões por Esforços Repetitivos - LER
Centro de Referência em Saúde do Trabalhador
CEREST Piracicaba - SUS
A imunofluorescência- FAN é considerada um método de
triagem porque não é capaz de identificar o anticorpo respon-
sável pela positividade do teste, apesar de ser sensível para
detectar a presença do anticorpo.
A determinação do padrão fluorescente e sua titulação são
importantes para o reumatologista, pois orientam diagnóstico
tratamento e prognóstico dessas doenças. Seus principais
padrões de fuorescência são reconhecidos e indicam diferentes
anticorpos.
O teste pode ser positivo em outras circunstâncias, como
infecções crônicas, neoplasias, particularmente linfomas, outras
doenças auto-imunes e em indivíduos normais. A freqüência da
positividade é pequena, observando-se um padrão homogêneo
de depósito fluorescente e em baixos títulos.
6. PROVAS BIOQUÍMICAS (úteis para diagnóstico dife-
rencial, casos específicos)
6.1.Líquido sinovial
É necessário puncionar a articulação, ou seja, é um exame
invasivo. Permite detectar processo infeccioso, artrites micro-
cristalinas, como Gota (Monourato de sódio) e Pseudogota
(Pirofosfato de Cálcio). Indicação restrita, deve ser realizado por
especialista.
6.2.Ácido Úrico
O ácido úrico é o principal produto do metabolismo das
purinas. Clinicamente, o aumento do ácido úrico se deve basi-
camente à diminuição da secreção renal ou ao aumento da
LIVRO LER_2_corrigido.indd 158 8/10/2009 10:40:55
Lesões por Esforços Repetitivos - LER 159
Centro de Referência em Saúde do Trabalhador
CEREST Piracicaba - SUS
produção do ácido úrico. Níveis aumentados do ácido úrico
não são diagnóstico de gota, porém existe uma probabilidade
maior de crise gotosa.
6.3.Enzimas Musculares
A determinação das enzimas musculares
Creatinofosfoquinase (CPK), Desidrogenase láctica (LDH) e
Aldolase, está diretamente relacionada com a suspeita clínica
de miopatias, é importante para o diagnóstico e prognóstico das
mesmas. São mais específicas de dano muscular propriamente
dito, a CPK e Aldolase.
6.4.Metabolismo Ósseo
Para estudar o metabolismo e doenças relacionadas (osteo-
porose, ostemalácia, raquitismo, doença de Paget, hiperparat-
ireodismo primário e secundário) são necessárias, baseadas em
raciocínio clínico, as dosagens de cálcio (sérico e urinário), fós-
foro (sérico e urinário), paratormônio, fosfatase alcalina, dentre
outros. Entretanto, raramente esses exames são necessários para
diagnóstico diferencial dos DORT.
6.5.Função Tireoidiana e Glicemia
Algumas afecções, como Síndrome do Túnel do Carpo,
podem estar relacionadas a doenças metabólicas, tais como
hipotireoidismo e diabetes. Em caso de sintomatologia suges-
tiva, esses exames podem auxiliar no diagnóstico diferencial.
LIVRO LER_2_corrigido.indd 159 8/10/2009 10:40:55
160 Lesões por Esforços Repetitivos - LER
Centro de Referência em Saúde do Trabalhador
CEREST Piracicaba - SUS
LIVRO LER_2_corrigido.indd 160 8/10/2009 10:40:55
Lesões por Esforços Repetitivos - LER 161
Posto de trabalho sentado
Transporte manual de cargas
Repetitividade
Posto de trabalho em pé
ANEXO 2
FICHAS PARA ESTUDOS
DE SOLICITAÇÕES
BIOMECÂNICAS
LIVRO LER_2_corrigido.indd 161 8/10/2009 10:40:55
162 Lesões por Esforços Repetitivos - LER
Centro de Referência em Saúde do Trabalhador
CEREST Piracicaba - SUS
Posto de trabalho sentado: orientações práticas
Descrição do posto de trabalho em questão
o	 Altura do plano de trabalho
o	 Inclinação do corpo para frente ou pata trás
o	 Duração da posição em pé
o	 Onde apóia os braços e tronco
A situação estudada acima é	
Plano imediato de intervenção
Implantar uma cadeira em pé-sentado regulável e com apoio para o tronco
Introduzir painel vertical móvel planejado com prateleiras para acomodar as
peças
Modificar os bordos cortantes do plano de trabalho
Planejar a médio prazo modificação do leiaute
Compartilhar o posto de trabalho. Aumentar o efetivo
A situação ou as soluções previstas necessitam
de análise ergonômica futura
SIM	 NÃO
Aceitável	 Inaceitável
Altura do
Plano de
Trabalho
(ver ficha
especificação
de estação
de trabalho)
Por que se preocupar?
Ombros elevados
Relato de fadiga geral
ou localizada
Evidente pressão tem-
poral
Recomendações
Respeitar as alturas seguintes
considerando o tipo de tarefa
realizada
o	 Trabalho de precisão:
homens 100-110 cm, mulheres
95-105 cm
o	 Trabalho leve: homens 90-
95, mulheres 70-85 cm
o	 Adaptar a altura do plano
de trabalho de acordo com o
operador e a tarefa
LIVRO LER_2_corrigido.indd 162 8/10/2009 10:40:55
Lesões por Esforços Repetitivos - LER 163
Centro de Referência em Saúde do Trabalhador
CEREST Piracicaba - SUS
Inclinação
do corpo
para frente
ou para trás
Duração da
estação em
pé
Apoio para
braços,
dorso
Estas inclinações provo-
cam mais cedo ou mais
tarde:
o	 fadiga dos músculos
dorsais
o	 compressões dos dis-
cos intervertebrais
o	 lombalgia
A duração do trabalho
em pé é desconfortável
(ver ficha trabalho em
pé):
o	 sensação de peso nas
pernas e varizes
o	 fadiga na nuca e nas
costas
O apoio de regiões do
corpo pode diminuir o
desconforto da postura
em pé:
Fadiga muscular
Dor nas pernas e no
dorso
Modificar o posto de trabalho
de maneira a garantir a zona
de alcance do operador para
manejar as ferramentas, o
material, e os dispositivos dos
equipamentos e máquinas
Manter o circuito do produto
a uma altura constante
Prever um espaço de trabalho
para os pés na base do plano
de trabalho a fim de garantir
ao operador conforto para a
realização das tarefas
Fornecer cadeira sentado-em
pé
Prever fases de trabalho de
maneira a permitir ao traba-
lhador andar e sentar
Implantar pausas
Replanejar o plano de traba-
lho de maneira a permitir um
apoio na altura dos quadris
Eliminar os fatores de pressão
temporal para permitir a vari-
ação de postura
Eliminar toda superfície cor-
tante
LIVRO LER_2_corrigido.indd 163 8/10/2009 10:40:56
164 Lesões por Esforços Repetitivos - LER
Centro de Referência em Saúde do Trabalhador
CEREST Piracicaba - SUS
Transporte manual de cargas
Descrição da carga relacionada à unidade temporal: número de artigos,
peso de cada artigo trabalhado por unidade de tempo observado.
Descrição das posturas adotadas no levantamento de cargas: examinar
a adoção de posturas extremas: flexão anterior de tronco, angulações
extremas de punhos, manutenção de cotovelos suspensos sem apoio.
Identificação de instrumentos de suporte e levantamento de carga: motor,
tração
A situação estudada acima é	
Plano imediato de intervenção
Implantar bancada para favorecer o trabalho sentado ou sentado- em pé
Implantar equipamentos tipo empilhadeiras ou palets com dispositivo hidráulico
Modificar junto ao fornecedor ou engenheiro de produção, o design dos
produtos, evitando pacotes ou carga de mais de 30 quilos a unidade
Modificar, junto ao fornecedor ou engenheiro de produção, o design dos
produtos, evitando pacotes ou carga que impossibilitem a manipulação den-
tro da zona de alcance.
A situação ou as soluções previstas necessitam
de análise ergonômica futura
SIM	 NÃO
Aceitável	 Inaceitável
Peso superior
ao tolerável
pelo traba-
lhador
(perguntar a
ele)
Por que se preocupar?
Riscos sobre a coluna
lombar com agravos
futuros esperados com
o avançar da idade
Agravamento de doen-
ças degenerativas do
disco
Insatisfação no trabalho
Riscos de acidentes
Recomendações
Reengenharia
Vislumbrar processo com
mecanismos motores de levan-
tamento e suporte de cargas
Mudança do design de produ-
tos
Ampliar a margem para a
expressão dos problemas e
li-nhas de transformação das
situações identificadas
LIVRO LER_2_corrigido.indd 164 8/10/2009 10:40:56
Lesões por Esforços Repetitivos - LER 165
Centro de Referência em Saúde do Trabalhador
CEREST Piracicaba - SUS
Repetitividade
Descrição da tarefa
Natureza do trabalho: atendimento ao público, manufatura de pequenos
objetos em ritmo de esteira rolante
Caracterização das operações
Tempo de duração do ciclo principal
Quantas vezes o ciclo repete-se ao longo da jornada
Tipo de operação realizada entre os ciclos da operação principal
Apoio para braços e tronco
Gestão do trabalho
Margem para trocar de posto com o colega
Interferência do trabalhador na elaboração da meta de volume de trabalho
Margem para escolher a ferramenta
Possibilidade de propor redesenhar o posto.
A situação estudada acima é	
Plano imediato de intervenção
Introduzir pausas de 10 minutos a cada 50 de trabalho, nos casos de ciclos
curtos
Favorecer métodos de gestão que possibilitem adequar a meta aos períodos
de inovação da linha, do produto ou da engenharia
A médio prazo: reengenharia, eliminando a execução do ciclo principal ou
básico com duração inferior a 30 segundos
o design dos produtos, evitando pacotes ou carga de mais de 30 quilos a
unidade.
Modificar, junto ao fornecedor ou engenheiro de produção, o design dos
produtos, evitando pacotes ou carga que impossibilitem a manipulação den-
tro da zona de alcance.
A situação ou as soluções previstas necessitam
de análise ergonômica futura
SIM	 NÃO
Aceitável	 Inaceitável
LIVRO LER_2_corrigido.indd 165 8/10/2009 10:40:56
166 Lesões por Esforços Repetitivos - LER
Centro de Referência em Saúde do Trabalhador
CEREST Piracicaba - SUS
Ciclo curto
(inferior a 30
segundos)
Ferramentas
levando a
angulações
extremas
Por que se preocupar?
Insatisfação no traba-
lho
Inflamação de estrutur-
as musculoesqueléticas
distais
Alterações degenera-
tivas da musculatura
proximal.
Estas angulações pro-
vocam:
Pressão em pontos
específicos da região
palmar
Estrangulamento do
tendão em áreas
ósseas (processo
estilóide)
Compressão de nervo
periférico
Recomendações
Eliminar ciclos curtos
Implantar pausas
Introduzir um ajudante no
posto
Reengenharia: abolir linha de
montagem ou esteira trans-
portadora
Substituição de ferramen-
ta, pensar nos elementos
pneumáticos
Implantação de painéis com
possibilidade de regulagem na
altura e com dispositivos para
apoio do material e ferramen-
tas
Favorecer a troca entre os tra-
balhadores
Estabelecer prazos para a
permanência em postos com
exigência de trabalho repeti-
tivo.
Repetitividade
LIVRO LER_2_corrigido.indd 166 8/10/2009 10:40:56
Lesões por Esforços Repetitivos - LER 167
Centro de Referência em Saúde do Trabalhador
CEREST Piracicaba - SUS
Posto de trabalho em pé
Descrição do posto de trabalho em questão
Natureza da tarefa: repetitiva ou não, com ou sem deslocamento do tra-
balhador no espaço da fábrica
Porcentagem da jornada em que o trabalho em pé é praticado
Existência de cadeira sentado-em pé
Os membros superiores exercem gestos anômalos: braços acima dos
ombros, cotovelos suspensos e sem apoio
Onde apóia os braços e tronco
A situação estudada acima é	
Plano imediato de intervenção
Implantar uma cadeira sentado-em pé regulável e com apoio para o tronco
Impedir mais de 30 % da jornada contínua em posição de pé: pensar no
rodízio
Implantar braços mecânicos móveis flexíveis, para sustentação das ferramen-
tas, permitindo adequar a ferramenta à zona de alcance do trabalhador
Planejar a médio prazo modificação do leiaute
Compartilhar o posto de trabalho. Aumentar o efetivo.
A situação ou as soluções previstas necessitam
de análise ergonômica futura
SIM	 NÃO
Aceitável	 Inaceitável
LIVRO LER_2_corrigido.indd 167 8/10/2009 10:40:56
168 Lesões por Esforços Repetitivos - LER
Centro de Referência em Saúde do Trabalhador
CEREST Piracicaba - SUS
Trabalho em
pé sem des-
locamento
(fixo)
Duração da
estação em
pé
Por que se preocupar?
Esforço muscular gene-
ralizado
Dores nas pernas
Efeitos sobre a coluna
lombar e dorsal
Insatisfação
As inadequações pro-
vocam mais cedo ou
mais tarde:
fadiga dos músculos
dorsais
compressões dos dis-
cos intervertebrais
lombalgia
inflamações na região
da cintura escapular
A duração do trabalho
em pé é desconfortá-
vel (ver ficha trabalho
em pé):
sensação de peso nas
pernas e varizes
fadiga na nuca e nas
costas
Recomendações
Respeitar as necessidades cor-
porais de mudança de postura
sentado e em pé
Projetar posto de trabalho para
postura sentada e evitar pos-
tura estática prolongada
(ver ficha especificação de
estação de trabalho)
Modificar o posto de trabalho
de maneira, a garantir a zona
de alcance do operador, para
manejar as ferramentas, o
material e os dispositivos dos
equipamentos e máquinas
Manter o circuito do produto a
uma altura constante
Implantar braços mecânicos
móveis com ajuste de altura
para apoio das ferramentas ou
do objeto de trabalho
Fornecer cadeira sentado-em
pé
Prever fases de trabalho de
maneira a permitir ao traba-
lhador andar e sentar
Implantar pausas
Posto de trabalho em pé
LIVRO LER_2_corrigido.indd 168 8/10/2009 10:40:56

Livro ler 2 corrigido.indd

  • 1.
    Centro de Referênciaem Saúde do Trabalhador - Piracicaba Sistema único de saúde Guia para profissionais de saúde Ada Ávila Assunção Lailah Vasconcelos O. Vilela 2009 LIVRO LER_2_corrigido.indd 1 8/10/2009 10:40:33
  • 2.
    LIVRO LER_2_corrigido.indd 28/10/2009 10:40:33
  • 3.
    Guia para profissionaisde saúde 1ª Edição LIVRO LER_2_corrigido.indd 3 8/10/2009 10:40:33
  • 4.
    Belo Horizonte, outubrode 2009, 168 páginas Assunção, Ada Ávila. A851l Lesões por esforços repetitivos: guia para profissionais de saúde./ Ada Ávila Assunção, Lailah Vasconcelos Oliveira Vilela. - - Piracicaba- SP: Centro de Referência em Saúde do Trabalhador - CEREST, 2009. 168p.: il. color.; 23cm ISBN: 1. Transtornos Traumáticos Cumulativos. 2. Saúde do Trabalhador. 3. Guia de Prática Clínica. I. Vilela, Lailah Vasconcelos Oliveira. II. Centro de Referência em Saúde do Trabalhador - CEREST. III. Título NLM: WA 400 CDU : 613.62 978-85-62504-01-3 Ficha técnica: Editoração, capa e ilustrações: Verônica Cavalieri Impressão: Angelo Marcelo Fossa EPP Av. Dom Luiz do Amaral Mousinho, 591 CEP 14340-000 - Brodowski - SP Tiragem 500 exemplares Proibida venda e reprodução 2009 LIVRO LER_2_corrigido.indd 4 8/10/2009 10:40:33
  • 5.
    Índice Lista de FIgurase Quadros .............................................................. 8 Apresentação ................................................................................ 9 O Guia ........................................................................................... 14 O que é? ......................................................................................... 14 Objetivos ......................................................................................... 15 Estratégia ......................................................................................... 15 Para quem? ..................................................................................... 16 Estrutura .......................................................................................... 16 Introdução ..................................................................................... 19 O que é LER .................................................................................... 19 Os desafios para a abordagem ......................................................... 23 Parte I: Mecanismos implicados na dor musculoesquelética 27 A EXPOSIÇÃO AOS FATORES DE RISCO; UMA INTERAÇÃO COMPLEXA ....................................................... 27 O trabalho repetitivo ....................................................................... 32 Demandas físicas ............................................................................. 34 Demandas psicológicas .................................................................... 37 Os fatores psicossociais .................................................................... 37 A atividade ...................................................................................... 41 COMO OS FATORES DE RISCO BIOMECÂNICOS AGEM SOBRE O ORGANISMO ...................................................... 44 A produção social da LER ................................................................ 54 Modelo de análise das iniquidades em saúde musculoesquelética ......................................................................... 55 Parte II: Atuação da Atenção Básica e do CEREST/Rede da atenção secundária ........................................................................ 61 BASES DO RACIOCÍNIO CLÍNICO ................................................. 61 A CONDUTA À PRIMEIRA CONSULTA ........................................... 64 A EXPLORAÇÃO DA DOR .............................................................. 67 A dor crônica (mais de três meses) .................................................. 68 A dor psicogênica ............................................................................ 70 A dor recente (até 3 meses) ............................................................. 70 Exploração da situação socioambiental ............................................ 71 PERGUNTAR PELOS FATORES INDIVIDUAIS E EXTRAPROFISSIONAIS .................................................................... 71 Lesões por Esforços Repetitivos - LER Centro de Referência em Saúde do Trabalhador CEREST Piracicaba - SUS LIVRO LER_2_corrigido.indd 5 8/10/2009 10:40:33
  • 6.
    Centro de Referênciaem Saúde do Trabalhador CEREST Piracicaba - SUS Lesões por Esforços Repetitivos - LER Atividades domésticas e atividades industriais .................................. 73 As relações de gênero e os efeitos sobre a saúde musculoesquelética 73 A vida extratrabalho ....................................................................... 76 Co-morbidade ................................................................................. 77 PROPEDÊUTICA ............................................................................. 77 Linhas Gerais .................................................................................... 77 A anamnese .................................................................................... 78 O Exame Físico ............................................................................... 82 Objetivos do exame físico ............................................................... 83 Por que definir critérios diagnósticos e propor um modelo de exame clínico padrão? ............................................ 84 Diretrizes para o exame .................................................................. 84 Pontos básicos do exame ................................................................ 85 Habilidades requeridas do examinador ........................................... 85 PROPEDÊUTICA COMPLEMENTAR ................................................ 86 Imagens .......................................................................................... 87 Radiografia Simples / Contrastadas .................................................. 87 Ultra-sonografia .............................................................................. 88 Tomografia computadorizada e Ressonância Nuclear Magnética ...... 89 Eletroneuromiografia ....................................................................... 89 Exames de Laboratório .................................................................... 90 HIPÓTESE DIAGNÓSTICA .............................................................. 91 PLANO TERAPÊUTICO ................................................................... 92 Bases do plano terapêutico ............................................................ 92 Orientar o paciente ........................................................................ 94 Esquema terapêutico básico ............................................................ 95 Para a fase aguda ............................................................................ 95 Para a fase crônica .......................................................................... 95 Conduta paciente-orientada ............................................................ 96 Parte III: Atuação do CEREST/Rede da Atenção Secundária ....... 97 Múltiplos sítios e tipos de afecções .................................................. 97 PUNHOS E MÃOS ......................................................................... 99 COTOVELOS .................................................................................. 102 OMBROS ....................................................................................... 104 LIVRO LER_2_corrigido.indd 6 8/10/2009 10:40:33
  • 7.
    Centro de Referênciaem Saúde do Trabalhador CEREST Piracicaba - SUS Lesões por Esforços Repetitivos - LER Parte IV: Atuação integrada dos diferentes níveis de complexidade de atenção à saúde ................................................ 109 Sintomas cervicais e de ombro ....................................................... 110 Sintomas punho e mão .................................................................. 112 Sintomas mão punho e antebraço .................................................. 114 Sintomas antebraço e cotovelo ....................................................... 116 Diagrama geral da atuação integrada dos diferentes níveis de complexidade de atenção à saúde ................................................. 117 Parte V: Vigilância à Saúde / Ação Intersetorial ........................ 119 Eixos da ação intersetorial .............................................................. 119 Nível 1 - Abordagem e registro da queixa ...................................... 121 Nível 2 - Sistema técnico-organizacional ........................................ 123 Nível 3 - Sistema socioambiental .................................................... 124 NOTIFICAÇÃO .............................................................................. 126 À Previdência Social ..................................................................... 126 Ao SUS ......................................................................................... 127 A intervenção ergonômica .............................................................. 127 Crítica às práticas de prevenção adotadas pelas empresas .............. 130 POR QUE A RESPOSTA ÚNICA É DEFICIENTE? ............................. 133 Por que a organização do trabalho gera riscos para a saúde? .......... 136 Por que as microrregulações geram sobrecarga de trabalho em situações de pressão temporal? ................................................. 139 Considerações finais ....................................................................... 143 Mais informações ........................................................................... 145 Referências bibliográficas ................................................................ 147 Anexo 1: Provas de Atividade Inflamatória ................................ 153 Anexo 2: Fichas para estudos de solicitações biomecânicas ..... 161 Posto de trabalho sentado: orientações práticas .............................. 162 Transporte manual de cargas: orientações práticas .......................... 163 Trabalho repetitivo: orientações práticas ......................................... 165 Posto de trabalho em pé: orientações práticas ................................ 167 LIVRO LER_2_corrigido.indd 7 8/10/2009 10:40:34
  • 8.
    Lista de Figurase Quadros Figura 1: Esquema ilustrativo dos determinantes dos fatores de risco de LER ................................................................... 21 Figura 2: Esquema ilustrativo da relação tempo e recuperação fisiológica ...................................................................... 29 Figura 3: Esquema ilustrativo da relação entre organização do trabalho, fatores psicossociais e efeitos sobre a saúde ........ 39 Figura 4: Modelo explicativo das iniqüidades em saúde musculoesquelética ......................................................... 56 Figura 5: Esquema para o atendimento à primeira consulta .............. 63 Figura 6: Atuação Integrada dos diferentes níveis de complexidade de atenção à saúde...................................... 67 Figura 7: Diagrama para orientação do exame clínico ..................... 68 Figura 8: Diagrama de orientação para a conduta clinico-ocupacional .. 70 Figura 9: Distribuição dos dermátomos ......................................... 80 Figura 10: Esquema dos principais sítios e tipos de afecções possíveis no quadro de LER ............................................. 98 Figura 11: Modelo de ação: níveis de intervenção ............................ 122 Quadro 1: Efeitos relacionados ao posto de trabalho improvisado e ao modelo rígido de gestão ............................................. 30 Quadro 2: Critérios diagnósticos de Artrite Reumatóide estabelecido pelo American College of Rheumatolgy para Artrite Reumatóide ................................................. 81 Quadro 3: Punhos e Mãos .............................................................. 99 Quadro 4: Cotovelos ...................................................................... 102 Quadro 5: Ombros ........................................................................ 104 Quadro 6: Sinopse das medidas adotadas pela empresa de calçados .. 132 Quadro 7: O caso da impossibilidade de adotar a postura sentada, apesar da cadeira ........................................................... 133 Quadro 8: O caso da relação entre os fatores ligados ao modelo de gestão na indústria de autopeças e os riscos de hiperaceleração dos movimentos ..................................... 136 Quadro 9: O caso das microrregulações no contexto temporal rígido ... 140 Lesões por Esforços Repetitivos - LER Centro de Referência em Saúde do Trabalhador CEREST Piracicaba - SUS LIVRO LER_2_corrigido.indd 8 8/10/2009 10:40:34
  • 9.
    Centro de Referênciaem Saúde do Trabalhador CEREST Piracicaba - SUS Lesões por Esforços Repetitivos - LER Apresentação É com satisfação que recebi do CEREST Piracicaba a incumbência de apresentar aos leitores este Guia sobre as Lesões por Esforço Repetitivo - LER produzido pela Profa. Dra. Ada Ávila Assunção, da UFMG e Dra. Lailah Vasconcelos Vilela, da Delegacia Regional do Trabalho - MG. Como o leitor poderá perceber, este Guia aborda em pro- fundidade um tema da maior atualidade para o nosso campo da saúde do trabalhador, uma das questões mais difíceis, complexas e relevantes nesta área. Esta dificuldade parece estar presente nas diversas fases de enfrentamento do problema: primeiros sintomas, diagnóstico, notificação, terapias, reabilitação, vigilância, intervenção e pre- venção. Envolvida normalmente em dor crônica e sofrimento prolongado, a epidemia da LER, que atinge a mais de duas déca- das milhares de trabalhadores de diversos países, impõe a todos que atuam direta ou indiretamente com saúde do traba-lhador desafios enormes. Estes desafios são múltiplos, uma vez que a LER não se explica por meio de raciocínio simplista e unicausal. A epidemia também não se restringe a funções e ocupações específicas, uma vez que apresenta um espraiamento atingindo quase todos segmentos da população economicamente ativa. O seu enfrentamento nos instiga a apelar para a experiên- cia do CEREST Piracicaba na Vigilância dos Acidentes iniciada em 1997, uma vez que requer uma ação de Estado à altura da problemática: ações inteligentes, articuladas, interinstitucionais, movidas por sujeitos técnicos e parceiros sociais de vários cam- pos e profissões. LIVRO LER_2_corrigido.indd 9 8/10/2009 10:40:34
  • 10.
    Mais difícil queos acidentes uma vez que em torno da LER se estabelecem várias polêmicas. “Lerdeza” é mencionada por atores que ainda insistem em mascarar, não reconhecer e ignorar o problema. Apresenta outros complicadores. O aci- dente é um fato visível e reconhecido na sociedade, enquanto a LER necessita do domínio e de uma atitude dos profissionais de saúde, especialmente dos médicos e dos peritos. A LER reclama exames e o posicionamento do especialista, enfim a LER para existir oficialmente, ser reconhecida necessita de um aval nem sempre disponível, complicando muito a situação dos pacientes e dificultando a adoção de uma política pública preventiva. Outra complicação é que a LER, diferente do atendimento ao acidentado, que se concentra nos locais de urgência, o aten- dimento dos pacientes da LER ocorre em uma vasta rede de ambulatórios, clínicas, atenção básica do SUS etc, dificultando a montagem de um sistema de notificação... Complicou!... o que fazer? Faço o paralelo com os acidentes, pois o CEREST Piracicaba, com persistência vem conseguindo consolidar ao longo deste período, através do Sistema de Vigilância de Acidentes do Trabalho - SIVAT, uma política preventiva que começa notifi- cando todas ocorrências nos locais de urgência e emergência, consolida as informações em um banco de dados e seleciona os eventos graves e fatais como eventos sentinela para intervenção no local de sua ocorrência, visando evitar a ocorrência de novos acidentes. O SIVAT iniciou com pouca gente, sem estrutura e praticamente do zero. A insistência na pro-blemática criou as condições de seu enfrentamento. Mas o SIVAT, mesmo de desenho mais simples, exigiu também um esforço de construção, articulação, conhecimento, estudo e pesquisa que dura mais de 10 anos e continua dando bons frutos. O seu sucesso e suas bases nos ajudou e encorajou no primeiro projeto apresentado 10 Lesões por Esforços Repetitivos - LER Centro de Referência em Saúde do Trabalhador CEREST Piracicaba - SUS LIVRO LER_2_corrigido.indd 10 8/10/2009 10:40:34
  • 11.
    Lesões por EsforçosRepetitivos - LER 11 Centro de Referência em Saúde do Trabalhador CEREST Piracicaba - SUS ao Ministério da Saúde, que deu os primeiros passos na preven- ção da LER em Piracicaba. Foi naquele contexto dos anos de 2004 - 2006 que viabilizamos a primeira turma de especializa- ção em ergonomia que contou com a colaboração e Convênio com a UNIMEP e UFMG. Promovemos na ocasião os primeiros cursos específicos sobre LER, ministrados pela Professora Ada e a demanda de produzir um material didático sobre a LER estava explícita. Enfim as primeiras idéias de um Guia para ajudar na construção de um Sistema de Vigilância da LER - um SIVILER nasceram de dife-rentes iniciativas que buscavam cobrir as carências de material no tema. Utopia? As diretrizes, as bases institucionais e os recursos para uma política preventiva estão já consolidados no país, seja através da Constituição Federal, as legislações e normas complementares do SUS e os recursos já disponíveis, inclusive os financeiros da RENAST. Enquanto diretriz de vigilância para a prevenção chamo atenção para a Portaria do Ministério da Saúde nº 3120 de 1998. Uma obra prima do movimento de saúde do trabalhador, ela preconiza: cobertura universal independente do tipo de vínculo; ação descentralizada no conjunto da rede por meio de ações intra e inter setoriais, implicando em costurar o próprio SUS, o setor trabalho, a previdência, as políticas industriais; ação multidisciplinar e multiprofissional; a necessidade da pesquisa articulada com a intervenção; a participação da sociedade e o controle social e por fim o caráter transformador das interven- ções para mudar o status quo. Está tudo lá na Portaria 3120/98. Penso que o Guia será uma ferramenta útil para as estratégias em torno da Portaria 3120. Mas para mudar, intervir em uma realidade tão complexa e desafiadora, além das bases institucionais que já possuímos, é LIVRO LER_2_corrigido.indd 11 8/10/2009 10:40:34
  • 12.
    preciso conhecimento específicosobre o trabalho humano que é propiciado especialmente pela ergonomia da atividade. Nessa direção, abordagens favorecedoras de ações intersetoriais, como é o caso deste Guia, vão ao encontro dos princípios do SUS. Por mais evidente que seja, infelizmente nem sempre estão presentes atitudes que buscam conhecer as situações reais de trabalho nas formulações e no embasamento das ações de saúde do trabalhador no Brasil. É como se os saberes atuais da medi- cina do trabalho, da segurança, da higiene e toxicologia focados normalmente em fatores unicausais de risco, fossem suficientes para dar conta e embasar estas ações. Infelizmente os conheci- mentos atuais da medicina, segurança e saúde ocupacional, por mais contribuições que apresentem, passam longe do necessário conhecimento sobre o que é e como o trabalhador com dor musculoesquelética crônica enfrenta o trabalho e o risco de perder o trabalho. A política e a experiência em saúde do trabalhador, que também é fundamental para uma visão macro das ocorrências no mundo do trabalho, sem métodos e conceitos sobre o ser humano em situação de trabalho e sobre a atividade fica difícil enxergar a situação concreta de trabalho. É lá onde a coisa pega, onde se manifesta a força da organização do trabalho, as pressões pela produção... tudo isso é invisível no nível macro. Enfim, necessitamos de conhecimentos para compreender o trabalho real dos indivíduos concretos e singulares; como eles agem, por que agem, quais são suas margens de manobra, suas estratégias e regulações. Sem um diagnóstico da causalidade, sem conhecer os determinantes do trabalho, e sem alterar a re- presentação dos diversos atores sociais implicados na situação, é impossível pensar na prevenção e na mudança. Isso vale para todos agravos, para os acidentes, para a LER e tantos outros. 12 Lesões por Esforços Repetitivos - LER Centro de Referência em Saúde do Trabalhador CEREST Piracicaba - SUS LIVRO LER_2_corrigido.indd 12 8/10/2009 10:40:34
  • 13.
    Lesões por EsforçosRepetitivos - LER 13 Centro de Referência em Saúde do Trabalhador CEREST Piracicaba - SUS A contribuição do Guia vai neste sentido, de ser mais uma contribuição no nível do conhecimento que certamente auxi- liará os vários profissionais e os atores sociais a agirem. A saúde do trabalhador exige um agir inteligente, criativo, coletivo de equipe, transparente e transformador. Exige artesãos, sujeitos comprometidos com a causa do ESTADO, com a causa da saúde como bem maior de relevância pública. Parabéns à Professora Ada e à Dra Lailah pelo capricho, rigor, competência e dedicação na elaboração do Guia de LER. O CEREST Piracicaba está de parabéns por apoiar essa iniciativa que ajudará muita gente a encarar o desafio da atenção integral, da vigilância e da prevenção da LER. Nada vence o trabalho, nem mesmo a LER. Prof. Dr. Rodolfo Andrade de Gouveia Vilela Departamento de Saúde Ambiental Faculdade de Saúde Pública - USP LIVRO LER_2_corrigido.indd 13 8/10/2009 10:40:34
  • 14.
    O Guia O queé? A produção deste Guia foi apoiada pelo Centro de Referência em Saúde do Trabalhador de Piracicaba. O intuito é oferecer as bases para discussão interna ao Sistema Único de Saúde e futura elaboração de protocolos baseados nos níveis de complexidade que estruturam o sistema. Será adotado o termo Lesões por Esforços Repetitivos, reconhecendo tratar-se de um termo guarda-chuva que abriga várias doenças classicamente descritas na literatura médica. Diante da complexidade do tema, ao longo do texto serão oferecidos ao leitor interessado os links de acesso aos documen- tos institucionais, a cada vez que for possível enriquecer o con- teúdo exposto. Ao final, outros sitios interessantes e a bibliografia citada são apresentados. A citação dos documentos atuais publicados pelas agências busca orientar o estudo e aprofundamento dos aspectos que envolvem o manejo dos pacientes e dos ambientes de trabalho, pois este texto não esgota o assunto. Os artigos científicos menos recentes (anos 1980 e 90) foram citados porque se tornaram relevantes ao responderem às questões polêmicas: os mecanismos externos ao organismo (carga biomecânica) agem provocando inflamação e degene- ração; que indivíduos são atingidos enquanto os colegas traba- lhando em postos semelhantes nunca apresentaram as queixas, que as mulheres representam o maior contingente de doentes. 14 Lesões por Esforços Repetitivos - LER Centro de Referência em Saúde do Trabalhador CEREST Piracicaba - SUS LIVRO LER_2_corrigido.indd 14 8/10/2009 10:40:34
  • 15.
    Objetivos O objetivo orientadordeste Guia é oferecer ao leitor instruções para se conduzir diante dos casos de LER. Adicional- mente, objetiva-se indicar o acervo sobre o tema, a fim de per- mitir aprofundamento do estudo. O Guia aborda os principais eixos de intervenção ao nível das instituições envolvidas e ori- enta os passos para se conduzir em investigações dos ambientes de trabalho. Estratégia A abordagem adotada não se prende às definições legais. O presente Guia permite ao profissional de saúde se orientar na abordagem dos casos e buscar a literatura atualizada no assunto. As instruções e orientações servem a duas finalidades: 1 - deli- near a conduta frente ao paciente ou grupo ocupacional especí- fico; 2 - alimentar o sistema de informações que, futuramente, fornecerá os elementos para as ações da vigilância em nível primário (busca de casos). São apresentadas as etapas para as intervenções sobre os agravos, os riscos e os seus determinantes. Sob esse prisma, estruturaram-se ações para abordar os trabalhadores já atingidos e, especialmente, ações para identificar os riscos. Adota-se o modelo da Vigilância à Saúde entendida como a informação para a ação. Nesse modelo, a atuação do sistema de saúde estabelece-se em três níveis: micro – do indivíduo –; meso – do grupo a que ele pertence – ; e macro – aquele rela- tivo ao sistema socioambiental em que o grupo está inserido. Na parte 3, é desenvolvida uma proposição de ação intersetorial articulada em torno dos níveis apresentados. Lesões por Esforços Repetitivos - LER 15 Centro de Referência em Saúde do Trabalhador CEREST Piracicaba - SUS LIVRO LER_2_corrigido.indd 15 8/10/2009 10:40:34
  • 16.
    Considerando-se a existênciade um contexto macro- econômico determinando a LER, a qual ultrapassa o poder de intervenção do setor saúde, as ações intersetoriais sobre a orga- nização do trabalho, o processo e os postos de trabalho podem contribuir para a redução e para o controle dos casos. Abordam-se níveis progressivos de intervenção que per- mitem situar os diferentes atores que mobilizam instrumentos e métodos específicos. Em cada nível, as soluções de melhoria do trabalho são pesquisadas. O recurso ao nível seguinte acontece quando, apesar das melhorias promovidas pelas recomenda- ções em um nível anterior, a situação permanece inaceitável. Passar para os níveis seguintes vai depender da complexidade das situações. Para quem? Para o profissional de saúde que lida com as queixas dos usuários e para aqueles que avaliam o ambiente de trabalho onde se suspeita da presença dos riscos para a saúde muscu- loesquelética. Estrutura Na Parte 1 explicam-se os mecanismos de ação dos fatores de risco organizacionais e dos fatores de risco materiais, os quais geram, respectivamente, as demandas psicossociais e as deman- das físicas que explicam o surgimento dos sintomas de LER. Aproveitando-sedaexperiênciadoAmbulatóriodeDoenças Profissionais da UFMG, na Parte 2, o Guia apresenta os passos da conduta diante de um caso. O profissional pode se beneficiar das orientações para a primeira consulta e para realizar o exame físico, ambos cruciais para o encaminhamento do paciente aos outros níveis de complexidade da atenção. 16 Lesões por Esforços Repetitivos - LER Centro de Referência em Saúde do Trabalhador CEREST Piracicaba - SUS LIVRO LER_2_corrigido.indd 16 8/10/2009 10:40:34
  • 17.
    Nos anos 1980,demandas dos trabalhadores, seus sin- dicatos e organizações, somaram-se aos desafios postos pelas instituições do trabalho, da previdência e da saúde, estimulando a elaboração da Rotina de atendimento de trabalhadores com suspeita ou confirmação de Lesões por Esforços Repetitivos (pag. 103-120 do Manual de Rotinas. Ambulatório de Doenças Profissionais organizado por Ada Ávila Assunção, em 1992). Nos anos 1990, a inte-ração dos profissionais do ADP com a reumatologia, ortopedia, neurologia e especialistas da clínica de dor do Hospital das Clínicas da UFMG permitiu avanços na abordagem dos casos. As características da enfermidade são expostas, para, em seguida, guiar o profissional do SUS na exploração dos sintomas, com ênfase no estudo da dor. Discute-se o peso dos fatores individuais e das atividades extraprofissionais na determinação da enfermidade, e, ainda, são apresentados os elementos para esclarecer a natureza do fenômeno musculoesquelético asso- ciado ao trabalho. Ademais, são fornecidas explicações sumárias sobre os exames complementares (imagens e exames laboratori- ais), as quais servirão de apoio para a conduta clínica. Na Parte 3, em um esforço de síntese são apresentadas as afecções clássicas dos tecidos moles por região anatômica (pu- nhos e mãos, cotovelos e ombros). Os principais sintomas espe- rados e os mecanismos fisiopatológicos subjacentes são explica- dos. Busca-se apoiar o profissional para compreender as queixas por meio das evidência epidemiológicas, as quais trouxeram, nos anos 1990, importantes aclarações sobre a relação saúde muscu- loesquelética e trabalho. Na Parte 4, aproveitando-se da experiência do Laboratório de Ergonomia da UFMG, discutem-se os principais desafios para a intervenção e os modelos de prevenção vigentes. Uma sinopse Lesões por Esforços Repetitivos - LER 17 Centro de Referência em Saúde do Trabalhador CEREST Piracicaba - SUS LIVRO LER_2_corrigido.indd 17 8/10/2009 10:40:35
  • 18.
    de estudos decasos é apresentada e articulada às diretrizes inter- nacionais que foram pactuadas em torno dos consensos obtidos em estudos aprofundados. Ao final, no Anexo 1 apresentam-se os exames laboratori- ais e seus significados para a conduta clínica. O Anexo 2 diz respeito às fichas específicas que foca- lizam quatro dimensões da exposição: Posto de trabalho sen- tado; Transporte manual de cargas; Repetitividade; e Posto de trabalho em pé, as quais fornecem elementos básicos para as avaliações das situações de trabalho. Claro, o Guia não esgota o assunto. Esperamos, contudo, fornecer ao leitor o panorama dos problemas frequentes enfren- tados pelos profissionais de saúde diante dos traba-lhadores com queixas musculoesqueléticas e as saídas propostas pelos pesqui- sadores e instituições especializadas em saúde do trabalhador. Agradecemos à Profa. Andréa Maria Silveira pelo estímulo à elaboração do Guia. Ada Ávila Assunção Professora do Departamento de Medicina Preventiva e Social da Faculdade de Medicina da Universidade Federal de Minas Gerais. Pós- doutorado em Saúde Pública. Doutorado em Ergonomia. Médica do Trabalho. Especialista em Saúde Pública. Lailah Vasconcelos Oliveira Vilela Auditora fiscal da Superintendência do Trabalho e Emprego de Minas Gerais. Mestre em Saúde Pública. Médica do Trabalho. 18 Lesões por Esforços Repetitivos - LER Centro de Referência em Saúde do Trabalhador CEREST Piracicaba - SUS LIVRO LER_2_corrigido.indd 18 8/10/2009 10:40:35
  • 19.
    O que éLER Várias obras de autores diversos sintetizam os resultados dos estudos epidemiológicos obtidos nos anos 1990: Hagberg et al. (1995) nos países escandinavos, Bernard (1997) nos Estados Unidos. Buckle Devereaux (1999) prepararam um relatório de síntese da União Européia. Está bastante esclarecida a relação entre as doenças dos membros superiores e pescoço e as condições de trabalho. Os dados dos estudos citados dizem respeito não somente às ma-nifestações declaradas do adoecimento, mas também à fadiga, à dor e ao desconforto que são preditores do problema. Não restam dúvidas, a LER pode ser evitada. Nesta década, as Lesões por Esforços Repetitivos - LER 19 Introdução LIVRO LER_2_corrigido.indd 19 8/10/2009 10:40:35
  • 20.
    agências especializadas publicamdocumentos aprofundados sobre as ferramentas de prevenção (EASSW, 2008; INRS, 2007; CHICOINE, 2006). LER designa os distúrbios musculoesqueléticos ocupa- cionais de origem multifatorial complexa. Ocupam o primeiro lugar nas estatísticas de doenças profissionais nos países indus- trializados. LER resulta de um desequilíbrio entre as exigências das tarefas realizadas no trabalho e as capacidades funcionais individuais para responder a essas exigências. Os desequilíbrios são modulados pelas características da organização do trab- alho, a qual constitui alvo das medidas de transformação das condições geradoras do adoecimento. O distúrbios musculoesqueléticos dizem respeito a uma gama de doenças inflamatórias e degenerativas do aparelho locomotor. Entre elas, são citadas:  as inflamações dos tendões dos antebraços, punhos, ombros, em trabalhadores que realizam trabalho repetiti- vo e/ou adotam postura estática por exigência da tarefa;  as mialgias, dores e perturbações funcionais dos mús- culos na região do ombro e pescoço, principalmente, em trabalhadores que adotam, por exigência da tarefa, posturas estáticas prolongadas nessa região;  compressão dos nervos na região do punho;  degenerações na coluna cervical. O Departamento Saúde-Segurança (HESA) do Instituto Sindical Europeu para Pesquisa, Formação e Saúde- Segurança (ETUI-RESH) expõe a LER como a principal doença ligada à organização do trabalho. http://hesa.etui-resh.org 20 Lesões por Esforços Repetitivos - LER Centro de Referência em Saúde do Trabalhador CEREST Piracicaba - SUS LIVRO LER_2_corrigido.indd 20 8/10/2009 10:40:35
  • 21.
    figura 1 Concepção dos equipamentos Ambiente físico Contratode trabalho Concepção das ferramentas Organização da produção Fatores biomecânicos: Repetitividade Esforço Posturas Gestos Fatores psicossociais: Insatisfação Percepção negativa do trabalho DETERMINANTES FATORES DE RISCO Organização do trabalho S e nsibilida d e i ndividua l Lesões por Esforços Repetitivos - LER 21 Centro de Referência em Saúde do Trabalhador CEREST Piracicaba - SUS Figura 1 - Esquema ilustrativo dos determinantes dos fatores de risco de LER Extraído e adaptado de: Agence Nationale pour l´Amélioration des Conditions de Travail. Agir sur les maladies professionnelles: l´exemple des troubles mus- culosquelettiques (TMS). Editions Liaisons : Paris, 1997 Os principais fatores de risco físicos e biomecânicos são conhecidos: força e esforços físicos realizados, repetitividade dos gestos e dos movimentos, posições extremas e vibrações originadas de máquinas (FIG 1). A etiologia e a fisiopatologia das diferentes doenças são multifatoriais, devido à interação entre os diferentes fatores citados (KILBOM, 1994). Sabe-se, igualmente, que os fatores de risco físicos podem ser atenuados quando ocorre diminuição da amplitude, da frequência e da duração da exposição que contribui para reduz- ir a incidência e a gravidade da doença (VIIKARI-JUNTURA et SILVERSTEIN, 1999). Os distúrbios não resultam de lesões súbitas, nem sistêmi- cas. Os traumatismos de fraca intensidade e repetidos durante longos períodos sobre as estruturas musculoesqueléticas nor- LIVRO LER_2_corrigido.indd 21 8/10/2009 10:40:35
  • 22.
    mais, ou alteradaspor um processo pré-existente, são respon- sáveis pela evolução dos distúrbios. Para mais aprofundamento, consulte: NIOSH - Instituto Nacional para la Seguridad y Salud Ocupacional. Desordenes musculo-esqueletales relacio- nados al trabajo (1997) http://www.cdc.gov/spanish/niosh/fact-sheets/Fact-sheet- 705005.html CCOHS - Canadian Centre for Occupational Health and Safety. Work-related Musculoskeletal Disorders (WMSDs) (2005) http://www.ccohs.ca/oshanswers/diseases/rmirsi.html Os sinais e sintomas podem estar presentes em outros eventos clínicos e sem relação com o trabalho. Os sinais clínicos não são específicos. Em geral, a dor é associada de maneira mais ou menos pronunciada a um desconforto no curso da atividade profissional, com piora ao final da jornada e nos picos de produção e melhora nos períodos de repouso ou férias. As queixas de fadiga e de desconforto são preditores do problema. Não restam dúvidas, a LER é de origem mul- tifatorial e pode ser evitada. Os distúrbios apresentam como característica comum o seu caráter insidioso e os inúmeros fatores de risco em sua ori- gem. Sabe-se que as demandas físicas são determinadas pelos fatores econômicos e organizacionais. Contudo, elas podem ser atenuadas, quando ocorre diminuição da freqüência e da duração da exposição, ambos fatores contribuem para reduzir a incidência e a gravidade da doença. 22 Lesões por Esforços Repetitivos - LER Centro de Referência em Saúde do Trabalhador CEREST Piracicaba - SUS LIVRO LER_2_corrigido.indd 22 8/10/2009 10:40:36
  • 23.
    Está estabelecido opapel dos fatores psicossociais no desencadeamento dos sintomas e na evolução dos casos. A distinção das noções de risco e determinante, uma vez que se mostra útil para a abordagem da LER é apresentada na Figura 1, ver página 21. Entende-se o risco como aquele fator que tem o potencial de causar um efeito adverso, no caso, a dor musculoesquelética. Determinante é o elemento que gerou a situação ou fator de risco, pois esses não são nem espontâ- neos nem são fruto do acaso ou do desconhecimento do sujeito exposto. Do ponto de vista socioambiental, é válido estar atento à exposição simultânea a múltiplos fatores de risco e à dinâmica da substituição de um fator de risco por outro. Nesse último caso, cita-se o exemplo das máquinas registradoras de supermercado, as quais, atualmente, expõem mais à repetitividade do que à exigência de força como era o caso das registradoras antigas. Diante da multifatorialidade e multicausalidade, o presente Guia oferece referenciais para a investigação simultânea do agravo e da exposição ao risco. Os desafios para a abordagem A LER é um dos problemas de saúde dos trabalhadores que ainda desafiam as instituições ligadas à saúde, ao trabalho, ao emprego e à seguridade social. Os desafios práticos fazem emergir novos objetos de pesquisa, os quais reúnem acadêmi- cos de diferentes campos do saber. Lesões por Esforços Repetitivos - LER 23 Centro de Referência em Saúde do Trabalhador CEREST Piracicaba - SUS LIVRO LER_2_corrigido.indd 23 8/10/2009 10:40:36
  • 24.
    Inúmeros documentos institucionais(ver Mais Informações na página 130 ) afirmam que LER é consequência das transformações econômicas observadas nos países industrializados nos últimos 30 anos. Estão bastante conhecidas as modalidades de produção (polivalência, just-in-time, flexibilização) e as modalidades de emprego (contrato tempo parcial, contrato terceirizado, pagamento por peça produzida) e os problemas sociais delas derivados (insegu- rança, ausência de proteção social, intensificação das tarefas, multi- emprego). As conseqüências sanitárias desse processo, embora co- nhecidas, não se constituíram em sinais para as mudanças decisivas no curso das evoluções econômicas e políticas em diversos países. O profissional de saúde encontra muitas dificuldades na abordagem do caso, principalmente, ao se deparar com a hipótese dos fatores individuais no seu desenvolvimento (ver página 71). No entanto, não se pode atribuir os sintomas musculoesqueléticos em trabalhadores expostos às situações enumeradas anteriormente aos fatores extraprofissionais ou individuais. Contribui para a complexidade do manejo do caso a existên- cia de quadros clínicos de natureza distinta, pois LER não é um quadro unívoco, exigindo habilidades específicas do profissional e capacidade acurada de escuta e experiência na investigação de ambientes de trabalho. A abordagem dos casos que não apresentam sinais clínicos objetivos exigirá, sobremaneira, a análise ergonômica do trabalho (ver página 127) que, ao esclarecer a exposição aos fatores de risco conhecidos, poderá trazer elementos importantes para facilitar o raciocínio clínico. Se por um lado, a abordagem do caso não é nada simples, por outro, o acervo científico atual traz vários elementos que contribuem na elucidação dos problemas apresentados. 24 Lesões por Esforços Repetitivos - LER Centro de Referência em Saúde do Trabalhador CEREST Piracicaba - SUS LIVRO LER_2_corrigido.indd 24 8/10/2009 10:40:36
  • 25.
    Centro de Referênciaem Saúde do Trabalhador CEREST Piracicaba - SUS Lesões por Esforços Repetitivos - LER 25 Quanto aos fatores associados ao surgimento dos sinto- mas e dos seus modificadores, não existe a definição de um padrão-ouro para diagnosticar a doença. Contudo, os estudos epidemiológicos descreveram a prevalência dos sintomas e o risco relativo de dife-rentes fatores. Foram mencionados os fatores biomecânicos (ou demandas físicas) e os fatores psicossociais. Os estudos ergonômicos esclareceram e definiram os componentes das situações de trabalho que explicam a exposição. Para alguns ramos da produção, postos de trabalho ou práticas de trabalho, a alta prevalência das afecções já está suficientemente explicada, a saber: traba-lho de entrada informatizada de dados, microele- trônica, autopeças, frigoríficos etc. Para mais detalhes, ver CHIAVEGATO FILHO, L.G.; PEREIRA Jr, A. (2004) LER/ DORT: multifatorialidade etiológica e modelos explica- tivos http://www.interface.org.br/revista14/artigo4.pdf VERTHEIN, M.A.R.; GOMEZ, C.M. (2001) As armadil- has: bases discursivas da neuropsiquiatrização das LER. http://www.scielo.br/pdf/csc/v6n2/7016.pdf O conceito de ganho sindical, a crença em uma suposta má-fé do trabalhador à procura de indenizações vultosas e a dita histeria feminina não sobreviveram às pesquisas sérias rea- lizadas durante os últimos 20 anos. No entanto, estão colocados os desafios para a prevenção da LER (ver página 130). A constituição de uma equipe multiprofissional é crucial para abordar os casos. Ademais, espera-se dos serviços uma agenda de formação e estudo que perpassa diferentes conteú- dos e disciplinas. LIVRO LER_2_corrigido.indd 25 8/10/2009 10:40:36
  • 26.
    26 Lesões porEsforços Repetitivos - LER Centro de Referência em Saúde do Trabalhador CEREST Piracicaba - SUS LIVRO LER_2_corrigido.indd 26 8/10/2009 10:40:36
  • 27.
    Lesões por EsforçosRepetitivos - LER 27 PARTE I MECANISMOS IMPLICADOS NA DOR MUSCULOESQUELÉTICA A EXPOSIÇÃO AOS FATORES DE RISCO: UMA INTERAÇÃO COMPLEXA Para entender o perfil do adoecimento musculoesquelé- tico associado ao trabalho, é fundamental explorar as condições laborais e abordar a dor nos seus componentes sensorial e emo- cional. Essa abordagem é articulada à perspectiva clínica que distingue doença e enfermidade. O profissional de saúde não se depara com a doença, mas com as reações físicas e emocionais do paciente à sua doença, ao que se denomina enfermidade. Por exemplo, as tendinites são definidas como a inflamação do tendão e sua bainha. Na realidade, o paciente que está sendo examinado no consultório apresenta também fortes contraturas na região cervical contra- LIVRO LER_2_corrigido.indd 27 8/10/2009 10:40:36
  • 28.
    28 Lesões porEsforços Repetitivos - LER Centro de Referência em Saúde do Trabalhador CEREST Piracicaba - SUS lateral possivelmente associada ao sobreesforço para poupar o ombro acometido e está ansioso, pois teme que o afastamento no trabalho declarado pelo médico possa comprometer o seu contrato de trabalho. O contexto da dor é considerado pelo profissional que aborda o usuário, sendo inútil e caro para o sistema de saúde tentar encontrar a doença, tal como ela é relatada em patologia. Entre os fatores que solicitam o aparelho musculoesquelé- tico encontram-se:  a força exigida pelos equipamentos ou objetos resis- tentes que estão sendo transformados;  a repetitividade fruto da pressão temporal, devida aos prazos a serem cumpridos ou ao volume de trabalho estipulado pela gestão da produção;  os dois grupos de riscos citados geram posturas força- das, que, por sua vez, provocam pressões loca-lizadas sobre os tecidos moles. O tempo é uma noção chave para se compreender a chance de o fator de risco desencadear o efeito indesejável (FIG 2). Por isso, o componente repetitividade que designa a duração do movimento, do gesto ou da solicitação muscular assume relevância na etiopatogênese, sendo extremamente útil considerá-lo nas investigações dos ambientes de trabalho. Os achados dos estudos da biomecânica baseados nos conhecimentos da fisiologia muscular esclarecem uma asso- ciação entre as lesões teciduais e o ritmo em que a tarefa é rea-lizada. LIVRO LER_2_corrigido.indd 28 8/10/2009 10:40:36
  • 29.
    Lesões por EsforçosRepetitivos - LER 29 Centro de Referência em Saúde do Trabalhador CEREST Piracicaba - SUS Figura 2 - Esquema ilustrativo da relação tempo e recuperação fisiológica Como será descrito adiante, a associação pode ser expli- cada pela ausência da pausa necessária a fim de que a fibra muscular retorne ao seu estado inicial de repouso necessário para a adequada reperfusão sangüínea do tecido muscular. A resposta inflamatória e degenerativa das células dos tecidos moles é reação às agressões ou pressões externas, as quais foram amplamente registradas nos laboratórios de biomecânica (AYOUB; WITTELS, 1989; CLAUDON; CNOCKAERT, 1994; GASSET, 1996). Utilizando-se das técnicas da biomecânica, os estudos permitiram qualificar e quantificar as exigências mecânicas sobre os tecidos moles e os seus efeitos, e, de outra parte, rela- cionar, com desenhos epidemiológicos, essas exigências com a prevalência de Lesões por Esforços Repetitivos (QUADRO 1). O Quadro 1 apresenta um sinopse da situação encontrada em uma fábrica de calçados do tipo produção em série, na qual T E M P O Ausência de pausas Diminuição reperfusão sanguínea REPETITIVIDADE REPETITIVIDADE LIVRO LER_2_corrigido.indd 29 8/10/2009 10:40:37
  • 30.
    as queixas (efeitosesperados) dos trabalhadores foram clara- mente associadas a dois fatores identificados durante a análise do trabalho: 1) ausência de projeto dos postos de trabalho; e 2) modelo rígido de gestão. A concepção desse tipo de abordagem está largamente apoiada nos estudos epidemiológicos, cujos documentos de revisão foram citados anteriomente, os quais esclareceram os fatores de risco. Diante do acúmulo na literatura disponível, o profis- sio-nal poderá ir a campo e identificar a exposição aos fatores de risco conhecidos e terá segurança para iden- tificar as suas associações com as queixas dos traba-lha- dores naquele caso concreto. Quadro 1 - Efeitos relacionados ao posto de trabalho impro- visado e ao modelo rígido de gestão 30 Lesões por Esforços Repetitivos - LER Centro de Referência em Saúde do Trabalhador CEREST Piracicaba - SUS 1 - Ausência de projeto dos postos de trabalho Improviso do mobiliário: plano de trabalho incoe- rente com as necessidades de manuseio de aparatos, objetos e materiais, ausência ou deficiência dos mecanis- mos para os ajustes às ca- racterísticas antropométricas dos operadores, carência de suportes, gavetas para armazenar os materiais ou abrigar os objetos que estão sendo transformados. Riscos Angulações extremas de punho. Trabalho com braços sem apoio. Disposição de mate- riais sobre o próprio corpo. Desconforto mem- bros inferiores. Flexão cervical. Flexão lombar, torção lombar. Queixas Dores musculares Dores articulares LER Efeitos esperados LIVRO LER_2_corrigido.indd 30 8/10/2009 10:40:37
  • 31.
    Lesões por EsforçosRepetitivos - LER 31 Centro de Referência em Saúde do Trabalhador CEREST Piracicaba - SUS 1 - Ausência de projeto dos postos de trabalho A concepção do posto de trabalho para a postura em pé constante, a qual é con- tornada, segundo os inter- locutores da empresa, pelo tapete ortopédico ou tapete anti-estresse (o que seria isso?). 2 - O modelo rígido de gestão do trabalho Metas incompatíveis com a variabilidade da matéria- prima, com a variabilidade de produtos a depender do dia, da semana e do mês. Rigoroso controle dos tem- pos e dos movimentos na execução de suboperações seqüenciadas. As sessões de memorização visam evitar as necessidades de tempo de reflexão para o raciocínio e recuperação de informação estocada (em nível cerebral) no curso da ação humana de transfor- mação dos meios de traba- lho. Riscos trabalho em pé Queixas Desconforto postural Varizes de membros inferiores Cansaço geral, irrita- ção Pouca disposição para hábitos saudáveis fora do trabalho Efeitos esperados Queixas Irritação Ansiedade Alterações de sono Tédio, frustração Irritação Ansiedade Alterações de sono Tédio Frustração Riscos Hiperaceleração Hiperaceleração Privação das pausas Hiperaceleração Privação das pausas Efeitos esperados LIVRO LER_2_corrigido.indd 31 8/10/2009 10:40:37
  • 32.
    O trabalho repetitivo *Uma versão anterior foi publicada em ASSUNÇÃO, A. A. Ciclos curtos e repetitivos de trabalho: o caso de uma fábrica de metais. In ANTUNES, R. (Org.). Riqueza e miséria do trabalho no Brasil.1a ed. São Paulo: Boitempo; v. 01, p. 177- 188, 2006. Estudar o caráter repetitivo das tarefas nos ambientes industriais configurou-se, nos últimos vinte anos, um eixo das pesquisas interessadas em compreender a elevada prevalência de problemas musculoesqueléticos na maioria dos países indus- trializados. O controle da produção pelos gestores e a fragmenta- ção das tarefas conformam o cenário do trabalho repetitivo. O ritmo de trabalho é a expressão do controle, pois é ditado pela pressão derivada da exigência de cotas de produção por unidade de tempo ou pela implantação da linha de montagem a qual facilita a redução do tempo de deslocamento dos seres humanos, da matéria-prima e dos objetos. O resultado é a diminuição da porosidade no decorrer da jornada. Para os profissionais do campo da saúde e trabalho, o trabalho repetitivo apresenta ciclos de 30 segundos que podem variar, ao longo da jornada, até 120 segundos. Entende-se por ciclo de trabalho a duração entre o início da operação e a mesma operação que será realizada na seqüência, sem inter- rupções importantes. Embora a noção de ciclo seja bastante prática e utilizada, não é suficiente para abordar todas as situações possíveis. A complexidade da investigação do caráter repetitivo do trabalho e de seus componentes vem exigindo definições específicas e mais adaptáveis às situações reais. 32 Lesões por Esforços Repetitivos - LER Centro de Referência em Saúde do Trabalhador CEREST Piracicaba - SUS LIVRO LER_2_corrigido.indd 32 8/10/2009 10:40:37
  • 33.
    O trabalho repetitivoseria aquele em que os componen- tes de trabalho repetem-se mais de 15 vezes por minuto e que mobilizam mais de 1/7 da massa muscular corporal. A lite-ratu- ra sugere, ainda como parâmetro, a existência de um ciclo mais curto que dois minutos, o qual é repetido durante a jornada. Encontra-se, também, uma definição que leva em conta a dinâmica do movimento dos membros superiores, conside- rando-se repetitivo o trabalho o qual, ao exigir força durante os movimentos das regiões distais dos segmentos superiores, para acionar uma parafusadeira pneumática sobre objetos dispostos em uma linha de montagem, por exemplo; aumenta, a carga estática dos músculos dos ombros e do pescoço. Sob esse pre- ceito, a repetitividade pode designar a solicitação contínua de um mesmo grupamento muscular durante a realização de uma tarefa. Para a norma sueca de ergonomia, trabalho repetitivo é equivalente a trabalho monótono, sendo aquele que envolve uma ou poucas tarefas com movimentos de trabalho muito si- milares, os quais se repetem continuamente, em um período considerável da jornada. As primeiras proposições, que têm como parâmetro o ciclo de trabalho, são úteis para o caso de trabalho em linha de montagem, em que o trabalhador permanece fixo em um ponto e a esteira movimenta-se, expondo a cada operador o objeto a ser transformado, que pode ser uma peça de automó- vel, parte de uma ave ou de um suíno na indústria de alimentos, ou um artigo no caixa de um hipermercado etc. Lesões por Esforços Repetitivos - LER 33 Centro de Referência em Saúde do Trabalhador CEREST Piracicaba - SUS LIVRO LER_2_corrigido.indd 33 8/10/2009 10:40:37
  • 34.
    Demandas físicas A biomecânicaestuda as pressões exercidas sobre os tecidos moles e observa, em seguida, a(s) reações destes teci- dos. Geralmente, estas reações são de natureza mecânica cuja expressão pode ser variações do comprimento, do volume, ou rupturas das fibras musculares. Podem ocorrer mudanças na concentração iônica com consequências na evolução das ca- racterísticas do potencial de ação do músculo. As posturas em torção ou as posturas fletidas e os indicado- res de insatisfação no trabalho são fatores preditores confiáveis dos sintomas. Um prolongamento da duração da exposição aumenta a prevalência dos sintomas. Constatou-se que os oper- adores de máquinas de costura industrial, cuja jornada era de cinco horas tinham menos dias de trabalho perdidos por sinto- mas no pescoço e ombros do que aqueles que trabalhavam oito horas por dia. No entanto, a redução da duração da exposição retardou em apenas seis meses o aparecimento dos sintomas. Aludiu-se, também, que a redução da exposição se traduz em diminuição da gravidade dos efeitos indesejáveis sobre a saúde (WERGELAND et al., 2003). Para a tendinite do ombro a taxa de prevalência entre os soldadores e montadores de objetos em ferro é de 18% e 16% respectivamente. As taxas de risco são, a saber: 13 e 11 quando esses trabalhadores são comparados com trabalhadores de escritório, cuja taxa de prevalência é de 2%. Em um estudo de caso controle, efetuado em uma população de trabalhadores industriais do sexo masculino, a taxa de risco similar de 11 foi constatada para uma exposição que consiste em trabalhar com as mãos no nível ou acima dos ombros. Os montadores que 34 Lesões por Esforços Repetitivos - LER Centro de Referência em Saúde do Trabalhador CEREST Piracicaba - SUS LIVRO LER_2_corrigido.indd 34 8/10/2009 10:40:37
  • 35.
    sofrem de doraguda no ombro elevavam os braços mais fre- quentemente, e durante mais tempo, do que aqueles do grupo controle (BJELLE, 1981). Em estudo de laboratório, Hagberg (1981) observou ten- dinite aguda em mulheres que realizavam elevações repetidas dos ombros durante uma hora de observação. Outros autores sugerem que as associações entre tendinite e trabalho com os braços elevados podem ser relacionadas à repetitividade das extremidades dos membros superiores, enquanto os ombros e braços permanecem sob força muscular estática a fim de garantir a estabilidade dos membros superiores suspensos e sem apoios (WINKEL WESTGAARD, 1992). Entre trabalhadores de uma linha de montagem expostos à elevações repetitivas dos braços e sem sustentação durante longos períodos da jornada de trabalho, foi comum o achado de dor à palpação do músculo trapézio entre aqueles que se Lesões por Esforços Repetitivos - LER 35 Centro de Referência em Saúde do Trabalhador CEREST Piracicaba - SUS Mobilização de força muscular global para compensar a debilidade do pro- jeto industrial que não implantou equipamentos para transporte de carga LIVRO LER_2_corrigido.indd 35 8/10/2009 10:40:37
  • 36.
    queixavam de doresnos ombros. As mulheres que executavam flexões repetitivas dos ombros apresentaram dor e sensibilidade temporária à palpação do ombro. As avaliações do trabalho evidenciaram flexões repetitivas dos ombros em um ângulo va-riando de 0 a 90 graus e a uma cadência de 15 flexões por mi-nuto. Vale ressaltar que estudantes avaliados apresentaram uma tendinite temporária, quando foram submetidos a flexões repetidas dos ombros (BERNARD et al., 1997). Foram observadas associações positivas entre horas de tra- balho e sensação de fadiga e dores no dorso, pescoço, ombros (WERGELAND et al., 2003). Como explicar a associação entre diminuição da jornada e a diminuição do aparecimento dos sin- tomas? A redução da jornada de trabalho provoca maior tempo livre e uma redução da exposição aos eventos agressivos no tra- 36 Lesões por Esforços Repetitivos - LER Centro de Referência em Saúde do Trabalhador CEREST Piracicaba - SUS Esforço muscular estático prolongado associado à exigência de gestos preci- sos e delicados em um posto de trabalho improvisado LIVRO LER_2_corrigido.indd 36 8/10/2009 10:40:38
  • 37.
    balho. Redução dajornada implica em diminuição da duração do esforço muscular e, conseqüentemente, em diminuição do risco de dor musculoesquelética. Espera-se, igualmente, a diminuição do esgotamento e do desgaste mental, uma vez ampliadas as margens para o traba- lhador estabelecer a sua regulação. Em suma, reduzindo a jornada, diminui-se o tempo de exposição, o que, por sua vez, ocasiona a minimização do gasto de energia em tarefas que exigem força física, com menor fadiga e menor risco de lesão musculoesquelética. Demandas psicológicas Os fatores psicossociais Os fatores ligados à organização do trabalho que influ- enciam a saúde das pessoas, por meio de mecanismos psicofi- siológicos conhecidos, são considerados exigências psicológicas ou fatores psicossociais. Eles se referem à percepção subjetiva dos trabalhadores sobre os fatores organizacionais. Os fatores psicossociais são riscos para a saúde originados na organização do trabalho (FIG 3). O estudo de Burton et al. (2005) focalizou fatores psicossociais que representariam obs- táculos à permanência no trabalho, haja vista a elevação dos custos relativos aos afastamentos e a dificuldade de retorno ao trabalho, relacionados às queixas musculoesqueléticas. Os fatores psicossociais foram classificados em dois tipos: (1) fatores Lesões por Esforços Repetitivos - LER 37 Centro de Referência em Saúde do Trabalhador CEREST Piracicaba - SUS LIVRO LER_2_corrigido.indd 37 8/10/2009 10:40:38
  • 38.
    ambientais – satisfaçãono trabalho, suporte, responsabilidade, controle do trabalhador sobre a tarefa, clima orgnaizacional; (2) fator clínico – nervosismo. O conjunto de fatores apresentou-se como preditor para o absenteísmo por problemas na coluna e nos membros superiores. Os resultados do estudo longitudinal de Leclerc et al. (2004) indicam a mesma direção: os riscos biomecânicos não são os únicos associados à dor no ombro, os sintomas depres- sivos e o baixo controle do trabalhador sobre a tarefa, inde- pendentemente do sexo, foram preditores do desfecho inves- tigado. As associações entre fatores psicológicos e LER aparecem mais fortes para a região do pescoço e ombros do que para mãos e punhos. As evidências conduzem à idéia de que fatores psicossociais podem explicar uma maior contração da muscula- tura do pescoço e dos ombros (BONGERS et al., 2002). Sob o ponto de vista quantitativo, os fatores psicossociais referem-se ao volume de trabalho por unidade de tempo, o qual foi alocado pela gestão da produção. No cotidiano, essa característica é sentida como pressão temporal, a qual se ma- nifesta na ansiedade derivada das perturbações no processo que obrigam a execução simultânea de dupla tarefa, preocupa- ção constante com metas ou interrupção da realização da tarefa principal (ver Quadro 8, página 136). Sob o ponto de vista qualitativo, as exigências psicológicas mobilizam a emoção e o afeto. Se as vivências emocionais são negativas, a insatisfação é produzida. 38 Lesões por Esforços Repetitivos - LER Centro de Referência em Saúde do Trabalhador CEREST Piracicaba - SUS LIVRO LER_2_corrigido.indd 38 8/10/2009 10:40:38
  • 39.
    Figura 3 -Esquema ilustrativo da relação entre organização do trabalho, fatores psicossociais e efeitos sobre a saúde Sob condições de trabalho desfavoráveis, freqüentemente, as pessoas reagem modificando o caráter ou a natureza das refe- ridas condições. A situação produzida, denominada de estresse organizacional, modificaria o comportamento dos trabalhadores que reagiriam trabalhando mais, utilizando uma força excessiva, com aumento da tensão muscular, ou reduzindo o seu tempo de pausa. Vale lembrar os riscos dessa abordagem, caso não sejam conside-radas as diferenças entre os indivíduos e as dinâmicas dos processos psicológicos. Por isso, devemos adotar uma postura de cautela frente a essa conduta, porque, em nosso meio, é comum a tendência em psicologizar a abordagem e partir para a procura de um ser humano psicologicamente perfeito para enfrentar as situações extremas. Apesar dos entraves metodológicos que enfrentam os autores da psicossociologia do trabalho (MOON SAUTER, Lesões por Esforços Repetitivos - LER 39 Centro de Referência em Saúde do Trabalhador CEREST Piracicaba - SUS Organização do TRABALHO Fatores psicossociais 1- Insatisfação 2- Problemas de saúde vagos e inespecíficos 3- Transtornos declarados 4- Perturbações na quali- dade de vida DETERMINANTE ou ORIGEM FATORES de RISCO EFEITOS LIVRO LER_2_corrigido.indd 39 8/10/2009 10:40:38
  • 40.
    1996) é certohaver um efeito direto dos fatores psicossociais sobre o sistema musculoesquelético. Como explicar tal asso- ciação? Diferentes disciplinas e arsenais teórico-metodológicos têm se interessado em responder à questão. A forma como o trabalho é estruturado e gerenciado - organização do trabalho - inclui práticas de supervisão e de produção e influencia o uso que o trabalhador faz de si para cumprir os objetivos da produção. Os componentes da orga- nização do trabalho são: horários, pausas, duração da jornada, horários extremos, concepção da produção, complexidade, necessidade de habilidades e esforços, controle, relações inter- pessoais, perspectivas de carreira, estilo de gestão, característi- cas e cultura organizacional. Esses fatores podem se chocar com as características e as necessidades do indivíduo. A organização do trabalho é a forma pela qual se ordenam e se coordenam as diferentes tarefas necessárias à realiza- ção dos objetivos de uma organização ou empresa. As características do trabalho interferem nas condições gerais de saúde do indivíduo. Por exemplo, o aumento da sa- tisfação com o trabalho está relacionado à melhora da quali- dade do sono e ao aumento do tempo livre que seria dedicado aos amigos e filhos. Ambos, melhora da qualidade do sono e aumento do tempo livre, protegem o indivíduo dos riscos diver- sos a que ele está exposto, como pode ser visto em: 40 Lesões por Esforços Repetitivos - LER Centro de Referência em Saúde do Trabalhador CEREST Piracicaba - SUS LIVRO LER_2_corrigido.indd 40 8/10/2009 10:40:38
  • 41.
    MARTINEZA, M.C.; PARAGUAY,A.I.B.B.; LATORREB, M.R.D.O. (2004) Relação entre satisfação com aspectos psicossociais e saúde dos trabalhadores http://www.sci- elo.br/pdf/rsp/v38n1/18452.pdf Os fatores organizacionais são objetos de inúmeros estu- dos, cujos resultados são associados a um conjunto de distúr- bios psicológicos, como intolerância, irritabilidade, isolamento. Evidenciam-se, também, distúrbios fisiológicos do tipo: prob- lemas respiratórios, cardiovasculares, imunológicos e prob- lemas ligados à esfera do comportamento, entre eles: consumo aumentado de álcool e de fumo, e absenteísmo (HOUTMAN et al., 1994). A atividade Na atualidade, os autores propõem uma abordagem da relação entre atividade e risco de LER, entendendo que a sub- jetividade exerceria um papel de integração entre os dois pólos. A dimensão subjetiva do trabalho transformaria e integraria os fatores etiológicos identificados e a atividade do trabalhador. A abordagem da subjetividade permitiria entender por que indivíduos trabalhando em postos semelhantes e exercendo as mesmas funções não apresentariam as mesmas queixas ou problemas de saúde. Os estudos ergonômicos interessados em compreender a atividade dos trabalhadores colocam em evidência a atividade cognitiva complexa desenvolvida face aos problemas recorren- tes da linha de produção, dos quais os gestores nem sempre Lesões por Esforços Repetitivos - LER 41 Centro de Referência em Saúde do Trabalhador CEREST Piracicaba - SUS LIVRO LER_2_corrigido.indd 41 8/10/2009 10:40:38
  • 42.
    tomam conhecimento e,por vezes, desprezam as saídas que as estratégias implementadas pelos trabalhadores poderiam oferecer. O uso do corpo no trabalho pode estar orientado por estratégias voltadas para as metas da produção, em detrimento da própria saúde. Outras vezes, observam-se as diferenças mar- cantes entre os operadores na lida com as tarefas, as condições e as regras de trabalho. Em uma indústria de parassóis de automóveis, o operadora relatava: eu ponho um bocado de peças aqui, porque fica pertinho da gente, não tenho de abaixar ou esticar o braço toda hora, fica bem no alcance da mão... Eu faço esse estoque aqui para aumentar a produção e evitar abaixar, virar toda hora para pegar as peças... Eu comecei essa idéia aqui e o pessoal tá seguindo, para facilitar a vida (COELHO FELIZARDO, 2006). Ropolli Soares (2007) evidenciaram resultado seme- lhante em uma prensa de tubos para bancos de automóveis: Para ganhar tempo, eu arrumo a linha de solda para cima no suporte, aí fica mais rápido quando coloco na prensa. Evitando uma análise demasiadamente centrada nos fatores individuais, entende-se que as características organiza- cionais podem modular certas características de personalidade. A depender do controle sobre os modos operatórios, as regras da gestão podem favorecer a emergência dos sintomas, ao pro- vocar a auto-aceleração dos movimentos corporais. Por outro lado, estão bem documentadas as estratégias de autoproteção observadas entre aqueles que não adoecem, apesar de expostos a situações de risco. Mais detalhes acerca das relações citadas podem ser obtidas em: 42 Lesões por Esforços Repetitivos - LER Centro de Referência em Saúde do Trabalhador CEREST Piracicaba - SUS LIVRO LER_2_corrigido.indd 42 8/10/2009 10:40:38
  • 43.
    GRACHT S., COCKN., MALCHAIRE J. Troubles muscu- losquelettiques des membres supérieurs et de la nuque. Rôle des caractéristiques psychologiques du travailler. Archives des Maladies Professionnelles, de Médecine du Travail et Sécurité Sociale, v.61, n.7, p.499-505, 2000. MOON, S.D., SAUTER, S.L. Beyond biomechanics. Psychosocial aspects of musculoskeletal disorders in office work. London, Taylor Francis, 1996. Essa comparação evidencia que o grupo dos trabalhadores não adoecidos relata a implementação de modos operatórios, os quais beneficiam a proteção contra os riscos. Dessa forma, esses trabalhadores podem construir estratégias do tipo evitar os ritmos excessivos, usufruir das pausas, priorizar a qualidade do atendimento em relação à quantidade (LIMA, 2002). No grupo dos trabalhadores adoecidos explicitaram-se comportamentos que levavam à maior exposição, principal- mente, para aqueles trabalhadores que buscam excessivamente o reconhecimento do outro; ou aqueles cuja personalidade mostrou-se marcada pelo perfeccionismo ou senso exacerbado de responsabilidade. Viu-se, em uma fábrica de metais, um operário criticar os colegas considerados por ele apressados. Esse operário afir- mava também que, ao evitar a pressa, conseguia atingir a meta, sem ficar com a camisa molhada de suor e sem adotar flexões acentuadas do tronco. As análises evidenciaram ciclos curtos e pressão temporal. Mesmo assim, o operário com mais de 20 anos no posto de trabalho não apresentava vários sintomas relatados por seus colegas. São evidências que fornecem pistas Lesões por Esforços Repetitivos - LER 43 Centro de Referência em Saúde do Trabalhador CEREST Piracicaba - SUS LIVRO LER_2_corrigido.indd 43 8/10/2009 10:40:38
  • 44.
    para discutir oslimites das ações preventivas centradas somente na identificação e no controle de risco (ASSUNÇÃO, 2006). As explicações usuais são simplistas e reduzem a com- plexidade que envolve as dimensões humanas no trabalho. As dimensões individuais estão implicadas na gênese das doenças, mas essa noção não autoriza os gestores da produção a procu- rar o homem certo para o lugar errado. Para aprofundar nesse tema, recomenda-se: COUTAREL, F., DANIELLOU F., DUGUÉ, B. (2005). La prévention des troubles musculo-squelettiques: quelques enjeux épistémologiques. http://www.activites.org/v2n1/coutarel.pdf COMO OS FATORES DE RISCO BIOMECÂNICOS AGEM SOBRE O ORGANISMO * Largamente baseado em CHAFFIN (1987); CLAUDON CNOCKAERT (1994); GASSET et al. (2000) Os constituintes do sistema osteoarticular e muscular dão suporte ao corpo, protegem os órgãos vitais e facilitam as funções mecânicas, como preensão e locomoção. Além dos músculos e ossos, compõem o sistema os tendões, ligamentos, cartilagens e o tecido sinovial. Como qualquer sistema biológico, esse sistema não é estático. Ele reage, respondendo, de modo específico, a deter- minadas agressões produzidas interna ou externamente ao indivíduo. A tentativa de recuperação do equilíbrio é uma res- 44 Lesões por Esforços Repetitivos - LER Centro de Referência em Saúde do Trabalhador CEREST Piracicaba - SUS LIVRO LER_2_corrigido.indd 44 8/10/2009 10:40:38
  • 45.
    posta a umamudança ocorrida no ambiente. Pode ocorrer de o sistema biológico se adaptar, estabelecendo com êxito um novo estado de equilíbrio ou entrar em colapso temporário (lesão) ou, ainda, em colapso definitivo (morte). Exposto às agressões ocupacionais, o sistema muscu- loesquelético mantém sua função até que seja alcançado algum limite de fadiga. Com a duração da exposição, o sistema iniciará uma resposta inflamatória, cujo principal componente, a dor, pode prevenir a ocorrência de mais lesão, causando uma ati- tude protetora e uso limitado da estrutura lesada. Observa-se, no nosso meio, devido às poucas margens de autocontrole do trabalho, os trabalhadores ultrapassarem os limites da adaptação biológica, realizando suas tarefas, apesar da presença da dor. Como relatava uma paciente: doer sempre doeu, faz parte da profissão. Voltando à biologia, os achados fornecidos por estudos experimentais e confirmados na prática médica colocam em evidência que o colapso temporário traduzido pelo processo inflamatório pode evoluir para um fenômeno degenerativo das estruturas musculoesqueléticas (GROSS et al., 2000). Ambas as condições patológicas – inflamação e degeneração – resul- tam de um fenômeno mecânico de origem ocupacional, cuja evolução depende dos fatores sociais e econômicos. A carga mecânica altera o equilíbrio e a recuperação do sistema osteoarticular e muscular, sendo que a reversibilidade do processo reativo está fortemente associada à intensidade e da força das pressões exercidas, além do tempo de exposição. Lesões por Esforços Repetitivos - LER 45 Centro de Referência em Saúde do Trabalhador CEREST Piracicaba - SUS LIVRO LER_2_corrigido.indd 45 8/10/2009 10:40:38
  • 46.
    Há vários tiposde carga mecânica: 1. O primeiro é decorrente de uma tensão oriunda da contração prolongada de um grupamento muscular para cumprir uma determinada função, por exemplo, a ten- são dos extensores do punho. 2. O segundo tipo de carga é estiramento do tendão que ocorre quando o grupamento muscular é hipersolicitado pelas dimensões e pela forma dos instrumentos. 3. O terceiro tipo de carga é a pressão sobre os tecidos moles geradas por posturas estereotipadas, por exemplo, as angulações extremas, que provocam uma pressão sobre o canal do carpo, quando o trabalhador, a fim de operar o dispositivo da máquina, adota a flexão do punho. 4. O atrito entre as estruturas moles é o quarto tipo de carga, a qual pode ocorrer entre o tendão e a sua bai- nha, no clássico exemplo da digitação; ou dos tendões e as estruturas ósseas, tanto na digitação, quanto nos casos de trabalho de abdução de braço. Essas cargas podem, além de estirar o tendão, hipercon- trair o músculo e prejudicar a sua irrigação. Poderá ocorrer uma irritação do nervo naqueles sítios onde as suas ramificações são mais superficiais (o nervo ulnar no cotovelo, o nervo radial próximo ao epicôndilo lateral), ou, indiretamente, nos casos das estruturas inflamadas provocarem tensão nos trajetos dos nervos que passam em canais estreitos. Os tecidos dos nervos são particularmente susceptíveis às forças mecânicas, especialmente nos casos de pressões loca- 46 Lesões por Esforços Repetitivos - LER Centro de Referência em Saúde do Trabalhador CEREST Piracicaba - SUS LIVRO LER_2_corrigido.indd 46 8/10/2009 10:40:39
  • 47.
    lizadas, e podemresponder com degeneração de suas estrutu- ras, como será descrito adiante. O movimento repetitivo pode gerar estresse longitudinal sobre o nervo que decorre em danos sobre a sua fibra. Nessa situação, é possível ocorrer uma degeneração nos envelopes conjuntivos do nervo, ou seja, sob pressões diretas o nervo pode sofrer modificações histológicas: os envelopes conjuntivos dos nervos (perineuro e endoneuro) podem se tornar o sítio da pro- liferação de tecido conjuntivo. Tal proliferação provoca, então, um bloqueio, ao menos parcial, da microcirculação sangüínea nos vasos do tecido conjuntivo-vascular do nervo, e daí leva a perturbações importantes dos potenciais de ação nas fibras ner- vosas, com conseqüentes alterações motoras e sensitivas. Os prejuízos para o tecido nervoso dependem do tipo de pressão que ele sofre. Uma pressão homogênea sobre o nervo pode ser inócua ou provocar um pequeno prejuízo sobre a fibra nervosa. Uma pressão no sentido perpendicular ao de suas fibras gera um esforço de cisalhamento, que é o dano mais comum, pois, freqüentemente, resulta em prejuízo para a fibra, provocando bloqueio da condução. Na Síndrome do Túnel do Carpo (STC), as angulações extremas do punho, necessárias para apreender uma ferra- menta de uma determinada forma, têm, por efeito, comprimir de forma aguda o referido nervo mediano contra o ligamento anular, durante a flexão, e contra os ossos do carpo, durante a extensão. Os resultados dos estudos biomecânicos colocam em evidência o aumento da pressão intracanalar, quando o punho está fletido ou estendido. Alterações nas estruturas ósseas, após Lesões por Esforços Repetitivos - LER 47 Centro de Referência em Saúde do Trabalhador CEREST Piracicaba - SUS LIVRO LER_2_corrigido.indd 47 8/10/2009 10:40:39
  • 48.
    trauma, também criamforças de cisalhamento, aumentando a susceptibilidade para desenvolver a STC. A síndrome tam- bém pode estar associada à tenossinovite dos flexores, a qual aumenta a pressão no canal o suficiente para gerar uma condição isquêmica sobre o nervo mediano, quando ele passa abaixo do ligamento transverso do carpo. Nesse local, o nervo mediano pode sofrer o efeito de tal pressão. A pressão exercida pelos tendões do músculo flexor pro- fundo sobre o nervo mediano é três vezes mais importante quando o punho é fletido a 60 graus do que quando ele se encontra em posição neutra. Tal compressão é ainda forte- mente acentuada, se os dedos exercem uma força de preensão digital ou palmar para acionar um dispositivo ou sustentar uma ferramenta. No posto de trabalho, as pressões são principalmente liga-das à forma, ao peso ou ao tamanho de certas ferramentas que impõem angulações extremas no punho. Ainda mais, a sus- tentação dessas ferramentas pode necessitar de uma força de preensão importante. Nessa situação, os tendões dos músculos flexores comuns dos dedos exercem uma pressão importante sobre o nervo mediano. As características individuais podem exercer um papel preponderante no surgimento da STC: o tamanho do túnel, por exemplo. Outras condições são associadas ao quadro: a reten- ção de líquido na grávida, o diabetes, a amiloidose modificam a pressão intracanalar. As vibrações provocadas pelas ferramentas, por exemplo, estão igualmente na origem de um aumento da pressão sobre o nervo mediano, pois eles provocam um aumento involun- 48 Lesões por Esforços Repetitivos - LER Centro de Referência em Saúde do Trabalhador CEREST Piracicaba - SUS LIVRO LER_2_corrigido.indd 48 8/10/2009 10:40:39
  • 49.
    tário da forçade preensão e, ainda, um esforço agudo sobre os tendões dos flexores dos dedos por reflexo tônico vibratório. Ademais, é conveniente lembrar que as vibrações podem estar na origem de distúrbios vasculares (Síndrome de Raynaud) e podem provocar o surgimento de microedemas intraneurais. Sob o ponto de vista fisiológico, o músculo hipersolicitado é o local das modificações bioquímicas: acúmulo de lactatos, insuficiência de glicogênio, modificações das concentrações iônicas intra e extracelulares. Em condições dinâmicas (quando há movimento), esse fenômeno é menos sensível, pois a circulação sangüínea só é afetada durante breves instantes, ou seja, as pressões rítmi- cas podem até favorecer a circulação sangüínea, apesar dos prejuízos conhecidos que poderá trazer. Nas condições estáti- cas, ou seja, quando o músculo é solicitado continuamente, a carga pode comprimir os vasos sangüíneos localizados no ventre do músculo, resultando em fadiga, devido ao déficit de oxigênio. Os sintomas de fadiga constituem, freqüentemente, o primeiro sinal de uma hipersolicitação muscular. A recuperação dessa fadiga depende do tempo de repouso, o qual deve ser proporcional às pressões sofridas. Mas, durante certos exercícios dinâmicos particulares, notadamente quando há contrações excêntricas (contrações musculares com alongamento do músculo), as deformações e as rupturas das linhas Z podem surgir. Esse tipo de dano muscular é reversível, mas necessita de um tempo maior de recuperação. Se a organização formal do trabalho restringe as margens para que o trabalhador siga a sua inteligência corporal, desaceleran- do o ritmo, ou fazendo uma pausa, a fibra não se recupera. O músculo hipersolicitado, ou seja, sem possibilidades de Lesões por Esforços Repetitivos - LER 49 Centro de Referência em Saúde do Trabalhador CEREST Piracicaba - SUS LIVRO LER_2_corrigido.indd 49 8/10/2009 10:40:39
  • 50.
    pausas para recuperação,é o local das modificações bioquími- cas, como acúmulo de ácido láctico, principalmente quando as mitocôndrias produzem a energia necessária à síntese de ATP em condições anaeróbicas. As modificações das concentrações iônicas intra e extracelulares provocariam uma diminuição da força muscular. A hipersolicitação dos movimentos e da força provoca o aumento da concentração de potássio e também uma diminu- ição da concentração de sódio no meio extracelular. Surge a fadiga muscular como a expressão do recrutamento de um número maior de unidades motoras. A força mecânica repercutirá na unidade motora e no músculo, podendo levar à ruptura de miofibrilas e à libera- ção de substâncias químicas, induzindo resposta inflamatória. Mesmo em situações de baixa exigência de força dinâmica, como é o caso da flexão cervical durante as atividades de digitação, a contração estática baixa parece estar envolvida com recrutamento praticamente exclusivo de fibras tipo 1, de menor limiar, levando à fadiga seletiva e a dano de musculatura cervi- cal e do trapézio. As principais pressões que afetam o tendão são: a força de tração exercida pelo músculo, o atrito e a compressão contra os tecidos adjacentes, quando ele passa ao nível das articulações. Diante de um esforço de tração, o tendão se deforma. Esse fenômeno é devido às suas propriedades de elasticidade e de viscosidade, pois o tendão comporta-se como um elástico bem esticado que, submetido a uma força de tração, aumenta o seu comprimento. As características mecânicas de tal elemento são descritas pela relação entre a pressão e a deformação produ- zida. A pressão é definida pela relação entre a força exercida 50 Lesões por Esforços Repetitivos - LER Centro de Referência em Saúde do Trabalhador CEREST Piracicaba - SUS LIVRO LER_2_corrigido.indd 50 8/10/2009 10:40:39
  • 51.
    e o estadoinicial do tendão (antes da aplicação da carga). Detalhadamente, a deformação é proporcional à diferença entre o comprimento antes da pressão e aquele originado como resposta à aplicação da carga: comprimento no instante t menos o comprimento antes da aplicação da carga. De uma maneira geral, se a pressão aplicada provoca uma deformação inferior à 3%, a deformação é dita elástica ou reversível, ou seja, quando a pressão é suprimida, a deformação residual é nula. Se a deformação é superior a 3%, uma defor- mação residual subsiste: ela é devida às rupturas das fibras de colágeno. A ruptura completa pode aparecer por deformação, variando de 9% e 30%, de acordo com o tipo de tendão. Os tendões adaptam-se ao estresse mecânico, quando o alonga- mento é inferior a 10%. Para os tendões, também vale ressaltar a importância das pausas e da liberdade para que o trabalhador se afaste dos con- strangimentos biomecânicos, deixando que as estruturas tendi- nosas se recuperem e não se deformem irreversivelmente. A importância da deformação depende da duração da aplicação da pressão e do caráter cíclico da aplicação da carga nos casos de tarefas repetitivas, pois deixam um tempo de recuperação insuficiente. Mostrou-se que, para os tendões do músculo flexor profundo dos dedos, submetidos a 500 ciclos de carga, durante 8 segundos, com um tempo de repouso inter- mediário de dois segundos, a deformação viscosa aumenta de 40%; quando o tempo de carga é de um segundo e o de recu- peração dura 9 segundos, a deformação viscosa é nula. Os esforços de tração podem agir sobre o eixo das fibras, mas podem também agir perpendicularmente ao seu eixo, por Lesões por Esforços Repetitivos - LER 51 Centro de Referência em Saúde do Trabalhador CEREST Piracicaba - SUS LIVRO LER_2_corrigido.indd 51 8/10/2009 10:40:39
  • 52.
    exemplo, nas situaçõesem que o tendão cruza uma articu- lação. O efeito produzido é o já citado cisalhamento. Nessas condições, os tendões assemelham-se a uma corda, correndo dentro de uma polia fixa. Durante os movimentos de flexão/ extensão do punho, o atrito se superpõe aos esforços de cisal- hamento. Os tendões de certos músculos (infra-espinhoso, supra- espinhoso, bíceps, flexores comuns dos dedos...) comportam partes vascularizadas e partes não vascularizadas. A nutrição desses últimos é assegurada pela difusão do líquido sinovial, proveniente das bainhas sinoviais. Em detrimento de nutrição, os tendões sofrem modificações histológicas com sinais de degeneração, como presença de células mortas, depósito de cálcio e microrrupturas das fibras de colágeno. Os sinais de degeneração são, sobretudo, localizados nas zonas não vascu- larizadas. Essas alterações se devem, de uma parte, ao tempo pro- longado de isquemia e, de outra parte, às insuficiências crônicas de líquido sinovial. A isquemia aparece durante a compressão dos tendões, por exemplo tendões da coifa dos rotadores comprimidos sob o arco coracoacromial. Uma abdução de 30 graus do ombro provoca uma isquemia parcial nos vasos, os quais irrigam, entre outros, os tendões. A insuficiência do líquido sinovial também pode ter ori- gem na diminuição do seu volume de secreção pelas bainhas ou na alteração de sua qualidade nutritiva na vigência de pro- cesso inflamatório. 52 Lesões por Esforços Repetitivos - LER Centro de Referência em Saúde do Trabalhador CEREST Piracicaba - SUS LIVRO LER_2_corrigido.indd 52 8/10/2009 10:40:39
  • 53.
    A bainha sinovialé também sensível às cargas mecânicas, como a repetitividade que pode provocar espessamento da sinóvia. Atividade altamente repetitiva é aquela em que a ope- ração repete-se a cada 30 segundos ou em mais de 50% da duração do trabalho. A inflamação dos tendões dos músculos flexores dos dedos ou da sua bainha sinovial gera aumento de líquido e aumento permanente do seu volume, provocando a citada pressão sobre o nervo. Quando as perturbações perduram, as arteríolas e as vênulas hipertrofiam-se, o número dos fibrócitos aumenta e o tecido conjuntivo prolifera. Todos esses efeitos, que podem ser interpretados como uma adaptação dos tendões e do aparelho circulatório às pressões sofridas, aumentam o volume dos tecidos. Como resultado, espera-se um aumento da pressão permanente nas estruturas canalares, por exemplo, no canal carpiano e no canal cubital. Lesões por Esforços Repetitivos - LER 53 Centro de Referência em Saúde do Trabalhador CEREST Piracicaba - SUS LIVRO LER_2_corrigido.indd 53 8/10/2009 10:40:39
  • 54.
    A PRODUÇÃO SOCIALDA LER Na literatura, são recorrentes e explícitas as seguintes afir- mações: 1. A ação ergonômica sobre os fatores físicos e bio- mecânicos reduz consideravelmente os riscos de ocorrên- cia de LER. 2. A interação entre os fatores de risco físicos e psicosso- ciais no trabalho aumenta a probabilidade de ocorrência de LER. 3. Os fatores de risco no trabalho são numerosos: físicos (força exercida, trabalho estático e monótono, cons-tran- gimentos posturais, gestos repetitivos, posto de trabalho e equipamentos inadequados, exposição à vibração), psi- cossociais (organização do trabalho, relações interpessoais, tarefas de ciclo curto, fraco con-trole sobre o traba-lho, pagamento por produção, gestão fraca, formação insu- ficiente, ausência de pausas) e individuais (sexo, idade, experiência, atividade física, estilo de vida, características psicológicas). 4. As ações nas empresas não devem focalizar unica- mente a exposição aos fatores físicos ou biomecânicos. Essa assertiva deriva-se de resultados recentes sobre o caráter multidimensional do adoecimento muscu- loesquelético, apesar das lacunas existentes quanto aos mecanismos explicativos para o seu desencadeamento. Seria necessário determinar o papel de cada um dos dife- rentes fatores envolvidos. Devido à forte associação entre certos fatores e a LER, numerosas pesquisas investigam os objetos citados. No entanto, as complexas interações e a 54 Lesões por Esforços Repetitivos - LER Centro de Referência em Saúde do Trabalhador CEREST Piracicaba - SUS LIVRO LER_2_corrigido.indd 54 8/10/2009 10:40:39
  • 55.
    dependência entre osfatores complicam o exercício de se estabelecer a causalidade. 5. A magnitude crescente do adoecimento muscu- loesquelético no mundo e os conhecimentos científicos atuais permitem ações concretas nas empresas. 6. A implementação e avaliação de metodologias de intervenção constituem, atualmente, as principais lacu- nas no que se refere à eficácia da prevenção nos locais de trabalho. Um desafio importante seria avaliar de maneira sistemática e precisa as intervenções em campo (COUTAREL et al., 2003). Modelo de análise das iniqüidades em saúde musculoesquelética Na Figura 4 apresentam-se os principais determinantes da saúde classificados em três níveis: o nível individual, o nível intermediário e o nível global. No centro do modelo, nível do indivíduo, estão as características pessoais, como: idade, sexo, fatores constitucionais, as quais são imutáveis e influenciam o potencial da saúde. Portanto, não podemos agir sobre elas. Para mais detalhes, consultar: WOODS, V.; BUCKLE, P . Work, inequality and muscu- loskeletal health. Health and Safety Commission and the Health and Safety Executive. Sudburg, UK (2002), 87p. http://www.hse.gov.uk/research/crr_htm/2002/crr02421. htm Lesões por Esforços Repetitivos - LER 55 Centro de Referência em Saúde do Trabalhador CEREST Piracicaba - SUS LIVRO LER_2_corrigido.indd 55 8/10/2009 10:40:39
  • 56.
    Figura 4 -Modelo explicativo das iniquidades em saúde musculoesquelética. *Extraído e Adaptado de Woods and Buckle (2002) Versão original em: WOODS, V.; BUCKLE, P .; HAISMAN, M. Musculoskeletal health of cleaners. HSE Books: Sudburg, UK, 1999. 56 Lesões por Esforços Repetitivos - LER Centro de Referência em Saúde do Trabalhador CEREST Piracicaba - SUS Fatores ocupacionais Tipo ocupacional Desemprego, baixo estatuto, falta de perspectiva na carreira Condições de trabalho Baixa renda, pagamento por produ- tividade, trabalho em tempo parcial, jornada extensa, trabalho fragmentado, trabalho em turnos, trabalho noturno, contrato temporário, insegurança no emprego Organização do trabalho Ritmo, pressão, horário, carga de trab- alho, gestão, supervisão, treinamento Ambiente de trabalho e cultura Condutas de saúde e segurança pre- cárias, apoio gerencial para saúde e segurança treinamento insuficiente, debilidade acesso a educação e segu- rnaça, manutenção dos equipamen- tos insatisfatória, baixo suporte social, ausência de envolvimento do traba- lhador. Conteúdo e demanda do trabalho Pouca diversidade, baixa solicitação de habilidades, baixo poder de decisão, alta demanda, baixo controle, ausência de projeto, baixa responsabilidade, tra- balho manual, repetitivo e monótono. Sócio-econômico, cultura e ambiente Cultura Grupo social, expectativas, religião Área geográfica Área residencial, dsemprego Econômico Impostos e benefícios, pobreza, trans- porte, bens, padrão de vida, renda Suporte social Tipo de suporte social Condições de vida Habitação, acesso a alimentação, incentivos Assistência à saúde Inadequado acesso ao cuidado e informação em saúde, serviços de saúde Condições ambientais Iniqüidade em saúde musculoesquelética Sintomas, adaptações, incapacidade, prejuízos, enfrentamento, notificação Carga Física e Psicológica Estilo de vida Atividade física, tabagismo, alcoolismo Individual Idade Gênero Raça/grupo étnico Padrão de saúde estatura Educação Nível educacional Acesso a educação LIVRO LER_2_corrigido.indd 56 8/10/2009 10:40:40
  • 57.
    Embora não possamosmodificar as características pes- soais dos trabalhadores, as políticas podem modificar os fatores loca-lizados no nível intermediário ou meso, aquele em torno do núcleo individual. Os horários de trabalho podem ser modificados, o fluxo de comunicação pode ser melhorado, e o apoio social pode ser ampliado. Todos esses fatores melhoram as condições de trabalho e reduzem os efeitos sobre o trabal- hador. Os indivíduos interagem em comunidades e grupos afins e são influenciados pelos fatores sociais e comunitários repre- sentados no segundo nível do modelo. Apoio social pode pro- teger a saúde dos seus membros e, por outro lado, condições adversas favorecem ou intensificam a exposição aos riscos de adoe-cimento. Entre elas, são citadas as condições de moradia, o tipo de alimentação e o acesso aos serviços essenciais e de qualidade. Nessa direção, os hábitos e comportamentos saudáveis poderão ser modificados por meio de programas coletivos e plataformas de prevenção visando, por exemplo, incidir sobre o hábito tabagista ou sobre o modo de vida sedentário. Vale a pena ressaltar a crítica aos modelos de intervenção baseados em concepções punitivas ou reforçadoras de culpa em benefício de abordagens compreensivas, as quais são volta- das para os fatores determinantes dos comportamentos. A esse título Humpel et al. (2000), no estudo de revisão sobre as barreiras e obstáculos à participação dos sujeitos em atividades físicas, apresentam a influência de fatores como: tipo de vizinhança e aspectos ligados ao bairro de moradia ou faci-lidades do tipo existência de equipamentos de ginástica Lesões por Esforços Repetitivos - LER 57 Centro de Referência em Saúde do Trabalhador CEREST Piracicaba - SUS LIVRO LER_2_corrigido.indd 57 8/10/2009 10:40:40
  • 58.
    ou de vídeoscom programas de exercícios físicos em casa. A disponibilidade e o acesso a pistas de caminhadas, ciclovias, clubes, piscinas também são associados pelos estudos à prática de atividade física. Outrossim, as relações de gênero desequilibram a dis- tribuição das tarefas entre homens e mulheres. Os efeitos da exposição às demandas físicas e psicológicas no trabalho terão mais chance de se apresentarem nas mulheres quando com- paradas aos homens devido à menor possibilidade de recupe- ração das mulheres no tempo extratrabalho (ver página 73). As mudanças recentes ocorridas na organização do traba- lho e nas relações contratuais relacionam-se à distribuição dos riscos e das condições de trabalho, aos quais os trabalhadores não estão expostos de formas e intensidades diferentes, a depender de vários fatores. As rápidas mudanças na organização geram um clima de insegurança no trabalho. Inúmeros autores associam, por sua vez, o aumento de insegurança ao estresse. O contrato de trabalho-padrão ou emprego típico diz respeito ao trabalho realizado para um único emprega- dor. O emprego típico é acordado através de contrato de trabalho entre o empregador e o empregado, é exercido em local definido pelo primeiro, por período indefinido, com tarefas definidas e exercidas de modo contínuo, com regime de jornada integral e plenamente amparado pela legislação vigente que rege o trabalho subordinado (GALEAZZI, 2007). O emprego sem a vigência de um contrato de trabalho-padrão pode ser considerado pre- cário. 58 Lesões por Esforços Repetitivos - LER Centro de Referência em Saúde do Trabalhador CEREST Piracicaba - SUS LIVRO LER_2_corrigido.indd 58 8/10/2009 10:40:40
  • 59.
    Outra distinção dizrespeito às diferenças de qualificação. A reestruturação produtiva tem incorporado parcelas crescen- tes de trabalhadores menos qualificados, e esses, nem sempre, foram formados em relação aos riscos ocupacionais ou acerca das medidas de segurança. É plausível supor que a diferença dos direitos assegurados entre o grupo de trabalhadores com contrato-padrão e o grupo não efetivo estaria na base desse clima de insegurança. O desenvolvimento tecnológico e a flexibilização viabi- lizaram maior intensificação do trabalho, a qual atinge indis- tintamente trabalhadores em geral. No entanto, há diferenças quanto ao conteúdo das tarefas e ao controle exercido pelos trabalhadores no desenvolvimento de sua atividade. Há evidências de que os trabalhadores efetivos com contra- to-padrão praticam tarefas mais exigentes e os trabalhadores não efetivos executam as tarefas com menor margem de con-trole. Os trabalhadores não efetivos submetem-se a maior nível de pressão temporal e estão inseridos em processos just-in-time. O conjunto de iniqüidades relacionadas à organização do trabalho e às relações contratuais parece expor os trabalhadores aos riscos de LER de maneira diferenciada, como se pode veri- ficar, também, em: EASHW - European Agency for Safety and Health at Work. New forms of contractual relationships and the implications for occupational safety and health. Luxembourg: Office for Official Publications of the European Communities, 2002, 59 p. Lesões por Esforços Repetitivos - LER 59 Centro de Referência em Saúde do Trabalhador CEREST Piracicaba - SUS LIVRO LER_2_corrigido.indd 59 8/10/2009 10:40:40
  • 60.
    60 Lesões porEsforços Repetitivos - LER Centro de Referência em Saúde do Trabalhador CEREST Piracicaba - SUS LIVRO LER_2_corrigido.indd 60 8/10/2009 10:40:40
  • 61.
    BASES DO RACIOCÍNIOCLÍNICO O raciocínio clínico baseia-se no método de hipóteses. Esse método provém da seleção lógica de uma ou mais hipó- teses de um grupo de alternativas. Não se trata de um método intuitivo nem oculto. Procura-se identificar, no caso particular, a existência de um padrão clínico reconhecido. De maneira com- binada, um raciocínio dedutivo conduz a coleta de dados (DELP MANNING, 1976). Vale mencionar a assertiva de Merlo et al. (2003) no que diz respeito à origem do sofrimento associado à dor física, mas não só a ela. De acordo com os autores, existe uma complexa relação que vincula a dor às vivências subjetivas e à identidade social, para além dos aspectos fisiopatológicos da doença. Lesões por Esforços Repetitivos - LER 61 PARTE II Atuação da Atenção Básica e do CEREST/ Rede da Atenção Secundária LIVRO LER_2_corrigido.indd 61 8/10/2009 10:40:40
  • 62.
    Orientado por esseprincípio metodológico fundador da medicina moderna, para abordar as queixas dos pacientes pro- vavelmente relacionadas ao trabalho, o raciocínio é cons-truído recolhendo-se evidências: começando pela exploração do quadro álgico, cujos resultados permitem identificar a natureza (inflamatória, degenerativa, neuropática), o tipo (agudo ou crônico), e a presença de co-morbidade (obesidade, diabetes, depressão de base) do fenômeno musculoesquelético. Pacientes podem se apresentar com manifestações de dor em queimação, dormência, fraqueza e fadiga de membros supe-riores, hip- ersensibilidade, rigidez e/ou perda da capacidade de segurar objetos. Identificar o padrão da dor, em um caso particular, é o primeiro passo para definir a natureza da enfermidade. Os resultados obtidos dirigirem a escolha dos testes ao exame físico e o estudo especial dos riscos, como se verá adiante. Os elementos que compõem o sistema musculoesquelé- tico: osso, cartilagem, ligamentos, músculos, tendões, sinóvia, fáscia, são estimulados pelo sistema nervoso e desempenham importante papel mecânico-dinâmico, ou seja, garantem as fun- ções locomotoras. São, além disso, órgãos mesenquima-tosos, com funções metabólicas gerais: o esqueleto é um depósito mineral importante; os músculos e as articulações constituem- se em reserva de proteína, fósforo, potássio etc; e as articula- ções, com sua cápsula conjuntiva e membrana sinovial, fazem parte do sistema de defesa e reação do orga-nismo, podendo ser atingidas por enfermidades metabólicas, endócrinas, infec- ciosas e imunológicas. Orientando-se por esses conhecimentos, é possível cons- truir um raciocínio visando estabelecer o diagnóstico dife- rencial. Sobretudo, em primeiro lugar, diferenciar a doença musculoesquelética localizada da doença sistêmica. Essa última pode se expressar localmente. Para o diagnóstico, o profissio- 62 Lesões por Esforços Repetitivos - LER Centro de Referência em Saúde do Trabalhador CEREST Piracicaba - SUS LIVRO LER_2_corrigido.indd 62 8/10/2009 10:40:40
  • 63.
    nal deverá orientaro seu raciocínio, perguntando: trata-se da expressão local de uma enfermidade sistêmica? Para isso, reco- menda-se explorar a história da dor, para, em seguida, realizar o exame físico (FIG 5). Figura 5 - Esquema para o atendimento à primeira consulta na Atenção Básica Lesões por Esforços Repetitivos - LER 63 Centro de Referência em Saúde do Trabalhador CEREST Piracicaba - SUS História atual dos sintomas: localização, tipo, características, gravidade: intensidade, freqüência e duração. História pregressa dos sintomas: localização, tipo, características, gravidade: intensidade, freqüência e duração, resposta aos tratamentos anteriores. História pregressa do paciente: história individual e familiar, atividades do paciente: laboral, doméstica, de lazer, fatores psicossociais. Características gerais do caso paciente Localização, caráter, gravidade, eficácia dos tratamentos, fatores de predisposição, fatores de risco. Os sintomas incluem dor? Atenção Básica LIVRO LER_2_corrigido.indd 63 8/10/2009 10:40:41
  • 64.
    A CONDUTA ÀPRIMEIRA CONSULTA Adotando o raciocínio exposto, a investigação da relação entre as queixas e o trabalho deve orientar-se:  Pela sua evolução ao longo do tempo, buscando ca- racterizar as queixas, sendo a dor a principal delas em cada momento, principalmente quanto ao seu início, o que facilita identificar a origem (reumática, endócrina, psicogênica ou ocupacional) do quadro;  Pela procura de evidências clínicas que descartem um diagnóstico ocupacional;  Pela coerência entre as queixas do paciente e os acha- dos topográficos ao exame físico; sua intensidade; e os achados aos exames complementares; e, finalmente, aos fatores de risco;  Pela identificação dos fatores de risco presentes no ambiente de trabalho. Idealmente, é aconselhável ana- lisar o paciente em seu posto de trabalho, no momento do início do quadro. Como nem sempre isso é possível, pode-se recorrer aos relatos de outros funcionários, além, é claro, dos dados fornecidos pelo paciente. Também são extremamente úteis quando disponíveis os dados de literatura (FIG 6). Em muitos casos, as situações serão esclarecidas após o estudo ergonômico. Mas a anamnese ocupacional clássica pode identificar elementos para entender as queixas do paciente, possibilitando o diagnóstico ocupacional. Os casos que solici- tam avaliação detalhada são aqueles cujos componentes bio- mecânicos do trabalho não são evidentes ou estão ausentes. 64 Lesões por Esforços Repetitivos - LER Centro de Referência em Saúde do Trabalhador CEREST Piracicaba - SUS LIVRO LER_2_corrigido.indd 64 8/10/2009 10:40:41
  • 65.
    Lesões por EsforçosRepetitivos - LER 65 Centro de Referência em Saúde do Trabalhador CEREST Piracicaba - SUS Por isso, a abordagem do paciente no consultório visa compreender o que está acontecendo com ele. Perguntar onde dói e procurar no exame físico, a expressão orgânica para essa dor contribui para entender a evolução do quadro. Além do exame físico de rotina, é útil perguntar sobre o espaço de trabalho, a posição das mãos, pescoço e ombros durante a execução de tarefas, o tempo utilizado continua- mente numa tarefa repetitiva ou no computador. O examinador deve perguntar sobre a falta de suporte da supervisão, o medo de perder o emprego, insatisfação com o trabalho e as pressões de metas de produção e mostrar empatia e suporte para as res- postas. Adicionalmente, pergunta-se como e onde o paciente tra- balha de forma a obter características detalhadas, uma vez que isso é tão importante quanto elaborar uma boa história clínica, na tentativa de obter um retrato dinâmico da rotina laboral. Os fatores descritos no quadro a seguir podem ser explorados: 1. Duração de jornada de trabalho, existência de tempo de pausas, falta de controle do tempo; 2. Forças exercidas, execução e freqüência de movi- mentos repetitivos; 3. Identificação de musculatura e segmentos do corpo mais utilizados, existência de sobrecarga estática; 4. Formas de pressão de chefias, exigência de produ- tividade, existência de prêmio por produção, mudanças no ritmo de trabalho ou na organização do trabalho, existência de ambiente estressante, relações com chefes e colegas, insatisfações, falta de reconhecimento profis- sional, sensação de perda de qualificação profissional. LIVRO LER_2_corrigido.indd 65 8/10/2009 10:40:42
  • 66.
    Efetuar indagações acercadas características dos empregos anteriores, independentemente do tipo de vínculo empregatí- cio, pode contribuir para a compreensão da intensidade e a extensão dos sintomas. É importante, também, procurar recolher evidências para entender a exposição aos fatores de risco e a sua intensidade, se os fatores existentes no trabalho são importantes para, entre outros, produzir ou agravar o quadro clínico. Inútilprocurarassociaçãopositivaentretempodeexposição a fatores predisponentes e início dos sintomas. O raciocínio, nesses casos, não é matemático. A variedade de exposições nos ambientes de trabalho não permite calcular carga e duração da exposição em uma equação linear. Intervenção precoce (entre 8 e 16 semanas do início) com atuação médica e remanejamento do trabalho adequados usu- almente resulta em efeito positivo. A inexperiência com exame físico dirigido para o aparelho musculoesquelético pode dificul- tar o manejo dos casos. Para mais informações, ver: Ministério da Saúde. Lesões por Esforços Repetitivos (LER). Distúrbios Osteomusculares Relacionados ao Trabalho (DORT). Dor relacionada ao trabalho. Protocolos de atenção integral à Saúde do Trabalhador de Complexidade Diferenciada (2006) http://bvsms.saude.gov.br/bvs/publicacoes/protocolo_ ler_dort.pdf 66 Lesões por Esforços Repetitivos - LER Centro de Referência em Saúde do Trabalhador CEREST Piracicaba - SUS LIVRO LER_2_corrigido.indd 66 8/10/2009 10:40:42
  • 67.
    Lesões por EsforçosRepetitivos - LER 67 Centro de Referência em Saúde do Trabalhador CEREST Piracicaba - SUS EXPLORANDO O SINTOMA DA DOR Figura 6 - Atuação Integrada dos diferentes níveis de complexidade de atenção à saúde Para a exploração da dor, sugere-se ao profissional de saúde explorar os seguintes sintomas e evolução: 1. dor espontânea ou à movimentação passiva, ativa ou contra-resistência; 2. sensação de fraqueza, cansaço, peso, dormência, for- migamento, sensação de diminuição, perda ou aumento de sensibilidade, agulhadas, choques, hiperalgesia; 3. dificuldades para uso do membro, particularmente das mãos, e, mais raramente, sinais flogísticos e áreas de hipotrofia. Dor musculosquelética bem localizada em um ou ambos os membros superiores, de início insidioso, com fatores provocativos Dor monoarticular ou poliarticular sem rigidez matinal, ausência de obesidade, provas labo- ratoriais normais Investigar fatores de risco ocupacionais e ergonômicos Encaminhar para CEREST/ Rede da Atenção Secundária Presentes SIM LER NÃO SINAN Emissão CAT Atuação da Atenção Básica LIVRO LER_2_corrigido.indd 67 8/10/2009 10:40:42
  • 68.
    Figura 7 -Diagrama para orientação do exame clínico na Rede da Atenção Secundária A dor crônica (mais de três meses) A maioria dos casos relatados pela literatura sugere uma associação entre a cronicidade da dor e a demora em procurar a assistência médica, permanecendo o trabalhador exposto aos fatores de risco conhecidos devido à ameaça do desemprego. Para enfrentar os efeitos da dor e manter-se no trabalho, o paciente elabora estratégias de proteção do membro afetado e hipersolicita o membro contralateral. Entender esse mecanismo de compensação é fundamental para explicar as diferenças 68 Lesões por Esforços Repetitivos - LER 1 - É possível com os dados colhidos elaborar uma hipótese de diagnóstico diferencial ? 2 - Exame físico geral e dirigido  para confirmar suspeitas de síndromes específicas  para entender sintomas não específicos  inspecção  palpação  mobilização ativa e passiva  testes específicos 1 - Seguir o esquema da Figura 6 considerando o sítio da dor 2- Exame físico geral e dirigido Os sintomas incluem dor? SIM NÃO Centro de Referência em Saúde do Trabalhador CEREST Piracicaba - SUS CEREST/Rede da Atenção Secundária Atenção Básica LIVRO LER_2_corrigido.indd 68 8/10/2009 10:40:42
  • 69.
    entre os pacientescom o diagnóstico de LER e aqueles com problemas osteoarticulares e musculares não relacionados ao trabalho classicamente assistidos pelas especialidades já cita- das. Alencar et al. (2009: 56) citam o fenômeno wind up (ventania) para explicar a dor em mais de um sítio do corpo. Para os autores a dor vai sendo transferida da região aco- metida para região saudável por meio da adoção de posturas e movimentos antálgicos. Mesmo os profissionais das especialidades tradicionais não habituados a explorar o trabalho em suas anamneses remar- cam as diferenças quando comparados aos quadros de dor musculoesquelética de origem metabólica ou endócrina. Causa estranhamento a manifestação da dor em mais de um sítio dos membros superiores e pescoço, o caráter migratório de tal ma-nifestação (às vezes para o membro contralateral), a pouca resposta ao tratamento e a tendência a cronicidade. No curso da dor, os transtornos de humor podem aparec- er. Isso, contudo, não autoriza o diagnóstico de dor de origem psicogênica (FIG 8). São fenômenos distintos: (1) apresentar dor difusa e o humor deprimido no curso da doença, cujo início foi marcado pela localização do quadro com fatores provocativos definidos associados ao trabalho, e (2) apresentar um quadro de dor psicogênica que, desde o início, aparece com localização difusa e sem fatores provocativos associados ao trabalho, ou seja, o curso da dor é importante para o diagnóstico diferencial entre dor de origem orgânica e aquela de origem psicogênica. Lesões por Esforços Repetitivos - LER 69 Centro de Referência em Saúde do Trabalhador CEREST Piracicaba - SUS LIVRO LER_2_corrigido.indd 69 8/10/2009 10:40:42
  • 70.
    70 Lesões porEsforços Repetitivos - LER Centro de Referência em Saúde do Trabalhador CEREST Piracicaba - SUS Continuar investigando associação com o trabalho Dor musculoesquelética bem localizada em um ou ambos os membros superiores, de início insidioso, com fatores provocativos relacio- nados ao ritmo de produção Explorar origem extrao- cupacional e fatores agravantes ocupacio- nais Dor em pelo menos quatro dos últimos 7 dias Melhora com repouso + Melhora com ativi- dade de trabalho SIM NÃO A dor psicogênica A dor psicogênica é caracterizada desde o início por ser claramente associada a um transtorno do humor, que parece ser primário em termos de tempo e causa, geralmente, é mais difusa e menos bem localizada, o paciente queixa-se de dor constante e pode não encontrar palavras adequadas para descrevê-la. Figura 8 - Diagrama de orientação para a conduta clínico-ocupacional no CEREST/ Rede da Atenção Secundária A dor recente (até 3 meses) O trabalhador considera a sensação de desconforto que antecede a dor como inerente à sua ocupação. O desconforto ou peso no braço melhora com o repouso nos finais de sema- na. É comum o relato de um evento precipitante do quadro álgico. Uma paciente caixa de hipermercado referia que a dor LIVRO LER_2_corrigido.indd 70 8/10/2009 10:40:43
  • 71.
    no ombro tornou-seinsuportável depois de um plantão de 12 horas, em que o hipermercado fazia uma importante promoção de preços, atraindo filas enormes de clientes. Exploração da situação socioambiental Segundo Instrução Normativa nº 98 de 2003 do INSS, a identificação de aspectos que propiciam a ocorrência de LER e as estratégias de defesa, individuais e coletivas, dos traba- lhadores deve ser fruto de análise integrada entre a equipe técnica e os trabalhadores, considerando-se o saber de ambos os lados. Análises unilaterais geralmente não costumam retratar a realidade das condições de risco e podem levar a conclusões equivocadas e a conseqüentes encaminhamentos não efetivos. PERGUNTAR PELOS FATORES INDIVIDUAIS E EXTRAPROFISSIONAIS A origem da LER é multifatorial. Está suficientemente relat- ado que os fatores biomecânicos são preditores do surgimento dos sintomas. Para a região dos punhos, há clara evidência. Para o pescoço, os fatores biomecânicos não são suficientes para explicar o surgimento das queixas. Por isso, nos últimos dez anos, suscitou-se o interesse em buscar, nos fatores indivi- duais e extraprofissionais, o esclarecimento para as queixas de pescoço e outras regiões dos membros superiores. As evidên- cias científicas esclarecem outra ordem de efeitos, chamados de psicossociais (ver página 27). Embora bastante pesquisados, revisão recente de especial- Lesões por Esforços Repetitivos - LER 71 Centro de Referência em Saúde do Trabalhador CEREST Piracicaba - SUS LIVRO LER_2_corrigido.indd 71 8/10/2009 10:40:43
  • 72.
    istas europeus mostraque os fatores individuais, aquilo que per- tence ao indivíduo, como idade, gênero, anomalias anatômicas, hábitos de passatempo e tabagismo são raramente associados a LER. Os estudos evidenciaram uma associação negativa entre atividades de passatempo habitual (costura, crochê, jardina- gem) e LER, ou seja, esses hábitos são protetores. Para aprofun- damento ver: MALCHAIRE J., ROQUELAURE Y., COCK N., PIETTE A.G. Troubles musculosquelettiques des poignets. Cahiers de notes documentaires - hygiène et securité du travail, n. 185, p.23-33, 2001. Para ser significativo como risco, o fator não-ocupacional apresenta intensidade e freqüência similar àquela dos fatores ocupacionais conhecidos. Ademais, o achado de uma doença não-ocupacional não elimina a possibilidade de o trabalho estar contribuindo com o aparecimento ou com o desencadeamento de sintomas. Não se deve esquecer de que um paciente pode ter dois ou três problemas, simultaneamente. É impossível determinar, matematicamente, a porcentagem de influência de fatores ocu- pacionais e não ocupacionais. Portanto, não há regra matemáti- ca neste caso (FIG 8). Entretanto, freqüentemente, a evolução clínica fornece elementos para esclarecer o quadro e o peso dos fatores asso- ciados ou isolados. Do ponto de vista da legislação previden- ciária, havendo relação com o trabalho, a doença, nesse caso, DORT - Doença Osteomuscular relacionada ao Trabalho, é 72 Lesões por Esforços Repetitivos - LER Centro de Referência em Saúde do Trabalhador CEREST Piracicaba - SUS LIVRO LER_2_corrigido.indd 72 8/10/2009 10:40:43
  • 73.
    considerada ocupacional, mesmoque haja fatores concomitan- tes não relacionados diretamente à atividade laboral. A notifi- cação deve ser encaminhadas até mesmo naqueles casos de suspeita de relação com o trabalho, cabendo a determinação final do nexo ao perito do INSS. Atividades domésticas e atividades industriais Quanto às tarefas de limpeza, faxina ou cozinha realiza- das em regime industrial, as exigências biomecânicas e psicos- sociais não se assemelham às exigências do trabalho doméstico. Entretanto, isoladamente, a dor musculoesquelética de origem profissional pode ser agravada pelas tarefas domésticas, as quais dificilmente podem ser consideradas causas determinantes dos sintomas típicos relacionados ao trabalho, mas podem ser um fator que reduz o tempo para descanso e recuperação dos teci- dos. Isso dito, não está descartada a interrogação sobre as ativi- dades domésticas e sobre as atividades físicas extratrabalho, pois as respostas do paciente trarão indícios sobre o seu estado geral e possibilitarão armar o plano terapêutico paciente-orientado. As relações de gênero e os efeitos sobre a saúde musculoesquelética As normas que regulam a inserção de homens e de mu- lheres na produção não têm sido neutras e têm afetado a ambos, de maneira distinta, em desvantagem para as mulheres Lesões por Esforços Repetitivos - LER 73 Centro de Referência em Saúde do Trabalhador CEREST Piracicaba - SUS LIVRO LER_2_corrigido.indd 73 8/10/2009 10:40:43
  • 74.
    74 Lesões porEsforços Repetitivos - LER Centro de Referência em Saúde do Trabalhador CEREST Piracicaba - SUS (CEPAL, 2006). Os riscos para a saúde relacionados ao trabalho feminino costumam ser subestimados e negligenciados, tanto nos projetos investigativos como na prevenção (EASHW, 2005). Tais fatos são relatados nos seguintes estudos, por exemplo: ARAUJO, T.M., GODINHO, T.M., REIS, E.J.F.B. dos et al. Diferenciais de gênero no trabalho docente e reper- cussões sobre a saúde. Ciência . Saúde Coletiva; v.11, n.4, p.1117-1129, 2006. EASHW. EUROPEAN AGENCY FOR SAFETY AND HEALTH AT WORK. Mainstreaming gender into occu- pational safety and health Luxembourg: Office for Official Publications of the European Communities, 2005, 27 p. CEPAL - Comisión Económica para América Latina y el Caribe. Unidad Mujer y Desarrollo. Guía de asistencia técnica para la producción y el uso de indicadores de género. Santiago, 2006, 244 p. Os efeitos das mudanças da economia sobre a organiza- ção do trabalho e sobre os contratos não foram os mesmos para homens e mulheres. Na atualidade, maior número de mulheres são assalariadas. O trabalho em tempo parcial implicou em redução da segurança no emprego, inserção desigual da força de trabalho, aumento da dependência da tecnologia e dos computadores. As características citadas influenciam a saúde das mulheres. Para Strazdins Bammer (2004), a segregação da força de trabalho segundo o sexo e o persistente desequilíbrio das LIVRO LER_2_corrigido.indd 74 8/10/2009 10:40:43
  • 75.
    relações de gênerono trabalho doméstico levam as assala-ria- das a uma dupla exposição: fatores de risco ocupacionais e os fatores de risco da vida doméstica. Quanto a esses últimos, são marcantes as diferenças entre homens e mulheres assalariados. Em situações de trabalho, as mulheres estão mais expostas a tarefas de baixa demanda (geralmente, de caráter repetitivo); sob menor possibilidade de controle e sob exigência de postu- ras anômalas e estáticas. Vimos os mecanismos que explicam as relações entre os fatores citados e as respostas dos tecidos musculoesqueléticos (ver página 34). O trabalho doméstico, principalmente quando envolve o cuidado dos filhos, limita a sobrevida no mercado de trab- alho e propicia menos tempo para cuidar de si e de sua saúde. Desfavorecidas pelas relações de gênero, as mulheres estão sobre- carregadas pelas tarefas domésticas e terão menos tempo para as atividades de lazer. Sem repouso, a recuperação do organismo que responde às exigências do trabalho ficaria prejudicada. Araújo et al. (2006) citam um estudo realizado na Suécia que monitorou a produção de catecolaminas entre homens e mulheres, no trabalho e em casa. Durante as horas de trabalho, não foram observadas diferenças marcantes nas respostas de estresse entre os sexos; entretanto, após a jornada de trabalho, as diferenças entre os sexos foram pronunciadas. Enquanto o nível de noradrenalina nos homens caiu marcadamente depois do término da jornada de trabalho, quando eles retornavam para suas casas; entre as mulheres, os níveis de noradrenalina continuavam a aumentar após o retorno para a residência. Esses dados indicam, portanto, que as possibilidades de relaxamento, após a jornada de trabalho, parecem ser uma realidade para os homens, mas não para as mulheres. Lesões por Esforços Repetitivos - LER 75 Centro de Referência em Saúde do Trabalhador CEREST Piracicaba - SUS LIVRO LER_2_corrigido.indd 75 8/10/2009 10:40:43
  • 76.
    A vida extratrabalho Oestudo de Malchaire et al. (2001) coloca em evidência a influência eventual dos fatores psicológicos e organizacionais e do estresse sobre queixas musculoesqueléticas de punhos, levando em conta parâmetros pessoais e extraprofissionais. Para mais detalhes, ver: MALCHAIRE J., ROQUELAURE Y., COCK N., PIETTE A.G. Troubles musculosquelettiques des poignets. Cahiers de notes documentaires - hygiène et securité du travail, n. 185, p.23-33, 2001. Os autores avaliaram 133 operadoras de 7 empresas dife- rentes. Essas trabalhadoras realizaram tarefas repetitivas. Na pesquisa foi utilizado um questionário que incluía perguntas sobre os fatores pessoais e extraprofissionais; um questionário concernente aos esforços, à posição e à repetitividade no posto de trabalho; e, finalmente, um conjunto de questões dirigidas aos fatores psicológicos, organizacionais e de estresse. A análise multivariada revela que nem a idade e nem o tempo de serviço interferem no modelo. Ainda, nenhuma ca- racterística individual, como dimensões antropométricas, obe- sidade ou fatores hormonais foi evidenciada. O estudo dos autores evidencia uma associação negativa entre atividades de passatempo habitual (costura, tricot, jardina- gem) e LER. Malchaire et al. (2001) problematizam essa associa- ção inversa, lembrando a hipótese veiculada de um acúmulo de carga musculoesquelética originado de atividades ocupacionais, domésticas e lazer. Para explicar o achado do estudo, os autores 76 Lesões por Esforços Repetitivos - LER Centro de Referência em Saúde do Trabalhador CEREST Piracicaba - SUS LIVRO LER_2_corrigido.indd 76 8/10/2009 10:40:43
  • 77.
    sugerem que, provavelmente,as operárias que apresentaram os distúrbios foram levadas a abandonar o seu pequeno passa- tempo. Para os autores, ao invés de fator de risco, o passatempo seria um elemento de regulação da atividade muscular global, permitindo, ao abandoná-lo, manter o trabalho. Co-morbidade O mesmo raciocínio indicado para a abordagem das atividades extraprofissionais, domésticas ou de passatempo vale para abordar a co-morbidade. Sob esse prisma, os antecedentes pessoais, como história de traumas, fraturas e outros quadros mórbidos (diabetes e outros distúrbios hormonais, reumatismos, doenças infecciosas sistêmicas) podem ser desencadeados ou agravados pelos efeitos das exigências das tarefas ocupacio- nais. No entanto, é preciso enfatizar que o curso da dor muscu- loesquelética nesses quadros clínicos citados apresenta padrão diferenciado, sendo possível que as atividades de trabalho me- lhorem, ao invés de piorar a dor, como acontece na LER. PROPEDÊUTICA Linhas gerais Na avaliação propedêutica, os aspectos mais importantes a serem observados são aqueles relativos à anamnese e ao exame físico. Os exames complementares são apenas para au- Lesões por Esforços Repetitivos - LER 77 Centro de Referência em Saúde do Trabalhador CEREST Piracicaba - SUS LIVRO LER_2_corrigido.indd 77 8/10/2009 10:40:43
  • 78.
    xiliar no diagnósticode certos distúrbios e facilitar o diagnóstico diferencial. Na prática, não existe exame complementar que comprove a existência de LER, pois carecem de sensibilidade, principalmente nas fases iniciais, e de especificidade. Os exa- mes podem fornecer confirmação de um diagnóstico suspeito, mas, caso contrário, não excluem a possibilidade de doença. Ademais, exames complementares não permitem identificar os fatores de risco ocupacionais, inviabilizando, se isolados, a suspeita da origem ocupacional do problema. É importante atentar para o risco de relacionar uma alte- ração encontrada com uma dor percebida e não haver real cor- relação, ou seja, um achado incidental. Isso é particularmente importante em pacientes que tendem a relacionar suas enfermi- dades com o trabalho, pois pode gerar até mesmo um processo litigioso. Por essa razão, os critérios devem estar claros ao se solicitar um exame complementar, sempre baseando a decisão em anamnese e exame físico muito bem conduzidos. A anamnese A anamnese fornece dados valiosos para caracterizar o adoecimento. Em um momento inicial, informações sobre idade e sexo permitem, em razão de dados epidemiológicos conhecidos, imaginar alguns diagnósticos diferenciais possíveis. A partir da 5ª e 6ª décadas, emerge o contingente porta- dor de doença articular degenerativa (osteartrose), osteoporose primária e a preocupação com as síndromes reumatológicas paraneoplásicas. Entre as artropatias soronegativas, a espondi- lite anquilosante e a Síndrome de Reiter incidem pre-ferencial- mente em jovens do sexo masculino. Em seguida, é necessário investigar as possibilidades diag- nósticas, separando queixas gerais e especiais. As primeiras 78 Lesões por Esforços Repetitivos - LER Centro de Referência em Saúde do Trabalhador CEREST Piracicaba - SUS LIVRO LER_2_corrigido.indd 78 8/10/2009 10:40:43
  • 79.
    incluem febre, anorexia,emagrecimento, adinamia etc, traduz- indo a ocorrência de doença sistêmica. As queixas especiais dizem respeito ao sistema locomotor e a outros sistemas. Em relação às queixas do sistema locomotor destacamos a dor, que surge como queixa mais freqüente e deve ser categorizada para facilitar o raciocínio clínico. A seguir, sugere-se uma maneira de categorizar a dor, de forma a auxiliar o diagnóstico e propor exames complementares, se for o caso. 1. Dor localizada: é aquela dor que se manifesta em apenas uma região do corpo. a. Pode ser uma dor articular mecânica ou degenera- tiva: a dor piora com o movimento e utilização excessiva da articulação e melhora com o repouso. b. Dor articular inflamatória localizada de origem sistêmica: pode apresentar sinais flogísticos locais além da dor, como rubor, calor e edema. Geralmente, é mais acentuada pela manhã, após repouso, melhorando com o movimento. Muitas vezes, é acompanhada de rigidez matinal, cuja duração é importante definir, como critério de doenças reumáticas (Quadro 2). c. Dor de origem neuropática: dor acompanhada de sensação de anestesia, dormência ou formigamento, choques, parestesias de qualquer tipo, ou redução da sensibilidade. Sugere compressão nervosa, cujo nível muitas vezes pode ser reconhecido pelo exame neu- rológico básico, conforme os dermátomos (FIG 9). d. Dor periarticular ou de partes moles: pode ser acompanhada de sinais flogísticos locais, piora com a compressão. Muitas vezes relatada como dor na carne, assim como a dor muscular. e. Dor muscular segmentar: surge ao movimento ou permanência na mesma posição por tempo prolongado. Está presente à palpação de grupos musculares. Lesões por Esforços Repetitivos - LER 79 Centro de Referência em Saúde do Trabalhador CEREST Piracicaba - SUS LIVRO LER_2_corrigido.indd 79 8/10/2009 10:40:43
  • 80.
    2. Dor desencadeadano trabalho: sensação de descon- forto ou cansaço maior durante a jornada, geralmente perce- bida com maior clareza após uma sobrecarga, de início impre- ciso e insidioso. Com o tempo, passa a ser percebida desde o momento do despertar, acompanhada de uma sensação de fadiga muscular e peso nos membros superiores e pescoço. Relato (subjetivo) de queda de objetos e perda de força. 3. Dor difusa a. Dor articular inflamatória sistêmica: sinais inflamatóri- os em mais de uma articulação. A ocorrência de fenômenos inflamatórios no nível da articulação configura a artrite, a qual 80 Lesões por Esforços Repetitivos - LER Centro de Referência em Saúde do Trabalhador CEREST Piracicaba - SUS Figura 9 - Distribuição dos dermátomos LIVRO LER_2_corrigido.indd 80 8/10/2009 10:40:44
  • 81.
    pode se restringira uma articulação (até quatro = oligoartrite) ou muitas (poliartrite), com ou sem simetria. b. Dor muscular difusa: sensação de fadiga, peso, tender points, sensação subjetiva de edema. As fibromialgias deter- minam dores peri-articulares e segmentares, com freqüência precipitadas ou agravadas por estresse físico, emocional ou por mudança de temperatura. Quadro 2 - Critérios diagnósticos de Artrite Reumatóide estabelecido pelo American College of Rheumatolgy para Artrite Reumatóide.  Presença de artrite por mais que 06 semanas.  Rigidez matinal prolongada nas articulações, con dura- ção superior a duas horas.  Presença de nódulos característicos sob a pele.  Erosões ósseas identificadas à radiografia.  Exame laboratorial: pesquisa de fator reumatóide posi-tivo. Deve ser lembrado, entretanto, que 25% das pessoas com AR nunca apresentam esse anticorpo. Da mesma forma, deve ser salientado que tal anticorpo também pode estar presente em indivíduos que não têm AR. A partir dessa classificação, é possível identificar as car- acterísticas que levam ao diagnóstico de certas doenças, como nos exemplos a seguir:  A ausência de manifestações sistêmicas associadas às dores articulares ou peri-articulares sugere o diagnóstico de os- teoartrose, artropatias metabólicas (gota, condrocalcionose), síndromes posturais, distúrbios psicogênicos e LER.  Na doença reumatóide, a artrite tende a ser simé- trica e acompanhada de outras manifestações sistêmicas, enquanto a assimetria está presente na artrite gotosa crônica e na artropatia psoriática, dentre outras. Enquanto a doença reumatóide é classicamente progressiva, a doen- ça reumática e a gota na fase inicial evoluem em surtos ou Lesões por Esforços Repetitivos - LER 81 Centro de Referência em Saúde do Trabalhador CEREST Piracicaba - SUS LIVRO LER_2_corrigido.indd 81 8/10/2009 10:40:44
  • 82.
    crises e períodosde acalmia completa.  As artrites em geral geram dor espontânea, enquanto as artroses manifestam dor quando a articulação inicia movimento.  As dores articulares isoladas (artralgias) podem represen- tar o início de manifestação de várias doenças, até mesmo de doenças reumatológicas que se tornarão soropositivas. Para aprofundamento na questão, consultar: COCK N., MASSET D. (1994) Le diagnostic précoce de troubles musculosquelettiques du membre supérieur en médecine du travail. http://cat.inist.fr/?aModele=afficheNcpsidt=4098746 * para Artrite Reumatóide. O Exame Físico O exame procura evidências que permitam caracterizar a natureza da doença. Para isso, ele inclui anamnese, observação e exame de palpação dos tecidos moles, testes de mobilidade e provas específicas. O exame detalhado e minucioso é a chave para o diag- nóstico e para a conduta do caso. Recomenda-se orientar as manobras e os testes específicos pelas hipóteses que surgiram durante a anamnese. É importante ressaltar que a identificação das estruturas afetadas com auxílio de testes específicos tende a ser mais fácil nos quadros iniciais. 82 Lesões por Esforços Repetitivos - LER Centro de Referência em Saúde do Trabalhador CEREST Piracicaba - SUS LIVRO LER_2_corrigido.indd 82 8/10/2009 10:40:44
  • 83.
    O exame investigaas estruturas implicadas, os sinais e os sintomas e a percepção do paciente sobre a sua enfermidade. No nível da atenção básica, o exame é um método padroni- zado de avaliação dos membros superiores e pescoço, que serão úteis para: (1) colocar em evidência os problemas em seu estado precoce de evolução; e (2) fundamentar a elaboração do plano para os exames médicos periódicos ou de controle. Objetivos do exame físico Os objetivos do exame físico são: 1. Abordar as doenças discriminando as estruturas (articulações, músculos, tendões e nervos) mais vul- neráveis dos membros superiores, dos inferiores e do pescoço, susceptíveis de lesão no trabalho. 2. Localizar uma queixa, ou seja, associar a queixa a uma região anatômica específica, qualificar as queixas de um paciente, descrever o seu caráter, quantificar a sua severidade e definir a sua relação com o movimento e a função. O raciocínio segue uma análise lógica, procurando iden- tificar a coerência entre as informações colhidas, a partir da história do adoecimento, e as evidências ao exame físico. O profissional de saúde orientado por essa lógica busca detectar possíveis sinais de doenças sistêmicas, metabólicas, reumáticas ou infecciosas que possam interferir no diagnóstico diferencial. Lesões por Esforços Repetitivos - LER 83 Centro de Referência em Saúde do Trabalhador CEREST Piracicaba - SUS LIVRO LER_2_corrigido.indd 83 8/10/2009 10:40:44
  • 84.
    Por que definircritérios diagnósticos e propor um modelo de exame clínico padrão? 1. No conjunto, critérios e roteiro de exame físico são métodos objetivos de avaliação dos distúrbios muscu- loesqueléticos. 2. O conjunto de critérios indispensáveis para suspeita de LER ajuda a diminuir as diferenças de abordagem entre examinadores. 3. O serviço que conta com um método padronizado poderá dispor de informações que permitirão estabel- ecer taxas de prevalência e comparar as diferenças de risco presentes em diversos postos de trabalho e intervir naqueles postos com maior probabilidade do surgimento do efeito musculoesquelético. 4. A comparação de taxas de prevalência ou de incidên- cia, estabelecidas sob a mesma base clínica, aumentam a sua validade, resultando em benefício para a Vigilância. Diretrizes para o exame Duração aproximada de 15 a 30 minutos. Anamnese ocupacional dirigida utilizando-se do roteiro por profissão ou setor ou posto de trabalho. Inspeção dos tecidos moles dos membros superiores e de sua posição. Palpação. Teste de movimentos ativos e passivos das regiões afeta- das, buscando algumas provas específicas. Exame dirigido para as doenças músculo esqueléticas ocu- pacionais prevalentes. 84 Lesões por Esforços Repetitivos - LER Centro de Referência em Saúde do Trabalhador CEREST Piracicaba - SUS LIVRO LER_2_corrigido.indd 84 8/10/2009 10:40:44
  • 85.
    Exame clínico integradoao exame de rotina. Por essa razão, busca-se limitar os testes e exames sofisticados. A elaboração da hipótese depende da presença de um conjunto de critérios predeterminados. A escolha dos testes depende das evidências encontradas. Por exemplo, os testes neurológicos serão propostos somente nos casos de dor de natureza neurológica. Pontos básicos do exame Os pontos básicos do exame são: aplicação simples e rá-pida e de fácil incorporação ao exame clínico de rotina. Importante lembrar que o exame não é exaustivo e outras doenças podem ser detectadas. Habilidades requeridas do examinador 1. Conhecimento anatômico e clínico aprofundado para suspeitar de diagnóstico diferencial. 2. Exame preciso e aplicação de testes dirigidos, visan- do ao diagnóstico diferencial. 3. Capacidade de escuta no consultório, haja vista o reconhecido sofrimento dos trabalhadores com suspeita de LER. 4. Sensibilidade para abrir-se ao estudo da produção e discernimento quanto aos métodos de gestão heterogê- neos, presentes na interlocução com as empresas e seus gestores. Lesões por Esforços Repetitivos - LER 85 Centro de Referência em Saúde do Trabalhador CEREST Piracicaba - SUS LIVRO LER_2_corrigido.indd 85 8/10/2009 10:40:45
  • 86.
    Algumas alterações empele e subcutâneo são facilmente detectáveis em exame clínico de rotina e sugerem possibilidade de doença reumatóide, lúpus, esclerodermia etc. Endurecimento da pele, diminuição de elasticidade. Nódulos subcutâneos. Eritema nodoso. Erupção cutânea. Urticária, púrpura, ulcerações, gangrenas – podem tra- duzir imunopatias ou vasculites a serem esclarecidas. Lesões psoriáticas. Fenômeno de Raynaud. Foto-sensibilidade. Alopécia. A limitação de movimentos ocorrerá por dor e/ou fenô- menos inflamatórios reversíveis, ou por fibrose e anquilose articular. Os achados específicos e provas especiais para cada encontram-se na Parte 3 e na Parte 4. PROPEDÊUTICA COMPLEMENTAR Existem algumas opções para a propedêutica armada, cujas características, alcance, falhas e riscos devem ser conhe- cidos, para correta indicação em cada caso, sempre lembrando que o diagnóstico das afeccções originadas pelo trabalho é eminentemente clínico. 86 Lesões por Esforços Repetitivos - LER Centro de Referência em Saúde do Trabalhador CEREST Piracicaba - SUS LIVRO LER_2_corrigido.indd 86 8/10/2009 10:40:45
  • 87.
    Imagens Os exames porimagem são: radiografia simples e con- trastadas, ultra-sonografia, Tomografia computadorizada e Ressonância Nuclear Magnética, Eletroneuromiografia. A seguir são descritas suas características e indicações. Radiografia Simples / Contrastadas Radiografias podem ser úteis para excluir anormalidades ósseas. Deve ser salientado que tendões e bursas não são visíveis em radiografias. No entanto, o uso da ultra-sonografia e, mais recentemente, da ressonância nuclear magnética trouxe- ram um auxílio para visualização de partes moles. A radiografia simples auxilia na suspeita de fraturas, alte- rações ósseas congênitas ou adquiridas, por exemplo acrômio ganchoso. É possível perceber apenas um aumento volumétrico de partes moles - músculo, gordura, líquido ou edema, que aparece como uma sombra cinzenta. Portanto, não terá muita importância para realizar o diagnóstico das lesões por esforços repetitivos que afetam partes moles, mas simpara análise de desgastes articulares relacionados ao trabalho ou para diag- nóstico diferencial com outros quadros suspeitados. Radiografias contrastadas, ou seja, realizadas após injeção de contraste à base de iodo, apresentam risco de hipersensibi- lidade ao contraste, além da exposição à radiação. A mielogra- fia, por exemplo, é realizada dessa forma, para pesquisar her- niações de disco intervertebral. Hoje, a ressonância magnética é menos arriscada e tem maior precisão para esse dia-gnóstico. Lesões por Esforços Repetitivos - LER 87 Centro de Referência em Saúde do Trabalhador CEREST Piracicaba - SUS LIVRO LER_2_corrigido.indd 87 8/10/2009 10:40:45
  • 88.
    Não são examesrotineiros, podem ser utilizados somente para verificar quadros específicos, como as herniações de discos, caso não haja ressonância disponível e sempre a partir do exame clínico dirigido. Ultra-sonografia A passagem de ondas sonoras através do tecido provoca um eco, cuja densidade depende da estrutura refletora. Sua indicação é discutível, pois dependente do operador e da qua- lidade do aparelho, é um exame dinâmico, cujos resultados são apresentados de forma estática em fotografias, o que reduz a precisão das informações, tem baixa sensibilidade e especifici- dade para a maioria das alterações de estruturas. É mais adequa- do para o manguito rotador ou calcificações de partes moles. Geralmente evidencia alterações apenas na fase aguda, com espessamento dos tendões e aumento de líquido sinovial. Com poucos dias de afastamento do trabalho, esses achados podem não estar mais presentes e, na maioria dos casos, a assistência é buscada em fases avançadas dos quadros clínicos, em que se encontram lesões severas das complicações ou já não se pode afirmar ou negar a existência de lesões não complicadas apenas pelo exame ultra-sonográfico. Mais uma vez, o exame clínico é soberano para o diagnóstico das lesões por esforços repetitivos. Logo esse exame é complementar ou indicado para diagnóstico diferencial. Muitas vezes, deve ser solicitado de modo comparativo entre lados direito e esquerdo. 88 Lesões por Esforços Repetitivos - LER Centro de Referência em Saúde do Trabalhador CEREST Piracicaba - SUS LIVRO LER_2_corrigido.indd 88 8/10/2009 10:40:45
  • 89.
    Tomografia computadorizada eRessonância Nuclear Magnética A tomografia computadorizada e a ressonância nuclear magnética são exames caros e sofisticados, de indicação muito específica. A tomografia computadorizada é baseada em leituras, feitas por computador, da passagem de raios X pelo corpo. Fornece imagens mais detalhadas que a radiografia, mas o custo é muito maior e as indicações são restritas, útil apenas para a coluna vertebral, em casos muito específicos. A ressonância nuclear magnética baseia-se na ressonância da rotação (spin) dos núcleos de elementos como o hidrogênio. Uma fonte de radiofreqüência excita os átomos que sofrem uma rotação. Quando a fonte é desligada, os átomos retornam à posição inicial e liberam um sinal que é captado e transmitido a um computador. A ressonância não tem os efeitos colaterais da radiação, é padrão-ouro para avaliar partes moles, afetadas na maioria das lesões descritas, porém a dificuldade de acesso e o alto custo são proibitivos. Importante ressaltar que não é necessária para diag- nóstico da maioria das lesões, que são de diagnósico clínico. Eletroneuromiografia Indicada para comprovar e estabelecer o nível das neu- ropatias periféricas compressivas. Inclui a avaliação da velo- cidade de condução dos nervos e dos potenciais elétricos dos músculos em atividade e repouso. É preciso e confiável em ter- Lesões por Esforços Repetitivos - LER 89 Centro de Referência em Saúde do Trabalhador CEREST Piracicaba - SUS LIVRO LER_2_corrigido.indd 89 8/10/2009 10:40:45
  • 90.
    mos funcionais, porémtraz algum desconforto para o paciente durante sua realização, sendo de indicação restrita aos casos em que se suspeita de comprometimento de nervos, quando surge a sintomatologia descrita anteriormente neste texto, no item “dor de origem neuropática” (ver página 79). Pode ser estática ou dinâmica. A última é indicada quando os sintomas compressivos surgem apenas ao movimentar membros ou acio- nar grupamentos musculares específicos. Exames de Laboratório É necessário primeiro esclarecer que não há exames de laboratório para LER. Existem exames para complementar um raciocínio clínico, mostrando a existência de um processo inflamatório, metabólico, infeccioso ou imunológico, cuja avalia- ção é feita através de PROVAS DE ATIVIDADE INFLAMATÓRIA, IMUNOLÓGICA E BIOQUÍMICA (ver página 153). As provas de atividade inflamatória, também denomina- das de reações de fase aguda no soro, são testes inespecíficos, que se alteram na presença de processos inflamatórios, infec- ciosos ou de lesões teciduais. Nas diversas afecções que cursam com lesão tecidual, infecção ou inflamação, há aumento da concentração sérica de várias proteínas conhecidas como pro- teínas de fase aguda e que são responsáveis pelas alterações desses testes. Solicitam-se essas proteínas, quando a anamnese ou exame físico sugerem doença sistêmica, quadro reumatológico, para diagnóstico diferencial com os distúrbios relacionados ao trab- alho. As REAÇÕES DE FASE AGUDA, PROVAS DE ATIVIDADES INFLAMATÓRIA, IMUNOLÓGICA E BIOQUÍMICA mais uti- lizadas são apresentadas no ANEXO 1 (página 153). 90 Lesões por Esforços Repetitivos - LER Centro de Referência em Saúde do Trabalhador CEREST Piracicaba - SUS LIVRO LER_2_corrigido.indd 90 8/10/2009 10:40:45
  • 91.
    HIPÓTESE DIAGNÓSTICA O profissionalde saúde é, freqüentemente, confrontado às queixas musculoesqueléticas dos trabalhadores que pro- curam o serviço. A conduta proposta neste Guia é utilizar de um conjunto de critérios para, a seguir, chegar a uma hipótese diagnóstica. Busca-se oferecer ferramentas para permitir o diag- nóstico nas fases precoces da LER. O estudo diagnóstico de um paciente exposto a situações de trabalho que hipersolicitam esforços e movimentos é uma combinação de procedimentos intelectuais e manejos por meio dos quais se identifica a doença e se avalia a enfermidade. Para isso, é necessário incorporar entre os procedimentos, como dito anteriormente, a análise do trabalho e os efeitos de um quadro clínico que ameaça por causa da dor e pelo sofrimento gerado diante do medo de não conseguir garantir a sua atividade pro- fissional. No caso da LER, não existe padrão ouro para a doença, tampouco é doença em todos os casos. Pode tratar-se de distúr- bios ou de afecções específicas bem determinadas. O paciente pode chegar aos serviços com uma história de dor crônica, difusa e sem melhora, com os resultados dos recursos terapêu- ticos clássicos propostos nos diversos serviços por onde esteve. O fenômeno osteoarticular e muscular associado ao trabalho porta múltiplos significados e admite mais de uma interpretação, que não são excludentes. Dito de outro modo, não estamos lidando com uma entidade unívoca. Os mesmos fatores de risco podem explicar quadros clínicos distintos. Quadros clínicos semelhantes podem se originar de fatores de risco diferentes. Já os fenômenos musculoesqueléticos não são os únicos efeitos das condições de trabalho descritas como Lesões por Esforços Repetitivos - LER 91 Centro de Referência em Saúde do Trabalhador CEREST Piracicaba - SUS LIVRO LER_2_corrigido.indd 91 8/10/2009 10:40:45
  • 92.
    fatores de riscoe, finalmente, são resultantes da interação de vários elementos presentes nas situações de trabalho. Para o diagnóstico, é importante a descrição cuidadosa dos sinais e sintomas quanto à sua localização, forma e momento de instalação, duração e caracterização da evolução temporal, intensidade, bem como os fatores que contribuem para a mel- hora ou agravamento do quadro. PLANO TERAPÊUTICO * Uma versão anterior foi apresentada em MINISTÉRIO DA SAÚDE DO BRASIL. ORGANIZAÇÃO PAN-AMERICANA DA SAÚDE NO BRASIL. Doenças relacionadas ao trabalho: manual de procedimentos para os serviços de saúde. Brasília: Ministério da Saúde do Brasil, Capítulo 18, 2001, p. 425-482. Bases do plano terapêutico A conduta terapêutica é sempre paciente orientada. Idealmente, o paciente é avaliado por uma equipe multidis- ciplinar e, na seqüência, o plano terapêutico será definido. Entretanto, dadas as dificuldades de acesso ao sistema de saúde e o medo de exclusão do mercado de trabalho, muitas vezes os trabalhadores demoram a procurar a assistência médica. É plausível supor que essa prática explique a menor prevalência de casos na fase aguda do que na fase crônica. Na fase crônica, os pacientes costumam apresentar mais de um sítio atingido dos membros superiores. Nesses casos, é conveniente tentar raciocinar em termos dos efeitos combi- nados dos sintomas. Por exemplo, é comum o paciente com inflamações nas regiões dos paratendões apresentar também alterações sensitivas, como queixas de choque e de formiga- mento, que podem ter relação com uma compressão do nervo periférico. 92 Lesões por Esforços Repetitivos - LER Centro de Referência em Saúde do Trabalhador CEREST Piracicaba - SUS LIVRO LER_2_corrigido.indd 92 8/10/2009 10:40:45
  • 93.
    A avaliação globalbusca compreender integralmente a situação do paciente: 1. Conhecer os tratamentos instituídos. 2. Proceder uma avaliação para estimar a eficiência ou déficit funcional atual. 3. Listar aquelas atividades que o paciente deixou de fazer em decorrência do quadro apresentado, incluindo as da vida doméstica, social, lazer etc. 4. Focalizar as possíveis perdas na profissão, na carreira, no emprego. 5. Avaliar as expectativas do paciente quanto ao trata- mento e ao seu futuro profissional. O estabelecimento de um plano terapêutico para as afecções osteoarticulares e musculares de origem profissional obedece a alguns pressupostos dentre os quais se destaca a importância do diagnóstico precoce e preciso, e a conveniência do afastamento dos trabalhadores sintomáticos de situações de exposição, mesmo aquelas consideradas leves. Em empresas ou locais de trabalho que dispõem de Serviços Especializados em Engenharia de Segurança e Medicina do Trabalho - SESMT ou apenas de Programa de Controle Médico de Saúde Ocupacional - PCMSO, com oferta de assistência de saúde é possível readpatar o trabalhador para atividades leves, sem nenhuma sobrecarga biomecânica, mantendo-o sob segui- mento médico, ao mesmo tempo em que são adotadas medidas visando à correção dos fatores associados ao desenvolvimento da enfermidade (ver Anexo 2, página 161). Nesse aspecto, uma intervenção multi ou interdisciplinar é fundamental para a condução de programas de prevenção. O retorno seguro e o mais precoce possível ao trabalho exige a identificação dos problemas surgidos e a existência de condições favoráveis de negociação entre a equipe de saúde e os setores da empresa envolvidos, para garantir condições adequadas para Lesões por Esforços Repetitivos - LER 93 Centro de Referência em Saúde do Trabalhador CEREST Piracicaba - SUS LIVRO LER_2_corrigido.indd 93 8/10/2009 10:40:45
  • 94.
    os trabalhadores doentes. Osobjetivos do tratamento são os seguintes: Aliviar a dor. Reduzir o edema. Manter ou aumentar a amplitude de movimentos. Aumentar a força muscular. Reeducar a função sensorial. Aumentar a resistência à fadiga. Melhorar a funcionalidade dos membros superiores. Proteger a função articular. A dor do paciente que procura o serviço será abordada e a equipe procurará os meios adequados para o alívio e, em seguida, estabelecerá os objetivos do tratamento. Os objetivos, procedimentos e etapas serão compartilhados com o paciente, de modo a incentivar sua percepção da evolução do quadro, no tocante a pequenos avanços, como melhora do sono, capacid- ade de realizar cuidados pessoais (se vestir, se lavar) que exigem posturas extremas dos braços. Orientar o paciente 1. Explicar ao paciente que a dor atual é resultado de um longo tempo de exposição aos fatores de risco no trabalho e que o tratamento também será longo. 2. Orientar o paciente quanto à economia de certos movimentos e posturas e privilégio de outras. 3. Orientar quanto à postura para dormir. 4. Usar gelo ou calor a depender do caso sob acompan- hamento do fisioterapeuta. 5. Orientar o paciente quanto ao reconhecimento das 94 Lesões por Esforços Repetitivos - LER Centro de Referência em Saúde do Trabalhador CEREST Piracicaba - SUS LIVRO LER_2_corrigido.indd 94 8/10/2009 10:40:46
  • 95.
    pequenas melhoras, obtidaspouco a pouco. 6. Estabelecer uma conduta visando atingir a cada um dos objetivos explicitados, evitando abordar uma afecção isolada da outra. 7. Privilegiar o raciocínio que considera membro supe- rior na sua unidade. Nos casos iniciais em que há identificação anatômica pre- cisa das lesões e diagnóstico de entidades nosológicas específi- cas, o esquema terapêutico básico é apresentado a seguir. Esquema terapêutico básico Para a fase aguda Para a fase aguda, são indicados os seguintes procedimen- tos: Uso de anti-inflamatórios se a dor apresentar característi- cas de um processo flogístico. Gelo na região atingida, se a dor apresentar características de um processo flogístico. Afastamento das atividades com componentes de hiperso- licitação das regiões afetadas. Associações dessas medidas, se for o caso. Para a fase crônica Para a fase crônica, sugerem-se as seguintes medidas: Incentivo aos programas de atividades físicas orientadas, como exercícios de alongamentos localizados e de grandes segmentos do corpo, fortalecimento muscular localizado e atividade aeróbica, hidroginástica, entre ou-tras. Lesões por Esforços Repetitivos - LER 95 Centro de Referência em Saúde do Trabalhador CEREST Piracicaba - SUS LIVRO LER_2_corrigido.indd 95 8/10/2009 10:40:46
  • 96.
    O desenvolvimento doprograma é orientado tanto pelo estágio clínico da doença, quanto pela capacidade física do paciente, introduzindo as práticas de modo gradativo, reservan- do-se as atividades de fortalecimento muscular para o último estágio, sob acompanhamento do terapeuta ocupacional. As medidas de reabilitação física e o suporte emocional dependerão: 1. Da presença da alterações sensitivas e/ou motoras; e/ou edema. 2. Da existência de incapacidade funcional. 3. Da presença de desequilíbrios psíquicos gerados em situações especiais de trabalho, na gênese do processo de adoecimento e / ou associados ao afastamento do trabalho. Conduta paciente-orientada A conduta a ser adotada rotineiramente segue aos seguintes princípios: 1. Se distúrbios sensitivos: relaxamento muscular com massageador elétrico, uso de hidromassagem, massa- gem manual acompanhada sistematicamente pelo fisiote- rapeuta. 2. Se edema: massagem retrógrada para reduzi-lo. 3. Para os outros objetivos: exercícios passivos, ativo- assistidos, exercícios de alongamento, após preciosa aval- iação da Terapia Ocupacional e da Fisioterapia, exercícios resistidos. 4. Exercícios isométricos: estimulação tátil com dife-ren- tes texturas, exercício de pinça. 5. Confecção de órtese, em casos específicos, para reduzir a dor, manter a integridade articular e para me- lhorar a função. 6. O uso de órtese deverá ser acompanhado e o paciente orientado quanto aos períodos de repouso. 96 Lesões por Esforços Repetitivos - LER Centro de Referência em Saúde do Trabalhador CEREST Piracicaba - SUS LIVRO LER_2_corrigido.indd 96 8/10/2009 10:40:46
  • 97.
    PARTE III Atuação doCEREST/ Rede da Atenção Secundária Múltiplos Sítios e Tipos de Afecções O termo LER é considerado um termo guarda-chuva. Há outras nomenclaturas de mesmo caráter: Lesões por Traumas Cumulativos, Síndrome Cervico-Braquial Ocupacional de Origem Ocupacional, Distúrbios Musculoesqueléticos Relacionados ao Trabalho. O seguinte esquema (FIG 10) é adaptado de Meyer Dyevre (1994), é claro quanto ao tipo de lesão (funcional ou compressiva) e dos possíveis sítios acometidos na LER: Lesões por Esforços Repetitivos - LER 97 LIVRO LER_2_corrigido.indd 97 8/10/2009 10:40:46
  • 98.
    Figura 10 -Esquema dos principais sítios e tipos de afecções possíveis no quadro de LER. *Extraído e adaptado de Meyer Dyevre (1994) 98 Lesões por Esforços Repetitivos - LER Centro de Referência em Saúde do Trabalhador CEREST Piracicaba - SUS Higromas Lombociatalgia Síndrome do Túnel do Carpo Sindrome de Guyon Artroses Artroses Sindrome do Desfiladeiro Torácico Músculos Ligamentos Tendões Discos, articulações Epicondilite Tenossinovites Tendinites Tendinites Cervicalgias Musculo-tendinoso Funcional Osteo-articular Compressão LIVRO LER_2_corrigido.indd 98 8/10/2009 10:40:46
  • 99.
    Quadro 3 PUNHOS EMÃOS Lesões por Esforços Repetitivos - LER 99 Centro de Referência em Saúde do Trabalhador CEREST Piracicaba - SUS Distúrbio Tenossinovite Tendinite Sintomas e Sinais Dor localizada, sobre o tendão afetado. Dor em repouso leve, muito exacerbada ao movi- mento local. Edema sobre a estrutura musculotendinosa, loca- lizado se afeta tendões com bainha. Crepitação ao longo do tendão, detectável ao movi- mento passivo ou contra resistência. Pode haver fraqueza para segurar objetos. Dor de característica neurogênica em alguns casos, compressão neu- ral e parestesias, edema e hiperemia. Disfunção pode se agra- var, com permanência na atividade. Dor localizada sobre a estrutura musculo- tendínea, agravada por movimento, principal- mente contra a resistên- cia, pode não haver dor à movimentação passiva. Edema localizado, crepi- tação fina ao movimento e redução da força de preensão Fatores de risco relacio- nados Dor Tendões não tole- ram repetições acima de 1500 a 2000 por hora, ou 30 a 40 movimentos de dedos por minuto. Movimento rápido, repetitivo, de girar ou segurar, uso de força ou destreza não neces- sariamente envolvendo cargas pesadas ou longa duração. Funções com exigências de velocidade e uso contínuo dos mesmos grupamentos muscula- res, extenuantes ou com posições extremas. Mais comum entre os 20 aos 40 anos, e após períodos de aumento da atividade, extensão de jornada. Flexão e extensão extremas do punho. Tensão continuada da unidade musculo- tendínea, sem período de repouso adequado. Movimentos rápidos ou repetitivos, não neces- sariamente envolvendo carga ou longa duração. Mecanismo fisiopatológico Bainhas são estimuladas a produzir flui- dos em exces- so, ficando edemaciadas. Inflamação do tendão, o qual se torna espessado com irregularidades em sua super- fície. LIVRO LER_2_corrigido.indd 99 8/10/2009 10:40:46
  • 100.
    100 Lesões porEsforços Repetitivos - LER Centro de Referência em Saúde do Trabalhador CEREST Piracicaba - SUS Dor em face dorso-radial do punho, na tabaqueira anatômi- ca, podendo irradiar para o antebraço ou para o primeiro dedo. Dor à movimentação do polegar e certas posições do punho, edema e crepitação e hiperemia localizados podem estar presentes. Dificuldade em abduzir o polegar, pode haver cisto sinovial concomitante. Teste de Finkelstein realiza-se o desvio ulnar do punho, com o polegar escondido entre os outros dedos e a palma da mão; se ocorre dor aguda na região do estilóide radial. Dor na extensão-abdução do polegar contra resistência Enrijecimento de dedos na posição de flexão, com gatilho e dor na tentativa de extensão. O movimento do dedo provoca um rangido. Pode haver edema e espessamento palpável na base do dedo. Nodulações císticas sob a pele, de tamanhos e formas variadas. Podem provocar dor contínua ou ao movimento de estruturas próximas, mais freqüentes no dorso do punho. Dor, parestesias, formigamento, dormência no território do nervo mediano (nos três primeiros dedos), agravados por movimentos do punho, principalmente flexão prolongada. Exacerbação noturna e nas primeiras horas da manhã. Redução de sensibilidade no ter- Movimentos de pinça ou preensão, principalmente com desvio radial ou ulnar do carpo. Combinação de girar o punho e fazer força simulta- neamente. Polegar mantido abduzido e/ou elevado por tempo prolongado (polegar alienado), uso prolongado de tesouras. Mais freqüente em mulheres de meia- idade. Uso de ferramentas manuais com bor- das cortantes, finas. Força com a face palmar dos dedos, como apertar pistolas. Preensão associada a movi- mentos repetitivos. Movimento de girar o punho, realizar extensão ou flexão repetitivas, trauma- tismos locais. Trabalhos com repetição, força, angulação extrema ou exposição à vib- ração. Atividades que combinam força e repetição, ou flexão e exten- Atrito repetido entre a bainha e os tendões, provocando espessamento. A bainha do tendão torna- se edemaciada e dificulta o movimento do tendão. Fluido sinovial em excesso. Nervo me- diano é comprimido no nível do punho. A compressão pode ser derivada do Tenossinovite de De Quervain Tenossinovite estenosante / Dedo em gatilho Cistos Sinoviais Síndrome do Túnel do Carpo LIVRO LER_2_corrigido.indd 100 8/10/2009 10:40:46
  • 101.
    Lesões por EsforçosRepetitivos - LER 101 Centro de Referência em Saúde do Trabalhador CEREST Piracicaba - SUS ritório e fraqueza aparente da mão. Parestesias e dor podem irradiar para o cotovelo. Hipotrofia da eminência tenar, em casos mais graves. Teste de Phalen: pedir ao paciente que fique com os antebraços suspensos, encos-tando o dorso das mãos um no outro, mantendo o punho em flexão de 90 graus, durante um minuto. O teste é positivo quando há reprodução ou exacerbação dos sintomas, com parestesias no território do mediano. Teste de Tinnel: percussão do nervo mediano ao nível do punho, com reprodução de sintomas/ parestesias no território do nervo. Sensibilidade pode ser avaliada por teste de monofila- mento ou discriminação de dois pon- tos. Testar fraqueza de pinça polegar - quinto dedo. Outro teste sugestivo é perguntar ao paciente o que faz para aliviar os sintomas. Se mostrar que ba-lança o punho como se estivesse baixando um termômetro, é mais uma indicação. Eletroneuromiografia pode demonstrar o acometimento, porém pode estar negativa em fases iniciais. Dor, parestesias e dormência na face são, desvios prolongados dos punhos. Exposição dos punhos a bor- das cortantes. Ambientes frios. Mais comum em mulheres, entre 36 a 60 anos, na mão dominante. Pode surgir de forma transitória na gravidez, freqüentemente bilateral. Exposição dos punhos a bordas com quinas vivas. edema ou do espessamento das bainhas dos tendões no Túnel do Carpo. A pressão direta sobre o nervo explica a lesão. Síndrome do Canal de Guyon lateral do quarto e quinto dedos, fraqueza na abdução do quinto dedo e movimentos de pinça, hipotrofia e fraqueza de interósseos, sensibilidade diminuída no quinto dedo. Teste de Tinnel: percussão no trajeto do nervo ulnar com reprodução dos sintomas. Teste de Phalen: pedir ao paciente que fique com os antebra- ços suspensos, encostando o dorso das mãos um no outro, mantendo o punho em flexão de 90 graus, durante um minuto. O teste é positivo quando há reprodução ou exacer- bação dos sintomas, com parestesias no território do nervo ulnar. Fraqueza para abdução dos contra resistência Eletroneuromiografia pode evidenciar alterações. LIVRO LER_2_corrigido.indd 101 8/10/2009 10:40:46
  • 102.
    Quadro 4 COTOVELOS Centro deReferência em Saúde do Trabalhador CEREST Piracicaba - SUS Distúrbio Epicondilite lateral Cotovelo de tenista Epicondilite medial Cotovelo de golfista Sintomas e Sinais Dor localizada no epicôndilo lateral durante o repouso ou movimentos de punho e dedos. Dor e fraqueza ao apertar mãos ou segurar objetos pesados. A dor pode irradiar para o dorso do punho ou espalhar- se pelo membro superior. Amplitude de movimentos do cotovelo preservada, exceto em casos graves ou crônicos, em que pode ocor- rer redução da extensão e hipotrofia muscular. Edema local pode estar presente. Palpação dolo- rosa na origem dos tendões extensores do carpo, com o cotovelo estendido: Teste do cotovelo de tenista: dor no epicôndilo lateral surge quando o paciente realiza extensão do punho contra resistência. Dor localizada no epicôndilo medial durante repouso ou durante movimento ativo de punho ou dedos. Dor e edema na origem dos flexores na face medial do cotovelo. Teste do Cotovelo de Golfista: dor no epicôn- dilo medial surge quando o paciente realiza flexão do punho contra resistência. Fatores de risco relacio- nados Movimentos levando a impactos no braço. Excesso de uso dos extensores dos dedos. Rotação extrema do antebraço. Rotação interna ou externa do antebraço simultaneamente à flexão de punhos, movimentos rápidos ou repetitivos, independentemente da carga (peso do objeto que está sendo susten- tado ou sobre o qual se aplica força) ou da dura- ção da exposição. Pode associar-se às situa- ções de tensão cons- tante dos extensores. Flexão e extensão do punho contra resistência, pronação ou supinação repetidas do antebraço com o cotovelo esten- dido. Rotação repetida do antebraço associada ao uso de força e rotação extrema de anteb- raço. Rotação interna ou externa do antebraço simultânea à flexo-exten- são do punho, movimen- tos rápidos ou repetitivos, independentemente da carga (peso do objeto Mecanismo fisiopatológico Irritação dos tendões (sem bainha) em situações de uso excessivo dos músculos da região. Comum na quarta década. Irritação de tendões. Mais comum em quarta e quinta déca- das. 102 Lesões por Esforços Repetitivos - LER LIVRO LER_2_corrigido.indd 102 8/10/2009 10:40:47
  • 103.
    Lesões por EsforçosRepetitivos - LER 103 Centro de Referência em Saúde do Trabalhador CEREST Piracicaba - SUS Síndrome do canal cubital Síndrome do pronador redondo Bursite do Olécrano Dor, parestesias e dormência, redução de sensibilidade no quarto e quinto dedos da mão. Fraqueza dos interósseos. Disfunção sensorial na mão e hipotrofia de pequenos músculos. Teste de Froment: hipo-trofia do primeiro interós- seo dorsal e incapacidade para manter a adução do polegar, com hiperflexão em interfa- lan-geana. Dor à palpação do tú-nel cubital. Teste de Warten- berg: Incapacidade de abduzir quinto dedo. Teste de Tinnel: sintomas reproduzidos pela percussão do túnel cubital. Dor em face volar, medial e proximal do antebraço. Surge principalmente em pro- nação associada ao ato de segurar objetos. Sensibilidade diminuída, parestesias, dor em queimação nos dedos na porção radial, eminência tenar, face volar do antebraço. Dor e edema na região do olecrano. Pode haver nodulação. que está sendo sus- tentado ou sobre o qual se aplica força) ou da duração da exposição. Pode associar-se às situa- ções de tensão cons- tante dos flexores. Flexão extrema de cotovelo, às vezes, sem causa especí- fica. Atividades que exigem pronação e o ato de segurar objetos. Inclinação e movi- mentos do cotovelo. Aprisionamen- to do nervo ulnar no nível cotovelo. Compressão do nervo por excesso de recrutamento muscular no local. Apoio do coto- velo em super- fícies duras. Acompanha os quadros de artrite reu- matóide. LIVRO LER_2_corrigido.indd 103 8/10/2009 10:40:47
  • 104.
    Quadro 5 OMBROS 104 Lesõespor Esforços Repetitivos - LER Centro de Referência em Saúde do Trabalhador CEREST Piracicaba - SUS Distúrbio Tendinite do supra-espinhoso (Calcificante) Ruptura do manguito rota- dor Sintomas e Sinais Dor espontânea, início rela- tivamente agudo, incapaci- tante. Edema na região do ombro. Paciente mantém ombro junto ao corpo, dificuldade em dormir, sensação de fisgada, quando o braço é abduzido. Calcificação à radiografia pode estar presente. Dor primária na região ântero-lateral e superior do ombro, exacerbada com elevação do braço acima da linha do ombro. Dificuldade em iniciar a abdução do braço. Alguns casos são semelhantes ao ombro congelado, com limitação de movimentos passivos. Redução da força e hipotro- fia dos músculos. Teste de Jobe: MMSS em abdução de 90o, com anteflexão de 30o e polegares para baixo, o examinador faz força para baixar os braços, enquanto o paciente tenta evitar, menor força de um lado pode sig- nificar ruptura. Fatores de risco relacionados Trabalho que requer elevação dos mem- bros superiores acima do nível do ombro. Trabalho em linha de montagem que requer movimentos das mãos além de 25000 ciclos por jornada. O impacto dos tendões do man- guito rotador contra o arco coracoac- romial tem sido considerado fator fundamental. Alterações anatômi- cas do arco cora- coacromial podem predispor à lesão. Carga estática aumentada, quando os braços são man- tidos elevados later- almente em posição de rotação. Repetição de flexões dos braços para frente, acima de 15 vezes por minuto Mecanismo fisiopatológico Alterações degenerativas no manguito, com depósito de cálcio. Excesso de uso da articulação. Tração súbita do braço, alte- rações degen- erativas. LIVRO LER_2_corrigido.indd 104 8/10/2009 10:40:47
  • 105.
    Lesões por EsforçosRepetitivos - LER 105 Centro de Referência em Saúde do Trabalhador CEREST Piracicaba - SUS Tendinite do manguito rotador Bursite sub- deltóidea e subacromial Dor local no ombro, exacerbada por movimentos gleno-umerais, abdução e elevação do braço. Pior ao se deitar. Abdução ativa e rotação podem estar limitadas. Dor à rotação interna e externa contra resistência. Dor à pal- pação sobre a cabeça umeral e logo abaixo do processo acro- mial. Dificuldades para se vestir. Teste do impacto (Neer): com o paciente sentado, o observador eleva seu braço enquanto fixa a escápula, positivo quando gera dor sob o acrômio. Teste de Hawkins: realizar rotação inter- na com cotovelo fletido a 90o com o braço apoiado na mão do examinador. Teste de Yoccum: paciente apóia a mão em seu ombro contralateral, examinador eleva o membro pelo cotovelo. Estes testes são positivos quando há dor em região coraco-acromi- al. Todos os três avaliam o supra- espinhoso. Teste de Patte: avalia o infra-espinhoso, paciente com MS abduzido a 90o e cotovelo fletido, pede-se que ele resista aa força de rotação interna feita pelo examinador. Redução da resistência ou dor na localização do tendão indica lesão. Teste de Gerber: avalia rotura do sub- escapular, paciente com o dorso da mão colocado em região lom- bar, pede-se que afaste a mão do dorso. Incapacidade significa possível ruptura. Manguito rota- dor inflamado por estresse dos tendões. durante uma hora ou posições extre- ma dos braços. Excesso de uso LIVRO LER_2_corrigido.indd 105 8/10/2009 10:40:47
  • 106.
    106 Lesões porEsforços Repetitivos - LER Centro de Referência em Saúde do Trabalhador CEREST Piracicaba - SUS Dor local, principalmente ao movimento, sinais podem ser visíveis à Ultrassonografia Dor local no ombro e face anterior do braço, cabeça longa do bíceps, exacerbada por movi- mentos gleno-umerais, abdução, elevação ou supinação do braço. Amplitude de movimen- tos reduzida. Dor na abdução do braço em rotação externa contra resistência e palpação do sulco intertubercular. Teste de Speed: membro superior supinado, em extensão, pede-se que o paciente tente elevar o braço contra resistência imposta pelo examinador. Teste de Yergason: dor na cabeça longa do bíceps quando realiza-se a supinação do anteb- raço contra resistência, mantendo o cotovelo em angulação de 90o. Dor no ombro, piora à noite e ao movimento, instalação gradual de rigi- dez e dor com restrição de movimentos nos últimos três ou quatro meses, movimentos Bursite Tendinitre biceptal Ombro conge- lado Capsulite cde- siva dos tendões, ativi- dades com braços elevados acima do nível dos ombros, ou rotação do braço mantida de forma estática. Movimentos repeti- tivos das mãos nas operações de linha de montagem, acima de 25000 ciclos por jornada. Elevação continuada de braço e ombro. Movimentos repeti- dos mantendo os braços acima do nível da cabeça, microtraumas, degeneração. Excesso de uso dos tendões gera irritação e inflamação das bolsas e seus flui- dos, cuja função é reduzir o atrito. Excesso de uso dos tendões gera irritação e inflamação Movimentos repetidos e espessamento de tendões e bolsas tendinosas. Movimentos repetidos e espessamento de tendões e bolsas tendinosas. LIVRO LER_2_corrigido.indd 106 8/10/2009 10:40:47
  • 107.
    Lesões por EsforçosRepetitivos - LER 107 Centro de Referência em Saúde do Trabalhador CEREST Piracicaba - SUS gleno-umerais limitados ou nulos. Espessamento e inflamação das estruturas articulares. Hipotrofia de músculos do ombro. Restrição de movimentos de abdução 90o, rotação interna e externa 45o. Parestesias, sensação de agulhadas, dormência, no território do media- no ou, principalmente, do ulnar, exacerbados pela abdução do braço. Dor irradiada para a região cervical, cansaço, fraqueza para segurar ou apreender objetos. Dedos pálidos ou dormentes. Ombro caído. Piora ao carregar peso, pentear cabelo, pintar paredes. Dificuldade em segurar objetos pequenos, hipotrofia de eminên- cias tenar, hipotenar e músculos intrínsecos das mãos. Cianose, edema. Teste de Roos: três minutos em abdução e rotação externa de ombro causam dor, fadiga precoce e parestesias no território do nervo ulnar. Sensível, porém pouco específico. Teste de Allen: hiperabdução de ombro ou compressão costoclavicular gera redução de sensibilidade, fadiga e fraqueza das pontas dos dedos. Inespecífico. Teste de Adson: redução do pulso radial com o braço e a cabeça voltada para o lado afetado, durante uma manobra de Valsalva. Inespecífico. Teste de Morley: dor sobre o plexo braquial na fossa supra-clavicular. Dor cervical durante repouso, em região central, localizada, ou em região supraclavicular. Dor na região do pescoço e ombros Síndrome do desfiladeiro torácico Manter ombros para trás e para baixo. Agir sobre objetos acima do nível do ombro com freqüência. Ciclos curtos e repetidos, em situação de contração estática da musculatura cervical e ombro. Posições extremas de mãos e braços, contração contínua de ombros, pescoço e dorso, mais de 25.000 ciclos por jornada. Tensão estática dos músculos cervicais e dos ombros, movi- LIVRO LER_2_corrigido.indd 107 8/10/2009 10:40:47
  • 108.
    Síndrome cervico-bra- quial ou ten- sãocervical Síndrome cervical Radiculopatia cervical Espondilose e Osteoartrose durante o repouso, sensação constante de fadiga ou rigidez cervical. Cefaléia partindo da nuca, dor e tensão ao movimento cervical. Fraqueza muscular, dormência e parestesias na extremidade superior, rigidez de ombros, sem lesão em coluna vertebral ou discos. Tensão em trapézio à palpação, pelo menos dois pontos dolorosos ou pontos-gatilho, com nodu- lações musculares. Dor à rotação e flexão lateral do pescoço contra resistência. Dormência e formigamento em MMSS, verti- gens, temor e insônia, alterações posturais com ombros caídos e projeção cervical podem surgir. Dor cervical durante repouso, em região central, localizada, ou em região supraclavicular. Dor irradiada para os ombros ou extremidades superiores, dormência e parestesias nas mãos. Dor cervical ao movimento, irradiação da dor ao movimento. Cefaléia occipital, rigidez cervical, sintomas autonômicos como vertigem, zumbidos e diplo- pia, mielopatia, espasmo muscular, redução da força de deltóide, bíceps e tríceps. Dor exacerbada por tosse e em territórios de uma raiz cervical específica. Limitação de movimentos e redução de sensibili- dade e força e reflexos. Alterações ósseas podem ser vistas á radiografia. mentos repetitivos dos braços, aplicar força sobre objetos ou ferramentas, tarefas com ciclos repetitivos para os MMSS, ciclos de 2,5 a 12 segundos, flexões de ombros em torno de 15 por minuto. Microtraumas, car- regar pesos sobre a coluna cervical, posições extremas da coluna cervical (dentistas). Movimentos repeti- tivos dos braços (25.000 por jornada) posições extremas de mãos e braços, carga muscular estática em ombros. 108 Lesões por Esforços Repetitivos - LER LIVRO LER_2_corrigido.indd 108 8/10/2009 10:40:47
  • 109.
    Lesões por EsforçosRepetitivos - LER 109 PARTE IV Atuação Integrada dos Diferentes Níveis de Complexidade de Atenção à Saúde Os fluxogramas que se seguem foram extraídos e adapta- dos de: SINCLAIR, D.T.; GRAVES, R.J.; WATT, M.; RATCLIFFE, B.; DOHERTY, S. Feasibility of developing a simple prototype decision aid for the initial medical assessment of work related upper limb disorders. University of Aberdeen, 1996. SLUITER, J.K.; REST, K.M.; FRINGS-DRESEN, M.H.W. Criteria document for evaluation of the work-related- ness of upper extremity musculoskeletal disorders. Solna: SALTSA, 2000. LIVRO LER_2_corrigido.indd 109 8/10/2009 10:40:47
  • 110.
    110 Lesões porEsforços Repetitivos - LER Centro de Referência em Saúde do Trabalhador CEREST Piracicaba - SUS Sintomas possíveis: Tendinite/ruptura do supra espinhal Tendinite biceptal Síndrome do ombro congelado Síndrome acromioclavicular (osteoartrose) Síndrome do desfiladeiro torácico Síndrome cérvico-branquial/tensão cervical Espondilose INÍCIO Sintomas em PESCOÇO /OMBRO incluindo dor cervical ombro/região próxima do braço, parestesia em mão/brlaço Síndrome provável (e outros sintomas asso- ciados) Síndrome Cervical/ Espondilose Dor em ombro/cervical exacerbada com movimento, limitação de ADM cervicais. Síndrome do desfiladeiro torácico Fadiga em mão/braço, dedos páli- dos/frios Tensão cervical/Síndrome cervicobraquial Dor cervical exacerbada por movi- mento dor em ombros, cefaléia, fadiga cervical Sínd Dor e Posturas extremas repetidas ou prolongadas de pescoço, alta carga/postura estática cervical Abdução/elevação prolongada do braço. Alta carga, postura estática de braço/ombro, movimentos acima do ombro/ cabeça repetidos, posições extremas, movimentos repetidos de ombro, braço, região cervical Flexão frontal repetida de ombro carga/postura estática de braço/ombro movimentos repetitivos, segurar com força Dor irradiada para o braço, região escapular ADM limitada, difícil de detectar, sensibilidade reduzida nos dermátomos das raízes cervicais afetadas Dor irradiada para o braço, região escapular ADM limitada, difícil de detectar, sensibilidade reduzida nos dermátomos das raízes cervicais afetadas Físico: Eliminar/reduzir atividades/ ações que podem contribuir para o problema. Imobilizar área afetada. Fisioterapia Farmacológico: Anti-inflamatórios Analgésicos Terapia específica Dor na parte superior do tra- pézio, sinal pouco confiável, pelo menos dois pontos dolo- rosos com bandas musculares espessadas, rigidez de movimen- tos e dor à flexão cervical contra resistência Aume à p História atual/pregressa de atividades: avaliar possíveis de risco Confirmação com exame físico: critérios objetivos. Opções de manejo: físico, medicamentoso, encaminhamento Dor no pescoço? Fadiga de mão/ braço? Dor cervical exacerbada por movi- mento? SIM SIM SIM SIM NÃO NÃO Sintomas cervicais e de ombro LIVRO LER_2_corrigido.indd 110 8/10/2009 10:40:48
  • 111.
    Lesões por EsforçosRepetitivos - LER 111 Centro de Referência em Saúde do Trabalhador CEREST Piracicaba - SUS rome r movi- faléia, Síndrome acromioclavicu- lar/O.A. Dor em ombro pior ao movimento Tendinite Biceptal Dor em ombro exacerbada ao movimento Tendinite/ruptura do Supra-espinhal Dor em ombro exacerbada por movimentos, limitação de ADM Ombro congelado Dor no ombro exacerbada ao movimento, limitação importante de ADM a de tática mentos m força Tração súbita de ombro/braço abdução/elevação prolongtada de braço movimentos repeti- tivos ou prolongados acima da cabeça/ombro, posições extremas Movimentos repetitivos e prolongados acima de ombros/cabeça Elevação frontal de ombro, elevação/ abdução do braço prolongada, postura estática de braço/ombro, movimentos repetidos prolongados acima da cabeça/ombros, posições extremas de mãos/braços, movimentos repetitivos Encaminhamento: Cirurgião ortopedista Reumatologista Neurologista Emissão de CAT Comunicação SINAN Ação junto à DRT tra- ável, dolo- lares vimen- contra Aumento do volume articular, dor à palpitação e ao movimento Dor no manguito rotador da pal- pação e abdução contra resistên- cia e rotação interna/externa, pode existir limitação de abdução Restrição de abdução e rotação ativa e passiva, principalmente rotação externa, dor à movimentação Dor em face anterior de braço em tendão do bíceps, no sulco intertubercular à palpa- ção, sinal de Yergason, dor à abdução contra a resistência do braço Dor ombro/ região proximal de braço? Sintomas inespecí- ficos de ombro/cer- vicais A dor irradia para a face anterior do braço? Dor em mão/ braço? Parestesias em mão/braço? SIM SIM SIM SIM NÃO NÃO NÃO NÃO LIVRO LER_2_corrigido.indd 111 8/10/2009 10:40:48
  • 112.
    112 Lesões porEsforços Repetitivos - LER Centro de Referência em Saúde do Trabalhador CEREST Piracicaba - SUS Sintomas punho e mão Físico: Eliminar/reduzir atividades/ ações que podem contribuir para o problema. Imobilizar área afetada. Fisioterapia Farmacológico: Anti-inflamatórios Analgésicos Terapia específica Dor em torno do punho ou antebraço? Síndrome Provável (e sintomas adicio- nais para confir- mação) Atividades do paci- ente: Possíveis fatores de risco Confirmação com exame físico: Critério objetivo Opções de manejo Aumento de temperatura em articulações dos dedos? Rigidez ou perda de função em polegar e/ou dedos? Edema sobre o punho e articulações dos dedos? Aumen local e INÍCIO Sintomas ou desordens em PUNHO/MÃO: Incluindo flexão crônica em dedos (gatilho), dor em antebraço, punho, dedos Tenossinovite de Quervain: fraqueza em movimento de pinça. Exacerbação noturna Artrite reumatóide do punho: Edema, dor pior pela manhã Tenossinovite/ Peritendinite/Tendinite Edema no punho, dor que piora com o movimento Cisto sinovial Nodulação cística sob a pele Ed ar Artrite reu- matóide de mão: Dor e edema em área de estilóide radial, teste de Finkelstein, dor à exten- são e abdução contra resistência, fraqueza de polegar e para agarrar Dor e edema no punho, calor local Dor e edema difuso ao longo dos tendões em dorso do antebraço. Crepitação aos movi- mentos e dor ao movi- mento contra resistência Nodulação cística sob a pele Dor e edema, calor em metacarpo- falangeanos e in anas a rad Movimento de segurar com força, repetitivo ou prolongado, uso de força ou desvio repetido do punho Força,/repetitividade em mão/punho , girar e agarrar, inclinar punho, trauma Pressão mecânica local, movimentos repetitivos Possíveis Síndromes: Síndrome do Túnel do Carpo Tenossinovite/Peritendinite/Tendinite Tenossinovite de Quervain Tenossinovite estenosante Osteoartrose de mãos Cisto sinovial Síndrome dos dedos Brancos Síndrome do Canal de Guyon Contratura de Dupuytren SIM SIM SIM SIM SIM NÃO NÃO NÃO NÃO NÃO Dor localizada radial- mente no punho e exa- cerbada pelo movimento de punho e mão? LIVRO LER_2_corrigido.indd 112 8/10/2009 10:40:49
  • 113.
    Lesões por EsforçosRepetitivos - LER 113 Centro de Referência em Saúde do Trabalhador CEREST Piracicaba - SUS Encaminhamento: Cirurgião ortopedista Reumatologista Neurologista Encaminhamento Ocupacional: Centros de Referência em Saúde do Trabalhador Contatos com o médico da Empresa Gatilho ou travamento dos dedos? Aumento de calor local em punho? Flexão contínua dos dedos? Edema, em articulações ite reu- óide de mão: Osteoartrose de mão Dor ao movimento, aumento articular Sintomas não específicos de punho e mão Síndrome do Túnel do Carpo Parestesia nos 3 primei- ros dedos, fraqueza, piora noturna Tenossinovite este- nosante Rigidez em dedos, polegar, dor ao movi- mento Contratura de Dupuytren Espasmo da fáscia palmar Dor e dema, or em acarpo- ngeanos e interfalange- anas proximais, alterações radiográficas Dor ao movimento e palpação na articu- lação, nódulos de Heberden e Bouchard Sinal de Tinel positivo sobre mediano. Teste de Phalen positivo, redução de força de pinça polegar - 5º dedo contra resistência, redução de sensibilidade em território do mediano Nódulos em base dos dedos, face palmar, rigidez/ Espessamento de fás- cia palmar nódulo na base do dedo anular Uso de força em punho/mão, impactos em mão, frio Força,/repetitividade em mão/punho, frio, inclinação/desvio do punho, pressão mecânica, vibração, movimento de segurar prolongado. Pressão mecânica direta na face palmar dos dedos Pressão direta em punho/palma da mão SIM SIM SIM SIM NÃO NÃO NÃO NÃO NÃO A dor é localizada na base do polegar e dos 3 primeiros dedos? LIVRO LER_2_corrigido.indd 113 8/10/2009 10:40:49
  • 114.
    114 Lesões porEsforços Repetitivos - LER Centro de Referência em Saúde do Trabalhador CEREST Piracicaba - SUS Contratura de Dupuytren INÍCIO MÃO/PUNHO/ANTEBRAÇO Cisto sinovial Síndrome de Raynaud Descartar: Síndrome do desfiladeiro torácico Palidez, cianose, branqueamento em dedos, exacerbados pelo frio? Prestesia de tronco, mãos e dedos? Nódulos císticos? Edema, rigidez e calor nas articulações? Flexão fixa dos dedos? Rigidez aprisionamento, gatilho e dor ao movimento de polegar? Dor em face radial do punho que piora ao movimento e fraqueza ao segurar? Edema no punho/ antebraço/mão e dor piora ao movimento? Artrite reumatóide Osteo-artrose Síndrome do Túnel do carpo - Descartar: Síndrome do Canal de Guyton Síndrome Túnel Cubital Síndrome do desfiladeiro torácico Síndrome de raiz cervical; Espondilose Tenosinovite estenosante Dedo em gatilho Tenosinovite de Quervain Tenosinovite/tendinite peritendinite Dor inespecífica de mão/ punho/antebraço Sintomas mão, punho e antebraço Físico: Eliminar/reduzir atividades/ ações que podem contribuir para o problema. Imobilizar área afetada. Fisioterapia Farmacológico: Anti-inflamatórios Analgésicos Terapia específica SIM SIM SIM SIM SIM SIM SIM SIM NÃO NÃO NÃO NÃO NÃO NÃO NÃO NÃO Síndromes menos comuns Opções de Manejo LIVRO LER_2_corrigido.indd 114 8/10/2009 10:40:50
  • 115.
    Lesões por EsforçosRepetitivos - LER 115 Centro de Referência em Saúde do Trabalhador CEREST Piracicaba - SUS Pode requerer auxílio do especialista para diagnóstico Confirmar diagnóstico pelos seguintes sinais: Nódulo palpável na base do dedo, rigidez, gatilho do dedo Confirmar diagnóstico pelos seguintes sinais: Dor e edema em área do estilóide radial. Teste de Finkeistein: dor com desvio ulnar do punho com o polegar fechado entre os dedos, fraqueza para segurar, torcer Confirmar diagnóstico pelos seguintes sinais: Dor e edema difuso ao longo dos tendões do dorso do antebraço, dor em movimentos contra resistência, fraqueza para segurar Pode estar relacionado a atividades com: Pressão mecânica direta da face palmar dos dedos Pode estar relacionado a atividades com: Torcer com força repetida ou prolongada Uso de força punho/mão Desvio repetitivo de punho Pode estar relacionado a atividades com: Uso repetitivo de punho/mão Pode estar relacionado a atividades com: Combinação de movimentos prolongados, repetiti- vos, com uso de força, posturas extremas Pode estar relacionado a atividades com: Pressão mecânica direta da mão/punho Pode estar relacionado a atividades com: Uso repetitivo ou de força de mão/punho Segurar com força Uso de ferramentas vibratórias Pode estar relacionado a atividades com: Pressão mecânica em punhos/dedos Pode estar relacionado a atividades com: Uso repeti- tivo ou de força de mão/punho, flexão; desvio de punho, pressão mecânica, vibração, movimento de segurar prolongado com uso de força ou repetitivos Encaminhamento clínico: Cirurgião ortopedista Reumatologista Neurologista Encaminham. ocupacional: Centros de Referência em Saúde do Trabalhador; Contatos com o médico da Empresa LIVRO LER_2_corrigido.indd 115 8/10/2009 10:40:51
  • 116.
    116 Lesões porEsforços Repetitivos - LER Centro de Referência em Saúde do Trabalhador CEREST Piracicaba - SUS Síndromes possíveis: Epicondilite lateral Epicondilite medial Bursite do Olécrano INÍCIO Sintomas de distúr- bios em ANTEBRAÇO/ COTOVELO: incluindo dor e edema. Edema na região medial do cotovelo, no Olecrano? Dor no epicôndilo lateral ou distal a ele? Dor no epicôndilo medial proximal? Exacerbação da dor sobre o epi-côn- dilo ao segurar objetos, agarrar ou mover punho/ dedos? Bursite do Olecrano Edema em região medial do cotovelo e Olécrano Epicondilite Lateral Dor em face dorsal do antebraço, aumento da dor ao segurar objetos ou mover punho e dedos Sintomas não específicos de cotovelo Trauma repetitivo de face posterior do cotovelo Edema visível ou palpável do Olécrano Dor local ou logo abaixo do epicôndilo lateral à palpação. Dor exacerbada por extensão de punho e dedos, contra resistência com o cotovelo estendido. Dor ou fraqueza ao segurar Epicondilite Medial Movimento com impacto no braço; posturas estereotipadas; força; movimentos extremos ou repetidos; excesso de uso dos extensores dos dedos; flexão; extensão repetidas do punho; rotaçãod o antebraço com punho estendido Rotação extrema de antebraço; rotação ou esforço repetitivo de antebraços com punho. Dor local no epicôndilo medial à palpação. Dor exacerbada a flexão de punhos e dedos. História atual/pregressa de atividades: avaliar possíveis fatores de risco Síndrome possível (e sintomas adicionais para confirmação) Confirmação com exame físico: critérios objetivos Opções de manejo: físico, medicamentoso, encaminhamento Físico: Eliminar/reduzir atividades/ ações que podem contribuir para o problema. Imobilizar área afetada. Fisioterapia Farmacológico: Anti-inflamatórios Analgésicos Terapia específica Encaminhamento clínico: Cirurgião ortopedista Reumatologista Neurologista Encaminhamento Ocupacional: Centros de Referência em Saúde do Trabalhador Contatos com o médi- co da Empresa Sintomas antebraço e cotovelo LIVRO LER_2_corrigido.indd 116 8/10/2009 10:40:52
  • 117.
    Lesões por EsforçosRepetitivos - LER 117 Centro de Referência em Saúde do Trabalhador CEREST Piracicaba - SUS INÍCIO Físico: Eliminar/reduzir atividades/ ações que podem contribuir para o problema. Imobilizar área afetada. Fisioterapia Farmacológico: Anti-inflamatórios Analgésicos Terapia específica Encaminhamento: Cirurgião ortopedista Reumatologista Neurologista Encam. ocupacional: CEREST Contatos com o médico da Empresa Diagrama geral da atuação integrada dos diferentes níveis de complexidade de atenção à saúde História atual dos sintomas 1- Local de distribuição dos sintomas 2- Qualidade (tipo, caráter) e severidade (intensidade, freqüência, duração dos sintomas História pregressa dos sintomas 1- Local, distribuição, tipo, gravidade dos sintomas 2- Resposta a tratamentos prévios História geral do Paciente 1- História médica individual e familiar, doenças reumatológicas, diabetes etc. 2- Atividades de lazer do paciente, cuidados com a casa, trabalho 3- Fatores Psicossociais História geral do Paciente 1- Informações da história do paciente auxiliam a formular diagnóstico diferencial 2- Exame físico 3- Avaliação das opções de tratamento Sem dor em mão/punho/antebraço Diagnóstico diferencial Se possível listar as opções diagnósticas com fatores causais a partir da história do paciente Exame físico a) confirmar síndromes suspeitas se os sintomas são específicos b) Clarear o diagnóstico de sintomas não específicos a. Inspeção b. Palpação c. Amplitude de movimentos (passivos, ativos e contra resistência) d. Outros testes, exame neurológico Se possível, comparar as hipóteses diagnósticas com fatores causais. Caso contrário, encaminhar ao especialista Opções de manejo: Dor em mão/ punho/ antebraço Local dos sintomas, dis- tribuição, tipo, gravidade, eftividade de tratamentos prévios. Possíveis fatores predisponentes e de risco, relacionados ou não ao trabalho Descrição e memória do paciente, questões dirigidas Entrada da informação Entrada da informação Saída da informação Os sintomas incluem dor em mão/punho/ antebraço? Atenção Básica CEREST/ Rede da Atenção Secundária LIVRO LER_2_corrigido.indd 117 8/10/2009 10:40:53
  • 118.
    118 Lesões porEsforços Repetitivos - LER Centro de Referência em Saúde do Trabalhador CEREST Piracicaba - SUS LIVRO LER_2_corrigido.indd 118 8/10/2009 10:40:53
  • 119.
    Lesões por EsforçosRepetitivos - LER 119 Eixos da Ação Intersetorial O avanço industrial e a incorporação de tecnologias expli- cam, de um lado, a menor exigência de força física nos postos de trabalho; por outro, não eliminaram o trabalho repetitivo e aceleraram os processos, exigindo mais velocidade dos traba- lhadores. O pressuposto do modelo taylorista que fundamenta a organização do trabalho de distintos sistemas produtivos é a noção do homem-máquina, passível de controles e ajustes aos tempos e movimentos determinados e planejados por especia- listas. Organizadas sob esse princípio, as tarefas estão em con- flito com a constituição humana. PARTE V Vigilância à Saúde Ação Intersetorial LIVRO LER_2_corrigido.indd 119 8/10/2009 10:40:53
  • 120.
    120 Lesões porEsforços Repetitivos - LER Centro de Referência em Saúde do Trabalhador CEREST Piracicaba - SUS Ao idealizar o homem-máquina, a organização do traba- lho na maioria dos sistemas fabris é projetada para um traba- lhador padrão e inerte ao objeto e aos eventos do cotidiano do trabalho. Paradoxalmente, a realidade do trabalho solicita o ser humano em suas múltiplas dimensões e capacidades de reação. Na atualidade, os métodos de gestão pretendem a iniciativa, mas negam a ação humana como móvel da produção e descon- sideram que o trabalho foi possível graças aos investimentos individuais dos trabalhadores. Segundo Morin (2008), se o individuo percebe positiva- mente o seu trabalho, as condições em que ele se realiza e as relações que são estabelecidas com os colegas, com a hier- arquia e com os clientes, ele terá a tendência a se sentir bem fisica e mentalmente. Por outro lado, se ele apresenta uma percepção negativa das situações de trabalho, a tendência será o surgimento de sintomas de estresse. Na página 32, as características do trabalho repetitivo foram apresentadas. Viu-se o cenário do trabalho repetitivo e as suas manifestações quanto à fragmentação das operações, o controle do tempo e dos movimentos, os ciclos curtos. A todas essas características, somam-se a ausência de suporte social e relações frágeis para permitir a conclusão sobre a coexistência de demandas físicas do trabalho e perda de sentido para os trabalhadores. Ora, as situações conhecidas como associadas a LER são exatamente aquelas identificadas nos trabalhos sem sentido. Geralmente, os indivíduos percebem o sentido em seu trabalho quando o objetivo é claro, quando existe um propósito, um valor e uma importância. LIVRO LER_2_corrigido.indd 120 8/10/2009 10:40:53
  • 121.
    Lesões por EsforçosRepetitivos - LER 121 Centro de Referência em Saúde do Trabalhador CEREST Piracicaba - SUS Os serviços de saúde são convocados a propor inter- venções particulares e integradas de promoção, prevenção e recuperação em torno dos problemas musculoesqueléticos e dos grupos populacionais expostos às demandas físicas e psicos- sociais excessivas, tendo por base o planejamento das ações, as análises das situações de trabalho em territórios intra-urbanos ou por setores e ramos da produção. Para atingir tais objetivos, busca-se: 1. Desenvolver as competências no nível da vigilância dos problemas músculo esqueléticos. 2. Encontrar pistas para transformar as situações especí- ficas de trabalho no nível das empresas. 3. Possibilitar a atuação intersetorial. 4. Orientar a estratégia em direção à prevenção. 5. Facilitar a formação da representação dos traba-lha- dores. 6. Desenvolver métodos diagnóstico. 7. Dar visibilidade aos constrangimentos vivenciados em situação de trabalho. Nível 1 - Abordagem e registro da queixa No nível 1, encontram-se, na estrutura do SUS, basica- mente, os serviços assistenciais, de vigilância epidemiológica e sanitária, e os programas de saúde do trabalhador, os quais funcionam como referência clínica, vigilância sanitária e epide- miológica dos agravos relacionados ao trabalho. LIVRO LER_2_corrigido.indd 121 8/10/2009 10:40:54
  • 122.
    122 Lesões porEsforços Repetitivos - LER Centro de Referência em Saúde do Trabalhador CEREST Piracicaba - SUS No atendimento ao trabalhador que procura o centro de saúde, ele e o seu entorno, o sindicato, por exemplo, são esti- mulados a refletir sobre os principais fatores de risco. Os serviços de saúde das empresas estabeleceriam moni- toramento, para identificar perturbações declaradas por ocasião dos exames periódicos. O acompanhamento dos trabalhadores que retornam ao trabalho pode oferecer pistas importantes sobre as demandas das tarefas, os arranjos espaciais, o grau de variabilidade dos processos e as modificações sobre os riscos físicos. Figura 11 - Modelo de ação: níveis de intervenção Extraído e adaptado de: ASSUNÇÃO, A.A. De la déficience à la gestion collective du travail: les troubles musculo-squelettiques dans la restauration collective. Paris: École Pratique des Hautes Études, 1998. (Thèse de Doctorat d'Ergonomie). Elaboração de políticas de Estado e Regulamentações Definição de plano industrial e de serviços Intervenção direta nos postos de trabalho Concepção/correção Plano prático Anamnese Estudos ergonômicos MACRO Socioambiental MESO Tecnico-organizacional MICRO Queixa e atividade LIVRO LER_2_corrigido.indd 122 8/10/2009 10:40:54
  • 123.
    Lesões por EsforçosRepetitivos - LER 123 Centro de Referência em Saúde do Trabalhador CEREST Piracicaba - SUS Nível 2 - Sistema técnico-organizacional As delegacias regionais do trabalho realizam ações de inspeção aos locais de trabalho e de mediação de acordos entre trabalhadores e empresas. No nível de cada empresa em particular, esperam-se esforços entre os atores para diagnosticar os determinantes internos dos fatores de risco, com ênfase para adequação do efetivo, incorporação tecnológica, degradação das instalações e equipamentos, fluxo de produção, divisão do trabalho, sincro- nia das metas de produção e as metas comerciais. Os casos incluem a análise do conteúdo das tarefas, dos modos operatórios; do ritmo e da intensidade do trabalho; dos fatores mecânicos e condições físicas dos postos de trabalho do paciente ou da primeira aproximação do setor. As fichas anexas (ver página 161) possibilitam observar situações de traba-lho onde predominam os riscos, como: 1. Posto de trabalho sentado. 2. Transporte manual de cargas. 3. Repetitividade. 4. Posto de trabalho em pé. Documento recente publicado na União Européia apre- senta a proposta de prevenção dos distúrbios musculoesquelé- ticos por meio do monitoramento e implementação de medidas técnicas e administrativas nas empresas (EASHW, 2008). Para isso, esse documento apresenta uma experiência bem-sucedida de prevenção na Republica Tcheca onde foram criadas em uma fábrica de autopeças, duas equipes de trabalho visando à solução dos problemas. LIVRO LER_2_corrigido.indd 123 8/10/2009 10:40:54
  • 124.
    124 Lesões porEsforços Repetitivos - LER Centro de Referência em Saúde do Trabalhador CEREST Piracicaba - SUS A primeira equipe ergonômica estratégica foi formada por representantes da gestão e pelo grupo de especialistas em saúde ocupacional, com a responsabilidade de tomada de decisões estratégicas. A segunda, denominada ergonômica operacional foi composta por representantes dos departamentos da empresa, objetivando pesquisar e avaliar o risco ergonômico no posto de trabalho. Segundo afirma o documento, a comunicação entre ambas é fundamental para examinar potenciais soluções, a fim de prevenir os distúrbios musculoesqueléticos por meio do monitoramento e implementação de medidas técnicas e administrativas. Com essa estrutura, a equipe estabelece um leque de ações no nível 2 (FIG 11): medidas técnicas, orientadas para o design dos equipamentos no local de trabalho, organização do traba-lho, formação e medidas educativas. Os profissionais da empresa podem realizar os procedi- mentos dos níveis 1 e 2 (micro e meso). Ainda, no caso de necessidade, um consultor externo poderá colaborar no nível 3 (macro) para a análise da situação e a elaboração de medidas de transformação das situações complexas (FIG 11). Nível 3 - Sistema socioambiental No nível 3, pode-se convocar o conjunto dos atores a estimular projetos industriais para as micro e pequenas empre- sas, com a participação de instituições como SESI e SENAI. Ações intersetoriais, privilegiando o Ministério do Trabalho LIVRO LER_2_corrigido.indd 124 8/10/2009 10:40:54
  • 125.
    Lesões por EsforçosRepetitivos - LER 125 Centro de Referência em Saúde do Trabalhador CEREST Piracicaba - SUS e Emprego, são dirigidas para a elaboração de um plano com hierarquia estabelecida, utilizando-se dos relatórios técnicos disponíveis. No mesmo nível, mas com objetivo mais específi- co, configuram-se as ações do Ministério Público do Trabalho,m em situações extremas que convocam a instância de poder de negociação com o empresariado, com vistas à elaboração de termo de ajuste de conduta. Busca-se gerar informações e condutas articuladas, visando à reabilitação, à transformação do posto de trabalho e à um plano de prevenção de novos casos. O eixo para a prática intersetorial é o ramo de produção, cuja síntese poderá ser objeto de projetos acadêmicos. Atuando, no nível por 3, segundo o setor ou ramo da produção, como a indústria de calçados, por exemplo, projetos acadêmicos serão convocados em torno dos eixos articulados nos níveis anteriores. Propostas de ação intersetorial são abordadas em: MACHADO, J. M. H.; PORTO M. F. S. (2003) Promoção da saúde e intersetorialidade: a experiência da vigilância em saúde do trabalhador na construção de redes. http://portal.saude.gov.br/portal/arquivos/pdf/1artigo_ promocao_intersetorialidade.pdf COUTAREL, F.; DANIELLOU F.; DUGUÉ, B. (2005). La prévention des troubles musculo-squelettiques: quelques enjeux épistémologiques. http://www.activites.org/v2n1/coutarel.pdf LIVRO LER_2_corrigido.indd 125 8/10/2009 10:40:54
  • 126.
    126 Lesões porEsforços Repetitivos - LER Centro de Referência em Saúde do Trabalhador CEREST Piracicaba - SUS Notificação À PREVIDÊNCIA SOCIAL A notificação tem por objetivo o registro e a vigilância dos casos das LER/DORT, garantindo ao segurado os direitos previs- tos na legislação acidentária. Havendo suspeita de diagnóstico de LER, deve ser emitida a Comunicação de Acidente do Trabalho - CAT, que deve ser emitida mesmo nos casos em que não acarrete incapacidade laborativa para fins de registro, e não necessariamente para o afastamento do trabalho. Segundo o artigo 336 do Decreto nº 3.048/99: Para fins estatísticos e epidemiológicos, a empresa deverá comunicar o acidente de que tratam os artigos 19, 20, 21 e 23 da Lei nº 8.213, de 1991. Dentre esses acidentes, encontram-se incluídas as doenças do trabalho, nas quais se enquadram as LER/DORT. Do artigo 336 do Decreto nº 3.048/99, destaca-se o seguinte parágrafo: Parágrafo 3º Na falta de comunicação por parte da empre- sa, podem formalizá-la o próprio acidentado, seus dependentes, a entidade sindical competente, o médico que o assistiu ou qualquer autoridade pública, não prevalecendo nesses casos o prazo previsto neste artigo. A partir da Instrução Normativa 98 do INSS, passa a ser necessária a notificação por CAT também das lesões muscu- loesqueléticas suspeitas de possuírem relação com o trabalho, e não apenas das que tenham nexo causal já definido. LIVRO LER_2_corrigido.indd 126 8/10/2009 10:40:54
  • 127.
    Lesões por EsforçosRepetitivos - LER 127 Centro de Referência em Saúde do Trabalhador CEREST Piracicaba - SUS AO SUS A portaria 777 de abril de 2004, instituiu a necessidade de notificação de agravos à Saúde do Trabalhador. Dentre eles, as lesões musculoesqueléticas, através do Sistema de Notificação de Agravos (SINAN), por formulário específico. A intervenção ergonômica O objetivo da intervenção ergonômica é transformar o trabalho tendo como cenário um projeto no qual participam os diferentes atores da empresa (chefes de produção, cipeiros, gestores de pessoal, responsáveis pela manutenção, médicos do trabalho e outros). Esse modelo de intervenção sofre adaptações a depender da estrutura da empresa, se pequenas ou micro, as quais nem sempre apresentam os setores ou os atores citados. O Instituto Nacional de Pesquisa e Segurança na França propõe uma intervenção constituída por um conjunto de etapas, as quais prevêem a mobilização ou negociação, a inves- tigação e o controle, como se pode ver em: INRS - Institut National de Recherche et de Sécurité. Les troubles musculosquelettiques du membre supérieur (TMS-MS). (2007) Guide pour les préventeurs. INRS, ED 957. http://www.inrs.fr/inrs-pub/inrs01.nsf/intranetobject- cesparreference/ed+957/$file/ed957.pdf LIVRO LER_2_corrigido.indd 127 8/10/2009 10:40:54
  • 128.
    128 Lesões porEsforços Repetitivos - LER Centro de Referência em Saúde do Trabalhador CEREST Piracicaba - SUS Para analisar as situações de trabalho e identificar os fatores de risco, são explorados três distintos níveis na etapa da inves- tigação. O primeiro nível objetiva pesquisar os dados sobre saúde dos trabalhadores, para orientar o estudo ergonômico. Nessa direção, os dados sobre a prevalência das doenças diag- nosticadas, os tipos de doenças, o tipo de sintomas (musculares e tendinosos, neurológicos, fibromiálgicos) e a região do corpo atingida (ombro, pescoço, punhos) podem orientar o estudo ergonômico. A pesquisa sobre o funcionamento da empresa e de sua gestão do pessoal fornecerá dados importantes. Nessa etapa é importante conhecer o processo de produção, a organização do trabalho, e as características da gestão do pessoal. Os dados sobre a população: distribuição do efetivo segundo sexo, idade, escolaridade, contrato de trabalho, são de grande valia. Um efetivo majoritariamente feminino, em determinados setores, pode indicar tarefas fortemente repeti- tivas ou grande exigência de precisão na execução das opera- ções previstas. Os setores ou tarefas que incorporam homens, geralmente, exigem transporte manual de carga. Existe uma tendência em destinar às mulheres os contratos de trabalho mais frágeis e com menor garantia de direitos trabalhistas (ver página 73). No conjunto, os dados demográficos indicam o grau das iniquidades no trabalho, as quais são associadas a LER (ver página 55). Os dados sobre o funcionamento e sobre a produção da empresa, somados a uma descrição das características da po- pulação, permitem a elaboração das primeiras hipóteses sobre os fatores associados ao adoecimento ou sobre as queixas mus- culoesqueléticas. LIVRO LER_2_corrigido.indd 128 8/10/2009 10:40:54
  • 129.
    Lesões por EsforçosRepetitivos - LER 129 Centro de Referência em Saúde do Trabalhador CEREST Piracicaba - SUS As hipóteses guiarão a escolha das situações e dos setores a serem analisados no ponto de partida. Na seqüência, os dados originados das observações das situações de trabalho, do estudo do processo técnico, da descrição das tarefas e das dificuldades enfrentadas pelos trabalhadores serão esclarecidos. Em fase mais adiantada, a equipe poderá aprofundar as análises na tentativa de detalhar o diagnóstico sobre as con- exões entre o trabalho e a produção e a evolução da LER. No Brasil, denota-se a ausência de uma perspectiva sistêmica nos programas e relatórios, visando responder a uma legislação que reforça uma prática dispersa e de negação do trabalho. Dados dos relatórios de PPRA, de PCMSO, Atas de CIPAS nem sempre conectados e procedimentos de Ginástica Laboral são expressões das dificuldades institucionais e da produção em estabelecer uma política de proteção ao trabalho e de prevenção da LER. Na prática, não tem sido vistas experiências de conexões monitoradas entre setores e instâncias. No entanto, está clara a indicação para se agir simultaneamente nos múltiplos domínios da produção na busca de confrontação de lógicas da gestão da produção, do planejamento da manutenção, das metas com- erciais, das orientações de higiene e da segurança no trabalho, como se vê em: EUROPEAN AGENCY FOR SAFETY AND HEALTH AT WORK. A european campaign on musculoskeletal dis- orders. Practical solutions safety and health at work european good practice awards 2007. Prevention of work-related MSDs in practice. Luxembourg: Office for Official Publications of the European Communities, 2008, 28 pp. LIVRO LER_2_corrigido.indd 129 8/10/2009 10:40:54
  • 130.
    130 Lesões porEsforços Repetitivos - LER Centro de Referência em Saúde do Trabalhador CEREST Piracicaba - SUS Crítica às práticas de prevenção adotadas pelas empresas Na maioria dos casos, as empresas buscam a prevenção em ações que focalizam o plano individual ou o plano do posto de trabalho (Quadro 140). Nessa linha, é bastante freqüente a implantação de programas de ginástica laboral ou a modifica- ção do mobiliário ou do plano de trabalho. Os fisioterapeutas preventivos organizam sessões de alongamentos no pátio da empresa. Há programas que incluem acompanhamento individual, sendo possível ao trabalhador expor as suas queixas, efeitos da ginástica etc. Essas soluções “preventivas” elaboradas pelas empresas desviam o foco da pressão temporal para agir, como afirmado anteriormente, sobre o trabalhador ou sobre os componentes materiais do seu posto de trabalho. No plano das correções dos aspectos materiais do posto de trabalho, as dimensões humanas e as dimensões dos apara- tos e dispositivos são estudadas. Se incompatíveis, pode-se prever a implantação de um tablado, para diminuir a distância entre o piso e a zona de alcance, por exemplo. Pode ocor- rer mudança do tipo de ferramenta, implantação de um dis- positivo pneumático, a fim de diminuir a força de preensão para agir sobre a ferramenta que parafusa uma placa ou uma micropeça. Educar para o gesto, no caso da ginástica laboral, modificar um dispositivo que era mecânico para implantar uma ferramen- ta pneumática, incentivar à polivalência com a implantação de LIVRO LER_2_corrigido.indd 130 8/10/2009 10:40:54
  • 131.
    Lesões por EsforçosRepetitivos - LER 131 Centro de Referência em Saúde do Trabalhador CEREST Piracicaba - SUS rodízio dos trabalhadores entre os postos, independentemente do exemplo, são tipos de ações que caracterizam uma resposta única a um problema multifacetado e multideterminado. Para ilustrar, no Quadro 6 (página 132) apresentam-se os riscos iden- tificados em uma linha de produção de calçados e as medidas planejadas e executadas pela equipe operacional em saúde e segurança do trabalho. Acerca da ginástica laboral, verificar: MACIEL, R. H. et al. (2005) Quem se beneficia dos pro- gramas de ginástica laboral? http://pepsic.bvs-psi.org.br/pdf/cpst/v8/v8a06.pdf SOARES, R.G; ASSUNÇÃO. A.A.; LIMA, F.P .A. (2006) A baixa adesão ao programa de ginástica laboral: buscando elementos do trabalho para entender o problema. http://www.fundacentro.gov.br/rbso/BancoAnexos/RBSO %20114%20Gin%C3%A1stica%20Laboral.pdf Os resultados dessas práticas são fracos, muitas vezes contrários às expectativas. É comum surgirem novos tipos de pressão no trabalho, quando uma medida é implantada, porque as mudanças implementadas pela gestão, às vezes, tornam as situações de trabalho mais difíceis para as ações dos trabalhadores. LIVRO LER_2_corrigido.indd 131 8/10/2009 10:40:54
  • 132.
    132 Lesões porEsforços Repetitivos - LER Centro de Referência em Saúde do Trabalhador CEREST Piracicaba - SUS Quadro 6 - Sinopse das medidas adotadas pela empresa de calçados 1 - Ausência de projeto dos postos de trabalho Improviso do mobiliário: plano de trabalho incoerente com as necessidades de manuseio de aparatos, objetos e materiais, ausência ou deficiência dos mecanismos para os ajustes às características antropométricas dos opera- dores, carência de suportes, gavetas para armazenar os materiais ou abrigar os objetos que estão sendo transformados. A concepção do posto de trabalho para a postura em pé constante. 2 - O modelo rígido de gestão do trabalho Metas incompatíveis com a variabilidade da matéria-prima, com a variabilidade de produ- tos a depender do dia, da semana e do mês. Rigoroso controle dos tempos e dos movi- mentos na execução de suboperações seqüenciadas. As sessões de memorização visam evitar as necessidades de tempo de reflexão para o raciocínio e recuperação de informação estoca- da(emnívelcerebral)nocursodaaçãohumana de transformação dos meios de trabalho. Medidas adotadas pela empresa, segun- do Relatório de Acompanhamento das Melhorias Ergonômicas e relatos colhi- dos nas entrevistas A medida instituída foi de aumentar progressivamente o tempo de reveza- mento: inicialmente, 1-2 horas por dia, passou para dois períodos de 1h30. Problema contornado, segundo os inter- locutores da empresa, pelo tapete orto- pédico ou tapete anti-estresse. Medidas adotadas pela empresa segun- do Relatórios Ergonômicos Este fator não é reconhecido pelos inte- grantes da empresa e não é mencionado nos Relatórios Ergonômicos. Este fator não é reconhecido pelos inte- grantes da empresa e não é mencionado nos Relatórios Ergonômicos. Este fator não é reconhecido pelos inte- grantes da empresa e não é mencionado nos Relatórios Ergonômicos. LIVRO LER_2_corrigido.indd 132 8/10/2009 10:40:54
  • 133.
    Lesões por EsforçosRepetitivos - LER 133 Centro de Referência em Saúde do Trabalhador CEREST Piracicaba - SUS POR QUE A RESPOSTA ÚNICA É DEFICIENTE? A resposta única não é suficiente porque as solicitações físicas não são fruto do inteiro arbítrio do indivíduo. Para ilus- trar esta assertiva categórica, apresenta-se o caso da impossibi- lidade de se adotar a postura sentada apesar da cadeira, no Quadro 7. Quadro 7 - O caso da impossibilidade de se adotar a pos- tura sentada apesar da cadeira O estudo de Gratarolli et al. (2006) buscou entender o não uso das cadeiras pelos operadores do setor de inje- toras de plástico em uma indústria de peças automotivas. A implantação de assentos nos postos de trabalho, para cumprir a notificação da Delegacia Regional do Trabalho não obteve sucesso. O que o estudo ergonômico evidenciou? Para cada tipo de peça a ser injetada, existe um tipo de molde que se localiza no centro da máquina injetora. As injetoras trabalham em dois tipos de sistema: o automáti- co e o semi-automático. No sistema automático, após injeção da peça, teoricamente, ela é retirada de dentro da injetora por um manipulador automático ou cai em uma rampa de descarga próxima ao piso. No sistema semi-automático, o operador retira a peça do centro do molde, o qual fica dentro da injetora, carac- terizando uma situação que solicita maior freqüência de intervenção humana no processo. LIVRO LER_2_corrigido.indd 133 8/10/2009 10:40:54
  • 134.
    134 Lesões porEsforços Repetitivos - LER Centro de Referência em Saúde do Trabalhador CEREST Piracicaba - SUS As intervenções humanas foram observadas no modo de funcionamento automático e no semi-automático. Viu-se que os operadores buscavam aumentar a pressão de injeção para diminuir o tempo do ciclo da máquina. Alcançar o objetivo implicava em transgredir a regra de segurança, pois a ação sobre o dispositivo da injetora somente era possível, desativando o sistema de segurança. A ação do operador visando à economia de tempo implicava em prescindir da postura sentada, pois, senta- do, ele não alcançaria o dispositivo localizado no interior da máquina. O exemplo ilustra os imperativos contraditórios que inun- dam a atividade do trabalhador. Não é incomum a transgressão de regras quando os sistemas são rígidos. Tomando o ângulo hipotético da prescrição, o operador da injetora, implicado em garantir as condições para não se acidentar nem adoecer, ado- taria a postura sentada e jamais infringiria a regra de manter a máquina em funcionamento. Entre saúde e produção, o trabalhador teria margens para optar? É plausível supor que, optando pela preservação de saúde, o volume de peças produzidas seria menor do que o previsto pela gestão. Apreender a lógica da atividade do operador que pres- cindiu de uma cadeira fortemente recomendada pela norma regulamentadora 17 permitiu entender por que o operador adota posturas muitas vezes penosas, como posicionar o braço e o tronco interior da injetora, para limpar o canal de injeção, LIVRO LER_2_corrigido.indd 134 8/10/2009 10:40:54
  • 135.
    Lesões por EsforçosRepetitivos - LER 135 Centro de Referência em Saúde do Trabalhador CEREST Piracicaba - SUS sob angulações extremas das articulações de coluna e ombros, associada à força. Mais detalhes sobre esse evento podem ser obtidos em: GRATAROLLI, J; WALDISSER J.; PAIM, L.M.M.; LIMA. F.P .A.; ASSUNÇÃO, A.A. Implantar cadeiras garante a postura sentada? Anais do XIV Congresso Brasileiro de Ergonomia. ABERGO. Curitiba, 2006, CD ROM. Implantar a cadeira pode colocar o operador face a uma nova situação constrangedora e perturbar os arranjos corporais que a atividade determina, como no exemplo da injetora. Os gestos são possibilidades criadas pelo corpo no curso da ação. Ficar sentado para operar a injetora é impossível, porque o operador controla as rebarbas ou desativa o sistema de segurança da porta, para intervir no processo que ameaça produzir uma peça empenada. As intervenções [possibilitadas pelos gestos e movimen- tos] são planejadas no interior de ciclos curtos e dependem da apreensão pelo operador dos indícios de deterioração do processo. Os músculos não pensam nem decidem, tampouco elaboram estratégias para garantir a qualidade da produção. Essa é a base da profunda crítica feita aos modelos de preven- ção demasiadamente centrados no gesto e na biomecânica, como se vê em:. CLOT, Y., FERNANDEZ, G. (2005). Analyse psychologique du mouvement : apport à la compréhension des TMS. http://www.activites.org/v2n2/fernandez.pdf LIVRO LER_2_corrigido.indd 135 8/10/2009 10:40:54
  • 136.
    136 Lesões porEsforços Repetitivos - LER Centro de Referência em Saúde do Trabalhador CEREST Piracicaba - SUS As inúmeras intervenções sobre o campo (ver a produção do Instituto Nacional de Pesquisa sobre Saúde da França - INRS) questionam o modelo de abordagem da LER. Os pesquisa- dores do INRS propõem uma visão mais ampla sobre o gesto, o qual não pode ser reduzido a uma seqüência de movimen- tos. Ao contrário, os gestos inscrevem-se em dimensões psi- cossociais e psíquicas da atividade das pessoas que realizam o trabalho. Por que a organização do trabalho gera riscos para a saúde? Para ilustrar por que a organização do trabalho gera riscos para a saúde, apresenta-se, no Quadro 8, o caso da política de estoque zero e o estresse diante das panes constantes do sistema técnico. Quadro 8: O caso da relação entre os fatores ligados ao modelo de gestão na indústria de calçados e os riscos de hiper- aceleração dos movimentos As novas demandas e exigências do mercado têm pro- vocado modificações na produção, as quais, nem sem- pre, estão sustentadas nas adequações operacionais. Os principais determinantes da atividade dos operadores em uma indústria de calçados, de acordo com o estudo ergonômico foram: paradas freqüentes das máquinas para manutenção, duração do treinamento para os operadores recém-contratados, a política de estoque zero. Salienta- se o caráter essencialmente manual das tarefas realizadas no setor e a necessidade de construção de habilidades LIVRO LER_2_corrigido.indd 136 8/10/2009 10:40:55
  • 137.
    Lesões por EsforçosRepetitivos - LER 137 Centro de Referência em Saúde do Trabalhador CEREST Piracicaba - SUS sensório-motoras e cognitivas específicas, as quais deman- dam tempo para a formação no nível desejado. Como o processo é semi-automático, a qualidade dos produtos depende do funcionamento das máquinas. Por essa razão, é comum a intervenção mecânica, como se vê em: Para quase todo dia, pode ser por problema na injeção ou couro com defeito; Estão tentando ver qual dos equipamentos está estragando os fios da costura. As constantes regulagens nas máquinas levam à interrup- ção na produção, sem que a meta seja redimensionada. Essa situação gera hiperaceleração, a fim de compensar as pausas para a ação da manutenção. Vamos ter que cor- rer; A máquina parou! Vai ficar tudo atrasado e o pessoal da expedição vai ficar esperando. A manutenção não prescinde da colaboração dos opera- dores no momento da intervenção: Eles iam olhar o fre- sador, mas o problema está no aquecedor da cola.. A interdependência dos postos de trabalho explica as per- turbações que vão ocorrendo à jusante do posto parado: A gente está apertado, pois lá na costura daqui a uma hora eles vão precisar desse calcanhar, vou ajudar aqui para a gente dar conta. É comum o deslocamento dos operadores para as linhas que não estão paradas à mon- tante, em um esforço de antecipação: Mesmo parado, a gente está correndo para colocar o ilhós, pois adianta depois. Os resultados de um processo de trabalho do tipo LIVRO LER_2_corrigido.indd 137 8/10/2009 10:40:55
  • 138.
    138 Lesões porEsforços Repetitivos - LER Centro de Referência em Saúde do Trabalhador CEREST Piracicaba - SUS semi-automático são dependentes da iniciativa e das habilidades dos operadores. Diante das necessidades da expansão comercial, a gestão optou por deslocar os operadores mais experientes para as novas linhas. Nas linhas já existentes, os novatos apreendem diretamente nos postos de trabalho. É plausível supor que a interação de fatores ligados à expansão da produção e aumento do efetivo, sem adequação da manutenção explique o clima percebido como tenso durante as entrevistas nos postos de trabalho. Conforme menciona a literatura especializada em traba- lho parcelar e fragmentado, típico da indústria de calça- dos, a política do estoque zero explica os constrangimen- tos vivenciados nos períodos de pane ou de manutenção, pois não há estoque para satisfazer a demanda do cliente. As verbalizações colhidas em situação explicitam os efei- tos dos fatores econômicos e comerciais citados sobre o desenvolvimento das tarefas e dos eventuais conflitos entre gestão e operação: Não gostam que a gente estoque. Mas como é que vamos cumprir as metas, pois tem hora que a máquina estraga?. O modelo de gestão da produção desconsidera a natureza do trabalho, cuja principal marca é alocação de uma única operação a cada posto de trabalho. O objetivo do trabalho é uma operação e cada operação depende de outra, realizada em outro posto de trabalho. Vale a pena lembrar a distinção entre tarefa e operação. Tarefa é o objetivo a alcançar. A operação constitui parte da LIVRO LER_2_corrigido.indd 138 8/10/2009 10:40:55
  • 139.
    Lesões por EsforçosRepetitivos - LER 139 Centro de Referência em Saúde do Trabalhador CEREST Piracicaba - SUS tarefa. A redução do número e a rara ou ausente distinção das operações previstas no desenvolvimento de uma tarefa denotam o caráter esvaziado do trabalho. No caso da empresa estudada, o trabalho é fragmentado, constituindo-se para cada trabalhador, na execução de uma operação, a qual é realizada sob intenso controle, caracterizando o trabalho sem sentido (ver página 120). Em linhas de montagem, os operadores são selecionados sob o único critério de rapidez na execução de gestos simples. Toda ação, todo movimento, é decomposto em elementos sim- ples, correspondendo a uma duração predeterminada. A cada operação é atribuído um tempo, resultado da adição de certo número de tempos elementares, os quais o operador deverá repetir ao longo da jornada de trabalho. O tempo é imposto pelo ritmo da linha na montagem ou pela máquina que ele comanda ou, ainda, pela meta estipulada e comunicada nas fichas de produção e afixadas nos quadros do setor, e contro- lada pelos registros efetivados diariamente. Paralelamente (e paradoxalmente), são introduzidos modos de relações entre gestores da produção e operadores, visando a atenuar os efeitos dos constrangimentos das tarefas e assegurar um nível de motivação compatível com os objetivos de quanti- dade e qualidade de trabalho. Por que as microrregulações geram sobrecarga de trabalho em situações de pressão temporal? A fim de expor o porquê de as microrregulações gerarem pressão temporal, apresenta-se o caso da fábrica de sacaria industrial. LIVRO LER_2_corrigido.indd 139 8/10/2009 10:40:55
  • 140.
    140 Lesões porEsforços Repetitivos - LER Centro de Referência em Saúde do Trabalhador CEREST Piracicaba - SUS Quadro 9 - Microrregulações no contexto temporal rígido Fernandes et al. (2007) estudaram o trabalho repetitivo (duração dos ciclos de 5 a 9 segundos) em uma fábrica de acabamento de sacaria plástica industrial. Foram observadas microrregulações com conseqüências para a manutenção da cadência e sobre o estado psicológico das operadoras. Ocorreram perturbações aleatórias (p. ex. embalagens colabadas a serem liberadas) que exigiram sub-operações suplementares ou perturbações sistemáticas, gerando sub- operações regulares (defeito no botão da prensa, exigindo mais de uma compressão com mais força). Na tarefa de dobrar a embalagem com fundo chato, as variabilidades aumentaram a duração do ciclo de nove para 15 segundos. Imperfeições no corte do filme e aumento da sua largura causavam irregularidades no processo de solda, reduzindo a resistência do fundo da embalagem, que poderia abrir, quando submetida à pressão. Para evitar a irregularidade, a auxiliar que dobrava, durante alguns ciclos, colocava a mão sob a bancada e puxava por baixo, com um movimento rápido, o excesso de plástico em uma das extremidades, adotando postura anômala com o tronco e braços, para assegurar a qualidade da solda no fundo da embalagem. Ainda assim, a auxiliar que puxava verificava algumas emba- lagens com a solda irregular e isso provocava a interrupção do ciclo, para retirada da embalagem, que era mostrada a quem dobrava antes de ser desprezada, notificando a neces- sidade de ajuste. LIVRO LER_2_corrigido.indd 140 8/10/2009 10:40:55
  • 141.
    Lesões por EsforçosRepetitivos - LER 141 Centro de Referência em Saúde do Trabalhador CEREST Piracicaba - SUS Ficou nítido o paradoxo entre os tempos rígidos e cur- tos, e as necessidades de atenção e comunicação interpostos. A situação pode ser fonte de ansiedade e acentuar os efeitos musculoesquléticos, conforme discutiram os autores. Esse relato encontra-se em: FERNANDES, R.C.P .; ASSUNÇÃO, A.A.; CARVALHO, F.M.(2007) Tarefas repetitivas sob pressão temporal: os distúrbios músculo-esqueléticos e o trabalho industrial. http://www.abrasco.org.br/cienciaesaudecoletiva/artigos/ artigo_int.php?id_artigo=991 LIVRO LER_2_corrigido.indd 141 8/10/2009 10:40:55
  • 142.
    142 Lesões porEsforços Repetitivos - LER Centro de Referência em Saúde do Trabalhador CEREST Piracicaba - SUS LIVRO LER_2_corrigido.indd 142 8/10/2009 10:40:55
  • 143.
    Lesões por EsforçosRepetitivos - LER 143 CONSIDERAÇÕES FINAIS LIVRO LER_2_corrigido.indd 143 8/10/2009 10:40:55
  • 144.
    144 Lesões porEsforços Repetitivos - LER Centro de Referência em Saúde do Trabalhador CEREST Piracicaba - SUS O avanço dos conhecimentos sobre a magnitude da LER e suas etiologia não estão sendo acompanhadas de aborda- gens sistêmicas ou das necessárias mudanças radicais no mod- elo produtivo. O registro dos casos continua aumentando. As desigualdades no trabalho que estão na origem da LER podem explicar ao menos em parte as dificuldades na transformação das situações conhecidas. A proposição da Universidade de Surrey inclui todos os fatores que podem originar iniqüidades no que diz respeito à saúde musculoesquelética, sendo citados: 1. Incluir todos os fatores que podem explicar as iniqüi- dades em saúde. 2. Adotar uma visão global dos determinantes que influen- ciam a saúde dos indivíduos em detrimento de abordagens fortemente centradas sobre o posto de trabalho. 3. Reconhecer o papel dos fatores socioeconômicos, culturais e ambientais; do local de trabalho, estilo de vida, educação, carga física e psicológica, considerando as perspectivas dos grupos de fatores e níveis de deter- minação, por grupo de fatores de risco. 4. Mostrar que um único fator não leva necessariamente a problemas musculoesqueléticos, mas pode interagir com outras fatores. LIVRO LER_2_corrigido.indd 144 8/10/2009 10:40:55
  • 145.
    Lesões por EsforçosRepetitivos - LER 145 Centro de Referência em Saúde do Trabalhador CEREST Piracicaba - SUS MAIS INFORMAÇÕES Agence Européenne pour la Sécurité et la Santé au Travail. Prévenir les troubles musculo-squelettiques liés au travail. Magazine 3 - 2000 http://osha.europa.eu/publications/magazine BRASIL. Ministério da Saúde. Lesões por Esforços Repetitivos (LER). Distúrbios Osteomusculares Relacionados ao Trabalho (DORT). Dor relacionada ao trabalho. Protocolos de aten- ção integral à Saúde do Trabalhador de Complexidade Diferenciada, 2006. http://bvsms.saude.gov.br/bvs/publicacoes/protocolo_ler_ dort.pdf CCOHS - Canadian Centre for Occupational Health and Safety. Work-related Musculoskeletal Disorders (WMSDs), 2005. http://www.ccohs.ca/oshanswers/diseases/rmirsi.html INRS - Institut National de Recherche et de Sécurité Prévenir les troubles musculosquelettiques du membre supérieur. De la réflexion à l'action. Des repères théoriques, des démarches, des outils... et des hommes. ED 4056, 2000. http://www.inrs.fr/inrs-pub/inrs01.nsf/IntranetObject- accesParReference/Pdf%20ed4056/$File/ed4056.pdf INRS - Institut National de Recherche et de Sécurité. Les troubles musculosquelettiques du membre supérieur (TMS- MS), 2007. Guide pour les préventeurs. INRS, ED 957. http://www.inrs.fr/inrs-pub/inrs01.nsf/intranetobject-cesparre- ference/ed+957/$file/ed957.pdf LIVRO LER_2_corrigido.indd 145 8/10/2009 10:40:55
  • 146.
    146 Lesões porEsforços Repetitivos - LER Centro de Referência em Saúde do Trabalhador CEREST Piracicaba - SUS NIOSH - National Institute for Occupational Safety and Health. Musculoskeletal Disorders and Workplace Factors. A Critical Review of Epidemiologic Evidence for Work-Related Musculoskeletal Disorders of the Neck, Upper Extremity, and Low Back. Publication No. 97-141, July 1997. http://www.cdc.gov/niosh/docs/97-141/ NIOSH - National Institute for Occupational Safety and Health. Elements of Ergonomic Programs. A Primer Based on Evaluations of Musculoskeletal Disorders. Publication No. 97- 117, March 1997. http://www.cdc.gov/niosh/pdfs/97-117.pdf NIOSH - Instituto Nacional para la Seguridad y Salud Ocupacional. Desordenes musculo-esqueletales relacionados al trabajo, 1997. http://www.cdc.gov/spanish/niosh/fact-sheets/Fact-sheet- 705005.html WHO-WorldHealthOrganization.PreventingMusculoskeletal Disorders in the Workplace/ Alwin Luttmann et al. Protecting worker´s health series, nº 5, 2003. http://www.who.int/occupational_health/publications/en/ oehmsd3.pdf LIVRO LER_2_corrigido.indd 146 8/10/2009 10:40:55
  • 147.
    Lesões por EsforçosRepetitivos - LER 147 Centro de Referência em Saúde do Trabalhador CEREST Piracicaba - SUS REFERÊNCIAS BIBLIOGRÁFICAS Agence Nationale pour l´Amélioration des Conditions de Travail. Agir sur les maladies professionnelles: l´exemple des troubles musculosquele- ttiques (TMS). Editions Liaisons : Paris, 1997, 61 p. ALENCAR, J.F.; COURY, H.J.C.G.; OISHI, J. Aspectos relevantes no diagnóstico de DORT e fibromialgia. Revista Brasileira de Fisioterapia; v.13, no.1, p.52-58, 2009. ARAÚJO, J.N.G., LIMA, M.E.A. LIMA, F.P .A., L.E.R. Dimensões ergonômicas e psicossociais - 1a edição, Belo Horizonte: Ed Health, 1997, 361 p. ARAUJO, T.M.; GODINHO, T.M.; REIS, E.J.F.B. dos et al. Diferenciais de gênero no trabalho docente e repercussões sobre a saúde. Ciência . Saúde Coletiva; v.11, n.4, p.1117-1129, 2006. ASSUNÇÃO, A. A. Ciclos curtos e repetitivos de trabalho: o caso de uma fábrica de metais. In ANTUNES, R. (Org.). Riqueza e miséria do trabalho no Brasil.1a ed. São Paulo: Boitempo; v. 01, p. 177-188, 2006. ASSUNÇÃO, A. A.; ALMEIDA, I. M. Doenças Osteomusculares Relacionadas com o Trabalho: Membro Superior e Pescoço. In MENDES, R. Patologia do Trabalho. Revisão Atualizada e Ampliada Rio de Janeiro: Atheneu, p. 1501-1539, 2002. ASSUNÇÃO, A.A. De la déficience à la gestion collective du travail: les troubles musculo-squelettiques dans la restauration collective. Paris: École Pratique des Hautes Études, 1998. (Thèse de Doctorat d'Ergonomie). AYOUB, M. A.; WITTELS, N. E. Cumulative trauma disorders. International review of ergonomics; v. 2, p.217-272,1989. BERNARD, B.P . Musculo-skeletal disorders and workplace factors: a critical review of epidemiologic evidence for work-related musculoskeletal disorders of the neck, upper extremity, and low back. Cincinnati (OH): US Department of Health and Human Services, National Institute for Occupational Health; 1997. BJELLE, A.; HAGBERG, M.; MICHAELSON, G. Occupational and individual fac- tors in acute shoulder-neck disorders among industrial worker. Bristish Journal Industrial Medicine; v. 38, p.356-363, 1981. BONGERS, P .M.; KREMER, A.M.; LAAK, J.T. Are Psychosocial Factors, Risk Factors for Symptoms and Signs of the Shoulder, Elbow, or Hand/Wrist?: A Review of the Epidemiological Literature. American Journal of Industrial Medicine, v.41, n.5, p.315-342, mai., 2002. BUCKLE, P .; DEVEREUX, J. Work related neck and upper limb musculoskeletal LIVRO LER_2_corrigido.indd 147 8/10/2009 10:40:55
  • 148.
    148 Lesões porEsforços Repetitivos - LER Centro de Referência em Saúde do Trabalhador CEREST Piracicaba - SUS disorders. European Agency for Safety and Health at Work. Luxembourg: Office for Official Publications of the European Communities, 1999, 114 p. BUCKLE, P .; DEVEREUX, J. The nature of work-related neck and upper limp mus- culoskeletal disorders. Applied Ergonomics; v.33, p.207-217, 2002. BURTON, A.K.; BARTYS, S.; WRIGHT, I.A.; MAIN, C.J. Obstacles to recovery from musculoskeletal disorders in industry. HSE Books: Sudburg, UK, 2005, 73 p. CEPAL - Comisión Económica para América Latina y el Caribe. Unidad Mujer y Desarrollo. Guía de asistencia técnica para la producción y el uso de indicadores de género. Santiago; Chile: Fondo de Población de las Naciones Unidas (UNFPA) / Fondo de Desarrollo de las Naciones Unidas para la Mujer (UNIFEM); 2006, 244 p. CHAFFIN, D.B. Occupational biomechanics - a basis for workplace design to prevent musculoskeletal injuries. Ergonomics; v.30, n.2, p.321-329, 1987. CHEW, M. L.; GIUFFRÈ, B. M. Disorders of the distal biceps brachii tendon. RadioGraphics, v. 25, p. 1227-1237, 2005. CHIAVEGATO FILHO, L.G.; PEREIRA Jr, A. (2004) LER/DORT: multifatorialidade etiológica e modelos explicativos. Interface: Comunicação, Saúde, Educação; v.8, n.14, p.149-62, 2004. CHICOINE, D.; TELLIER, C.; ST-VINCENT, M. Work involving varied tasks: an ergonomic analysis process for MSD prevention. Studies and Research Projects / Technical Guide RG-483. IRSST - Institut de Recherche en Santé et en Sécurité du Travail du Québec, 2006, 81 p. CLAUDON, L.; CNOCKAERT, J.C. Biomécanique des tissus mous. Modèles bio- mécaniques d'analyse des contraintes au poste de travail dans le contexte des troubles musculosquelettiques. Documents pour le Médecin du Travail; v.58, p. 140-148, 1994. CLOT, Y.; FERNANDEZ, G. Analyse psychologique du mouvement : apport à la compréhension des TMS. @ctivités; v. 2, n. 2, p. 69-78, 2005. COCK, N.; MASSET, D. Le diagnostic précoce de troubles musculosquelettiques du membre supérieur en médecine du travail. Cahiers de Médecine du travail; v.31, n. 2, p. 93-100, 2004. COELHO, A.D.P .; FELIZARDO, D.S. Queixas músculo esqueléticas no posto de rebarbação/janelação no setor de parassóis de uma fábrica de autopeças. Trabalho de conclusão do II Curso de Especialização em Ergonomia. Universidade Federal de Minas Gerais, 2006. COUTAREL, F., DANIELLOU F., DUGUÉ, B. La prévention des troubles musculo- LIVRO LER_2_corrigido.indd 148 8/10/2009 10:40:55
  • 149.
    Lesões por EsforçosRepetitivos - LER 149 Centro de Referência em Saúde do Trabalhador CEREST Piracicaba - SUS squelettiques: quelques enjeux épistémologiques. @ctivités, v. 2, n. 1, p. 3-18, 2005. COUTAREL, F.; DANIELLOU., F.; DUGUE, B. Interroger l'organisation du travail au regard des marges de manoeuvre en conception et en Fonctionnement la rotation est-elle une solution aux TMS? Conception et organisation du travail dans les abattoirs en France. Pistes ; v.5, n.2, 2003. DELP , M.H.; MANNING, R.T. Perspectivas. In_____Exame Clínico de Major. Rio de Janeiro: Interamericana, p.1-10, 1976. EASHW. EUROPEAN AGENCY FOR SAFETY AND HEALTH AT WORK. A euro- pean campaign on musculoskeletal disorders. Practical solutions safety and health at work european good practice awards 2007. Prevention of work-related MSDs in practice. Luxembourg: Office for Official Publications of the European Communities, 2008, 28 p. EASHW. EUROPEAN AGENCY FOR SAFETY AND HEALTH AT WORK. Mainstreaming gender into occupational safety and health Luxembourg: Office for Official Publications of the European Communities, 2005, 27 p. EASHW. EUROPEAN AGENCY FOR SAFETY AND HEALTH AT WORK. Repetitive strain injuries in the Member States of the European Union: the resultats of infor- mation request. Luxembourg: Office for Official Publications of the European Communities, 2000, 32 p. FERNANDES, R.C.P .; ASSUNÇÃO, A.A.; CARVALHO, F.M. Tarefas repetitivas sob pressão temporal: os distúrbios músculo-esqueléticos e o trabalho industrial. Ciência e Saúde Coletiva, periódico na internet, 2007. GALEAZZI, I.M.S. O trabalho por conta própria num contexto de precarização laboral. In FUNDAÇÃO de ECONOMIA e ESTATÍSTICA. Dimensões da pre- carização do mercado de trabalho na Região Metropolitana de Porto Alegre. Coordenado por Raul Luís A. Bastos. Porto Alegre: FEE; 2007. GASSET, R.S.; HEARNE, B.; KEELAN, B. Ergonomics and body mechanics in the work place. Orthopedic clinics of north America; v. 27, n.4, p.861-879, 1996. GONZALEZ, L.R. Sensibilidade e especificidade de exames complementares nos distúrbios osteo-musculares relacionados com o trabalho (DORT) em membros superiores. Dissertação de Mestrado, UNICAMP , 2005. GRACHT, S.; COCK, N.; MALCHAIRE, J. Troubles musculosquelettiques des membres supérieurs et de la nuque. Rôle des caractéristiques psychologiques du travailler. Archives des Maladies Professionnelles, de Médecine du Travail et Sécurité Sociale; v.61, n.7, p.499-505, 2000. GRATAROLLI, J; WALDISSER J.; PAIM, L.M.M.; LIMA. F.P .A. ASSUNÇÃO, A.A. LIVRO LER_2_corrigido.indd 149 8/10/2009 10:40:55
  • 150.
    150 Lesões porEsforços Repetitivos - LER Centro de Referência em Saúde do Trabalhador CEREST Piracicaba - SUS Implantar cadeiras garante a postura sentada? Anais do XIV Congresso Brasileiro de Ergonomia. ABERGO. Curitiba, 2006, CD ROM. GROSS, J; FETTO, J.; ROSEN, E. Exame musculoesquelético. Porto Alegre: Artmed editora, 2000. HAGBERG, M. ABC of work related disorders: neck and arm disorders. British Medical Journal; v.313, p. 419-22, 1996. HAGBERG, M. Work load and fatigue in repetitive arm elevations. Ergonomics; v. 24, p.543-555,1981. HAGBERG, M.; SILVERSTEIN, B.A.; WELLS, R.V.; SMITH, M.J., HENDRICK, H.W., CARAYON, P ., PÉRUSSE, M. Work related musculoskeletal disorders: a re-ference for prevention. KUORINKA I FORCIER L (eds). London: Taylor and Francis, 1995. HOUTMAN, I.L.; BONGERS, P .M.; SMULDERS, P .G.; KOMPIER, M.A. Psychosocial stressors at work and musculoskeletal problems. Scandinavian Journal Work Environmental and Health; v. 20, n. 2: p.139-45, 1994. HUMPEL, N.; OWEN, N.; LESLIE, E. Environmental factors associated with adults' participation in physical activity. A review. American Journal of Preventive Medicine; v. 22, n.3, p. 188-199, 2002. INRS. Institut National de Recherche et de Sécurité. Les troubles musculosquelet- tiques du membre supérieur (TMS-MS). Guide pour les préventeurs. ED 957. Paris, 2007, 90 p. KAPLAN, G.A. Health inequalities and the welfare state: perspectives from social epidemiology. Norsk Epidemiology; v.17, n.1, p. 9-20, 2007. KILBOM, A. Repetitive work of the upper extremity; Part II - The scientific basis (knowledge base) for the guide. International Journal of Industrial Ergonomics; v.14, p.59-86, 1994. LECLERC, A; CHASTANG, J-F; NIEDHAMMER, I; LANDRE, M-F; ROQUELAURE, Y. Incidence of shoulder pain in repetitive work. Occupational Environmental Medicine; v.61, p.39-44, 2004. LEE, J. C.; HEALY, J. C. Normal sonographic anatomy of the wrist and hand. RadioGraphics, v. 25, p. 1577-1590, 2005. LIMA, M.E.A. Saúde Mental e L.E.R.: A dimensão psicológica da L.E.R. In BORGES L.H.; MOULIN, M.G.B.; ARAÚJO, M.D. (Org.). Organização do Trabalho e Saúde - múltiplas relações. 1a. ed. Vitória: EDUFES, 2002, p. 175-196. MACHADO, J.M.H.; PORTO, M.F.S. Promoção da saúde e intersetorialidade: a experiência da vigilância em saúde do trabalhador na construção de redes. Epidemiologia e Serviços de Saúde; v.12, n.3, p.121-130, 2003. LIVRO LER_2_corrigido.indd 150 8/10/2009 10:40:55
  • 151.
    Lesões por EsforçosRepetitivos - LER 151 Centro de Referência em Saúde do Trabalhador CEREST Piracicaba - SUS MACIEL, R.H. et al. (2005) Quem se beneficia dos programas de ginástica lab- oral? Cadernos de Psicologia Social do Trabalho; v. 8, p. 71-86, 2005. MALCHAIRE, J., ROQUELAURE, Y., COCK, N., PIETTE, A.G. Troubles muscu- losquelettiques des poignets. Cahiers de notes documentaires - hygiène et secu- rité du travail; n. 185, p.23-33, 2001. MARTINEZA, M.C.; PARAGUAY, A.I.B.B.; LATORREB, M.R.D.O. Relação entre satisfação com aspectos psicossociais e saúde dos trabalhadores. Revista de Saúde Pública, v.38, n.1, p. 55-61, 2004. MERLO, A.R.C. et al. O trabalho entre prazer, sofrimento e adoecimento: a rea- lidade dos portadores de lesões por esforços repetitivos. Psicologia Sociedade; v.15, n.1, p. 117-136, 2003. MEYER, J.P . ; DYEVRE, P . Aspects cliniques et démarches de prévention des prin- cipaux troubles musculosquelettiques (TMS) à composante professionnelle du membre supérieur et de l'épaule. Documents pour le Médecin du Travail ; n. 58, p. 149-63, 1994. MINISTÉRIO DA SAÚDE DO BRASIL. ORGANIZAÇÃO PAN-AMERICANA DA SAÚDE NO BRASIL. Doenças relacionadas ao trabalho: manual de procedimen- tos para os serviços de saúde. Brasília: Ministério da Saúde do Brasil, 2001, 580 p. MOON, S.D.; SAUTER, S.L. Beyond biomechanics. Psychosocial aspects of mus- culoskeletal disorders in office work. London, Taylor Francis, 1996. MORIN, E. Sens du travail, santé mentale et engagement organisationnel. Institut de Recherche Robert-Sauvé em Santé et em Sécurité du Travail. Rapport R-543. IRSST - Institut de Recherche en Santé et en Sécurité du Travail du Québec, 2008, 54 p. OPS - Organización Panamericana de la Salud. La cooperación de la Organización Panamericana de la Salud ante los procesos de reforma del sector salud. Washington, 1997, 31p. RUTTEN, M.J.C.M.; JAGER, G.J.; BLICKMAN, J. G. From the RSNA Refresher Courses: US of the Rotator Cuff: Pitfalls, Limitations, and Artifacts. RadioGraphics, v. 26, p. 589-604, 2006. SINCLAIR, D.T.; GRAVES, R.J.; WATT, M.; RATCLIFFE, B.; DOHERTY, S. Feasibility of developing a simple prototype decision aid for the initial medi- cal assessment of work related upper limb disorders. University of Aberdeen, 1996. SLUITER, J.K.; REST, K.M.; FRINGS-DRESEN, M.H.W. Criteria document for evaluation of the work-relatedness of upper extremity musculoskeletal disorders. LIVRO LER_2_corrigido.indd 151 8/10/2009 10:40:55
  • 152.
    152 Lesões porEsforços Repetitivos - LER Centro de Referência em Saúde do Trabalhador CEREST Piracicaba - SUS Solna: SALTSA, 2000. SIMONEAU, S.; ST-VINCENT, M; CHICOINE, D. Work-Related Musculoskeletal Disorders (WMSDs). A better understanding for more effective prevention. IRSST - Institut de Recherche en Santé et en Sécurité du Travail du Québec, 1996, 54 p. SOARES, R.G; ASSUNÇÃO. A.A.; LIMA, F.P .A. A baixa adesão ao programa de ginástica laboral: buscando elementos do trabalho para entender o problema. Revista Brasileira de Saúde Ocupacional; 31 (114): 149-160, 2006. STRAZDINS, L; BAMMER, G. Women, work and musculoskeletal health. Social Science Medicine; v. 58, n. 6, p. 997-1005, 2004. VERTHEIN, M.A.R.; GOMEZ, C.M. (2001) As armadilhas: bases discursivas da neuropsiquiatrização das LER. Ciência Saúde Coletiva; v. 6, n.2, p. 457-470, 2001. VIIKARI-JUNTURA, E.; SILVERSTEIN, B. Role of physical load factors in the car- pal tunnel syndrome. Scandinavian Journal of Work Environment and Health 1999; v. 25, p. 163- 85, 1999. WERGELAND, E.L.; VEIERSTED, B.; INGRE, M.; OLSSON, B.; AKERSTEDT, T.; BJORNSKAU, T.; VARG, N. A shorter workday as a means of reducing the occurrence of musculoskeletal disorders. Scandinavian Journal of Work Environmental Health; v.29, n.1, p 27-34, 2003. WESTGAARD, R.H. Work-related musculoskeletal complaints: some ergono- mics challenges upon the start of a new century. Applied Ergonomics; v. 31, n. 2000, p. 569-580, 2000. WINKEL, J., WESTGAARD, R.H. Occupational and individual risk factors for shoulder-neck complaints. Part II. The scientific basis (literature review) for the guide. International Journal Industrie Ergonomics; v. 10, p. 85-104, 1992. WOODS, V.; BUCKLE, P . Work, inequality and musculoskeletal health. Health and Safety Commission and the Health and Safety Executive. CRR 421/2002. HSE Books: Sudbury, UK, 2002, 87 p. LIVRO LER_2_corrigido.indd 152 8/10/2009 10:40:55
  • 153.
    Lesões por EsforçosRepetitivos - LER 153 1. VELOCIDADE DE HEMOSSEDIMENTAÇÃO - VHS 2. MUCOPROTEÍNAS 3. PROTEÍNA C REATIVA- PCR 4. ELETROFORESE DE PROTEÍNA 5. PROVAS DE ATIVIDADE IMUNOLÓGICA 6. PROVAS BIOQUÍMICAS ANEXO 1 PROVAS DE ATIVIDADE INFLAMATÓRIA, IMUNOLÓGICA E BIOQUÍMICA LIVRO LER_2_corrigido.indd 153 8/10/2009 10:40:55
  • 154.
    154 Lesões porEsforços Repetitivos - LER Centro de Referência em Saúde do Trabalhador CEREST Piracicaba - SUS As reações de fase aguda, PROVAS DE ATIVIDADE INFLAMATÓRIA, mais utilizadas são: 1. VELOCIDADE DE HEMOSSEDIMENTAÇÃO - VHS Quando a VHS está aumentada, existe algum tipo de doença, mas não há especificidade clínica ou etiológica. Pode estar aumentada devido à gravidez, anemia, menstruação, hipo- albuminemia e em idosos. Pode estar diminuída na insuficiência cardíaca, hemodiluição, icterícia, dentre outros quadros. Depende da agregação das hemácias, que, por sua vez, é influenciada por três fatores: energia da superfície celular, carga elétrica na superfície das hemácias e constante dielétrica. Essa última depende da presença de determinadas proteínas (fi-brinogênio e alfa globulinas), as quais surgem nos processos inflamatórios e aumentam a VHS. Nas artropatias degenerativas, a VHS é normal e é uti- lizada para o diagnóstico diferencial com reumatismos verda- deiramente inflamatórios. Nas doenças reumáticas, as maiores elevações são encon- tradas no lupus eritematoso sistêmico, artrites sépticas , artrites reumatóides, doença de Reiter, polimialgia, doença reumática e nas fases agudas das artrites microcristalinas. Verifica-se, portanto, que não indica LER/DORT, serve para realizar alguns diagnósticos diferenciais, quando há suspeita. 2. MUCOPROTEÍNAS São glicoproteínas. Existem duas frações: alfa-1-glicopro- teína e alfa-2-macroglobulina. A dosagem das mucoproteínas é importante para o diagnóstico e acompanhamento de doença reumática, pois é uma das últimas provas a se normalizar. LIVRO LER_2_corrigido.indd 154 8/10/2009 10:40:55
  • 155.
    Lesões por EsforçosRepetitivos - LER 155 Centro de Referência em Saúde do Trabalhador CEREST Piracicaba - SUS Encontram-se aumentadas na artrite reumatóide e artrite juve- nil, sendo que, na espondilite anquilosante, altera-se mais que a VHS. Nos reumatismos extra-articulares e degenerativos, seus níveis não se modificam, assim como nas LER. 3.PROTEÍNA C REATIVA- PCR A PCR é uma glicoproteína anômala do soro e sua detecção sugere injúria tissular. É um indicador altamente sensível para processos inflamatórios, muito usada para diag- nóstico, controle terapêutico e acompanhamento de diversas doenças. Como uma proteína de fase aguda, a PCR eleva sua concentração no soro até 100 X seu valor normal, em diver- sas inflamações agudas, carcinomas , necrose tecidual e após cirurgias. A concentração começa aumentar cerca de seis horas após danos celulares e vai diminuindo com o decorrer dos dias durante a cura. O PCR é o mais sensível, o mais confiável e o mais precoce indicador de um processo inflamatório do que qualquer outro parâmetro. PCR correlaciona-se bem com VHS e glicoproteínas e, geralmente, retorna aos níveis normais mais rapidamente que o VHS. Não é específica e não é necessária para diagnóstico de LER. 4. ELETROFORESE DE PROTEÍNAS Na eletroforese de proteínas, as proteínas fracionadas eletroforeticamente compreendem as proteínas plasmáticas, menos o fibrinogênio que se separa pela coagulação. Elas se dividem em duas frações principais: Albumina, que está solú- vel; e as globulinas, que se precipitam. LIVRO LER_2_corrigido.indd 155 8/10/2009 10:40:55
  • 156.
    156 Lesões porEsforços Repetitivos - LER Centro de Referência em Saúde do Trabalhador CEREST Piracicaba - SUS Em quadros inflamatórios agudos, é de grande valor aumento da alfa- 2- globulina, que na doença reumática e é última a se normalizar, sofrendo pouca influência dos medi- camentos. As gamaglobulinas aumentam discretamente. Nos processos inflamatórios crônicos, ao lado da diminuição con- stante de albumina, encontramos aumento preferencial das gamaglobulinas. 5 - PROVAS DE ATIVIDADE IMUNOLÓGICA As provas de atividade imunológica são testes laboratoriais utilizados para detectar doenças imunológicas, como Artrite Reumatóide, Lupus, etc. 5.1.Fatores Reumatóides - FR Os fatores reumatóides são anticorpos normalmente da classe IgM, que reagem com a fração Fc da imunoglobulina IgG. A determinação do fator reumatóide é um dos critérios de diagnóstico de artrite reumatóide recomendado pelo American College of Rheumatolgy (Quadro 2, pg 76). A dosagem do fator reumatóide tem um grande valor diagnóstico, pois permite confirmar ou por em dúvida um possível diagnóstico de enfer- midade reumática, se há suspeita clínica. A pesquisa do FR pela técnica de Waaler - Rose (hemaglu- tinação de eritrócitos de carneiro sensibilizados com anticorpo de coelho) é mais específica, e, pela técnica do látex (aglutina- ção de partículas de látex, sensibilizadas com IgG humano) é mais sensível. Auxilia no diagnóstico diferencial entre artropatias soropos- itivas e soronegativas (síndrome de Reiter, espondilite anquilos- ante, artrite psoriásica, artropatias entesopáticas). Está presente LIVRO LER_2_corrigido.indd 156 8/10/2009 10:40:55
  • 157.
    Lesões por EsforçosRepetitivos - LER 157 Centro de Referência em Saúde do Trabalhador CEREST Piracicaba - SUS na população normal e em outras doenças não reumáticas. O resultado da determinação do fator reumatóide deve ser interpretado juntamente com outros resultados de labo- ratório e a clínica do paciente, já que um nível baixo ou ausente do FR não necessariamente indica a ausência de uma artrite reumatóide e, tampouco, altas concentrações de FR são exclu- sivamente de doenças reumáticas. Útil apenas para diagnóstico diferencial em caso de manifestações sistêmicas associadas a dor, não utilizada para LER/DORT. 5.2. Anticorpos Anti Estreptococos - Anti-estreptolisina O Os anticorpos Anti Estreptococos - anti-estreptolisina são a prova sorológica específica que demonstra simplesmente uma resposta a uma prévia infecção pelo Estreptococos Beta Hemolítico do grupo A de Lancefield. A determinação imu- noquímica desses anticorpos proporciona uma informação que, em conjunto com outros exames clínicos e médicos, é de grande utilidade no diagnóstico de febres reumáticas agudas e glomerulonefrites provocadas por estreptococos, mas apenas nesses casos. Não deve ser solicitado como parte de uma bate- ria de exames para avaliar doenças reumatológicas. Tem pouca utilidade no diagnóstico diferencial de LER/DORT. 5.3.Fatores Anti Nucleares - FAN Existem auto-anticorpos que reagem contra vários compo- nentes celulares, dentre eles: DNA, RNA, histonas (proteínas) e componentes citoplasmáticos. Esses auto-anticorpos estão presentes nas doenças coletivamente denominadas Doenças do Colágeno e em outros quadros clínicos associados com uso medicamentos, doenças reumáticas, doenças auto-imunes, neoplasias e outros. LIVRO LER_2_corrigido.indd 157 8/10/2009 10:40:55
  • 158.
    158 Lesões porEsforços Repetitivos - LER Centro de Referência em Saúde do Trabalhador CEREST Piracicaba - SUS A imunofluorescência- FAN é considerada um método de triagem porque não é capaz de identificar o anticorpo respon- sável pela positividade do teste, apesar de ser sensível para detectar a presença do anticorpo. A determinação do padrão fluorescente e sua titulação são importantes para o reumatologista, pois orientam diagnóstico tratamento e prognóstico dessas doenças. Seus principais padrões de fuorescência são reconhecidos e indicam diferentes anticorpos. O teste pode ser positivo em outras circunstâncias, como infecções crônicas, neoplasias, particularmente linfomas, outras doenças auto-imunes e em indivíduos normais. A freqüência da positividade é pequena, observando-se um padrão homogêneo de depósito fluorescente e em baixos títulos. 6. PROVAS BIOQUÍMICAS (úteis para diagnóstico dife- rencial, casos específicos) 6.1.Líquido sinovial É necessário puncionar a articulação, ou seja, é um exame invasivo. Permite detectar processo infeccioso, artrites micro- cristalinas, como Gota (Monourato de sódio) e Pseudogota (Pirofosfato de Cálcio). Indicação restrita, deve ser realizado por especialista. 6.2.Ácido Úrico O ácido úrico é o principal produto do metabolismo das purinas. Clinicamente, o aumento do ácido úrico se deve basi- camente à diminuição da secreção renal ou ao aumento da LIVRO LER_2_corrigido.indd 158 8/10/2009 10:40:55
  • 159.
    Lesões por EsforçosRepetitivos - LER 159 Centro de Referência em Saúde do Trabalhador CEREST Piracicaba - SUS produção do ácido úrico. Níveis aumentados do ácido úrico não são diagnóstico de gota, porém existe uma probabilidade maior de crise gotosa. 6.3.Enzimas Musculares A determinação das enzimas musculares Creatinofosfoquinase (CPK), Desidrogenase láctica (LDH) e Aldolase, está diretamente relacionada com a suspeita clínica de miopatias, é importante para o diagnóstico e prognóstico das mesmas. São mais específicas de dano muscular propriamente dito, a CPK e Aldolase. 6.4.Metabolismo Ósseo Para estudar o metabolismo e doenças relacionadas (osteo- porose, ostemalácia, raquitismo, doença de Paget, hiperparat- ireodismo primário e secundário) são necessárias, baseadas em raciocínio clínico, as dosagens de cálcio (sérico e urinário), fós- foro (sérico e urinário), paratormônio, fosfatase alcalina, dentre outros. Entretanto, raramente esses exames são necessários para diagnóstico diferencial dos DORT. 6.5.Função Tireoidiana e Glicemia Algumas afecções, como Síndrome do Túnel do Carpo, podem estar relacionadas a doenças metabólicas, tais como hipotireoidismo e diabetes. Em caso de sintomatologia suges- tiva, esses exames podem auxiliar no diagnóstico diferencial. LIVRO LER_2_corrigido.indd 159 8/10/2009 10:40:55
  • 160.
    160 Lesões porEsforços Repetitivos - LER Centro de Referência em Saúde do Trabalhador CEREST Piracicaba - SUS LIVRO LER_2_corrigido.indd 160 8/10/2009 10:40:55
  • 161.
    Lesões por EsforçosRepetitivos - LER 161 Posto de trabalho sentado Transporte manual de cargas Repetitividade Posto de trabalho em pé ANEXO 2 FICHAS PARA ESTUDOS DE SOLICITAÇÕES BIOMECÂNICAS LIVRO LER_2_corrigido.indd 161 8/10/2009 10:40:55
  • 162.
    162 Lesões porEsforços Repetitivos - LER Centro de Referência em Saúde do Trabalhador CEREST Piracicaba - SUS Posto de trabalho sentado: orientações práticas Descrição do posto de trabalho em questão o Altura do plano de trabalho o Inclinação do corpo para frente ou pata trás o Duração da posição em pé o Onde apóia os braços e tronco A situação estudada acima é Plano imediato de intervenção Implantar uma cadeira em pé-sentado regulável e com apoio para o tronco Introduzir painel vertical móvel planejado com prateleiras para acomodar as peças Modificar os bordos cortantes do plano de trabalho Planejar a médio prazo modificação do leiaute Compartilhar o posto de trabalho. Aumentar o efetivo A situação ou as soluções previstas necessitam de análise ergonômica futura SIM NÃO Aceitável Inaceitável Altura do Plano de Trabalho (ver ficha especificação de estação de trabalho) Por que se preocupar? Ombros elevados Relato de fadiga geral ou localizada Evidente pressão tem- poral Recomendações Respeitar as alturas seguintes considerando o tipo de tarefa realizada o Trabalho de precisão: homens 100-110 cm, mulheres 95-105 cm o Trabalho leve: homens 90- 95, mulheres 70-85 cm o Adaptar a altura do plano de trabalho de acordo com o operador e a tarefa LIVRO LER_2_corrigido.indd 162 8/10/2009 10:40:55
  • 163.
    Lesões por EsforçosRepetitivos - LER 163 Centro de Referência em Saúde do Trabalhador CEREST Piracicaba - SUS Inclinação do corpo para frente ou para trás Duração da estação em pé Apoio para braços, dorso Estas inclinações provo- cam mais cedo ou mais tarde: o fadiga dos músculos dorsais o compressões dos dis- cos intervertebrais o lombalgia A duração do trabalho em pé é desconfortável (ver ficha trabalho em pé): o sensação de peso nas pernas e varizes o fadiga na nuca e nas costas O apoio de regiões do corpo pode diminuir o desconforto da postura em pé: Fadiga muscular Dor nas pernas e no dorso Modificar o posto de trabalho de maneira a garantir a zona de alcance do operador para manejar as ferramentas, o material, e os dispositivos dos equipamentos e máquinas Manter o circuito do produto a uma altura constante Prever um espaço de trabalho para os pés na base do plano de trabalho a fim de garantir ao operador conforto para a realização das tarefas Fornecer cadeira sentado-em pé Prever fases de trabalho de maneira a permitir ao traba- lhador andar e sentar Implantar pausas Replanejar o plano de traba- lho de maneira a permitir um apoio na altura dos quadris Eliminar os fatores de pressão temporal para permitir a vari- ação de postura Eliminar toda superfície cor- tante LIVRO LER_2_corrigido.indd 163 8/10/2009 10:40:56
  • 164.
    164 Lesões porEsforços Repetitivos - LER Centro de Referência em Saúde do Trabalhador CEREST Piracicaba - SUS Transporte manual de cargas Descrição da carga relacionada à unidade temporal: número de artigos, peso de cada artigo trabalhado por unidade de tempo observado. Descrição das posturas adotadas no levantamento de cargas: examinar a adoção de posturas extremas: flexão anterior de tronco, angulações extremas de punhos, manutenção de cotovelos suspensos sem apoio. Identificação de instrumentos de suporte e levantamento de carga: motor, tração A situação estudada acima é Plano imediato de intervenção Implantar bancada para favorecer o trabalho sentado ou sentado- em pé Implantar equipamentos tipo empilhadeiras ou palets com dispositivo hidráulico Modificar junto ao fornecedor ou engenheiro de produção, o design dos produtos, evitando pacotes ou carga de mais de 30 quilos a unidade Modificar, junto ao fornecedor ou engenheiro de produção, o design dos produtos, evitando pacotes ou carga que impossibilitem a manipulação den- tro da zona de alcance. A situação ou as soluções previstas necessitam de análise ergonômica futura SIM NÃO Aceitável Inaceitável Peso superior ao tolerável pelo traba- lhador (perguntar a ele) Por que se preocupar? Riscos sobre a coluna lombar com agravos futuros esperados com o avançar da idade Agravamento de doen- ças degenerativas do disco Insatisfação no trabalho Riscos de acidentes Recomendações Reengenharia Vislumbrar processo com mecanismos motores de levan- tamento e suporte de cargas Mudança do design de produ- tos Ampliar a margem para a expressão dos problemas e li-nhas de transformação das situações identificadas LIVRO LER_2_corrigido.indd 164 8/10/2009 10:40:56
  • 165.
    Lesões por EsforçosRepetitivos - LER 165 Centro de Referência em Saúde do Trabalhador CEREST Piracicaba - SUS Repetitividade Descrição da tarefa Natureza do trabalho: atendimento ao público, manufatura de pequenos objetos em ritmo de esteira rolante Caracterização das operações Tempo de duração do ciclo principal Quantas vezes o ciclo repete-se ao longo da jornada Tipo de operação realizada entre os ciclos da operação principal Apoio para braços e tronco Gestão do trabalho Margem para trocar de posto com o colega Interferência do trabalhador na elaboração da meta de volume de trabalho Margem para escolher a ferramenta Possibilidade de propor redesenhar o posto. A situação estudada acima é Plano imediato de intervenção Introduzir pausas de 10 minutos a cada 50 de trabalho, nos casos de ciclos curtos Favorecer métodos de gestão que possibilitem adequar a meta aos períodos de inovação da linha, do produto ou da engenharia A médio prazo: reengenharia, eliminando a execução do ciclo principal ou básico com duração inferior a 30 segundos o design dos produtos, evitando pacotes ou carga de mais de 30 quilos a unidade. Modificar, junto ao fornecedor ou engenheiro de produção, o design dos produtos, evitando pacotes ou carga que impossibilitem a manipulação den- tro da zona de alcance. A situação ou as soluções previstas necessitam de análise ergonômica futura SIM NÃO Aceitável Inaceitável LIVRO LER_2_corrigido.indd 165 8/10/2009 10:40:56
  • 166.
    166 Lesões porEsforços Repetitivos - LER Centro de Referência em Saúde do Trabalhador CEREST Piracicaba - SUS Ciclo curto (inferior a 30 segundos) Ferramentas levando a angulações extremas Por que se preocupar? Insatisfação no traba- lho Inflamação de estrutur- as musculoesqueléticas distais Alterações degenera- tivas da musculatura proximal. Estas angulações pro- vocam: Pressão em pontos específicos da região palmar Estrangulamento do tendão em áreas ósseas (processo estilóide) Compressão de nervo periférico Recomendações Eliminar ciclos curtos Implantar pausas Introduzir um ajudante no posto Reengenharia: abolir linha de montagem ou esteira trans- portadora Substituição de ferramen- ta, pensar nos elementos pneumáticos Implantação de painéis com possibilidade de regulagem na altura e com dispositivos para apoio do material e ferramen- tas Favorecer a troca entre os tra- balhadores Estabelecer prazos para a permanência em postos com exigência de trabalho repeti- tivo. Repetitividade LIVRO LER_2_corrigido.indd 166 8/10/2009 10:40:56
  • 167.
    Lesões por EsforçosRepetitivos - LER 167 Centro de Referência em Saúde do Trabalhador CEREST Piracicaba - SUS Posto de trabalho em pé Descrição do posto de trabalho em questão Natureza da tarefa: repetitiva ou não, com ou sem deslocamento do tra- balhador no espaço da fábrica Porcentagem da jornada em que o trabalho em pé é praticado Existência de cadeira sentado-em pé Os membros superiores exercem gestos anômalos: braços acima dos ombros, cotovelos suspensos e sem apoio Onde apóia os braços e tronco A situação estudada acima é Plano imediato de intervenção Implantar uma cadeira sentado-em pé regulável e com apoio para o tronco Impedir mais de 30 % da jornada contínua em posição de pé: pensar no rodízio Implantar braços mecânicos móveis flexíveis, para sustentação das ferramen- tas, permitindo adequar a ferramenta à zona de alcance do trabalhador Planejar a médio prazo modificação do leiaute Compartilhar o posto de trabalho. Aumentar o efetivo. A situação ou as soluções previstas necessitam de análise ergonômica futura SIM NÃO Aceitável Inaceitável LIVRO LER_2_corrigido.indd 167 8/10/2009 10:40:56
  • 168.
    168 Lesões porEsforços Repetitivos - LER Centro de Referência em Saúde do Trabalhador CEREST Piracicaba - SUS Trabalho em pé sem des- locamento (fixo) Duração da estação em pé Por que se preocupar? Esforço muscular gene- ralizado Dores nas pernas Efeitos sobre a coluna lombar e dorsal Insatisfação As inadequações pro- vocam mais cedo ou mais tarde: fadiga dos músculos dorsais compressões dos dis- cos intervertebrais lombalgia inflamações na região da cintura escapular A duração do trabalho em pé é desconfortá- vel (ver ficha trabalho em pé): sensação de peso nas pernas e varizes fadiga na nuca e nas costas Recomendações Respeitar as necessidades cor- porais de mudança de postura sentado e em pé Projetar posto de trabalho para postura sentada e evitar pos- tura estática prolongada (ver ficha especificação de estação de trabalho) Modificar o posto de trabalho de maneira, a garantir a zona de alcance do operador, para manejar as ferramentas, o material e os dispositivos dos equipamentos e máquinas Manter o circuito do produto a uma altura constante Implantar braços mecânicos móveis com ajuste de altura para apoio das ferramentas ou do objeto de trabalho Fornecer cadeira sentado-em pé Prever fases de trabalho de maneira a permitir ao traba- lhador andar e sentar Implantar pausas Posto de trabalho em pé LIVRO LER_2_corrigido.indd 168 8/10/2009 10:40:56