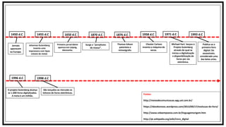
Linha do tempo
-Origem do livro e das bibliotecas, desde os primeiros suportes utilizados como escrita, como as tábuas de argila, o papiro e o pergaminho, até a invenção da
prensa de Gutemberg e a disseminação do livro como conhecemos hoje.
Primeiras
tentativas
de sistemas
de escrita.
4000 a.C 3500 a.C
A escrita surgiu na
Mesopotâmia, que em
tábuas de argila e com
estilete feito de cana e
em forma de cunha,
marcavam caracteres.
3000 a.C
Surge a civilização
fenícia, que funda
cidades, inventa um
alfabeto e desenvolve a
navegação.
Posteriormente, há o
surgimento da escrita
na China.
1500 a.C 1270 a.C
A primeira
enciclopédia é escrita
na Síria.
1050 a.C
Alfabeto Fenício.
900 a.C
Alfabeto grego.
800 a.C
O primeiro serviço
postal para uso
governamental surge
na China.
700 a.C
Alfabeto
latino.
530 a.C
Os gregos iniciam a
primeira biblioteca.
500 a.C
Surgimento dos
papiros, primeiras
plataformas
portáteis e leves.
280 a.C
Surgimento da
Biblioteca de
Alexandria.
48 a.C
Júlio César provoca
um incêndio na
Biblioteca de
Alexandria.
37 d.C
Hieróglifos.
105 d.C
O chinês Tsai Lun
inventa o papel.
305 d.C
Primeiras prensas
de madeira
inventadas na
China.
Fontes:
http://meiosdecomunicacao.xpg.uol.com.br/
https://ebooksmooc.wordpress.com/2013/09/17/evolucao-do-livro/
http://www.vidaempoesia.com.br/linguagemorigem.htm
http://pt.wikipedia.org/wiki/Livro_digital
1450 d.C 1455 d.C 1650 d.C 1870 d.C
Jornais
aparecem
na Europa.
Johannes Gutemberg
inventa uma
impressora com tipos
móveis de metal.
Primeiro jornal diário
aparece em Leipzig,
Alemanha.
Surge o "jornalismo
de massa“.
1876 d.C
Thomas Edison
patenteia o
mimeógrafo.
1958 d.C
Chester Carlson
inventa a máquina de
xerox.
1971 d.C
Michael Hart lançou o
Projeto Gutenberg
através do qual se
iniciou a digitalização
e disponibilização de
livros por via
eletrônica.
Publica-se o
primeiro livro
digital: Do
assassinato,
considerado uma
das belas artes.
1993 d.C
1996 d.C
O projeto Gutenberg alcança
os 1.000 livros digitalizados.
A meta é um milhão.
São lançados ao mercado os
leitores de livros eletrônicos.
1998 d.C

História da escrita - Timeline

  • 1.
    Linha do tempo -Origemdo livro e das bibliotecas, desde os primeiros suportes utilizados como escrita, como as tábuas de argila, o papiro e o pergaminho, até a invenção da prensa de Gutemberg e a disseminação do livro como conhecemos hoje. Primeiras tentativas de sistemas de escrita. 4000 a.C 3500 a.C A escrita surgiu na Mesopotâmia, que em tábuas de argila e com estilete feito de cana e em forma de cunha, marcavam caracteres. 3000 a.C Surge a civilização fenícia, que funda cidades, inventa um alfabeto e desenvolve a navegação. Posteriormente, há o surgimento da escrita na China. 1500 a.C 1270 a.C A primeira enciclopédia é escrita na Síria. 1050 a.C Alfabeto Fenício. 900 a.C Alfabeto grego. 800 a.C O primeiro serviço postal para uso governamental surge na China. 700 a.C Alfabeto latino. 530 a.C Os gregos iniciam a primeira biblioteca. 500 a.C Surgimento dos papiros, primeiras plataformas portáteis e leves. 280 a.C Surgimento da Biblioteca de Alexandria. 48 a.C Júlio César provoca um incêndio na Biblioteca de Alexandria. 37 d.C Hieróglifos. 105 d.C O chinês Tsai Lun inventa o papel. 305 d.C Primeiras prensas de madeira inventadas na China.
  • 2.
    Fontes: http://meiosdecomunicacao.xpg.uol.com.br/ https://ebooksmooc.wordpress.com/2013/09/17/evolucao-do-livro/ http://www.vidaempoesia.com.br/linguagemorigem.htm http://pt.wikipedia.org/wiki/Livro_digital 1450 d.C 1455d.C 1650 d.C 1870 d.C Jornais aparecem na Europa. Johannes Gutemberg inventa uma impressora com tipos móveis de metal. Primeiro jornal diário aparece em Leipzig, Alemanha. Surge o "jornalismo de massa“. 1876 d.C Thomas Edison patenteia o mimeógrafo. 1958 d.C Chester Carlson inventa a máquina de xerox. 1971 d.C Michael Hart lançou o Projeto Gutenberg através do qual se iniciou a digitalização e disponibilização de livros por via eletrônica. Publica-se o primeiro livro digital: Do assassinato, considerado uma das belas artes. 1993 d.C 1996 d.C O projeto Gutenberg alcança os 1.000 livros digitalizados. A meta é um milhão. São lançados ao mercado os leitores de livros eletrônicos. 1998 d.C