Gerenciamento da Disponibilidade ITIL Anderson Zardo José Sasia Rafael Spode Marcos Cruz Arí Júnior Prof: José Weege
Gerenciamento da Disponibilidade Garantir Disponibilidade a custo justificável para atender necessidades atuais e futuras do negócio OBJETIVOS: Produzir e manter um plano de disponibilidade. Garantir que os serviços tenham disponibilidade adequada. Analisar o impacto das mudanças no plano de disponibilidade. Otimizar a infra de TI, serviço e organização de suporte a entregar, por um custo justo e nível sustentado de disponibilidade, que permita cumprir os objetivos do negócio.
O QUE É: O gerenciamento de disponibilidade é responsável por garantir que os serviços estejam disponíveis na base nos níveis acordados entre a organização de TI e os clientes. Apresenta uma estreita relação com o gerenciamento de capacidade para atingir o seu objetivo; esta relação não pode garantir a disponibilidade de um serviço quando a capacidade é insuficiente.  Gerenciamento da Disponibilidade
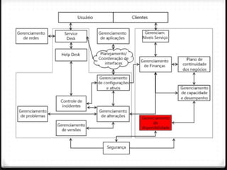
Inter-relacionamento Relação do Gerenciamento da Disponibilidade com outros itens. Gerenciamento da Disponibilidade
 
IMPORTÂNCIA: Com a dependência da infra-estrutura tecnológica apresentada pelos negócios atualmente, a operação está em um ponto que, se houver interrupção nos serviços fornecidos pelas áreas de tecnologia da informação, o negócio também é interrompido. Gerenciamento da Disponibilidade
Gerenciamento da Disponibilidade METAS: Assegurar que os serviços sejam entregues dentro dos níveis acordados. Atender a disponibilidade exigida pelo negócio é um dos grandes desafios da TI. Atingir 100% de disponibilidade não é possível. Para ter uma boa disponibilidade é preciso planejar e gerenciar. Para saber o que é uma boa disponibilidade é preciso analisar a FVN (Função vital do negócio)
 
Gerenciamento da Disponibilidade CONCEITOS: Disponibilidade - Habilidade de um serviço, componente ou IC executar sua função. Confiabilidade - Medida de tempo que um serviço, componente ou IC executa sua função sem interrupção Sustentabilidade - Medida de tempo que um serviço, componente ou IC leva para ser restaurado após uma falha.
Gerenciamento da Disponibilidade CONCEITOS: Oficiosidade: - Habilidade de fornecedor terceirizado atender os requisitos de um contrato. Função Vital do Negócio - Processo críticos e essenciais para o negócio. Segurança - Confidencialidade, integridade e disponibilidade.
Gerenciamento da Disponibilidade EXEMPLO: Um serviço 24X7, sendo executado por 5.020 horas com somente duas paradas; uma por 6 horas e outra por 14 horas. Disponibilidade=(5.020-(6+14))/5.020X100=99.60% Confiabilidade(MTBSI)=5.020/2=2.510hs (Service Incidents) Confiabilidade(MTBF)=5.020-(6+14)/2=2.500hs (Failures) Sustentabilidade(MTRS)=(6+14)/2=10hs (Restore Service)
OS PROCESSOS DE GERENCIAMENTO DA DISPONIBILIDADE INCLUEM: Monitorar todos os aspectos de disponibilidade, confiabilidade e sustentabilidade dos serviços de TI, com a utilização de eventos, alarmes e escalação para recuperação; Manter um conjunto de métodos e técnicas para avaliação e relatório da disponibilidade; Auxiliar no gerenciamento e análise de riscos e na resolução de incidentes e problemas relacionados à disponibilidade; Compreender as necessidades atuais e futuras de disponibilidade pela área de negócios, produzindo o Plano para atendê-las; Manter um agendamento de testes para avaliação dos mecanismos e componentes de tolerância à falhas e resiliência; Implementar medidas proativas; Gerenciamento da Disponibilidade
O GERENCIAMENTO DE DISPONIBILIDADE POSSUI DOIS ELEMENTOS CHAVE: Atividades Reativas:  Monitoração, avaliação, gerenciamento de eventos, incidentes e problemas envolvendo disponibilidade; Atividades Proativas:  Planejamento, desenho e melhoria da disponibilidade; O GERENCIAMENTO É COMPOSTO DE DOIS NÍVEIS INTERCONECTADOS: Disponibilidade de Serviço:  Envolve aspectos de disponibilidade de serviço e impacto da disponibilidade e dos componentes que o compõem; Disponibilidade de Componente : Envolve aspectos de disponibilidade do componente; Gerenciamento da Disponibilidade
Gerenciamento da Disponibilidade
Gerenciamento da Disponibilidade PRINCIPIOS: “ Se você não mensura, você não pode gerenciar” “ Se você não mensura, você não pode melhorar” “ Se você não mensura, você provavelmente não liga” “ Se você não pode influenciar ou controlar, então não mensure”
Gerenciamento da Disponibilidade DESAFIOS, RISCOS E FATORES CRÍTICOS: Disponibilidade da TI seguindo o ANS dentro de um custo justificável; Falta de comprometimento do negócio; Falta de recursos e/ou orçamento para disponibilidade; Focar mais em tecnologia do que no negócio.
Fim! Obrigado!

Gerenciamento da disponibilidade itil

  • 1.
    Gerenciamento da DisponibilidadeITIL Anderson Zardo José Sasia Rafael Spode Marcos Cruz Arí Júnior Prof: José Weege
  • 2.
    Gerenciamento da DisponibilidadeGarantir Disponibilidade a custo justificável para atender necessidades atuais e futuras do negócio OBJETIVOS: Produzir e manter um plano de disponibilidade. Garantir que os serviços tenham disponibilidade adequada. Analisar o impacto das mudanças no plano de disponibilidade. Otimizar a infra de TI, serviço e organização de suporte a entregar, por um custo justo e nível sustentado de disponibilidade, que permita cumprir os objetivos do negócio.
  • 3.
    O QUE É:O gerenciamento de disponibilidade é responsável por garantir que os serviços estejam disponíveis na base nos níveis acordados entre a organização de TI e os clientes. Apresenta uma estreita relação com o gerenciamento de capacidade para atingir o seu objetivo; esta relação não pode garantir a disponibilidade de um serviço quando a capacidade é insuficiente. Gerenciamento da Disponibilidade
  • 4.
    Inter-relacionamento Relação doGerenciamento da Disponibilidade com outros itens. Gerenciamento da Disponibilidade
  • 5.
  • 6.
    IMPORTÂNCIA: Com adependência da infra-estrutura tecnológica apresentada pelos negócios atualmente, a operação está em um ponto que, se houver interrupção nos serviços fornecidos pelas áreas de tecnologia da informação, o negócio também é interrompido. Gerenciamento da Disponibilidade
  • 7.
    Gerenciamento da DisponibilidadeMETAS: Assegurar que os serviços sejam entregues dentro dos níveis acordados. Atender a disponibilidade exigida pelo negócio é um dos grandes desafios da TI. Atingir 100% de disponibilidade não é possível. Para ter uma boa disponibilidade é preciso planejar e gerenciar. Para saber o que é uma boa disponibilidade é preciso analisar a FVN (Função vital do negócio)
  • 8.
  • 9.
    Gerenciamento da DisponibilidadeCONCEITOS: Disponibilidade - Habilidade de um serviço, componente ou IC executar sua função. Confiabilidade - Medida de tempo que um serviço, componente ou IC executa sua função sem interrupção Sustentabilidade - Medida de tempo que um serviço, componente ou IC leva para ser restaurado após uma falha.
  • 10.
    Gerenciamento da DisponibilidadeCONCEITOS: Oficiosidade: - Habilidade de fornecedor terceirizado atender os requisitos de um contrato. Função Vital do Negócio - Processo críticos e essenciais para o negócio. Segurança - Confidencialidade, integridade e disponibilidade.
  • 11.
    Gerenciamento da DisponibilidadeEXEMPLO: Um serviço 24X7, sendo executado por 5.020 horas com somente duas paradas; uma por 6 horas e outra por 14 horas. Disponibilidade=(5.020-(6+14))/5.020X100=99.60% Confiabilidade(MTBSI)=5.020/2=2.510hs (Service Incidents) Confiabilidade(MTBF)=5.020-(6+14)/2=2.500hs (Failures) Sustentabilidade(MTRS)=(6+14)/2=10hs (Restore Service)
  • 12.
    OS PROCESSOS DEGERENCIAMENTO DA DISPONIBILIDADE INCLUEM: Monitorar todos os aspectos de disponibilidade, confiabilidade e sustentabilidade dos serviços de TI, com a utilização de eventos, alarmes e escalação para recuperação; Manter um conjunto de métodos e técnicas para avaliação e relatório da disponibilidade; Auxiliar no gerenciamento e análise de riscos e na resolução de incidentes e problemas relacionados à disponibilidade; Compreender as necessidades atuais e futuras de disponibilidade pela área de negócios, produzindo o Plano para atendê-las; Manter um agendamento de testes para avaliação dos mecanismos e componentes de tolerância à falhas e resiliência; Implementar medidas proativas; Gerenciamento da Disponibilidade
  • 13.
    O GERENCIAMENTO DEDISPONIBILIDADE POSSUI DOIS ELEMENTOS CHAVE: Atividades Reativas: Monitoração, avaliação, gerenciamento de eventos, incidentes e problemas envolvendo disponibilidade; Atividades Proativas: Planejamento, desenho e melhoria da disponibilidade; O GERENCIAMENTO É COMPOSTO DE DOIS NÍVEIS INTERCONECTADOS: Disponibilidade de Serviço: Envolve aspectos de disponibilidade de serviço e impacto da disponibilidade e dos componentes que o compõem; Disponibilidade de Componente : Envolve aspectos de disponibilidade do componente; Gerenciamento da Disponibilidade
  • 14.
  • 15.
    Gerenciamento da DisponibilidadePRINCIPIOS: “ Se você não mensura, você não pode gerenciar” “ Se você não mensura, você não pode melhorar” “ Se você não mensura, você provavelmente não liga” “ Se você não pode influenciar ou controlar, então não mensure”
  • 16.
    Gerenciamento da DisponibilidadeDESAFIOS, RISCOS E FATORES CRÍTICOS: Disponibilidade da TI seguindo o ANS dentro de um custo justificável; Falta de comprometimento do negócio; Falta de recursos e/ou orçamento para disponibilidade; Focar mais em tecnologia do que no negócio.
  • 17.