Incorporar apresentação












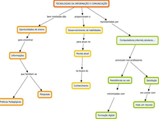
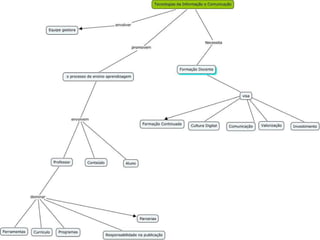
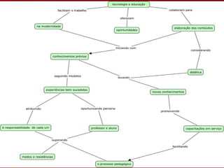
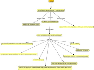
O documento aborda a formação continuada dos alunos da turma 02 do período vespertino, com foco na análise dos mapas conceituais construídos. É solicitado que se avalie a clareza semântica de cada proposição presente nos mapas. Além disso, encoraja-se a sugestão de melhorias para aprimorar o conteúdo apresentado.










