Incorporar apresentação












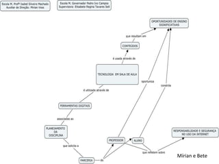
Este documento lista os nomes de professores e alunos de várias escolas municipais, juntamente com os nomes das escolas onde eles estudam ou trabalham. A introdução pede para analisar mapas conceituais criados pelos alunos, sugerindo melhorias quando necessário.










