Centro Universitário
Estácio Radial de São Paulo
Administração
ESTÁGIO
SUPERVISIONADO
OU
Relatório de Experiência Profissional
Revisão 2014_2
SUMÁRIO
Introdução...................................................................................................................03
1 Aspectos Legais
1.1 Legislação
04
1.2 Outros aspectos formais
.....................................................................................................................................
05
2 Equipe Ad hoc do estágio
2.1 Composição
.....................................................................................................................................
07
2.2 Competências
.....................................................................................................................................
07
3 Cronograma
3.1 Encontros e Comunicações
.....................................................................................................................................
09
3.2 Etapas
.....................................................................................................................................
09
4 Formatação do Relatório Final
4.1 Formatação
.....................................................................................................................................
10
5 Documentação de Formalização junto à instituição receptora
5.1 Formalização da relação estagiário-instituição
.....................................................................................................................................
15
5.2 Outros documentos oficiais do estágio
.....................................................................................................................................
16
6 Encadernação
.....................................................................................................................................
18
7 Caracterização da empresa
1.1 Identificação do(a) aluno(a)................................................................................20
1.2 Identificação da empresa....................................................................................20
1.3 Histórico da empresa..........................................................................................22
1.4 Organograma Geral da Organização ................................................................23
8 Análise do Ambiente de Negócios
2.1 Missão e Visão da Empresa...............................................................................25
2.2 Política da empresa............................................................................................25
2.3 Setor econômico.................................................................................................26
2.4 Segmento de mercado........................................................................................27
2.5 Concorrência.......................................................................................................27
2.6 Fornecedores......................................................................................................29
2.7 Clientes...............................................................................................................30
2.8 Influências externas............................................................................................31
2.9 Ambiente interno ................................................................................................33
2.10 Tecnologias empregadas.................................................................................33
9 Características da Área
3.1 Organograma da área.........................................................................................35
3.2 Composição da área...........................................................................................35
3.3 Macro atividades da área...................................................................................38
3.4 Principal contribuição da área............................................................................38
3.5 Áreas correlacionadas........................................................................................39
10 Atividades Desenvolvidas
4.1 Atividade.............................................................................................................40
11 Diagnóstico
5.1 Pontos Fortes......................................................................................................50
5.2 Oportunidades de melhoria................................................................................50
12 Conclusão e introdução ........................................................................................55
Anexos.........................................................................................................................57
3
Introdução
O ESTÁGIO SUPERVISIONADO do Curso de Administração do Centro
Universitário Estácio Radial de São Paulo objetiva propiciar a complementação do
processo de ensino - aprendizagem, integrando o conteúdo curricular do curso, em
termos de treinamento prático, de aperfeiçoamento técnico-cultural, científico e
formação profissional dos acadêmicos e corpo docente; estabelecendo contatos
com empresas privadas e instituições públicas locais e cumprindo a legislação
vigente.
O estágio é uma atividade educacional e profissional pré-programada
e desempenhada pelo aluno, em correlação com sua formação acadêmica,
independente de vínculo empregatício que o ligue à Instituição em que essa
atividade é realizada.
Deve ser feito no último período do curso (modular, semestral ou
anual), é obrigatório e seu não cumprimento implica na não obtenção do diploma e
no impedimento de o aluno colar grau, conforme a legislação em vigor.
Dele resulta um relatório, que é o elemento básico de comprovação
da execução do estágio e que, após aprovado, será arquivado na Instituição.
O material aqui apresentado tem a finalidade de disciplinar os
assuntos referentes ao estágio supervisionado em relação tanto aos aspectos
formais de documentação necessária quanto à elaboração do relatório a ser
entregue. Ele aproveita o máximo aplicável a um relatório de estágio das normas
brasileiras de produção de trabalhos acadêmicos da Associação Brasileira de
Normas Técnicas – ABNT. A primeira parte (até a página 23) mostra a
fundamentação legal e os aspectos formais do Estágio Supervisionado. A segunda
(da página 24 até o fim) estabelece os aspectos a serem observados e orienta a
elaboração do relatório.
Você pode utilizar este documento como base para a formatação e
como guia para a elaboração do relatório final do estágio. A partir do capítulo 7, se
você trocar os números dos capítulos por 1, 2 na sequência, você tem um boneco
do trabalho final. Não se esqueça, porém, de que é um momento de aprendizado,
4
uma oportunidade para desenvolver, na prática, conceitos que foram desenvolvidos
pelo curso.
5
1 Aspectos Legais
1.1 Legislação
O Estágio Supervisionado é obrigatório e não é um Trabalho de
Conclusão de Curso ou monografia semelhante. É obrigação curricular nos Cursos
Superiores de Graduação, para compor o total de horas do curso. O Estágio é
regido pelos seguintes diplomas legais:
1.1.1 Parecer 302 de 08.07.1966 do Conselho Federal de Educação
“Para obterem o diploma os alunos do curso de
Administração serão obrigados a realizar um estágio
supervisionado de seis meses, junto a órgãos do serviço
público ou empresa privada, segundo a sua opção,
respeitando o disposto no art. 2o
, parágrafo único, letra
C da Portaria Ministerial n° 157/65”.
1.1.2 Decreto n° 87.497 de 18.08.1982, regulamentando a Lei n° 6.494 de
07.12.1977.
Art. 2o “
Considera-se estágio curricular, para os
efeitos deste Decreto, as atividades de aprendizagem
social, profissional e cultural, proporcionadas ao
estudante pela participação em situações reais de vida e
trabalho de seu meio, sendo realizada na comunidade
em geral ou junto a pessoas jurídicas de direito público
ou privado, sob responsabilidade e coordenação da
instituição de ensino”;
Art. 3o
“O estágio curricular, como procedimento
didático pedagógico, é atividade de competência da
instituição de ensino, a quem cabe a decisão sobre a
matéria e dele participam pessoas jurídicas de direito
público e privado, oferecendo oportunidades e campos
de estágio, outras formas de ajuda, e colaborando no
processo educativo”;
Art. 4o “
As instituições de ensino regularão a
matéria contida neste decreto e disporão sobre:
a) Inserção do estágio curricular na programação
didático-pedagógica;
b) Carga-horária, duração e jornada de estágio
curricular, que não poderá ser inferior a um semestre
letivo;
c) Condições imprescindíveis, para caracterização e
definição dos campos de estágios curriculares, referidas
nos 1o
e 2o
parágrafos do artigo 1o
da Lei n° 6.494, de 07
de dezembro de 1977;
6
d) Sistemática de organização, orientação, supervisão
e avaliação do estágio curricular ““.
Art. 5o “
Para caracterização e definição do estágio
curricular é necessária, entre a instituição de ensino e
pessoas jurídicas de direito público e privado, a
existência de instrumento jurídico, periodicamente
reexaminado, onde estarão acordadas todas as
condições de realização daquele estágio inclusive
transferência de recursos à instituição de ensino, quando
for o caso”.
1.1.3 Resolução 02 do Conselho Federal de Educação de 04/10/93.
Fixa os mínimos de conteúdo, de duração do curso de graduação em
Administração.
1.1.4 Parecer CES/CNE 0146/2002 da Câmara de Educação Superior do
Conselho Nacional e Educação, homologado em 09/05/2002.
Fixa as Diretrizes Curriculares Nacionais dos cursos de graduação em
Direito, Ciências Econômicas, Administração, Ciências Contábeis, Turismo,
Hotelaria, Secretariado Executivo, Música, Dança, Teatro e Design.
1.2 Outros aspectos formais
Conforme cronograma apresentado no capítulo 5, o aluno tem prazo
definido para entrega de documentos parciais. Seu descumprimento acarretará
penalização parcial da avaliação, até o limite da reprovação. Caso o aluno não
cumpra os prazos do cronograma e/ou o relatório não seja aprovado, o aluno
deverá rematricular-se no período (semestre) seguinte, em regime de dependência
e assim sucessivamente até que seja finalizado, respeitados os prazos de
integralização do curso.
O estágio deverá ocupar aproximadamente 3 (três) horas diárias, em
horário compatível com as atividades acadêmicas do aluno, perfazendo o total de
300 horas ao final do período. Independente do número de meses utilizado, o total
de horas é sempre 300h.
PLÁGIO E CÓPIA. A cópia literal (exata) de textos ou qualquer outro
documento (figuras, ilustrações, organogramas, layouts,etc), de livros, revistas,
internet, intranet, outros estágios ou qualquer outra fonte, de qualquer tipo e em
qualquer suporte, sem a devida referência, bem como o plágio, em qualquer nível e
extensão, implica na reprovação do relatório e do estágio, sendo a empresa
7
comunicada por escrito do(s) motivo(s) da recusa e reprovação e o aluno
obrigado a rematricular-se no semestre seguinte em regime de dependência.
Em ocorrendo a cópia não referenciada e/ou plágio, o aluno não poderá realizar o
estágio na mesma empresa. O fato de ser reprovado por cópia ou plágio não altera
o prazo de entrega do relatório, ao qual aplicam-se as normas referentes ao prazo
de integralização do curso.
8
2 Equipe Ad Hoc do Estágio
2.1 Composição
Para cumprimento do estágio supervisionado, considera-se que existe a
formação de uma equipe ad hoc, composta por:
a. Professor Orientador;
b. Supervisor na Empresa;
c. Aluno estagiário.
2.2 Competências
2.2.1 Professor Orientador
• Orientar e acompanhar o desenvolvimento dos trabalhos dos alunos
durante o Estágio Supervisionado;
• Acompanhar o cumprimento das etapas previstas pela Coordenação do
Curso;
• Avaliar periodicamente o estagiário, indicando, se necessário for, as
alterações no cronograma;.
• Autorizar PREVIAMENTE a encadernação do boneco do relatório final.
• Receber e protocolar o recebimento do relatório final encadernado.
• Avaliar (nota ou conceito) o relatório, listar e encaminhar à
Coordenação de Curso / Secretaria.
2.2.2 Supervisor na Empresa
• Orientar, acompanhar e organizar as atividades práticas do estagiário
na empresa;
• Fazer contato com a instituição, quando necessário ou desejado;
• Preencher, assinar e encaminhar a Carta de Inicio de Estágio;
9
• Preencher, assinar e encaminhar o Relatório de Acompanhamento de
Atividades;
• Preencher, assinar e encaminhar a Avaliação de Estágio
Supervisionado - Supervisor.
2.2.3 Aluno Estagiário
• Identificar e qualificar a empresa onde irá desenvolver o estágio;
• Providenciar documentação exigida acatando as exigências legais da
Faculdade e da Instituição;
• Identificar o responsável pela supervisão das atividades de estágio a
serem desenvolvidas na empresa;
• Comparecer aos encontros com seu orientador de estágio, cumprindo
as tarefas que lhe forem atribuídas;
• Cumprir as normas estabelecidas pela Coordenadoria do Curso;
• Apresentar ao professor orientador os documentos e relatórios parciais
de acordo com o cronograma.
• Apresentar ao professor orientador os documentos e relatórios final
ANTES da encadernação para sua autorização.
• Entregar Relatório Final, encadernado, com a documentação oficial e de
formalização do estágio, conforme Cronograma, para o Professor
Orientador, ou, em sua ausência, a quem determinado pela
Coordenação de Curso, colhendo protocolo (Ficha de Estágio – Anexo)
10
3 Cronograma
3.1 Encontros e Comunicações
São necessários, no mínimo, 4 (quatro) encontros presenciais com o
Professor Orientador no período do semestre, previamente agendados e registrados
em documento próprio. O não cumprimento implica em penalização da avaliação.
Os demais contatos poderão ser combinados entre professor orientador e aluno.
Não poderá ser utilizado período de aula do professor orientador para revisão de
relatórios de estágio, salvo prévia autorização expressa do coordenador do curso
no campus. Os alunos podem tirar dúvidas específicas ou relembrar aspectos
específicos a cumprir do relatório com professores das disciplinas a que se
referirem, fora do período de aula.
3.2 Etapas
Os prazos são contados em meses a partir do início da orientação.
E T A P A Ver neste manual Prazo de Entrega
Elaboração da Carta de Início de Estágio e
Documentação
Item 2.1 p.7-8
Item 6.1.1 p.9
fim 1º mês
Elaboração do 1º capítulo Caracterização da Empresa Item 7 p.25-28 fim 1º mês
Elaboração do 3º capítulo Características da Área Item 8 p. 29-34 fim 2º mês
Relatório de Acompanhamento de Atividades e
Elaboração do 4º capítulo Atividades Desenvolvidas
Item 9 p. 35-39 fim 2º mês
Elaboração do 2º capítulo Análise do Ambiente de
Negócios.
Item 2.1.2 p.10
Item 10 p. 40-44
fim 3º mês
Elaboração do 5º capítulo Diagnóstico dos pontos fortes
e oportunidades de melhoria
Item 11 p. 45-48 fim 4º mês
Elaboração da Conclusão Item 12 p. 49 fim 4º mês
Apresentação do pré Relatório final (sem
encadernação)
Item 4 Formatação
Item 6 Roteiro
Prazo Prof.
Orientador
Entrega do Relatório Final, encadernado completo. Item 4 Formatação
Prazo Prof.
Orientador
11
4 Formatação do Relatório Final
4.1 Formatação
4.1.1 Papel
Papel: Tamanho A4 (210 x 297 mm)
Cor: recomenda-se e prefere-se o Branco. Pode ser utilizado papel reciclado.
Pode ser impresso em uma ou nas duas faces.
4.1.1 Margens
As margens devem ter os seguintes parâmetros:
Superior: 3 cm
Inferior: 2 cm
Esquerda: 3 cm
Direita: 2 cm
Cabeçalho: 2 cm
Quando impresso no verso, as margens serão, para o verso:
Superior: 3 cm
Inferior: 2 cm
Esquerda: 2 cm
Direita: 3 cm
Cabeçalho: 2 cm
4.1.2 Parágrafo e fonte:
Os parágrafos devem ter os seguintes requisitos:
Margem de início: 2,5 cm a partir da margem esquerda.
(5,5cm da borda ou 11ª posição a partir da margem)
Espaçamento de 1,5 (um e meio) para o texto geral.
Espaço depois de parágrafo: 6 pontos
O espaçamento Simples ou 1,0 (um) deve ser usado apenas em listas e
tabelas, legendas das figuras, notas de rodapé, notas de fim de texto, títulos com
mais de uma linha e referências.
Fonte: Arial
Tamanhos: Títulos: 16, negrito (ex.: 1 Empresa )
Subseções: 14, negrito (ex.: 1.1 Histórico )
12
Sub-subseções: 12, normal (ex.: 1.1.1 Fundação )
Texto: 12, normal, alinhamento de parágrafo justificado.
Toda nova seção (“capítulo”) se inicia EM PÁGINA NOVA. O título é
numerado, SEM PONTO e alinhado à esquerda, com uma linha antes e uma depois
do título, além de iniciar em nova página.
Os títulos não numerados (Introdução e Conclusão) iniciam também em página
nova e são centralizados.
Não é utilizada linha de espaçamento em nenhuma outra parte do texto.
4.1.3 Numeração
4.1.3.1 Numeração das Páginas:
Posição: No cabeçalho (parte SUPERIOR da página), ao lado
DIREITO, em algarismo arábico, a 2cm do topo e 2cm da borda direita da
página.
Se for feita impressão no verso da folha, a numeração será em
oposição ao anverso, ficando no cabeçalho – parte SUPERIOR, mas do lado
ESQUERDO da página, a 2cm do topo e a 2cm da borda esquerda da página.
Contagem: contam-se as páginas a partir da contra-capa (2ª folha do
documento). A primeira página em que a numeração deve aparecer é na
INTRODUÇÃO. As páginas anteriores (contra-capa, agradecimentos, epígrafe,
listas, sumário, etc. ) são contadas mas não numeradas.
Exemplo: Assumindo que cada item ocupe apenas uma página:
contra-capa (1), página de rosto (2), agradecimentos (3), epígrafe (4), lista de
tabelas e figuras (5), lista de abreviaturas (6), sumário (7), a próxima página é a
Introdução, que é a primeira onde irá aparecer o número da página e será a de
número 8.
4.1.3.2 Numeração das Seções (veja o exemplo p.22)
Cada seção de um documento (“capítulo”) se inicia em página nova,
independente da posição de término da seção anterior.
A numeração das seções é progressiva, em números arábicos, a partir
de 1 (a Introdução e a Conclusão NÃO SÃO NUMERADAS).
13
Cada subseção é numerada progressivamente, colocando-se um ponto
(“.”) para indicar a subdivisão.
Não se coloca qualquer sinal gráfico (ponto, hífen, subscrito,
sublinhado etc)após o algarismo da última divisão de cada seção, bem como
também não se coloca antes da numeração de cada seção a palavra “capítulo”.
Nesse manual, todos os itens estão numerados corretamente (sem ponto ao final
dos números). Use como base.
4.1.3.3 Estilo de escrita e voz do verbo:
A correção ortográfica e gramatical dever ser feita pelo próprio
estagiário. O professor orientador de estágio não tem esta função, mas dará a nota
final também considerando esses erros. Você deve ler, portanto, o que escreveu, e
efetuar as correções antes de entregar o trabalho. Consulte dicionário, livros de
gramática e outros professores.
O uso de siglas deve ser explicativo na sua primeira aparição, exemplo:
MI (Manual de Instrução) ou ser colocado em uma lista, no início, antes do sumário,
chamada Lista de Abreviaturas.
As únicas palavras ou frases que devem ser apresentadas em formato
itálico são obrigatoriamente as em língua estrangeira.
Após terminar todo o trabalho, e antes de entregá-lo, você deve reler e
procurar, com calma, melhorar a redação. Dê o “toque final” que mostrará sua
capacidade de escrever relatórios, que são os principais tipos de documentos que
um administrador de empresas emite.
Quanto à escrita, utiliza-se o verbo no infinitivo ou na 3ª pessoa,
“impessoal” e em nenhuma outra voz de verbo. Você não é a empresa e nem dela:
é alguém que a está analisado “de fora”. Ainda que seja o proprietário, deverá
utilizar uma linguagem neutra, externa. Tenha em mente que é uma análise, de
uma empresa, feita por alguém que a está analisando de forma isenta e profissional.
Ao utilizar, então, material de revistas, folders, intranet ou de sítios de
internet, “limpe” o texto da linguagem de autoelogio e de propriedade (“nossa
empresa”, “nossos clientes”, “nossos colaboradores”, “nossa prática comercial” ou
“devido à sua incrível capacidade”, “o espírito de sucesso”, “fantástica visão de
oportunidade” e expressões semelhantes).
14
Exemplos:
use a empresa faz, busca ao invés de fazemos, buscamos
procurou-se procurei
institucional, da empresa nossa
visão incrível visão
capacidade fantástica capacidade
A página seguinte é um EXEMPLO de formatação de margem, fonte,
texto, seções e subseções.
O texto não está em outra língua: é um texto padrão para
designers gráficos, que não quer dizer nada, não está em nenhum idioma e
serve apenas para indicar que ali naquele espaço há um texto.
15
<linha>
1 Título numerado (SEM PONTO OU HÍFEN OU “CAPÍTULO”)
<linha>
1.1 Subtítulo (SEM PONTO OU HÍFEN AO FINAL)
Lorem ipsum dolor sit amet, consectetur adipiscing elit. Etiam fringilla
risus at lorem eleifend nec mattis erat accumsan. Vivamus a magna augue, et
gravida ipsum.
1.1.1 Sub-subseção (SEM PONTO OU HÍFEN AO FINAL)
Lorem ipsum dolor sit amet, consectetur adipiscing elit. Etiam fringilla
risus at lorem eleifend nec mattis erat accumsan. Vivamus a magna augue, et
gravida ipsum. Vestibulum scelerisque cursus aliquam.
1.1.2 Sub-subseção (SEM PONTO OU HÍFEN AO FINAL)
Lorem ipsum dolor sit amet, consectetur adipiscing elit. Etiam fringilla
risus at lorem eleifend nec mattis erat accumsan. Vivamus a magna augue, et
gravida ipsum. Vestibulum scelerisque cursus aliquam. Nam consectetur tincidunt
iaculis.
1.1.3Sub-subseção (SEM PONTO OU HÍFEN AO FINAL)
Lorem ipsum dolor sit amet, consectetur adipiscing elit. Etiam fringilla
risus at lorem eleifend nec mattis erat accumsan. Vivamus a magna augue, et
gravida ipsum. Vestibulum scelerisque cursus aliquam. Nam consectetur tincidunt
iaculis.
1.2 Subtítulo (SEM PONTO OU HÍFEN AO FINAL)
1.2.1 Sub-subseção (SEM PONTO OU HÍFEN AO FINAL)
Lorem ipsum dolor sit amet, consectetur adipiscing elit. Etiam fringilla
risus at lorem eleifend nec mattis erat accumsan. Vivamus a magna augue, et
gravida ipsum. Vestibulum scelerisque cursus aliquam. Nam consectetur tincidunt
iaculis.
1.2.2Sub-subseção (SEM PONTO OU HÍFEN AO FINAL)
16
Lorem ipsum dolor sit amet, consectetur adipiscing elit. Etiam fringilla
risus at lorem eleifend nec mattis erat accumsan. Vivamus a magna augue, et
gravida ipsum. Vestibulum scelerisque cursus aliquam. Nam consectetur tincidunt
iaculis.
17
5 Documentos de Formalização junto à instituição
receptora
5.1 Formalização da relação estagiário-instituição
Esta é a PRIMEIRA etapa a ser cumprida. Deixar para fazer ao final ou
não cumprir como etapa inicial poderá comprometer todo o trabalho, se o
aluno fizer o relatório sem o consentimento da empresa e esta recusar assinar
a documentação ao final. ESTA DOCUMENTAÇÃO É OBRIGATÓRIA PARA O
INÍCIO DO ESTÁGIO. O professor Orientador não poderá aprovar um relatório sem
todos os documentos em ordem, e não pode aceitar que “a empresa recusou”
depois de todo o relatório feito.
Empresas financeiras de forma geral (bancos, seguradoras, factoring e
assemelhados) costumam enviar a documentação para seus departamentos
jurídicos e têm sido comum a RECUSA da permissão de fazer o estágio em suas
instalações. Caso a empresa ou instituição recuse a permissão, cabe AO ALUNO
identificar outra empresa ou instituição que aceite. O Centro Universitário não
dispõe de banco de empresas para encaminhamento.
A documentação de formalização do estágio varia em função do vínculo ou
relacionamento do aluno com a instituição onde ele se realiza:
5.1.1 Sem vinculo empregatício
• Contrato de estágio ou termo de compromisso (cópia)
5.1.2 Com vínculo empregatício (CLT)
• Carteira de Trabalho (cópia das folhas de identificação e registro);
• Relação impressa de tarefas que desempenha no ambiente profissional,
assinada pelo gestor direto ou representante legal da empresa –
original.
5.1.3 Autônomo
5.1.3.1 Inscrito
Inscrição nos órgãos competentes - INSS, Prefeitura (cópia).
5.1.3.2 Não Inscrito
18
Declaração impressa sobre as atividades exercidas, com firma
reconhecida.
5.1.4 Proprietário ou sócio de empresa
• Contrato Social (cópia);
• Carteira de Identidade (cópia);
• Relação impressa de tarefas que desempenha no ambiente profissional,
com firma reconhecida.
5.1.5 Aluno funcionário público
• Portaria de nomeação publicada no Diário Oficial do nível a que
pertence (União, Estado ou Município)
• Relação impressa de tarefas que desempenha no ambiente profissional,
assinada pelo gestor imediato ou representante do órgão público.
5.2 Outros documentos oficiais do estágio
ALÉM do documento que formaliza a relação entre estagiário à
instituição, há outros papéis que deverão ser preenchidos, assinados e
posteriormente encadernados anexos ao relatório final. NÃO DEIXE DE
PROVIDENCIA-LOS A TEMPO POIS A SUA FALTA IMPLICA NA REPROVAÇÃO
DO RELATÓRIO.
Estão ao final deste arquivo, nos anexos, e são:
Carta da Empresa Informando o Início do Estágio
Relatório de Acompanhamento de Atividades
Ficha de Estágio
Carta de Conclusão do Estágio
Avaliação de Estágio Supervisionado (Aluno)
Avaliação de Estágio Supervisionado (supervisor)
São todos OBRIGATÓRIOS, deverão ser impressos e arquivados
PELO ALUNO, até compor a encadernação com o relatório final (veja a seção 6,
Apresentação, p.18).
Cada exemplo alerta se deverá ser feito em papel timbrado (oficial) da
empresa ou não. Não é necessário que TODOS estejam em papel timbrado. Retire
19
as primeiras linhas e as linhas vermelhas de explicação para tornar os exemplos em
documentos.
Praticamente todas as empresas têm um carimbo de inscrição no
CNPJ (antigo carimbo de CGC) que é o “carimbo da empresa”. Caso não seja
utilizado, este número deverá ser indicado no campo adequado no relatório. A
ausência desse número deverá ser notificada ao Professor Orientador ANTES do
início do estágio na empresa ou instituição. O Professor Orientador poderá utilizar,
no Estado de São Paulo, o sítio da Junta Comercial do Estado de São Paulo para
obter o número ou verificar a regularização da empresa. Empresas não registradas
ou informais, ou sem o devido registro não poderão ser utilizadas para o estágio.
Quando exigidos, os documentos deverão ser apresentados e
aprovados pelo Professor Orientador, ficando sob guarda e responsabilidade DO
ALUNO até o momento da encadernação e entrega.
Substitua, dos modelos, o campus, os nomes do coordenador do curso
e do professor orientador, bem como a regularização do curso. Substitua
corretamente, onde aparece, os xxx(a), por Prezado ou Prezada, Senhor ou
Senhora, Aluno ou Aluna, Orientado ou Orientada, Supervisor ou Supervisora
conforme o caso. Coloque o semestre do curso no lugar apropriado.
Em geral, são necessário pelo menos 5 MESES para o cumprimento
do estágio (salvo quando o aluno tem um contrato de estagiário, quando o prazo é
diferente). Esse número mínimo representa 3h-dia x 20 dias úteis por mês = 60h
mês, x 5 meses = 300h. Lembre-se: independente o número de meses, o total é
SEMPRE de 300h.
20
6 Encadernação
O relatório final de estágio supervisionado deve ser encadernado em CAPA
DURA cor AZUL MARINHO (ESCURO), que representa o curso de Administração.
O texto da capa externa dura deve ser impresso em letras DOURADAS e é
uma cópia da CAPA (a 1ª folha do trabalho) - Anexo 1.
NÃO HÁ IMPRESSÃO NA LOMBADA.
A composição do boneco de encadernação é a seguinte:
Capa (Anexo 1)
Página de Rosto (Anexo 2)
Agradecimentos (Anexo 3)
Opcionais: Epígrafe
Lista de Tabelas e Figuras (conforme norma ABNT 14724/10)
Lista de Abreviaturas (conforme norma ABNT 14724/10)
Glossário
Carta de Conclusão de Estágio (item 6.1.4 p. 99 )
Sumário (item 5 – é um exemplo de sumário)
Introdução (item 12 – s/no
capítulo mas página COM no
)
Desenvolvimento 1 a 5 (item 7 a 11)
Conclusão (item 12 – não tem número de capítulo)
Anexos *
Documentação
Documentação de formalização (item 5.1 p.15-16)
Carta de Início de Estágio
Ficha de acompanhamento
Avaliação do Estágio – Aluno
Avaliação do Estágio – Supervisor
Ficha de Estágio + 1 via solta (para protocolo)
* quando existem, primeiro vão os anexos, senão é só a documentação
Faça uma cópia deste manual. Ele já está na sequência de conteúdo a
desenvolver. Para montar o relatório, siga a ordem abaixo:
1) Copie a capa, folha de rosto e agradecimentos (anexos) no lugar da primeira
capa deste manual
2) Inclua a seguir as páginas opcionais desejadas (p.ex. epígrafe)
3) Copie a carta de conclusão de estágio (para reservar o espaço)
4) o Sumário já estará no lugar. Apague os itens do sumário que estão entre
Introdução e Caracterização da empresa (em itálico, de 1 a 6). Ao final, o
Sumário deve caber em uma página.
21
5) Apague o texto que vem DEPOIS da introdução até a anterior à de
Caracterização da Empresa (ou seja, da p.4 ate p.19).
6) Siga o desenvolvimento conforme o manual e as instruções do Professor
Orientador
22
7 Caracterização da Empresa
Neste capítulo, você vai identificar-se e à empresa. É um fichamento em que os
principais dados que permitem a individualização do estágio são colocados.
Para facilitar o seu trabalho, daqui em diante a numeração das subseções é a
mesma que será usada nos capítulos do seu relatório. Basta trocar o número do capítulo
que você já tem o rascunho do relatório. Quando o texto for padrão, já está colocado,
basta preencher. Nesse caso, a explicação está em fonte menor e deve ser apagada do
relatório final.
1.1 Identificação do(a) aluno(a) (acerte conforme o caso)
Curso: Administração de Empresas
Seu Nome Completo
Matrícula: Semestre: Xº Período: Noturno
E-mail: Tel.Res. Tel. Celular:
1.2 Identificação da empresa
Razão Social: Nome da empresa (não é o nome fantasia)
CNPJ:
CNAE:
Endereço:
Cidade: U.F.: CEP:
Fone: Fax:
Site:
Ramo de atividade: xxx
Pesquise (está no cartão do CNPJ ou na Declaração de Imposto de Renda
ou nos documentos fiscais da empresa) o código CNPJ (Cadastro Nacional de Pessoas
Jurídicas) e o CNAE (Cadastro Nacional de Atividades Econômica). Verifique no site do
Ministério da Fazenda e coloque a descrição do ramo de atividade, incluindo informações
23
relevantes (detalhamentos ou particularidades da empresa). Não escreva o que você
“acha” ou que “disseram que é”, pesquise. Dá entre uma e três linhas, em geral.
Porte da empresa: Segundo o SEBRAE, que usa o critério de <critério que o
Sebrae usa>, a empresa é de <tamanho> porte, por ter <dado que faz com que a
empresa tenha esse porte>. Segundo o BNDES, que usa o critério <critério que o
BNDES usa>, a empresa é de porte <tamanho> , por ter <dado que faz com que a
empresa tenha esse porte>.
Não é para colocar o que você acha ou que disserem, mas para utilizar as
duas principais referências utilizadas no Brasil. O Sebrae – Serviço Brasileiro de Apoio às
Micro e Pequenas Empresas e o BNDES – Banco Nacional de Desenvolvimento
Econômico e Social têm definições diferentes para classificar as micro e pequenas
empresas. O primeiro (apesar de seguir o Estatuto da Micro e Pequena Empresa) utiliza os
critérios do Instituto Brasileiro de Geografia e Estatística (IBGE) para classificar as
empresas e o segundo se baseia na receita operacional bruta. Pesquise e enquadre a
empresa segundo os dois parâmetros. Você pode valorizar seu trabalho comentando
quando a empresa atingiu este porte e adicionando outras informações relevantes sobre o
porte da empresa, como questões internacionais. Pesquise na empresa e nos documentos
que se referem a ela. Quando a empresa é internacional ou tem plantas em diversos
locais, utilize a instalação local, (Brasil, Estado ou Município) em que você está realizando
o estágio. Você pode informar o número global e o local, veja com o Prof. Orientador.
Setor onde realizou o estágio: setor X, subordinado a Y <que pertence à área de
Z>.
Descreva o nome correto e completo do setor e inclua informações
relevantes como a qual área, gerência e/ou diretoria que este setor está subordinado,
conforme o caso (normalmente grandes empresas ou multinacionais têm essa situação).
Certifique-se que este setor apareça no organograma da empresa que você desenhará no
capítulo 3 (organograma da área onde se realizou o estágio).
Objetivo empresarial:
Descreva aqui o que a empresa quer no longo prazo, qual objetivo a
empresa deseja alcançar. Lembre-se: não se descreve o objetivo empresarial com o verbo
na primeira pessoa, mas no infinitivo. (Nosso objetivo... X O objetivo é, Nosso cliente X os
clientes..., Sermos reconhecidos como....,X ser reconhecida como, Consolidarmos a
liderança X Consolidar a liderança, queremos conquistar X Conquistar etc.). Ainda que na
empresa ou no texto ou fonte ele possa estar escrito de outra forma, no relatório deverá
constar corretamente, de forma neutra, na 3ª pessoa.
24
Algumas empresas têm dificuldades em ter isso formalmente o estipulado.
Procure o professor Orientador para tirar a dúvida. Não escreva o que você “acha”,
pesquise primeiro na empresa, o relatório é SEU e não “para agradar” o Professor
Orientador. Quando não é expresso, você pode procurar em entrevistas do diretor que
tenham sido publicadas em jornais ou revistas do setor, em documentos internos (nesse
caso, peça autorização para transcrever no relatório), ou mesmo, pergunte ao seu
supervisor na empresa. Em último caso, coloque “não estabelecido formalmente pela
empresa”.
Se você trabalha numa mesma empresa que seu colega de sala, é normal
que esse capítulo seja igual, pois é uma ficha “neutra”, da empresa.
1.3 Histórico da Empresa
Neste item caracteriza-se a história da empresa, descrevendo sua
fundação, sócios, evolução (crescimento, aquisições e fusões), os principais
produtos, serviços e eventos oferecidos ao longo do tempo e demais aspectos que
contribuíram para a existência da empresa e sua perpetuação.
Pode-se anexar fotos e figuras, mas não abuse: apenas aquelas que
forem RELEVANTES para caracterizar a empresa e sua história. Não coloque
“apenas para ilustrar a fachada”.
Fontes para a história da empresa são entrevistas com gerentes,
diretores e sócios, prospectos, folders, veículos de comunicação interna (jornais,
revistas, murais, periódicos), site da empresa, site da associação patronal a qual a
empresa pertence (Fiesp, Ciesp, etc.) e até em outros sites de entidades
pertencentes ao mesmo mercado de atuação da empresa. Se a empresa for
multinacional, não se esqueça de pesquisar nos sites da matriz.
Não se deve copiar os dados dessas fontes: reescreva, reelabore,
resuma, torne o texto algo interessante, torne a redação sua. Se não existir pronta,
faça, a partir do relato que você obter. É inaceitável que se copie a história da
empresa de qualquer fonte.
O histórico da empresa deve ser sucinto e não deve ultrapassar 3
(TRÊS) páginas. Mais do que isso é desnecessário e prolixo. Cuidado com cópia!
Se ocorrer de dois ou mais alunos estarem desenvolvendo o estágio
na mesma empresa, é normal que a história seja a mesma.
25
O histórico da empresa NÃO É uma cronologia:
1866 – A companhia passa a ser chamada de .....
1971 – Muda o ramo de atividade.....
1983 – É inaugurada a fábrica ....
1987 – Associa-se com a seguradora .....
2001 – Incorpora as empresas ligadas ......
Nunca é demais lembrar: use sempre a terceira pessoa (A empresa
iniciou suas atividades em... ou Essa estratégia teve como objetivo...) e não a
primeira pessoa (Nossa estratégia teve como objetivo... ou Nossa empresa iniciou
suas atividades em...).
1.4 Organograma Geral da Organização
A representação gráfica a seguir demonstra a disposição hierárquica
nos primeiros escalões da empresa.
Qualquer figura, num trabalho acadêmico, tem TÍTULO e FONTE. As figuras
são numeradas em cima, em algarismos arábicos sequenciais, o título e a referência vão
abaixo dela, em fonte Arial, tamanho 10, espaço simples, sem espaço após parágrafo.
Quando for você que elaborar, a fonte é “Elaborado pelo autor.”
Se você utiliza o MS Word 2007 ou 2010, para elaborar um organograma, utilize
a ferramenta SMARTART e o formato Hierarquia (ou Organograma). Com muito pouco de
prática você consegue montar o organograma dos PRIMEIROS escalões. Evite o uso de
cores, não faça de seu relatório uma árvore de natal.
O organograma deve conter AS FUNÇÕES e não as áreas ou setores, muito
menos os nomes de quem as ocupa. Uma única posição para cada função (e não uma
posição para cada funcionário). As linhas devem representar a subordinação entre os
cargos. Veja um exemplo no organograma a seguir:
Figura 1
26
Organograma dos primeiros escalões da empresa
Fonte: Elaborado pelo autor.
Pare o organograma no nível que vai iniciar o organograma do capítulo 3 (item
3.1), que se refere à área do estágio. Por exemplo, se você vai iniciar no capítulo 3 com o
gerente, vá até gerente neste; se vai iniciar com diretor no capítulo 3, vá apenas até o
diretor nesse.
Se há mais de um aluno fazendo estágio na mesma empresa, a não ser que
estejam exatamente na mesma área ou cargo, provavelmente os primeiros escalões serão
os mesmos, mas o da área (item 3.1) não!
Conselho de
Administração
Presidente
Diretor
Financeiro
Diretor
Comercial
Diretor
Industrial
Gerente
Financeiro
Gerente
de Vendas
Gerente
de Planta
27
8 Análise do Ambiente de Negócios.
Neste capítulo, você deverá dar uma visão geral da empresa e do ambiente de
negócios em que ela opera. Vai apresentar a organização ao leitor, dando ênfase aos
diferentes agentes com os quais ela se relaciona e de que forma está estruturada para
atuar no mercado. Não há texto de introdução, inicia direto em 2.1 .
2.1 Missão e Visão da empresa
Missão:
Visão:
Identifique aqui qual a razão da existência da empresa (Missão) e que
imagem ela quer ter (Visão), conforme aprendido durante o curso.
Nem sempre a missão e a visão da empresa estão formalizadas ou são
divulgadas, o que pode exigir um trabalho maior do aluno para identificá-las. Em outros
casos, são amplamente divulgadas a todos e constam até no site ou em quadro na
recepção. O que se espera é que em um só parágrafo se consiga expressar esses itens.
Quanto não existirem coloque “Em elaboração pela empresa.” ou “Ainda não desenvolvido
pela empresa.” conforme for o caso.
Não cabe, nesse momento, qualquer posicionamento crítico quanto à forma
como a empresa apresenta esses aspectos de sua filosofia: apenas a transcreva. Você
terá chance de se posicionar no capítulo 5 e na conclusão.
2.2 Política da empresa
- Política de Pessoal (ou de Recursos Humanos)
- Política de Vendas (ou de Comercialização)
- Política de Finanças (ou de gestão financeira)
- Política Ambiental
- Política Fiscal
ou outras que a empresa tenha estabelecido.
Identifique aqui como a empresa pretende atuar para alcançar suas
metas, objetivos e sua missão. Esse item faz parte da “filosofia” da empresa, portanto,
28
nem sempre estará com o nome de “políticas”. Pode estar com nomes tais como valores,
procedimentos, parâmetros de gestão ou algo semelhante.
Nem sempre a empresa tem isso organizado ou expresso de forma clara.
Escreva o que conseguir sem criticar: ainda não é a hora de posicionar-se a respeito. Não
é, no oposto, para copiar tudo que encontrar.
Grandes empresas costumam ter essas políticas em manuais impressos ou
digitais (na intranet). Não copie, não transcreva. Faça NO MÁXIMO um parágrafo que
RESUMA qual é a política da empresa em cada um dos itens acima. Se não estiverem
formalizadas, coloque quais são as PRÁTICAS da empresa em cada item. Apenas se
realmente não existir, se não houver nenhuma prática estabelecida ou nenhuma orientação
na empresa (ou seja, em ÚLTIMO caso...), escreva: “ainda não estabelecida pela
empresa.”
2.3 Setor econômico
A empresa atua no setor <setor>.
Esse setor, nos últimos anos, segundo <fonte> teve um
desempenho ...., ocupando <<>>% do PIB. Etc etc etc
Não confunda o setor econômico com o segmento de mercado. Setor econômico é
uma grande área da economia, descrita classicamente como:
• primário – agricultura, extração mineral, exploração natural
• secundário – industrialização, transformação, produção
• terciário – comércio (atacado/varejo), prestação de serviços
As fontes para esse item são os anuários de economia, as publicações que falam
sobre o desempenho global da economia do país, análises conjunturais globais. Podem ser revistas
(Conjuntura Econômica, p.ex.) ou sites especializados em análises gerais da economia, até mesmo
na wikipedia (este apenas para saber o que é o setor e o que o compõe).
Apresente alguns dados desse setor no Brasil. O que se espera são dados sobre o
tipo de empresas que o compõe, dados do desempenho geral (quantos R$ ou U$ movimentou) no
último período (ou ano ou 2, 3 ou 5 anos), qual a participação (%) desse setor no Produto Interno
Bruto (PIB) ou na economia, qual a importância do setor para a economia de uma forma GERAL.
Não confunda com números de mercado específico, é o SETOR
ECONÔMICO. Infelizmente, como não há consenso acadêmico, muitos textos utilizam o
termo “setor” para falar do segmento, então cuidado. Dados do segmento ou do mercado
específico em que a empresa atua são no próximo item.
29
2.4 Segmento de mercado
A empresa atua no segmento de <<<>>> que é composto por
empresas <tipo de empresas que compõem esse segmento de mercado>.
No último ano, segundo <fonte> esse segmento teve um desempenho
XYZ.. Etc etc etc
Um setor econômico tem dentro de si vários segmentos de mercado (ou “mercados”).
Por exemplo, dentro do Setor Terciário (serviços) há o segmento de “Telecomunicações” que se
divide em outros segmentos de mercado como: telefonia móvel, telefonia fixa, comunicação de
dados, provedores de internet, canais de televisão aberta e a cabo, rádio, prestadores de serviços
para essas mesmas empresas etc. A CNAE (Classificação Nacional de Atividade Econômica) da
empresa ajuda bastante para clarear qual o segmento específico que a empresa atua.
Você deverá identificar, dentro do setor econômico que a empresa está
inserida, quais os segmentos (ou o principal, se ela atuar em mais de um) de mercado em
que ela atua, citando números de desempenho do último período e outras informações
relevantes que contribuam para melhor conhecimento do contexto de negócios da
empresa.
Os dados você pode obter em análises setoriais de ministérios (Indústria e
Comércio, Telecomunicações, Infraestrutura, o que for mais apropriado), de Agências
Reguladoras, de Institutos de Pesquisa, de reportagens especiais (cuidado com as fontes),
de associações, de sindicatos patronais e de funcionários, de empresas de feiras do
segmento, e de publicações segmentadas (revistas específicas, cadernos especiais de
jornais), entre outros.
Normalmente, associações de empresas e publicações específicas
costumam publicar esse tipo de análise ou ao final do ano ou até março do ano seguinte.
2.5 Concorrência
Para estabelecer a concorrência, você deve primeiro entender o benefício principal
que o produto da empresa oferece. Dentro desse mercado (que é aquele que você descreveu no
item anterior), busque evidenciar quem são os concorrentes. Se não for possível identificar os
concorrentes, analise a situação por “categorias” ou tipos de concorrentes. Veja com o professor
orientador como fazer, nesse caso.
Colocar o nome do concorrente, o que ele vende ou apenas uma ficha técnica
(dados) dele NÃO É UMA ANÁLISE, é uma descrição e não é isso que se pede. Não é para colocar
nomes. O texto vai ficar assim:
30
A concorrência do segmento será analisada a partir de alguns fatores
críticos de sucesso, ponderados conforme parâmetros obtidos no próprio mercado,
em avaliação que expressa a escala de 0 (zero) = pior a 10 (dez) =melhor.
F.C.S. Medido
em
Parâmetro Empr. Conc.
1
Conc.
2
fator x Ex: Qto +, melhor nota nota nota
Para a análise em si, use OS FATORES CRÍTICOS DE SUCESSO (FCS) do
segmento ou seja, usam-se os mesmos aspectos para avaliar cada concorrente, incluindo
a empresa. Você poderá identificá-los a partir de entrevistas do diretor geral da empresa
que for líder, que normalmente se orgulha muito de a empresa ter investido em x ou y e
que é devido a isso que a empresa teve o seu desempenho superior. Em publicações
anuais do tipo “Maiores e Melhores” ou “Pesquisas de Marca” ou “Melhores em X” é comum
haver algo que mostre como a empresa que está em primeiro lugar chegou a este posto.
Esses parâmetros podem incluir (mas não se limitam a) número de pontos de vendas ou de
acesso, amplitude (e profundidade) do portifólio, nível de endividamento, treinamento de
funcionários, entre outros.
Cuidado com o item “qualidade” pois cada item deverá ter muito claro a
unidade de medida em que é contado. Ou melhor, para cada fator, você deverá indicar o
“medido em” ou como esse item é medido. Ao usar um termo genérico como “qualidade”,
faça-se a pergunta: medida em quê? Por exemplo: em uma empresa de telemarketing,
pode-se utilizar como fator a “produtividade por P.A. (posto de atendimento” medida em
“número de ligações atendidas que são solucionadas a contento, no prazo previsto”. (veja
que a medida implica em uma análise bem específica). A regra é: O QUE NÃO PODE SER
CONTADO NÃO PODE SER MEDIDO. O mesmo vale para “satisfação do cliente”. Medido
em ... ? número de vezes que o cliente recompra? Número de novos clientes que vêm por
indicação de clientes antigos? Tem que ser muito claro na medida.
Os parâmetros servem para evidenciar as forças e fraquezas de cada um,
pois expressam a direção em que a grandeza vai. Por exemplo, quanto maior o número de
pontos de venda, mais forte (ou melhor). Ou, no exemplo da produtividade, “quanto mais,
melhor”. Há itens cujo parâmetro pode ser simplesmente “se tem, concorre”, como por
exemplo, titulação em normas (ISO 9000, ISO 14000, BA8000, etc).
31
Estabelecidos os fatores, a medida de cada um e o parâmetro, você vai
analisar a empresa e pelo menos dois concorrentes em cada fator, dando uma “nota” de 0
(zero) a 10 (dez), sendo 0 a pior nota e 10 a melhor possível. Obter dados dos
concorrentes nem sempre será fácil, mas as mesmas fontes que estabelecem os primeiros
lugares, costumam também apresentar os segundos e terceiros, bem como alguns dos
itens que foram utilizados. Lembre-se que apenas a empresa líder pode (e não
necessariamente tem...) ter as melhores avaliações em “todos” os itens.
Se autorizado, descreva também como a empresa se relaciona com esses
concorrentes, a política que pratica, o que ela faz para se destacar, quais estratégias utiliza
especificamente, como obtém informações dos produtos ou serviços, etc.
2.6 Fornecedores
Tudo o que foi feito para os concorrentes deverá ser feito também para os
fornecedores. Não se espera uma lista de quais são, mas principalmente o como a
empresa se relaciona com seus fornecedores, a política da empresa para com eles, se há
parcerias ou acordos, se há terceirização de atividades, etc.
Identifique o PRINCIPAL INSUMO da empresa. Aquele que define a
empresa e seu principal produto. Para este item, evidencie os fornecedores DO
SEGMENTO do mercado da empresa (aquele que você descreveu antes). Se forem mais
de um de cada tipo, escolha os dois ou três principais e utilize critérios unificados e
parâmetros claros para avalia-los, ou seja, use os mesmos elementos para avaliar cada
um. Esses parâmetros podem incluir (sem se limitar a) porte, número de pontos de venda,
extensão do portifólio, prazos de entrega, condições de pagamento, etc. Use parâmetros
para evidenciar as forças e fraquezas de cada um, por exemplo, quanto maior o
parcelamento de pagamento, mais forte. Um quadro muito parecido com o de
concorrência. SE TIVER CONDIÇÕES, faça uma avaliação também dos fornecedores da
empresa, como no item anterior; senão, basta o quadro parametrizado. O texto ficará
O principal insumo da empresa é <.....> e seus fornecedores típicos
são <......>. A empresa utiliza os seguintes critérios para identificar de qual
fornecedor irá <adquirir / comprar / contratar / escolher / definir / obter etc > esse
insumo:
Critérios de escolha de
fornecedores
Medido em Parâmetro
Critério x Ex: Qto +, melhor
32
Se não for possível identificar o principal fornecedor, analise a situação
por “categorias” ou tipos, por exemplo, de matéria-prima principal, de mão-de-obra
especialista, serviços de carga etc. Veja com o professor orientador como fazer.
EXEMPLO: se é uma empresa de contabilidade, o principal insumo é o
contador, e os tipos de fornecedores são principalmente escolas e faculdades de
formação contábil. Para uma empresa farmacêutica, o principal insumo é o princípio
ativo (o veículo só existe porque existe um princípio ativo a ser portado...). Quais
são os tipos de fornecedores de princípios ativos? Para um banco, o principal
insumo é “dinheiro”. Como ele o obtém?
Procure obter dados de como a empresa desenvolve novos
fornecedores, mas, principalmente, que critérios utiliza para escolhê-los, como os
avalia, se avalia, etc.
Cite o que puder obter de números, índices, tipos de insumos ou bens
e serviços ofertados, indicadores ou cumprimento de exigências de qualidade ou de
certificações, etc.
2.7 Clientes
Este é um item sensível para as empresas e não se quer obter dados
sigilosos ou de mercado protegido. Espera-se que o aluno possa ter acesso a
dados e processos publicáveis (que sejam permitidos ao público conhecer) e de
estratégias que a empresa utiliza para prospectar novos clientes,
Para evitar situações constrangedoras ou éticas, não faça listas de
clientes: analise a situação do mercado por “categorias” ou TIPOS DE CLIENTES,
por exemplo, por linhas de produto. Se tiver autorização, coloque percentuais do
faturamento bruto que cada tipo representa. Veja com o professor orientador como
fazer.
Por exemplo, se é uma empresa de contabilidade, os tipos de clientes
são essencialmente empresas, que podem ser segmentadas em pequenas, médias,
grandes, autarquias e outras. Para bancos, porém, os tipos de clientes podem ser
pessoas físicas, pessoas jurídicas, outros bancos, etc.
33
Neste item, também, descreva a forma que a empresa utiliza para
divulgar seus produtos e serviços, como faz a logística distributiva (atacado, varejo,
representações, se atual em B2B, B2C ou outro tipo de ação).
Descreva também os instrumentos que a empresa utiliza para se
relacionar com seus clientes, se utiliza a figura do ombudsman- “critico empresarial
interno”, SAC - “serviço de atendimento ao cliente”, atendimento pós-venda, ou se
faz segmentação do atendimento – p.ex. corporate, private, gold, personalité).
Busque, além disso, o como o faz, se por mala direta, site, informativo mensal,
cartão de aniversário, correspondência com carta resposta, pesquisa direta,
assessoria de imprensa, relações públicas etc.,
Se obtiver autorização, descreva a política da empresa com seus
clientes, quais as estratégias para lançamento de novos produtos ou serviços, etc.
Na dúvida, você pode também obter dados em entrevistas, artigos em
jornais, revistas, internet e outras publicações sobre a empresa ou suas políticas e
clientes, uma vez que já se tornaram públicas.
2.8 Influências externas
Este é o item do “macro ambiente”, é onde se avaliam os aspectos
gerais que afetam as condições de negócio do segmente em que a empresa atua. É
um item importante e não pode ser negligenciado ou feito em poucas linhas.
De uma forma geral, descreva como agentes externos (governos
federal, estadual, municipal e demais órgãos públicos, sindicatos, situação da
economia e outros fatores como os naturais-ecológicos, econômicos, sociais,
políticos, legais, financeiros, tecnológicos, culturais etc influenciam positiva e
negativamente os negócios da empresa.
Cite também que mecanismos a empresa utiliza para se defender
dessas influências negativas e como ela se beneficia das influências positivas. Não
se espera uma análise extensa que fundamente um planejamento mercadológico,
mas que o aluno demonstre que sabe o que é para fazer em uma análise ambiental
macro.
Veja com o professor orientador, se há alguma especificidade para o
segmento da empresa em que você está fazendo o estágio. Tente descrever os
principais ambientes (Político, Natural, Social-cultural, Tecnológico, Econômico,
34
Legal e Demográfico) e sua influência na atuação do setor da empresa ou
especificamente sobre ela. Não é para dizer o que A EMPRESA faz em cada
ambiente, mas para dizer como O AMBIENTE afeta OS NEGÓCIOS EM GERAL no
segmento.
Em geral, um parágrafo curto para cada ambiente costuma dar essa
idéia de competência de análise. Não se limite ao econômico.
TRÊS EXEMPLOS:
LEGAL: Há legislação sobre Nota Fiscal ? O comprador é consumidor, tem
alguma lei que o proteja ? Quando é venda B2B há alguma mudança de legislação?
E quanto a Garantia? Sobre segurança dos itens ou sobre as práticas da empresa
existe alguma norma de alguma outra entidade (p.ex.ABNT, ABRIQ)? O que isso
implica nos negócios?
POLÍTICO: Há algum incentivo ou desestímulo à importação ou à abertura de
empresas (“empreendedores”) no segmento? Há acordos setoriais ou pressões de
associações, ou de sindicatos, ou de grupos da sociedade civil sobre algum
aspectos dos negócios no segmento? Qual o impacto nos negócios?
TECNOLÓGICO A velocidade de substituição ou de atualização técnica de
itens (bens, ferramentas, máquinas, equipamentos...) torna obsoletos os estoques
muito rápido ? É possível ou viável acompanhar as mudanças? São tecnológicas ou
apenas técnicas? Há acesso, são caros, a tecnologia pode ser usada como barreira
de entrada, como é nesse segmento ?
Cuidado com os simplismos ou com a pressa em fazer esse item, não são
postura de um administrador de empresas, que deve manter sua mente atenta para
as questões macro ambientais e saber analisá-las.
Também não é uma análise SWOT, não é para estabelecer oportunidades e
ameaças em cada ambiente. É a etapa ANTERIOR à SWOT, a de análise do
ambiente.
2.9 Ambiente interno
Aqui se espera que o aluno saiba observar e avaliar o clima interno e as
políticas de gestão de clima da empresa.
35
Descreva aqui a cultura da empresa e suas práticas, como tradições, rituais,
costumes, formas de valorização dos colaboradores, símbolos de poder, clima
organizacional etc.
Para este item, o levantamento de dados pode ser feito junto ao setor de
Recursos Humanos da empresa. NÃO COPIE SIMPLESMENTE DA INTRANET E
COLE. Lembre-se que já houve um item sobre as POLÍTICAS da empresa.
2.10 Tecnologias empregadas
Mais do que apenas se a empresa utiliza algum software, (p.exemplo, de gestão,
como o SAP R/n) ou site (p. exemplo Home Banking), ou o grau de uso e dependência de
rede ou como faz a comunicação de dados, (se por papel, por telefone, fax, internet,
intranet, etc) espera-se que o aluno saiba avaliar diferentes aspectos e graus de uso da
tecnologia.
Descrever as principais tecnologias empregadas na empresa para:
a) produção (ou manufatura) / prestação de serviços
b) comunicações (interna e com clientes, fornecedores, público, etc)
c) o gerenciamento de informações internas e externas (aqui sim, os
Sistemas de Informação Gerencial ou de Marketing - SIG/SIM ou o nome que a
empresa utilizar).
Não é, portanto, uma descrição dos programas de computador que a
empresa utiliza. Não é uma lista dos equipamentos de informática. Não é lista de
revistas e publicações que a empresa publica anúncios. Definitivamente não é
“lista”. É uma análise das tecnologias utilizadas.
Por exemplo, numa empresa de prestação de serviços contábeis, a forma
(tecnologia) de como se processam os dados está normatizada e padronizada pelas
Normas Brasileiras de Contabilidade - NBC, independente se manual ou
informatizada. Já em uma empresa que fabrica pastas suspensas, o processo de
produção pode ser artesanal ou semi-automatizado, enquanto a gestão pode estar
informatizada e utilizando programas de EDI – Electronic Data Interchange ou
Intercâmbio Eletrônico de Dados com seus clientes e fornecedores.
36
9 Características da Área
Neste capítulo você deverá mostrar as principais características da
área na qual estagiou. Procure descrever sua área para que o leitor possa entender
a estrutura do departamento ou setor.
3.1 Organograma da área
Desenhe o organograma DO SETOR no qual você estagiou,
representando o relacionamento de autoridade e subordinação entre as funções,
desde o nível em que parou no item 1.4 até o último de onde foi feito o estágio.
Procure destacar onde se encontra no organograma a sua função (no
caso de funcionários). Veja, na página seguinte, um exemplo de organograma de
um aluno que estagiou na área de vendas. IMPORTANTE: Veja que não é como
“vendedor”, mas na área ADMINISTRATIVA de vendas.
No caso de você ter estagiado em mais de um setor, você deve
destacar no organograma o último setor que estagiou e mencionar neste item o
nome dos outros setores que também trabalhou, sem, contudo, destacá-lo no
gráfico.
Se o gráfico for muito grande você pode dividi-lo em blocos por área,
para dar maior clareza. De forma geral, cabe em uma página.
Como regra geral, use que a função em que você parou no item 1.4,
(por exemplo, Gerente) é a função inicial deste organograma agora. É daquela
função em diante na hierarquia. Uma posição para cada função. Esse item trabalha
em conjunto com o próximo (composição da área), porque, o que aparecer no
organograma aqui, é o que é descrito lá no sub-item Recursos Humanos. O que
estiver em um, deve estar no outro.
ATENÇÃO! A FIGURA A SEGUIR É UM EXEMPLO!!
Figura x
37
Organograma da Área onde foi feito o estágio (Vendas)
Fonte: Elaborado pelo Autor
3.2 Composição da área
Detalhe aqui a estrutura operacional da área, nos aspectos humanos,
físicos, tecnológicos, etc. Esse item trabalha em conjunto com o anterior. Na
descrição dos recursos humanos, são ”quantos” colaboradores atuam em cada
função que consta no organograma (3.1).
ATENÇÃO! O TEXTO A SEGUIR É UM EXEMPLO!!
O Departamento de S A C é subordinado à Diretoria Comercial e
possui a seguinte composição operacional para executar suas atividades:
Recursos humanos:
01 Gerente de Departamento;
09 vendedores externos;
03 vendedores internos;
02 auxiliares administrativos de vendas;
03 Estagiários.
Recursos materiais
80 m2
de área utilizada na empresa;
Gerente
de Vendas
Vendedor
interno
Vendedor
Externo
Auxiliar
Administrativo de
Vendas
Estagiário
38
12 mesas individuais;
12 cadeiras giratórias;
1 arquivos deslizantes (apoio impressoras);
Recursos tecnológicos
4 centrais telefônicas;
12 micro computadores;
36 linhas telefônicas;
12 aparelhos telefônicos;
01 impressora jato de tinta
01 impressora laser
Internet de 10Gb
Ambiente operacional Linux (Ubuntu 10)
Lay Out da área
Fim de exemplo.
3.3 Macro atividades da área
39
Relacione as principais atividades DO SETOR onde você estagiou,
evite fazer função por função. O que faz esse setor, no geral ?
EXEMPLO
Departamento de S A C
Coordenação do atendimento aos clientes
Encaminhamento para o Depto Técnico as questões de produto
...
Atendimento Pessoa Física
Recepção das demandas, sugestões e solicitações de clientes PF
Encaminhamento interno para os setores adequados
Encaminhamento de questões técnicas para a produção
...
Atendimento Pessoa Jurídica
Recepção das demandas, sugestões e solicitações de clientes PJ
Encaminhamento interno para os setores adequados
Encaminhamento de questões técnicas para a produção
FIM DE EXEMPLO.
3.4 Principal contribuição da área para a Missão da organização
Correlacione e explique em que a área onde foi feito o estágio auxilia a
empresa a alcançar os seus objetivos. Qual a importância da área para a empresa:
trata de clientes, fornecedores, concorrentes, outros agentes externos, áreas
internas, etc? Mostre porque essa área é importante para a empresa, como ela
agrega valor ao negócio da empresa.
3.5 Áreas correlacionadas
40
Faça um desenho ilustrando as áreas que mantêm troca de
informações com a área onde foi feito o estágio, evidenciando a afinidade entre
elas:
Abra subtópicos para explicar cada relacionamento. Um subtópico para
cada outro setor com o qual o setor do estágio se relaciona.
Identifique o que “vai” para aquele setor (processo, documentos,
dados, etc) e o que “vem” dele. Em que periodicidade ? De que forma ?
TEXTO DE EXEMPLO:
3.5.1 Diretoria Comercial X Telemarketing
A Diretoria Comercial envia as metas de crescimento nas vendas para
cada mês do trimestre. Em contrapartida, recebe da área de
Telemarketing o mapa contendo o resumo de atendimentos efetuados
em cada quinzena.
3.5.2 Diretoria de Operações X Telemarketing
Lorem ipsum dolor sit amet, consectetur adipiscing elit. Etiam fringilla
risus at lorem eleifend nec mattis erat accumsan. Vivamus a magna
augue, et gravida ipsum.
FIM DE EXEMPLO.
Área 1
Área 2
Área 6
Área 4
Área 3
Área 5
ÁREA
Estágiada
A
F
D
E
C
B
41
10 Atividades Desenvolvidas
Neste capítulo você deverá descrever PELO MENOS UMA das atividades (tarefas)
que desempenhou EM DETALHE.
Você esteve na empresa e conhece muito bem as tarefas que executou no
dia a dia, mas o leitor, não. Por isso, precisa ser esclarecido e suas dúvidas respondidas
antecipadamente. Por ser um estágio de Administração, use uma atividade que envolva
Planejamento ou Organização ou Direção ou Controle.
Não confunda TAREFA com PROCESSO. Um processo é composto por
diversas tarefas e envolve, frequentemente, ações simultâneas. Exemplo: “Seleção de
Pessoas” é um processo, “Registro de novo funcionário” é uma tarefa; “Vendas” é um
processo, “Controle de vendas” é uma tarefa.
4.1 Atividade – nome da tarefa
4.1.1 Finalidade para quê essa tarefa é feita ?
4.1.2 Equipamentos manipulados
Método Manual – o que é usado quando é feito “à mão”?
Método Automatizado/Informatizado – que equipamentos utiliza?
Quando a tarefa é feita somente utilizando equipamento (p.ex. computador)
não é necessário fazer essa divisão.
4.1.3 Periodicidade e quantidade de serviço/produção
De quanto em quanto tempo é feito?
Qual o volume de trabalho (p.ex. quantas horas ocupa, OU quantos
lançamentos são feitos no período, etc)
4.1.4 Qualidade do serviço/produção
De que forma se sabe se o serviço foi bem feito ou não?
Como se controla a qualidade (precisão, acerto, correção) ?
4.1.5 Descrição detalhada do serviço/produção
Método Manual – o que é feito “à mão” ?
Método Automatizado/Informatizado – o que é feito automático?
Quando este item é bem feito, com detalhes, facilita muito a confecção do
item seguinte.
4.1.6 Fluxograma
Construa um fluxograma que evidencie os passos de cada ação que compõe
a tarefa.
42
Ele pode ser Vertical, Descritivo ou de Colunas.
Não pode haver “ponta solta”, nem ausência de itens obrigatórios como
“início” e “fim” e deve incluir no mínimo um ponto de desvio / decisão.
Se necessário, utilizar conectores para novas colunas ou páginas, evite linhas
longas entre uma ação e outra.
Você pode consultar, na biblioteca física ou virtual, livros de Organização e
Métodos (p.ex. Sistemas Administrativos, Uma Abordagem Moderna de O&M de
Carlos Eduardo Mori Luporini/Nelson Martins Pinto da Ed. Atlas), se tiver dúvidas
sobre como fazer.
Consulte também os professores nas suas dúvidas neste item.
No final desta seção você terá dois exemplos de fluxograma, mas note que
não estão ligados ao exemplo descritivo do restante.
Não esqueça de colocar a numeração de figura, e, embaixo, o título e “Fone:
Elaborado pelo autor.”
4.1.7 Formulários Utilizados
No Método Manual
No Método Automatizado/Informatizado
Formulário é TODO documento, eletrônico ou não, que contém CAMPOS
previamente determinados para serem preenchidos com algum dado.
Se não houver formulários, coloque a expressão: “Não existentes nesta
atividade.”.
4.1.8 Planilhas de Controle
Planilha de controle é TODO documento, eletrônico ou não, que contém
elementos a serem verificados em sua sequência (check-list) ou existência (listas de
itens) ou consistência (planilhas de resultados ou somas).
Se não houver planilhas, coloque a expressão: “Não existentes nesta
atividade.”.
4.1.9 Gráficos e outros indicadores
Neste item deve-se evidenciar qualquer figura ou ilustração ou montagem
que traduza números, dados ou outros elementos a uma linguagem visual ou
apenas numérica. São exemplos os quadros de indicadores de desempenho que
43
contenham folhas atualizadas periodicamente; flores da qualidade, painel de dias
sem acidentes de trabalho, painel de vagas, etc.
Se não houver, coloque a expressão: “Não existentes nesta atividade.”.
A seguir, um EXEMPLO deste capítulo, de um aluno que estagiou na
Tesouraria da área financeira de uma empresa. Não é para descrever a
conciliação bancária da empresa, esse é um
TEXTO DE EXEMPLO:
4.1 Conciliação Bancária
4.1.1 Finalidade
Verificar a consistência dos lançamentos previstos pela área de
Tesouraria e que foram efetivados pelas instituições bancárias, em cada
conta corrente ou de investimento da empresa.
4.1.2 Equipamentos manipulados
A atividade acima é desenvolvida manualmente e de forma
informatizada, dependendo da disponibilidade dos equipamentos envolvidos
nesta atividade.
Método Manual: extrato bancário em papel, fichas de
movimentação financeira da empresa e máquina de calcular elétrica.
Método Informatizado: é utilizado um micro computador ligado
ao sistema interno de redes, com o software Tesouraria do aplicativo R/3 da
CAP e ligado à internet para obtenção dos dados das contas por home
banking.
4.1.3 Periodicidade e quantidade de serviço/produção
A empresa mantém contas correntes ou de investimento em 4
(quatro) instituições bancárias, a saber:
- Banco A
- Banco X
- Banco N
- Caixa Y
44
A conciliação bancária é diária, devendo ser executada em cada uma
das contas. Normalmente, esse trabalho é feito no período matutino, de modo a
suprir a área de Tesouraria sobre eventuais erros, em tempo hábil para
conversação com a instituição financeira ainda durante o expediente bancário.
4.1.4 Qualidade do serviço/produção
A qualidade do serviço é verificada pela contagem de erros da
tarefa, o que vai contribuir diretamente para o gerenciamento dos recursos
financeiros da empresa pela área de Tesouraria.
A produção pode ser mensurada através do volume de
lançamentos diários em cada uma das contas existentes.
4.1.5 Descrição detalhada da atividade
Essa atividade pode ser executada de forma manual ou
informatizada:
Método Manual:
• Requisitar os extratos bancários ao setor de
Malote/Correspondência;
• Separar as fichas de lançamento financeiro relativas à data;
• Confrontar cada lançamento do extrato bancário de cada
instituição financeira com os lançamentos previstos pela área da Tesouraria;
• Identificar, listar e encaminhar os resultados de inconsistências
ou erros detectados para a chefia da área de Tesouraria;
• Identificar, listar e encaminhar os resultados em normalidade
para a área de Contabilidade.
Método Informatizado: .
• Conectar o sistema do banco conveniado via rede;
• Efetuar a baixa (download) do arquivo contendo os lançamentos
bancários do dia em questão;
• Verificar em tela os lançamentos efetuados pela instituição
financeira;
45
• Acessar o aplicativo Tesouraria do software R/3 SAP;
• Verificar em tela os lançamentos previstos naquela data para o
respectivo banco;
• Confrontar os lançamentos previstos pelo sistema Tesouraria
com os lançamentos efetuados pela instituição financeira;
• Marcar os lançamentos previstos que efetivamente foram
lançados pela instituição financeira;
• Verificar e identificar os lançamentos inconsistentes ou errados;
• Salvar as verificações efetuadas;
• Liberar os lançamentos inconsistentes ou errados para a
gerência da área de Tesouraria;
• Liberar os lançamentos “normais” para a área de Contabilidade.
4.1.6 Fluxograma
<veja exemplos de fluxograma ao final>
4.1.7 Formulários utilizados
Método manual:
• Ficha de Lançamentos Financeiros Futuros – Anexo 99
(coloque os exemplos nos anexos para não poluir a sequencia do texto no trabalho
e vá numerando na sequencia, em algarismos arábicos, a partir de 1.)
• Extrato da Instituição Financeira – Anexo 99
• Ficha de Inconsistências na Conciliação Bancária – Anexo 99.
• Ficha de Lançamentos Contábeis – Anexo 99
• Comunicado de Inconsistência de Lançamentos – Anexo 99.
Método informatizado:
46
• Tela “Lançamentos Financeiros Futuros” do sistema Tesouraria
R/3 SAP – Anexo 99 (se autorizado, faça prints de tela para anexar, use dados
neutros ou descaracterize completamente para não expor dados de ninguém)
• Tela “Extrato da Instituição Financeira” do sistema fornecido
pelo banco – Anexo 99
• Tela “Comunicação de Inconsistências na Conciliação
Bancária” do sistema Tesouraria R/3 SAP – Anexo 99
• Tela “Lançamentos Contábeis” do sistema Tesouraria R/3 SAP
– Anexo 99.
• Tela “Comunicação de Inconsistência de Lançamentos” do
sistema Tesouraria R/3 SAP – Anexo 99.
4.1.8 Planilhas de Controle
Não existentes nesta atividade.
4.1.9 Gráficos
Não existentes nesta atividade.
FIM DO TEXTO DE EXEMPLO:
EXEMPLOS DE FLUXOGRAMAS:
47
NÃO
A
Cliente aceitou
Início
Cliente vai até a
loja procurar o
produto
Verificar forma de
pagamento
Verificar se
produto(s) será
entregue ou retirado
Informar vendedor
Fechar venda
Efetuar pagamento
Procurar produto
para o cliente no
sistema
Tem o produto
para o cliente
NÃO
A
SIM
Informar o valor do
produto
SIM
B
Cliente
concordou em
pagar o valor
Emitir nota
fiscal
NÃO
A
Negociar
desconto
Fim
SIM
B
C
C
48
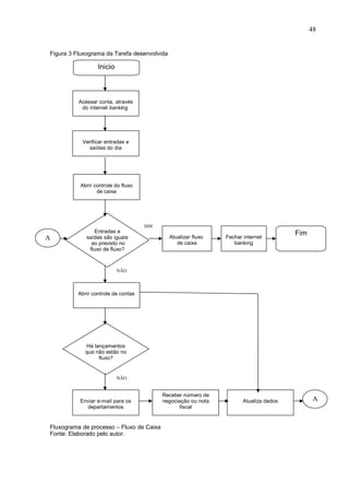
Figura 3 Fluxograma da Tarefa desenvolvida
Fluxograma de processo – Fluxo de Caixa
Fonte: Elaborado pelo autor.
Inicio
Acessar conta, através
do internet banking
Verificar entradas e
saídas do dia
Abrir controle do fluxo
de caixa
NÃO
Entradas e
saídas são iguais
ao previsto no
fluxo de fluxo?
SIM
Atualizar fluxo
de caixa
Fechar internet
banking
Há lançamentos
que não estão no
fluxo?
A
Fim
Abrir controle de contas
Enviar e-mail para os
departamentos
Receber número de
negociação ou nota
fiscal
A
Atualiza dados
NÃO
49
PRI MRJ.igx
Início
Conta
numerário
Conferência
OK?
Recolhe
numerário
Prec
Autoriz?
Imprime
Autorização
Assina
Autorização
Entrega numer.
e autor.
p/imediata
OK? Devolve
Passa Cartão
Solicita revisão
Fim
No
Yes
No
Yes
No
Yes
50
Document1
Receber emails
gerentes
Início
Correto?
Identificar erro
Passar para
supervisão
Entrar no sistema
Gerar relatório 4863
Selecionar
informações
Conferir informações
Correto?
Abrir planilha varejo
Inserir dados relatório
Há lçtos
inconsist
errados ?
Identificar
Corrigir
Salvar
informações
Enviar para
supervisora
Fim
A
A
1
Yes
Yes
No
1
No
É erro do
gerente?
Yes
No
No
Yes
Conferir vendas X
financeiro
A
FIM DOS EXEMPLOS DE FLUXOGRAMAS
51
11 Diagnóstico
Neste capítulo, você vai poder se posicionar sobre tudo o que viu na
empresa, identificar forças, oportunidades e situações que podem ser melhoradas
de acordo com o que você aprendeu no curso.
5.1 Pontos fortes
Identificar e comentar os fatores que representam diferenciais positivos
da empresa em relação aos seus concorrentes e ao segmento de mercado que ela
atua.
Descreva quais os fatores que fazem com que a empresa permaneça e
cresça no mercado em que atua, em relação aos seus recursos humanos,
tecnológicos, financeiros, produtos ou serviços, diferenciais competitivos, ambiente
interno, alianças com fornecedores, rede de distribuição, etc.
Identifique o fator de principal sucesso da empresa no mercado em
que atua, como por exemplo o fato de pertencer a algum grupo de empresas que
possibilita uma rede extensa de distribuição ou o fato de deter exclusivamente uma
tecnologia de produção etc.
Além de identificar, você deve explicá-lo.
5.2 Oportunidades de melhoria
Identifique situações “problema” ou ocorrências no setor em que
estagiou ou mesmo na empresa, que possam ser modificadas na empresa,
propondo ou sugerindo melhorias.
Após elaborar sua proposta de melhoria identifique também quais os
resultados que a empresa pode obter ao implantar sua sugestão, levante, se
possível, o custo dessa mudança, e avalie o impacto da sua sugestão em relação
ao custo de sua efetivação.
É para aproveitar o que já foi visto antes: não faria sentido tanto
material e trabalho. Os pontos fortes e as oportunidades de melhoria podem ser
obtidos:
52
• da análise dos itens que fazem diferença perante o mercado (2.5)
• da análise da forma de obtenção do insumo principal (2.6)
• da análise de como faz para obter mais clientes (2.7)
• da análise do macro ambiente (2.8)
• da análise do ambiente interno (2.9)
• da análise das tecnologias utilizadas (2.10)
• da analise da distribuição dos recursos (3.1 e 3.2)
• da relação entre as áreas (3.5)
• de aspectos da tarefa que foi descrita (4)
Lembre-se que vc não é consultor da empresa e não vai resolver os
problemas gerais da empresa com o estágio. Gostemos ou não, ainda se está ao
nível da tarefa, do operacional e certas ações dependem de outros níveis de
decisão.
O que se pode é sugerir, com base na análise feita, estar fundamentado
para essa sugestão. É por isso que foram feitos também todo o desenvolvimento e
análise ANTES e só nesse capítulo se busca esse raciocínio.
Busque avaliar aspectos como:
Estrutura organizacional (missão, visão, poder, autoridade, processo
de delegação, nível e dependência de burocracia, conflitos, sistemas de
informações etc.)
Estrutura Física (móveis, utensílios, local, arranjo físico, etc.)
Ambiental (temperatura, luminosidade, ruído, etc.)
Processo de trabalho (morosidade de pessoas ou departamentos,
inconsistências, irregularidades, falta ou excesso de controles, etc.).
Utilize a seguinte estrutura:
5.1 Nome do aspecto que está sendo analisado (atividade, processo,
procedimento, estrutura, etc)
5.1.1 Descrição (e Finalidade quando for o caso)
53
5.1.2 Oportunidade de melhoria (situações observadas)
5.1.3 Sugestões
Se houver mais de uma atividade que mereça ser analisada, numere-a
na sequencia. (5.2, 5.3 )
Vamos mostrar um EXEMPLO, de um aluno que estagiou na
Administração de Vendas, na área de Marketing de uma empresa.
TEXTO DE EXEMPLO:
5.1 Fechamento Mensal de Vendas
5.1.1 Descrição e Finalidade:
Disponibilizar um relatório com dados das vendas efetivadas e
em negociação que ocorreram no mês, com totais por vendedor, equipe,
região e gerência. Para a elaboração desse relatório é necessário colher as
informações de vendas de cada vendedor. Os vendedores têm como prazo
de entrega das suas planilhas o segundo dia útil do mês posterior.
5.1.2 Oportunidades de Melhoria (situações observadas):
a) Atraso na entrega da planilha individual do vendedor;
b) Necessidade da assinatura do chefe de equipe e gerente de
vendas em cada planilha;
c) Exigência de arquivamento por 5 anos de cada planilha do
vendedor mesmo após o lançamento dos dados no sistema;
d) Inexistência de Norma Interna oficial da empresa para
esclarecimento dos procedimentos de funcionário envolvido no fechamento mensal
de vendas;
e) Falta de um substituto eleito para assinatura do Relatório de
Fechamento Mensal de Vendas na ausência do Gerente de Vendas;
f) Excesso de planilhas de vendedores (839 em setembro) para
digitação por apenas 2 auxiliares de vendas;
g) Equipamentos (microcomputadores Pentium II) com baixa
performance durante o processo de digitação das planilhas no sistema
informatizado;
54
h) Aplicativos sem integração e troca dos dados;
i) Problemas de relacionamento entre os vendedores e o
funcionários da área de Administração de Vendas;
j) Baixa performance de alguns vendedores novatos;
k) Baixa performance de alguns vendedores antigos;
l) Pequeno espaço físico da sala utilizada pela área de
Administração de Vendas;
m) Excesso de ruídos provenientes do trânsito pesado da avenida
na qual a sala da seção Administração de Vendas se localiza.
5.1.3 Sugestões:
a) Alteração da data de fechamento das vendas e conseqüente
entrega das planilhas de vendas dos vendedores para o dia 25 de cada mês;
b) Retirar a necessidade de assinatura do Gerente de Vendas em
cada planilha de vendas apresentada pelos vendedores;
c) Inutilização da planilha de vendas imediatamente após a
entrada de dados no sistema de vendas;
d) Elaboração de uma Norma Interna contendo os procedimentos,
responsabilidades, direitos e deveres de cada funcionário envolvido no processo de
vendas;
e) Delegação da assinatura do Relatório de Fechamento Mensal
de Vendas ao Chefe de Vendas da matriz São Paulo, na ausência do Gerente de
Vendas;
f) Informatização das planilhas de vendas individuais dos
vendedores, atualmente manuais;
g) Renovação dos hardwares utilizados na Seção Administração
de Vendas;
h) Integração dos sistemas informatizados existentes na empresa;
i) Aplicação de treinamento e vivencia específicos para melhoria
do relacionamento entre a equipe de Administração de Vendas e os vendedores;
55
j) Aplicação de treinamento buscando exibir as técnicas de
vendas praticadas pela empresa aos novos vendedores;
k) Aplicação de treinamento buscando animar, motivar e
requalificar os vendedores mais antigos;
l) Mudança para uma sala maior que comporte melhor os
funcionários e a mobília existentes na Administração de Vendas;
m) Sala com menor nível de ruídos.
FIM DO TEXTO DE EXEMPLO.
Note que as sugestões acompanham, item a item ( (a) com (a), (b) com (b)) as
oportunidades descritas. Se uma sugestão abranger mais de um item, identifique-
os.
56
12 Conclusão e Introdução
Este é momento em que você, como autor de uma pesquisa e análises, se
posiciona, faz críticas, apresenta suas contribuições e impõe uma marca própria,
sua. A conclusão é o momento de ser pessoal: aqui pode-se falar na primeira
pessoa.
Conclusão (não tem número !)
Você vai tirar o número 12 desta seção e deixar apenas CONCLUSÃO.
Por ser uma atividade com prazo determinado de finalização e tarefas
específicas a serem executadas, o relatório se encerra com uma “conclusão” e não
com “considerações finais”.
As principais características de uma conclusão são: essencialidade,
brevidade e personalidade.
Por isso, o texto não simplesmente repete tudo o que já foi dito. Faça
uma reflexão sobre o que você aprendeu ao fazer o estágio, que contribuição ele
ofereceu à sua formação profissional, ao entendimento da empresa (ou das
empresas em geral), em quê você se tornou melhor como pessoa e como
profissional.
Uma boa conclusão diz, portanto:
- O que você aprendeu sobre
- empresas em geral
- essa empresa
- o curso de Administração
- Quais disciplinas mais ajudaram a desenvolver o conteúdo
- Qual o seu crescimento pessoal após ter feito esse estágio.
57
Introdução (não tem número) e montagem.
A introdução é a última parte do texto a ser escrita, embora seja uma
das primeiras a constar no trabalho.
Isso acontece porque a introdução é um pequeno texto que diz ao
leitor o que é o material que ele tem em mãos, ao que se refere, que assuntos
aborda, como faz para abordar esses assuntos e como está organizado (o que
aparece onde e em qual ordem).
A última parte da introdução antecipa uma ou outra conclusão (por isso
também que só é escrita após todo o restante).
Ao montar esse relatório, você deixou a introdução que estava, porque
é a primeira página numerada após o sumário. Agora é o momento de voltar ao
INÍCIO DO DOCUMENTO e escrever a SUA.
Com a introdução, a parte texto está pronta.
Monte o arquivo, revise o texto, corrija a formatação e mostre ao
professor orientador o boneco final.
É comum um relatório de estágio estar com cerca de 35 páginas (sem
os anexos e documentos)
Os professores orientadores devem AUTORIZAR PREVIAMENTE a
encadernação. Encadernar sem ter a autorização e ter um trabalho recusado por
detalhes é mostra de má administração do próprio trabalho e da falta de leitura
atenta deste manual.
Bom Trabalho!
PROF. MS. A CARLOS BERARDI JUNIOR
EQUIPE DE DESENVOLVIMENTO DE ESTAGIO
CURSO DE ADMINISTRAÇÃO
58
ANEXOS
Anexo 1 Modelo de Capa
Anexo 2 Modelo de Página de Rosto
Anexo 3 Modelo de Agradecimentos e de epígrafe
Anexo 4 Documentação
Centro Universitário Estácio Radial
de São Paulo
Curso de Administração
RELATÓRIO DE
ESTÁGIO SUPERVISIONADO
Seu Nome Completo
São Paulo
2011
Arial, Negrito, 20
Centralizado
Arial, Negrito, 18
Centralizado
Arial ,Negrito, 16
Centralizado
Seu Nome Completo
RELATÓRIO DE
ESTÁGIO SUPERVISIONADO
Relatório de estágio supervisionado
apresentado ao Centro Universitário
Estácio Radial de São Paulo, como um
dos requisitos para obtenção do título
de Bacharel em Administração de
Empresas, sob orientação do
Professor Ms. Antonio Carlos Berardi
Junior
São Paulo
2011
Margem esq + 8cm
(11cm da borda)
Arial, negrito, 12,
espaçamento simples
e sem espaço após
parágrafo. Alinham.
Justificado.
Arial, negrito, 16
Centralizado
Arial, Negrito, 16
Centralizado
AGRADECIMENTOS
O texto é mais ou menos padrão:
Agradeço a Fulano, Beltrano e Ciclano
por x, y e z etc. Se forem muitas linhas,
vai subindo, para que a última fique a 23
– 23,5cm do topo da página.
A página de epígrafe é igual (sem o
título), com o texto em itálico e iniciado
em 19cm. Normalmente ocupa de 2 a 3
linhas e é uma frase de alguém que
inspira/inspirou o autor. Não esqueça de
dizer “quem” disse.
(Papel timbrado da Empresa)
Arial, Negrito, 16
Centralizado
Margem esq 8 cm
(11cm da borda)
Arial, normal, 12,
espaçamento 1,5
sem espaço após
parágrafo.
Justificado.
CARTA DE INÍCIO DE ESTÁGIO
À
Coordenação do Curso de Administração do
Centro Universitário Estácio Radial de São Paulo - Campus Brooklin
Prezado(a) Senhor(a)
Ref.: Início de Estágio do (a) aluno (a)
-----------nome -----------
RA: _________________ Unidade: Brooklin Turma: Xo. Sem
Orientado(a) por: Prof. Ms. Antonio Carlos Berardi Junior
Cumprindo determinação do Regulamento de Estágio do Centro Universitário
Estácio Radial São Paulo, vimos informar a V.Sas. pela presente, o início do
estágio do(a) aluno(a) acima referido(a).
Nome do Supervisor : .........................
Telefone Comercial ......................... E-Mail .........................
Área onde se realizará o Estágio: .........................
Início : XX/XX/XX Término previsto : XX/XX/XX N° de Horas Programadas: 300
Natureza do Estágio: ( ) com vínculo empregatício ( ) sem vínculo empregatício
( ) autônomo ( ) sócio ( ) funcionário público
Objetivo Geral: Aplicação dos conhecimentos obtidos no curso superior em situação
prática profissional.
São Paulo, ______ de ________________ de 2012.
________________________________
Assinatura do Supervisor
(e carimbo, se tiver)
Obs: a carta deve ser preferencialmente assinada por gestor Bacharel em Administração ou, na sua ausência,
por titular de cargo administrativo de gestão na empresa. Faça os cálculos do início e fim para que o total dê as
300 horas (cerca de 5 meses). Verifique no seu campus os nomes de professor orientador e coordenador
de curso.
(Papel timbrado da Empresa)
CARTA DE CONCLUSÃO DE ESTÁGIO
À
Coordenação do Curso de Administração do
Centro Universitário Estácio Radial de São Paulo - Campus Brooklin
Prezado(a) Senhor(a)
Ref.: Conclusão de Estágio do (a) aluno (a)
-----------nome -----------
RA: _________________ Unidade: Brooklin Turma: Xo. Sem
Cumprindo determinação do Regulamento de Estágio do Centro Universitário
Estácio Radial São Paulo , vimos informar a V.Sas. pela presente, que o(a) aluno(a)
acima referido(a) concluiu seu estágio nesta empresa.
Nome do Supervisor na Empresa:
______________________________________________
Área onde se Realizou o Estágio:
______________________________________________
Início do Estágio : ____/____/____ Término : ____/____/____
Realizado em _____ meses, em 300 horas efetivas.
___________________________
Nome e Assinatura do Supervisor
(Papel timbrado da Empresa)
À
Coordenação do Curso de Administração do
Centro Universitário Estácio Radial de São Paulo - Campus Brooklin
RELATÓRIO DE ACOMPANHAMENTO DE ATIVIDADES
Organização / Empresa :
Nome do Supervisor (a):
Área :
Período: 01/03/2011 a 30/11/2011 Total de Horas no Período : 300 hs.
Estagiário (a):
AVALIAÇÃO A SER PREENCHIDA PELO SUPERVISOR DO ESTÁGIO NA EMPRESA
Aspectos Considerados Pontuação
01 02 03 04 05 06 07 08 09 10
1. Conhecimento demonstrado no desenvolvimento
das atividades programadas.
2. Cumprimento das atividades programadas
3. Qualidade do trabalho dentro de um padrão de
desempenho aceitável.
4. Disposição para atender
5. Disposição para atender prontamente as
solicitações (cooperação)
6. Iniciativa na solução de problemas
(independente do supervisor)
7. Capacidade de sugerir, projetar ou executar
inovações ou modificações na Empresa.
8. Assiduidade e pontualidade no cumprimento de
prazos e horários.
9. Responsabilidade e zelo pelos bens da Empresa
10.Disciplina quanto às normas e regulamentos
internos
11.Facilidade de contatos e interação no ambiente
de trabalho
12.Desenvolvimento do Plano de Estágio
Assinatura do (a) Supervisor (a) Carimbo da Empresa
Recebido em Visto do Professor Orientador
(Papel timbrado da empresa)
AVALIAÇÃO DE ESTÁGIO SUPERVISIONADO – SUPERVISOR
Empresa :
Ramo de Atividade:
Área onde se Realizou o Estágio:
Nome do Supervisor:
Nome do Estagiário:
Período de Realização do Estágio: de ____/_____/_____ a ____/____/____
Total de Horas :
1. Assinalar (X) as atividades efetivamente desenvolvidas pelo estagiário:
Planejamento Pesquisas
Organiz., Métodos e
Sistemas
Desenvolvimento
de Serviços
Desenvolvimento
de Processos
Desenvolvimento
de Produtos
Laboratório Projetos Técnicos Controle de Qualidade
Manutenção Produção Suprimentos
Compras Comercialização Auditoria
Finanças Custos Distribuição
Controladoria Estatística Administração de Pessoal
Jurídico Contabilidade Almoxarifado
Benefícios Encargos Processamento de Dados
Outras:
___________________________________________________________________
2. O nível de preparo profissional do estagiário foi :
Ótimo ( ) Bom ( ) Regular ( )
Observações que a empresa julga conveniente:
___________________________________________________________________
___________________________________________________________________
3. Nível de integração entre o estagiário e a empresa:
Houve treinamento para adaptação? Sim ( ) Não ( )
Houve adaptação espontânea? Sim ( ) Não ( )
O relacionamento do estagiário com o supervisor foi:
Bom ( ) Regular ( ) Ruim ( )
O relacionamento do estagiário com os colegas foi:
Bom ( ) Regular ( ) Ruim ( )
Observações que a empresa julga convenientes:
___________________________________________________________________
___________________________________________________________________
___________________________________________________________________
4. Aproveitamento do estágio pelo estagiário:
Aprendizagem obtida Boa ( ) Regular ( ) Ruim ( )
Interesse demonstrado Bom ( ) Regular ( ) Ruim ( )
Autonomia Boa ( ) Regular ( ) Ruim ( )
Criatividade Boa ( ) Regular ( ) Ruim ( )
Envolvimento Bom ( ) Regular ( ) Ruim ( )
5. No que se refere à utilidade do estágio, favor assinalar :
Utilidade do estágio para a empresa foi :
Muito Significativa ( ) Parcial ( ) Pouco Expressiva ( )
Utilidade do estágio para o aluno estagiário, foi :
Muito Significativa ( ) Parcial ( ) Pouco Expressiva ( )
Sugestões da Empresa:
___________________________________________________________________
___________________________________________________________________
Data : _____/_____/_____ Assinatura do Supervisor
(e Carimbo da Empresa)
(NÃO PRECISA SER Papel timbrado)
AVALIAÇÃO DE ESTÁGIO SUPERVISIONADO - ALUNO
ome do Aluno :
R.A.
Empresa em que efetuou o Estágio:
Área em que efetuou o Estágio:
Início do Estágio : xx/xx/xxxx Término do Estagio: xx/xx/xxxx
Total de meses: x meses Total de Horas : 300h
QUESTÕES Sim Não
Houve apresentação aos demais funcionários, objetivando sua ambientação?
Durante o estágio desenvolveu entrevistas com gerências?
Procedeu a visitas às instalações?
Participou de reuniões de exposições de atividades, organização e produtos da
empresa?
Desenvolveu tarefas especificas?
Encontrou dificuldades na sua execução?
Caso sim, como resolveu suas dificuldades?
______________________________________________________________________
______________________________________________________________________
______________________________________________________________
Contou com assistência de supervisor?
Desenvolveu relatórios de estágio?
Apresentou à empresa seus(s) relatórios?
Assinatura do(a) aluno(a)
(NÃO PRECISA SER Papel timbrado)
Duas vias: 1ª Relatório (incluir na encadernação)
2ª Protocolo de Entrega (solta)
FICHA DE ESTÁGIO
Nome do Aluno :
Registro Acadêmico :
Curso Superior : Administração de Empresas
Reconhecido pela Portaria MEC nº 865 de 30/07/1997, publicada DOU 31/07/1997.
Nome da Empresa :
Área Onde se Realizou o Estágio : Natureza do Estágio :
( ) com vínculo empregatício
( ) sem vinculo empregatício
( ) autônomo
Estágio com Início em ____/____/____ Termino ____/____/____ Total de Horas: 300h
Supervisor do Estágio na Empresa :
Nome
Assinatura e
Carimbo
Professor Orientador : Prof. Ms. Antonio Carlos Berardi Junior
Coordenador do Curso no Campus: Profa. Claudia M. Vellozo
Relatório entregue em ____/____/____ Recebido por :
Obs: Verifique em seu campus o nome do professor orientador e do coordenador de curso, bem como a
portaria de reconhecimento. Esse documento é a ULTIMA página encadernada.

estacio20142manualdeestagioadm-140819212114-phpapp01.pdf

  • 1.
    Centro Universitário Estácio Radialde São Paulo Administração ESTÁGIO SUPERVISIONADO OU Relatório de Experiência Profissional Revisão 2014_2
  • 2.
    SUMÁRIO Introdução...................................................................................................................03 1 Aspectos Legais 1.1Legislação 04 1.2 Outros aspectos formais ..................................................................................................................................... 05 2 Equipe Ad hoc do estágio 2.1 Composição ..................................................................................................................................... 07 2.2 Competências ..................................................................................................................................... 07 3 Cronograma 3.1 Encontros e Comunicações ..................................................................................................................................... 09 3.2 Etapas ..................................................................................................................................... 09 4 Formatação do Relatório Final 4.1 Formatação ..................................................................................................................................... 10 5 Documentação de Formalização junto à instituição receptora 5.1 Formalização da relação estagiário-instituição ..................................................................................................................................... 15 5.2 Outros documentos oficiais do estágio ..................................................................................................................................... 16 6 Encadernação ..................................................................................................................................... 18 7 Caracterização da empresa
  • 3.
    1.1 Identificação do(a)aluno(a)................................................................................20 1.2 Identificação da empresa....................................................................................20 1.3 Histórico da empresa..........................................................................................22 1.4 Organograma Geral da Organização ................................................................23 8 Análise do Ambiente de Negócios 2.1 Missão e Visão da Empresa...............................................................................25 2.2 Política da empresa............................................................................................25 2.3 Setor econômico.................................................................................................26 2.4 Segmento de mercado........................................................................................27 2.5 Concorrência.......................................................................................................27 2.6 Fornecedores......................................................................................................29 2.7 Clientes...............................................................................................................30 2.8 Influências externas............................................................................................31 2.9 Ambiente interno ................................................................................................33 2.10 Tecnologias empregadas.................................................................................33 9 Características da Área 3.1 Organograma da área.........................................................................................35 3.2 Composição da área...........................................................................................35 3.3 Macro atividades da área...................................................................................38 3.4 Principal contribuição da área............................................................................38 3.5 Áreas correlacionadas........................................................................................39 10 Atividades Desenvolvidas 4.1 Atividade.............................................................................................................40 11 Diagnóstico 5.1 Pontos Fortes......................................................................................................50 5.2 Oportunidades de melhoria................................................................................50 12 Conclusão e introdução ........................................................................................55 Anexos.........................................................................................................................57
  • 4.
    3 Introdução O ESTÁGIO SUPERVISIONADOdo Curso de Administração do Centro Universitário Estácio Radial de São Paulo objetiva propiciar a complementação do processo de ensino - aprendizagem, integrando o conteúdo curricular do curso, em termos de treinamento prático, de aperfeiçoamento técnico-cultural, científico e formação profissional dos acadêmicos e corpo docente; estabelecendo contatos com empresas privadas e instituições públicas locais e cumprindo a legislação vigente. O estágio é uma atividade educacional e profissional pré-programada e desempenhada pelo aluno, em correlação com sua formação acadêmica, independente de vínculo empregatício que o ligue à Instituição em que essa atividade é realizada. Deve ser feito no último período do curso (modular, semestral ou anual), é obrigatório e seu não cumprimento implica na não obtenção do diploma e no impedimento de o aluno colar grau, conforme a legislação em vigor. Dele resulta um relatório, que é o elemento básico de comprovação da execução do estágio e que, após aprovado, será arquivado na Instituição. O material aqui apresentado tem a finalidade de disciplinar os assuntos referentes ao estágio supervisionado em relação tanto aos aspectos formais de documentação necessária quanto à elaboração do relatório a ser entregue. Ele aproveita o máximo aplicável a um relatório de estágio das normas brasileiras de produção de trabalhos acadêmicos da Associação Brasileira de Normas Técnicas – ABNT. A primeira parte (até a página 23) mostra a fundamentação legal e os aspectos formais do Estágio Supervisionado. A segunda (da página 24 até o fim) estabelece os aspectos a serem observados e orienta a elaboração do relatório. Você pode utilizar este documento como base para a formatação e como guia para a elaboração do relatório final do estágio. A partir do capítulo 7, se você trocar os números dos capítulos por 1, 2 na sequência, você tem um boneco do trabalho final. Não se esqueça, porém, de que é um momento de aprendizado,
  • 5.
    4 uma oportunidade paradesenvolver, na prática, conceitos que foram desenvolvidos pelo curso.
  • 6.
    5 1 Aspectos Legais 1.1Legislação O Estágio Supervisionado é obrigatório e não é um Trabalho de Conclusão de Curso ou monografia semelhante. É obrigação curricular nos Cursos Superiores de Graduação, para compor o total de horas do curso. O Estágio é regido pelos seguintes diplomas legais: 1.1.1 Parecer 302 de 08.07.1966 do Conselho Federal de Educação “Para obterem o diploma os alunos do curso de Administração serão obrigados a realizar um estágio supervisionado de seis meses, junto a órgãos do serviço público ou empresa privada, segundo a sua opção, respeitando o disposto no art. 2o , parágrafo único, letra C da Portaria Ministerial n° 157/65”. 1.1.2 Decreto n° 87.497 de 18.08.1982, regulamentando a Lei n° 6.494 de 07.12.1977. Art. 2o “ Considera-se estágio curricular, para os efeitos deste Decreto, as atividades de aprendizagem social, profissional e cultural, proporcionadas ao estudante pela participação em situações reais de vida e trabalho de seu meio, sendo realizada na comunidade em geral ou junto a pessoas jurídicas de direito público ou privado, sob responsabilidade e coordenação da instituição de ensino”; Art. 3o “O estágio curricular, como procedimento didático pedagógico, é atividade de competência da instituição de ensino, a quem cabe a decisão sobre a matéria e dele participam pessoas jurídicas de direito público e privado, oferecendo oportunidades e campos de estágio, outras formas de ajuda, e colaborando no processo educativo”; Art. 4o “ As instituições de ensino regularão a matéria contida neste decreto e disporão sobre: a) Inserção do estágio curricular na programação didático-pedagógica; b) Carga-horária, duração e jornada de estágio curricular, que não poderá ser inferior a um semestre letivo; c) Condições imprescindíveis, para caracterização e definição dos campos de estágios curriculares, referidas nos 1o e 2o parágrafos do artigo 1o da Lei n° 6.494, de 07 de dezembro de 1977;
  • 7.
    6 d) Sistemática deorganização, orientação, supervisão e avaliação do estágio curricular ““. Art. 5o “ Para caracterização e definição do estágio curricular é necessária, entre a instituição de ensino e pessoas jurídicas de direito público e privado, a existência de instrumento jurídico, periodicamente reexaminado, onde estarão acordadas todas as condições de realização daquele estágio inclusive transferência de recursos à instituição de ensino, quando for o caso”. 1.1.3 Resolução 02 do Conselho Federal de Educação de 04/10/93. Fixa os mínimos de conteúdo, de duração do curso de graduação em Administração. 1.1.4 Parecer CES/CNE 0146/2002 da Câmara de Educação Superior do Conselho Nacional e Educação, homologado em 09/05/2002. Fixa as Diretrizes Curriculares Nacionais dos cursos de graduação em Direito, Ciências Econômicas, Administração, Ciências Contábeis, Turismo, Hotelaria, Secretariado Executivo, Música, Dança, Teatro e Design. 1.2 Outros aspectos formais Conforme cronograma apresentado no capítulo 5, o aluno tem prazo definido para entrega de documentos parciais. Seu descumprimento acarretará penalização parcial da avaliação, até o limite da reprovação. Caso o aluno não cumpra os prazos do cronograma e/ou o relatório não seja aprovado, o aluno deverá rematricular-se no período (semestre) seguinte, em regime de dependência e assim sucessivamente até que seja finalizado, respeitados os prazos de integralização do curso. O estágio deverá ocupar aproximadamente 3 (três) horas diárias, em horário compatível com as atividades acadêmicas do aluno, perfazendo o total de 300 horas ao final do período. Independente do número de meses utilizado, o total de horas é sempre 300h. PLÁGIO E CÓPIA. A cópia literal (exata) de textos ou qualquer outro documento (figuras, ilustrações, organogramas, layouts,etc), de livros, revistas, internet, intranet, outros estágios ou qualquer outra fonte, de qualquer tipo e em qualquer suporte, sem a devida referência, bem como o plágio, em qualquer nível e extensão, implica na reprovação do relatório e do estágio, sendo a empresa
  • 8.
    7 comunicada por escritodo(s) motivo(s) da recusa e reprovação e o aluno obrigado a rematricular-se no semestre seguinte em regime de dependência. Em ocorrendo a cópia não referenciada e/ou plágio, o aluno não poderá realizar o estágio na mesma empresa. O fato de ser reprovado por cópia ou plágio não altera o prazo de entrega do relatório, ao qual aplicam-se as normas referentes ao prazo de integralização do curso.
  • 9.
    8 2 Equipe AdHoc do Estágio 2.1 Composição Para cumprimento do estágio supervisionado, considera-se que existe a formação de uma equipe ad hoc, composta por: a. Professor Orientador; b. Supervisor na Empresa; c. Aluno estagiário. 2.2 Competências 2.2.1 Professor Orientador • Orientar e acompanhar o desenvolvimento dos trabalhos dos alunos durante o Estágio Supervisionado; • Acompanhar o cumprimento das etapas previstas pela Coordenação do Curso; • Avaliar periodicamente o estagiário, indicando, se necessário for, as alterações no cronograma;. • Autorizar PREVIAMENTE a encadernação do boneco do relatório final. • Receber e protocolar o recebimento do relatório final encadernado. • Avaliar (nota ou conceito) o relatório, listar e encaminhar à Coordenação de Curso / Secretaria. 2.2.2 Supervisor na Empresa • Orientar, acompanhar e organizar as atividades práticas do estagiário na empresa; • Fazer contato com a instituição, quando necessário ou desejado; • Preencher, assinar e encaminhar a Carta de Inicio de Estágio;
  • 10.
    9 • Preencher, assinare encaminhar o Relatório de Acompanhamento de Atividades; • Preencher, assinar e encaminhar a Avaliação de Estágio Supervisionado - Supervisor. 2.2.3 Aluno Estagiário • Identificar e qualificar a empresa onde irá desenvolver o estágio; • Providenciar documentação exigida acatando as exigências legais da Faculdade e da Instituição; • Identificar o responsável pela supervisão das atividades de estágio a serem desenvolvidas na empresa; • Comparecer aos encontros com seu orientador de estágio, cumprindo as tarefas que lhe forem atribuídas; • Cumprir as normas estabelecidas pela Coordenadoria do Curso; • Apresentar ao professor orientador os documentos e relatórios parciais de acordo com o cronograma. • Apresentar ao professor orientador os documentos e relatórios final ANTES da encadernação para sua autorização. • Entregar Relatório Final, encadernado, com a documentação oficial e de formalização do estágio, conforme Cronograma, para o Professor Orientador, ou, em sua ausência, a quem determinado pela Coordenação de Curso, colhendo protocolo (Ficha de Estágio – Anexo)
  • 11.
    10 3 Cronograma 3.1 Encontrose Comunicações São necessários, no mínimo, 4 (quatro) encontros presenciais com o Professor Orientador no período do semestre, previamente agendados e registrados em documento próprio. O não cumprimento implica em penalização da avaliação. Os demais contatos poderão ser combinados entre professor orientador e aluno. Não poderá ser utilizado período de aula do professor orientador para revisão de relatórios de estágio, salvo prévia autorização expressa do coordenador do curso no campus. Os alunos podem tirar dúvidas específicas ou relembrar aspectos específicos a cumprir do relatório com professores das disciplinas a que se referirem, fora do período de aula. 3.2 Etapas Os prazos são contados em meses a partir do início da orientação. E T A P A Ver neste manual Prazo de Entrega Elaboração da Carta de Início de Estágio e Documentação Item 2.1 p.7-8 Item 6.1.1 p.9 fim 1º mês Elaboração do 1º capítulo Caracterização da Empresa Item 7 p.25-28 fim 1º mês Elaboração do 3º capítulo Características da Área Item 8 p. 29-34 fim 2º mês Relatório de Acompanhamento de Atividades e Elaboração do 4º capítulo Atividades Desenvolvidas Item 9 p. 35-39 fim 2º mês Elaboração do 2º capítulo Análise do Ambiente de Negócios. Item 2.1.2 p.10 Item 10 p. 40-44 fim 3º mês Elaboração do 5º capítulo Diagnóstico dos pontos fortes e oportunidades de melhoria Item 11 p. 45-48 fim 4º mês Elaboração da Conclusão Item 12 p. 49 fim 4º mês Apresentação do pré Relatório final (sem encadernação) Item 4 Formatação Item 6 Roteiro Prazo Prof. Orientador Entrega do Relatório Final, encadernado completo. Item 4 Formatação Prazo Prof. Orientador
  • 12.
    11 4 Formatação doRelatório Final 4.1 Formatação 4.1.1 Papel Papel: Tamanho A4 (210 x 297 mm) Cor: recomenda-se e prefere-se o Branco. Pode ser utilizado papel reciclado. Pode ser impresso em uma ou nas duas faces. 4.1.1 Margens As margens devem ter os seguintes parâmetros: Superior: 3 cm Inferior: 2 cm Esquerda: 3 cm Direita: 2 cm Cabeçalho: 2 cm Quando impresso no verso, as margens serão, para o verso: Superior: 3 cm Inferior: 2 cm Esquerda: 2 cm Direita: 3 cm Cabeçalho: 2 cm 4.1.2 Parágrafo e fonte: Os parágrafos devem ter os seguintes requisitos: Margem de início: 2,5 cm a partir da margem esquerda. (5,5cm da borda ou 11ª posição a partir da margem) Espaçamento de 1,5 (um e meio) para o texto geral. Espaço depois de parágrafo: 6 pontos O espaçamento Simples ou 1,0 (um) deve ser usado apenas em listas e tabelas, legendas das figuras, notas de rodapé, notas de fim de texto, títulos com mais de uma linha e referências. Fonte: Arial Tamanhos: Títulos: 16, negrito (ex.: 1 Empresa ) Subseções: 14, negrito (ex.: 1.1 Histórico )
  • 13.
    12 Sub-subseções: 12, normal(ex.: 1.1.1 Fundação ) Texto: 12, normal, alinhamento de parágrafo justificado. Toda nova seção (“capítulo”) se inicia EM PÁGINA NOVA. O título é numerado, SEM PONTO e alinhado à esquerda, com uma linha antes e uma depois do título, além de iniciar em nova página. Os títulos não numerados (Introdução e Conclusão) iniciam também em página nova e são centralizados. Não é utilizada linha de espaçamento em nenhuma outra parte do texto. 4.1.3 Numeração 4.1.3.1 Numeração das Páginas: Posição: No cabeçalho (parte SUPERIOR da página), ao lado DIREITO, em algarismo arábico, a 2cm do topo e 2cm da borda direita da página. Se for feita impressão no verso da folha, a numeração será em oposição ao anverso, ficando no cabeçalho – parte SUPERIOR, mas do lado ESQUERDO da página, a 2cm do topo e a 2cm da borda esquerda da página. Contagem: contam-se as páginas a partir da contra-capa (2ª folha do documento). A primeira página em que a numeração deve aparecer é na INTRODUÇÃO. As páginas anteriores (contra-capa, agradecimentos, epígrafe, listas, sumário, etc. ) são contadas mas não numeradas. Exemplo: Assumindo que cada item ocupe apenas uma página: contra-capa (1), página de rosto (2), agradecimentos (3), epígrafe (4), lista de tabelas e figuras (5), lista de abreviaturas (6), sumário (7), a próxima página é a Introdução, que é a primeira onde irá aparecer o número da página e será a de número 8. 4.1.3.2 Numeração das Seções (veja o exemplo p.22) Cada seção de um documento (“capítulo”) se inicia em página nova, independente da posição de término da seção anterior. A numeração das seções é progressiva, em números arábicos, a partir de 1 (a Introdução e a Conclusão NÃO SÃO NUMERADAS).
  • 14.
    13 Cada subseção énumerada progressivamente, colocando-se um ponto (“.”) para indicar a subdivisão. Não se coloca qualquer sinal gráfico (ponto, hífen, subscrito, sublinhado etc)após o algarismo da última divisão de cada seção, bem como também não se coloca antes da numeração de cada seção a palavra “capítulo”. Nesse manual, todos os itens estão numerados corretamente (sem ponto ao final dos números). Use como base. 4.1.3.3 Estilo de escrita e voz do verbo: A correção ortográfica e gramatical dever ser feita pelo próprio estagiário. O professor orientador de estágio não tem esta função, mas dará a nota final também considerando esses erros. Você deve ler, portanto, o que escreveu, e efetuar as correções antes de entregar o trabalho. Consulte dicionário, livros de gramática e outros professores. O uso de siglas deve ser explicativo na sua primeira aparição, exemplo: MI (Manual de Instrução) ou ser colocado em uma lista, no início, antes do sumário, chamada Lista de Abreviaturas. As únicas palavras ou frases que devem ser apresentadas em formato itálico são obrigatoriamente as em língua estrangeira. Após terminar todo o trabalho, e antes de entregá-lo, você deve reler e procurar, com calma, melhorar a redação. Dê o “toque final” que mostrará sua capacidade de escrever relatórios, que são os principais tipos de documentos que um administrador de empresas emite. Quanto à escrita, utiliza-se o verbo no infinitivo ou na 3ª pessoa, “impessoal” e em nenhuma outra voz de verbo. Você não é a empresa e nem dela: é alguém que a está analisado “de fora”. Ainda que seja o proprietário, deverá utilizar uma linguagem neutra, externa. Tenha em mente que é uma análise, de uma empresa, feita por alguém que a está analisando de forma isenta e profissional. Ao utilizar, então, material de revistas, folders, intranet ou de sítios de internet, “limpe” o texto da linguagem de autoelogio e de propriedade (“nossa empresa”, “nossos clientes”, “nossos colaboradores”, “nossa prática comercial” ou “devido à sua incrível capacidade”, “o espírito de sucesso”, “fantástica visão de oportunidade” e expressões semelhantes).
  • 15.
    14 Exemplos: use a empresafaz, busca ao invés de fazemos, buscamos procurou-se procurei institucional, da empresa nossa visão incrível visão capacidade fantástica capacidade A página seguinte é um EXEMPLO de formatação de margem, fonte, texto, seções e subseções. O texto não está em outra língua: é um texto padrão para designers gráficos, que não quer dizer nada, não está em nenhum idioma e serve apenas para indicar que ali naquele espaço há um texto.
  • 16.
    15 <linha> 1 Título numerado(SEM PONTO OU HÍFEN OU “CAPÍTULO”) <linha> 1.1 Subtítulo (SEM PONTO OU HÍFEN AO FINAL) Lorem ipsum dolor sit amet, consectetur adipiscing elit. Etiam fringilla risus at lorem eleifend nec mattis erat accumsan. Vivamus a magna augue, et gravida ipsum. 1.1.1 Sub-subseção (SEM PONTO OU HÍFEN AO FINAL) Lorem ipsum dolor sit amet, consectetur adipiscing elit. Etiam fringilla risus at lorem eleifend nec mattis erat accumsan. Vivamus a magna augue, et gravida ipsum. Vestibulum scelerisque cursus aliquam. 1.1.2 Sub-subseção (SEM PONTO OU HÍFEN AO FINAL) Lorem ipsum dolor sit amet, consectetur adipiscing elit. Etiam fringilla risus at lorem eleifend nec mattis erat accumsan. Vivamus a magna augue, et gravida ipsum. Vestibulum scelerisque cursus aliquam. Nam consectetur tincidunt iaculis. 1.1.3Sub-subseção (SEM PONTO OU HÍFEN AO FINAL) Lorem ipsum dolor sit amet, consectetur adipiscing elit. Etiam fringilla risus at lorem eleifend nec mattis erat accumsan. Vivamus a magna augue, et gravida ipsum. Vestibulum scelerisque cursus aliquam. Nam consectetur tincidunt iaculis. 1.2 Subtítulo (SEM PONTO OU HÍFEN AO FINAL) 1.2.1 Sub-subseção (SEM PONTO OU HÍFEN AO FINAL) Lorem ipsum dolor sit amet, consectetur adipiscing elit. Etiam fringilla risus at lorem eleifend nec mattis erat accumsan. Vivamus a magna augue, et gravida ipsum. Vestibulum scelerisque cursus aliquam. Nam consectetur tincidunt iaculis. 1.2.2Sub-subseção (SEM PONTO OU HÍFEN AO FINAL)
  • 17.
    16 Lorem ipsum dolorsit amet, consectetur adipiscing elit. Etiam fringilla risus at lorem eleifend nec mattis erat accumsan. Vivamus a magna augue, et gravida ipsum. Vestibulum scelerisque cursus aliquam. Nam consectetur tincidunt iaculis.
  • 18.
    17 5 Documentos deFormalização junto à instituição receptora 5.1 Formalização da relação estagiário-instituição Esta é a PRIMEIRA etapa a ser cumprida. Deixar para fazer ao final ou não cumprir como etapa inicial poderá comprometer todo o trabalho, se o aluno fizer o relatório sem o consentimento da empresa e esta recusar assinar a documentação ao final. ESTA DOCUMENTAÇÃO É OBRIGATÓRIA PARA O INÍCIO DO ESTÁGIO. O professor Orientador não poderá aprovar um relatório sem todos os documentos em ordem, e não pode aceitar que “a empresa recusou” depois de todo o relatório feito. Empresas financeiras de forma geral (bancos, seguradoras, factoring e assemelhados) costumam enviar a documentação para seus departamentos jurídicos e têm sido comum a RECUSA da permissão de fazer o estágio em suas instalações. Caso a empresa ou instituição recuse a permissão, cabe AO ALUNO identificar outra empresa ou instituição que aceite. O Centro Universitário não dispõe de banco de empresas para encaminhamento. A documentação de formalização do estágio varia em função do vínculo ou relacionamento do aluno com a instituição onde ele se realiza: 5.1.1 Sem vinculo empregatício • Contrato de estágio ou termo de compromisso (cópia) 5.1.2 Com vínculo empregatício (CLT) • Carteira de Trabalho (cópia das folhas de identificação e registro); • Relação impressa de tarefas que desempenha no ambiente profissional, assinada pelo gestor direto ou representante legal da empresa – original. 5.1.3 Autônomo 5.1.3.1 Inscrito Inscrição nos órgãos competentes - INSS, Prefeitura (cópia). 5.1.3.2 Não Inscrito
  • 19.
    18 Declaração impressa sobreas atividades exercidas, com firma reconhecida. 5.1.4 Proprietário ou sócio de empresa • Contrato Social (cópia); • Carteira de Identidade (cópia); • Relação impressa de tarefas que desempenha no ambiente profissional, com firma reconhecida. 5.1.5 Aluno funcionário público • Portaria de nomeação publicada no Diário Oficial do nível a que pertence (União, Estado ou Município) • Relação impressa de tarefas que desempenha no ambiente profissional, assinada pelo gestor imediato ou representante do órgão público. 5.2 Outros documentos oficiais do estágio ALÉM do documento que formaliza a relação entre estagiário à instituição, há outros papéis que deverão ser preenchidos, assinados e posteriormente encadernados anexos ao relatório final. NÃO DEIXE DE PROVIDENCIA-LOS A TEMPO POIS A SUA FALTA IMPLICA NA REPROVAÇÃO DO RELATÓRIO. Estão ao final deste arquivo, nos anexos, e são: Carta da Empresa Informando o Início do Estágio Relatório de Acompanhamento de Atividades Ficha de Estágio Carta de Conclusão do Estágio Avaliação de Estágio Supervisionado (Aluno) Avaliação de Estágio Supervisionado (supervisor) São todos OBRIGATÓRIOS, deverão ser impressos e arquivados PELO ALUNO, até compor a encadernação com o relatório final (veja a seção 6, Apresentação, p.18). Cada exemplo alerta se deverá ser feito em papel timbrado (oficial) da empresa ou não. Não é necessário que TODOS estejam em papel timbrado. Retire
  • 20.
    19 as primeiras linhase as linhas vermelhas de explicação para tornar os exemplos em documentos. Praticamente todas as empresas têm um carimbo de inscrição no CNPJ (antigo carimbo de CGC) que é o “carimbo da empresa”. Caso não seja utilizado, este número deverá ser indicado no campo adequado no relatório. A ausência desse número deverá ser notificada ao Professor Orientador ANTES do início do estágio na empresa ou instituição. O Professor Orientador poderá utilizar, no Estado de São Paulo, o sítio da Junta Comercial do Estado de São Paulo para obter o número ou verificar a regularização da empresa. Empresas não registradas ou informais, ou sem o devido registro não poderão ser utilizadas para o estágio. Quando exigidos, os documentos deverão ser apresentados e aprovados pelo Professor Orientador, ficando sob guarda e responsabilidade DO ALUNO até o momento da encadernação e entrega. Substitua, dos modelos, o campus, os nomes do coordenador do curso e do professor orientador, bem como a regularização do curso. Substitua corretamente, onde aparece, os xxx(a), por Prezado ou Prezada, Senhor ou Senhora, Aluno ou Aluna, Orientado ou Orientada, Supervisor ou Supervisora conforme o caso. Coloque o semestre do curso no lugar apropriado. Em geral, são necessário pelo menos 5 MESES para o cumprimento do estágio (salvo quando o aluno tem um contrato de estagiário, quando o prazo é diferente). Esse número mínimo representa 3h-dia x 20 dias úteis por mês = 60h mês, x 5 meses = 300h. Lembre-se: independente o número de meses, o total é SEMPRE de 300h.
  • 21.
    20 6 Encadernação O relatóriofinal de estágio supervisionado deve ser encadernado em CAPA DURA cor AZUL MARINHO (ESCURO), que representa o curso de Administração. O texto da capa externa dura deve ser impresso em letras DOURADAS e é uma cópia da CAPA (a 1ª folha do trabalho) - Anexo 1. NÃO HÁ IMPRESSÃO NA LOMBADA. A composição do boneco de encadernação é a seguinte: Capa (Anexo 1) Página de Rosto (Anexo 2) Agradecimentos (Anexo 3) Opcionais: Epígrafe Lista de Tabelas e Figuras (conforme norma ABNT 14724/10) Lista de Abreviaturas (conforme norma ABNT 14724/10) Glossário Carta de Conclusão de Estágio (item 6.1.4 p. 99 ) Sumário (item 5 – é um exemplo de sumário) Introdução (item 12 – s/no capítulo mas página COM no ) Desenvolvimento 1 a 5 (item 7 a 11) Conclusão (item 12 – não tem número de capítulo) Anexos * Documentação Documentação de formalização (item 5.1 p.15-16) Carta de Início de Estágio Ficha de acompanhamento Avaliação do Estágio – Aluno Avaliação do Estágio – Supervisor Ficha de Estágio + 1 via solta (para protocolo) * quando existem, primeiro vão os anexos, senão é só a documentação Faça uma cópia deste manual. Ele já está na sequência de conteúdo a desenvolver. Para montar o relatório, siga a ordem abaixo: 1) Copie a capa, folha de rosto e agradecimentos (anexos) no lugar da primeira capa deste manual 2) Inclua a seguir as páginas opcionais desejadas (p.ex. epígrafe) 3) Copie a carta de conclusão de estágio (para reservar o espaço) 4) o Sumário já estará no lugar. Apague os itens do sumário que estão entre Introdução e Caracterização da empresa (em itálico, de 1 a 6). Ao final, o Sumário deve caber em uma página.
  • 22.
    21 5) Apague otexto que vem DEPOIS da introdução até a anterior à de Caracterização da Empresa (ou seja, da p.4 ate p.19). 6) Siga o desenvolvimento conforme o manual e as instruções do Professor Orientador
  • 23.
    22 7 Caracterização daEmpresa Neste capítulo, você vai identificar-se e à empresa. É um fichamento em que os principais dados que permitem a individualização do estágio são colocados. Para facilitar o seu trabalho, daqui em diante a numeração das subseções é a mesma que será usada nos capítulos do seu relatório. Basta trocar o número do capítulo que você já tem o rascunho do relatório. Quando o texto for padrão, já está colocado, basta preencher. Nesse caso, a explicação está em fonte menor e deve ser apagada do relatório final. 1.1 Identificação do(a) aluno(a) (acerte conforme o caso) Curso: Administração de Empresas Seu Nome Completo Matrícula: Semestre: Xº Período: Noturno E-mail: Tel.Res. Tel. Celular: 1.2 Identificação da empresa Razão Social: Nome da empresa (não é o nome fantasia) CNPJ: CNAE: Endereço: Cidade: U.F.: CEP: Fone: Fax: Site: Ramo de atividade: xxx Pesquise (está no cartão do CNPJ ou na Declaração de Imposto de Renda ou nos documentos fiscais da empresa) o código CNPJ (Cadastro Nacional de Pessoas Jurídicas) e o CNAE (Cadastro Nacional de Atividades Econômica). Verifique no site do Ministério da Fazenda e coloque a descrição do ramo de atividade, incluindo informações
  • 24.
    23 relevantes (detalhamentos ouparticularidades da empresa). Não escreva o que você “acha” ou que “disseram que é”, pesquise. Dá entre uma e três linhas, em geral. Porte da empresa: Segundo o SEBRAE, que usa o critério de <critério que o Sebrae usa>, a empresa é de <tamanho> porte, por ter <dado que faz com que a empresa tenha esse porte>. Segundo o BNDES, que usa o critério <critério que o BNDES usa>, a empresa é de porte <tamanho> , por ter <dado que faz com que a empresa tenha esse porte>. Não é para colocar o que você acha ou que disserem, mas para utilizar as duas principais referências utilizadas no Brasil. O Sebrae – Serviço Brasileiro de Apoio às Micro e Pequenas Empresas e o BNDES – Banco Nacional de Desenvolvimento Econômico e Social têm definições diferentes para classificar as micro e pequenas empresas. O primeiro (apesar de seguir o Estatuto da Micro e Pequena Empresa) utiliza os critérios do Instituto Brasileiro de Geografia e Estatística (IBGE) para classificar as empresas e o segundo se baseia na receita operacional bruta. Pesquise e enquadre a empresa segundo os dois parâmetros. Você pode valorizar seu trabalho comentando quando a empresa atingiu este porte e adicionando outras informações relevantes sobre o porte da empresa, como questões internacionais. Pesquise na empresa e nos documentos que se referem a ela. Quando a empresa é internacional ou tem plantas em diversos locais, utilize a instalação local, (Brasil, Estado ou Município) em que você está realizando o estágio. Você pode informar o número global e o local, veja com o Prof. Orientador. Setor onde realizou o estágio: setor X, subordinado a Y <que pertence à área de Z>. Descreva o nome correto e completo do setor e inclua informações relevantes como a qual área, gerência e/ou diretoria que este setor está subordinado, conforme o caso (normalmente grandes empresas ou multinacionais têm essa situação). Certifique-se que este setor apareça no organograma da empresa que você desenhará no capítulo 3 (organograma da área onde se realizou o estágio). Objetivo empresarial: Descreva aqui o que a empresa quer no longo prazo, qual objetivo a empresa deseja alcançar. Lembre-se: não se descreve o objetivo empresarial com o verbo na primeira pessoa, mas no infinitivo. (Nosso objetivo... X O objetivo é, Nosso cliente X os clientes..., Sermos reconhecidos como....,X ser reconhecida como, Consolidarmos a liderança X Consolidar a liderança, queremos conquistar X Conquistar etc.). Ainda que na empresa ou no texto ou fonte ele possa estar escrito de outra forma, no relatório deverá constar corretamente, de forma neutra, na 3ª pessoa.
  • 25.
    24 Algumas empresas têmdificuldades em ter isso formalmente o estipulado. Procure o professor Orientador para tirar a dúvida. Não escreva o que você “acha”, pesquise primeiro na empresa, o relatório é SEU e não “para agradar” o Professor Orientador. Quando não é expresso, você pode procurar em entrevistas do diretor que tenham sido publicadas em jornais ou revistas do setor, em documentos internos (nesse caso, peça autorização para transcrever no relatório), ou mesmo, pergunte ao seu supervisor na empresa. Em último caso, coloque “não estabelecido formalmente pela empresa”. Se você trabalha numa mesma empresa que seu colega de sala, é normal que esse capítulo seja igual, pois é uma ficha “neutra”, da empresa. 1.3 Histórico da Empresa Neste item caracteriza-se a história da empresa, descrevendo sua fundação, sócios, evolução (crescimento, aquisições e fusões), os principais produtos, serviços e eventos oferecidos ao longo do tempo e demais aspectos que contribuíram para a existência da empresa e sua perpetuação. Pode-se anexar fotos e figuras, mas não abuse: apenas aquelas que forem RELEVANTES para caracterizar a empresa e sua história. Não coloque “apenas para ilustrar a fachada”. Fontes para a história da empresa são entrevistas com gerentes, diretores e sócios, prospectos, folders, veículos de comunicação interna (jornais, revistas, murais, periódicos), site da empresa, site da associação patronal a qual a empresa pertence (Fiesp, Ciesp, etc.) e até em outros sites de entidades pertencentes ao mesmo mercado de atuação da empresa. Se a empresa for multinacional, não se esqueça de pesquisar nos sites da matriz. Não se deve copiar os dados dessas fontes: reescreva, reelabore, resuma, torne o texto algo interessante, torne a redação sua. Se não existir pronta, faça, a partir do relato que você obter. É inaceitável que se copie a história da empresa de qualquer fonte. O histórico da empresa deve ser sucinto e não deve ultrapassar 3 (TRÊS) páginas. Mais do que isso é desnecessário e prolixo. Cuidado com cópia! Se ocorrer de dois ou mais alunos estarem desenvolvendo o estágio na mesma empresa, é normal que a história seja a mesma.
  • 26.
    25 O histórico daempresa NÃO É uma cronologia: 1866 – A companhia passa a ser chamada de ..... 1971 – Muda o ramo de atividade..... 1983 – É inaugurada a fábrica .... 1987 – Associa-se com a seguradora ..... 2001 – Incorpora as empresas ligadas ...... Nunca é demais lembrar: use sempre a terceira pessoa (A empresa iniciou suas atividades em... ou Essa estratégia teve como objetivo...) e não a primeira pessoa (Nossa estratégia teve como objetivo... ou Nossa empresa iniciou suas atividades em...). 1.4 Organograma Geral da Organização A representação gráfica a seguir demonstra a disposição hierárquica nos primeiros escalões da empresa. Qualquer figura, num trabalho acadêmico, tem TÍTULO e FONTE. As figuras são numeradas em cima, em algarismos arábicos sequenciais, o título e a referência vão abaixo dela, em fonte Arial, tamanho 10, espaço simples, sem espaço após parágrafo. Quando for você que elaborar, a fonte é “Elaborado pelo autor.” Se você utiliza o MS Word 2007 ou 2010, para elaborar um organograma, utilize a ferramenta SMARTART e o formato Hierarquia (ou Organograma). Com muito pouco de prática você consegue montar o organograma dos PRIMEIROS escalões. Evite o uso de cores, não faça de seu relatório uma árvore de natal. O organograma deve conter AS FUNÇÕES e não as áreas ou setores, muito menos os nomes de quem as ocupa. Uma única posição para cada função (e não uma posição para cada funcionário). As linhas devem representar a subordinação entre os cargos. Veja um exemplo no organograma a seguir: Figura 1
  • 27.
    26 Organograma dos primeirosescalões da empresa Fonte: Elaborado pelo autor. Pare o organograma no nível que vai iniciar o organograma do capítulo 3 (item 3.1), que se refere à área do estágio. Por exemplo, se você vai iniciar no capítulo 3 com o gerente, vá até gerente neste; se vai iniciar com diretor no capítulo 3, vá apenas até o diretor nesse. Se há mais de um aluno fazendo estágio na mesma empresa, a não ser que estejam exatamente na mesma área ou cargo, provavelmente os primeiros escalões serão os mesmos, mas o da área (item 3.1) não! Conselho de Administração Presidente Diretor Financeiro Diretor Comercial Diretor Industrial Gerente Financeiro Gerente de Vendas Gerente de Planta
  • 28.
    27 8 Análise doAmbiente de Negócios. Neste capítulo, você deverá dar uma visão geral da empresa e do ambiente de negócios em que ela opera. Vai apresentar a organização ao leitor, dando ênfase aos diferentes agentes com os quais ela se relaciona e de que forma está estruturada para atuar no mercado. Não há texto de introdução, inicia direto em 2.1 . 2.1 Missão e Visão da empresa Missão: Visão: Identifique aqui qual a razão da existência da empresa (Missão) e que imagem ela quer ter (Visão), conforme aprendido durante o curso. Nem sempre a missão e a visão da empresa estão formalizadas ou são divulgadas, o que pode exigir um trabalho maior do aluno para identificá-las. Em outros casos, são amplamente divulgadas a todos e constam até no site ou em quadro na recepção. O que se espera é que em um só parágrafo se consiga expressar esses itens. Quanto não existirem coloque “Em elaboração pela empresa.” ou “Ainda não desenvolvido pela empresa.” conforme for o caso. Não cabe, nesse momento, qualquer posicionamento crítico quanto à forma como a empresa apresenta esses aspectos de sua filosofia: apenas a transcreva. Você terá chance de se posicionar no capítulo 5 e na conclusão. 2.2 Política da empresa - Política de Pessoal (ou de Recursos Humanos) - Política de Vendas (ou de Comercialização) - Política de Finanças (ou de gestão financeira) - Política Ambiental - Política Fiscal ou outras que a empresa tenha estabelecido. Identifique aqui como a empresa pretende atuar para alcançar suas metas, objetivos e sua missão. Esse item faz parte da “filosofia” da empresa, portanto,
  • 29.
    28 nem sempre estarácom o nome de “políticas”. Pode estar com nomes tais como valores, procedimentos, parâmetros de gestão ou algo semelhante. Nem sempre a empresa tem isso organizado ou expresso de forma clara. Escreva o que conseguir sem criticar: ainda não é a hora de posicionar-se a respeito. Não é, no oposto, para copiar tudo que encontrar. Grandes empresas costumam ter essas políticas em manuais impressos ou digitais (na intranet). Não copie, não transcreva. Faça NO MÁXIMO um parágrafo que RESUMA qual é a política da empresa em cada um dos itens acima. Se não estiverem formalizadas, coloque quais são as PRÁTICAS da empresa em cada item. Apenas se realmente não existir, se não houver nenhuma prática estabelecida ou nenhuma orientação na empresa (ou seja, em ÚLTIMO caso...), escreva: “ainda não estabelecida pela empresa.” 2.3 Setor econômico A empresa atua no setor <setor>. Esse setor, nos últimos anos, segundo <fonte> teve um desempenho ...., ocupando <<>>% do PIB. Etc etc etc Não confunda o setor econômico com o segmento de mercado. Setor econômico é uma grande área da economia, descrita classicamente como: • primário – agricultura, extração mineral, exploração natural • secundário – industrialização, transformação, produção • terciário – comércio (atacado/varejo), prestação de serviços As fontes para esse item são os anuários de economia, as publicações que falam sobre o desempenho global da economia do país, análises conjunturais globais. Podem ser revistas (Conjuntura Econômica, p.ex.) ou sites especializados em análises gerais da economia, até mesmo na wikipedia (este apenas para saber o que é o setor e o que o compõe). Apresente alguns dados desse setor no Brasil. O que se espera são dados sobre o tipo de empresas que o compõe, dados do desempenho geral (quantos R$ ou U$ movimentou) no último período (ou ano ou 2, 3 ou 5 anos), qual a participação (%) desse setor no Produto Interno Bruto (PIB) ou na economia, qual a importância do setor para a economia de uma forma GERAL. Não confunda com números de mercado específico, é o SETOR ECONÔMICO. Infelizmente, como não há consenso acadêmico, muitos textos utilizam o termo “setor” para falar do segmento, então cuidado. Dados do segmento ou do mercado específico em que a empresa atua são no próximo item.
  • 30.
    29 2.4 Segmento demercado A empresa atua no segmento de <<<>>> que é composto por empresas <tipo de empresas que compõem esse segmento de mercado>. No último ano, segundo <fonte> esse segmento teve um desempenho XYZ.. Etc etc etc Um setor econômico tem dentro de si vários segmentos de mercado (ou “mercados”). Por exemplo, dentro do Setor Terciário (serviços) há o segmento de “Telecomunicações” que se divide em outros segmentos de mercado como: telefonia móvel, telefonia fixa, comunicação de dados, provedores de internet, canais de televisão aberta e a cabo, rádio, prestadores de serviços para essas mesmas empresas etc. A CNAE (Classificação Nacional de Atividade Econômica) da empresa ajuda bastante para clarear qual o segmento específico que a empresa atua. Você deverá identificar, dentro do setor econômico que a empresa está inserida, quais os segmentos (ou o principal, se ela atuar em mais de um) de mercado em que ela atua, citando números de desempenho do último período e outras informações relevantes que contribuam para melhor conhecimento do contexto de negócios da empresa. Os dados você pode obter em análises setoriais de ministérios (Indústria e Comércio, Telecomunicações, Infraestrutura, o que for mais apropriado), de Agências Reguladoras, de Institutos de Pesquisa, de reportagens especiais (cuidado com as fontes), de associações, de sindicatos patronais e de funcionários, de empresas de feiras do segmento, e de publicações segmentadas (revistas específicas, cadernos especiais de jornais), entre outros. Normalmente, associações de empresas e publicações específicas costumam publicar esse tipo de análise ou ao final do ano ou até março do ano seguinte. 2.5 Concorrência Para estabelecer a concorrência, você deve primeiro entender o benefício principal que o produto da empresa oferece. Dentro desse mercado (que é aquele que você descreveu no item anterior), busque evidenciar quem são os concorrentes. Se não for possível identificar os concorrentes, analise a situação por “categorias” ou tipos de concorrentes. Veja com o professor orientador como fazer, nesse caso. Colocar o nome do concorrente, o que ele vende ou apenas uma ficha técnica (dados) dele NÃO É UMA ANÁLISE, é uma descrição e não é isso que se pede. Não é para colocar nomes. O texto vai ficar assim:
  • 31.
    30 A concorrência dosegmento será analisada a partir de alguns fatores críticos de sucesso, ponderados conforme parâmetros obtidos no próprio mercado, em avaliação que expressa a escala de 0 (zero) = pior a 10 (dez) =melhor. F.C.S. Medido em Parâmetro Empr. Conc. 1 Conc. 2 fator x Ex: Qto +, melhor nota nota nota Para a análise em si, use OS FATORES CRÍTICOS DE SUCESSO (FCS) do segmento ou seja, usam-se os mesmos aspectos para avaliar cada concorrente, incluindo a empresa. Você poderá identificá-los a partir de entrevistas do diretor geral da empresa que for líder, que normalmente se orgulha muito de a empresa ter investido em x ou y e que é devido a isso que a empresa teve o seu desempenho superior. Em publicações anuais do tipo “Maiores e Melhores” ou “Pesquisas de Marca” ou “Melhores em X” é comum haver algo que mostre como a empresa que está em primeiro lugar chegou a este posto. Esses parâmetros podem incluir (mas não se limitam a) número de pontos de vendas ou de acesso, amplitude (e profundidade) do portifólio, nível de endividamento, treinamento de funcionários, entre outros. Cuidado com o item “qualidade” pois cada item deverá ter muito claro a unidade de medida em que é contado. Ou melhor, para cada fator, você deverá indicar o “medido em” ou como esse item é medido. Ao usar um termo genérico como “qualidade”, faça-se a pergunta: medida em quê? Por exemplo: em uma empresa de telemarketing, pode-se utilizar como fator a “produtividade por P.A. (posto de atendimento” medida em “número de ligações atendidas que são solucionadas a contento, no prazo previsto”. (veja que a medida implica em uma análise bem específica). A regra é: O QUE NÃO PODE SER CONTADO NÃO PODE SER MEDIDO. O mesmo vale para “satisfação do cliente”. Medido em ... ? número de vezes que o cliente recompra? Número de novos clientes que vêm por indicação de clientes antigos? Tem que ser muito claro na medida. Os parâmetros servem para evidenciar as forças e fraquezas de cada um, pois expressam a direção em que a grandeza vai. Por exemplo, quanto maior o número de pontos de venda, mais forte (ou melhor). Ou, no exemplo da produtividade, “quanto mais, melhor”. Há itens cujo parâmetro pode ser simplesmente “se tem, concorre”, como por exemplo, titulação em normas (ISO 9000, ISO 14000, BA8000, etc).
  • 32.
    31 Estabelecidos os fatores,a medida de cada um e o parâmetro, você vai analisar a empresa e pelo menos dois concorrentes em cada fator, dando uma “nota” de 0 (zero) a 10 (dez), sendo 0 a pior nota e 10 a melhor possível. Obter dados dos concorrentes nem sempre será fácil, mas as mesmas fontes que estabelecem os primeiros lugares, costumam também apresentar os segundos e terceiros, bem como alguns dos itens que foram utilizados. Lembre-se que apenas a empresa líder pode (e não necessariamente tem...) ter as melhores avaliações em “todos” os itens. Se autorizado, descreva também como a empresa se relaciona com esses concorrentes, a política que pratica, o que ela faz para se destacar, quais estratégias utiliza especificamente, como obtém informações dos produtos ou serviços, etc. 2.6 Fornecedores Tudo o que foi feito para os concorrentes deverá ser feito também para os fornecedores. Não se espera uma lista de quais são, mas principalmente o como a empresa se relaciona com seus fornecedores, a política da empresa para com eles, se há parcerias ou acordos, se há terceirização de atividades, etc. Identifique o PRINCIPAL INSUMO da empresa. Aquele que define a empresa e seu principal produto. Para este item, evidencie os fornecedores DO SEGMENTO do mercado da empresa (aquele que você descreveu antes). Se forem mais de um de cada tipo, escolha os dois ou três principais e utilize critérios unificados e parâmetros claros para avalia-los, ou seja, use os mesmos elementos para avaliar cada um. Esses parâmetros podem incluir (sem se limitar a) porte, número de pontos de venda, extensão do portifólio, prazos de entrega, condições de pagamento, etc. Use parâmetros para evidenciar as forças e fraquezas de cada um, por exemplo, quanto maior o parcelamento de pagamento, mais forte. Um quadro muito parecido com o de concorrência. SE TIVER CONDIÇÕES, faça uma avaliação também dos fornecedores da empresa, como no item anterior; senão, basta o quadro parametrizado. O texto ficará O principal insumo da empresa é <.....> e seus fornecedores típicos são <......>. A empresa utiliza os seguintes critérios para identificar de qual fornecedor irá <adquirir / comprar / contratar / escolher / definir / obter etc > esse insumo: Critérios de escolha de fornecedores Medido em Parâmetro Critério x Ex: Qto +, melhor
  • 33.
    32 Se não forpossível identificar o principal fornecedor, analise a situação por “categorias” ou tipos, por exemplo, de matéria-prima principal, de mão-de-obra especialista, serviços de carga etc. Veja com o professor orientador como fazer. EXEMPLO: se é uma empresa de contabilidade, o principal insumo é o contador, e os tipos de fornecedores são principalmente escolas e faculdades de formação contábil. Para uma empresa farmacêutica, o principal insumo é o princípio ativo (o veículo só existe porque existe um princípio ativo a ser portado...). Quais são os tipos de fornecedores de princípios ativos? Para um banco, o principal insumo é “dinheiro”. Como ele o obtém? Procure obter dados de como a empresa desenvolve novos fornecedores, mas, principalmente, que critérios utiliza para escolhê-los, como os avalia, se avalia, etc. Cite o que puder obter de números, índices, tipos de insumos ou bens e serviços ofertados, indicadores ou cumprimento de exigências de qualidade ou de certificações, etc. 2.7 Clientes Este é um item sensível para as empresas e não se quer obter dados sigilosos ou de mercado protegido. Espera-se que o aluno possa ter acesso a dados e processos publicáveis (que sejam permitidos ao público conhecer) e de estratégias que a empresa utiliza para prospectar novos clientes, Para evitar situações constrangedoras ou éticas, não faça listas de clientes: analise a situação do mercado por “categorias” ou TIPOS DE CLIENTES, por exemplo, por linhas de produto. Se tiver autorização, coloque percentuais do faturamento bruto que cada tipo representa. Veja com o professor orientador como fazer. Por exemplo, se é uma empresa de contabilidade, os tipos de clientes são essencialmente empresas, que podem ser segmentadas em pequenas, médias, grandes, autarquias e outras. Para bancos, porém, os tipos de clientes podem ser pessoas físicas, pessoas jurídicas, outros bancos, etc.
  • 34.
    33 Neste item, também,descreva a forma que a empresa utiliza para divulgar seus produtos e serviços, como faz a logística distributiva (atacado, varejo, representações, se atual em B2B, B2C ou outro tipo de ação). Descreva também os instrumentos que a empresa utiliza para se relacionar com seus clientes, se utiliza a figura do ombudsman- “critico empresarial interno”, SAC - “serviço de atendimento ao cliente”, atendimento pós-venda, ou se faz segmentação do atendimento – p.ex. corporate, private, gold, personalité). Busque, além disso, o como o faz, se por mala direta, site, informativo mensal, cartão de aniversário, correspondência com carta resposta, pesquisa direta, assessoria de imprensa, relações públicas etc., Se obtiver autorização, descreva a política da empresa com seus clientes, quais as estratégias para lançamento de novos produtos ou serviços, etc. Na dúvida, você pode também obter dados em entrevistas, artigos em jornais, revistas, internet e outras publicações sobre a empresa ou suas políticas e clientes, uma vez que já se tornaram públicas. 2.8 Influências externas Este é o item do “macro ambiente”, é onde se avaliam os aspectos gerais que afetam as condições de negócio do segmente em que a empresa atua. É um item importante e não pode ser negligenciado ou feito em poucas linhas. De uma forma geral, descreva como agentes externos (governos federal, estadual, municipal e demais órgãos públicos, sindicatos, situação da economia e outros fatores como os naturais-ecológicos, econômicos, sociais, políticos, legais, financeiros, tecnológicos, culturais etc influenciam positiva e negativamente os negócios da empresa. Cite também que mecanismos a empresa utiliza para se defender dessas influências negativas e como ela se beneficia das influências positivas. Não se espera uma análise extensa que fundamente um planejamento mercadológico, mas que o aluno demonstre que sabe o que é para fazer em uma análise ambiental macro. Veja com o professor orientador, se há alguma especificidade para o segmento da empresa em que você está fazendo o estágio. Tente descrever os principais ambientes (Político, Natural, Social-cultural, Tecnológico, Econômico,
  • 35.
    34 Legal e Demográfico)e sua influência na atuação do setor da empresa ou especificamente sobre ela. Não é para dizer o que A EMPRESA faz em cada ambiente, mas para dizer como O AMBIENTE afeta OS NEGÓCIOS EM GERAL no segmento. Em geral, um parágrafo curto para cada ambiente costuma dar essa idéia de competência de análise. Não se limite ao econômico. TRÊS EXEMPLOS: LEGAL: Há legislação sobre Nota Fiscal ? O comprador é consumidor, tem alguma lei que o proteja ? Quando é venda B2B há alguma mudança de legislação? E quanto a Garantia? Sobre segurança dos itens ou sobre as práticas da empresa existe alguma norma de alguma outra entidade (p.ex.ABNT, ABRIQ)? O que isso implica nos negócios? POLÍTICO: Há algum incentivo ou desestímulo à importação ou à abertura de empresas (“empreendedores”) no segmento? Há acordos setoriais ou pressões de associações, ou de sindicatos, ou de grupos da sociedade civil sobre algum aspectos dos negócios no segmento? Qual o impacto nos negócios? TECNOLÓGICO A velocidade de substituição ou de atualização técnica de itens (bens, ferramentas, máquinas, equipamentos...) torna obsoletos os estoques muito rápido ? É possível ou viável acompanhar as mudanças? São tecnológicas ou apenas técnicas? Há acesso, são caros, a tecnologia pode ser usada como barreira de entrada, como é nesse segmento ? Cuidado com os simplismos ou com a pressa em fazer esse item, não são postura de um administrador de empresas, que deve manter sua mente atenta para as questões macro ambientais e saber analisá-las. Também não é uma análise SWOT, não é para estabelecer oportunidades e ameaças em cada ambiente. É a etapa ANTERIOR à SWOT, a de análise do ambiente. 2.9 Ambiente interno Aqui se espera que o aluno saiba observar e avaliar o clima interno e as políticas de gestão de clima da empresa.
  • 36.
    35 Descreva aqui acultura da empresa e suas práticas, como tradições, rituais, costumes, formas de valorização dos colaboradores, símbolos de poder, clima organizacional etc. Para este item, o levantamento de dados pode ser feito junto ao setor de Recursos Humanos da empresa. NÃO COPIE SIMPLESMENTE DA INTRANET E COLE. Lembre-se que já houve um item sobre as POLÍTICAS da empresa. 2.10 Tecnologias empregadas Mais do que apenas se a empresa utiliza algum software, (p.exemplo, de gestão, como o SAP R/n) ou site (p. exemplo Home Banking), ou o grau de uso e dependência de rede ou como faz a comunicação de dados, (se por papel, por telefone, fax, internet, intranet, etc) espera-se que o aluno saiba avaliar diferentes aspectos e graus de uso da tecnologia. Descrever as principais tecnologias empregadas na empresa para: a) produção (ou manufatura) / prestação de serviços b) comunicações (interna e com clientes, fornecedores, público, etc) c) o gerenciamento de informações internas e externas (aqui sim, os Sistemas de Informação Gerencial ou de Marketing - SIG/SIM ou o nome que a empresa utilizar). Não é, portanto, uma descrição dos programas de computador que a empresa utiliza. Não é uma lista dos equipamentos de informática. Não é lista de revistas e publicações que a empresa publica anúncios. Definitivamente não é “lista”. É uma análise das tecnologias utilizadas. Por exemplo, numa empresa de prestação de serviços contábeis, a forma (tecnologia) de como se processam os dados está normatizada e padronizada pelas Normas Brasileiras de Contabilidade - NBC, independente se manual ou informatizada. Já em uma empresa que fabrica pastas suspensas, o processo de produção pode ser artesanal ou semi-automatizado, enquanto a gestão pode estar informatizada e utilizando programas de EDI – Electronic Data Interchange ou Intercâmbio Eletrônico de Dados com seus clientes e fornecedores.
  • 37.
    36 9 Características daÁrea Neste capítulo você deverá mostrar as principais características da área na qual estagiou. Procure descrever sua área para que o leitor possa entender a estrutura do departamento ou setor. 3.1 Organograma da área Desenhe o organograma DO SETOR no qual você estagiou, representando o relacionamento de autoridade e subordinação entre as funções, desde o nível em que parou no item 1.4 até o último de onde foi feito o estágio. Procure destacar onde se encontra no organograma a sua função (no caso de funcionários). Veja, na página seguinte, um exemplo de organograma de um aluno que estagiou na área de vendas. IMPORTANTE: Veja que não é como “vendedor”, mas na área ADMINISTRATIVA de vendas. No caso de você ter estagiado em mais de um setor, você deve destacar no organograma o último setor que estagiou e mencionar neste item o nome dos outros setores que também trabalhou, sem, contudo, destacá-lo no gráfico. Se o gráfico for muito grande você pode dividi-lo em blocos por área, para dar maior clareza. De forma geral, cabe em uma página. Como regra geral, use que a função em que você parou no item 1.4, (por exemplo, Gerente) é a função inicial deste organograma agora. É daquela função em diante na hierarquia. Uma posição para cada função. Esse item trabalha em conjunto com o próximo (composição da área), porque, o que aparecer no organograma aqui, é o que é descrito lá no sub-item Recursos Humanos. O que estiver em um, deve estar no outro. ATENÇÃO! A FIGURA A SEGUIR É UM EXEMPLO!! Figura x
  • 38.
    37 Organograma da Áreaonde foi feito o estágio (Vendas) Fonte: Elaborado pelo Autor 3.2 Composição da área Detalhe aqui a estrutura operacional da área, nos aspectos humanos, físicos, tecnológicos, etc. Esse item trabalha em conjunto com o anterior. Na descrição dos recursos humanos, são ”quantos” colaboradores atuam em cada função que consta no organograma (3.1). ATENÇÃO! O TEXTO A SEGUIR É UM EXEMPLO!! O Departamento de S A C é subordinado à Diretoria Comercial e possui a seguinte composição operacional para executar suas atividades: Recursos humanos: 01 Gerente de Departamento; 09 vendedores externos; 03 vendedores internos; 02 auxiliares administrativos de vendas; 03 Estagiários. Recursos materiais 80 m2 de área utilizada na empresa; Gerente de Vendas Vendedor interno Vendedor Externo Auxiliar Administrativo de Vendas Estagiário
  • 39.
    38 12 mesas individuais; 12cadeiras giratórias; 1 arquivos deslizantes (apoio impressoras); Recursos tecnológicos 4 centrais telefônicas; 12 micro computadores; 36 linhas telefônicas; 12 aparelhos telefônicos; 01 impressora jato de tinta 01 impressora laser Internet de 10Gb Ambiente operacional Linux (Ubuntu 10) Lay Out da área Fim de exemplo. 3.3 Macro atividades da área
  • 40.
    39 Relacione as principaisatividades DO SETOR onde você estagiou, evite fazer função por função. O que faz esse setor, no geral ? EXEMPLO Departamento de S A C Coordenação do atendimento aos clientes Encaminhamento para o Depto Técnico as questões de produto ... Atendimento Pessoa Física Recepção das demandas, sugestões e solicitações de clientes PF Encaminhamento interno para os setores adequados Encaminhamento de questões técnicas para a produção ... Atendimento Pessoa Jurídica Recepção das demandas, sugestões e solicitações de clientes PJ Encaminhamento interno para os setores adequados Encaminhamento de questões técnicas para a produção FIM DE EXEMPLO. 3.4 Principal contribuição da área para a Missão da organização Correlacione e explique em que a área onde foi feito o estágio auxilia a empresa a alcançar os seus objetivos. Qual a importância da área para a empresa: trata de clientes, fornecedores, concorrentes, outros agentes externos, áreas internas, etc? Mostre porque essa área é importante para a empresa, como ela agrega valor ao negócio da empresa. 3.5 Áreas correlacionadas
  • 41.
    40 Faça um desenhoilustrando as áreas que mantêm troca de informações com a área onde foi feito o estágio, evidenciando a afinidade entre elas: Abra subtópicos para explicar cada relacionamento. Um subtópico para cada outro setor com o qual o setor do estágio se relaciona. Identifique o que “vai” para aquele setor (processo, documentos, dados, etc) e o que “vem” dele. Em que periodicidade ? De que forma ? TEXTO DE EXEMPLO: 3.5.1 Diretoria Comercial X Telemarketing A Diretoria Comercial envia as metas de crescimento nas vendas para cada mês do trimestre. Em contrapartida, recebe da área de Telemarketing o mapa contendo o resumo de atendimentos efetuados em cada quinzena. 3.5.2 Diretoria de Operações X Telemarketing Lorem ipsum dolor sit amet, consectetur adipiscing elit. Etiam fringilla risus at lorem eleifend nec mattis erat accumsan. Vivamus a magna augue, et gravida ipsum. FIM DE EXEMPLO. Área 1 Área 2 Área 6 Área 4 Área 3 Área 5 ÁREA Estágiada A F D E C B
  • 42.
    41 10 Atividades Desenvolvidas Nestecapítulo você deverá descrever PELO MENOS UMA das atividades (tarefas) que desempenhou EM DETALHE. Você esteve na empresa e conhece muito bem as tarefas que executou no dia a dia, mas o leitor, não. Por isso, precisa ser esclarecido e suas dúvidas respondidas antecipadamente. Por ser um estágio de Administração, use uma atividade que envolva Planejamento ou Organização ou Direção ou Controle. Não confunda TAREFA com PROCESSO. Um processo é composto por diversas tarefas e envolve, frequentemente, ações simultâneas. Exemplo: “Seleção de Pessoas” é um processo, “Registro de novo funcionário” é uma tarefa; “Vendas” é um processo, “Controle de vendas” é uma tarefa. 4.1 Atividade – nome da tarefa 4.1.1 Finalidade para quê essa tarefa é feita ? 4.1.2 Equipamentos manipulados Método Manual – o que é usado quando é feito “à mão”? Método Automatizado/Informatizado – que equipamentos utiliza? Quando a tarefa é feita somente utilizando equipamento (p.ex. computador) não é necessário fazer essa divisão. 4.1.3 Periodicidade e quantidade de serviço/produção De quanto em quanto tempo é feito? Qual o volume de trabalho (p.ex. quantas horas ocupa, OU quantos lançamentos são feitos no período, etc) 4.1.4 Qualidade do serviço/produção De que forma se sabe se o serviço foi bem feito ou não? Como se controla a qualidade (precisão, acerto, correção) ? 4.1.5 Descrição detalhada do serviço/produção Método Manual – o que é feito “à mão” ? Método Automatizado/Informatizado – o que é feito automático? Quando este item é bem feito, com detalhes, facilita muito a confecção do item seguinte. 4.1.6 Fluxograma Construa um fluxograma que evidencie os passos de cada ação que compõe a tarefa.
  • 43.
    42 Ele pode serVertical, Descritivo ou de Colunas. Não pode haver “ponta solta”, nem ausência de itens obrigatórios como “início” e “fim” e deve incluir no mínimo um ponto de desvio / decisão. Se necessário, utilizar conectores para novas colunas ou páginas, evite linhas longas entre uma ação e outra. Você pode consultar, na biblioteca física ou virtual, livros de Organização e Métodos (p.ex. Sistemas Administrativos, Uma Abordagem Moderna de O&M de Carlos Eduardo Mori Luporini/Nelson Martins Pinto da Ed. Atlas), se tiver dúvidas sobre como fazer. Consulte também os professores nas suas dúvidas neste item. No final desta seção você terá dois exemplos de fluxograma, mas note que não estão ligados ao exemplo descritivo do restante. Não esqueça de colocar a numeração de figura, e, embaixo, o título e “Fone: Elaborado pelo autor.” 4.1.7 Formulários Utilizados No Método Manual No Método Automatizado/Informatizado Formulário é TODO documento, eletrônico ou não, que contém CAMPOS previamente determinados para serem preenchidos com algum dado. Se não houver formulários, coloque a expressão: “Não existentes nesta atividade.”. 4.1.8 Planilhas de Controle Planilha de controle é TODO documento, eletrônico ou não, que contém elementos a serem verificados em sua sequência (check-list) ou existência (listas de itens) ou consistência (planilhas de resultados ou somas). Se não houver planilhas, coloque a expressão: “Não existentes nesta atividade.”. 4.1.9 Gráficos e outros indicadores Neste item deve-se evidenciar qualquer figura ou ilustração ou montagem que traduza números, dados ou outros elementos a uma linguagem visual ou apenas numérica. São exemplos os quadros de indicadores de desempenho que
  • 44.
    43 contenham folhas atualizadasperiodicamente; flores da qualidade, painel de dias sem acidentes de trabalho, painel de vagas, etc. Se não houver, coloque a expressão: “Não existentes nesta atividade.”. A seguir, um EXEMPLO deste capítulo, de um aluno que estagiou na Tesouraria da área financeira de uma empresa. Não é para descrever a conciliação bancária da empresa, esse é um TEXTO DE EXEMPLO: 4.1 Conciliação Bancária 4.1.1 Finalidade Verificar a consistência dos lançamentos previstos pela área de Tesouraria e que foram efetivados pelas instituições bancárias, em cada conta corrente ou de investimento da empresa. 4.1.2 Equipamentos manipulados A atividade acima é desenvolvida manualmente e de forma informatizada, dependendo da disponibilidade dos equipamentos envolvidos nesta atividade. Método Manual: extrato bancário em papel, fichas de movimentação financeira da empresa e máquina de calcular elétrica. Método Informatizado: é utilizado um micro computador ligado ao sistema interno de redes, com o software Tesouraria do aplicativo R/3 da CAP e ligado à internet para obtenção dos dados das contas por home banking. 4.1.3 Periodicidade e quantidade de serviço/produção A empresa mantém contas correntes ou de investimento em 4 (quatro) instituições bancárias, a saber: - Banco A - Banco X - Banco N - Caixa Y
  • 45.
    44 A conciliação bancáriaé diária, devendo ser executada em cada uma das contas. Normalmente, esse trabalho é feito no período matutino, de modo a suprir a área de Tesouraria sobre eventuais erros, em tempo hábil para conversação com a instituição financeira ainda durante o expediente bancário. 4.1.4 Qualidade do serviço/produção A qualidade do serviço é verificada pela contagem de erros da tarefa, o que vai contribuir diretamente para o gerenciamento dos recursos financeiros da empresa pela área de Tesouraria. A produção pode ser mensurada através do volume de lançamentos diários em cada uma das contas existentes. 4.1.5 Descrição detalhada da atividade Essa atividade pode ser executada de forma manual ou informatizada: Método Manual: • Requisitar os extratos bancários ao setor de Malote/Correspondência; • Separar as fichas de lançamento financeiro relativas à data; • Confrontar cada lançamento do extrato bancário de cada instituição financeira com os lançamentos previstos pela área da Tesouraria; • Identificar, listar e encaminhar os resultados de inconsistências ou erros detectados para a chefia da área de Tesouraria; • Identificar, listar e encaminhar os resultados em normalidade para a área de Contabilidade. Método Informatizado: . • Conectar o sistema do banco conveniado via rede; • Efetuar a baixa (download) do arquivo contendo os lançamentos bancários do dia em questão; • Verificar em tela os lançamentos efetuados pela instituição financeira;
  • 46.
    45 • Acessar oaplicativo Tesouraria do software R/3 SAP; • Verificar em tela os lançamentos previstos naquela data para o respectivo banco; • Confrontar os lançamentos previstos pelo sistema Tesouraria com os lançamentos efetuados pela instituição financeira; • Marcar os lançamentos previstos que efetivamente foram lançados pela instituição financeira; • Verificar e identificar os lançamentos inconsistentes ou errados; • Salvar as verificações efetuadas; • Liberar os lançamentos inconsistentes ou errados para a gerência da área de Tesouraria; • Liberar os lançamentos “normais” para a área de Contabilidade. 4.1.6 Fluxograma <veja exemplos de fluxograma ao final> 4.1.7 Formulários utilizados Método manual: • Ficha de Lançamentos Financeiros Futuros – Anexo 99 (coloque os exemplos nos anexos para não poluir a sequencia do texto no trabalho e vá numerando na sequencia, em algarismos arábicos, a partir de 1.) • Extrato da Instituição Financeira – Anexo 99 • Ficha de Inconsistências na Conciliação Bancária – Anexo 99. • Ficha de Lançamentos Contábeis – Anexo 99 • Comunicado de Inconsistência de Lançamentos – Anexo 99. Método informatizado:
  • 47.
    46 • Tela “LançamentosFinanceiros Futuros” do sistema Tesouraria R/3 SAP – Anexo 99 (se autorizado, faça prints de tela para anexar, use dados neutros ou descaracterize completamente para não expor dados de ninguém) • Tela “Extrato da Instituição Financeira” do sistema fornecido pelo banco – Anexo 99 • Tela “Comunicação de Inconsistências na Conciliação Bancária” do sistema Tesouraria R/3 SAP – Anexo 99 • Tela “Lançamentos Contábeis” do sistema Tesouraria R/3 SAP – Anexo 99. • Tela “Comunicação de Inconsistência de Lançamentos” do sistema Tesouraria R/3 SAP – Anexo 99. 4.1.8 Planilhas de Controle Não existentes nesta atividade. 4.1.9 Gráficos Não existentes nesta atividade. FIM DO TEXTO DE EXEMPLO: EXEMPLOS DE FLUXOGRAMAS:
  • 48.
    47 NÃO A Cliente aceitou Início Cliente vaiaté a loja procurar o produto Verificar forma de pagamento Verificar se produto(s) será entregue ou retirado Informar vendedor Fechar venda Efetuar pagamento Procurar produto para o cliente no sistema Tem o produto para o cliente NÃO A SIM Informar o valor do produto SIM B Cliente concordou em pagar o valor Emitir nota fiscal NÃO A Negociar desconto Fim SIM B C C
  • 49.
    48 Figura 3 Fluxogramada Tarefa desenvolvida Fluxograma de processo – Fluxo de Caixa Fonte: Elaborado pelo autor. Inicio Acessar conta, através do internet banking Verificar entradas e saídas do dia Abrir controle do fluxo de caixa NÃO Entradas e saídas são iguais ao previsto no fluxo de fluxo? SIM Atualizar fluxo de caixa Fechar internet banking Há lançamentos que não estão no fluxo? A Fim Abrir controle de contas Enviar e-mail para os departamentos Receber número de negociação ou nota fiscal A Atualiza dados NÃO
  • 50.
  • 51.
    50 Document1 Receber emails gerentes Início Correto? Identificar erro Passarpara supervisão Entrar no sistema Gerar relatório 4863 Selecionar informações Conferir informações Correto? Abrir planilha varejo Inserir dados relatório Há lçtos inconsist errados ? Identificar Corrigir Salvar informações Enviar para supervisora Fim A A 1 Yes Yes No 1 No É erro do gerente? Yes No No Yes Conferir vendas X financeiro A FIM DOS EXEMPLOS DE FLUXOGRAMAS
  • 52.
    51 11 Diagnóstico Neste capítulo,você vai poder se posicionar sobre tudo o que viu na empresa, identificar forças, oportunidades e situações que podem ser melhoradas de acordo com o que você aprendeu no curso. 5.1 Pontos fortes Identificar e comentar os fatores que representam diferenciais positivos da empresa em relação aos seus concorrentes e ao segmento de mercado que ela atua. Descreva quais os fatores que fazem com que a empresa permaneça e cresça no mercado em que atua, em relação aos seus recursos humanos, tecnológicos, financeiros, produtos ou serviços, diferenciais competitivos, ambiente interno, alianças com fornecedores, rede de distribuição, etc. Identifique o fator de principal sucesso da empresa no mercado em que atua, como por exemplo o fato de pertencer a algum grupo de empresas que possibilita uma rede extensa de distribuição ou o fato de deter exclusivamente uma tecnologia de produção etc. Além de identificar, você deve explicá-lo. 5.2 Oportunidades de melhoria Identifique situações “problema” ou ocorrências no setor em que estagiou ou mesmo na empresa, que possam ser modificadas na empresa, propondo ou sugerindo melhorias. Após elaborar sua proposta de melhoria identifique também quais os resultados que a empresa pode obter ao implantar sua sugestão, levante, se possível, o custo dessa mudança, e avalie o impacto da sua sugestão em relação ao custo de sua efetivação. É para aproveitar o que já foi visto antes: não faria sentido tanto material e trabalho. Os pontos fortes e as oportunidades de melhoria podem ser obtidos:
  • 53.
    52 • da análisedos itens que fazem diferença perante o mercado (2.5) • da análise da forma de obtenção do insumo principal (2.6) • da análise de como faz para obter mais clientes (2.7) • da análise do macro ambiente (2.8) • da análise do ambiente interno (2.9) • da análise das tecnologias utilizadas (2.10) • da analise da distribuição dos recursos (3.1 e 3.2) • da relação entre as áreas (3.5) • de aspectos da tarefa que foi descrita (4) Lembre-se que vc não é consultor da empresa e não vai resolver os problemas gerais da empresa com o estágio. Gostemos ou não, ainda se está ao nível da tarefa, do operacional e certas ações dependem de outros níveis de decisão. O que se pode é sugerir, com base na análise feita, estar fundamentado para essa sugestão. É por isso que foram feitos também todo o desenvolvimento e análise ANTES e só nesse capítulo se busca esse raciocínio. Busque avaliar aspectos como: Estrutura organizacional (missão, visão, poder, autoridade, processo de delegação, nível e dependência de burocracia, conflitos, sistemas de informações etc.) Estrutura Física (móveis, utensílios, local, arranjo físico, etc.) Ambiental (temperatura, luminosidade, ruído, etc.) Processo de trabalho (morosidade de pessoas ou departamentos, inconsistências, irregularidades, falta ou excesso de controles, etc.). Utilize a seguinte estrutura: 5.1 Nome do aspecto que está sendo analisado (atividade, processo, procedimento, estrutura, etc) 5.1.1 Descrição (e Finalidade quando for o caso)
  • 54.
    53 5.1.2 Oportunidade demelhoria (situações observadas) 5.1.3 Sugestões Se houver mais de uma atividade que mereça ser analisada, numere-a na sequencia. (5.2, 5.3 ) Vamos mostrar um EXEMPLO, de um aluno que estagiou na Administração de Vendas, na área de Marketing de uma empresa. TEXTO DE EXEMPLO: 5.1 Fechamento Mensal de Vendas 5.1.1 Descrição e Finalidade: Disponibilizar um relatório com dados das vendas efetivadas e em negociação que ocorreram no mês, com totais por vendedor, equipe, região e gerência. Para a elaboração desse relatório é necessário colher as informações de vendas de cada vendedor. Os vendedores têm como prazo de entrega das suas planilhas o segundo dia útil do mês posterior. 5.1.2 Oportunidades de Melhoria (situações observadas): a) Atraso na entrega da planilha individual do vendedor; b) Necessidade da assinatura do chefe de equipe e gerente de vendas em cada planilha; c) Exigência de arquivamento por 5 anos de cada planilha do vendedor mesmo após o lançamento dos dados no sistema; d) Inexistência de Norma Interna oficial da empresa para esclarecimento dos procedimentos de funcionário envolvido no fechamento mensal de vendas; e) Falta de um substituto eleito para assinatura do Relatório de Fechamento Mensal de Vendas na ausência do Gerente de Vendas; f) Excesso de planilhas de vendedores (839 em setembro) para digitação por apenas 2 auxiliares de vendas; g) Equipamentos (microcomputadores Pentium II) com baixa performance durante o processo de digitação das planilhas no sistema informatizado;
  • 55.
    54 h) Aplicativos semintegração e troca dos dados; i) Problemas de relacionamento entre os vendedores e o funcionários da área de Administração de Vendas; j) Baixa performance de alguns vendedores novatos; k) Baixa performance de alguns vendedores antigos; l) Pequeno espaço físico da sala utilizada pela área de Administração de Vendas; m) Excesso de ruídos provenientes do trânsito pesado da avenida na qual a sala da seção Administração de Vendas se localiza. 5.1.3 Sugestões: a) Alteração da data de fechamento das vendas e conseqüente entrega das planilhas de vendas dos vendedores para o dia 25 de cada mês; b) Retirar a necessidade de assinatura do Gerente de Vendas em cada planilha de vendas apresentada pelos vendedores; c) Inutilização da planilha de vendas imediatamente após a entrada de dados no sistema de vendas; d) Elaboração de uma Norma Interna contendo os procedimentos, responsabilidades, direitos e deveres de cada funcionário envolvido no processo de vendas; e) Delegação da assinatura do Relatório de Fechamento Mensal de Vendas ao Chefe de Vendas da matriz São Paulo, na ausência do Gerente de Vendas; f) Informatização das planilhas de vendas individuais dos vendedores, atualmente manuais; g) Renovação dos hardwares utilizados na Seção Administração de Vendas; h) Integração dos sistemas informatizados existentes na empresa; i) Aplicação de treinamento e vivencia específicos para melhoria do relacionamento entre a equipe de Administração de Vendas e os vendedores;
  • 56.
    55 j) Aplicação detreinamento buscando exibir as técnicas de vendas praticadas pela empresa aos novos vendedores; k) Aplicação de treinamento buscando animar, motivar e requalificar os vendedores mais antigos; l) Mudança para uma sala maior que comporte melhor os funcionários e a mobília existentes na Administração de Vendas; m) Sala com menor nível de ruídos. FIM DO TEXTO DE EXEMPLO. Note que as sugestões acompanham, item a item ( (a) com (a), (b) com (b)) as oportunidades descritas. Se uma sugestão abranger mais de um item, identifique- os.
  • 57.
    56 12 Conclusão eIntrodução Este é momento em que você, como autor de uma pesquisa e análises, se posiciona, faz críticas, apresenta suas contribuições e impõe uma marca própria, sua. A conclusão é o momento de ser pessoal: aqui pode-se falar na primeira pessoa. Conclusão (não tem número !) Você vai tirar o número 12 desta seção e deixar apenas CONCLUSÃO. Por ser uma atividade com prazo determinado de finalização e tarefas específicas a serem executadas, o relatório se encerra com uma “conclusão” e não com “considerações finais”. As principais características de uma conclusão são: essencialidade, brevidade e personalidade. Por isso, o texto não simplesmente repete tudo o que já foi dito. Faça uma reflexão sobre o que você aprendeu ao fazer o estágio, que contribuição ele ofereceu à sua formação profissional, ao entendimento da empresa (ou das empresas em geral), em quê você se tornou melhor como pessoa e como profissional. Uma boa conclusão diz, portanto: - O que você aprendeu sobre - empresas em geral - essa empresa - o curso de Administração - Quais disciplinas mais ajudaram a desenvolver o conteúdo - Qual o seu crescimento pessoal após ter feito esse estágio.
  • 58.
    57 Introdução (não temnúmero) e montagem. A introdução é a última parte do texto a ser escrita, embora seja uma das primeiras a constar no trabalho. Isso acontece porque a introdução é um pequeno texto que diz ao leitor o que é o material que ele tem em mãos, ao que se refere, que assuntos aborda, como faz para abordar esses assuntos e como está organizado (o que aparece onde e em qual ordem). A última parte da introdução antecipa uma ou outra conclusão (por isso também que só é escrita após todo o restante). Ao montar esse relatório, você deixou a introdução que estava, porque é a primeira página numerada após o sumário. Agora é o momento de voltar ao INÍCIO DO DOCUMENTO e escrever a SUA. Com a introdução, a parte texto está pronta. Monte o arquivo, revise o texto, corrija a formatação e mostre ao professor orientador o boneco final. É comum um relatório de estágio estar com cerca de 35 páginas (sem os anexos e documentos) Os professores orientadores devem AUTORIZAR PREVIAMENTE a encadernação. Encadernar sem ter a autorização e ter um trabalho recusado por detalhes é mostra de má administração do próprio trabalho e da falta de leitura atenta deste manual. Bom Trabalho! PROF. MS. A CARLOS BERARDI JUNIOR EQUIPE DE DESENVOLVIMENTO DE ESTAGIO CURSO DE ADMINISTRAÇÃO
  • 59.
    58 ANEXOS Anexo 1 Modelode Capa Anexo 2 Modelo de Página de Rosto Anexo 3 Modelo de Agradecimentos e de epígrafe Anexo 4 Documentação
  • 60.
    Centro Universitário EstácioRadial de São Paulo Curso de Administração RELATÓRIO DE ESTÁGIO SUPERVISIONADO Seu Nome Completo São Paulo 2011 Arial, Negrito, 20 Centralizado Arial, Negrito, 18 Centralizado Arial ,Negrito, 16 Centralizado
  • 61.
    Seu Nome Completo RELATÓRIODE ESTÁGIO SUPERVISIONADO Relatório de estágio supervisionado apresentado ao Centro Universitário Estácio Radial de São Paulo, como um dos requisitos para obtenção do título de Bacharel em Administração de Empresas, sob orientação do Professor Ms. Antonio Carlos Berardi Junior São Paulo 2011 Margem esq + 8cm (11cm da borda) Arial, negrito, 12, espaçamento simples e sem espaço após parágrafo. Alinham. Justificado. Arial, negrito, 16 Centralizado Arial, Negrito, 16 Centralizado
  • 62.
    AGRADECIMENTOS O texto émais ou menos padrão: Agradeço a Fulano, Beltrano e Ciclano por x, y e z etc. Se forem muitas linhas, vai subindo, para que a última fique a 23 – 23,5cm do topo da página. A página de epígrafe é igual (sem o título), com o texto em itálico e iniciado em 19cm. Normalmente ocupa de 2 a 3 linhas e é uma frase de alguém que inspira/inspirou o autor. Não esqueça de dizer “quem” disse. (Papel timbrado da Empresa) Arial, Negrito, 16 Centralizado Margem esq 8 cm (11cm da borda) Arial, normal, 12, espaçamento 1,5 sem espaço após parágrafo. Justificado.
  • 63.
    CARTA DE INÍCIODE ESTÁGIO À Coordenação do Curso de Administração do Centro Universitário Estácio Radial de São Paulo - Campus Brooklin Prezado(a) Senhor(a) Ref.: Início de Estágio do (a) aluno (a) -----------nome ----------- RA: _________________ Unidade: Brooklin Turma: Xo. Sem Orientado(a) por: Prof. Ms. Antonio Carlos Berardi Junior Cumprindo determinação do Regulamento de Estágio do Centro Universitário Estácio Radial São Paulo, vimos informar a V.Sas. pela presente, o início do estágio do(a) aluno(a) acima referido(a). Nome do Supervisor : ......................... Telefone Comercial ......................... E-Mail ......................... Área onde se realizará o Estágio: ......................... Início : XX/XX/XX Término previsto : XX/XX/XX N° de Horas Programadas: 300 Natureza do Estágio: ( ) com vínculo empregatício ( ) sem vínculo empregatício ( ) autônomo ( ) sócio ( ) funcionário público Objetivo Geral: Aplicação dos conhecimentos obtidos no curso superior em situação prática profissional. São Paulo, ______ de ________________ de 2012. ________________________________ Assinatura do Supervisor (e carimbo, se tiver) Obs: a carta deve ser preferencialmente assinada por gestor Bacharel em Administração ou, na sua ausência, por titular de cargo administrativo de gestão na empresa. Faça os cálculos do início e fim para que o total dê as 300 horas (cerca de 5 meses). Verifique no seu campus os nomes de professor orientador e coordenador de curso.
  • 64.
    (Papel timbrado daEmpresa) CARTA DE CONCLUSÃO DE ESTÁGIO À Coordenação do Curso de Administração do Centro Universitário Estácio Radial de São Paulo - Campus Brooklin Prezado(a) Senhor(a) Ref.: Conclusão de Estágio do (a) aluno (a) -----------nome ----------- RA: _________________ Unidade: Brooklin Turma: Xo. Sem Cumprindo determinação do Regulamento de Estágio do Centro Universitário Estácio Radial São Paulo , vimos informar a V.Sas. pela presente, que o(a) aluno(a) acima referido(a) concluiu seu estágio nesta empresa. Nome do Supervisor na Empresa: ______________________________________________ Área onde se Realizou o Estágio: ______________________________________________ Início do Estágio : ____/____/____ Término : ____/____/____ Realizado em _____ meses, em 300 horas efetivas. ___________________________ Nome e Assinatura do Supervisor
  • 65.
    (Papel timbrado daEmpresa) À Coordenação do Curso de Administração do Centro Universitário Estácio Radial de São Paulo - Campus Brooklin RELATÓRIO DE ACOMPANHAMENTO DE ATIVIDADES Organização / Empresa : Nome do Supervisor (a): Área : Período: 01/03/2011 a 30/11/2011 Total de Horas no Período : 300 hs. Estagiário (a): AVALIAÇÃO A SER PREENCHIDA PELO SUPERVISOR DO ESTÁGIO NA EMPRESA Aspectos Considerados Pontuação 01 02 03 04 05 06 07 08 09 10 1. Conhecimento demonstrado no desenvolvimento das atividades programadas. 2. Cumprimento das atividades programadas 3. Qualidade do trabalho dentro de um padrão de desempenho aceitável. 4. Disposição para atender 5. Disposição para atender prontamente as solicitações (cooperação) 6. Iniciativa na solução de problemas (independente do supervisor) 7. Capacidade de sugerir, projetar ou executar inovações ou modificações na Empresa. 8. Assiduidade e pontualidade no cumprimento de prazos e horários. 9. Responsabilidade e zelo pelos bens da Empresa 10.Disciplina quanto às normas e regulamentos internos 11.Facilidade de contatos e interação no ambiente de trabalho 12.Desenvolvimento do Plano de Estágio Assinatura do (a) Supervisor (a) Carimbo da Empresa Recebido em Visto do Professor Orientador
  • 66.
    (Papel timbrado daempresa) AVALIAÇÃO DE ESTÁGIO SUPERVISIONADO – SUPERVISOR Empresa : Ramo de Atividade: Área onde se Realizou o Estágio: Nome do Supervisor: Nome do Estagiário: Período de Realização do Estágio: de ____/_____/_____ a ____/____/____ Total de Horas : 1. Assinalar (X) as atividades efetivamente desenvolvidas pelo estagiário: Planejamento Pesquisas Organiz., Métodos e Sistemas Desenvolvimento de Serviços Desenvolvimento de Processos Desenvolvimento de Produtos Laboratório Projetos Técnicos Controle de Qualidade Manutenção Produção Suprimentos Compras Comercialização Auditoria Finanças Custos Distribuição Controladoria Estatística Administração de Pessoal Jurídico Contabilidade Almoxarifado Benefícios Encargos Processamento de Dados Outras: ___________________________________________________________________ 2. O nível de preparo profissional do estagiário foi : Ótimo ( ) Bom ( ) Regular ( ) Observações que a empresa julga conveniente: ___________________________________________________________________ ___________________________________________________________________ 3. Nível de integração entre o estagiário e a empresa: Houve treinamento para adaptação? Sim ( ) Não ( )
  • 67.
    Houve adaptação espontânea?Sim ( ) Não ( ) O relacionamento do estagiário com o supervisor foi: Bom ( ) Regular ( ) Ruim ( ) O relacionamento do estagiário com os colegas foi: Bom ( ) Regular ( ) Ruim ( ) Observações que a empresa julga convenientes: ___________________________________________________________________ ___________________________________________________________________ ___________________________________________________________________ 4. Aproveitamento do estágio pelo estagiário: Aprendizagem obtida Boa ( ) Regular ( ) Ruim ( ) Interesse demonstrado Bom ( ) Regular ( ) Ruim ( ) Autonomia Boa ( ) Regular ( ) Ruim ( ) Criatividade Boa ( ) Regular ( ) Ruim ( ) Envolvimento Bom ( ) Regular ( ) Ruim ( ) 5. No que se refere à utilidade do estágio, favor assinalar : Utilidade do estágio para a empresa foi : Muito Significativa ( ) Parcial ( ) Pouco Expressiva ( ) Utilidade do estágio para o aluno estagiário, foi : Muito Significativa ( ) Parcial ( ) Pouco Expressiva ( ) Sugestões da Empresa: ___________________________________________________________________ ___________________________________________________________________ Data : _____/_____/_____ Assinatura do Supervisor (e Carimbo da Empresa)
  • 68.
    (NÃO PRECISA SERPapel timbrado) AVALIAÇÃO DE ESTÁGIO SUPERVISIONADO - ALUNO ome do Aluno : R.A. Empresa em que efetuou o Estágio: Área em que efetuou o Estágio: Início do Estágio : xx/xx/xxxx Término do Estagio: xx/xx/xxxx Total de meses: x meses Total de Horas : 300h QUESTÕES Sim Não Houve apresentação aos demais funcionários, objetivando sua ambientação? Durante o estágio desenvolveu entrevistas com gerências? Procedeu a visitas às instalações? Participou de reuniões de exposições de atividades, organização e produtos da empresa? Desenvolveu tarefas especificas? Encontrou dificuldades na sua execução? Caso sim, como resolveu suas dificuldades? ______________________________________________________________________ ______________________________________________________________________ ______________________________________________________________ Contou com assistência de supervisor? Desenvolveu relatórios de estágio? Apresentou à empresa seus(s) relatórios? Assinatura do(a) aluno(a)
  • 69.
    (NÃO PRECISA SERPapel timbrado) Duas vias: 1ª Relatório (incluir na encadernação) 2ª Protocolo de Entrega (solta) FICHA DE ESTÁGIO Nome do Aluno : Registro Acadêmico : Curso Superior : Administração de Empresas Reconhecido pela Portaria MEC nº 865 de 30/07/1997, publicada DOU 31/07/1997. Nome da Empresa : Área Onde se Realizou o Estágio : Natureza do Estágio : ( ) com vínculo empregatício ( ) sem vinculo empregatício ( ) autônomo Estágio com Início em ____/____/____ Termino ____/____/____ Total de Horas: 300h Supervisor do Estágio na Empresa : Nome Assinatura e Carimbo Professor Orientador : Prof. Ms. Antonio Carlos Berardi Junior Coordenador do Curso no Campus: Profa. Claudia M. Vellozo Relatório entregue em ____/____/____ Recebido por : Obs: Verifique em seu campus o nome do professor orientador e do coordenador de curso, bem como a portaria de reconhecimento. Esse documento é a ULTIMA página encadernada.