O
transporte
nas plantas
Nuno Correia 11/12
As árvores mais altas que se
conhecem, as sequóias , podem ter
    cerca de 110 m de altura.

   Qualquer teoria que pretenda
explicar o mecanismo de transporte
  da água nas plantas deve ter em
      consideração este facto.




                          Nuno Correia 11/12
Nuno Correia 11/12
Nuno Correia 11/12
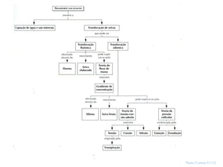
Tecidos condutores




                     Nuno Correia 11/12
Nuno Correia 11/12
Xilema




         Nuno Correia 11/12
Nuno Correia 11/12
Elementos de vaso
    São evolutivamente mais
    recentes e eficientes, pois
apresentam maior diâmetro e as
extremidades de contacto entre
as células podem ser totalmente
dissolvidas, formando um tubo
 oco mais eficaz no transporte.




                                  Nuno Correia 11/12
Nuno Correia 11/12
Floema




         Nuno Correia 11/12
Nuno Correia 11/12
Nuno Correia 11/12
A seiva bruta é transportada pelo
             xilema




                                    Nuno Correia 11/12
Nuno Correia 11/12
Como ascende a água na Planta?




                          Nuno Correia 11/12
Nuno Correia 11/12
Qual é a força responsável pela
    ascensão de água no xilema?

1ª Hipótese – a água sobe por bombeamento feito
   por células vivas.
2 ª Hipótese - A pressão radicular é a causa da subida
   da água.
3ª Hipótese - O mecanismo de tensão-coesão-adesão
   é o principal responsável pelo transporte da seiva
   bruta?



                                                     Nuno Correia 11/12
Hipótese da pressão radicular
Esta hipótese é suportada pela observação de fenómenos de Gutação e
                             Exsudação




                                                                  Nuno Correia 11/12
Nuno Correia 11/12
 Esta  hipótese postula que existe uma pressão formada na
  raiz (pressão radicular) que impele a seiva bruta para cima.

A  acumulação de iões nas células radiculares (por transporte
  activo), faz com que a concentração de solutos aumente pelo
  que a água entra na raiz por osmose.

A  acumulação de água na raiz provoca então uma pressão
  radicular(pressão positiva da raiz) que força a água a subir.




                                                            Nuno Correia 11/12
Observação experimental




                     Nuno Correia 11/12
Alguns aspetos que não consegue
               explicar
a  pressão radicular medida em várias plantas não é
  suficientemente grande para elevar a água até ao
  ponto mais alto de uma árvore grande;
 a maioria das plantas não apresenta gutação nem
  exsudação;
 as plantas das zonas temperadas não apresentam
  exsudação nos planos de corte, efetuando até, por
  vezes, absorção de água;
 existem determinadas plantas (algumas
  Gimnospérmicas, denominadas Coníferas) que
  possuem -uma pressão radicular nula.

                                                   Nuno Correia 11/12
Teoria da tensão-coesão-adesão

A teoria da tensão-coesão-adesão explica a ascensão da seiva bruta desde a
raiz até às folhas com base na existência de uma transpiração estomática
                            ao nível das folhas.




                                                                         Nuno Correia 11/12
Nuno Correia 11/12
Nuno Correia 11/12
Nuno Correia 11/12
Nuno Correia 11/12
Esta hipótese é apoiada pelas seguintes evidências:

 existência de forças de adesão entre as moléculas de
  água e as paredes dos vasos;
 existência de forças de coesão entre as moléculas de
  água, resultantes da ligação por pontes de hidrogénio
  entre as suas moléculas;
 existência de forças de tensão geradas nas folhas e
  resultantes das perdas de água ao nível das células do
  tecido clorofilino.


                                                  Nuno Correia 11/12
De acordo com esta hipótese, a perda de água por
transpiração através dos estornas das folhas gera uma
tensão que obriga a seiva bruta a sair dos vasos
xilémicos para as células do tecido clorofilino em
direção aos estomas.




                                               Nuno Correia 11/12
As propriedades de coesão e adesão da água permitem
a manutenção de uma coluna contínua de água no
interior do xilema, da raiz até às folhas, que se desloca
de baixo para cima em direção à fonte de tensão. Se os
estomas estiverem fechados, a água no interior do
xilema tende a manter-se num estado estacionário.




                                                  Nuno Correia 11/12
Transporte no floema

      Os Afídeos ou Pulgões são insetos que
      parasitam as plantas. Por meio de seus
      aparelhos bucais, formados por estiletes
      compridos, penetram nas partes tenras do
      vegetal e estabelecem uma comunicação com
      o líber, passando a extrair a seiva elaborada.
      Cortes feitos nessas regiões e vistos ao
      microscópio mostram que os estiletes bucais
      estão localizados no tecido liberiano.




                                                  Nuno Correia 11/12
Nuno Correia 11/12
Nuno Correia 11/12
Nuno Correia 11/12
Nuno Correia 11/12
Nuno Correia 11/12
Nuno Correia 11/12
Nuno Correia 11/12
Nuno Correia 11/12
Nuno Correia 11/12
Nuno Correia 11/12
Nuno Correia 11/12
Nuno Correia 11/12
Nuno Correia 11/12
Nuno Correia 11/12
Nuno Correia 11/12

B11 distribuição da matéria

  • 1.
  • 2.
  • 3.
    As árvores maisaltas que se conhecem, as sequóias , podem ter cerca de 110 m de altura. Qualquer teoria que pretenda explicar o mecanismo de transporte da água nas plantas deve ter em consideração este facto. Nuno Correia 11/12
  • 4.
  • 5.
  • 6.
    Tecidos condutores Nuno Correia 11/12
  • 7.
  • 8.
    Xilema Nuno Correia 11/12
  • 9.
  • 10.
    Elementos de vaso São evolutivamente mais recentes e eficientes, pois apresentam maior diâmetro e as extremidades de contacto entre as células podem ser totalmente dissolvidas, formando um tubo oco mais eficaz no transporte. Nuno Correia 11/12
  • 11.
  • 12.
    Floema Nuno Correia 11/12
  • 13.
  • 14.
  • 15.
    A seiva brutaé transportada pelo xilema Nuno Correia 11/12
  • 16.
  • 17.
    Como ascende aágua na Planta? Nuno Correia 11/12
  • 18.
  • 19.
    Qual é aforça responsável pela ascensão de água no xilema? 1ª Hipótese – a água sobe por bombeamento feito por células vivas. 2 ª Hipótese - A pressão radicular é a causa da subida da água. 3ª Hipótese - O mecanismo de tensão-coesão-adesão é o principal responsável pelo transporte da seiva bruta? Nuno Correia 11/12
  • 20.
    Hipótese da pressãoradicular Esta hipótese é suportada pela observação de fenómenos de Gutação e Exsudação Nuno Correia 11/12
  • 21.
  • 22.
     Esta hipótese postula que existe uma pressão formada na raiz (pressão radicular) que impele a seiva bruta para cima. A acumulação de iões nas células radiculares (por transporte activo), faz com que a concentração de solutos aumente pelo que a água entra na raiz por osmose. A acumulação de água na raiz provoca então uma pressão radicular(pressão positiva da raiz) que força a água a subir. Nuno Correia 11/12
  • 23.
    Observação experimental Nuno Correia 11/12
  • 24.
    Alguns aspetos quenão consegue explicar a pressão radicular medida em várias plantas não é suficientemente grande para elevar a água até ao ponto mais alto de uma árvore grande;  a maioria das plantas não apresenta gutação nem exsudação;  as plantas das zonas temperadas não apresentam exsudação nos planos de corte, efetuando até, por vezes, absorção de água;  existem determinadas plantas (algumas Gimnospérmicas, denominadas Coníferas) que possuem -uma pressão radicular nula. Nuno Correia 11/12
  • 25.
    Teoria da tensão-coesão-adesão Ateoria da tensão-coesão-adesão explica a ascensão da seiva bruta desde a raiz até às folhas com base na existência de uma transpiração estomática ao nível das folhas. Nuno Correia 11/12
  • 26.
  • 27.
  • 28.
  • 29.
  • 30.
    Esta hipótese éapoiada pelas seguintes evidências:  existência de forças de adesão entre as moléculas de água e as paredes dos vasos;  existência de forças de coesão entre as moléculas de água, resultantes da ligação por pontes de hidrogénio entre as suas moléculas;  existência de forças de tensão geradas nas folhas e resultantes das perdas de água ao nível das células do tecido clorofilino. Nuno Correia 11/12
  • 31.
    De acordo comesta hipótese, a perda de água por transpiração através dos estornas das folhas gera uma tensão que obriga a seiva bruta a sair dos vasos xilémicos para as células do tecido clorofilino em direção aos estomas. Nuno Correia 11/12
  • 32.
    As propriedades decoesão e adesão da água permitem a manutenção de uma coluna contínua de água no interior do xilema, da raiz até às folhas, que se desloca de baixo para cima em direção à fonte de tensão. Se os estomas estiverem fechados, a água no interior do xilema tende a manter-se num estado estacionário. Nuno Correia 11/12
  • 33.
    Transporte no floema Os Afídeos ou Pulgões são insetos que parasitam as plantas. Por meio de seus aparelhos bucais, formados por estiletes compridos, penetram nas partes tenras do vegetal e estabelecem uma comunicação com o líber, passando a extrair a seiva elaborada. Cortes feitos nessas regiões e vistos ao microscópio mostram que os estiletes bucais estão localizados no tecido liberiano. Nuno Correia 11/12
  • 34.
  • 35.
  • 36.
  • 37.
  • 38.
  • 39.
  • 40.
  • 41.
  • 42.
  • 43.
  • 44.
  • 45.
  • 46.
  • 47.
  • 48.