“ULISSES”
(Maria Alberta Menéres)
ANÁLISE DA OBRA
1- Contextualização da obra tendo como referência “A ILÍADA”
Agamémnon Menelau Príamo Helena
Aqueus Troianos
Aquiles Ulisses Ajax Heitor Páris Eneias
Minerva
Deusa romana da Sabedoria
Rei de
Micenas;
entra em
guerra
com a
cidade de
Tróia
Irmão de
Agamémnon
e Rei de
Esparta
Rei de
Tróia
Mulher de
Menelau,
famosa pela
sua beleza; é
raptada por
Páris, filho de
Príamo
É um
guerreiro
invencível,
mas o
calcanhar é o
seu ponto
fraco, sendo
morto por
uma seta
envenenada
que o atinge
nesse lugar
O guerreiro mais
astuto; é ele que
tem a ideia de
construir um
cavalo de
madeira que vai
levar à conquista
de Tróia depois
de 10 anos de
guerra; a
Odisseia conta as
suas aventuras
que no regresso a
casa
É morto por
Ulisses numa
disputa entre
ambos.
Filho de
Príamo
que
é morto
por
Aquiles
Filho de
Príamo;
terá
disparado a
seta que
matou
Aquiles;
raptou
Helena,
tendo
provocado
a guerra
É o líder
dos
troianos
escapa
vivo à
conquista
da cidade
2- A Odisseia
Vocabulário
atroava ⇒ gritava; a voz estremecia o ar
estremunhados⇒
fulgurante⇒ rápido; estonteante
gamelas⇒
latido⇒ grunhido; som que os cães emitem
Olimpo⇒ morada dos Deuses Gregos; montanha existente na Grécia
pigmeu⇒ pessoa de pequena estatura
urros⇒ gritos
varavam⇒ derrubavam
sofregamente⇒ rapidamente
Deuses
Minerva⇒ Deusa romana da sabedoria
Personagens Principais e Secundárias
Personagens Retrato Físico Retrato Psicológico
Ulisses (Rei de Ítaca) -
Humilde; valente; vigoroso;
aventureiro; pacifista; manhoso e
astuto; fiel.
Penélope (esposa de Ulisses) -
Fiel; astuta; simpática e
hospitaleira.
Telémaco (filho único de Ulisses) - Valente e persistente
Polifemo (o mais forte dos ciclopes)
Ser gigante, com forma
humana, mas com um só olho
no meio da testa.
Mau; temperamental e
intempestivo.
Eólo ( rei dos ventos) - Amigo e amável.
Minerva (Deusa da Sabedoria) - Amiga e protectora.
Circe (poderosa feiticeira) -
Dissimulada e falsa; mentirosa,
mas acaba por arrepender-se.
Cérbero (cão que guarda a Porta do
Reino dos Infernos)
Cão enorme com três cabeças Feroz.
Alcino e Arete (Reis da Córcira) e
Nausica (filha dos reis da Córcira)
- Simpáticos e prestáveis.
Eumeu ( feitor e amigo de Ulisses) - Hospitaleiro; simpático
Argus (velho cão de Ulisses) - Fiel.
Euricleia (velha ama) - Fiel.
Tirésias (profeta que se encontra no
Reino dos Infernos)
- Conselheiro; amigo.
Mãe de Ulisses (tinha morrido e
estava no Reino dos Infernos)
- Amiga; conselheira.
Euríloco (marinheiro) - Prudente.
Tântalo e Sísifo (almas existentes no
Reino dos Infernos)
- Cruéis e desumanos.
O DESENROLAR DA ACÇÃO...
Ítaca
Tróia
(cerco de 10
anos à cidade)
Regresso
a
casa de Ulisses
após a
conquista da
cidade
CICLÓPIA
Arquipélago
onde vivem
gigantes com
um só olho no
meio da testa.
Tudo é enorme
neste local. Os
Ciclopes são
devoradores de
homens
EÓLIA
Ilha onde
vive Eólo, rei
dos ventos.
Fuga a
Polifemo
Tempestade
provocada pela
libertação dos
ventos violentos
Regresso à Eólia
ILHA DE CIRCE
Companheiros
transformados em animais
pela feiticeira Circe. Esta
apaixona-se por Ulisses e
deixa-o seguir viagem,
libertando os seus amigos,
não sem antes lhe dar
alguns conselhos.
ILHA DOS INFERNOS
Lá encontra-se o Reino
dos Infernos local onde
vagueiam os mortos. A
porta é guardada por
Cérbero, um cão com três
cabeças. Ulisses fala com
sua mãe e com o profeta
Tirésias que dizem para
voltar rápido para Ítaca.
ILHA DOS INFERNOS
Mar das Sereias, onde Ulisses
ouve os seus encantamentos,
amarrado ao mastro do barco
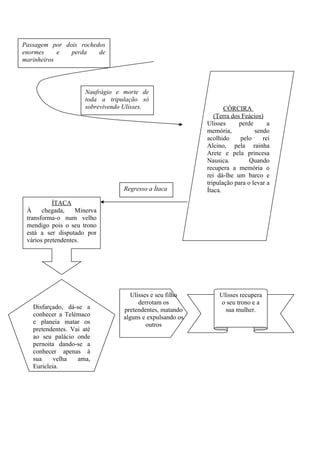
Passagem por dois rochedos
enormes e perda de
marinheiros
Naufrágio e morte de
toda a tripulação só
sobrevivendo Ulisses. CÓRCIRA
(Terra dos Feácios)
Ulisses perde a
memória, sendo
acolhido pelo rei
Alcino, pela rainha
Arete e pela princesa
Nausica. Quando
recupera a memória o
rei dá-lhe um barco e
tripulação para o levar a
Ítaca.Regresso a Ítaca
ÍTACA
À chegada, Minerva
transforma-o num velho
mendigo pois o seu trono
está a ser disputado por
vários pretendentes.
Disfarçado, dá-se a
conhecer a Telémaco
e planeia matar os
pretendentes. Vai até
ao seu palácio onde
pernoita dando-se a
conhecer apenas à
sua velha ama,
Euricleia.
Ulisses e seu filho
derrotam os
pretendentes, matando
alguns e expulsando os
outros
Ulisses recupera
o seu trono e a
sua mulher.

Analise ulisses

  • 1.
    “ULISSES” (Maria Alberta Menéres) ANÁLISEDA OBRA 1- Contextualização da obra tendo como referência “A ILÍADA” Agamémnon Menelau Príamo Helena Aqueus Troianos Aquiles Ulisses Ajax Heitor Páris Eneias Minerva Deusa romana da Sabedoria Rei de Micenas; entra em guerra com a cidade de Tróia Irmão de Agamémnon e Rei de Esparta Rei de Tróia Mulher de Menelau, famosa pela sua beleza; é raptada por Páris, filho de Príamo É um guerreiro invencível, mas o calcanhar é o seu ponto fraco, sendo morto por uma seta envenenada que o atinge nesse lugar O guerreiro mais astuto; é ele que tem a ideia de construir um cavalo de madeira que vai levar à conquista de Tróia depois de 10 anos de guerra; a Odisseia conta as suas aventuras que no regresso a casa É morto por Ulisses numa disputa entre ambos. Filho de Príamo que é morto por Aquiles Filho de Príamo; terá disparado a seta que matou Aquiles; raptou Helena, tendo provocado a guerra É o líder dos troianos escapa vivo à conquista da cidade
  • 2.
    2- A Odisseia Vocabulário atroava⇒ gritava; a voz estremecia o ar estremunhados⇒ fulgurante⇒ rápido; estonteante gamelas⇒ latido⇒ grunhido; som que os cães emitem Olimpo⇒ morada dos Deuses Gregos; montanha existente na Grécia pigmeu⇒ pessoa de pequena estatura urros⇒ gritos varavam⇒ derrubavam sofregamente⇒ rapidamente Deuses Minerva⇒ Deusa romana da sabedoria Personagens Principais e Secundárias Personagens Retrato Físico Retrato Psicológico Ulisses (Rei de Ítaca) - Humilde; valente; vigoroso; aventureiro; pacifista; manhoso e astuto; fiel. Penélope (esposa de Ulisses) - Fiel; astuta; simpática e hospitaleira. Telémaco (filho único de Ulisses) - Valente e persistente Polifemo (o mais forte dos ciclopes) Ser gigante, com forma humana, mas com um só olho no meio da testa. Mau; temperamental e intempestivo. Eólo ( rei dos ventos) - Amigo e amável. Minerva (Deusa da Sabedoria) - Amiga e protectora. Circe (poderosa feiticeira) - Dissimulada e falsa; mentirosa, mas acaba por arrepender-se. Cérbero (cão que guarda a Porta do Reino dos Infernos) Cão enorme com três cabeças Feroz. Alcino e Arete (Reis da Córcira) e Nausica (filha dos reis da Córcira) - Simpáticos e prestáveis. Eumeu ( feitor e amigo de Ulisses) - Hospitaleiro; simpático Argus (velho cão de Ulisses) - Fiel. Euricleia (velha ama) - Fiel. Tirésias (profeta que se encontra no Reino dos Infernos) - Conselheiro; amigo. Mãe de Ulisses (tinha morrido e estava no Reino dos Infernos) - Amiga; conselheira. Euríloco (marinheiro) - Prudente. Tântalo e Sísifo (almas existentes no Reino dos Infernos) - Cruéis e desumanos. O DESENROLAR DA ACÇÃO... Ítaca Tróia (cerco de 10 anos à cidade) Regresso a casa de Ulisses após a conquista da cidade CICLÓPIA Arquipélago onde vivem gigantes com um só olho no meio da testa. Tudo é enorme neste local. Os Ciclopes são devoradores de homens EÓLIA Ilha onde vive Eólo, rei dos ventos. Fuga a Polifemo Tempestade provocada pela libertação dos ventos violentos Regresso à Eólia ILHA DE CIRCE Companheiros transformados em animais pela feiticeira Circe. Esta apaixona-se por Ulisses e deixa-o seguir viagem, libertando os seus amigos, não sem antes lhe dar alguns conselhos. ILHA DOS INFERNOS Lá encontra-se o Reino dos Infernos local onde vagueiam os mortos. A porta é guardada por Cérbero, um cão com três cabeças. Ulisses fala com sua mãe e com o profeta Tirésias que dizem para voltar rápido para Ítaca.
  • 3.
    ILHA DOS INFERNOS Mardas Sereias, onde Ulisses ouve os seus encantamentos, amarrado ao mastro do barco
  • 4.
    Passagem por doisrochedos enormes e perda de marinheiros Naufrágio e morte de toda a tripulação só sobrevivendo Ulisses. CÓRCIRA (Terra dos Feácios) Ulisses perde a memória, sendo acolhido pelo rei Alcino, pela rainha Arete e pela princesa Nausica. Quando recupera a memória o rei dá-lhe um barco e tripulação para o levar a Ítaca.Regresso a Ítaca ÍTACA À chegada, Minerva transforma-o num velho mendigo pois o seu trono está a ser disputado por vários pretendentes. Disfarçado, dá-se a conhecer a Telémaco e planeia matar os pretendentes. Vai até ao seu palácio onde pernoita dando-se a conhecer apenas à sua velha ama, Euricleia. Ulisses e seu filho derrotam os pretendentes, matando alguns e expulsando os outros Ulisses recupera o seu trono e a sua mulher.