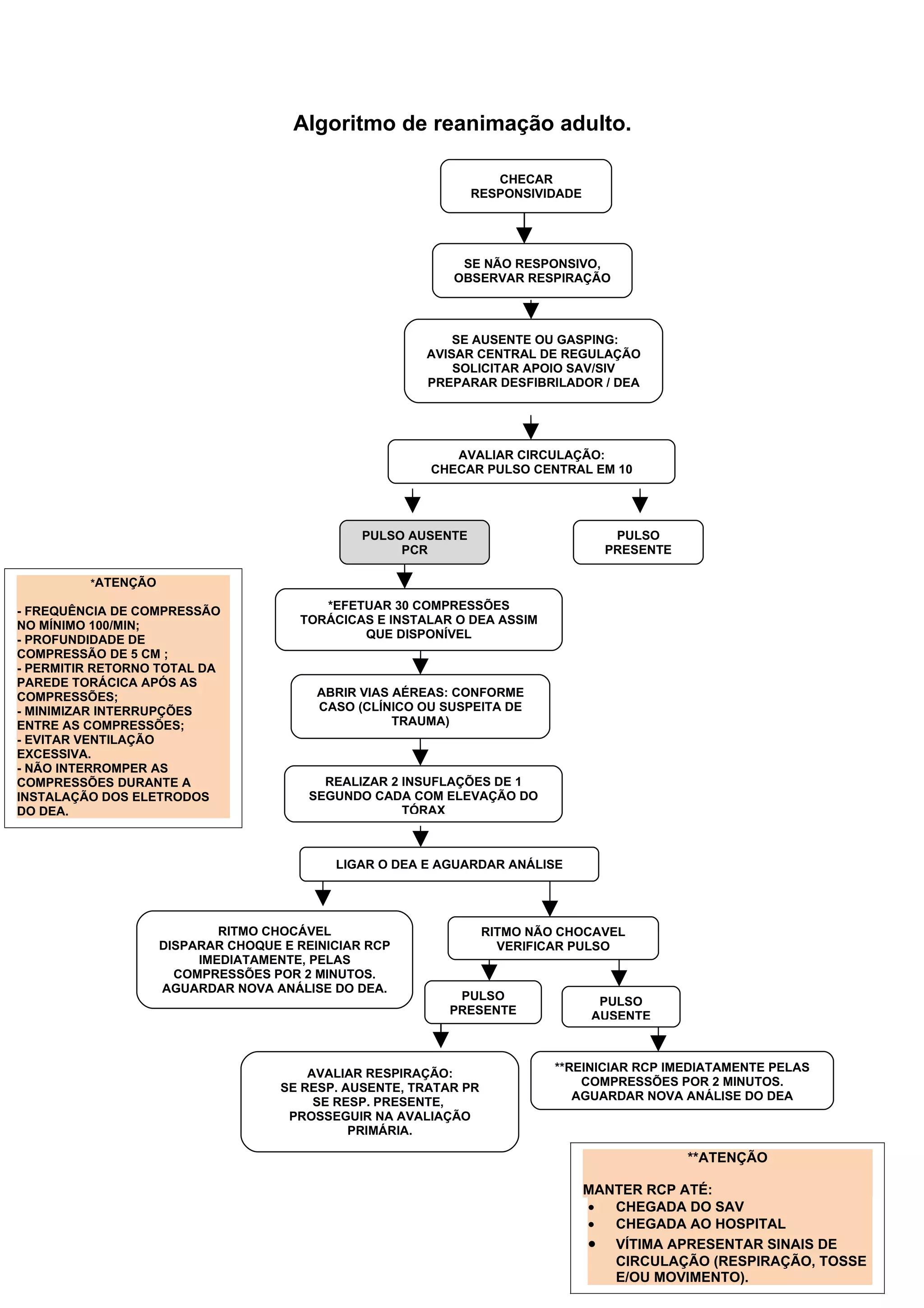
Algoritmo de reanimação adulto.

                                                                  CHECAR
                                                               RESPONSIVIDADE




                                                            SE NÃO RESPONSIVO,
                                                           OBSERVAR RESPIRAÇÃO



                                                           SE AUSENTE OU GASPING:
                                                       AVISAR CENTRAL DE REGULAÇÃO
                                                           SOLICITAR APOIO SAV/SIV
                                                       PREPARAR DESFIBRILADOR / DEA




                                                           AVALIAR CIRCULAÇÃO:
                                                        CHECAR PULSO CENTRAL EM 10




                                               PULSO AUSENTE                       PULSO
                                                    PCR                           PRESENTE

         *ATENÇÃO

- FREQUÊNCIA DE COMPRESSÃO               *EFETUAR 30 COMPRESSÕES
NO MÍNIMO 100/MIN;                    TORÁCICAS E INSTALAR O DEA ASSIM
- PROFUNDIDADE DE                             QUE DISPONÍVEL
COMPRESSÃO DE 5 CM ;
- PERMITIR RETORNO TOTAL DA
PAREDE TORÁCICA APÓS AS
COMPRESSÕES;                             ABRIR VIAS AÉREAS: CONFORME
- MINIMIZAR INTERRUPÇÕES                 CASO (CLÍNICO OU SUSPEITA DE
ENTRE AS COMPRESSÕES;                               TRAUMA)
- EVITAR VENTILAÇÃO
EXCESSIVA.
- NÃO INTERROMPER AS
COMPRESSÕES DURANTE A                     REALIZAR 2 INSUFLAÇÕES DE 1
INSTALAÇÃO DOS ELETRODOS                SEGUNDO CADA COM ELEVAÇÃO DO
DO DEA.                                              TÓRAX



                                           LIGAR O DEA E AGUARDAR ANÁLISE




                            RITMO CHOCÁVEL                        RITMO NÃO CHOCAVEL
                    DISPARAR CHOQUE E REINICIAR RCP                 VERIFICAR PULSO
                         IMEDIATAMENTE, PELAS
                      COMPRESSÕES POR 2 MINUTOS.
                    AGUARDAR NOVA ANÁLISE DO DEA.
                                                           PULSO                 PULSO
                                                          PRESENTE              AUSENTE



                                        AVALIAR RESPIRAÇÃO:                **REINICIAR RCP IMEDIATAMENTE PELAS
                                    SE RESP. AUSENTE, TRATAR PR                COMPRESSÕES POR 2 MINUTOS.
                                         SE RESP. PRESENTE,                   AGUARDAR NOVA ANÁLISE DO DEA
                                     PROSSEGUIR NA AVALIAÇÃO
                                              PRIMÁRIA.

                                                                                             **ATENÇÃO

                                                                                MANTER RCP ATÉ:
                                                                                •  CHEGADA DO SAV
                                                                                •  CHEGADA AO HOSPITAL
                                                                                • VÍTIMA APRESENTAR SINAIS DE
                                                                                   CIRCULAÇÃO (RESPIRAÇÃO, TOSSE
                                                                                   E/OU MOVIMENTO).
Algoritmo de reanimação de criança e bebê

                                                                  CHECAR
                                                               RESPONSIVIDADE



                                                             SE NÃO RESPONSIVO,
                                                            OBSERVAR RESPIRAÇÃO



                                                           SE AUSENTE OU GASPING:
                                                       AVISAR CENTRAL DE REGULAÇÃO
                                                           SOLICITAR APOIO SAV/SIV
                                                       PREPARAR DESFIBRILADOR / DEA



                                                          AVALIAR CIRCULAÇÃO:
                                                       CHECAR PULSO CENTRAL EM 10



                                              PULSO AUSENTE / FC< 60             PULSO
           *ATENÇÃO                             bpm COM PERFUSÃO                PRESENTE
                                                   INADEQUADA
- FREQUÊNCIA DE COMPRESSÃO NO
MÍNIMO 100/MIN;
- PROFUNDIDADE DE COMPRESSÃO
DE 5 cm NA CRIANÇA E DE 4 cm NO        *EFETUAR 30 COMPRESSÕES TORÁCICAS ( 1
BEBÊ;                                              PROFISSIONAL)
- PERMITIR RETORNO TOTAL DA               15 COMPRESSÕES ( 2 PROFISSIONAIS)
PAREDE TORÁCICA APÓS AS
COMPRESSÕES;
- MINIMIZAR INTERRUPÇÕES ENTRE          ABRIR VIAS AÉREAS: CONFORME
AS COMPRESSÕES;                         CASO (CLÍNICO OU SUSPEITA DE
- EVITAR VENTILAÇÃO EXCESSIVA.                     TRAUMA)
- NÃO INTERROMPER AS
COMPRESSÕES DURANTE A
INSTALAÇÃO DOS ELETRODOS DO
DEA.                                   REALIZAR 2 INSUFLAÇÕES DE 1
                                     SEGUNDO CADA COM ELEVAÇÃO DO



                                          LIGAR O DEA E AGUARDAR
                                                  ANÁLISE




                                                          RITMO NÃO CHOCAVEL
                    RITMO CHOCÁVEL                          VERIFICAR PULSO
            DISPARAR CHOQUE E REINICIAR RCP
                 IMEDIATAMENTE, PELAS
              COMPRESSÕES POR 2 MINUTOS.
            AGUARDAR NOVA ANÁLISE DO DEA.              PULSO               PULSO
                                                      PRESENTE            AUSENTE




                                                                            **REINICIAR RCP
                                      AVALIAR RESPIRAÇÃO:
                                    SE RESP. AUSENTE, TRATAR             IMEDIATAMENTE PELAS
                                               PR                         COMPRESSÕES POR 2
                                       SE RESP. PRESENTE,                      MINUTOS.
                                         PROSSEGUIR NA                 AGUARDAR NOVA ANÁLISE DO
                                      AVALIAÇÃO PRIMÁRIA.                         DEA


                                                                                               **ATENÇÃO

                                                                                       MANTER RCP ATÉ:
                                                                                      •  CHEGADA DO SAV
                                                                                      •  CHEGADA AO HOSPITAL
                                                                                      •    VÍTIMA APRESENTAR
                                                                                           SINAIS DE CIRCULAÇÃO
                                                                                           (RESPIRAÇÃO, TOSSE E/OU
                                                                                           MOVIMENTO).
FLUXOGRAMA PARA A REANIMAÇÃO NEONATAL

      NASCIMENTO




    GESTAÇÃO A TERMO?     SIM        PROVER CALOR
   AUSÊNCIA DE MECÔNIO?           MANTER VIAS AÉREAS
  RESPIRANDO/CHORANDO?              PERVEAS, SECAR
   TÔNUS MUSCULAR BOM?          AVALIAR FC E RESPIRAÇÃO


     NÃO

      PROVER CALOR
    POSICIONAR CABEÇA
       ASPIRAR VIAS
        AÉREAS S/N
          SECAR



        FC<100 bpm
        APNÉIA OU
       RESPIRAÇÃO
       IRREGULAR?

     SIM

     IPP AR AMBIENTE

       SIM
       FC<100 bpm?


       SIM
      ASSEGURAR IPP
    ADEQUADA E COM O2
    SUPLEMENTAR (100%)
      SOLICITAR SAV


     SIM
      FC<60 bpm?



       COMPRESSÕES
    TORÁCICAS E IPP COM
      O2 SUPLEMENTAR




           FC<60 bpm?




    MANTER COMPRESSÕES
       TORÁCICAS E IPP
      AGUARDAR SAV OU
        TRANSPORTAR

Algoritmo sbv 2010

  • 1.
    Algoritmo de reanimaçãoadulto. CHECAR RESPONSIVIDADE SE NÃO RESPONSIVO, OBSERVAR RESPIRAÇÃO SE AUSENTE OU GASPING: AVISAR CENTRAL DE REGULAÇÃO SOLICITAR APOIO SAV/SIV PREPARAR DESFIBRILADOR / DEA AVALIAR CIRCULAÇÃO: CHECAR PULSO CENTRAL EM 10 PULSO AUSENTE PULSO PCR PRESENTE *ATENÇÃO - FREQUÊNCIA DE COMPRESSÃO *EFETUAR 30 COMPRESSÕES NO MÍNIMO 100/MIN; TORÁCICAS E INSTALAR O DEA ASSIM - PROFUNDIDADE DE QUE DISPONÍVEL COMPRESSÃO DE 5 CM ; - PERMITIR RETORNO TOTAL DA PAREDE TORÁCICA APÓS AS COMPRESSÕES; ABRIR VIAS AÉREAS: CONFORME - MINIMIZAR INTERRUPÇÕES CASO (CLÍNICO OU SUSPEITA DE ENTRE AS COMPRESSÕES; TRAUMA) - EVITAR VENTILAÇÃO EXCESSIVA. - NÃO INTERROMPER AS COMPRESSÕES DURANTE A REALIZAR 2 INSUFLAÇÕES DE 1 INSTALAÇÃO DOS ELETRODOS SEGUNDO CADA COM ELEVAÇÃO DO DO DEA. TÓRAX LIGAR O DEA E AGUARDAR ANÁLISE RITMO CHOCÁVEL RITMO NÃO CHOCAVEL DISPARAR CHOQUE E REINICIAR RCP VERIFICAR PULSO IMEDIATAMENTE, PELAS COMPRESSÕES POR 2 MINUTOS. AGUARDAR NOVA ANÁLISE DO DEA. PULSO PULSO PRESENTE AUSENTE AVALIAR RESPIRAÇÃO: **REINICIAR RCP IMEDIATAMENTE PELAS SE RESP. AUSENTE, TRATAR PR COMPRESSÕES POR 2 MINUTOS. SE RESP. PRESENTE, AGUARDAR NOVA ANÁLISE DO DEA PROSSEGUIR NA AVALIAÇÃO PRIMÁRIA. **ATENÇÃO MANTER RCP ATÉ: • CHEGADA DO SAV • CHEGADA AO HOSPITAL • VÍTIMA APRESENTAR SINAIS DE CIRCULAÇÃO (RESPIRAÇÃO, TOSSE E/OU MOVIMENTO).
  • 2.
    Algoritmo de reanimaçãode criança e bebê CHECAR RESPONSIVIDADE SE NÃO RESPONSIVO, OBSERVAR RESPIRAÇÃO SE AUSENTE OU GASPING: AVISAR CENTRAL DE REGULAÇÃO SOLICITAR APOIO SAV/SIV PREPARAR DESFIBRILADOR / DEA AVALIAR CIRCULAÇÃO: CHECAR PULSO CENTRAL EM 10 PULSO AUSENTE / FC< 60 PULSO *ATENÇÃO bpm COM PERFUSÃO PRESENTE INADEQUADA - FREQUÊNCIA DE COMPRESSÃO NO MÍNIMO 100/MIN; - PROFUNDIDADE DE COMPRESSÃO DE 5 cm NA CRIANÇA E DE 4 cm NO *EFETUAR 30 COMPRESSÕES TORÁCICAS ( 1 BEBÊ; PROFISSIONAL) - PERMITIR RETORNO TOTAL DA 15 COMPRESSÕES ( 2 PROFISSIONAIS) PAREDE TORÁCICA APÓS AS COMPRESSÕES; - MINIMIZAR INTERRUPÇÕES ENTRE ABRIR VIAS AÉREAS: CONFORME AS COMPRESSÕES; CASO (CLÍNICO OU SUSPEITA DE - EVITAR VENTILAÇÃO EXCESSIVA. TRAUMA) - NÃO INTERROMPER AS COMPRESSÕES DURANTE A INSTALAÇÃO DOS ELETRODOS DO DEA. REALIZAR 2 INSUFLAÇÕES DE 1 SEGUNDO CADA COM ELEVAÇÃO DO LIGAR O DEA E AGUARDAR ANÁLISE RITMO NÃO CHOCAVEL RITMO CHOCÁVEL VERIFICAR PULSO DISPARAR CHOQUE E REINICIAR RCP IMEDIATAMENTE, PELAS COMPRESSÕES POR 2 MINUTOS. AGUARDAR NOVA ANÁLISE DO DEA. PULSO PULSO PRESENTE AUSENTE **REINICIAR RCP AVALIAR RESPIRAÇÃO: SE RESP. AUSENTE, TRATAR IMEDIATAMENTE PELAS PR COMPRESSÕES POR 2 SE RESP. PRESENTE, MINUTOS. PROSSEGUIR NA AGUARDAR NOVA ANÁLISE DO AVALIAÇÃO PRIMÁRIA. DEA **ATENÇÃO MANTER RCP ATÉ: • CHEGADA DO SAV • CHEGADA AO HOSPITAL • VÍTIMA APRESENTAR SINAIS DE CIRCULAÇÃO (RESPIRAÇÃO, TOSSE E/OU MOVIMENTO).
  • 3.
    FLUXOGRAMA PARA AREANIMAÇÃO NEONATAL NASCIMENTO GESTAÇÃO A TERMO? SIM PROVER CALOR AUSÊNCIA DE MECÔNIO? MANTER VIAS AÉREAS RESPIRANDO/CHORANDO? PERVEAS, SECAR TÔNUS MUSCULAR BOM? AVALIAR FC E RESPIRAÇÃO NÃO PROVER CALOR POSICIONAR CABEÇA ASPIRAR VIAS AÉREAS S/N SECAR FC<100 bpm APNÉIA OU RESPIRAÇÃO IRREGULAR? SIM IPP AR AMBIENTE SIM FC<100 bpm? SIM ASSEGURAR IPP ADEQUADA E COM O2 SUPLEMENTAR (100%) SOLICITAR SAV SIM FC<60 bpm? COMPRESSÕES TORÁCICAS E IPP COM O2 SUPLEMENTAR FC<60 bpm? MANTER COMPRESSÕES TORÁCICAS E IPP AGUARDAR SAV OU TRANSPORTAR