1
Plano de Desenvolvimento Institucional
UNIVERSIDADE ESTADUAL DO NORTE DO
PARANÁ
2008
2
Reitor: Dom Fernando José Penteado
Vice-Reitor: Prof. Luiz Carlos Bruschi
CONSELHO EXECUTIVO
Reitor: Dom Fernando José Penteado
Vice-Reitor: Prof. Luiz Carlos Bruschi
Campus Luiz Meneghel de Bandeirantes: Prof. Eduardo Meneghel Rando
Prof. Nassif Miguel
Prof. Rinaldo Bernardelli Júnior
Campus de Jacarezinho:
Profª Ilca Maria Seti
Campus de Cornélio Procópio: Prof. Onofre Ribeiro de Almeida
Representante da comunidade externa: Joel Marciano Rauber
Assessor Jurídico: Prof. Jaime Domingues Brito
COMISSÃO DE ELABORAÇÃO DO PDI
Campus de Jacarezinho Prof. Fernando de Brito Alves (Coord.)
Profª Mariel Cristina Guimarães Lemos
Profª Nair Andrade de Almeida Leite
Profª Sílvia Borba Zandoná Cadenassi
Prof. Alfredo Moreira da Silva Jr.
Profª Soraya Saad Lopes
Campus de Cornélio Procópio Profª Ana Rita Levandovski
Profª Clarice Gomes Gebara
Profª Márcia de Souza Bronzeri
Campus Luiz Meneghel de Bandeirantes Profª Regina Aparecida Munhoz
Moreno
3
APRESENTAÇÃO
O Plano de Desenvolvimento Institucional (PDI) elaborado para um período
de cinco anos é o documento que identifica a UENP, no que diz respeito à sua filo-
sofia de trabalho, à missão a que se propõe, às diretrizes pedagógicas que orientam
suas ações, à estrutura organizacional e às atividades acadêmicas que desenvolve
ou que pretende desenvolver.
Em sua elaboração foram considerados como princípios: a clareza e a obje-
tividade do texto, bem como a coerência, para expressar a adequação entre todos
os seus elementos e a factibilidade, e demonstrar a viabilidade de seu cumprimento
integral.
O PDI é um importante instrumento para a tomada de decisões estratégicas,
para nortear as políticas de ensino, pesquisa e extensão, e evidencia o compromisso
da Universidade com o desenvolvimento regional por meio de ações concretas que
possibilitem transformações estruturais e acelerem seu crescimento.
Este plano também será considerado no processo permanente de auto-
avaliação institucional que possibilitará a tomada de decisões estratégicas tendo em
vista a consolidação dessa instituição neonata.
A colaboração de todos os atores institucionais foi imprescindível para a
construção deste plano que expressa a nossa esperança. Esperança que, de acordo
com Lu Hsun, um dos mais proeminentes escritores modernos chineses: “Não é nem
realidade nem quimera. É como os caminhos da terra: na terra não havia caminhos;
foram feitos pelo grande número de passantes”.
Prof. Fernando de Brito Alves
Coordenador da Comissão de Elaboração do
Plano de Desenvolvimento Institucional da UENP
4
O Plano de Desenvolvimento Institucional da Universidade Estadual do Nor-
te do Paraná – UENP – está estruturado em seis eixos temáticos e regulamentado
na forma da Resolução nº 002/2007, do Conselho de Implantação.
1 PERFIL INSTITUCIONAL
1.1 Breve histórico
A UENP – Universidade Estadual do Norte do Paraná, a mais nova institui-
ção de ensino superior pública e gratuita do estado – foi criada pela Lei Estadual nº
15.300, de 28 de setembro de 2006, e decorreu da integração das seguintes Facul-
dades Estaduais:
 Faculdade Estadual de Filosofia, Ciência e Letras de Jacarezinho –
FAFIJA;
 Faculdade Estadual de Educação Física e Fisioterapia de Jacarezinho –
FAEFIJA;
 Faculdade Estadual de Direito do Norte Pioneiro – FUNDINOPI;
 Faculdade Estadual de Filosofia, Ciências e Letras de Cornélio Procópio –
FAFICOP;
 Faculdade Estadual Luiz Meneghel de Bandeirantes – FALM.
Foram nomeados o Bispo da Diocese de Jacarezinho, Dom Fernando José
Penteado, e o Professor Doutor Luiz Carlos Bruschi para os cargos de reitor e vice-
reitor, respectivamente, pelo Decreto nº 7.310, de 6 de outubro de 2006, tendo sido
seus mandatos prorrogados posteriormente pelos Decretos nº 403, de 23 de março
de 2007, e nº 2.335, de 19 de março de 2008.
A Universidade, aspiração do Norte do Paraná há mais de trinta anos, tem
assegurado orçamento próprio na Secretaria de Estado da Ciência, Tecnologia e
Ensino Superior, à qual está vinculada.
5
A nova Universidade possui programas de fortalecimento da pós-graduação
e concursos públicos para 173 professores, a partir de 2007, entre outros. O seu
corpo docente atende as exigências da Lei de Diretrizes e Bases – LDB, pois tem
um terço do total de professores em regime integral e um terço com mestrado e dou-
torado, além de grupos de pesquisa cadastrados junto ao CNPq.
Unidades que integram a UENP:
I. Campus de Jacarezinho:
a) Centro de Ciências da Saúde;
b) Centro de Ciências Humanas e Educação;
c) Centro de Letras, Comunicação e Artes;
d) Centro de Ciências Sociais Aplicadas.
II. Campus Luiz Meneghel de Bandeirantes:
a) Centro de Ciências Agrárias;
b) Centro de Ciências Tecnológicas;
c) Centro de Ciências Biológicas.
III. Campus de Cornélio Procópio:
a) Centro de Ciências Sociais Aplicadas;
b) Centro de Ciências Humanas e Educação;
c) Centro de Letras, Comunicação e Artes.
A UENP trará incontáveis benefícios para os 46 municípios que compõem
sua região de inserção, isto porque, além dos recursos investidos pelo governo es-
tadual, a instituição também poderá captar outros junto às agências de fomento do
governo federal e investir em programas relacionados ao desenvolvimento regional.
Em pouco tempo, a UENP deverá ser mais uma instituição expoente no Estado.
1.1.1 Breve histórico da FAFIJA
A Faculdade Estadual de Filosofia, Ciências e Letras de Jacarezinho foi a
primeira escola de ensino superior do interior do Paraná, tendo sido criada em 1960,
pelo Decreto Estadual nº 23.829, sendo seus idealizadores o governador Moysés
Lupion, o prefeito de Jacarezinho, Benedito Moreira, e o educador Dom Geraldo de
Proença Sigaud, bispo da Diocese de Jacarezinho.
6
A FAFIJA iniciou suas
atividades com os cursos de Letras
Neo-Latinas, Matemática, História e
Pedagogia, autorizados pelo
Decreto nº 47.612/60.
A primeira reunião do
Conselho Técnico Administrativo
realizou-se em março de 1960, sob
a direção de Dom Geraldo (1960-
1962), sendo pauta a criação do Centro Acadêmico Dois de Abril.
A Faculdade funcionou nos prédios do Colégio Estadual Rui Barbosa e Gru-
po Escolar Gustavo Lessa até julho de 1967. Seu reconhecimento aconteceu na
gestão do Prof. Wilson de Araújo Claudino (1964-1967), por meio do Decreto Fede-
ral nº 57.124, em 19 de outubro de 1965. Na gestão do Prof. Antônio Dorabiallo
(1967-1971), a parte que estava no Colégio Rui Barbosa passou a funcionar no Co-
légio Cristo Rei, na Avenida Getúlio Vargas, centro do município de Jacarezinho.
O Prof. Giovanni Antônio Giavina Bianchi, gestor de 1971 a 1975, criou o
museu histórico, a gráfica e ampliou consideravelmente o acervo da biblioteca. Tam-
bém foi criado o curso de graduação em Ciências Biológicas, depois transformado
em curso de Ciências, com habilitações em Biologia, Matemática, Física e Química.
O projeto Missão Pedagógica, idealizado e dirigido pelo Prof. Norival Vieira da Silva,
teve início em 1972. Atualmente, denominado Jornada Educacional, é coordenado
pela Profª Neuza Maria Néia Pinheiro da Silva.
Em 1978, sob a direção do Prof. Silvestre Marques (1975-1979), a instituição
muda-se para prédio próprio, na Rua Padre Melo, 1200. Para a gestão de 1979 a
1983, toma posse o Prof José Antônio Calixto de Sales e começa a ampliação física
da Faculdade, com a instalação de novos laboratórios e estacionamento.
A Faculdade contou com outros diretores, tão idealizadores quanto seus cri-
adores: Cássia Eclecy Pimentel Faleiros (1983-1987 e 1991-1995); Édila Rocha
7
Garbelini (1987-1991) e Renato Ayres Ribeiro (1995-2000 e 2000-2004).
A direção atual é da Profª Ilca Maria Setti (2005-2008), que tem como seu
vice-diretor o Prof. Juarez Assis Soares. Ambos têm empenhado esforços para man-
ter e melhorar a parte pedagógica, seja apoiando inúmeros projetos de ensino, pes-
quisa e extensão, registrados na Fundação Araucária, seja com reformas físicas no
campus, criação de novos cursos de graduação, especialização e mestrado, e aqui-
sição de equipamentos de informática e veículo para serviços externos.
Com 47 anos de história, a FAFIJA oferece oito cursos de graduação, exis-
tindo projeto para instalação de mais cursos de graduação e pós-graduação.
1.1.2 Breve histórico da FAFICOP
A segunda instituição a ser implantada na região foi a Faculdade Estadual
de Filosofia, Ciências e Letras de Cornélio Procópio.
A idéia da criação da Faculdade nasceu no Lions Club de Cornélio Procópio,
e contou com representantes desse e demais representantes da sociedade civil. O
empenho de uma co-
missão nomeada es-
pecificamente para
tratar da criação da
instituição culminou
com a aprovação de
funcionamento pelo
Conselho Federal de
Educação, em março
de 1966, e a oferta
dos cursos de licenciatura plena em Geografia, Letras Anglo-Portuguesas, Pedago-
gia e licenciatura curta em Ciências.
A FAFICOP iniciou suas atividades letivas em 2 de maio de 1966, após con-
8
corrido vestibular.
Ao longo de sua história, a Faculdade cresceu e passou por algumas mu-
danças, como em 1970, quando, por decreto governamental, foi transformada em
fundação de direito público.
Em 21 de junho 1972, foi oficialmente reconhecida pelo Conselho Federal de
Educação, com autonomia didático-científico-administrativa, financeira e disciplinar,
regendo-se por Regimento, pelas resoluções de seus conselhos superiores, por es-
tatuto e pela legislação em vigor, e autorizada a expedir diplomas com validade legal
em todo o território nacional. Simultaneamente, foram reconhecidos os cursos de li-
cenciatura plena em Geografia, Letras Anglo-Portuguesas, Letras Franco-
Portuguesas, Letras Vernáculas (Franco e Vernáculas haviam sido criados algum
tempo após o início de funcionamento da Faculdade), Pedagogia e o de licenciatura
curta em Ciências.
Ainda em 1972, a Faculdade encaminhou processo solicitando a criação de
dois cursos, Matemática e Ciências Biológicas, obtendo autorização de funciona-
mento em 28 de fevereiro de 1974.
No ano seguinte, a FAFICOP entrou com pedido, junto ao CFE, para a apro-
vação de Regimento com adaptação do curso de licenciatura em Ciências, que cria-
va as habilitações de Física, Química, Biologia e Matemática. O reconhecimento
desse curso veio em 23 de junho de 1977, apenas para as habilitações em Matemá-
tica, Química e Biologia. O parecer favorável ao reconhecimento da habilitação em
Física, com a manutenção de 75 vagas anuais, veio do CEF, após consulta à CESu,
em 1979.
Nesse mesmo ano, em 17 de maio, o curso de Administração – com habili-
tações em Administração de Empresa e Administração Rural – e o de Ciências Eco-
nômicas foram autorizados a funcionar.
O Conselho Estadual de Educação emitiu parecer favorável ao reconheci-
mento dos cursos de Ciências Econômicas, Administração, com as habilitações, e
Ciências Contábeis em 29 de junho de 1983.
9
Em 16 de julho de 1991, a Faculdade, que havia sido transformada em Fun-
dação em 1970, foi reconvertida em autarquia.
O sistema acadêmico vigente é o de regime seriado, restaurado em 1974,
em substituição ao de créditos, que vigorava desde 1972.
Atualmente, a Faculdade Estadual de Filosofia, Ciências e Letras de Corné-
lio Procópio oferece os cursos de bacharelado em Administração, Ciências Contá-
beis e Ciências Econômicas, e os de licenciatura plena em Ciências Biológicas, Ge-
ografia, Letras, Matemática e Pedagogia, todos devidamente reconhecidos.
1.1.3 Breve histórico da FUNDINOPI
A Faculdade Estadual de Direito do Norte Pioneiro foi instituída pela Lei Es-
tadual nº 5.593, de 18 de julho de 1967, e declarada de utilidade pública municipal,
pela Lei nº 486, de 7 de maio de 1968, e estadual, pela Lei nº 6.097, de 18 de maio
de 1970.
Pelo Decreto Estadual nº 21.972, de 21 de dezembro de 1970, foi transfor-
mada em fundação de direito público.
A Faculdade Estadual de Direito do Norte Pioneiro foi reconhecida pelo De-
creto Federal nº 74.030, de 9 de
maio de 1974.
Em 16 de julho de 1991,
foi transformada em autarquia,
pela Lei Estadual nº 9.663.
O Programa de Mestra-
do em Ciência Jurídica da
FUNDINOPI, que foi homologa-
do em 24 de agosto de 2005,
pela Portaria nº 2.878, do CNE,
10
como proposta apresenta a investigação crítica da problemática social da exclusão,
visando à compreensão dos mecanismos de alargamento do acesso popular ao ju-
diciário. Sua preocupação é resgatar uma interpretação de cunho muito mais social
que formal, de modo a criar no pesquisador – fundamentado na investigação científi-
ca – a consciência de seu papel político, de condutor da cidadania e de afirmação do
estado das leis e não do estado dos governos.
Na avaliação do MEC, a faculdade obteve conceito A em todos os “provões”
e foi o único curso de Direito do Estado do Paraná a receber nota 5 no Enade, além
de receber o Selo de Qualidade da Ordem dos Advogados do Brasil (OAB) em suas
três edições.
1.1.4 Breve histórico da FAEFIJA
A Faculdade Estadual de Educação Física de Jacarezinho foi instituída pelo
governo do Estado do Paraná, sob forma de fundação de direito público, segundo o
disposto no Artigo 4º, da Lei nº 5.540, de 28 de novembro de 1968.
Em 10 de fevereiro
de 1972, o Conselho Esta-
dual de Educação emitiu o
Parecer nº 2/72, no Proces-
so nº 032/72, favorável à
autorização de funciona-
mento da então Fundação
Faculdade Estadual de E-
ducação Física de Jacarezi-
nho. Em 20 de junho de 1972, a instituição iniciou suas atividades, sendo nomeado
diretor o Professor Rodrigo Octávio Torres Pereira, um de seus fundadores, obede-
cendo ao Decreto nº 70.425, de 17 de abril de 1972, do Presidente da República e
do Ministro da Educação, publicado no Diário Oficial da União, de 19 de abril de
1972, que autorizava seu funcionamento.
11
Os cursos de Educação Física e de Técnico de Desportos foram reconheci-
dos pelo Decreto nº 79.150, de 19 de janeiro de 1977, do Presidente da República,
publicado às folhas 737, do Diário Oficial da União, de 20 de janeiro de 1977, homo-
logando o Parecer nº 3749/76.
A instituição foi instalada na Escola Estadual Imaculada Conceição, onde
funcionou de 1972 até 1990. No dia 20 de agosto de 1991, transferiu-se para sede
própria.
Atualmente a FAEFIJA conta com três cursos: a licenciatura plena em Edu-
cação Física e os bacharelados em Educação Física e em Fisioterapia.
1.1.5 Breve histórico da FALM
A Faculdade Estadual Luiz Meneghel localiza-se na Rodovia 369, km 54, no
município de Bandeirantes, PR, tendo sido seu idealizador o Comendador Luiz Me-
neghel, empresário do setor sucro-alcooleiro.
A Lei Municipal nº 705,
sancionada pelo, então, Prefeito
Municipal Moacyr Castanho, em
30 de maio de 1968, criou o
Fundo Municipal do Ensino de
Bandeirantes e a Fundação E-
ducacional de Bandeirantes
(FEB), esta com o objetivo de
ser a mantenedora de cursos
superiores e de nível médio que viessem a ser implantados pelo município. A FEB
foi declarada de utilidade pública por meio da Lei Municipal nº 978, promulgada em
24 de junho de 1971. O primeiro curso implantado foi o de Agronomia, com vestibu-
lar realizado ainda no ano de 1971.
Em 13 de novembro de 1973, a FEB foi transformada em Fundação Facul-
12
dade de Agronomia Luiz Meneghel (FFALM), pela Lei Municipal nº 1168, porém con-
servando a personalidade jurídica, os objetivos e o caráter de instituição de utilidade
pública. A Lei Municipal nº 1.438, de 13 de setembro de 1982, declara a Fundação
Faculdade de Agronomia Luiz Meneghel como pessoa jurídica de direito público.
Em 2000, foram criados os cursos de Medicina Veterinária e de Ciências
Biológicas. Face às inserções destes cursos, a FFALM transformou-se em Fundação
Faculdades Luiz Meneghel – FALM, pela Lei Municipal nº 2219/2000, editada em 27
de dezembro de 2000. Em julho do ano seguinte, foram iniciados os cursos de En-
fermagem e de Sistemas de Informação.
O poder executivo do Estado do Paraná, pela Lei nº 13.385, de 26 de de-
zembro de 2001, foi autorizado a estadualizar a Fundação Faculdades Luiz Mene-
ghel, integrando-a à Universidade Estadual do Paraná – UNESPAR, entidade da
administração indireta criada pela Lei nº 13.283, de 25 de outubro de 2001.
Com a edição da Lei Municipal nº 2.369/2002, em 13 de novembro de 2002,
o Poder Executivo Municipal fica autorizado a doar a Fundação Faculdades Luiz
Meneghel, incluindo os bens móveis e imóveis, à UNESPAR.
Para atender o disposto na Lei nº 13.385/01, foi promulgado o Decreto nº
1.052, de 11 de abril de 2003, publicado no Diário Oficial do Estado do Paraná nº
6.456, da mesma data, assim redigido:
 Art. 1º - Fica estadualizada a FALM, estabelecida no Município de Ban-
deirantes, passando a integrar a estrutura da UNESPAR.
 Art. 2º - Fica autorizada a UNESPAR a firmar convênio com a entidade
mantenedora da FALM, com a interveniência e supervisão da SETI, pa-
ra atender ao disposto na Lei 13.385/01.
 Art. 3º - A UNESPAR deverá adotar as providências necessárias para a
alteração da sua estrutura organizacional e de suas novas atribuições,
além das demais medidas pertinentes, nos termos do art. 3º da Lei
13.283/01, necessárias à implementação da estadualização da FALM.
13
 Art. 4º - As Secretarias SETI, SEAP e SEPL deverão proceder as ade-
quações de cargos, alterações orçamentárias e outras medidas admi-
nistrativo-legais que sejam necessárias, nos termos do art. 5º da Lei
13.283/01, combinado com o art. 21 e parágrafo único da Lei nº
13.980/02 (orçamento).
A Lei Municipal nº 2.437/2003, de 26 de setembro de 2003, autoriza a trans-
ferência da FALM ao Estado do Paraná, com todo o seu patrimônio, para os efeitos
de sua incorporação a uma das universidades estaduais. Com a criação da Univer-
sidade Estadual do Norte do Paraná (UENP), pela Lei nº 15.300, de 28 de setembro
de 2006, a FALM deixou de fazer parte da UNESPAR para integrar a UENP.
Finalmente, a Lei Estadual nº 15.464, de 31 de janeiro de 2007, autoriza o
poder executivo a promover os atos necessários a efetivar a estadualização median-
te a incorporação à UENP e a utilizar, por cessão e pelo prazo necessário, os fun-
cionários estatutários e servidores celetistas pertencentes ao quadro de pessoal do
município de Bandeirantes, obedecendo a política de remuneração aplicada às car-
reiras do magistério público do ensino superior e dos técnico-administrativos, nas
mesmas épocas e proporções.
A Fundação Faculdades Luiz Meneghel, de Bandeirantes, é uma entidade
de direito público, regida por estatuto próprio, com autonomia didático-científica, dis-
ciplinar e administrativa.
1.2 Inserção regional
Segundo afirmação, em 8 de setembro de 2006, da Secretária de Estado de
Ciência, Tecnologia e Ensino Superior Lygia Lumina Pupatto1
, a implantação da
UENP repercute positivamente nos 46 municípios que compõem a região porque,
além dos recursos investidos pelo governo estadual, também poderá captar outros
junto às agências de fomento do governo federal e investir em programas relaciona-
dos ao desenvolvimento regional.
1
Jornal O Estado do Paraná, em 08/09/06
14
Além dos acadêmicos provenientes da região norte do Estado do Paraná, as
instituições de ensino superior (IES) que compõem a Universidade recebem outros
de diversos Estados, podendo ser considerada uma instituição de abrangência na-
cional.
A UENP tinha, na data de sua criação, sob sua responsabilidade 7.978 inte-
grantes, sendo 6.375 estudantes na graduação, 1.069, na especialização, 87, no
mestrado, 314 docentes e 133 técnico-administrativos. São 22 cursos de graduação,
24, de especialização, 1, de mestrado em Direito e 2, de mestrado interinstitucional:
um em Administração, em parceria com a Universidade Federal do Paraná, e um em
Educação, em parceria com a Universidade Estadual de Maringá.
1.3 Missão
A UENP tem como missão atuar na produção do conhecimento científico em
suas mais diversas formas e no processo de desenvolvimento regional e do Estado
do Paraná, participando ativamente do trabalho de construção integral da sociedade
e dos seus cidadãos, buscando sempre a melhoria da qualidade de vida, promoven-
do a democracia, a cidadania e o desenvolvimento sócio-econômico, pela valoriza-
15
ção e socialização do conhecimento e do saber historicamente construído e constitu-
ído.
1.4 Finalidades
As finalidades da UENP estão previstas no Artigo 5º, de seu estatuto:
 gerar, disseminar e socializar o conhecimento em padrões elevados de
qualidade e equidade;
 valorizar o ser humano, a vida, a cultura e o saber;
 promover a formação humanista do cidadão, com capacidade crítica pe-
rante o Estado, a sociedade e o mercado;
 promover o desenvolvimento científico, tecnológico, econômico, social,
artístico e cultural, em especial da região e do Estado;
 conservar e difundir os valores éticos e democráticos, assentados nos
princípios de liberdade e igualdade;
 estimular a solidariedade humana na construção da sociedade e na es-
truturação da vida e do trabalho;
 educar para a cidadania, estimulando a ação coletiva;
 propiciar condições para a transformação da realidade, visando a justiça
e a equidade social;
 estimular a justiça e a busca de soluções de problemas contemporâ-
neos, em particular os regionais e nacionais;
 prestar serviços especializados a comunidade e estabelecer com esta
uma relação de reciprocidade;
 promover o desenvolvimento da região.
16
1.5 Objetivos e metas
Os objetivos deverão orientar a atuação da Universidade Estadual do Norte
do Paraná – UENP – no período compreendido entre 2007 e 2012; esses objetivos
não são numerus clausus e, portanto, não excluem outros advindos da decisão de
seus conselhos superiores e das diretrizes nacionais e estaduais para a educação
superior.
São objetivos da UENP:
 consolidar seu papel no desenvolvimento social e econômico local, re-
gional e nacional;
 ampliar seus espaços de interlocução com a sociedade, particularmente
nos campos da cultura, saúde, cidadania e educação, dirigindo suas
funções acadêmicas de ensino, pesquisa e extensão para o atendimen-
to a demandas sociais;
 participar, em nível nacional e local, de fóruns de discussão e definição
de políticas públicas no âmbito da inclusão social e da produção e difu-
são da ciência, da arte e da cultura, buscando sempre estruturar a par-
ticipação discente;
 estabelecer parcerias com órgãos governamentais, empresas e organi-
zações da sociedade civil, para o desenvolvimento de programas de in-
teresse mútuo e de impacto social;
 reforçar sua integração com a rede de universidades estaduais, na co-
ordenação de ações que visem o fortalecimento do sistema universitário
público no Estado do Paraná;
 assegurar alocação de recursos governamentais, por meio da articula-
ção de suas representações nos diversos conselhos, comitês e organi-
zações de fomento a projetos acadêmicos;
 otimizar os recursos infra-estruturais, materiais e financeiros, implemen-
tando estratégias para utilização plena da capacidade instalada;
17
 fortalecer a atuação dos órgãos colegiados superiores na definição das
macro-políticas institucionais;
 promover revisão e atualização dos seus instrumentos normativos, de
modo a favorecer o alcance de um novo patamar de qualidade no e-
xercício de suas funções acadêmicas e na democracia interna da insti-
tuição;
 estabelecer uma política de desenvolvimento de pessoas que considere
a essencialidade dos servidores técnico-administrativos e docentes pa-
ra o cumprimento das atividades-fim da instituição;
 implementar uma política de apoio ao corpo discente, baseada em e-
qüidade e justiça, incluindo ações nos âmbitos social, acadêmico e cul-
tural;
 implementar políticas acadêmicas de integração do ensino, da pesquisa
e da extensão por meio de programas que envolvam, de forma indis-
sociável, a produção e a socialização do conhecimento à formação dos
acadêmicos;
 promover a melhoria da qualidade do ensino, em todos os níveis;
 diversificar as atividades de ensino, em níveis de graduação, de pós-
graduação ou de extensão, com a oferta de cursos à distância ou semi-
presenciais e de cursos seqüenciais;
 enfatizar estratégias que favoreçam o acesso à Universidade de grupos
sociais tradicionalmente excluídos;
 criar condições para estimular e fortalecer a pesquisa pelo incentivo ao
desenvolvimento de programas inovadores, o intercâmbio com institui-
ções nacionais e internacionais, a crescente qualificação de pesquisa-
dores e grupos de pesquisa, bem como a divulgação do conhecimento
produzido;
 consolidar a extensão universitária como interface da Universidade com
18
segmentos da sociedade e como espaço pedagógico de formação;
 implementar uma política de democratização da informação, por meio
do fortalecimento de um sistema qualificado de bibliotecas e de acesso
ampliado a redes e bancos de dados existentes e potencialmente dis-
poníveis;
 promover uma inserção qualificada da instituição no panorama acadê-
mico nacional e internacional, pela difusão da sua produção científica,
técnica e artística;
 fomentar a realização de atividades culturais, artísticas, esportivas e de
lazer;
 ministrar o ensino para a formação de profissionais habilitados ao exer-
cício das carreiras públicas, profissões liberais, técnico-científicas, téc-
nico-artísticas e de magistério, bem como de trabalhos de cultura geral;
 promover e estimular a pesquisa científica e tecnológica, e a produção
do pensamento original no campo da Ciência, da Tecnologia, da Arte,
das Letras e da Filosofia;
 desenvolver na comunidade universitária uma consciência ética, valori-
zando os ideais de cidadania, responsabilidade e inclusão social;
 desenvolver a produção de bens, processos, sistemas e tecnologias,
para terceiros, possibilitando a captação de recursos e o desenvolvi-
mento comunitário.
São prioridades organizacionais:
1) instalação da reitoria com a estrutura administrativa e pedagógica ne-
cessária ao pleno funcionamento da Universidade;
2) realização de eleições gerais nos termos do estatuto;
3) elaboração dos regimentos dos conselhos e órgãos superiores;
4) elaboração pelas Pró-Reitorias de Graduação, Pesquisa e Pós-
19
Graduação e pela de Extensão à Comunidade das propostas políticas
de cada dimensão, observando as diretrizes estabelecidas por esse
instrumento.
5) discussão de políticas de motivação e qualificação do corpo técnico
administrativo e do corpo docente.
6) Instalação do Fórum Permanente de integração dos campi.
Quadro 1 – Cronograma das prioridades organizacionais
Metas
2. sem
2007
1. sem
2008
2. sem
2008
1. sem
2009
2. sem
2009
1. sem
2010
2. sem
2010
1. sem
2011
2. sem
2011
1. sem
2012
1 x x x x x
2 x x
3 x x
4 x x x
5 x x x
6 x x x
Os objetivos estabelecidos para o qüinqüênio 2007-2012 estão expressos
em metas, aqui definidas por áreas de atuação da Universidade, a partir de projetos
ou programas institucionais estratégicos, estabelecidos pelas Pró-Reitorias de Gra-
duação, de Extensão à Comunidade e de Pesquisa e Pós-Graduação. Essas metas
são de duas ordens: gerais e específicas.
São metas gerais:
 reformulação do Plano de Desenvolvimento Institucional e do Projeto
Político-Pedagógico de cada campus para a devida adequação à reali-
dade de Universidade;
 discussão e reformulação curricular de todos os cursos, para atender as
novas orientações acadêmicas e pedagógicas;
 implantação de um sistema de avaliação institucional que integre toda a
Universidade;
 discussão e criação de alternativas de inclusão social e de políticas e-
ducacionais de acesso e permanência;
 criação de um sistema de informações eficiente;
20
 valorização e ampliação de graduação e das pós-graduações lato e
stricto sensu;
 implantação de uma política de expansão dos serviços de extensão uni-
versitária;
 reformulação da concepção administrativa, visando à capacitação plena
e a eficiência dos serviços e processos internos e externos;
 oferta, permanentemente, cursos e programas de aperfeiçoamento pro-
fissional de docentes e funcionários;
 melhoria da qualificação formal, social e política do aluno de graduação
e de pós-graduação por meio do ensino, da pesquisa e da extensão de-
vidamente articulados, de estágios, de práticas profissionais e outras;
 priorização de práticas de extensão voltadas para o atendimento das
necessidades sociais emergentes como as relacionadas com as áreas
de educação e cidadania, saúde, produção de alimentos, meio ambien-
te, geração de empregos e ampliação de renda;
 utilização da avaliação institucional como instrumento estratégico na
tomada de decisões e no planejamento institucional.
São metas específicas de ensino, pesquisa e extensão:
1) discutir internamente e viabilizar a implantação de novos cursos de a-
cordo com as demandas de cada campus, respeitando o equilíbrio fi-
nanceiro da Universidade;
2) refletir e avaliar a oferta e manutenção de vagas em cursos já existen-
tes;
3) implantar cursos seqüenciais;
4) oferecer curso de pós-graduação lato sensu à distância (semi-
presencial);
21
5) ocupar, no mínimo, 90% das vagas residuais nos cursos de graduação
atendidas as exigências acadêmicas e administrativas para a matrícu-
la;
6) implementar políticas e programas de educação inclusiva;
7) definir a posição quanto à adoção de uma política de reserva de vagas
de ingresso nos cursos de graduação;
8) implementar estratégias que possibilitem o aumento em, pelo menos,
50% o número de bolsas de iniciação científica para estudantes de
graduação;
9) discutir a necessidade de ampliação da oferta de cursos em contra-
turno, dando prioridade à instalação das vagas já autorizadas pela
Câmara de Ensino Superior do Conselho Estadual de Educação do
Paraná;
10) assegurar a incorporação de procedimentos que visem à consolidação
do concurso vestibular unificado;
11) implantar um sistema de informações integrando os campi;
12) viabilizar parcerias para financiar, no mínimo, 10 projetos de ensino, a
cada ano letivo;
13) unificar os programas de monitoria por uma regulamentação que se a-
fine ao perfil institucional;
14) organizar uma base de dados sobre os cursos de graduação;
15) publicar catálogo atualizado dos cursos de graduação;
16) priorizar a expansão em 30% e 40% o percentual de docentes titulados
– mestres e doutores, respectivamente, por meio do estabelecimento
de políticas que estimulem a capacitação docente, as parcerias inter-
campi, e interinstitucionais;
22
17) estimular a ampliação em 20% do percentual de grupos consolidados
no Diretório de Grupos de Pesquisa do CNPq;
18) fomentar o envolvimento de discentes em projetos de pesquisa;
19) enfatizar a necessidade de expansão da oferta de cursos de mestrado;
20) implementar práticas que visem à melhoria dos cursos de mestrado
instalados;
21) viabilizar parcerias para a instalação de cursos de doutorado;
22) possibilitar a criação de curso de mestrado na modalidade profissiona-
lizante;
23) buscar estratégias que visem à ampliação de oferta do número de bol-
sas para alunos de pós-graduação stricto sensu;
24) estimular a criação de centros ou núcleos interdisciplinares de ensino e
pesquisa que se dediquem a reflexão de temas abrangentes e atuais;
25) buscar instrumentos que possibilitem a ampliação em 25% das ações
de extensão financiadas por órgãos governamentais, fundações e
segmentos organizados da sociedade civil;
26) revitalizar e consolidar grupos artísticos ou núcleos de criação, bem
como festivais e mostras de arte, através de trabalho coletivo com a
participação da organização estudantil;
27) elaborar um inventário geral e histórico de toda a produção artística e
cultural da UENP, com atualização anual;
28) promover, anualmente, cursos de formação, capacitação e aperfeiço-
amento para o segmento técnico-administrativo, considerando-se a
vocação de cada campus;
29) projetar e implantar um setor de atendimento e informações à comuni-
dade;
23
30) organizar um banco de dados de demandas dirigidas à Universidade e
de ofertas de ações de extensão;
31) implementar ações que visem à criação de uma linha editorial universi-
tária;
32) projetar um calendário ou agenda de eventos;
33) integrar a UENP ao SIEX – Sistema de Informação em Extensão Uni-
versitária;
33) projetar a criação de um núcleo de documentação e memória da
UENP;
34) realizar seminário de extensão e outras atividades dirigidas à comuni-
dade;
35) possibilitar a consolidação de um programa permanente de bolsas au-
xílio de extensão;
36) projetar e traçar estratégias que possibilitem a instalação de laborató-
rios de extensão, de um fórum permanente de extensão e de incuba-
dora de projetos de extensão;
37) integrar a Pró-Reitoria de Extensão e a Pró-Reitoria de Pesquisa e
Pós-Graduação com a Pró-Reitoria de Graduação, para definir meca-
nismos que viabilizem a incorporação de atividades de pesquisa e de
extensão nos currículos dos cursos de graduação;
38) propor, a partir do mapeamento das atividades de extensão da UENP
segundo áreas temáticas e linhas programáticas, a articulação de pro-
jetos independentes em programas interdisciplinares;
39) estabelecer critérios para disponibilização de apoio a atividades de ex-
tensão;
40) realizar no biênio 2008-2009 um evento científico que aborde os te-
mas: educação, ética e cidadania;
24
41) instalar um observatório regional de indicadores de desenvolvimento
sustentável.
Quadro 2 – Cronograma das metas
Metas
2. sem
2007
1. sem
2008
2. sem
2008
1. sem
2009
2. sem
2009
1. sem
2010
2. sem
2010
1. sem
2011
2. sem
2011
1. sem
2012
1. x x x x x
2. x x
3. x x
4. x x
5. x x
6. x x
7. x
8. x x
9. x x
10. x
11. x x
12. x x
13. x x
14. x x
15. x x
16. x x x x x x x x
17. x x x x x x x x
18. x x x x
19. x x x x x x x x
20. x x x x
21. x x x x x
22. x x
23. x x x x
24. x x x x
25. x x
26. x x x x x x
27. x x
28. x x
29. x x
30. x
31. x x
32. x x
33. x
34. x x
35. x x
36. x
37. x x x x
38. x x x x
39. x x
40. x x
41. x x x x
Propõe-se, ainda, como meta específica, tendo em vista que este instrumen-
to está sendo elaborado no contexto de instalação da Universidade Estadual do Nor-
te do Paraná, a discussão e, se necessária, a revisão, integral ou parcial, dos ins-
trumentos de planejamento estratégico (PDI e PPPI) em um prazo máximo de dois
anos, a contar da definitiva constituição, para a adequação às realidades que se a-
presentarem.
25
1.6 Áreas de atuação acadêmica
Os cursos de graduação atualmente ofertados pela UENP, segundo classifi-
cação do Conselho Nacional de Desenvolvimento Científico e Tecnológico – CNPq –
estão em sete áreas do conhecimento: Ciências Agrárias, Ciências Biológicas, Ciên-
cias Exatas, Ciências Humanas, Ciências da Saúde, Ciências Sociais Aplicadas e
Lingüística, Letras e Artes, a maioria de bacharelado ou licenciatura plena.
1.7 Responsabilidade social
Os projetos que espelham o compromisso de responsabilidade social da ins-
tituição, já desenvolvidos por cada campus, serão mantidos e ampliados para aten-
der com maior eficiência as necessidades de inclusão e fomentar o desenvolvimento
regional de forma mais eficaz.
1.7.1 Campus de Jacarezinho
1.7.1.1 Centro de Ciências da Saúde
O curso de Educação Física possui:
 parcerias com a Prefeitura Municipal de Jacarezinho e diversas prefeitu-
ras municipais da região, desenvolvendo projetos de atividades esporti-
vas;
 projetos de extensão, de atendimento e orientação à comunidade sobre
atividades físicas, de lazer, relacionadas com alimentação e saúde, etc.;
 projeto de extensão na Comunidade de Assistência aos Dependentes
de Drogas (CADD), com a participação efetiva de acadêmicos do curso
de Educação Física;
 atendimento a atividades desenvolvidas pelo 2º Batalhão de Polícia Mili-
26
tar de Jacarezinho, Corpo de Bombeiros, Núcleo Regional de Educa-
ção, Associação de Pais e Amigos dos Excepcionais e outras entida-
des.
O curso de Fisioterapia mantém:
 atendimento e implantação de próteses, em parceria com a Associação
Paranaense de Reabilitação;
 convênio com o Consórcio Intermunicipal de Saúde do Norte Pioneiro -
CISNORPI, para atendimento a carentes na Clínica de Fisioterapia da
FAEFIJA;
 atendimento aos alunos da APAE, de Jacarezinho e região;
 atendimento no asilo São Vicente de Paula, de Jacarezinho;
 atendimento na Santa Casa Misericórdia de Jacarezinho;
 atendimento no setor de Hidroterapia;
 avaliação de atletas.
O Centro ainda desenvolve um projeto vinculado a subprogramas do Pro-
grama Universidade sem Fronteiras denominado “Xadrez na Escola Pública”.
1.7.1.2 Centro de Ciências Sociais Aplicadas
O Centro Ciências Sociais Aplicadas tem desenvolvido atividades de atendi-
mento a população carente por meio do Núcleo de Prática Jurídica, que coordena as
atividades do Escritório Modelo e o Programa Pró-Egresso.
O Escritório Modelo tem prestado, em média, 500 atendimentos anuais à
população carente, sendo que são realizadas 430 audiências e possui mais de 1.200
processos em tramitação. O escritório oferece assistência judiciária em Direito de
27
Família, Direito Penal, infância e juventude, entre outros, envolvendo a comunidade
acadêmica com os principais problemas sociais, relacionados ao direito, da comuni-
dade local.
O Programa Pró-Egresso atende egressos do sistema penitenciário das co-
marcas de Santo Antônio da Platina, Jacarezinho e Andirá. São cerca de 25 egres-
sos atendidos mensalmente. Em parceria com o Patronato Penitenciário, o programa
presta serviços jurídicos: entrevista inicial, entrevistas de acompanhamento, entre-
vista final, progressão de regime, remissão de pena, livramento condicional, extinção
da punibilidade, comutação de pena, indulto natalino, audiência admonitória de li-
vramento condicional, unificação de pena, junção de pena, justificativas de faltas no
cumprimento das condições impostas, alvarás de soltura, mudança de apresenta-
ção; e, serviços sociais: entrevistas inicial, de acompanhamento e final, acompa-
nhamento social do beneficiário e seus familiares, visitas domiciliares, elaboração de
parecer social, elaboração de atestado sócio econômico, informes sociais às demais
áreas técnicas, encaminhamento aos recursos da comunidade, elaboração de pla-
nos, programas e projetos, contatos com delegacias, institutos de identificação e ór-
gãos afins, visitas às órgãos de interesse público e assistenciais, orientação, super-
visão e avaliação de estagiários, cadastramento e capacitação de instituições recep-
toras de prestadores de serviço à comunidade, encaminha, acompanha e fiscaliza a
prestação de serviços à comunidade.
Em parceria com o Ministério Público do Paraná foi instalado nas dependên-
cias da Faculdade um Núcleo da Infância e Adolescência. Em seu primeiro ano de
existência prestou 515 atendimentos, sendo que foram protocoladas 122 ações judi-
ciais (adoção, guarda, ato infracional, regulamentação de visitas, contestações etc.)
e foram realizadas 62 remissões junto ao Ministério Público.
O Centro ainda desenvolve dois projetos vinculados a subprogramas do
Programa Universidade sem Fronteiras denominados Núcleo Interdisciplinar de A-
poio à Família e a Mulher e Núcleo de Monitoramento de Penas Alternativas.
28
1.7.1.3 Centro de Ciências Humanas e da Educação.
a) Biodiversidade da bacia hidrográfica do rio cinza
Tem por objetivo geral a criação de um banco de dados para identificar a
fauna pertencente à bacia hidrográfica do Rio das Cinzas, identificar a presença de
espécies exóticas e descrever possíveis danos que estas estejam causando ao bio-
ma nativo, e elaborar considerações sobre o estado de preservação da cobertura flo-
restal que compõe a cobertura vegetal dos municípios pertencentes à bacia hidro-
gráfica.
O banco de dados e as ações de preservação atendem toda comunidade
abastecida pela bacia do Cinza. (2005-2006).
b) Faculdade aberta à 3ª idade
Projeto em que o Centro de Ciências Humanas e da Educação abre, numa
perspectiva de abordagem interdisciplinar, um leque de conhecimento atualizado,
possibilitando aos alunos engajar-se novamente na sociedade, com uma nova visão
de mundo.
O projeto é desenvolvido através de 12 módulos, totalizando 120 horas, dis-
tribuídos em 3 níveis. A clientela atendida está na faixa etária de 60 anos. O objetivo
é resgatar a cidadania da 3ª idade, visando obter a valorização do idoso, enfatizando
suas experiências, vivencias e conhecimentos, propiciando acesso à educação con-
tinuada, através de atividades educativas e sócio-culturais.
São atendidas, aproximadamente, 20 pessoas da comunidade por ano.
c) Fórum Identidade Paraná
Visa debater a arte e a cultura, a identidade, a alteridade, a memória, as po-
líticas públicas e o papel das comunidades.
O número aproximado de pessoas da comunidade atendidas é de, aproxi-
madamente, 480 por ano.
29
d) Humanização e apoio pedagógico no hospital
Os Centros, através de seus professores e acadêmicos, pretende demons-
trar, após estudos e pesquisas, a necessidade da implantação de uma sala ambien-
te na Santa Casa de Misericórdia de Jacarezinho para efetuar atendimento ludo-
pedagógico à criança hospitalizada. Busca comprovar que não só o corpo deve ser
curado, mas também o “ser”, com suas necessidades cognitivas, afetivas e sociais.
e) L.E.P.H.I.S. – Laboratório de ensino e Pesquisa em História
O Laboratório de Ensino de História se propõem a ser um espaço de diálogo
entre professores do ensino fundamental e médio com o ensino superior, sobre te-
mas que permeiam o cotidiano escolar, e a disciplina de História.
1.7.1.4 Centro de Letras, Comunicação e Artes
a) Inglês no PROMEJA
O objetivo é proporcionar as crianças do PROMEJA – Programa de Proteção
ao Menor de Jacarezinho – um contato com a língua inglesa, através de jogos, mú-
sicas, brincadeiras e aulas participativas.
O número de crianças da comunidade atendidas varia.
b) Curso de extensão em mandarim
A FAFIJA tem se destacado no cenário regional, há décadas, por sua contri-
buição efetiva na formação de profissionais e no desenvolvimento científico, técnico
e cultural do Norte Pioneiro. Com o propósito de solidificar esse referencial, amplian-
do o seu raio de ação, foi criado o Curso de Extensão em Língua Chinesa, que conta
com laboratório de língua – vinte e uma cabines individuais e uma cabine central –,
sala de audiovisual e biblioteca básica de mandarim.
O projeto tem três módulos de 60 horas/aula, com duração de 15 semanas
(4 horas/aula por semana), totalizando carga horária de 180 horas.
O objetivo do curso é proporcionar aos profissionais e alunos da região a
30
possibilidade de aquisição de conhecimento da língua chinesa, viabilizando sua in-
tegração em uma rede de cooperação que envolva as instituições públicas de ensi-
no, almejando maior intercâmbio cultural, tecnológico e comercial entre Brasil e Chi-
na. Entre 2005 e 2006, foram atendidas cerca de quarenta pessoas da comunidade.
Os dois últimos Centros ainda desenvolvem projetos vinculados a subpro-
gramas do Programa Universidade sem Fronteiras descritos na tabela abaixo:
1.7.2 Campus de Cornélio Procópio (Centro de Ciências Sociais Aplicadas, Centro
de Ciências Humanas e da Educação; Centro de Letras, Comunicação e Artes).
Dentre os projetos, destaca-se a FATEI – Faculdade da Terceira Idade. A
FAFICOP iniciou, em 1991, sua participação no movimento da terceira idade em
Cornélio Procópio. A partir de 1992, a FATEI ficou caracterizada como projeto de ex-
PROJETOS
ÁREA/ORIENTAÇÃO
PROFESSORES
RECÉM
FORMADOS ALUNOS
LER E ESCREVER É DA
HORA!
Letras
3 1 5
Projeto ALFALETRA Educação
3 1 5
PROJETO LABORATÓRIO
DE ENSINO DE HISTÓRIA História
3 1 5
EDUCANDO
EDUCADORES,
SOLUCIONANDO
PROBLEMAS E
PROMOVENDO A
QUALIDADE
AMBIENTAL
Ciências Biológicas
3 1 5
PROMOVENDO A
SUSTENTABILIDADE SÓ-
CIO AMBIENTAL ATRA-
VÉS DA AGRICULTURA
FAMILIAR NA BACIA DO
RIO DAS CINZAS / ITA-
RARÉ
Agricultura familiar
1 2 2
DIÁLOGOS SOCIAIS:
CULTURA E
DEMOCRACIA
Economia solidária e
cooperativas populares /
Políticas de prevenção e
combate ao uso de dro-
gas /
Programas de alfabeti-
zação
3 2 6
31
tensão comunitária, com o escopo de manter e fomentar um fórum permanente de
debates sobre questões pertinentes para o resgate e a valorização desses cidadãos
na comunidade. O conteúdo ministrado aos idosos não considera o grau de escola-
ridade dos alunos, mas propicia o conhecimento como instrumento de novas vivên-
cias.
A FAFICOP foi pioneira neste projeto, que tem sido implantado em outras
comunidades.
A FATEI atende uma clientela específica, de pessoas com mais de 45 anos,
consolidando seu papel social como instituição e respondendo à demanda de signifi-
cativa parcela da população. Os projetos têm sido resultados da integração do Cen-
tro de Ciências Humanas e da Educação, Centro de Ciências Sociais Aplicadas e
Centro de Letras, Comunicação e Artes, e alguns desses projetos têm tido repercus-
são nacional.
São ainda desenvolvidos os projetos, vinculados a sub-programas do pro-
grama Universidade Sem Fronteiras, “Leitura em ação: inserção social e práticas do
discurso”, “A revivicação dos conhecimentos necessários para o sucesso escolar”,
“Vivência e descoberta: um olhar geográfico/bilógico sobre o conhecimento no ensi-
no fundamental”, “Educação, nutrição e segurança alimentar, uma maneira de agre-
gar valores aos produtos das pequenas propriedades” e “A horta do saber, uma a-
bordagem interdisciplinar”.
1.7.3 Campus Luiz Meneghel – Bandeirantes (Centro de Ciências Agrárias, Centro
de Ciências Tecnológicas, Centro de Ciências Biológicas).
Observa-se um significativo incremento nas atividades de pesquisa e exten-
são desenvolvidas por docentes e estudantes, principalmente após a inserção dos
quatro novos cursos a partir do ano 2000 e da conseqüente ampliação das áreas de
atuação do corpo docente, possibilitando maior atendimento institucional às deman-
32
das regionais.
Nas áreas de saúde, biologia e ecologia, vinculadas ao Centro de Ciências
Biológicas, a Comissão de Pesquisa registrou, nos últimos três anos, dezesseis tra-
balhos voltados à parasitose e doenças infecto-contagiosas em animais e seres hu-
manos, cinco sobre a qualidade da água consumida e sobre dejetos nos ribeirões do
município, três sobre a composição e ação bactericida de desinfetantes, e três sobre
morfologia de micro-organismos. Estes são trabalhos desenvolvidos por professores
e alunos do Curso de Ciências Biológicas. Vinculado ao Programa Universidade sem
Fronteiras, iniciou-se o Projeto “A educação ambiental, lixo e reciclagem: mudanças
de atitude no contexto escolar e na comunidade”, como apoio as licenciaturas do
NRE no município de Santa Amélia.
Na área da saúde pública, vale ressaltar os trabalhos desenvolvidos por es-
tudantes e professores do curso de Enfermagem, com destaque para o Projeto com
Gestantes, junto à Ação Social de Bandeirantes, com orientações no pré-parto, parto
normal, puerpério, cuidados com o recém-nascido, com ênfase no aleitamento ma-
terno; campanhas de vacinação na comunidade universitária: tétano, febre-amarela,
hepatite B e anti-rábica de pré-exposição (esta, particularmente, para os estudantes
de Medicina Veterinária); projetos de educação em saúde: dengue no assentamento
rural do município de Itararé, SP, assim como em casos positivos de esquistosso-
mose em áreas de risco, no município de Santa Amélia; coleta coproparasitológica
em áreas de risco, particularmente, na Vila São Pedro, em Bandeirantes; Programa
Hiperdia, que é dirigido ao acompanhamento de pacientes hipertensos em Bandei-
rantes, assim como acompanhamento de pacientes com úlcera de pressão, em alta
hospitalar neste município. O curso de Enfermagem desenvolve ainda o Projeto
“Repercuções sociais referentes ao abuso de álcool e drogas”, em parceria com a
Prefeitura Municipal de Santa Amélia, integrando o Programa Universidade sem
Fronteiras.
Vinculado ao Centro de Ciências Agrárias o Curso de Agronomia estabele-
ceu o convênio FFALM-DUKE, na área de piscicultura, pelo qual a estação de hi-
drobiologia de Salto Grande foi cedida, em regime de comodato, visando a pesquisa
33
com espécies da bacia do Paranapanema e os impactos de tanques-redes nos lagos
das hidrelétricas. No campus, foi instalada a estação de alevinagem, que pesquisa a
reprodução de espécies nativas e exóticas em todas as suas fases, visando o apri-
moramento da atividade aquícola na região. Integrando o Programa Universidade
sem Fronteiras registra os projetos “Ações de capacitação em produção de café or-
gânico com estratégia de geração de renda na agricultura familiar camponesa de
Jundiaí do Sul – PR” convênio com a Prefeitura Municipal daquele município,
EMATER, MST e “Gestão agroecológica de sistemas de produção como estratégia
para superação dos gargalos tecnológicos da agricultura familiar camponesa do Mu-
nicípio de Congonhinhas-PR” convênio com EMATER, MST e Prefeitura Municipal
daquele município.
O curso de Medicina Veterinária por meio de convênio SETI-Governo Fede-
ral está em fase de implantação do Centro Mesoregional de Excelência em Tecnolo-
gia do Leite no Norte Pioneiro do Paraná, que atuará na cadeia produtiva do leite,
atuando na pesquisa, extensão tecnológica e ações de desenvolvimento regional na
referida área. Registra-se também o Projeto “Ações de sustentabilidade para a ca-
deia produtiva do leite na região do norte do Paraná – Núcleo de Cornélio Procópio”
em parceria com UEL, EMATER, IAPAR, SEAB integrando do Programa Universida-
de sem Fronteiras.
Em relação ao curso de Sistemas de Informação, vinculado ao Centro de Ci-
ências Tecnológicas, registra-se o Projeto “Informática na educação no contexto do
ensino fundamental: avaliação e aplicação de software educacional” como apoio as
licenciaturas em escolas dos municípios de Bandeirantes e Santa Amélia, Programa
Universidade sem Fronteiras.
1.8 Políticas de ensino de graduação e pós-graduação
A definição de uma política de graduação será realizada oportunamente pela
Pró-Reitoria de Graduação depois de ampla consulta à comunidade acadêmica e
aprovação pelo Conselho Ensino, Pesquisa e Extensão – CEPE. A política de gra-
34
duação deve nortear as ações da Universidade, atendendo à missão da instituição,
ao seu Plano de Desenvolvimento Institucional (PDI) e ao Projeto Político-
Pedagógico Institucional (PPPI).
A boa formação acadêmica almejada propiciará o contínuo refletir e a inser-
ção no mundo do trabalho, privilegiando sempre a formação fundada em valores
como a cidadania, a responsabilidade social e a solidariedade.
A política de graduação estará associada às características de cada cam-
pus, sendo que esse viés tem evidente relação com as propostas de expansão da
Universidade. As características acadêmicas dos campi, para melhor formação dos
acadêmicos e maior potencial de desenvolvimento, estarão voltadas para a especifi-
cidade da atuação profissional, considerando a demanda regional, sem descuidar
das demandas de caráter global, decorrentes do mundo do trabalho. As políticas de
graduação atenderão às diferentes áreas do conhecimento.
As diretrizes políticas para o ensino devem ter a mesma temporalidade do
PDI, sendo que toda alteração nesse instrumento, ou no PPPI deverá motivar a re-
flexão sobre a adequação dessas diretrizes à nova realidade.
Devido a sua origem, a UENP apresenta duplicidade de cursos de gradua-
ção nos diferentes campi, dando um perfil regional ou mesmo local para a instituição.
Tendo em vista essa característica, as pró-reitorias envolvidas no desenvolvimento
das políticas de ensino deverão favorecer a cooperação e intercâmbio entre os
mesmos cursos, incluindo corpo docente, infra-estrutura e atividades de ensino,
pesquisa e extensão.
As políticas de ensino devem primar pela interdisciplinaridade na organiza-
ção de suas matrizes curriculares, possibilitando aos acadêmicos exercitar sua cria-
tividade com temas contemporaneamente relevantes, além da formação necessária
para o bom desempenho do egresso.
A prática de ensino deve prever ações que estimulem as atividades empre-
endedoras nos acadêmicos, tanto àquelas de cunho empresarial quanto às de cará-
ter social.
35
No contexto da graduação, a UENP deve começar a discutir a internacionali-
zação de seus diplomas. Assim, a dupla titulação, a abertura de possibilidades de in-
tercâmbio, é importante para o avanço da graduação, principalmente no contexto de
integração regional do Mercosul e também com outros países.
Os mesmos processos e diretrizes gerais indicados para a elaboração das
políticas de graduação, se aplicam às políticas de pós-graduação e pesquisa.
Com relação à pós-graduação, é necessário pensar estratégias que inte-
grem a realidade multicampi.
A Universidade deve implementar cursos de pós-graduação lato sensu que
foquem as demandas regionais por desenvolvimento, sem excluir outras.
A UENP deve fortalecer os programas de pós-graduação stricto sensu que
estão credenciados pela Capes, implementando ações que melhorem seus concei-
tos, para que a Universidade tenha sua excelência reconhecida por seus pares.
Os professores que têm regime de trabalho de tempo integral e dedicação
exclusiva deverão ser integrados em projetos de ensino, de pesquisa e extensão, de
forma a ampliar e otimizar os seus processos acadêmicos.
1.9 Políticas de extensão, cultura e pesquisa
A elaboração das políticas de extensão, cultura e pesquisa seguirá os mes-
mos parâmetros e procedimentos estabelecidos para a elaboração das políticas de
ensino de graduação e pós-graduação.
Assim, gerar conhecimento, transformando-o em desenvolvimento, contribu-
indo para a melhoria das condições sociais da região, do Estado e do País é alta-
mente desejável.
A produção do saber está, na Universidade, relacionada com o regime de
trabalho dos docentes. A UENP deve viabilizar junto aos competentes órgãos do Es-
tado, a ampliação do seu quadro de Mestres e Doutores que tenham o regime de
36
trabalho de tempo integral e dedicação exclusiva (TIDE) para ampliação dos grupos
e projetos de pesquisa, e principalmente para ampliação dos cursos de pós-
graduação stricto sensu.
A UENP deve incentivar a implementação de projetos temáticos relevantes
para o desenvolvimento regional, por meio de parceria com agências de financia-
mento e fomento nacionais e internacionais.
Com relação às atividades de extensão é necessário salientar que elas não
devem ser confundidas com assistencialismo por parte da comunidade universitária.
Assim, a extensão deve ser traduzida como forma de transmitir o conhecimento para
a comunidade. As atividades de extensão fazem interface com a graduação e a pes-
quisa institucional, pois muitos dos projetos têm cunho científico, ou mesmo associ-
ados à eficiente formação do acadêmico.
As políticas de extensão devem primar por sua expansão de modo a contri-
buir para a atualização do egresso, vinculando-o à instituição.
Diretrizes institucionais são necessárias no sentido de estabelecer as inter-
faces entre a atividade de extensão, o envolvimento de discente e docente, bem
como de docentes-pesquisadores por meio dos projetos de pesquisa que geram ati-
vidades inerentes ao avanço do conhecimento, incorporando empresas ou entidades
que venham a usufruir do resultado desse processo.
Por outro lado, não pode a atividade de extensão ficar à margem do proces-
so de internacionalização, considerando que toda a integração universitária deve ser
universalizada, por meio da interação com entidades nacionais e internacionais. Di-
retrizes que possam nortear os convênios institucionais são fundamentais para o
processo integrativo.
1.10 Estratégias para Integração Universitária
A UENP manterá a partir de sua definitiva constituição um Fórum Permanen-
37
te de Integração Universitária, em parceria com as Assessorias de Avaliação e Pla-
nejamento, e as Pró-reitorias, para promoção da efetiva integração dos campi entre
si e deles com a comunidade.
A Pró-reitoria de Graduação implementará estratégias que viabilizarão no
prazo mais curto possível a integração dos cursos oferecidos em mais de um cam-
pus facilitando o intercâmbio de discentes e docentes.
A Pró-reitoria de Pesquisa e Pós-graduação, em parceria com a Pró-reitoria
de Graduação, irá promover grupos de pesquisa multi-campi, integrando alunos e
professores a realidade da Universidade.
A Pró-reitoria de Extensão e Cultura facilitará a integração dos eventos de
extensão e de cultura, criando um catálogo geral dos projetos desenvolvidos pela
Universidade, promovendo o seu rodízio e as ações integradas.
A Pró-reitoria de Administração e Recursos Humanos viabilizará a gestão in-
tegrada dos recursos auferidos pelos diversos campi, atendendo as necessidades
da Universidade. A Diretoria de Administração e Finanças implementará estratégias
para descaracterizar o modelo administrativo originário integrando os diversos cen-
tros dos campi e esses com a Reitoria.
Entre as estratégias de integração, a Auto-avaliação Institucional oferecerá
subsídios para a aproximação e integração efetiva das unidades que são, hoje, mar-
cadas por realidades e vocações distintas, tendo em vista a sua história. Na UENP a
idéia de Universidade não decorre da expansão de programas e atividades, mas da
integração das cinco instituições já existentes. A administração dos conflitos, a ges-
tão adequada das metas, a proposição de objetivos comuns e a efetiva integração
dos campi decorrerá do amadurecimento da avaliação institucional.
A organização da UENP em Centros de Estudos com abrangência territorial
dos campi facilitará a vinculação a realidades regionais distintas e ao mesmo tempo
enriquecerá as discussões acadêmicas com uma perspectiva pluralista de aborda-
gem da realidade.
Por fim, a integração será amplamente favorecida pela presença de órgãos
38
das Pró-reitorias em cada campus, e pela ação dos Órgãos Colegiados, os quais te-
rão representantes de todos os Centros de Estudos.
39
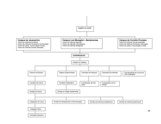
2 GESTÃO INSTITUCIONAL
2.1 Organização administrativa
2.1.1 Introdução
A UENP, em todos os níveis de sua administração, está organizada de for-
ma que suas estruturas deliberativas sejam órgãos colegiados, com participação de
todos os setores da comunidade acadêmica e, nas instâncias de deliberação de polí-
ticas gerais da Universidade ou dos seus campi, conta também com representação
da comunidade externa, respeitando o disposto na Lei n. 9.394 de 1996 (LDB) e no
artigo 4. de seu Estatuto, que preservam representação docente mínima de setenta
por cento (70%) em seus órgãos colegiados.
2.1.2 Instâncias colegiadas de deliberação superior
São três as instâncias colegiadas de deliberação superior da UENP:
 Conselho Universitário (CONSUNI), órgão deliberativo máximo da ins-
tituição, responsável pela definição das políticas gerais e pela prestação
de contas à comunidade e aos órgãos governamentais;
 Conselho de Ensino, Pesquisa e Extensão (CEPE), responsável pela
definição das políticas acadêmicas de ensino, pesquisa e extensão;
 Conselho de Administração (CAD): responsável pela definição de po-
líticas administrativas, financeiras e de pessoal.
2.1.3 Instância executiva superior
A Reitoria é o órgão executivo superior, cabendo-lhe implementar as deci-
sões emanadas dos órgãos deliberativos superiores. Está estruturada em pró-
reitorias, assessorias e estruturas administrativas de suporte, que são responsáveis
pela execução das ações estabelecidas pelos colegiados deliberativos e pelo reitor.
40
A este compete superintender as atividades da Universidade e representá-la em to-
das as instâncias, em juízo e fora dele.
2.1.3.1 Pró-reitorias
I. Pró-Reitoria de Administração, Recursos Humanos e Finanças
(PROARHF) responsável pela gestão administrativa, orçamentária, financeira e de
pessoal da Universidade e está organizada em quatro diretorias:
 Diretoria de Administração e Finanças, responsável pela gestão ad-
ministrativa e financeira;
 Diretoria de Orçamento, responsável pela coordenação, elaboração,
consolidação e execução do orçamento e dos programas orçamentá-
rios;
 Diretoria de Material, responsável pela aquisição, guarda e distribuição
de material, e dos respectivos processos licitatórios;
 Diretoria de Pessoal, responsável pela gestão de pessoal e pela orga-
nização de concursos públicos de ingresso de servidores técnico-
administrativos e docentes.
II. Pró-Reitoria de Planejamento e Avaliação Institucional (PROPAV) é o
órgão que planeja, controla e avalia as atividades da Universidade e está organizada
em duas diretorias:
 Diretoria de Planejamento responsável pelo planejamento e acompa-
nhamento global das ações da Universidade, incluindo a elaboração de
relatórios gerais, a análise sistemática dos custos operacionais e a con-
solidação do acervo de dados de natureza didático-científica da Univer-
sidade;
 Diretoria de Avaliação Institucional responsável pelos processos in-
ternos de avaliação institucional, nos aspectos acadêmicos e adminis-
trativo, incluindo o treinamento de avaliadores, a construção de plani-
41
lhas de avaliação e a elaboração sistemática de diagnósticos sobre a
Universidade.
III. Pró-Reitoria de Graduação (PROGRAD) é o órgão que planeja, execu-
ta e controla as atividades acadêmicas de graduação e está organizada em uma as-
sessoria técnica e duas diretorias:
 Assessoria Técnica responsável pela emissão de informações e pare-
ceres técnicos e jurídicos necessários à instrução de processos na área
de ensino de graduação e pela elaboração de anteprojetos de resolução
da Pró-Reitoria de Graduação;
 Diretoria Pedagógica, responsável pelo acompanhamento, supervisão
e operacionalização das políticas de ensino estabelecidas pelo conse-
lho de Ensino, Pesquisa e Extensão, incluindo os estágios curriculares e
extracurriculares dos cursos de graduação;
 Diretoria de Registros Acadêmicos, responsável pela normatização,
execução e supervisão das atividades relativas à vida acadêmica dos
alunos de graduação, incluindo o controle das fases do processo aca-
dêmico, desde a matrícula do aluno até a emissão e registro do respec-
tivo diploma de graduação, cabendo-lhe, também, o registro do diploma
de pós-graduação.
IV. Pró-Reitoria de Pesquisa e Pós-Graduação (PROPG) é o órgão que
planeja, executa e controla as atividades relativas à pesquisa e pós-graduação e es-
tá organizada em uma assessoria técnica e duas diretorias:
 Assessoria Técnica responsável pela emissão de informações e pare-
ceres técnicos e jurídicos necessários à instrução de processos nas á-
reas de pesquisa e ensino de pós-graduação e pela elaboração de an-
teprojetos de resolução da Pró-Reitoria de Pesquisa e Pós-Graduação;
42
 Diretoria de Pesquisa, responsável pela programação, execução e su-
pervisão da pesquisa, incluindo o cadastro e o acompanhamento de
projetos e a implementação das políticas, para a área, estabelecidos
pelo Conselho de Ensino, Pesquisa e Extensão;
 Diretoria de Pós-Graduação, responsável pela programação, execu-
ção, registro e controle acadêmico das atividades de pós-graduação, in-
cluindo a emissão de certificados de diplomas.
V. Pró-Reitoria de Extensão e Cultura (PROEC), é o órgão que planeja, exe-
cuta e controla as atividades relativas à Extensão e a Cultura da Universi-
dade e está organizada em três Diretorias:
 Diretoria de Programas e Projetos de Extensão, responsável pelo
planejamento, orientação, controle, cadastro e acompanhamento dos
programas e projetos de extensão;
 Diretoria de Eventos, responsável pela organização, divulgação e exe-
cução de eventos de extensão, incluindo, dentre outros, os de caráter
científico e técnico-cultural, como congressos, simpósios e semanas ci-
entíficas;
 Diretoria de Cultura, responsável pelo planejamento, organização e rea-
lização de atividades culturais da Universidade, em sintonia com a co-
munidade externa.
2.1.3.2 Assessorias
I. Assessoria de Relações Universitárias e Internacional (ARUI) é o órgão
responsável pela promoção e relacionamento da Universidade junto às
comunidades interna, externa e internacional e está organizada em três
Divisões:
43
 Divisão de Comunicação, responsável pela elaboração e divulgação
de informações oficiais junto aos órgãos de comunicação e pela publi-
cação de boletim oficial;
 Divisão de Relações Institucionais, responsável pela coordenação
das relações com a sociedade, incluindo festividades, cerimonial, agen-
da social do reitor e relações internacionais;
 Divisão de Relações Internacionais, responsável pela coordenação
das relações internacionais da Universidade, incluindo a cooperação
técnica e os convênios internacionais.
II. Assessoria de Administração de Bens Patrimoniais (AABP) é o órgão
responsável pela manutenção dos bens móveis e imóveis e pela infra-estrutura dos
eventos realizados pela Universidade e consta de quatro divisões:
 Divisão de Obras e Manutenção, responsável pelos processos de
construção, reforma, ampliação, fiscalização e manutenção dos bens
imóveis;
 Divisão de Equipamentos, responsável pelos serviços de aquisição e
de manutenção dos equipamentos;
 Divisão de Transporte, responsável pela aquisição, controle e manu-
tenção da frota de veículos;
 Divisão de Segurança, responsável pela segurança dos campi da Uni-
versidade, incluindo o treinamento de seus vigias e porteiros.
III. Assessoria de Informática responsável pelo desenvolvimento e execu-
ções de programas de informática para controle das atividades acadêmicas, admi-
nistrativas e de pessoal e está organizada em duas divisões:
 Divisão de Tecnologia de Informação, responsável pelo desenvolvi-
44
mento de softwares, websites e ferramentas de informática necessárias
às atividades acadêmicas e administrativas;
 Divisão de Processamento da Informação, responsável pela digita-
ção, produção de relatórios acadêmicos e administrativos e suporte às
atividades das pró-reitorias, das assessorias, dos docentes e pesquisa-
dores da instituição.
IV. Assessoria Jurídica, responsável pela representação judicial e extra-
judicial da Universidade e pela instrução e pareceres em processos de inte-
resse da Instituição.
2.1.3.3 Estruturas administrativas de suporte da Reitoria
I. Gabinete do Reitor, responsável pela agenda diária do reitor; pelo rece-
bimento, protocolo e distribuição da correspondência da Universidade, pela instrução
e padronização do expediente da reitoria, controle da tramitação de documentos e
preparação de atos a serem assinados pelo reitor.
II. Secretaria dos Conselhos Superiores (SCOS), responsável pela agen-
da, convocação dos conselhos e das câmaras do CEPE e do CONSUNI, elaboração
de atas e edição de resoluções decorrentes de decisões dos conselhos superiores.
III. Auditoria Interna, responsável pelos processos de verificação de cará-
ter econômico-financeiro-contábil e compreende o exame, pesquisa, investigação,
análise e avaliação de registros, adotando procedimentos assentados em normas
geralmente aceitas pelas técnicas pertinentes.
IV. Ouvidoria, responsável pelo recebimento, análise e encaminhamento de
manifestações relativas a assuntos pertinentes à Universidade que, a seu juízo, me-
reçam a atenção e a tomada de providências atribuídas à administração da institui-
ção
45
2.1.4 Estrutura de gestão administrativa dos campi (unidades administrativas)
2.1.4.1. Instância Colegiada de Deliberação Superior no Campus: CONGREGAÇÃO
A Congregação é o órgão colegiado de decisão superior na instância do
campus, sendo presidido por seu diretor e conta com representação de docentes,
servidores técnico-administrativos, discentes e comunidade externa. À Congregação
cabe decidir sobre assuntos referentes campus nos aspectos administrativos, aca-
dêmicos, de gestão financeira, patrimonial, orçamentária e disciplinar.
2.1.4.2 Instância executiva do campus
A Direção do Campus é o órgão executivo de gestão nesta instância, caben-
do ao diretor implementar as decisões emanadas da Congregação, superintender as
atividades do campus e representá-lo em todas as instâncias. A Direção do Campus
conta com uma estrutura administrativa própria, definida no respectivo regimento da
unidade.
2.1.4.3 Subunidades (centros de estudos)
Cada campus estará constituído centros de estudos agrupando áreas e ati-
vidades acadêmicas afins, caracterizados como células de desenvolvimento das ati-
vidades de ensino, pesquisa e extensão da Universidade.
Cada centro de estudos terá um órgão deliberativo, o Conselho de Centro,
com a participação de docentes, servidores técnico-administrativos e discentes, e
um órgão executivo, a direção de centro.
2.1.4.4 Colegiados de cursos
Cada um dos cursos de graduação terá um colegiado de curso responsável
pela proposição do respectivo projeto-pedagógico, pelas suas alterações e pelo a-
companhamento de sua execução. Ao colegiado de curso cabe promover a integra-
ção das atividades acadêmicas, aprovar as normas de estágios e de trabalhos de
46
conclusão de curso, e propor ao CEPE as normas para as transferências internas e
externas do curso.
Cada colegiado terá um coordenador, eleito pelos pares, responsável pelo
desenvolvimento e cumprimento das deliberações emanadas do colegiado e pela
sua representação junto aos respectivos Conselho de Centro e Congregação, ca-
bendo-lhe presidir a comissão executiva do colegiado, responsável pelo cumprimen-
to de suas decisões.
Entre os coordenadores dos cursos de graduação de cada Centro, um será
eleito como representante no CEPE, sendo membro nato da Câmara de Graduação
deste conselho.
2.1.4.5 Órgãos suplementares
Os campi poderão dispor de órgãos suplementares com finalidade educa-
cional, social, científica, cultural, técnica e esportiva, sendo que a sua criação deverá
ser aprovada pelo CONSUNI, ouvida a respectiva Congregação. Os órgãos suple-
mentares têm a finalidade de possibilitar a complementação das atividades acadê-
micas de um ou mais cursos da UENP, integrando as atividades de ensino, pesquisa
e extensão. Deverão ser, obrigatoriamente, campos de estágio para os alunos da
Universidade.
2.1.4.6 Comissão de pesquisa
Cada campus terá uma comissão de pesquisa, com representação docente
e discente, que será responsável pelo estímulo, desenvolvimento e avaliação das a-
tividades de pesquisa, sendo o coordenador dessa comissão membro nato da Con-
gregação, do CEPE e da Câmara de Pesquisa e Pós-Graduação deste Conselho.
2.1.4.7 Comissão de extensão
Cada campus terá uma comissão de extensão, com representação docente
e discente, que será responsável pelo estímulo, desenvolvimento e avaliação das a-
tividades de extensão, sendo o coordenador dessa comissão membro nato da Con-
47
gregação, do CEPE e da Câmara de Extensão deste Conselho.
2.1.4.8 Coordenação de cursos e programas de pós-graduação
Cada um dos cursos de pós-graduação, lato sensu e stricto sensu, terá uma
coordenação, responsável pela proposição do respectivo projeto-pedagógico do cur-
so ou programa de pós-graduação e pelo acompanhamento de sua execução.
Os cursos de pós-graduação indicarão, entre seus coordenadores, um re-
presentante à Congregação do campus, que também será membro nato do CEPE e
da respectiva Câmara de Pesquisa e Pós-Graduação deste conselho.
48
CONSUNI - CONSELHO UNIVERSITÁRIO
Reitoria
Gabinete
Secretaria dos Colegiados Superiores
Auditoria Interna
OuvidoriaPró-Reitorias
PROARHF
Pró-Reitoria de
Administração,
Recursos Hu-
manos e Fi-
nanças
Diretoria de Ad-
ministração e Fi-
nanças
Diretoria de Or-
çamento
Diretoria de Mate-
rial
Diretoria de Pes-
soal
PROPAV
Pró Reitoria de
Planejamento e
Avaliação Insti-
tucional
Diretoria de Pla-
nejamento
Diretoria de Ava-
liação Institucio-
nal
PROGRAD
Pró-Reitoria de
GraduaçãoDiretoria Pedagó-
gica
Diretoria de Re-
gistros Acadêmi-
cos
PROPG
Pró-Reitoria de
Pesquisa e
Pós-Graduação
Diretoria de Pós-
Graduação
Diretoria de Pes-
quisa
PROEC
Pró-Reitoria de
Extensão e
Cultura
Diretoria de Pro-
gramas e Projetos
Diretoria de Even-
tos
Assessorias
ARUI Assesso-
ria de Relações
Universitárias e
Internacionais
Divisão de Comunicação
Divisão de Relações Institu-
cionais
ADBP
Ass. De Admi-
nistração de
Bens Patrimo-
niais
Divisão de Obras e Manuten-
ção
Divisão de Equipamentos
Divisão de Transporte
Divisão de Segurança
ADINF
Ass. De In-
formática
Divisão de Tecnologia da Infor-
mação
Divisão de Processamento da In-
formação
CEPE - Conselho de Ensino,
Pesquisa e Extensão
CAD - Conselho de
Administração
Suporte Admi-
nistrativo
Diretoria de Cultu-
ra
Assessoria Jurídica
Assessoria de Relações
Internacionais
Assessoria
Técnica
Assessoria
Técnica
49
CAMPi DA UENP
Campus de Jacarezinho
Centro de Ciências da Saúde;
Centro de Ciências Humanas e da Educação;
Centro de Letras, Comunicação e Artes;
Centro de Ciências Sociais Aplicadas.
Campus Luiz Meneghel – Bandeirantes
Centro de Ciências Agrárias;
Centro de Ciências Tecnológicas;
Centro de Ciências Biológicas.
Campus de Cornélio Procópio
Centro de Ciências Sociais Aplicadas;
Centro de Ciências Humanas e Educação;
Centro de Letras, Comunicação e Artes.
Centros de Estudos
Colegiados de Curso
Órgãos Suplementares Comissão de Pesquisa Comissão de Extensão Coordenações de Cursos de
Pós-Graduação
CONGREGAÇÃO
Direção do Campus
Conselho de Centro
Direção de Centro
Colegiado Pleno
Comissão Executiva
Conselho Deliberativo
Direção do Órgão Suplementar
Coordenador de Pes-
quisa
Coordenador de Ex-
tensão
Divisão de Planejamento e Administração Divisão de Assuntos Acadêmicos Divisão de Gerência patrimonial
50
2.1.4.9 Autonomia da instituição em relação à mantenedora
A UENP será mantida pelo governo do Estado do Paraná, resguardada sua
autonomia didática, administrativa, científica e pedagógica com relação à mantene-
dora.
A postura colaborativa é princípio norteador da relação da UENP com o go-
verno do Estado, com as prefeituras municipais e suas entidades representativas.
2.1.4.10 Relações e parcerias com a comunidade, instituições e empresas (meca-
nismos institucionais de interação com o mundo do trabalho e a prática social)
A Universidade tem estabelecido relações criativas com a comunidade regi-
onal, por meio do desenvolvimento de projetos de extensão, pesquisa, cultura e par-
cerias em todos os seus âmbitos de atuação.
A instalação da infra-estrutura administrativa da Reitoria possibilitará inven-
tariar as demandas da Universidade e do contexto regional, e dessa forma, consoli-
dar políticas e parcerias mais efetivas na interação com outras instituições e empre-
sas.
2.2 Organização e gestão de pessoal
2.2.1 Corpo docente
Atualmente o corpo docente da Universidade tem a seguinte composição:
TITULAÇÃO QUANTIDADE PERCENTUAL
Pós-doutores 2 0,57
Doutores 64 18,33
Mestres 121 36,67
Especialistas 140 40,13
Graduados 22 6,30
TOTAL 349 -
Há grande número de professores colaboradores, cujo vínculo temporário
gera incertezas quanto à continuidade dos processos de ensino e pesquisa. Reco-
menda-se que sejam implementadas estratégias que possibilitem o aumento de pro-
51
fessores com vínculo efetivo nos quadros da Universidade.
Ainda que a titulação atenda ao estabelecido pela legislação pertinente,
constata-se que o número de doutores deve ser ampliado para atender a demanda
dos mais de 6500 acadêmicos matriculados na Universidade. Para tanto, é necessá-
ria a implementação de políticas de qualificação e expansão do corpo docente, em
especial de doutores.
Há concentração de professores doutores no Centro de Ciências Sociais A-
plicadas de Jacarezinho e no Campus Luiz Meneghel de Bandeirantes, enquanto o
Campus de Cornélio Procópio e os outros Centros do Campus de Jacarezinho têm
déficit de professores titulados.
Uma das causas da concentração de doutores no Centro de Ciências Soci-
ais Aplicadas é o Programa de Mestrado em Ciência Jurídica, que, instalado em
2000, está na sua V Turma.
As Pró-Reitorias devem elaborar uma política de expansão e qualificação do
corpo docente que contemple as nuances e vocações de cada campus, bem como
demandas específicas relacionadas com os projetos de pesquisa e programas de
pós-graduação stricto sensu.
Quadro de professores, em ordem alfabética
NOME QUALIFICAÇÃO RT CAMPUS
Adálcia Canedo da Silva Nogueira Especialista T-40 Cornélio Procópio
Ademir Zacarias Junior Especialista T-40 Luiz Meneghel
Adenize Aparecida Franco Mestre T-40 Jacarezinho
Adilson Cardoso de Oliveira Especialista T-20 Jacarezinho
Adriano Mantovani Graduado T-09 Jacarezinho
Aécio Rodrigues de Melo Mestre T-40 Jacarezinho
Cornélio Procópio
Ailton Sergio Bonifácio Mestre T-34 Luiz Meneghel
Alba Codato de Mello Martins Especialista T-34 Luiz Meneghel
Alcides Acorsi Neto Mestre T-40 Luiz Meneghel
Alexandre de Oliveira Fernades da Silva Doutor T-20 Jacarezinho
Alfredo Moreira da Silva Junior Mestre T-40 Jacarezinho
Allaymer Ronaldo Regis dos Bernardos Bonesso Mestre T-40 Jacarezinho
Álvaro Fernando Saraiva Especialista T-40 Jacarezinho
Álvaro Fernando Saraiva Especialista T-40 Jacarezinho
Ana Cecilia Hoffmann Inocente Mestre T-40 Luiz Meneghel
Ana Lucia de Grandi Especialista T-40 Luiz Meneghel
Ana Luiza Calomeno Mestrando Voluntário Jacarezinho
Ana Paula Belomo Especialista T-40 Jacarezinho
Ana Paula Millet E. dos Santos Trad Doutor T-40 Luiz Meneghel
Ana Paula Sefrin Saladini Especialista Voluntário Jacarezinho
Ana Rita Levandovski Mestre T-40 Cornélio Procópio
Anália Maria Dias de Góis Especialista T-20 Jacarezinho
52
Andre Luis Andrade Menolli Mestre T-40 Luiz Meneghel
Andréa Lucia Dorini de Oliveira Doutor T-40 Jacarezinho
Andrei Gesser Doutora T- 40 Cornélio Procópio
Antonio Carlos de Souza Doutor T-40 Jacarezinho
Antônio Donizeti Fernandes Mestre T-40 Jacarezinho
Antônio José Saviani da Silva Graduado T-09 Jacarezinho
Antônio Pereira do Bomfim Especialista T-40 Cornélio Procópio
Antonio Stabelini Neto Mestre T-40 Jacarezinho
Ariovaldo Rodrigues Garcia Especialista T-40 Jacarezinho
Arlindo Roberto de Oliveira Especialista T-40 Cornélio Procópio
Bárbara Anne Hudson Doutora Participante
externa
Jacarezinho
Benedito Aparecido da Silva Especialista T-40 Jacarezinho
Berlis Ribeiro dos Santos Menossi Mestre T-40 Jacarezinho
Bortolo Batista Graciano Especialista T- 40 Cornélio Procópio
Bruno Ambrózio Galindo Mestre T-24 Cornélio Procópio
Carla Cristiane da Silva Mestre T-40 Jacarezinho
Carla Gomes de Araújo Mestre T-40 Luiz Meneghel
Carlos Alberto Martins Especialista T-40 Cornélio Procópio
Carlos Alberto Pini Graduado T-24 Jacarezinho
Carlos Eduardo Corrêa da Silva Especialista T-40 Jacarezinho
Carlos Eduardo Gonçalves Aggio Mestre T-40 Cornélio Procópio
Carlos Eduardo Ribeiro Especialista T-40 Luiz Meneghel
Carlos Frederico Gitsio Klear Teixeira da Silva Mestre T-40 Luiz Meneghel
Carlos Tsukasa Kaminagakura Especialista T-40 Cornélio Procópio
Carmen Aparecida Prado Albino Especialista T-40 Cornélio Procópio
Carmen Sylvia Giovannetti A. Purger Especialista T-20 Jacarezinho
Cassia Eclecy P. Rocha Faleiros Especialista T-40 Jacarezinho
Celmira Calderon Mestre T-40 Luiz Meneghel
Celso Davi Aoki Mestre T-40 Cornélio Procópio
Christian James de Castro Bussmann Graduado T-40 Luiz Meneghel
Clarice Gomes Gebara Especialista T-40 Cornélio Procópio
Cláudia Acosta Duarte Doutor T-40 Luiz Meneghel
Cláudia Roberta Brunnquell Especialista T-24 Jacarezinho
Claudia Yurika Tamehiro Doutora T-20 Luiz Meneghel
Claudionor Siqueira Benite Mestre Voluntário Jacarezinho
Coaracy Eleutério da Luz Mestre T-40 Cornélio Procópio
Conceição Aparecida Cossa Doutora T-40 Luiz Meneghel
Cristiane Schell Gabriel Mestre T-24 Luiz Meneghel
Cristiane Y. Hirabara de Castro Graduado T-40 Luiz Meneghel
Cristiano Massao Tashima Mestre T-40 Luiz Meneghel
Cristiano Medri Doutor T-40 Luiz Meneghel
Cristina Batista de Lima Doutora T-40 Luiz Meneghel
Dalva Regina Amaral Teixeira Mestre T-20 Jacarezinho
Daniela Aparecida de Oliveira Graduada T-40 Luiz Meneghel
Daniela de Freitas G. Trindade Especialista T-40 Luiz Meneghel
Danielle Cristina Gregorio Da Silva Doutor T-40 Luiz Meneghel
Danilo Júnior de Olieira Graduado T – 09 Jacarezinho
Darci José Pedrozo Mestre T-40 Cornélio Procópio
Luiz Meneghel
Denise Sfeir Especialista Voluntário Jacarezinho
Denny Amari Nishitsuji Especialista T-24 Cornélio Procópio
Diná Tereza de Brito Campos Doutoranda T-40 Cornélio Procópio
Dino Veiga Filho Especialista T-40 Luiz Meneghel
Dirce Ribeiro De Moraes Mestre T-24 Luiz Meneghel
Dora Pimenta Dantas Especialista T-40 Cornélio Procópio
Dulce Romano Moreno da Silva Especialista T-20 Jacarezinho
Edenir Haddad Santos Mestre T-40 Cornélio Procópio
53
Eder Paulo Fagan Doutor T-40 Luiz Meneghel
Éderson Marcos Sgarbi Mestre T-40 Luiz Meneghel
Edimar de Souza Especialista T-24 Cornélio Procópio
Edivaldo Cremer Graduado T-40 Luiz Meneghel
Edna Ap. Lopes Bezerra Katakura Especialista T-40 Luiz Meneghel
Edson Dias Mestre T-40 Cornélio Procópio
Edson Wagner Azzolini Especialista T-40 Cornélio Procópio
Eduardo Augusto Salomão Cambi Pós-Doutor T-40 Jacarezinho
Eduardo Meneghel Rando Doutor T-40 Luiz Meneghel
Edvana da Silva Ferreira Especialista T-20 Cornélio Procópio
Eliana de Fatima Catussi Pinheiro Especialista T-20 Luiz Meneghel
Eliane Segatti Rios Registro Especialista T-24 Cornélio Procópio
Elias Carlos Panichi Especialista T-24 Jacarezinho
Elisete Aparecida Fernandes Osipi Doutora T-40 Luiz Meneghel
Ellen de Souza Marquez Mestre T-40 Luiz Meneghel
Eloisa Prezutti Ribeiro Mestre T-40 Jacarezinho
Elvira Ferreira da Silva e Sá Especialista T-40 Cornélio Procópio
Ely Tadachi Ueno Graduado T-40 Luiz Meneghel
Emanuel Luiz Possetti Especialista T-24 Jacarezinho
Emiliana Cristina Melo Graduado T-40 Luiz Meneghel
Esmeraldino Franco Especialista T-40 Cornélio Procópio
Ester Luisa Andrade de Almeida Doutora T-40 Jacarezinho
Euripedes Bomfim Rodrigues Mestre T-40 Luiz Meneghel
Eva Cristina Francisco Mestre T-20 Jacarezinho
Eyeco Takahashi Selonk Especialista T-40 Jacarezinho
Fabiana Polican Ciena Especialista T – 09 Jacarezinho
Fabiano Gonçalves Costa Mestre T-40 Luiz Meneghel
Fábio Antonio Néia Martini Mestre T-40 Jacarezinho
Fabrício José Jassi Especialista T-24 Jacarezinho
Fátima Aparecida da Cruz Padoam Mestre T-40 Cornélio Procópio
Fernanda de Cássia Miranda Mestre T-40 Jacarezinho
Fernando de Brito Alves Especialista Voluntário Jacarezinho
Fernando E. Gonçalves Vieira Especialista T-20 Jacarezinho
Fernando Emmanuel Gonçalves Vieira Especialista T-20 Jacarezinho
Fernando Oliveira da Silva graduado T-20 Jacarezinho
Flávia Alessandra Guarnier Mestre T-40 Jacarezinho
Flávia Teixeira Ribeiro Silva Especialista T-40 Luiz Meneghel
Francielle Gibson da Silva Zacarias Doutor T-40 Luiz Meneghel
Francisco C. Mainardes da Silva Mestre T-40 Luiz Meneghel
Gelson Amaro de Souza Doutor T-40 Jacarezinho
George Francisco Santiago Martin Mestre T-40 Jacarezinho
Gerson Prestes Especialista T-20 Jacarezinho
Gilberto Aparecido Garcia Especialista T-40 Cornélio Procópio
Gilberto Giacoia Pós-doutor T-40 Jacarezinho
Glauco Carlos Silva Mestre T-34 Luiz Meneghel
Guido Claret Coelho Especialista T-20 Jacarezinho
Hatiro Tashima Doutor T-40 Luiz Meneghel
Héres Faria Ferreira Becker Paiva Mestre T-24 Jacarezinho
Hermes Rodrigues da Fonseca Filho Especialista T-09 Cornélio Procópio
Hildegard Taggessel Giostri Doutor T – 40 Jacarezinho
Hiudéa Tempesta Rodrigues Boberg Doutor T-40 Jacarezinho
Ilca Maria Setti Especialista T-40 Jacarezinho
Iokako Hatisuka Especialista T-40 Cornélio Procópio
Iracy Blaese Especialista T-40 Jacarezinho
Irene Leal Andrade da Silva Especialista T-40 Jacarezinho
Isabel Aparecida Pereira Custódio Especialista T-40 Jacarezinho
Ivone Sócio Monteiro Especialista T-40 Jacarezinho
54
Izabel Cristina Diogo de Morais Mestre T-40 Jacarezinho
Jael Simoes Santos Rando Doutora T-40 Luiz Meneghel
Jaime Domingues Brito Mestre T-40 Jacarezinho
Janaina Recanello Especialista T-40 Luiz Meneghel
Jane Negrão Especialista T-40 Cornélio Procópio
Jaqueline Cordeiro Bernardo Mestre T-40 Jacarezinho
Jean Carlos Moreno Mestre T-40 Jacarezinho
Jéssica Maria Coutino Roters Mestre T -40 Luiz Meneghel
João Batista da Silva Especialista T-24 Cornélio Procópio
João Cesar Godoi Graduado T-40 Luiz Meneghel
João Coelho Neto Especialista T-40 Cornélio Procópio
João Domingos Ribeiro Especialista T-40 Cornélio Procópio
João Donizeti Leli Especialista T-24 Cornélio Procópio
João Gonçalves de Oliveira Especialista T-40 Cornélio Procópio
João Guilherme da Silva Especialista T-09 Cornélio Procópio
João Lopes Toledo Neto Doutor T-20 Luiz Meneghel
João Pereira Torres Doutor T-40 Luiz Meneghel
João Ricardo Amadeu Especialista T-40 Cornélio Procópio
João Tavares Bueno Doutor T-40 Luiz Meneghel
Jonhy Roberto Prazeres Mestre T-40 Cornélio Procópio
Jonis Jecks Nervis Especialista T-20 Jacarezinho
Jorge Sobral da Silva Maia Mestre T-40 Jacarezinho
José Carlos da Silva Mestre T-40 Jacarezinho
José Celso Martins Doutor T-40 Luiz Meneghel
José Eduardo Ibanez Doutor T-40 Luiz Meneghel
José Eliziário Lemos Soares Especialista T-40 Cornélio Procópio
José Esteves Especialista T-40 Jacarezinho
José Reinaldo Merlin Especialista T-34 Luiz Meneghel
José Rodrigo Hernandes Graduado T-20 Jacarezinho
José Ronaldo Xavier Especialista Voluntário Jacarezinho
Josiane Luiz Graduada T- 24 Cornélio Procópio
Joyce Karla Machado da Silva Especialista T-40 Jacarezinho
Juarez Assis Soares Especialista T-40 Jacarezinho
Juice Ishie Macedo Mestre T-40 Luiz Meneghel
Júlio Alberto Agante Fernandes Especialista T-40 Jacarezinho
Julio Moribe Especialista T-40 Cornélio Procópio
Jurandir Fernando Comar Doutor T-40 Luiz Meneghel
Jussara Eliana Utida Mestre T-24 Jacarezinho
Jussara Goulart da Silva Especialista T- 20 Cornélio Procópio
Kathya Asmann Especialista T- 20 Cornélio Procópio
Kleber Ricardo Damasceno Graduado Voluntário Jacarezinho
Laércio Ribeiro Renó Doutor T-20 Jacarezinho
Laila Herta Mihsfeldt Doutora T-40 Luiz Meneghel
Lazaro de La Roque Meneghel Especialista T-20 Luiz Meneghel
Leopoldo Sussumu Matsumoto Doutor T-40 Luiz Meneghel
Lia Regina Conter Especialista T-40 Jacarezinho
Lilian Fernandes M. Ticianel Especialista T-20 Luiz Meneghel
Lilian Rodrigues dos Santos Especialista T-40 Jacarezinho
Lincoln Makoto Nozaki Especialista T-40 Cornélio Procópio
Lindalva Maduenho Mestre T-24 Cornélio Procópio
Lívia Gimenes Especialista T-40 Jacarezinho
Liza Ogawa Mestre T-40 Luiz Meneghel
Luci Monçato Doutora T-40 Luiz Meneghel
Luciana Brito Mestre T-40 Jacarezinho
Luciane Holsback Silveira Mestre T-40 Luiz Meneghel
Luciano Cornas Especialista T-40 Jacarezinho
Luis de Castro Campos Junior Doutor T-40 Jacarezinho
55
Luis Guilherme Sachs Doutor T-40 Luiz Meneghel
Luiz Carlos Reis Mestre T-40 Luiz Meneghel
Luiz Clemente Viana Franco Especialista T-40 Jacarezinho
Luiz Fernando Kazmierczak Mestrando Voluntário Jacarezinho
Luiz Fernando Legore Do Nascimento Especialista T-40 Luiz Meneghel
Luiz Roberto Gomes Lomba Graduado T-24 Luiz Meneghel
Luzia Rodrigues Mestre T-20 Cornélio Procópio
Mara Peixoto Pessoa Doutor T-40 Cornélio Procópio
Marcelo Alves da Silva Mestre T-40 Luiz Meneghel
Marcelo Brandão Borges Mestre T-40 Jacarezinho
Marcelo Eduardo Freres Stipp Doutor T-40 Cornélio Procópio
Márcia Aparecida de Mello Gaspari Especialista T-20 Luiz Meneghel
Márcia Aparecida Giglio Brantis Fioravante Mestre T-24 Jacarezinho
Márcia de Souza Bronzeri Especialista T-40 Cornélio Procópio
Márcia Luiza Traskurkemb Funatsu Especialista T-20 Jacarezinho
Marcio Akio Ohira Mestre T-40 Luiz Meneghel
Márcio Luiz Carreri Mestre T-40 Jacarezinho
Marcio Massashiko Hasegawa Doutor T-40 Luiz Meneghel
Marcio Mendonça Mestre T-40 Jacarezinho
Marco Antônio Ferreira Mestre T- 40 Cornélio Procópio
Marco Antônio Gandolfo Doutor T-40 Luiz Meneghel
Marco Antônio Zanoni Mestre T-40 Luiz Meneghel
Marcos Augusto Alves da Silva Doutor T-40 Luiz Meneghel
Marcus Jose Takahashi Selonk Mestre T-20 Jacarezinho
Maria Angela Lopes Pereira Zanon Especialista T-20 Jacarezinho
Maria Aparecida da Fonseca Sorace Doutora T-40 Luiz Meneghel
Maria Aparecida de Fátima Miguel Mestre T-40 Cornélio Procópio
Maria Aparecida Ribeiro de Oliveira Especialista T-40 Cornélio Procópio
Maria Apparecida Valerio Mestre T-40 Luiz Meneghel
Maria Clara Galiano Gomes de Melo Especialista T-40 Cornélio Procópio
Maria Cristina Simeoni Mestre T-40 Jacarezinho
Maria da Graça de Souza Mestre T-40 Jacarezinho
Maria das Graças Neves Corrêa Mestre T-40 Jacarezinho
Maria de Lourdes Oliveira Ximenes Especialista T-20 Jacarezinho
Maria Fabíola de Barros Leite Graduada T-40 Luiz Meneghel
Maria Lucia de Carvalho Fontanini Mestre T-24 Cornélio Procópio
Maria Lúcia Vinha Doutora T-40 Jacarezinho
Maria Silvéria C. Da Lozzo Especialista T-20 Jacarezinho
Marilene Prezzotto Mestra T-40 Jacarezinho
Marilia Abrahão Amaral Mestre T-40 Luiz Meneghel
Marilia Bazan Blanco Especialista T-24 Cornélio Procópio
Marilucia dos Santos Domingos Mestre T-40 Jacarezinho
Marina Mori Pires de Camargo Mestre T-24 Cornélio Procópio
Mário Sérgio Benedetti Guilhem Especialista T-40 Cornélio Procópio
Marisa Noda Mestre T-40 Jacarezinho
Maristela Aparecida Canhoto Mestre T – 12 Jacarezinho
Marivete Bassetto de Quadros Especialista T-40 Jacarezinho
Mariza Fordelone Rosa Cruz Doutor T-40 Luiz Meneghel
Marli Magalhães dos Santos Especialista T-40 Jacarezinho
Marlize Bernardeli Spagolla Especialista T-40 Cornélio Procópio
Marlizete Cristina Bonafini Brene Mestre T- 40 Cornélio Procópio
Mateus Luiz Biancon Mestre T-40 Jacarezinho
Maura Cristiane Balbinot Aimi Especialista T-40 Jacarezinho
Mauricio de Aquino Mestre T-40 Jacarezinho
Mauro Januario Mestre T-40 Luiz Meneghel
Mauro José Lahm Cardoso Doutor T-40 Luiz Meneghel
56
Mauro Norberto da Cunha Especialista T-40 Cornélio Procópio
Mauro Nunes de Oliveira Mestre T-40 Cornélio Procópio
Mércia Miranda Vasconcellos Mestrando T-20 Jacarezinho
Miguel Elias Brum Especialista T-40 Jacarezinho
Miguel Heitor Braga Vieira Mestre T 20 Cornélio Procópio
Miguel Kfouri Neto Doutor T-40 Jacarezinho
Mônica Aguiar Moreira Garbelini Especialista T-40 Jacarezinho
Nair Andrade de Almeida Leite Especialista T-40 Jacarezinho
Nair Mieko Takaki Bellettini Doutora T-40 Luiz Meneghel
Nassif Miguel Especialista T-40 Jacarezinho
Natalia Maria Maciel Guerra Especialista T-24 Luiz Meneghel
Nerynei Meira Carneiro Doutor T-40 Jacarezinho
Neuza Maria Néia Pinheiro da Silva Mestre T-40 Jacarezinho
Nilcea Maciel Rando Especialista T-20 Luiz Meneghel
Nilda Mania Rocha Especialista T-20 Luiz Meneghel
Nilton Roberto Cremasco Especialista T-40 Cornélio Procópio
Nina Maria Silva Risso Mestre T-40 Luiz Meneghel
Norberto Victor Valente Especialista T-40 Cornélio Procópio
Onofre Ribeiro de Almeida Especialista T-40 Cornélio Procópio
Orlando Batista da Fonseca Especialista T-40 Cornélio Procópio
Osvaldo Sato Mestre T-40 Luiz Meneghel
Patrícia Cristina de Oliveira Especialista T-40 Jacarezinho
Paulo Henrique de Souza Freitas Doutor T – 40 Jacarezinho
Paulo José Gallotti Bonavides Graduado T – 09 Jacarezinho
Paulo Ribeiro Graduado T-09 Jacarezinho
Paulo Rogério Alves Brene Mestre T- 40 Cornélio Procópio
Pedro Luiz Bonoto Especialista T-40 Jacarezinho
Pedro Paulo Barbosa Resende Especialista T-40 Cornélio Procópio
Pedro Urquiza Especialista T-40 Cornélio Procópio
Penha Lucilda de Souza Silvestre Mestre T-20 Jacarezinho
Petrônio Pinheiro Porto Doutor T-40 Luiz Meneghel
Priscila Caroza Frasson Mestre T-40 Luiz Meneghel
Rafaela Stopa Mestre T-20 Jacarezinho
Regina Aparecida Munhoz Moreno Especialista T-40 Luiz Meneghel
Regina Hitomi Fukuda Ohira Especialista T-20 Luiz Meneghel
Reinaldo Simões de Almeida Especialista T-40 Cornélio Procópio
Reinéro Antônio Lérias Doutor T-40 Jacarezinho
Rejane Cristina Rocha Especialista T-20 Jacarezinho
Renata Lucas Lando Mestre T40 Jacarezinho
Ricardo Aparecido Campos Mestre T-24 Cornélio Procópio
Ricardo Castanho Moreira Mestre T-20 Luiz Meneghel
Ricardo Dalla Costa Mestre T-40 Cornélio Procópio
Ricardo Gonçalves Coelho Mestre T-40 Luiz Meneghel
Rinaldo Bernardelli Junior Mestre T-40 Jacarezinho
Roberto Arthur David Mestre T – 12 Jacarezinho
Roberto Carlos Massei Doutor T-40 Jacarezinho
Roberto Vedoato Mestre T-34 Luiz Meneghel
Robinson Osipe Doutor T-40 Luiz Meneghel
Rodrigo Modesto Nascimento Mestre T-40 Jacarezinho
Rogério Barbosa Macedo Mestre T-40 Luiz Meneghel
Rogério Salvador Doutor T-40 Luiz Meneghel
Roseli de Cássia Afonso Mestre T-40 Jacarezinho
Roseli do Prado Pena Graduada T-24 Cornélio Procópio
Rosemírian Martins Especialista T-40 Cornélio Procópio
Rudolph dos Santos Gomes Pereira Especialista T 40 Cornélio Procópio
Samia Saad Gallotti Bonavides Mestra T-40 Jacarezinho
Sandra Regina de Souza Melo Especialista T-40 Jacarezinho
57
Sandremir de Carvalho Doutor T-40 Cornélio Procópio
Luiz Meneghel
Sérgio Roberto Ferreira Especialista T-40 Cornélio Procópio
Sérgio Vaz Especialista T-40 Jacarezinho
Shioji Sumi Especialista T-24 Cornélio Procópio
Silvana Rodrigues Quintilhano Mestre T-24 Cornélio Procópio
Silvestre Bellettini Doutor T-40 Luiz Meneghel
Silvia Borba Zandoná Cadenassi Especialista T-40 Jacarezinho
Simone Cristina Castanho Sabaini de Melo Especialista T-40 Luiz Meneghel
Simone Deperon Eccheli Mestre T-24 Cornélio Procópio
Sonia Dalazuana Sampaio Kastelic Mestre T-40 Jacarezinho
Sonia Maria Dechandt Brochado Doutor T-40 Jacarezinho
Sônia Regina Leite Merége Mestre T-40 Jacarezinho
Suédina Brizola Rafael Mestre T-40 Jacarezinho
Sueli Carrijo Rodrigues Doutora T-40 Jacarezinho
Sumaia Toledo Salomão Especialista T-40 Cornélio Procópio
Taiane Corrêa Franco Especialista T-24 Jacarezinho
Taíse Ferreira da Conceição Mestre T-40 Jacarezinho
Teresinha E da Silveira Reis Doutora T-40 Luiz Meneghel
Thais Danielle Schiavão e Souza Mestre T-20 Jacarezinho
Thais Danielle Schiavão e Souza Mestre T-20 Jacarezinho
Thais Helena Constantino Patelli Doutor T-40 Luiz Meneghel
Thales Ricardo Rigo Barreiros Mestre T-40 Luiz Meneghel
Thays Regina Ribeiro Graduado T – 09 Jacarezinho
Therezinha Graumam Ximenes Especialista T-40 Jacarezinho
Thiago Alves Valente Mestre T-24 Cornélio Procópio
Tiago Tondinelli Doutor T-24 Cornélio Procópio
Tulio Roberto Pavelhao Especialista T-40 Luiz Meneghel
Valdecir Alves Especialista T-40 Cornélio Procópio
Valdir Lopes Especialista T-40 Luiz Meneghel
Valéria Dias Jorge Mestre T-40 Jacarezinho
Valter Foleto Santin Doutor T – 20 Jacarezinho
Vanderleia da Silva Oliveira Doutor T-40 Cornélio Procópio
Vanessa Catossi Especialista T – 09 Jacarezinho
Vânia Regina Barbosa Flauzino Machado Especialista T-24 Cornélio Procópio
Vera Maria das Neves Ramos Especialista T-40 Jacarezinho
Viviane Araujo Alves da Costa Pereira Mestre T-40 Jacarezinho
Viviane de Fátima Bartholo Especialista T-34 Luiz Meneghel
Vladimir Brega Filho Doutor T-40 Jacarezinho
Wagner Loyola Doutor T-40 Luiz Meneghel
Wagner Luis Ramos Especialista T-24 Jacarezinho
Wagner Tadeu Sorace Miranda Mestre T- 40 Cornélio Procópio
Walquíria Serra Castro Especialista T-24 Jacarezinho
Walter Candioto Graduado T-40 Luiz Meneghel
Wanessa Blaschi Mestre T-40 Luiz Meneghel
O Plano de Carreira Docente e a definição da política de capacitação do
corpo docente e técnico-administrativo da UENP são regidos pelas Leis Estaduais no
11.713, de 07 de maio de 1997, no
14.825, de 12 de setembro de 2005, e no
15.050,
de 12 de abril de 2006, que dispõe sobre as carreiras do pessoal docente e técnico-
administrativo das instituições estaduais de ensino superior.
58
2.2.2 Corpo técnico-administrativo (também denominados de agentes universitários)
É antiga a necessidade da reposição e ampliação do corpo técnico adminis-
trativo das faculdades, face à impossibilidade de realização de concurso público.
Com a criação da UENP, faz-se ainda mais necessária a referida ampliação devido
às demandas decorrentes da instalação da Reitoria e das previsões da expansão da
pesquisa e da oferta de novos cursos de graduação e pós-graduação, e de progra-
mas de extensão. A instalação da Reitoria demandará a criação de quadro próprio
para atendimento dos processos administrativos internos e da comunidade regional.
Existe um grande número de estagiários e de contratados temporariamente,
o que é inadequado, tendo em vista a necessidade da continuidade nas rotinas de
serviço. É preciso adotar medidas que viabilizem a abertura de vagas e conseqüente
concurso público.
Ressalte-se ainda a necessidade de implementação de programas de capa-
citação e qualificação para efetiva adequação dos agentes universitários às novas
concepções administrativas.
2.2.3 Política de atendimento aos discentes
A antiga forma de acesso era a realização de exames vestibulares em cada
uma das Unidades, de maneira autônoma. Atualmente a Universidade instalou a
Comissão de Vestibular Unificado da UENP para discutir e encaminhar estratégias
de integração do processo que culminou na adoção de exame unificado.
Entre as metas específicas para o qüinqüênio de vigência deste PDI está
contemplada a discussão interna e adoção de políticas de acessibilidade, inspiradas
no ideal de promoção de igualdade material, para atendimento de demandas dos
grupos historicamente excluídos.
É de responsabilidade da Pró-Reitoria de Graduação e da Pró-Reitoria de
Pesquisa e Pós-Graduação a elaboração de programas de apoio pedagógico aos
discentes para o atendimento de suas necessidades.
A ampliação do número de bolsas de iniciação científica e de pesquisa, e a
59
criação de um programa de bolsas-auxílio para os discentes comprometidos em ati-
vidades de extensão, além de propiciar maior qualidade acadêmica, criarão melho-
res condições de permanência na instituição aos alunos economicamente menos fa-
vorecidos.
Em cada centro de estudos será fortalecido o papel dos colegiados de cur-
sos de graduação e das coordenações de cursos e programas de pós-graduação,
com o objetivo de promover um melhor acompanhamento dos discentes.
Será favorecida a criação de novos espaços de convivência acadêmica, em
termos de infra-estrutura física e atividades de integração entre os centros de estu-
dos e os campi. Será assegurada a ampla participação dos discentes nas instâncias
superiores de decisão da Universidade, ressalvadas aquelas de caráter estritamente
técnico.
A Universidade implementará estratégias que possibilitem o acompanha-
mento efetivo do egresso, e principalmente que o vinculem à universidade por meio
do desenvolvimento de atividades de extensão que foquem a aperfeiçoamento pro-
fissional.
60
3 ORGANIZAÇÃO ACADÊMICA
3.1 Organização Didático- Pedagógica
3.1.1 Perfil do egresso
A UENP, ciente de suas responsabilidades no desenvolvimento da transfor-
mação da realidade regional, estadual e nacional, tem como objetivo participar no
processo histórico de inserção de seus egressos no mundo do trabalho apontando
para a superação de dificuldades no contexto social, buscando a qualificação de
seus cursos.
Neste contexto, com vistas às finalidades de formação acadêmica, a UENP
deve proporcionar condições aos egressos de exercerem suas profissões de forma
autônoma, criativa, independente na busca de conhecimentos e competência dialó-
gica para compreensão dos problemas e possíveis soluções a partir de sólida com-
petência técnica científica e humanística.
Para tanto o perfil do egresso deve apresentar as seguintes características:
 Competências técnico-científica-profissional no processo de seleção
das informações e dos conhecimentos científicos sócio-culturais;
 Independência e autonomia de pensamento no âmbito do conhecimento
e dos processos e formas de aprendizagem, possibilitando a criação de
mecanismos inovadores para atualização constante do aprendendo a
aprender;
 Capacidade de tomar decisões criativas, pautadas na lógica, no raciocí-
nio crítico-reflexivo e na argumentação dialética para a formação da ci-
dadania consciente;
 Entendimento do trabalho coletivo como estratégia adequada e signifi-
cativa para o enfrentamento dos problemas desafiadores que pautam o
61
contexto social;
 Compartilhar saberes e articular seu trabalho para contribuições em di-
ferentes áreas do conhecimento, questionando a realidade social, favo-
recendo mudanças;
 Dominar e produzir diferentes estratégias de informação e comunicação
tecnológica que possibilitem o acesso ao conhecimento e melhoria da
qualidade no desempenho profissional;
 Utilizar metodologia científica para gerir a organização do trabalho aca-
dêmico, favorecendo as políticas de associabilidade entre ensino, pes-
quisa e extensão;
 Considerar a realidade regional, estadual, nacional e internacional de
forma a contribuir para a formação de uma consciência política afinada
com a sociedade em uma perspectiva global;
 Conceber a aprendizagem como um processo autônomo com vista a
uma formação continuada;
 Respeitar as diferentes manifestações e necessidades físicas, cogniti-
vas, emocionais e afetivas nas relações individuais e coletivas nas prá-
ticas sociais;
 Promover a inclusão social por meio de uma postura investigativa, inte-
grativa e propositiva, com vista a uma sociedade justa e igualitária;
 Difundir os valores éticos e contribuir para promover as relações de co-
operação entre a família e a sociedade.
3.1.2 Seleção de conteúdos
A seleção dos conteúdos que orientarão a formação acadêmica, nos diver-
sos cursos, deve atender os objetivos definidos para garantir de forma qualitativa a
construção do perfil do egresso para o exercício profissional.
O processo de seleção de conteúdos curriculares deve propiciar ao aluno a
62
direção de sua formação acadêmica, articulando características pessoais, interesses
específicos, possibilidades intelectuais e determinações profissionais e sociais.
Por conseguinte, a seleção de conteúdos deve:
 Considerar a pluralidade de aquisição, produção e socialização do co-
nhecimento com vistas à formação do profissional que se deseja;
 Articular temas decisivos para a formação profissional, compatíveis com
os princípios de flexibilidade e de interdisciplinaridade;
 Garantir a flexibilidade curricular;
 Superar a visão linear e hierarquizada de saberes;
 Respeitar os conhecimentos prévios dos alunos, provenientes de suas
experiências de vida social, articulando-os aos conhecimentos acadê-
micos construídos no processo de formação;
 Construir competências formais por meio da investigação científica, in-
tegrando e delimitando as políticas entre ensino, pesquisa e extensão;
 Comprometer-se com os valores éticos e humanísticos e com o desen-
volvimento de habilidades tecnológicas para o equilíbrio científico do
homem na sociedade;
 Considerar a interdisciplinaridade, reduzindo a possibilidade de isola-
mento das disciplinas acadêmicas.
3.1.3 Princípios metodológicos e práticas pedagógicas inovadoras
Os princípios metodológicos que norteiam as ações acadêmicas são tradu-
zidos pelo movimento da ação–reflexão–ação, cujo foco deve estar direcionado para
o campo de atuação do futuro profissional. Considerando que a prática pedagógica é
mutável, deve ser examinada, analisada e realimentada a partir da fundamentação
teórica, que não constitui verdade absoluta, mas uma das possibilidades de constru-
ção da garantia do processo formativo.
63
Os cursos da UENP se constituem num espaço estimulador de uma postura
crítica, reflexiva frente ao processo de formação pessoal, profissional e organizacio-
nal, reiterando o compromisso com a transformação da sociedade, bem como do
desenvolvimento da autonomia intelectual e profissional.
Nessa direção o esforço metodológico para a formação acadêmica passa
pela compreensão das diversas teorias que orientam o fazer profissional de cada á-
rea, explicitando-as e relacionando-as com a teoria e a prática, eixo centralizador do
processo formativo.
Os saberes característicos da formação e construção da identidade profis-
sional devem ser valorizados, problematizados, investigados, discutidos e analisados
ao longo do processo de formação. Aprender implica na construção de novos sabe-
res para a mobilização da experiência e do conhecimento sistematizado como forma
de mediação do processo de construção de aprender fazendo. Aprender, aplicar e
construir novos saberes fazem parte do mesmo processo.
A formação de profissionais não se faz isoladamente, de modo individualiza-
do. Exige ações compartilhadas de produção coletiva que ampliam a possibilidade
de criação de práticas pedagógicas inovadoras. É fundamental a promoção de ativi-
dades de aprendizagem de investigação, de colaboração, de comunicação, de inte-
ração e intervenção. Para isso, os tempos e espaços pedagógicos, devem favorecer
as iniciativas para o desenvolvimento de práticas significativas.
Nessa perspectiva, o planejamento pedagógico dos respectivos cursos deve
prever situações didáticas em que os futuros profissionais coloquem em uso os co-
nhecimentos apropriados, ao mesmo tempo em que possam mobilizar outros, de di-
ferentes naturezas e oriundos de experiências, nos diversos espaços curriculares.
3.1.4 Processo de avaliação
Considerando o caráter múltiplo da avaliação, entende-se que esta deve ga-
rantir ações avaliativas que possam desencadear maneiras adequadas, observa-
ções e interpretações pertinentes de modo útil e eficaz, tornando-se assim uma ava-
64
liação formativa, acompanhada de uma intervenção diferenciada, respeitando os di-
versos ritmos e modos de aprender. Assim, a avaliação deve ser entendida de forma
ampla como atitude de responsabilidade da instituição, dos professores e dos aca-
dêmicos acerca do processo de formação como um movimento de reflexão sobre os
elementos constitutivos do processo de ensino-aprendizagem e da gestão acadêmi-
ca como um todo. Dessa forma, para um processo de avaliação qualitativa, é neces-
sário estabelecer diferentes modalidades avaliativas no decorrer da formação aca-
dêmica, tais como a avaliação processual, a avaliação contínua e a avaliação cre-
dencial.
A avaliação processual constitui-se na análise e reflexão do programa de a-
prendizagem e atividades curriculares e no desenvolvimento do aluno e conduta do
professor.
A avaliação contínua é aquela realizada ao longo do processo formativo, a-
lém da temporalidade. Tem como foco o desenvolvimento dos aspectos cognitivos
dos educandos permitindo dar prosseguimento ao seu pensamento com autonomia,
criticidade e criatividade.
A avaliação credencial representa a somatória e a valoração aferida pelos di-
ferentes instrumentos utilizados no âmbito das atividades educativas.
Entendendo que a avaliação é um instrumento de poder, recomenda-se que
tecnicamente os procedimentos e dispositivos sejam transparentes e que conside-
rem as relações interpessoais em um contexto ético, contribuindo para a efetivação
de um processo autônomo de práticas pedagógicas de comprovada eficácia.
Segundo Perrenoud (1999), a avaliação por si só não tem poder de provocar
mudanças, esta deve ser situada no âmbito dos demais elementos do processo edu-
cativo. A avaliação não pode mudar um sistema educativo que, no restante perma-
nece imóvel. Se o movimento de mudança não for amplo com foco nos processos
metodológicos, nas estruturas curriculares, nas práticas pedagógicas e nas relações
interpessoais que pautam o processo educativo, não será eficaz.
Dessa forma, os critérios utilizados e a análise dos resultados e dos instru-
65
mentos de avaliação e auto-avaliação, são imprescindíveis, pois favorecem a cons-
ciência do profissional em formação. Assim, é possível conhecer e reconhecer seus
próprios métodos de pensar, utilizados para aprender, desenvolvendo capacidade
de auto-regular a aprendizagem, descobrindo e planejando estratégias para diferen-
tes situações.
Portanto, a avaliação é parte integrante do processo de formação, uma vez
que possibilita diagnosticar dificuldades a serem superadas, aferir os resultados al-
cançados considerando as competências a serem constituídas e identificar mudan-
ças necessárias.
3.1.5 Políticas de estágios, prática profissional e atividades complementares
O estágio curricular, a prática e as atividades complementares são proces-
sos de ensino de caráter formativo que constituem parte integrante do processo de
aprendizagem e devem estar contempladas nas propostas pedagógicas dos cursos.
O estágio curricular deve ser implementado, objetivando a transformação do
pensamento em ação, uma atividade pedagógica planejada e supervisionada e não
simplesmente como uma prática isolada em si mesma. A relação entre teoria e práti-
ca deve ser entendida como eixo curricular integrador com o objetivo de se constituir
um espaço que permita articulações entre os elementos da formação garantindo a
inserção do acadêmico no ambiente profissional.
As atividades complementares, acadêmicas, científicas e culturais, visam
promover ao acadêmico a autonomia de sua formação. Serão desenvolvidas ao lon-
go do curso como complementação da formação profissional e devem estar integra-
das à proposta curricular.
As atividades propostas incluem: estágio em iniciação científica; monitorias;
eventos técnicos ou científicos; elaboração, coordenação de projetos; oficinas; proje-
tos de extensão universitária; elaboração de material didático; apresentação e parti-
cipação de seminários; estudos em laboratórios de informática, dentre outras, esta-
belecidas nos projetos pedagógicos de cada curso, atendendo as especificidades de
66
cada área do conhecimento, com o propósito de integrar o acadêmico aos diversos
campos de atuação profissional.
A dimensão prática da formação profissional deve apontar para experiências
integradoras, rompendo concepções que defendem uma formação centrada na teo-
ria e que afirmam que as práticas ocorrem somente no exercício profissional. Assim
sendo, o acadêmico deve aplicar teorias assimiladas ao longo do seu curso de for-
mação à sua prática profissional. Nesse sentido, o esforço deve se concentrar na
superação de modelos prescritivos sem, contudo, cair numa postura relativista do lu-
gar da teoria e da prática na formação. A realidade social deve ser objeto de estudo
constante, visando à inserção competente do acadêmico nos espaços de estágios e
de atividades complementares.
Alguns parâmetros devem ser observados:
 Estabelecer uma política institucional de estágios, práticas e ações
complementares considerando as diferentes realidades;
 Instituir o estágio, a prática e as atividades complementares como ele-
mentos articuladores entre ensino, pesquisa e extensão;
 Compartilhar entre os responsáveis pela atividade acadêmica e das u-
nidades receptoras o acompanhamento e a avaliação do estágio em
ação;
 Atender à política institucional de estágio e práticas de conformidade
com instruções delineadas pelo Colegiado de cada curso, atendendo à
legislação, de forma a garantir aos acadêmicos experiências profissio-
nais em sua área de atuação;
 Considerar que os estágios, as práticas e as atividades complementa-
res têm caráter formativo e constituem parte integrante do processo de
aprendizagem e dos projetos pedagógicos dos cursos.
67
3.1.6 Políticas e práticas de educação à distância
Somente será ofertado curso a de pós-graduação lato sensu à distância na
modalidade semi-presencial, nos termos do regimento geral da UENP, norma legal
que assim se encontra:
Art. 89 Os cursos de graduação e pós-graduação lato sensu e os
programas stricto sensu oferecidos nos campi serão presenciais e deverão
ser regulamentados pelo CEPE, ouvido o CAD.
Art. 90 Os cursos de pós-graduação lato sensu à distância, com
caráter semi-presencial ou curso presencial fora da sede poderão ser oferta-
dos, desde que autorizado pelo CEPE.
Dessa forma, em caso de oferta, compete à Pró-reitoria de Pesquisa e Pós-
graduação:
 coordenar a definição de um plano estratégico de trabalho e seu crono-
grama;
 propor cursos ou programa de especialização ou de complementação à
distância inseridos nos propósitos da educação previstos na Lei de Dire-
trizes e Bases da Educação Nacional;
 prever os objetivos, conteúdos, currículos e referenciais teórico-práticos
que colaborem para aquisição de competências cognitivas, habilidades
e atitudes para o pleno desenvolvimento dos acadêmicos, para o exer-
cício da cidadania e qualificação para o trabalho;
 respeitar as exigências que a Lei nº 9394/96 estabelece para ingresso
no ensino superior, classificação em processo seletivo e conclusão do
ensino médio (art.44, inciso II);
 ofertar cursos ou programas somente após estabelecer bases filosófi-
68
cas e pedagógicas, com parecer do Conselho Estadual de Educação;
 preparar seus recursos humanos para o desenvolvimento de projetos
que encontre o estudante onde este estiver, oferecendo-lhe todas as
possibilidades de acompanhamento, tutoria e avaliação;
 iniciar a oferta dos cursos observada sua capacidade de atender tanto
as atividades comuns quanto resolver questões contingenciais, para ga-
rantir a continuidade e o padrão de qualidade estabelecidos;
 pré-testar materiais didáticos e recursos tecnológicos a serem usados
no programa, e oferecer manuais de orientação aos alunos;
 providenciar suporte pedagógico, técnico e tecnológico aos professores
tutores e envolvidos no programa, durante todo desenvolvimento dos
cursos de forma a assegurar a qualidade no processo;
 prever espaços para estágios supervisionados determinados pela legis-
lação, e oferecer estrutura adequada aos professores responsáveis por
esse exercício;
 selecionar e preparar todo conteúdo curricular articulado aos procedi-
mentos e atividades pedagógicas, inclusive interdisciplinares;
 definir bibliografia, videografia, iconografia, audiografia, entre outras,
básicas e complementares;
 avaliar o material didático antes de ser reproduzido;
 considerar, na carga horária de trabalho dos professores, o tempo ne-
cessário para atividades de planejamento e acompanhamento das ativi-
dades específicas;
 indicar a política da instituição para capacitação e atualização de profis-
sionais contratados;
 estabelecer uma proporção professor-aluno que garanta boas possibili-
dades de comunicação e acompanhamento;
69
 apresentar como se dará a interação entre alunos e professores, ao
longo dos cursos;
 garantir o número de professor/hora disponíveis para os atendimentos
requeridos pelos alunos;
 informar aos alunos, desde o início do curso, nomes, horários, formas e
números para contato com professores e pessoal de apoio, locais e da-
tas de provas e datas-limite para as diferentes atividades (matrícula, re-
cuperação, entre outras), bem como, a previsão dos momentos presen-
ciais planejados na oferta do curso;
 garantir que os estudantes tenham sua evolução e dificuldades regu-
larmente monitoradas;
 assegurar flexibilidade no atendimento ao acadêmico, oferecendo horá-
rios ampliados e/ou plantões de atendimento;
 valer-se de meios de comunicação sincrônicos como teleconferências,
chats, fax e telefones para promover a interação em tempo real entre
docentes e acadêmicos;
 orientar os acadêmicos quanto às características da Educação à Dis-
tância e quanto a direitos, deveres e posturas de estudo a serem adota-
das;
 desenvolver laboratórios virtuais que favoreçam a aprendizagem das di-
versas disciplinas;
 informar de maneira clara e precisa, que meios de comunicação e in-
formação serão colocados à disposição do aluno (livros-textos, cader-
nos de atividades, leituras complementares, roteiros, obras de referên-
cia, websites e vídeos, que se articulem com outros meios de comuni-
cação e informação para garantir flexibilidade e diversidade);
 mobilizar recursos para equipamentos como: televisores, videocasse-
tes, audiocassetes, impressoras, linhas telefônicas, Internet, equipa-
70
mentos para produção de videoconferências, computadores e aparelhos
de DVD, para agilização dos cursos;
 organizar e manter serviços básicos, como: cadastro de alunos e pro-
fessores; serviços de controle de distribuição de material e de avalia-
ção; serviços de registros de resultados de todas as avaliações e ativi-
dades realizadas pelo estudante;
 estabelecer o processo de seleção dos alunos;
 definir como será realizada a avaliação da aprendizagem e da recupe-
ração de estudos;
 considerar a possibilidade de aceleração de estudos (art.47,§ 2º da Lei
9394/96) e a forma de avaliação, caso haja implicações no período de
integralização e no cronograma estabelecidos a priori pela instituição;
 tornar públicas todas as informações referentes às avaliações zelando
pela confiabilidade dos resultados;
 estabelecer um processo contínuo de avaliação da aprendizagem, das
práticas educacionais dos professores ou tutores, assim como do mate-
rial didático (seu aspecto científico, cultural, ético, estético e didático-
pedagógico);
 celebrar convênios e parcerias com outras instituições;
 informar os documentos legais que autorizam o funcionamento dos cur-
sos, pré-requisitos para ingresso nos cursos oferecidos, tempo limite
para completá-lo; necessidades de deslocamentos para provas, está-
gios ou laboratórios e indicar as características mínimas que o equipa-
mento do aluno deve ter para cursos online, se for o caso.
3.1.7 Políticas de educação inclusiva
A promoção da educação inclusiva, fundamentada no princípio da universa-
lização do acesso à educação e na atenção à diversidade, requer uma concepção
71
de ensino de qualidade para todos.
Faz-se necessário ressaltar que o indivíduo com necessidades especiais
demanda programas que favoreçam o pleno desenvolvimento de suas potencialida-
des, visando a sua auto-realização, aprendizagem, integração social e independên-
cia.
São metas de educação inclusiva:
 possibilitar aos acadêmicos com necessidades especiais a integração
no ambiente educacional, de serem aceitos pelos colegas e pelos
membros da instituição;
 propiciar o envolvimento dos vários atores institucionais na educação
inclusiva;
 conscientizar os professores a refletir sobre sua responsabilidade quan-
to à aprendizagem dos acadêmicos;
 oportunizar referenciais educacionais que suscitem a construção de
uma comunidade que respeite a dignidade e as diferenças humanas;
 valorizar e criar condições materiais e adequar a estrutura física, indis-
pensável ao ingresso e permanência do acadêmico em seu curso;
 organizar programas educacionais de modo que os acadêmicos com
necessidades especiais possam participar das atividades;
 oportunizar interação e diálogo entre os acadêmicos e os gestores dos
cursos;
 promover a formação continuada dos docentes e agentes universitários;
 promover programas educacionais apropriados e adequados às capaci-
dades e às necessidades dos acadêmicos;
 flexibilizar a ação pedagógica nas diferentes áreas do conhecimento de
modo adequado às necessidades especiais de aprendizagem;
72
 atuar em equipe, inclusive com professores especializados em educa-
ção especial, possibilitando a contratação destes quando necessário
(Resolução CNE/CEB nº 2/2001, Art.18, § 1º).
A UENP, ao assumir seu papel de formadora de profissionais, estará sempre
disposta a atuar frente às diversidades dos acadêmicos.
A ética da inclusão é um imperativo do direito à cidadania e igualdade que
decorrem do respeito ao princípio da dignidade da pessoa. Fundamenta-se no direito
que os portadores de necessidades especiais têm de tomar parte ativa na socieda-
de. Portanto, é indispensável que os campi sejam abertos incondicionalmente a to-
dos os acadêmicos, pois a inclusão é produto da educação plural e democrática.
Para a UENP, a escola é o espaço educativo de construção de personalida-
des humanas autônomas, críticas, reflexivas, espaços onde os jovens aprendem a
ser cidadãos, até porque a escola aberta a todos tem tarefas fundamentais, tais co-
mo:
 elaboração de currículos educativos que tenham como eixo um ensino
de qualidade para todos;
 reorganização pedagógica, para abrir espaços para a cooperação, o di-
álogo, a solidariedade, a criatividade e o espírito crítico;
 a garantia de tempo e liberdade para aprender.
A educação inclusiva é fruto de políticas públicas institucionalmente planeja-
das, que deverão garantir o acesso e a permanência dos estudantes previstos na le-
gislação e no sistema de ensino, estruturados para ampliar a inclusão dos alunos
com necessidades educacionais especiais em classes comuns de ensino regular.
3.2 Oferta de cursos e programas
São oferecidos os seguintes cursos de graduação, cursos e programas de
pós-graduação pela UENP:
70
Curso Modalidade Autorização Reconhecimento Número
vagas/ano
Candidato/
Vaga - 2007
Alunos - total ge-
ral - 2008
Alunos/
série - 2008
Alunos/turno
2008
Centros
de Estu-
do
CAMPUS
Letras: português-inglês Licenciatura
Plena
– Decreto 70745, 21/06/72 50 4,38 170 1ª 48
2ª 42
3ª 40
4ª 40
170 noturno Centro de
Letras,
Comuni-
cação e
Artes
Cornélio
Procópio
Pedagogia Licenciatura
Plena
– Decreto 70745, 21/06/72 50 vesp.
50 not.
1,89
5,32
290 1ª 73
2ª 80
3ª 73
4ª 64
197 noturno
93 vespertino
Centro de
Ciências
Humanas
e da Edu-
cação
Cornélio
Procópio
Matemática Licenciatura
Plena
Parecer CEE-
PR 579/01,
7/12/01
Decreto 5.612, 3/11/2005 50 2,87 134 1ª 39
2ª 26
3ª 34
4ª 35
134 noturno Centro de
Ciências
Humanas
e da Edu-
cação
Cornélio
Procópio
Ciências Biológicas Licenciatura
Plena
Parecer CEE-
PR 87/01,
7/5/01
Decreto 5469, 5/10/2005 50 6,76 170 1ª 50
2ª 43
3ª 41
4ª 36
170 noturno Centro de
Ciências
Humanas
e da Edu-
cação
Cornélio
Procópio
Geografia Licenciatura
Plena
– Decreto 70745, 21/06/72 50 4,84 167 1ª 50
2ª 39
3ª 40
4ª 38
167 noturno Centro de
Ciências
Humanas
e da Edu-
cação
Cornélio
Procópio
Ciências Econômicas Bacharelado Decreto
83460,
17/5/79
Portaria Ministerial 380,
15/09/83
50 2,65 146 1ª 40
2ª 28
3ª 20
4ª 25
5ª 33
146 - noturno Centro de
Ciências
Sociais
Aplicadas
Cornélio
Procópio
Ciências Contábeis Bacharelado Decreto
83720,
16/2/81
Portaria Ministerial 380,
15/09/83
100 4,8 368 1ª 100
2ª 93
3ª 91
4ª 84
368 - noturno Centro de
Ciências
Sociais
Aplicadas
Cornélio
Procópio
Administração Bacharelado Decreto
83460,
17/5/79
Portaria 380, 15/09/83 100 7,24 357 1ª 100
2ª 81
3ª 94
4ª 82
357 - noturno Centro de
Ciências
Sociais
Aplicadas
Cornélio
Procópio
Total de alunos 1.802
Educação Física Bacharelado Decreto nº
5.390,
13/09/05
– 50 6,4 149 1ª – 53
2ª – 47
3ª – 49
97 - noturno Centro de
Ciências
da Saúde
Jacarezinho
Educação Física Licenciatura – Decreto Federal
nº 79150, 19/01/77
50 6,7 245 1ª – 59
2ª – 49
3ª – 51
4ª A - 43
4ª B – 43
295 - noturno Centro de
Ciências
da Saúde
Jacarezinho
71
Curso Modalidade Autorização Reconhecimento Número
vagas/ano
Candidato/
Vaga - 2007
Alunos - total ge-
ral - 2008
Alunos/
série - 2008
Alunos/turno
2008
Centros
de Estu-
do
CAMPUS
Fisioterapia Bacharelado – Decreto nº 7.569,
28/11/06
50 12,7 197 1ª – 50
2ª – 46
3ª - 50
4ª – 51
197 - matutino e
vespertino
Centro de
Ciências
da Saúde
Jacarezinho
Total de alunos 591
Biologia Licenciatura
Plena
Decreto Estadual
nº 7.570/2006
50 7 172 1ª 50
2ª 44
3ª 40
4ª 38
172 FAFIJA
Matemática Licenciatura
Plena
Decreto Estadual
nº 3.739/2001
50 5 174 1ª 50
2ª 47
3ª 42
4ª 35
174 FAFIJA
História Licenciatura
Plena
Decreto Federal
nº 57.124/1965
50 – vesp.
50 – not.
2
4
344 1ª 50 50
2ª 37 51
3ª 27 49
4ª 28 52
142
202
FAFIJA
Letras: português-
francês
Licenciatura
Plena
Decreto Federal
nº 3.410/1997
40 3 137 1ª 40
2ª 33
3ª 30
4ª 34
137 FAFIJA
Letras: português-inglês Licenciatura
Plena
Decreto Federal
nº 3.410/1997
40 – vesp.
40 – not.
2
4
391 1ª 40 40
2ª 31 37
3ª 28 51
4ª 25 39
124
167
FAFIJA
Letras; português-
literatura
Licenciatura
Plena
Decreto Federal
nº 3.410/1997
40 3 137 1ª 40
2ª 35
3ª 29
4ª 33
137 FAFIJA
Pedagogia Licenciatura
Plena
Decreto Federal
nº 57.124/1965
50 – vesp.
50 – not.
3
6
377 1ª 50 50
2ª 54 53
3ª 33 45
4ª 40 52
177
200
FAFIJA
Filosofia Licenciatura
Plena
Autorização
nº 02/2007
50 2,72 17 1ª 17
2ª
3ª
4ª
17 FAFIJA
Informática Licenciatura
Plena
Em andamen-
to
50 1ª
2ª
3ª
4ª
FAFIJA
Letras: português-
espanhol
Licenciatura
Plena
Em andamen-
to
40 1ª
2ª
3ª
4ª
FAFIJA
Total alunos 600 1.649
72
Curso Modalidade Autorização Reconhecimento Número
vagas/ano
Candidato/
Vaga - 2007
Alunos - total ge-
ral - 2008
Alunos/
série - 2008
Alunos/turno
2008
Centros
de Estu-
do
CAMPUS
Direito Bacharelado Resolução nº
07-CEE, de
13-03-1968
Decreto nº 74.030, de 09-
05-1974
70 16.34 345 1ª - 73
2ª - 69
3ª - 77
4ª - 64
5ª - 62
Noturno 345 Centro de
Ciências
Sociais
Jacarezinho
Total alunos 70 345
Agronomia Bacharelado Decreto Fede-
ral 67.657,
25/11/70.
Decreto Federal
74.620/74, 26/09/74
80 8,2 433 Sistema de
Créditos =
433
Integral 433 Centro de
Ciências
Agrárias
Luiz
Meneghel
Ciências Biológicas Bacharelado
e Licenciatura
Decreto Esta-
dual 737,
12/05/99
Decreto Estadual
3078/04, 31/05/04
80 3,35 314 1° = 38
2° = 35
3° = 31
4° = 26
5° = 25
6° = 32
7° = 30
8° = 34
9° = 63
Noturno 314 Centro de
Ciências
Biológicas
Luiz
Meneghel
Medicina Veterinária Bacharelado Decreto Esta-
dual 740,
12/05/99
Decreto Estadual
4318/05, 10/02/05
80 8,4 437 1° = 39
2° = 41
3° = 40
4° = 43
5° = 49
6° = 39
7° = 35
8° = 49
9° = 51
10° = 51
Integral 437 Centro de
Ciências
Agrárias
Luiz
Meneghel
Enfermagem Bacharelado Decreto Esta-
dual 4.300,
21/06/01
Decreto Estadual
5569/05, 25/10/05
80 2,92 305 1° = 42
2° = 37
3° = 44
4° = 36
5° = 36
6° = 37
7° = 33
8° = 40
Integral 305 Centro de
Ciências
Biológicas
Luiz
Meneghel
Sistemas de Informação Bacharelado
e Licenciatura
Decreto Esta-
dual 4.301,
21/06/01
Decreto Estadual
7164/06, 04/09/06
80 2,82 265 1° = 58
2° = 47
3° = 34
4° = 15
5° = 09
6° = 21
7° = 27
8° = 38
9° = 16
Noturno 265 Centro de
Ciências
Tecnoló-
gicas
Luiz
Meneghel
Total de alunos 1754
Total geral de alunos 6141
74
3.2.1 Campus de Cornélio Procópio
O Campus de Cornélio Procópio também oferece, mediante convênio com
instituição privada, cursos de pós-graduação lato sensu nas áreas de Geografia, E-
conomia, Administração, Ciências Contábeis, Letras, Ciências e Educação, desde
1987, com alunos procedentes das diversas cidades do Paraná e de outros estados,
e desde março de 2007, oferece curso de mestrado em Administração, na modalida-
de MINTER, em convênio com a UFPR, por meio da Fundação Araucária.
Os cursos referidos estão distribuídos da seguinte forma:
Centro de Ciência Sociais Aplicadas
ANO NOME DO CURSO
1987 Administração Estratégica e Financeira
1987 Auditoria e Gerência Contábil
1989 Desenvolvimento Gerencial I
1990 Administração Estratégica e Recursos Humanos
1990 Economia de Empresa
1990 Gerência Contábil e Auditoria
1991 Desenvolvimento Gerencial II
1992 Desenvolvimento Gerencial III
1993 Contabilidade Gerencial e Auditoria
1995 Gestão Estratégica de Recursos Humanos - Qualidade Empresarial
2003 Marketing e Gestão de Pessoas
2004 Marketing, Estratégia Empresarial e Gestão de Pessoas I
2004 Marketing e Gestão de Pessoas I
2005 Marketing, Estratégia Empresarial e Gestão de Pessoas II
2005 Controladoria e Auditoria
2006 Marketing, Estratégia Empresarial e Gestão de Pessoas III
2006 Controladoria e Auditoria II
2007 Marketing, Estratégia Empresarial e Gestão de Pessoas IV
2007 Controladoria e Auditoria III
2008 Marketing, Estratégia Empresarial e Gestão de Pessoas V
2008 Controladoria, Gestão Financeira e Auditoria
2007 Mestrado Interinstitucional em Administração: Estratégia e Organizações (UFPR) 42 alu-
nos
Centro de Ciências Humanas e da Educação
ANO NOME DO CURSO
1987 Metodologia e Didática do Ensino Superior I
1988 Metodologia e Didática do Ensino Superior II
1988 Fundamentos, Teoria e Análise do Processo Institucional – Nível 3º Grau
75
1989 Metodologia e Didática do Ensino Superior III
1989 Metodologia do Ensino de Matemática – Método da Modelagem
1989 Metodologia e Didática do Ensino Superior IV
1991 Educação Especial – Deficiência Mental
1991 Metodologia e Didática do Ensino Superior V
1995 Metodologia e Didática do Ensino Superior VI
2003 Educação Matemática
2003 Educação Especial – Uma Abordagem Educacional e Social I
2003 Meio Ambiente e Desenvolvimento Sustentável I
2003 Psicopedagogia Institucional e Clínica I
2003 Gestão Escolar: Administração, Supervisão e Orientação Educacional I
2004 Educação Especial – Uma Abordagem Educacional e Social II
2004 Meio Ambiente e Desenvolvimento Sustentável II
2004 Psicopedagogia Institucional e Clínica I
2004 Gestão Escolar: Administração, Supervisão e Orientação Educacional II
2005 Meio Ambiente e Desenvolvimento Sustentável III
2005 Psicopedagogia Institucional e Clínica II
2005 Educação Especial – Uma Abordagem Educacional e Social III
2006 Meio Ambiente e Desenvolvimento Sustentável IV
2006 Educação Especial – Uma Abordagem Educacional e Social IV
2006 Psicopedagogia Institucional e Clínica III
2007 Meio Ambiente e Desenvolvimento Sustentável V
2007 Educação Especial – Uma Abordagem Educacional e Social V
2007 Neuropsicologia da Educação
2008 Educação Especial – Uma Abordagem Educacional e Social VI
2008 Meio Ambiente e Desenvolvimento Sustentável VI
Centro de Letras, Comunicação e Artes
ANO NOME DO CURSO
1987 Auditoria e Gerência Contábil
1989 Língua Portuguesa – Descrição e Ensino
1990 Língua Portuguesa
1991 Língua Portuguesa: Descrição e Ensino II
1991 Língua Inglesa
2003 Literatura e Estudos da Linguagem I
2004 Literatura e Estudos da Linguagem II
2005 Literatura e Estudos da Linguagem III
2007 Literatura e Estudos da Linguagem IV
2008 Literatura e Estudos da Linguagem V
3.2.2 Campus de Jacarezinho
O Centro de Ciências da Saúde
A FAEFIJA tem realizado, desde sua criação, alguns cursos de pós-
graduação lato sensu, na área de Educação Física e, mais recentemente, na de Fi-
sioterapia, procurando atender desta forma a atualização profissional e capacitação
de seus egressos. Foram realizados cursos nas seguintes áreas:
76
ANO NOME DO CURSO
1987 Educação Física no Ensino de 1º Grau
1993 Educação Física Escolar
1999 Especialização em Esportes
2002 Atividade Física e Saúde
2003 Atividade Física, Esporte e Saúde
2004 Educação Física Escolar
2005 Treinamento Desportivo
2006 Treinamento Desportivo
2007 Fisiologia do Exercício Físico
Atualmente oferece Cursos nas seguintes áreas:
 Fisiologia do Exercício Físico
 Terapia Manual e Técnicas Osteopáticas
 Acupuntura
 Fisioterapia Dermato Funcional
 Disfunções Temporomandibulares
 Fisioterapia Cardio-Respiratória
 Geriatria e Gerontologia
 Musculação Terapêutica
 Neurologia com Ênfase em Neuropediatria
 Psicopatologia
 Saúde do Trabalhador
 Saúde Pública
 Terapia Manual e Postural
 Terapia da Mão
Centro de Ciências Humanas e da Educação e Centro de Letras, Comunica-
ção e Artes
A antiga Faculdade Estadual de Filosofia, Ciências e Letras de Jacarezinho
mantém 16 cursos de pós-graduação (lato sensu), ofertados aos sábados em perío-
do matutino e vespertino. Há cursos mantidos pela FAFIJA e outros em convênio
com o INBRAPE, esses cursos e convênios serão assumidos pelo Campus de Jaca-
77
rezinho, e mantidos nos Centros em que atualmente estão vinculados. Todos eles
contam com a participação de docentes colaboradores de outras instituições e são
apoiados por órgãos de fomento como CAPES e CNPq.
No decorrer dos seus anos de existência, a Unidade formou cerca de 10.373
profissionais. Tornou-se uma das maiores faculdades do interior do Paraná e esten-
deu a sua influência para regiões distantes, atraindo alunos de várias cidades do Pa-
raná e do Estado de São Paulo.
Currículos inovadores vêm sendo implementados utilizando-se as mais vari-
adas tecnologias educacionais, tendo por base as Novas Diretrizes Curriculares a-
presentadas pelo Conselho Nacional de Educação, oportunizando ao acadêmico a
construção de seu conhecimento, por meio do ensino e pesquisa.
A Faculdade, em face às novas realidades, realiza reestruturações no cam-
po educacional, conquistando deste modo a confiança e respeito da sociedade aca-
dêmica.
ANO NOME DO CURSO
2003 Pedagogia Empresarial
2003 Ensino de Química – Biologia Ambiental
2003 Língua Inglesa
2003 Saúde Publica e Ação Comunitária
2004 Educação Especial – turma 1
2004 Língua Portuguesa e Literatura – turma 1
2004 Educação Especial – turma 2
2004 História e Historiografia
2004 Língua Inglesa
2004 Psicopedagogia – turma 1
2004 História, Cultura e Sociedade
2004 Língua Portuguesa e Literatura – turma 2
2004 Psicopedagogia – turma 2
2004 Saúde Publica e Ação Comunitária
2004 Pedagogia Empresarial
2004 Administração Hospitalar
2005 Educação Especial – Turma 1
2005 Educação Especial – Turma 2
2005 Língua Portuguesa e Literatura
2005 História, Cultura e Sociedade – Fenômeno religioso – turma 1
2005 História, Cultura e Sociedade – Fenômeno religioso – turma 2
2005 Ensino de Língua Inglesa e Literatura
2005 Psicopedagogia – turma 1
2005 Psicopedagogia – turma 2
2005 Saúde Coletiva e Saúde da Família
2005 Biologia e Educação Ambiental
2005 Educação Matemática
2005 Pedagogia Empresarial
2005 Administração Hospitalar
2005 Gestão de Recursos Humanos
2006 Educação Especial: Contexto Educação Inclusiva – Turma 1
78
2006 Educação Especial: Contexto Educação Inclusiva – Turma 2
2006 Língua Portuguesa e Literatura
2006 História, Cultura e Sociedade – Fenômeno religioso
2006 Ensino de Língua Inglesa e Literatura
2006 Psicopedagogia
2006 Saúde Coletiva e Saúde da Família
2006 Biologia e Educação Ambiental
2006 Educação Matemática
2006 Pedagogia Empresarial
2006 Administração Hospitalar
2006 Gestão de Recursos Humanos
2007 Mestrado Interinstitucional em Educação (UEM)
Centro de Ciências Sociais Aplicadas
A antiga Faculdade Estadual de Direito do Norte Pioneiro oferece o curso de
pós-graduação stricto sensu em Ciência Jurídica desde o ano de 2001. Reconhecido
pela Portaria CAPES nº 2.151, de 08-08-2003, publicada no DOU nº 153, de 11 de
agosto de 2003.
Oferece 12 vagas por turma, no último teste seletivo houve concorrência de
5 candidatos/vaga.
A quinta turma iniciou em maio de 2008.
ANO NOME DO CURSO
2001 Mestrado em Ciência Jurídica
2004 Mestrado em Ciência Jurídica
2006 Mestrado em Ciência Jurídica
2007 Mestrado em Ciência Jurídica
2008 Mestrado em Ciência Jurídica
3.2.3 Campus Luiz Meneghel de Bandeirantes
O Centro de Ciências Biológicas manteve até o ano de 2000, curso de pós-
graduação lato sensu na área de Biologia Vegetal, ofertado aos sábados em período
matutino e vespertino.
O curso de especialização em Biologia Vegetal, teve, no total, 159 ingres-
santes e 124 concluintes, durante o seguinte período:
ANO NOME DO CURSO
1991 Especialização em Biologia Vegetal - Lato Sensu
1993 Especialização em Biologia Vegetal - Lato Sensu
79
1995 Especialização em Biologia Vegetal - Lato Sensu
1997 Especialização em Biologia Vegetal - Lato Sensu
1999 Especialização em Biologia Vegetal - Lato Sensu
3.3 Indicação de linhas e grupos de pesquisa definidos
GRUPO DE PESQUISA ÁREA LINHAS DE PESQUISA LÍDER Centros de
Estudo
CAMPUS
Geografia, Ensino e Pesquisa Geografia Ensino e Pesquisa
Geografia Física
Meio Ambiente
Marcelo Ediuardo Freres Stipp Centro de
Ciências
Humanas e
da Educa-
ção
Cornélio
Procópio
Genética da Conservação - GENCO Biologia Estudo da ictiofauna do Rio La-
ranjinha
Estudo e preservação de orquí-
deas encontradas em fragmen-
tos florestais na Região Norte do
Paraná
Sandremir de Carvalho Centro de
Ciências
Humanas e
da Educa-
ção
Cornélio
Procópio
Grupo de Pesquisa em Educação -
GEPEDUC
Educação Formação de Professor
Metodologia da Pesquisa cientí-
fica
Novas tecnologias
Mara Peixoto Pessoa Centro de
Ciências
Humanas e
da Educa-
ção
Cornélio
Procópio
Crítica e Recepção Literária - CRELIT Letras Leitura e Literatura na escola
Literatura brasileira e cânone
Estudos Literários e educação
Vanderléia da Silva Oliveira Centro de
Letras, Co-
municação
e Artes
Cornélio
Procópio
Biotecnologia Faculdades Luiz Mene-
ghel - BIOFALM
Biotecnologia Genética Animal
Genética Vegetal
Melhoramento de Plantas
Sandremir de Carvalho Luiz Mene-
ghel de Ban-
deirantes
Núcleo de Extensão e Pesquisa em
Aqüicultura - NEPA
Aqüicultura Produção Animal
Ecologia Animal
Preservação dos Recursos Natu-
rais
Genética Animal
Sandremir de Carvalho Luiz Mene-
ghel de Ban-
deirantes
Geoprocessamento: Agricultura e
Meio Ambiente
Agronomia Ciência do Solo
Manejo e Conservação do Solo
Conservação de Bacias Hidro-
gráficas
Recuperação de Áreas Degra-
dadas
Engenharia de Água e Solo
Irrigação e Drenagem
Conservação de Solo e Água
Fotogrametria
Cartografia Básica
Sistemas de Informação
Satélites e Outros Dispositivos
Aeroespaciais
Teresinha Esteves da Silveira
Reis
Luiz Mene-
ghel de Ban-
deirantes
Núcleo de Estudo em Microbiologia e
Fitopatologia
Agronomia Fitopatologia João Tavares Bueno Luiz Mene-
ghel de Ban-
deirantes
Proteção de Plantas Agronomia Defesa Fitossanitaria
Matologia
Entomologia Agrícola
Ciências do Solo
Fitopatologia
Fitotecnia
Marco Antônio Gandolfo Luiz Mene-
ghel de Ban-
deirantes
Energia no Meio Rural Agronomia Extensão Rural Marcio Massashiko Hasegawa Luiz Mene-
80
Energização Rural
Irrigação e Drenagem
Engenharia Agrícola
Energia de Biomassa Florestal
ghel de Ban-
deirantes
Irrigação e Drenagem Agronomia Extensão Rural
Energização Rural
Irrigação e Drenagem
Engenharia Agrícola
Hatiro Tashima Luiz Mene-
ghel de Ban-
deirantes
Microbiologia e Bioquímica do solo Agronomia Ciências do solo
Fitossanidade
Ciência de alimento
Leopoldo Sussumu Matsumo-
to
Luiz Mene-
ghel de Ban-
deirantes
Produção de Ruminantes Zootecnia Produção animal
Medicina veterinária preventiva
Doenças parasitarias de animais
Inspeção de produtos de origem
animal
Ciência e tecnologia de alimen-
tos
Ciência de alimentos
Avaliação e controle de qualida-
de de alimentos
Reprodução animal
Saúde animal
Epidemiologia animal
Pastagens e forragicultura
Manejo e conservação de pasta-
gens
Eder Paulo Fagan Luiz Mene-
ghel de Ban-
deirantes
Produção de monogástrico Zootecnia Produção animal
Medicina veterinária preventiva
Doenças parasitarias de animais
Inspeção de produtos de origem
animal
Ciência e tecnologia de alimen-
tos
Ciência de alimentos
Avaliação e controle de qualida-
de de alimentos
Reprodução animal
Saúde animal
Epidemiologia animal
Marcos Augusto Alves da Sil-
va
Luiz Mene-
ghel de Ban-
deirantes
Horticultura Agronomia Fitotecnia Cristina Batista de Lima Luiz Mene-
ghel de Ban-
deirantes
Ética e Direito Direito Estado e responsabilidade Hildegard Taggesell Giostri Centro de
Ciências
Sociais A-
plicadas
Jacarezinho
Justiça e Democracia Direito Teorias da Justiça Eduardo Augusto Salomão
Cambi
Centro de
Ciências
Sociais A-
plicadas
Jacarezinho
Reflexos Jurídicos da Globalização Direito Teorias da Justiça Maurício Saliba Centro de
Ciências
Sociais A-
plicadas
Jacarezinho
Eficácia dos direitos fundamentais no
Brasil
Direito Teorias da Justiça Vladimir Brega Filho Campus de
Ciências
Sociais A-
plicadas
Jacarezinho
Índice de desenvolvimento humano e
violência
Direito Teorias da Justiça Valter Foleto Santin Centro de
Ciências
Sociais A-
plicadas
Jacarezinho
Como formar um pesquisador crítico
da ciência processual
Direito Estado e Responsabilidade Gilberto Giacoia Centro de
Ciências
Sciais Apli-
cadas
Jacarezinho
81
Estilo de Vida, Exercício e Saúde Educação Fí-
sica
Antonio Stabelini Neto Centro de
Ciências da
Saúde
Jacarezinho
Fisioterapia Ortopédica, Traumatoló-
gica e Desportiva
Fisioterapia Berlis Ribeiro dos Menossi Centro de
Ciências da
Saúde
Jacarezinho
Educação e Saúde atavés do movi-
mento
Educação Maria Lucia Vinha Centro de
Ciências da
Saúde
Jacarezinho
Leitura e Ensino
Letras
Núcleo Didáti-
ca da Literatu-
ra
Estudos Lingüísticos Sônia Maria D. Brochado
Vera Maria Ramos Pinto
Jacarezinho
Literatura e Ensino Letras
Núcleo Didáti-
ca da Literatu-
ra
Estudos Literários Hiudéa T. Rodrigues Boberg
Luciana Brito
Jacarezinho
História das Religiões História
Núcleo de Es-
tudos em His-
tória das Re-
ligiões
Catolicismo e Protestantismono
Brasildo Século XX
Luis de Castro Campos Jr.
Alfredo Moreira da Silva Jr.
Jacarezinho
82
4 INFRA-ESTRUTURA
4.1 Infra-estrutura física
4.1.1 Campus de Cornélio Procópio
Na antiga estrutura da FAFICOP ficam localizados os Centro de Ciências
Humanas e da Educação, Centro de Ciências Sociais Aplicadas e Centro de Letras,
Comunicação e Artes.
O Campus Universitário, com área construída de 7.601,51 m², conta com 46
salas de aula, distribuídas por 6 pavilhões, numa área total de 169.400 m², abriga
cursos dos Centro de Ciências Humanas e da Educação, Centro de Ciências Sociais
Aplicadas e Centro de Letras, Comunicação e Artes..
O setor administrativo abriga a Direção, a Chefia de Gabinete, a Vice-
Diretoria, as Assessorias de Planejamento, Técnica e Jurídica, a Coordenação de
Ensino Universitário e a Diretoria de Pós-graduação. Anexo ao prédio da Direção
Geral está sendo construído um bloco administrativo de 121,8 m², que abrigará a
Coordenação Administrativa e Financeira e Divisão de Recursos Humanos, cuja sa-
la, localizada no Pavilhão A, dará lugar ao Laboratório de Práticas de Ensino – Está-
gio Supervisionado (Licenciaturas), do Centro de Letras, Comunicação e Artes.
No pavilhão A localizam a sala dos Professores, a Divisão de Coordenação
de Cursos, o Núcleo de Informações Gerais, o Protocolo, a Secretaria Acadêmica, o
Laboratório de Línguas, a Coordenação Administrativa e Financeira, a Divisão de
Recursos Humanos, o Centro de Audiovisual e a Sala de Estudos da Biblioteca. No
andar inferior, fica a Biblioteca. A sala de Departamentos está lotada no Bloco D, sa-
la 5, juntamente com a Divisão de Extensão e Cultura.
As salas de aula estão distribuídas no pavilhão B: curso de Pedagogia, La-
boratório de Informática, Sala de Estudos e Sala de Recursos Audiovisuais; no pavi-
lhão C: curso de Letras; no pavilhão D: curso de Ciências Contábeis; no pavilhão E:
curso de Administração; no pavilhão F: curso de Ciências Econômicas. A sede do
83
Diretório Acadêmico “Emiliano Perneta” está lotada no Bloco C, sala 07.
Além do campus, a FAFICOP também possui a FAFICENTRO, instalações
próximas ao centro da cidade, com área construída de 2.973m², onde funciona o
Centro de Ciências Humanas e da Educação, com os cursos de Geografia, Ciências
Biológicas e Matemática.
Conta com 12 salas de aula, laboratórios de Física, Química, Biologia, Geo-
grafia e áudio-visual, sala dos professores, biblioteca, instalações para prática espor-
tiva e um anfiteatro. Na FAFICENTRO, assim como no Campus Universitário, será ins-
talado um Laboratório de Práticas de Ensino – Estágio Supervisionado (Licenciatu-
ras), do Centro de Letras, Comunicação e Artes.
Além disso, tem áreas administrativos: sala da Vice-Diretoria, Divisão de
Coordenação de Cursos, Sala dos Professores, Assessoria de Relações Públicas,
Protocolo, Divisão de Material e Patrimônio, gráfica, Divisão de Extensão e Cultura,
e Divisão de Serviços Gerais e Manutenção.
A frota motorizada consta de três automóveis: um Monza (1992), um Fiesta
Street (2005) e um Fiesta Sedan (2005).
4.1.2 Campus de Jacarezinho
O Centro de Ciências da Saúde funciona em prédio próprio, situado à Ala-
meda Padre Magno, nº 841, num terreno de 48.400m2
, tendo mais de 2.000m2
de
área construída.
As instalações físicas são as seguintes:
 8 salas de aula;
 1 auditório, com capacidade para 100 pessoas;
 1 sala de Professores, com banheiro privativo;
 1 sala de Diretoria, com banheiro privativo;
84
 1 sala de Secretaria;
 1 sala de Tesouraria;
 1 biblioteca, com 250m2
, contendo sala para o acervo bibliográfico e
três salas para estudos;
 1 sala de aula de Anatomia, interligada ao Laboratório;
 1 sala do Laboratório de Anatomia;
 1 espaço físico do Laboratório de Fisiologia;
 2 banheiros, masculino e feminino;
 1 Clínica de Fisioterapia, completa, com 225m2
, dispondo de equipa-
mentos e instalações necessários para o atendimento dos pacientes;
 1 setor de hidroterapia, com piscina aquecida e adaptada;
 1 salão de ginástica, com 225m2
, contendo tatame, academia de ginás-
tica com diversos aparelhos, espelhos e parede de escalada;
 1 quadra coberta poliesportiva, com arquibancada;
 1 quadra poliesportiva descoberta;
 1 piscina semi-olímpica, medindo 25m x 12,5m, com vestiários femini-
nos e masculinos (em fase de construção de cobertura);
 1 pista oficial de atletismo de 400m, com iluminação;
 1 campo de futebol oficial, com iluminação;
 1 sala de almoxarifado;
 1 sala para cozinha.
Atualmente dispõe dos seguintes equipamentos:
 17 computadores, sendo dez utilizados pela administração e sete pelos
alunos, à disposição na Biblioteca e com livre acesso à Internet;
85
 1 note-book;
 4 aparelhos de televisão, acoplados em vídeo-cassete, para uso em sa-
la de aula;
 3 projetores multi-mídia;
 8 telas para projeção;
 4 retroprojetores;
 1 projetor de slides;
 1 conjunto de equipamentos e aparelhos de musculação
 1 conjunto de equipamentos e aparelhos diversos de Fisioterapia, utili-
zados na clínica, tais como aparelhos de eletro, termo e fototerapia, es-
teiras, bicicletas ergométricas, etc.;
O Centro de Ciências da Saúde recentemente ampliou sua estrutura na for-
ma descrita:
 Cobertura e Aquecimento da Piscina;
 Ampliação do espaço físico em 60m² e aquisição de novos equipamentos pa-
ra Clínica Escola;
 Construção do Laboratório de Informática com 30 novos computadores;
 Construção do Laboratório de Avaliação Física (LAFIS) com 60m² que será
equipado até o final do ano;
 Construção do Laboratório de Biologia/Química com 60m² que será equipado
até o final do ano;
 Construção de Boxes de atendimento de alunos com 60m².
Na antiga estrutura da FAFIJA funcionam os Centros de Ciências Humanas
e da Educação e o Centro de Letras, Comunicação e Artes, sendo que dispõem das
seguintes estruturas:
86
Bloco 01
 Ala A – setor administrativo com salas da direção, professores, pós-
graduação, departamentos, CPD, financeiro, recursos humanos, tesou-
raria, secretaria, coordenação de vestibular, fotocópias, almoxarifados e
sanitários.
 Ala B – salas de aula (1 a 12).
Bloco 02
 Ala A – salas de aula (13 a 14) e sanitários.
 Ala B – salas de aula (15 a 23) e sanitário.
Bloco 03
 Ala A – salas de aula (24 a 27) e sanitários.
 Ala B – salas de aula (28 a 31) e sanitários.
 Laboratórios de Zoologia, Química, Biofísica e Fisiologia, Microscopia,
Microbiologia e Imunologia, Informática, Línguas, de Ensino de História
e Pedagógico.
 Salão Nobre com capacidade 150 alunos.
 Biblioteca central, NIP – Núcleo Institucional de Pesquisa, gráfica e sala
de documentação escolar.
 Estacionamento interno, pátio interno com cantina.
 Dois veículos marca Volkswagen, modelo Parati (1987 e 2006).
Centro de Ciências Sociais Aplicadas
a) Imóveis
Imóvel próprio localizado à Avenida Manoel Ribas, 711, em Jacarezinho, Es-
tado do Paraná, constituído de um terreno de medindo cerca 2.000m², sobre o qual
se acha uma edificação de mais ou menos 3.100m², contendo dois pavimentos e
87
sub-solo, assim distribuídos:
 no térreo: saguão de entrada; auditório para 260 assistentes, contendo
palco, duas salas de apoio e sanitários masculino e feminino; guichês
de protocolo de documentos e da tesouraria; sala de espera; salão da
secretaria; sala de contabilidade; dois sanitários; sala dos professores;
ante-sala do gabinete da direção; sala da direção, com sanitário privati-
vo; e almoxarifado.
 no andar superior (1º andar): sete salas de aula, todas carpetadas,
com cadeiras estofadas e sistema de ar condicionado; biblioteca; sala
de estudos; laboratório de informática; sala de reuniões; secretaria do
curso de mestrado; sanitários masculino e feminino dos estudantes; sa-
la de grupos de pesquisas, contendo equipamentos de informática; sala
de elaboração de testes e concurso vestibular; almoxarifado de informá-
tica.
 no sub-solo: copa; cantina dos alunos; duas salas de arquivo morto;
sala do diretório acadêmico; sala de reprodução de documentos; sala
do Projeto Cidadão, que presta apoio à criança e adolescente; laborató-
rio de medicina legal.
 nos fundos, em espaço situado no mesmo piso em que se encontra o
subsolo: quadra poliesportiva; vestiários masculino e feminino; sala de
atendimento do Programa Pró-Egresso, com banheiro e copa; estacio-
namento para quinze veículos.
b) Móveis e equipamentos
 carteiras das salas de aula e quadros negros;
 estantes e livros da biblioteca;
 escrivaninhas e respectivas cadeiras, dos vários departamentos (secre-
tarias, contabilidade, tesouraria, direção, etc.;
88
 mesas de reunião da sala dos professores e sala do andar superior;
 computadores instalados na Secretaria, no Laboratório de Informática e
outros departamentos (cerca de 50 máquinas);
 equipamentos multimídia (data-show);
 equipamentos que dão suporte ao servidor da instituição;
 aparelhos de ar condicionado;
 móveis e equipamentos utilizados no Escritório Modelo (estantes, escri-
vaninhas, computadores, livros, etc.).
c) Veículo
 Automóvel marca Fiat, modelo Siena, ano 2004, placas AMP 7793.
4.1.5 Campus Luiz Meneghel - Bandeirantes
Na antiga estrutura da FALM ficam localizados os Centro de Ciências Bioló-
gicas, Centro de Ciências Agrárias e Centro de Ciências Tecnológicas. A área do
campus conta hoje com 151,24 hectares, ocupados pelas instalações prediais, que
totalizam 21.217,10 m2
construídos, além de corredores e vias de acesso e trânsito,
áreas de lazer, jardins, áreas de preservação e áreas de produção agropecuária. A-
proximadamente 2.900 m2
referem-se a laboratórios.
Os três Centros, na oferta dos 5 cursos, utilizarão de forma compartilhada os
diferentes setores: laboratórios, auditórios, salas de aula nos diferentes prédios, á-
reas da fazenda experimental do campus, espaços de pesquisa, vivência e lazer.
A área ocupada pelas instalações prediais está caracterizada a seguir:
Setores Dependências Área (m
2
)
Prédio Central Administração, Controle Acadêmico, PABX, Provedor de Internet, Almo-
xarifado, Gráfica, Salas de Aula, Laboratórios, Auditório.
3.596,65
Setor SSE Salas de Professores, Salas de Aula, Laboratórios. 1.080,44
Setor SEDA Salas de Professores, Salas de Aula, Laboratórios. 778,00
Setor SBT Salas de Professores, Salas de Aula, Laboratórios. 723,50
Setor SPV Salas de Professores, Salas de Aula, Laboratórios, Anfiteatro. 1.113,19
Setor SVPA Salas de Professores, Salas de Aula, Laboratórios, Anfiteatro. 1.056,00
89
Setor SPG Salas de Professores, Salas de Aula, Laboratórios. 866,65
Setor EA Escritório, Biblioteca, Laboratório, Herbário, Auditório. 250,33
Biblioteca e Laboratórios Biblioteca e Conjunto de Laboratórios (6), Salas de Professores. 930,00
Hospital Veterinário Dependências do Hospital 800,00
Setor de Esportes e Lazer Garagem, Depósitos, Sala de Ginástica, Sala de Professor, Sala de Jo-
gos, Sauna, Vestiários, Lanchonete e Piscinas.
1.000,19
Laboratório de Extração de Óleos Laboratório de Extração de Óleos. 93,00
Laboratório Anatomia Patológica Laboratório Anatomia Patológica. 100,00
Lab. De Calibração de Máquinas e
Equipamentos Agrícolas
Lab. de Calibração de Máquinas e Equipamentos Agrícolas 300,00
Centro Acadêmico e Vestiário Centro Acadêmico, Depósito de Material Esportivo, Vestiários. 135,00
Posto de Vendas Sala de Vendas de Produtos Agropecuários. 61,85
Granjas Pocilga, Estábulo, Aviário, Depósitos, Residência. 2.401,07
Área de Apoio À Veterinária Baias, Canil, Ambiente de Preparo de Animais, Residência. 1.464,84
Viveiros Área de Canteiros de Mudas. 950,88
Depósitos Diversos Depósitos de Materiais, Insumos e Ferramentas. 357,49
Horta (área experimental e didática) Galpão, depósito, estufas 253,00
Estação Agrometeorológica Convênio IAPAR/FFALM 300,00
Piscicultura Laboratório, Depósito, Escritório. 182,70
Residências Moradias. 279,42
Lanchonete Salão, cozinha, depósito, área de vendas, sanitários 212,00
Galpão Garagem para veículos, máquinas e implementos, marcenaria, serralhe-
ria, ferramentaria, depósito e bombas para combustíveis, sanitários.
639,90
Hospital Veterinário - Grandes Animais Dependências do Hospital 600,00
Auditórios para apoio às atividades de
pesquisa
Em construção, conforme projeto aprovado em parceria com a Fundação
Araucária
691,00
T O T A L 21.217,10
A área de produção agropecuária é explorada com culturas anuais, culturas
perenes e pastagens e tem por objetivo apoiar as atividades de ensino e pesquisa,
bem como otimizar os recursos institucionais na busca de receita.
Além da infra-estrutura física, o Campus dispõe de uma completa rede de in-
formática que atende a comunidade interna e externa, com serviços de servidor de
internet e gerenciamento de informação.
O Campus de Bandeirantes possui os seguintes veículos e máquinas agríco-
las:
 1 caminhão Chevrolet – 1975
 1 carreta 4 rodas
 1 colhedora de cereais New Holland - 1992
 1 adubadora - FERTILANCE
 1 Elba Fiat - 1991
 1 Fiorino furgão Fiat – 1981
90
 1 Kombi – 1988
 1 Microônibus Mercedes Benz – 1977
 1 motocicleta Honda 1984
 1 ônibus Volkswagen – 1995
 1 Parati Volkswagen – 1995
 1 Parati Volkswagen - 2007
 1 Trator MF – 65X - 1977
 1 Trator MF – 262 – 1997
 1 Trator MF – 292 - 2002
 1 Trator Agrale – 1977
 1 Trator Ford – Mod 6610 – 1989
4.2 Infra-estrutura acadêmica
4.2.1 Acervo das bibliotecas
a) Campus de Cornélio Procópio
O Campus de Cornélio Procópio possui estrutura integrada de biblioteca,
contendo o acervo descrito na tabela abaixo:
Campo de sa-
ber
Livros
Títulos
Livros
Exem-
plares
Periódicos
Títulos
Mapas
Transpa-
rências
Gibiteca
Fitas
cassete
(Braille)
Fitas de
vídeo
CD-ROM
Ciências exa-
tas e da terra
4.762 6.223 15 146 46 8
Ciências soci-
ais aplicadas
11.016 15.206 257 191 88
Ciências bio-
lógicas
1.542 2.084 18 181 53 26
Ciências hu-
manas
5.344 9.996 52 674 05 33
Lingüística, le-
tras e artes
1.636 2.528 35 16 14 83
91
b) Campus de Jacarezinho
Centro de Ciências Humanas e da Educação e Centro de Letras, Comunica-
ção e Artes
Campo de sa-
ber
Livros
Títulos
Livros
Exem-
plares
Periódicos
Títulos
Mapas
Transpa-
rências
Gibiteca
Fitas
cassete
(Braille)
Fitas de
vídeo
CD-ROM
Ciências exa-
tas e da terra
2.120 4.014
Ciências soci-
ais aplicadas
3.727 5.792 27
Ciências bio-
lógicas
3.037 3.847 86 21
Ciências hu-
manas
3.287 5.036 210
Lingüística, le-
tras e artes
3.473 4.586 200 13
Centro de Ciências da Saúde
Campo de sa-
ber
Livros
Títulos
Livros
Exem-
plares
Periódicos
Títulos
Mapas
Transpa-
rências
Gibiteca
Fitas
cassete
(Braille)
Fitas de
vídeo
CD-ROM
Ciências exa-
tas e da terra
4 7
Ciências bio-
lógicas
131 355 12
Ciências hu-
manas
890 1.732
Ciências da
saúde
2.569 3.922 360 180 17
Lingüística, le-
tras e artes
339 411
Centro de Ciências Sociais Aplicadas
Campo de sa-
ber
Livros
Títulos
Livros
Exem-
plares
Periódicos
Títulos
Mapas
Transpa-
rências
Gibiteca
Fitas
cassete
(Braille)
Fitas de
vídeo
CD-ROM
Ciências exa-
tas e da terra
05 05 3
Ciências soci-
ais aplicadas
1.006 1.271 197 405 197
Ciências bio-
lógicas
13 13 01
Ciências hu-
manas
7.457 12.624 484
Ciências da
saúde
54 94 08
Ciências agrá-
rias
18 19 02
Engenharias 09 17 10
Lingüística, 839 1.043 49
92
Letras e artes
c) Campus Luiz Meneghel de Bandeirantes
O Campus Luiz Meneghel de Bandeirantes possui uma biblioteca com o a-
cervo descrito na tabela a seguir:
Campo de sa-
ber
Livros
Títulos
Livros
Exem-
plares
Periódicos
Títulos
Mapas
Transpa-
rências
Gibiteca
Fitas
cassete
(Braille)
Fitas de
vídeo
CD-ROM
Ciências exa-
tas e da terra
280 560 85
Ciências soci-
ais aplicadas
60 100
Ciências bio-
lógicas
1.120 2.305 135
Ciências hu-
manas
35 65
Ciências da
saúde
760 1.680 08
Ciências agrá-
rias
3.974 7.140 266 29 12
Engenharias 40 89
Lingüística, le-
tras e artes
115 145 10
Quadro geral do acervo da UENP
Campo de sa-
ber
Livros
Títulos
Livros
Exem-
plares
Periódicos
Títulos
Mapas
Transpa-
rências
Gibiteca
Fitas
cassete
(Braille)
Fitas de
vídeo
CD-ROM
Ciências exa-
tas e da terra
7.171 10.809 103 146 46 08
Ciências soci-
ais aplicadas
15.809 22.369 454 623 285
Ciências bio-
lógicas
5.843 8.604 252 181 74 26
Ciências hu-
manas
17.013 29.453 694 674 05 33
Ciências da
saúde
3.383 5.696 376 180 17
Ciências agrá-
rias
3.992 7.159 268 29 12
Engenharias 49 106 10
Lingüística, le-
tras e artes
6.402 8.713 294 16 14 83
TOTAL 59.662 92.909 2.451 146 181 674 16 971 464
À exceção do campus de Cornélio Procópio que recentemente realizou con-
curso público para contratação de agente universitário no cargo de bibliotecário, a
93
UENP não dispõe de profissionais especializados para atender a necessidade de
gerenciamento do acervo bibliográfico e outros afins.
4.2.2 Laboratórios
Os laboratórios são compartilhados pelos Centros de Estudo dos respectivos
campi em que estão localizados.
DESIGNAÇÃO
Área construí-
da (m2)
Número de
alunos
Campus
Lab. de Geoecologia 43,50 m
2
40 Cornélio Procópio
Laboratório de Geologia 53,50 m
2
40 Cornélio Procópio
Laboratório de Matemática 42,94 m
2
40 Cornélio Procópio
Laboratório de Química 65,20 m
2
40 Cornélio Procópio
Laboratório de Informática I 71,39 m
2
40 Cornélio Procópio
Laboratório de Biologia I 31,68 m
2
40 Cornélio Procópio
Laboratório de Biologia II
Sala I
Sala II
Sala III
71,85 m
2
48,00 m
2
53,50 m
2
40
40
40
Cornélio Procópio
Laboratório de Informática II 80,00 m
2
40 Cornélio Procópio
Laboratório de Informática III 80,00 m
2
40 Cornélio Procópio
Laboratório de Línguas 80,00 m
2
40 Cornélio Procópio
Anatomia 66 m
2
25 Jacarezinho
Fisiologia do Esforço 158 m
2
50 Jacarezinho
Escritório de Prática Jurídica (Escri-
tório Modelo)
100 m² 15 Jacarezinho
Projeto Cidadão Profissional 34,65m² 04 Jacarezinho
Programa Pró-Egresso 37,37m² 02 Jacarezinho
Núcleo de Informática 15m² 15 Jacarezinho
Medicina Legal 31,95m² 35 Jacarezinho
Laboratório Zoologia 48 m
2
25 Jacarezinho
Laboratório Química 48 m
2
25 Jacarezinho
Lab. Biofísica e Fisiologia 48 m
2
25 Jacarezinho
Lab. Microscopia 52 m
2
25 Jacarezinho
Lab. Microbiologia e Imuno 52 m
2
25 Jacarezinho
Lab. Informática 52 m
2
24 Jacarezinho
Lab. Línguas 52 m
2
30 Jacarezinho
Lab. Ensino História 42 m
2
20 Jacarezinho
Lab. Pedagógico 56 m
2
30 Jacarezinho
Bioquímica e de Tecnologia dos
Produtos Agropecuários
128,00 m
2
30 Luiz Meneghel
Análise de Fertilizantes 54,78 m
2
15 Luiz Meneghel
Microbiologia e Fitopatologia 120,75 m
2
30 Luiz Meneghel
Física 100,00 m
2
30 Luiz Meneghel
Mecânica e Mecanização Agrícola 76,80 m
2
30 Luiz Meneghel
Calibração de Máquinas e Imple-
mentos Agrícolas
300,00 m
2
40 Luiz Meneghel
Nematologia, Acarologia, Entomolo-
gia e Parasitologia
120,40 m
2
30 Luiz Meneghel
Química 147,60 m
2
30 Luiz Meneghel
Análise de Sementes 175,20 m
2
60 Luiz Meneghel
Análise Química de Solos 59,40 m
2
30 Luiz Meneghel
Botânica 107,64 m
2
30 Luiz Meneghel
Cultura de Tecidos e Genética Mole- 130,00 m
2
30 Luiz Meneghel
94
cular
Botânica e Genética 120,00 m
2
30 Luiz Meneghel
Citologia e Fisiologia 119,35 m
2
30 Luiz Meneghel
Piscicultura 180,00 m
2
30 Luiz Meneghel
Anatomia 186,00 m
2
40 Luiz Meneghel
Extração de Óleos Vegetais (destila-
ria)
40,00 m
2
10 Luiz Meneghel
Anatomia Patológica 60,00 m
2
20 Luiz Meneghel
Histopatologia 45,00 m
2
20 Luiz Meneghel
Central de Laboratórios, com 6 La-
boratórios (Áreas: microbiologia, pa-
rasitologia, embriologia, fisiologia)
400,00 m
2
180 Luiz Meneghel
Laboratório de Informática I 49,50 m
2
30 Luiz Meneghel
Laboratório de Informática II 56,10 m
2
40 Luiz Meneghel
Laboratório de Informática III 62,70 m
2
40 Luiz Meneghel
Laboratório de Informática IV Termi-
nais de Consulta
26,04 m
2
10 Luiz Meneghel
Em breve o Campus de Cornélio Procópio contará com dois Laboratórios de
Práticas de Ensino – Estágio Supervisionado (Licenciaturas), do Centro de Letras,
Comunicação e Artes.
4.3 Adequação da infra-estrutura para o atendimento aos portadores de ne-
cessidades especiais
Considerando que as IES que compõem a Universidade têm em média mais
de trinta anos, a infra-estrutura dos campi não é adequada aos portadores de ne-
cessidades especiais (PNE). Os projetos implementados para melhoria das condi-
ções de acesso e permanência dos PNEs – construção de rampas e corrimãos – são
insuficientes.
Há necessidade de instalação de elevadores ou rampas de acesso nos pavi-
lhões superiores do prédio onde funcionam os Centro de Ciências Sociais Aplicadas,
Centro de Letras, Comunicação e Artes e Centro de Ciências Humanas e da Educa-
ção de Jacarezinho; da mesma forma nos Campi Cornélio Procópio e Luiz Meneghel
de Bandeirantes, bem como a adaptação de banheiros e a aquisição de mobiliários
especiais.
Até o final da vigência deste PDI serão implementadas melhorias e adequa-
ção da infra-estrutura para o atendimento de portadores de necessidades especiais,
dos campi e da Reitoria.
95
Eventuais ampliações na infra-estrutura serão concebidas de modo a garan-
tir o acesso e a permanência de todos como instrumento de inclusão e democratiza-
ção da Universidade.
4.4 Estratégias e meios de comunicação para a comunidade interna e externa
Constata-se a necessidade de desenvolver uma rede de comunicação, in-
terna e externa, utilizando as capacidades, habilidades e infra-estruturas disponíveis
nos campi buscando parcerias quando necessário.
Considerando que a UENP está em implantação, as estratégias e meios de
comunicação para a comunidade interna e externa são expostas em metas de curto
prazo (dois anos) e metas de médio prazo (cinco anos).
São metas de curto prazo:
 criar site da UENP;
 dotar de recursos da tecnologia da informação as áreas relacionadas às
atividades-fim da Universidade;
 instalar a rede de comunicação para divulgação da produção cientifica e
acadêmica.
É meta de médio prazo:
 implementar ações que possibilitem a instalação de salas de teleconfe-
rência para integração dos campi.
4.5 Cronograma de expansão da infra-estrutura para o período de vigência do
PDI
A Universidade possui prioridades organizacionais relacionadas à instalação
da Reitoria e apesar de contar com prédio, demanda a elaboração de um plano de
ocupação do prédio da reitoria visando a implantação da infraestrutura necessária
96
para o funcionamento da reitoria e respectivas pró-reitorias e assessorias.
Os projetos de ampliação da infra-estrutura dos campi e respectivos centros
de estudos serão elaborados pelos centros de estudos sob a supervisão da Direção
de campus em sintonia com a Assessoria de Administração de Bens Patrimoniais.
Durante o período de vigência deste PDI será elaborado um cronograma de
expansão da infra-estrutura dos centros de estudos e dos campi, o que será subsidi-
ado por projetos a serem desenvolvidos pelos órgãos competentes.
97
5 ASPECTOS FINANCEIROS E ORÇAMENTÁRIOS
Os aspectos financeiros e orçamentários correspondem à expectativa da
UENP com relação às demandas decorrentes de sua instalação e da ampliação de
suas atividades de ensino, pesquisa e extensão para o período de vigência deste
Plano de Desenvolvimento Institucional.
5.1 Orçamento geral dos Campi
Elemento Despesa
Orçamento
2008
Orçamento
2009
Orçamento
2010
Orçamento
2011
Orçamento
2012
Pessoal e encargos
18.865.164,97
19.808.423,21 20.798.844,37
21.838.786,59 22.930.725,92
Agua/Luz/Telefone
853.590,00
896.269,50 941.082,98
988.137,12 1.037.543,98
Custeio fonte 100
4.893.670,00
5.138.353,50 5.395.271,18
5.665.034,73 5.948.286,47
Custeio fonte 250
1.947.135,00
2.044.491,75 2.146.716,34
2.254.052,15 2.366.754,76
Investimentos
1.803.750,00
1.893.937,50 1.988.634,38
2.088.066,09 2.192.469,40
Atividades do PDI
2.000.000,00
800.000,00 500.000,00 500.000,00
500.000,00
PASEP
315.014,00
330.764,70 347.302,94
364.668,08 382.901,49
30.678.323,97
30.912.240,16 32.117.852,17
33.698.744,78 35.358.682,02
5.2 Orçamento detalhado da Reitoria
Elemento Despesa
Orçamento
2008
Orçamento
2009
Orçamento
2010
Orçamento
2011
Orçamento
2012
Pessoal
3.645.596,32 3.827.876,14 4.019.269,94 4.220.233,44 4.431.245,11
Custeio
Agua/luz/telefone
100.000,00 105.000,00 110.250,00 115.762,50 121.550,63
Diárias
189.000,00 198.450,00 208.372,50 218.791,13 229.730,68
Material de consumo
244.000,00 256.200,00 269.010,00 282.460,50 296.583,53
Passagens
45.000,00 47.250,00 49.612,50 52.093,13 54.697,78
Consultoria
200.000,00 210.000,00 220.500,00 231.525,00 243.101,25
Serviços de Terceiros
PF
400.000,00 420.000,00 441.000,00 463.050,00 486.202,50
Serviços terceirizados
225.000,00 236.250,00 248.062,50 260.465,63 273.488,91
98
Serviços de Terceiros
PJ
700.000,00 735.000,00 771.750,00 810.337,50 850.854,38
Auxílio financeiro estu-
dantes
300.000,00 315.000,00 330.750,00 347.287,50 364.651,88
Auxílio professor pes-
quisador
1.100.000,00 1.155.000,00 1.212.750,00 1.273.387,50 1.337.056,88
Total de custeio
3.403.000,00 3.573.150,00 3.751.807,50 3.939.397,88 4.136.367,77
Investimentos
Veículos
350.000,00 367.500,00 385.875,00 405.168,75 425.427,19
Equipamentos de In-
formática
150.000,00 157.500,00 165.375,00 173.643,75 182.325,94
Móveis e Utensílios
100.000,00 105.000,00 110.250,00 115.762,50 121.550,63
Cozinha e limpeza
15.000,00 15.750,00 16.537,50 17.364,38 18.232,59
Cine/Foto/Som
45.000,00 47.250,00 49.612,50 52.093,13 54.697,78
Outros materiais
96.000,00 100.800,00 105.840,00 111.132,00 116.688,60
Total de investimen-
tos
756.000,00 793.800,00 833.490,00 875.164,50 918.922,73
Atividades do PDI
2.000.000,00 800.000,00 500.000,00 500.000,00 500.000,00
Total orçamentário
9.804.596,32 8.994.826,14 9.104.567,44 9.534.795,81 9.986.535,61
Pasep
98.045,96 89.948,26 91.045,67 95.347,96 99.865,36
Total
9.902.642,28 9.084.774,40 9.195.613,12 9.630.143,77 10.086.400,96
5.3 Orçamento Geral da UENP
Elemento Despesa
Orçamento
2008
Orçamento
2009
Orçamento
2010
Orçamento
2011
Orçamento
2012
Total geral UENP 30.657.155,93 31.278.143,72 32.181.295,91 33.736.360,46 35.397.928,48
99
6 AVALIAÇÃO E ACOMPANHAMENTO DO DESENVOLVIMENTO INSTITUCIONAL
6.1 Introdução
Estas são diretrizes para a elaboração de um programa de Avaliação Institu-
cional da UENP, que visa à identificação do nível de seu desempenho. Sustenta-se
basicamente na atuação das Comissões Próprias de Avaliação de cada campus,
constituídas em conformidade com o Sistema Nacional de Avaliação da Educação
Superior – SINAES, com regimentos próprios, respeitadas as peculiaridades de cada
unidade, mas tendo como base a identificação de pressupostos para o desenvolvi-
mento qualitativo da Universidade como um todo, balizando-se, portanto, em proce-
dimentos avaliativos amplos, sistematizados e permanentes, visando principalmente
a integração das diferentes unidades que compõe a universidade. Neste sentido os
coordenadores das CPAs de cada unidade comporão a Comissão Própria de Avalia-
ção Institucional da UENP.
6.2 Objetivos
6.2.1 Objetivos gerais
 Buscar o auto-conhecimento da Instituição, na visão dos docentes, dis-
centes, funcionários, dirigentes e representantes da comunidade regio-
nal, mediante a avaliação de suas atividades de ensino, pesquisa e ex-
tensão.
 Definir ações visando a excelência na formação humana e profissional
dos estudantes.
 Definir ações que visem a interação efetiva da Instituição no atendimen-
to as demandas da comunidade regional, no que se refere a produção
acadêmica, científica, tecnológica e cultural, de forma consistente e arti-
culada, visando o desenvolvimento regional.
100
 Tornar a avaliação institucional um canal de integração entre as unida-
des que compõe a UENP.
6.2.2 Objetivos específicos
Construir coletivamente e de forma continuada processos que avaliem:
 A adequação e efetividade do Projeto de Desenvolvimento Institucional
e sua relação com o Projeto Político Pedagógico Institucional.
 Os aspectos gerais de cada curso: projeto pedagógico, perfil profissio-
nal e suas tendências de evolução, matriz curricular e diretrizes curricu-
lares.
 As atividades didáticas e a prática docente, avaliadas pelos estudantes,
considerando: atualização do conhecimento, inovações metodológicas,
postura ética, responsabilidade, cordialidade e solidariedade.
 As pesquisas desenvolvidas e sua inserção na realidade local, regional
e nacional.
 As atividades de extensão, sua relevância social e a articulação com o
ensino e a pesquisa.
 A relação com os setores públicos e produtivos, instituições sociais, cul-
turais e educativas de todos os níveis.
 A efetividade e freqüência da comunicação entre a Universidade e a so-
ciedade.
 A efetividade e freqüência da comunicação entre as unidades que com-
põe a universidade.
 As condições de trabalho dos docentes, quanto ao ensino, à pesquisa e
à extensão: estrutura física, equipamentos, acervo bibliográfico, recur-
sos de informação e comunicação, suporte administrativo nas diferentes
instâncias.
101
 As condições de trabalho dos agentes universitários: estrutura física, a-
locação e suporte administrativo, canais de interação, visando sua valo-
rização e eficácia nas funções exercidas.
 As estratégias de implantação e adequação de planos de carreira para
o corpo docente e corpo de agentes universitários, assim como os pro-
gramas de qualificação profissional.
 As condições de atuação dos pró-reitores, dos diretores de centros, dos
coordenadores de curso, coordenadores de estágio, coordenadores de
pesquisa e extensão, visando o atendimento de suas demandas e prio-
ridades, inclusive clareza com relação a suas prerrogativas.
 Os aspectos da gestão administrativa no que tange principalmente à a-
locação de recursos para ensino, pesquisa e extensão.
 Os colegiados de curso, no que se refere à eficiência e eficácia nas ati-
vidades que são de suas prerrogativas para garantir a qualidade dos
cursos.
 A comunicação com os egressos da Instituição, consultando-os sobre
suas atividades profissionais, no que diz respeito ao cumprimento de
suas expectativas quanto à qualidade e adequação da formação rece-
bida.
 As políticas de acesso, seleção e permanência de estudantes na institu-
ição, políticas de participação em atividades de ensino, iniciação cientí-
fica e extensão e representatividade nos diferentes colegiados.
 O atendimento das expectativas dos acadêmicos com relação à Institui-
ção, no que se refere à formação, eficiência na comunicação interna e
inter-campus, adequação da estrutura física, inclusive para os portado-
res de necessidades especiais, agilidade no atendimento dos setores
mais demandados: laboratórios, recursos de informação, secretarias
acadêmicas, bibliotecas, gráficas, transporte, áreas de lazer, convívio e
102
alimentação, entre outros.
 As políticas institucionais para a criação, expansão e manutenção da
pós-graduação lato e stricto sensu, atendendo as demandas de cada
campus.
 As atividades das Comissões Próprias de Avaliação de cada unidade e
da UENP quanto às estratégias, processos, eficácia e resultados da au-
to-avaliação.
6.3 Estratégias
 Realização de reuniões continuadas, com todos os segmentos da co-
munidade acadêmica em cada campus, e inter-campus para a apresen-
tação e discussão do programa de avaliação.
 Sistematização das contribuições provenientes destas reuniões e, se for
o caso, reorientação da proposta.
 Construção de instrumentos para a coleta de dados: questionários, pau-
tas de entrevistas, pautas de reuniões, entre outros.
 Coleta de dados.
 Análise qualitativa e quantitativa dos dados, tendo como referência indi-
cadores pré-estabelecidos.
 Divulgação de relatórios com análise dos resultados.
 Realização de seminários anuais que integrem a comunidade dos dife-
rentes campi, sensibilizando-a para a importância da auto-avaliação e
propiciando a formulação de propostas que visem a consolidação da u-
niversidade.
 Traçar metas para a consecução de ações necessárias referentes aos
resultados obtidos, a partir dessas propostas.
Uma reflexão crítica sobre a Universidade, embasada nos pressupostos do
103
SINAES e construída conjuntamente por todos os setores da comunidade interna e
externa, num processo contínuo, poderá dar suporte fundamental ao Plano de De-
senvolvimento Institucional, possibilitando redirecionamentos que visem à qualidade
na formação dos acadêmicos. Concebendo-se a avaliação como um canal de comu-
nicação entre os três campi institucionaliza-se a própria avaliação como elemento
construtivo da Universidade.
104
CONSIDERAÇÕES FINAIS
Entendida como o pilar – seja no plano coletivo, seja no âmbito do indivíduo
– que pode construir um futuro melhor para o país e seus cidadãos, a educação
sempre foi e é hoje, no cenário nacional, o recurso indispensável para redesenhar o
futuro da nação.
Nesse sentido, já não se tem mais qualquer dúvida quanto à necessidade de
expansão e valorização da educação superior, enquanto consciência e práxis, como
único instrumento capaz de contribuir para que se reduzam as desigualdades pes-
soais e sociais, em uma sociedade notadamente marcada pelo estigma da exclusão
social.
A Universidade é, assim, insubstituível não só na sua missão principal de
formar pessoas capacitadas para a futura liderança científico-tecnológica, cultural,
política, empresarial, jurídica, diplomática, entre outras, como notadamente na for-
mação dos cidadãos com riqueza de caráter que darão o grande diferencial na con-
solidação das mudanças almejadas por nossa sociedade, com ética e qualidade.
Para entender o que faz com que uma universidade seja verdadeiramente
uma universidade, faz-se necessário focalizar as experiências existenciais que se
encontram encerradas no seu processo de consolidação.
A UENP “nasce” como instituição que se justifica e se qualifica justamente
pelo processo de integração de instituições públicas isoladas que sempre buscaram
soluções para os problemas e perspectivas da região. Por meio de um ensino pau-
tado pelo paradigma da excelência, assentado numa ação humilde, determinada e
persistente, se estabeleceram as instituições com responsabilidade ante as suas re-
ais fragilidades e potencialidades, até atingirem este merecido e tão perseguido
momento histórico.
Aquilo que no futuro vai certamente distinguir a nova Universidade é, certa-
mente, a consolidação de mais um espaço de afluência do conhecimento com con-
105
dições de melhor congregar a investigação e, consequentemente, a formação de
mestres e doutores, completando-se o ciclo essencial de construção do pensamento
que diferencia e propicia a verdadeira transformação da realidade.
Por meio da experiência de cada uma das instituições agora integradas,
buscou-se articular de forma satisfatória o processo de instalação da instituição, com
instrumentos que melhor se ajustassem às aspirações da comunidade.
O Plano de Desenvolvimento Institucional (PDI) é, nesse sentido, um instru-
mento imprescindível para a construção da identidade institucional, indispensável
para a tomada de decisões estratégicas e como parâmetro para o indissociável pro-
cesso de avaliação institucional.
O PDI da UENP é resultado da construção coletiva de diversos representan-
tes das instituições integradas e pretende corresponder aos anseios da comunidade
acadêmica por meio do planejamento de ações que deverão ser implantadas nos
próximos cinco anos, em respeito à missão e às diretrizes a que se propõe.
Para sua efetivação é fundamental o comprometimento de todos os atores
envolvidos na consolidação desta Universidade – uma aspiração histórica regional –
necessária para a oxigenação do ensino superior público no Norte do Paraná.
Não obstante as conquistas, o desafio agora é realmente transformar o so-
nho em realidade, tornando a educação superior no Norte do Paraná uma priorida-
de, incluída efetivamente no rol das agendas políticas. Para tanto, faz-se indispen-
sável o esforço de todos, unindo a sociedade civil aos gestores públicos, de forma a
não medir esforços para concretizar toda a infra-estrutura necessária à realização
deste importante passo para o desenvolvimento e ao atendimento das demandas
sociais, regionais e estaduais.
Nesse sentido, cabe ressaltar o quão é prioritário o efetivo compromisso do
Governo do Estado do Paraná e da Secretaria de Estado da Ciência, Tecnologia e
Ensino Superior (SETI) para a integral implantação da UENP, a fim de que ela tenha
condições de alcançar os níveis de excelência das demais universidades estaduais
do Paraná.
106
A UENP seguramente em pouco tempo se transformará no mais importante
agente de transformação social do norte do Estado, implementando programas e
projetos que tornarão mais dinâmicas e mais significativas as relações de interação
entre a academia e a comunidade.
Espera-se seja o PDI o roteiro para a construção do novo Norte do Paraná e
para encurtar as distâncias entre o presente e o futuro. Mobilizar a sociedade - go-
verno, lideranças políticas e sociais - por meio do compromisso com a educação não
é cruzada das mais fáceis, mas é certamente o caminho para transformar mais rapi-
damente este país tão açoitado pelas desigualdades sociais, de forma que se torne
uma nação que orgulhe os seus cidadãos, com mais justiça social, menos violência
e mais oportunidades.
107
BIBLIOGRAFIA CONSULTADA
BRANDÃO, Zaía. Universidade e educação. Campinas: Papirus, 1992.
BRASIL. Lei nº 9.394 (Diretrizes e Bases da Educação Nacional), de 20 de dezem-
bro de 1996. Estabelece as diretrizes e bases da educação nacional. Diário Oficial
da República Federativa do Brasil, Brasília, 23 de dezembro de 1996.
BUARQUE, Cristovam. O colapso da modernidade brasileira: e uma proposta alter-
nativa. 3. ed. São Paulo: Paz e Terra, 1995.
______. A aventura da universidade. São Paulo: Unesp, 1994.
DEMO, Pedro. Desafios modernos da educação. Petrópolis: Vozes, 1993.
______. A nova LDB: ranços e avanços. 2. ed. São Paulo: Papirus, 1997.
______. A universidade precisa renascer. In: CAPPELLETTI, Izabel Franchi;
MASETTO, Marcos Tarciso (Org.) Ensino superior: reflexões e experiências. São
Paulo: Educ, 1986.
______. Universidade e qualidade: indagações em torno da qualidade formal e polí-
tica da formação universitária. Educação Brasileira. Brasília, v. 12, n. 25, jul/dez.
1990.
DINIZ, Margareth; VASCONCELOS, Renata Nunes (Org.). Pluralidade cultural e in-
clusão na formação de professoras e professores. São Paulo: Formação, 2004.
DREZE, Jacques; DEBELLE, Jean. Concepções da universidade. Fortaleza: UFC,
1983.
FÁVERO, Maria de Lourdes de Albuquerque. A universidade brasileira em busca de
sua identidade. Petrópolis: Vozes, 1977.
108
______ (org.). A universidade em questão: como resgatar suas relações fundamen-
tais. São Paulo: Cortez/Autores Associados, 1989. (Polêmicas do nosso tempo n.
29)
______. Da universidade “modernizada” à universidade disciplinada: Atcon e Meira
Mattos. São Paulo: Cortez, 1991.
GIANNOTTI, José Arthur. A universidade em ritmo de barbárie. São Paulo: Brasili-
ense, 1986.
GIUSTINA, Osvaldo Della. A universidade renovada. Educação Brasileira, Brasília, v.
18, n. 37, p. 47-87, jul./dez. 1996.
LUCKESI, Cipriano Carlos et al. Fazer universidade: uma proposta metodológica. 3.
ed. São Paulo: Cortez, 1986.
MAIA, Almir de Souza. A gestão da universidade brasileira: a visão dos reitores. Pi-
racicaba: Unimep, 1995.
MANTOAN, Maria Teresa Egler. Inclusão escolar: O que é? Por quê? Como fazer?
2. ed. São Paulo: Moderna, 2006.
MARCOVITCH, Jacques. A universidade impossível. 2. ed. São Paulo: Futura, 1998.
MARTINS, Carlos Benedito. Ensino superior brasileiro: transformações e perspecti-
vas. São Paulo: Brasiliense, 1988.
MARTINS, Lúcia de Araújo Ramos et al. (Org.). Inclusão: Compartilhando Saberes –
Educação Inclusiva. Petrópolis: Vozes, 2006.
NASSIF, Luís. A reforma da universidade. Folha de São Paulo, 22 jul. 1998.
PAIVA, Vanilda; WARDE, Mirian Jorge (Org.). Dilemas do ensino superior na Améri-
ca Latina. Campinas: Papirus, 1994.
PAVIANI, Jayme; POZENATO, José C. A universidade em debate. 3. ed. Caxias do
109
Sul: Universidade de Caxias do Sul, 1984.
PEREIRA, Elisabete Monteiro de Aguiar. Universidade: uma questão de identidade.
Pro-posições, Campinas, v. 5. n. 2, p. 42-47, jul. 1994.
PROENÇA, Iva Folino. Inclusão começa em casa: Um diário de mãe. São Paulo:
Ágora, 2005.
PRETI, Oreste (org.). Educação à Distância: inícios e indícios de um percurso. Cuia-
bá: NEAD/IE - UFMT,1996.
RANIERI, Nina. Autonomia universitária: as universidades públicas e a constituição
federal de 1988. São Paulo: USP, 1994.
REZENDE, Antônio Muniz de. O saber e o poder na Universidade: dominação ou
serviço? São Paulo: Cortez/ Autores Associados, 1980. (Polêmicas do nosso tempo
n. 3)
RODRIGUES, Maria Lúcia; FRANCO, Maria Laura Barbosa (Org). Novos rumos do
ensino superior. São Paulo: PUC, 1997.
ROMANO, Roberto. As funções sociais da universidade. In: BRANDÃO, Zaia;
WARDE, Mirian Jorge; IANNI, Octávio (Org.). Universidade e educação. Campinas:
Papirus, 1992.
ROSSATO, Ricardo. Universidade: reflexões críticas. Santa Maria: UFSM, 1989.
SANDER, Benno. Gestão da educação na América Latina: construção e reconstru-
ção do conhecimento. Campinas: Autores Associados, 1995.
SANTOS FILHO, José Camilo dos. A interdisciplinaridade da universidade: relevân-
cia e implicações. Educação Brasileira. Brasília, v. 14, n. 29, jul/dez. 1992.
______. Especificidade da universidade: implicações para a avaliação institucional.
Pro-posições, Campinas, v. 6. n. 1, p. 9-21, mar. 1995.
110
______. O recente processo de descentralização e de gestão democrática da edu-
cação no Brasil. Revista Brasileira de Estudos Pedagógicos. Brasília, v. 73, n. 174,
p. 219-241, mai./ago. 1992.
______. Universidade, modernidade e pós-modernidade. Educação Brasileira. Brasí-
lia, v. 20, n. 40, jan./jul. 1998.
SARMENTO, Diva Chaves. A universidade brasileira. Educação Brasileira, Brasília,
v. 13, n. 26, jan./jul. 1991.
SAVIANI, Dermeval. A nova lei da educação: trajetória, limites e perspectivas. 2. ed.
rev. Campinas: Autores Associados, 1997.
______. Da nova LDB ao novo plano nacional de educação: por uma outra política
educacional. 2. ed. São Paulo: Autores Associados, 1999.
______. Ensino público e algumas falas sobre universidade. São Paulo: Cor-
tez/Autores Associados, 1984. (Polêmicas do nosso tempo n. 10)
SCHUCH JR, Vitor. A questão dos objetivos institucionais da universidade. Educa-
ção Brasileira, Brasília, v. 12, n. 25, jul./dez. 1990.
SCHWARTZMAN, Simon. O ensino superior no Brasil: a busca de alternativas. Edu-
cação Brasileira, Brasília, v. 18, n. 37, p. 11-45, jul./dez. 1996.
SGUISSARDI, Valdemar (Org.) et al. Avaliação universitária em questão: reformas
do estado e da educação superior. Campinas: Autores Associados, 1997.
SGUISSARDI, Valdemar; SILVA JR., João dos Reis. Políticas públicas para a edu-
cação superior. Piracicaba: Unimep, 1997.
SHEEN, Maria Rosemary Coimbra Campos. O contexto da política de criação das
universidades estaduais do Paraná. Campinas, 1986. Dissertação (Mestrado em E-
ducação: Administração e Supervisão Educacional). Faculdade de Educação, Uni-
versidade Estadual de Campinas.
111
SILVA, Itan Pereira da. Da universidade: tópicos da trajetória da universidade brasi-
leira. Campina Grande: 1994.
SOBRINHO, José Dias (org.) Autonomia universitária. Pro-posições, Campinas, v. 4.
n. 2, p. 53-9, jul. 1993
______ Universidade: projeto, qualidade, avaliação e autonomia. Pro-posições,
Campinas, v. 4. n. 2, p. 7-17, jul. 1993.
SUCUPIRA, Newton. A universidade em perspectiva: uma visão histórica e concei-
tual. In: SEMINÁRIO COMEMORATIVO DOS 25 ANOS DA FUNDAÇÃO
CESGRANRIO, 1997, Rio de Janeiro. Anais. Rio de Janeiro: Cesgranrio, 1997. p. 7-
42.
TEIXEIRA, Anísio. A universidade de ontem e de hoje. Rio de Janeiro: Eduerj, 1998.
______. Uma perspectiva de educação superior no Brasil. Revista Brasileira de Es-
tudos Pedagógicos, Rio de Janeiro, v. 36, n. 86, p. 21-82, jul./set. 1961.
TEIXEIRA, Joaquina Barata. O planejamento estratégico nas universidades brasilei-
ras. Educação Brasileira, Brasília, v. 17, n. 35, p. 201-10, jul./dez. 1995.
TRAMONTIN, Raulindo. Ensino superior: uma agenda para repensar seu desenvol-
vimento. Educação Brasileira, Brasília, v. 18, n. 36, p. 35-62, jan./jun. 1996.
TUBINO, Manoel José Gomes. Universidade - qualidade e avaliação. Rio de Janeiro:
Qualitimark/Dunya, 1997.
VAHL, Teodoro Rogério; MEYER JR., Victor; FINGER, Almeri Paulo. Desafios da
administração universitária. Florianópolis: UFSC, 1989.
VÁZQUEZ, Adolfo S. Filosofia da práxis. 3. ed. Rio de Janeiro: Paz e Terra, 1986.
VELHO, Sílvia. Relações universidade-empresa: desvelando mitos. Campinas: Auto-
res Associados, 1996.
112
VELLOSO, Jacques; CUNHA, Luís Antônio; VELHO, Léa. (Org.) O ensino superior e
o MERCOSUL. Brasília: Nesco/Garamond, 1999.
VOLPI, Marina Tazón. A universidade e sua responsabilidade social. Porto Alegre:
EDIPUCRS, 1996.
WOLFF, Robert Paul. O ideal da universidade. São Paulo: Unesp, 1993.
WOOD JR, Thomaz (Coord.). Mudança organizacional: aprofundando temas atuais
em administração de empresas. São Paulo: Atlas, 1995.
ZAINKO, Maria Amélia Sabbag. Das idéias ás ações concretas: prestando contas.
Curitiba: UFPR, 1998.
______. Planejamento, universidade e modernidade. Curitiba: All-Graf/AUGM, 1998.

081 1 pdi

  • 1.
    1 Plano de DesenvolvimentoInstitucional UNIVERSIDADE ESTADUAL DO NORTE DO PARANÁ 2008
  • 2.
    2 Reitor: Dom FernandoJosé Penteado Vice-Reitor: Prof. Luiz Carlos Bruschi CONSELHO EXECUTIVO Reitor: Dom Fernando José Penteado Vice-Reitor: Prof. Luiz Carlos Bruschi Campus Luiz Meneghel de Bandeirantes: Prof. Eduardo Meneghel Rando Prof. Nassif Miguel Prof. Rinaldo Bernardelli Júnior Campus de Jacarezinho: Profª Ilca Maria Seti Campus de Cornélio Procópio: Prof. Onofre Ribeiro de Almeida Representante da comunidade externa: Joel Marciano Rauber Assessor Jurídico: Prof. Jaime Domingues Brito COMISSÃO DE ELABORAÇÃO DO PDI Campus de Jacarezinho Prof. Fernando de Brito Alves (Coord.) Profª Mariel Cristina Guimarães Lemos Profª Nair Andrade de Almeida Leite Profª Sílvia Borba Zandoná Cadenassi Prof. Alfredo Moreira da Silva Jr. Profª Soraya Saad Lopes Campus de Cornélio Procópio Profª Ana Rita Levandovski Profª Clarice Gomes Gebara Profª Márcia de Souza Bronzeri Campus Luiz Meneghel de Bandeirantes Profª Regina Aparecida Munhoz Moreno
  • 3.
    3 APRESENTAÇÃO O Plano deDesenvolvimento Institucional (PDI) elaborado para um período de cinco anos é o documento que identifica a UENP, no que diz respeito à sua filo- sofia de trabalho, à missão a que se propõe, às diretrizes pedagógicas que orientam suas ações, à estrutura organizacional e às atividades acadêmicas que desenvolve ou que pretende desenvolver. Em sua elaboração foram considerados como princípios: a clareza e a obje- tividade do texto, bem como a coerência, para expressar a adequação entre todos os seus elementos e a factibilidade, e demonstrar a viabilidade de seu cumprimento integral. O PDI é um importante instrumento para a tomada de decisões estratégicas, para nortear as políticas de ensino, pesquisa e extensão, e evidencia o compromisso da Universidade com o desenvolvimento regional por meio de ações concretas que possibilitem transformações estruturais e acelerem seu crescimento. Este plano também será considerado no processo permanente de auto- avaliação institucional que possibilitará a tomada de decisões estratégicas tendo em vista a consolidação dessa instituição neonata. A colaboração de todos os atores institucionais foi imprescindível para a construção deste plano que expressa a nossa esperança. Esperança que, de acordo com Lu Hsun, um dos mais proeminentes escritores modernos chineses: “Não é nem realidade nem quimera. É como os caminhos da terra: na terra não havia caminhos; foram feitos pelo grande número de passantes”. Prof. Fernando de Brito Alves Coordenador da Comissão de Elaboração do Plano de Desenvolvimento Institucional da UENP
  • 4.
    4 O Plano deDesenvolvimento Institucional da Universidade Estadual do Nor- te do Paraná – UENP – está estruturado em seis eixos temáticos e regulamentado na forma da Resolução nº 002/2007, do Conselho de Implantação. 1 PERFIL INSTITUCIONAL 1.1 Breve histórico A UENP – Universidade Estadual do Norte do Paraná, a mais nova institui- ção de ensino superior pública e gratuita do estado – foi criada pela Lei Estadual nº 15.300, de 28 de setembro de 2006, e decorreu da integração das seguintes Facul- dades Estaduais:  Faculdade Estadual de Filosofia, Ciência e Letras de Jacarezinho – FAFIJA;  Faculdade Estadual de Educação Física e Fisioterapia de Jacarezinho – FAEFIJA;  Faculdade Estadual de Direito do Norte Pioneiro – FUNDINOPI;  Faculdade Estadual de Filosofia, Ciências e Letras de Cornélio Procópio – FAFICOP;  Faculdade Estadual Luiz Meneghel de Bandeirantes – FALM. Foram nomeados o Bispo da Diocese de Jacarezinho, Dom Fernando José Penteado, e o Professor Doutor Luiz Carlos Bruschi para os cargos de reitor e vice- reitor, respectivamente, pelo Decreto nº 7.310, de 6 de outubro de 2006, tendo sido seus mandatos prorrogados posteriormente pelos Decretos nº 403, de 23 de março de 2007, e nº 2.335, de 19 de março de 2008. A Universidade, aspiração do Norte do Paraná há mais de trinta anos, tem assegurado orçamento próprio na Secretaria de Estado da Ciência, Tecnologia e Ensino Superior, à qual está vinculada.
  • 5.
    5 A nova Universidadepossui programas de fortalecimento da pós-graduação e concursos públicos para 173 professores, a partir de 2007, entre outros. O seu corpo docente atende as exigências da Lei de Diretrizes e Bases – LDB, pois tem um terço do total de professores em regime integral e um terço com mestrado e dou- torado, além de grupos de pesquisa cadastrados junto ao CNPq. Unidades que integram a UENP: I. Campus de Jacarezinho: a) Centro de Ciências da Saúde; b) Centro de Ciências Humanas e Educação; c) Centro de Letras, Comunicação e Artes; d) Centro de Ciências Sociais Aplicadas. II. Campus Luiz Meneghel de Bandeirantes: a) Centro de Ciências Agrárias; b) Centro de Ciências Tecnológicas; c) Centro de Ciências Biológicas. III. Campus de Cornélio Procópio: a) Centro de Ciências Sociais Aplicadas; b) Centro de Ciências Humanas e Educação; c) Centro de Letras, Comunicação e Artes. A UENP trará incontáveis benefícios para os 46 municípios que compõem sua região de inserção, isto porque, além dos recursos investidos pelo governo es- tadual, a instituição também poderá captar outros junto às agências de fomento do governo federal e investir em programas relacionados ao desenvolvimento regional. Em pouco tempo, a UENP deverá ser mais uma instituição expoente no Estado. 1.1.1 Breve histórico da FAFIJA A Faculdade Estadual de Filosofia, Ciências e Letras de Jacarezinho foi a primeira escola de ensino superior do interior do Paraná, tendo sido criada em 1960, pelo Decreto Estadual nº 23.829, sendo seus idealizadores o governador Moysés Lupion, o prefeito de Jacarezinho, Benedito Moreira, e o educador Dom Geraldo de Proença Sigaud, bispo da Diocese de Jacarezinho.
  • 6.
    6 A FAFIJA iniciousuas atividades com os cursos de Letras Neo-Latinas, Matemática, História e Pedagogia, autorizados pelo Decreto nº 47.612/60. A primeira reunião do Conselho Técnico Administrativo realizou-se em março de 1960, sob a direção de Dom Geraldo (1960- 1962), sendo pauta a criação do Centro Acadêmico Dois de Abril. A Faculdade funcionou nos prédios do Colégio Estadual Rui Barbosa e Gru- po Escolar Gustavo Lessa até julho de 1967. Seu reconhecimento aconteceu na gestão do Prof. Wilson de Araújo Claudino (1964-1967), por meio do Decreto Fede- ral nº 57.124, em 19 de outubro de 1965. Na gestão do Prof. Antônio Dorabiallo (1967-1971), a parte que estava no Colégio Rui Barbosa passou a funcionar no Co- légio Cristo Rei, na Avenida Getúlio Vargas, centro do município de Jacarezinho. O Prof. Giovanni Antônio Giavina Bianchi, gestor de 1971 a 1975, criou o museu histórico, a gráfica e ampliou consideravelmente o acervo da biblioteca. Tam- bém foi criado o curso de graduação em Ciências Biológicas, depois transformado em curso de Ciências, com habilitações em Biologia, Matemática, Física e Química. O projeto Missão Pedagógica, idealizado e dirigido pelo Prof. Norival Vieira da Silva, teve início em 1972. Atualmente, denominado Jornada Educacional, é coordenado pela Profª Neuza Maria Néia Pinheiro da Silva. Em 1978, sob a direção do Prof. Silvestre Marques (1975-1979), a instituição muda-se para prédio próprio, na Rua Padre Melo, 1200. Para a gestão de 1979 a 1983, toma posse o Prof José Antônio Calixto de Sales e começa a ampliação física da Faculdade, com a instalação de novos laboratórios e estacionamento. A Faculdade contou com outros diretores, tão idealizadores quanto seus cri- adores: Cássia Eclecy Pimentel Faleiros (1983-1987 e 1991-1995); Édila Rocha
  • 7.
    7 Garbelini (1987-1991) eRenato Ayres Ribeiro (1995-2000 e 2000-2004). A direção atual é da Profª Ilca Maria Setti (2005-2008), que tem como seu vice-diretor o Prof. Juarez Assis Soares. Ambos têm empenhado esforços para man- ter e melhorar a parte pedagógica, seja apoiando inúmeros projetos de ensino, pes- quisa e extensão, registrados na Fundação Araucária, seja com reformas físicas no campus, criação de novos cursos de graduação, especialização e mestrado, e aqui- sição de equipamentos de informática e veículo para serviços externos. Com 47 anos de história, a FAFIJA oferece oito cursos de graduação, exis- tindo projeto para instalação de mais cursos de graduação e pós-graduação. 1.1.2 Breve histórico da FAFICOP A segunda instituição a ser implantada na região foi a Faculdade Estadual de Filosofia, Ciências e Letras de Cornélio Procópio. A idéia da criação da Faculdade nasceu no Lions Club de Cornélio Procópio, e contou com representantes desse e demais representantes da sociedade civil. O empenho de uma co- missão nomeada es- pecificamente para tratar da criação da instituição culminou com a aprovação de funcionamento pelo Conselho Federal de Educação, em março de 1966, e a oferta dos cursos de licenciatura plena em Geografia, Letras Anglo-Portuguesas, Pedago- gia e licenciatura curta em Ciências. A FAFICOP iniciou suas atividades letivas em 2 de maio de 1966, após con-
  • 8.
    8 corrido vestibular. Ao longode sua história, a Faculdade cresceu e passou por algumas mu- danças, como em 1970, quando, por decreto governamental, foi transformada em fundação de direito público. Em 21 de junho 1972, foi oficialmente reconhecida pelo Conselho Federal de Educação, com autonomia didático-científico-administrativa, financeira e disciplinar, regendo-se por Regimento, pelas resoluções de seus conselhos superiores, por es- tatuto e pela legislação em vigor, e autorizada a expedir diplomas com validade legal em todo o território nacional. Simultaneamente, foram reconhecidos os cursos de li- cenciatura plena em Geografia, Letras Anglo-Portuguesas, Letras Franco- Portuguesas, Letras Vernáculas (Franco e Vernáculas haviam sido criados algum tempo após o início de funcionamento da Faculdade), Pedagogia e o de licenciatura curta em Ciências. Ainda em 1972, a Faculdade encaminhou processo solicitando a criação de dois cursos, Matemática e Ciências Biológicas, obtendo autorização de funciona- mento em 28 de fevereiro de 1974. No ano seguinte, a FAFICOP entrou com pedido, junto ao CFE, para a apro- vação de Regimento com adaptação do curso de licenciatura em Ciências, que cria- va as habilitações de Física, Química, Biologia e Matemática. O reconhecimento desse curso veio em 23 de junho de 1977, apenas para as habilitações em Matemá- tica, Química e Biologia. O parecer favorável ao reconhecimento da habilitação em Física, com a manutenção de 75 vagas anuais, veio do CEF, após consulta à CESu, em 1979. Nesse mesmo ano, em 17 de maio, o curso de Administração – com habili- tações em Administração de Empresa e Administração Rural – e o de Ciências Eco- nômicas foram autorizados a funcionar. O Conselho Estadual de Educação emitiu parecer favorável ao reconheci- mento dos cursos de Ciências Econômicas, Administração, com as habilitações, e Ciências Contábeis em 29 de junho de 1983.
  • 9.
    9 Em 16 dejulho de 1991, a Faculdade, que havia sido transformada em Fun- dação em 1970, foi reconvertida em autarquia. O sistema acadêmico vigente é o de regime seriado, restaurado em 1974, em substituição ao de créditos, que vigorava desde 1972. Atualmente, a Faculdade Estadual de Filosofia, Ciências e Letras de Corné- lio Procópio oferece os cursos de bacharelado em Administração, Ciências Contá- beis e Ciências Econômicas, e os de licenciatura plena em Ciências Biológicas, Ge- ografia, Letras, Matemática e Pedagogia, todos devidamente reconhecidos. 1.1.3 Breve histórico da FUNDINOPI A Faculdade Estadual de Direito do Norte Pioneiro foi instituída pela Lei Es- tadual nº 5.593, de 18 de julho de 1967, e declarada de utilidade pública municipal, pela Lei nº 486, de 7 de maio de 1968, e estadual, pela Lei nº 6.097, de 18 de maio de 1970. Pelo Decreto Estadual nº 21.972, de 21 de dezembro de 1970, foi transfor- mada em fundação de direito público. A Faculdade Estadual de Direito do Norte Pioneiro foi reconhecida pelo De- creto Federal nº 74.030, de 9 de maio de 1974. Em 16 de julho de 1991, foi transformada em autarquia, pela Lei Estadual nº 9.663. O Programa de Mestra- do em Ciência Jurídica da FUNDINOPI, que foi homologa- do em 24 de agosto de 2005, pela Portaria nº 2.878, do CNE,
  • 10.
    10 como proposta apresentaa investigação crítica da problemática social da exclusão, visando à compreensão dos mecanismos de alargamento do acesso popular ao ju- diciário. Sua preocupação é resgatar uma interpretação de cunho muito mais social que formal, de modo a criar no pesquisador – fundamentado na investigação científi- ca – a consciência de seu papel político, de condutor da cidadania e de afirmação do estado das leis e não do estado dos governos. Na avaliação do MEC, a faculdade obteve conceito A em todos os “provões” e foi o único curso de Direito do Estado do Paraná a receber nota 5 no Enade, além de receber o Selo de Qualidade da Ordem dos Advogados do Brasil (OAB) em suas três edições. 1.1.4 Breve histórico da FAEFIJA A Faculdade Estadual de Educação Física de Jacarezinho foi instituída pelo governo do Estado do Paraná, sob forma de fundação de direito público, segundo o disposto no Artigo 4º, da Lei nº 5.540, de 28 de novembro de 1968. Em 10 de fevereiro de 1972, o Conselho Esta- dual de Educação emitiu o Parecer nº 2/72, no Proces- so nº 032/72, favorável à autorização de funciona- mento da então Fundação Faculdade Estadual de E- ducação Física de Jacarezi- nho. Em 20 de junho de 1972, a instituição iniciou suas atividades, sendo nomeado diretor o Professor Rodrigo Octávio Torres Pereira, um de seus fundadores, obede- cendo ao Decreto nº 70.425, de 17 de abril de 1972, do Presidente da República e do Ministro da Educação, publicado no Diário Oficial da União, de 19 de abril de 1972, que autorizava seu funcionamento.
  • 11.
    11 Os cursos deEducação Física e de Técnico de Desportos foram reconheci- dos pelo Decreto nº 79.150, de 19 de janeiro de 1977, do Presidente da República, publicado às folhas 737, do Diário Oficial da União, de 20 de janeiro de 1977, homo- logando o Parecer nº 3749/76. A instituição foi instalada na Escola Estadual Imaculada Conceição, onde funcionou de 1972 até 1990. No dia 20 de agosto de 1991, transferiu-se para sede própria. Atualmente a FAEFIJA conta com três cursos: a licenciatura plena em Edu- cação Física e os bacharelados em Educação Física e em Fisioterapia. 1.1.5 Breve histórico da FALM A Faculdade Estadual Luiz Meneghel localiza-se na Rodovia 369, km 54, no município de Bandeirantes, PR, tendo sido seu idealizador o Comendador Luiz Me- neghel, empresário do setor sucro-alcooleiro. A Lei Municipal nº 705, sancionada pelo, então, Prefeito Municipal Moacyr Castanho, em 30 de maio de 1968, criou o Fundo Municipal do Ensino de Bandeirantes e a Fundação E- ducacional de Bandeirantes (FEB), esta com o objetivo de ser a mantenedora de cursos superiores e de nível médio que viessem a ser implantados pelo município. A FEB foi declarada de utilidade pública por meio da Lei Municipal nº 978, promulgada em 24 de junho de 1971. O primeiro curso implantado foi o de Agronomia, com vestibu- lar realizado ainda no ano de 1971. Em 13 de novembro de 1973, a FEB foi transformada em Fundação Facul-
  • 12.
    12 dade de AgronomiaLuiz Meneghel (FFALM), pela Lei Municipal nº 1168, porém con- servando a personalidade jurídica, os objetivos e o caráter de instituição de utilidade pública. A Lei Municipal nº 1.438, de 13 de setembro de 1982, declara a Fundação Faculdade de Agronomia Luiz Meneghel como pessoa jurídica de direito público. Em 2000, foram criados os cursos de Medicina Veterinária e de Ciências Biológicas. Face às inserções destes cursos, a FFALM transformou-se em Fundação Faculdades Luiz Meneghel – FALM, pela Lei Municipal nº 2219/2000, editada em 27 de dezembro de 2000. Em julho do ano seguinte, foram iniciados os cursos de En- fermagem e de Sistemas de Informação. O poder executivo do Estado do Paraná, pela Lei nº 13.385, de 26 de de- zembro de 2001, foi autorizado a estadualizar a Fundação Faculdades Luiz Mene- ghel, integrando-a à Universidade Estadual do Paraná – UNESPAR, entidade da administração indireta criada pela Lei nº 13.283, de 25 de outubro de 2001. Com a edição da Lei Municipal nº 2.369/2002, em 13 de novembro de 2002, o Poder Executivo Municipal fica autorizado a doar a Fundação Faculdades Luiz Meneghel, incluindo os bens móveis e imóveis, à UNESPAR. Para atender o disposto na Lei nº 13.385/01, foi promulgado o Decreto nº 1.052, de 11 de abril de 2003, publicado no Diário Oficial do Estado do Paraná nº 6.456, da mesma data, assim redigido:  Art. 1º - Fica estadualizada a FALM, estabelecida no Município de Ban- deirantes, passando a integrar a estrutura da UNESPAR.  Art. 2º - Fica autorizada a UNESPAR a firmar convênio com a entidade mantenedora da FALM, com a interveniência e supervisão da SETI, pa- ra atender ao disposto na Lei 13.385/01.  Art. 3º - A UNESPAR deverá adotar as providências necessárias para a alteração da sua estrutura organizacional e de suas novas atribuições, além das demais medidas pertinentes, nos termos do art. 3º da Lei 13.283/01, necessárias à implementação da estadualização da FALM.
  • 13.
    13  Art. 4º- As Secretarias SETI, SEAP e SEPL deverão proceder as ade- quações de cargos, alterações orçamentárias e outras medidas admi- nistrativo-legais que sejam necessárias, nos termos do art. 5º da Lei 13.283/01, combinado com o art. 21 e parágrafo único da Lei nº 13.980/02 (orçamento). A Lei Municipal nº 2.437/2003, de 26 de setembro de 2003, autoriza a trans- ferência da FALM ao Estado do Paraná, com todo o seu patrimônio, para os efeitos de sua incorporação a uma das universidades estaduais. Com a criação da Univer- sidade Estadual do Norte do Paraná (UENP), pela Lei nº 15.300, de 28 de setembro de 2006, a FALM deixou de fazer parte da UNESPAR para integrar a UENP. Finalmente, a Lei Estadual nº 15.464, de 31 de janeiro de 2007, autoriza o poder executivo a promover os atos necessários a efetivar a estadualização median- te a incorporação à UENP e a utilizar, por cessão e pelo prazo necessário, os fun- cionários estatutários e servidores celetistas pertencentes ao quadro de pessoal do município de Bandeirantes, obedecendo a política de remuneração aplicada às car- reiras do magistério público do ensino superior e dos técnico-administrativos, nas mesmas épocas e proporções. A Fundação Faculdades Luiz Meneghel, de Bandeirantes, é uma entidade de direito público, regida por estatuto próprio, com autonomia didático-científica, dis- ciplinar e administrativa. 1.2 Inserção regional Segundo afirmação, em 8 de setembro de 2006, da Secretária de Estado de Ciência, Tecnologia e Ensino Superior Lygia Lumina Pupatto1 , a implantação da UENP repercute positivamente nos 46 municípios que compõem a região porque, além dos recursos investidos pelo governo estadual, também poderá captar outros junto às agências de fomento do governo federal e investir em programas relaciona- dos ao desenvolvimento regional. 1 Jornal O Estado do Paraná, em 08/09/06
  • 14.
    14 Além dos acadêmicosprovenientes da região norte do Estado do Paraná, as instituições de ensino superior (IES) que compõem a Universidade recebem outros de diversos Estados, podendo ser considerada uma instituição de abrangência na- cional. A UENP tinha, na data de sua criação, sob sua responsabilidade 7.978 inte- grantes, sendo 6.375 estudantes na graduação, 1.069, na especialização, 87, no mestrado, 314 docentes e 133 técnico-administrativos. São 22 cursos de graduação, 24, de especialização, 1, de mestrado em Direito e 2, de mestrado interinstitucional: um em Administração, em parceria com a Universidade Federal do Paraná, e um em Educação, em parceria com a Universidade Estadual de Maringá. 1.3 Missão A UENP tem como missão atuar na produção do conhecimento científico em suas mais diversas formas e no processo de desenvolvimento regional e do Estado do Paraná, participando ativamente do trabalho de construção integral da sociedade e dos seus cidadãos, buscando sempre a melhoria da qualidade de vida, promoven- do a democracia, a cidadania e o desenvolvimento sócio-econômico, pela valoriza-
  • 15.
    15 ção e socializaçãodo conhecimento e do saber historicamente construído e constitu- ído. 1.4 Finalidades As finalidades da UENP estão previstas no Artigo 5º, de seu estatuto:  gerar, disseminar e socializar o conhecimento em padrões elevados de qualidade e equidade;  valorizar o ser humano, a vida, a cultura e o saber;  promover a formação humanista do cidadão, com capacidade crítica pe- rante o Estado, a sociedade e o mercado;  promover o desenvolvimento científico, tecnológico, econômico, social, artístico e cultural, em especial da região e do Estado;  conservar e difundir os valores éticos e democráticos, assentados nos princípios de liberdade e igualdade;  estimular a solidariedade humana na construção da sociedade e na es- truturação da vida e do trabalho;  educar para a cidadania, estimulando a ação coletiva;  propiciar condições para a transformação da realidade, visando a justiça e a equidade social;  estimular a justiça e a busca de soluções de problemas contemporâ- neos, em particular os regionais e nacionais;  prestar serviços especializados a comunidade e estabelecer com esta uma relação de reciprocidade;  promover o desenvolvimento da região.
  • 16.
    16 1.5 Objetivos emetas Os objetivos deverão orientar a atuação da Universidade Estadual do Norte do Paraná – UENP – no período compreendido entre 2007 e 2012; esses objetivos não são numerus clausus e, portanto, não excluem outros advindos da decisão de seus conselhos superiores e das diretrizes nacionais e estaduais para a educação superior. São objetivos da UENP:  consolidar seu papel no desenvolvimento social e econômico local, re- gional e nacional;  ampliar seus espaços de interlocução com a sociedade, particularmente nos campos da cultura, saúde, cidadania e educação, dirigindo suas funções acadêmicas de ensino, pesquisa e extensão para o atendimen- to a demandas sociais;  participar, em nível nacional e local, de fóruns de discussão e definição de políticas públicas no âmbito da inclusão social e da produção e difu- são da ciência, da arte e da cultura, buscando sempre estruturar a par- ticipação discente;  estabelecer parcerias com órgãos governamentais, empresas e organi- zações da sociedade civil, para o desenvolvimento de programas de in- teresse mútuo e de impacto social;  reforçar sua integração com a rede de universidades estaduais, na co- ordenação de ações que visem o fortalecimento do sistema universitário público no Estado do Paraná;  assegurar alocação de recursos governamentais, por meio da articula- ção de suas representações nos diversos conselhos, comitês e organi- zações de fomento a projetos acadêmicos;  otimizar os recursos infra-estruturais, materiais e financeiros, implemen- tando estratégias para utilização plena da capacidade instalada;
  • 17.
    17  fortalecer aatuação dos órgãos colegiados superiores na definição das macro-políticas institucionais;  promover revisão e atualização dos seus instrumentos normativos, de modo a favorecer o alcance de um novo patamar de qualidade no e- xercício de suas funções acadêmicas e na democracia interna da insti- tuição;  estabelecer uma política de desenvolvimento de pessoas que considere a essencialidade dos servidores técnico-administrativos e docentes pa- ra o cumprimento das atividades-fim da instituição;  implementar uma política de apoio ao corpo discente, baseada em e- qüidade e justiça, incluindo ações nos âmbitos social, acadêmico e cul- tural;  implementar políticas acadêmicas de integração do ensino, da pesquisa e da extensão por meio de programas que envolvam, de forma indis- sociável, a produção e a socialização do conhecimento à formação dos acadêmicos;  promover a melhoria da qualidade do ensino, em todos os níveis;  diversificar as atividades de ensino, em níveis de graduação, de pós- graduação ou de extensão, com a oferta de cursos à distância ou semi- presenciais e de cursos seqüenciais;  enfatizar estratégias que favoreçam o acesso à Universidade de grupos sociais tradicionalmente excluídos;  criar condições para estimular e fortalecer a pesquisa pelo incentivo ao desenvolvimento de programas inovadores, o intercâmbio com institui- ções nacionais e internacionais, a crescente qualificação de pesquisa- dores e grupos de pesquisa, bem como a divulgação do conhecimento produzido;  consolidar a extensão universitária como interface da Universidade com
  • 18.
    18 segmentos da sociedadee como espaço pedagógico de formação;  implementar uma política de democratização da informação, por meio do fortalecimento de um sistema qualificado de bibliotecas e de acesso ampliado a redes e bancos de dados existentes e potencialmente dis- poníveis;  promover uma inserção qualificada da instituição no panorama acadê- mico nacional e internacional, pela difusão da sua produção científica, técnica e artística;  fomentar a realização de atividades culturais, artísticas, esportivas e de lazer;  ministrar o ensino para a formação de profissionais habilitados ao exer- cício das carreiras públicas, profissões liberais, técnico-científicas, téc- nico-artísticas e de magistério, bem como de trabalhos de cultura geral;  promover e estimular a pesquisa científica e tecnológica, e a produção do pensamento original no campo da Ciência, da Tecnologia, da Arte, das Letras e da Filosofia;  desenvolver na comunidade universitária uma consciência ética, valori- zando os ideais de cidadania, responsabilidade e inclusão social;  desenvolver a produção de bens, processos, sistemas e tecnologias, para terceiros, possibilitando a captação de recursos e o desenvolvi- mento comunitário. São prioridades organizacionais: 1) instalação da reitoria com a estrutura administrativa e pedagógica ne- cessária ao pleno funcionamento da Universidade; 2) realização de eleições gerais nos termos do estatuto; 3) elaboração dos regimentos dos conselhos e órgãos superiores; 4) elaboração pelas Pró-Reitorias de Graduação, Pesquisa e Pós-
  • 19.
    19 Graduação e pelade Extensão à Comunidade das propostas políticas de cada dimensão, observando as diretrizes estabelecidas por esse instrumento. 5) discussão de políticas de motivação e qualificação do corpo técnico administrativo e do corpo docente. 6) Instalação do Fórum Permanente de integração dos campi. Quadro 1 – Cronograma das prioridades organizacionais Metas 2. sem 2007 1. sem 2008 2. sem 2008 1. sem 2009 2. sem 2009 1. sem 2010 2. sem 2010 1. sem 2011 2. sem 2011 1. sem 2012 1 x x x x x 2 x x 3 x x 4 x x x 5 x x x 6 x x x Os objetivos estabelecidos para o qüinqüênio 2007-2012 estão expressos em metas, aqui definidas por áreas de atuação da Universidade, a partir de projetos ou programas institucionais estratégicos, estabelecidos pelas Pró-Reitorias de Gra- duação, de Extensão à Comunidade e de Pesquisa e Pós-Graduação. Essas metas são de duas ordens: gerais e específicas. São metas gerais:  reformulação do Plano de Desenvolvimento Institucional e do Projeto Político-Pedagógico de cada campus para a devida adequação à reali- dade de Universidade;  discussão e reformulação curricular de todos os cursos, para atender as novas orientações acadêmicas e pedagógicas;  implantação de um sistema de avaliação institucional que integre toda a Universidade;  discussão e criação de alternativas de inclusão social e de políticas e- ducacionais de acesso e permanência;  criação de um sistema de informações eficiente;
  • 20.
    20  valorização eampliação de graduação e das pós-graduações lato e stricto sensu;  implantação de uma política de expansão dos serviços de extensão uni- versitária;  reformulação da concepção administrativa, visando à capacitação plena e a eficiência dos serviços e processos internos e externos;  oferta, permanentemente, cursos e programas de aperfeiçoamento pro- fissional de docentes e funcionários;  melhoria da qualificação formal, social e política do aluno de graduação e de pós-graduação por meio do ensino, da pesquisa e da extensão de- vidamente articulados, de estágios, de práticas profissionais e outras;  priorização de práticas de extensão voltadas para o atendimento das necessidades sociais emergentes como as relacionadas com as áreas de educação e cidadania, saúde, produção de alimentos, meio ambien- te, geração de empregos e ampliação de renda;  utilização da avaliação institucional como instrumento estratégico na tomada de decisões e no planejamento institucional. São metas específicas de ensino, pesquisa e extensão: 1) discutir internamente e viabilizar a implantação de novos cursos de a- cordo com as demandas de cada campus, respeitando o equilíbrio fi- nanceiro da Universidade; 2) refletir e avaliar a oferta e manutenção de vagas em cursos já existen- tes; 3) implantar cursos seqüenciais; 4) oferecer curso de pós-graduação lato sensu à distância (semi- presencial);
  • 21.
    21 5) ocupar, nomínimo, 90% das vagas residuais nos cursos de graduação atendidas as exigências acadêmicas e administrativas para a matrícu- la; 6) implementar políticas e programas de educação inclusiva; 7) definir a posição quanto à adoção de uma política de reserva de vagas de ingresso nos cursos de graduação; 8) implementar estratégias que possibilitem o aumento em, pelo menos, 50% o número de bolsas de iniciação científica para estudantes de graduação; 9) discutir a necessidade de ampliação da oferta de cursos em contra- turno, dando prioridade à instalação das vagas já autorizadas pela Câmara de Ensino Superior do Conselho Estadual de Educação do Paraná; 10) assegurar a incorporação de procedimentos que visem à consolidação do concurso vestibular unificado; 11) implantar um sistema de informações integrando os campi; 12) viabilizar parcerias para financiar, no mínimo, 10 projetos de ensino, a cada ano letivo; 13) unificar os programas de monitoria por uma regulamentação que se a- fine ao perfil institucional; 14) organizar uma base de dados sobre os cursos de graduação; 15) publicar catálogo atualizado dos cursos de graduação; 16) priorizar a expansão em 30% e 40% o percentual de docentes titulados – mestres e doutores, respectivamente, por meio do estabelecimento de políticas que estimulem a capacitação docente, as parcerias inter- campi, e interinstitucionais;
  • 22.
    22 17) estimular aampliação em 20% do percentual de grupos consolidados no Diretório de Grupos de Pesquisa do CNPq; 18) fomentar o envolvimento de discentes em projetos de pesquisa; 19) enfatizar a necessidade de expansão da oferta de cursos de mestrado; 20) implementar práticas que visem à melhoria dos cursos de mestrado instalados; 21) viabilizar parcerias para a instalação de cursos de doutorado; 22) possibilitar a criação de curso de mestrado na modalidade profissiona- lizante; 23) buscar estratégias que visem à ampliação de oferta do número de bol- sas para alunos de pós-graduação stricto sensu; 24) estimular a criação de centros ou núcleos interdisciplinares de ensino e pesquisa que se dediquem a reflexão de temas abrangentes e atuais; 25) buscar instrumentos que possibilitem a ampliação em 25% das ações de extensão financiadas por órgãos governamentais, fundações e segmentos organizados da sociedade civil; 26) revitalizar e consolidar grupos artísticos ou núcleos de criação, bem como festivais e mostras de arte, através de trabalho coletivo com a participação da organização estudantil; 27) elaborar um inventário geral e histórico de toda a produção artística e cultural da UENP, com atualização anual; 28) promover, anualmente, cursos de formação, capacitação e aperfeiço- amento para o segmento técnico-administrativo, considerando-se a vocação de cada campus; 29) projetar e implantar um setor de atendimento e informações à comuni- dade;
  • 23.
    23 30) organizar umbanco de dados de demandas dirigidas à Universidade e de ofertas de ações de extensão; 31) implementar ações que visem à criação de uma linha editorial universi- tária; 32) projetar um calendário ou agenda de eventos; 33) integrar a UENP ao SIEX – Sistema de Informação em Extensão Uni- versitária; 33) projetar a criação de um núcleo de documentação e memória da UENP; 34) realizar seminário de extensão e outras atividades dirigidas à comuni- dade; 35) possibilitar a consolidação de um programa permanente de bolsas au- xílio de extensão; 36) projetar e traçar estratégias que possibilitem a instalação de laborató- rios de extensão, de um fórum permanente de extensão e de incuba- dora de projetos de extensão; 37) integrar a Pró-Reitoria de Extensão e a Pró-Reitoria de Pesquisa e Pós-Graduação com a Pró-Reitoria de Graduação, para definir meca- nismos que viabilizem a incorporação de atividades de pesquisa e de extensão nos currículos dos cursos de graduação; 38) propor, a partir do mapeamento das atividades de extensão da UENP segundo áreas temáticas e linhas programáticas, a articulação de pro- jetos independentes em programas interdisciplinares; 39) estabelecer critérios para disponibilização de apoio a atividades de ex- tensão; 40) realizar no biênio 2008-2009 um evento científico que aborde os te- mas: educação, ética e cidadania;
  • 24.
    24 41) instalar umobservatório regional de indicadores de desenvolvimento sustentável. Quadro 2 – Cronograma das metas Metas 2. sem 2007 1. sem 2008 2. sem 2008 1. sem 2009 2. sem 2009 1. sem 2010 2. sem 2010 1. sem 2011 2. sem 2011 1. sem 2012 1. x x x x x 2. x x 3. x x 4. x x 5. x x 6. x x 7. x 8. x x 9. x x 10. x 11. x x 12. x x 13. x x 14. x x 15. x x 16. x x x x x x x x 17. x x x x x x x x 18. x x x x 19. x x x x x x x x 20. x x x x 21. x x x x x 22. x x 23. x x x x 24. x x x x 25. x x 26. x x x x x x 27. x x 28. x x 29. x x 30. x 31. x x 32. x x 33. x 34. x x 35. x x 36. x 37. x x x x 38. x x x x 39. x x 40. x x 41. x x x x Propõe-se, ainda, como meta específica, tendo em vista que este instrumen- to está sendo elaborado no contexto de instalação da Universidade Estadual do Nor- te do Paraná, a discussão e, se necessária, a revisão, integral ou parcial, dos ins- trumentos de planejamento estratégico (PDI e PPPI) em um prazo máximo de dois anos, a contar da definitiva constituição, para a adequação às realidades que se a- presentarem.
  • 25.
    25 1.6 Áreas deatuação acadêmica Os cursos de graduação atualmente ofertados pela UENP, segundo classifi- cação do Conselho Nacional de Desenvolvimento Científico e Tecnológico – CNPq – estão em sete áreas do conhecimento: Ciências Agrárias, Ciências Biológicas, Ciên- cias Exatas, Ciências Humanas, Ciências da Saúde, Ciências Sociais Aplicadas e Lingüística, Letras e Artes, a maioria de bacharelado ou licenciatura plena. 1.7 Responsabilidade social Os projetos que espelham o compromisso de responsabilidade social da ins- tituição, já desenvolvidos por cada campus, serão mantidos e ampliados para aten- der com maior eficiência as necessidades de inclusão e fomentar o desenvolvimento regional de forma mais eficaz. 1.7.1 Campus de Jacarezinho 1.7.1.1 Centro de Ciências da Saúde O curso de Educação Física possui:  parcerias com a Prefeitura Municipal de Jacarezinho e diversas prefeitu- ras municipais da região, desenvolvendo projetos de atividades esporti- vas;  projetos de extensão, de atendimento e orientação à comunidade sobre atividades físicas, de lazer, relacionadas com alimentação e saúde, etc.;  projeto de extensão na Comunidade de Assistência aos Dependentes de Drogas (CADD), com a participação efetiva de acadêmicos do curso de Educação Física;  atendimento a atividades desenvolvidas pelo 2º Batalhão de Polícia Mili-
  • 26.
    26 tar de Jacarezinho,Corpo de Bombeiros, Núcleo Regional de Educa- ção, Associação de Pais e Amigos dos Excepcionais e outras entida- des. O curso de Fisioterapia mantém:  atendimento e implantação de próteses, em parceria com a Associação Paranaense de Reabilitação;  convênio com o Consórcio Intermunicipal de Saúde do Norte Pioneiro - CISNORPI, para atendimento a carentes na Clínica de Fisioterapia da FAEFIJA;  atendimento aos alunos da APAE, de Jacarezinho e região;  atendimento no asilo São Vicente de Paula, de Jacarezinho;  atendimento na Santa Casa Misericórdia de Jacarezinho;  atendimento no setor de Hidroterapia;  avaliação de atletas. O Centro ainda desenvolve um projeto vinculado a subprogramas do Pro- grama Universidade sem Fronteiras denominado “Xadrez na Escola Pública”. 1.7.1.2 Centro de Ciências Sociais Aplicadas O Centro Ciências Sociais Aplicadas tem desenvolvido atividades de atendi- mento a população carente por meio do Núcleo de Prática Jurídica, que coordena as atividades do Escritório Modelo e o Programa Pró-Egresso. O Escritório Modelo tem prestado, em média, 500 atendimentos anuais à população carente, sendo que são realizadas 430 audiências e possui mais de 1.200 processos em tramitação. O escritório oferece assistência judiciária em Direito de
  • 27.
    27 Família, Direito Penal,infância e juventude, entre outros, envolvendo a comunidade acadêmica com os principais problemas sociais, relacionados ao direito, da comuni- dade local. O Programa Pró-Egresso atende egressos do sistema penitenciário das co- marcas de Santo Antônio da Platina, Jacarezinho e Andirá. São cerca de 25 egres- sos atendidos mensalmente. Em parceria com o Patronato Penitenciário, o programa presta serviços jurídicos: entrevista inicial, entrevistas de acompanhamento, entre- vista final, progressão de regime, remissão de pena, livramento condicional, extinção da punibilidade, comutação de pena, indulto natalino, audiência admonitória de li- vramento condicional, unificação de pena, junção de pena, justificativas de faltas no cumprimento das condições impostas, alvarás de soltura, mudança de apresenta- ção; e, serviços sociais: entrevistas inicial, de acompanhamento e final, acompa- nhamento social do beneficiário e seus familiares, visitas domiciliares, elaboração de parecer social, elaboração de atestado sócio econômico, informes sociais às demais áreas técnicas, encaminhamento aos recursos da comunidade, elaboração de pla- nos, programas e projetos, contatos com delegacias, institutos de identificação e ór- gãos afins, visitas às órgãos de interesse público e assistenciais, orientação, super- visão e avaliação de estagiários, cadastramento e capacitação de instituições recep- toras de prestadores de serviço à comunidade, encaminha, acompanha e fiscaliza a prestação de serviços à comunidade. Em parceria com o Ministério Público do Paraná foi instalado nas dependên- cias da Faculdade um Núcleo da Infância e Adolescência. Em seu primeiro ano de existência prestou 515 atendimentos, sendo que foram protocoladas 122 ações judi- ciais (adoção, guarda, ato infracional, regulamentação de visitas, contestações etc.) e foram realizadas 62 remissões junto ao Ministério Público. O Centro ainda desenvolve dois projetos vinculados a subprogramas do Programa Universidade sem Fronteiras denominados Núcleo Interdisciplinar de A- poio à Família e a Mulher e Núcleo de Monitoramento de Penas Alternativas.
  • 28.
    28 1.7.1.3 Centro deCiências Humanas e da Educação. a) Biodiversidade da bacia hidrográfica do rio cinza Tem por objetivo geral a criação de um banco de dados para identificar a fauna pertencente à bacia hidrográfica do Rio das Cinzas, identificar a presença de espécies exóticas e descrever possíveis danos que estas estejam causando ao bio- ma nativo, e elaborar considerações sobre o estado de preservação da cobertura flo- restal que compõe a cobertura vegetal dos municípios pertencentes à bacia hidro- gráfica. O banco de dados e as ações de preservação atendem toda comunidade abastecida pela bacia do Cinza. (2005-2006). b) Faculdade aberta à 3ª idade Projeto em que o Centro de Ciências Humanas e da Educação abre, numa perspectiva de abordagem interdisciplinar, um leque de conhecimento atualizado, possibilitando aos alunos engajar-se novamente na sociedade, com uma nova visão de mundo. O projeto é desenvolvido através de 12 módulos, totalizando 120 horas, dis- tribuídos em 3 níveis. A clientela atendida está na faixa etária de 60 anos. O objetivo é resgatar a cidadania da 3ª idade, visando obter a valorização do idoso, enfatizando suas experiências, vivencias e conhecimentos, propiciando acesso à educação con- tinuada, através de atividades educativas e sócio-culturais. São atendidas, aproximadamente, 20 pessoas da comunidade por ano. c) Fórum Identidade Paraná Visa debater a arte e a cultura, a identidade, a alteridade, a memória, as po- líticas públicas e o papel das comunidades. O número aproximado de pessoas da comunidade atendidas é de, aproxi- madamente, 480 por ano.
  • 29.
    29 d) Humanização eapoio pedagógico no hospital Os Centros, através de seus professores e acadêmicos, pretende demons- trar, após estudos e pesquisas, a necessidade da implantação de uma sala ambien- te na Santa Casa de Misericórdia de Jacarezinho para efetuar atendimento ludo- pedagógico à criança hospitalizada. Busca comprovar que não só o corpo deve ser curado, mas também o “ser”, com suas necessidades cognitivas, afetivas e sociais. e) L.E.P.H.I.S. – Laboratório de ensino e Pesquisa em História O Laboratório de Ensino de História se propõem a ser um espaço de diálogo entre professores do ensino fundamental e médio com o ensino superior, sobre te- mas que permeiam o cotidiano escolar, e a disciplina de História. 1.7.1.4 Centro de Letras, Comunicação e Artes a) Inglês no PROMEJA O objetivo é proporcionar as crianças do PROMEJA – Programa de Proteção ao Menor de Jacarezinho – um contato com a língua inglesa, através de jogos, mú- sicas, brincadeiras e aulas participativas. O número de crianças da comunidade atendidas varia. b) Curso de extensão em mandarim A FAFIJA tem se destacado no cenário regional, há décadas, por sua contri- buição efetiva na formação de profissionais e no desenvolvimento científico, técnico e cultural do Norte Pioneiro. Com o propósito de solidificar esse referencial, amplian- do o seu raio de ação, foi criado o Curso de Extensão em Língua Chinesa, que conta com laboratório de língua – vinte e uma cabines individuais e uma cabine central –, sala de audiovisual e biblioteca básica de mandarim. O projeto tem três módulos de 60 horas/aula, com duração de 15 semanas (4 horas/aula por semana), totalizando carga horária de 180 horas. O objetivo do curso é proporcionar aos profissionais e alunos da região a
  • 30.
    30 possibilidade de aquisiçãode conhecimento da língua chinesa, viabilizando sua in- tegração em uma rede de cooperação que envolva as instituições públicas de ensi- no, almejando maior intercâmbio cultural, tecnológico e comercial entre Brasil e Chi- na. Entre 2005 e 2006, foram atendidas cerca de quarenta pessoas da comunidade. Os dois últimos Centros ainda desenvolvem projetos vinculados a subpro- gramas do Programa Universidade sem Fronteiras descritos na tabela abaixo: 1.7.2 Campus de Cornélio Procópio (Centro de Ciências Sociais Aplicadas, Centro de Ciências Humanas e da Educação; Centro de Letras, Comunicação e Artes). Dentre os projetos, destaca-se a FATEI – Faculdade da Terceira Idade. A FAFICOP iniciou, em 1991, sua participação no movimento da terceira idade em Cornélio Procópio. A partir de 1992, a FATEI ficou caracterizada como projeto de ex- PROJETOS ÁREA/ORIENTAÇÃO PROFESSORES RECÉM FORMADOS ALUNOS LER E ESCREVER É DA HORA! Letras 3 1 5 Projeto ALFALETRA Educação 3 1 5 PROJETO LABORATÓRIO DE ENSINO DE HISTÓRIA História 3 1 5 EDUCANDO EDUCADORES, SOLUCIONANDO PROBLEMAS E PROMOVENDO A QUALIDADE AMBIENTAL Ciências Biológicas 3 1 5 PROMOVENDO A SUSTENTABILIDADE SÓ- CIO AMBIENTAL ATRA- VÉS DA AGRICULTURA FAMILIAR NA BACIA DO RIO DAS CINZAS / ITA- RARÉ Agricultura familiar 1 2 2 DIÁLOGOS SOCIAIS: CULTURA E DEMOCRACIA Economia solidária e cooperativas populares / Políticas de prevenção e combate ao uso de dro- gas / Programas de alfabeti- zação 3 2 6
  • 31.
    31 tensão comunitária, como escopo de manter e fomentar um fórum permanente de debates sobre questões pertinentes para o resgate e a valorização desses cidadãos na comunidade. O conteúdo ministrado aos idosos não considera o grau de escola- ridade dos alunos, mas propicia o conhecimento como instrumento de novas vivên- cias. A FAFICOP foi pioneira neste projeto, que tem sido implantado em outras comunidades. A FATEI atende uma clientela específica, de pessoas com mais de 45 anos, consolidando seu papel social como instituição e respondendo à demanda de signifi- cativa parcela da população. Os projetos têm sido resultados da integração do Cen- tro de Ciências Humanas e da Educação, Centro de Ciências Sociais Aplicadas e Centro de Letras, Comunicação e Artes, e alguns desses projetos têm tido repercus- são nacional. São ainda desenvolvidos os projetos, vinculados a sub-programas do pro- grama Universidade Sem Fronteiras, “Leitura em ação: inserção social e práticas do discurso”, “A revivicação dos conhecimentos necessários para o sucesso escolar”, “Vivência e descoberta: um olhar geográfico/bilógico sobre o conhecimento no ensi- no fundamental”, “Educação, nutrição e segurança alimentar, uma maneira de agre- gar valores aos produtos das pequenas propriedades” e “A horta do saber, uma a- bordagem interdisciplinar”. 1.7.3 Campus Luiz Meneghel – Bandeirantes (Centro de Ciências Agrárias, Centro de Ciências Tecnológicas, Centro de Ciências Biológicas). Observa-se um significativo incremento nas atividades de pesquisa e exten- são desenvolvidas por docentes e estudantes, principalmente após a inserção dos quatro novos cursos a partir do ano 2000 e da conseqüente ampliação das áreas de atuação do corpo docente, possibilitando maior atendimento institucional às deman-
  • 32.
    32 das regionais. Nas áreasde saúde, biologia e ecologia, vinculadas ao Centro de Ciências Biológicas, a Comissão de Pesquisa registrou, nos últimos três anos, dezesseis tra- balhos voltados à parasitose e doenças infecto-contagiosas em animais e seres hu- manos, cinco sobre a qualidade da água consumida e sobre dejetos nos ribeirões do município, três sobre a composição e ação bactericida de desinfetantes, e três sobre morfologia de micro-organismos. Estes são trabalhos desenvolvidos por professores e alunos do Curso de Ciências Biológicas. Vinculado ao Programa Universidade sem Fronteiras, iniciou-se o Projeto “A educação ambiental, lixo e reciclagem: mudanças de atitude no contexto escolar e na comunidade”, como apoio as licenciaturas do NRE no município de Santa Amélia. Na área da saúde pública, vale ressaltar os trabalhos desenvolvidos por es- tudantes e professores do curso de Enfermagem, com destaque para o Projeto com Gestantes, junto à Ação Social de Bandeirantes, com orientações no pré-parto, parto normal, puerpério, cuidados com o recém-nascido, com ênfase no aleitamento ma- terno; campanhas de vacinação na comunidade universitária: tétano, febre-amarela, hepatite B e anti-rábica de pré-exposição (esta, particularmente, para os estudantes de Medicina Veterinária); projetos de educação em saúde: dengue no assentamento rural do município de Itararé, SP, assim como em casos positivos de esquistosso- mose em áreas de risco, no município de Santa Amélia; coleta coproparasitológica em áreas de risco, particularmente, na Vila São Pedro, em Bandeirantes; Programa Hiperdia, que é dirigido ao acompanhamento de pacientes hipertensos em Bandei- rantes, assim como acompanhamento de pacientes com úlcera de pressão, em alta hospitalar neste município. O curso de Enfermagem desenvolve ainda o Projeto “Repercuções sociais referentes ao abuso de álcool e drogas”, em parceria com a Prefeitura Municipal de Santa Amélia, integrando o Programa Universidade sem Fronteiras. Vinculado ao Centro de Ciências Agrárias o Curso de Agronomia estabele- ceu o convênio FFALM-DUKE, na área de piscicultura, pelo qual a estação de hi- drobiologia de Salto Grande foi cedida, em regime de comodato, visando a pesquisa
  • 33.
    33 com espécies dabacia do Paranapanema e os impactos de tanques-redes nos lagos das hidrelétricas. No campus, foi instalada a estação de alevinagem, que pesquisa a reprodução de espécies nativas e exóticas em todas as suas fases, visando o apri- moramento da atividade aquícola na região. Integrando o Programa Universidade sem Fronteiras registra os projetos “Ações de capacitação em produção de café or- gânico com estratégia de geração de renda na agricultura familiar camponesa de Jundiaí do Sul – PR” convênio com a Prefeitura Municipal daquele município, EMATER, MST e “Gestão agroecológica de sistemas de produção como estratégia para superação dos gargalos tecnológicos da agricultura familiar camponesa do Mu- nicípio de Congonhinhas-PR” convênio com EMATER, MST e Prefeitura Municipal daquele município. O curso de Medicina Veterinária por meio de convênio SETI-Governo Fede- ral está em fase de implantação do Centro Mesoregional de Excelência em Tecnolo- gia do Leite no Norte Pioneiro do Paraná, que atuará na cadeia produtiva do leite, atuando na pesquisa, extensão tecnológica e ações de desenvolvimento regional na referida área. Registra-se também o Projeto “Ações de sustentabilidade para a ca- deia produtiva do leite na região do norte do Paraná – Núcleo de Cornélio Procópio” em parceria com UEL, EMATER, IAPAR, SEAB integrando do Programa Universida- de sem Fronteiras. Em relação ao curso de Sistemas de Informação, vinculado ao Centro de Ci- ências Tecnológicas, registra-se o Projeto “Informática na educação no contexto do ensino fundamental: avaliação e aplicação de software educacional” como apoio as licenciaturas em escolas dos municípios de Bandeirantes e Santa Amélia, Programa Universidade sem Fronteiras. 1.8 Políticas de ensino de graduação e pós-graduação A definição de uma política de graduação será realizada oportunamente pela Pró-Reitoria de Graduação depois de ampla consulta à comunidade acadêmica e aprovação pelo Conselho Ensino, Pesquisa e Extensão – CEPE. A política de gra-
  • 34.
    34 duação deve nortearas ações da Universidade, atendendo à missão da instituição, ao seu Plano de Desenvolvimento Institucional (PDI) e ao Projeto Político- Pedagógico Institucional (PPPI). A boa formação acadêmica almejada propiciará o contínuo refletir e a inser- ção no mundo do trabalho, privilegiando sempre a formação fundada em valores como a cidadania, a responsabilidade social e a solidariedade. A política de graduação estará associada às características de cada cam- pus, sendo que esse viés tem evidente relação com as propostas de expansão da Universidade. As características acadêmicas dos campi, para melhor formação dos acadêmicos e maior potencial de desenvolvimento, estarão voltadas para a especifi- cidade da atuação profissional, considerando a demanda regional, sem descuidar das demandas de caráter global, decorrentes do mundo do trabalho. As políticas de graduação atenderão às diferentes áreas do conhecimento. As diretrizes políticas para o ensino devem ter a mesma temporalidade do PDI, sendo que toda alteração nesse instrumento, ou no PPPI deverá motivar a re- flexão sobre a adequação dessas diretrizes à nova realidade. Devido a sua origem, a UENP apresenta duplicidade de cursos de gradua- ção nos diferentes campi, dando um perfil regional ou mesmo local para a instituição. Tendo em vista essa característica, as pró-reitorias envolvidas no desenvolvimento das políticas de ensino deverão favorecer a cooperação e intercâmbio entre os mesmos cursos, incluindo corpo docente, infra-estrutura e atividades de ensino, pesquisa e extensão. As políticas de ensino devem primar pela interdisciplinaridade na organiza- ção de suas matrizes curriculares, possibilitando aos acadêmicos exercitar sua cria- tividade com temas contemporaneamente relevantes, além da formação necessária para o bom desempenho do egresso. A prática de ensino deve prever ações que estimulem as atividades empre- endedoras nos acadêmicos, tanto àquelas de cunho empresarial quanto às de cará- ter social.
  • 35.
    35 No contexto dagraduação, a UENP deve começar a discutir a internacionali- zação de seus diplomas. Assim, a dupla titulação, a abertura de possibilidades de in- tercâmbio, é importante para o avanço da graduação, principalmente no contexto de integração regional do Mercosul e também com outros países. Os mesmos processos e diretrizes gerais indicados para a elaboração das políticas de graduação, se aplicam às políticas de pós-graduação e pesquisa. Com relação à pós-graduação, é necessário pensar estratégias que inte- grem a realidade multicampi. A Universidade deve implementar cursos de pós-graduação lato sensu que foquem as demandas regionais por desenvolvimento, sem excluir outras. A UENP deve fortalecer os programas de pós-graduação stricto sensu que estão credenciados pela Capes, implementando ações que melhorem seus concei- tos, para que a Universidade tenha sua excelência reconhecida por seus pares. Os professores que têm regime de trabalho de tempo integral e dedicação exclusiva deverão ser integrados em projetos de ensino, de pesquisa e extensão, de forma a ampliar e otimizar os seus processos acadêmicos. 1.9 Políticas de extensão, cultura e pesquisa A elaboração das políticas de extensão, cultura e pesquisa seguirá os mes- mos parâmetros e procedimentos estabelecidos para a elaboração das políticas de ensino de graduação e pós-graduação. Assim, gerar conhecimento, transformando-o em desenvolvimento, contribu- indo para a melhoria das condições sociais da região, do Estado e do País é alta- mente desejável. A produção do saber está, na Universidade, relacionada com o regime de trabalho dos docentes. A UENP deve viabilizar junto aos competentes órgãos do Es- tado, a ampliação do seu quadro de Mestres e Doutores que tenham o regime de
  • 36.
    36 trabalho de tempointegral e dedicação exclusiva (TIDE) para ampliação dos grupos e projetos de pesquisa, e principalmente para ampliação dos cursos de pós- graduação stricto sensu. A UENP deve incentivar a implementação de projetos temáticos relevantes para o desenvolvimento regional, por meio de parceria com agências de financia- mento e fomento nacionais e internacionais. Com relação às atividades de extensão é necessário salientar que elas não devem ser confundidas com assistencialismo por parte da comunidade universitária. Assim, a extensão deve ser traduzida como forma de transmitir o conhecimento para a comunidade. As atividades de extensão fazem interface com a graduação e a pes- quisa institucional, pois muitos dos projetos têm cunho científico, ou mesmo associ- ados à eficiente formação do acadêmico. As políticas de extensão devem primar por sua expansão de modo a contri- buir para a atualização do egresso, vinculando-o à instituição. Diretrizes institucionais são necessárias no sentido de estabelecer as inter- faces entre a atividade de extensão, o envolvimento de discente e docente, bem como de docentes-pesquisadores por meio dos projetos de pesquisa que geram ati- vidades inerentes ao avanço do conhecimento, incorporando empresas ou entidades que venham a usufruir do resultado desse processo. Por outro lado, não pode a atividade de extensão ficar à margem do proces- so de internacionalização, considerando que toda a integração universitária deve ser universalizada, por meio da interação com entidades nacionais e internacionais. Di- retrizes que possam nortear os convênios institucionais são fundamentais para o processo integrativo. 1.10 Estratégias para Integração Universitária A UENP manterá a partir de sua definitiva constituição um Fórum Permanen-
  • 37.
    37 te de IntegraçãoUniversitária, em parceria com as Assessorias de Avaliação e Pla- nejamento, e as Pró-reitorias, para promoção da efetiva integração dos campi entre si e deles com a comunidade. A Pró-reitoria de Graduação implementará estratégias que viabilizarão no prazo mais curto possível a integração dos cursos oferecidos em mais de um cam- pus facilitando o intercâmbio de discentes e docentes. A Pró-reitoria de Pesquisa e Pós-graduação, em parceria com a Pró-reitoria de Graduação, irá promover grupos de pesquisa multi-campi, integrando alunos e professores a realidade da Universidade. A Pró-reitoria de Extensão e Cultura facilitará a integração dos eventos de extensão e de cultura, criando um catálogo geral dos projetos desenvolvidos pela Universidade, promovendo o seu rodízio e as ações integradas. A Pró-reitoria de Administração e Recursos Humanos viabilizará a gestão in- tegrada dos recursos auferidos pelos diversos campi, atendendo as necessidades da Universidade. A Diretoria de Administração e Finanças implementará estratégias para descaracterizar o modelo administrativo originário integrando os diversos cen- tros dos campi e esses com a Reitoria. Entre as estratégias de integração, a Auto-avaliação Institucional oferecerá subsídios para a aproximação e integração efetiva das unidades que são, hoje, mar- cadas por realidades e vocações distintas, tendo em vista a sua história. Na UENP a idéia de Universidade não decorre da expansão de programas e atividades, mas da integração das cinco instituições já existentes. A administração dos conflitos, a ges- tão adequada das metas, a proposição de objetivos comuns e a efetiva integração dos campi decorrerá do amadurecimento da avaliação institucional. A organização da UENP em Centros de Estudos com abrangência territorial dos campi facilitará a vinculação a realidades regionais distintas e ao mesmo tempo enriquecerá as discussões acadêmicas com uma perspectiva pluralista de aborda- gem da realidade. Por fim, a integração será amplamente favorecida pela presença de órgãos
  • 38.
    38 das Pró-reitorias emcada campus, e pela ação dos Órgãos Colegiados, os quais te- rão representantes de todos os Centros de Estudos.
  • 39.
    39 2 GESTÃO INSTITUCIONAL 2.1Organização administrativa 2.1.1 Introdução A UENP, em todos os níveis de sua administração, está organizada de for- ma que suas estruturas deliberativas sejam órgãos colegiados, com participação de todos os setores da comunidade acadêmica e, nas instâncias de deliberação de polí- ticas gerais da Universidade ou dos seus campi, conta também com representação da comunidade externa, respeitando o disposto na Lei n. 9.394 de 1996 (LDB) e no artigo 4. de seu Estatuto, que preservam representação docente mínima de setenta por cento (70%) em seus órgãos colegiados. 2.1.2 Instâncias colegiadas de deliberação superior São três as instâncias colegiadas de deliberação superior da UENP:  Conselho Universitário (CONSUNI), órgão deliberativo máximo da ins- tituição, responsável pela definição das políticas gerais e pela prestação de contas à comunidade e aos órgãos governamentais;  Conselho de Ensino, Pesquisa e Extensão (CEPE), responsável pela definição das políticas acadêmicas de ensino, pesquisa e extensão;  Conselho de Administração (CAD): responsável pela definição de po- líticas administrativas, financeiras e de pessoal. 2.1.3 Instância executiva superior A Reitoria é o órgão executivo superior, cabendo-lhe implementar as deci- sões emanadas dos órgãos deliberativos superiores. Está estruturada em pró- reitorias, assessorias e estruturas administrativas de suporte, que são responsáveis pela execução das ações estabelecidas pelos colegiados deliberativos e pelo reitor.
  • 40.
    40 A este competesuperintender as atividades da Universidade e representá-la em to- das as instâncias, em juízo e fora dele. 2.1.3.1 Pró-reitorias I. Pró-Reitoria de Administração, Recursos Humanos e Finanças (PROARHF) responsável pela gestão administrativa, orçamentária, financeira e de pessoal da Universidade e está organizada em quatro diretorias:  Diretoria de Administração e Finanças, responsável pela gestão ad- ministrativa e financeira;  Diretoria de Orçamento, responsável pela coordenação, elaboração, consolidação e execução do orçamento e dos programas orçamentá- rios;  Diretoria de Material, responsável pela aquisição, guarda e distribuição de material, e dos respectivos processos licitatórios;  Diretoria de Pessoal, responsável pela gestão de pessoal e pela orga- nização de concursos públicos de ingresso de servidores técnico- administrativos e docentes. II. Pró-Reitoria de Planejamento e Avaliação Institucional (PROPAV) é o órgão que planeja, controla e avalia as atividades da Universidade e está organizada em duas diretorias:  Diretoria de Planejamento responsável pelo planejamento e acompa- nhamento global das ações da Universidade, incluindo a elaboração de relatórios gerais, a análise sistemática dos custos operacionais e a con- solidação do acervo de dados de natureza didático-científica da Univer- sidade;  Diretoria de Avaliação Institucional responsável pelos processos in- ternos de avaliação institucional, nos aspectos acadêmicos e adminis- trativo, incluindo o treinamento de avaliadores, a construção de plani-
  • 41.
    41 lhas de avaliaçãoe a elaboração sistemática de diagnósticos sobre a Universidade. III. Pró-Reitoria de Graduação (PROGRAD) é o órgão que planeja, execu- ta e controla as atividades acadêmicas de graduação e está organizada em uma as- sessoria técnica e duas diretorias:  Assessoria Técnica responsável pela emissão de informações e pare- ceres técnicos e jurídicos necessários à instrução de processos na área de ensino de graduação e pela elaboração de anteprojetos de resolução da Pró-Reitoria de Graduação;  Diretoria Pedagógica, responsável pelo acompanhamento, supervisão e operacionalização das políticas de ensino estabelecidas pelo conse- lho de Ensino, Pesquisa e Extensão, incluindo os estágios curriculares e extracurriculares dos cursos de graduação;  Diretoria de Registros Acadêmicos, responsável pela normatização, execução e supervisão das atividades relativas à vida acadêmica dos alunos de graduação, incluindo o controle das fases do processo aca- dêmico, desde a matrícula do aluno até a emissão e registro do respec- tivo diploma de graduação, cabendo-lhe, também, o registro do diploma de pós-graduação. IV. Pró-Reitoria de Pesquisa e Pós-Graduação (PROPG) é o órgão que planeja, executa e controla as atividades relativas à pesquisa e pós-graduação e es- tá organizada em uma assessoria técnica e duas diretorias:  Assessoria Técnica responsável pela emissão de informações e pare- ceres técnicos e jurídicos necessários à instrução de processos nas á- reas de pesquisa e ensino de pós-graduação e pela elaboração de an- teprojetos de resolução da Pró-Reitoria de Pesquisa e Pós-Graduação;
  • 42.
    42  Diretoria dePesquisa, responsável pela programação, execução e su- pervisão da pesquisa, incluindo o cadastro e o acompanhamento de projetos e a implementação das políticas, para a área, estabelecidos pelo Conselho de Ensino, Pesquisa e Extensão;  Diretoria de Pós-Graduação, responsável pela programação, execu- ção, registro e controle acadêmico das atividades de pós-graduação, in- cluindo a emissão de certificados de diplomas. V. Pró-Reitoria de Extensão e Cultura (PROEC), é o órgão que planeja, exe- cuta e controla as atividades relativas à Extensão e a Cultura da Universi- dade e está organizada em três Diretorias:  Diretoria de Programas e Projetos de Extensão, responsável pelo planejamento, orientação, controle, cadastro e acompanhamento dos programas e projetos de extensão;  Diretoria de Eventos, responsável pela organização, divulgação e exe- cução de eventos de extensão, incluindo, dentre outros, os de caráter científico e técnico-cultural, como congressos, simpósios e semanas ci- entíficas;  Diretoria de Cultura, responsável pelo planejamento, organização e rea- lização de atividades culturais da Universidade, em sintonia com a co- munidade externa. 2.1.3.2 Assessorias I. Assessoria de Relações Universitárias e Internacional (ARUI) é o órgão responsável pela promoção e relacionamento da Universidade junto às comunidades interna, externa e internacional e está organizada em três Divisões:
  • 43.
    43  Divisão deComunicação, responsável pela elaboração e divulgação de informações oficiais junto aos órgãos de comunicação e pela publi- cação de boletim oficial;  Divisão de Relações Institucionais, responsável pela coordenação das relações com a sociedade, incluindo festividades, cerimonial, agen- da social do reitor e relações internacionais;  Divisão de Relações Internacionais, responsável pela coordenação das relações internacionais da Universidade, incluindo a cooperação técnica e os convênios internacionais. II. Assessoria de Administração de Bens Patrimoniais (AABP) é o órgão responsável pela manutenção dos bens móveis e imóveis e pela infra-estrutura dos eventos realizados pela Universidade e consta de quatro divisões:  Divisão de Obras e Manutenção, responsável pelos processos de construção, reforma, ampliação, fiscalização e manutenção dos bens imóveis;  Divisão de Equipamentos, responsável pelos serviços de aquisição e de manutenção dos equipamentos;  Divisão de Transporte, responsável pela aquisição, controle e manu- tenção da frota de veículos;  Divisão de Segurança, responsável pela segurança dos campi da Uni- versidade, incluindo o treinamento de seus vigias e porteiros. III. Assessoria de Informática responsável pelo desenvolvimento e execu- ções de programas de informática para controle das atividades acadêmicas, admi- nistrativas e de pessoal e está organizada em duas divisões:  Divisão de Tecnologia de Informação, responsável pelo desenvolvi-
  • 44.
    44 mento de softwares,websites e ferramentas de informática necessárias às atividades acadêmicas e administrativas;  Divisão de Processamento da Informação, responsável pela digita- ção, produção de relatórios acadêmicos e administrativos e suporte às atividades das pró-reitorias, das assessorias, dos docentes e pesquisa- dores da instituição. IV. Assessoria Jurídica, responsável pela representação judicial e extra- judicial da Universidade e pela instrução e pareceres em processos de inte- resse da Instituição. 2.1.3.3 Estruturas administrativas de suporte da Reitoria I. Gabinete do Reitor, responsável pela agenda diária do reitor; pelo rece- bimento, protocolo e distribuição da correspondência da Universidade, pela instrução e padronização do expediente da reitoria, controle da tramitação de documentos e preparação de atos a serem assinados pelo reitor. II. Secretaria dos Conselhos Superiores (SCOS), responsável pela agen- da, convocação dos conselhos e das câmaras do CEPE e do CONSUNI, elaboração de atas e edição de resoluções decorrentes de decisões dos conselhos superiores. III. Auditoria Interna, responsável pelos processos de verificação de cará- ter econômico-financeiro-contábil e compreende o exame, pesquisa, investigação, análise e avaliação de registros, adotando procedimentos assentados em normas geralmente aceitas pelas técnicas pertinentes. IV. Ouvidoria, responsável pelo recebimento, análise e encaminhamento de manifestações relativas a assuntos pertinentes à Universidade que, a seu juízo, me- reçam a atenção e a tomada de providências atribuídas à administração da institui- ção
  • 45.
    45 2.1.4 Estrutura degestão administrativa dos campi (unidades administrativas) 2.1.4.1. Instância Colegiada de Deliberação Superior no Campus: CONGREGAÇÃO A Congregação é o órgão colegiado de decisão superior na instância do campus, sendo presidido por seu diretor e conta com representação de docentes, servidores técnico-administrativos, discentes e comunidade externa. À Congregação cabe decidir sobre assuntos referentes campus nos aspectos administrativos, aca- dêmicos, de gestão financeira, patrimonial, orçamentária e disciplinar. 2.1.4.2 Instância executiva do campus A Direção do Campus é o órgão executivo de gestão nesta instância, caben- do ao diretor implementar as decisões emanadas da Congregação, superintender as atividades do campus e representá-lo em todas as instâncias. A Direção do Campus conta com uma estrutura administrativa própria, definida no respectivo regimento da unidade. 2.1.4.3 Subunidades (centros de estudos) Cada campus estará constituído centros de estudos agrupando áreas e ati- vidades acadêmicas afins, caracterizados como células de desenvolvimento das ati- vidades de ensino, pesquisa e extensão da Universidade. Cada centro de estudos terá um órgão deliberativo, o Conselho de Centro, com a participação de docentes, servidores técnico-administrativos e discentes, e um órgão executivo, a direção de centro. 2.1.4.4 Colegiados de cursos Cada um dos cursos de graduação terá um colegiado de curso responsável pela proposição do respectivo projeto-pedagógico, pelas suas alterações e pelo a- companhamento de sua execução. Ao colegiado de curso cabe promover a integra- ção das atividades acadêmicas, aprovar as normas de estágios e de trabalhos de
  • 46.
    46 conclusão de curso,e propor ao CEPE as normas para as transferências internas e externas do curso. Cada colegiado terá um coordenador, eleito pelos pares, responsável pelo desenvolvimento e cumprimento das deliberações emanadas do colegiado e pela sua representação junto aos respectivos Conselho de Centro e Congregação, ca- bendo-lhe presidir a comissão executiva do colegiado, responsável pelo cumprimen- to de suas decisões. Entre os coordenadores dos cursos de graduação de cada Centro, um será eleito como representante no CEPE, sendo membro nato da Câmara de Graduação deste conselho. 2.1.4.5 Órgãos suplementares Os campi poderão dispor de órgãos suplementares com finalidade educa- cional, social, científica, cultural, técnica e esportiva, sendo que a sua criação deverá ser aprovada pelo CONSUNI, ouvida a respectiva Congregação. Os órgãos suple- mentares têm a finalidade de possibilitar a complementação das atividades acadê- micas de um ou mais cursos da UENP, integrando as atividades de ensino, pesquisa e extensão. Deverão ser, obrigatoriamente, campos de estágio para os alunos da Universidade. 2.1.4.6 Comissão de pesquisa Cada campus terá uma comissão de pesquisa, com representação docente e discente, que será responsável pelo estímulo, desenvolvimento e avaliação das a- tividades de pesquisa, sendo o coordenador dessa comissão membro nato da Con- gregação, do CEPE e da Câmara de Pesquisa e Pós-Graduação deste Conselho. 2.1.4.7 Comissão de extensão Cada campus terá uma comissão de extensão, com representação docente e discente, que será responsável pelo estímulo, desenvolvimento e avaliação das a- tividades de extensão, sendo o coordenador dessa comissão membro nato da Con-
  • 47.
    47 gregação, do CEPEe da Câmara de Extensão deste Conselho. 2.1.4.8 Coordenação de cursos e programas de pós-graduação Cada um dos cursos de pós-graduação, lato sensu e stricto sensu, terá uma coordenação, responsável pela proposição do respectivo projeto-pedagógico do cur- so ou programa de pós-graduação e pelo acompanhamento de sua execução. Os cursos de pós-graduação indicarão, entre seus coordenadores, um re- presentante à Congregação do campus, que também será membro nato do CEPE e da respectiva Câmara de Pesquisa e Pós-Graduação deste conselho.
  • 48.
    48 CONSUNI - CONSELHOUNIVERSITÁRIO Reitoria Gabinete Secretaria dos Colegiados Superiores Auditoria Interna OuvidoriaPró-Reitorias PROARHF Pró-Reitoria de Administração, Recursos Hu- manos e Fi- nanças Diretoria de Ad- ministração e Fi- nanças Diretoria de Or- çamento Diretoria de Mate- rial Diretoria de Pes- soal PROPAV Pró Reitoria de Planejamento e Avaliação Insti- tucional Diretoria de Pla- nejamento Diretoria de Ava- liação Institucio- nal PROGRAD Pró-Reitoria de GraduaçãoDiretoria Pedagó- gica Diretoria de Re- gistros Acadêmi- cos PROPG Pró-Reitoria de Pesquisa e Pós-Graduação Diretoria de Pós- Graduação Diretoria de Pes- quisa PROEC Pró-Reitoria de Extensão e Cultura Diretoria de Pro- gramas e Projetos Diretoria de Even- tos Assessorias ARUI Assesso- ria de Relações Universitárias e Internacionais Divisão de Comunicação Divisão de Relações Institu- cionais ADBP Ass. De Admi- nistração de Bens Patrimo- niais Divisão de Obras e Manuten- ção Divisão de Equipamentos Divisão de Transporte Divisão de Segurança ADINF Ass. De In- formática Divisão de Tecnologia da Infor- mação Divisão de Processamento da In- formação CEPE - Conselho de Ensino, Pesquisa e Extensão CAD - Conselho de Administração Suporte Admi- nistrativo Diretoria de Cultu- ra Assessoria Jurídica Assessoria de Relações Internacionais Assessoria Técnica Assessoria Técnica
  • 49.
    49 CAMPi DA UENP Campusde Jacarezinho Centro de Ciências da Saúde; Centro de Ciências Humanas e da Educação; Centro de Letras, Comunicação e Artes; Centro de Ciências Sociais Aplicadas. Campus Luiz Meneghel – Bandeirantes Centro de Ciências Agrárias; Centro de Ciências Tecnológicas; Centro de Ciências Biológicas. Campus de Cornélio Procópio Centro de Ciências Sociais Aplicadas; Centro de Ciências Humanas e Educação; Centro de Letras, Comunicação e Artes. Centros de Estudos Colegiados de Curso Órgãos Suplementares Comissão de Pesquisa Comissão de Extensão Coordenações de Cursos de Pós-Graduação CONGREGAÇÃO Direção do Campus Conselho de Centro Direção de Centro Colegiado Pleno Comissão Executiva Conselho Deliberativo Direção do Órgão Suplementar Coordenador de Pes- quisa Coordenador de Ex- tensão Divisão de Planejamento e Administração Divisão de Assuntos Acadêmicos Divisão de Gerência patrimonial
  • 50.
    50 2.1.4.9 Autonomia dainstituição em relação à mantenedora A UENP será mantida pelo governo do Estado do Paraná, resguardada sua autonomia didática, administrativa, científica e pedagógica com relação à mantene- dora. A postura colaborativa é princípio norteador da relação da UENP com o go- verno do Estado, com as prefeituras municipais e suas entidades representativas. 2.1.4.10 Relações e parcerias com a comunidade, instituições e empresas (meca- nismos institucionais de interação com o mundo do trabalho e a prática social) A Universidade tem estabelecido relações criativas com a comunidade regi- onal, por meio do desenvolvimento de projetos de extensão, pesquisa, cultura e par- cerias em todos os seus âmbitos de atuação. A instalação da infra-estrutura administrativa da Reitoria possibilitará inven- tariar as demandas da Universidade e do contexto regional, e dessa forma, consoli- dar políticas e parcerias mais efetivas na interação com outras instituições e empre- sas. 2.2 Organização e gestão de pessoal 2.2.1 Corpo docente Atualmente o corpo docente da Universidade tem a seguinte composição: TITULAÇÃO QUANTIDADE PERCENTUAL Pós-doutores 2 0,57 Doutores 64 18,33 Mestres 121 36,67 Especialistas 140 40,13 Graduados 22 6,30 TOTAL 349 - Há grande número de professores colaboradores, cujo vínculo temporário gera incertezas quanto à continuidade dos processos de ensino e pesquisa. Reco- menda-se que sejam implementadas estratégias que possibilitem o aumento de pro-
  • 51.
    51 fessores com vínculoefetivo nos quadros da Universidade. Ainda que a titulação atenda ao estabelecido pela legislação pertinente, constata-se que o número de doutores deve ser ampliado para atender a demanda dos mais de 6500 acadêmicos matriculados na Universidade. Para tanto, é necessá- ria a implementação de políticas de qualificação e expansão do corpo docente, em especial de doutores. Há concentração de professores doutores no Centro de Ciências Sociais A- plicadas de Jacarezinho e no Campus Luiz Meneghel de Bandeirantes, enquanto o Campus de Cornélio Procópio e os outros Centros do Campus de Jacarezinho têm déficit de professores titulados. Uma das causas da concentração de doutores no Centro de Ciências Soci- ais Aplicadas é o Programa de Mestrado em Ciência Jurídica, que, instalado em 2000, está na sua V Turma. As Pró-Reitorias devem elaborar uma política de expansão e qualificação do corpo docente que contemple as nuances e vocações de cada campus, bem como demandas específicas relacionadas com os projetos de pesquisa e programas de pós-graduação stricto sensu. Quadro de professores, em ordem alfabética NOME QUALIFICAÇÃO RT CAMPUS Adálcia Canedo da Silva Nogueira Especialista T-40 Cornélio Procópio Ademir Zacarias Junior Especialista T-40 Luiz Meneghel Adenize Aparecida Franco Mestre T-40 Jacarezinho Adilson Cardoso de Oliveira Especialista T-20 Jacarezinho Adriano Mantovani Graduado T-09 Jacarezinho Aécio Rodrigues de Melo Mestre T-40 Jacarezinho Cornélio Procópio Ailton Sergio Bonifácio Mestre T-34 Luiz Meneghel Alba Codato de Mello Martins Especialista T-34 Luiz Meneghel Alcides Acorsi Neto Mestre T-40 Luiz Meneghel Alexandre de Oliveira Fernades da Silva Doutor T-20 Jacarezinho Alfredo Moreira da Silva Junior Mestre T-40 Jacarezinho Allaymer Ronaldo Regis dos Bernardos Bonesso Mestre T-40 Jacarezinho Álvaro Fernando Saraiva Especialista T-40 Jacarezinho Álvaro Fernando Saraiva Especialista T-40 Jacarezinho Ana Cecilia Hoffmann Inocente Mestre T-40 Luiz Meneghel Ana Lucia de Grandi Especialista T-40 Luiz Meneghel Ana Luiza Calomeno Mestrando Voluntário Jacarezinho Ana Paula Belomo Especialista T-40 Jacarezinho Ana Paula Millet E. dos Santos Trad Doutor T-40 Luiz Meneghel Ana Paula Sefrin Saladini Especialista Voluntário Jacarezinho Ana Rita Levandovski Mestre T-40 Cornélio Procópio Anália Maria Dias de Góis Especialista T-20 Jacarezinho
  • 52.
    52 Andre Luis AndradeMenolli Mestre T-40 Luiz Meneghel Andréa Lucia Dorini de Oliveira Doutor T-40 Jacarezinho Andrei Gesser Doutora T- 40 Cornélio Procópio Antonio Carlos de Souza Doutor T-40 Jacarezinho Antônio Donizeti Fernandes Mestre T-40 Jacarezinho Antônio José Saviani da Silva Graduado T-09 Jacarezinho Antônio Pereira do Bomfim Especialista T-40 Cornélio Procópio Antonio Stabelini Neto Mestre T-40 Jacarezinho Ariovaldo Rodrigues Garcia Especialista T-40 Jacarezinho Arlindo Roberto de Oliveira Especialista T-40 Cornélio Procópio Bárbara Anne Hudson Doutora Participante externa Jacarezinho Benedito Aparecido da Silva Especialista T-40 Jacarezinho Berlis Ribeiro dos Santos Menossi Mestre T-40 Jacarezinho Bortolo Batista Graciano Especialista T- 40 Cornélio Procópio Bruno Ambrózio Galindo Mestre T-24 Cornélio Procópio Carla Cristiane da Silva Mestre T-40 Jacarezinho Carla Gomes de Araújo Mestre T-40 Luiz Meneghel Carlos Alberto Martins Especialista T-40 Cornélio Procópio Carlos Alberto Pini Graduado T-24 Jacarezinho Carlos Eduardo Corrêa da Silva Especialista T-40 Jacarezinho Carlos Eduardo Gonçalves Aggio Mestre T-40 Cornélio Procópio Carlos Eduardo Ribeiro Especialista T-40 Luiz Meneghel Carlos Frederico Gitsio Klear Teixeira da Silva Mestre T-40 Luiz Meneghel Carlos Tsukasa Kaminagakura Especialista T-40 Cornélio Procópio Carmen Aparecida Prado Albino Especialista T-40 Cornélio Procópio Carmen Sylvia Giovannetti A. Purger Especialista T-20 Jacarezinho Cassia Eclecy P. Rocha Faleiros Especialista T-40 Jacarezinho Celmira Calderon Mestre T-40 Luiz Meneghel Celso Davi Aoki Mestre T-40 Cornélio Procópio Christian James de Castro Bussmann Graduado T-40 Luiz Meneghel Clarice Gomes Gebara Especialista T-40 Cornélio Procópio Cláudia Acosta Duarte Doutor T-40 Luiz Meneghel Cláudia Roberta Brunnquell Especialista T-24 Jacarezinho Claudia Yurika Tamehiro Doutora T-20 Luiz Meneghel Claudionor Siqueira Benite Mestre Voluntário Jacarezinho Coaracy Eleutério da Luz Mestre T-40 Cornélio Procópio Conceição Aparecida Cossa Doutora T-40 Luiz Meneghel Cristiane Schell Gabriel Mestre T-24 Luiz Meneghel Cristiane Y. Hirabara de Castro Graduado T-40 Luiz Meneghel Cristiano Massao Tashima Mestre T-40 Luiz Meneghel Cristiano Medri Doutor T-40 Luiz Meneghel Cristina Batista de Lima Doutora T-40 Luiz Meneghel Dalva Regina Amaral Teixeira Mestre T-20 Jacarezinho Daniela Aparecida de Oliveira Graduada T-40 Luiz Meneghel Daniela de Freitas G. Trindade Especialista T-40 Luiz Meneghel Danielle Cristina Gregorio Da Silva Doutor T-40 Luiz Meneghel Danilo Júnior de Olieira Graduado T – 09 Jacarezinho Darci José Pedrozo Mestre T-40 Cornélio Procópio Luiz Meneghel Denise Sfeir Especialista Voluntário Jacarezinho Denny Amari Nishitsuji Especialista T-24 Cornélio Procópio Diná Tereza de Brito Campos Doutoranda T-40 Cornélio Procópio Dino Veiga Filho Especialista T-40 Luiz Meneghel Dirce Ribeiro De Moraes Mestre T-24 Luiz Meneghel Dora Pimenta Dantas Especialista T-40 Cornélio Procópio Dulce Romano Moreno da Silva Especialista T-20 Jacarezinho Edenir Haddad Santos Mestre T-40 Cornélio Procópio
  • 53.
    53 Eder Paulo FaganDoutor T-40 Luiz Meneghel Éderson Marcos Sgarbi Mestre T-40 Luiz Meneghel Edimar de Souza Especialista T-24 Cornélio Procópio Edivaldo Cremer Graduado T-40 Luiz Meneghel Edna Ap. Lopes Bezerra Katakura Especialista T-40 Luiz Meneghel Edson Dias Mestre T-40 Cornélio Procópio Edson Wagner Azzolini Especialista T-40 Cornélio Procópio Eduardo Augusto Salomão Cambi Pós-Doutor T-40 Jacarezinho Eduardo Meneghel Rando Doutor T-40 Luiz Meneghel Edvana da Silva Ferreira Especialista T-20 Cornélio Procópio Eliana de Fatima Catussi Pinheiro Especialista T-20 Luiz Meneghel Eliane Segatti Rios Registro Especialista T-24 Cornélio Procópio Elias Carlos Panichi Especialista T-24 Jacarezinho Elisete Aparecida Fernandes Osipi Doutora T-40 Luiz Meneghel Ellen de Souza Marquez Mestre T-40 Luiz Meneghel Eloisa Prezutti Ribeiro Mestre T-40 Jacarezinho Elvira Ferreira da Silva e Sá Especialista T-40 Cornélio Procópio Ely Tadachi Ueno Graduado T-40 Luiz Meneghel Emanuel Luiz Possetti Especialista T-24 Jacarezinho Emiliana Cristina Melo Graduado T-40 Luiz Meneghel Esmeraldino Franco Especialista T-40 Cornélio Procópio Ester Luisa Andrade de Almeida Doutora T-40 Jacarezinho Euripedes Bomfim Rodrigues Mestre T-40 Luiz Meneghel Eva Cristina Francisco Mestre T-20 Jacarezinho Eyeco Takahashi Selonk Especialista T-40 Jacarezinho Fabiana Polican Ciena Especialista T – 09 Jacarezinho Fabiano Gonçalves Costa Mestre T-40 Luiz Meneghel Fábio Antonio Néia Martini Mestre T-40 Jacarezinho Fabrício José Jassi Especialista T-24 Jacarezinho Fátima Aparecida da Cruz Padoam Mestre T-40 Cornélio Procópio Fernanda de Cássia Miranda Mestre T-40 Jacarezinho Fernando de Brito Alves Especialista Voluntário Jacarezinho Fernando E. Gonçalves Vieira Especialista T-20 Jacarezinho Fernando Emmanuel Gonçalves Vieira Especialista T-20 Jacarezinho Fernando Oliveira da Silva graduado T-20 Jacarezinho Flávia Alessandra Guarnier Mestre T-40 Jacarezinho Flávia Teixeira Ribeiro Silva Especialista T-40 Luiz Meneghel Francielle Gibson da Silva Zacarias Doutor T-40 Luiz Meneghel Francisco C. Mainardes da Silva Mestre T-40 Luiz Meneghel Gelson Amaro de Souza Doutor T-40 Jacarezinho George Francisco Santiago Martin Mestre T-40 Jacarezinho Gerson Prestes Especialista T-20 Jacarezinho Gilberto Aparecido Garcia Especialista T-40 Cornélio Procópio Gilberto Giacoia Pós-doutor T-40 Jacarezinho Glauco Carlos Silva Mestre T-34 Luiz Meneghel Guido Claret Coelho Especialista T-20 Jacarezinho Hatiro Tashima Doutor T-40 Luiz Meneghel Héres Faria Ferreira Becker Paiva Mestre T-24 Jacarezinho Hermes Rodrigues da Fonseca Filho Especialista T-09 Cornélio Procópio Hildegard Taggessel Giostri Doutor T – 40 Jacarezinho Hiudéa Tempesta Rodrigues Boberg Doutor T-40 Jacarezinho Ilca Maria Setti Especialista T-40 Jacarezinho Iokako Hatisuka Especialista T-40 Cornélio Procópio Iracy Blaese Especialista T-40 Jacarezinho Irene Leal Andrade da Silva Especialista T-40 Jacarezinho Isabel Aparecida Pereira Custódio Especialista T-40 Jacarezinho Ivone Sócio Monteiro Especialista T-40 Jacarezinho
  • 54.
    54 Izabel Cristina Diogode Morais Mestre T-40 Jacarezinho Jael Simoes Santos Rando Doutora T-40 Luiz Meneghel Jaime Domingues Brito Mestre T-40 Jacarezinho Janaina Recanello Especialista T-40 Luiz Meneghel Jane Negrão Especialista T-40 Cornélio Procópio Jaqueline Cordeiro Bernardo Mestre T-40 Jacarezinho Jean Carlos Moreno Mestre T-40 Jacarezinho Jéssica Maria Coutino Roters Mestre T -40 Luiz Meneghel João Batista da Silva Especialista T-24 Cornélio Procópio João Cesar Godoi Graduado T-40 Luiz Meneghel João Coelho Neto Especialista T-40 Cornélio Procópio João Domingos Ribeiro Especialista T-40 Cornélio Procópio João Donizeti Leli Especialista T-24 Cornélio Procópio João Gonçalves de Oliveira Especialista T-40 Cornélio Procópio João Guilherme da Silva Especialista T-09 Cornélio Procópio João Lopes Toledo Neto Doutor T-20 Luiz Meneghel João Pereira Torres Doutor T-40 Luiz Meneghel João Ricardo Amadeu Especialista T-40 Cornélio Procópio João Tavares Bueno Doutor T-40 Luiz Meneghel Jonhy Roberto Prazeres Mestre T-40 Cornélio Procópio Jonis Jecks Nervis Especialista T-20 Jacarezinho Jorge Sobral da Silva Maia Mestre T-40 Jacarezinho José Carlos da Silva Mestre T-40 Jacarezinho José Celso Martins Doutor T-40 Luiz Meneghel José Eduardo Ibanez Doutor T-40 Luiz Meneghel José Eliziário Lemos Soares Especialista T-40 Cornélio Procópio José Esteves Especialista T-40 Jacarezinho José Reinaldo Merlin Especialista T-34 Luiz Meneghel José Rodrigo Hernandes Graduado T-20 Jacarezinho José Ronaldo Xavier Especialista Voluntário Jacarezinho Josiane Luiz Graduada T- 24 Cornélio Procópio Joyce Karla Machado da Silva Especialista T-40 Jacarezinho Juarez Assis Soares Especialista T-40 Jacarezinho Juice Ishie Macedo Mestre T-40 Luiz Meneghel Júlio Alberto Agante Fernandes Especialista T-40 Jacarezinho Julio Moribe Especialista T-40 Cornélio Procópio Jurandir Fernando Comar Doutor T-40 Luiz Meneghel Jussara Eliana Utida Mestre T-24 Jacarezinho Jussara Goulart da Silva Especialista T- 20 Cornélio Procópio Kathya Asmann Especialista T- 20 Cornélio Procópio Kleber Ricardo Damasceno Graduado Voluntário Jacarezinho Laércio Ribeiro Renó Doutor T-20 Jacarezinho Laila Herta Mihsfeldt Doutora T-40 Luiz Meneghel Lazaro de La Roque Meneghel Especialista T-20 Luiz Meneghel Leopoldo Sussumu Matsumoto Doutor T-40 Luiz Meneghel Lia Regina Conter Especialista T-40 Jacarezinho Lilian Fernandes M. Ticianel Especialista T-20 Luiz Meneghel Lilian Rodrigues dos Santos Especialista T-40 Jacarezinho Lincoln Makoto Nozaki Especialista T-40 Cornélio Procópio Lindalva Maduenho Mestre T-24 Cornélio Procópio Lívia Gimenes Especialista T-40 Jacarezinho Liza Ogawa Mestre T-40 Luiz Meneghel Luci Monçato Doutora T-40 Luiz Meneghel Luciana Brito Mestre T-40 Jacarezinho Luciane Holsback Silveira Mestre T-40 Luiz Meneghel Luciano Cornas Especialista T-40 Jacarezinho Luis de Castro Campos Junior Doutor T-40 Jacarezinho
  • 55.
    55 Luis Guilherme SachsDoutor T-40 Luiz Meneghel Luiz Carlos Reis Mestre T-40 Luiz Meneghel Luiz Clemente Viana Franco Especialista T-40 Jacarezinho Luiz Fernando Kazmierczak Mestrando Voluntário Jacarezinho Luiz Fernando Legore Do Nascimento Especialista T-40 Luiz Meneghel Luiz Roberto Gomes Lomba Graduado T-24 Luiz Meneghel Luzia Rodrigues Mestre T-20 Cornélio Procópio Mara Peixoto Pessoa Doutor T-40 Cornélio Procópio Marcelo Alves da Silva Mestre T-40 Luiz Meneghel Marcelo Brandão Borges Mestre T-40 Jacarezinho Marcelo Eduardo Freres Stipp Doutor T-40 Cornélio Procópio Márcia Aparecida de Mello Gaspari Especialista T-20 Luiz Meneghel Márcia Aparecida Giglio Brantis Fioravante Mestre T-24 Jacarezinho Márcia de Souza Bronzeri Especialista T-40 Cornélio Procópio Márcia Luiza Traskurkemb Funatsu Especialista T-20 Jacarezinho Marcio Akio Ohira Mestre T-40 Luiz Meneghel Márcio Luiz Carreri Mestre T-40 Jacarezinho Marcio Massashiko Hasegawa Doutor T-40 Luiz Meneghel Marcio Mendonça Mestre T-40 Jacarezinho Marco Antônio Ferreira Mestre T- 40 Cornélio Procópio Marco Antônio Gandolfo Doutor T-40 Luiz Meneghel Marco Antônio Zanoni Mestre T-40 Luiz Meneghel Marcos Augusto Alves da Silva Doutor T-40 Luiz Meneghel Marcus Jose Takahashi Selonk Mestre T-20 Jacarezinho Maria Angela Lopes Pereira Zanon Especialista T-20 Jacarezinho Maria Aparecida da Fonseca Sorace Doutora T-40 Luiz Meneghel Maria Aparecida de Fátima Miguel Mestre T-40 Cornélio Procópio Maria Aparecida Ribeiro de Oliveira Especialista T-40 Cornélio Procópio Maria Apparecida Valerio Mestre T-40 Luiz Meneghel Maria Clara Galiano Gomes de Melo Especialista T-40 Cornélio Procópio Maria Cristina Simeoni Mestre T-40 Jacarezinho Maria da Graça de Souza Mestre T-40 Jacarezinho Maria das Graças Neves Corrêa Mestre T-40 Jacarezinho Maria de Lourdes Oliveira Ximenes Especialista T-20 Jacarezinho Maria Fabíola de Barros Leite Graduada T-40 Luiz Meneghel Maria Lucia de Carvalho Fontanini Mestre T-24 Cornélio Procópio Maria Lúcia Vinha Doutora T-40 Jacarezinho Maria Silvéria C. Da Lozzo Especialista T-20 Jacarezinho Marilene Prezzotto Mestra T-40 Jacarezinho Marilia Abrahão Amaral Mestre T-40 Luiz Meneghel Marilia Bazan Blanco Especialista T-24 Cornélio Procópio Marilucia dos Santos Domingos Mestre T-40 Jacarezinho Marina Mori Pires de Camargo Mestre T-24 Cornélio Procópio Mário Sérgio Benedetti Guilhem Especialista T-40 Cornélio Procópio Marisa Noda Mestre T-40 Jacarezinho Maristela Aparecida Canhoto Mestre T – 12 Jacarezinho Marivete Bassetto de Quadros Especialista T-40 Jacarezinho Mariza Fordelone Rosa Cruz Doutor T-40 Luiz Meneghel Marli Magalhães dos Santos Especialista T-40 Jacarezinho Marlize Bernardeli Spagolla Especialista T-40 Cornélio Procópio Marlizete Cristina Bonafini Brene Mestre T- 40 Cornélio Procópio Mateus Luiz Biancon Mestre T-40 Jacarezinho Maura Cristiane Balbinot Aimi Especialista T-40 Jacarezinho Mauricio de Aquino Mestre T-40 Jacarezinho Mauro Januario Mestre T-40 Luiz Meneghel Mauro José Lahm Cardoso Doutor T-40 Luiz Meneghel
  • 56.
    56 Mauro Norberto daCunha Especialista T-40 Cornélio Procópio Mauro Nunes de Oliveira Mestre T-40 Cornélio Procópio Mércia Miranda Vasconcellos Mestrando T-20 Jacarezinho Miguel Elias Brum Especialista T-40 Jacarezinho Miguel Heitor Braga Vieira Mestre T 20 Cornélio Procópio Miguel Kfouri Neto Doutor T-40 Jacarezinho Mônica Aguiar Moreira Garbelini Especialista T-40 Jacarezinho Nair Andrade de Almeida Leite Especialista T-40 Jacarezinho Nair Mieko Takaki Bellettini Doutora T-40 Luiz Meneghel Nassif Miguel Especialista T-40 Jacarezinho Natalia Maria Maciel Guerra Especialista T-24 Luiz Meneghel Nerynei Meira Carneiro Doutor T-40 Jacarezinho Neuza Maria Néia Pinheiro da Silva Mestre T-40 Jacarezinho Nilcea Maciel Rando Especialista T-20 Luiz Meneghel Nilda Mania Rocha Especialista T-20 Luiz Meneghel Nilton Roberto Cremasco Especialista T-40 Cornélio Procópio Nina Maria Silva Risso Mestre T-40 Luiz Meneghel Norberto Victor Valente Especialista T-40 Cornélio Procópio Onofre Ribeiro de Almeida Especialista T-40 Cornélio Procópio Orlando Batista da Fonseca Especialista T-40 Cornélio Procópio Osvaldo Sato Mestre T-40 Luiz Meneghel Patrícia Cristina de Oliveira Especialista T-40 Jacarezinho Paulo Henrique de Souza Freitas Doutor T – 40 Jacarezinho Paulo José Gallotti Bonavides Graduado T – 09 Jacarezinho Paulo Ribeiro Graduado T-09 Jacarezinho Paulo Rogério Alves Brene Mestre T- 40 Cornélio Procópio Pedro Luiz Bonoto Especialista T-40 Jacarezinho Pedro Paulo Barbosa Resende Especialista T-40 Cornélio Procópio Pedro Urquiza Especialista T-40 Cornélio Procópio Penha Lucilda de Souza Silvestre Mestre T-20 Jacarezinho Petrônio Pinheiro Porto Doutor T-40 Luiz Meneghel Priscila Caroza Frasson Mestre T-40 Luiz Meneghel Rafaela Stopa Mestre T-20 Jacarezinho Regina Aparecida Munhoz Moreno Especialista T-40 Luiz Meneghel Regina Hitomi Fukuda Ohira Especialista T-20 Luiz Meneghel Reinaldo Simões de Almeida Especialista T-40 Cornélio Procópio Reinéro Antônio Lérias Doutor T-40 Jacarezinho Rejane Cristina Rocha Especialista T-20 Jacarezinho Renata Lucas Lando Mestre T40 Jacarezinho Ricardo Aparecido Campos Mestre T-24 Cornélio Procópio Ricardo Castanho Moreira Mestre T-20 Luiz Meneghel Ricardo Dalla Costa Mestre T-40 Cornélio Procópio Ricardo Gonçalves Coelho Mestre T-40 Luiz Meneghel Rinaldo Bernardelli Junior Mestre T-40 Jacarezinho Roberto Arthur David Mestre T – 12 Jacarezinho Roberto Carlos Massei Doutor T-40 Jacarezinho Roberto Vedoato Mestre T-34 Luiz Meneghel Robinson Osipe Doutor T-40 Luiz Meneghel Rodrigo Modesto Nascimento Mestre T-40 Jacarezinho Rogério Barbosa Macedo Mestre T-40 Luiz Meneghel Rogério Salvador Doutor T-40 Luiz Meneghel Roseli de Cássia Afonso Mestre T-40 Jacarezinho Roseli do Prado Pena Graduada T-24 Cornélio Procópio Rosemírian Martins Especialista T-40 Cornélio Procópio Rudolph dos Santos Gomes Pereira Especialista T 40 Cornélio Procópio Samia Saad Gallotti Bonavides Mestra T-40 Jacarezinho Sandra Regina de Souza Melo Especialista T-40 Jacarezinho
  • 57.
    57 Sandremir de CarvalhoDoutor T-40 Cornélio Procópio Luiz Meneghel Sérgio Roberto Ferreira Especialista T-40 Cornélio Procópio Sérgio Vaz Especialista T-40 Jacarezinho Shioji Sumi Especialista T-24 Cornélio Procópio Silvana Rodrigues Quintilhano Mestre T-24 Cornélio Procópio Silvestre Bellettini Doutor T-40 Luiz Meneghel Silvia Borba Zandoná Cadenassi Especialista T-40 Jacarezinho Simone Cristina Castanho Sabaini de Melo Especialista T-40 Luiz Meneghel Simone Deperon Eccheli Mestre T-24 Cornélio Procópio Sonia Dalazuana Sampaio Kastelic Mestre T-40 Jacarezinho Sonia Maria Dechandt Brochado Doutor T-40 Jacarezinho Sônia Regina Leite Merége Mestre T-40 Jacarezinho Suédina Brizola Rafael Mestre T-40 Jacarezinho Sueli Carrijo Rodrigues Doutora T-40 Jacarezinho Sumaia Toledo Salomão Especialista T-40 Cornélio Procópio Taiane Corrêa Franco Especialista T-24 Jacarezinho Taíse Ferreira da Conceição Mestre T-40 Jacarezinho Teresinha E da Silveira Reis Doutora T-40 Luiz Meneghel Thais Danielle Schiavão e Souza Mestre T-20 Jacarezinho Thais Danielle Schiavão e Souza Mestre T-20 Jacarezinho Thais Helena Constantino Patelli Doutor T-40 Luiz Meneghel Thales Ricardo Rigo Barreiros Mestre T-40 Luiz Meneghel Thays Regina Ribeiro Graduado T – 09 Jacarezinho Therezinha Graumam Ximenes Especialista T-40 Jacarezinho Thiago Alves Valente Mestre T-24 Cornélio Procópio Tiago Tondinelli Doutor T-24 Cornélio Procópio Tulio Roberto Pavelhao Especialista T-40 Luiz Meneghel Valdecir Alves Especialista T-40 Cornélio Procópio Valdir Lopes Especialista T-40 Luiz Meneghel Valéria Dias Jorge Mestre T-40 Jacarezinho Valter Foleto Santin Doutor T – 20 Jacarezinho Vanderleia da Silva Oliveira Doutor T-40 Cornélio Procópio Vanessa Catossi Especialista T – 09 Jacarezinho Vânia Regina Barbosa Flauzino Machado Especialista T-24 Cornélio Procópio Vera Maria das Neves Ramos Especialista T-40 Jacarezinho Viviane Araujo Alves da Costa Pereira Mestre T-40 Jacarezinho Viviane de Fátima Bartholo Especialista T-34 Luiz Meneghel Vladimir Brega Filho Doutor T-40 Jacarezinho Wagner Loyola Doutor T-40 Luiz Meneghel Wagner Luis Ramos Especialista T-24 Jacarezinho Wagner Tadeu Sorace Miranda Mestre T- 40 Cornélio Procópio Walquíria Serra Castro Especialista T-24 Jacarezinho Walter Candioto Graduado T-40 Luiz Meneghel Wanessa Blaschi Mestre T-40 Luiz Meneghel O Plano de Carreira Docente e a definição da política de capacitação do corpo docente e técnico-administrativo da UENP são regidos pelas Leis Estaduais no 11.713, de 07 de maio de 1997, no 14.825, de 12 de setembro de 2005, e no 15.050, de 12 de abril de 2006, que dispõe sobre as carreiras do pessoal docente e técnico- administrativo das instituições estaduais de ensino superior.
  • 58.
    58 2.2.2 Corpo técnico-administrativo(também denominados de agentes universitários) É antiga a necessidade da reposição e ampliação do corpo técnico adminis- trativo das faculdades, face à impossibilidade de realização de concurso público. Com a criação da UENP, faz-se ainda mais necessária a referida ampliação devido às demandas decorrentes da instalação da Reitoria e das previsões da expansão da pesquisa e da oferta de novos cursos de graduação e pós-graduação, e de progra- mas de extensão. A instalação da Reitoria demandará a criação de quadro próprio para atendimento dos processos administrativos internos e da comunidade regional. Existe um grande número de estagiários e de contratados temporariamente, o que é inadequado, tendo em vista a necessidade da continuidade nas rotinas de serviço. É preciso adotar medidas que viabilizem a abertura de vagas e conseqüente concurso público. Ressalte-se ainda a necessidade de implementação de programas de capa- citação e qualificação para efetiva adequação dos agentes universitários às novas concepções administrativas. 2.2.3 Política de atendimento aos discentes A antiga forma de acesso era a realização de exames vestibulares em cada uma das Unidades, de maneira autônoma. Atualmente a Universidade instalou a Comissão de Vestibular Unificado da UENP para discutir e encaminhar estratégias de integração do processo que culminou na adoção de exame unificado. Entre as metas específicas para o qüinqüênio de vigência deste PDI está contemplada a discussão interna e adoção de políticas de acessibilidade, inspiradas no ideal de promoção de igualdade material, para atendimento de demandas dos grupos historicamente excluídos. É de responsabilidade da Pró-Reitoria de Graduação e da Pró-Reitoria de Pesquisa e Pós-Graduação a elaboração de programas de apoio pedagógico aos discentes para o atendimento de suas necessidades. A ampliação do número de bolsas de iniciação científica e de pesquisa, e a
  • 59.
    59 criação de umprograma de bolsas-auxílio para os discentes comprometidos em ati- vidades de extensão, além de propiciar maior qualidade acadêmica, criarão melho- res condições de permanência na instituição aos alunos economicamente menos fa- vorecidos. Em cada centro de estudos será fortalecido o papel dos colegiados de cur- sos de graduação e das coordenações de cursos e programas de pós-graduação, com o objetivo de promover um melhor acompanhamento dos discentes. Será favorecida a criação de novos espaços de convivência acadêmica, em termos de infra-estrutura física e atividades de integração entre os centros de estu- dos e os campi. Será assegurada a ampla participação dos discentes nas instâncias superiores de decisão da Universidade, ressalvadas aquelas de caráter estritamente técnico. A Universidade implementará estratégias que possibilitem o acompanha- mento efetivo do egresso, e principalmente que o vinculem à universidade por meio do desenvolvimento de atividades de extensão que foquem a aperfeiçoamento pro- fissional.
  • 60.
    60 3 ORGANIZAÇÃO ACADÊMICA 3.1Organização Didático- Pedagógica 3.1.1 Perfil do egresso A UENP, ciente de suas responsabilidades no desenvolvimento da transfor- mação da realidade regional, estadual e nacional, tem como objetivo participar no processo histórico de inserção de seus egressos no mundo do trabalho apontando para a superação de dificuldades no contexto social, buscando a qualificação de seus cursos. Neste contexto, com vistas às finalidades de formação acadêmica, a UENP deve proporcionar condições aos egressos de exercerem suas profissões de forma autônoma, criativa, independente na busca de conhecimentos e competência dialó- gica para compreensão dos problemas e possíveis soluções a partir de sólida com- petência técnica científica e humanística. Para tanto o perfil do egresso deve apresentar as seguintes características:  Competências técnico-científica-profissional no processo de seleção das informações e dos conhecimentos científicos sócio-culturais;  Independência e autonomia de pensamento no âmbito do conhecimento e dos processos e formas de aprendizagem, possibilitando a criação de mecanismos inovadores para atualização constante do aprendendo a aprender;  Capacidade de tomar decisões criativas, pautadas na lógica, no raciocí- nio crítico-reflexivo e na argumentação dialética para a formação da ci- dadania consciente;  Entendimento do trabalho coletivo como estratégia adequada e signifi- cativa para o enfrentamento dos problemas desafiadores que pautam o
  • 61.
    61 contexto social;  Compartilharsaberes e articular seu trabalho para contribuições em di- ferentes áreas do conhecimento, questionando a realidade social, favo- recendo mudanças;  Dominar e produzir diferentes estratégias de informação e comunicação tecnológica que possibilitem o acesso ao conhecimento e melhoria da qualidade no desempenho profissional;  Utilizar metodologia científica para gerir a organização do trabalho aca- dêmico, favorecendo as políticas de associabilidade entre ensino, pes- quisa e extensão;  Considerar a realidade regional, estadual, nacional e internacional de forma a contribuir para a formação de uma consciência política afinada com a sociedade em uma perspectiva global;  Conceber a aprendizagem como um processo autônomo com vista a uma formação continuada;  Respeitar as diferentes manifestações e necessidades físicas, cogniti- vas, emocionais e afetivas nas relações individuais e coletivas nas prá- ticas sociais;  Promover a inclusão social por meio de uma postura investigativa, inte- grativa e propositiva, com vista a uma sociedade justa e igualitária;  Difundir os valores éticos e contribuir para promover as relações de co- operação entre a família e a sociedade. 3.1.2 Seleção de conteúdos A seleção dos conteúdos que orientarão a formação acadêmica, nos diver- sos cursos, deve atender os objetivos definidos para garantir de forma qualitativa a construção do perfil do egresso para o exercício profissional. O processo de seleção de conteúdos curriculares deve propiciar ao aluno a
  • 62.
    62 direção de suaformação acadêmica, articulando características pessoais, interesses específicos, possibilidades intelectuais e determinações profissionais e sociais. Por conseguinte, a seleção de conteúdos deve:  Considerar a pluralidade de aquisição, produção e socialização do co- nhecimento com vistas à formação do profissional que se deseja;  Articular temas decisivos para a formação profissional, compatíveis com os princípios de flexibilidade e de interdisciplinaridade;  Garantir a flexibilidade curricular;  Superar a visão linear e hierarquizada de saberes;  Respeitar os conhecimentos prévios dos alunos, provenientes de suas experiências de vida social, articulando-os aos conhecimentos acadê- micos construídos no processo de formação;  Construir competências formais por meio da investigação científica, in- tegrando e delimitando as políticas entre ensino, pesquisa e extensão;  Comprometer-se com os valores éticos e humanísticos e com o desen- volvimento de habilidades tecnológicas para o equilíbrio científico do homem na sociedade;  Considerar a interdisciplinaridade, reduzindo a possibilidade de isola- mento das disciplinas acadêmicas. 3.1.3 Princípios metodológicos e práticas pedagógicas inovadoras Os princípios metodológicos que norteiam as ações acadêmicas são tradu- zidos pelo movimento da ação–reflexão–ação, cujo foco deve estar direcionado para o campo de atuação do futuro profissional. Considerando que a prática pedagógica é mutável, deve ser examinada, analisada e realimentada a partir da fundamentação teórica, que não constitui verdade absoluta, mas uma das possibilidades de constru- ção da garantia do processo formativo.
  • 63.
    63 Os cursos daUENP se constituem num espaço estimulador de uma postura crítica, reflexiva frente ao processo de formação pessoal, profissional e organizacio- nal, reiterando o compromisso com a transformação da sociedade, bem como do desenvolvimento da autonomia intelectual e profissional. Nessa direção o esforço metodológico para a formação acadêmica passa pela compreensão das diversas teorias que orientam o fazer profissional de cada á- rea, explicitando-as e relacionando-as com a teoria e a prática, eixo centralizador do processo formativo. Os saberes característicos da formação e construção da identidade profis- sional devem ser valorizados, problematizados, investigados, discutidos e analisados ao longo do processo de formação. Aprender implica na construção de novos sabe- res para a mobilização da experiência e do conhecimento sistematizado como forma de mediação do processo de construção de aprender fazendo. Aprender, aplicar e construir novos saberes fazem parte do mesmo processo. A formação de profissionais não se faz isoladamente, de modo individualiza- do. Exige ações compartilhadas de produção coletiva que ampliam a possibilidade de criação de práticas pedagógicas inovadoras. É fundamental a promoção de ativi- dades de aprendizagem de investigação, de colaboração, de comunicação, de inte- ração e intervenção. Para isso, os tempos e espaços pedagógicos, devem favorecer as iniciativas para o desenvolvimento de práticas significativas. Nessa perspectiva, o planejamento pedagógico dos respectivos cursos deve prever situações didáticas em que os futuros profissionais coloquem em uso os co- nhecimentos apropriados, ao mesmo tempo em que possam mobilizar outros, de di- ferentes naturezas e oriundos de experiências, nos diversos espaços curriculares. 3.1.4 Processo de avaliação Considerando o caráter múltiplo da avaliação, entende-se que esta deve ga- rantir ações avaliativas que possam desencadear maneiras adequadas, observa- ções e interpretações pertinentes de modo útil e eficaz, tornando-se assim uma ava-
  • 64.
    64 liação formativa, acompanhadade uma intervenção diferenciada, respeitando os di- versos ritmos e modos de aprender. Assim, a avaliação deve ser entendida de forma ampla como atitude de responsabilidade da instituição, dos professores e dos aca- dêmicos acerca do processo de formação como um movimento de reflexão sobre os elementos constitutivos do processo de ensino-aprendizagem e da gestão acadêmi- ca como um todo. Dessa forma, para um processo de avaliação qualitativa, é neces- sário estabelecer diferentes modalidades avaliativas no decorrer da formação aca- dêmica, tais como a avaliação processual, a avaliação contínua e a avaliação cre- dencial. A avaliação processual constitui-se na análise e reflexão do programa de a- prendizagem e atividades curriculares e no desenvolvimento do aluno e conduta do professor. A avaliação contínua é aquela realizada ao longo do processo formativo, a- lém da temporalidade. Tem como foco o desenvolvimento dos aspectos cognitivos dos educandos permitindo dar prosseguimento ao seu pensamento com autonomia, criticidade e criatividade. A avaliação credencial representa a somatória e a valoração aferida pelos di- ferentes instrumentos utilizados no âmbito das atividades educativas. Entendendo que a avaliação é um instrumento de poder, recomenda-se que tecnicamente os procedimentos e dispositivos sejam transparentes e que conside- rem as relações interpessoais em um contexto ético, contribuindo para a efetivação de um processo autônomo de práticas pedagógicas de comprovada eficácia. Segundo Perrenoud (1999), a avaliação por si só não tem poder de provocar mudanças, esta deve ser situada no âmbito dos demais elementos do processo edu- cativo. A avaliação não pode mudar um sistema educativo que, no restante perma- nece imóvel. Se o movimento de mudança não for amplo com foco nos processos metodológicos, nas estruturas curriculares, nas práticas pedagógicas e nas relações interpessoais que pautam o processo educativo, não será eficaz. Dessa forma, os critérios utilizados e a análise dos resultados e dos instru-
  • 65.
    65 mentos de avaliaçãoe auto-avaliação, são imprescindíveis, pois favorecem a cons- ciência do profissional em formação. Assim, é possível conhecer e reconhecer seus próprios métodos de pensar, utilizados para aprender, desenvolvendo capacidade de auto-regular a aprendizagem, descobrindo e planejando estratégias para diferen- tes situações. Portanto, a avaliação é parte integrante do processo de formação, uma vez que possibilita diagnosticar dificuldades a serem superadas, aferir os resultados al- cançados considerando as competências a serem constituídas e identificar mudan- ças necessárias. 3.1.5 Políticas de estágios, prática profissional e atividades complementares O estágio curricular, a prática e as atividades complementares são proces- sos de ensino de caráter formativo que constituem parte integrante do processo de aprendizagem e devem estar contempladas nas propostas pedagógicas dos cursos. O estágio curricular deve ser implementado, objetivando a transformação do pensamento em ação, uma atividade pedagógica planejada e supervisionada e não simplesmente como uma prática isolada em si mesma. A relação entre teoria e práti- ca deve ser entendida como eixo curricular integrador com o objetivo de se constituir um espaço que permita articulações entre os elementos da formação garantindo a inserção do acadêmico no ambiente profissional. As atividades complementares, acadêmicas, científicas e culturais, visam promover ao acadêmico a autonomia de sua formação. Serão desenvolvidas ao lon- go do curso como complementação da formação profissional e devem estar integra- das à proposta curricular. As atividades propostas incluem: estágio em iniciação científica; monitorias; eventos técnicos ou científicos; elaboração, coordenação de projetos; oficinas; proje- tos de extensão universitária; elaboração de material didático; apresentação e parti- cipação de seminários; estudos em laboratórios de informática, dentre outras, esta- belecidas nos projetos pedagógicos de cada curso, atendendo as especificidades de
  • 66.
    66 cada área doconhecimento, com o propósito de integrar o acadêmico aos diversos campos de atuação profissional. A dimensão prática da formação profissional deve apontar para experiências integradoras, rompendo concepções que defendem uma formação centrada na teo- ria e que afirmam que as práticas ocorrem somente no exercício profissional. Assim sendo, o acadêmico deve aplicar teorias assimiladas ao longo do seu curso de for- mação à sua prática profissional. Nesse sentido, o esforço deve se concentrar na superação de modelos prescritivos sem, contudo, cair numa postura relativista do lu- gar da teoria e da prática na formação. A realidade social deve ser objeto de estudo constante, visando à inserção competente do acadêmico nos espaços de estágios e de atividades complementares. Alguns parâmetros devem ser observados:  Estabelecer uma política institucional de estágios, práticas e ações complementares considerando as diferentes realidades;  Instituir o estágio, a prática e as atividades complementares como ele- mentos articuladores entre ensino, pesquisa e extensão;  Compartilhar entre os responsáveis pela atividade acadêmica e das u- nidades receptoras o acompanhamento e a avaliação do estágio em ação;  Atender à política institucional de estágio e práticas de conformidade com instruções delineadas pelo Colegiado de cada curso, atendendo à legislação, de forma a garantir aos acadêmicos experiências profissio- nais em sua área de atuação;  Considerar que os estágios, as práticas e as atividades complementa- res têm caráter formativo e constituem parte integrante do processo de aprendizagem e dos projetos pedagógicos dos cursos.
  • 67.
    67 3.1.6 Políticas epráticas de educação à distância Somente será ofertado curso a de pós-graduação lato sensu à distância na modalidade semi-presencial, nos termos do regimento geral da UENP, norma legal que assim se encontra: Art. 89 Os cursos de graduação e pós-graduação lato sensu e os programas stricto sensu oferecidos nos campi serão presenciais e deverão ser regulamentados pelo CEPE, ouvido o CAD. Art. 90 Os cursos de pós-graduação lato sensu à distância, com caráter semi-presencial ou curso presencial fora da sede poderão ser oferta- dos, desde que autorizado pelo CEPE. Dessa forma, em caso de oferta, compete à Pró-reitoria de Pesquisa e Pós- graduação:  coordenar a definição de um plano estratégico de trabalho e seu crono- grama;  propor cursos ou programa de especialização ou de complementação à distância inseridos nos propósitos da educação previstos na Lei de Dire- trizes e Bases da Educação Nacional;  prever os objetivos, conteúdos, currículos e referenciais teórico-práticos que colaborem para aquisição de competências cognitivas, habilidades e atitudes para o pleno desenvolvimento dos acadêmicos, para o exer- cício da cidadania e qualificação para o trabalho;  respeitar as exigências que a Lei nº 9394/96 estabelece para ingresso no ensino superior, classificação em processo seletivo e conclusão do ensino médio (art.44, inciso II);  ofertar cursos ou programas somente após estabelecer bases filosófi-
  • 68.
    68 cas e pedagógicas,com parecer do Conselho Estadual de Educação;  preparar seus recursos humanos para o desenvolvimento de projetos que encontre o estudante onde este estiver, oferecendo-lhe todas as possibilidades de acompanhamento, tutoria e avaliação;  iniciar a oferta dos cursos observada sua capacidade de atender tanto as atividades comuns quanto resolver questões contingenciais, para ga- rantir a continuidade e o padrão de qualidade estabelecidos;  pré-testar materiais didáticos e recursos tecnológicos a serem usados no programa, e oferecer manuais de orientação aos alunos;  providenciar suporte pedagógico, técnico e tecnológico aos professores tutores e envolvidos no programa, durante todo desenvolvimento dos cursos de forma a assegurar a qualidade no processo;  prever espaços para estágios supervisionados determinados pela legis- lação, e oferecer estrutura adequada aos professores responsáveis por esse exercício;  selecionar e preparar todo conteúdo curricular articulado aos procedi- mentos e atividades pedagógicas, inclusive interdisciplinares;  definir bibliografia, videografia, iconografia, audiografia, entre outras, básicas e complementares;  avaliar o material didático antes de ser reproduzido;  considerar, na carga horária de trabalho dos professores, o tempo ne- cessário para atividades de planejamento e acompanhamento das ativi- dades específicas;  indicar a política da instituição para capacitação e atualização de profis- sionais contratados;  estabelecer uma proporção professor-aluno que garanta boas possibili- dades de comunicação e acompanhamento;
  • 69.
    69  apresentar comose dará a interação entre alunos e professores, ao longo dos cursos;  garantir o número de professor/hora disponíveis para os atendimentos requeridos pelos alunos;  informar aos alunos, desde o início do curso, nomes, horários, formas e números para contato com professores e pessoal de apoio, locais e da- tas de provas e datas-limite para as diferentes atividades (matrícula, re- cuperação, entre outras), bem como, a previsão dos momentos presen- ciais planejados na oferta do curso;  garantir que os estudantes tenham sua evolução e dificuldades regu- larmente monitoradas;  assegurar flexibilidade no atendimento ao acadêmico, oferecendo horá- rios ampliados e/ou plantões de atendimento;  valer-se de meios de comunicação sincrônicos como teleconferências, chats, fax e telefones para promover a interação em tempo real entre docentes e acadêmicos;  orientar os acadêmicos quanto às características da Educação à Dis- tância e quanto a direitos, deveres e posturas de estudo a serem adota- das;  desenvolver laboratórios virtuais que favoreçam a aprendizagem das di- versas disciplinas;  informar de maneira clara e precisa, que meios de comunicação e in- formação serão colocados à disposição do aluno (livros-textos, cader- nos de atividades, leituras complementares, roteiros, obras de referên- cia, websites e vídeos, que se articulem com outros meios de comuni- cação e informação para garantir flexibilidade e diversidade);  mobilizar recursos para equipamentos como: televisores, videocasse- tes, audiocassetes, impressoras, linhas telefônicas, Internet, equipa-
  • 70.
    70 mentos para produçãode videoconferências, computadores e aparelhos de DVD, para agilização dos cursos;  organizar e manter serviços básicos, como: cadastro de alunos e pro- fessores; serviços de controle de distribuição de material e de avalia- ção; serviços de registros de resultados de todas as avaliações e ativi- dades realizadas pelo estudante;  estabelecer o processo de seleção dos alunos;  definir como será realizada a avaliação da aprendizagem e da recupe- ração de estudos;  considerar a possibilidade de aceleração de estudos (art.47,§ 2º da Lei 9394/96) e a forma de avaliação, caso haja implicações no período de integralização e no cronograma estabelecidos a priori pela instituição;  tornar públicas todas as informações referentes às avaliações zelando pela confiabilidade dos resultados;  estabelecer um processo contínuo de avaliação da aprendizagem, das práticas educacionais dos professores ou tutores, assim como do mate- rial didático (seu aspecto científico, cultural, ético, estético e didático- pedagógico);  celebrar convênios e parcerias com outras instituições;  informar os documentos legais que autorizam o funcionamento dos cur- sos, pré-requisitos para ingresso nos cursos oferecidos, tempo limite para completá-lo; necessidades de deslocamentos para provas, está- gios ou laboratórios e indicar as características mínimas que o equipa- mento do aluno deve ter para cursos online, se for o caso. 3.1.7 Políticas de educação inclusiva A promoção da educação inclusiva, fundamentada no princípio da universa- lização do acesso à educação e na atenção à diversidade, requer uma concepção
  • 71.
    71 de ensino dequalidade para todos. Faz-se necessário ressaltar que o indivíduo com necessidades especiais demanda programas que favoreçam o pleno desenvolvimento de suas potencialida- des, visando a sua auto-realização, aprendizagem, integração social e independên- cia. São metas de educação inclusiva:  possibilitar aos acadêmicos com necessidades especiais a integração no ambiente educacional, de serem aceitos pelos colegas e pelos membros da instituição;  propiciar o envolvimento dos vários atores institucionais na educação inclusiva;  conscientizar os professores a refletir sobre sua responsabilidade quan- to à aprendizagem dos acadêmicos;  oportunizar referenciais educacionais que suscitem a construção de uma comunidade que respeite a dignidade e as diferenças humanas;  valorizar e criar condições materiais e adequar a estrutura física, indis- pensável ao ingresso e permanência do acadêmico em seu curso;  organizar programas educacionais de modo que os acadêmicos com necessidades especiais possam participar das atividades;  oportunizar interação e diálogo entre os acadêmicos e os gestores dos cursos;  promover a formação continuada dos docentes e agentes universitários;  promover programas educacionais apropriados e adequados às capaci- dades e às necessidades dos acadêmicos;  flexibilizar a ação pedagógica nas diferentes áreas do conhecimento de modo adequado às necessidades especiais de aprendizagem;
  • 72.
    72  atuar emequipe, inclusive com professores especializados em educa- ção especial, possibilitando a contratação destes quando necessário (Resolução CNE/CEB nº 2/2001, Art.18, § 1º). A UENP, ao assumir seu papel de formadora de profissionais, estará sempre disposta a atuar frente às diversidades dos acadêmicos. A ética da inclusão é um imperativo do direito à cidadania e igualdade que decorrem do respeito ao princípio da dignidade da pessoa. Fundamenta-se no direito que os portadores de necessidades especiais têm de tomar parte ativa na socieda- de. Portanto, é indispensável que os campi sejam abertos incondicionalmente a to- dos os acadêmicos, pois a inclusão é produto da educação plural e democrática. Para a UENP, a escola é o espaço educativo de construção de personalida- des humanas autônomas, críticas, reflexivas, espaços onde os jovens aprendem a ser cidadãos, até porque a escola aberta a todos tem tarefas fundamentais, tais co- mo:  elaboração de currículos educativos que tenham como eixo um ensino de qualidade para todos;  reorganização pedagógica, para abrir espaços para a cooperação, o di- álogo, a solidariedade, a criatividade e o espírito crítico;  a garantia de tempo e liberdade para aprender. A educação inclusiva é fruto de políticas públicas institucionalmente planeja- das, que deverão garantir o acesso e a permanência dos estudantes previstos na le- gislação e no sistema de ensino, estruturados para ampliar a inclusão dos alunos com necessidades educacionais especiais em classes comuns de ensino regular. 3.2 Oferta de cursos e programas São oferecidos os seguintes cursos de graduação, cursos e programas de pós-graduação pela UENP:
  • 73.
    70 Curso Modalidade AutorizaçãoReconhecimento Número vagas/ano Candidato/ Vaga - 2007 Alunos - total ge- ral - 2008 Alunos/ série - 2008 Alunos/turno 2008 Centros de Estu- do CAMPUS Letras: português-inglês Licenciatura Plena – Decreto 70745, 21/06/72 50 4,38 170 1ª 48 2ª 42 3ª 40 4ª 40 170 noturno Centro de Letras, Comuni- cação e Artes Cornélio Procópio Pedagogia Licenciatura Plena – Decreto 70745, 21/06/72 50 vesp. 50 not. 1,89 5,32 290 1ª 73 2ª 80 3ª 73 4ª 64 197 noturno 93 vespertino Centro de Ciências Humanas e da Edu- cação Cornélio Procópio Matemática Licenciatura Plena Parecer CEE- PR 579/01, 7/12/01 Decreto 5.612, 3/11/2005 50 2,87 134 1ª 39 2ª 26 3ª 34 4ª 35 134 noturno Centro de Ciências Humanas e da Edu- cação Cornélio Procópio Ciências Biológicas Licenciatura Plena Parecer CEE- PR 87/01, 7/5/01 Decreto 5469, 5/10/2005 50 6,76 170 1ª 50 2ª 43 3ª 41 4ª 36 170 noturno Centro de Ciências Humanas e da Edu- cação Cornélio Procópio Geografia Licenciatura Plena – Decreto 70745, 21/06/72 50 4,84 167 1ª 50 2ª 39 3ª 40 4ª 38 167 noturno Centro de Ciências Humanas e da Edu- cação Cornélio Procópio Ciências Econômicas Bacharelado Decreto 83460, 17/5/79 Portaria Ministerial 380, 15/09/83 50 2,65 146 1ª 40 2ª 28 3ª 20 4ª 25 5ª 33 146 - noturno Centro de Ciências Sociais Aplicadas Cornélio Procópio Ciências Contábeis Bacharelado Decreto 83720, 16/2/81 Portaria Ministerial 380, 15/09/83 100 4,8 368 1ª 100 2ª 93 3ª 91 4ª 84 368 - noturno Centro de Ciências Sociais Aplicadas Cornélio Procópio Administração Bacharelado Decreto 83460, 17/5/79 Portaria 380, 15/09/83 100 7,24 357 1ª 100 2ª 81 3ª 94 4ª 82 357 - noturno Centro de Ciências Sociais Aplicadas Cornélio Procópio Total de alunos 1.802 Educação Física Bacharelado Decreto nº 5.390, 13/09/05 – 50 6,4 149 1ª – 53 2ª – 47 3ª – 49 97 - noturno Centro de Ciências da Saúde Jacarezinho Educação Física Licenciatura – Decreto Federal nº 79150, 19/01/77 50 6,7 245 1ª – 59 2ª – 49 3ª – 51 4ª A - 43 4ª B – 43 295 - noturno Centro de Ciências da Saúde Jacarezinho
  • 74.
    71 Curso Modalidade AutorizaçãoReconhecimento Número vagas/ano Candidato/ Vaga - 2007 Alunos - total ge- ral - 2008 Alunos/ série - 2008 Alunos/turno 2008 Centros de Estu- do CAMPUS Fisioterapia Bacharelado – Decreto nº 7.569, 28/11/06 50 12,7 197 1ª – 50 2ª – 46 3ª - 50 4ª – 51 197 - matutino e vespertino Centro de Ciências da Saúde Jacarezinho Total de alunos 591 Biologia Licenciatura Plena Decreto Estadual nº 7.570/2006 50 7 172 1ª 50 2ª 44 3ª 40 4ª 38 172 FAFIJA Matemática Licenciatura Plena Decreto Estadual nº 3.739/2001 50 5 174 1ª 50 2ª 47 3ª 42 4ª 35 174 FAFIJA História Licenciatura Plena Decreto Federal nº 57.124/1965 50 – vesp. 50 – not. 2 4 344 1ª 50 50 2ª 37 51 3ª 27 49 4ª 28 52 142 202 FAFIJA Letras: português- francês Licenciatura Plena Decreto Federal nº 3.410/1997 40 3 137 1ª 40 2ª 33 3ª 30 4ª 34 137 FAFIJA Letras: português-inglês Licenciatura Plena Decreto Federal nº 3.410/1997 40 – vesp. 40 – not. 2 4 391 1ª 40 40 2ª 31 37 3ª 28 51 4ª 25 39 124 167 FAFIJA Letras; português- literatura Licenciatura Plena Decreto Federal nº 3.410/1997 40 3 137 1ª 40 2ª 35 3ª 29 4ª 33 137 FAFIJA Pedagogia Licenciatura Plena Decreto Federal nº 57.124/1965 50 – vesp. 50 – not. 3 6 377 1ª 50 50 2ª 54 53 3ª 33 45 4ª 40 52 177 200 FAFIJA Filosofia Licenciatura Plena Autorização nº 02/2007 50 2,72 17 1ª 17 2ª 3ª 4ª 17 FAFIJA Informática Licenciatura Plena Em andamen- to 50 1ª 2ª 3ª 4ª FAFIJA Letras: português- espanhol Licenciatura Plena Em andamen- to 40 1ª 2ª 3ª 4ª FAFIJA Total alunos 600 1.649
  • 75.
    72 Curso Modalidade AutorizaçãoReconhecimento Número vagas/ano Candidato/ Vaga - 2007 Alunos - total ge- ral - 2008 Alunos/ série - 2008 Alunos/turno 2008 Centros de Estu- do CAMPUS Direito Bacharelado Resolução nº 07-CEE, de 13-03-1968 Decreto nº 74.030, de 09- 05-1974 70 16.34 345 1ª - 73 2ª - 69 3ª - 77 4ª - 64 5ª - 62 Noturno 345 Centro de Ciências Sociais Jacarezinho Total alunos 70 345 Agronomia Bacharelado Decreto Fede- ral 67.657, 25/11/70. Decreto Federal 74.620/74, 26/09/74 80 8,2 433 Sistema de Créditos = 433 Integral 433 Centro de Ciências Agrárias Luiz Meneghel Ciências Biológicas Bacharelado e Licenciatura Decreto Esta- dual 737, 12/05/99 Decreto Estadual 3078/04, 31/05/04 80 3,35 314 1° = 38 2° = 35 3° = 31 4° = 26 5° = 25 6° = 32 7° = 30 8° = 34 9° = 63 Noturno 314 Centro de Ciências Biológicas Luiz Meneghel Medicina Veterinária Bacharelado Decreto Esta- dual 740, 12/05/99 Decreto Estadual 4318/05, 10/02/05 80 8,4 437 1° = 39 2° = 41 3° = 40 4° = 43 5° = 49 6° = 39 7° = 35 8° = 49 9° = 51 10° = 51 Integral 437 Centro de Ciências Agrárias Luiz Meneghel Enfermagem Bacharelado Decreto Esta- dual 4.300, 21/06/01 Decreto Estadual 5569/05, 25/10/05 80 2,92 305 1° = 42 2° = 37 3° = 44 4° = 36 5° = 36 6° = 37 7° = 33 8° = 40 Integral 305 Centro de Ciências Biológicas Luiz Meneghel Sistemas de Informação Bacharelado e Licenciatura Decreto Esta- dual 4.301, 21/06/01 Decreto Estadual 7164/06, 04/09/06 80 2,82 265 1° = 58 2° = 47 3° = 34 4° = 15 5° = 09 6° = 21 7° = 27 8° = 38 9° = 16 Noturno 265 Centro de Ciências Tecnoló- gicas Luiz Meneghel Total de alunos 1754 Total geral de alunos 6141
  • 76.
    74 3.2.1 Campus deCornélio Procópio O Campus de Cornélio Procópio também oferece, mediante convênio com instituição privada, cursos de pós-graduação lato sensu nas áreas de Geografia, E- conomia, Administração, Ciências Contábeis, Letras, Ciências e Educação, desde 1987, com alunos procedentes das diversas cidades do Paraná e de outros estados, e desde março de 2007, oferece curso de mestrado em Administração, na modalida- de MINTER, em convênio com a UFPR, por meio da Fundação Araucária. Os cursos referidos estão distribuídos da seguinte forma: Centro de Ciência Sociais Aplicadas ANO NOME DO CURSO 1987 Administração Estratégica e Financeira 1987 Auditoria e Gerência Contábil 1989 Desenvolvimento Gerencial I 1990 Administração Estratégica e Recursos Humanos 1990 Economia de Empresa 1990 Gerência Contábil e Auditoria 1991 Desenvolvimento Gerencial II 1992 Desenvolvimento Gerencial III 1993 Contabilidade Gerencial e Auditoria 1995 Gestão Estratégica de Recursos Humanos - Qualidade Empresarial 2003 Marketing e Gestão de Pessoas 2004 Marketing, Estratégia Empresarial e Gestão de Pessoas I 2004 Marketing e Gestão de Pessoas I 2005 Marketing, Estratégia Empresarial e Gestão de Pessoas II 2005 Controladoria e Auditoria 2006 Marketing, Estratégia Empresarial e Gestão de Pessoas III 2006 Controladoria e Auditoria II 2007 Marketing, Estratégia Empresarial e Gestão de Pessoas IV 2007 Controladoria e Auditoria III 2008 Marketing, Estratégia Empresarial e Gestão de Pessoas V 2008 Controladoria, Gestão Financeira e Auditoria 2007 Mestrado Interinstitucional em Administração: Estratégia e Organizações (UFPR) 42 alu- nos Centro de Ciências Humanas e da Educação ANO NOME DO CURSO 1987 Metodologia e Didática do Ensino Superior I 1988 Metodologia e Didática do Ensino Superior II 1988 Fundamentos, Teoria e Análise do Processo Institucional – Nível 3º Grau
  • 77.
    75 1989 Metodologia eDidática do Ensino Superior III 1989 Metodologia do Ensino de Matemática – Método da Modelagem 1989 Metodologia e Didática do Ensino Superior IV 1991 Educação Especial – Deficiência Mental 1991 Metodologia e Didática do Ensino Superior V 1995 Metodologia e Didática do Ensino Superior VI 2003 Educação Matemática 2003 Educação Especial – Uma Abordagem Educacional e Social I 2003 Meio Ambiente e Desenvolvimento Sustentável I 2003 Psicopedagogia Institucional e Clínica I 2003 Gestão Escolar: Administração, Supervisão e Orientação Educacional I 2004 Educação Especial – Uma Abordagem Educacional e Social II 2004 Meio Ambiente e Desenvolvimento Sustentável II 2004 Psicopedagogia Institucional e Clínica I 2004 Gestão Escolar: Administração, Supervisão e Orientação Educacional II 2005 Meio Ambiente e Desenvolvimento Sustentável III 2005 Psicopedagogia Institucional e Clínica II 2005 Educação Especial – Uma Abordagem Educacional e Social III 2006 Meio Ambiente e Desenvolvimento Sustentável IV 2006 Educação Especial – Uma Abordagem Educacional e Social IV 2006 Psicopedagogia Institucional e Clínica III 2007 Meio Ambiente e Desenvolvimento Sustentável V 2007 Educação Especial – Uma Abordagem Educacional e Social V 2007 Neuropsicologia da Educação 2008 Educação Especial – Uma Abordagem Educacional e Social VI 2008 Meio Ambiente e Desenvolvimento Sustentável VI Centro de Letras, Comunicação e Artes ANO NOME DO CURSO 1987 Auditoria e Gerência Contábil 1989 Língua Portuguesa – Descrição e Ensino 1990 Língua Portuguesa 1991 Língua Portuguesa: Descrição e Ensino II 1991 Língua Inglesa 2003 Literatura e Estudos da Linguagem I 2004 Literatura e Estudos da Linguagem II 2005 Literatura e Estudos da Linguagem III 2007 Literatura e Estudos da Linguagem IV 2008 Literatura e Estudos da Linguagem V 3.2.2 Campus de Jacarezinho O Centro de Ciências da Saúde A FAEFIJA tem realizado, desde sua criação, alguns cursos de pós- graduação lato sensu, na área de Educação Física e, mais recentemente, na de Fi- sioterapia, procurando atender desta forma a atualização profissional e capacitação de seus egressos. Foram realizados cursos nas seguintes áreas:
  • 78.
    76 ANO NOME DOCURSO 1987 Educação Física no Ensino de 1º Grau 1993 Educação Física Escolar 1999 Especialização em Esportes 2002 Atividade Física e Saúde 2003 Atividade Física, Esporte e Saúde 2004 Educação Física Escolar 2005 Treinamento Desportivo 2006 Treinamento Desportivo 2007 Fisiologia do Exercício Físico Atualmente oferece Cursos nas seguintes áreas:  Fisiologia do Exercício Físico  Terapia Manual e Técnicas Osteopáticas  Acupuntura  Fisioterapia Dermato Funcional  Disfunções Temporomandibulares  Fisioterapia Cardio-Respiratória  Geriatria e Gerontologia  Musculação Terapêutica  Neurologia com Ênfase em Neuropediatria  Psicopatologia  Saúde do Trabalhador  Saúde Pública  Terapia Manual e Postural  Terapia da Mão Centro de Ciências Humanas e da Educação e Centro de Letras, Comunica- ção e Artes A antiga Faculdade Estadual de Filosofia, Ciências e Letras de Jacarezinho mantém 16 cursos de pós-graduação (lato sensu), ofertados aos sábados em perío- do matutino e vespertino. Há cursos mantidos pela FAFIJA e outros em convênio com o INBRAPE, esses cursos e convênios serão assumidos pelo Campus de Jaca-
  • 79.
    77 rezinho, e mantidosnos Centros em que atualmente estão vinculados. Todos eles contam com a participação de docentes colaboradores de outras instituições e são apoiados por órgãos de fomento como CAPES e CNPq. No decorrer dos seus anos de existência, a Unidade formou cerca de 10.373 profissionais. Tornou-se uma das maiores faculdades do interior do Paraná e esten- deu a sua influência para regiões distantes, atraindo alunos de várias cidades do Pa- raná e do Estado de São Paulo. Currículos inovadores vêm sendo implementados utilizando-se as mais vari- adas tecnologias educacionais, tendo por base as Novas Diretrizes Curriculares a- presentadas pelo Conselho Nacional de Educação, oportunizando ao acadêmico a construção de seu conhecimento, por meio do ensino e pesquisa. A Faculdade, em face às novas realidades, realiza reestruturações no cam- po educacional, conquistando deste modo a confiança e respeito da sociedade aca- dêmica. ANO NOME DO CURSO 2003 Pedagogia Empresarial 2003 Ensino de Química – Biologia Ambiental 2003 Língua Inglesa 2003 Saúde Publica e Ação Comunitária 2004 Educação Especial – turma 1 2004 Língua Portuguesa e Literatura – turma 1 2004 Educação Especial – turma 2 2004 História e Historiografia 2004 Língua Inglesa 2004 Psicopedagogia – turma 1 2004 História, Cultura e Sociedade 2004 Língua Portuguesa e Literatura – turma 2 2004 Psicopedagogia – turma 2 2004 Saúde Publica e Ação Comunitária 2004 Pedagogia Empresarial 2004 Administração Hospitalar 2005 Educação Especial – Turma 1 2005 Educação Especial – Turma 2 2005 Língua Portuguesa e Literatura 2005 História, Cultura e Sociedade – Fenômeno religioso – turma 1 2005 História, Cultura e Sociedade – Fenômeno religioso – turma 2 2005 Ensino de Língua Inglesa e Literatura 2005 Psicopedagogia – turma 1 2005 Psicopedagogia – turma 2 2005 Saúde Coletiva e Saúde da Família 2005 Biologia e Educação Ambiental 2005 Educação Matemática 2005 Pedagogia Empresarial 2005 Administração Hospitalar 2005 Gestão de Recursos Humanos 2006 Educação Especial: Contexto Educação Inclusiva – Turma 1
  • 80.
    78 2006 Educação Especial:Contexto Educação Inclusiva – Turma 2 2006 Língua Portuguesa e Literatura 2006 História, Cultura e Sociedade – Fenômeno religioso 2006 Ensino de Língua Inglesa e Literatura 2006 Psicopedagogia 2006 Saúde Coletiva e Saúde da Família 2006 Biologia e Educação Ambiental 2006 Educação Matemática 2006 Pedagogia Empresarial 2006 Administração Hospitalar 2006 Gestão de Recursos Humanos 2007 Mestrado Interinstitucional em Educação (UEM) Centro de Ciências Sociais Aplicadas A antiga Faculdade Estadual de Direito do Norte Pioneiro oferece o curso de pós-graduação stricto sensu em Ciência Jurídica desde o ano de 2001. Reconhecido pela Portaria CAPES nº 2.151, de 08-08-2003, publicada no DOU nº 153, de 11 de agosto de 2003. Oferece 12 vagas por turma, no último teste seletivo houve concorrência de 5 candidatos/vaga. A quinta turma iniciou em maio de 2008. ANO NOME DO CURSO 2001 Mestrado em Ciência Jurídica 2004 Mestrado em Ciência Jurídica 2006 Mestrado em Ciência Jurídica 2007 Mestrado em Ciência Jurídica 2008 Mestrado em Ciência Jurídica 3.2.3 Campus Luiz Meneghel de Bandeirantes O Centro de Ciências Biológicas manteve até o ano de 2000, curso de pós- graduação lato sensu na área de Biologia Vegetal, ofertado aos sábados em período matutino e vespertino. O curso de especialização em Biologia Vegetal, teve, no total, 159 ingres- santes e 124 concluintes, durante o seguinte período: ANO NOME DO CURSO 1991 Especialização em Biologia Vegetal - Lato Sensu 1993 Especialização em Biologia Vegetal - Lato Sensu
  • 81.
    79 1995 Especialização emBiologia Vegetal - Lato Sensu 1997 Especialização em Biologia Vegetal - Lato Sensu 1999 Especialização em Biologia Vegetal - Lato Sensu 3.3 Indicação de linhas e grupos de pesquisa definidos GRUPO DE PESQUISA ÁREA LINHAS DE PESQUISA LÍDER Centros de Estudo CAMPUS Geografia, Ensino e Pesquisa Geografia Ensino e Pesquisa Geografia Física Meio Ambiente Marcelo Ediuardo Freres Stipp Centro de Ciências Humanas e da Educa- ção Cornélio Procópio Genética da Conservação - GENCO Biologia Estudo da ictiofauna do Rio La- ranjinha Estudo e preservação de orquí- deas encontradas em fragmen- tos florestais na Região Norte do Paraná Sandremir de Carvalho Centro de Ciências Humanas e da Educa- ção Cornélio Procópio Grupo de Pesquisa em Educação - GEPEDUC Educação Formação de Professor Metodologia da Pesquisa cientí- fica Novas tecnologias Mara Peixoto Pessoa Centro de Ciências Humanas e da Educa- ção Cornélio Procópio Crítica e Recepção Literária - CRELIT Letras Leitura e Literatura na escola Literatura brasileira e cânone Estudos Literários e educação Vanderléia da Silva Oliveira Centro de Letras, Co- municação e Artes Cornélio Procópio Biotecnologia Faculdades Luiz Mene- ghel - BIOFALM Biotecnologia Genética Animal Genética Vegetal Melhoramento de Plantas Sandremir de Carvalho Luiz Mene- ghel de Ban- deirantes Núcleo de Extensão e Pesquisa em Aqüicultura - NEPA Aqüicultura Produção Animal Ecologia Animal Preservação dos Recursos Natu- rais Genética Animal Sandremir de Carvalho Luiz Mene- ghel de Ban- deirantes Geoprocessamento: Agricultura e Meio Ambiente Agronomia Ciência do Solo Manejo e Conservação do Solo Conservação de Bacias Hidro- gráficas Recuperação de Áreas Degra- dadas Engenharia de Água e Solo Irrigação e Drenagem Conservação de Solo e Água Fotogrametria Cartografia Básica Sistemas de Informação Satélites e Outros Dispositivos Aeroespaciais Teresinha Esteves da Silveira Reis Luiz Mene- ghel de Ban- deirantes Núcleo de Estudo em Microbiologia e Fitopatologia Agronomia Fitopatologia João Tavares Bueno Luiz Mene- ghel de Ban- deirantes Proteção de Plantas Agronomia Defesa Fitossanitaria Matologia Entomologia Agrícola Ciências do Solo Fitopatologia Fitotecnia Marco Antônio Gandolfo Luiz Mene- ghel de Ban- deirantes Energia no Meio Rural Agronomia Extensão Rural Marcio Massashiko Hasegawa Luiz Mene-
  • 82.
    80 Energização Rural Irrigação eDrenagem Engenharia Agrícola Energia de Biomassa Florestal ghel de Ban- deirantes Irrigação e Drenagem Agronomia Extensão Rural Energização Rural Irrigação e Drenagem Engenharia Agrícola Hatiro Tashima Luiz Mene- ghel de Ban- deirantes Microbiologia e Bioquímica do solo Agronomia Ciências do solo Fitossanidade Ciência de alimento Leopoldo Sussumu Matsumo- to Luiz Mene- ghel de Ban- deirantes Produção de Ruminantes Zootecnia Produção animal Medicina veterinária preventiva Doenças parasitarias de animais Inspeção de produtos de origem animal Ciência e tecnologia de alimen- tos Ciência de alimentos Avaliação e controle de qualida- de de alimentos Reprodução animal Saúde animal Epidemiologia animal Pastagens e forragicultura Manejo e conservação de pasta- gens Eder Paulo Fagan Luiz Mene- ghel de Ban- deirantes Produção de monogástrico Zootecnia Produção animal Medicina veterinária preventiva Doenças parasitarias de animais Inspeção de produtos de origem animal Ciência e tecnologia de alimen- tos Ciência de alimentos Avaliação e controle de qualida- de de alimentos Reprodução animal Saúde animal Epidemiologia animal Marcos Augusto Alves da Sil- va Luiz Mene- ghel de Ban- deirantes Horticultura Agronomia Fitotecnia Cristina Batista de Lima Luiz Mene- ghel de Ban- deirantes Ética e Direito Direito Estado e responsabilidade Hildegard Taggesell Giostri Centro de Ciências Sociais A- plicadas Jacarezinho Justiça e Democracia Direito Teorias da Justiça Eduardo Augusto Salomão Cambi Centro de Ciências Sociais A- plicadas Jacarezinho Reflexos Jurídicos da Globalização Direito Teorias da Justiça Maurício Saliba Centro de Ciências Sociais A- plicadas Jacarezinho Eficácia dos direitos fundamentais no Brasil Direito Teorias da Justiça Vladimir Brega Filho Campus de Ciências Sociais A- plicadas Jacarezinho Índice de desenvolvimento humano e violência Direito Teorias da Justiça Valter Foleto Santin Centro de Ciências Sociais A- plicadas Jacarezinho Como formar um pesquisador crítico da ciência processual Direito Estado e Responsabilidade Gilberto Giacoia Centro de Ciências Sciais Apli- cadas Jacarezinho
  • 83.
    81 Estilo de Vida,Exercício e Saúde Educação Fí- sica Antonio Stabelini Neto Centro de Ciências da Saúde Jacarezinho Fisioterapia Ortopédica, Traumatoló- gica e Desportiva Fisioterapia Berlis Ribeiro dos Menossi Centro de Ciências da Saúde Jacarezinho Educação e Saúde atavés do movi- mento Educação Maria Lucia Vinha Centro de Ciências da Saúde Jacarezinho Leitura e Ensino Letras Núcleo Didáti- ca da Literatu- ra Estudos Lingüísticos Sônia Maria D. Brochado Vera Maria Ramos Pinto Jacarezinho Literatura e Ensino Letras Núcleo Didáti- ca da Literatu- ra Estudos Literários Hiudéa T. Rodrigues Boberg Luciana Brito Jacarezinho História das Religiões História Núcleo de Es- tudos em His- tória das Re- ligiões Catolicismo e Protestantismono Brasildo Século XX Luis de Castro Campos Jr. Alfredo Moreira da Silva Jr. Jacarezinho
  • 84.
    82 4 INFRA-ESTRUTURA 4.1 Infra-estruturafísica 4.1.1 Campus de Cornélio Procópio Na antiga estrutura da FAFICOP ficam localizados os Centro de Ciências Humanas e da Educação, Centro de Ciências Sociais Aplicadas e Centro de Letras, Comunicação e Artes. O Campus Universitário, com área construída de 7.601,51 m², conta com 46 salas de aula, distribuídas por 6 pavilhões, numa área total de 169.400 m², abriga cursos dos Centro de Ciências Humanas e da Educação, Centro de Ciências Sociais Aplicadas e Centro de Letras, Comunicação e Artes.. O setor administrativo abriga a Direção, a Chefia de Gabinete, a Vice- Diretoria, as Assessorias de Planejamento, Técnica e Jurídica, a Coordenação de Ensino Universitário e a Diretoria de Pós-graduação. Anexo ao prédio da Direção Geral está sendo construído um bloco administrativo de 121,8 m², que abrigará a Coordenação Administrativa e Financeira e Divisão de Recursos Humanos, cuja sa- la, localizada no Pavilhão A, dará lugar ao Laboratório de Práticas de Ensino – Está- gio Supervisionado (Licenciaturas), do Centro de Letras, Comunicação e Artes. No pavilhão A localizam a sala dos Professores, a Divisão de Coordenação de Cursos, o Núcleo de Informações Gerais, o Protocolo, a Secretaria Acadêmica, o Laboratório de Línguas, a Coordenação Administrativa e Financeira, a Divisão de Recursos Humanos, o Centro de Audiovisual e a Sala de Estudos da Biblioteca. No andar inferior, fica a Biblioteca. A sala de Departamentos está lotada no Bloco D, sa- la 5, juntamente com a Divisão de Extensão e Cultura. As salas de aula estão distribuídas no pavilhão B: curso de Pedagogia, La- boratório de Informática, Sala de Estudos e Sala de Recursos Audiovisuais; no pavi- lhão C: curso de Letras; no pavilhão D: curso de Ciências Contábeis; no pavilhão E: curso de Administração; no pavilhão F: curso de Ciências Econômicas. A sede do
  • 85.
    83 Diretório Acadêmico “EmilianoPerneta” está lotada no Bloco C, sala 07. Além do campus, a FAFICOP também possui a FAFICENTRO, instalações próximas ao centro da cidade, com área construída de 2.973m², onde funciona o Centro de Ciências Humanas e da Educação, com os cursos de Geografia, Ciências Biológicas e Matemática. Conta com 12 salas de aula, laboratórios de Física, Química, Biologia, Geo- grafia e áudio-visual, sala dos professores, biblioteca, instalações para prática espor- tiva e um anfiteatro. Na FAFICENTRO, assim como no Campus Universitário, será ins- talado um Laboratório de Práticas de Ensino – Estágio Supervisionado (Licenciatu- ras), do Centro de Letras, Comunicação e Artes. Além disso, tem áreas administrativos: sala da Vice-Diretoria, Divisão de Coordenação de Cursos, Sala dos Professores, Assessoria de Relações Públicas, Protocolo, Divisão de Material e Patrimônio, gráfica, Divisão de Extensão e Cultura, e Divisão de Serviços Gerais e Manutenção. A frota motorizada consta de três automóveis: um Monza (1992), um Fiesta Street (2005) e um Fiesta Sedan (2005). 4.1.2 Campus de Jacarezinho O Centro de Ciências da Saúde funciona em prédio próprio, situado à Ala- meda Padre Magno, nº 841, num terreno de 48.400m2 , tendo mais de 2.000m2 de área construída. As instalações físicas são as seguintes:  8 salas de aula;  1 auditório, com capacidade para 100 pessoas;  1 sala de Professores, com banheiro privativo;  1 sala de Diretoria, com banheiro privativo;
  • 86.
    84  1 salade Secretaria;  1 sala de Tesouraria;  1 biblioteca, com 250m2 , contendo sala para o acervo bibliográfico e três salas para estudos;  1 sala de aula de Anatomia, interligada ao Laboratório;  1 sala do Laboratório de Anatomia;  1 espaço físico do Laboratório de Fisiologia;  2 banheiros, masculino e feminino;  1 Clínica de Fisioterapia, completa, com 225m2 , dispondo de equipa- mentos e instalações necessários para o atendimento dos pacientes;  1 setor de hidroterapia, com piscina aquecida e adaptada;  1 salão de ginástica, com 225m2 , contendo tatame, academia de ginás- tica com diversos aparelhos, espelhos e parede de escalada;  1 quadra coberta poliesportiva, com arquibancada;  1 quadra poliesportiva descoberta;  1 piscina semi-olímpica, medindo 25m x 12,5m, com vestiários femini- nos e masculinos (em fase de construção de cobertura);  1 pista oficial de atletismo de 400m, com iluminação;  1 campo de futebol oficial, com iluminação;  1 sala de almoxarifado;  1 sala para cozinha. Atualmente dispõe dos seguintes equipamentos:  17 computadores, sendo dez utilizados pela administração e sete pelos alunos, à disposição na Biblioteca e com livre acesso à Internet;
  • 87.
    85  1 note-book; 4 aparelhos de televisão, acoplados em vídeo-cassete, para uso em sa- la de aula;  3 projetores multi-mídia;  8 telas para projeção;  4 retroprojetores;  1 projetor de slides;  1 conjunto de equipamentos e aparelhos de musculação  1 conjunto de equipamentos e aparelhos diversos de Fisioterapia, utili- zados na clínica, tais como aparelhos de eletro, termo e fototerapia, es- teiras, bicicletas ergométricas, etc.; O Centro de Ciências da Saúde recentemente ampliou sua estrutura na for- ma descrita:  Cobertura e Aquecimento da Piscina;  Ampliação do espaço físico em 60m² e aquisição de novos equipamentos pa- ra Clínica Escola;  Construção do Laboratório de Informática com 30 novos computadores;  Construção do Laboratório de Avaliação Física (LAFIS) com 60m² que será equipado até o final do ano;  Construção do Laboratório de Biologia/Química com 60m² que será equipado até o final do ano;  Construção de Boxes de atendimento de alunos com 60m². Na antiga estrutura da FAFIJA funcionam os Centros de Ciências Humanas e da Educação e o Centro de Letras, Comunicação e Artes, sendo que dispõem das seguintes estruturas:
  • 88.
    86 Bloco 01  AlaA – setor administrativo com salas da direção, professores, pós- graduação, departamentos, CPD, financeiro, recursos humanos, tesou- raria, secretaria, coordenação de vestibular, fotocópias, almoxarifados e sanitários.  Ala B – salas de aula (1 a 12). Bloco 02  Ala A – salas de aula (13 a 14) e sanitários.  Ala B – salas de aula (15 a 23) e sanitário. Bloco 03  Ala A – salas de aula (24 a 27) e sanitários.  Ala B – salas de aula (28 a 31) e sanitários.  Laboratórios de Zoologia, Química, Biofísica e Fisiologia, Microscopia, Microbiologia e Imunologia, Informática, Línguas, de Ensino de História e Pedagógico.  Salão Nobre com capacidade 150 alunos.  Biblioteca central, NIP – Núcleo Institucional de Pesquisa, gráfica e sala de documentação escolar.  Estacionamento interno, pátio interno com cantina.  Dois veículos marca Volkswagen, modelo Parati (1987 e 2006). Centro de Ciências Sociais Aplicadas a) Imóveis Imóvel próprio localizado à Avenida Manoel Ribas, 711, em Jacarezinho, Es- tado do Paraná, constituído de um terreno de medindo cerca 2.000m², sobre o qual se acha uma edificação de mais ou menos 3.100m², contendo dois pavimentos e
  • 89.
    87 sub-solo, assim distribuídos: no térreo: saguão de entrada; auditório para 260 assistentes, contendo palco, duas salas de apoio e sanitários masculino e feminino; guichês de protocolo de documentos e da tesouraria; sala de espera; salão da secretaria; sala de contabilidade; dois sanitários; sala dos professores; ante-sala do gabinete da direção; sala da direção, com sanitário privati- vo; e almoxarifado.  no andar superior (1º andar): sete salas de aula, todas carpetadas, com cadeiras estofadas e sistema de ar condicionado; biblioteca; sala de estudos; laboratório de informática; sala de reuniões; secretaria do curso de mestrado; sanitários masculino e feminino dos estudantes; sa- la de grupos de pesquisas, contendo equipamentos de informática; sala de elaboração de testes e concurso vestibular; almoxarifado de informá- tica.  no sub-solo: copa; cantina dos alunos; duas salas de arquivo morto; sala do diretório acadêmico; sala de reprodução de documentos; sala do Projeto Cidadão, que presta apoio à criança e adolescente; laborató- rio de medicina legal.  nos fundos, em espaço situado no mesmo piso em que se encontra o subsolo: quadra poliesportiva; vestiários masculino e feminino; sala de atendimento do Programa Pró-Egresso, com banheiro e copa; estacio- namento para quinze veículos. b) Móveis e equipamentos  carteiras das salas de aula e quadros negros;  estantes e livros da biblioteca;  escrivaninhas e respectivas cadeiras, dos vários departamentos (secre- tarias, contabilidade, tesouraria, direção, etc.;
  • 90.
    88  mesas dereunião da sala dos professores e sala do andar superior;  computadores instalados na Secretaria, no Laboratório de Informática e outros departamentos (cerca de 50 máquinas);  equipamentos multimídia (data-show);  equipamentos que dão suporte ao servidor da instituição;  aparelhos de ar condicionado;  móveis e equipamentos utilizados no Escritório Modelo (estantes, escri- vaninhas, computadores, livros, etc.). c) Veículo  Automóvel marca Fiat, modelo Siena, ano 2004, placas AMP 7793. 4.1.5 Campus Luiz Meneghel - Bandeirantes Na antiga estrutura da FALM ficam localizados os Centro de Ciências Bioló- gicas, Centro de Ciências Agrárias e Centro de Ciências Tecnológicas. A área do campus conta hoje com 151,24 hectares, ocupados pelas instalações prediais, que totalizam 21.217,10 m2 construídos, além de corredores e vias de acesso e trânsito, áreas de lazer, jardins, áreas de preservação e áreas de produção agropecuária. A- proximadamente 2.900 m2 referem-se a laboratórios. Os três Centros, na oferta dos 5 cursos, utilizarão de forma compartilhada os diferentes setores: laboratórios, auditórios, salas de aula nos diferentes prédios, á- reas da fazenda experimental do campus, espaços de pesquisa, vivência e lazer. A área ocupada pelas instalações prediais está caracterizada a seguir: Setores Dependências Área (m 2 ) Prédio Central Administração, Controle Acadêmico, PABX, Provedor de Internet, Almo- xarifado, Gráfica, Salas de Aula, Laboratórios, Auditório. 3.596,65 Setor SSE Salas de Professores, Salas de Aula, Laboratórios. 1.080,44 Setor SEDA Salas de Professores, Salas de Aula, Laboratórios. 778,00 Setor SBT Salas de Professores, Salas de Aula, Laboratórios. 723,50 Setor SPV Salas de Professores, Salas de Aula, Laboratórios, Anfiteatro. 1.113,19 Setor SVPA Salas de Professores, Salas de Aula, Laboratórios, Anfiteatro. 1.056,00
  • 91.
    89 Setor SPG Salasde Professores, Salas de Aula, Laboratórios. 866,65 Setor EA Escritório, Biblioteca, Laboratório, Herbário, Auditório. 250,33 Biblioteca e Laboratórios Biblioteca e Conjunto de Laboratórios (6), Salas de Professores. 930,00 Hospital Veterinário Dependências do Hospital 800,00 Setor de Esportes e Lazer Garagem, Depósitos, Sala de Ginástica, Sala de Professor, Sala de Jo- gos, Sauna, Vestiários, Lanchonete e Piscinas. 1.000,19 Laboratório de Extração de Óleos Laboratório de Extração de Óleos. 93,00 Laboratório Anatomia Patológica Laboratório Anatomia Patológica. 100,00 Lab. De Calibração de Máquinas e Equipamentos Agrícolas Lab. de Calibração de Máquinas e Equipamentos Agrícolas 300,00 Centro Acadêmico e Vestiário Centro Acadêmico, Depósito de Material Esportivo, Vestiários. 135,00 Posto de Vendas Sala de Vendas de Produtos Agropecuários. 61,85 Granjas Pocilga, Estábulo, Aviário, Depósitos, Residência. 2.401,07 Área de Apoio À Veterinária Baias, Canil, Ambiente de Preparo de Animais, Residência. 1.464,84 Viveiros Área de Canteiros de Mudas. 950,88 Depósitos Diversos Depósitos de Materiais, Insumos e Ferramentas. 357,49 Horta (área experimental e didática) Galpão, depósito, estufas 253,00 Estação Agrometeorológica Convênio IAPAR/FFALM 300,00 Piscicultura Laboratório, Depósito, Escritório. 182,70 Residências Moradias. 279,42 Lanchonete Salão, cozinha, depósito, área de vendas, sanitários 212,00 Galpão Garagem para veículos, máquinas e implementos, marcenaria, serralhe- ria, ferramentaria, depósito e bombas para combustíveis, sanitários. 639,90 Hospital Veterinário - Grandes Animais Dependências do Hospital 600,00 Auditórios para apoio às atividades de pesquisa Em construção, conforme projeto aprovado em parceria com a Fundação Araucária 691,00 T O T A L 21.217,10 A área de produção agropecuária é explorada com culturas anuais, culturas perenes e pastagens e tem por objetivo apoiar as atividades de ensino e pesquisa, bem como otimizar os recursos institucionais na busca de receita. Além da infra-estrutura física, o Campus dispõe de uma completa rede de in- formática que atende a comunidade interna e externa, com serviços de servidor de internet e gerenciamento de informação. O Campus de Bandeirantes possui os seguintes veículos e máquinas agríco- las:  1 caminhão Chevrolet – 1975  1 carreta 4 rodas  1 colhedora de cereais New Holland - 1992  1 adubadora - FERTILANCE  1 Elba Fiat - 1991  1 Fiorino furgão Fiat – 1981
  • 92.
    90  1 Kombi– 1988  1 Microônibus Mercedes Benz – 1977  1 motocicleta Honda 1984  1 ônibus Volkswagen – 1995  1 Parati Volkswagen – 1995  1 Parati Volkswagen - 2007  1 Trator MF – 65X - 1977  1 Trator MF – 262 – 1997  1 Trator MF – 292 - 2002  1 Trator Agrale – 1977  1 Trator Ford – Mod 6610 – 1989 4.2 Infra-estrutura acadêmica 4.2.1 Acervo das bibliotecas a) Campus de Cornélio Procópio O Campus de Cornélio Procópio possui estrutura integrada de biblioteca, contendo o acervo descrito na tabela abaixo: Campo de sa- ber Livros Títulos Livros Exem- plares Periódicos Títulos Mapas Transpa- rências Gibiteca Fitas cassete (Braille) Fitas de vídeo CD-ROM Ciências exa- tas e da terra 4.762 6.223 15 146 46 8 Ciências soci- ais aplicadas 11.016 15.206 257 191 88 Ciências bio- lógicas 1.542 2.084 18 181 53 26 Ciências hu- manas 5.344 9.996 52 674 05 33 Lingüística, le- tras e artes 1.636 2.528 35 16 14 83
  • 93.
    91 b) Campus deJacarezinho Centro de Ciências Humanas e da Educação e Centro de Letras, Comunica- ção e Artes Campo de sa- ber Livros Títulos Livros Exem- plares Periódicos Títulos Mapas Transpa- rências Gibiteca Fitas cassete (Braille) Fitas de vídeo CD-ROM Ciências exa- tas e da terra 2.120 4.014 Ciências soci- ais aplicadas 3.727 5.792 27 Ciências bio- lógicas 3.037 3.847 86 21 Ciências hu- manas 3.287 5.036 210 Lingüística, le- tras e artes 3.473 4.586 200 13 Centro de Ciências da Saúde Campo de sa- ber Livros Títulos Livros Exem- plares Periódicos Títulos Mapas Transpa- rências Gibiteca Fitas cassete (Braille) Fitas de vídeo CD-ROM Ciências exa- tas e da terra 4 7 Ciências bio- lógicas 131 355 12 Ciências hu- manas 890 1.732 Ciências da saúde 2.569 3.922 360 180 17 Lingüística, le- tras e artes 339 411 Centro de Ciências Sociais Aplicadas Campo de sa- ber Livros Títulos Livros Exem- plares Periódicos Títulos Mapas Transpa- rências Gibiteca Fitas cassete (Braille) Fitas de vídeo CD-ROM Ciências exa- tas e da terra 05 05 3 Ciências soci- ais aplicadas 1.006 1.271 197 405 197 Ciências bio- lógicas 13 13 01 Ciências hu- manas 7.457 12.624 484 Ciências da saúde 54 94 08 Ciências agrá- rias 18 19 02 Engenharias 09 17 10 Lingüística, 839 1.043 49
  • 94.
    92 Letras e artes c)Campus Luiz Meneghel de Bandeirantes O Campus Luiz Meneghel de Bandeirantes possui uma biblioteca com o a- cervo descrito na tabela a seguir: Campo de sa- ber Livros Títulos Livros Exem- plares Periódicos Títulos Mapas Transpa- rências Gibiteca Fitas cassete (Braille) Fitas de vídeo CD-ROM Ciências exa- tas e da terra 280 560 85 Ciências soci- ais aplicadas 60 100 Ciências bio- lógicas 1.120 2.305 135 Ciências hu- manas 35 65 Ciências da saúde 760 1.680 08 Ciências agrá- rias 3.974 7.140 266 29 12 Engenharias 40 89 Lingüística, le- tras e artes 115 145 10 Quadro geral do acervo da UENP Campo de sa- ber Livros Títulos Livros Exem- plares Periódicos Títulos Mapas Transpa- rências Gibiteca Fitas cassete (Braille) Fitas de vídeo CD-ROM Ciências exa- tas e da terra 7.171 10.809 103 146 46 08 Ciências soci- ais aplicadas 15.809 22.369 454 623 285 Ciências bio- lógicas 5.843 8.604 252 181 74 26 Ciências hu- manas 17.013 29.453 694 674 05 33 Ciências da saúde 3.383 5.696 376 180 17 Ciências agrá- rias 3.992 7.159 268 29 12 Engenharias 49 106 10 Lingüística, le- tras e artes 6.402 8.713 294 16 14 83 TOTAL 59.662 92.909 2.451 146 181 674 16 971 464 À exceção do campus de Cornélio Procópio que recentemente realizou con- curso público para contratação de agente universitário no cargo de bibliotecário, a
  • 95.
    93 UENP não dispõede profissionais especializados para atender a necessidade de gerenciamento do acervo bibliográfico e outros afins. 4.2.2 Laboratórios Os laboratórios são compartilhados pelos Centros de Estudo dos respectivos campi em que estão localizados. DESIGNAÇÃO Área construí- da (m2) Número de alunos Campus Lab. de Geoecologia 43,50 m 2 40 Cornélio Procópio Laboratório de Geologia 53,50 m 2 40 Cornélio Procópio Laboratório de Matemática 42,94 m 2 40 Cornélio Procópio Laboratório de Química 65,20 m 2 40 Cornélio Procópio Laboratório de Informática I 71,39 m 2 40 Cornélio Procópio Laboratório de Biologia I 31,68 m 2 40 Cornélio Procópio Laboratório de Biologia II Sala I Sala II Sala III 71,85 m 2 48,00 m 2 53,50 m 2 40 40 40 Cornélio Procópio Laboratório de Informática II 80,00 m 2 40 Cornélio Procópio Laboratório de Informática III 80,00 m 2 40 Cornélio Procópio Laboratório de Línguas 80,00 m 2 40 Cornélio Procópio Anatomia 66 m 2 25 Jacarezinho Fisiologia do Esforço 158 m 2 50 Jacarezinho Escritório de Prática Jurídica (Escri- tório Modelo) 100 m² 15 Jacarezinho Projeto Cidadão Profissional 34,65m² 04 Jacarezinho Programa Pró-Egresso 37,37m² 02 Jacarezinho Núcleo de Informática 15m² 15 Jacarezinho Medicina Legal 31,95m² 35 Jacarezinho Laboratório Zoologia 48 m 2 25 Jacarezinho Laboratório Química 48 m 2 25 Jacarezinho Lab. Biofísica e Fisiologia 48 m 2 25 Jacarezinho Lab. Microscopia 52 m 2 25 Jacarezinho Lab. Microbiologia e Imuno 52 m 2 25 Jacarezinho Lab. Informática 52 m 2 24 Jacarezinho Lab. Línguas 52 m 2 30 Jacarezinho Lab. Ensino História 42 m 2 20 Jacarezinho Lab. Pedagógico 56 m 2 30 Jacarezinho Bioquímica e de Tecnologia dos Produtos Agropecuários 128,00 m 2 30 Luiz Meneghel Análise de Fertilizantes 54,78 m 2 15 Luiz Meneghel Microbiologia e Fitopatologia 120,75 m 2 30 Luiz Meneghel Física 100,00 m 2 30 Luiz Meneghel Mecânica e Mecanização Agrícola 76,80 m 2 30 Luiz Meneghel Calibração de Máquinas e Imple- mentos Agrícolas 300,00 m 2 40 Luiz Meneghel Nematologia, Acarologia, Entomolo- gia e Parasitologia 120,40 m 2 30 Luiz Meneghel Química 147,60 m 2 30 Luiz Meneghel Análise de Sementes 175,20 m 2 60 Luiz Meneghel Análise Química de Solos 59,40 m 2 30 Luiz Meneghel Botânica 107,64 m 2 30 Luiz Meneghel Cultura de Tecidos e Genética Mole- 130,00 m 2 30 Luiz Meneghel
  • 96.
    94 cular Botânica e Genética120,00 m 2 30 Luiz Meneghel Citologia e Fisiologia 119,35 m 2 30 Luiz Meneghel Piscicultura 180,00 m 2 30 Luiz Meneghel Anatomia 186,00 m 2 40 Luiz Meneghel Extração de Óleos Vegetais (destila- ria) 40,00 m 2 10 Luiz Meneghel Anatomia Patológica 60,00 m 2 20 Luiz Meneghel Histopatologia 45,00 m 2 20 Luiz Meneghel Central de Laboratórios, com 6 La- boratórios (Áreas: microbiologia, pa- rasitologia, embriologia, fisiologia) 400,00 m 2 180 Luiz Meneghel Laboratório de Informática I 49,50 m 2 30 Luiz Meneghel Laboratório de Informática II 56,10 m 2 40 Luiz Meneghel Laboratório de Informática III 62,70 m 2 40 Luiz Meneghel Laboratório de Informática IV Termi- nais de Consulta 26,04 m 2 10 Luiz Meneghel Em breve o Campus de Cornélio Procópio contará com dois Laboratórios de Práticas de Ensino – Estágio Supervisionado (Licenciaturas), do Centro de Letras, Comunicação e Artes. 4.3 Adequação da infra-estrutura para o atendimento aos portadores de ne- cessidades especiais Considerando que as IES que compõem a Universidade têm em média mais de trinta anos, a infra-estrutura dos campi não é adequada aos portadores de ne- cessidades especiais (PNE). Os projetos implementados para melhoria das condi- ções de acesso e permanência dos PNEs – construção de rampas e corrimãos – são insuficientes. Há necessidade de instalação de elevadores ou rampas de acesso nos pavi- lhões superiores do prédio onde funcionam os Centro de Ciências Sociais Aplicadas, Centro de Letras, Comunicação e Artes e Centro de Ciências Humanas e da Educa- ção de Jacarezinho; da mesma forma nos Campi Cornélio Procópio e Luiz Meneghel de Bandeirantes, bem como a adaptação de banheiros e a aquisição de mobiliários especiais. Até o final da vigência deste PDI serão implementadas melhorias e adequa- ção da infra-estrutura para o atendimento de portadores de necessidades especiais, dos campi e da Reitoria.
  • 97.
    95 Eventuais ampliações nainfra-estrutura serão concebidas de modo a garan- tir o acesso e a permanência de todos como instrumento de inclusão e democratiza- ção da Universidade. 4.4 Estratégias e meios de comunicação para a comunidade interna e externa Constata-se a necessidade de desenvolver uma rede de comunicação, in- terna e externa, utilizando as capacidades, habilidades e infra-estruturas disponíveis nos campi buscando parcerias quando necessário. Considerando que a UENP está em implantação, as estratégias e meios de comunicação para a comunidade interna e externa são expostas em metas de curto prazo (dois anos) e metas de médio prazo (cinco anos). São metas de curto prazo:  criar site da UENP;  dotar de recursos da tecnologia da informação as áreas relacionadas às atividades-fim da Universidade;  instalar a rede de comunicação para divulgação da produção cientifica e acadêmica. É meta de médio prazo:  implementar ações que possibilitem a instalação de salas de teleconfe- rência para integração dos campi. 4.5 Cronograma de expansão da infra-estrutura para o período de vigência do PDI A Universidade possui prioridades organizacionais relacionadas à instalação da Reitoria e apesar de contar com prédio, demanda a elaboração de um plano de ocupação do prédio da reitoria visando a implantação da infraestrutura necessária
  • 98.
    96 para o funcionamentoda reitoria e respectivas pró-reitorias e assessorias. Os projetos de ampliação da infra-estrutura dos campi e respectivos centros de estudos serão elaborados pelos centros de estudos sob a supervisão da Direção de campus em sintonia com a Assessoria de Administração de Bens Patrimoniais. Durante o período de vigência deste PDI será elaborado um cronograma de expansão da infra-estrutura dos centros de estudos e dos campi, o que será subsidi- ado por projetos a serem desenvolvidos pelos órgãos competentes.
  • 99.
    97 5 ASPECTOS FINANCEIROSE ORÇAMENTÁRIOS Os aspectos financeiros e orçamentários correspondem à expectativa da UENP com relação às demandas decorrentes de sua instalação e da ampliação de suas atividades de ensino, pesquisa e extensão para o período de vigência deste Plano de Desenvolvimento Institucional. 5.1 Orçamento geral dos Campi Elemento Despesa Orçamento 2008 Orçamento 2009 Orçamento 2010 Orçamento 2011 Orçamento 2012 Pessoal e encargos 18.865.164,97 19.808.423,21 20.798.844,37 21.838.786,59 22.930.725,92 Agua/Luz/Telefone 853.590,00 896.269,50 941.082,98 988.137,12 1.037.543,98 Custeio fonte 100 4.893.670,00 5.138.353,50 5.395.271,18 5.665.034,73 5.948.286,47 Custeio fonte 250 1.947.135,00 2.044.491,75 2.146.716,34 2.254.052,15 2.366.754,76 Investimentos 1.803.750,00 1.893.937,50 1.988.634,38 2.088.066,09 2.192.469,40 Atividades do PDI 2.000.000,00 800.000,00 500.000,00 500.000,00 500.000,00 PASEP 315.014,00 330.764,70 347.302,94 364.668,08 382.901,49 30.678.323,97 30.912.240,16 32.117.852,17 33.698.744,78 35.358.682,02 5.2 Orçamento detalhado da Reitoria Elemento Despesa Orçamento 2008 Orçamento 2009 Orçamento 2010 Orçamento 2011 Orçamento 2012 Pessoal 3.645.596,32 3.827.876,14 4.019.269,94 4.220.233,44 4.431.245,11 Custeio Agua/luz/telefone 100.000,00 105.000,00 110.250,00 115.762,50 121.550,63 Diárias 189.000,00 198.450,00 208.372,50 218.791,13 229.730,68 Material de consumo 244.000,00 256.200,00 269.010,00 282.460,50 296.583,53 Passagens 45.000,00 47.250,00 49.612,50 52.093,13 54.697,78 Consultoria 200.000,00 210.000,00 220.500,00 231.525,00 243.101,25 Serviços de Terceiros PF 400.000,00 420.000,00 441.000,00 463.050,00 486.202,50 Serviços terceirizados 225.000,00 236.250,00 248.062,50 260.465,63 273.488,91
  • 100.
    98 Serviços de Terceiros PJ 700.000,00735.000,00 771.750,00 810.337,50 850.854,38 Auxílio financeiro estu- dantes 300.000,00 315.000,00 330.750,00 347.287,50 364.651,88 Auxílio professor pes- quisador 1.100.000,00 1.155.000,00 1.212.750,00 1.273.387,50 1.337.056,88 Total de custeio 3.403.000,00 3.573.150,00 3.751.807,50 3.939.397,88 4.136.367,77 Investimentos Veículos 350.000,00 367.500,00 385.875,00 405.168,75 425.427,19 Equipamentos de In- formática 150.000,00 157.500,00 165.375,00 173.643,75 182.325,94 Móveis e Utensílios 100.000,00 105.000,00 110.250,00 115.762,50 121.550,63 Cozinha e limpeza 15.000,00 15.750,00 16.537,50 17.364,38 18.232,59 Cine/Foto/Som 45.000,00 47.250,00 49.612,50 52.093,13 54.697,78 Outros materiais 96.000,00 100.800,00 105.840,00 111.132,00 116.688,60 Total de investimen- tos 756.000,00 793.800,00 833.490,00 875.164,50 918.922,73 Atividades do PDI 2.000.000,00 800.000,00 500.000,00 500.000,00 500.000,00 Total orçamentário 9.804.596,32 8.994.826,14 9.104.567,44 9.534.795,81 9.986.535,61 Pasep 98.045,96 89.948,26 91.045,67 95.347,96 99.865,36 Total 9.902.642,28 9.084.774,40 9.195.613,12 9.630.143,77 10.086.400,96 5.3 Orçamento Geral da UENP Elemento Despesa Orçamento 2008 Orçamento 2009 Orçamento 2010 Orçamento 2011 Orçamento 2012 Total geral UENP 30.657.155,93 31.278.143,72 32.181.295,91 33.736.360,46 35.397.928,48
  • 101.
    99 6 AVALIAÇÃO EACOMPANHAMENTO DO DESENVOLVIMENTO INSTITUCIONAL 6.1 Introdução Estas são diretrizes para a elaboração de um programa de Avaliação Institu- cional da UENP, que visa à identificação do nível de seu desempenho. Sustenta-se basicamente na atuação das Comissões Próprias de Avaliação de cada campus, constituídas em conformidade com o Sistema Nacional de Avaliação da Educação Superior – SINAES, com regimentos próprios, respeitadas as peculiaridades de cada unidade, mas tendo como base a identificação de pressupostos para o desenvolvi- mento qualitativo da Universidade como um todo, balizando-se, portanto, em proce- dimentos avaliativos amplos, sistematizados e permanentes, visando principalmente a integração das diferentes unidades que compõe a universidade. Neste sentido os coordenadores das CPAs de cada unidade comporão a Comissão Própria de Avalia- ção Institucional da UENP. 6.2 Objetivos 6.2.1 Objetivos gerais  Buscar o auto-conhecimento da Instituição, na visão dos docentes, dis- centes, funcionários, dirigentes e representantes da comunidade regio- nal, mediante a avaliação de suas atividades de ensino, pesquisa e ex- tensão.  Definir ações visando a excelência na formação humana e profissional dos estudantes.  Definir ações que visem a interação efetiva da Instituição no atendimen- to as demandas da comunidade regional, no que se refere a produção acadêmica, científica, tecnológica e cultural, de forma consistente e arti- culada, visando o desenvolvimento regional.
  • 102.
    100  Tornar aavaliação institucional um canal de integração entre as unida- des que compõe a UENP. 6.2.2 Objetivos específicos Construir coletivamente e de forma continuada processos que avaliem:  A adequação e efetividade do Projeto de Desenvolvimento Institucional e sua relação com o Projeto Político Pedagógico Institucional.  Os aspectos gerais de cada curso: projeto pedagógico, perfil profissio- nal e suas tendências de evolução, matriz curricular e diretrizes curricu- lares.  As atividades didáticas e a prática docente, avaliadas pelos estudantes, considerando: atualização do conhecimento, inovações metodológicas, postura ética, responsabilidade, cordialidade e solidariedade.  As pesquisas desenvolvidas e sua inserção na realidade local, regional e nacional.  As atividades de extensão, sua relevância social e a articulação com o ensino e a pesquisa.  A relação com os setores públicos e produtivos, instituições sociais, cul- turais e educativas de todos os níveis.  A efetividade e freqüência da comunicação entre a Universidade e a so- ciedade.  A efetividade e freqüência da comunicação entre as unidades que com- põe a universidade.  As condições de trabalho dos docentes, quanto ao ensino, à pesquisa e à extensão: estrutura física, equipamentos, acervo bibliográfico, recur- sos de informação e comunicação, suporte administrativo nas diferentes instâncias.
  • 103.
    101  As condiçõesde trabalho dos agentes universitários: estrutura física, a- locação e suporte administrativo, canais de interação, visando sua valo- rização e eficácia nas funções exercidas.  As estratégias de implantação e adequação de planos de carreira para o corpo docente e corpo de agentes universitários, assim como os pro- gramas de qualificação profissional.  As condições de atuação dos pró-reitores, dos diretores de centros, dos coordenadores de curso, coordenadores de estágio, coordenadores de pesquisa e extensão, visando o atendimento de suas demandas e prio- ridades, inclusive clareza com relação a suas prerrogativas.  Os aspectos da gestão administrativa no que tange principalmente à a- locação de recursos para ensino, pesquisa e extensão.  Os colegiados de curso, no que se refere à eficiência e eficácia nas ati- vidades que são de suas prerrogativas para garantir a qualidade dos cursos.  A comunicação com os egressos da Instituição, consultando-os sobre suas atividades profissionais, no que diz respeito ao cumprimento de suas expectativas quanto à qualidade e adequação da formação rece- bida.  As políticas de acesso, seleção e permanência de estudantes na institu- ição, políticas de participação em atividades de ensino, iniciação cientí- fica e extensão e representatividade nos diferentes colegiados.  O atendimento das expectativas dos acadêmicos com relação à Institui- ção, no que se refere à formação, eficiência na comunicação interna e inter-campus, adequação da estrutura física, inclusive para os portado- res de necessidades especiais, agilidade no atendimento dos setores mais demandados: laboratórios, recursos de informação, secretarias acadêmicas, bibliotecas, gráficas, transporte, áreas de lazer, convívio e
  • 104.
    102 alimentação, entre outros. As políticas institucionais para a criação, expansão e manutenção da pós-graduação lato e stricto sensu, atendendo as demandas de cada campus.  As atividades das Comissões Próprias de Avaliação de cada unidade e da UENP quanto às estratégias, processos, eficácia e resultados da au- to-avaliação. 6.3 Estratégias  Realização de reuniões continuadas, com todos os segmentos da co- munidade acadêmica em cada campus, e inter-campus para a apresen- tação e discussão do programa de avaliação.  Sistematização das contribuições provenientes destas reuniões e, se for o caso, reorientação da proposta.  Construção de instrumentos para a coleta de dados: questionários, pau- tas de entrevistas, pautas de reuniões, entre outros.  Coleta de dados.  Análise qualitativa e quantitativa dos dados, tendo como referência indi- cadores pré-estabelecidos.  Divulgação de relatórios com análise dos resultados.  Realização de seminários anuais que integrem a comunidade dos dife- rentes campi, sensibilizando-a para a importância da auto-avaliação e propiciando a formulação de propostas que visem a consolidação da u- niversidade.  Traçar metas para a consecução de ações necessárias referentes aos resultados obtidos, a partir dessas propostas. Uma reflexão crítica sobre a Universidade, embasada nos pressupostos do
  • 105.
    103 SINAES e construídaconjuntamente por todos os setores da comunidade interna e externa, num processo contínuo, poderá dar suporte fundamental ao Plano de De- senvolvimento Institucional, possibilitando redirecionamentos que visem à qualidade na formação dos acadêmicos. Concebendo-se a avaliação como um canal de comu- nicação entre os três campi institucionaliza-se a própria avaliação como elemento construtivo da Universidade.
  • 106.
    104 CONSIDERAÇÕES FINAIS Entendida comoo pilar – seja no plano coletivo, seja no âmbito do indivíduo – que pode construir um futuro melhor para o país e seus cidadãos, a educação sempre foi e é hoje, no cenário nacional, o recurso indispensável para redesenhar o futuro da nação. Nesse sentido, já não se tem mais qualquer dúvida quanto à necessidade de expansão e valorização da educação superior, enquanto consciência e práxis, como único instrumento capaz de contribuir para que se reduzam as desigualdades pes- soais e sociais, em uma sociedade notadamente marcada pelo estigma da exclusão social. A Universidade é, assim, insubstituível não só na sua missão principal de formar pessoas capacitadas para a futura liderança científico-tecnológica, cultural, política, empresarial, jurídica, diplomática, entre outras, como notadamente na for- mação dos cidadãos com riqueza de caráter que darão o grande diferencial na con- solidação das mudanças almejadas por nossa sociedade, com ética e qualidade. Para entender o que faz com que uma universidade seja verdadeiramente uma universidade, faz-se necessário focalizar as experiências existenciais que se encontram encerradas no seu processo de consolidação. A UENP “nasce” como instituição que se justifica e se qualifica justamente pelo processo de integração de instituições públicas isoladas que sempre buscaram soluções para os problemas e perspectivas da região. Por meio de um ensino pau- tado pelo paradigma da excelência, assentado numa ação humilde, determinada e persistente, se estabeleceram as instituições com responsabilidade ante as suas re- ais fragilidades e potencialidades, até atingirem este merecido e tão perseguido momento histórico. Aquilo que no futuro vai certamente distinguir a nova Universidade é, certa- mente, a consolidação de mais um espaço de afluência do conhecimento com con-
  • 107.
    105 dições de melhorcongregar a investigação e, consequentemente, a formação de mestres e doutores, completando-se o ciclo essencial de construção do pensamento que diferencia e propicia a verdadeira transformação da realidade. Por meio da experiência de cada uma das instituições agora integradas, buscou-se articular de forma satisfatória o processo de instalação da instituição, com instrumentos que melhor se ajustassem às aspirações da comunidade. O Plano de Desenvolvimento Institucional (PDI) é, nesse sentido, um instru- mento imprescindível para a construção da identidade institucional, indispensável para a tomada de decisões estratégicas e como parâmetro para o indissociável pro- cesso de avaliação institucional. O PDI da UENP é resultado da construção coletiva de diversos representan- tes das instituições integradas e pretende corresponder aos anseios da comunidade acadêmica por meio do planejamento de ações que deverão ser implantadas nos próximos cinco anos, em respeito à missão e às diretrizes a que se propõe. Para sua efetivação é fundamental o comprometimento de todos os atores envolvidos na consolidação desta Universidade – uma aspiração histórica regional – necessária para a oxigenação do ensino superior público no Norte do Paraná. Não obstante as conquistas, o desafio agora é realmente transformar o so- nho em realidade, tornando a educação superior no Norte do Paraná uma priorida- de, incluída efetivamente no rol das agendas políticas. Para tanto, faz-se indispen- sável o esforço de todos, unindo a sociedade civil aos gestores públicos, de forma a não medir esforços para concretizar toda a infra-estrutura necessária à realização deste importante passo para o desenvolvimento e ao atendimento das demandas sociais, regionais e estaduais. Nesse sentido, cabe ressaltar o quão é prioritário o efetivo compromisso do Governo do Estado do Paraná e da Secretaria de Estado da Ciência, Tecnologia e Ensino Superior (SETI) para a integral implantação da UENP, a fim de que ela tenha condições de alcançar os níveis de excelência das demais universidades estaduais do Paraná.
  • 108.
    106 A UENP seguramenteem pouco tempo se transformará no mais importante agente de transformação social do norte do Estado, implementando programas e projetos que tornarão mais dinâmicas e mais significativas as relações de interação entre a academia e a comunidade. Espera-se seja o PDI o roteiro para a construção do novo Norte do Paraná e para encurtar as distâncias entre o presente e o futuro. Mobilizar a sociedade - go- verno, lideranças políticas e sociais - por meio do compromisso com a educação não é cruzada das mais fáceis, mas é certamente o caminho para transformar mais rapi- damente este país tão açoitado pelas desigualdades sociais, de forma que se torne uma nação que orgulhe os seus cidadãos, com mais justiça social, menos violência e mais oportunidades.
  • 109.
    107 BIBLIOGRAFIA CONSULTADA BRANDÃO, Zaía.Universidade e educação. Campinas: Papirus, 1992. BRASIL. Lei nº 9.394 (Diretrizes e Bases da Educação Nacional), de 20 de dezem- bro de 1996. Estabelece as diretrizes e bases da educação nacional. Diário Oficial da República Federativa do Brasil, Brasília, 23 de dezembro de 1996. BUARQUE, Cristovam. O colapso da modernidade brasileira: e uma proposta alter- nativa. 3. ed. São Paulo: Paz e Terra, 1995. ______. A aventura da universidade. São Paulo: Unesp, 1994. DEMO, Pedro. Desafios modernos da educação. Petrópolis: Vozes, 1993. ______. A nova LDB: ranços e avanços. 2. ed. São Paulo: Papirus, 1997. ______. A universidade precisa renascer. In: CAPPELLETTI, Izabel Franchi; MASETTO, Marcos Tarciso (Org.) Ensino superior: reflexões e experiências. São Paulo: Educ, 1986. ______. Universidade e qualidade: indagações em torno da qualidade formal e polí- tica da formação universitária. Educação Brasileira. Brasília, v. 12, n. 25, jul/dez. 1990. DINIZ, Margareth; VASCONCELOS, Renata Nunes (Org.). Pluralidade cultural e in- clusão na formação de professoras e professores. São Paulo: Formação, 2004. DREZE, Jacques; DEBELLE, Jean. Concepções da universidade. Fortaleza: UFC, 1983. FÁVERO, Maria de Lourdes de Albuquerque. A universidade brasileira em busca de sua identidade. Petrópolis: Vozes, 1977.
  • 110.
    108 ______ (org.). Auniversidade em questão: como resgatar suas relações fundamen- tais. São Paulo: Cortez/Autores Associados, 1989. (Polêmicas do nosso tempo n. 29) ______. Da universidade “modernizada” à universidade disciplinada: Atcon e Meira Mattos. São Paulo: Cortez, 1991. GIANNOTTI, José Arthur. A universidade em ritmo de barbárie. São Paulo: Brasili- ense, 1986. GIUSTINA, Osvaldo Della. A universidade renovada. Educação Brasileira, Brasília, v. 18, n. 37, p. 47-87, jul./dez. 1996. LUCKESI, Cipriano Carlos et al. Fazer universidade: uma proposta metodológica. 3. ed. São Paulo: Cortez, 1986. MAIA, Almir de Souza. A gestão da universidade brasileira: a visão dos reitores. Pi- racicaba: Unimep, 1995. MANTOAN, Maria Teresa Egler. Inclusão escolar: O que é? Por quê? Como fazer? 2. ed. São Paulo: Moderna, 2006. MARCOVITCH, Jacques. A universidade impossível. 2. ed. São Paulo: Futura, 1998. MARTINS, Carlos Benedito. Ensino superior brasileiro: transformações e perspecti- vas. São Paulo: Brasiliense, 1988. MARTINS, Lúcia de Araújo Ramos et al. (Org.). Inclusão: Compartilhando Saberes – Educação Inclusiva. Petrópolis: Vozes, 2006. NASSIF, Luís. A reforma da universidade. Folha de São Paulo, 22 jul. 1998. PAIVA, Vanilda; WARDE, Mirian Jorge (Org.). Dilemas do ensino superior na Améri- ca Latina. Campinas: Papirus, 1994. PAVIANI, Jayme; POZENATO, José C. A universidade em debate. 3. ed. Caxias do
  • 111.
    109 Sul: Universidade deCaxias do Sul, 1984. PEREIRA, Elisabete Monteiro de Aguiar. Universidade: uma questão de identidade. Pro-posições, Campinas, v. 5. n. 2, p. 42-47, jul. 1994. PROENÇA, Iva Folino. Inclusão começa em casa: Um diário de mãe. São Paulo: Ágora, 2005. PRETI, Oreste (org.). Educação à Distância: inícios e indícios de um percurso. Cuia- bá: NEAD/IE - UFMT,1996. RANIERI, Nina. Autonomia universitária: as universidades públicas e a constituição federal de 1988. São Paulo: USP, 1994. REZENDE, Antônio Muniz de. O saber e o poder na Universidade: dominação ou serviço? São Paulo: Cortez/ Autores Associados, 1980. (Polêmicas do nosso tempo n. 3) RODRIGUES, Maria Lúcia; FRANCO, Maria Laura Barbosa (Org). Novos rumos do ensino superior. São Paulo: PUC, 1997. ROMANO, Roberto. As funções sociais da universidade. In: BRANDÃO, Zaia; WARDE, Mirian Jorge; IANNI, Octávio (Org.). Universidade e educação. Campinas: Papirus, 1992. ROSSATO, Ricardo. Universidade: reflexões críticas. Santa Maria: UFSM, 1989. SANDER, Benno. Gestão da educação na América Latina: construção e reconstru- ção do conhecimento. Campinas: Autores Associados, 1995. SANTOS FILHO, José Camilo dos. A interdisciplinaridade da universidade: relevân- cia e implicações. Educação Brasileira. Brasília, v. 14, n. 29, jul/dez. 1992. ______. Especificidade da universidade: implicações para a avaliação institucional. Pro-posições, Campinas, v. 6. n. 1, p. 9-21, mar. 1995.
  • 112.
    110 ______. O recenteprocesso de descentralização e de gestão democrática da edu- cação no Brasil. Revista Brasileira de Estudos Pedagógicos. Brasília, v. 73, n. 174, p. 219-241, mai./ago. 1992. ______. Universidade, modernidade e pós-modernidade. Educação Brasileira. Brasí- lia, v. 20, n. 40, jan./jul. 1998. SARMENTO, Diva Chaves. A universidade brasileira. Educação Brasileira, Brasília, v. 13, n. 26, jan./jul. 1991. SAVIANI, Dermeval. A nova lei da educação: trajetória, limites e perspectivas. 2. ed. rev. Campinas: Autores Associados, 1997. ______. Da nova LDB ao novo plano nacional de educação: por uma outra política educacional. 2. ed. São Paulo: Autores Associados, 1999. ______. Ensino público e algumas falas sobre universidade. São Paulo: Cor- tez/Autores Associados, 1984. (Polêmicas do nosso tempo n. 10) SCHUCH JR, Vitor. A questão dos objetivos institucionais da universidade. Educa- ção Brasileira, Brasília, v. 12, n. 25, jul./dez. 1990. SCHWARTZMAN, Simon. O ensino superior no Brasil: a busca de alternativas. Edu- cação Brasileira, Brasília, v. 18, n. 37, p. 11-45, jul./dez. 1996. SGUISSARDI, Valdemar (Org.) et al. Avaliação universitária em questão: reformas do estado e da educação superior. Campinas: Autores Associados, 1997. SGUISSARDI, Valdemar; SILVA JR., João dos Reis. Políticas públicas para a edu- cação superior. Piracicaba: Unimep, 1997. SHEEN, Maria Rosemary Coimbra Campos. O contexto da política de criação das universidades estaduais do Paraná. Campinas, 1986. Dissertação (Mestrado em E- ducação: Administração e Supervisão Educacional). Faculdade de Educação, Uni- versidade Estadual de Campinas.
  • 113.
    111 SILVA, Itan Pereirada. Da universidade: tópicos da trajetória da universidade brasi- leira. Campina Grande: 1994. SOBRINHO, José Dias (org.) Autonomia universitária. Pro-posições, Campinas, v. 4. n. 2, p. 53-9, jul. 1993 ______ Universidade: projeto, qualidade, avaliação e autonomia. Pro-posições, Campinas, v. 4. n. 2, p. 7-17, jul. 1993. SUCUPIRA, Newton. A universidade em perspectiva: uma visão histórica e concei- tual. In: SEMINÁRIO COMEMORATIVO DOS 25 ANOS DA FUNDAÇÃO CESGRANRIO, 1997, Rio de Janeiro. Anais. Rio de Janeiro: Cesgranrio, 1997. p. 7- 42. TEIXEIRA, Anísio. A universidade de ontem e de hoje. Rio de Janeiro: Eduerj, 1998. ______. Uma perspectiva de educação superior no Brasil. Revista Brasileira de Es- tudos Pedagógicos, Rio de Janeiro, v. 36, n. 86, p. 21-82, jul./set. 1961. TEIXEIRA, Joaquina Barata. O planejamento estratégico nas universidades brasilei- ras. Educação Brasileira, Brasília, v. 17, n. 35, p. 201-10, jul./dez. 1995. TRAMONTIN, Raulindo. Ensino superior: uma agenda para repensar seu desenvol- vimento. Educação Brasileira, Brasília, v. 18, n. 36, p. 35-62, jan./jun. 1996. TUBINO, Manoel José Gomes. Universidade - qualidade e avaliação. Rio de Janeiro: Qualitimark/Dunya, 1997. VAHL, Teodoro Rogério; MEYER JR., Victor; FINGER, Almeri Paulo. Desafios da administração universitária. Florianópolis: UFSC, 1989. VÁZQUEZ, Adolfo S. Filosofia da práxis. 3. ed. Rio de Janeiro: Paz e Terra, 1986. VELHO, Sílvia. Relações universidade-empresa: desvelando mitos. Campinas: Auto- res Associados, 1996.
  • 114.
    112 VELLOSO, Jacques; CUNHA,Luís Antônio; VELHO, Léa. (Org.) O ensino superior e o MERCOSUL. Brasília: Nesco/Garamond, 1999. VOLPI, Marina Tazón. A universidade e sua responsabilidade social. Porto Alegre: EDIPUCRS, 1996. WOLFF, Robert Paul. O ideal da universidade. São Paulo: Unesp, 1993. WOOD JR, Thomaz (Coord.). Mudança organizacional: aprofundando temas atuais em administração de empresas. São Paulo: Atlas, 1995. ZAINKO, Maria Amélia Sabbag. Das idéias ás ações concretas: prestando contas. Curitiba: UFPR, 1998. ______. Planejamento, universidade e modernidade. Curitiba: All-Graf/AUGM, 1998.