Legislação Atual
DECRETO Nº 46.076 - 31 AGO 2001.
•Instituiu o Regulamento de Segurança
contra Incêndio das edificações e
áreas de risco
I – proteger a vida dos ocupantes
das edificações e áreas de risco,
em caso de incêndio;
Objetivo
II – dificultar a propagação do incêndio,
reduzindo danos ao meio ambiente
e ao patrimônio;
III – proporcionar meios de controle e
extinção do incêndio; e
IV – dar condições de acesso para as
operações do Corpo de Bombeiros.
Decreto Estadual - 46076/01
Aplicações
• este Regulamento se aplica às
edificações e áreas de risco
I – construção e reforma;
II – mudança da ocupação ou uso;
III – ampliação de área construída;
IV – regularização das edif. e áreas
de risco, existentes na data de
public. deste Regulamento
Exceções
1 – resid. exclusivamente unifamiliares
2 – resid. exclusivamente unifamiliares
pav. superior de ocupação mista,
até dois pavimentos acessos
independentes.
Legislação Municipal
- Lei Municipal nº 3016/85
Art 8º - Projetos Aprovados – Prazo 5 anos
Novas Normas
Art 13º - CB – Controle pessoal instruído
Fixará numero necessário
Fará avaliação treinamento
Art 1º - Passa a ser exigido no Município de
Franca...
documento base da Legislação Estadual...
CLASSIFICAÇÃO DAS EDIFICAÇÕES E
ÁREAS DE RISCO QUANTO À OCUPAÇÃO
Gpo Uso Div Descrição Ex.
F
Local
Reunião
Público
F-1
Objeto de
valor
inestimável
Museus,
Bibliotecas
Assemelh.
CLASSIFICAÇÃO DAS EDIFICAÇÕES
QUANTO À ALTURA
Tipo Modelo Altura
I
Edificação
Térrea
Um pavimento
II
Edificação
Baixa
H 6,00 m
III
Edificação de
Baixa-Média
Altura
6,00 m < H
12,00 m
Luiz Antonio Bertagna
CLASSIFICAÇÃO DAS EDIFICAÇÕES E
ÁREAS DE RISCO QUANTO À
CARGA DE INCÊNDIO
Risco Carga de Incêndio
MJ/m²
Baixo até 300MJ/m²
Médio Entre 300 e 1.200MJ/m²
Alto Acima de 1.200MJ/m²
EXIGÊNCIAS MÍNIMAS
PARA EDIFICAÇÕES EXISTENTES
PERÍODO
DA EDIF.
E ÁREAS
DE RISCO
ÁREA
CONSTRUÍDA <
750 m2 E
ALTURA <12 m
ÁREA
CONSTRUÍDA
> 750 m2 e/ou
ALTURA >12 m
ANTERIOR A
11/03/1983
S. E.-l. E - Ap Ext
Sinal. Emerg
S.E- Al. Inc. l.E-
Ap.Ext- Sinal.
Emerg. Hidr
MAR 1983
A DEZ 1993
Decreto Estadual 20.811/83
DEZ 1993
ATÉ ABR 02
Decreto Estadual 38069/93
Luiz Antonio Bertagna
EXIGÊNCIAS PARA EDIFICAÇÕES COM
ÁREA MENOR OU IGUAL A 750 M2 E
ALTURA INFERIOR OU IGUAL A 12,00 M
Medid
Seg
contra
Incênd
A
D
E
G
B C
F H
I
J
L
F2 F3
F4 F6
F7
F8
F1
F5
H1
H4
H2
H3
H
5
L1
Controle
Mat
Acaba//
X X X X X X X
Saídas
Emerg
X X X X X X X X X X
Ilumin
Emerg
X
1
X
²
X
1 X3 X1 X1 X1 X
1
X
1 X4
Sinal
Emerg
X X X X X X X X X X
Extint X X X X X X X X X X
NOTAS ESPECÍFICAS:
1 – Somente para as edif. com altura sup. a 5m;
2 – Estão isentos os motéis que não possuam
corredores internos de serviços;
3 - Para edif. com lotação sup. a 50 pessoas
ou altura superior a 5m; e
4 – Luminárias à prova de explosão.
Luiz Antonio Bertagna
EDIFICAÇÕES DO GRUPO “A” COM
ÁREA SUPERIOR A 750 M2 OU
ALTURA SUPERIOR A 12,00 M
Ocup uso GRUPO A – RESIDENCIAL
Div. A-2 – A-3 e Condomínios Residenciais
Med Seg
contra
Incên
Classificação qto à altura (em metros)
Tér
rea
H
6
6 < H
12
12 < H
23
23 < H
30
>30
Acesso
Vtr Edif
X1 X1 X1 X1 X1 X1
Seg Estrut
contra Incênd
X X X X X X
Comp Vertic X X X
Contr Mat
Acaba//
X X X
S. Emerg X X X X X X
Brig Incênd X X X X X X
Ilumin Emerg X X X X X X
AlarIncênd X X X X X X
Sinal Emerg X X X X X X
Extint X X X X X X
Hidr Mangot X X X X X X
NOTAS ESPECÍFICAS:1 – Recomendado para as vias
de acesso e faixas de estacionamento. Exigido para o
portão de acesso ao condomínio.
Luiz Antonio Bertagna
Instrução Técnica nº 17/01
Brigada de Incêndio
Objetivo
• Estabelece condições mínimas para:
- Formação – Treinamento - Reciclagem
Aplicação
• Todas Edificações e Áreas de Risco
- Tabela “A” Decr. Est. 46076/01
Tabela “ A” População fixa
por pavimento
Grupo Div Descrição até 10 > 10
A
Residen-
cial
A-1 Habitação unifamiliar Isento
A-2 Habitação multifamiliar
todos os
funcionários
A-3 Habitação coletiva (*) 50% 10%
B
Sv Hosp
B-1 Hotel e assemelhado 50% 10%
B-2 Hotel residencial (**) 50% 10%
C
Comercial
C-1
Comércio e Armazena// mat.
com baixa carga de incêndio 40% 5%
- Percentual de cálculo para composição
da brigada de incêndio
Luiz Antonio Bertagna
A - Parte Teórica
Módulo Assunto Objetivos
01
Introdução
Objetivos do
curso e o
brigadista
Conhecer os objetivos
gerais do curso,
responsabilidades e
comportamento do
brigadista.
02 Teoria do
fogo
Combustão e
seus elementos
Conhecer o tetraedro do
fogo
03 Propagação
do fogo
Condução,
irradiação e
convecção
Conhecer os processos de
propagação do fogo.
04 Classes de
incêndio
Classificação e
características
Conhecer as classes de
incêndio.
05 Métodos de
extinção
Isolamento,
abafamento,
resfriamento e
extinção química
Conhecer os métodos e
suas aplicações.
06 Ventilação Técnicas de
ventilação
Conhecer os métodos e
técnicas de ventilação de
ambientes em chamas e
sua importância.
• Proporcionar aos alunos conhecimentos básicos sobre
prevenção, isolamento e extinção de princípios de incêndio,
abandono de local e técnicas de primeiros socorros.
Currículo Básico
Curso de Formação de Brigada de Incêndio
OBJETIVO:
Luiz Antonio Bertagna
A - Parte Teórica
Módulo Assunto Objetivos
07 Agentes
extintores
Água (jato/neblina),
PQS, CO2, espumas e
outros
Conhecer os agentes, suas
características e aplicações.
08 Equipamentos
de combate a
incêndio
Extintores, hidrantes,
mangueiras e
acessórios, EPI, corte,
arrombamento, remoção
e iluminação
Conhecer os equipamentos
suas aplicações e manuseio.
09 Equipamentos
de detecção,
alarme e
comunicações
Tipos
e
funcionamento
Conhecer os meios mais
comuns de sistemas e
manuseio.
10 Abandono de
Área
Procedimentos
Conhecer as técnicas de abandono de
área, saída organizada, pontos de
encontro e chamada e controle de
pânico.
11 Análise de
vítimas
Avaliação Primária Conhecer as técnicas de
exame primário (sinais vitais)
12 Vias aéreas Causas de
obstrução e
liberação
Conhecer os sintomas de
obstruções em adultos ,
crianças e bebês conscientes e
inconscientes
13 RCP
(Reanimação
Cardio-Pulmonar)
Ventilação artificial
e compressão
cardíaca externa
Conhecer as técnicas de RCP com 1 e
2 socorristas para adultos, crianças e
bebês
14 Hemorragias Classificação e
tratamento
Reconhecimento e técnicas de
hemostasia em hemorragias externas
• Proporcionar aos alunos conhecimentos básicos sobre
prevenção, isolamento e extinção de princípios de incêndio,
abandono de local e técnicas de primeiros socorros.
Currículo Básico
Curso de Formação de Brigada de Incêndio
OBJETIVO:
Luiz Antonio Bertagna
B – Parte Prática
Módulo Assunto Objetivos
01 Prática
Combate a
incêndios
Praticar as técnicas de
combate a incêndio, em
local adequado.
02 Prática Primeiros Socorros Praticar as técnicas dos
módulos 11 a 14 da parte A
C – Avaliação
Módulo Assunto Objetivos
01 Avaliação Geral
Avaliar individualmente os
alunos conforme descrito no
item 5.4.6.
• Proporcionar aos alunos conhecimentos básicos sobre
prevenção, isolamento e extinção de princípios de
incêndio, abandono de local e técnicas de primeiros
socorros.
Currículo Básico
Curso de Formação de Brigada de
Incêndio
OBJETIVO:
Luiz Antonio Bertagna
Tabela “ A” População fixa
por pavimento
Grupo Div Descrição até 10 > 10
A
Residen-
cial
A-1 Habitação unifamiliar Isento
A-2 Habitação multifamiliar
todos os
funcionários
A-3 Habitação coletiva (*) 50% 10%
B
Sv Hosp
B-1 Hotel e assemelhado 50% 10%
B-2 Hotel residencial (**) 50% 10%
C
Comercial
C-1
Comércio e Armazena// mat.
com baixa carga de incêndio 40% 5%
H
Serviço
de Saúde
e
Institucio-
nal
H-1
Hospitais veterinários e
assemelhados 50 % 10%
H-2
Local onde pessoas requerem
cuidados especiais por limitações
físicas ou mentais
Todos os
funcionários
H-3 Hospital e assemelhado. 60 % 20%
H-4
Repartição pública, edificações
das forças armadas e policiais 30 % 10%
H-5
Local onde a liberdade das
pessoas sofre restrições
Todos os
Funcionarios
H-6
Clínica e consultório médico e
odontológico 40 % 20%
- Percentual de cálculo para composição
da brigada de incêndio
Luiz Antonio Bertagna
BRIGADAS DE COMBATE A INCÊNDIO E
EMERGÊNCIAS
Definição:
organização interna, formada pelos
empregados da empresa, preparada e
treinada para atuar com rapidez e eficiência
em casos de princípios de incêndios
Composição Básica:
• Brigadista:
Membro da brigada de Incêndio
• Lider:
Responsável pela coordenação e execução
das ações de emergência em sua área.
• Chefe Brigada:
Responsável por uma edificação com mais um
pavimento, setor
• Coordenador Geral:
Responsável por todas as edificações
que compõem uma empresa
• Chefe da Assessoria:
Responsável pelo treinamento, fiscalização
e reciclagem, tbém presta consultoria ao
responsável máximo pela brigada
Luiz Antonio Bertagna
ORGANOGRAMA DE BRIGADA DE INCÊNDIO
1. Variações do Organograma
• número de edificações
• número de pavimentos de cada edificação
• número de empregados em cada pavimento, setor
Obs:
Responsável é a autoridade máxima em caso de
emergência real ou simulada – Gerente ou cargo
equivalente.
1. Empresa com edificação de um pavimento:
Líder
Brigadista Brigadista Brigadista Brigadista
Luiz Antonio Bertagna
2. Empresa em uma edificação com mais de dois
pavimentos.
ORGANOGRAMA DE BRIGADA DE INCÊNDIO
• Devem possuir um Líder a cada
Pavimento ou Setor; que é coordenado
pelo Chefe da Brigada da edificação.
Ch Brigada
Líder Líder Líder
Brigadista
Brigadista
Brigadista
Brigadista
Brigadista
Brigadista
Luiz Antonio Bertagna
ORGANOGRAMA DE BRIGADA DE INCÊNDIO
3. Empresa com mais de uma edificação com mais de
um pavimento, Compartimento ou Setor.
Coordenador
de Brigada
Ch de
Brigada
Ch de
Brigada
Líder Líder
Brigta
Brigta
BrigtaBrigta
Brigta
Brigta
Devem possuir um Líder por pavimento e um Ch de
Brigada por edificação,comandados pelo Coordenador
de Brigada.
LíderLíder
Luiz Antonio Bertagna
Composição da Brigada de Incêndio
Ex:
Unidades Compartimentadas – Riscos Isolados
Duas edificações:
1ª) Área Adm (3 Pvtos - 19 Pessoas p/ pav.
Pop. Fixa: 19 Pessoas p/ pav. (3 Pav)
Nº Brigtas = 1ª) Área Adm - 3 Pavimentos
19 Pessoas p/ pav.
Nº Brigtas Pav. = [ PopFixPav ] X [ % Tab. “A” ]
Nº Brigtas Pav. = (10 X 30%) + (19 – 10) X 10%
Nº Brigtas Pav. = 3 + 0.9 = 3,9 = 4 X 3 Pav = 12
2ª) Área Industrial - 116 Pessoas
Nº Brigtas Pav. = [ PopFixPav] X [ % Tab. “A” ]
Nº Brigtas Pav. = 5 + 7,42 = 12,42
Nº Brigtas Pav. = (10 X 50%) + (116 -10) X 7%
Nº Brigadistas Área Industrial = 13
Nº Total Adm + Ind = 25 Brigadistas
Nº Brigadistas Administração = 12
Luiz Antonio Bertagna
Composição da Brigada de
Incêndio e Emergências
1º Critério:
Pop Fixa por Pav - Pop.Fixa e Percentual Tabela
Fórmula:Nº Brigadistas = [Pop.FixaPav.] X [ % Tab Pav]
300 pessoas X 20 % =
Classe = Reunião Público; SubClasse = V -1
Obs:-
• Prever turnos, tipo trabalho e afastamentos;
• Resultado fracionário arredonda-se para mais;
• Mais de uma subclasse calcula-se a % pela de maior
risco;
• Risco isolado calcula-se separadamente por
subclasse;
• Levar em conta a participação de pessoas de todos
os setores;
• Segurança Patrimonial e Bombeiro Civil não são
computados;
[10 X 30% + 300 – 10] X [ 20 %}
= [3 + 290] X [20 %] = 293 X 20 % = 58,6
População Fixa
Pop Fixa > 10 pess
59 Brigadistas
Luiz Antonio Bertagna
Composição da Brigada de
Incêndio e Emergências
2º Critério:
Área Construída
Altura Edificação e Ocupação M2
1. Locais de Reunião Pública
• Área Construída Inferior 750 m2
• Altura Inferior a 12 m
• Taxa Ocupação 1 pessoa/ 3 m2
Brigada = Proprietário e 1 funcionário
gerência, até 100 pessoas.
Acima 100 pessoas + 2 Brigadistas fração 100
2. Locais de Reunião Pública
• Área construída Inferior 750 m2
• Altura Superior a 12 m
• Taxa de Ocupação 1 pessoa/ 3m2
Brigada = 2 Brigadistas cada 100 pessoas (+)
1Brigta cada 100 pessoas e 1Bombeiro Civil a
cada 5 Brigadistas
Luiz Antonio Bertagna
Composição da Brigada de
Incêndio e Emergências
3º Critério: Fórmula:
Nº Brigadistas =
(Nº Hidrantes X 3) + (Nº Extintores : 2)
2
Nº Brigadistas Abandono Área =
Nº Pavimentos X (Nº Saídas Emerg X3)
Funções:
Coordenador – Puxa-fila e Cerra-fila
Obs:-
• Guarnição de 3 Brigtas – Operar Hidrante
• 1 Brigtas – Eficiência 2 Extintores – 5 min
• Equip. instalados conforme P.P.C.I.
• 10000 m2 - 01 Bombeiro Civil
• Critério Fiscalizador dos anteriores
Luiz Antonio Bertagna
Critérios para Seleção de
Brigadistas
Obs: -
Caso nenhum candidato atenda aos critérios
básicos , devem ser selecionados os que
atendam ao maior número de requisitos.
a) permanecer na edificação;
b) preferencialmente possuir experiência
anterior como brigadista;
c) possuir boa condição física e boa saúde;
d) possuir bom conhecimento das
instalações;
e) ter responsabilidade legal;
f) ser alfabetizado.
Luiz Antonio Bertagna
g) exercícios simulados.
Atribuições da Brigada de Incêndio
1. Ações de prevenção:
a) avaliação dos riscos existentes;
b) inspeção geral dos equipamentos de
combate a incêndio;
c) inspeção geral das rotas de fuga;
d) elaboração de relatório das irregulari-
dades encontradas;
e) encaminhamento do relatório aos
setores competentes;
f) orientação à população fixa e flutuante;
Luiz Antonio Bertagna
2. Ações de emergência:
Atribuições da Brigada de Incêndio
a) identificação da situação;
b) alarme/abandono de área;
c) acionamento do CB e/ou ajuda externa;
d) corte de energia
e) primeiros socorros;
f) combate ao princípio de incêndio;
g) recepção e orientação ao CB;
h) preenchimento do formulário de
registro de trabalho dos bombeiros;
i) encaminhamento do formulário ao CB
para atualização de dados estatísticos.
Luiz Antonio Bertagna
Controle do Programa de
Brigada de Incêndio
1. Reuniões Ordinárias - Ata
2. Reuniões Extraordinárias – Sinistro/Risco
3. Exercícios Simulados – 6 X 6 – Reun.Extra.
- funções - Cond. Equip. - Substituições
- Result. Inspeções - Táticas e Técnicas
l) demais problemas levantados na reunião.
a) horário do evento;
b) tempo gasto no abandono;
c) tempo gasto no retorno;
d) tempo gasto no atendi// de 1ºs socorros;
e) atuação da brigada;
f) comportamento da população;
g) participação do CB e tempo para chegada
h) ajuda externa PAME;
j) falhas operacionais;
Luiz Antonio Bertagna
4. Identificação da brigada
Controle do Programa de
Brigada de Incêndio
- quadros de aviso ou similar
- sinalizando a existência da brigada
de incêndio
- indicando seus integrantes com
suas respectivas localizações.
- situação real ou simulado de emergência,
usar braçadeira colete ou capacete para
identificação e atuação.
- utilizar em lugar visível um crachá
membro da Brigada.
- em situação real/simulado de emergência,
usar braçadeira, colete ou capacete
cilitar sua identificação e auxiliar sua
atuação.
Luiz Antonio Bertagna
Controle do Programa de
Brigada de Incêndio
5. Programa do Curso de Formação de
Brigada de incêndio
- grupo A - Divisões G-1 e G-2, carga
horária total de 4 h
- risco alto curso de 16 horas.
- periodicidade treinamento = A.V.C.B
alteração 50% dos membros da Brigada.
- componentes com curso anterior,
pré-avaliação 70% aproveitamento.
- Aproveitamento mínimo de 70%
avaliação teórica e prática receberão
certificado.
- Carga Horária curso de 12 horas.
Luiz Antonio Bertagna
6. Certificação do Brigadista
Controle do Programa de
Brigada de Incêndio
a)nome do treinando –
Registro Geral ;
b) carga horária;
d) nome, habilitação e
registro do instrutor
c) período de treinamento;
e) citar certificado em conformidade
com instrução técnica 17.
Luiz Antonio Bertagna
7. Profissional Habilitado
Controle do Programa de
Brigada de Incêndio
formação
- Higiene, Segurança e
Medicina do Trabalho
- Forças Armadas, Polícias Militares
Corpos de Bombeiros Militares
• carga horária mínima
- Prevenção e Combate a Incêndio 60 h
-Técnicas de emergências médicas 40 h
- Engenharia de segurança curso
superior e 100 h primeiros socorros
400 h prevenção e combate a incêndios.
Luiz Antonio Bertagna
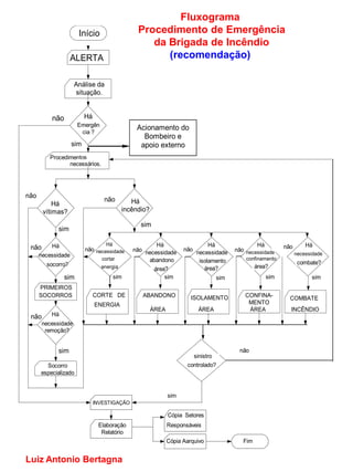
Fluxograma
Procedimento de Emergência
da Brigada de Incêndio
(recomendação)
Há
necessidade
socorro?
Há
energia
Há
necessidade
abandono
área?
Há
necessidade
isolamento
área?
Há
necessidade
confinamento
área?
Há
necessidade
combate?
Há
vítimas?
Há
incêndio?
Procedimentos
necessários.
Há
Emergên
cia ?
Análise da
situação.
ALERTA
Início
Há
necessidade
remoção?
Socorro
especializado
INVESTIGAÇÃO
Elaboração
Relatório
Cópia Setores
Responsáveis
Cópia Aarquivo Fim
sinistro
controlado?
PRIMEIROS
SOCORROS
ENERGIA
ABANDONO
ÁREA
ISOLAMENTO
ÁREA
CONFINA-
MENTO
ÁREA
COMBATE
INCÊNDIO
não
sim
não
não
sim
não não não
nãonãonão
sim
sim sim sim sim sim sim
não
sim
sim
não
Acionamento do
Bombeiro e
apoio externo
cortar
necessidade
CORTE DE
Luiz Antonio Bertagna

Organobrigadaincndio 121218164758-phpapp02

  • 1.
    Legislação Atual DECRETO Nº46.076 - 31 AGO 2001. •Instituiu o Regulamento de Segurança contra Incêndio das edificações e áreas de risco I – proteger a vida dos ocupantes das edificações e áreas de risco, em caso de incêndio; Objetivo II – dificultar a propagação do incêndio, reduzindo danos ao meio ambiente e ao patrimônio; III – proporcionar meios de controle e extinção do incêndio; e IV – dar condições de acesso para as operações do Corpo de Bombeiros.
  • 2.
    Decreto Estadual -46076/01 Aplicações • este Regulamento se aplica às edificações e áreas de risco I – construção e reforma; II – mudança da ocupação ou uso; III – ampliação de área construída; IV – regularização das edif. e áreas de risco, existentes na data de public. deste Regulamento Exceções 1 – resid. exclusivamente unifamiliares 2 – resid. exclusivamente unifamiliares pav. superior de ocupação mista, até dois pavimentos acessos independentes.
  • 3.
    Legislação Municipal - LeiMunicipal nº 3016/85 Art 8º - Projetos Aprovados – Prazo 5 anos Novas Normas Art 13º - CB – Controle pessoal instruído Fixará numero necessário Fará avaliação treinamento Art 1º - Passa a ser exigido no Município de Franca... documento base da Legislação Estadual...
  • 4.
    CLASSIFICAÇÃO DAS EDIFICAÇÕESE ÁREAS DE RISCO QUANTO À OCUPAÇÃO Gpo Uso Div Descrição Ex. F Local Reunião Público F-1 Objeto de valor inestimável Museus, Bibliotecas Assemelh. CLASSIFICAÇÃO DAS EDIFICAÇÕES QUANTO À ALTURA Tipo Modelo Altura I Edificação Térrea Um pavimento II Edificação Baixa H 6,00 m III Edificação de Baixa-Média Altura 6,00 m < H 12,00 m Luiz Antonio Bertagna
  • 5.
    CLASSIFICAÇÃO DAS EDIFICAÇÕESE ÁREAS DE RISCO QUANTO À CARGA DE INCÊNDIO Risco Carga de Incêndio MJ/m² Baixo até 300MJ/m² Médio Entre 300 e 1.200MJ/m² Alto Acima de 1.200MJ/m² EXIGÊNCIAS MÍNIMAS PARA EDIFICAÇÕES EXISTENTES PERÍODO DA EDIF. E ÁREAS DE RISCO ÁREA CONSTRUÍDA < 750 m2 E ALTURA <12 m ÁREA CONSTRUÍDA > 750 m2 e/ou ALTURA >12 m ANTERIOR A 11/03/1983 S. E.-l. E - Ap Ext Sinal. Emerg S.E- Al. Inc. l.E- Ap.Ext- Sinal. Emerg. Hidr MAR 1983 A DEZ 1993 Decreto Estadual 20.811/83 DEZ 1993 ATÉ ABR 02 Decreto Estadual 38069/93 Luiz Antonio Bertagna
  • 6.
    EXIGÊNCIAS PARA EDIFICAÇÕESCOM ÁREA MENOR OU IGUAL A 750 M2 E ALTURA INFERIOR OU IGUAL A 12,00 M Medid Seg contra Incênd A D E G B C F H I J L F2 F3 F4 F6 F7 F8 F1 F5 H1 H4 H2 H3 H 5 L1 Controle Mat Acaba// X X X X X X X Saídas Emerg X X X X X X X X X X Ilumin Emerg X 1 X ² X 1 X3 X1 X1 X1 X 1 X 1 X4 Sinal Emerg X X X X X X X X X X Extint X X X X X X X X X X NOTAS ESPECÍFICAS: 1 – Somente para as edif. com altura sup. a 5m; 2 – Estão isentos os motéis que não possuam corredores internos de serviços; 3 - Para edif. com lotação sup. a 50 pessoas ou altura superior a 5m; e 4 – Luminárias à prova de explosão. Luiz Antonio Bertagna
  • 7.
    EDIFICAÇÕES DO GRUPO“A” COM ÁREA SUPERIOR A 750 M2 OU ALTURA SUPERIOR A 12,00 M Ocup uso GRUPO A – RESIDENCIAL Div. A-2 – A-3 e Condomínios Residenciais Med Seg contra Incên Classificação qto à altura (em metros) Tér rea H 6 6 < H 12 12 < H 23 23 < H 30 >30 Acesso Vtr Edif X1 X1 X1 X1 X1 X1 Seg Estrut contra Incênd X X X X X X Comp Vertic X X X Contr Mat Acaba// X X X S. Emerg X X X X X X Brig Incênd X X X X X X Ilumin Emerg X X X X X X AlarIncênd X X X X X X Sinal Emerg X X X X X X Extint X X X X X X Hidr Mangot X X X X X X NOTAS ESPECÍFICAS:1 – Recomendado para as vias de acesso e faixas de estacionamento. Exigido para o portão de acesso ao condomínio. Luiz Antonio Bertagna
  • 8.
    Instrução Técnica nº17/01 Brigada de Incêndio Objetivo • Estabelece condições mínimas para: - Formação – Treinamento - Reciclagem Aplicação • Todas Edificações e Áreas de Risco - Tabela “A” Decr. Est. 46076/01 Tabela “ A” População fixa por pavimento Grupo Div Descrição até 10 > 10 A Residen- cial A-1 Habitação unifamiliar Isento A-2 Habitação multifamiliar todos os funcionários A-3 Habitação coletiva (*) 50% 10% B Sv Hosp B-1 Hotel e assemelhado 50% 10% B-2 Hotel residencial (**) 50% 10% C Comercial C-1 Comércio e Armazena// mat. com baixa carga de incêndio 40% 5% - Percentual de cálculo para composição da brigada de incêndio Luiz Antonio Bertagna
  • 9.
    A - ParteTeórica Módulo Assunto Objetivos 01 Introdução Objetivos do curso e o brigadista Conhecer os objetivos gerais do curso, responsabilidades e comportamento do brigadista. 02 Teoria do fogo Combustão e seus elementos Conhecer o tetraedro do fogo 03 Propagação do fogo Condução, irradiação e convecção Conhecer os processos de propagação do fogo. 04 Classes de incêndio Classificação e características Conhecer as classes de incêndio. 05 Métodos de extinção Isolamento, abafamento, resfriamento e extinção química Conhecer os métodos e suas aplicações. 06 Ventilação Técnicas de ventilação Conhecer os métodos e técnicas de ventilação de ambientes em chamas e sua importância. • Proporcionar aos alunos conhecimentos básicos sobre prevenção, isolamento e extinção de princípios de incêndio, abandono de local e técnicas de primeiros socorros. Currículo Básico Curso de Formação de Brigada de Incêndio OBJETIVO: Luiz Antonio Bertagna
  • 10.
    A - ParteTeórica Módulo Assunto Objetivos 07 Agentes extintores Água (jato/neblina), PQS, CO2, espumas e outros Conhecer os agentes, suas características e aplicações. 08 Equipamentos de combate a incêndio Extintores, hidrantes, mangueiras e acessórios, EPI, corte, arrombamento, remoção e iluminação Conhecer os equipamentos suas aplicações e manuseio. 09 Equipamentos de detecção, alarme e comunicações Tipos e funcionamento Conhecer os meios mais comuns de sistemas e manuseio. 10 Abandono de Área Procedimentos Conhecer as técnicas de abandono de área, saída organizada, pontos de encontro e chamada e controle de pânico. 11 Análise de vítimas Avaliação Primária Conhecer as técnicas de exame primário (sinais vitais) 12 Vias aéreas Causas de obstrução e liberação Conhecer os sintomas de obstruções em adultos , crianças e bebês conscientes e inconscientes 13 RCP (Reanimação Cardio-Pulmonar) Ventilação artificial e compressão cardíaca externa Conhecer as técnicas de RCP com 1 e 2 socorristas para adultos, crianças e bebês 14 Hemorragias Classificação e tratamento Reconhecimento e técnicas de hemostasia em hemorragias externas • Proporcionar aos alunos conhecimentos básicos sobre prevenção, isolamento e extinção de princípios de incêndio, abandono de local e técnicas de primeiros socorros. Currículo Básico Curso de Formação de Brigada de Incêndio OBJETIVO: Luiz Antonio Bertagna
  • 11.
    B – PartePrática Módulo Assunto Objetivos 01 Prática Combate a incêndios Praticar as técnicas de combate a incêndio, em local adequado. 02 Prática Primeiros Socorros Praticar as técnicas dos módulos 11 a 14 da parte A C – Avaliação Módulo Assunto Objetivos 01 Avaliação Geral Avaliar individualmente os alunos conforme descrito no item 5.4.6. • Proporcionar aos alunos conhecimentos básicos sobre prevenção, isolamento e extinção de princípios de incêndio, abandono de local e técnicas de primeiros socorros. Currículo Básico Curso de Formação de Brigada de Incêndio OBJETIVO: Luiz Antonio Bertagna
  • 12.
    Tabela “ A”População fixa por pavimento Grupo Div Descrição até 10 > 10 A Residen- cial A-1 Habitação unifamiliar Isento A-2 Habitação multifamiliar todos os funcionários A-3 Habitação coletiva (*) 50% 10% B Sv Hosp B-1 Hotel e assemelhado 50% 10% B-2 Hotel residencial (**) 50% 10% C Comercial C-1 Comércio e Armazena// mat. com baixa carga de incêndio 40% 5% H Serviço de Saúde e Institucio- nal H-1 Hospitais veterinários e assemelhados 50 % 10% H-2 Local onde pessoas requerem cuidados especiais por limitações físicas ou mentais Todos os funcionários H-3 Hospital e assemelhado. 60 % 20% H-4 Repartição pública, edificações das forças armadas e policiais 30 % 10% H-5 Local onde a liberdade das pessoas sofre restrições Todos os Funcionarios H-6 Clínica e consultório médico e odontológico 40 % 20% - Percentual de cálculo para composição da brigada de incêndio Luiz Antonio Bertagna
  • 13.
    BRIGADAS DE COMBATEA INCÊNDIO E EMERGÊNCIAS Definição: organização interna, formada pelos empregados da empresa, preparada e treinada para atuar com rapidez e eficiência em casos de princípios de incêndios Composição Básica: • Brigadista: Membro da brigada de Incêndio • Lider: Responsável pela coordenação e execução das ações de emergência em sua área. • Chefe Brigada: Responsável por uma edificação com mais um pavimento, setor • Coordenador Geral: Responsável por todas as edificações que compõem uma empresa • Chefe da Assessoria: Responsável pelo treinamento, fiscalização e reciclagem, tbém presta consultoria ao responsável máximo pela brigada Luiz Antonio Bertagna
  • 14.
    ORGANOGRAMA DE BRIGADADE INCÊNDIO 1. Variações do Organograma • número de edificações • número de pavimentos de cada edificação • número de empregados em cada pavimento, setor Obs: Responsável é a autoridade máxima em caso de emergência real ou simulada – Gerente ou cargo equivalente. 1. Empresa com edificação de um pavimento: Líder Brigadista Brigadista Brigadista Brigadista Luiz Antonio Bertagna
  • 15.
    2. Empresa emuma edificação com mais de dois pavimentos. ORGANOGRAMA DE BRIGADA DE INCÊNDIO • Devem possuir um Líder a cada Pavimento ou Setor; que é coordenado pelo Chefe da Brigada da edificação. Ch Brigada Líder Líder Líder Brigadista Brigadista Brigadista Brigadista Brigadista Brigadista Luiz Antonio Bertagna
  • 16.
    ORGANOGRAMA DE BRIGADADE INCÊNDIO 3. Empresa com mais de uma edificação com mais de um pavimento, Compartimento ou Setor. Coordenador de Brigada Ch de Brigada Ch de Brigada Líder Líder Brigta Brigta BrigtaBrigta Brigta Brigta Devem possuir um Líder por pavimento e um Ch de Brigada por edificação,comandados pelo Coordenador de Brigada. LíderLíder Luiz Antonio Bertagna
  • 17.
    Composição da Brigadade Incêndio Ex: Unidades Compartimentadas – Riscos Isolados Duas edificações: 1ª) Área Adm (3 Pvtos - 19 Pessoas p/ pav. Pop. Fixa: 19 Pessoas p/ pav. (3 Pav) Nº Brigtas = 1ª) Área Adm - 3 Pavimentos 19 Pessoas p/ pav. Nº Brigtas Pav. = [ PopFixPav ] X [ % Tab. “A” ] Nº Brigtas Pav. = (10 X 30%) + (19 – 10) X 10% Nº Brigtas Pav. = 3 + 0.9 = 3,9 = 4 X 3 Pav = 12 2ª) Área Industrial - 116 Pessoas Nº Brigtas Pav. = [ PopFixPav] X [ % Tab. “A” ] Nº Brigtas Pav. = 5 + 7,42 = 12,42 Nº Brigtas Pav. = (10 X 50%) + (116 -10) X 7% Nº Brigadistas Área Industrial = 13 Nº Total Adm + Ind = 25 Brigadistas Nº Brigadistas Administração = 12 Luiz Antonio Bertagna
  • 18.
    Composição da Brigadade Incêndio e Emergências 1º Critério: Pop Fixa por Pav - Pop.Fixa e Percentual Tabela Fórmula:Nº Brigadistas = [Pop.FixaPav.] X [ % Tab Pav] 300 pessoas X 20 % = Classe = Reunião Público; SubClasse = V -1 Obs:- • Prever turnos, tipo trabalho e afastamentos; • Resultado fracionário arredonda-se para mais; • Mais de uma subclasse calcula-se a % pela de maior risco; • Risco isolado calcula-se separadamente por subclasse; • Levar em conta a participação de pessoas de todos os setores; • Segurança Patrimonial e Bombeiro Civil não são computados; [10 X 30% + 300 – 10] X [ 20 %} = [3 + 290] X [20 %] = 293 X 20 % = 58,6 População Fixa Pop Fixa > 10 pess 59 Brigadistas Luiz Antonio Bertagna
  • 19.
    Composição da Brigadade Incêndio e Emergências 2º Critério: Área Construída Altura Edificação e Ocupação M2 1. Locais de Reunião Pública • Área Construída Inferior 750 m2 • Altura Inferior a 12 m • Taxa Ocupação 1 pessoa/ 3 m2 Brigada = Proprietário e 1 funcionário gerência, até 100 pessoas. Acima 100 pessoas + 2 Brigadistas fração 100 2. Locais de Reunião Pública • Área construída Inferior 750 m2 • Altura Superior a 12 m • Taxa de Ocupação 1 pessoa/ 3m2 Brigada = 2 Brigadistas cada 100 pessoas (+) 1Brigta cada 100 pessoas e 1Bombeiro Civil a cada 5 Brigadistas Luiz Antonio Bertagna
  • 20.
    Composição da Brigadade Incêndio e Emergências 3º Critério: Fórmula: Nº Brigadistas = (Nº Hidrantes X 3) + (Nº Extintores : 2) 2 Nº Brigadistas Abandono Área = Nº Pavimentos X (Nº Saídas Emerg X3) Funções: Coordenador – Puxa-fila e Cerra-fila Obs:- • Guarnição de 3 Brigtas – Operar Hidrante • 1 Brigtas – Eficiência 2 Extintores – 5 min • Equip. instalados conforme P.P.C.I. • 10000 m2 - 01 Bombeiro Civil • Critério Fiscalizador dos anteriores Luiz Antonio Bertagna
  • 21.
    Critérios para Seleçãode Brigadistas Obs: - Caso nenhum candidato atenda aos critérios básicos , devem ser selecionados os que atendam ao maior número de requisitos. a) permanecer na edificação; b) preferencialmente possuir experiência anterior como brigadista; c) possuir boa condição física e boa saúde; d) possuir bom conhecimento das instalações; e) ter responsabilidade legal; f) ser alfabetizado. Luiz Antonio Bertagna
  • 22.
    g) exercícios simulados. Atribuiçõesda Brigada de Incêndio 1. Ações de prevenção: a) avaliação dos riscos existentes; b) inspeção geral dos equipamentos de combate a incêndio; c) inspeção geral das rotas de fuga; d) elaboração de relatório das irregulari- dades encontradas; e) encaminhamento do relatório aos setores competentes; f) orientação à população fixa e flutuante; Luiz Antonio Bertagna
  • 23.
    2. Ações deemergência: Atribuições da Brigada de Incêndio a) identificação da situação; b) alarme/abandono de área; c) acionamento do CB e/ou ajuda externa; d) corte de energia e) primeiros socorros; f) combate ao princípio de incêndio; g) recepção e orientação ao CB; h) preenchimento do formulário de registro de trabalho dos bombeiros; i) encaminhamento do formulário ao CB para atualização de dados estatísticos. Luiz Antonio Bertagna
  • 24.
    Controle do Programade Brigada de Incêndio 1. Reuniões Ordinárias - Ata 2. Reuniões Extraordinárias – Sinistro/Risco 3. Exercícios Simulados – 6 X 6 – Reun.Extra. - funções - Cond. Equip. - Substituições - Result. Inspeções - Táticas e Técnicas l) demais problemas levantados na reunião. a) horário do evento; b) tempo gasto no abandono; c) tempo gasto no retorno; d) tempo gasto no atendi// de 1ºs socorros; e) atuação da brigada; f) comportamento da população; g) participação do CB e tempo para chegada h) ajuda externa PAME; j) falhas operacionais; Luiz Antonio Bertagna
  • 25.
    4. Identificação dabrigada Controle do Programa de Brigada de Incêndio - quadros de aviso ou similar - sinalizando a existência da brigada de incêndio - indicando seus integrantes com suas respectivas localizações. - situação real ou simulado de emergência, usar braçadeira colete ou capacete para identificação e atuação. - utilizar em lugar visível um crachá membro da Brigada. - em situação real/simulado de emergência, usar braçadeira, colete ou capacete cilitar sua identificação e auxiliar sua atuação. Luiz Antonio Bertagna
  • 26.
    Controle do Programade Brigada de Incêndio 5. Programa do Curso de Formação de Brigada de incêndio - grupo A - Divisões G-1 e G-2, carga horária total de 4 h - risco alto curso de 16 horas. - periodicidade treinamento = A.V.C.B alteração 50% dos membros da Brigada. - componentes com curso anterior, pré-avaliação 70% aproveitamento. - Aproveitamento mínimo de 70% avaliação teórica e prática receberão certificado. - Carga Horária curso de 12 horas. Luiz Antonio Bertagna
  • 27.
    6. Certificação doBrigadista Controle do Programa de Brigada de Incêndio a)nome do treinando – Registro Geral ; b) carga horária; d) nome, habilitação e registro do instrutor c) período de treinamento; e) citar certificado em conformidade com instrução técnica 17. Luiz Antonio Bertagna
  • 28.
    7. Profissional Habilitado Controledo Programa de Brigada de Incêndio formação - Higiene, Segurança e Medicina do Trabalho - Forças Armadas, Polícias Militares Corpos de Bombeiros Militares • carga horária mínima - Prevenção e Combate a Incêndio 60 h -Técnicas de emergências médicas 40 h - Engenharia de segurança curso superior e 100 h primeiros socorros 400 h prevenção e combate a incêndios. Luiz Antonio Bertagna
  • 29.
    Fluxograma Procedimento de Emergência daBrigada de Incêndio (recomendação) Há necessidade socorro? Há energia Há necessidade abandono área? Há necessidade isolamento área? Há necessidade confinamento área? Há necessidade combate? Há vítimas? Há incêndio? Procedimentos necessários. Há Emergên cia ? Análise da situação. ALERTA Início Há necessidade remoção? Socorro especializado INVESTIGAÇÃO Elaboração Relatório Cópia Setores Responsáveis Cópia Aarquivo Fim sinistro controlado? PRIMEIROS SOCORROS ENERGIA ABANDONO ÁREA ISOLAMENTO ÁREA CONFINA- MENTO ÁREA COMBATE INCÊNDIO não sim não não sim não não não nãonãonão sim sim sim sim sim sim sim não sim sim não Acionamento do Bombeiro e apoio externo cortar necessidade CORTE DE Luiz Antonio Bertagna