Legislação Atual
 DECRETO Nº 46.076 - 31 AGO 2001.
•Instituiu o Regulamento de Segurança
   contra Incêndio das edificações e
              áreas de risco
Objetivo
I – proteger a vida dos ocupantes
   das edificações e áreas de risco,
   em caso de incêndio;

II – dificultar a propagação do incêndio,
     reduzindo danos ao meio ambiente
     e ao patrimônio;
III – proporcionar meios de controle e
      extinção do incêndio; e
IV – dar condições de acesso para as
     operações do Corpo de Bombeiros.
Decreto Estadual - 46076/01
                  Aplicações
   • este Regulamento se aplica às
      edificações e áreas de risco

   I – construção e reforma;
  II – mudança da ocupação ou uso;

  III – ampliação de área construída;

  IV – regularização das edif. e áreas
       de risco, existentes na data de
       public. deste Regulamento
 Exceções
1 – resid. exclusivamente unifamiliares
2 – resid. exclusivamente unifamiliares
    pav. superior de ocupação mista,
    até dois pavimentos acessos
    independentes.
Legislação Municipal

    - Lei Municipal nº 3016/85


Art 1º - Passa a ser exigido no Município de
         Franca...
         documento base da Legislação Estadual...


Art 8º - Projetos Aprovados – Prazo 5 anos
                    Novas Normas


Art 13º - CB – Controle pessoal instruído
                Fixará numero necessário
                Fará avaliação treinamento
CLASSIFICAÇÃO DAS EDIFICAÇÕES E
ÁREAS DE RISCO QUANTO À OCUPAÇÃO

Gpo           Uso       Div   Descrição          Ex.
              Local            Objeto de Museus,
   F         Reunião F-1         valor    Bibliotecas
             Público          inestimável Assemelh.



    CLASSIFICAÇÃO DAS EDIFICAÇÕES
           QUANTO À ALTURA

   Tipo           Modelo                Altura
                 Edificação
       I                           Um pavimento
                  Térrea
                 Edificação
       II                           H     6,00 m
                   Baixa
               Edificação de
                                   6,00 m < H
       III     Baixa-Média
                                     12,00 m
                   Altura

Luiz Antonio Bertagna
CLASSIFICAÇÃO DAS EDIFICAÇÕES E
            ÁREAS DE RISCO QUANTO À
               CARGA DE INCÊNDIO

        Risco             Carga de Incêndio
                               MJ/m²
        Baixo               até 300MJ/m²
        Médio           Entre 300 e 1.200MJ/m²
          Alto           Acima de 1.200MJ/m²
               EXIGÊNCIAS MÍNIMAS
           PARA EDIFICAÇÕES EXISTENTES

 PERÍODO               ÁREA                 ÁREA
 DA EDIF.          CONSTRUÍDA <         CONSTRUÍDA
 E ÁREAS              750 m2 E           > 750 m2 e/ou
 DE RISCO           ALTURA <12 m        ALTURA >12 m
                                        S.E- Al. Inc. l.E-
ANTERIOR A S. E.-l. E - Ap Ext
                                         Ap.Ext- Sinal.
 11/03/1983  Sinal. Emerg
                                          Emerg. Hidr
  MAR 1983
                          Decreto Estadual 20.811/83
 A DEZ 1993
 DEZ 1993
                          Decreto Estadual 38069/93
ATÉ ABR 02
Luiz Antonio Bertagna
EXIGÊNCIAS PARA EDIFICAÇÕES COM
         ÁREA MENOR OU IGUAL A 750 M2 E
        ALTURA INFERIOR OU IGUAL A 12,00 M
                      F        H           L
  Medid A
    Seg    D      F2 F3
             B C F4 F6 F1 H1 H2 H I
  contra E                                L1
 Incênd G          F7   F5 H4 H3 5 J
                   F8
 Controle
    Mat      X      X   X    X  X X        X
 Acaba//
 Saídas
           X X X    X   X    X  X X X X
  Emerg
  Ilumin X X X                      X X
                   X3   X1 X1 X1 1 1 X4
  Emerg 1 ² 1
   Sinal
             X X X         X       X     X     X   X X   X
  Emerg
  Extint     X X X         X       X     X     X   X X   X
NOTAS ESPECÍFICAS:
 1 – Somente para as edif. com altura sup. a 5m;
 2 – Estão isentos os motéis que não possuam
      corredores internos de serviços;
 3 - Para edif. com lotação sup. a 50 pessoas
      ou altura superior a 5m; e
 4 – Luminárias à prova de explosão.
Luiz Antonio Bertagna
EDIFICAÇÕES DO GRUPO “A” COM
          ÁREA SUPERIOR A 750 M2 OU
           ALTURA SUPERIOR A 12,00 M
  Ocup uso               GRUPO A – RESIDENCIAL
     Div.        A-2 – A-3 e Condomínios Residenciais
  Med Seg          Classificação qto à altura (em metros)
   contra        Tér    H    6<H      12 < H   23 < H
   Incên                                                >30
                 rea     6    12         23       30
   Acesso
                 X1     X1     X1      X1        X1         X1
   Vtr Edif
 Seg Estrut
                  X     X      X        X         X         X
contra Incênd
 Comp Vertic                            X         X         X
  Contr Mat
                                        X         X         X
   Acaba//
  S. Emerg        X     X      X        X         X         X
 Brig Incênd      X     X      X        X         X         X
Ilumin Emerg      X     X      X        X         X         X
 AlarIncênd       X     X      X        X         X         X
 Sinal Emerg      X     X      X        X         X         X
    Extint        X     X      X        X         X         X
 Hidr Mangot      X     X      X        X         X         X
 NOTAS ESPECÍFICAS:1 – Recomendado para as vias
 de acesso e faixas de estacionamento. Exigido para o
          portão de acesso ao condomínio.

Luiz Antonio Bertagna
Instrução Técnica nº 17/01
                        Brigada de Incêndio
 Objetivo
 • Estabelece condições mínimas para:
 - Formação – Treinamento - Reciclagem
 Aplicação
• Todas Edificações e Áreas de Risco
- Tabela “A” Decr. Est. 46076/01
    - Percentual de cálculo para composição
             da brigada de incêndio
                    Tabela “ A”                       População fixa
                                                      por pavimento

  Grupo       Div               Descrição             até 10   > 10

              A-1       Habitação unifamiliar            Isento
   A
                                                         todos os
Residen-      A-2       Habitação multifamiliar        funcionários
  cial
              A-3       Habitação coletiva (*)        50%      10%
    B         B-1       Hotel e assemelhado           50%      10%
 Sv Hosp
              B-2        Hotel residencial (**)       50%      10%
   C                    Comércio e Armazena// mat.
              C-1       com baixa carga de incêndio   40%      5%
Comercial


Luiz Antonio Bertagna
Currículo Básico
               Curso de Formação de Brigada de Incêndio
 OBJETIVO:
     • Proporcionar aos alunos conhecimentos básicos sobre
    prevenção, isolamento e extinção de princípios de incêndio,
       abandono de local e técnicas de primeiros socorros.
                          A - Parte Teórica

      Módulo            Assunto                  Objetivos

                    Objetivos do          Conhecer os objetivos
        01           curso e o               gerais do curso,
   Introdução        brigadista
                                           responsabilidades e
                                            comportamento do
                                               brigadista.
                     Combustão e         Conhecer o tetraedro do
 02 Teoria do seus elementos
                                                  fogo
     fogo
 03 Propagação      Condução,    Conhecer os processos de
                  irradiação e     propagação do fogo.
     do fogo        convecção
 04 Classes de Classificação e    Conhecer as classes de
                 características
 incêndio                                incêndio.
  05 Métodos de    Isolamento,    Conhecer os métodos e
     extinção     abafamento,
                 resfriamento e      suas aplicações.
                extinção química
                                  Conhecer os métodos e
  06 Ventilação Técnicas de      técnicas de ventilação de
                                  ambientes em chamas e
                    ventilação       sua importância.
Luiz Antonio Bertagna
Currículo Básico
              Curso de Formação de Brigada de Incêndio
 OBJETIVO: • Proporcionar aos alunos conhecimentos básicos sobre
          prevenção, isolamento e extinção de princípios de incêndio,
              abandono de local e técnicas de primeiros socorros.
                               A - Parte Teórica

       Módulo               Assunto                          Objetivos
                      Água (jato/neblina),      Conhecer os agentes, suas
    07 Agentes       PQS, CO2, espumas e
                            outros
                                                características e aplicações.
     extintores
                      Extintores, hidrantes,
 08 Equipamentos          mangueiras e          Conhecer os equipamentos
                     acessórios, EPI, corte,
   de combate a     arrombamento, remoção
                                                suas aplicações e manuseio.
                          e iluminação
      incêndio

 09 Equipamentos           Tipos                   Conhecer os meios mais
   de detecção,
                             e                      comuns de sistemas e
     alarme e
                      funcionamento
  comunicações                                             manuseio.
                                               Conhecer as técnicas de abandono de
  10 Abandono de      Procedimentos             área, saída organizada, pontos de
                                                encontro e chamada e controle de
       Área                                                  pânico.

   11 Análise de    Avaliação Primária            Conhecer as técnicas de
                                               exame primário (sinais vitais)
      vítimas
  12 Vias aéreas        Causas de                 Conhecer os sintomas de
                        obstrução e                obstruções em adultos ,
                         liberação             crianças e bebês conscientes e
                                                        inconscientes
     13 RCP       Ventilação artificial        Conhecer as técnicas de RCP com 1 e
                                               2 socorristas para adultos, crianças e
  (Reanimação       e compressão                               bebês
 Cardio-Pulmonar) cardíaca externa
                      Classificação e            Reconhecimento e técnicas de
  14 Hemorragias                               hemostasia em hemorragias externas
                        tratamento
Luiz Antonio Bertagna
Currículo Básico
                  Curso de Formação de Brigada de
                              Incêndio
 OBJETIVO:

      • Proporcionar aos alunos conhecimentos básicos sobre
          prevenção, isolamento e extinção de princípios de
        incêndio, abandono de local e técnicas de primeiros
                             socorros.


                          B – Parte Prática

      Módulo             Assunto                  Objetivos
                        Combate a          Praticar as técnicas de
     01 Prática         incêndios          combate a incêndio, em
                                               local adequado.
     02 Prática    Primeiros Socorros      Praticar as técnicas dos
                                        módulos 11 a 14 da parte A
                           C – Avaliação

      Módulo             Assunto                  Objetivos
                                         Avaliar individualmente os
   01 Avaliação           Geral         alunos conforme descrito no
                                                 item 5.4.6.



Luiz Antonio Bertagna
- Percentual de cálculo para composição
               da brigada de incêndio
                    Tabela “ A”                           População fixa
                                                          por pavimento

  Grupo       Div                 Descrição               até 10   > 10

              A-1         Habitação unifamiliar              Isento
   A
                                                             todos os
Residen-      A-2       Habitação multifamiliar            funcionários
  cial
              A-3        Habitação coletiva (*)           50%      10%
    B         B-1        Hotel e assemelhado              50%      10%
 Sv Hosp
              B-2         Hotel residencial (**)          50%      10%
   C                     Comércio e Armazena// mat.
              C-1        com baixa carga de incêndio      40%      5%
Comercial
                           Hospitais veterinários e
              H-1
                               assemelhados               50 % 10%
                       Local onde pessoas requerem
                                                             Todos os
     H        H-2     cuidados especiais por limitações
                                                           funcionários
 Serviço                     físicas ou mentais
de Saúde      H-3          Hospital e assemelhado.        60 % 20%
     e        H-4
                        Repartição pública, edificações
                                                          30 % 10%
Institucio-             das forças armadas e policiais
    nal                  Local onde a liberdade das        Todos os
              H-5
                           pessoas sofre restrições       Funcionarios
                        Clínica e consultório médico e
              H-6
                                 odontológico             40 % 20%

Luiz Antonio Bertagna
BRIGADAS DE COMBATE A INCÊNDIO E
                  EMERGÊNCIAS
Definição:
       organização interna, formada pelos
     empregados da empresa, preparada e
  treinada para atuar com rapidez e eficiência
      em casos de princípios de incêndios
Composição Básica:
• Brigadista:
     Membro da brigada de Incêndio
• Lider:
     Responsável pela coordenação e execução
     das ações de emergência em sua área.
• Chefe Brigada:
    Responsável por uma edificação com mais um
    pavimento, setor
• Coordenador Geral:
    Responsável por todas as edificações
         que compõem uma empresa
• Chefe da Assessoria:
     Responsável pelo treinamento, fiscalização
     e reciclagem, tbém presta consultoria ao
     responsável máximo pela brigada

Luiz Antonio Bertagna
ORGANOGRAMA DE BRIGADA DE INCÊNDIO

1. Variações do Organograma
• número de edificações

• número de pavimentos de cada edificação
• número de empregados em cada pavimento, setor
Obs:
  Responsável é a autoridade máxima em caso de
  emergência real ou simulada – Gerente ou cargo
  equivalente.

  1. Empresa com edificação de um pavimento:


                          Líder




 Brigadista      Brigadista       Brigadista   Brigadista



Luiz Antonio Bertagna
ORGANOGRAMA DE BRIGADA DE INCÊNDIO

2. Empresa em uma edificação com mais de dois
                pavimentos.

                          Ch Brigada




       Líder                 Líder               Líder




      Brigadista              Brigadista          Brigadista

Brigadista              Brigadista         Brigadista




        • Devem possuir um Líder a cada
      Pavimento ou Setor; que é coordenado
       pelo Chefe da Brigada da edificação.


Luiz Antonio Bertagna
ORGANOGRAMA DE BRIGADA DE INCÊNDIO
 3. Empresa com mais de uma edificação com mais de
    um pavimento, Compartimento ou Setor.

                           Coordenador
                            de Brigada



          Ch de                               Ch de
          Brigada                             Brigada



  Líder     Líder        Líder                 Líder



   Brigta               Brigta       Brigta             Brigta

            Brigta                            Brigta



 Devem possuir um Líder por pavimento e um Ch de
Brigada por edificação,comandados pelo Coordenador
                      de Brigada.

Luiz Antonio Bertagna
Composição da Brigada de Incêndio
   Unidades Compartimentadas – Riscos Isolados
Ex: Duas edificações:
  1ª) Área Adm (3 Pvtos - 19 Pessoas p/ pav.
   Pop. Fixa: 19 Pessoas p/ pav. (3 Pav)
   Nº Brigtas =     1ª) Área Adm - 3 Pavimentos
                       19 Pessoas p/ pav.
   Nº Brigtas Pav. = [ PopFixPav ]   X     [ % Tab. “A” ]

   Nº Brigtas Pav. = (10 X 30%) + (19 – 10) X 10%
   Nº Brigtas Pav. = 3 + 0.9 = 3,9 = 4 X 3 Pav = 12
        Nº Brigadistas Administração = 12

  2ª) Área Industrial    - 116 Pessoas
   Nº Brigtas Pav. = [ PopFixPav] X [ % Tab. “A” ]

   Nº Brigtas Pav. = (10 X 50%) + (116 -10) X 7%

   Nº Brigtas Pav. = 5 + 7,42 = 12,42
          Nº Brigadistas Área Industrial = 13

         Nº Total Adm + Ind = 25 Brigadistas


Luiz Antonio Bertagna
Composição da Brigada de
                  Incêndio e Emergências
1º Critério:
Pop Fixa por Pav          - Pop.Fixa e Percentual Tabela
Classe = Reunião Público; SubClasse = V -1

Fórmula: Nº Brigadistas = [Pop.FixaPav.] X [ % Tab Pav]

  População Fixa           300 pessoas X     20 % =

Pop Fixa > 10 pess        [10 X 30% + 300 – 10] X [ 20 %}
  =     [3 + 290] X [20 %]     =    293 X 20 % = 58,6

                        59 Brigadistas
Obs:-
 • Prever turnos, tipo trabalho e afastamentos;
 • Resultado fracionário arredonda-se para mais;
 • Mais de uma subclasse calcula-se a % pela de maior
   risco;
 • Risco isolado calcula-se separadamente por
   subclasse;
 • Levar em conta a participação de pessoas de todos
   os setores;
 • Segurança Patrimonial e Bombeiro Civil não são
   computados;

Luiz Antonio Bertagna
Composição da Brigada de
                    Incêndio e Emergências
2º Critério:
                Área Construída
        Altura Edificação e Ocupação M2
  1. Locais de Reunião Pública
   • Área Construída Inferior 750 m2
   • Altura Inferior a 12 m
   • Taxa Ocupação 1 pessoa/ 3 m2
    Brigada = Proprietário e 1 funcionário
             gerência, até 100 pessoas.
    Acima 100 pessoas + 2 Brigadistas fração 100

 2. Locais de Reunião Pública
   • Área construída Inferior 750 m2
   • Altura Superior a 12 m
   • Taxa de Ocupação 1 pessoa/ 3m2

   Brigada = 2 Brigadistas cada 100 pessoas (+)
   1Brigta cada 100 pessoas e 1Bombeiro Civil a
   cada 5 Brigadistas

Luiz Antonio Bertagna
Composição da Brigada de
                Incêndio e Emergências
3º Critério: Fórmula:

             Nº Brigadistas =
             (Nº Hidrantes X 3) + (Nº Extintores : 2)
                               2
            Nº Pavimentos X (Nº Saídas Emerg X3)

                        Funções:
             Coordenador – Puxa-fila e Cerra-fila

             Nº Brigadistas Abandono Área =
Obs:-

  • Critério Fiscalizador dos anteriores

  • Guarnição de 3 Brigtas – Operar Hidrante

  • 1 Brigtas – Eficiência 2 Extintores – 5 min

  • Equip. instalados conforme P.P.C.I.
  • 10000 m2 - 01 Bombeiro Civil

Luiz Antonio Bertagna
Critérios para Seleção de
                       Brigadistas

 a) permanecer na edificação;

 b) preferencialmente possuir experiência
    anterior como brigadista;

 c) possuir boa condição física e boa saúde;


 d) possuir bom conhecimento das
    instalações;

 e) ter responsabilidade legal;

 f) ser alfabetizado.
Obs: -
Caso nenhum candidato atenda aos critérios
básicos , devem ser selecionados os que
atendam ao maior número de requisitos.


Luiz Antonio Bertagna
Atribuições da Brigada de Incêndio

 1. Ações de prevenção:

   a) avaliação dos riscos existentes;

   b) inspeção geral dos equipamentos de
      combate a incêndio;

  c) inspeção geral das rotas de fuga;

  d) elaboração de relatório das irregulari-
     dades encontradas;

  e) encaminhamento do relatório aos
     setores competentes;

  f) orientação à população fixa e flutuante;

  g) exercícios simulados.


Luiz Antonio Bertagna
Atribuições da Brigada de Incêndio

   2. Ações de emergência:
    a) identificação da situação;
    b) alarme/abandono de área;

    c) acionamento do CB e/ou ajuda externa;

    d) corte de energia

    e) primeiros socorros;

    f) combate ao princípio de incêndio;

    g) recepção e orientação ao CB;

    h) preenchimento do formulário de
       registro de trabalho dos bombeiros;

    i) encaminhamento do formulário ao CB
       para atualização de dados estatísticos.

Luiz Antonio Bertagna
Controle do Programa de
                   Brigada de Incêndio
1. Reuniões Ordinárias - Ata
    - funções - Cond. Equip. - Substituições
      - Result. Inspeções   - Táticas e Técnicas
2. Reuniões Extraordinárias – Sinistro/Risco
3. Exercícios Simulados – 6 X 6 – Reun.Extra.
  a) horário do evento;
  b) tempo gasto no abandono;
  c) tempo gasto no retorno;
  d) tempo gasto no atendi// de 1ºs socorros;
  e) atuação da brigada;
  f) comportamento da população;
  g) participação do CB e tempo para chegada
  h) ajuda externa PAME;
  j) falhas operacionais;
  l) demais problemas levantados na reunião.
Luiz Antonio Bertagna
Controle do Programa de
                  Brigada de Incêndio

   4. Identificação da brigada
 - quadros de aviso ou similar
- sinalizando a existência da brigada
  de incêndio
- indicando seus integrantes com
  suas respectivas localizações.

- situação real ou simulado de emergência,
  usar braçadeira colete ou capacete para
  identificação e atuação.
 - utilizar em lugar visível um crachá
  membro da Brigada.
 - em situação real/simulado de emergência,
  usar braçadeira, colete ou capacete
  cilitar sua identificação e auxiliar sua
  atuação.
Luiz Antonio Bertagna
Controle do Programa de
                  Brigada de Incêndio
 5. Programa do Curso de Formação de
           Brigada de incêndio

- grupo A - Divisões G-1 e G-2, carga
  horária total de 4 h
- Carga Horária curso de 12 horas.

- risco alto curso de 16 horas.

- periodicidade treinamento = A.V.C.B
  alteração 50% dos membros da Brigada.

- componentes com curso anterior,
  pré-avaliação 70% aproveitamento.

- Aproveitamento mínimo de 70%
  avaliação teórica e prática receberão
  certificado.

Luiz Antonio Bertagna
Controle do Programa de
                  Brigada de Incêndio
6. Certificação do Brigadista

a)nome do treinando –
           Registro Geral ;

b) carga horária;


c) período de treinamento;


d) nome, habilitação e
         registro do instrutor

e) citar certificado em conformidade
   com instrução técnica 17.

Luiz Antonio Bertagna
Controle do Programa de
                  Brigada de Incêndio
  7. Profissional Habilitado     formação

 - Higiene, Segurança e
             Medicina do Trabalho

 - Forças Armadas, Polícias Militares
         Corpos de Bombeiros Militares

 • carga horária mínima
- Prevenção e Combate a Incêndio 60 h

-Técnicas de emergências médicas 40 h

- Engenharia de segurança curso
  superior e 100 h primeiros socorros
  400 h prevenção e combate a incêndios.


Luiz Antonio Bertagna
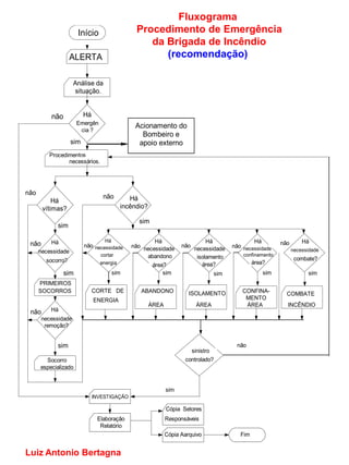
Fluxograma
                      Início                    Procedimento de Emergência
                                                   da Brigada de Incêndio
                   ALERTA                             (recomendação)

                     Análise da
                     situação.


          não             Há
                      Emergên
                                               Acionamento do
                       cia ?
                                                 Bombeiro e
                    sim                         apoio externo
         Procedimentos
                necessários.




não
                                  não         Há
           Há
       vítimas?                            incêndio?

                                                 sim
             sim

          Há                       Há                 Há                       Há               Há         não       Há
 não                      não necessidade     não necessidade       não                 não necessidade
      necessidade                                                         necessidade                            necessidade
                                 cortar            abandono                isolamento       confinamento
        socorro?                                                                                                  combate?
                                 energia             área?                   área?               área?
                sim                     sim              sim                     sim                 sim               sim
      PRIMEIROS
      SOCORROS                 CORTE DE          ABANDONO              ISOLAMENTO           CONFINA-         COMBATE
                               ENERGIA                                                       MENTO
                                                       ÁREA               ÁREA               ÁREA            INCÊNDIO
 não      Há
       necessidade
        remoção?


             sim                                                                         não
                                                                       sinistro
        Socorro                                                      controlado?
      especializado


                                                              sim
                               INVESTIGAÇÃO

                                                              Cópia Setores
                                Elaboração                    Responsáveis
                                 Relatório
                                                              Cópia Aarquivo               Fim


Luiz Antonio Bertagna

Organização de brigada de incêndio

  • 1.
    Legislação Atual DECRETONº 46.076 - 31 AGO 2001. •Instituiu o Regulamento de Segurança contra Incêndio das edificações e áreas de risco Objetivo I – proteger a vida dos ocupantes das edificações e áreas de risco, em caso de incêndio; II – dificultar a propagação do incêndio, reduzindo danos ao meio ambiente e ao patrimônio; III – proporcionar meios de controle e extinção do incêndio; e IV – dar condições de acesso para as operações do Corpo de Bombeiros.
  • 2.
    Decreto Estadual -46076/01 Aplicações • este Regulamento se aplica às edificações e áreas de risco I – construção e reforma; II – mudança da ocupação ou uso; III – ampliação de área construída; IV – regularização das edif. e áreas de risco, existentes na data de public. deste Regulamento Exceções 1 – resid. exclusivamente unifamiliares 2 – resid. exclusivamente unifamiliares pav. superior de ocupação mista, até dois pavimentos acessos independentes.
  • 3.
    Legislação Municipal - Lei Municipal nº 3016/85 Art 1º - Passa a ser exigido no Município de Franca... documento base da Legislação Estadual... Art 8º - Projetos Aprovados – Prazo 5 anos Novas Normas Art 13º - CB – Controle pessoal instruído Fixará numero necessário Fará avaliação treinamento
  • 4.
    CLASSIFICAÇÃO DAS EDIFICAÇÕESE ÁREAS DE RISCO QUANTO À OCUPAÇÃO Gpo Uso Div Descrição Ex. Local Objeto de Museus, F Reunião F-1 valor Bibliotecas Público inestimável Assemelh. CLASSIFICAÇÃO DAS EDIFICAÇÕES QUANTO À ALTURA Tipo Modelo Altura Edificação I Um pavimento Térrea Edificação II H 6,00 m Baixa Edificação de 6,00 m < H III Baixa-Média 12,00 m Altura Luiz Antonio Bertagna
  • 5.
    CLASSIFICAÇÃO DAS EDIFICAÇÕESE ÁREAS DE RISCO QUANTO À CARGA DE INCÊNDIO Risco Carga de Incêndio MJ/m² Baixo até 300MJ/m² Médio Entre 300 e 1.200MJ/m² Alto Acima de 1.200MJ/m² EXIGÊNCIAS MÍNIMAS PARA EDIFICAÇÕES EXISTENTES PERÍODO ÁREA ÁREA DA EDIF. CONSTRUÍDA < CONSTRUÍDA E ÁREAS 750 m2 E > 750 m2 e/ou DE RISCO ALTURA <12 m ALTURA >12 m S.E- Al. Inc. l.E- ANTERIOR A S. E.-l. E - Ap Ext Ap.Ext- Sinal. 11/03/1983 Sinal. Emerg Emerg. Hidr MAR 1983 Decreto Estadual 20.811/83 A DEZ 1993 DEZ 1993 Decreto Estadual 38069/93 ATÉ ABR 02 Luiz Antonio Bertagna
  • 6.
    EXIGÊNCIAS PARA EDIFICAÇÕESCOM ÁREA MENOR OU IGUAL A 750 M2 E ALTURA INFERIOR OU IGUAL A 12,00 M F H L Medid A Seg D F2 F3 B C F4 F6 F1 H1 H2 H I contra E L1 Incênd G F7 F5 H4 H3 5 J F8 Controle Mat X X X X X X X Acaba// Saídas X X X X X X X X X X Emerg Ilumin X X X X X X3 X1 X1 X1 1 1 X4 Emerg 1 ² 1 Sinal X X X X X X X X X X Emerg Extint X X X X X X X X X X NOTAS ESPECÍFICAS: 1 – Somente para as edif. com altura sup. a 5m; 2 – Estão isentos os motéis que não possuam corredores internos de serviços; 3 - Para edif. com lotação sup. a 50 pessoas ou altura superior a 5m; e 4 – Luminárias à prova de explosão. Luiz Antonio Bertagna
  • 7.
    EDIFICAÇÕES DO GRUPO“A” COM ÁREA SUPERIOR A 750 M2 OU ALTURA SUPERIOR A 12,00 M Ocup uso GRUPO A – RESIDENCIAL Div. A-2 – A-3 e Condomínios Residenciais Med Seg Classificação qto à altura (em metros) contra Tér H 6<H 12 < H 23 < H Incên >30 rea 6 12 23 30 Acesso X1 X1 X1 X1 X1 X1 Vtr Edif Seg Estrut X X X X X X contra Incênd Comp Vertic X X X Contr Mat X X X Acaba// S. Emerg X X X X X X Brig Incênd X X X X X X Ilumin Emerg X X X X X X AlarIncênd X X X X X X Sinal Emerg X X X X X X Extint X X X X X X Hidr Mangot X X X X X X NOTAS ESPECÍFICAS:1 – Recomendado para as vias de acesso e faixas de estacionamento. Exigido para o portão de acesso ao condomínio. Luiz Antonio Bertagna
  • 8.
    Instrução Técnica nº17/01 Brigada de Incêndio Objetivo • Estabelece condições mínimas para: - Formação – Treinamento - Reciclagem Aplicação • Todas Edificações e Áreas de Risco - Tabela “A” Decr. Est. 46076/01 - Percentual de cálculo para composição da brigada de incêndio Tabela “ A” População fixa por pavimento Grupo Div Descrição até 10 > 10 A-1 Habitação unifamiliar Isento A todos os Residen- A-2 Habitação multifamiliar funcionários cial A-3 Habitação coletiva (*) 50% 10% B B-1 Hotel e assemelhado 50% 10% Sv Hosp B-2 Hotel residencial (**) 50% 10% C Comércio e Armazena// mat. C-1 com baixa carga de incêndio 40% 5% Comercial Luiz Antonio Bertagna
  • 9.
    Currículo Básico Curso de Formação de Brigada de Incêndio OBJETIVO: • Proporcionar aos alunos conhecimentos básicos sobre prevenção, isolamento e extinção de princípios de incêndio, abandono de local e técnicas de primeiros socorros. A - Parte Teórica Módulo Assunto Objetivos Objetivos do Conhecer os objetivos 01 curso e o gerais do curso, Introdução brigadista responsabilidades e comportamento do brigadista. Combustão e Conhecer o tetraedro do 02 Teoria do seus elementos fogo fogo 03 Propagação Condução, Conhecer os processos de irradiação e propagação do fogo. do fogo convecção 04 Classes de Classificação e Conhecer as classes de características incêndio incêndio. 05 Métodos de Isolamento, Conhecer os métodos e extinção abafamento, resfriamento e suas aplicações. extinção química Conhecer os métodos e 06 Ventilação Técnicas de técnicas de ventilação de ambientes em chamas e ventilação sua importância. Luiz Antonio Bertagna
  • 10.
    Currículo Básico Curso de Formação de Brigada de Incêndio OBJETIVO: • Proporcionar aos alunos conhecimentos básicos sobre prevenção, isolamento e extinção de princípios de incêndio, abandono de local e técnicas de primeiros socorros. A - Parte Teórica Módulo Assunto Objetivos Água (jato/neblina), Conhecer os agentes, suas 07 Agentes PQS, CO2, espumas e outros características e aplicações. extintores Extintores, hidrantes, 08 Equipamentos mangueiras e Conhecer os equipamentos acessórios, EPI, corte, de combate a arrombamento, remoção suas aplicações e manuseio. e iluminação incêndio 09 Equipamentos Tipos Conhecer os meios mais de detecção, e comuns de sistemas e alarme e funcionamento comunicações manuseio. Conhecer as técnicas de abandono de 10 Abandono de Procedimentos área, saída organizada, pontos de encontro e chamada e controle de Área pânico. 11 Análise de Avaliação Primária Conhecer as técnicas de exame primário (sinais vitais) vítimas 12 Vias aéreas Causas de Conhecer os sintomas de obstrução e obstruções em adultos , liberação crianças e bebês conscientes e inconscientes 13 RCP Ventilação artificial Conhecer as técnicas de RCP com 1 e 2 socorristas para adultos, crianças e (Reanimação e compressão bebês Cardio-Pulmonar) cardíaca externa Classificação e Reconhecimento e técnicas de 14 Hemorragias hemostasia em hemorragias externas tratamento Luiz Antonio Bertagna
  • 11.
    Currículo Básico Curso de Formação de Brigada de Incêndio OBJETIVO: • Proporcionar aos alunos conhecimentos básicos sobre prevenção, isolamento e extinção de princípios de incêndio, abandono de local e técnicas de primeiros socorros. B – Parte Prática Módulo Assunto Objetivos Combate a Praticar as técnicas de 01 Prática incêndios combate a incêndio, em local adequado. 02 Prática Primeiros Socorros Praticar as técnicas dos módulos 11 a 14 da parte A C – Avaliação Módulo Assunto Objetivos Avaliar individualmente os 01 Avaliação Geral alunos conforme descrito no item 5.4.6. Luiz Antonio Bertagna
  • 12.
    - Percentual decálculo para composição da brigada de incêndio Tabela “ A” População fixa por pavimento Grupo Div Descrição até 10 > 10 A-1 Habitação unifamiliar Isento A todos os Residen- A-2 Habitação multifamiliar funcionários cial A-3 Habitação coletiva (*) 50% 10% B B-1 Hotel e assemelhado 50% 10% Sv Hosp B-2 Hotel residencial (**) 50% 10% C Comércio e Armazena// mat. C-1 com baixa carga de incêndio 40% 5% Comercial Hospitais veterinários e H-1 assemelhados 50 % 10% Local onde pessoas requerem Todos os H H-2 cuidados especiais por limitações funcionários Serviço físicas ou mentais de Saúde H-3 Hospital e assemelhado. 60 % 20% e H-4 Repartição pública, edificações 30 % 10% Institucio- das forças armadas e policiais nal Local onde a liberdade das Todos os H-5 pessoas sofre restrições Funcionarios Clínica e consultório médico e H-6 odontológico 40 % 20% Luiz Antonio Bertagna
  • 13.
    BRIGADAS DE COMBATEA INCÊNDIO E EMERGÊNCIAS Definição: organização interna, formada pelos empregados da empresa, preparada e treinada para atuar com rapidez e eficiência em casos de princípios de incêndios Composição Básica: • Brigadista: Membro da brigada de Incêndio • Lider: Responsável pela coordenação e execução das ações de emergência em sua área. • Chefe Brigada: Responsável por uma edificação com mais um pavimento, setor • Coordenador Geral: Responsável por todas as edificações que compõem uma empresa • Chefe da Assessoria: Responsável pelo treinamento, fiscalização e reciclagem, tbém presta consultoria ao responsável máximo pela brigada Luiz Antonio Bertagna
  • 14.
    ORGANOGRAMA DE BRIGADADE INCÊNDIO 1. Variações do Organograma • número de edificações • número de pavimentos de cada edificação • número de empregados em cada pavimento, setor Obs: Responsável é a autoridade máxima em caso de emergência real ou simulada – Gerente ou cargo equivalente. 1. Empresa com edificação de um pavimento: Líder Brigadista Brigadista Brigadista Brigadista Luiz Antonio Bertagna
  • 15.
    ORGANOGRAMA DE BRIGADADE INCÊNDIO 2. Empresa em uma edificação com mais de dois pavimentos. Ch Brigada Líder Líder Líder Brigadista Brigadista Brigadista Brigadista Brigadista Brigadista • Devem possuir um Líder a cada Pavimento ou Setor; que é coordenado pelo Chefe da Brigada da edificação. Luiz Antonio Bertagna
  • 16.
    ORGANOGRAMA DE BRIGADADE INCÊNDIO 3. Empresa com mais de uma edificação com mais de um pavimento, Compartimento ou Setor. Coordenador de Brigada Ch de Ch de Brigada Brigada Líder Líder Líder Líder Brigta Brigta Brigta Brigta Brigta Brigta Devem possuir um Líder por pavimento e um Ch de Brigada por edificação,comandados pelo Coordenador de Brigada. Luiz Antonio Bertagna
  • 17.
    Composição da Brigadade Incêndio Unidades Compartimentadas – Riscos Isolados Ex: Duas edificações: 1ª) Área Adm (3 Pvtos - 19 Pessoas p/ pav. Pop. Fixa: 19 Pessoas p/ pav. (3 Pav) Nº Brigtas = 1ª) Área Adm - 3 Pavimentos 19 Pessoas p/ pav. Nº Brigtas Pav. = [ PopFixPav ] X [ % Tab. “A” ] Nº Brigtas Pav. = (10 X 30%) + (19 – 10) X 10% Nº Brigtas Pav. = 3 + 0.9 = 3,9 = 4 X 3 Pav = 12 Nº Brigadistas Administração = 12 2ª) Área Industrial - 116 Pessoas Nº Brigtas Pav. = [ PopFixPav] X [ % Tab. “A” ] Nº Brigtas Pav. = (10 X 50%) + (116 -10) X 7% Nº Brigtas Pav. = 5 + 7,42 = 12,42 Nº Brigadistas Área Industrial = 13 Nº Total Adm + Ind = 25 Brigadistas Luiz Antonio Bertagna
  • 18.
    Composição da Brigadade Incêndio e Emergências 1º Critério: Pop Fixa por Pav - Pop.Fixa e Percentual Tabela Classe = Reunião Público; SubClasse = V -1 Fórmula: Nº Brigadistas = [Pop.FixaPav.] X [ % Tab Pav] População Fixa 300 pessoas X 20 % = Pop Fixa > 10 pess [10 X 30% + 300 – 10] X [ 20 %} = [3 + 290] X [20 %] = 293 X 20 % = 58,6 59 Brigadistas Obs:- • Prever turnos, tipo trabalho e afastamentos; • Resultado fracionário arredonda-se para mais; • Mais de uma subclasse calcula-se a % pela de maior risco; • Risco isolado calcula-se separadamente por subclasse; • Levar em conta a participação de pessoas de todos os setores; • Segurança Patrimonial e Bombeiro Civil não são computados; Luiz Antonio Bertagna
  • 19.
    Composição da Brigadade Incêndio e Emergências 2º Critério: Área Construída Altura Edificação e Ocupação M2 1. Locais de Reunião Pública • Área Construída Inferior 750 m2 • Altura Inferior a 12 m • Taxa Ocupação 1 pessoa/ 3 m2 Brigada = Proprietário e 1 funcionário gerência, até 100 pessoas. Acima 100 pessoas + 2 Brigadistas fração 100 2. Locais de Reunião Pública • Área construída Inferior 750 m2 • Altura Superior a 12 m • Taxa de Ocupação 1 pessoa/ 3m2 Brigada = 2 Brigadistas cada 100 pessoas (+) 1Brigta cada 100 pessoas e 1Bombeiro Civil a cada 5 Brigadistas Luiz Antonio Bertagna
  • 20.
    Composição da Brigadade Incêndio e Emergências 3º Critério: Fórmula: Nº Brigadistas = (Nº Hidrantes X 3) + (Nº Extintores : 2) 2 Nº Pavimentos X (Nº Saídas Emerg X3) Funções: Coordenador – Puxa-fila e Cerra-fila Nº Brigadistas Abandono Área = Obs:- • Critério Fiscalizador dos anteriores • Guarnição de 3 Brigtas – Operar Hidrante • 1 Brigtas – Eficiência 2 Extintores – 5 min • Equip. instalados conforme P.P.C.I. • 10000 m2 - 01 Bombeiro Civil Luiz Antonio Bertagna
  • 21.
    Critérios para Seleçãode Brigadistas a) permanecer na edificação; b) preferencialmente possuir experiência anterior como brigadista; c) possuir boa condição física e boa saúde; d) possuir bom conhecimento das instalações; e) ter responsabilidade legal; f) ser alfabetizado. Obs: - Caso nenhum candidato atenda aos critérios básicos , devem ser selecionados os que atendam ao maior número de requisitos. Luiz Antonio Bertagna
  • 22.
    Atribuições da Brigadade Incêndio 1. Ações de prevenção: a) avaliação dos riscos existentes; b) inspeção geral dos equipamentos de combate a incêndio; c) inspeção geral das rotas de fuga; d) elaboração de relatório das irregulari- dades encontradas; e) encaminhamento do relatório aos setores competentes; f) orientação à população fixa e flutuante; g) exercícios simulados. Luiz Antonio Bertagna
  • 23.
    Atribuições da Brigadade Incêndio 2. Ações de emergência: a) identificação da situação; b) alarme/abandono de área; c) acionamento do CB e/ou ajuda externa; d) corte de energia e) primeiros socorros; f) combate ao princípio de incêndio; g) recepção e orientação ao CB; h) preenchimento do formulário de registro de trabalho dos bombeiros; i) encaminhamento do formulário ao CB para atualização de dados estatísticos. Luiz Antonio Bertagna
  • 24.
    Controle do Programade Brigada de Incêndio 1. Reuniões Ordinárias - Ata - funções - Cond. Equip. - Substituições - Result. Inspeções - Táticas e Técnicas 2. Reuniões Extraordinárias – Sinistro/Risco 3. Exercícios Simulados – 6 X 6 – Reun.Extra. a) horário do evento; b) tempo gasto no abandono; c) tempo gasto no retorno; d) tempo gasto no atendi// de 1ºs socorros; e) atuação da brigada; f) comportamento da população; g) participação do CB e tempo para chegada h) ajuda externa PAME; j) falhas operacionais; l) demais problemas levantados na reunião. Luiz Antonio Bertagna
  • 25.
    Controle do Programade Brigada de Incêndio 4. Identificação da brigada - quadros de aviso ou similar - sinalizando a existência da brigada de incêndio - indicando seus integrantes com suas respectivas localizações. - situação real ou simulado de emergência, usar braçadeira colete ou capacete para identificação e atuação. - utilizar em lugar visível um crachá membro da Brigada. - em situação real/simulado de emergência, usar braçadeira, colete ou capacete cilitar sua identificação e auxiliar sua atuação. Luiz Antonio Bertagna
  • 26.
    Controle do Programade Brigada de Incêndio 5. Programa do Curso de Formação de Brigada de incêndio - grupo A - Divisões G-1 e G-2, carga horária total de 4 h - Carga Horária curso de 12 horas. - risco alto curso de 16 horas. - periodicidade treinamento = A.V.C.B alteração 50% dos membros da Brigada. - componentes com curso anterior, pré-avaliação 70% aproveitamento. - Aproveitamento mínimo de 70% avaliação teórica e prática receberão certificado. Luiz Antonio Bertagna
  • 27.
    Controle do Programade Brigada de Incêndio 6. Certificação do Brigadista a)nome do treinando – Registro Geral ; b) carga horária; c) período de treinamento; d) nome, habilitação e registro do instrutor e) citar certificado em conformidade com instrução técnica 17. Luiz Antonio Bertagna
  • 28.
    Controle do Programade Brigada de Incêndio 7. Profissional Habilitado formação - Higiene, Segurança e Medicina do Trabalho - Forças Armadas, Polícias Militares Corpos de Bombeiros Militares • carga horária mínima - Prevenção e Combate a Incêndio 60 h -Técnicas de emergências médicas 40 h - Engenharia de segurança curso superior e 100 h primeiros socorros 400 h prevenção e combate a incêndios. Luiz Antonio Bertagna
  • 29.
    Fluxograma Início Procedimento de Emergência da Brigada de Incêndio ALERTA (recomendação) Análise da situação. não Há Emergên Acionamento do cia ? Bombeiro e sim apoio externo Procedimentos necessários. não não Há Há vítimas? incêndio? sim sim Há Há Há Há Há não Há não não necessidade não necessidade não não necessidade necessidade necessidade necessidade cortar abandono isolamento confinamento socorro? combate? energia área? área? área? sim sim sim sim sim sim PRIMEIROS SOCORROS CORTE DE ABANDONO ISOLAMENTO CONFINA- COMBATE ENERGIA MENTO ÁREA ÁREA ÁREA INCÊNDIO não Há necessidade remoção? sim não sinistro Socorro controlado? especializado sim INVESTIGAÇÃO Cópia Setores Elaboração Responsáveis Relatório Cópia Aarquivo Fim Luiz Antonio Bertagna