O NAZISMO
• Primeiro vamos aprender um pouco sobre a
história de Adolf Hitler para depois falarmos
de sua ascensão ao poder na Alemanha:
Adolf Hitler:
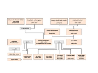
• Nasceu em 1889, na cidade austríaca de
Braunau, na Áustria. Adolf Hitler era filho de
Alois Hitler. Sua mãe, Klara Poezl Hitler, era
prima de seu pai; e foi até a casa de Alois para
cuidar da esposa dele que já estava muito
doente e prestes a morrer. Depois de ficar
viúvo, Alois decidiu casar-se com Klara.
• Para isso, teve que pedir permissão à Igreja
Católica, que só liberou o casamento depois
da gravidez de Klara. Do casamento de Alois e
Klara nasceram dois filhos: Adolf e Paula.
Durante os primeiros anos de sua juventude,
Adolf era conhecido como um rapaz
inteligente e mal-humorado. Na adolescência,
foi duas vezes reprovado no exame de
admissão da Escola de Linz.
Alois Hitler:
Klara Hitler:
Paula Hitler:
Braunau - Áustria
Casa de Hitler em Braunau:
• Nesse mesmo período começou a formular
suas primeiras idéias de caráter anti-semita,
sendo fortemente influenciado pelo professor
chamado Leopold Poetsch.
Leopold Poetsch:
• A relação de Hitler com seus pais era bastante
ambígua. À mãe dedicava extremo carinho e
dedicação. Com o pai tinha uma relação
conflituosa, marcada principalmente pela
oposição que Alois fazia ao interesse de Adolf
pelas artes e a arquitetura.
Pintura de Adolf Hitler:
• Frustrado com o seu insucesso na sequência
de seus estudos, Hitler mudou-se para Viena,
aos 21 anos, vivendo de pequenos serviços.
Vivendo em condições precárias, mudou-se
para Munique quando tinha 25 anos de idade.
Hitler quando estava no exército:
• Com a explosão da Primeira Guerra Mundial,
decidiu se alistar voluntariamente no Exército
Alemão, incorporando o 16º Regimento de
Infantaria Bávaro.
• Lutando bravamente nos campos de batalha,
conquistou condecorações por bravura
durante sua atuação militar e recomendações
de um superior de origem judaica.
• Em 1919, depois de presenciar a derrota
militar alemã, filiou-se a um pequeno grupo
político chamado Partido Trabalhista Alemão.
• Em meio às dificuldades que o povo alemão
enfrentava, esse partido discutia soluções
extremas mediante os problemas da
Alemanha. Entre outros pontos, pregavam a
extinção dos tratados da Primeira Guerra, a
exclusão sócio-econômica da população
judaica, melhorias no campo econômico e a
igualdade de direitos políticos.
• Utilizando seus grandes dotes oratórios, Hitler
começou a angariar a adesão de novos
partidários e propôs a mudança do partido
para o nome de Partido Nacional-Socialista
dos Trabalhadores Alemães.
• A renovação do nome acompanhou a criação
de uma nova simbologia ao partido (uma
bandeira vermelha com uma cruz gamada) e a
incorporação de milícias comprometidas a
defender o ideal do partido. As chamadas
Seções de Assalto (SA) eram incumbidas de
perturbar as reuniões de grupos marxistas,
estrangeiros e comunistas.
• A Cruz Suástica - O uso da suástica era
associado pelos teóricos nazistas à sua
hipótese da descendência cultural ariana dos
alemães. É um símbolo utilizado por muitos
povos antigos e com vários significados
diferentes.
• Após a organização do Partido Nacional-
Socialista dos Trabalhadores Alemães
(Nazista), Hitler percorreu a Alemanha para
divulgá-lo e conseguir mais adeptos. As
reuniões do partido eram feitas com alguns
rituais, como numerosas paradas, ataques
violentos aos socialistas, além dos uniformes.
• Foi fundado também um jornal partidário.
Vários adeptos foram recrutados entre
desempregados. Alguns intelectuais também
se filiaram.
• Com a crise de 1923, Hitler organizou uma
manifestação militar para tomar o poder.
Numa concentração em Munique, avisou que
uma revolução nacional começara; mas o
povo não o seguiu.
Tentativa de Golpe em Munique –
1923:
• Após um conflito com a polícia, Hitler foi
preso e o Partido Nazista começou um
declínio contínuo, até que, em 1929, havia
menos de 120.000 membros. Ele foi
condenado a cinco anos de prisão, dos quais
só cumpriu oito meses. Nesse meio tempo,
escreveu as primeiras linhas de sua obra (um
misto de autobiografia e manifesto político)
chamada “Mein Kampf” (Minha Luta).
• Quando foi solto, resolveu refazer as diretrizes
de seu partido incorporando ideias do
fascismo, noções de disciplina rígida e a
formação de grupos paramilitares. Adotando
uma teoria de racista, Hitler dizia que o povo
alemão era descendente da raça ariana,
destinada a construir de uma nação forte e
próspera.
• Para isso deveriam proibir a diversidade étnica
em seu território, porque senão perderiam
suas forças produtivas para raças
descomprometidas com os arianos.
• As eleições presidenciais de 1925 foram vencidas
pelo Marechal Von Hindenburg que, com a ajuda do
capital estrangeiro, especialmente norte-americano,
conseguiu com que a economia do país voltasse a
crescer lentamente. Esse crescimento, porém, durou
só até 1929.
• De 1930 em diante, porém, os capitalistas
estrangeiros começaram a retirar seus
empréstimos. A inflação recomeçou e a crise
econômica também. A produção do país
entrou em declínio. A miséria da população
permitiu a ascensão política do Partido
Nazista, bem como do partido Comunista. Nas
eleições de 1930, essa tendência se
manifestou claramente.
• Nesse contexto de crise, os milhões de
desempregados, bem como muitos
integrantes dos grupos dominantes, passaram
a acreditar nas promessas de Hitler de
transformar a Alemanha num país rico e
poderoso.
• Os nazistas elegeram 107 deputados e os
comunistas 77, em detrimento dos partidos
liberais. Em 1932, terminava o período
presidencial de Hindenburg; ele se candidatou
novamente, tendo Hitler como adversário.
Foram necessárias duas eleições para decidir
o pleito. Hitler perdeu, mas obteve um grande
número de votos.
• Assim, nas eleições parlamentares de 1932, o Partido
Nazista conseguiu obter 38% dos votos (230
deputados), mais do que qualquer outro partido.
• Aproveitando-se disso, os nazistas passaram a
pressionar o presidente e este concedeu a Hitler o
cargo de chanceler (chefe do governo).
• Em 1933, não suportando as pressões da crise
econômica alemã, o presidente convocou
Hitler para ocupar o cargo de chanceler
(Primeiro-Ministro). Em pouco tempo, Hitler
conseguiu dar vários golpes políticos que lhe
deram o controle absoluto da Alemanha.
O Reichstag: Parlamento Alemão
• No poder, Hitler conseguiu rapidamente que o
Parlamento aprovasse uma lei que lhe
permitia governar sem dar satisfação de seus
atos a ninguém. Em seguida, com base nessa
lei, ordenou a dissolução de todos os partidos,
com exceção do Partido Nazista.
Paul Von Hindenburg:
• Em agosto de 1934, morreu Hindenburg e Hitler
passou a ser o presidente da Alemanha, com o título
de Führer (guia, condutor).
• Fortalecido, o Führer lançou mão de uma
propaganda sedutora e de violência policial para
implantar a mais cruel ditadura que a humanidade já
conhecera.
Joseph Goebbles:
• A propaganda era dirigida por Joseph Goebbles,
doutor em Humanidades e responsável pelo
Ministério da Educação do Povo e da Propaganda.
Esse órgão era encarregado de manter um rígido
controle sobre os meios de comunicação, escolas e
universidades e de produzir discursos, hinos,
símbolos, saudações e palavras de ordem nazista.
Heinrich Himmler:
• Já a violência policial esteve sob o comando de
Heinrich Himmler, um racista extremado que se
utilizava da SS (tropas de elite), das SA (tropas de
choque) e da Gestapo (polícia secreta de Estado)
para prender, torturar e eliminar os inimigos do
nazismo.
As SS (Tropa de Elite):
S.A. (Tropas de Choque):
Gestapo (polícia secreta de Estado)
• No plano econômico, o governo hitlerista
estimulou o crescimento da agricultura, da
indústria de base e, sobretudo, da indústria
bélica. Com isso, o desemprego diminuiu, o
regime ganhou novos adeptos e a Alemanha
voltou a se equipar novamente, ignorando os
termos do Tratado de Versalhes.
A Noite dos Longos punhais:
A NOITE DOS LONGOS PUNHAIS
Foi um episódio de conspiração, traição e morte
nas entranhas do poder da Alemanha nazista.
Numa mal sucedida resistência à liderança de
Adolf Hitler, o capitão Ernst Röhm, seu antigo
colaborador e comandante da Seção de
Assalto - SA Sturmabteilung, braço militar do
Partido Nazista, passou a defender
publicamente a transformação da mesma em
uma milícia independente, e com poderes
para controlar o exército alemão.
• A reivindicação de Röhm alarmou os generais,
que passaram a cobrar de Hitler uma resposta
enérgica. O ex-colaborador não imaginava o
seu destino, após cair em desgraça com o
Führer. Alegando reação a uma rebelião no
seio da SA, então com dois milhões e meio de
soldados, Hitler livrou-se de maneira brutal
dos seus traidores.
• Durante a madrugada, elementos da sua
guarda pessoal, a SS - Schutzstaffel, invadiram
o hotel em que Röhm se encontrava na
companhia de outros líderes da SA.
Surpreendidos, todos foram detidos e
rapidamente fuzilados. A inquietação pública
na capital foi evidente e deu margens aos
mais aterradores boatos.
• Para conter a agitação, o governo reforçou a
segurança nas ruas com a SS, e deu ordens
extremas à imprensa que não noticiasse os
fatos, sob risco de severa punição aos
desobedientes. Oficialmente, o governo
alegou que a SA preparara um golpe contra o
Reich. Na realidade, porém, Hitler
concretizava mais uma de suas estratégias de
poder.
• Como um ano antes ele tinha liquidado a
esquerda alemã, o massacre significou a
eliminação dos seus últimos rivais. Sem
contestação, Hitler era o líder supremo.
• A SS, força de elite ideológica e racial, passou
a ter grande relevância na estrutura do poder,
encarregada da segurança interna da
Alemanha. O banho de sangue custou dezenas
de vidas, muitas sem qualquer ligação com
Röhm.
Ernst Röhm. :
A TEORIA DO ESPAÇO VITAL
• O objetivo dos nazistas era construir um império
ariano, puro e forte, centralizado em torno de Hitler.
O passo decisivo para esse projeto se tornar
realidade seria a expansão territorial e a integração
de todas as comunidades germânicas da Europa num
"espaço vital" único. Além da própria Alemanha, isso
incluiria a Áustria, a Tchecoslováquia, a Prússia
(oeste da Polônia) e a Ucrânia.

O nazismo 2014

  • 1.
  • 4.
    • Primeiro vamosaprender um pouco sobre a história de Adolf Hitler para depois falarmos de sua ascensão ao poder na Alemanha:
  • 5.
  • 6.
    • Nasceu em1889, na cidade austríaca de Braunau, na Áustria. Adolf Hitler era filho de Alois Hitler. Sua mãe, Klara Poezl Hitler, era prima de seu pai; e foi até a casa de Alois para cuidar da esposa dele que já estava muito doente e prestes a morrer. Depois de ficar viúvo, Alois decidiu casar-se com Klara.
  • 8.
    • Para isso,teve que pedir permissão à Igreja Católica, que só liberou o casamento depois da gravidez de Klara. Do casamento de Alois e Klara nasceram dois filhos: Adolf e Paula. Durante os primeiros anos de sua juventude, Adolf era conhecido como um rapaz inteligente e mal-humorado. Na adolescência, foi duas vezes reprovado no exame de admissão da Escola de Linz.
  • 9.
  • 10.
  • 11.
  • 13.
  • 15.
    Casa de Hitlerem Braunau:
  • 16.
    • Nesse mesmoperíodo começou a formular suas primeiras idéias de caráter anti-semita, sendo fortemente influenciado pelo professor chamado Leopold Poetsch.
  • 17.
  • 18.
    • A relaçãode Hitler com seus pais era bastante ambígua. À mãe dedicava extremo carinho e dedicação. Com o pai tinha uma relação conflituosa, marcada principalmente pela oposição que Alois fazia ao interesse de Adolf pelas artes e a arquitetura.
  • 19.
  • 20.
    • Frustrado como seu insucesso na sequência de seus estudos, Hitler mudou-se para Viena, aos 21 anos, vivendo de pequenos serviços. Vivendo em condições precárias, mudou-se para Munique quando tinha 25 anos de idade.
  • 22.
    Hitler quando estavano exército:
  • 23.
    • Com aexplosão da Primeira Guerra Mundial, decidiu se alistar voluntariamente no Exército Alemão, incorporando o 16º Regimento de Infantaria Bávaro. • Lutando bravamente nos campos de batalha, conquistou condecorações por bravura durante sua atuação militar e recomendações de um superior de origem judaica.
  • 25.
    • Em 1919,depois de presenciar a derrota militar alemã, filiou-se a um pequeno grupo político chamado Partido Trabalhista Alemão. • Em meio às dificuldades que o povo alemão enfrentava, esse partido discutia soluções extremas mediante os problemas da Alemanha. Entre outros pontos, pregavam a extinção dos tratados da Primeira Guerra, a exclusão sócio-econômica da população judaica, melhorias no campo econômico e a igualdade de direitos políticos.
  • 26.
    • Utilizando seusgrandes dotes oratórios, Hitler começou a angariar a adesão de novos partidários e propôs a mudança do partido para o nome de Partido Nacional-Socialista dos Trabalhadores Alemães.
  • 28.
    • A renovaçãodo nome acompanhou a criação de uma nova simbologia ao partido (uma bandeira vermelha com uma cruz gamada) e a incorporação de milícias comprometidas a defender o ideal do partido. As chamadas Seções de Assalto (SA) eram incumbidas de perturbar as reuniões de grupos marxistas, estrangeiros e comunistas.
  • 31.
    • A CruzSuástica - O uso da suástica era associado pelos teóricos nazistas à sua hipótese da descendência cultural ariana dos alemães. É um símbolo utilizado por muitos povos antigos e com vários significados diferentes.
  • 32.
    • Após aorganização do Partido Nacional- Socialista dos Trabalhadores Alemães (Nazista), Hitler percorreu a Alemanha para divulgá-lo e conseguir mais adeptos. As reuniões do partido eram feitas com alguns rituais, como numerosas paradas, ataques violentos aos socialistas, além dos uniformes.
  • 34.
    • Foi fundadotambém um jornal partidário. Vários adeptos foram recrutados entre desempregados. Alguns intelectuais também se filiaram. • Com a crise de 1923, Hitler organizou uma manifestação militar para tomar o poder. Numa concentração em Munique, avisou que uma revolução nacional começara; mas o povo não o seguiu.
  • 35.
    Tentativa de Golpeem Munique – 1923:
  • 36.
    • Após umconflito com a polícia, Hitler foi preso e o Partido Nazista começou um declínio contínuo, até que, em 1929, havia menos de 120.000 membros. Ele foi condenado a cinco anos de prisão, dos quais só cumpriu oito meses. Nesse meio tempo, escreveu as primeiras linhas de sua obra (um misto de autobiografia e manifesto político) chamada “Mein Kampf” (Minha Luta).
  • 38.
    • Quando foisolto, resolveu refazer as diretrizes de seu partido incorporando ideias do fascismo, noções de disciplina rígida e a formação de grupos paramilitares. Adotando uma teoria de racista, Hitler dizia que o povo alemão era descendente da raça ariana, destinada a construir de uma nação forte e próspera.
  • 39.
    • Para issodeveriam proibir a diversidade étnica em seu território, porque senão perderiam suas forças produtivas para raças descomprometidas com os arianos.
  • 40.
    • As eleiçõespresidenciais de 1925 foram vencidas pelo Marechal Von Hindenburg que, com a ajuda do capital estrangeiro, especialmente norte-americano, conseguiu com que a economia do país voltasse a crescer lentamente. Esse crescimento, porém, durou só até 1929.
  • 41.
    • De 1930em diante, porém, os capitalistas estrangeiros começaram a retirar seus empréstimos. A inflação recomeçou e a crise econômica também. A produção do país entrou em declínio. A miséria da população permitiu a ascensão política do Partido Nazista, bem como do partido Comunista. Nas eleições de 1930, essa tendência se manifestou claramente.
  • 42.
    • Nesse contextode crise, os milhões de desempregados, bem como muitos integrantes dos grupos dominantes, passaram a acreditar nas promessas de Hitler de transformar a Alemanha num país rico e poderoso.
  • 43.
    • Os nazistaselegeram 107 deputados e os comunistas 77, em detrimento dos partidos liberais. Em 1932, terminava o período presidencial de Hindenburg; ele se candidatou novamente, tendo Hitler como adversário. Foram necessárias duas eleições para decidir o pleito. Hitler perdeu, mas obteve um grande número de votos.
  • 44.
    • Assim, naseleições parlamentares de 1932, o Partido Nazista conseguiu obter 38% dos votos (230 deputados), mais do que qualquer outro partido. • Aproveitando-se disso, os nazistas passaram a pressionar o presidente e este concedeu a Hitler o cargo de chanceler (chefe do governo).
  • 45.
    • Em 1933,não suportando as pressões da crise econômica alemã, o presidente convocou Hitler para ocupar o cargo de chanceler (Primeiro-Ministro). Em pouco tempo, Hitler conseguiu dar vários golpes políticos que lhe deram o controle absoluto da Alemanha.
  • 47.
  • 48.
    • No poder,Hitler conseguiu rapidamente que o Parlamento aprovasse uma lei que lhe permitia governar sem dar satisfação de seus atos a ninguém. Em seguida, com base nessa lei, ordenou a dissolução de todos os partidos, com exceção do Partido Nazista.
  • 49.
  • 50.
    • Em agostode 1934, morreu Hindenburg e Hitler passou a ser o presidente da Alemanha, com o título de Führer (guia, condutor). • Fortalecido, o Führer lançou mão de uma propaganda sedutora e de violência policial para implantar a mais cruel ditadura que a humanidade já conhecera.
  • 51.
  • 53.
    • A propagandaera dirigida por Joseph Goebbles, doutor em Humanidades e responsável pelo Ministério da Educação do Povo e da Propaganda. Esse órgão era encarregado de manter um rígido controle sobre os meios de comunicação, escolas e universidades e de produzir discursos, hinos, símbolos, saudações e palavras de ordem nazista.
  • 54.
  • 55.
    • Já aviolência policial esteve sob o comando de Heinrich Himmler, um racista extremado que se utilizava da SS (tropas de elite), das SA (tropas de choque) e da Gestapo (polícia secreta de Estado) para prender, torturar e eliminar os inimigos do nazismo.
  • 56.
    As SS (Tropade Elite):
  • 57.
  • 58.
  • 59.
    • No planoeconômico, o governo hitlerista estimulou o crescimento da agricultura, da indústria de base e, sobretudo, da indústria bélica. Com isso, o desemprego diminuiu, o regime ganhou novos adeptos e a Alemanha voltou a se equipar novamente, ignorando os termos do Tratado de Versalhes.
  • 64.
    A Noite dosLongos punhais:
  • 65.
    A NOITE DOSLONGOS PUNHAIS Foi um episódio de conspiração, traição e morte nas entranhas do poder da Alemanha nazista. Numa mal sucedida resistência à liderança de Adolf Hitler, o capitão Ernst Röhm, seu antigo colaborador e comandante da Seção de Assalto - SA Sturmabteilung, braço militar do Partido Nazista, passou a defender publicamente a transformação da mesma em uma milícia independente, e com poderes para controlar o exército alemão.
  • 66.
    • A reivindicaçãode Röhm alarmou os generais, que passaram a cobrar de Hitler uma resposta enérgica. O ex-colaborador não imaginava o seu destino, após cair em desgraça com o Führer. Alegando reação a uma rebelião no seio da SA, então com dois milhões e meio de soldados, Hitler livrou-se de maneira brutal dos seus traidores.
  • 67.
    • Durante amadrugada, elementos da sua guarda pessoal, a SS - Schutzstaffel, invadiram o hotel em que Röhm se encontrava na companhia de outros líderes da SA. Surpreendidos, todos foram detidos e rapidamente fuzilados. A inquietação pública na capital foi evidente e deu margens aos mais aterradores boatos.
  • 68.
    • Para contera agitação, o governo reforçou a segurança nas ruas com a SS, e deu ordens extremas à imprensa que não noticiasse os fatos, sob risco de severa punição aos desobedientes. Oficialmente, o governo alegou que a SA preparara um golpe contra o Reich. Na realidade, porém, Hitler concretizava mais uma de suas estratégias de poder.
  • 69.
    • Como umano antes ele tinha liquidado a esquerda alemã, o massacre significou a eliminação dos seus últimos rivais. Sem contestação, Hitler era o líder supremo.
  • 70.
    • A SS,força de elite ideológica e racial, passou a ter grande relevância na estrutura do poder, encarregada da segurança interna da Alemanha. O banho de sangue custou dezenas de vidas, muitas sem qualquer ligação com Röhm.
  • 71.
  • 72.
    A TEORIA DOESPAÇO VITAL • O objetivo dos nazistas era construir um império ariano, puro e forte, centralizado em torno de Hitler. O passo decisivo para esse projeto se tornar realidade seria a expansão territorial e a integração de todas as comunidades germânicas da Europa num "espaço vital" único. Além da própria Alemanha, isso incluiria a Áustria, a Tchecoslováquia, a Prússia (oeste da Polônia) e a Ucrânia.