Incorporar apresentação

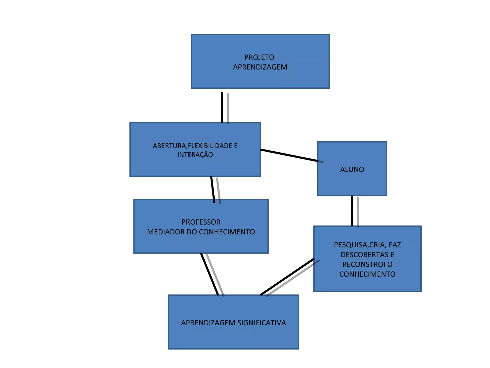
A aprendizagem significativa envolve o aluno pesquisando, criando, fazendo descobertas e reconstruindo o conhecimento com o professor mediando o processo, enquanto promove a abertura, flexibilidade e interação por meio de projetos.
