O Geoprocessamento e suas
Aplicações na Gestão das Cidades

    Marcos Ubirajara de Carvalho e Camargo
Marcas Registradas

Microstation Geographics®, GeoExchange®, GeoOutlook® são
marcas registradas da Bentley Systems, Incorporated.

ODBC® é uma marca registrada da Microsoft® Corporation

Autocad® é uma marca registrada da Autodesk Corporation

Mapinfo® é uma marca registrada da Mapinfo Corporation

Apic® é uma marca registrada

Vist@érea® é uma marca registrada




                                                           2
O Geoprocessamento e suas Aplicações na Gestão das Cidades


ÍNDICE

SOBRE A PROPOSTA DO LIVRO.......................................................... 7

INICIANDO .............................................................................................. 11

RECOMENDAÇÕES ............................................................................... 13

O AGENTE MOTIVADOR ..................................................................... 15

INTRODUÇÃO......................................................................................... 18

                    INDICADORES
I. PROCESSAMENTO DE INDICADORES DE GESTÃO E
          INTEGRADAS................................................................ 23
ANÁLISES INTEGRADAS
   EXTRAÇÃO DE MAPAS ...................................................................... 23
                 Figura I.1 Dados sobre obra do Orçamento Participativo. .................23
                 Figura I.2 – Tela Principal do Sistema SEMAI-X..............................24
                 Figura I.3 – Lista sugerida de Nomes de Logradouros.......................26
                 Figura 1.4 – Mapa da localização de um endereço .............................27
       I.A. Informações ao Estudo, Projetos e Acompanhamento das Obras
       do Orçamento Participativo................................................................ 27
                 Figura I.5 – Contextualização da obra 122 do OP-2001/2002............29
                 Figura I.6 – Área de inserção da obra 122 do OP-2001/2002.............30
                 Figura I.7 - Detalhe da área da obra 122 do OP-2001/2002 ...............30
       I.B. Informações ao Planejamento...................................................... 31
                 Figura I.8 – Destaque das Regionais Oeste e Centro-Sul na Proposta
                 de Modificação dos Limites ...............................................................33
       I.C. Diagnósticos das Áreas Carentes de Infraestrutura Urbana,
       Moradia, Serviços Básicos de Saneamento, Educação e Saúde ......... 34
                 Figura I.9 – Mapeamento de áreas não atendidas por redes de coleta de
                 esgotos................................................................................................37
                 Figura I.10 – Mapeamento de área de expansão urbana .....................38
                 Figura I.11 – Áreas não atendidas e em expansão sobre a malha de
                 redes coletoras de esgotos. .................................................................38
       I.D. Levantamento das Áreas Não Atendidas pela Coleta de Esgotos
       Sanitários nas Bacias Prioritárias do Drenurbs: ............................... 39
                 Figura I.12 – Cenários sociais de alguns córregos contemplados pelo
                 Programa Drenurbs ............................................................................45




                                                                                                                        3
O Geoprocessamento e suas Aplicações na Gestão das Cidades


            Figura I.13 – Mapeamento do IQVU e das áreas prioritárias para
            inclusão social sobre as bacias do Drenurbs.......................................45
            Figura I.14 – Composição das imagens do Vist@érea com um detalhe
            da Área III – Córrego Bonsucesso......................................................49
            Figura I.15 – Composição das imagens do Vist@érea com um detalhe
            da Área II – Córrego Bonsucesso .......................................................50
  CRUZAMENTO DE DADOS ESPACIAIS INTEGRADOS ................. 53
    I.E. Metodologia Para a Produção dos Indicadores de Gestão do PMS
    – Plano Municipal de Saneamento de Belo Horizonte........................ 54
            Figura I.16 – “Layer” das bacias elementares superposto pelo “layer”
            das vilas e favelas...............................................................................59
            Figura I.17 – Recorte das áreas em “overlay”: Bacias Elementares
            versus Vilas e Favelas. .......................................................................60
            Figura I.18 – Relatório de “overlay” (cruzamento das camadas). ......60
            Figura I.19 – Recorte das áreas em “overlay” das Bacias Elementares
            X Vilas e Favelas X Setores Censitários. ...........................................61
            Figura I.20 – Relatório de “overlay” das bacias elementares X vilas e
            favelas X setores censitários do IBGE................................................62
            Figura I.21 – Relatório de “overlay” das bacias elementares X vilas e
            favelas X setores censitários do IBGE com cálculo das distâncias
            médias para os equipamentos de saúde, educação e obras do
            orçamento participativo......................................................................64
            Figura I.22 – Planilha resumo do cálculo dos indicadores e índices do
            PMS....................................................................................................67
            Figura I.23 – Planilha resumo do cálculo ISA e da priorização das
            Bacias Elementares ............................................................................68
            Figura I.24 – Priorização das bacias elementares de BH para efeito das
            ações do PMS.....................................................................................70
    I.F. Metodologia para o processamento e análise dos dados sobre as
    obras do Orçamento Participativo em Belo Horizonte....................... 71
            Figura I.25 - Esquemático para o cálculo das distâncias ....................76
            Figura I.26 - Interpolação das populações totalizadas a cada 100
            metros.................................................................................................76
            Figura I.27 – Recorte do relatório de acessibilidade para a obra 52 do
            OP-97 na Regional Noroeste. .............................................................79
            Figura I.28 – Classificação dos setores censitários na Regional de
            Venda Nova segundo as distâncias médias para as obras do OP ........81
    I.G. Uma Metodologia para Processamento e Análise dos Indicadores
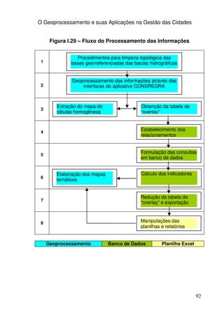
    do SNIS Segundo Bacias Hidrográficas.............................................. 83
            Figura I.29 – Fluxo do Processamento das Informações ....................92
            Figura I.30 – Aspecto do produto de cruzamento da malha municipal
            com as bacias hidrográficas do nível 2 ...............................................95
            Figura I.31 - DER do Núcleo do SNIGIS..........................................96


                                                                                                                   4
O Geoprocessamento e suas Aplicações na Gestão das Cidades


                Figura I.32 – Aspecto do mapa temático obtido a partir da
                classificação dos municípios segundo o Peso.....................................98
  CONTROLE DE PROCESSOS ............................................................ 109
                Figura I.33 – Exemplo de informações sobre um processo. .............111

II. PRODUÇÃO – ENTRADA E SAÍDA DE DADOS .............. 112
  CAPTURA E CONVERSÃO DE DADOS ........................................... 112
                Figura II.1 – Menu principal do programa CNVMAP .....................113
  TRANSFORMAÇÕES BÁSICAS........................................................ 116
                Figura II.2 – Ilustração do Deslocamento de Mapas........................117
                Figura II.3 – Tela principal do programa para posicionamento de
                mapas. ..............................................................................................118
                Figura II.4 – Produto de saída do programa Escala. ........................119
  IMPRESSÕES EM ESCALAS E FORMATOS VARIADOS .............. 119
                Figura II.5 – Tela principal do aplicativo de plotagem CADPLOT .119
                Figura II.6 – Produto de plotagem identificado como
                PRODUTO_XXX.DGN...................................................................121
                Figura II.7 – Configuração das pastas para implantação do programa
                aplicativo CADPLOT.......................................................................121

III. APOIO À OPERAÇÃO DE SISTEMAS URBANOS ........ 122
  GERAÇÃO DE RELATÓRIOS TÉCNICOS........................................ 122
   III.A. Relatório de Inspeção de Assoreamento em PV’s da
   Microdrenagem................................................................................. 123
                Figura III.1 – Pesquisa dos PV’s assoreados da microdrenagem.....124
                Figura III.2 – Detalhe de PV assoreado............................................125
     III.B. Relatório de Inspeção de Presença de Esgoto em PV’s da
     Microdrenagem................................................................................. 125
                Figura III.3 – Pesquisa de PV’s da microdrenagem com presença de
                esgotos..............................................................................................126
                Figura III.4 – Detalhe de PV com esgoto .........................................127
     III.C. Relatório de Inspeção de Estações de Rádio-Base Celular
     (ERB’s).............................................................................................. 127
                Figura III.5 – Mapeamento das Estações de Rádio-Base Celular
                (ERB’s) de Belo Horizonte ..............................................................129
                Figura III.6 – Relatório de interferência entre ERB’s de Belo
                Horizonte..........................................................................................130
     III.D. Relatório de Classificação do Sistema Viário por Tipo de
     Pavimento ......................................................................................... 130
                Figura III.7 – Mapa da Classificação do Sistema Viário ..................132



                                                                                                                      5
O Geoprocessamento e suas Aplicações na Gestão das Cidades


             Figura III.8 – Relatório de Classificação do Sistema Viário ............132
  CONSISTÊNCIA DE DADOS INTEGRADOS ................................... 133
             Figura III.9 – Desenho de atualização do cadastro de microdrenagem.
              .........................................................................................................135
             Figura III.10 - Tela de confirmação da criação do registro...............137
             Figura III.11 – Tela de edição e carregamento dos dados
             alfanuméricos. ..................................................................................137
  CONSULTAS A UM BANCO DE DADOS MUNICIPAL .................. 138
             Figura III.12 - Tela do Módulo de Busca e Extração de Mapas do
             Sistema BDM ...................................................................................139
             Figura III.13 - Mapa Resultante da Extração do Setor Fiscal 16,
             Quadra 143 e seu Detalhe.................................................................140
             Figura III.14 - Mapeamento do Roteiro de Leitura ROT1608L .......142
             Figura III.15 - Mapeamento parcial do Proprietário “Antonio
             Campanharo”....................................................................................143
             Figura III.16 - Mapeamento do Usuário “Anselmo Aranda”............144
             Figura III.17 - Localização da “Rua Babilônia” no Geral e em Detalhe
             no canto Superior Direito .................................................................145
             Figura III.18 - Localização da “Rua Germânia” no Geral e em Detalhe
             no canto Inferior Esquerdo ...............................................................146
             Figura III.19 - Mapeamento dos Consumidores na Faixa de 36-50m3
             do Roteiro ROT1627L com a Quadra-31 em Destaque....................148
             Figura III.20 - Mapeamento da Zona Baixa do Setor de Abastecimento
             Erasmo Assunção dentro da Bacia Guaixaya ...................................150
             Figura III.21 - Composição das Quadras 48 e 49 do Setor 14 com as
             Redes de Água..................................................................................151
             Figura III.22 – Formulário para exibição dos dados da Ligação ......153
             Figura III.23 - Tela de um Relatório dos Consumos da Quadra 190 do
             Setor Fiscal 10..................................................................................154
  LEITURAS RECOMENDADAS ......................................................... 157




                                                                                                                        6
O Geoprocessamento e suas Aplicações na Gestão das Cidades


SOBRE A PROPOSTA DO LIVRO

Este livro, tal como as cidades objeto dos nossos estudos, poderá
ser lido e consultado através de vários recortes no seu conteúdo.
Esses recortes vão desde aqueles apropriados aos leitores não
especialistas, e que vêm os sistemas de informações geográficas
(SIG) como uma potencial fonte de informações e consultas, até
recortes orientados para profissionais altamente especializados
trabalhando nas fronteiras do Planejamento Urbano; da Gestão das
Cidades e dos Serviços Públicos em geral; da Implementação das
Políticas Públicas nos Complexos Urbanos e Metropolitanos; e do
Desenvolvimento de Sistemas de Geo-Informações. Todos esses
campos do conhecimento são afetados direta ou indiretamente por
uma crônica falta de informações articuladas em modelos
inteligentes (ou seja: mínimos, completos, integrados e integrais)
orientados para o objeto da análise e do planejamento estratégico,
antes que os ultrapassados modelos baseados em visões
compartimentadas       das       cidades   e     limitados   pela
“(pouca)disponibilidade” de informações.

O livro não se propõe ser de Engenharia, nem de Planejamento, ou
de Cartografia Digital ou, muito menos, de Informática ou Análise de
Sistemas. Mas sim, o viés da sua leitura, poderá proporcionar
proveitos na medida em que crie espaços para uma discussão
multidisciplinar em torno da necessidade que temos de
interrelacionar diversificados modelos do conhecimento. Para efeito
de orientação dessa leitura, seu conteúdo poderá ser recortado
através de “blocos de hiperlinks”, os quais filtram matérias e
conceitos de interesse para perfis profissionais diferenciados. Esses
“blocos de hiperlinks” são identificados no índice analítico
abrangendo os interesses de Analistas Programadores, Operadores
de Sistemas, Especialistas da Área de Geo-Informações,
profissionais do Planejamento Urbano, da Gestão de Cidades e
Operadores de Serviços Públicos em geral.

Essa diversidade de conhecimentos formando um todo consistente é
que constitui a essência da proposta deste livro, qual seja a de
apreensão dos mecanismos que operam na dinâmica urbana – e da
complexa rede de interrelações que formam – através da sua



                                                                   7
O Geoprocessamento e suas Aplicações na Gestão das Cidades


codificação como geo-informação. Isto sugere que a concepção das
bases de informações de sistemas dessa natureza deva ser
amplamente discutida entre os diversos setores demandantes das
informações, para que esses setores dêem a resposta esperada na
coordenação das ações intersetoriais empreendidas pelo poder
público e provenham adequadamente os processos de
realimentação das bases de informações. Este livro propõe abrir
essa discussão.

Todavia, trata-se de um desafio cuja superação depende não
apenas de uma revisão da cultura da retenção da informação como
instrumento de poder; mas também da revisão ou da recriação de
processos que foram moldados com base na deficiência de
informações; e que, por essa razão, negam a sua necessidade; e
que, bem ou mal, sempre funcionaram. Essa, talvez, seja a principal
barreira. Afinal, para quê mexer em algo que sempre funcionou
assim? Essa cultura da desinformação, quer seja alimentada pelo
hábito da retenção da informação, quer seja alimentada pela
omissão ou negação da sua necessidade; permeia as atividades
não somente do setor público, mas também de muitos segmentos
do setor privado. Está a serviço do desperdício de recursos, do
desvio de finalidades, da precariedade das soluções e da ineficácia
das ações. Mascara também uma realidade para a qual não
podemos mais voltar a costa, pois dela fazemos parte. Exclui
mundos com os seus enormes contingentes populacionais,
distorcendo as visões das cidades seja sob o aspecto territorial ou
do tecido social que as revestem e que, em razão das profundas
desigualdades, tende a se desagregar. Tais são os males da cultura
da desinformação.

Por quê a geo-informação?

Embora desejável, a lógica de produção do espaço urbano para a
sua posterior ocupação, na prática, e cada vez mais, dá lugar a uma
lógica inversa de ocupação do espaço para a sua posterior
urbanização. Esse desafio que se coloca para o poder público é
como o de consertar os motores de um avião lotado, em pleno vôo.
Esse espaço já ocupado é o avião que, de qualquer forma, vai para
algum destino dependendo dos propulsores. Esses propulsores a



                                                                 8
O Geoprocessamento e suas Aplicações na Gestão das Cidades


serem consertados, e também concertados, são o conjunto das
políticas públicas concorrentes para a melhoria dos padrões de
deslocamento, habitação, saneamento básico, saúde, educação e
inclusão político-social. Mas, retomando o objeto central dessa
discussão, o munícipe, aquele que inventa um lugar para morar, tem
naquele avião esse lugar e o chama de cidade. Uma cidade que, no
seu conjunto, irá para algum destino.

Aqui se colocam os riscos de alguns grandes equívocos: a
segregação sócio-cultural-territorial pode levar a classe dominante e,
às vezes, a classe dirigente a pensar que o avião possa perder a
cauda em pleno vôo e prosseguir viagem salvando-se o resto; a
despolitização pode fazer com que muitos dos passageiros pensem
que qualquer plano, de qualquer qualidade ou natureza, sirva para o
conserto dos propulsores; o concerto dos propulsores não pode ser
alcançado usando-se componentes de diferentes qualidades para as
mesmas funções; o desconhecimento dos esquemáticos dos
propulsores pode levar a intervenções inócuas ou, quem sabe, a um
desastre; o desconhecimento do avião, dos seus passageiros e dos
princípios que os compelem a empreender essa viagem tem seu
análogo no vácuo deixado para trás do avião sem rumo.

Mas, como dizíamos, aquele avião é um lugar e, como um lugar,
tem suas formas, seus interiores, exteriores, suas fronteiras, sua
origem, sua história, suas coordenadas de posição e suas direções.
O lugar é um ente geográfico, e os seus atributos são geo-
informação. Mas, atributos são passivos. Há outras geo-
informações, de uma natureza intrínseca, cuja apropriação depende
de uma visão mais ampla, e que extrapola o conhecimento do lugar
e os seus atributos. São as relações que esse lugar estabelece e
que, diferente dos         atributos, conferem-lhe propriedades
ativas/reativas. Essas propriedades derivam das relações de
inserção, vizinhança, proximidade, e outras; das quais se podem
derivar vetores de expansão e de indução da reordenação do
espaço urbano interno e adjacente. São, todas essas, propriedades
espaciais que podem afetar enormemente o conjunto da cidade, não
se podendo ignorá-las ou tratá-las de maneira apartada do todo.
Neste análogo, impõe-se a necessidade do pleno conhecimento do
trinômio ente-atributos-relações para o sucesso das ações que



                                                                    9
O Geoprocessamento e suas Aplicações na Gestão das Cidades


visem conduzir aquele avião para um pouso seguro. Por essa razão
defendemos modelos de conhecimento baseados em geo-
informações e vemo-los como imprescindíveis para a gestão não
apenas do nosso aero-modelo, mas da cidade real que esse modelo
representa por analogia.

Podemos dizer que o objetivo final deste trabalho é provocar
discussões acerca de outras visões e possíveis leituras do complexo
de interrelações que permeiam a cidade, em prol do aprimoramento
dos modelos de conhecimento propostos e dos benefícios que
destes podemos auferir na implementação de políticas públicas
concertadas.




                                                                10
O Geoprocessamento e suas Aplicações na Gestão das Cidades


INICIANDO


               Colocar uma cidade inteira em meio digital ainda é uma tarefa fácil.
                                                              Difícil é tirá-la de lá!


De fato, com a rápida evolução dos periféricos e acessórios para a
captura e conversão de dados, tornou-se uma tarefa relativamente
fácil criar o “equivalente” digital para as informações, sejam elas de
natureza alfanumérica, vetorial ou imagens “raster”. Nos anos 90,
assistimos a uma verdadeira revolução das metodologias e técnicas
para a captura de informações, acompanhada de uma popularização
(entenda-se como fácil uso e baixo custo) dos insumos para a
instrumentalização de tais processos. Alguns dos mais significativos
avanços aconteceram nas áreas da restituição assistida por
computadores, sistemas de posicionamento global (GPS), coletores
de dados, telemetria, reconhecimento óptico de caracteres (OCR),
câmaras digitais, “scanner”, etc. A informação “multimídia”, uma
ficção nos anos anteriores, tomou conta dos veículos de
comunicação de massa, dos sistemas de comércio e de serviços, do
instrumental de trabalho das mais comuns atividades humanas. Ao
final da década de 90, chega a ser difícil imaginar um mundo sem a
informação “multimídia” e sem a Internet, sua grande precursora.

Mas, o que parecia ser a solução, tornou-se um grande problema. É
muita informação. Freqüentemente, podemos traduzir a tão
popularizada expressão “navegar” como literalmente “naufragar”.
Isto mesmo. Na busca de uma informação muitas vezes trivial do
ponto de vista de quem a procura, mergulha-se num verdadeiro
oceano     de informações      desnecessárias, redundantes      e
desconformes. Isto resulta não somente de um inadequado
tratamento e modelagem do dado, como também de uma má
contextualização do mesmo dentro de um modelo de conhecimento.
Informação financeira é uma coisa, de engenharia é outra. O
vertiginoso aumento da capacidade de armazenamento dos
computadores e periféricos, com o conseqüente aumento da
tolerância à geração de informações inúteis como a duplicação, a
manutenção de várias versões de um dado muitas vezes ruim; só



                                                                                   11
O Geoprocessamento e suas Aplicações na Gestão das Cidades


piora as coisas. Ao final, possui-se mais do que se deveria e obtém-
se menos do que se necessita, ratificando a assertiva inicial.

A solução parece estar na retomada de alguns princípios como a
orientação dos processos para a aplicação final e jamais tê-los como
um fim em si. Se uma informação destina-se ao uso pela
engenharia, os métodos para sua captura, tratamento, organização
e apresentação devem ser métodos da engenharia. Não se deve
empregar uma técnica apenas por ser nova ou revolucionária, em
detrimento do produto que dela se obtém. Um exemplo recente está
no malogro do uso do GPS como uma técnica absoluta e
substitutiva das demais utilizadas na obtenção de dados de
topografia e de posicionamento no campo. O custo operacional do
GPS (aparato e tempo para a obtenção do dado) cresce
exponencialmente com o requisito da precisão, inviabilizando-o para
o uso mais corriqueiro quando a precisão é exigida. Outro exemplo
está no uso indiscriminado do “scanner” como uma técnica para
conversão de dados para o formato digital. Neste caso, a rapidez e o
baixo custo só fazem crescer descontroladamente as massas de
dados inviabilizando os sistemas de recuperação e de aplicação da
informação.

Orientar os processos para a aplicação final significa “chamar” o
usuário final para deste obter o modelo de conhecimento. Deve-se
usar este modelo de conhecimento como um gabarito para a triagem
e para a qualificação das informações. Deve-se modelar e organizar
o dado segundo o conhecimento do usuário, para que o sistema
produza o que se espera dele. Jogar o resto fora.

Este trabalho é uma iniciativa e não pretende ser uma solução cabal
para os problemas que se apresentam. Uma iniciativa orientada
para os nichos das aplicações em saneamento básico, drenagem e
planejamento urbano; com ênfase para as práticas da engenharia. O
trabalho deve ser avaliado através deste prisma. Não deixa de
sugerir, entretanto, uma mudança cultural no uso das informações,
ao propor o objeto mínimo e completo como base do
conhecimento.      Aceito    este   conceito,   seguem     algumas
recomendações.




                                                                 12
O Geoprocessamento e suas Aplicações na Gestão das Cidades


RECOMENDAÇÕES

a. A extração de um mapa deve ser orientada para o objeto de
   análise e não para a disponibilidade de informações. Em outras
   palavras, uma informação não é boa apenas por estar
   disponível, podendo desta forma extrapolar o conceito de
   completeza do objeto de análise, com prejuízo para a clareza e
   objetividade da informação. Presume-se, então, que o modelo
   de dados deva ser inspirado pela camada de aplicações; isto é,
   a partir de uma definição clara dos objetos que se pretende
   representar e dos produtos que se pretende obter da sua
   manipulação. Embora isto pareça óbvio, é comum encontrarmos
   a inversão dessa lógica na concepção de muitos sistemas de
   informações que privilegiam as tecnologias de armazenamento
   e de processamento dos dados, em detrimento dos modelos de
   conhecimento do universo de potenciais usuários do sistema.
   Como resultado teremos: produtos inadequados e incompletos
   que exigem retrabalho para a sua utilização; usuários
   insatisfeitos; sistemas que crescem até o colapso das máquinas
   e programas que lhes deram origem.
b. A definição de uma unidade territorial de análise constitui o
   primeiro passo para a geração de objetos mínimos. Por
   exemplo, na caracterização dos sistemas de esgotamento
   sanitário e de drenagem urbana para posterior análise dos
   dados, a unidade territorial compatível é a bacia elementar.
   Quando muito, alguma informação sobre o entorno imediato
   poderá ser útil na formulação dos indicadores da bacia, mas não
   na compreensão dos processos que nela ocorrem. Um sistema
   ideal deve oferecer flexibilidade para a criação, edição e
   modificação dessas unidades territoriais, de tal forma a
   incorporar a dinâmica dos processos de transformação do
   espaço, bem como permitir a projeção de cenários futuros a
   partir da compreensão dos mecanismos que operam nesses
   processos.
c. O software Microstation®, utilizado nessa experiência, trabalha
   com um conceito de “arquivo semente” que deve ser bem
   compreendido. Nenhum arquivo é criado do “nada”, mas sim de
   um modelo para certas finalidades, quais sejam: mapeamento



                                                               13
O Geoprocessamento e suas Aplicações na Gestão das Cidades


   digital, mecânica, eletro-eletrônica, engenharia civil, arquitetura,
   modelagem tridimensional e assim por diante. Cada uma dessas
   finalidades trabalha com os seus próprios conceitos de “mundo”
   (abrangência geográfica), unidades e sub-unidades de medida,
   resolução espacial, tabela de cores, entre outros. Portanto,
   utilizar uma boa semente para o objeto das aplicações é
   garantia de bons produtos na outra extremidade do processo.
   Isto vale não somente para a criação de novos arquivos, mas
   também como um bom procedimento para a “importação” de
   informações de outros sistemas. Mais ainda, sugere a
   organização de bancos de dados modulares e distribuídos,
   antes que os grandes bancos de dados monolíticos e
   centralizados.
d. Na produção de impressões, do ponto de vista técnico, a escala
   do dado impresso é mandatária sobre outros aspectos como o
   formato do papel e o “arranjo” das informações. Com relação ao
   arranjo das informações, nas aplicações em mapeamento digital
   convenciona-se o norte para cima, não sendo recomendado
   rotacionar o mapa sob pretexto de obter um melhor “arranjo” na
   folha, em detrimento da escala que é mandatária, e da
   articulação dessa parte com as demais. O uso indiscriminado
   desse recurso produz objetos desconexos e de difícil
   rearticulação com todo de onde se originaram.
e. Sempre que possível, deve-se trabalhar com o conceito de
   arquivos de referência antes que a duplicação indiscriminada da
   informação. Segundo esse conceito, a área de trabalho é um
   recorte para o “mundo” das informações que, estando
   georreferenciadas, articulam-se no modelo que se pretende
   construir. Sendo assim, um produto que agrega informações
   como arquivos de referência implementa o conceito de “visão
   para o dado mais atual”, além de possuir tamanho mínimo.
f. A formação de um acervo das composições mais usuais agiliza
   sobremaneira o processo de geração de novos produtos. Além
   disso, favorece a criação de padrões para a apresentação das
   informações.
g. O melhor grau de acabamento de um produto deve ser obtido na
   tela do computador. Imprimir para corrigir é uma prática
   antieconômica e retrógrada.



                                                                    14
O Geoprocessamento e suas Aplicações na Gestão das Cidades


O AGENTE MOTIVADOR

O Plano Diretor de Drenagem da Prefeitura de Belo Horizonte teve
como um dos principais objetivos a criação de uma base de dados
georreferenciada passível de atualizações e capaz de articular
informações setoriais dos demais órgãos da administração direta e
indireta, e seus interferentes. O sistema de informações assim
conceituado, ao ser implementado, recebeu uma camada de
aplicações cujo potencial de uso ultrapassou as melhores
expectativas. Mostrou-se ser um instrumental indispensável para a
gestão não somente do planejamento e da operação dos sistemas
de drenagem urbana, mas também para servir como um esteio para
as demais informações na integração das políticas setoriais da
Prefeitura de Belo Horizonte. Por essa razão, tornou-se um
importante eixo de sustentação das ações intersetoriais
preconizadas na reforma administrativa e incorporadas pelo
programa DRENURBS – Programa de Recuperação Ambiental e
Saneamento dos Fundos de Vale e dos Córregos em Leito Natural
de Belo Horizonte. Sendo inspirado pelo próprio Plano Diretor de
Drenagem, o programa DRENURBS tornou-se o primeiro grande
cliente do sistema de informações do Plano Diretor, demonstrando a
necessidade de uma visão sobre o conjunto das informações
setoriais para a formulação de propostas de intervenções
integradas.

Consequentemente, a arquitetura desse sistema tornou-se um
gabarito para a captura, tratamento, modelagem e articulação das
informações visando a concepção, a formulação de propostas, a
prospeção dos recursos, o planejamento das ações e a gestão do
programa DRENURBS, o qual tem se colocado como um duplo
desafio: primeiro, o desafio que se coloca ao poder público de
repensar suas políticas setoriais, buscando a efetiva gestão
integrada dos recursos e investimentos; segundo, o desafio que se
coloca à comunidade técnica de Belo Horizonte, que é o de propor
soluções inovadoras do ponto de vista das práticas e relações
tradicionais desta com o poder público, e que se baseavam numa
visão compartimentada da cidade, inspirada no modelo anterior de
gestão independente das políticas setoriais. Colocados esses
desafios, entendemos ser condição indispensável para o sucesso


                                                               15
O Geoprocessamento e suas Aplicações na Gestão das Cidades


uma gestão agressiva e bem informada, em vista da necessidade de
articular as políticas urbanas para a dotação e adequação da
infraestrutura urbana, com as políticas sociais visando não somente
o bem-estar social, a saúde, a educação, o esporte, a cultura e o
lazer; mas, principalmente, a inclusão social de amplos contingentes
da população de Belo Horizonte. Somente a articulação dessas
políticas (urbana e social), sob a ótica de um planejamento global,
poderá proporcionar a efetiva recuperação e reintegração de amplos
espaços à paisagem urbana, hoje degradados pela má ocupação.

O Plano Diretor de Drenagem, todavia, preconiza e desenvolve
outros programas como o de monitoramento hidrológico, bem como
interage com programas de outros setores da administração pública
municipal como o programa de controle das áreas de risco da Urbel
e o Plano Municipal de Saneamento. A efetiva operacionalização do
sistema de informações como instrumental de planejamento e de
gestão, tende a oferecer uma base de informações atualizadas e
articuláveis sobre as diversas unidades territoriais de interesse para
cada setor. Além disso, essa operacionalização tem por finalidade
também a disseminação e a transferência do conhecimento
cristalizado na primeira fase pelo Grupo Gerencial do PDDBH para
outros setores da administração pública de Belo Horizonte em seu
esforço de modernização e de racionalização do uso dos recursos
públicos.

Atualmente, o GGSAN - Grupo Gerencial de Saneamento, a Urbel –
Companhia Urbanizadora de Belo Horizonte e a Secretaria do
Planejamento seguem os passos do Plano Diretor de Drenagem na
articulação das suas próprias bases de conhecimento. Um exemplo
notável foi a criação sistema de informações georreferenciadas do
PMS – Plano Municipal de Saneamento, o qual deu origem à
produção de todos os indicadores utilizados para a formulação do
plano, desde a fase de diagnóstico, passando pela criação do ISA -
Índice da Salubridade Ambiental e do estabelecimento das áreas
prioritárias para as intervenções, até a fase de elaboração das
propostas de intervenções. Tendo sido concebido e desenvolvido
por uma equipe multidisciplinar e intersetorial, reunindo especialistas
das áreas de infraestrutura, saneamento básico, drenagem urbana,
saúde, resíduos sólidos, habitação, meio-ambiente e planejamento



                                                                    16
O Geoprocessamento e suas Aplicações na Gestão das Cidades


entre outras; esse trabalho tornou-se uma referência no âmbito da
Prefeitura de Belo Horizonte pelo sucesso alcançado.




                                                              17
O Geoprocessamento e suas Aplicações na Gestão das Cidades


INTRODUÇÃO

Um sistema para a extração de mapas visando o procedimento de
análises integradas deve ser idealizado de tal forma a prover os
especialistas de objetos de análises mínimos e completos, extraídos
de bases de dados contínuas. Tais objetos, gerados a partir de
recortes espaciais, são identificados aqui como Unidades Territoriais
de Análise e Planejamento Estratégico (UTAPE). Tendo como
ambiente das aplicações o saneamento básico entendido no sentido
mais amplo, o sistema a ser apresentado integra bases de dados
dos serviços de abastecimento de água tratada; coleta, afastamento
e tratamento de esgotos sanitários; dados da coleta e tratamento de
resíduos sólidos; dados da geopolítica e da infraestrutura urbana;
dados da caracterização e configuração dos sistemas de drenagem
urbana; dados do planejamento, da habitação e sobre obras do OP -
orçamento participativo. Assim contextualizado, o saneamento
básico mostra-se ser um dos grandes eixos das ações do poder
público para o equacionamento dos problemas que afligem
principalmente os grandes centros urbanos.

Essas informações, tipicamente mapas digitais integrados a bancos
de dados alfanuméricos na formação de estruturas de informações
georreferenciadas, têm origem em diversos setores da
administração pública municipal de Belo Horizonte-MG e em
diversos órgãos externos, dentre os quais as concessionárias de
serviços públicos, o que resulta numa diversidade de formatos e
padrões de armazenamento dos dados, tornando o acesso muitas
vezes dependente da interface que criou a informação. Por essa
razão, tornou-se uma premissa do desenvolvimento aqui
apresentado a capacidade para “importar” dados dos diversos
sistemas em uso na PBH – Prefeitura de Belo Horizonte e nos
referidos órgãos externos, permitindo o acesso contínuo dessas
bases de informações em um ambiente homogêneo e de fácil
manutenção. A PBH hoje detém um dos maiores acervos de
mapeamento digital entre as capitais brasileiras, com os seus mais
de 15(quinze) anos de tradição na utilização do geoprocessamento
e tecnologias correlatas. Todavia, consolidou-se uma prática pouco
disciplinada de migração das informações entre sistemas baseada
na replicação/exportação dos bancos de dados originais, os quais


                                                                  18
O Geoprocessamento e suas Aplicações na Gestão das Cidades


vêm sofrendo atualizações setoriais descoordenadas. Isto se dá em
conseqüência de uma solução centralizada e de pouca capilaridade,
exigindo um trabalho de prospeção e triagem dos dados nas suas
fontes, sob pena de realimentar o já reconhecido processo de
desagregação da informação.

Para se ter uma idéia do que temos dito, o banco de dados original
mantido pela PRODABEL encontra-se ambientalizado no APIC®,
sistema esse pouco disseminado nos órgãos municipais de Belo
Horizonte, e menos ainda em outras localidades, constituindo uma
“ilha” de cultura de geoprocessamento. Mais disseminado que o
sistema central, pelo seu grande potencial de uso, o MAPINFO®
encontra-se em setores chave da administração pública municipal
como a Secretaria de Planejamento, Secretaria de Saúde,
Secretaria de Limpeza Urbana e na própria PRODABEL. Muito
utilizado também em outras localidades, o MAPINFO®, que já criou
uma ampla base cultural entre os profissionais do planejamento e da
gestão, peca pela falta de aptidões para as práticas da engenharia,
o que não o descredencia para o uso nos outros setores.

Na engenharia, enquanto ferramenta de projetos, o AUTOCAD®,
cuja consagração antecede o próprio advento das tecnologias de
geoprocessamento, permanece em uso notadamente nos setores
tradicionais da engenharia civil, mecânica, arquitetura e eletro-
eletrônica, os quais permeiam muitas das mais importantes
atividades da administração pública. Isto é um fato a ser relevado, a
despeito da fraca intercambiabilidade do dado geocodificado dos
sistemas de geoprocessamento com o “mundo” do AUTOCAD®
(CAD – Computer Aided Design, ou seja, Projetos Assistidos por
Computadores). Pode-se dizer, isto se deve muito mais à barreira
cultural dos seus próprios usuários do que às limitações do
programa. Para a engenharia, deve-se pensar numa solução que
possua uma forte interface para o AUTOCAD® e, por que não, tê-lo
como parte integrante de uma solução ao invés de procurar um
programa que o substitua. Empresas projetistas, consultorias e
prestadores de serviços de engenharia em geral o tem como
indispensável ferramenta de trabalho, sem contar o imenso acervo
técnico formado ao longo das últimas três décadas. Essa parece ser
uma tendência em Belo Horizonte.


                                                                  19
O Geoprocessamento e suas Aplicações na Gestão das Cidades



Alguns setores da PBH como a habitação, infraestrutura urbana e
saneamento, com acentuada vocação para as práticas da
engenharia, buscaram uma solução de geoengenharia que pudesse
instrumentalizá-los adequadamente na formação de complexos
modelos de informações georreferenciadas, capazes de constituir
verdadeiras réplicas da cidade real. A escolha recaiu sobre o
MICROSTATION GEOGRAPHICS®, uma solução sem similar no
mercado no que concerne às capacidades de intercambiar dados
com outros sistemas, tratamento de grandes massas de
informações, edição e processamento de dados vetoriais e
integração com bancos de dados comerciais de diferentes
fabricantes e tecnologias. Embora seja a mais recente cultura de
geo-informações no âmbito da Prefeitura de Belo Horizonte, a
Bentley, detentora dos direitos da família de produtos do
MICROSTATION GEOGRAPHICS®, é uma das mais tradicionais
empresas do mundo no desenvolvimento de soluções de
geoengenharia. Por outro lado, o potencial integrador da solução
baseada no MICROSTATION® pode ser indicativo não de uma
“nova solução”, em detrimento dos investimentos já realizados em
outros setores da PBH, mas de uma solução para a diversidade
existente, integrando e preservando as soluções já encontradas.
Esta estratégia sugere apenas uma melhor coordenação das
atualizações das bases de informações, as quais devem ser feitas
de forma descentralizada e pelos setores competentes, como uma
imposição do modelo aqui apresentado.

Mas, como veremos no desenvolvimento desta proposta, não nos
deteremos na discussão de soluções tecnológicas para o sistema de
informações em si, que para nós é importante, mas ainda uma
atividade-meio. Nossa discussão será sobre como as diversas
soluções encontradas podem integrar-se na formação de uma
cultura de informações verdadeiramente transformadora, orientada
para os modelos de conhecimento das atividades-fim, e que vise a
melhoria do desempenho do planejamento e da gestão integrada
dessas atividades. O nosso trabalho parte de um conhecimento da
cidade; do seu território e dos seus lugares; das suas demandas e
necessidades; das suas vocações e potenciais; e de como o poder
público pode somatizar os saberes das políticas setoriais,


                                                              20
O Geoprocessamento e suas Aplicações na Gestão das Cidades


articulando-os num modelo de gestão global. Falamos da cidade
real e, sendo assim, não se dispensa um conhecimento amiúde da
sua sociedade, da sua cultura e da sua história. Perceba-se que
desta diversidade de entendimentos daquilo que chamamos “cidade”
(território, lugares, demandas, necessidades, vocações, potenciais,
sociedade, cultura, história, etc.) surge a singularidade, qual seja a
existência e a identidade única de um local quando deste nos
apropriamos dos entendimentos acima. É desta matéria que
tratamos aqui e de como este conhecimento pode vir a contribuir
para a construção de “lugares melhores”.




                                                                   21
O Geoprocessamento e suas Aplicações na Gestão das Cidades


I. PROCESSAMENTO DE INDICADORES DE GESTÃO E
ANÁLISES INTEGRADAS

EXTRAÇÃO DE MAPAS

O sistema que apresentaremos, denominado SEMAI-X, opera no
ambiente de projeto do Microstation Geographics ®, baseando-se
na análise integrada das topologias representativas dos objetos do
mundo real, e dos seus respectivos atributos alfanuméricos
armazenados num banco de dados relacional. A Figura I.1 mostra
os dados alfanuméricos relacionados à uma obra do OP (orçamento
participativo) em destaque (à direita) e os dados da UP (unidade de
planejamento) na qual a obra se insere (à esquerda). Sendo uma
das principais bandeiras do governo democrático popular de Belo
Horizonte, o OP tem como um dos principais critérios a
equanimidade da distribuição dos recursos orçamentários previstos
para suas obras. Isto pressupõe uma distribuição espacial das
intervenções que é equacionada sobre a divisão da cidade em UP’s.




   Figura I.1 Dados sobre obra do Orçamento Participativo.



                                                                23
O Geoprocessamento e suas Aplicações na Gestão das Cidades


Para o perfeito funcionamento do programa, exige-se um arranjo
dos diretórios de projeto, o qual não impõe limites nem quanto ao
número, nem quanto ao tamanho dos projetos. Para um não
especialista, um “projeto” pode ser entendido como um banco de
dados setorial, por exemplo, resíduos sólidos. Tendo os requisitos
da modularidade e do tempo de resposta como mandatários, essa
estrutura sugere a criação de diversos dispositivos de banco de
dados, antes que uma estrutura monolítica contendo “todas” as
informações. Um outro forte apelo para a adoção desta estrutura é o
requisito da facilidade de manutenção das informações. Na estrutura
monolítica, a atualização é centralizada e dificultada pelo manuseio
das informações fora das suas fontes, além da inevitável defasagem
entre a captura e a conversão do dado. Na estrutura proposta, a
atualização é descentralizada e realizada pelo “dono da informação”,
o que confere ao dado confiabilidade e atualidade.




        Figura I.2 – Tela Principal do Sistema SEMAI-X




                                                                 24
O Geoprocessamento e suas Aplicações na Gestão das Cidades


A tela principal do sistema SEMAI-X, conforme a Figura I.2, é
composta por uma série de módulos e comandos, sendo os mais
relevantes descritos a seguir.

Drive: O sistema foi idealizado para permitir o acesso às bases de
dados locais, bases de dados remotas através de redes, ou bases
de dados “removíveis” gravadas em CD. Essa flexibilidade permite
inclusive a alternância das fontes durante os processos de extração
dos mapas e análise das informações. Os “drivers” padrão são C:
para o disco local, D: para o CD-ROM e V: para um disco remoto
acessível através da rede. Para o correto funcionamento, o
programa exige as configurações dos “drivers” acima e a correta
configuração dos NFD’s do ODBC®. Embora possa parecer
complicado para um leitor desavisado, essa configuração do
ODBC® é simples, podendo ser feita por qualquer operador
minimamente treinado para usar o sistema. Não é, todavia, matéria
deste livro.

Pesquisa: O sistema ampara-se na pesquisa por endereço
utilizando o sistema viário completo da cidade como base. Este
comando inicia o processo de busca de uma localidade, que se
procederá como segue.

Nome: Neste campo deverá ser introduzida parte do nome de um
logradouro, sem acentos, podendo ser digitada em maiúsculas ou
minúsculas. Em resposta, o sistema oferecerá uma lista de todos os
nomes de logradouros contendo a ocorrência daquela “parte”, com
indicação complementar do nome popular do bairro, para que o
operador proceda à escolha precisa do local. A Figura I.3 ilustra a
resposta do sistema ao nome dado “sao paulo”. É muito comum
nas cidades brasileiras a ocorrência de vários logradouros com o
mesmo nome. Essa dificuldade fica reduzida trazendo-se o nome do
bairro como um atributo do logradouro como mostrado na figura. Há
questões também relacionadas com a grafia de certos nomes ou
com os conectivos corretos. Dificuldades deste tipo são contornadas
utilizando-se apenas parte do nome como semente para a pesquisa
inicial. Feito isto, o sistema oferecerá uma lista com os nomes




                                                                25
O Geoprocessamento e suas Aplicações na Gestão das Cidades


válidos cadastrados na base de logradouros oficiais, poupando o
operador do trabalho de refazer a pesquisa.




     Figura I.3 – Lista sugerida de Nomes de Logradouros

Confirmada a escolha do logradouro pelo operador, seguir-se-á a
busca do endereço especificado em um banco de dados, informação
esta disposta no mapa da região onde o logradouro se encontra,
sendo destacado em alto-brilho um dos seus trechos conforme
ilustra a Figura I.4.

Identificado o local, a tela principal do programa apresenta botões
para a agregação de várias informações setoriais que sejam de
interesse na composição de um mapa, a saber: toponímia dos
logradouros, geopolítica, saneamento, planejamento, habitação,
projetos e programas. As funcionalidades do sistema se completam
com um conjunto de botões para a visualização, consultas aos
bancos de dados e impressão dos mapas compostos.

Banco: Podendo alternar entre diversos dispositivos de banco de
dados, o sistema informará neste campo o dispositivo ativo naquele
momento da aplicação, existindo botões que permitem a navegação
entre vários dispositivos.




                                                                26
O Geoprocessamento e suas Aplicações na Gestão das Cidades




       Figura 1.4 – Mapa da localização de um endereço


 I.A. Informações ao Estudo, Projetos e Acompanhamento das
               Obras do Orçamento Participativo

Na execução das políticas sociais e urbanas da Prefeitura de Belo
Horizonte, as obras do OP (orçamento participativo) têm imposto
uma nova dinâmica das ações do poder público, preconizando
intervenções setoriais integradas na reordenação e adequação do
espaço, na dotação de infraestrutura e de equipamentos urbanos.



                                                              27
O Geoprocessamento e suas Aplicações na Gestão das Cidades


Neste sentido, um estudo da viabilidade e do impacto dessas obras
exige a articulação de várias camadas de informações, formando
uma complexa rede de interrelações, indispensável para a tomada
de decisões, para a definição das prioridades e para a resolução
orçamentária das obras. São dados da caracterização do espaço
urbano objeto do empreendimento e do seu entorno imediato; dados
da infraestrutura urbana, dos equipamentos e das redes de serviços
públicos existentes; dados indicadores da sócio-economia local e da
qualidade de vida das populações beneficiadas direta ou
indiretamente; e dados do planejamento global. Superadas as
dificuldades para a obtenção e sistematização dessas bases de
informações, surge a necessidade de uma adequada
instrumentalização dos processos de extração dos dados em vista
das crescentes demandas do Orçamento Participativo enquanto um
programa de governo, e enquanto uma via cada vez mais
consolidada da participação popular nos processos decisórios desse
mesmo governo.

A seguir, numa seqüência de ilustrações, mostra-se a flexibilidade
do sistema ao compatibilizar informações intersetoriais de diferentes
escalas, oferecendo uma mesma referência espacial para as fases
de estudo, planejamento, projeto, execução e cadastro das obras.
Entre as fases iniciais de estudo e de planejamento, desenvolve-se
todo o processo decisório participativo, sendo este o grande
diferencial do OP para o processo decisório tradicional. A confiança
que o OP tem ganho dos cidadãos e das entidades participantes,
em boa parte, deve-se à proficiência e exatidão das informações
que subsidiam as discussões, a aplicação dos critérios e, por fim,
as tomadas de decisão. Pode-se dizer, as informações são
indispensáveis para conferir transparência a um processo que, no
conjunto da cidade, não privilegia a priori as regiões beneficiadas
pelas obras, mas sim as contempla sob a aplicação de um conjunto
de critérios rigorosamente equânimes. Isto significa que o conjunto
das informações deve ser homogêneo, abrangendo a cidade até os
seus limites. Caso contrário, seria impossível a aplicação dos
mesmos critérios para todos os pleiteantes. Este princípio da
isonomia no trato das informações que subsidiam os processos
decisórios é igualmente válido para o processo tradicional. Mas, não
basta deter as informações. É importante observar, em primeiro


                                                                  28
O Geoprocessamento e suas Aplicações na Gestão das Cidades


lugar, o pressuposto da continuidade no acesso às informações, a
despeito dos diferentes “mundos” que as mesmas representam; e,
em segundo lugar, o pressuposto da “sobrevida” do produto das
informações nas fases subseqüentes aos estudos preliminares, pelo
fato de tratar-se de um objeto georreferenciado, passível de
atualizações sucessivas, supressão e/ou agregação de novas
camadas de informações, e articulação com outros objetos
georreferenciados. A Figura I.5 tem como objeto de análise a
contextualização da obra de reassentamento na Vila Várzea da
Palma – Regional de Venda Nova. Essa obra teve como órgãos
executores a SUDECAP – Superintendência de Desenvolvimento da
Capital e a URBEL – Companhia Urbanizadora de Belo Horizonte.
Como mostrado, coloca-se a obra frente à divisão geopolítica, o
mapeamento das áreas carentes da cidade, e as outras realizações
do OP concluídas ou em andamento. A abrangência da área
mapeada sugere uma escala de estudo e planejamento, não
possuindo muitos detalhes de interesse técnico. A Figura I.6, por
sua vez, tem como objeto de análise a mesma área, estando numa
escala apropriada para o orçamento e projeto das obras. São ali
acrescentadas informações sobre redes de serviços de saneamento
existentes, canais de drenagem, curvas de nível, etc.



                                              Obras do OP




                                                   Limites das
                                                   Unidades de
   Áreas Atuação
                                                   Planejamento
     da URBEL



  Figura I.5 – Contextualização da obra 122 do OP-2001/2002



                                                                  29
O Geoprocessamento e suas Aplicações na Gestão das Cidades




                                         Área de Inserção
                                             da Obra




  Figura I.6 – Área de inserção da obra 122 do OP-2001/2002

Já a Figura I.7 propõe uma escala de detalhe, apropriada para o
acompanhamento e medição; análise das interferências; e cadastro
das obras executadas, realimentando a base de informações.


                                               Descarga de
                  Canais de                    Esgotos nos
                  Drenagem em                  Canais em
                  Leito Natural                Leito Natural



                                          Limites de Sub-
                                          Bacias




   Figura I.7 - Detalhe da área da obra 122 do OP-2001/2002



                                                               30
O Geoprocessamento e suas Aplicações na Gestão das Cidades


                  I.B. Informações ao Planejamento

As atividades do planejamento são muito favorecidas quando
subsidiadas por informações precisas e atualizadas. Todavia, a
disponibilidade e a quantidade das informações podem nada
significar quando formatos, escalas e convenções para a sua
apresentação são incompatíveis, formando um todo inconsistente.
Mesmo quando superadas as dificuldades para a obtenção das
informações como as bases do urbanismo, das redes de serviços e
dos equipamentos urbanos como saneamento básico, saúde,
educação, segurança, lazer etc; os produtos da superposição
dessas informações obtidos pelos métodos convencionais são
cartas geográficas passivas, as quais desinformam na medida em
que se desatualizam e na medida em que não incorporam a
dinâmica urbana de criação e de transformação dos meios de
acesso aos bens e serviços. Neste sentido, o conceito de periferia
confunde-se com o conceito da exclusão social se, a rigor,
entendermos “periferia” como sendo a não acessibilidade aos bens
e serviços – Lemos, M.B. (Fonte: Revista Política Social – Secretaria
Municipal de Coordenação de Política Social – PBH – Julho-Agôsto/2001). Pode-
se, todavia, diferenciar o que seja “periferia do urbano”, como
conceituado acima, e “periferia social”, esta última sendo a negação
do acesso e não a ausência das condições de acessibilidade. A
“periferia urbana” é visível nos mapas, pois, configura-se como
regiões desprovidas de equipamentos. As comunidades que ali
vivem não são necessariamente “excluídas”, mas são periféricas. A
“periferia social” não é tão visível, mas poderá ser “mapeada” se
incorporarmos àquelas cartas geográficas passivas a representação
espacial dos meios de acesso aos centros de produção de bens e
de serviços. Isto pressupõe a incorporação de uma dinâmica de
atualização aos mapas, tornando-os réplicas atualizadas da cidade
real. Mas, a dotação da cidade de infraestrutura física para acesso
aos centros de produção de bens e serviços não basta para garantir
a acessibilidade universal, ou seja, de todos os segmentos da
população. Há que se ponderar sobre a disponibilidade do
transporte público, o custo desse transporte, a sua eficiência nas
horas de concentração do desejo de viagem (horários de pico), e
tudo mais que possa significar uma impedância na transposição do
espaço geográfico que separa o indivíduo em sua moradia do ponto


                                                                          31
O Geoprocessamento e suas Aplicações na Gestão das Cidades


de acesso ao serviço. Por exemplo, em alguns grandes centros
urbanos, para os moradores de condomínios relativamente
afastados dos centros, a acessibilidade é assegurada pelo
transporte particular, o qual se utiliza muitas vezes de infraestruturas
viárias privilegiadas, pedagiadas, garantindo o rápido deslocamento
e acesso para alguns. Todavia, às comunidades vizinhas daqueles
condomínios, a acessibilidade é negada quer pela inexistência de
um serviço de transporte público coletivo, quer pelo custo desse
transporte, ou ambas as razões. Essas comunidades constituem
periferias urbana e social. Outro exemplo são algumas vilas e
favelas de Belo Horizonte, muitas das quais sem uma infraestrutura
viária adequada para a circulação de veículos automotores, embora
incrustadas na grande cidade, têm o acesso negado aos serviços
essenciais como a coleta de lixo, atendimento de urgência e
policiamento; com graves conseqüências para a saúde, a
salubridade ambiental e a segurança públicas. No primeiro exemplo,
é o indivíduo que se desloca ao pólo de atração. No segundo
exemplo, o pólo de atração é o indivíduo em sua comunidade,
cabendo ao prestador do serviço empreender os esforços para a
transposição do obstáculo denotado aqui como falta de
infraestrutura viária. É claro que essa inversão de papéis é apenas
aparente, pois, apenas ao potencial beneficiário do serviço cabe o
ônus da “negação do acesso”. Essas comunidades não estão na
“periferia urbana” mas na “periferia social”. O seu mapeamento se
completa quando às informações atualizadas sobre a disponibilidade
de equipamentos e de meios de acesso, somam-se as informações
dessas comunidades que habitam áreas ambientalmente
degradadas, áreas de risco para o assentamento urbano e áreas de
ocupação desordenada e caótica. Não se caracterizando como
urbanas, essas áreas normalmente estão ausentes na cartografia
oficial e essa constitui a maior dificuldade a ser superada.

Acreditamos que o entrelaçamento das ações do poder público
visando a reordenação do espaço urbano com as demais ações
visando a inclusão social poderá proporcionar a efetiva apreensão
da intersetorialidade como conceito fundamental para um
planejamento global da cidade. Desta forma, o planejamento global
tendo a territorialidade como a compreensão de como se aglutinam
e se organizam os meios de acesso aos bens e serviços disponíveis



                                                                     32
O Geoprocessamento e suas Aplicações na Gestão das Cidades


na cidade, necessita instrumentalizar-se para capturar as
informações e articulá-las num modelo real da cidade, o qual
extrapola limites administrativos, limites setoriais e geopolíticos; que
são remanescentes de uma visão compartimentada da cidade. Mais
do que obter indicadores estáticos, é necessário espacializá-los e
interrelacioná-los com os fluxos dos serviços na construção de uma
réplica da cidade. O ambiente para a construção de tal modelo é o
de um SIG (Sistema de Informações Georreferenciadas), por razões
da natureza espacial das informações, e que seja capaz de importar
dados de diversas fontes e em variados formatos. E como um
pressuposto do próprio modelo de conhecimento que se pretende
estabelecer, a parametrização dos indicadores mapeados torna-se
imprescindível para que o sistema seja capaz de dar respostas
imediatas seja para a projeção de cenários, seja para a imposição
de restrições às inúmeras variáveis que compõem o modelo.




  Figura I.8 – Destaque das Regionais Oeste e Centro-Sul na
              Proposta de Modificação dos Limites

A Figura I.8 mostra uma composição de informações de diversas
fontes, a saber: Secretaria do Planejamento, Urbel, Sudecap e
Prodabel. Sobre essas informações, coloca-se a proposta de uma
nova divisão das Regionais para Belo Horizonte.



                                                                     33
O Geoprocessamento e suas Aplicações na Gestão das Cidades



I.C. Diagnósticos das Áreas Carentes de Infraestrutura Urbana,
Moradia, Serviços Básicos de Saneamento, Educação e Saúde

Historicamente, os setores do saneamento básico e da infraestrutura
urbana têm representado grande parcela dos investimentos nos
Orçamentos Participativos desde 1994 a 2002. Em termos do
número de empreendimentos, as obras de infraestrutura totalizam
391, frente a um total de 852 obras, correspondendo a um
percentual em torno de 46%; e, em termos dos recursos aprovados,
essas obras respondem por nada mais nada menos que R$
112.679.144,00, em um total de R$ 281.997.456,00 de recursos
aprovados, correspondendo a um percentual em torno de 40%. No
OP-1999/2000, que teve significativa participação popular, o setor
de infraestrutura destaca-se com 59 dos 124 empreendimentos
aprovados, correspondendo a 47,58% do total (Fonte: Revista
PLANEJAR BH – Secretaria Municipal de Planejamento – PBH – Dezembro/2000).

Esses números são indicativos do quanto o setor de infraestrutura é
importante na consecução do projeto político democrático-popular,
quer seja como um fim em si, quer seja como uma base de
sustentação e, por que não dizer, de indução das demais políticas
sociais como saúde, habitação, educação, esportes, cultura, lazer,
etc. Considerando o Orçamento Participativo como principal canal
de participação popular nos processos decisórios do executivo
municipal de Belo Horizonte, e tendo-o também como o mais efetivo
meio de controle social da execução orçamentária deste mesmo,
diante do quadro exposto acima, há que se perguntar: como
instrumentalizar a gestão, de tal forma que essa possa antecipar-se
aos reclamos populares nas ações do planejamento e na
preconização de respostas? Entendemos ser esta uma importante
questão que se coloca. O aperfeiçoamento e a qualificação do
processo do OP têm cristalizado os seguintes critérios: abrangência
e relevância social. O critério da abrangência, representando o
contingente populacional beneficiado diretamente pela reinvidicação,
quando estendido ao conjunto da cidade, pode transformar-se em
importante agente da distensão social, beneficiando indiretamente o
conjunto da sociedade. O critério da relevância social,
representando a reiteração de solicitações anteriores, pode



                                                                         34
O Geoprocessamento e suas Aplicações na Gestão das Cidades


transformar-se em importante agente da universalização dos
benefícios das obras do OP.

Em resposta à questão central de como instrumentalizar a gestão...,
ficam as seguintes impressões:

a.   O esteio de todas as informações deverá ser o planejamento
     global tendo como objeto o conjunto da cidade enquanto
     infraestrutura e disponibilidade de serviços públicos e do
     espaço urbano;
b.   Registros das políticas setoriais da infraestrutura, habitação,
     saúde, educação, esportes, cultura e lazer são indispensáveis;
c.   Torna-se mister a agregação de informações temáticas da
     demografia e da sócio-economia, indispensáveis para a
     avaliação da inserção social e da relevância das obras, bem
     como da abrangência social. Em Belo Horizonte, o indicador
     IQVU - Índice de Qualidade de Vida Urbana - foi construído
     para ser um instrumento que possibilite uma distribuição mais
     eficiente e justa dos recursos públicos municipais, agregando
     dados da oferta de serviços urbanos essenciais existentes no
     local e dados da acessibilidade dos moradores a serviços
     oferecidos em locais mais ou menos distantes, utilizando-se do
     transporte coletivo. Para o seu cálculo foram definidas 13(treze)
     variáveis ou setores de serviços, a serem quantificados:
     Demografia, Abastecimento, Assistência Social, Educação,
     Esportes, Cultura, Habitação, Infraestrutura Urbana, Meio
     Ambiente, Renda Média, Saúde, Segurança, e Serviços
     Urbanos. (Fonte: Home Page www.pbh.gov.br da PBH – TEMA:
     Qualidade de Vida ).
d.   Um cadastro histórico das obras do OP, desde a sua criação,
     propiciará a aplicação mais justa do critério da relevância
     social;
e.   O cadastro das redes de serviços básicos (água, esgoto,
     drenagem, etc.) e da dotação de infraestrutura urbana é
     indispensável para a classificação das áreas contempladas na
     discussão das prioridades;
f.   A base cadastral alimentada com registros de visita ao campo e
     com diagnósticos, caracterizará áreas elegíveis para futuros



                                                                   35
O Geoprocessamento e suas Aplicações na Gestão das Cidades


     empreendimentos, permitindo a antecipação das ações do
     planejamento e da discussão das prioridades;
g.   Todas as informações articuladas deverão integrar um modelo
     contínuo da cidade, até os seus limites;
h.   O melhor ambiente para abrigar esses dados é um sistema de
     informações georreferenciadas (SIG), capaz de importar e
     exportar dados para uma ampla variedade de aplicações para
     gestão, planejamento e projetos de engenharia.

As figuras que seguem são produtos de um trabalho de diagnóstico
dos sistemas de esgotamento sanitário de Belo Horizonte, os quais
foram realizados pela equipe técnica do GGSAN – Grupo Gerencial
de Saneamento da Sudecap. Nesses casos, importante lembrar, a
metodologia desenvolvida é fortemente induzida pelo modelo
conceitual da base de informações, que por sua vez, é um reflexo do
próprio modelo de conhecimento, significando que essa base de
informações está orientada para o problema que se pretende
resolver e para as propostas que se pretende formular. Outro
aspecto importante a ser observado é a sua completeza e
adequação ao objeto de estudo. A Figura I.9 exibe um mapeamento
preciso das áreas não atendidas pelos sistemas de esgotamento
sanitário existentes, bem como apresenta propostas de expansão
dos sistemas. Ali são apresentados dados cadastrais dos sistemas
existentes; modelagem e codificação em cores dos sub-sistemas (ou
micro-bacias) e suas áreas de esgotamento (fundo branco); e
propostas de expansão das redes para as áreas internas às
“manchas” de não atendimento. Pode-se observar também os
limites das bacias de drenagem e de esgotos (contornos azuis e
vermelhos espessos ao lado direito superior); um ponto de descarga
de esgotos em galeria de águas pluviais (célula azul no centro ao
alto).

A Figura I.10 mostra uma área em expansão (zona hachurada na
porção central da figura), caracterizada pelo vazio urbano, uma zona
de transição (mancha de área não atendida) e a cidade formal.




                                                                 36
O Geoprocessamento e suas Aplicações na Gestão das Cidades




Figura I.9 – Mapeamento de áreas não atendidas por redes de
                     coleta de esgotos

Observam-se também diversos pontos de descarga de esgotos em
canais em leito natural (no canto superior esquerdo e à direita da
mancha central), o que invariavelmente representa condições de
insalubridade para a população e de danos ao meio ambiente. Na
Figura I.11 vemos um cenário das duas situações em destaque,
tendo a variável de Infraestrutura do IQVU mapeada ao fundo.
Como sugerido, a mancha verde, cobrindo unidades de
planejamento com disponibilidade de serviços de esgotamento
sanitário inferior a 75%, pode constituir-se em fator decisivo no
estabelecimento de prioridades neste caso. Percebe-se o grande
potencial de uso da base de dados georreferenciados, tendo o
vínculo espacial como elemento-chave na formação de réplicas
ativas do mundo real, incorporando a dinâmica da evolução dos
meios físico, ambiental, geopolítico e sócio-econômico no tempo.
Conhecer essa evolução, racionalizá-la de uma forma participativa,
interferir e induzi-la na produção de um espaço urbano cada vez
mais qualificado é, em resumo, o modo democrático-popular de
pensar a cidade.



                                                               37
O Geoprocessamento e suas Aplicações na Gestão das Cidades




    Figura I.10 – Mapeamento de área de expansão urbana




  Figura I.11 – Áreas não atendidas e em expansão sobre a
            malha de redes coletoras de esgotos.



                                                             38
O Geoprocessamento e suas Aplicações na Gestão das Cidades


  I.D. Levantamento das Áreas Não Atendidas pela Coleta de
    Esgotos Sanitários nas Bacias Prioritárias do Drenurbs:

A cidade de Belo Horizonte sofre com uma desigualdade comum
nas cidades brasileiras, principalmente os grandes centros urbanos.
Trata-se da falta de acesso a serviços essenciais, como o
afastamento de esgotos e de resíduos sólidos (lixo), por grandes
contingentes populacionais segregados e excluídos da vida urbana.
Esse verdadeiro bloqueio sofrido por aquelas populações, tem um
componente físico e um componente lógico. O componente lógico
relacionando-se com a falta de acesso ao mercado de trabalho, à
renda, à escola e aos serviços de saúde; é um problema político-
social. Entretanto, e como uma conseqüência direta da falta de
acesso à renda, esse componente associa-se ao físico que está
relacionado com a ocupação das áreas impróprias ao assentamento
urbano e das áreas ditas “livres”, constituindo um complexo desafio
para o poder público. São condições de moradias insalubres, de
risco para a integridade física e para o exercício pleno da cidadania
por aquelas populações. E como uma resposta à falta de uma
solução global para esses problemas, surgem verdadeiras
“periferias urbanas” encravadas na cidade. Essas áreas crescem em
detrimento não apenas do que poderíamos chamar de “ordenação
urbana”; mas em detrimento também da qualidade de vida e
ambiental do conjunto da cidade e de toda a sociedade. Esse
fenômeno, que se dá igualmente em nossas cidades médias e
grandes, traz como contribuição expor um quadro de injustiça e
desigualdade social, e os equívocos de um modelo insustentável de
desenvolvimento urbano, o qual induz e produz o não-urbano, sua
própria negação, através do processo de exclusão social. O
repensar desse modelo exaurido está a exigir o planejamento e a
incorporação pelo poder público, de uma política intersetorial
conjugada e não apenas combinada como no passado. A diferença
está em que as ações combinadas perpetuam os desvios das visões
setoriais estratificadas, restando as políticas compensatórias como
única forma de mitigar as distorções que elas provocam. Ao
contrário, a ação conjugada pressupõe mecanismos de precedência
dentro de um compromisso único, qual seja o resgatar da cidadania
para amplos contingentes populacionais. Esse diagnóstico tem
como objetivo materializar a existência dessas áreas de exclusão na



                                                                  39
O Geoprocessamento e suas Aplicações na Gestão das Cidades


cidade de Belo Horizonte - MG, sinalizando para algumas situações
agudas que estão a merecer uma reflexão não apenas do poder
público, mas de toda a sociedade.

O Programa DRENURBS

O Programa de Recuperação Ambiental e Saneamento dos
Córregos em Leito Natural de Belo Horizonte visto apenas pela ótica
da limpeza, desobstrução, contenção, estabilização e paisagismo
das margens dos córregos da cidade; seria insustentável devido à
manutenção futura. Para a sua correta consecução, pressupõe-se
intervenções em 3(três) grandes eixos, a saber: o saneamento
básico, a reordenação do espaço urbano (ocupação) da bacia e a
educação ambiental. No primeiro eixo, fazer o saneamento básico
significa coletar e afastar os esgotos lançados nos córregos para as
estações de tratamento, através da interceptação dos mesmos.
Essa linha de ação requer a dotação da área da bacia de uma
infraestrutura urbana, para a efetiva separação dos efluentes de
esgotos das águas pluviais. Outra componente igualmente
importante no eixo do saneamento básico é a coleta e afastamento
dos resíduos sólidos de natureza orgânica para os aterros
sanitários, e os de natureza inorgânica para os pontos de
processamento. Isto também requer a dotação da área da bacia de
infraestrutura adequada para o transporte dos resíduos sólidos nela
produzidos.

O segundo eixo, em parte resulta das ações do primeiro, mas com a
componente social. Em sua maioria, essas áreas, quer nas faixas
ribeirinhas quer nas faixas ascendentes, estão ocupadas. Para a
dotação dessas áreas de uma infraestrutura urbana, preconizam-se
ações sociais visando assistência às famílias sujeitas à remoção.
Isto pressupõe ações conjugadas nos eixos da habitação e da
assistência às famílias no que tange à sua reintegração no corpo da
cidade, dando-lhes não só condições de moradia, como também
condições de saúde, educação e lazer; podendo este último estar
fundamentado na própria reordenação e ocupação do espaço
marginal aos córregos. Todavia, a sustentabilidade deste eixo da
reordenação do espaço urbano, depende de um programa de renda




                                                                 40
O Geoprocessamento e suas Aplicações na Gestão das Cidades


familiar para a efetiva reintegração dessas populações à vida
urbana.

Finalmente, com relação ao terceiro eixo, o da educação ambiental,
pensa-se ser necessário, em primeiro lugar, dar condições de
salubridade para uma população que vive sob risco de saúde e de
integridade física; em segundo, requalificar o ambiente onde vivem
para, então, educar do ponto de vista ambiental. Essas duas ações
são preconizadas pelos outros 2 (dois) eixos; ou seja, o do
saneamento básico e o da reordenação do espaço urbano.
Entretanto, um processo educativo em qualquer direção específica,
no caso a educação ambiental, tem como uma componente
essencial a educação fundamental. Numa ponta, está a própria
capacitação dessas populações para apreender os conteúdos do
processo educativo específico. Na outra ponta, está a capacitação
do poder público para implementar o programa educativo. Isto
sugere que, além das contribuições dos desenvolvimentos dos
outros eixos, a educação pública com acesso pleno e universal
torna-se um importante pilar de sustentação do programa como um
todo, tanto no que se refere à atração da “clientela” para o processo
educativo, como no que se refere a instrumentalização do poder
público para efetivamente educar.

O exemplo destacado do levantamento que se apresenta a seguir é
preliminar, sem verificações de campo, produzido a partir de dados
cadastrais relativamente atualizados e do geoprocessamento de
informações em banco de dados mantidos num SIG - Sistema de
Informações Georreferenciadas do GGPD – Grupo Gerencial do
Plano Diretor de Drenagem. Para efeito da produção dos resultados
apresentados, foram utilizadas as seguintes bases de informações,
bem como os dados alfanuméricos a essas associados:

       Camadas de Informações             Ano                 Fontes
Divisão das bacias elementares do         1999   GGPD – Grupo Gerencial do
cadastro técnico do Plano Diretor de             Plano Diretor de Drenagem.
Drenagem da PBH.
Hidrografia da cidade de Belo Horizonte   1999   GGPD – Grupo Gerencial do
(rede de macrodrenagem ).                        Plano Diretor de Drenagem.
Mapeamento das Vilas, Favelas e           2002   URBEL      –     Secretaria da
Conjuntos Habitacionais.                         Habitação.




                                                                            41
O Geoprocessamento e suas Aplicações na Gestão das Cidades


Redes de coleta e afastamento de        2002   COPASA.
esgotos sanitários (redes coletoras e
interceptoras).
Mapeamento dos setores censitários do   2002   IBGE      /     Secretaria do
IBGE                                           Planejamento da PBH
Imagens do Vist@érea.                   1999   Prodabel.
Informações Geoprocessadas              2002   GGPD - Grupo Gerencial do
                                               Plano Diretor de Drenagem

Passos do Processamento das Informações:

1. Mapeamento das manchas urbanas não cobertas pelas redes
   coletoras de esgotos operadas pela COPASA dentro dos limites
   das bacias elementares em estudo.
2. Agregação dos dados do Censo 2000 do IBGE.
3. Geoprocessamento das manchas não atendidas para produção
   dos relatórios dos setores censitários total ou parcialmente
   incluídos nas manchas.
4. Estimativa das parcelas de contribuição por setor censitário a
   partir dos mapas.
5. Totalização das populações das manchas não atendidas pelas
   redes de coleta e afastamento dos esgotos.
6. Agregação dos dados do cadastro geral das redes de
   macrodrenagem de Belo Horizonte.
7. Agregação dos dados cadastrais da COPASA sobre os pontos
   de lançamentos de esgotos em canais das redes de
   macrodrenagem e em galerias de águas pluviais.
8. Composição das áreas mapeadas com as imagens do Vist@érea
   (aerofotos ortorretificadas em escala 1:2.000 de Belo Horizonte).
9. Considerações

Metodologia

A Prefeitura de Belo Horizonte, através do Programa Drenurbs – de
Recuperação Ambiental e Tratamento dos Fundos de Vale dos
Córregos em Leito Natural tem contemplado um dos principais
aspectos da reforma administrativa implementada a partir do ano de
2001. Trata-se da intersetorialidade, que pode ser entendida como o
planejamento, a execução e a sincronização das intervenções
setoriais para a produção do espaço urbano em seu amplo sentido.



                                                                         42
O Geoprocessamento e suas Aplicações na Gestão das Cidades


Dentro dessa visão, os grandes programas sociais e de
desenvolvimento       urbano      da    prefeitura   devem    interagir,
potencializando as ações setoriais neles preconizadas. O Drenurbs
é um programa inovador e ao mesmo tempo aderente a esta nova
visão, já que propõe manter os córregos da cidade em leito natural,
reintegrando-os à paisagem urbana ao tratar suas águas e margens.
Isto significa resolver o problema de esgotamento sanitário,
coletando e tratando os esgotos despejados “in natura” nos
córregos; dotar as áreas de drenagem desses córregos de
infraestrutura para dali retirar os resíduos sólidos que são carreados
para o corpo d’água; recuperar a calha dos córregos, incluindo o
desassoreamento, a estabilização e contenção das margens;
promover a integração social das populações ribeirinhas
equacionando os problemas de habitação e de acesso aos demais
serviços públicos essenciais como o saneamento, a saúde, a
educação ambiental e o lazer. O Programa Drenurbs, portanto,
apresenta-se como um forte integrador das políticas setoriais,
pressupondo um planejamento articulado com os demais programas
da PBH, dentre os quais o BH - Cidadania. Para efeito de um
planejamento integrado, torna-se mister conhecer não só os
cenários urbanos contemplados pelo programa, mas também, e
principalmente, os cenários sociais. Se, por um lado, o Drenurbs
subdivide a cidade em bacias e sub-bacias, tendo-as como unidades
territoriais de análise e planejamento estratégico; a desigualdade
social, por sua vez, subdivide o espaço urbano em áreas de inclusão
e áreas de exclusão social. Pretendendo-se fazer um balanço social
do programa, torna-se necessário rebater para as áreas de
intervenções do Drenurbs, os indicadores de qualidade de vida
urbana (IQVU), de vulnerabilidade social (IVS) e a classificação das
áreas prioritárias para inclusão social da cidade de Belo Horizonte.
Esses indicadores foram publicados e estão disponíveis na
Secretaria Municipal de Governo, Planejamento e Coordenação
Geral da PBH, sendo que a classificação das áreas prioritárias para
inclusão social foi produzida a partir dos dados do censo 2000 do
IBGE. Com base na análise das variáveis de renda, educação,
saúde, abastecimento de água e coleta de lixo; essa classificação
abrange as dimensões econômica, social e ambiental-urbana (6).




                                                                     43
O Geoprocessamento e suas Aplicações na Gestão das Cidades


Bacias como Sistemas Integrados

F.A.R. Barbosa, J.A. de Paula e R.L.M. Mont-Mór definem “bacias”
como “sistemas terrestres e aquáticos geograficamente definidos,
compostos por sistemas físicos, econômicos e sociais. O seu
gerenciamento apropriado requer que sejam consideradas como
sistemas multiníveis que incluam água, solo e componentes sócio-
políticos internos e externos”(7). Naquele trabalho, sugere-se que a
“bacia” seja tomada como unidade de estudo, de manutenção e
conservação dos recursos hídricos e; consequentemente, como
unidade de planejamento para as ações que visem à melhoria da
qualidade de vida das populações. Esta qualidade de vida, por sua
vez, será fortemente dependente das condições ambientais,
envolvendo aspectos relativos à saúde pública, à paisagística e ao
lazer; e dependente dos recursos naturais seja como insumos à
produção de bens e serviços, seja como corpos receptores das
águas pluviais na operação dos sistemas de drenagem urbana.
Sendo assim, a Figura I.12 tem como pano de fundo as bacias
prioritárias do Programa Drenurbs e, sobre estas, uma classificação
das áreas prioritárias para a inclusão social. Utilizando técnicas de
geoprocessamento, o mapa apresentado foi obtido através de uma
operação lógica de inclusão (AND) entre as bacias elementares
prioritárias do Drenurbs e o “Ranking” das áreas prioritárias para a
inclusão social. Não se trata de uma simples superposição de
mapas. O que se apresenta, na realidade são as manchas do
“Ranking” que estão inclusas em áreas do Drenurbs, ou seja, onde
há uma superposição de projetos do governo. A figura apresenta um
cenário para os córregos do Túnel, Jatobá, Olaria e Barreiro. São
córregos com alguns trechos canalizados, mas também longos
trechos em leito natural, exibindo cenários de ocupação por
populações excluídas da vida urbana, sendo alvos das políticas de
inclusão social da PBHTodavia, uma discussão de sobre como o
programa Drenurbs poderá produzir um balanço social positivo
merece um aprofundamento. A Figura I.13 apresenta um
mapeamento dos menores índices de qualidade de vida urbana
(IQVU), as áreas prioritárias para a inclusão social, um produto
lógico entre essas, tendo como pano de fundo as bacias
elementares prioritárias do Drenurbs.




                                                                  44
O Geoprocessamento e suas Aplicações na Gestão das Cidades




       Figura I.12 – Cenários sociais de alguns córregos
            contemplados pelo Programa Drenurbs




  Figura I.13 – Mapeamento do IQVU e das áreas prioritárias
      para inclusão social sobre as bacias do Drenurbs




                                                              45
O Geoprocessamento e suas Aplicações na Gestão das Cidades


As bacias foram subdivididas em áreas não atendidas pelos
sistemas de coleta e afastamento de esgotos sanitários, tendo-se
procedido ao levantamento individual de cada uma dessas áreas.
Feitas as estimativas de contribuição parcial dos setores censitários,
produziu-se totalizações conforme as planilhas apresentadas por
bacia. A seguir, foram agregados os dados da hidrografia e dos
pontos de lançamento de esgotos em canais e galerias de águas
pluviais, conforme registros do cadastro da COPASA, e feitas as
primeiras análises sobre a destinação dos efluentes coletados.
Também foram feitas composições com as imagens do Vist@érea,
as quais possibilitaram tecer as considerações seguintes.

Considerações

Neste estudo serão apresentados resultados de uma das bacias
prioritárias do programa Drenurbs, a bacia do córrego Bonsucesso,
por ser representativa em função dos valores globais apresentados
para as demais bacias no quadro que segue.

        QUADRO RESUMO DO CONJUNTO DAS BACIAS
              PRIORITÁRIAS DO DRENURBS

                 POPULAÇÃO                    HABITANTES      %
     TOTAL                                          310.885   100
     SEM ESGOTAMENTO SANITÁRIO                       91.033    29
     FAVELADA TOTAL NAS BACIAS                       91.623    29
     FAVELADA SEM COLETA DE LIXO                     28.784   9,2
                    ÁREA                       HECTARES       %
     TOTAL                                         5.187,51   100
     SEM COBERTURA DE REDES DE ESGOTO              2.426,47    46

Os números mostrados no quadro resumo acima falam por si.
Exprimem uma realidade concreta com a qual o poder público tem
de lidar. Sob o aspecto quantitativo, esses números correspondem a
imensos contingentes populacionais vivendo numa cidade informal,
sem acesso aos serviços essenciais e que, se por um lado,
ativamente são agentes das ações antrópicas que produzem o
quadro de insalubridade e má qualidade de vida no qual vivem; por
outro lado, passivamente são atingidos pelo produto dessas
mesmas ações, escamoteadas pela cidade formal. Isto pode ser



                                                                    46
O Geoprocessamento e suas Aplicações na Gestão das Cidades


visto em diversas áreas da cidade, onde populações faveladas
habitando em beira de córregos expõem-se ao lançamento dos
esgotos produzidos pela cidade formal, perpetrando um quadro de
desigualdade e injustiça social.

Sob o aspecto qualitativo, ao observarmos os indicadores de
saneamento básico da cidade de Belo Horizonte, deparamos com
valores até “aceitáveis” se comparados com os de outras cidades
brasileiras. São valores médios calculados sobre o universo
atendido pelos serviços. O quadro resumo, entretanto, mostra a
face da desigualdade. Existem grandes concentrações do “déficit”
do saneamento. São locais encravados na cidade formal,
densamente ocupados, e com indicadores dos piores no que
respeita aos serviços essenciais, condições de moradia, renda,
educação e saúde. Enfim, são as piores cidades que se poderia
conceber para morar, só que essas cidades encontram-se dentro de
Belo Horizonte. E ao totalizarmos as populações que se encontram
nessas condições, chegamos a uma outra Belo Horizonte, que
estaria entre as 10(dez) maiores cidades do estado de Minas
Gerais, em termos quantitativos, e entre as 10(dez) piores em
termos qualitativos. Esses extremos são produtos de um modelo
desenvolvimentista que divorcia o econômico do social,
concentrando renda, aprofundando as desigualdades e induzindo a
desagregação dos tecidos social e urbano.

A seguir, são mostrados os quadros correspondentes à bacia do
córrego Bonsucesso e tecidas considerações acerca de algumas
das suas particularidades. Mais uma vez, como poderá ser visto, os
números mostram desigualdades entre os desiguais. São quadros
exibindo indicadores muitas vezes extremos no que se relaciona à
questão da falta de saneamento básico, outras vezes no que se
relaciona ao drama social de imensas populações faveladas, e
outras vezes uma combinação de péssimos indicadores apontando
para áreas críticas da cidade. Essencialmente, esses indicadores
são indissociáveis sob a ótica de um planejamento integrado. São
variáveis acopladas. As diferenças entre as áreas podem ter origens
diversas tais como no grau de inserção dessas áreas na cidade
formal; nas condicionantes físico-ambientais dos locais; ou mesmo
num produto de políticas setoriais descoordenadas.



                                                                47
O Geoprocessamento e suas Aplicações na Gestão das Cidades


                      CÓRREGO BONSUCESSO
                 POPULAÇÃO                    HABITANTES      %
     TOTAL                                           42.138   100
     SEM ESGOTAMENTO SANITÁRIO                       13.908    33
     FAVELADA TOTAL NA BACIA                         10.073    24
     FAVELADA SEM COLETA DE LIXO                      3.264     8
                    ÁREA                       HECTARES       %
     TOTAL                                         1.172,12   100
     SEM COBERTURA DE REDES DE ESGOTO                742,63    63

                      Planilha I – Bonsucesso
           SETOR       MAS   FEM   TOTAL   FATOR   TOTAL
         25.61-0208    266   254   520     0,75        390
         05.62-0361    51    31    82      0,24         20
         25.61-0253    807   813   1620    0,58        940
         25.61-0116    343   338   681     0,83        565
         05.67-0175    275   297   572     0,23        132
         25.61-0247    402   407   809     0,15        121
         25.61-0248    719   757   1476    0,70       1033
         25.61-0200    341   336   677     0,48        325
         25.61-0206    817   781   1598    1          1598
         25.61-0234    455   450   905     1           905
         25.61-0202    535   497   1032    0,88        908
         25.61-0207    572   556   1128    0,47        530
         25.61-0117    332   297   629     0,90        566
         25.61-0233    641   629   1270    1          1270
         25.61-0204    641   637   1278    0,47        601
         25.61-0205    375   419   794     0,35        278
         25.61-0118    524   473   997     0,47        468
                                   16068             10650
                      Planilha II – Bonsucesso
           SETOR       MAS   FEM   TOTAL   FATOR   TOTAL
         25.61-0178    492   554   1046    0,14        146
         25.61-0188    366   402   768     0,40        307
         25.61-0224    560   601   1161    0,42        488
         25.61-0183    386   410   796     0,31        247
         25.61-0186    458   457   915     1           915
         25.61-0184    247   274   521     0,33        172
                                   5207               2275
                      Planilha III – Bonsucesso
           SETOR       MAS FEM TOTAL FATOR         TOTAL
         05.67-0112    637 673 1310  0,75              983
                               1310                    983




                                                                    48
O Geoprocessamento e suas Aplicações na Gestão das Cidades


      Quadro I – Bonsucesso – Situação da Coleta de Lixo nas
                    Favelas, Vilas e Conjuntos

CGVIL             NOME              POP    COLETA(%)    POP NÃO
                                                       ATEND. NA
                                                         BACIA
10       CONJUNTO BONSUCESSO       2244    100                   0
36       CEMIG                     5000    85                  750
27       CONJUNTO BETANIA          265     100                   0
183      VILA PARAISO              194     80                   39
223      BERNADETE                 500     20                  400
16       ALTA TENSAO I, II, NOVA   1870    100                   0
         DAS INDÚSTRIAS
                                   10073                       1189




 Figura I.14 – Composição das imagens do Vist@érea com um
           detalhe da Área III – Córrego Bonsucesso

Conforme a Figura I.14, percebe-se à esquerda da imagem uma
área de favelas em franca expansão (Conjunto Esperança e Cemig)



                                                                   49
O Geoprocessamento e suas Aplicações na Gestão das Cidades


na direção da zona hachurada (área não atendida pelas redes de
coleta e afastamento de esgotos sanitários), extrapolando os limites
da área mapeada pela URBEL – Companhia Urbanizadora de Belo
Horizonte como sendo de intervenção. Ao centro da imagem,
percebe-se uma provável zona de expansão urbana, sugerindo a
existência de um loteamento em razão da existência de sistema
viário definido. Esta última área encontra-se totalmente inserida na
mancha não atendida. Vale lembrar que o cadastro das redes
coletoras de esgotos da COPASA é mais atual (maio de 2002) do
que as fotos do Vist@érea (1999). Observe-se também a total
inserção dos setores censitários 25.61-0206, 25.61-0233 e 25.61-
0234, os quais já somam uma população considerável de 3.773
habitantes, segundo os dados do IBGE para o censo 2000.




 Figura I.15 – Composição das imagens do Vist@érea com um
            detalhe da Área II – Córrego Bonsucesso

Na Figura I.15, verifica-se a inserção da extremidade norte da
favela Alta Tensão I, área cinza conforme o mapeamento da
URBEL, na área delimitada pelo setor censitário 25.61-0186, o qual
encontra-se totalmente inserido na mancha hachurada, ou seja, não
atendida pelas redes coletoras de esgotos. Segundo o IBGE,
somente esse setor censitário teria 915 habitantes no ano 2000. Ao



                                                                 50
O Geoprocessamento e suas Aplicações na Gestão das Cidades


lado esquerdo da mancha cinza mapeada pela URBEL, observa-se
haver uma grande expansão do núcleo de favela anteriormente
existente, entre a rodovia e o limite da área não atendida. È uma
área de difícil acesso, com sistema viário indefinido e pavimentação
precária. No lado esquerdo superior, observa-se uma área de
expansão urbana, a qual encontra-se inserida no setor censitário
25.61-0183 do censo 2000 do IBGE. Vale lembrar que a foto do
Vit@érea é de 1999, um ano antes do censo.




                                                                 51
O Geoprocessamento e suas Aplicações na Gestão das Cidades


CRUZAMENTO DE DADOS ESPACIAIS INTEGRADOS

O maior apelo para o uso dos SIG - Sistemas de Informações
Georreferenciadas está na possibilidade de proceder-se análises
diversas baseadas em regras de inferência sobre um banco de
dados relacional, impondo-lhes restrições espaciais combinando
uma variedade de topologias. Todavia, transformar essa
potencialidade numa ferramenta de trabalho depende da facilidade e
flexibilidade da interface do sistema para a criação dessas regras na
produção de temas diversos. Esses temas poderão ser compostos
através de operações lógicas cumulativas ou não, superposição de
camadas, cruzamentos e análises das informações de um banco de
dados relacional tendo a relação espacial como vínculo. As análises
temáticas como produtos de regras complexas e compostas,
constituem o grande diferencial do potencial de uso desses sistemas
para os sistemas convencionais. Por outro lado, uma interface
flexível combinada com potentes linguagens de programação,
possibilitará ao sistema responder às formulações específicas ou
genéricas; restritas ou abrangentes; cumulativas ou não. Todas
essas possibilidades, podendo ser amalgamadas num único
produto, combinando formas, imagens, cores e textos; colocam à
mão do especialista um sofisticado instrumental para suas reflexões
acerca do mundo real. Pode-se dizer, os computadores que ao
longo das últimas décadas tornaram-se indispensáveis no
desenvolvimento do poder da análise nos diversos campos do
conhecimento humano, tornam-se cada vez mais indispensáveis no
desenvolvimento do poder da síntese, tão ausente na lógica
procedural que domina os processos decisórios.

O programa aplicativo CONSREGRA, um construtor de regras para
a produção de cartas temáticas, propõe oferecer conforto e
objetividade ao usuário, sem perda da flexibilidade característica dos
modernos projetos de interface homem-máquina. O seu projeto é
modular, possibilitando o acesso a diversos dispositivos de banco de
dados em uma rede corporativa e, a partir desses, processar e
extrair quaisquer informações. Nas atividades do Grupo Gerencial
de Saneamento (GGSAN) e do Grupo Gerencial do Plano Diretor de
Drenagem (GGPD) da Superintendência para o Desenvolvimento da
Capital (SUDECAP) da Prefeitura de Belo Horizonte, seu principal



                                                                   53
O Geoprocessamento e suas Aplicações na Gestão das Cidades


objetivo é instrumentalizar os processos de síntese de indicadores
gerenciais, indicadores intraurbanos, projetos básicos e cadastros
técnicos na retroalimentação de diagnósticos e na formulação de
propostas para intervenções visando à solução dos problemas da
cidade, em particular nos setores do saneamento básico e da
drenagem urbana.


I.E. Metodologia Para a Produção dos Indicadores de Gestão do
    PMS – Plano Municipal de Saneamento de Belo Horizonte

INTRODUÇÃO

O Convênio de Cooperação para Gestão Compartilhada dos
serviços de abastecimento de água e de esgotamento sanitário
celebrado entre o Município de Belo Horizonte e o Estado de Minas
Gerais pressupõe a existência de um Plano de Gestão, o qual
servirá de esteio para as ações regulatórias dos serviços
conveniados, a serem exercidas pela Prefeitura de Belo Horizonte.
Todavia, para o bom desempenho dessas ações regulatórias, torna-
se fundamental a perfeita caracterização dos serviços, das
condições para sua prestação, bem como a caracterização de um
instrumental de planejamento capaz de imprimir a melhoria e a
expansão dos sistemas existentes tendo como meta a
universalização e a eficácia dos serviços prestados. Em vista dessas
demandas, a Prefeitura de Belo Horizonte, através do Grupo
Gerencial de Saneamento - GGSAN da SUDECAP, investiu na
elaboração do PMS – Plano Municipal de Saneamento, cuja
formulação baseia-se na integração das bases de conhecimento dos
sistemas operados pela COPASA às informações das políticas
setoriais da PBH – Prefeitura de Belo Horizonte. Essa integração
tem por objetivo a apuração dos indicadores de desempenho e de
qualidade dos serviços ofertados à população, a produção de
diagnósticos, a formulação de propostas e a informação ao público;
o que permitirá a priorização das intervenções que concorram para a
melhoria e para a universalização daqueles serviços e o efetivo
controle social dos mesmos. O PMS, como concebido, impõe um
forte vínculo espacial entre as informações, exatamente com o
objetivo de garantir a generalidade de todos os demais indicadores



                                                                 54
O Geoprocessamento e suas Aplicações na Gestão das Cidades


preconizados no Plano de Gestão como a regularidade,
continuidade, eficiência, qualidade, atualidade, cortesia e
modicidade dos custos. Por essa razão, o sistema ideal para abrigar
as informações é um SIG – Sistema de Informações
Georreferenciadas, operado em todo o seu potencial de
processamento para a concepção dos modelos espaciais na
vinculação das informações; para as análises e correlações
espaciais entre os indicadores; para a produção de diagnósticos e
prognósticos; enfim, para efeito das manipulações de todas as
informações segundo regras espaciais.

CONCEITOS FUNDAMENTAIS

UNIDADES ESPACIAIS: A definição de uma unidade técnica de
análise ou de uma área de estudo constitui o primeiro passo para a
geração de objetos mínimos e completos. Por exemplo, na
caracterização dos sistemas de esgotamento sanitário e de
drenagem urbana para posterior análise dos dados, a unidade
técnica compatível é a bacia elementar. Quando muito, alguma
informação sobre o entorno imediato poderá ser útil na formulação
dos indicadores da bacia, mas não na compreensão dos processos
que nela ocorrem. O mesmo se aplica a outros modelos do
conhecimento, significando que nunca estaremos processando
todas as informações, mas sim aquelas que se inserem no contexto
da análise. Portanto, o primeiro dado a ser informado a um sistema
de extração de objetos de análise que sejam mínimos e completos é
a abrangência, aqui no sentido da extensão territorial. Entretanto,
uma das maiores dificuldades para a gestão integrada em
saneamento está no estabelecimento de uma unidade territorial
de análise. Na maioria das cidades brasileiras, sistemas de gestão
comercial em serviços de saneamento são articulados sobre
unidades fiscais; isto é, a unidade territorial de análise é o setor
fiscal e suas subdivisões: quadras e lotes. Os sistemas de
abastecimento de água, necessariamente, subdividem a área de
atendimento em setores de abastecimento, sub-setores, zonas de
pressão e/ou zonas de manobra. Por sua vez, os sistemas de
coleta, afastamento, tratamento e disposição final de esgotos
domésticos e efluentes industriais, subdividem a área de
atendimento em bacias e sub-bacias (áreas de drenagem). Todas as



                                                                 55
O Geoprocessamento e suas Aplicações na Gestão das Cidades


unidades territoriais acima citadas são incongruentes entre si, o que
torna a agregação dos dados uma tarefa muitas vezes impraticável
para efeito das análises integradas. A sugestão é, com base nas
demarcações existentes sobre os diversos temas de interesse, criar
unidades técnicas de análise homogêneas (8).

No saneamento, unidades técnicas de análise e de planejamento
estratégico normalmente são definidas como bacias, sub-bacias,
áreas de “booster”, setores, zonas de pressão, áreas de manobra,
etc. Pode-se afirmar haver um grande ganho de produtividade
quando essas unidades estão cadastradas no sistema de
informações. Isto, todavia, não impede o analista de, a qualquer
hora, “criar” uma área de estudo arbitrária, não congruente com as
demais existentes, transformando-a numa feição permanente ou
temporária para a realização das análises. Como exemplo,
poderíamos citar algumas unidades territoriais de interesse:
regionais, áreas de planejamento, áreas de interesse social (vilas e
favelas), áreas de preservação ambiental, bacias de esgotamento
sanitário, áreas desassistidas pelas redes de coleta de esgotos,
depressões (áreas abaixo da cota mínima para atendimento pela
coleta por gravidade), áreas de alagamento, etc. Acontece que nem
sempre as áreas objetos de estudos são compatíveis com as
unidades territoriais conhecidas, tampouco estão contidas nelas. É
comum uma área de interesse transpor limites administrativos,
operacionais, legais e técnicos; exigindo o tratamento diferenciado
das informações tanto na fase de captura como no processamento.
Isto sugere a integralização dessas áreas como mosaicos (células
homogêneas), tendo as descontinuidades nos limites das diferentes
regiões que as compõem. Uma vez conhecidos esses limites, as
operações lógicas favorecerão os processos de extração dos dados,
já que muitas restrições poderão se impor para a seleção das
informações relevantes.

O SISTEMA DE EXTRAÇÃO DE MAPAS: A função básica de um
sistema de extração de mapas é permitir a criação de filtros (critérios
de seleção e de triagem dos dados) que permitam a modelagem de
objetos inteligentes (ou seja, completos e mínimos), dando agilidade
aos processos de análise e rapidez no tempo de resposta; além de
traduzir importantes atributos como a forma (topologia), abrangência


                                                                    56
O Geoprocessamento e suas Aplicações na Gestão das Cidades


(tamanho relativo), inserção (relações de vizinhança) e outras
relações decorrentes do cruzamento das unidades técnicas de
análise com “panos de fundo” como a geopolítica, a demografia /
setores censitários, modelos digitais de terreno e hipóteses de
planos diretores entre outros.

REGRAS DE BANCO DE DADOS: O sistema que se apresenta
possui a capacidade para armazenar no banco de dados camadas
de informações que são produtos da execução de regras de seleção
(filtros) para posteriores cruzamentos com outras camadas de
informações. Por exemplo, pode-se armazenar uma camada de
todas as áreas desassistidas pelas redes de coleta de esgotos e,
posteriormente, cruzá-la com quaisquer outras camadas,
aumentando muito a produtividade do processo de análise. O
produto armazenado pode ser recuperado e/ou modificado dentro e
fora da aplicação. Poderá também ser exportado para outros
sistemas, já que se trata de uma tabela de banco dados. Regras de
seleção de informações constituindo camadas para aplicações
específicas devem ser pensadas pelos especialistas daquele campo
de conhecimento específico, auxiliados por analistas de bancos de
dados que as escrevam. Esse casamento é indispensável para que
o sistema dê respostas precisas para as alternativas em estudo.

LAYER OU CAMADA: Um “layer” de informações é um produto
obtido através da execução de uma regra seleção num banco de
dados integrando atributos gráficos e alfanuméricos. É constituído,
portanto, por entes “inteligentes” possuindo atributos gráficos e
alfanuméricos que os individualizam. Assim os chamamos,
“inteligentes”, porque um “layer” poderá ser armazenado no banco
de dados, recuperado, submetido a cruzamentos com outros “layers”
através de operações lógicas (AND, DIFF, OR, XOR) cumulativas ou
não. “Importado” dos sistemas de Processamento Digital de
Imagens (PDI), o conceito de “layer” não deve ser confundido com o
conceito de nível de desenho. O nível de desenho limita-se a um
conceito estático de estratificação e organização das informações,
enquanto o “layer”, além das propriedades já referidas acima,
oferece a possibilidade de manipulação dessas propriedades em
tempo de processamento, dando-lhe uma dinâmica não apresentada
pelo conceito de nível de desenho.



                                                                57
O Geoprocessamento e suas Aplicações na Gestão das Cidades



“OVERLAY” OU CRUZAMENTO DE CAMADAS: É uma
superposição de “layers” através de um operador lógico AND, DIFF,
OR ou XOR. Embora um “overlay” seja sempre o produto do
cruzamento de 2(dois) “layers”, não há limitações quanto à
complexidade das regras, significando que um “overlay” poderá ser
usado como um “layer” num processo cumulativo.

PROCESSO: De uma forma simples, um processo será
desencadeado a partir dos seguintes passos: Primeiro: Definição
de uma área ou região geográfica objeto da análise. Segundo:
Parametrização da regra SQL (seleção da feição, do campo-filtro, do
operador lógico e do valor). Terceiro: Escolha dos atributos de
exibição. Quarto: Produção de “layers”. Quinto: Produção de
“overlays” (cruzamento dos “layers”).

O PROCESSAMENTO DAS CAMADAS DE INFORMAÇÕES

O desenvolvimento dos trabalhos tem como pressuposto que toda a
informação espacial ou alfanumérica deva ser consubstanciada
no sistema como feições e seus respectivos atributos. Sendo
assim, segue que nossas unidades espaciais traduzem-se em
mapas georreferenciados ligados a registros alfanuméricos de um
banco de dados contendo seus atributos. Por exemplo, bacias
elementares e áreas de interesse social como as vilas e favelas se
identificam por sua extensão territorial e seus atributos
alfanuméricos como nome, código, área, perímetro etc. Abaixo, a
Figura I.16 exibe informações extraídas de um banco de dados, as
quais já são apresentadas na forma de “layers” de informações a
serem processadas posteriormente. O cruzamento desses “layers”
produzirá “recortes” das áreas segundo os limites das bacias e das
favelas, como ilustrado na Figura I.17. Esses “recortes” serão
descritos num relatório contendo os atributos de ambos os “layers”.
A Figura I.18 mostra alguns campos do relatório de cruzamento dos
limites de bacias elementares com os limites de vilas e favelas. A
interpretação dos campos daquele relatório é como mostrado na
Tabela 1.




                                                                58
O Geoprocessamento e suas Aplicações na Gestão das Cidades


 Tabela 1 – Significado dos campos do relatório de cruzamento das
                             camadas
     Nome Campo                            Definição
                           É um identificador para a célula do
LOCAL
                           mosaico formado após o cruzamento.
AREALOCAL                  Área da célula.
PERÍMETROLOCAL             Perímetro da célula.
                           Código identificador da bacia elementar
NOMEBACIA
                           dentro da qual a célula se encontra.
AREABACIA                  Área total da bacia elementar.
                           Parcela correspondente à área da célula
AREAREALATIVALOCAL
                           em relação à área da bacia elementar.
FAVELA                     Nome da vila ou favela.
AREAFAVELA                 Área da vila ou favela.
                           Parcela (%) da vila ou favela contida na
AREARELATIVAFAVELA
                           bacia elementar.




 Figura I.16 – “Layer” das bacias elementares superposto pelo
                   “layer” das vilas e favelas.




                                                                 59
O Geoprocessamento e suas Aplicações na Gestão das Cidades




     Figura I.17 – Recorte das áreas em “overlay”: Bacias
              Elementares versus Vilas e Favelas.




Figura I.18 – Relatório de “overlay” (cruzamento das camadas).

A OBTENÇÃO DOS DADOS DO CENSO IBGE 2000

A obtenção dos dados da demografia se faz através do cruzamento
das áreas em estudo com o mapa dos setores censitários do IBGE,
dos quais pode-se obter informações sobre as populações, renda
dos responsáveis pelos domicílios, escolaridade e outras.
Conhecidas as áreas, destas pode-se derivar informações como a
densidade demográfica, perfis de renda e etc. A Figura I.19,


                                                             60
O Geoprocessamento e suas Aplicações na Gestão das Cidades


mostrando em detalhe a Vila Nossa Senhora da Aparecida no
aglomerado da serra em Belo Horizonte, ilustra o produto lógico do
cruzamento das bacias elementares com as vilas e favelas e com os
setores censitários. Como pode-se depreender, essa operação
redivide as células do primeiro “overlay”, identificadas pelos
números maiores, em células menores determinadas pelos limites
dos setores censitários. Essas células menores, identificadas pelos
números menores, estão igualmente ligadas aos registros
alfanuméricos contendo os atributos das bacias elementares, das
vilas e favelas e também dos setores censitários. São células
primitivas homogêneas a partir das quais pode-se reconstruir
qualquer das unidades de análise maiores. Homogêneas porque
cada uma agrupa populações que se encontram na mesma bacia
elementar, na mesma vila ou favela e no mesmo setor censitário.




    Figura I.19 – Recorte das áreas em “overlay” das Bacias
      Elementares X Vilas e Favelas X Setores Censitários.

Seguindo o mesmo raciocínio anterior, os setores censitários,
entrecortados pelos limites das bacias elementares e das favelas,



                                                                61
O Geoprocessamento e suas Aplicações na Gestão das Cidades


podem estar total ou parcialmente contidos nas áreas de interesse.
A Figura I.20 mostra alguns campos do relatório de cruzamento dos
limites de bacias elementares, limites de vilas e favelas e de setores
censitários. A interpretação dos campos do relatório é como
mostrado na Tabela 2.




 Figura I.20 – Relatório de “overlay” das bacias elementares X
          vilas e favelas X setores censitários do IBGE.

 Tabela 2 – Significado dos campos do relatório de cruzamento das
                              camadas
  Campo                              Definição
              É um identificador para a célula do mosaico formado
LOCAL
              após o cruzamento.
A_L           Área da nova célula.
P_L           Perímetro da nova célula.
              Código identificador da bacia elementar dentro da
BACIA
              qual a célula se encontra.
              Área total da célula subdividida pelo cruzamento com
A_C
              os setores censitários.
              Parcela correspondente à área da nova célula em
A_RC
              relação à célula subdividida.
FAVELA        Nome da vila ou favela.
A_S           Área total do setor censitário.
A_RS          Parcela (%) do setor censitário contida na célula.
P_S           População do setor censitário.
              Parcela da população do setor censitário inclusa na
P_RS
              célula.
D             Densidade demográfica na célula.
              Código identificador do setor censitário do IBGE
SETOR
              2000.
              Número de responsáveis por domicílio com renda de
R$0_05
              0 (zero) à 0.5 (meio) SM


                                                                   62
O Geoprocessamento e suas Aplicações na Gestão das Cidades


R$05_1      De 0.5 (meio) à 1.0 (um) SM
R$1_2       De 1.0 (um) à 2.0 (dois) SM
R$2_3       De 2.0 (dois) à 3.0 (três) SM
R$3_5       De 3.0 (três) à 5.0 (cinco) SM
R$5_10      De 5.0 (cinco) à 10.0 (dez) SM
R$10_15     De 10.0 (dez) à 15.0 (quinze) SM
R$15_20     De 15.0 (quinze) à 20.0 (vinte) SM
R$M_20      Maior que 20.0 (vinte) SM
R$0         Sem Renda
Onde SM = 1(um) Salário Mínimo.

Observações: 1 - Para efeito dos cálculos realizados, parte-se da
premissa de que os setores censitários são amostras homogêneas
do padrão de ocupação local, o que permitiria o cálculo a partir da
densidade demográfica. 2 – Através desta metodologia, não há
limite para a sucessão de cruzamentos em operações lógicas
cumulativas.

A PRODUÇÃO DE RELATÓRIOS

 As planilhas acima, produzidas pelo aplicativo CONSREGRA,
constituem a base dos relatórios para apuração dos indicadores.
Tendo-se a unicidade nos identificadores das células básicas, das
bacias, das áreas de planejamento, dos setores censitários, das
vilas e favelas, das áreas desassistidas por coleta de esgotos e
outras unidades espaciais de interesse; fica fácil agregar aos
relatórios uma diversidade de dados tabulares. Essa agregação
poderá ser feita através de novos cruzamentos em processos
cumulativos, ou através de relacionamentos das tabelas no banco
de dados. O aplicativo poderá ainda atribuir a cada célula no
relatório, as distâncias médias de cada grupamento para os
equipamentos urbanos existentes da saúde, da educação ou obras
do orçamento participativo. São considerações importantes:

1. Ao ordenar as planilhas pelo código das bacias ou das área de
   planejamento, pode-se obter diretamente as totalizações
   necessárias para o cálculo dos indicadores. Subprodutos como
   totalizações por vilas, favelas ou setores censitários também



                                                                63
O Geoprocessamento e suas Aplicações na Gestão das Cidades


   poderão ser obtidos através de uma simples ordenação de suas
   respectivas colunas na planilha;
2. Ao ordenar as planilhas pelas populações, poderão ser
   identificadas as áreas com maior contingente populacional e,
   portanto, onde as intervenções produziriam benefícios de maior
   abrangência;
3. Ao ordenar as planilhas pelos dados de renda dos responsáveis
   pelos domicílios, poderão ser identificadas áreas de maior
   carência e, portanto, onde as intervenções produziriam
   benefícios de maior relevância social.
4. Ao ordenar pelas distâncias médias para os equipamentos
   urbanos, o que poderá ser feito a partir da planilha mostrada na
   Figura I.21, poderemos identificar as populações mais remotas
   da cidade em termos da acessibilidade àqueles equipamentos
   urbanos.




 Figura I.21 – Relatório de “overlay” das bacias elementares X
 vilas e favelas X setores censitários do IBGE com cálculo das
distâncias médias para os equipamentos de saúde, educação e
                obras do orçamento participativo.

A ANÁLISE E PRODUÇÃO DOS RESULTADOS

A manipulação das informações contidas nos relatórios de “overlays”
poderá ser feita no banco de dados ou numa planilha eletrônica,
facilitando o emprego de fórmulas e expressões matemáticas no
cálculo dos indicadores e índices. O uso das planilhas favorece
também a apresentação dos resultados, que não deixa de ser
importante quando quesitos como a organização, a clareza e a
estética são importantes. Apresenta-se na Figura I.22 um quadro
resumo dos indicadores do PMS – Plano Municipal de Saneamento
de Belo Horizonte, neste caso calculados por bacias elementares.
Na Figura I.23 apresenta-se a composição e os respectivos


                                                                64
O Geoprocessamento e suas Aplicações na Gestão das Cidades


resultados para os cálculos do ISA e a pontuação para efeito da
priorização das Bacias Elementares.

As diversas ordenações possíveis, como exemplificado acima, bem
como a ponderação dos critérios e as simulações para diferentes
composições entre os indicadores, possibilitarão a construção de
cenários mais ou menos influenciados por determinadas variáveis
na produção de diagnósticos ou prognósticos. Esta flexibilidade
permitindo ao planejador intervir nas diversas camadas paramétricas
do sistema, e também nas relações envolvendo a composição dos
indicadores e dos modelos espaciais em análise; confere-lhe um
sofisticado aparato para os processos decisórios. Do ponto de vista
do gestor, tal aparato torna-se indispensável para as tarefas de
supervisão, monitoração, controle e atuação nos processos em foco.




                                                                65
O Geoprocessamento e suas Aplicações na Gestão das Cidades




            Figura I.22 – Planilha resumo do cálculo dos indicadores e índices do PMS.


                                                                                         67
O Geoprocessamento e suas Aplicações na Gestão das Cidades




       Figura I.23 – Planilha resumo do cálculo ISA e da priorização das Bacias Elementares


                                                                                              68
O Geoprocessamento e suas Aplicações na Gestão das Cidades


Tabela 3 – Significado dos campos da planilha dos indicadores para
                                 o ISA
  Nome Campo                            Definição
CÓDIGO              Código da bacia elementar.
ÁREA                Área da bacia elementar.
CÓRREGO             Nome do córrego.
                    Macro bacia hidrográfica à qual pertence a bacia
MACRO BACIA
                    elementar.
                    População da bacia elementar à partir dos dados
POP
                    do censo IBGE 2000.
DENS                Densidade demográfica dada em hab./ha.
IAB                 Índice de abastecimento com água tratada.
POP. NÃO            População não atendida por coleta de esgoto na
ATENDIDA            bacia elementar.
ICE                 Indicador de atendimento por coleta de esgoto.
PROJETADOS          Extensão de interceptores projetados.
EXISTENTES          Extensão de interceptores existentes.
                    Indicador de atendimento por interceptação de
LIE
                    esgotos.
VILAS E             População sem coleta de lixo em vilas e favelas.
FAVELAS
CIDADE              População sem coleta de lixo na cidade formal.
FORMAL
                    Indicador de cobertura por coleta de lixo
ICL
                    domiciliar.
IDR                 Indicador de Drenagem Urbana
                    Número de casos de dengue na bacia
DENGUE
                    elementar.
IDG                 Indicador de dengue.
ISA                 Índice de Salubridade Ambiental.
                    Existência de Planos Globais Específicos para
PGE
                    vilas e favelas na bacia.
                    Existência de áreas de intervenções do
DRENURBS
                    programa Drenurbs na bacia.
                    Incidência de obras do Orçamento Participativo
OP
                    na bacia.




                                                                 69
O Geoprocessamento e suas Aplicações na Gestão das Cidades




 Figura I.24 – Priorização das bacias elementares de BH
              para efeito das ações do PMS.


A REINTEGRAÇÃO DOS DADOS AOS MODELOS ESPACIAIS

A reintegração dos dados aos modelos espaciais é de fundamental
importância para as análises baseadas na distribuição espacial dos
indicadores e índices, bem como para a coordenação de ações
setoriais integradas visando a eficácia das intervenções do poder
público para a solução dos grandes problemas da cidade. A Figura
I.24 traz uma escala de priorização das bacias para efeito das
intervenções do PMS – Plano Municipal de Saneamento, resultante
de uma pontuação em função do ISA – Índice da Salubridade
Ambiental, da existência de PGE – Planos Globais Específicos, da
densidade demográfica, da existência de intervenções dos
programas Drenurbs e Propam, e da existência de obras de
infraestrutura do Orçamento Participativo.




                                                               70
O Geoprocessamento e suas Aplicações na Gestão das Cidades


CONCLUSÃO

Tendo como principal objetivo a universalização e o incremento da
qualidade dos serviços de saneamento básico e ambiental
prestados pela COPASA em Belo Horizonte, o PMS – Plano
Municipal de Saneamento e as ações regulatórias preconizadas no
Plano de Gestão exigem do poder público municipal agilidade para
proceder análises integradas entre as ações da operadora e a
execução das políticas setoriais interferentes, e que são de sua
própria gestão, a saber: habitação, infraestrutura, drenagem,
tratamento de resíduos sólidos e o conjunto das políticas sociais.
Sua capacidade de resposta aos desafios de uma gestão integrada
visando o equacionamento dos grandes problemas da cidade,
dependerá fortemente do domínio das informações e de como essas
informações se articulam num complexo modelo de interrelações
chamado “espaço urbano”. A metodologia aqui apresentada não é
propriamente uma resposta para os problemas, mas, certamente,
constitui uma resposta para a necessidade de capacitação do poder
público para responder àqueles desafios.

  I.F. Metodologia para o processamento e análise dos dados
 sobre as obras do Orçamento Participativo em Belo Horizonte

INTRODUÇÃO

A Prefeitura de Belo Horizonte tem contemplado em suas ações um
dos principais pilares da reforma administrativa implementada a
partir do ano de 2001. Trata-se da intersetorialidade, que pode ser
entendida como o planejamento, a execução e a sincronização das
intervenções setoriais para a produção do espaço urbano em seu
amplo sentido. Dentro dessa visão, os grandes programas sociais e
de desenvolvimento urbano da Prefeitura devem interagir,
potencializando as ações setoriais neles preconizadas. Para efeito
de um planejamento integrado, torna-se mister conhecer não só os
cenários urbanos, mas também, e principalmente, os cenários
sociais. Se, por um lado, o poder público subdivide a cidade em
regionais administrativas e áreas de planejamento, tendo-as como
unidades territoriais de análise e planejamento estratégico; a
desigualdade social, por sua vez, subdivide o espaço urbano em



                                                                71
O Geoprocessamento e suas Aplicações na Gestão das Cidades


áreas de inclusão e áreas de exclusão social. Por essa razão, uma
discussão sobre como as ações do governo possam produzir um
balanço social positivo merece um aprofundamento, e esse
aprofundamento passa pela questão da territorialidade.

A Questão da Territorialidade

Como mencionado acima, o aprofundamento da discussão refere-se
ao aspecto da territorialidade. Maurício Borges Lemos, em artigo na
revista Política Social (1), define urbano como sendo a síntese de
uma diversidade de bens e serviços, e vida urbana como sendo a
acessibilidade a essa diversidade de bens e serviços. Ali o autor
afirma: “o urbano é a síntese do diverso, a síntese do acesso a
coisas muito diferenciadas”. Isto nos leva a uma reflexão sobre
alguns aspectos como a expansividade de algumas áreas
prioritárias para inclusão social tendo o IQVU – Índice de Qualidade
da Vida Urbana (2) - como vetor de expansão, e o isolamento de
algumas “pequenas” manchas prioritárias para inclusão social em
termos do cenário urbano do entorno imediato. Esse é o verdadeiro
aspecto da territorialidade, pois temos ai duas dimensões do
problema social, sendo a primeira uma dimensão “horizontal”,
conotando a acessibilidade limitada pelo físico, ou seja, distância e a
ausência dos equipamentos urbanos; e a segunda, uma dimensão
“vertical”, conotando a acessibilidade limitada pelo lógico, não físico,
e que pode ser entendida como segregação social no seu profundo
sentido. Essa última dimensão, que se aplica às “pequenas” áreas
de exclusão social incrustadas no urbano, sugere ações que visem o
resgate da cidadania de populações que não têm acesso aos bens,
serviços e equipamentos urbanos próximos aos seus locais de
moradia. Não requerem, portanto, grandes intervenções no urbano.
A outra dimensão, que em princípio se aplica às manchas
prioritárias para inclusão social com dimensões maiores, muitas das
quais imersas em manchas ainda maiores com baixos índices de
qualidade de vida urbana, sugere ações combinadas visando o
resgate da cidadania das populações que as ocupam, na dimensão
vertical, e visando a dotação do espaço urbano interno e adjacente
de equipamentos e meios de acesso a uma diversidade de bens e
serviços, na dimensão horizontal. Como pode ser depreendido do
método desenvolvido neste trabalho, as análises contemplam essas


                                                                     72
O Geoprocessamento e suas Aplicações na Gestão das Cidades


duas dimensões, permitindo ao planejador perceber as
condicionantes para o estabelecimento de ações integradas, mas,
também, ponderar sobre as demandas setoriais na construção de
modelos de desenvolvimento urbano mais equilibrados e
comprometidos com as políticas sociais.

A Acessibilidade / Percepção dos Bens e Serviços

Ainda com respeito à questão da territorialidade, e entendendo-se
o conceito de urbano como acessibilidade a uma diversidade de
bens e serviços, podemos construir um indicador sintético da
acessibilidade / percepção para as obras do Orçamento Participativo
por parte das populações adjacentes, e destas obras ponderar sobre
os aspectos da sua abrangência, com base nos contingentes
populacionais próximos, e da sua relevância social, considerados os
perfis sócio-econômicos daquelas populações. Posto como um
indicador “espacial”, propõe-se construí-lo a partir das distâncias
médias a serem percorridas por cada grupamento sócio-econômico
para atingir centros de produção de serviços e/ou para perceber os
benefícios das obras do Orçamento Participativo. Esses
grupamentos sócio-econômicos, por muitas razões, são os setores
censitários do IBGE, os quais podem estar total ou parcialmente
contidos num recorte do espaço definindo uma região. Dentre as
razões para a escolha dos setores censitários como unidades
territoriais de análise, está a facilidade para agregar dados relativos
a densidade demográfica e a sócio-economia das populações
beneficiadas, permitindo contemplar os aspectos já mencionados da
abrangência e da relevância social das obras. Numa aproximação
      ª
de 1 ordem, a distância do centróide da unidade territorial para o
equipamento urbano ou obra mais próxima, conforme ilustrado na
Figura I.25, define a distância média ou impedância para aquele
grupamento sócio-econômico perceber o benefício. Numa
                    ª
aproximação de 2 ordem, a proximidade de outras obras permitirá
uma análise conjunta dos benefícios, cuja diversidade, em síntese,
constitui o próprio conceito de urbano, remetendo ao importante
aspecto da intersetorialidade.

O modelo conceitual apresentado, baseia-se em duas premissas,
não excludentes, como segue:


                                                                    73
O Geoprocessamento e suas Aplicações na Gestão das Cidades



Primeira: as cidades se expandem radialmente a partir de núcleos
populacionais adensados, na direção das suas respectivas
periferias. Esses núcleos atuam como pólos de atração em função
da oferta de uma diversidade de bens, serviços e equipamentos
urbanos. Esse raciocínio segue o modelo da termodinâmica clássica
para a transformação de fases em soluções supersaturadas,
segundo o qual o equilíbrio dinâmico se impõe através do
crescimento da nova fase em detrimento da anterior. O análogo da
solução supersaturada está na grande cidade e suas demandas por
infraestrutura, habitação e oferta de empregos, induzindo os
processos de transformação e reordenação do espaço urbano; por
sua vez, o análogo da temperatura está no desenvolvimento
econômico da cidade, o qual atua como principal indutor das
transformações dos tecidos social e urbano.

Segunda: os empreendimentos do O.P. convergem para esses
núcleos em razão direta da aplicação dos critérios da relevância
social, que pondera a exclusão social pela carência de bens,
serviços e equipamentos urbanos; e da abrangência dos benefícios,
que pondera a representatividade dos pólos geradores das
demandas, e que acabará por refletir a densidade demográfica local.

Se essas premissas – as quase se sustentam nos maiores pilares
do O.P. - estiverem corretas, a distribuição das populações no
entorno dos empreendimentos do O.P., em função da distância
radial, deverá seguir o comportamento de uma curva de saturação,
cujas derivadas se anulam nos limites da cidade, integralizando toda
a sua população.

Análise dos Resultados

Conforme ilustra a Figura I.26, não somente a consistência do
método é provada, como fica evidenciada a asserção dos critérios
do OP ao longo dos seus mais de dez anos, que garantiram não só
a supressão de carências em áreas de exclusão social, que pode
ser vista a partir do perfil de renda das populações mais próximas às
obras; como a equanimidade na distribuição espacial dos
empreendimentos, os quais então presentes em todos os grandes



                                                                  74
O Geoprocessamento e suas Aplicações na Gestão das Cidades


núcleos de adensamento populacional da cidade, e que está
denotada na suavidade da curva. São analisados dados do censo
demográfico do IBGE 2000, tendo como referência a recontagem da
população do IBGE de 1996. A comparação direta das curvas de
distribuição das populações de 2000 e de 1996, mostra um
crescimento da abrangência dos benefícios das obras do OP
superior ao crescimento da população total da cidade, confirmando
ser o OP um instrumento democrático e eficaz na universalização
dos benefícios trazidos à população.

Os resultados apresentados em mapas temáticos e relatórios são
uma classificação dos setores censitários do IBGE para o censo
2000, segundo as distâncias médias desses setores para a obra do
OP mais próxima. São ainda exibidas informações sobre a locação
das obras do OP, limites de bairros e limites das vilas e favelas de
Belo Horizonte. A Figura I.27 ilustra um recorte do relatório para a
obra 52 do OP-97 na Regional Noroeste.

As informações do Bloco 1 da Figura I.27 correspondem,
respectivamente, à nota de IQVU, a parcela incluída do setor (em
%), população, densidade demográfica e a identificação dos setores
censitários que têm aquela obra como mais próxima. As do Bloco 2
correspondem à relação de obras próximas à obra em destaque, o
ano da primeira obra da relação, a distância média das obras para
os setores censitários que as têm como mais próximas, tipo da obra
e a Regional Administrativa. As do Bloco 3 correspondem ao perfil
de renda dos responsáveis pelos domicílios inclusos naqueles
setores censitários. De acordo com o censo 2000 do IBGE: Faixa 1
corresponde a 0 – 0.5 SM, Faixa 2 de 0.5 – 1 SM, Faixa 3 de 1 – 2
SM, Faixa 4 2 – 3 SM, Faixa 5 de 3 – 5 SM, Faixa 6 de 5 – 10 SM,
Faixa 7 de 10 – 15 SM, Faixa 8 de 15 – 20 SM, Faixa 9 a mais de 20
SM e Faixa 10 a renda 0(zero), onde SM é um salário mínimo.




                                                                 75
O Geoprocessamento e suas Aplicações na Gestão das Cidades




    Figura I.25 - Esquemático para o cálculo das distâncias

            Distribuição da População de Belo Horizonte em Função
                      da Distância Radial das obras do O.P.


          2500000
                                                                                                            2209285
                                                                                        2167158 2192040
                                                                              2104724
                                                                    2003584

          2000000                                         1856181



                                                1620230                                                     1885180
                                                                                                  1832421
                                                                                        1754753
                                                                              1650262
          1500000
                                      1288972
                                                                    1493233
                                                                                                                      IBGE 2000
                                                          1295796                                                     IBGE 1996
          1000000            840532
                                                1033903




                                      742122

           500000   332824


                             407626



                    144855
                0
                      1        2        3         4         5         6         7         8         9        10

                                                 ( x 100 metros )


    Figura I.26 - Interpolação das populações totalizadas a
                         cada 100 metros



                                                                                                                                  76
O Geoprocessamento e suas Aplicações na Gestão das Cidades


São considerações importantes:

1. Com relação aos mapas, pode-se depreender diretamente:

   Áreas contempladas pela primeira vez com uma obra do OP;
   Áreas não contempladas pelo OP em andamento, mas
   contempladas por obras anteriores;
   Áreas com grande concentração de obras do OP;
   Áreas nunca contempladas pelas obras.

2. Com relação à planilha, podemos manipulá-la de várias formas, a
saber:

   Ao ordená-la pela coluna do número da obra, teremos um
   agrupamento dos setores censitários mais próximos de uma
   obra, permitindo a dedução das populações beneficiadas não só
   em termos quantitativos como qualitativos (perfil de renda,
   prioridade para inclusão social, escolaridade, etc.)
   Ao ordená-la pela coluna da distância média para as obras,
   poderemos quantificar e classificar as populações pela
   proximidade do benefício, por exemplo, muito próximo, próximo
   ou relativamente próximo. Dados de entrevistas no campo
   podem aferir essa percepção.
   Ao ordená-la pela coluna da população poderemos, através de
   uma relação com as distâncias, identificar as obras que
   beneficiaram um maior contingente populacional.
   Ao ordená-la pela coluna da tipologia das obras, poderão ser
   estabelecidos critérios diferenciados para avaliação da
   percepção dos benefícios (em função da distância) de acordo
   com a temática (saúde, educação, infraestrutura, urbanização
   de vilas e favelas, etc.)




                                                               77
O Geoprocessamento e suas Aplicações na Gestão das Cidades




                        Bloco 1


                                                                       Bloco 2


                                                  Bloco 3




 Figura I.27 – Recorte do relatório de acessibilidade para a obra 52 do OP-97 na Regional Noroeste.



                                                                                                  79
O Geoprocessamento e suas Aplicações na Gestão das Cidades


A Figura I.28 exibe a classificação dos setores censitários segundo
as distâncias médias para as obras. Estão ali representadas
também informações sobre as escolas, postos de saúde, hospitais,
creches, áreas das vilas e favelas e limites de bairros.




Figura I.28 – Classificação dos setores censitários na Regional
de Venda Nova segundo as distâncias médias para as obras do
                              OP

Conclusão

Como pode ser verificado, os programas da Prefeitura de Belo
Horizonte, vistos pela ótica da territorialidade, poderão,
estrategicamente, tornarem-se propulsores de ações integradas em
áreas de grande interesse para as políticas de desenvolvimento
urbano e social da cidade. É para a instrumentalização desse
planejamento estratégico que se propõe a metodologia aqui
apresentada, transformando-se esse planejamento em oportunidade


                                                                81
O Geoprocessamento e suas Aplicações na Gestão das Cidades


para a reafirmação dos preceitos da reforma administrativa e do
projeto de governo da Prefeitura de Belo Horizonte, que tem como
um dos seus eixos o compromisso com a inclusão social de amplos
contingentes populacionais.




                                                             82
O Geoprocessamento e suas Aplicações na Gestão das Cidades


   I.G. Uma Metodologia para Processamento e Análise dos
      Indicadores do SNIS Segundo Bacias Hidrográficas

Fato Motivador: Classificados como de abrangência local, regional
ou estadual; os operadores dos serviços de saneamento no Brasil
são alvo do PMSS – Programa de Modernização do Setor de
Saneamento, que tem como objetivos maiores contribuir para o
aumento da eficiência, a universalização dos serviços prestados, a
efetiva regulação e fiscalização do setor; dentro de um novo arranjo
institucional e de novos modelos de organização e de gestão.

Introdução: Dentre os sérios problemas enfrentados pelo setor no
Brasil estão a falta de padrões operacionais e de qualidade para
exercer-se a regulação; a escassez de recursos aliada à falta de
capacidade de auto-financiamento dos investimentos necessários; a
escassez de recursos naturais em algumas regiões; a falta de
políticas de habitação e de desenvolvimento urbano compatíveis
com as aptidões locais para o assentamento; e a falta de integração
das políticas setoriais interferentes como o manejo dos resíduos
sólidos e a operação dos sistemas de drenagem urbana. Todas
essas questões, quer sejam abordadas em separado ou no
conjunto, necessitam de um diagnóstico visando a formulação de
propostas para a solução dos problemas existentes; bem como de
prognósticos para as áreas críticas visando a adoção de medidas
mitigadoras e o estudo de alternativas para a reversão de processos
que venham contribuir para a degradação ainda maior da qualidade
e quantidade dos serviços ofertados.

O SNIS – Sistema Nacional de Informações sobre Saneamento,
com os seus 9(nove) anos de existência, tem dado grande
contribuição para o setor de saneamento brasileiro, exatamente na
fase de elaboração de diagnósticos dos serviços, a partir dos quais
alguns prognósticos podem ser lançados. Mas cabe também ao
poder público, além de supervisionar o setor, monitorá-lo, regulá-lo e
assessorá-lo; fechando o ciclo da gestão envolvendo a supervisão, a
monitorização, o controle e a atuação. Se já podemos, com base no
histórico de dados e indicadores do SNIS, subsidiar programas de
supervisão e monitorização/fiscalização daqueles serviços; falta-nos
instrumentos para a regulação, que pressupõe a existência de


                                                                   83
O Geoprocessamento e suas Aplicações na Gestão das Cidades


padrões e marcos regulatórios; e para a atuação, pressupondo a
existência de uma política de investimento/financiamento para o
setor que premie a capacidade de gestão, a eficácia, a relevância
social, ambiental e a sustentabilidade das intervenções. A supressão
dessa lacuna depende apenas de como articular os dados e
indicadores já existentes no SNIS segundo modelos de gestão
integrando outras bases de informações setoriais interferentes.
Dessa integração dependerá a formulação dos novos indicadores
propostos.

Todavia, as principais dificuldades para a consecução das metas de
eficiência e de universalização dos serviços de saneamento no
Brasil são impostas por um mal arranjo institucional acarretando um
baixo desempenho do setor, tendo como resultado a baixa
capacidade de auto-financiamento. Contribuem também as
ausências de regulação, de fiscalização, de capacitação tecnológica,
de controle externo (ou controle social) e de entrosamento com as
outras políticas setoriais interferentes como as já citadas, criando
um entrave para a adoção de novos modelos de gestão e para o
próprio fortalecimento institucional. Exatamente em razão dessas
dificuldades, no âmbito dos sistemas urbanos e em prol da
instrumentalização de uma gestão integrada voltada para o
equacionamento dos grandes problemas do saneamento brasileiro,
propõe-se a criação de um Sistema de Indicadores para
Inversões de Prioridade em Saneamento – SIIPS. Este sistema
terá como objetivo instruir o planejamento, processos decisórios,
indicar prioridades, avaliar a sustentabilidade dos programas e medir
o retorno das inversões. Assim sendo, o sistema demandará
informações setoriais já incorporadas a outros indicadores, alguns
dos quais estrangeiros (existentes fora das bases do SNIS), como é
o caso do IDH.

Desenvolvimento: os produtos aqui apresentados relatam
sucintamente alguns resultados obtidos a partir da formulação de
novos indicadores conforme descritos abaixo, e resultam do
geoprocessamento destes visando a sua articulação com os demais
dados e indicadores do SNIS dentro da bacia do Paraná. Nesta
primeira etapa dos trabalhos, estes indicadores foram propostos
conforme abaixo:



                                                                  84
O Geoprocessamento e suas Aplicações na Gestão das Cidades




   •   A partir dos mapas já integrantes da Visão Geral da
       Prestação dos Serviços de Água e Esgotos do diagnóstico
       do SNIS – 2003, selecionaremos os seguintes indicadores.

       I055 – atendimento total de água
       I056 – atendimento total de coleta de esgoto
       I013 – índice de perdas de faturamento

       Os referidos mapas são publicados por região, oferecendo
       uma classificação daqueles municípios cujos dados
       permitiram calcular os citados indicadores.

   •   Para a nova geração de mapas com base nos indicadores já
       existentes no SNIS, propõe-se o desenvolvimento de novos
       produtos, sendo que os mapas acima, já apresentados por
       região, poderão ser apresentados também por recortes
       segundo os limites das bacias hidrográficas nos níveis 1 (14
       bacias), 2 (86 bacias) e 3 (336 bacias) estabelecidos pela
       ANA – Agência Nacional das Águas. Propõe-se ainda:

           1. Estabelecer uma relação entre as áreas dos
              municípios para os quais o SNIS possui informações
              e as áreas das bacias que ocupam;
           2. Estabelecer a relação do peso do município com
              relação ao seu potencial para o consumo
              concentrado de água tratada, geração concentrada
              de esgotos, de resíduos sólidos e outros efluentes.

              Pi = Ia x Io , onde

              Pi = Indicador do peso do município;
              Ia = Índice de adensamento=(densidade do
              município/densidade da bacia)
              Io = Índice de ocupação=(área municipal na bacia/
              área da bacia)

           3. Cálculo dos indicadores ponderados por bacia


                                                                85
O Geoprocessamento e suas Aplicações na Gestão das Cidades



Ipb = Σ {[(I11 + I21 + ... + Im1) P1] + ... + [(I1n + I2n + ... + Imn) Pn]} / n ,

                     onde:

                     Ipb = Indicador Ponderado da Bacia
                     Imi = Indicadores do município i;
                     Pi = Peso do município i na bacia;
                     n = número de municípios

                     No caso dos indicadores selecionados, o cálculo
                     para o indicador ponderado da bacia ficou sendo:

Ipb=Σ{[(100-I55)+(100-I56)+I13)P1]+...+[(100-I55)+(100-56)+I13)Pn]} / n
    Σ

Como passo inicial, propõe-se realizar o cruzamento da atual base
territorial do SNIS, isto é, a malha municipal do IBGE 2000, com as
bases das bacias hidrográficas do Brasil obtidas junto à ANA –
Agência Nacional das Águas segundo os níveis 1, 2 e 3 descritos
acima. Para este trabalho realizou-se o cruzamento da malha
municipal com o nível 2 (86 bacias) das bacias hidrográficas. Vale
lembrar que, a partir deste nível 2, será sempre possível recuperar o
nível 1 (14 bacias), como se verificará na apresentação dos
resultados. Ressalve-se também que os indicadores propostos
preliminarmente poderão ser reformulados na medida em que a
equipe técnica do SNIS incorpore os novos conceitos e abordagens
das questões não só relativas aos modelos espaciais a serem
adotados para a publicação dos indicadores e séries históricas; mas,
também no que respeita à conquista de novos públicos-alvo para
efeito do pleno exercício da supervisão, do controle externo
(regulação e controle social) e da gestão de planos de
investimentos.

Bacias Hidrográficas como Sistemas Integrados: F.A.R.Barbosa,
J.A. de Paula e R.L.M.Mont-Mór definem “bacias” como “sistemas
terrestres e aquáticos geograficamente definidos, compostos por
sistemas físicos, econômicos e sociais. O seu gerenciamento
apropriado requer que sejam consideradas como sistemas
multiníveis que incluam água, solo e componentes sócio-políticos



                                                                                    86
O Geoprocessamento e suas Aplicações na Gestão das Cidades


internos e externos”(1). Naquele trabalho, sugere-se que a “bacia”
seja tomada como unidade de estudo, de manutenção e de
conservação dos recursos hídricos e; conseqüentemente, como
unidade de planejamento para as ações que visem a melhoria da
qualidade de vida das populações. Esta qualidade de vida, por sua
vez, será fortemente dependente das condições ambientais,
envolvendo aspectos relativos à saúde pública, à paisagística e ao
lazer; e dependente dos recursos naturais seja como insumos à
produção de bens e serviços, seja como corpos receptores das
águas pluviais na operação dos sistemas de drenagem urbana.
Sendo assim, a proposta de articulação dos diagnósticos e
indicadores do SNIS tendo as bacias hidrográficas como UTAPE -
Unidades Territoriais de Análise e Planejamento Estratégico(2), vem
não somente promover o já inegável valor acumulado do SNIS para
o PMSS nos últimos 9(nove) anos, como lançar novos desafios no
sentido de ampliar o seu universo de usuários, instrumentalizando,
como preconizado, o poder público, os organismos reguladores, os
agentes financiadores, a sociedade civil, enfim, todos aqueles que
têm no saneamento básico e ambiental o seu campo de estudo e de
desenvolvimento das suas atividades. Tomaremos para este estudo
a importante bacia do rio Paraná.

A Bacia do Rio Paraná: Como se depreende da Tabela 1 abaixo, a
                                         2
bacia do Paraná com seus 879.872,6 km é a terceira maior bacia
do Brasil em extensão territorial, e a mais populosa com seus
54.670.056 hab, o que corresponde a quase um terço da população
do Brasil. Dos cerca de 1420 municípios contidos nesta bacia, 1401
têm ali localizadas as suas sedes municipais e em torno de 1150
inserem-se completamente ou em mais de 90% de suas áreas na
bacia. Para o diagnóstico 2003 do SNIS, 472 dos municípios desta
bacia forneceram informações sobre o atendimento total de água
(I55), 326 informaram sobre o atendimento total por coleta de esgoto
(I56) e 299 informaram sobre o índice de perdas de faturamento
(I13). Nesta bacia, encontram-se algumas das maiores cidades do
país, dentre as quais São Paulo, Brasília. Goiânia, Uberaba,
Uberlândia, Ribeirão Preto, Campinas, Londrina e Curitiba entre
outras. É, sem dúvida, um cenário onde podemos contemplar as
grandes questões do saneamento no Brasil, que vão desde a
escassez da água potável para algumas regiões, o quê muitas



                                                                 87
O Geoprocessamento e suas Aplicações na Gestão das Cidades


vezes decorre do seu próprio uso; até o desperdício em quotas
inaceitáveis em certas localidades, que decorre do imenso déficit
operacional resultante da falta de investimentos no setor. Estão aí,
intrinsecamente colocados, os problemas de saúde pública, a má
qualidade ambiental, o mau desempenho financeiro dos prestadores
de serviço; constituindo verdadeiras barreiras para a universalização
dos serviços. Este trabalho que se inicia, pretende não apenas
identificar, conhecer e medir o desempenho dos operadores, mas
identificá-los como os principais atores do enredo que se desenvolve
neste cenário e que, pelas questões colocadas, reveste-se do mais
alto interesse público.

Por sua vez, essa bacia do Paraná subdivide-se em 12(doze) sub-
bacias conforme mostrado na Tabela 2, onde se destaca a bacia do
Tietê, a qual sendo a quarta em extensão territorial, é a maior em
população com seus 27.155.005 hab. Isto não significa, todavia, que
essa bacia constitua um grande problema para a gestão em
saneamento, muito menos significa que venha a ser a mais
insalubre ou a mais preocupante no tocante aos riscos de
degradação ambiental num cenário futuro.




                                                                  88
O Geoprocessamento e suas Aplicações na Gestão das Cidades


                                Tabela 1 - Bacias Hidrográficas do Nível 1

AREA_KM2 POP_2000 HAB_KM2 %_LIXO %_AGUA POP_URB               REG_HIDROG         %_ESGOT POP_RUR NíVEL_1
 3869952,5   7805515     2,02     77,38    62,25    5266891 RH Amazônica            13,54   2538624 A
  921921,2   7177930     7,79      79,8     69,4    5331072 RH do                   10,25   1846858 B
                                                            Tocantins_Araguaia
  879872,6 54670056     62,13     97,84    95,53   49493379 RH do Paraná            74,58   5176677 L
  638575,9 12796082     20,04     88,53    94,98    9435374 RH do São               61,85   3360708 F
                                                            Francisco
  388159,8 13995550     36,06     85,78    89,85    9777791 RH Atlântico Leste       50,3   4217759   G
  363445,5 1887365       5,19     88,66     88,5    1598653 RH do Paraguai          23,08    288712   M
   333056 3728617        11,2     63,16    85,42    2299217 RH do Parnaíba           5,89   1429400   D
  286802,2 21465233     74,84     86,32    84,82   16243443 RH Atlantico            31,99   5221790   E
                                                            Nordeste Orient
  274301,1   5302404    19,33     51,46     70,2    3023249 RH Atlantico            12,72   2279155 C
                                                            Nordeste Ociden
  214629,4 25245193    117,62     94,13    89,09   22720665 RH Atlantico            67,74   2524528 H
                                                            Sudeste
  214629,4 25245193    117,62     94,13    89,09   22720665 RH Atlantico            67,74   2524528 H
                                                            Sudeste
  187522,3 11633991     62,04      97,9    90,89    9881620 RH Atlantico Sul        31,49   1752371 I
  187522,3 11633991     62,04      97,9    90,89    9881620 RH Atlantico Sul        31,49   1752371 I
  174532,5 3834455      21,97     94,36    93,45    2624034 RH do Uruguai           23,44   1210421 J


                                                                                                          89
O Geoprocessamento e suas Aplicações na Gestão das Cidades




                              Tabela 2 - Sub-Bacias do Paraná

%_AGUA HAB_KM2 POP_2000        NOME       POP_URB POP_RUR NIVEL_1 %_ESGOT THEID %_LIXO
  97,98     53,81 7728951 GRANDE         6731042      997909    L    95,14   215   98,47
   79,9     21,78 2801239 PARANAIBA B1   2572426      228813    L    50,58   234   96,02
  98,07     38,01 4059999 PARANAPANEMA 3369951        690048    L    61,97   183   97,49
  97,54    260,08 27155005 TIETE        25731032     1423973    L    84,12   220    98,8
  96,64     38,34 2825875 PARANA ESQ     2198383      627492    L    25,47   318   95,97
  96,33     63,69 4180556 IGUACU         3457780      722776    L    52,03   174    97,6
  87,54     10,46   665059 PARANA D3      519752      145307    L     9,07     9   90,92
     95       2,5   139677 PARANA D1      108118       31559    L    13,43    31   95,49
  89,04     16,89   720418 PARANA D2      684121       36297    L    17,08   200   98,18
  83,07     70,44 3054696 PARANAIBA A3   2901425      153271    L    65,24   224   92,88
  94,55     19,91   598080 PARANAIBA A2   524362       73718    L    70,14   212    96,4
  98,56     34,45   740501 PARANAIBA A1   694987       45514    L    96,84   283   98,69




                                                                                     90
O Geoprocessamento e suas Aplicações na Gestão das Cidades


Essas afirmações, todavia, não podem ser sustentadas com base
em argumentos meramente técnicos ou com base em projeções dos
indicadores tradicionais que a engenharia sanitária tem utilizado
para, principalmente, atingir padrões de qualidade dos serviços que,
muitas vezes, quando otimizados, tornam-se focos de outros
problemas. Um exemplo notável disto é a busca da universalização
da cobertura por redes de coleta de esgotos que, quando não
acompanhada pela interceptação e tratamento, acaba funcionando
em detrimento da qualidade das águas fluviais, em muitos casos
matando rios, num processo de difícil reversão. O cenário futuro a
que nos referimos, decorre da atividade econômica, do
desenvolvimento social e urbano daquele território; sendo estes
últimos fortemente dependentes de políticas públicas concertadas e
comprometidas com a erradicação da pobreza e das desigualdades
sociais.


O PROCESSAMENTO DAS INFORMAÇÕES

O processamento das informações dar-se-á segundo o fluxo
mostrado na Figura I.29, sendo identificadas as suas fases, os
ambientes e os objetos em processamento.




                                                                 91
O Geoprocessamento e suas Aplicações na Gestão das Cidades


      Figura I.29 – Fluxo do Processamento das Informações


                Procedimentos para limpeza topológica das
 1            bases georreferenciadas das bacias hidrográficas


              Geoprocessamento das informações através das
 2                interfaces do aplicativo CONSREGRA



        Extração do mapa de                  Obtenção da tabela de
 3
        células homogêneas                   “overlay”



 4
                                             Estabelecimento dos
                                             relacionamentos



 5
                                             Formulação das consultas
                                             em banco de dados


        Elaboração dos mapas                 Cálculo dos indicadores
 6
        temáticos


                                             Redução da tabela de
 7
                                             “overlay” e exportação



 8                                           Manipulações das
                                             planilhas e relatórios


     Geoprocessamento          Banco de Dados          Planilha Excel




                                                                        92
O Geoprocessamento e suas Aplicações na Gestão das Cidades


Fase 1: O cruzamento das camadas de informações num ambiente
de geoprocessamento exige um rigoroso tratamento topológico dos
dados traduzidos em modelos espaciais, sob pena da perda de
qualidade e confiabilidade da informação obtida. Todavia, tratando-
se de bases territoriais intrinsecamente ligadas a modelos de
gestão, como é o caso das unidades federativas e das bacias
hidrográficas, vale a pena investir algum tempo no tratamento e
depuração dessas bases. No nosso caso, a malha municipal é a do
IBGE 2000, que sofre alterações somente após longos períodos,
justificando o tempo gasto no seu tratamento. A base de
informações sobre as bacias hidrográficas é ainda menos passível
de alterações ao longo do tempo. O tratamento necessário para este
trabalho deveu-se principalmente em razão das diferentes
plataformas tecnológicas adotadas nas diferentes instituições para
efeito da disponibilização dos seus dados. Entende-se que isto é
uma contingência do trabalho, mas não deve ser perdida de vista a
busca da interoperabilidade entre essas plataformas, devendo ser
este um importante requisito para o aparelhamento do SNIS no que
respeita ao instrumental de geoprocessamento.

Fase 2: O geoprocessamento tem como pressuposto que toda a
informação espacial ou alfanumérica deva ser consubstanciada
no sistema como feições e seus respectivos atributos. Sendo
assim, segue que nossas unidades espaciais traduzem-se em
mapas georreferenciados ligados a registros de um banco de dados
contendo seus atributos alfanuméricos. No nosso caso, as bacias
hidrográficas e a malha municipal se identificam por sua extensão
territorial e seus atributos alfanuméricos como nome, código, área,
perímetro etc. O cruzamento é feito através das interfaces do
programa aplicativo CONSREGRA, que é uma customização do
Microstation Geographics® desenvolvida numa extensão da
linguagem Visual Basic.

Fase 3: O cruzamento dessas camadas de informações, cujas
unidades espaciais são incongruentes por excelência, produzirá
“recortes” dessas áreas segundo os seus limites. Após o
cruzamento, esses “recortes” formarão células que estarão
associadas a um relatório no banco de dados contendo os atributos
de ambas as camadas; isto é, o relatório conterá informações


                                                                93
O Geoprocessamento e suas Aplicações na Gestão das Cidades


oriundas de ambas as tabelas, mas, principalmente seus campos-
chave, o que permitirá amplos relacionamentos com as tabelas
originais e outras tabelas do banco de dados. A Tabela 3 abaixo
mostra alguns dos campos do relatório de cruzamento com suas
respectivas interpretações e, a seguir, o aspecto gráfico do produto
do cruzamento. É importante notar que a partir das células assim
criadas, quaisquer das entidades superiores poderão ser
reconstituídas, no nosso caso as sub-bacias, bacias ou os
municípios. Esse produto do cruzamento, tratando-se de uma mera
descrição vetorial de entidades espaciais associadas aos registros
alfanuméricos de um banco de dados, poderá ser exportado para
vários formatos, possibilitando não somente a realização de
consultas como também a geração de novos produtos através de
outras soluções tecnológicas, dentre as quais aquelas baseadas em
software livre.


Tabela 3 – Significado dos campos do relatório de cruzamento
                         das camadas
  Nome Campo                          Definição
               É um identificador para a célula do mosaico formado
MSLINK
               após o cruzamento.
AREA           Área da célula.
PERÍMETRO1     Perímetro da célula.
               É o campo-chave da primeira tabela em cruzamento
TABELA1
               (bacias hidrográficas)
NOME1          Nome da bacia dentro da qual a célula se encontra.
AREATOTAL1     Área total da bacia.
               Parcela correspondente à área da célula em relação à
AREAREALATIVA1
               área da bacia.
               É o campo-chave da segunda tabela em cruzamento
TABELA2
               (malha municipal)
               Nome do município dentro do qual a célula se
NOME2
               encontra.
AREATOTAL2     Área total do município.
               Parcela correspondente à área da célula em relação à
AREARELATIVA2
               área do município.




                                                                 94
O Geoprocessamento e suas Aplicações na Gestão das Cidades




   Figura I.30 – Aspecto do produto de cruzamento da malha
       municipal com as bacias hidrográficas do nível 2

Segundo a interpretação dos campos do relatório de cruzamento em
banco de dados, o identificador circundado na Figura I.30, de
número 1989, corresponde a uma parcela do município de
Veríssimo correspondente a 0.3790 % da área total da bacia do
(Rio) Grande e a 53.29 % da área total do município. A outra
parcela desse município, cujo identificador é 1911, corresponderá a
0.3775 % da área total da bacia do (Rio) Paranaíba B1 e aos
restantes 46.70 % da área total do referido município.




                                                                95
O Geoprocessamento e suas Aplicações na Gestão das Cidades


Fase 4: O DER – Diagrama Entidade Relacionamento visando a
complementação dos dados do relatório de “overlay” ficou como
mostrado na Figura I.31. A partir desses relacionamentos foram
formuladas consultas ao banco de dados para obtenção das
informações conforme descrito.




             Figura I.31 - DER do Núcleo do SNIGIS

Fase 5 e 6: as consultas às várias tabelas interrelacionadas como
mostrado no DER foram elaboradas como mostrado na TABELA 4,
preenchendo campos do relatório de “overlay” necessários para os
cálculos dos indicadores. Os indicadores aqui propostos, ainda de
formulação muito simples, também foram calculados através de
consultas, como poderá ser verificado. Percebe-se não haver limites
para o estabelecimento de novos relacionamentos e a conseqüente
agregação de novas informações. Não são limitadas também as
consultas que utilizam os relacionamentos através da linguagem




                                                                96
O Geoprocessamento e suas Aplicações na Gestão das Cidades


SQL, evitando o crescimento desnecessário do número de campos
do relatório principal.

      Tabela 4 – Consultas sobre o Relatório de Cruzamento
RELATÓRIO           TABELAS CONSULTADAS
CODIGO_MUNICIPIO    [Q55MU2500P]![CODIGO]
CODRED              Esquerda$([PARANA_00]![CODIGO];6)
POPULACAO_TOTAL     [MUNICIPIO]![PTOT_2000]
                    [PARANA_00]![POPULACAO_TOTAL]*[PARANA_00]!
POPINCLUSA
                    [AREARELATIVA2]/100
DENSIDADE           [MUNICIPIO]![HAB_KM2]
DENSBACIA           [NIVEL_2]![HAB_KM2]
I_A                 [PARANA_00]![DENSIDADE]/[PARANA_00]![DENSBACIA]
                    [PARANA_00]![AREARELATIVA2]*[PARANA_00]!
I_O
                    [AREATOTAL2]/[PARANA_00]![AREATOTAL1]
P_I                 [PARANA_00]![I_A]*[PARANA_00]![I_O]
I55                 [SNIS_03]![I55]
I56                 [SNIS_03]![I56]
I13                 [SNIS_03]![I13]
                    ((100-[PARANA_00]![I55])+(100- PARANA_00]![I56]) +
IPB
                    [PARANA_00]![I13])*[PARANA_00]![P_I]


FASE 6: a partir desta fase, é importante notar que produtos como
mapas temáticos, gráficos estatísticos, planilhas e outras formas de
apresentação das informações poderão ser obtidos a partir de
interfaces diversas, inclusive aquelas baseadas em software livre.
São os diversos softwares de geoprocessamento que interpretam os
formatos de domínio público como dgn, mid-mif, shp; e planilhas em
geral que intercambiem dados com o Microsoft Office.

Neste trabalho, apresentamos um mapa temático produzido através
da interface do programa CONSREGRA, uma customização do
Microstation Geographics. Procedeu-se uma classificação dos
municípios segundo o Pi, compondo-se o tema com outras
informações importantes conforme apresentado abaixo. Da


                                                                         97
O Geoprocessamento e suas Aplicações na Gestão das Cidades


observação direta do mapa na Figura I.32, podemos fazer
importantes inferências como: cidades importantes como Uberaba e
Uberlândia, contribuem com parcelas substantivas do seu território
para bacias diferentes, com pesos diferenciados.




   Figura I.32 – Aspecto do mapa temático obtido a partir da
        classificação dos municípios segundo o Peso.

FASE 7: A versão reduzida da tabela considera parcelas dos
municípios superiores a 1% dentro das bacias. Na tabela original,
essa grandeza é expressa no campo chamado AREARELATIVA2.
Sobre esta versão reduzida do relatório foi elaborada a consulta
abaixo para dedução do número de municípios dentro da bacia. A
seguir, a tabela reduzida foi exportada para o Excel.

          Tabela 5 – Consultas sobre a Tabela Reduzida
TABELA:               TABELAS GERADAS
MUNIC_BACIA_PARANÁ    MUNICIPIOS_BACIA_PARANA.* (consulta acréscimo)




                                                                  98
O Geoprocessamento e suas Aplicações na Gestão das Cidades



FASE 8: No Excel, algumas manipulações poderão produzir
resultados imediatos como, por exemplo, uma ordenação dos
registros segundo os índices-chave. Por havermos trabalhado com o
nível 2 das bacias hidrográficas definido pela ANA, a bacia do
Paraná aparece subdividida em 12(doze) sub-bacias. Sendo assim,
o nosso primeiro índice-chave é o identificador da sub-bacia, que
seria a menor unidade espacial da entidade imediatamente superior
que é a bacia do Paraná. Por essa razão criamos uma ordenação
pelo nome da sub-bacia, a qual induzirá o agrupamento das
unidades territoriais formadoras de cada sub-bacia.

Todavia, o núcleo desta proposta é a criação de um indicador
universal, que possa ser calculado indistintamente para todos os
municípios, quer possuam ou não dados no SNIS, ou quaisquer
outras informações censitárias, e que permita atribuir a esses
municípios um “peso” pelo o quê eles representam para o
desempenho dos sistemas naturais e antropogênicos das bacias
hidrográficas que ocupam. Poderemos dessa maneira projetar os
dados do SNIS sobre cenários diferenciados em função do papel
que cada unidade da federação venha representar. Preconizado
nesta proposta com o nome provisório de Pi (indicador do peso do
município), este será o nosso segundo indicador-chave. Sendo
assim, criaremos uma ordenação dentro das sub-bacias segundo
este indicador, representado na coluna P_I da planilha, em ordem
decrescente; isto é, do “mais importante” para o “menos importante”.
Finalmente, sugerimos uma terceira ordenação, também em ordem
decrescente, segundo a parcela relativa do território do município
que se encontra dentro da bacia. Abaixo, podemos ver o aspecto da
planilha ordenada segundo os critérios acima, apresentada na forma
de um resumo considerando apenas as 10(dez) “mais importantes”
cidades de cada sub-bacia. No ANEXO 1 é apresentada a planilha
com os resultados das cidades participantes do diagnóstico do SNIS
2003 dentro da bacia do Paraná. No ANEXO 2 é apresentada a
planilha completa.




                                                                 99
O Geoprocessamento e suas Aplicações na Gestão das Cidades


                                         Planilha I - Cálculo do IPB – Indicador Ponderado da Bacia
Dados da Bacia   Dados do Municipio                                                            Indic. Propostos Indicad. do SNIS         IPB
                                                        POP_TOT - Populacao Total
SUB-BAC-Nome     CODRED - Codigo do Municipio           POP_INC - Populacao Inclusa na Bacia I_A - Ind. Adens. I55 - At. Tot. Agua
                 NOME - Nome do Municipio               DENSMUNIC - Dens. Demogr. Municipio I_O - Ind. Ocup. I56 - Col. Tot. Esg.
                 % PARC - Parcela do Municipio na Bacia DENSBACIA - Dens. Demogr. Bacia        P_I - Peso Munic. I13 - Ind. Perd. Fat.


  SUB-BACIA      CODRED      NOME     % PARC POP_TOT POP_INC DENSMUNIC DENSBACIA I_A I_O P_I     I55   I56    I13                         IPB
                          Ribeirão
GRANDE           354340   Preto        100,00  505012 505012       775        54 14,35 0,45 6,52 99,49 97,50 30,84                        220,46
                          São José do
GRANDE           354980   Rio Preto     98,25  357862 351608       825        54 15,28 0,29 4,50 93,23 89,47 48,23                        295,06
GRANDE           351620   Franca          100,00    287400    287400          472           54 8,74 0,42 3,69 95,61 93,69                  39,43
                          Poços de
GRANDE           315180   Caldas          100,00    135343    135343          248           54 4,59 0,38 1,75 100,00 100,00 47,02          82,38
GRANDE           317010   Uberaba           51,33   251159    128910           55           54 1,02 1,60 1,63 97,29 96,31 23,85            49,33
GRANDE           353070   Mogi Guaçu      100,00    124134    124134          152           54 2,81 0,57 1,61 99,66 93,57 51,54            93,72
GRANDE           354890   São Carlos        63,89   192923    123266          169           54 3,13 0,51 1,60 92,91 91,54 53,05           109,84
GRANDE           317070   Varginha        100,00    108284    108284          273           54 5,06 0,28 1,40 97,13 94,71 18,82            37,81
GRANDE           315250   Pouso Alegre    100,00    106587    106587          196           54 3,63 0,38 1,39 97,15 95,40 30,70            53,01
GRANDE           310560   Barbacena         92,10   113947    104946          144           54 2,67 0,51 1,35 98,82 79,04 15,00            50,24
GRANDE                                                       7620298                                  99,95                                30,84


                                                                                                                                101
O Geoprocessamento e suas Aplicações na Gestão das Cidades


IGUACU        410690   Curitiba       100,00 1586898 1586898      3682   64 57,53 0,66 38,12 100,00 76,08          911,72
IGUACU        410580   Colombo         71,49   183353   131077    1153   64 18,02 0,21 3,87 86,43 14,78            382,09
                       São José dos
IGUACU        412550   Pinhais         71,04   204198   145052    219    64 3,42 1,02 3,50 81,29 31,96             303,36
IGUACU        410940   Guarapuava      80,32   154990   124492     49    64 0,77 3,80 2,91 93,39 56,69 11,18       177,98
                       Foz do
IGUACU        410830   Iguaçu          45,02   258368   116328    438    64 6,84 0,42 2,90 93,79 44,47 35,94       283,52
IGUACU        410480   Cascavel        48,63   245066   119167    119    64 1,86 1,55 2,88 96,86 43,03 22,68       238,32
IGUACU        411915   Pinhais        100,00   102871   102871    1686   64 26,34 0,09 2,45 100,00 36,18           156,06
IGUACU        410180   Araucária      100,00   94137     94137    200    64 3,13 0,71 2,23 88,85 25,56 18,99       233,19
                       Francisco
IGUACU        410840   Beltrão        100,00   67118     67118     93    64 1,45 1,12 1,63 88,96 31,32 1,05        131,69
IGUACU        411950   Piraquara       91,79   72806     66826    319    64 4,98 0,32 1,59 66,20 34,96             156,70
IGUACU                                                  4185446                  99,85                              68,04


PARANA D1     500830   Três Lagoas     99,97   78943     78922      8     2 4,00 18,38 73,52 100,00 22,16 34,57 8264,82
                       Aparecida do
PARANA D1     500100   Taboado         71,71   18425     13213      7     2 3,50 3,54 12,41 99,88 12,61 31,19 1472,67
PARANA D1     500325   Costa Rica      78,22   15475     12105      3     2 1,50 7,97 11,96   0,00   0,00 0,00 2392,32
PARANA D1     500290   Cassilândia     62,42   20059     12521      5     2 2,50 4,07 10,18   0,00   0,00 0,00 2035,21
PARANA D1     500020   Água Clara     100,00   11023     11023      1     2 0,50 19,79 9,89 84,28           32,56 1467,03
                       Chapadão do
PARANA D1     500295   Sul             85,84   11663     10011      3     2 1,50 5,90 8,84 94,59            17,07 1083,34

                                                                                                        102
O Geoprocessamento e suas Aplicações na Gestão das Cidades


PARANA D1    500230   Brasilândia     79,06   11687     9240    2     2 1,00 8,30 8,30 63,88         36,76 1435,34
PARANA D1    500260   Camapuã         31,06   16591     5154    2     2 1,00 5,97 5,97 88,05 40,19 21,60       557,59
PARANA D1    500780   Selvíria        99,96    6083     6081    2     2 1,00 5,86 5,86 89,25         46,34     920,35
PARANA D1    500440   Inocência       99,67    7977     7951    1     2 0,50 10,32 5,16 69,16         9,56     724,47
PARANA D1                                              174495                99,89                            1945,36


                      Campo
PARANA D2    500270   Grande          92,62   662534   613608   82   17 4,82 17,59 84,87 100,00 19,47 50,76 11142,87
PARANA D2    500190   Bataguassu      99,68   16196    16144    7    17 0,41 5,69 2,34 92,15         18,59     296,34
                      Ribas do Rio
PARANA D2    500710   Pardo           71,45   16624    11877    1    17 0,06 28,96 1,70 71,03    4,10 31,43    266,24
                      Nova
PARANA D2    500620   Andradina       35,98   35374    12726    7    17 0,41 4,06 1,67 100,00         4,58     174,82
PARANA D2    500200   Batayporã       71,51   10610     7587    6    17 0,35 3,10 1,09 81,91          3,88     133,52
PARANA D2    500080   Anaurilândia    99,62    7950     7920    2    17 0,12 7,99 0,94 70,63          9,86     130,95
                      Santa Rita do
PARANA D2    500755   Pardo           99,56    6624     6595    1    17 0,06 14,38 0,85 70,71        20,40     126,64
PARANA D2    500490   Jaraguari       71,28    5330     3799    2    17 0,12 4,85 0,57    0,00   0,00 0,00     114,14
PARANA D2    500150   Bandeirantes    62,66    6415     4020    2    17 0,12 4,55 0,54 69,74          6,65     107,03
                      Nova
PARANA D2    500600   Alvorada Sul    41,03    9949     4082    2    17 0,12 3,88 0,46 78,66         38,67      73,09
PARANA D2                                              694630                99,91                             906,16



                                                                                                     103
O Geoprocessamento e suas Aplicações na Gestão das Cidades


PARANA D3    500370   Dourados        100,00   164674   164674   40    10 4,00 6,42 25,67 95,21 26,01 50,05 3307,74
PARANA D3    500660   Ponta Porã       83,04   60966    50627    11    10 1,10 6,95 7,64 91,97    4,44 47,64 1155,37
PARANA D3    500570   Naviraí          99,88   36616    36571    12    10 1,20 5,04 6,05 100,00 10,80 16,79    641,31
PARANA D3    500060   Amambaí         100,00   29466    29466     7    10 0,70 6,65 4,65 80,76 13,64 26,58     615,08
PARANA D3    500720   Rio Brilhante   100,00   22528    22528     6    10 0,60 6,25 3,75 75,97        39,97    614,62
PARANA D3    500470   Ivinhema        100,00   21619    21619    11    10 1,10 3,16 3,48 82,31          6,59   432,49
                      Nova
PARANA D3    500620   Andradina        64,02   35374    22648     7    10 0,70 4,80 3,36 100,00         4,58   351,20
PARANA D3    500240   Caarapó         100,00   20691    20691    10    10 1,00 3,29 3,29 89,13        35,69    482,78
PARANA D3    500540   Maracaju         73,31   26200    19206     5    10 0,50 6,08 3,04 93,12    1,98 49,02   467,76
                      Fátima do
PARANA D3    500380   Sul             100,00   19111    19111    60    10 6,00 0,50 2,97 97,56    5,62 49,93   436,36
PARANA D3                                               628591                 99,84                           388,20


                      Foz do
PARANA ESQ   410830   Iguaçu           52,05   258368   134468   438   38 11,53 0,44 5,10 93,79 44,47 35,94    497,73
PARANA ESQ   410480   Cascavel         51,37   245066   125899   119   38 3,13 1,47 4,62 96,86 43,03 22,68     382,40
PARANA ESQ   411520   Maringá          43,87   288465   126553   588   38 15,47 0,29 4,46 100,00 70,83 23,66   235,82
PARANA ESQ   412770   Toledo          100,00   98189    98189    82    38 2,16 1,63 3,52 86,00 30,15 14,19     345,20
PARANA ESQ   412810   Umuarama        100,00   90621    90621    74    38 1,95 1,67 3,25 98,07 52,64 11,47     197,36
                      Campo
PARANA ESQ   410430   Mourão          100,00   80420    80420    105   38 2,76 1,03 2,83 95,85 46,36 10,45     193,40
PARANA ESQ   410550   Cianorte        100,00   57360    57360    70    38 1,84 1,10 2,02 89,17 48,47 13,54     153,54
                                                                                                      104
O Geoprocessamento e suas Aplicações na Gestão das Cidades


PARANA ESQ     412060   Prudentópolis    99,88   46323     46268    20    38 0,53 3,16 1,66 41,67 25,08 2,49      225,55
                        Mal. Cândido
PARANA ESQ     411460   Rondon          100,00   41014     41014    61    38 1,61 1,02 1,64 81,33         10,62   211,44
PARANA ESQ     412625   Sarandi          62,95   71392     44942    686   38 18,05 0,09 1,57 100,00   2,80 0,00   152,93
PARANA ESQ                                                2431886                 99,94                            67,04


PARANAIBA A1   317020   Uberlândia       58,97   500095   294907    122   34 3,59 11,30 40,54 97,75 96,79 27,84 1350,29
PARANAIBA A1   310400   Araxá           100,00   78848     78848    68    34 2,00 5,44 10,87   0,00   0,00 0,00 2174,74
PARANAIBA A1   317010   Uberaba          25,63   251159    64368    55    34 1,62 5,40 8,73 97,29 96,31 23,85     263,99
PARANAIBA A1   314810   Patrocínio       61,84   73060     45182    25    34 0,74 8,25 6,06    0,00   0,00 0,00 1212,92
PARANAIBA A1   310350   Araguari         24,34   101519    24712    37    34 1,09 3,09 3,36 96,12 90,14 1,92       52,62
PARANAIBA A1   312950   Ibiá             99,95   21054     21044     8    34 0,24 12,63 2,97   0,00   0,00 0,00   594,39
PARANAIBA A1   314980   Perdizes        100,00   12345     12345     5    34 0,15 11,42 1,68   0,00   0,00 0,00   335,93
PARANAIBA A1   315690   Sacramento       51,98   21301     11073     7    34 0,21 7,47 1,54 100,00 100,00 21,88    33,64
                        Campos
PARANAIBA A1   311150   Altos            82,85   12815     10618    18    34 0,53 2,78 1,47    0,00   0,00 0,00   294,74
PARANAIBA A1   314500   Nova Ponte       96,10    9216      8857     8    34 0,24 4,95 1,17    0,00   0,00 0,00   233,07
PARANAIBA A1                                              613684                  99,94                           376,56


                        Patos de
PARANAIBA A2   314800   Minas            72,60   123708    89806    39    20 1,95 7,73 15,07 100,00       14,35 1723,72
PARANAIBA A2   310350   Araguari         75,66   101519    76806    37    20 1,85 6,91 12,77 96,12 90,14 1,92     200,09

                                                                                                         105
O Geoprocessamento e suas Aplicações na Gestão das Cidades


                        Monte
PARANAIBA A2   314310   Carmelo         99,96   43894    43878     32    20 1,60 4,53 7,24    0,00   0,00 0,00 1448,66
                        Caldas
PARANAIBA A2   520450   Novas           76,37   49642    37913     31    20 1,55 4,03 6,25    0,00   0,00 0,00 1250,52
PARANAIBA A2   314810   Patrocínio      37,68   73060    27530     25    20 1,25 3,62 4,52    0,00   0,00 0,00    904,17
PARANAIBA A2   311930   Coromandel      99,67   27432    27340      8    20 0,40 10,96 4,38   0,00   0,00 0,00    876,77
PARANAIBA A2   520510   Catalão         39,14   64290    25164     17    20 0,85 4,92 4,19 93,95 42,28 0,00       266,90
PARANAIBA A2   316960   Tupaciguara     68,91   23123    15933     13    20 0,65 4,20 2,73    0,00   0,00 0,00    546,50
PARANAIBA A2   521380   Morrinhos       33,76   36926    12468     13    20 0,65 3,19 2,08 97,44 41,38 31,99      193,41
                        Lagoa
PARANAIBA A2   313750   Formosa         72,18   16300    11765     19    20 0,95 2,04 1,94    0,00   0,00 0,00    387,40
PARANAIBA A2                                             487263                 99,84                             244,05


PARANAIBA A3   530010   Brasília        63,17 2043169 1290733     351    70 5,01 8,44 42,32 91,15 85,44 22,39 1938,44
PARANAIBA A3   520110   Anápolis        57,88   287666   166495   267    70 3,81 1,22 4,67 96,10 52,84 48,88      466,96
PARANAIBA A3   521250   Luziânia       100,00   140813   140813    35    70 0,50 9,15 4,58 42,26     8,62 25,81   800,29
                        Águas Lindas
PARANAIBA A3   520025   de Goiás        93,36   105379   98383    549    70 7,84 0,41 3,23 26,00         23,70    639,09
                        Valparaíso
PARANAIBA A3   522185   de Goiás       100,00   93960    93960    1566   70 22,37 0,14 3,09 65,63 23,90 23,17     413,10
PARANAIBA A3   521523   Novo Gama      100,00   74297    74297    387    70 5,53 0,44 2,45 82,88 16,80 45,80      357,98
                        Sto. Antônio
PARANAIBA A3   521975   Descoberto     100,00   51717    51717     55    70 0,79 2,16 1,70 63,04         32,71    288,36
                        Cidade
PARANAIBA A3   520549   Ocidental      100,00   40375    40375    104    70 1,49 0,90 1,33 97,86 52,70 37,15      115,49
                                                                                                         106
O Geoprocessamento e suas Aplicações na Gestão das Cidades


PARANAIBA A3   520620   Cristalina      95,16   34060     32412      6    70 0,09 13,56 1,16 72,18        29,01   182,33
PARANAIBA A3   520510   Catalão         46,21   64290     29705     17    70 0,24 4,07 0,99 93,95 42,28 0,00       62,98
PARANAIBA A3                                             2247673                  99,84                           133,72


PARANAIBA B1   520870   Goiânia        100,00 1090581 1090581      1468   22 66,73 0,57 38,22 100,00 85,81 27,69 1600,76
                        Aparecida de
PARANAIBA B1   520140   Goiânia        100,00   335822   335822    1158   22 52,64 0,22 11,70 53,22 19,42 26,70 1803,14
PARANAIBA B1   317020   Uberlândia      40,71   500095   203569    122    22 5,55 1,31 7,28 97,75 96,79 27,84     242,59
PARANAIBA B1   521880   Rio Verde      100,00   116559   116559     14    22 0,64 6,53 4,15 87,44 55,04 41,04     409,30
PARANAIBA B1   313420   Ituiutaba      100,00   88823     88823     34    22 1,55 2,03 3,13 94,48 91,46 23,18     116,63
PARANAIBA B1   522140   Trindade       100,00   82131     82131    114    22 5,18 0,55 2,86 88,70 40,77 36,42     305,48
PARANAIBA B1   521150   Itumbiara       91,23   81259     74130     33    22 1,50 1,75 2,63 86,96 65,99 46,64     246,52
PARANAIBA B1   521190   Jataí          100,00   75408     75408     10    22 0,45 5,58 2,54 89,47 61,28 49,04     249,50
PARANAIBA B1   317010   Uberaba         23,05   251159    57882     55    22 2,50 0,82 2,04 97,29 96,31 23,85      61,79
                        Senador
PARANAIBA B1   522045   Canedo         100,00   53030     53030    216    22 9,82 0,19 1,87    0,00   0,00 0,00   373,22
PARANAIBA B1                                             3120347                  99,93                            86,44


PARANAPANEMA 411370     Londrina       100,00   446849   446849    267    38 7,03 1,55 10,89 100,00 72,56 36,42   695,22
PARANAPANEMA 411990     Ponta Grossa    77,48   273469   211887    132    38 3,47 1,52 5,29 99,18 52,12 14,96     336,60
PARANAPANEMA 411520     Maringá         56,13   288465   161912    588    38 15,47 0,26 3,97 100,00 70,83 23,66   209,53

                                                                                                         107
O Geoprocessamento e suas Aplicações na Gestão das Cidades


PARANAPANEMA 352230     Itapetininga    88,94   125192    111351      70     38 1,84 1,50 2,76 91,05 84,28            68,03
PARANAPANEMA 353470     Ourinhos       100,00   93796      93796     316     38 8,32 0,28 2,30 100,00 96,08 42,89    107,90
PARANAPANEMA 410370     Cambé          100,00   88314      88314     178     38 4,68 0,46 2,17 99,52 53,37 39,74     188,77
PARANAPANEMA 410150     Arapongas      100,00   85415      85415     230     38 6,05 0,36 2,16    0,00   0,00 0,00   432,48
PARANAPANEMA 350400     Assis          100,00   87144      87144     188     38 4,95 0,43 2,13 95,98 95,72            17,64
PARANAPANEMA 352240     Itapeva        100,00   82833      82833      45     38 1,18 1,72 2,03 81,19 73,38            92,39
PARANAPANEMA 350450     Avaré          100,00   76400      76400      63     38 1,66 1,14 1,89 86,58 84,25            55,09
PARANAPANEMA                                             4196837                     99,92                            45,79


TIETE          355030   São Paulo       90,66 10406166 9434350      6810    260 26,19 1,34 35,19 99,58 86,62         485,48
TIETE          350950   Campinas       100,00   967921    967921    1213    260 4,67 0,77 3,59 97,92 87,88 23,82     136,47
TIETE          351880   Guarulhos       80,75 1071299     865068    3369    260 12,96 0,25 3,23 91,38 69,90 49,81    286,04
TIETE          353440   Osasco         100,00   650993    650993    10015   260 38,52 0,06 2,42 99,86 60,03           96,98
TIETE          354780   Santo André     91,37   648443    592490    3705    260 14,25 0,15 2,20 96,91 94,55 30,16     85,03
                        S. Bernardo
TIETE          354870   do Campo        79,73   700405    558401    1721    260 6,62 0,32 2,09    0,00   0,00 0,00   417,34
TIETE          355220   Sorocaba       100,00   494649    494649    1099    260 4,23 0,44 1,84 96,11 93,70 29,46      72,91
TIETE          352940   Mauá           100,00   363112    363112    5764    260 22,17 0,06 1,36 95,48 77,60 45,97     99,19
TIETE          351380   Diadema        100,00   356389    356389    11496   260 44,22 0,03 1,34 100,00 81,20 42,85    82,62
TIETE          351060   Carapicuíba    100,00   343668    343668    9819    260 37,77 0,03 1,28 90,84 55,92           68,25
TIETE                                                    25517532                    99,91                            14,54
                                                                                                            108
O Geoprocessamento e suas Aplicações na Gestão das Cidades


CONTROLE DE PROCESSOS

Os programas para CONTROLE DOS PROCESSOS foram
desenvolvidos para instrumentalizar a criação de um sistema de
busca e recuperação de informações acerca dos processos no GGIT
– Grupo Gerencial de Informações Técnicas da SUDECAP. Nos dias
de hoje, a falta de uma referência espacial para as informações
sobre os processos existentes, os quais poderão ter origem em
reclamações dos munícipes ou em solicitações internas da PBH,
dificulta o estabelecimento de uma relação imediata com as
demandas por informações ou novas solicitações que chegam; e
dificulta a recuperação dos históricos dos locais de incidência das
intervenções do poder público. Em decorrência das crescentes
dificuldades e em vista do grande número de processos, propôs-se
a criação de camadas de informações georreferenciadas, as quais,
tendo como pano de fundo o extenso acervo de informações do
SIG-SUDECAP, e baseadas numa simbologia específica, passarão
a informar a existência de processos nas localidades do município
de Belo Horizonte. Mais do que isso, a conexão das feições
espaciais, informando sobre a abrangência dos processos, com
tabelas de um banco de dados, possibilitará a recuperação imediata
das informações acerca da natureza, do histórico e do estágio em
que se encontram tais processos. Pretende-se dessa forma agilizar
a tomada de decisões, melhorar o fluxo e a confiabilidade das
informações emitidas pelo poder público, e melhorar a eficácia das
ações desencadeadas a seguir.

Os principais componentes deste sistema são um editor gráfico para
a criação da simbologia específica do controle dos processos; um
gerenciador das conexões dessa simbologia com os registros
alfanuméricos de um banco de dados; e os bancos de dados
existentes informando sobre o urbanismo, os sistemas de macro e
microdrenagem, abastecimento de água, coleta de esgotos, áreas
de risco e divisão geopolítica entre outros.

Trabalhando basicamente com 3 (três) tipos de feições (ou seja, o
ponto, a linha e a área), o editor cria camadas de informações
espaciais sobre processos com incidência pontual, ou seja, de
abrangência local; processos com abrangência linear; e processos


                                                               109
O Geoprocessamento e suas Aplicações na Gestão das Cidades


com abrangência de uma área. Além da forma e da abrangência dos
processos, o que consequentemente já informa sobre o contexto da
informação e seu entorno, o sistema oferece ainda atributos de
exibição, (tais como cores, tipos de traço e níveis de
armazenamento), como elementos diferenciadores da natureza e do
estágio em que os processos se encontram, permitindo a
visualização direta nos mapas de algumas informações gerenciais
de grande interesse. Por exemplo, a classificação de um processo
como sendo de alto risco, confere-lhe um atributo de exibição
específico, colocando-o em destaque em meio às outras
informações.

O módulo de gerenciamento das conexões, por sua vez, faz a
consistência do dado espacial transformando-o numa feição do
banco de dados espaciais. A partir disto, este módulo permite a
consulta, a alteração e o estabelecimento de novas conexões,
podendo-se ligar os elementos gráficos a um ou mais registros de
diferentes tabelas do banco de dados alfanuméricos. Outras
associações possíveis são as desses elementos gráficos com
fotografias e imagens diversas, as quais poderão ser oriundas de
sobrevôos, como no caso das aerofotos do Vist@érea®, de visitas
ao campo, vistorias ou produtos de “scannerização” de anotações,
despachos ou quaisquer documentos ligados ao processo. Em sua
tela inicial, o módulo de gerenciamento das conexões solicita ao
operador a escolha do dispositivo de banco de dados sobre o qual
serão feitas as transações. Isto significa que a um processo poderão
estar associadas informações de diferentes bases de dados.

Os resultados e benefícios obtidos das aplicações sobre uma base
de informações assim estruturada vão desde mapas temáticos sobre
as propriedades e atributos específicos dos processos, até relatórios
combinando restrições espaciais com regras complexas de
inferência de um banco de dados relacional. A Figura I.33 ilustra
uma área que deu origem a um processo de usucapião. Ali são
superpostas informações da base urbanística de Belo Horizonte com
a divisão de bairros, uma foto aérea recente daquela região e uma
tela exibindo informações do processo existentes num banco de
dados. A propósito, neste caso, existem 2 (dois) registros de banco



                                                                 110
O Geoprocessamento e suas Aplicações na Gestão das Cidades


de dados associados ao referido processo, sendo que as telas
correspondentes exibem-se em seqüência.




Figura I.33 – Exemplo de informações sobre um processo.




                                                             111
O Geoprocessamento e suas Aplicações na Gestão das Cidades


II. PRODUÇÃO – ENTRADA E SAÍDA DE DADOS

CAPTURA E CONVERSÃO DE DADOS

Como um gabarito do modelo de dados adotado, um aplicativo para
conversão de informações deve prover o sistema de meios para
capturar, tratar, consistir e transformar dados oriundos de fontes
diversas, colocando-os em conformidade com os padrões
estabelecidos por aquele modelo. Isto significa que um aplicativo
para conversão deverá possuir as capacidades seguintes:

•   Conversão de dados para o formato digital;
•   Reconversão de dados para as diversas estruturas de
    armazenamento (“raster”, vetor, alfanumérico);
•   Transformações básicas de rotação, translação e
    escalamento;
•   Transformações de unidades de trabalho (“working units”);
•   Transformações de estruturas 3D para 2D e vice-versa;
•   Transformações generalizadas ou seletivas de atributos
    gráficos.

É natural que todas essas capacidades não estejam disponíveis
num único programa aplicativo. Todavia, espera-se de um pacote de
programas de apoio, que o mesmo ofereça ferramentas capazes de,
em conjunto, promover as transformações acima descritas, tão
necessárias para a “recuperação” de grandes acervos de
informações, muitos dos quais já existentes em formato digital.

Este programa foi projetado para automatizar o tratamento de
arquivos vetoriais minimizando interferências indesejáveis como a
falha humana e a morosidade do manuseio de grandes massas de
dados durante o processo de conversão. Num aplicativo deste tipo,
a flexibilidade na criação de filtros de entrada e de saída são
fundamentais para que o mesmo desempenhe satisfatoriamente
suas funções com segurança e qualidade. Tão fundamental quanto
a flexibilidade, a interatividade, por sua vez, torna-se indispensável
para o gerenciamento de processos cumulativos, aumentando a
produtividade do operador. Sendo assim, passamos a descrever os


                                                                  112
O Geoprocessamento e suas Aplicações na Gestão das Cidades


mecanismos de interação do menu principal do programa CNVMAP
mostrado na Figura II.1, bem como a descrever as suas
capacidades e conceitos.




       Figura II.1 – Menu principal do programa CNVMAP

O conceito mais fundamental utilizado pelo aplicativo é o de feição.
Este é um programa para conversão de feições de um cadastro
técnico, colocando-as em conformidade com a estrutura de
geocodificação definida para o sistema de informações. A Tabela 1
que segue mostra 4(quatro) grupos de feições (base cartográfica,
sistemas de água, esgotos e drenagem) para as quais o aplicativo
implementa conjuntos de atributos pré-programados. A Tabela das
Feições contida nas diretrizes para a caracterização e organização
do banco de dados descreverá os agrupamentos de atributos pré-
programados implementados pelo programa.

Conversão de Feições: o conjunto de atributos que identificam uma
feição a ser capturada e convertida poderá ser digitado pelo
operador nos campos correspondentes ao Nível, Peso, Estilo, Cor
e Tipo, do menu principal, ou recuperado automaticamente pelo
programa a partir do assinalamento da coluna correspondente à
feição de saída (identificada por 01, 02, 03 ou 04 no menu), seguida
do acionamento do botão LOCELE (Localiza Elemento) para
identificação do elemento a ser processado. Uma vez apontado um


                                                                113
O Geoprocessamento e suas Aplicações na Gestão das Cidades


elemento pelo operador, os atributos do mesmo serão carregados
na coluna à esquerda. As conversões poderão ser feitas em grupos
de até 4(quatro) feições. Feita a seleção dos atributos de entrada,
ao “clicar” no botão OK o programa carregará automaticamente os
atributos da feição objeto da transformação, selecionados de uma
lista pré-programada. Ao “clicar” o botão OK novamente, o programa
iniciará o processamento, retornando ao menu principal no término
do processo.

   Tabela 1 - Feições do Menu Principal do Programa CNVMAP
       BASE            BASE          BASE            BASE
   Muros / Lotes Quadra-Lote Meio-Fio           Curvas Nível
   Cercas         Indústrias     Comércio       Municipais
   Bombeiros      Escola         Polícia        Canteiro Guia
   Hospitais      Praça          Clubes         Garage
   Rios           Federais       Grandes        Estaduais
   Guia/Meio-Fio Viaduto         Canteiro       Ferrovia
   Rodovia        Cemitério      Ciclovia       Lago
   Residências    Igreja         Jardim         Malha Vértice
   Fonte Padrão Topo Predial Textos Livres Topo Lograd
   Setor Leitura Setor/Bairro    Grupo          Fonte Padrão
   Limite Fiscal Limite          Limite         Região
                  Label                         Faixas
       ÁGUA           ÁGUA           ÁGUA           ÁGUA
   Peças          Planejada      Projetada      Em obras
   Executada      Em Operação Anéis             Adutoras
   Desativada     Desconhecid Presumida         Textos      da
   Amarrações     Alinhamentos Cotas            Anotações
   Label
      ESGOTO         ESGOTO        ESGOTO          ESGOTO
   Em obras       Peças          Planejada      Projetada
   Desconhecid Executada         Em Operação Desativada
   Emissário      Presumida      Coletores      Interceptores
   Amarrações     Recalque       Recalque       Textos      da
   Label          Alinhamentos Cotas            Anotações
   DRENAGEM DRENAGEM DRENAGEM DRENAGEM
   Peças          Em Operação Textos         da Amarrações
   Alinhamentos Cotas

                                                                 114
O Geoprocessamento e suas Aplicações na Gestão das Cidades


Exportação (3D x 2D): quando executado, o programa identificará a
estrutura de armazenamento do arquivo ativo, podendo essa
estrutura ser convertida com o simples assinalamento do campo da
estrutura de saída.

Unidades de Trabalho: um sistema de cadastro urbano trabalha
com as unidades fundamentais m (metro – unidade base); cm
(centímetro – sub-unidade); 100 (cem) divisões da unidade base (o
metro); e 1 (uma) divisão da sub-unidade (o centímetro). Não se
recomenda a alteração dessa relação em arquivos de um mesmo
sistema de informações, sob pena de perda da padronização da
simbologia utilizada, introdução de fatores de escalamento entre os
mapas, e/ou uma drástica alteração da abrangência do espaço
geográfico coberto pelo sistema de coordenadas. Para que não
ocorra nenhuma das interferências citadas, o programa CNVMAP
informará ao operador as unidades de trabalho do arquivo de
entrada e as transformará para as unidades-padrão acima descritas.

Arquivos: a digitação dos diretórios de Origem e de Destino pelo
operador facilitará a localização dos arquivos de entrada e a
geração dos arquivos de saída quando houver conversões de 3D
para 2D e vice-versa. A especificação de um diretório ou caminho
deverá terminar sempre com o caracter “”, por exemplo,
c:basedgnsaida.

Abre: definido o diretório de Origem (caso contrário o programa
iniciará a busca no diretório raiz - c:) este botão abrirá a tela para
seleção dos arquivos a serem processados.

Move 63: move as feições para um nível temporário (nível 63).

Limpa 63: limpa o nível temporário (nível 63).

Limpa: limpa os atributos de entrada previamente selecionados.

Locele: este botão indica o elemento a ser processado.

Analisa: este botão permite a utilização de funções para análise dos
elementos.


                                                                   115
O Geoprocessamento e suas Aplicações na Gestão das Cidades



OK: conforme já descrito, este botão, no primeiro passo, carregará
os atributos das feições de saída; isto é, os atributos pré-
programados. Num segundo passo, este botão iniciará o
processamento das informações.

Cancel: Esta opção encerrará o programa.


TRANSFORMAÇÕES BÁSICAS

Como é de conhecimento geral, a cultura de CAD (Projetos
Assistidos por Computadores) amplamente disseminada nas áreas
técnicas da engenharia, está baseada no AUTOCAD®. Esse
produto, há pelo menos 2(duas) décadas, foi introduzido nessas
áreas como um substituto das tradicionais pranchetas, antes mesmo
da popularização de ferramentas de automação mais sofisticadas,
de simulação e de modelagem espacial hoje conhecidas. Sendo
assim, uma considerável parte do acervo técnico e cultural deixado
pelo AUTOCAD® apresenta deficiências conceituais, muito mais
devidas à anterioridade da sua formação em relação a esses
conceitos, do que pela incapacidade do programa adaptar-se aos
novos padrões conceituais das aplicações de geoprocessamento e
tecnologias correlatas. Trata-se, portanto, de um problema cultural.
Consideramos o AUTOCAD® como parte integrante de uma solução
para a geoengenharia, exatamente pela “escola” que o mesmo já
fez. Todavia, torna-se necessário reeducar muitos dos seus
usuários, os quais não percebem ainda a ferramenta que usam
como parte de uma solução e não a solução em si. São práticas
comuns no “mundo” do AUTOCAD: trabalhar em sistemas de
coordenadas arbitrárias; alterar a escala original das informações;
escalar e rotacionar desenhos para “encaixá-los” nos formatos
padrão; usar indiscriminadamente níveis de informações como
memórias de trabalho; produzir instâncias de uma mesma
informação em “partes” diferentes do espaço de trabalho; etc. Se
estamos utilizando a ferramenta na produção de desenhos
mecânicos, por exemplo, nenhuma das práticas acima mencionadas
comprometeria a utilização do produto digital resultante. Mas, se a
ferramenta é utilizada na produção de mapas e modelos espaciais

                                                                116
O Geoprocessamento e suas Aplicações na Gestão das Cidades


de geoengenharia, qualquer uma daquelas práticas, e normalmente
todas aparecem juntas, pode comprometer o uso do produto digital
no que se relaciona à sua articulação com outras informações
georreferenciadas, à sua manutenção, associação com dados de
topografia, integração com modelos de simulação e outras
aplicações. A recuperação das informações poderá ser difícil, ou até
impossível, representando perda do valor agregado ao produto. A
Figura II.2 que segue é uma ilustração de uma situação muito
comum, onde uma porção do espaço geográfico da cidade encontra-
se fora do seu sistema de coordenadas, rotacionada e escalada.




       Figura II.2 – Ilustração do Deslocamento de Mapas

O programa Escala, para o posicionamento de mapas, foi
desenvolvido para automatizar os procedimentos visando à
recuperação do acervo de informações do PGE – Planos Globais
Específicos da Secretaria Municipal da Habitação da Prefeitura de
Belo Horizonte, e que apresentem não conformidades dos tipos
citados acima. Com o auxílio desta ferramenta, a recuperação de
um mapa é feita em três passos, a saber:




                                                                117
O Geoprocessamento e suas Aplicações na Gestão das Cidades


•   Escolha dos pontos pivô e de referência das transformações.
    Idealmente, esses pontos deverão estar mais afastados entre si,
    ou seja, em diagonal sobre a área de interesses;
•   Obtenção das coordenadas U.T.M. dos pontos, a partir da base
    georreferenciada. Esses valores poderão ser obtidos a partir da
    leitura de mapas ou de visitas ao campo, a partir de um
    instrumento de posicionamento global – GPS.
•   Carregamento das informações no programa, conforme ilustrado
    na Figura II.3, e execução das transformações.




          Figura II.3 – Tela principal do programa para
                    posicionamento de mapas.

O programa permite a introdução de sucessivos conjuntos de
coordenadas, possibilitando o “ajuste fino” do posicionamento, se for
o caso. A Figura II.4 ilustra um produto da transformação, onde a
mancha central corresponde a um levantamento de dados para
estudos e diagnósticos dos PGE – Planos Globais Específicos da
Secretaria Municipal da Habitação. Os dados encontravam-se no
AUTOCAD®, porém, num sistema de coordenadas arbitrárias. Ao
fundo, encontra-se o nível das quadras da base cartográfica de Belo
Horizonte mantida pela Prodabel.




                                                                 118
O Geoprocessamento e suas Aplicações na Gestão das Cidades




      Figura II.4 – Produto de saída do programa Escala.


IMPRESSÕES EM ESCALAS E FORMATOS VARIADOS

O aplicativo CADPLOT tem como finalidade a padronização dos
procedimentos para a apresentação e impressão de mapas.
Sendo assim, implementa os formatos padrão de A0 até A4, que são
amplamente utilizados. Além disso, uma grande flexibilidade no
trabalho com escalas é oferecida, equacionando o binômio formato x
escala na apresentação da informação.




Figura II.5 – Tela principal do aplicativo de plotagem CADPLOT


                                                              119
O Geoprocessamento e suas Aplicações na Gestão das Cidades



A tela principal do sistema CADPLOT é conforme mostrado na
Figura II.5, onde:

FORMATO: Este botão abre uma lista dos formatos disponíveis,
inclusive as variações de cada um, para escolha pelo operador.

Flag GRID: Quando assinalado, o aplicativo calcula e posiciona o
“grid” de coordenadas na área útil do desenho.

Flag CLIP: Quando assinalado, o aplicativo executa um “clipping”
(recorte) da informação tendo como referência a área útil do
desenho.

ESCALA: O aplicativo CADPLOT oferece um contínuo de escalas
que vai de 1 a 100.000.

PADRÃO: Este botão cria um arquivo padrão de plotagem contendo
o formato padrão escolhido e anexando todas as informações do
mapa em questão. Este arquivo recebe uma série de nomes
genéricos que vai de PRODUTO_000.dgn a PRODUTO_999.dgn,
os quais ficarão num diretório padrão. Esta série de nomes visa
limitar o número de produtos de plotagem no disco, os quais,
periodicamente serão excluídos. Caso o operador queira manter um
produto, ao concluir o trabalho de plotagem, este arquivo deverá ser
renomeado, pois o aplicativo reutilizará esses nomes após a
manutenção do diretório. A Figura II.6 mostra um produto de
plotagem.

CONFIGURAÇÃO

O aplicativo CADPLOT utiliza-se de uma configuração padrão para
busca dos formatos utilizados e para os produtos gerados . Para o
correto mapeamento das informações, estas pastas deverão
encontrar-se no “drive V:” conforme ilustração da Figura II.7. Para
isso, no ambiente de rede, basta mapear a unidade onde as
informações se encontram com o referido nome (V:), reservando-o
para este fim.



                                                                120
O Geoprocessamento e suas Aplicações na Gestão das Cidades




     Figura II.6 – Produto de plotagem identificado como
                     PRODUTO_XXX.DGN.




  Figura II.7 – Configuração das pastas para implantação do
                 programa aplicativo CADPLOT.



                                                             121
O Geoprocessamento e suas Aplicações na Gestão das Cidades


III. APOIO À OPERAÇÃO DE SISTEMAS URBANOS

GERAÇÃO DE RELATÓRIOS TÉCNICOS

As únicas justificativas para os enormes esforços empreendidos na
construção de modelos de redes estão na manutenção da sua
integridade e consistência, preservando não só os investimentos na
sua construção, como o seu real potencial de uso em trabalhos de
modelagem, simulação, diagnósticos e suporte para operações.
Todavia, a sobrevida de um modelo de rede não depende apenas
da atualidade do dado, mas principalmente de como a nova
informação se insere num complexo de interrelações muitas vezes
insondável através do método visual. Por um lado, são as relações
topológicas, simbologias e convenções gráficas; por outro lado, o
conjunto de atributos alfanuméricos numa base de dados relacional.
Salvo em casos de uma adequada instrumentalização, a
manutenção de modelos de tal complexidade só faria comprometer
a sua integridade, com uma crescente perda de qualidade e
confiabilidade. Essa adequada instrumentalização pressupõe a
capacidade de inspecionar a integridade do modelo como um todo a
cada intervenção, mesmo que pontual. Trata-se de uma tarefa
impraticável pelos métodos convencionais.

O programa aplicativo SEMLINK, conforme passaremos a
descrever, reúne capacidades essenciais para “flagrar” erros óbvios
que podem ter origem na captura ou na conversão do dado; mas
também para consistir a lógica e a interação do dado dentro do
modelo, provendo um meio para tratar grandes massas de
informações com segurança e eficácia. A flexibilidade da sua
interface de programação associada à capacidade para incorporar
processos originários de outras aplicações em análises cumulativas,
confere a esse programa o caráter de um especialista, antes que
uma ferramenta de aplicação genérica como as que acompanham
os produtos comerciais de geoprocessamento.




                                                               122
O Geoprocessamento e suas Aplicações na Gestão das Cidades


    III.A. Relatório de Inspeção de Assoreamento em PV’s da
                           Microdrenagem

O exemplo que segue é ilustrativo do grande potencial de uso da
base de informações do PDDBH - Plano Diretor de Drenagem de
Belo Horizonte como uma ferramenta gerencial e de planejamento,
extrapolando as aplicações de um simples cadastro técnico
informatizado. O problema da drenagem urbana nos grandes
centros tem se agravado mais e mais com o adensamento
                                                                2
populacional, resultando em mais detritos e dejetos por km no
processo de lavagem do solo urbano; desmatamento e ocupação de
encostas, resultando em erosão do solo exposto e o conseqüente
assoreamento dos canais de macro e microdrenagem;
envelhecimento e fadiga da infraestrutura, resultando em obstrução
dos canais; e, finalmente, a falta de planejamento estratégico das
intervenções, resultando na ineficácia das medidas mitigadoras.
Como se não bastasse a reconhecida complexidade das operações
quando da associação dos problemas acima, há que se considerar o
espelhamento de todos esses fatores nos sistemas de coleta e
afastamento de esgotos sanitários. O mau funcionamento dos
sistemas de drenagem urbana e de esgotamento sanitário, os quais
inevitavelmente interferem mutuamente, agrava o primeiro nos
processos agudos de extravasão no período das chuvas, e agrava o
segundo nos processos de afastamento e tratamento. Com respeito
ao primeiro, relacionam-se os problemas de saúde pública,
insalubridade e má qualidade de vida, em função da presença de
esgotos nas águas pluviais. Com respeito ao segundo, relacionam-
se os problemas da operação dos sistemas e dos custos de
tratamento de imensos volumes de um efluente diluído em águas
pluviais. Fica clara a necessidade da criação de bases de
informações passíveis de atualizações constantes e adequadamente
articuladas para, através das análises de interferência,
estabelecermos uma base de conhecimento dessa intrincada rede
de interrelações. Os exemplos das aplicações a seguir foram
extraídos de uma massa de dados real da cidade de Belo Horizonte.
O levantamento das informações se deu no período de 1999 a 2000
e a sistematização dessas informações num SIG se deu no período
de 2000 a 2001. A Figura III.1 ilustra uma pesquisa no banco de
dados integrados com o objetivo de mapear, tipificar e quantificar os


                                                                 123
O Geoprocessamento e suas Aplicações na Gestão das Cidades


poços de visita das redes de microdrenagem apresentando
assoreamento, na área da regional Centro-Sul de Belo Horizonte,
com saídas na tela (“display”), em relatório alfanumérico e em
arquivo gráfico conforme os atributos de gravação indicados.
Próximo a um canal da macrodrenagem, ou seja, um fundo de vale,
o poço de visita em destaque na Figura III.2 recebe as águas de
toda uma micro-bacia. O assoreamento o transforma em potencial
ponto de alagamento.




        Figura III.1 – Pesquisa dos PV’s assoreados da
                         microdrenagem

A Tabela 1 abaixo ilustra um registro da saída em relatório
alfanumérico, e a Figura III.2 um poço de visita assoreado em
detalhe, ampliado três vezes em relação aos demais, conforme os
atributos de gravação.


    ARQUIVO DE CONTROLE DE QUALIDADE DO BANCO DE DADOS
    PLANO DIRETOR DE DRENAGEM - PBH
    Data: 5-10-2001    Hora:15:23:12

     Critério Peve da Micro Campo Obs : assorea   Elemento: 2
     Valor Encontrado: ASSOREADO
     U.T.M. X: 612371.53       Y: 7794673.3     MSLINK: 1495
     Endereço:RUA BERNARDO FIGUEIREDO                 Código:081202

   Tabela 1 – Registro do relatório de PV’s com assoreamento.



                                                                      124
O Geoprocessamento e suas Aplicações na Gestão das Cidades




                                               PV assoreado




                      Redes de
                      Microdrenagem




              Canal da
              Macrodrenagem




             Figura III.2 – Detalhe de PV assoreado


 III.B. Relatório de Inspeção de Presença de Esgoto em PV’s da
                          Microdrenagem

Quando se aborda a questão do tratamento de esgotos,
invariavelmente pensa-se no dimensionamento e especificação de
ETE’s, - Estações de Tratamento de Esgotos e na discussão da
eficácia deste ou daquele processo. Não é raro encontrá-las prontas
ou em adiantado estágio de construção, sem que o esgoto lhes
chegue. Vemos, portanto, como uma fase crítica do ciclo do esgoto,
principalmente nas grandes aglomerações urbanas, a efetiva
separação e interceptação dos efluentes. Um sistema de
informações já exemplificado como uma ferramenta gerencial e de
planejamento, torna-se também um poderoso instrumento de apoio
operacional, seja na operação e manutenção das redes, seja no
planejamento de intervenções numa operação caça-esgotos por
exemplo. A Figura III.3 apresenta uma pesquisa da presença de



                                                               125
O Geoprocessamento e suas Aplicações na Gestão das Cidades


esgotos nos poços de visita das redes de       microdrenagem na
regional Centro-Sul de Belo Horizonte.




    Figura III.3 – Pesquisa de PV’s da microdrenagem com
                      presença de esgotos


A Tabela 2 ilustra um registro típico da saída em relatório
alfanumérico da pesquisa de poços de visita com a presença de
esgotos. A seguir, as Figuras III.4 ilustra uma situação de
ocorrência, tendo os poços de visita com esgoto ampliados três
vezes em relação aos demais.




      ARQUIVO DE CONTROLE DE QUALIDADE DO BANCO DE DADOS
      PLANO DIRETOR DE DRENAGEM - PBH
      Data: 5-11-2001    Hora: 8:48:22


      Critério Peve da Micro Campo Obs : esgoto  Elemento: 7
      Valor Encontrado: ESGOTO NA REDE
      U.T.M. X: 611088.12       Y: 7791786.98   MSLINK: 11163
      Endereço:RUA PROFESSOR C.PEREIRA DA SILVA Código:090620



      Tabela 2 – Registro do relatório de PV’s com esgotos.



                                                                126
O Geoprocessamento e suas Aplicações na Gestão das Cidades




                       Redes de
                       Microdrenagem



                                             PV com esgoto




                                       Canal da
                                       Macrodrenagem




            Figura III.4 – Detalhe de PV com esgoto


III.C. Relatório de Inspeção de Estações de Rádio-Base Celular
                             (ERB’s)

A polêmica discussão sobre os possíveis efeitos danosos da
radiação produzida pelas ERB - Estações de Radio-Base Celular
nas cidades sobre a saúde humana, tem exigido dos
administradores públicos a tomada de decisões agudas, muitas
vezes como medidas protelatórias, já que não há uma base
científica consolidada sobre a relevância de tais efeitos ou mesmo
uma lei que regule o assunto, que é de interesse público. Todavia,
teme-se que tendo a atenção desviada para apenas este aspecto da
saúde coletiva, especialistas e a sociedade civil como um todo,
percam de vista outros importantes aspectos da vida urbana, com
forte influência na qualidade de vida das populações e nos
processos de racionalização do uso do espaço urbano. A
proliferação indiscriminada desses equipamentos, os quais até
recentemente não integravam a paisagem urbana, está a exigir do


                                                              127
O Geoprocessamento e suas Aplicações na Gestão das Cidades


poder público uma regulação sobre o assunto que considere não
somente aquele aspecto anterior, como também as questões
ambientais (dada à presença física dos equipamentos e o ruído dos
seus sistemas de refrigeração); questões relacionadas com a
regulação do uso do solo; e questões relacionadas com instalações
irregulares funcionando sem o aval do poder público. Neste sentido,
há três necessidades prementes: regular, fiscalizar e racionalizar o
uso do espaço urbano. Pelo exposto, isto deverá ser feito de forma
continuada pelo poder público, ainda que sejam comprovadamente
irrelevantes os prejuízos causados pelos equipamentos à saúde
pública.

Mais uma vez, a questão é como instrumentalizar o poder público
para que este desempenhe com autoridade e eficácia as suas
funções reguladoras, fiscalizadoras e gestoras do espaço urbano.
Onde estão as torres? Quem são suas operadoras? Há espaço para
todas elas? Como racionalizar o uso do espaço ocupado pelas
antenas? Pode-se aceitar de um poder publico o desconhecimento
da presença de estruturas tão grandes? A resposta está na
informação. Mas não naquela informação dispersa. Está numa base
de informações articuladas, interrelacionadas espacial e
logicamente. Numa base que seja passível de atualizações
constantes, pois, o avanço dos serviços de telefonia celular será
seguido pelo avanço dos sistemas de posicionamento e
rastreamento nas grandes cidades. Estamos falando novamente de
um sistema de informações georreferenciadas. Um SIG, conforme
veremos.

As bases de informações do SIG-SUDECAP, criadas a partir do
Plano Diretor de Drenagem, estão hoje disponíveis num ambiente
de aplicações com alto potencial de uso para as atividades de
planejamento de intervenções nos sistemas urbanos de Belo
Horizonte. Dados de uma planilha de campo, contendo informações
sobre as ERB’s (antenas de telefonia celular), suas coordenadas
geográficas e suas operadoras; foram introduzidos no sistema de
informações e mapeados na forma indicada na Figura III.5, como
resposta às perguntas: onde estão e quem são as operadoras?
Traçando um círculo de raio = 250 metros em torno das suas
posições, produziu-se um tema para visualização das interferências


                                                                128
O Geoprocessamento e suas Aplicações na Gestão das Cidades


entre pontos próximos como uma resposta à questão: há espaço
para todas elas? Finalmente, conforme mostrado na Figura III.6,
produziu-se um relatório pormenorizado e cruzado sobre a posição
relativa de cada ponto, seus interferentes num raio de 500 metros
com seus respectivos endereços, em resposta à questão: como
racionalizar o uso do espaço ocupado pelas antenas?

Com relação a essa última questão, já é consenso que as
operadoras devam compartilhar as torres ao invés de concorrerem
no uso do espaço. Para isso, um instrumento de regulação poderá
contribuir enormemente. Quanto à presença de instalações
irregulares, somente uma ação fiscalizadora eficaz poderá dar
conhecimento ao poder público sobre a situação existente. Todas
essas operações de carregamento dos dados foram totalmente
automatizadas através do desenvolvimento de um módulo aplicativo
chamado Posiciona_Antenas.




Figura III.5 – Mapeamento das Estações de Rádio-Base Celular
                   (ERB’s) de Belo Horizonte


                                                             129
O Geoprocessamento e suas Aplicações na Gestão das Cidades




     Figura III.6 – Relatório de interferência entre ERB’s de
                          Belo Horizonte


 III.D. Relatório de Classificação do Sistema Viário por Tipo de
                             Pavimento

Para uso pelo Plano Diretor de Drenagem de Belo Horizonte, o
sistema viário da cidade recebeu ou teve atualizados alguns
atributos de suma importância para a sua caracterização e utilização


                                                                130
O Geoprocessamento e suas Aplicações na Gestão das Cidades


nas fases de diagnósticos, modelagem dos sistemas de drenagem,
planejamento de intervenções, projetos básicos, programas de
manutenção e obras. Dentre aqueles atributos, o tipo de
pavimentação do trecho de viário aparece como um informação
essencial para todas as aplicações citadas. Este atruibuto é um
importante componente do índice de permeabilidade dos solos à
ocupação; do padrão de ocupação urbana; da produção de
sedimentos quer seja como fonte, através dos processos erosivos,
quer seja como veículo nos processos de lavagem do solo e de
transporte de lixo em locais inacessíveis pelo serviço de coleta; e
também é importante indicador da necessidade de implantação de
obras de infraestrutura e de pavimentação de vias. Pelas razões
expostas, a produção de um tema de tal importância requer
insrtrumentos adequados para mantê-lo atualizado, uma vez tratar-
se de informação bastante volátil, principalmente nas áreas de
expansão ou de reordenação do espaço urbano, como é o caso das
áreas contempladas pelo Programa de Recuperação Ambiental e
Saneamento dos Fundos de Vale e dos Córregos em Leito Natural
de Belo Horizonte – Programa Drenurbs-BH.

O funcionamento do Programa Viário é bastante simples. As saídas
produzidas pelo programa, todavia, merecem maiores comentários.
O mapeamento da a Figura III.7 corresponde a uma área de favela,
tendo um córrego em leito natural contemplado pelo programa
Drenurbs. Percebe-se uma cidade “formal” no entorno da favela e
esta, no fundo do vale, entrecortada por becos com atributo de
pavimentação “não especificado”, constituindo locais de difícil
acesso. Pode-se presumir haver dificuldades para a coleta de lixo no
fundo de vale, ou seja, nos locais próximos ao canal. Outra
consideração plausível é a necessidade de induzir uma reordenação
naquele local, dotando-o de infraestrutura e requalificando-o como
“espaço urbano”. Este tipo de abordagem pressupõe um conjunto de
intervenções integradas, caracterizando uma ação intersetorial no
saneamento, na recuperação ambiental e paisagística do local. O
relatório apresentado na Figura III.8 é exclusivo do local indicado,
fornecendo um quantitativo do sistema viário pelo tipo de
pavimentação. Esses dados poderão ser muito úteis na
programação das jornadas de campo, na elaboração dos
diagnósticos e dos projetos básicos.


                                                                131
O Geoprocessamento e suas Aplicações na Gestão das Cidades




         Canal em Leito Natural
                                         Poliédrico

               Asfalto




    Não Especificado




                                                      Terra




     Figura III.7 – Mapa da Classificação do Sistema Viário




   Figura III.8 – Relatório de Classificação do Sistema Viário

                                                                 132
O Geoprocessamento e suas Aplicações na Gestão das Cidades


CONSISTÊNCIA DE DADOS INTEGRADOS

“A questão fundamental do geoprocessamento aplicado não é se o
objeto ou ente espacial está onde deveria ou avizinha-se de outros;
mas, rigorosamente, a questão é se o objeto se integra e funciona
como deveria funcionar. Por essa razão, um modelo do
conhecimento torna-se imprescindível. Relações de vizinhança,
proximidade, pertinência e outras propriedades espaciais, têm
aplicabilidade limitada num modelo de rede; pois, nos limites de
bacias e zonas de abastecimento, ou mesmo em limites
operacionais, tais relações podem nada significar. Portanto, a
questão não é simplesmente se algo encontra-se onde deveria
encontrar-se, mas, se executa a função esperada e dá continuidade
(conectividade) ao modelo. Esta é a diferença fundamental entre um
modelo de dados e um modelo do conhecimento...A construção de
um modelo da rede é um investimento e o valor do modelo será
reduzido se o analista não compreende claramente para qual uso
ele se destina, tanto com relação ao presente como com relação ao
futuro. Este ponto é particularmente importante quando o analista e
o usuário são pessoas diferentes ou organizações diferentes. Da
mesma forma, a precisão e a facilidade de atualização do modelo
estarão relacionadas com o esforço despendido na sua criação” [3].

Parafraseando a assertiva inicial, pode-se dizer: criar informações e
inseri-las no sistema é uma tarefa fácil. A questão é integrá-las num
modelo espacial e num modelo lógico do conhecimento. Como
modelo espacial podemos compreender as relações topológicas e a
simbologia. Como modelo lógico, devemos entender a continuidade
e a funcionalidade; ou seja, dentro de uma visão sistêmica do
conjunto, verificar se as informações se articulam e se integram.
Exemplificando, as propriedades espaciais são expressas na forma
de feições e seus atributos alfanuméricos. Um dado, dessa forma,
deve cair dentro de uma categoria de feições e univocamente a uma
delas corresponder. As propriedades lógicas são expressões da
base do conhecimento e devem ser verificadas por um especialista.
Informações sobre materiais, diâmetros, caminhamentos, sentidos
de escoamento e outras características operacionais podem ser
“flagradas” por um especialista quando equivocadas ou
inconsistentes.

                                                                 133
O Geoprocessamento e suas Aplicações na Gestão das Cidades



Um banco de dados é um dispositivo que só produz bons resultados
quando o conjunto das informações é consistente e possui
integridade. Uma das formas mais eficazes de destruir essa
integridade é a introdução de informações a revelia de critérios de
triagem e de verificação prévia da consistência da informação. No
caso de uma modelagem espacial, o trabalho de verificação é
favorecido pela possibilidade de consistir o dado dentro do modelo
espacial, verificando se o mesmo se integra ao conjunto de
informações (mapas, esquemas, croquis, etc.). Todavia, recomenda-
se fazê-lo antes da introdução da informação no banco de dados.
Não se recomenda fazê-lo depois, pois, a verificação da informação
dentro do banco de dados nem sempre é favorecida quando as
massas de dados são grandes.

O programa RLINK, em conjunto com o aplicativo CADDRE (para
cadastramento de redes de drenagem) [4], formam uma base
instrumental para a criação, modificação, testes de consistência e de
integração do dado no modelo espacial, e sua introdução no banco
de dados. Observa-se assim que a construção da informação
possui fases e, possivelmente, estejam essas fases separadas no
tempo e no espaço. As fases da captura, criação e da integração do
dado ao modelo espacial poderão estar ocorrendo nas extremidades
do sistema, ou seja, nos locais onde a informação é capturada.
Todavia, a fase de introdução no banco de dados deverá ser
centralizada por razões óbvias: segurança e eficiência do processo,
além do impositivo de disponibilizar a informação simultaneamente
para todo o universo de usuários. Essa é a base filosófica de um
procedimento para manutenção e atualização das bases de dados
do PDDBH. A seguir, passaremos a examinar as capacidades do
programa, utilizando para isso uma massa de dados real de Belo
Horizonte.

O programa RLINK, trabalhando sobre a modelagem espacial dos
dados do cadastro técnico produzida pelo aplicativo CADDRE,
habilita o analista da rede a selecionar feições, consisti-las com o
modelo lógico, convertê-las e integrá-las ao banco de dados
alfanumérico. Uma das vantagens desse processo é que o
programa faz a aquisição das informações em “desenho”, já


                                                                 134
O Geoprocessamento e suas Aplicações na Gestão das Cidades


consistidas visualmente pelo analista da rede. Essas informações
são gravadas automaticamente em seus respectivos campos nos
registros alfanuméricos, poupando o analista de esforços de
digitação e evitando a introdução de erros pela falha humana.

A Figura III.9 identifica as feições constituindo um “desenho” de
atualização. Conforme sugerido, a fase da criação e da integração
do dado ao modelo espacial ocorrerá preferencialmente nas
extremidades do sistema, ou seja, nos locais onde a informação é
capturada. O produto desta fase é um modelo espacial consistido,
podendo até ser disponibilizado como “desenho de cadastro”, e que
serve de “entrada” para o programa RLINK.


                                                       PV’s




                Redes




                                                 Bocas de Lobo


      Figura III.9 – Desenho de atualização do cadastro de
                         microdrenagem.

O programa solicitará ao operador uma confirmação das feições a
serem     processadas.      Essa     confirmação     determinará   o
enquadramento da simbologia da feição selecionada (ou seja, cor,
nível, peso, escala, etc.) na estrutura de geocodificação que define
aquela feição. Afetando apenas os elementos que se encontram
dentro da uma envoltória, o programa permitirá o tratamento de
“porções” do mapa, garantindo a coordenação dos processos. Uma
vez que o nível de atualização é único para toda a cidade, torna-se

                                                                 135
O Geoprocessamento e suas Aplicações na Gestão das Cidades


desejável tratar as partes de maneira coordenada e segura, de
acordo com as demandas regionais.

Após o enquadramento da simbologia da feição selecionada na
estrutura de geocodificação, o aplicativo iniciará um processo de
criação dos registros do banco de dados alfanumérico e a respectiva
interligação desses registros com o elemento gráfico. Neste
processo, os elementos serão dispostos em alto-brilho, um a um no
centro da tela, como mostrado na Figura III.10. Caberá ao operador
informar se aquele elemento deverá ter ou não a conexão com o
banco de dados alfanumérico. Sendo confirmado, o registro
alfanumérico será criado, ligado ao elemento gráfico e editado para
conferência e carregamento das demais informações. Nos casos em
que há informações em desenho associadas aos elementos
gráficos, por exemplo, as especificações de material, diâmetro,
extensão e outros atributos correspondentes aos trechos das redes;
o programa fará a aquisição dessas informações e as carregará
automaticamente na estrutura alfanumérica conforme mostrado na
Figura III.11. Naquele momento, o operador poderá conferir as
informações capturadas no “desenho”, consisti-las com os registros
de campo, complementá-las e salvá-las no banco de dados.
Concluindo a edição do registro, o programa avançará para o
próximo elemento, dispondo-o no centro da tela em alto-brilho para
a seqüência do processo. Observe-se que na Figura III.11, as redes
apresentam-se como linhas sólidas e não como traço-ponto do
desenho de atualização mostrado na Figura III.10. Essa mudança
ocorre por ocasião do enquadramento da simbologia das redes do
desenho de atualização (traço-ponto) na estrutura de geocodificação
das redes de microdrenagem (linha sólida).

A segurança do processo, bem como a facilidade para coordenar as
atualizações pelos critérios cronológico, espacial ou sob demanda;
conferem a esse sistema a flexibilidade necessária para
acompanhar a dinâmica das intervenções na infraestrutura urbana e,
ao mesmo tempo, atender às demandas pontuais dos processos
decisórios em todas as esferas do poder público. Esse tem sido um
requisito fundamental no processo de modernização da
administração municipal, e será decisivo na fase de consolidação do
uso desse instrumental nas rotinas de trabalho.


                                                               136
O Geoprocessamento e suas Aplicações na Gestão das Cidades




   Figura III.10 - Tela de confirmação da criação do registro.




    Figura III.11 – Tela de edição e carregamento dos dados
                          alfanuméricos.




                                                                 137
O Geoprocessamento e suas Aplicações na Gestão das Cidades


CONSULTAS A UM BANCO DE DADOS MUNICIPAL

O Sistema de Consultas ao Banco de Dados Municipal de Santo
André/SP – BDM realiza pesquisas simultâneas num banco de
dados gráfico georreferenciado (mapas do urbanismo e cadastros
técnicos dos sistemas de abastecimento de água, esgotamento
sanitário, drenagem e cadastro comercial); num banco de dados
relacional alfanumérico do cadastro municipal (cadastro imobiliário);
e num banco de dados relacional do cadastro comercial integrado
ao sistema 195 (cadastro de reclamações). Essas consultas são
apoiadas por uma modelagem de dados espaciais baseada em
células homogêneas, capazes de reproduzir, quando agrupadas
adequadamente, todos os modelos espaciais e operacionais
passíveis de análise como, por exemplo, setores fiscais, setores de
abastecimento, zonas de pressão, bacias, sub-bacias, etc.. Dentro
desses mapas, são igualmente identificáveis lotes, quadras, rotas de
leitura, rotas de entrega e grupos de faturamento entre outros. Em
última instância, essas chaves-de-grupo constituem critérios para a
própria “extração dos mapas” objetos de análises. A ilustração da
Figura III.12 corresponde à tela de abertura do Sistema BDM, cuja
operação passaremos a descrever em seguida.

Funções do Módulo de Busca e Extração de Mapas

A função básica de um sistema de extração é permitir a criação de
filtros (critérios de seleção e triagem dos dados) que permitam a
modelagem de objetos inteligentes (ou seja, completos e mínimos),
dando agilidade aos processos de análise e rapidez no tempo de
resposta; além de traduzir importantes atributos como forma
(topologia), abrangência (tamanho relativo), inserção (relações de
vizinhança) e outras relações decorrentes do cruzamento das
unidades territoriais de análise com “panos de fundo” como a
geopolítica, demografia / setores censitários, modelos digitais de
terreno e hipóteses de planos diretores entre outros. Os critérios de
busca e extração são como segue:




                                                                 138
O Geoprocessamento e suas Aplicações na Gestão das Cidades




     Figura III.12 - Tela do Módulo de Busca e Extração de
                      Mapas do Sistema BDM

1° critério – SQL (Setor/Quadra/Lote)
 °

Como sabemos, esses bancos de dados são indexados pelo SQL
(aqui, Setor-Quadra-Lote). Isto, evidentemente, favorece o tempo de
resposta nas pesquisas. Por essa razão, todos os outros critérios
passam por um pré-processamento e, portanto, todos aqueles que
possam ser traduzidos em SQL são igualmente favorecidos. O
operador poderá, na ordem, fornecer como dados de entrada o
Setor; o Setor-Quadra ou Setor-Quadra-Lote. Obviamente existe
uma hierarquia, uma vez que fornecido apenas o Lote ou a Quadra-
Lote, sem a indicação do Setor, resulta numa regra de inferência
inconsistente. Por exemplo, a extração de um mapa através de um
critério como Setor-Quadra resultará num produto como o mostrado
na Figura III.13. Conforme ilustrado, a quadra é realçada como no
detalhe ao lado, sendo pintada com a cor de “destaque” definida
pelo operador (vide canto superior direito da tela de entrada na
Figura III.12).




                                                               139
O Geoprocessamento e suas Aplicações na Gestão das Cidades




      Figura III.13 - Mapa Resultante da Extração do Setor
               Fiscal 16, Quadra 143 e seu Detalhe

Outro dado importante contido neste mapa é o fato de o mesmo ser
constituído por 2 (duas) células básicas. Isto pode ser notado
através da observação de uma tênue linha verde que percorre o


                                                             140
O Geoprocessamento e suas Aplicações na Gestão das Cidades


mapa no sentido norte-sul, a qual, na realidade, é a borda dessas
células básicas constituintes do mapa. O porque desta divisão será
explicitado mais adiante. Alternativamente, o operador poderá entrar
com uma lista de identificadores para Setor-Quadra-Lote, exigindo-
se apenas que esses identificadores sejam separados por vírgulas
como no exemplo abaixo:

       Setor:     16
       Quadra:    115,116,117,118,173,177

O produto resultante da entrada exemplificada é mostrado na Figura
III.14 e corresponde a uma Rota de Leitura real da cidade de Santo
André/SP, identificada por ROT1608L. Merece destaque o fato de,
pela primeira vez naquela localidade, uma rota de leitura e,
consequentemente também a rota de entrega das contas, poderem
ser equacionadas em termos dos modelos operacionais (ou seja,
áreas de reservação, setores de abastecimento e zonas de pressão)
e também em termos da distribuição espacial de grandes
consumidores e consumidores especiais. O mapeamento prévio de
tais consumidores poderá nortear a criação, implantação e execução
das rotas. Ao considerarmos a importância do sistema de
faturamento para o bom desempenho do serviço, concluímos que
somente esta aplicação já justificaria todo o empreendimento da
implantação do geoprocessamento.

Ainda sobre rotas de leitura e de entrega de contas, outro problema
que a dinâmica do geoprocessamento permite resolver é o relativo
ao surgimento de obstáculos para a execução das rotas, exigindo às
vezes a revisão permanente ou temporária de um roteiro. Esses
obstáculos, quando são acidentes geográficos registrados nos
mapas do urbanismo, poderão ser facilmente assimilados no
trabalho de planejamento das rotas, quando este trabalho estiver
apoiado no geoprocessamento. Mesmo quando esses obstáculos
não forem de natureza geográfica e previamente mapeados (por
exemplo, os diversos códigos de impedimento ou mesmo grandes
intervenções ou obras na infraestrutura que possam descaracterizar
temporariamente o urbanismo local), os mesmos poderão ser
mapeados em caráter temporário para, assim, apoiar e orientar o
trabalho de revisão dos roteiros.


                                                                141
O Geoprocessamento e suas Aplicações na Gestão das Cidades




        Figura III.14 - Mapeamento do Roteiro de Leitura
                            ROT1608L

2° critério – NOME
 °

Tendo sido programado para ser menos restritivo que o SQL (Setor-
Quadra-Lote), o NOME deve ser usado em associação com a chave
USUÁRIO (da ligação de água no cadastro comercial) X
PROPRIETÁRIO (do imóvel no cadastro imobiliário). Essa
flexibilidade advém de uma implementação baseada na integração
de bases de dados distribuídas e, acredita-se, deva ser um requisito
indispensável em qualquer solução para o caso. Como resultado,
um munícipe poderá ser localizado e identificado pelo critério mais
conveniente, eliminando praticamente uma outra “inconsistência
natural” entre o registro imobiliário e o cadastro comercial. As
Figuras III.15 e III.16 ilustram uma situação real onde o
Proprietário apontado pelo Cadastro Imobiliário não é o Usuário
apontado pelo Cadastro Comercial para o imóvel do Setor-16,
Quadra-118, Lote-024.




                                                                142
O Geoprocessamento e suas Aplicações na Gestão das Cidades




       Figura III.15 - Mapeamento parcial do Proprietário
                      “Antonio Campanharo”


No Mapeamento do Proprietário de nome “Antonio Campanharo” foi
utilizado o termo parcial porque o mesmo possui outros imóveis no
município, todos mapeados pelo programa, mas não mostrados no
recorte da ilustração.

3° critério – ENDEREÇO
 °

O endereço é sempre um critério de vasta aplicabilidade, que vai
desde uma simples localização até a criação de complexos
relacionamentos entre eventos, processos, intervenções e
equipamentos urbanos por proximidade, acessibilidade ou
interferência.




                                                             143
O Geoprocessamento e suas Aplicações na Gestão das Cidades




   Figura III.16 - Mapeamento do Usuário “Anselmo Aranda”

A chave do endereço é, portanto, fundamental para as rotinas de
atendimento ao público; registro de reclamações; registro de
eventos; encaminhamento de processos; e para as operações do
cadastro técnico no apoio às intervenções, obras, projetos, estudos
e levantamentos. Como no caso do NOME, o critério do
ENDEREÇO é menos restritivo do que o SQL (Setor-Quadra-Lote),
e é muito flexível uma vez que o operador poderá informar apenas
trechos do nome do logradouro. À semelhança daquele caso, o
operador terá como resposta tantos mapas quantos forem aqueles
que contenham o “trecho” de nome informado, no caso de haver
multiplicidade de nomes de logradouros, ou tantos mapas quantos
forem aqueles que contenham o logradouro em toda a sua
extensão,     no    caso  da     inexistência  de    multiplicidade.
Ilustrativamente, mostramos a seguir o mapeamento de 2(dois)
logradouros contrapondo as respostas do sistema nos casos de um
logradouro pouco extenso e de outro de grande extensão. No
exemplo da Figura III.17, percebe-se uma linha verde contornando
as quadras fiscais. Esta linha é borda de uma célula básica de
mapa, a qual corresponde ao Setor Fiscal 16 / Bacia Guaixaya /
Setor de Abastecimento Erasmo Assunção / Zona Alta. Todas essas
propriedades tornam-se atributos homogêneos dos munícipes que


                                                                144
O Geoprocessamento e suas Aplicações na Gestão das Cidades


ali se encontram. Em contraposição, vê-se na Figura III.18 um
logradouro de grande extensão, o qual ocupa várias células básicas
para sua total inserção.




    Figura III.17 - Localização da “Rua Babilônia” no Geral e
               em Detalhe no canto Superior Direito




                                                                145
O Geoprocessamento e suas Aplicações na Gestão das Cidades




    Figura III.18 - Localização da “Rua Germânia” no Geral e
              em Detalhe no canto Inferior Esquerdo

A rua mapeada na Figura III.18 percorre o Setor Fiscal 16 / Bacias
Guaixaya e Oratório / Setor de Abastecimento Erasmo Assunção /



                                                               146
O Geoprocessamento e suas Aplicações na Gestão das Cidades


Zonas Alta e Baixa. Seu mapeamento é composto, portanto, por 4
(quatro) células básicas.

4° critério – FAIXA DE CONSUMO
 °

O critério de seleção por faixa de consumo, com toda certeza,
constituir-se-á num daqueles com mais vasta aplicabilidade tanto na
gestão comercial como nas rotinas de operação; manutenção;
atendimento às reclamações; programas de redução de perdas e de
águas não faturadas; programas de economia e uso racional da
água; planejamento e projeto de intervenções. A caracterização do
perfil dos grupos de consumidores e a sua distribuição dentro das
áreas operacionais é subsídio indispensável para um correto
entendimento de relações fundamentais como oferta x demanda
locais. Os serviços de abastecimento de água no Brasil,
independente dos seus portes, têm se debatido com um índice
intolerável de águas não faturadas, cuja média em nosso país chega
aos extratosféricos 40%. Por outro lado, o escasseamento dos
recursos hídricos principalmente nas proximidades dos grandes
centros de urbanização, está a exigir medidas eficazes sejam estas
de caráter intervencionista ou educativo, não importa. Entretanto, a
autoridade para assim proceder, necessita estar instrumentalizada e
informada, sob risco de perpetrar ações ineficazes num extremo, ou
ações não condizentes com a realidade, com efeitos indesejáveis na
manutenção do bem estar social e da qualidade de vida das
populações. Esse conhecimento detalhado das situações locais
tipificando as ofertas e as demandas reais será necessário para
evitar os extremos acima. Na Figura III.19, ilustra-se o mapeamento
de um roteiro real de leitura (ROT1627L), o qual encontra-se no
Setor 16 cobrindo as Quadras-30,31,32,46 e 47 (pintado em azul
claro). Sobre o mapeamento deste roteiro, apenas como exemplo,
                                                       3
foram pesquisadas as ligações na faixa de 36 a 50 m (pintadas em
azul escuro). O objeto de análise, todavia, poderá ser um grupo de
ligações; um conjunto de quadras delimitando um roteiro, bairro ou
zona urbana; um setor fiscal; uma bacia e, assim por diante. Com
tanta flexibilidade, pode-se estender a análise a muitos outros
campos do conhecimento, sempre que os dados da ligação (como o
consumo, sua categoria e tipo) possam ser traduzidos como



                                                                147
O Geoprocessamento e suas Aplicações na Gestão das Cidades


indicadores sócio-econômicos, de padrões de saúde pública, de
bem estar social e de qualidade de vida.




   Figura III.19 - Mapeamento dos Consumidores na Faixa de
      36-50m3 do Roteiro ROT1627L com a Quadra-31 em
                           Destaque




                                                             148
O Geoprocessamento e suas Aplicações na Gestão das Cidades


5° critério – ROTA DE LEITURA / ENTREGA
 °

Este critério considera a premissa de identificadores únicos para a
Rota de Leitura e para a Rota de Entrega. Isto significa que, quando
especificado um roteiro de leitura ou de entrega, o sistema ignorará
outros identificadores como o SQL (Setor-Quadra-Lote) e executará
uma regra de seleção com base nos identificadores dos roteiros.
Como resultado, serão mapeadas todas as ligações constantes
daquele roteiro indicado, como mostrado na Figura III.19.

6° critério – BACIA / SETOR / ZONA DE PRESSÃO
 °

Os critérios que seguem devem ser utilizados em combinação ou
independentemente, como nos casos anteriores. Para dar mais
flexibilidade ao sistema de extração de mapas, através deste critério
pode-se extrair um mapa de uma bacia de drenagem, com ou sem
restrição aos setores de abastecimento aos quais ela pertença. A
rigor, um divisor de águas ou limite de uma bacia ou sub-bacia, pode
interceptar uma quadra ou os limites fiscais, o que é muito comum,
colocando os lotes daquela quadra em áreas de drenagem
diferentes. Esta é a grande dificuldade, por exemplo, de se fazer
apropriação do consumo de água dentro de uma bacia para efeito
de cálculos de aporte de efluentes. A Figura III.20 é um
mapeamento da Zona Baixa do Setor Erasmo Assunção, que se
encontra dentro da Bacia Guaixaya. Observe-se no detalhe como as
quadras fiscais são entrecortadas pelos divisores da bacia. Os lotes
que ali não aparecem drenam para outras bacias.

7° critério – CATEGORIAS
 °

Essencial para o estabelecimento das relações do urbanismo e dos
registros comerciais com os sistemas de abastecimento de água,
esgotamento sanitário e drenagem; este critério foi criado para não
sobrecarregar os mapas, permitindo uma expressão clara das
informações e precisão na indicação dos componentes e suas
interligações. Por princípio, a Categoria da Base (que contém as
referências do urbanismo) e a Categoria Comercial (contendo as
ligações com o banco de dados alfanumérico) estarão sempre
presentes.

                                                                 149
O Geoprocessamento e suas Aplicações na Gestão das Cidades




     Figura III.20 - Mapeamento da Zona Baixa do Setor de
      Abastecimento Erasmo Assunção dentro da Bacia
                           Guaixaya

O operador poderá optar pela seleção das Categorias de Água,
Esgoto, Drenagem ou todas juntas para análises de interferências. A
Figura III.21 que segue é uma composição das Quadras 48 e 49 do
Setor 14, com as respectivas redes de água.




                                                               150
O Geoprocessamento e suas Aplicações na Gestão das Cidades




    Figura III.21 - Composição das Quadras 48 e 49 do Setor
                     14 com as Redes de Água


Um observador atento notará que todos os mapas extraídos nos
exemplos acima são diferentes entre si. Isto, na realidade,
representa a consolidação de um modelo conceitual segundo o qual
não existem “folhas de mapas”, mas sim objetos de análise
extraídos de uma base contínua através de critérios
específicos, e esses objetos são mínimos. Isto é tão importante
para o bom desempenho do sistema quanto a indexação de uma
base de dados alfanumérica. A esses objetos de análise
denominamos aqui “Unidades Territoriais de Análise e
Planejamento Estratégico - UTAPE”.

O Sistema de Emissão de Relatórios Gerenciais das Consultas
sobre o Banco de Dados Municipal

Temos sustentado a idéia do geoprocessamento como uma
ferramenta de gestão. Para a concretização dessa idéia, tornou-se
imprescindível incorporar aos modelos do sistema a visão gerencial,
sendo a integração dos modelos espaciais com os bancos de dados
alfanuméricos (do Cadastro Municipal, do Cadastro Técnico, do
Cadastro Comercial e do Sistema de Atendimento ao Público – 195)

                                                               151
O Geoprocessamento e suas Aplicações na Gestão das Cidades


um passo primordial e indispensável para a consecução desse
objetivo. Todavia, gestão num sentido amplo não se restringe a
obter o dado e formatá-lo num relatório. Isto, quando muito, propicia
um entendimento ou uma mensuração dos problemas. Um sistema
de gestão no amplo sentido da palavra deverá prover o usuário de
meios para ensaiar, simular e implementar modelos experimentais
fechando o ciclo da supervisão ⇒ monitorização ⇒ controle ⇒
atuação. Evidentemente, isto pressupõe a existência de um aparato
apropriado para diagnosticar e analisar problemas e para
prognosticar soluções. Esse aparato tem como requisitos
fundamentais a flexibilidade dos critérios para a obtenção de
amostragens representativas, a correta parametrização dos
processos aos quais os dados serão submetidos (sejam eles
comparativos ou indutivos), a apropriada expressão dos dados
assim processados e aberturas para intervenções na base de dados
primária e na camada paramétrica. Os recursos já implementados e
que passaremos a descrever, são parte de um desenvolvimento que
objetivou modelar a visão gerencial do SEMASA – Santo André/SP,
tendo começado pela Diretoria Financeira. Desnecessário dizer
quão importante torna-se o requisito de um sistema aberto, capaz de
adaptar-se às demandas de cada serviço ao modelar sua filosofia de
gestão. Cada localidade tem seus próprios condicionantes e esses,
muitas vezes como verdadeiros paradigmas, podem comprometer
um trabalho de implantação que não os contemple. A título
ilustrativo do trabalho feito, ao encerrar a extração de um mapa, o
sistema de consultas indagará o operador sobre o desejo ou não de
emitir relatórios gerenciais. Caso positivo, segue uma série de
processamentos preparando dados para a emissão de relatórios e
estatísticas reportados no formato alfanumérico e gráfico como
mostrado adiante.

O formulário da Figura III.22 foi projetado para exibir os dados
mínimos de uma ligação, considerados indispensáveis para a
caracterização de um usuário. Algumas dessas informações são
dados cadastrais e outras são produtos de um pré-processamento.
Por exemplo, o campo do Consumo corresponde ao consumo
global do grupo, ou seja, o universo de 47 ligações mostrado no
campo Elementos Pesquisados. O consumo médio, por sua vez,
mostrado no campo identificado por Cons.Médio corresponde ao


                                                                 152
O Geoprocessamento e suas Aplicações na Gestão das Cidades


dado da ligação, enquanto o consumo relativo mostrado no campo
Cons.Relat., no caso, foi calculado a partir de uma relação entre o
consumo médio por economia e o maior consumo do grupo como
um referencial. Este parâmetro referencial do consumo poderá
assumir outros valores como o volume para tarifa mínima ou uma
média universal de consumo, atendendo assim a um requisito
fundamental relacionado acima que é a acessibilidade à camada
paramétrica para os ajustes necessários para cada caso ou
localidade.




     Figura III.22 – Formulário para exibição dos dados da
                            Ligação


Sem prejuízo dos tradicionais relatórios e listagens, o grande
diferencial do geoprocessamento está na sua capacidade de
associar e distribuir espacialmente as informações, criando
verdadeiras réplicas do mundo real. Os cruzamentos desses
modelos espaciais em escala e georreferenciados com diversos
temas propiciarão um grande salto qualitativo dos produtos de
análise. Por outro lado, dentro da visão da gestão comercial, muitas
outras informações poderão ser obtidas de imediato, como as
sugeridas na ilustração da Figura III.23 que segue. Ali estão o
mapeamento do local com destaque para o grupo selecionado, um

                                                                153
O Geoprocessamento e suas Aplicações na Gestão das Cidades


gráfico de barras com os consumos relativos do grupo e dois
diagramas circulares com as contribuições das respectivas faixas
mínimas, médias e máximas no consumo e na receita.




     Figura III.23 - Tela de um Relatório dos Consumos da
                  Quadra 190 do Setor Fiscal 10


1.4 - Tabela dos Tempos de Resposta do Sistema de Consultas
sobre o Banco de Dados Municipal

Tão essencial quanto a qualidade (apresentação e confiabilidade
dos dados) é o tempo de resposta de um sistema. Um sistema de
informações “computadorizado” que não dá respostas rápidas às
ações do operador acaba sendo uma grande contradição. Por mais
morosos que sejam os métodos convencionais para levantamento
das informações, espera-se do sistema informatizado respostas
rápidas pois, o paradigma do operador não é o processo
convencional e as suas dificuldades, mas, outras aplicações


                                                             154
O Geoprocessamento e suas Aplicações na Gestão das Cidades


informatizadas como planilhas e editores de texto. Sendo assim,
deve ser constante a preocupação de otimizar as técnicas de
implementação das aplicações complexas, principalmente em
ambiente de rede, para não impressionar negativamente o usuário
final quanto ao desempenho. Do contrário, se a primeira impressão
for a de que aquela solução agiliza os processos e constitui uma
ferramenta de alto desempenho, praticamente eliminam-se as
barreiras culturais para sua implantação. A Tabela 1 lista os tempos
de resposta dos processos executados para extração dos mapas e
demais informações agregadas apresentados neste trabalho.

Onde:

T1 = tempo para busca dos elementos e identificação dos mesmos
      sobre os mapas com a cor de destaque
T2 = tempo total para o processo de busca (T1) e extração dos
mapas

Os tempos de resposta da Tabela 1 poderão ser reduzidos em pelo
menos em 50% se atendidos os itens de “Up-Grade” recomendados
na Tabela 2.




                                                                155
O Geoprocessamento e suas Aplicações na Gestão das Cidades


Tabela 1 – Tempos de Resposta do Sistema de Consultas ao Banco
de Dados Municipal

          Descrição do Objeto                 T1             T2
   1. Setor Fiscal 16, Quadra 143         0 min.:03 s.   0 min.:12 s.
   2. Roteiro de Leitura ROT1608L         0 min.:24 s.   1 min.:25 s.
   3. Mapeamento do Proprietário          0 min.:16 s.   0 min.:33 s.
   “Antonio Campanharo”
   4. Mapeamento do Usuário “Anselmo      0 min.:02 s.   0 min.:20 s.
   Aranda”
   5. Localização “R. Babilônia”          0 min.:05 s.   0 min.:17 s.
   6. Localização “R. Germânia”           0 min.:04 s.   0 min.:26 s.
   7. Mapeamento dos Consumidores na      2 min.:19 s.   3 min.:38 s.
   Faixa de 36-50m3 do Roteiro
   ROT1627L
   8. Mapeamento no Setor 10 da Zona                 -   0 min.:19 s.
   Baixa do Setor de Abastecimento
   Erasmo Assunção
   9. Composição das Quadras 48 e 49 do   0 min.:04 s.   0 min.:53 s.
   Setor Fiscal 14 com as Redes de Água
   10. Mapeamento da Quadra 190 do        0 min.:56 s.   1 min.:06 s.
   Setor Fiscal 10 com Emissão dos
   Relatórios Gerenciais




Tabela 2 – Configurações de Hardware e Software

      Configuração Utilizada         Up-Grade Recomendado
   1. Microcomputador Pentium 133   1. Microcomputador Pentium II
   MHz, 64 Mbytes de RAM,           266 MHz, 128 Mbytes de RAM,
   Winchester 1 GBytes              Winchester 4 Gbytes
   2. Placa de Rede de 10 MBits     2. Placa de Rede de 100 Mbits
   3. Oracle 7.3                    3. Oracle 8.0
   4. MicroStation 95               4. MicroStation SE




                                                                        156
O Geoprocessamento e suas Aplicações na Gestão das Cidades


LEITURAS RECOMENDADAS

1.   Revista PLANEJAR BH               – Publicação da Secretaria Municipal de
     Planejamento – PBH – Fevereiro/2000.
2.   Revista PLANEJAR BH – Publicação da Secretaria Municipal de
     Planejamento – PBH – Dezembro/2000.
3.   O Sistema de Informações Geográficas como Instrumento de
     Gestão e Saneamento – Marcos Ubirajara de C. e Camargo – Rio de
     Janeiro – ABES – 1997.
4.   O GIS na Integração de Cadastros Técnicos da Drenagem e seus
     Interferentes – Marcos Ubirajara de C. e Camargo – Apostila de Curso
     Ministrado na SUDECAP - Superintendência de Desenvolvimento da Capital –
     Plano Diretor de Drenagem – PBH – Outubro/2000.
5.   Revista Política Social – Publicação da Secretaria Municipal de
     Coordenação de Política Social – PBH – Julho-Agôsto/2001.
6.   C. Flores, S.K. Moscovitch, F.C. Melo - Metodologia de elaboração e
     utilização do mapa de Áreas Prioritárias para inclusão sócio-espacial na cidade
     de Belo Horizonte – Prefeitura de Belo Horizonte.
7.   F.A.R. Barbosa. J.A. de Paula e R.L.M. Mont-Mór – Biodiversidade,
                                                       Mont-
     População e Economia - UFMG / CEDEPLAR – ECMVS – PADCT/CIAMB –
     Belo Horizonte-MG, Julho de 1997.
8.   M.U.C. Camargo - O Geoprocessamento no Contexto do Saneamento:
     Fundamentos da Aplicação – Congresso da AESBE – Associação Brasileira das
     Empresas de Saneamento Básico Estaduais – Natal-RN, 1998.




                                                                               157

Geoprocessamento na Gestão de Cidades

  • 1.
    O Geoprocessamento esuas Aplicações na Gestão das Cidades Marcos Ubirajara de Carvalho e Camargo
  • 2.
    Marcas Registradas Microstation Geographics®,GeoExchange®, GeoOutlook® são marcas registradas da Bentley Systems, Incorporated. ODBC® é uma marca registrada da Microsoft® Corporation Autocad® é uma marca registrada da Autodesk Corporation Mapinfo® é uma marca registrada da Mapinfo Corporation Apic® é uma marca registrada Vist@érea® é uma marca registrada 2
  • 3.
    O Geoprocessamento esuas Aplicações na Gestão das Cidades ÍNDICE SOBRE A PROPOSTA DO LIVRO.......................................................... 7 INICIANDO .............................................................................................. 11 RECOMENDAÇÕES ............................................................................... 13 O AGENTE MOTIVADOR ..................................................................... 15 INTRODUÇÃO......................................................................................... 18 INDICADORES I. PROCESSAMENTO DE INDICADORES DE GESTÃO E INTEGRADAS................................................................ 23 ANÁLISES INTEGRADAS EXTRAÇÃO DE MAPAS ...................................................................... 23 Figura I.1 Dados sobre obra do Orçamento Participativo. .................23 Figura I.2 – Tela Principal do Sistema SEMAI-X..............................24 Figura I.3 – Lista sugerida de Nomes de Logradouros.......................26 Figura 1.4 – Mapa da localização de um endereço .............................27 I.A. Informações ao Estudo, Projetos e Acompanhamento das Obras do Orçamento Participativo................................................................ 27 Figura I.5 – Contextualização da obra 122 do OP-2001/2002............29 Figura I.6 – Área de inserção da obra 122 do OP-2001/2002.............30 Figura I.7 - Detalhe da área da obra 122 do OP-2001/2002 ...............30 I.B. Informações ao Planejamento...................................................... 31 Figura I.8 – Destaque das Regionais Oeste e Centro-Sul na Proposta de Modificação dos Limites ...............................................................33 I.C. Diagnósticos das Áreas Carentes de Infraestrutura Urbana, Moradia, Serviços Básicos de Saneamento, Educação e Saúde ......... 34 Figura I.9 – Mapeamento de áreas não atendidas por redes de coleta de esgotos................................................................................................37 Figura I.10 – Mapeamento de área de expansão urbana .....................38 Figura I.11 – Áreas não atendidas e em expansão sobre a malha de redes coletoras de esgotos. .................................................................38 I.D. Levantamento das Áreas Não Atendidas pela Coleta de Esgotos Sanitários nas Bacias Prioritárias do Drenurbs: ............................... 39 Figura I.12 – Cenários sociais de alguns córregos contemplados pelo Programa Drenurbs ............................................................................45 3
  • 4.
    O Geoprocessamento esuas Aplicações na Gestão das Cidades Figura I.13 – Mapeamento do IQVU e das áreas prioritárias para inclusão social sobre as bacias do Drenurbs.......................................45 Figura I.14 – Composição das imagens do Vist@érea com um detalhe da Área III – Córrego Bonsucesso......................................................49 Figura I.15 – Composição das imagens do Vist@érea com um detalhe da Área II – Córrego Bonsucesso .......................................................50 CRUZAMENTO DE DADOS ESPACIAIS INTEGRADOS ................. 53 I.E. Metodologia Para a Produção dos Indicadores de Gestão do PMS – Plano Municipal de Saneamento de Belo Horizonte........................ 54 Figura I.16 – “Layer” das bacias elementares superposto pelo “layer” das vilas e favelas...............................................................................59 Figura I.17 – Recorte das áreas em “overlay”: Bacias Elementares versus Vilas e Favelas. .......................................................................60 Figura I.18 – Relatório de “overlay” (cruzamento das camadas). ......60 Figura I.19 – Recorte das áreas em “overlay” das Bacias Elementares X Vilas e Favelas X Setores Censitários. ...........................................61 Figura I.20 – Relatório de “overlay” das bacias elementares X vilas e favelas X setores censitários do IBGE................................................62 Figura I.21 – Relatório de “overlay” das bacias elementares X vilas e favelas X setores censitários do IBGE com cálculo das distâncias médias para os equipamentos de saúde, educação e obras do orçamento participativo......................................................................64 Figura I.22 – Planilha resumo do cálculo dos indicadores e índices do PMS....................................................................................................67 Figura I.23 – Planilha resumo do cálculo ISA e da priorização das Bacias Elementares ............................................................................68 Figura I.24 – Priorização das bacias elementares de BH para efeito das ações do PMS.....................................................................................70 I.F. Metodologia para o processamento e análise dos dados sobre as obras do Orçamento Participativo em Belo Horizonte....................... 71 Figura I.25 - Esquemático para o cálculo das distâncias ....................76 Figura I.26 - Interpolação das populações totalizadas a cada 100 metros.................................................................................................76 Figura I.27 – Recorte do relatório de acessibilidade para a obra 52 do OP-97 na Regional Noroeste. .............................................................79 Figura I.28 – Classificação dos setores censitários na Regional de Venda Nova segundo as distâncias médias para as obras do OP ........81 I.G. Uma Metodologia para Processamento e Análise dos Indicadores do SNIS Segundo Bacias Hidrográficas.............................................. 83 Figura I.29 – Fluxo do Processamento das Informações ....................92 Figura I.30 – Aspecto do produto de cruzamento da malha municipal com as bacias hidrográficas do nível 2 ...............................................95 Figura I.31 - DER do Núcleo do SNIGIS..........................................96 4
  • 5.
    O Geoprocessamento esuas Aplicações na Gestão das Cidades Figura I.32 – Aspecto do mapa temático obtido a partir da classificação dos municípios segundo o Peso.....................................98 CONTROLE DE PROCESSOS ............................................................ 109 Figura I.33 – Exemplo de informações sobre um processo. .............111 II. PRODUÇÃO – ENTRADA E SAÍDA DE DADOS .............. 112 CAPTURA E CONVERSÃO DE DADOS ........................................... 112 Figura II.1 – Menu principal do programa CNVMAP .....................113 TRANSFORMAÇÕES BÁSICAS........................................................ 116 Figura II.2 – Ilustração do Deslocamento de Mapas........................117 Figura II.3 – Tela principal do programa para posicionamento de mapas. ..............................................................................................118 Figura II.4 – Produto de saída do programa Escala. ........................119 IMPRESSÕES EM ESCALAS E FORMATOS VARIADOS .............. 119 Figura II.5 – Tela principal do aplicativo de plotagem CADPLOT .119 Figura II.6 – Produto de plotagem identificado como PRODUTO_XXX.DGN...................................................................121 Figura II.7 – Configuração das pastas para implantação do programa aplicativo CADPLOT.......................................................................121 III. APOIO À OPERAÇÃO DE SISTEMAS URBANOS ........ 122 GERAÇÃO DE RELATÓRIOS TÉCNICOS........................................ 122 III.A. Relatório de Inspeção de Assoreamento em PV’s da Microdrenagem................................................................................. 123 Figura III.1 – Pesquisa dos PV’s assoreados da microdrenagem.....124 Figura III.2 – Detalhe de PV assoreado............................................125 III.B. Relatório de Inspeção de Presença de Esgoto em PV’s da Microdrenagem................................................................................. 125 Figura III.3 – Pesquisa de PV’s da microdrenagem com presença de esgotos..............................................................................................126 Figura III.4 – Detalhe de PV com esgoto .........................................127 III.C. Relatório de Inspeção de Estações de Rádio-Base Celular (ERB’s).............................................................................................. 127 Figura III.5 – Mapeamento das Estações de Rádio-Base Celular (ERB’s) de Belo Horizonte ..............................................................129 Figura III.6 – Relatório de interferência entre ERB’s de Belo Horizonte..........................................................................................130 III.D. Relatório de Classificação do Sistema Viário por Tipo de Pavimento ......................................................................................... 130 Figura III.7 – Mapa da Classificação do Sistema Viário ..................132 5
  • 6.
    O Geoprocessamento esuas Aplicações na Gestão das Cidades Figura III.8 – Relatório de Classificação do Sistema Viário ............132 CONSISTÊNCIA DE DADOS INTEGRADOS ................................... 133 Figura III.9 – Desenho de atualização do cadastro de microdrenagem. .........................................................................................................135 Figura III.10 - Tela de confirmação da criação do registro...............137 Figura III.11 – Tela de edição e carregamento dos dados alfanuméricos. ..................................................................................137 CONSULTAS A UM BANCO DE DADOS MUNICIPAL .................. 138 Figura III.12 - Tela do Módulo de Busca e Extração de Mapas do Sistema BDM ...................................................................................139 Figura III.13 - Mapa Resultante da Extração do Setor Fiscal 16, Quadra 143 e seu Detalhe.................................................................140 Figura III.14 - Mapeamento do Roteiro de Leitura ROT1608L .......142 Figura III.15 - Mapeamento parcial do Proprietário “Antonio Campanharo”....................................................................................143 Figura III.16 - Mapeamento do Usuário “Anselmo Aranda”............144 Figura III.17 - Localização da “Rua Babilônia” no Geral e em Detalhe no canto Superior Direito .................................................................145 Figura III.18 - Localização da “Rua Germânia” no Geral e em Detalhe no canto Inferior Esquerdo ...............................................................146 Figura III.19 - Mapeamento dos Consumidores na Faixa de 36-50m3 do Roteiro ROT1627L com a Quadra-31 em Destaque....................148 Figura III.20 - Mapeamento da Zona Baixa do Setor de Abastecimento Erasmo Assunção dentro da Bacia Guaixaya ...................................150 Figura III.21 - Composição das Quadras 48 e 49 do Setor 14 com as Redes de Água..................................................................................151 Figura III.22 – Formulário para exibição dos dados da Ligação ......153 Figura III.23 - Tela de um Relatório dos Consumos da Quadra 190 do Setor Fiscal 10..................................................................................154 LEITURAS RECOMENDADAS ......................................................... 157 6
  • 7.
    O Geoprocessamento esuas Aplicações na Gestão das Cidades SOBRE A PROPOSTA DO LIVRO Este livro, tal como as cidades objeto dos nossos estudos, poderá ser lido e consultado através de vários recortes no seu conteúdo. Esses recortes vão desde aqueles apropriados aos leitores não especialistas, e que vêm os sistemas de informações geográficas (SIG) como uma potencial fonte de informações e consultas, até recortes orientados para profissionais altamente especializados trabalhando nas fronteiras do Planejamento Urbano; da Gestão das Cidades e dos Serviços Públicos em geral; da Implementação das Políticas Públicas nos Complexos Urbanos e Metropolitanos; e do Desenvolvimento de Sistemas de Geo-Informações. Todos esses campos do conhecimento são afetados direta ou indiretamente por uma crônica falta de informações articuladas em modelos inteligentes (ou seja: mínimos, completos, integrados e integrais) orientados para o objeto da análise e do planejamento estratégico, antes que os ultrapassados modelos baseados em visões compartimentadas das cidades e limitados pela “(pouca)disponibilidade” de informações. O livro não se propõe ser de Engenharia, nem de Planejamento, ou de Cartografia Digital ou, muito menos, de Informática ou Análise de Sistemas. Mas sim, o viés da sua leitura, poderá proporcionar proveitos na medida em que crie espaços para uma discussão multidisciplinar em torno da necessidade que temos de interrelacionar diversificados modelos do conhecimento. Para efeito de orientação dessa leitura, seu conteúdo poderá ser recortado através de “blocos de hiperlinks”, os quais filtram matérias e conceitos de interesse para perfis profissionais diferenciados. Esses “blocos de hiperlinks” são identificados no índice analítico abrangendo os interesses de Analistas Programadores, Operadores de Sistemas, Especialistas da Área de Geo-Informações, profissionais do Planejamento Urbano, da Gestão de Cidades e Operadores de Serviços Públicos em geral. Essa diversidade de conhecimentos formando um todo consistente é que constitui a essência da proposta deste livro, qual seja a de apreensão dos mecanismos que operam na dinâmica urbana – e da complexa rede de interrelações que formam – através da sua 7
  • 8.
    O Geoprocessamento esuas Aplicações na Gestão das Cidades codificação como geo-informação. Isto sugere que a concepção das bases de informações de sistemas dessa natureza deva ser amplamente discutida entre os diversos setores demandantes das informações, para que esses setores dêem a resposta esperada na coordenação das ações intersetoriais empreendidas pelo poder público e provenham adequadamente os processos de realimentação das bases de informações. Este livro propõe abrir essa discussão. Todavia, trata-se de um desafio cuja superação depende não apenas de uma revisão da cultura da retenção da informação como instrumento de poder; mas também da revisão ou da recriação de processos que foram moldados com base na deficiência de informações; e que, por essa razão, negam a sua necessidade; e que, bem ou mal, sempre funcionaram. Essa, talvez, seja a principal barreira. Afinal, para quê mexer em algo que sempre funcionou assim? Essa cultura da desinformação, quer seja alimentada pelo hábito da retenção da informação, quer seja alimentada pela omissão ou negação da sua necessidade; permeia as atividades não somente do setor público, mas também de muitos segmentos do setor privado. Está a serviço do desperdício de recursos, do desvio de finalidades, da precariedade das soluções e da ineficácia das ações. Mascara também uma realidade para a qual não podemos mais voltar a costa, pois dela fazemos parte. Exclui mundos com os seus enormes contingentes populacionais, distorcendo as visões das cidades seja sob o aspecto territorial ou do tecido social que as revestem e que, em razão das profundas desigualdades, tende a se desagregar. Tais são os males da cultura da desinformação. Por quê a geo-informação? Embora desejável, a lógica de produção do espaço urbano para a sua posterior ocupação, na prática, e cada vez mais, dá lugar a uma lógica inversa de ocupação do espaço para a sua posterior urbanização. Esse desafio que se coloca para o poder público é como o de consertar os motores de um avião lotado, em pleno vôo. Esse espaço já ocupado é o avião que, de qualquer forma, vai para algum destino dependendo dos propulsores. Esses propulsores a 8
  • 9.
    O Geoprocessamento esuas Aplicações na Gestão das Cidades serem consertados, e também concertados, são o conjunto das políticas públicas concorrentes para a melhoria dos padrões de deslocamento, habitação, saneamento básico, saúde, educação e inclusão político-social. Mas, retomando o objeto central dessa discussão, o munícipe, aquele que inventa um lugar para morar, tem naquele avião esse lugar e o chama de cidade. Uma cidade que, no seu conjunto, irá para algum destino. Aqui se colocam os riscos de alguns grandes equívocos: a segregação sócio-cultural-territorial pode levar a classe dominante e, às vezes, a classe dirigente a pensar que o avião possa perder a cauda em pleno vôo e prosseguir viagem salvando-se o resto; a despolitização pode fazer com que muitos dos passageiros pensem que qualquer plano, de qualquer qualidade ou natureza, sirva para o conserto dos propulsores; o concerto dos propulsores não pode ser alcançado usando-se componentes de diferentes qualidades para as mesmas funções; o desconhecimento dos esquemáticos dos propulsores pode levar a intervenções inócuas ou, quem sabe, a um desastre; o desconhecimento do avião, dos seus passageiros e dos princípios que os compelem a empreender essa viagem tem seu análogo no vácuo deixado para trás do avião sem rumo. Mas, como dizíamos, aquele avião é um lugar e, como um lugar, tem suas formas, seus interiores, exteriores, suas fronteiras, sua origem, sua história, suas coordenadas de posição e suas direções. O lugar é um ente geográfico, e os seus atributos são geo- informação. Mas, atributos são passivos. Há outras geo- informações, de uma natureza intrínseca, cuja apropriação depende de uma visão mais ampla, e que extrapola o conhecimento do lugar e os seus atributos. São as relações que esse lugar estabelece e que, diferente dos atributos, conferem-lhe propriedades ativas/reativas. Essas propriedades derivam das relações de inserção, vizinhança, proximidade, e outras; das quais se podem derivar vetores de expansão e de indução da reordenação do espaço urbano interno e adjacente. São, todas essas, propriedades espaciais que podem afetar enormemente o conjunto da cidade, não se podendo ignorá-las ou tratá-las de maneira apartada do todo. Neste análogo, impõe-se a necessidade do pleno conhecimento do trinômio ente-atributos-relações para o sucesso das ações que 9
  • 10.
    O Geoprocessamento esuas Aplicações na Gestão das Cidades visem conduzir aquele avião para um pouso seguro. Por essa razão defendemos modelos de conhecimento baseados em geo- informações e vemo-los como imprescindíveis para a gestão não apenas do nosso aero-modelo, mas da cidade real que esse modelo representa por analogia. Podemos dizer que o objetivo final deste trabalho é provocar discussões acerca de outras visões e possíveis leituras do complexo de interrelações que permeiam a cidade, em prol do aprimoramento dos modelos de conhecimento propostos e dos benefícios que destes podemos auferir na implementação de políticas públicas concertadas. 10
  • 11.
    O Geoprocessamento esuas Aplicações na Gestão das Cidades INICIANDO Colocar uma cidade inteira em meio digital ainda é uma tarefa fácil. Difícil é tirá-la de lá! De fato, com a rápida evolução dos periféricos e acessórios para a captura e conversão de dados, tornou-se uma tarefa relativamente fácil criar o “equivalente” digital para as informações, sejam elas de natureza alfanumérica, vetorial ou imagens “raster”. Nos anos 90, assistimos a uma verdadeira revolução das metodologias e técnicas para a captura de informações, acompanhada de uma popularização (entenda-se como fácil uso e baixo custo) dos insumos para a instrumentalização de tais processos. Alguns dos mais significativos avanços aconteceram nas áreas da restituição assistida por computadores, sistemas de posicionamento global (GPS), coletores de dados, telemetria, reconhecimento óptico de caracteres (OCR), câmaras digitais, “scanner”, etc. A informação “multimídia”, uma ficção nos anos anteriores, tomou conta dos veículos de comunicação de massa, dos sistemas de comércio e de serviços, do instrumental de trabalho das mais comuns atividades humanas. Ao final da década de 90, chega a ser difícil imaginar um mundo sem a informação “multimídia” e sem a Internet, sua grande precursora. Mas, o que parecia ser a solução, tornou-se um grande problema. É muita informação. Freqüentemente, podemos traduzir a tão popularizada expressão “navegar” como literalmente “naufragar”. Isto mesmo. Na busca de uma informação muitas vezes trivial do ponto de vista de quem a procura, mergulha-se num verdadeiro oceano de informações desnecessárias, redundantes e desconformes. Isto resulta não somente de um inadequado tratamento e modelagem do dado, como também de uma má contextualização do mesmo dentro de um modelo de conhecimento. Informação financeira é uma coisa, de engenharia é outra. O vertiginoso aumento da capacidade de armazenamento dos computadores e periféricos, com o conseqüente aumento da tolerância à geração de informações inúteis como a duplicação, a manutenção de várias versões de um dado muitas vezes ruim; só 11
  • 12.
    O Geoprocessamento esuas Aplicações na Gestão das Cidades piora as coisas. Ao final, possui-se mais do que se deveria e obtém- se menos do que se necessita, ratificando a assertiva inicial. A solução parece estar na retomada de alguns princípios como a orientação dos processos para a aplicação final e jamais tê-los como um fim em si. Se uma informação destina-se ao uso pela engenharia, os métodos para sua captura, tratamento, organização e apresentação devem ser métodos da engenharia. Não se deve empregar uma técnica apenas por ser nova ou revolucionária, em detrimento do produto que dela se obtém. Um exemplo recente está no malogro do uso do GPS como uma técnica absoluta e substitutiva das demais utilizadas na obtenção de dados de topografia e de posicionamento no campo. O custo operacional do GPS (aparato e tempo para a obtenção do dado) cresce exponencialmente com o requisito da precisão, inviabilizando-o para o uso mais corriqueiro quando a precisão é exigida. Outro exemplo está no uso indiscriminado do “scanner” como uma técnica para conversão de dados para o formato digital. Neste caso, a rapidez e o baixo custo só fazem crescer descontroladamente as massas de dados inviabilizando os sistemas de recuperação e de aplicação da informação. Orientar os processos para a aplicação final significa “chamar” o usuário final para deste obter o modelo de conhecimento. Deve-se usar este modelo de conhecimento como um gabarito para a triagem e para a qualificação das informações. Deve-se modelar e organizar o dado segundo o conhecimento do usuário, para que o sistema produza o que se espera dele. Jogar o resto fora. Este trabalho é uma iniciativa e não pretende ser uma solução cabal para os problemas que se apresentam. Uma iniciativa orientada para os nichos das aplicações em saneamento básico, drenagem e planejamento urbano; com ênfase para as práticas da engenharia. O trabalho deve ser avaliado através deste prisma. Não deixa de sugerir, entretanto, uma mudança cultural no uso das informações, ao propor o objeto mínimo e completo como base do conhecimento. Aceito este conceito, seguem algumas recomendações. 12
  • 13.
    O Geoprocessamento esuas Aplicações na Gestão das Cidades RECOMENDAÇÕES a. A extração de um mapa deve ser orientada para o objeto de análise e não para a disponibilidade de informações. Em outras palavras, uma informação não é boa apenas por estar disponível, podendo desta forma extrapolar o conceito de completeza do objeto de análise, com prejuízo para a clareza e objetividade da informação. Presume-se, então, que o modelo de dados deva ser inspirado pela camada de aplicações; isto é, a partir de uma definição clara dos objetos que se pretende representar e dos produtos que se pretende obter da sua manipulação. Embora isto pareça óbvio, é comum encontrarmos a inversão dessa lógica na concepção de muitos sistemas de informações que privilegiam as tecnologias de armazenamento e de processamento dos dados, em detrimento dos modelos de conhecimento do universo de potenciais usuários do sistema. Como resultado teremos: produtos inadequados e incompletos que exigem retrabalho para a sua utilização; usuários insatisfeitos; sistemas que crescem até o colapso das máquinas e programas que lhes deram origem. b. A definição de uma unidade territorial de análise constitui o primeiro passo para a geração de objetos mínimos. Por exemplo, na caracterização dos sistemas de esgotamento sanitário e de drenagem urbana para posterior análise dos dados, a unidade territorial compatível é a bacia elementar. Quando muito, alguma informação sobre o entorno imediato poderá ser útil na formulação dos indicadores da bacia, mas não na compreensão dos processos que nela ocorrem. Um sistema ideal deve oferecer flexibilidade para a criação, edição e modificação dessas unidades territoriais, de tal forma a incorporar a dinâmica dos processos de transformação do espaço, bem como permitir a projeção de cenários futuros a partir da compreensão dos mecanismos que operam nesses processos. c. O software Microstation®, utilizado nessa experiência, trabalha com um conceito de “arquivo semente” que deve ser bem compreendido. Nenhum arquivo é criado do “nada”, mas sim de um modelo para certas finalidades, quais sejam: mapeamento 13
  • 14.
    O Geoprocessamento esuas Aplicações na Gestão das Cidades digital, mecânica, eletro-eletrônica, engenharia civil, arquitetura, modelagem tridimensional e assim por diante. Cada uma dessas finalidades trabalha com os seus próprios conceitos de “mundo” (abrangência geográfica), unidades e sub-unidades de medida, resolução espacial, tabela de cores, entre outros. Portanto, utilizar uma boa semente para o objeto das aplicações é garantia de bons produtos na outra extremidade do processo. Isto vale não somente para a criação de novos arquivos, mas também como um bom procedimento para a “importação” de informações de outros sistemas. Mais ainda, sugere a organização de bancos de dados modulares e distribuídos, antes que os grandes bancos de dados monolíticos e centralizados. d. Na produção de impressões, do ponto de vista técnico, a escala do dado impresso é mandatária sobre outros aspectos como o formato do papel e o “arranjo” das informações. Com relação ao arranjo das informações, nas aplicações em mapeamento digital convenciona-se o norte para cima, não sendo recomendado rotacionar o mapa sob pretexto de obter um melhor “arranjo” na folha, em detrimento da escala que é mandatária, e da articulação dessa parte com as demais. O uso indiscriminado desse recurso produz objetos desconexos e de difícil rearticulação com todo de onde se originaram. e. Sempre que possível, deve-se trabalhar com o conceito de arquivos de referência antes que a duplicação indiscriminada da informação. Segundo esse conceito, a área de trabalho é um recorte para o “mundo” das informações que, estando georreferenciadas, articulam-se no modelo que se pretende construir. Sendo assim, um produto que agrega informações como arquivos de referência implementa o conceito de “visão para o dado mais atual”, além de possuir tamanho mínimo. f. A formação de um acervo das composições mais usuais agiliza sobremaneira o processo de geração de novos produtos. Além disso, favorece a criação de padrões para a apresentação das informações. g. O melhor grau de acabamento de um produto deve ser obtido na tela do computador. Imprimir para corrigir é uma prática antieconômica e retrógrada. 14
  • 15.
    O Geoprocessamento esuas Aplicações na Gestão das Cidades O AGENTE MOTIVADOR O Plano Diretor de Drenagem da Prefeitura de Belo Horizonte teve como um dos principais objetivos a criação de uma base de dados georreferenciada passível de atualizações e capaz de articular informações setoriais dos demais órgãos da administração direta e indireta, e seus interferentes. O sistema de informações assim conceituado, ao ser implementado, recebeu uma camada de aplicações cujo potencial de uso ultrapassou as melhores expectativas. Mostrou-se ser um instrumental indispensável para a gestão não somente do planejamento e da operação dos sistemas de drenagem urbana, mas também para servir como um esteio para as demais informações na integração das políticas setoriais da Prefeitura de Belo Horizonte. Por essa razão, tornou-se um importante eixo de sustentação das ações intersetoriais preconizadas na reforma administrativa e incorporadas pelo programa DRENURBS – Programa de Recuperação Ambiental e Saneamento dos Fundos de Vale e dos Córregos em Leito Natural de Belo Horizonte. Sendo inspirado pelo próprio Plano Diretor de Drenagem, o programa DRENURBS tornou-se o primeiro grande cliente do sistema de informações do Plano Diretor, demonstrando a necessidade de uma visão sobre o conjunto das informações setoriais para a formulação de propostas de intervenções integradas. Consequentemente, a arquitetura desse sistema tornou-se um gabarito para a captura, tratamento, modelagem e articulação das informações visando a concepção, a formulação de propostas, a prospeção dos recursos, o planejamento das ações e a gestão do programa DRENURBS, o qual tem se colocado como um duplo desafio: primeiro, o desafio que se coloca ao poder público de repensar suas políticas setoriais, buscando a efetiva gestão integrada dos recursos e investimentos; segundo, o desafio que se coloca à comunidade técnica de Belo Horizonte, que é o de propor soluções inovadoras do ponto de vista das práticas e relações tradicionais desta com o poder público, e que se baseavam numa visão compartimentada da cidade, inspirada no modelo anterior de gestão independente das políticas setoriais. Colocados esses desafios, entendemos ser condição indispensável para o sucesso 15
  • 16.
    O Geoprocessamento esuas Aplicações na Gestão das Cidades uma gestão agressiva e bem informada, em vista da necessidade de articular as políticas urbanas para a dotação e adequação da infraestrutura urbana, com as políticas sociais visando não somente o bem-estar social, a saúde, a educação, o esporte, a cultura e o lazer; mas, principalmente, a inclusão social de amplos contingentes da população de Belo Horizonte. Somente a articulação dessas políticas (urbana e social), sob a ótica de um planejamento global, poderá proporcionar a efetiva recuperação e reintegração de amplos espaços à paisagem urbana, hoje degradados pela má ocupação. O Plano Diretor de Drenagem, todavia, preconiza e desenvolve outros programas como o de monitoramento hidrológico, bem como interage com programas de outros setores da administração pública municipal como o programa de controle das áreas de risco da Urbel e o Plano Municipal de Saneamento. A efetiva operacionalização do sistema de informações como instrumental de planejamento e de gestão, tende a oferecer uma base de informações atualizadas e articuláveis sobre as diversas unidades territoriais de interesse para cada setor. Além disso, essa operacionalização tem por finalidade também a disseminação e a transferência do conhecimento cristalizado na primeira fase pelo Grupo Gerencial do PDDBH para outros setores da administração pública de Belo Horizonte em seu esforço de modernização e de racionalização do uso dos recursos públicos. Atualmente, o GGSAN - Grupo Gerencial de Saneamento, a Urbel – Companhia Urbanizadora de Belo Horizonte e a Secretaria do Planejamento seguem os passos do Plano Diretor de Drenagem na articulação das suas próprias bases de conhecimento. Um exemplo notável foi a criação sistema de informações georreferenciadas do PMS – Plano Municipal de Saneamento, o qual deu origem à produção de todos os indicadores utilizados para a formulação do plano, desde a fase de diagnóstico, passando pela criação do ISA - Índice da Salubridade Ambiental e do estabelecimento das áreas prioritárias para as intervenções, até a fase de elaboração das propostas de intervenções. Tendo sido concebido e desenvolvido por uma equipe multidisciplinar e intersetorial, reunindo especialistas das áreas de infraestrutura, saneamento básico, drenagem urbana, saúde, resíduos sólidos, habitação, meio-ambiente e planejamento 16
  • 17.
    O Geoprocessamento esuas Aplicações na Gestão das Cidades entre outras; esse trabalho tornou-se uma referência no âmbito da Prefeitura de Belo Horizonte pelo sucesso alcançado. 17
  • 18.
    O Geoprocessamento esuas Aplicações na Gestão das Cidades INTRODUÇÃO Um sistema para a extração de mapas visando o procedimento de análises integradas deve ser idealizado de tal forma a prover os especialistas de objetos de análises mínimos e completos, extraídos de bases de dados contínuas. Tais objetos, gerados a partir de recortes espaciais, são identificados aqui como Unidades Territoriais de Análise e Planejamento Estratégico (UTAPE). Tendo como ambiente das aplicações o saneamento básico entendido no sentido mais amplo, o sistema a ser apresentado integra bases de dados dos serviços de abastecimento de água tratada; coleta, afastamento e tratamento de esgotos sanitários; dados da coleta e tratamento de resíduos sólidos; dados da geopolítica e da infraestrutura urbana; dados da caracterização e configuração dos sistemas de drenagem urbana; dados do planejamento, da habitação e sobre obras do OP - orçamento participativo. Assim contextualizado, o saneamento básico mostra-se ser um dos grandes eixos das ações do poder público para o equacionamento dos problemas que afligem principalmente os grandes centros urbanos. Essas informações, tipicamente mapas digitais integrados a bancos de dados alfanuméricos na formação de estruturas de informações georreferenciadas, têm origem em diversos setores da administração pública municipal de Belo Horizonte-MG e em diversos órgãos externos, dentre os quais as concessionárias de serviços públicos, o que resulta numa diversidade de formatos e padrões de armazenamento dos dados, tornando o acesso muitas vezes dependente da interface que criou a informação. Por essa razão, tornou-se uma premissa do desenvolvimento aqui apresentado a capacidade para “importar” dados dos diversos sistemas em uso na PBH – Prefeitura de Belo Horizonte e nos referidos órgãos externos, permitindo o acesso contínuo dessas bases de informações em um ambiente homogêneo e de fácil manutenção. A PBH hoje detém um dos maiores acervos de mapeamento digital entre as capitais brasileiras, com os seus mais de 15(quinze) anos de tradição na utilização do geoprocessamento e tecnologias correlatas. Todavia, consolidou-se uma prática pouco disciplinada de migração das informações entre sistemas baseada na replicação/exportação dos bancos de dados originais, os quais 18
  • 19.
    O Geoprocessamento esuas Aplicações na Gestão das Cidades vêm sofrendo atualizações setoriais descoordenadas. Isto se dá em conseqüência de uma solução centralizada e de pouca capilaridade, exigindo um trabalho de prospeção e triagem dos dados nas suas fontes, sob pena de realimentar o já reconhecido processo de desagregação da informação. Para se ter uma idéia do que temos dito, o banco de dados original mantido pela PRODABEL encontra-se ambientalizado no APIC®, sistema esse pouco disseminado nos órgãos municipais de Belo Horizonte, e menos ainda em outras localidades, constituindo uma “ilha” de cultura de geoprocessamento. Mais disseminado que o sistema central, pelo seu grande potencial de uso, o MAPINFO® encontra-se em setores chave da administração pública municipal como a Secretaria de Planejamento, Secretaria de Saúde, Secretaria de Limpeza Urbana e na própria PRODABEL. Muito utilizado também em outras localidades, o MAPINFO®, que já criou uma ampla base cultural entre os profissionais do planejamento e da gestão, peca pela falta de aptidões para as práticas da engenharia, o que não o descredencia para o uso nos outros setores. Na engenharia, enquanto ferramenta de projetos, o AUTOCAD®, cuja consagração antecede o próprio advento das tecnologias de geoprocessamento, permanece em uso notadamente nos setores tradicionais da engenharia civil, mecânica, arquitetura e eletro- eletrônica, os quais permeiam muitas das mais importantes atividades da administração pública. Isto é um fato a ser relevado, a despeito da fraca intercambiabilidade do dado geocodificado dos sistemas de geoprocessamento com o “mundo” do AUTOCAD® (CAD – Computer Aided Design, ou seja, Projetos Assistidos por Computadores). Pode-se dizer, isto se deve muito mais à barreira cultural dos seus próprios usuários do que às limitações do programa. Para a engenharia, deve-se pensar numa solução que possua uma forte interface para o AUTOCAD® e, por que não, tê-lo como parte integrante de uma solução ao invés de procurar um programa que o substitua. Empresas projetistas, consultorias e prestadores de serviços de engenharia em geral o tem como indispensável ferramenta de trabalho, sem contar o imenso acervo técnico formado ao longo das últimas três décadas. Essa parece ser uma tendência em Belo Horizonte. 19
  • 20.
    O Geoprocessamento esuas Aplicações na Gestão das Cidades Alguns setores da PBH como a habitação, infraestrutura urbana e saneamento, com acentuada vocação para as práticas da engenharia, buscaram uma solução de geoengenharia que pudesse instrumentalizá-los adequadamente na formação de complexos modelos de informações georreferenciadas, capazes de constituir verdadeiras réplicas da cidade real. A escolha recaiu sobre o MICROSTATION GEOGRAPHICS®, uma solução sem similar no mercado no que concerne às capacidades de intercambiar dados com outros sistemas, tratamento de grandes massas de informações, edição e processamento de dados vetoriais e integração com bancos de dados comerciais de diferentes fabricantes e tecnologias. Embora seja a mais recente cultura de geo-informações no âmbito da Prefeitura de Belo Horizonte, a Bentley, detentora dos direitos da família de produtos do MICROSTATION GEOGRAPHICS®, é uma das mais tradicionais empresas do mundo no desenvolvimento de soluções de geoengenharia. Por outro lado, o potencial integrador da solução baseada no MICROSTATION® pode ser indicativo não de uma “nova solução”, em detrimento dos investimentos já realizados em outros setores da PBH, mas de uma solução para a diversidade existente, integrando e preservando as soluções já encontradas. Esta estratégia sugere apenas uma melhor coordenação das atualizações das bases de informações, as quais devem ser feitas de forma descentralizada e pelos setores competentes, como uma imposição do modelo aqui apresentado. Mas, como veremos no desenvolvimento desta proposta, não nos deteremos na discussão de soluções tecnológicas para o sistema de informações em si, que para nós é importante, mas ainda uma atividade-meio. Nossa discussão será sobre como as diversas soluções encontradas podem integrar-se na formação de uma cultura de informações verdadeiramente transformadora, orientada para os modelos de conhecimento das atividades-fim, e que vise a melhoria do desempenho do planejamento e da gestão integrada dessas atividades. O nosso trabalho parte de um conhecimento da cidade; do seu território e dos seus lugares; das suas demandas e necessidades; das suas vocações e potenciais; e de como o poder público pode somatizar os saberes das políticas setoriais, 20
  • 21.
    O Geoprocessamento esuas Aplicações na Gestão das Cidades articulando-os num modelo de gestão global. Falamos da cidade real e, sendo assim, não se dispensa um conhecimento amiúde da sua sociedade, da sua cultura e da sua história. Perceba-se que desta diversidade de entendimentos daquilo que chamamos “cidade” (território, lugares, demandas, necessidades, vocações, potenciais, sociedade, cultura, história, etc.) surge a singularidade, qual seja a existência e a identidade única de um local quando deste nos apropriamos dos entendimentos acima. É desta matéria que tratamos aqui e de como este conhecimento pode vir a contribuir para a construção de “lugares melhores”. 21
  • 23.
    O Geoprocessamento esuas Aplicações na Gestão das Cidades I. PROCESSAMENTO DE INDICADORES DE GESTÃO E ANÁLISES INTEGRADAS EXTRAÇÃO DE MAPAS O sistema que apresentaremos, denominado SEMAI-X, opera no ambiente de projeto do Microstation Geographics ®, baseando-se na análise integrada das topologias representativas dos objetos do mundo real, e dos seus respectivos atributos alfanuméricos armazenados num banco de dados relacional. A Figura I.1 mostra os dados alfanuméricos relacionados à uma obra do OP (orçamento participativo) em destaque (à direita) e os dados da UP (unidade de planejamento) na qual a obra se insere (à esquerda). Sendo uma das principais bandeiras do governo democrático popular de Belo Horizonte, o OP tem como um dos principais critérios a equanimidade da distribuição dos recursos orçamentários previstos para suas obras. Isto pressupõe uma distribuição espacial das intervenções que é equacionada sobre a divisão da cidade em UP’s. Figura I.1 Dados sobre obra do Orçamento Participativo. 23
  • 24.
    O Geoprocessamento esuas Aplicações na Gestão das Cidades Para o perfeito funcionamento do programa, exige-se um arranjo dos diretórios de projeto, o qual não impõe limites nem quanto ao número, nem quanto ao tamanho dos projetos. Para um não especialista, um “projeto” pode ser entendido como um banco de dados setorial, por exemplo, resíduos sólidos. Tendo os requisitos da modularidade e do tempo de resposta como mandatários, essa estrutura sugere a criação de diversos dispositivos de banco de dados, antes que uma estrutura monolítica contendo “todas” as informações. Um outro forte apelo para a adoção desta estrutura é o requisito da facilidade de manutenção das informações. Na estrutura monolítica, a atualização é centralizada e dificultada pelo manuseio das informações fora das suas fontes, além da inevitável defasagem entre a captura e a conversão do dado. Na estrutura proposta, a atualização é descentralizada e realizada pelo “dono da informação”, o que confere ao dado confiabilidade e atualidade. Figura I.2 – Tela Principal do Sistema SEMAI-X 24
  • 25.
    O Geoprocessamento esuas Aplicações na Gestão das Cidades A tela principal do sistema SEMAI-X, conforme a Figura I.2, é composta por uma série de módulos e comandos, sendo os mais relevantes descritos a seguir. Drive: O sistema foi idealizado para permitir o acesso às bases de dados locais, bases de dados remotas através de redes, ou bases de dados “removíveis” gravadas em CD. Essa flexibilidade permite inclusive a alternância das fontes durante os processos de extração dos mapas e análise das informações. Os “drivers” padrão são C: para o disco local, D: para o CD-ROM e V: para um disco remoto acessível através da rede. Para o correto funcionamento, o programa exige as configurações dos “drivers” acima e a correta configuração dos NFD’s do ODBC®. Embora possa parecer complicado para um leitor desavisado, essa configuração do ODBC® é simples, podendo ser feita por qualquer operador minimamente treinado para usar o sistema. Não é, todavia, matéria deste livro. Pesquisa: O sistema ampara-se na pesquisa por endereço utilizando o sistema viário completo da cidade como base. Este comando inicia o processo de busca de uma localidade, que se procederá como segue. Nome: Neste campo deverá ser introduzida parte do nome de um logradouro, sem acentos, podendo ser digitada em maiúsculas ou minúsculas. Em resposta, o sistema oferecerá uma lista de todos os nomes de logradouros contendo a ocorrência daquela “parte”, com indicação complementar do nome popular do bairro, para que o operador proceda à escolha precisa do local. A Figura I.3 ilustra a resposta do sistema ao nome dado “sao paulo”. É muito comum nas cidades brasileiras a ocorrência de vários logradouros com o mesmo nome. Essa dificuldade fica reduzida trazendo-se o nome do bairro como um atributo do logradouro como mostrado na figura. Há questões também relacionadas com a grafia de certos nomes ou com os conectivos corretos. Dificuldades deste tipo são contornadas utilizando-se apenas parte do nome como semente para a pesquisa inicial. Feito isto, o sistema oferecerá uma lista com os nomes 25
  • 26.
    O Geoprocessamento esuas Aplicações na Gestão das Cidades válidos cadastrados na base de logradouros oficiais, poupando o operador do trabalho de refazer a pesquisa. Figura I.3 – Lista sugerida de Nomes de Logradouros Confirmada a escolha do logradouro pelo operador, seguir-se-á a busca do endereço especificado em um banco de dados, informação esta disposta no mapa da região onde o logradouro se encontra, sendo destacado em alto-brilho um dos seus trechos conforme ilustra a Figura I.4. Identificado o local, a tela principal do programa apresenta botões para a agregação de várias informações setoriais que sejam de interesse na composição de um mapa, a saber: toponímia dos logradouros, geopolítica, saneamento, planejamento, habitação, projetos e programas. As funcionalidades do sistema se completam com um conjunto de botões para a visualização, consultas aos bancos de dados e impressão dos mapas compostos. Banco: Podendo alternar entre diversos dispositivos de banco de dados, o sistema informará neste campo o dispositivo ativo naquele momento da aplicação, existindo botões que permitem a navegação entre vários dispositivos. 26
  • 27.
    O Geoprocessamento esuas Aplicações na Gestão das Cidades Figura 1.4 – Mapa da localização de um endereço I.A. Informações ao Estudo, Projetos e Acompanhamento das Obras do Orçamento Participativo Na execução das políticas sociais e urbanas da Prefeitura de Belo Horizonte, as obras do OP (orçamento participativo) têm imposto uma nova dinâmica das ações do poder público, preconizando intervenções setoriais integradas na reordenação e adequação do espaço, na dotação de infraestrutura e de equipamentos urbanos. 27
  • 28.
    O Geoprocessamento esuas Aplicações na Gestão das Cidades Neste sentido, um estudo da viabilidade e do impacto dessas obras exige a articulação de várias camadas de informações, formando uma complexa rede de interrelações, indispensável para a tomada de decisões, para a definição das prioridades e para a resolução orçamentária das obras. São dados da caracterização do espaço urbano objeto do empreendimento e do seu entorno imediato; dados da infraestrutura urbana, dos equipamentos e das redes de serviços públicos existentes; dados indicadores da sócio-economia local e da qualidade de vida das populações beneficiadas direta ou indiretamente; e dados do planejamento global. Superadas as dificuldades para a obtenção e sistematização dessas bases de informações, surge a necessidade de uma adequada instrumentalização dos processos de extração dos dados em vista das crescentes demandas do Orçamento Participativo enquanto um programa de governo, e enquanto uma via cada vez mais consolidada da participação popular nos processos decisórios desse mesmo governo. A seguir, numa seqüência de ilustrações, mostra-se a flexibilidade do sistema ao compatibilizar informações intersetoriais de diferentes escalas, oferecendo uma mesma referência espacial para as fases de estudo, planejamento, projeto, execução e cadastro das obras. Entre as fases iniciais de estudo e de planejamento, desenvolve-se todo o processo decisório participativo, sendo este o grande diferencial do OP para o processo decisório tradicional. A confiança que o OP tem ganho dos cidadãos e das entidades participantes, em boa parte, deve-se à proficiência e exatidão das informações que subsidiam as discussões, a aplicação dos critérios e, por fim, as tomadas de decisão. Pode-se dizer, as informações são indispensáveis para conferir transparência a um processo que, no conjunto da cidade, não privilegia a priori as regiões beneficiadas pelas obras, mas sim as contempla sob a aplicação de um conjunto de critérios rigorosamente equânimes. Isto significa que o conjunto das informações deve ser homogêneo, abrangendo a cidade até os seus limites. Caso contrário, seria impossível a aplicação dos mesmos critérios para todos os pleiteantes. Este princípio da isonomia no trato das informações que subsidiam os processos decisórios é igualmente válido para o processo tradicional. Mas, não basta deter as informações. É importante observar, em primeiro 28
  • 29.
    O Geoprocessamento esuas Aplicações na Gestão das Cidades lugar, o pressuposto da continuidade no acesso às informações, a despeito dos diferentes “mundos” que as mesmas representam; e, em segundo lugar, o pressuposto da “sobrevida” do produto das informações nas fases subseqüentes aos estudos preliminares, pelo fato de tratar-se de um objeto georreferenciado, passível de atualizações sucessivas, supressão e/ou agregação de novas camadas de informações, e articulação com outros objetos georreferenciados. A Figura I.5 tem como objeto de análise a contextualização da obra de reassentamento na Vila Várzea da Palma – Regional de Venda Nova. Essa obra teve como órgãos executores a SUDECAP – Superintendência de Desenvolvimento da Capital e a URBEL – Companhia Urbanizadora de Belo Horizonte. Como mostrado, coloca-se a obra frente à divisão geopolítica, o mapeamento das áreas carentes da cidade, e as outras realizações do OP concluídas ou em andamento. A abrangência da área mapeada sugere uma escala de estudo e planejamento, não possuindo muitos detalhes de interesse técnico. A Figura I.6, por sua vez, tem como objeto de análise a mesma área, estando numa escala apropriada para o orçamento e projeto das obras. São ali acrescentadas informações sobre redes de serviços de saneamento existentes, canais de drenagem, curvas de nível, etc. Obras do OP Limites das Unidades de Áreas Atuação Planejamento da URBEL Figura I.5 – Contextualização da obra 122 do OP-2001/2002 29
  • 30.
    O Geoprocessamento esuas Aplicações na Gestão das Cidades Área de Inserção da Obra Figura I.6 – Área de inserção da obra 122 do OP-2001/2002 Já a Figura I.7 propõe uma escala de detalhe, apropriada para o acompanhamento e medição; análise das interferências; e cadastro das obras executadas, realimentando a base de informações. Descarga de Canais de Esgotos nos Drenagem em Canais em Leito Natural Leito Natural Limites de Sub- Bacias Figura I.7 - Detalhe da área da obra 122 do OP-2001/2002 30
  • 31.
    O Geoprocessamento esuas Aplicações na Gestão das Cidades I.B. Informações ao Planejamento As atividades do planejamento são muito favorecidas quando subsidiadas por informações precisas e atualizadas. Todavia, a disponibilidade e a quantidade das informações podem nada significar quando formatos, escalas e convenções para a sua apresentação são incompatíveis, formando um todo inconsistente. Mesmo quando superadas as dificuldades para a obtenção das informações como as bases do urbanismo, das redes de serviços e dos equipamentos urbanos como saneamento básico, saúde, educação, segurança, lazer etc; os produtos da superposição dessas informações obtidos pelos métodos convencionais são cartas geográficas passivas, as quais desinformam na medida em que se desatualizam e na medida em que não incorporam a dinâmica urbana de criação e de transformação dos meios de acesso aos bens e serviços. Neste sentido, o conceito de periferia confunde-se com o conceito da exclusão social se, a rigor, entendermos “periferia” como sendo a não acessibilidade aos bens e serviços – Lemos, M.B. (Fonte: Revista Política Social – Secretaria Municipal de Coordenação de Política Social – PBH – Julho-Agôsto/2001). Pode- se, todavia, diferenciar o que seja “periferia do urbano”, como conceituado acima, e “periferia social”, esta última sendo a negação do acesso e não a ausência das condições de acessibilidade. A “periferia urbana” é visível nos mapas, pois, configura-se como regiões desprovidas de equipamentos. As comunidades que ali vivem não são necessariamente “excluídas”, mas são periféricas. A “periferia social” não é tão visível, mas poderá ser “mapeada” se incorporarmos àquelas cartas geográficas passivas a representação espacial dos meios de acesso aos centros de produção de bens e de serviços. Isto pressupõe a incorporação de uma dinâmica de atualização aos mapas, tornando-os réplicas atualizadas da cidade real. Mas, a dotação da cidade de infraestrutura física para acesso aos centros de produção de bens e serviços não basta para garantir a acessibilidade universal, ou seja, de todos os segmentos da população. Há que se ponderar sobre a disponibilidade do transporte público, o custo desse transporte, a sua eficiência nas horas de concentração do desejo de viagem (horários de pico), e tudo mais que possa significar uma impedância na transposição do espaço geográfico que separa o indivíduo em sua moradia do ponto 31
  • 32.
    O Geoprocessamento esuas Aplicações na Gestão das Cidades de acesso ao serviço. Por exemplo, em alguns grandes centros urbanos, para os moradores de condomínios relativamente afastados dos centros, a acessibilidade é assegurada pelo transporte particular, o qual se utiliza muitas vezes de infraestruturas viárias privilegiadas, pedagiadas, garantindo o rápido deslocamento e acesso para alguns. Todavia, às comunidades vizinhas daqueles condomínios, a acessibilidade é negada quer pela inexistência de um serviço de transporte público coletivo, quer pelo custo desse transporte, ou ambas as razões. Essas comunidades constituem periferias urbana e social. Outro exemplo são algumas vilas e favelas de Belo Horizonte, muitas das quais sem uma infraestrutura viária adequada para a circulação de veículos automotores, embora incrustadas na grande cidade, têm o acesso negado aos serviços essenciais como a coleta de lixo, atendimento de urgência e policiamento; com graves conseqüências para a saúde, a salubridade ambiental e a segurança públicas. No primeiro exemplo, é o indivíduo que se desloca ao pólo de atração. No segundo exemplo, o pólo de atração é o indivíduo em sua comunidade, cabendo ao prestador do serviço empreender os esforços para a transposição do obstáculo denotado aqui como falta de infraestrutura viária. É claro que essa inversão de papéis é apenas aparente, pois, apenas ao potencial beneficiário do serviço cabe o ônus da “negação do acesso”. Essas comunidades não estão na “periferia urbana” mas na “periferia social”. O seu mapeamento se completa quando às informações atualizadas sobre a disponibilidade de equipamentos e de meios de acesso, somam-se as informações dessas comunidades que habitam áreas ambientalmente degradadas, áreas de risco para o assentamento urbano e áreas de ocupação desordenada e caótica. Não se caracterizando como urbanas, essas áreas normalmente estão ausentes na cartografia oficial e essa constitui a maior dificuldade a ser superada. Acreditamos que o entrelaçamento das ações do poder público visando a reordenação do espaço urbano com as demais ações visando a inclusão social poderá proporcionar a efetiva apreensão da intersetorialidade como conceito fundamental para um planejamento global da cidade. Desta forma, o planejamento global tendo a territorialidade como a compreensão de como se aglutinam e se organizam os meios de acesso aos bens e serviços disponíveis 32
  • 33.
    O Geoprocessamento esuas Aplicações na Gestão das Cidades na cidade, necessita instrumentalizar-se para capturar as informações e articulá-las num modelo real da cidade, o qual extrapola limites administrativos, limites setoriais e geopolíticos; que são remanescentes de uma visão compartimentada da cidade. Mais do que obter indicadores estáticos, é necessário espacializá-los e interrelacioná-los com os fluxos dos serviços na construção de uma réplica da cidade. O ambiente para a construção de tal modelo é o de um SIG (Sistema de Informações Georreferenciadas), por razões da natureza espacial das informações, e que seja capaz de importar dados de diversas fontes e em variados formatos. E como um pressuposto do próprio modelo de conhecimento que se pretende estabelecer, a parametrização dos indicadores mapeados torna-se imprescindível para que o sistema seja capaz de dar respostas imediatas seja para a projeção de cenários, seja para a imposição de restrições às inúmeras variáveis que compõem o modelo. Figura I.8 – Destaque das Regionais Oeste e Centro-Sul na Proposta de Modificação dos Limites A Figura I.8 mostra uma composição de informações de diversas fontes, a saber: Secretaria do Planejamento, Urbel, Sudecap e Prodabel. Sobre essas informações, coloca-se a proposta de uma nova divisão das Regionais para Belo Horizonte. 33
  • 34.
    O Geoprocessamento esuas Aplicações na Gestão das Cidades I.C. Diagnósticos das Áreas Carentes de Infraestrutura Urbana, Moradia, Serviços Básicos de Saneamento, Educação e Saúde Historicamente, os setores do saneamento básico e da infraestrutura urbana têm representado grande parcela dos investimentos nos Orçamentos Participativos desde 1994 a 2002. Em termos do número de empreendimentos, as obras de infraestrutura totalizam 391, frente a um total de 852 obras, correspondendo a um percentual em torno de 46%; e, em termos dos recursos aprovados, essas obras respondem por nada mais nada menos que R$ 112.679.144,00, em um total de R$ 281.997.456,00 de recursos aprovados, correspondendo a um percentual em torno de 40%. No OP-1999/2000, que teve significativa participação popular, o setor de infraestrutura destaca-se com 59 dos 124 empreendimentos aprovados, correspondendo a 47,58% do total (Fonte: Revista PLANEJAR BH – Secretaria Municipal de Planejamento – PBH – Dezembro/2000). Esses números são indicativos do quanto o setor de infraestrutura é importante na consecução do projeto político democrático-popular, quer seja como um fim em si, quer seja como uma base de sustentação e, por que não dizer, de indução das demais políticas sociais como saúde, habitação, educação, esportes, cultura, lazer, etc. Considerando o Orçamento Participativo como principal canal de participação popular nos processos decisórios do executivo municipal de Belo Horizonte, e tendo-o também como o mais efetivo meio de controle social da execução orçamentária deste mesmo, diante do quadro exposto acima, há que se perguntar: como instrumentalizar a gestão, de tal forma que essa possa antecipar-se aos reclamos populares nas ações do planejamento e na preconização de respostas? Entendemos ser esta uma importante questão que se coloca. O aperfeiçoamento e a qualificação do processo do OP têm cristalizado os seguintes critérios: abrangência e relevância social. O critério da abrangência, representando o contingente populacional beneficiado diretamente pela reinvidicação, quando estendido ao conjunto da cidade, pode transformar-se em importante agente da distensão social, beneficiando indiretamente o conjunto da sociedade. O critério da relevância social, representando a reiteração de solicitações anteriores, pode 34
  • 35.
    O Geoprocessamento esuas Aplicações na Gestão das Cidades transformar-se em importante agente da universalização dos benefícios das obras do OP. Em resposta à questão central de como instrumentalizar a gestão..., ficam as seguintes impressões: a. O esteio de todas as informações deverá ser o planejamento global tendo como objeto o conjunto da cidade enquanto infraestrutura e disponibilidade de serviços públicos e do espaço urbano; b. Registros das políticas setoriais da infraestrutura, habitação, saúde, educação, esportes, cultura e lazer são indispensáveis; c. Torna-se mister a agregação de informações temáticas da demografia e da sócio-economia, indispensáveis para a avaliação da inserção social e da relevância das obras, bem como da abrangência social. Em Belo Horizonte, o indicador IQVU - Índice de Qualidade de Vida Urbana - foi construído para ser um instrumento que possibilite uma distribuição mais eficiente e justa dos recursos públicos municipais, agregando dados da oferta de serviços urbanos essenciais existentes no local e dados da acessibilidade dos moradores a serviços oferecidos em locais mais ou menos distantes, utilizando-se do transporte coletivo. Para o seu cálculo foram definidas 13(treze) variáveis ou setores de serviços, a serem quantificados: Demografia, Abastecimento, Assistência Social, Educação, Esportes, Cultura, Habitação, Infraestrutura Urbana, Meio Ambiente, Renda Média, Saúde, Segurança, e Serviços Urbanos. (Fonte: Home Page www.pbh.gov.br da PBH – TEMA: Qualidade de Vida ). d. Um cadastro histórico das obras do OP, desde a sua criação, propiciará a aplicação mais justa do critério da relevância social; e. O cadastro das redes de serviços básicos (água, esgoto, drenagem, etc.) e da dotação de infraestrutura urbana é indispensável para a classificação das áreas contempladas na discussão das prioridades; f. A base cadastral alimentada com registros de visita ao campo e com diagnósticos, caracterizará áreas elegíveis para futuros 35
  • 36.
    O Geoprocessamento esuas Aplicações na Gestão das Cidades empreendimentos, permitindo a antecipação das ações do planejamento e da discussão das prioridades; g. Todas as informações articuladas deverão integrar um modelo contínuo da cidade, até os seus limites; h. O melhor ambiente para abrigar esses dados é um sistema de informações georreferenciadas (SIG), capaz de importar e exportar dados para uma ampla variedade de aplicações para gestão, planejamento e projetos de engenharia. As figuras que seguem são produtos de um trabalho de diagnóstico dos sistemas de esgotamento sanitário de Belo Horizonte, os quais foram realizados pela equipe técnica do GGSAN – Grupo Gerencial de Saneamento da Sudecap. Nesses casos, importante lembrar, a metodologia desenvolvida é fortemente induzida pelo modelo conceitual da base de informações, que por sua vez, é um reflexo do próprio modelo de conhecimento, significando que essa base de informações está orientada para o problema que se pretende resolver e para as propostas que se pretende formular. Outro aspecto importante a ser observado é a sua completeza e adequação ao objeto de estudo. A Figura I.9 exibe um mapeamento preciso das áreas não atendidas pelos sistemas de esgotamento sanitário existentes, bem como apresenta propostas de expansão dos sistemas. Ali são apresentados dados cadastrais dos sistemas existentes; modelagem e codificação em cores dos sub-sistemas (ou micro-bacias) e suas áreas de esgotamento (fundo branco); e propostas de expansão das redes para as áreas internas às “manchas” de não atendimento. Pode-se observar também os limites das bacias de drenagem e de esgotos (contornos azuis e vermelhos espessos ao lado direito superior); um ponto de descarga de esgotos em galeria de águas pluviais (célula azul no centro ao alto). A Figura I.10 mostra uma área em expansão (zona hachurada na porção central da figura), caracterizada pelo vazio urbano, uma zona de transição (mancha de área não atendida) e a cidade formal. 36
  • 37.
    O Geoprocessamento esuas Aplicações na Gestão das Cidades Figura I.9 – Mapeamento de áreas não atendidas por redes de coleta de esgotos Observam-se também diversos pontos de descarga de esgotos em canais em leito natural (no canto superior esquerdo e à direita da mancha central), o que invariavelmente representa condições de insalubridade para a população e de danos ao meio ambiente. Na Figura I.11 vemos um cenário das duas situações em destaque, tendo a variável de Infraestrutura do IQVU mapeada ao fundo. Como sugerido, a mancha verde, cobrindo unidades de planejamento com disponibilidade de serviços de esgotamento sanitário inferior a 75%, pode constituir-se em fator decisivo no estabelecimento de prioridades neste caso. Percebe-se o grande potencial de uso da base de dados georreferenciados, tendo o vínculo espacial como elemento-chave na formação de réplicas ativas do mundo real, incorporando a dinâmica da evolução dos meios físico, ambiental, geopolítico e sócio-econômico no tempo. Conhecer essa evolução, racionalizá-la de uma forma participativa, interferir e induzi-la na produção de um espaço urbano cada vez mais qualificado é, em resumo, o modo democrático-popular de pensar a cidade. 37
  • 38.
    O Geoprocessamento esuas Aplicações na Gestão das Cidades Figura I.10 – Mapeamento de área de expansão urbana Figura I.11 – Áreas não atendidas e em expansão sobre a malha de redes coletoras de esgotos. 38
  • 39.
    O Geoprocessamento esuas Aplicações na Gestão das Cidades I.D. Levantamento das Áreas Não Atendidas pela Coleta de Esgotos Sanitários nas Bacias Prioritárias do Drenurbs: A cidade de Belo Horizonte sofre com uma desigualdade comum nas cidades brasileiras, principalmente os grandes centros urbanos. Trata-se da falta de acesso a serviços essenciais, como o afastamento de esgotos e de resíduos sólidos (lixo), por grandes contingentes populacionais segregados e excluídos da vida urbana. Esse verdadeiro bloqueio sofrido por aquelas populações, tem um componente físico e um componente lógico. O componente lógico relacionando-se com a falta de acesso ao mercado de trabalho, à renda, à escola e aos serviços de saúde; é um problema político- social. Entretanto, e como uma conseqüência direta da falta de acesso à renda, esse componente associa-se ao físico que está relacionado com a ocupação das áreas impróprias ao assentamento urbano e das áreas ditas “livres”, constituindo um complexo desafio para o poder público. São condições de moradias insalubres, de risco para a integridade física e para o exercício pleno da cidadania por aquelas populações. E como uma resposta à falta de uma solução global para esses problemas, surgem verdadeiras “periferias urbanas” encravadas na cidade. Essas áreas crescem em detrimento não apenas do que poderíamos chamar de “ordenação urbana”; mas em detrimento também da qualidade de vida e ambiental do conjunto da cidade e de toda a sociedade. Esse fenômeno, que se dá igualmente em nossas cidades médias e grandes, traz como contribuição expor um quadro de injustiça e desigualdade social, e os equívocos de um modelo insustentável de desenvolvimento urbano, o qual induz e produz o não-urbano, sua própria negação, através do processo de exclusão social. O repensar desse modelo exaurido está a exigir o planejamento e a incorporação pelo poder público, de uma política intersetorial conjugada e não apenas combinada como no passado. A diferença está em que as ações combinadas perpetuam os desvios das visões setoriais estratificadas, restando as políticas compensatórias como única forma de mitigar as distorções que elas provocam. Ao contrário, a ação conjugada pressupõe mecanismos de precedência dentro de um compromisso único, qual seja o resgatar da cidadania para amplos contingentes populacionais. Esse diagnóstico tem como objetivo materializar a existência dessas áreas de exclusão na 39
  • 40.
    O Geoprocessamento esuas Aplicações na Gestão das Cidades cidade de Belo Horizonte - MG, sinalizando para algumas situações agudas que estão a merecer uma reflexão não apenas do poder público, mas de toda a sociedade. O Programa DRENURBS O Programa de Recuperação Ambiental e Saneamento dos Córregos em Leito Natural de Belo Horizonte visto apenas pela ótica da limpeza, desobstrução, contenção, estabilização e paisagismo das margens dos córregos da cidade; seria insustentável devido à manutenção futura. Para a sua correta consecução, pressupõe-se intervenções em 3(três) grandes eixos, a saber: o saneamento básico, a reordenação do espaço urbano (ocupação) da bacia e a educação ambiental. No primeiro eixo, fazer o saneamento básico significa coletar e afastar os esgotos lançados nos córregos para as estações de tratamento, através da interceptação dos mesmos. Essa linha de ação requer a dotação da área da bacia de uma infraestrutura urbana, para a efetiva separação dos efluentes de esgotos das águas pluviais. Outra componente igualmente importante no eixo do saneamento básico é a coleta e afastamento dos resíduos sólidos de natureza orgânica para os aterros sanitários, e os de natureza inorgânica para os pontos de processamento. Isto também requer a dotação da área da bacia de infraestrutura adequada para o transporte dos resíduos sólidos nela produzidos. O segundo eixo, em parte resulta das ações do primeiro, mas com a componente social. Em sua maioria, essas áreas, quer nas faixas ribeirinhas quer nas faixas ascendentes, estão ocupadas. Para a dotação dessas áreas de uma infraestrutura urbana, preconizam-se ações sociais visando assistência às famílias sujeitas à remoção. Isto pressupõe ações conjugadas nos eixos da habitação e da assistência às famílias no que tange à sua reintegração no corpo da cidade, dando-lhes não só condições de moradia, como também condições de saúde, educação e lazer; podendo este último estar fundamentado na própria reordenação e ocupação do espaço marginal aos córregos. Todavia, a sustentabilidade deste eixo da reordenação do espaço urbano, depende de um programa de renda 40
  • 41.
    O Geoprocessamento esuas Aplicações na Gestão das Cidades familiar para a efetiva reintegração dessas populações à vida urbana. Finalmente, com relação ao terceiro eixo, o da educação ambiental, pensa-se ser necessário, em primeiro lugar, dar condições de salubridade para uma população que vive sob risco de saúde e de integridade física; em segundo, requalificar o ambiente onde vivem para, então, educar do ponto de vista ambiental. Essas duas ações são preconizadas pelos outros 2 (dois) eixos; ou seja, o do saneamento básico e o da reordenação do espaço urbano. Entretanto, um processo educativo em qualquer direção específica, no caso a educação ambiental, tem como uma componente essencial a educação fundamental. Numa ponta, está a própria capacitação dessas populações para apreender os conteúdos do processo educativo específico. Na outra ponta, está a capacitação do poder público para implementar o programa educativo. Isto sugere que, além das contribuições dos desenvolvimentos dos outros eixos, a educação pública com acesso pleno e universal torna-se um importante pilar de sustentação do programa como um todo, tanto no que se refere à atração da “clientela” para o processo educativo, como no que se refere a instrumentalização do poder público para efetivamente educar. O exemplo destacado do levantamento que se apresenta a seguir é preliminar, sem verificações de campo, produzido a partir de dados cadastrais relativamente atualizados e do geoprocessamento de informações em banco de dados mantidos num SIG - Sistema de Informações Georreferenciadas do GGPD – Grupo Gerencial do Plano Diretor de Drenagem. Para efeito da produção dos resultados apresentados, foram utilizadas as seguintes bases de informações, bem como os dados alfanuméricos a essas associados: Camadas de Informações Ano Fontes Divisão das bacias elementares do 1999 GGPD – Grupo Gerencial do cadastro técnico do Plano Diretor de Plano Diretor de Drenagem. Drenagem da PBH. Hidrografia da cidade de Belo Horizonte 1999 GGPD – Grupo Gerencial do (rede de macrodrenagem ). Plano Diretor de Drenagem. Mapeamento das Vilas, Favelas e 2002 URBEL – Secretaria da Conjuntos Habitacionais. Habitação. 41
  • 42.
    O Geoprocessamento esuas Aplicações na Gestão das Cidades Redes de coleta e afastamento de 2002 COPASA. esgotos sanitários (redes coletoras e interceptoras). Mapeamento dos setores censitários do 2002 IBGE / Secretaria do IBGE Planejamento da PBH Imagens do Vist@érea. 1999 Prodabel. Informações Geoprocessadas 2002 GGPD - Grupo Gerencial do Plano Diretor de Drenagem Passos do Processamento das Informações: 1. Mapeamento das manchas urbanas não cobertas pelas redes coletoras de esgotos operadas pela COPASA dentro dos limites das bacias elementares em estudo. 2. Agregação dos dados do Censo 2000 do IBGE. 3. Geoprocessamento das manchas não atendidas para produção dos relatórios dos setores censitários total ou parcialmente incluídos nas manchas. 4. Estimativa das parcelas de contribuição por setor censitário a partir dos mapas. 5. Totalização das populações das manchas não atendidas pelas redes de coleta e afastamento dos esgotos. 6. Agregação dos dados do cadastro geral das redes de macrodrenagem de Belo Horizonte. 7. Agregação dos dados cadastrais da COPASA sobre os pontos de lançamentos de esgotos em canais das redes de macrodrenagem e em galerias de águas pluviais. 8. Composição das áreas mapeadas com as imagens do Vist@érea (aerofotos ortorretificadas em escala 1:2.000 de Belo Horizonte). 9. Considerações Metodologia A Prefeitura de Belo Horizonte, através do Programa Drenurbs – de Recuperação Ambiental e Tratamento dos Fundos de Vale dos Córregos em Leito Natural tem contemplado um dos principais aspectos da reforma administrativa implementada a partir do ano de 2001. Trata-se da intersetorialidade, que pode ser entendida como o planejamento, a execução e a sincronização das intervenções setoriais para a produção do espaço urbano em seu amplo sentido. 42
  • 43.
    O Geoprocessamento esuas Aplicações na Gestão das Cidades Dentro dessa visão, os grandes programas sociais e de desenvolvimento urbano da prefeitura devem interagir, potencializando as ações setoriais neles preconizadas. O Drenurbs é um programa inovador e ao mesmo tempo aderente a esta nova visão, já que propõe manter os córregos da cidade em leito natural, reintegrando-os à paisagem urbana ao tratar suas águas e margens. Isto significa resolver o problema de esgotamento sanitário, coletando e tratando os esgotos despejados “in natura” nos córregos; dotar as áreas de drenagem desses córregos de infraestrutura para dali retirar os resíduos sólidos que são carreados para o corpo d’água; recuperar a calha dos córregos, incluindo o desassoreamento, a estabilização e contenção das margens; promover a integração social das populações ribeirinhas equacionando os problemas de habitação e de acesso aos demais serviços públicos essenciais como o saneamento, a saúde, a educação ambiental e o lazer. O Programa Drenurbs, portanto, apresenta-se como um forte integrador das políticas setoriais, pressupondo um planejamento articulado com os demais programas da PBH, dentre os quais o BH - Cidadania. Para efeito de um planejamento integrado, torna-se mister conhecer não só os cenários urbanos contemplados pelo programa, mas também, e principalmente, os cenários sociais. Se, por um lado, o Drenurbs subdivide a cidade em bacias e sub-bacias, tendo-as como unidades territoriais de análise e planejamento estratégico; a desigualdade social, por sua vez, subdivide o espaço urbano em áreas de inclusão e áreas de exclusão social. Pretendendo-se fazer um balanço social do programa, torna-se necessário rebater para as áreas de intervenções do Drenurbs, os indicadores de qualidade de vida urbana (IQVU), de vulnerabilidade social (IVS) e a classificação das áreas prioritárias para inclusão social da cidade de Belo Horizonte. Esses indicadores foram publicados e estão disponíveis na Secretaria Municipal de Governo, Planejamento e Coordenação Geral da PBH, sendo que a classificação das áreas prioritárias para inclusão social foi produzida a partir dos dados do censo 2000 do IBGE. Com base na análise das variáveis de renda, educação, saúde, abastecimento de água e coleta de lixo; essa classificação abrange as dimensões econômica, social e ambiental-urbana (6). 43
  • 44.
    O Geoprocessamento esuas Aplicações na Gestão das Cidades Bacias como Sistemas Integrados F.A.R. Barbosa, J.A. de Paula e R.L.M. Mont-Mór definem “bacias” como “sistemas terrestres e aquáticos geograficamente definidos, compostos por sistemas físicos, econômicos e sociais. O seu gerenciamento apropriado requer que sejam consideradas como sistemas multiníveis que incluam água, solo e componentes sócio- políticos internos e externos”(7). Naquele trabalho, sugere-se que a “bacia” seja tomada como unidade de estudo, de manutenção e conservação dos recursos hídricos e; consequentemente, como unidade de planejamento para as ações que visem à melhoria da qualidade de vida das populações. Esta qualidade de vida, por sua vez, será fortemente dependente das condições ambientais, envolvendo aspectos relativos à saúde pública, à paisagística e ao lazer; e dependente dos recursos naturais seja como insumos à produção de bens e serviços, seja como corpos receptores das águas pluviais na operação dos sistemas de drenagem urbana. Sendo assim, a Figura I.12 tem como pano de fundo as bacias prioritárias do Programa Drenurbs e, sobre estas, uma classificação das áreas prioritárias para a inclusão social. Utilizando técnicas de geoprocessamento, o mapa apresentado foi obtido através de uma operação lógica de inclusão (AND) entre as bacias elementares prioritárias do Drenurbs e o “Ranking” das áreas prioritárias para a inclusão social. Não se trata de uma simples superposição de mapas. O que se apresenta, na realidade são as manchas do “Ranking” que estão inclusas em áreas do Drenurbs, ou seja, onde há uma superposição de projetos do governo. A figura apresenta um cenário para os córregos do Túnel, Jatobá, Olaria e Barreiro. São córregos com alguns trechos canalizados, mas também longos trechos em leito natural, exibindo cenários de ocupação por populações excluídas da vida urbana, sendo alvos das políticas de inclusão social da PBHTodavia, uma discussão de sobre como o programa Drenurbs poderá produzir um balanço social positivo merece um aprofundamento. A Figura I.13 apresenta um mapeamento dos menores índices de qualidade de vida urbana (IQVU), as áreas prioritárias para a inclusão social, um produto lógico entre essas, tendo como pano de fundo as bacias elementares prioritárias do Drenurbs. 44
  • 45.
    O Geoprocessamento esuas Aplicações na Gestão das Cidades Figura I.12 – Cenários sociais de alguns córregos contemplados pelo Programa Drenurbs Figura I.13 – Mapeamento do IQVU e das áreas prioritárias para inclusão social sobre as bacias do Drenurbs 45
  • 46.
    O Geoprocessamento esuas Aplicações na Gestão das Cidades As bacias foram subdivididas em áreas não atendidas pelos sistemas de coleta e afastamento de esgotos sanitários, tendo-se procedido ao levantamento individual de cada uma dessas áreas. Feitas as estimativas de contribuição parcial dos setores censitários, produziu-se totalizações conforme as planilhas apresentadas por bacia. A seguir, foram agregados os dados da hidrografia e dos pontos de lançamento de esgotos em canais e galerias de águas pluviais, conforme registros do cadastro da COPASA, e feitas as primeiras análises sobre a destinação dos efluentes coletados. Também foram feitas composições com as imagens do Vist@érea, as quais possibilitaram tecer as considerações seguintes. Considerações Neste estudo serão apresentados resultados de uma das bacias prioritárias do programa Drenurbs, a bacia do córrego Bonsucesso, por ser representativa em função dos valores globais apresentados para as demais bacias no quadro que segue. QUADRO RESUMO DO CONJUNTO DAS BACIAS PRIORITÁRIAS DO DRENURBS POPULAÇÃO HABITANTES % TOTAL 310.885 100 SEM ESGOTAMENTO SANITÁRIO 91.033 29 FAVELADA TOTAL NAS BACIAS 91.623 29 FAVELADA SEM COLETA DE LIXO 28.784 9,2 ÁREA HECTARES % TOTAL 5.187,51 100 SEM COBERTURA DE REDES DE ESGOTO 2.426,47 46 Os números mostrados no quadro resumo acima falam por si. Exprimem uma realidade concreta com a qual o poder público tem de lidar. Sob o aspecto quantitativo, esses números correspondem a imensos contingentes populacionais vivendo numa cidade informal, sem acesso aos serviços essenciais e que, se por um lado, ativamente são agentes das ações antrópicas que produzem o quadro de insalubridade e má qualidade de vida no qual vivem; por outro lado, passivamente são atingidos pelo produto dessas mesmas ações, escamoteadas pela cidade formal. Isto pode ser 46
  • 47.
    O Geoprocessamento esuas Aplicações na Gestão das Cidades visto em diversas áreas da cidade, onde populações faveladas habitando em beira de córregos expõem-se ao lançamento dos esgotos produzidos pela cidade formal, perpetrando um quadro de desigualdade e injustiça social. Sob o aspecto qualitativo, ao observarmos os indicadores de saneamento básico da cidade de Belo Horizonte, deparamos com valores até “aceitáveis” se comparados com os de outras cidades brasileiras. São valores médios calculados sobre o universo atendido pelos serviços. O quadro resumo, entretanto, mostra a face da desigualdade. Existem grandes concentrações do “déficit” do saneamento. São locais encravados na cidade formal, densamente ocupados, e com indicadores dos piores no que respeita aos serviços essenciais, condições de moradia, renda, educação e saúde. Enfim, são as piores cidades que se poderia conceber para morar, só que essas cidades encontram-se dentro de Belo Horizonte. E ao totalizarmos as populações que se encontram nessas condições, chegamos a uma outra Belo Horizonte, que estaria entre as 10(dez) maiores cidades do estado de Minas Gerais, em termos quantitativos, e entre as 10(dez) piores em termos qualitativos. Esses extremos são produtos de um modelo desenvolvimentista que divorcia o econômico do social, concentrando renda, aprofundando as desigualdades e induzindo a desagregação dos tecidos social e urbano. A seguir, são mostrados os quadros correspondentes à bacia do córrego Bonsucesso e tecidas considerações acerca de algumas das suas particularidades. Mais uma vez, como poderá ser visto, os números mostram desigualdades entre os desiguais. São quadros exibindo indicadores muitas vezes extremos no que se relaciona à questão da falta de saneamento básico, outras vezes no que se relaciona ao drama social de imensas populações faveladas, e outras vezes uma combinação de péssimos indicadores apontando para áreas críticas da cidade. Essencialmente, esses indicadores são indissociáveis sob a ótica de um planejamento integrado. São variáveis acopladas. As diferenças entre as áreas podem ter origens diversas tais como no grau de inserção dessas áreas na cidade formal; nas condicionantes físico-ambientais dos locais; ou mesmo num produto de políticas setoriais descoordenadas. 47
  • 48.
    O Geoprocessamento esuas Aplicações na Gestão das Cidades CÓRREGO BONSUCESSO POPULAÇÃO HABITANTES % TOTAL 42.138 100 SEM ESGOTAMENTO SANITÁRIO 13.908 33 FAVELADA TOTAL NA BACIA 10.073 24 FAVELADA SEM COLETA DE LIXO 3.264 8 ÁREA HECTARES % TOTAL 1.172,12 100 SEM COBERTURA DE REDES DE ESGOTO 742,63 63 Planilha I – Bonsucesso SETOR MAS FEM TOTAL FATOR TOTAL 25.61-0208 266 254 520 0,75 390 05.62-0361 51 31 82 0,24 20 25.61-0253 807 813 1620 0,58 940 25.61-0116 343 338 681 0,83 565 05.67-0175 275 297 572 0,23 132 25.61-0247 402 407 809 0,15 121 25.61-0248 719 757 1476 0,70 1033 25.61-0200 341 336 677 0,48 325 25.61-0206 817 781 1598 1 1598 25.61-0234 455 450 905 1 905 25.61-0202 535 497 1032 0,88 908 25.61-0207 572 556 1128 0,47 530 25.61-0117 332 297 629 0,90 566 25.61-0233 641 629 1270 1 1270 25.61-0204 641 637 1278 0,47 601 25.61-0205 375 419 794 0,35 278 25.61-0118 524 473 997 0,47 468 16068 10650 Planilha II – Bonsucesso SETOR MAS FEM TOTAL FATOR TOTAL 25.61-0178 492 554 1046 0,14 146 25.61-0188 366 402 768 0,40 307 25.61-0224 560 601 1161 0,42 488 25.61-0183 386 410 796 0,31 247 25.61-0186 458 457 915 1 915 25.61-0184 247 274 521 0,33 172 5207 2275 Planilha III – Bonsucesso SETOR MAS FEM TOTAL FATOR TOTAL 05.67-0112 637 673 1310 0,75 983 1310 983 48
  • 49.
    O Geoprocessamento esuas Aplicações na Gestão das Cidades Quadro I – Bonsucesso – Situação da Coleta de Lixo nas Favelas, Vilas e Conjuntos CGVIL NOME POP COLETA(%) POP NÃO ATEND. NA BACIA 10 CONJUNTO BONSUCESSO 2244 100 0 36 CEMIG 5000 85 750 27 CONJUNTO BETANIA 265 100 0 183 VILA PARAISO 194 80 39 223 BERNADETE 500 20 400 16 ALTA TENSAO I, II, NOVA 1870 100 0 DAS INDÚSTRIAS 10073 1189 Figura I.14 – Composição das imagens do Vist@érea com um detalhe da Área III – Córrego Bonsucesso Conforme a Figura I.14, percebe-se à esquerda da imagem uma área de favelas em franca expansão (Conjunto Esperança e Cemig) 49
  • 50.
    O Geoprocessamento esuas Aplicações na Gestão das Cidades na direção da zona hachurada (área não atendida pelas redes de coleta e afastamento de esgotos sanitários), extrapolando os limites da área mapeada pela URBEL – Companhia Urbanizadora de Belo Horizonte como sendo de intervenção. Ao centro da imagem, percebe-se uma provável zona de expansão urbana, sugerindo a existência de um loteamento em razão da existência de sistema viário definido. Esta última área encontra-se totalmente inserida na mancha não atendida. Vale lembrar que o cadastro das redes coletoras de esgotos da COPASA é mais atual (maio de 2002) do que as fotos do Vist@érea (1999). Observe-se também a total inserção dos setores censitários 25.61-0206, 25.61-0233 e 25.61- 0234, os quais já somam uma população considerável de 3.773 habitantes, segundo os dados do IBGE para o censo 2000. Figura I.15 – Composição das imagens do Vist@érea com um detalhe da Área II – Córrego Bonsucesso Na Figura I.15, verifica-se a inserção da extremidade norte da favela Alta Tensão I, área cinza conforme o mapeamento da URBEL, na área delimitada pelo setor censitário 25.61-0186, o qual encontra-se totalmente inserido na mancha hachurada, ou seja, não atendida pelas redes coletoras de esgotos. Segundo o IBGE, somente esse setor censitário teria 915 habitantes no ano 2000. Ao 50
  • 51.
    O Geoprocessamento esuas Aplicações na Gestão das Cidades lado esquerdo da mancha cinza mapeada pela URBEL, observa-se haver uma grande expansão do núcleo de favela anteriormente existente, entre a rodovia e o limite da área não atendida. È uma área de difícil acesso, com sistema viário indefinido e pavimentação precária. No lado esquerdo superior, observa-se uma área de expansão urbana, a qual encontra-se inserida no setor censitário 25.61-0183 do censo 2000 do IBGE. Vale lembrar que a foto do Vit@érea é de 1999, um ano antes do censo. 51
  • 53.
    O Geoprocessamento esuas Aplicações na Gestão das Cidades CRUZAMENTO DE DADOS ESPACIAIS INTEGRADOS O maior apelo para o uso dos SIG - Sistemas de Informações Georreferenciadas está na possibilidade de proceder-se análises diversas baseadas em regras de inferência sobre um banco de dados relacional, impondo-lhes restrições espaciais combinando uma variedade de topologias. Todavia, transformar essa potencialidade numa ferramenta de trabalho depende da facilidade e flexibilidade da interface do sistema para a criação dessas regras na produção de temas diversos. Esses temas poderão ser compostos através de operações lógicas cumulativas ou não, superposição de camadas, cruzamentos e análises das informações de um banco de dados relacional tendo a relação espacial como vínculo. As análises temáticas como produtos de regras complexas e compostas, constituem o grande diferencial do potencial de uso desses sistemas para os sistemas convencionais. Por outro lado, uma interface flexível combinada com potentes linguagens de programação, possibilitará ao sistema responder às formulações específicas ou genéricas; restritas ou abrangentes; cumulativas ou não. Todas essas possibilidades, podendo ser amalgamadas num único produto, combinando formas, imagens, cores e textos; colocam à mão do especialista um sofisticado instrumental para suas reflexões acerca do mundo real. Pode-se dizer, os computadores que ao longo das últimas décadas tornaram-se indispensáveis no desenvolvimento do poder da análise nos diversos campos do conhecimento humano, tornam-se cada vez mais indispensáveis no desenvolvimento do poder da síntese, tão ausente na lógica procedural que domina os processos decisórios. O programa aplicativo CONSREGRA, um construtor de regras para a produção de cartas temáticas, propõe oferecer conforto e objetividade ao usuário, sem perda da flexibilidade característica dos modernos projetos de interface homem-máquina. O seu projeto é modular, possibilitando o acesso a diversos dispositivos de banco de dados em uma rede corporativa e, a partir desses, processar e extrair quaisquer informações. Nas atividades do Grupo Gerencial de Saneamento (GGSAN) e do Grupo Gerencial do Plano Diretor de Drenagem (GGPD) da Superintendência para o Desenvolvimento da Capital (SUDECAP) da Prefeitura de Belo Horizonte, seu principal 53
  • 54.
    O Geoprocessamento esuas Aplicações na Gestão das Cidades objetivo é instrumentalizar os processos de síntese de indicadores gerenciais, indicadores intraurbanos, projetos básicos e cadastros técnicos na retroalimentação de diagnósticos e na formulação de propostas para intervenções visando à solução dos problemas da cidade, em particular nos setores do saneamento básico e da drenagem urbana. I.E. Metodologia Para a Produção dos Indicadores de Gestão do PMS – Plano Municipal de Saneamento de Belo Horizonte INTRODUÇÃO O Convênio de Cooperação para Gestão Compartilhada dos serviços de abastecimento de água e de esgotamento sanitário celebrado entre o Município de Belo Horizonte e o Estado de Minas Gerais pressupõe a existência de um Plano de Gestão, o qual servirá de esteio para as ações regulatórias dos serviços conveniados, a serem exercidas pela Prefeitura de Belo Horizonte. Todavia, para o bom desempenho dessas ações regulatórias, torna- se fundamental a perfeita caracterização dos serviços, das condições para sua prestação, bem como a caracterização de um instrumental de planejamento capaz de imprimir a melhoria e a expansão dos sistemas existentes tendo como meta a universalização e a eficácia dos serviços prestados. Em vista dessas demandas, a Prefeitura de Belo Horizonte, através do Grupo Gerencial de Saneamento - GGSAN da SUDECAP, investiu na elaboração do PMS – Plano Municipal de Saneamento, cuja formulação baseia-se na integração das bases de conhecimento dos sistemas operados pela COPASA às informações das políticas setoriais da PBH – Prefeitura de Belo Horizonte. Essa integração tem por objetivo a apuração dos indicadores de desempenho e de qualidade dos serviços ofertados à população, a produção de diagnósticos, a formulação de propostas e a informação ao público; o que permitirá a priorização das intervenções que concorram para a melhoria e para a universalização daqueles serviços e o efetivo controle social dos mesmos. O PMS, como concebido, impõe um forte vínculo espacial entre as informações, exatamente com o objetivo de garantir a generalidade de todos os demais indicadores 54
  • 55.
    O Geoprocessamento esuas Aplicações na Gestão das Cidades preconizados no Plano de Gestão como a regularidade, continuidade, eficiência, qualidade, atualidade, cortesia e modicidade dos custos. Por essa razão, o sistema ideal para abrigar as informações é um SIG – Sistema de Informações Georreferenciadas, operado em todo o seu potencial de processamento para a concepção dos modelos espaciais na vinculação das informações; para as análises e correlações espaciais entre os indicadores; para a produção de diagnósticos e prognósticos; enfim, para efeito das manipulações de todas as informações segundo regras espaciais. CONCEITOS FUNDAMENTAIS UNIDADES ESPACIAIS: A definição de uma unidade técnica de análise ou de uma área de estudo constitui o primeiro passo para a geração de objetos mínimos e completos. Por exemplo, na caracterização dos sistemas de esgotamento sanitário e de drenagem urbana para posterior análise dos dados, a unidade técnica compatível é a bacia elementar. Quando muito, alguma informação sobre o entorno imediato poderá ser útil na formulação dos indicadores da bacia, mas não na compreensão dos processos que nela ocorrem. O mesmo se aplica a outros modelos do conhecimento, significando que nunca estaremos processando todas as informações, mas sim aquelas que se inserem no contexto da análise. Portanto, o primeiro dado a ser informado a um sistema de extração de objetos de análise que sejam mínimos e completos é a abrangência, aqui no sentido da extensão territorial. Entretanto, uma das maiores dificuldades para a gestão integrada em saneamento está no estabelecimento de uma unidade territorial de análise. Na maioria das cidades brasileiras, sistemas de gestão comercial em serviços de saneamento são articulados sobre unidades fiscais; isto é, a unidade territorial de análise é o setor fiscal e suas subdivisões: quadras e lotes. Os sistemas de abastecimento de água, necessariamente, subdividem a área de atendimento em setores de abastecimento, sub-setores, zonas de pressão e/ou zonas de manobra. Por sua vez, os sistemas de coleta, afastamento, tratamento e disposição final de esgotos domésticos e efluentes industriais, subdividem a área de atendimento em bacias e sub-bacias (áreas de drenagem). Todas as 55
  • 56.
    O Geoprocessamento esuas Aplicações na Gestão das Cidades unidades territoriais acima citadas são incongruentes entre si, o que torna a agregação dos dados uma tarefa muitas vezes impraticável para efeito das análises integradas. A sugestão é, com base nas demarcações existentes sobre os diversos temas de interesse, criar unidades técnicas de análise homogêneas (8). No saneamento, unidades técnicas de análise e de planejamento estratégico normalmente são definidas como bacias, sub-bacias, áreas de “booster”, setores, zonas de pressão, áreas de manobra, etc. Pode-se afirmar haver um grande ganho de produtividade quando essas unidades estão cadastradas no sistema de informações. Isto, todavia, não impede o analista de, a qualquer hora, “criar” uma área de estudo arbitrária, não congruente com as demais existentes, transformando-a numa feição permanente ou temporária para a realização das análises. Como exemplo, poderíamos citar algumas unidades territoriais de interesse: regionais, áreas de planejamento, áreas de interesse social (vilas e favelas), áreas de preservação ambiental, bacias de esgotamento sanitário, áreas desassistidas pelas redes de coleta de esgotos, depressões (áreas abaixo da cota mínima para atendimento pela coleta por gravidade), áreas de alagamento, etc. Acontece que nem sempre as áreas objetos de estudos são compatíveis com as unidades territoriais conhecidas, tampouco estão contidas nelas. É comum uma área de interesse transpor limites administrativos, operacionais, legais e técnicos; exigindo o tratamento diferenciado das informações tanto na fase de captura como no processamento. Isto sugere a integralização dessas áreas como mosaicos (células homogêneas), tendo as descontinuidades nos limites das diferentes regiões que as compõem. Uma vez conhecidos esses limites, as operações lógicas favorecerão os processos de extração dos dados, já que muitas restrições poderão se impor para a seleção das informações relevantes. O SISTEMA DE EXTRAÇÃO DE MAPAS: A função básica de um sistema de extração de mapas é permitir a criação de filtros (critérios de seleção e de triagem dos dados) que permitam a modelagem de objetos inteligentes (ou seja, completos e mínimos), dando agilidade aos processos de análise e rapidez no tempo de resposta; além de traduzir importantes atributos como a forma (topologia), abrangência 56
  • 57.
    O Geoprocessamento esuas Aplicações na Gestão das Cidades (tamanho relativo), inserção (relações de vizinhança) e outras relações decorrentes do cruzamento das unidades técnicas de análise com “panos de fundo” como a geopolítica, a demografia / setores censitários, modelos digitais de terreno e hipóteses de planos diretores entre outros. REGRAS DE BANCO DE DADOS: O sistema que se apresenta possui a capacidade para armazenar no banco de dados camadas de informações que são produtos da execução de regras de seleção (filtros) para posteriores cruzamentos com outras camadas de informações. Por exemplo, pode-se armazenar uma camada de todas as áreas desassistidas pelas redes de coleta de esgotos e, posteriormente, cruzá-la com quaisquer outras camadas, aumentando muito a produtividade do processo de análise. O produto armazenado pode ser recuperado e/ou modificado dentro e fora da aplicação. Poderá também ser exportado para outros sistemas, já que se trata de uma tabela de banco dados. Regras de seleção de informações constituindo camadas para aplicações específicas devem ser pensadas pelos especialistas daquele campo de conhecimento específico, auxiliados por analistas de bancos de dados que as escrevam. Esse casamento é indispensável para que o sistema dê respostas precisas para as alternativas em estudo. LAYER OU CAMADA: Um “layer” de informações é um produto obtido através da execução de uma regra seleção num banco de dados integrando atributos gráficos e alfanuméricos. É constituído, portanto, por entes “inteligentes” possuindo atributos gráficos e alfanuméricos que os individualizam. Assim os chamamos, “inteligentes”, porque um “layer” poderá ser armazenado no banco de dados, recuperado, submetido a cruzamentos com outros “layers” através de operações lógicas (AND, DIFF, OR, XOR) cumulativas ou não. “Importado” dos sistemas de Processamento Digital de Imagens (PDI), o conceito de “layer” não deve ser confundido com o conceito de nível de desenho. O nível de desenho limita-se a um conceito estático de estratificação e organização das informações, enquanto o “layer”, além das propriedades já referidas acima, oferece a possibilidade de manipulação dessas propriedades em tempo de processamento, dando-lhe uma dinâmica não apresentada pelo conceito de nível de desenho. 57
  • 58.
    O Geoprocessamento esuas Aplicações na Gestão das Cidades “OVERLAY” OU CRUZAMENTO DE CAMADAS: É uma superposição de “layers” através de um operador lógico AND, DIFF, OR ou XOR. Embora um “overlay” seja sempre o produto do cruzamento de 2(dois) “layers”, não há limitações quanto à complexidade das regras, significando que um “overlay” poderá ser usado como um “layer” num processo cumulativo. PROCESSO: De uma forma simples, um processo será desencadeado a partir dos seguintes passos: Primeiro: Definição de uma área ou região geográfica objeto da análise. Segundo: Parametrização da regra SQL (seleção da feição, do campo-filtro, do operador lógico e do valor). Terceiro: Escolha dos atributos de exibição. Quarto: Produção de “layers”. Quinto: Produção de “overlays” (cruzamento dos “layers”). O PROCESSAMENTO DAS CAMADAS DE INFORMAÇÕES O desenvolvimento dos trabalhos tem como pressuposto que toda a informação espacial ou alfanumérica deva ser consubstanciada no sistema como feições e seus respectivos atributos. Sendo assim, segue que nossas unidades espaciais traduzem-se em mapas georreferenciados ligados a registros alfanuméricos de um banco de dados contendo seus atributos. Por exemplo, bacias elementares e áreas de interesse social como as vilas e favelas se identificam por sua extensão territorial e seus atributos alfanuméricos como nome, código, área, perímetro etc. Abaixo, a Figura I.16 exibe informações extraídas de um banco de dados, as quais já são apresentadas na forma de “layers” de informações a serem processadas posteriormente. O cruzamento desses “layers” produzirá “recortes” das áreas segundo os limites das bacias e das favelas, como ilustrado na Figura I.17. Esses “recortes” serão descritos num relatório contendo os atributos de ambos os “layers”. A Figura I.18 mostra alguns campos do relatório de cruzamento dos limites de bacias elementares com os limites de vilas e favelas. A interpretação dos campos daquele relatório é como mostrado na Tabela 1. 58
  • 59.
    O Geoprocessamento esuas Aplicações na Gestão das Cidades Tabela 1 – Significado dos campos do relatório de cruzamento das camadas Nome Campo Definição É um identificador para a célula do LOCAL mosaico formado após o cruzamento. AREALOCAL Área da célula. PERÍMETROLOCAL Perímetro da célula. Código identificador da bacia elementar NOMEBACIA dentro da qual a célula se encontra. AREABACIA Área total da bacia elementar. Parcela correspondente à área da célula AREAREALATIVALOCAL em relação à área da bacia elementar. FAVELA Nome da vila ou favela. AREAFAVELA Área da vila ou favela. Parcela (%) da vila ou favela contida na AREARELATIVAFAVELA bacia elementar. Figura I.16 – “Layer” das bacias elementares superposto pelo “layer” das vilas e favelas. 59
  • 60.
    O Geoprocessamento esuas Aplicações na Gestão das Cidades Figura I.17 – Recorte das áreas em “overlay”: Bacias Elementares versus Vilas e Favelas. Figura I.18 – Relatório de “overlay” (cruzamento das camadas). A OBTENÇÃO DOS DADOS DO CENSO IBGE 2000 A obtenção dos dados da demografia se faz através do cruzamento das áreas em estudo com o mapa dos setores censitários do IBGE, dos quais pode-se obter informações sobre as populações, renda dos responsáveis pelos domicílios, escolaridade e outras. Conhecidas as áreas, destas pode-se derivar informações como a densidade demográfica, perfis de renda e etc. A Figura I.19, 60
  • 61.
    O Geoprocessamento esuas Aplicações na Gestão das Cidades mostrando em detalhe a Vila Nossa Senhora da Aparecida no aglomerado da serra em Belo Horizonte, ilustra o produto lógico do cruzamento das bacias elementares com as vilas e favelas e com os setores censitários. Como pode-se depreender, essa operação redivide as células do primeiro “overlay”, identificadas pelos números maiores, em células menores determinadas pelos limites dos setores censitários. Essas células menores, identificadas pelos números menores, estão igualmente ligadas aos registros alfanuméricos contendo os atributos das bacias elementares, das vilas e favelas e também dos setores censitários. São células primitivas homogêneas a partir das quais pode-se reconstruir qualquer das unidades de análise maiores. Homogêneas porque cada uma agrupa populações que se encontram na mesma bacia elementar, na mesma vila ou favela e no mesmo setor censitário. Figura I.19 – Recorte das áreas em “overlay” das Bacias Elementares X Vilas e Favelas X Setores Censitários. Seguindo o mesmo raciocínio anterior, os setores censitários, entrecortados pelos limites das bacias elementares e das favelas, 61
  • 62.
    O Geoprocessamento esuas Aplicações na Gestão das Cidades podem estar total ou parcialmente contidos nas áreas de interesse. A Figura I.20 mostra alguns campos do relatório de cruzamento dos limites de bacias elementares, limites de vilas e favelas e de setores censitários. A interpretação dos campos do relatório é como mostrado na Tabela 2. Figura I.20 – Relatório de “overlay” das bacias elementares X vilas e favelas X setores censitários do IBGE. Tabela 2 – Significado dos campos do relatório de cruzamento das camadas Campo Definição É um identificador para a célula do mosaico formado LOCAL após o cruzamento. A_L Área da nova célula. P_L Perímetro da nova célula. Código identificador da bacia elementar dentro da BACIA qual a célula se encontra. Área total da célula subdividida pelo cruzamento com A_C os setores censitários. Parcela correspondente à área da nova célula em A_RC relação à célula subdividida. FAVELA Nome da vila ou favela. A_S Área total do setor censitário. A_RS Parcela (%) do setor censitário contida na célula. P_S População do setor censitário. Parcela da população do setor censitário inclusa na P_RS célula. D Densidade demográfica na célula. Código identificador do setor censitário do IBGE SETOR 2000. Número de responsáveis por domicílio com renda de R$0_05 0 (zero) à 0.5 (meio) SM 62
  • 63.
    O Geoprocessamento esuas Aplicações na Gestão das Cidades R$05_1 De 0.5 (meio) à 1.0 (um) SM R$1_2 De 1.0 (um) à 2.0 (dois) SM R$2_3 De 2.0 (dois) à 3.0 (três) SM R$3_5 De 3.0 (três) à 5.0 (cinco) SM R$5_10 De 5.0 (cinco) à 10.0 (dez) SM R$10_15 De 10.0 (dez) à 15.0 (quinze) SM R$15_20 De 15.0 (quinze) à 20.0 (vinte) SM R$M_20 Maior que 20.0 (vinte) SM R$0 Sem Renda Onde SM = 1(um) Salário Mínimo. Observações: 1 - Para efeito dos cálculos realizados, parte-se da premissa de que os setores censitários são amostras homogêneas do padrão de ocupação local, o que permitiria o cálculo a partir da densidade demográfica. 2 – Através desta metodologia, não há limite para a sucessão de cruzamentos em operações lógicas cumulativas. A PRODUÇÃO DE RELATÓRIOS As planilhas acima, produzidas pelo aplicativo CONSREGRA, constituem a base dos relatórios para apuração dos indicadores. Tendo-se a unicidade nos identificadores das células básicas, das bacias, das áreas de planejamento, dos setores censitários, das vilas e favelas, das áreas desassistidas por coleta de esgotos e outras unidades espaciais de interesse; fica fácil agregar aos relatórios uma diversidade de dados tabulares. Essa agregação poderá ser feita através de novos cruzamentos em processos cumulativos, ou através de relacionamentos das tabelas no banco de dados. O aplicativo poderá ainda atribuir a cada célula no relatório, as distâncias médias de cada grupamento para os equipamentos urbanos existentes da saúde, da educação ou obras do orçamento participativo. São considerações importantes: 1. Ao ordenar as planilhas pelo código das bacias ou das área de planejamento, pode-se obter diretamente as totalizações necessárias para o cálculo dos indicadores. Subprodutos como totalizações por vilas, favelas ou setores censitários também 63
  • 64.
    O Geoprocessamento esuas Aplicações na Gestão das Cidades poderão ser obtidos através de uma simples ordenação de suas respectivas colunas na planilha; 2. Ao ordenar as planilhas pelas populações, poderão ser identificadas as áreas com maior contingente populacional e, portanto, onde as intervenções produziriam benefícios de maior abrangência; 3. Ao ordenar as planilhas pelos dados de renda dos responsáveis pelos domicílios, poderão ser identificadas áreas de maior carência e, portanto, onde as intervenções produziriam benefícios de maior relevância social. 4. Ao ordenar pelas distâncias médias para os equipamentos urbanos, o que poderá ser feito a partir da planilha mostrada na Figura I.21, poderemos identificar as populações mais remotas da cidade em termos da acessibilidade àqueles equipamentos urbanos. Figura I.21 – Relatório de “overlay” das bacias elementares X vilas e favelas X setores censitários do IBGE com cálculo das distâncias médias para os equipamentos de saúde, educação e obras do orçamento participativo. A ANÁLISE E PRODUÇÃO DOS RESULTADOS A manipulação das informações contidas nos relatórios de “overlays” poderá ser feita no banco de dados ou numa planilha eletrônica, facilitando o emprego de fórmulas e expressões matemáticas no cálculo dos indicadores e índices. O uso das planilhas favorece também a apresentação dos resultados, que não deixa de ser importante quando quesitos como a organização, a clareza e a estética são importantes. Apresenta-se na Figura I.22 um quadro resumo dos indicadores do PMS – Plano Municipal de Saneamento de Belo Horizonte, neste caso calculados por bacias elementares. Na Figura I.23 apresenta-se a composição e os respectivos 64
  • 65.
    O Geoprocessamento esuas Aplicações na Gestão das Cidades resultados para os cálculos do ISA e a pontuação para efeito da priorização das Bacias Elementares. As diversas ordenações possíveis, como exemplificado acima, bem como a ponderação dos critérios e as simulações para diferentes composições entre os indicadores, possibilitarão a construção de cenários mais ou menos influenciados por determinadas variáveis na produção de diagnósticos ou prognósticos. Esta flexibilidade permitindo ao planejador intervir nas diversas camadas paramétricas do sistema, e também nas relações envolvendo a composição dos indicadores e dos modelos espaciais em análise; confere-lhe um sofisticado aparato para os processos decisórios. Do ponto de vista do gestor, tal aparato torna-se indispensável para as tarefas de supervisão, monitoração, controle e atuação nos processos em foco. 65
  • 67.
    O Geoprocessamento esuas Aplicações na Gestão das Cidades Figura I.22 – Planilha resumo do cálculo dos indicadores e índices do PMS. 67
  • 68.
    O Geoprocessamento esuas Aplicações na Gestão das Cidades Figura I.23 – Planilha resumo do cálculo ISA e da priorização das Bacias Elementares 68
  • 69.
    O Geoprocessamento esuas Aplicações na Gestão das Cidades Tabela 3 – Significado dos campos da planilha dos indicadores para o ISA Nome Campo Definição CÓDIGO Código da bacia elementar. ÁREA Área da bacia elementar. CÓRREGO Nome do córrego. Macro bacia hidrográfica à qual pertence a bacia MACRO BACIA elementar. População da bacia elementar à partir dos dados POP do censo IBGE 2000. DENS Densidade demográfica dada em hab./ha. IAB Índice de abastecimento com água tratada. POP. NÃO População não atendida por coleta de esgoto na ATENDIDA bacia elementar. ICE Indicador de atendimento por coleta de esgoto. PROJETADOS Extensão de interceptores projetados. EXISTENTES Extensão de interceptores existentes. Indicador de atendimento por interceptação de LIE esgotos. VILAS E População sem coleta de lixo em vilas e favelas. FAVELAS CIDADE População sem coleta de lixo na cidade formal. FORMAL Indicador de cobertura por coleta de lixo ICL domiciliar. IDR Indicador de Drenagem Urbana Número de casos de dengue na bacia DENGUE elementar. IDG Indicador de dengue. ISA Índice de Salubridade Ambiental. Existência de Planos Globais Específicos para PGE vilas e favelas na bacia. Existência de áreas de intervenções do DRENURBS programa Drenurbs na bacia. Incidência de obras do Orçamento Participativo OP na bacia. 69
  • 70.
    O Geoprocessamento esuas Aplicações na Gestão das Cidades Figura I.24 – Priorização das bacias elementares de BH para efeito das ações do PMS. A REINTEGRAÇÃO DOS DADOS AOS MODELOS ESPACIAIS A reintegração dos dados aos modelos espaciais é de fundamental importância para as análises baseadas na distribuição espacial dos indicadores e índices, bem como para a coordenação de ações setoriais integradas visando a eficácia das intervenções do poder público para a solução dos grandes problemas da cidade. A Figura I.24 traz uma escala de priorização das bacias para efeito das intervenções do PMS – Plano Municipal de Saneamento, resultante de uma pontuação em função do ISA – Índice da Salubridade Ambiental, da existência de PGE – Planos Globais Específicos, da densidade demográfica, da existência de intervenções dos programas Drenurbs e Propam, e da existência de obras de infraestrutura do Orçamento Participativo. 70
  • 71.
    O Geoprocessamento esuas Aplicações na Gestão das Cidades CONCLUSÃO Tendo como principal objetivo a universalização e o incremento da qualidade dos serviços de saneamento básico e ambiental prestados pela COPASA em Belo Horizonte, o PMS – Plano Municipal de Saneamento e as ações regulatórias preconizadas no Plano de Gestão exigem do poder público municipal agilidade para proceder análises integradas entre as ações da operadora e a execução das políticas setoriais interferentes, e que são de sua própria gestão, a saber: habitação, infraestrutura, drenagem, tratamento de resíduos sólidos e o conjunto das políticas sociais. Sua capacidade de resposta aos desafios de uma gestão integrada visando o equacionamento dos grandes problemas da cidade, dependerá fortemente do domínio das informações e de como essas informações se articulam num complexo modelo de interrelações chamado “espaço urbano”. A metodologia aqui apresentada não é propriamente uma resposta para os problemas, mas, certamente, constitui uma resposta para a necessidade de capacitação do poder público para responder àqueles desafios. I.F. Metodologia para o processamento e análise dos dados sobre as obras do Orçamento Participativo em Belo Horizonte INTRODUÇÃO A Prefeitura de Belo Horizonte tem contemplado em suas ações um dos principais pilares da reforma administrativa implementada a partir do ano de 2001. Trata-se da intersetorialidade, que pode ser entendida como o planejamento, a execução e a sincronização das intervenções setoriais para a produção do espaço urbano em seu amplo sentido. Dentro dessa visão, os grandes programas sociais e de desenvolvimento urbano da Prefeitura devem interagir, potencializando as ações setoriais neles preconizadas. Para efeito de um planejamento integrado, torna-se mister conhecer não só os cenários urbanos, mas também, e principalmente, os cenários sociais. Se, por um lado, o poder público subdivide a cidade em regionais administrativas e áreas de planejamento, tendo-as como unidades territoriais de análise e planejamento estratégico; a desigualdade social, por sua vez, subdivide o espaço urbano em 71
  • 72.
    O Geoprocessamento esuas Aplicações na Gestão das Cidades áreas de inclusão e áreas de exclusão social. Por essa razão, uma discussão sobre como as ações do governo possam produzir um balanço social positivo merece um aprofundamento, e esse aprofundamento passa pela questão da territorialidade. A Questão da Territorialidade Como mencionado acima, o aprofundamento da discussão refere-se ao aspecto da territorialidade. Maurício Borges Lemos, em artigo na revista Política Social (1), define urbano como sendo a síntese de uma diversidade de bens e serviços, e vida urbana como sendo a acessibilidade a essa diversidade de bens e serviços. Ali o autor afirma: “o urbano é a síntese do diverso, a síntese do acesso a coisas muito diferenciadas”. Isto nos leva a uma reflexão sobre alguns aspectos como a expansividade de algumas áreas prioritárias para inclusão social tendo o IQVU – Índice de Qualidade da Vida Urbana (2) - como vetor de expansão, e o isolamento de algumas “pequenas” manchas prioritárias para inclusão social em termos do cenário urbano do entorno imediato. Esse é o verdadeiro aspecto da territorialidade, pois temos ai duas dimensões do problema social, sendo a primeira uma dimensão “horizontal”, conotando a acessibilidade limitada pelo físico, ou seja, distância e a ausência dos equipamentos urbanos; e a segunda, uma dimensão “vertical”, conotando a acessibilidade limitada pelo lógico, não físico, e que pode ser entendida como segregação social no seu profundo sentido. Essa última dimensão, que se aplica às “pequenas” áreas de exclusão social incrustadas no urbano, sugere ações que visem o resgate da cidadania de populações que não têm acesso aos bens, serviços e equipamentos urbanos próximos aos seus locais de moradia. Não requerem, portanto, grandes intervenções no urbano. A outra dimensão, que em princípio se aplica às manchas prioritárias para inclusão social com dimensões maiores, muitas das quais imersas em manchas ainda maiores com baixos índices de qualidade de vida urbana, sugere ações combinadas visando o resgate da cidadania das populações que as ocupam, na dimensão vertical, e visando a dotação do espaço urbano interno e adjacente de equipamentos e meios de acesso a uma diversidade de bens e serviços, na dimensão horizontal. Como pode ser depreendido do método desenvolvido neste trabalho, as análises contemplam essas 72
  • 73.
    O Geoprocessamento esuas Aplicações na Gestão das Cidades duas dimensões, permitindo ao planejador perceber as condicionantes para o estabelecimento de ações integradas, mas, também, ponderar sobre as demandas setoriais na construção de modelos de desenvolvimento urbano mais equilibrados e comprometidos com as políticas sociais. A Acessibilidade / Percepção dos Bens e Serviços Ainda com respeito à questão da territorialidade, e entendendo-se o conceito de urbano como acessibilidade a uma diversidade de bens e serviços, podemos construir um indicador sintético da acessibilidade / percepção para as obras do Orçamento Participativo por parte das populações adjacentes, e destas obras ponderar sobre os aspectos da sua abrangência, com base nos contingentes populacionais próximos, e da sua relevância social, considerados os perfis sócio-econômicos daquelas populações. Posto como um indicador “espacial”, propõe-se construí-lo a partir das distâncias médias a serem percorridas por cada grupamento sócio-econômico para atingir centros de produção de serviços e/ou para perceber os benefícios das obras do Orçamento Participativo. Esses grupamentos sócio-econômicos, por muitas razões, são os setores censitários do IBGE, os quais podem estar total ou parcialmente contidos num recorte do espaço definindo uma região. Dentre as razões para a escolha dos setores censitários como unidades territoriais de análise, está a facilidade para agregar dados relativos a densidade demográfica e a sócio-economia das populações beneficiadas, permitindo contemplar os aspectos já mencionados da abrangência e da relevância social das obras. Numa aproximação ª de 1 ordem, a distância do centróide da unidade territorial para o equipamento urbano ou obra mais próxima, conforme ilustrado na Figura I.25, define a distância média ou impedância para aquele grupamento sócio-econômico perceber o benefício. Numa ª aproximação de 2 ordem, a proximidade de outras obras permitirá uma análise conjunta dos benefícios, cuja diversidade, em síntese, constitui o próprio conceito de urbano, remetendo ao importante aspecto da intersetorialidade. O modelo conceitual apresentado, baseia-se em duas premissas, não excludentes, como segue: 73
  • 74.
    O Geoprocessamento esuas Aplicações na Gestão das Cidades Primeira: as cidades se expandem radialmente a partir de núcleos populacionais adensados, na direção das suas respectivas periferias. Esses núcleos atuam como pólos de atração em função da oferta de uma diversidade de bens, serviços e equipamentos urbanos. Esse raciocínio segue o modelo da termodinâmica clássica para a transformação de fases em soluções supersaturadas, segundo o qual o equilíbrio dinâmico se impõe através do crescimento da nova fase em detrimento da anterior. O análogo da solução supersaturada está na grande cidade e suas demandas por infraestrutura, habitação e oferta de empregos, induzindo os processos de transformação e reordenação do espaço urbano; por sua vez, o análogo da temperatura está no desenvolvimento econômico da cidade, o qual atua como principal indutor das transformações dos tecidos social e urbano. Segunda: os empreendimentos do O.P. convergem para esses núcleos em razão direta da aplicação dos critérios da relevância social, que pondera a exclusão social pela carência de bens, serviços e equipamentos urbanos; e da abrangência dos benefícios, que pondera a representatividade dos pólos geradores das demandas, e que acabará por refletir a densidade demográfica local. Se essas premissas – as quase se sustentam nos maiores pilares do O.P. - estiverem corretas, a distribuição das populações no entorno dos empreendimentos do O.P., em função da distância radial, deverá seguir o comportamento de uma curva de saturação, cujas derivadas se anulam nos limites da cidade, integralizando toda a sua população. Análise dos Resultados Conforme ilustra a Figura I.26, não somente a consistência do método é provada, como fica evidenciada a asserção dos critérios do OP ao longo dos seus mais de dez anos, que garantiram não só a supressão de carências em áreas de exclusão social, que pode ser vista a partir do perfil de renda das populações mais próximas às obras; como a equanimidade na distribuição espacial dos empreendimentos, os quais então presentes em todos os grandes 74
  • 75.
    O Geoprocessamento esuas Aplicações na Gestão das Cidades núcleos de adensamento populacional da cidade, e que está denotada na suavidade da curva. São analisados dados do censo demográfico do IBGE 2000, tendo como referência a recontagem da população do IBGE de 1996. A comparação direta das curvas de distribuição das populações de 2000 e de 1996, mostra um crescimento da abrangência dos benefícios das obras do OP superior ao crescimento da população total da cidade, confirmando ser o OP um instrumento democrático e eficaz na universalização dos benefícios trazidos à população. Os resultados apresentados em mapas temáticos e relatórios são uma classificação dos setores censitários do IBGE para o censo 2000, segundo as distâncias médias desses setores para a obra do OP mais próxima. São ainda exibidas informações sobre a locação das obras do OP, limites de bairros e limites das vilas e favelas de Belo Horizonte. A Figura I.27 ilustra um recorte do relatório para a obra 52 do OP-97 na Regional Noroeste. As informações do Bloco 1 da Figura I.27 correspondem, respectivamente, à nota de IQVU, a parcela incluída do setor (em %), população, densidade demográfica e a identificação dos setores censitários que têm aquela obra como mais próxima. As do Bloco 2 correspondem à relação de obras próximas à obra em destaque, o ano da primeira obra da relação, a distância média das obras para os setores censitários que as têm como mais próximas, tipo da obra e a Regional Administrativa. As do Bloco 3 correspondem ao perfil de renda dos responsáveis pelos domicílios inclusos naqueles setores censitários. De acordo com o censo 2000 do IBGE: Faixa 1 corresponde a 0 – 0.5 SM, Faixa 2 de 0.5 – 1 SM, Faixa 3 de 1 – 2 SM, Faixa 4 2 – 3 SM, Faixa 5 de 3 – 5 SM, Faixa 6 de 5 – 10 SM, Faixa 7 de 10 – 15 SM, Faixa 8 de 15 – 20 SM, Faixa 9 a mais de 20 SM e Faixa 10 a renda 0(zero), onde SM é um salário mínimo. 75
  • 76.
    O Geoprocessamento esuas Aplicações na Gestão das Cidades Figura I.25 - Esquemático para o cálculo das distâncias Distribuição da População de Belo Horizonte em Função da Distância Radial das obras do O.P. 2500000 2209285 2167158 2192040 2104724 2003584 2000000 1856181 1620230 1885180 1832421 1754753 1650262 1500000 1288972 1493233 IBGE 2000 1295796 IBGE 1996 1000000 840532 1033903 742122 500000 332824 407626 144855 0 1 2 3 4 5 6 7 8 9 10 ( x 100 metros ) Figura I.26 - Interpolação das populações totalizadas a cada 100 metros 76
  • 77.
    O Geoprocessamento esuas Aplicações na Gestão das Cidades São considerações importantes: 1. Com relação aos mapas, pode-se depreender diretamente: Áreas contempladas pela primeira vez com uma obra do OP; Áreas não contempladas pelo OP em andamento, mas contempladas por obras anteriores; Áreas com grande concentração de obras do OP; Áreas nunca contempladas pelas obras. 2. Com relação à planilha, podemos manipulá-la de várias formas, a saber: Ao ordená-la pela coluna do número da obra, teremos um agrupamento dos setores censitários mais próximos de uma obra, permitindo a dedução das populações beneficiadas não só em termos quantitativos como qualitativos (perfil de renda, prioridade para inclusão social, escolaridade, etc.) Ao ordená-la pela coluna da distância média para as obras, poderemos quantificar e classificar as populações pela proximidade do benefício, por exemplo, muito próximo, próximo ou relativamente próximo. Dados de entrevistas no campo podem aferir essa percepção. Ao ordená-la pela coluna da população poderemos, através de uma relação com as distâncias, identificar as obras que beneficiaram um maior contingente populacional. Ao ordená-la pela coluna da tipologia das obras, poderão ser estabelecidos critérios diferenciados para avaliação da percepção dos benefícios (em função da distância) de acordo com a temática (saúde, educação, infraestrutura, urbanização de vilas e favelas, etc.) 77
  • 79.
    O Geoprocessamento esuas Aplicações na Gestão das Cidades Bloco 1 Bloco 2 Bloco 3 Figura I.27 – Recorte do relatório de acessibilidade para a obra 52 do OP-97 na Regional Noroeste. 79
  • 81.
    O Geoprocessamento esuas Aplicações na Gestão das Cidades A Figura I.28 exibe a classificação dos setores censitários segundo as distâncias médias para as obras. Estão ali representadas também informações sobre as escolas, postos de saúde, hospitais, creches, áreas das vilas e favelas e limites de bairros. Figura I.28 – Classificação dos setores censitários na Regional de Venda Nova segundo as distâncias médias para as obras do OP Conclusão Como pode ser verificado, os programas da Prefeitura de Belo Horizonte, vistos pela ótica da territorialidade, poderão, estrategicamente, tornarem-se propulsores de ações integradas em áreas de grande interesse para as políticas de desenvolvimento urbano e social da cidade. É para a instrumentalização desse planejamento estratégico que se propõe a metodologia aqui apresentada, transformando-se esse planejamento em oportunidade 81
  • 82.
    O Geoprocessamento esuas Aplicações na Gestão das Cidades para a reafirmação dos preceitos da reforma administrativa e do projeto de governo da Prefeitura de Belo Horizonte, que tem como um dos seus eixos o compromisso com a inclusão social de amplos contingentes populacionais. 82
  • 83.
    O Geoprocessamento esuas Aplicações na Gestão das Cidades I.G. Uma Metodologia para Processamento e Análise dos Indicadores do SNIS Segundo Bacias Hidrográficas Fato Motivador: Classificados como de abrangência local, regional ou estadual; os operadores dos serviços de saneamento no Brasil são alvo do PMSS – Programa de Modernização do Setor de Saneamento, que tem como objetivos maiores contribuir para o aumento da eficiência, a universalização dos serviços prestados, a efetiva regulação e fiscalização do setor; dentro de um novo arranjo institucional e de novos modelos de organização e de gestão. Introdução: Dentre os sérios problemas enfrentados pelo setor no Brasil estão a falta de padrões operacionais e de qualidade para exercer-se a regulação; a escassez de recursos aliada à falta de capacidade de auto-financiamento dos investimentos necessários; a escassez de recursos naturais em algumas regiões; a falta de políticas de habitação e de desenvolvimento urbano compatíveis com as aptidões locais para o assentamento; e a falta de integração das políticas setoriais interferentes como o manejo dos resíduos sólidos e a operação dos sistemas de drenagem urbana. Todas essas questões, quer sejam abordadas em separado ou no conjunto, necessitam de um diagnóstico visando a formulação de propostas para a solução dos problemas existentes; bem como de prognósticos para as áreas críticas visando a adoção de medidas mitigadoras e o estudo de alternativas para a reversão de processos que venham contribuir para a degradação ainda maior da qualidade e quantidade dos serviços ofertados. O SNIS – Sistema Nacional de Informações sobre Saneamento, com os seus 9(nove) anos de existência, tem dado grande contribuição para o setor de saneamento brasileiro, exatamente na fase de elaboração de diagnósticos dos serviços, a partir dos quais alguns prognósticos podem ser lançados. Mas cabe também ao poder público, além de supervisionar o setor, monitorá-lo, regulá-lo e assessorá-lo; fechando o ciclo da gestão envolvendo a supervisão, a monitorização, o controle e a atuação. Se já podemos, com base no histórico de dados e indicadores do SNIS, subsidiar programas de supervisão e monitorização/fiscalização daqueles serviços; falta-nos instrumentos para a regulação, que pressupõe a existência de 83
  • 84.
    O Geoprocessamento esuas Aplicações na Gestão das Cidades padrões e marcos regulatórios; e para a atuação, pressupondo a existência de uma política de investimento/financiamento para o setor que premie a capacidade de gestão, a eficácia, a relevância social, ambiental e a sustentabilidade das intervenções. A supressão dessa lacuna depende apenas de como articular os dados e indicadores já existentes no SNIS segundo modelos de gestão integrando outras bases de informações setoriais interferentes. Dessa integração dependerá a formulação dos novos indicadores propostos. Todavia, as principais dificuldades para a consecução das metas de eficiência e de universalização dos serviços de saneamento no Brasil são impostas por um mal arranjo institucional acarretando um baixo desempenho do setor, tendo como resultado a baixa capacidade de auto-financiamento. Contribuem também as ausências de regulação, de fiscalização, de capacitação tecnológica, de controle externo (ou controle social) e de entrosamento com as outras políticas setoriais interferentes como as já citadas, criando um entrave para a adoção de novos modelos de gestão e para o próprio fortalecimento institucional. Exatamente em razão dessas dificuldades, no âmbito dos sistemas urbanos e em prol da instrumentalização de uma gestão integrada voltada para o equacionamento dos grandes problemas do saneamento brasileiro, propõe-se a criação de um Sistema de Indicadores para Inversões de Prioridade em Saneamento – SIIPS. Este sistema terá como objetivo instruir o planejamento, processos decisórios, indicar prioridades, avaliar a sustentabilidade dos programas e medir o retorno das inversões. Assim sendo, o sistema demandará informações setoriais já incorporadas a outros indicadores, alguns dos quais estrangeiros (existentes fora das bases do SNIS), como é o caso do IDH. Desenvolvimento: os produtos aqui apresentados relatam sucintamente alguns resultados obtidos a partir da formulação de novos indicadores conforme descritos abaixo, e resultam do geoprocessamento destes visando a sua articulação com os demais dados e indicadores do SNIS dentro da bacia do Paraná. Nesta primeira etapa dos trabalhos, estes indicadores foram propostos conforme abaixo: 84
  • 85.
    O Geoprocessamento esuas Aplicações na Gestão das Cidades • A partir dos mapas já integrantes da Visão Geral da Prestação dos Serviços de Água e Esgotos do diagnóstico do SNIS – 2003, selecionaremos os seguintes indicadores. I055 – atendimento total de água I056 – atendimento total de coleta de esgoto I013 – índice de perdas de faturamento Os referidos mapas são publicados por região, oferecendo uma classificação daqueles municípios cujos dados permitiram calcular os citados indicadores. • Para a nova geração de mapas com base nos indicadores já existentes no SNIS, propõe-se o desenvolvimento de novos produtos, sendo que os mapas acima, já apresentados por região, poderão ser apresentados também por recortes segundo os limites das bacias hidrográficas nos níveis 1 (14 bacias), 2 (86 bacias) e 3 (336 bacias) estabelecidos pela ANA – Agência Nacional das Águas. Propõe-se ainda: 1. Estabelecer uma relação entre as áreas dos municípios para os quais o SNIS possui informações e as áreas das bacias que ocupam; 2. Estabelecer a relação do peso do município com relação ao seu potencial para o consumo concentrado de água tratada, geração concentrada de esgotos, de resíduos sólidos e outros efluentes. Pi = Ia x Io , onde Pi = Indicador do peso do município; Ia = Índice de adensamento=(densidade do município/densidade da bacia) Io = Índice de ocupação=(área municipal na bacia/ área da bacia) 3. Cálculo dos indicadores ponderados por bacia 85
  • 86.
    O Geoprocessamento esuas Aplicações na Gestão das Cidades Ipb = Σ {[(I11 + I21 + ... + Im1) P1] + ... + [(I1n + I2n + ... + Imn) Pn]} / n , onde: Ipb = Indicador Ponderado da Bacia Imi = Indicadores do município i; Pi = Peso do município i na bacia; n = número de municípios No caso dos indicadores selecionados, o cálculo para o indicador ponderado da bacia ficou sendo: Ipb=Σ{[(100-I55)+(100-I56)+I13)P1]+...+[(100-I55)+(100-56)+I13)Pn]} / n Σ Como passo inicial, propõe-se realizar o cruzamento da atual base territorial do SNIS, isto é, a malha municipal do IBGE 2000, com as bases das bacias hidrográficas do Brasil obtidas junto à ANA – Agência Nacional das Águas segundo os níveis 1, 2 e 3 descritos acima. Para este trabalho realizou-se o cruzamento da malha municipal com o nível 2 (86 bacias) das bacias hidrográficas. Vale lembrar que, a partir deste nível 2, será sempre possível recuperar o nível 1 (14 bacias), como se verificará na apresentação dos resultados. Ressalve-se também que os indicadores propostos preliminarmente poderão ser reformulados na medida em que a equipe técnica do SNIS incorpore os novos conceitos e abordagens das questões não só relativas aos modelos espaciais a serem adotados para a publicação dos indicadores e séries históricas; mas, também no que respeita à conquista de novos públicos-alvo para efeito do pleno exercício da supervisão, do controle externo (regulação e controle social) e da gestão de planos de investimentos. Bacias Hidrográficas como Sistemas Integrados: F.A.R.Barbosa, J.A. de Paula e R.L.M.Mont-Mór definem “bacias” como “sistemas terrestres e aquáticos geograficamente definidos, compostos por sistemas físicos, econômicos e sociais. O seu gerenciamento apropriado requer que sejam consideradas como sistemas multiníveis que incluam água, solo e componentes sócio-políticos 86
  • 87.
    O Geoprocessamento esuas Aplicações na Gestão das Cidades internos e externos”(1). Naquele trabalho, sugere-se que a “bacia” seja tomada como unidade de estudo, de manutenção e de conservação dos recursos hídricos e; conseqüentemente, como unidade de planejamento para as ações que visem a melhoria da qualidade de vida das populações. Esta qualidade de vida, por sua vez, será fortemente dependente das condições ambientais, envolvendo aspectos relativos à saúde pública, à paisagística e ao lazer; e dependente dos recursos naturais seja como insumos à produção de bens e serviços, seja como corpos receptores das águas pluviais na operação dos sistemas de drenagem urbana. Sendo assim, a proposta de articulação dos diagnósticos e indicadores do SNIS tendo as bacias hidrográficas como UTAPE - Unidades Territoriais de Análise e Planejamento Estratégico(2), vem não somente promover o já inegável valor acumulado do SNIS para o PMSS nos últimos 9(nove) anos, como lançar novos desafios no sentido de ampliar o seu universo de usuários, instrumentalizando, como preconizado, o poder público, os organismos reguladores, os agentes financiadores, a sociedade civil, enfim, todos aqueles que têm no saneamento básico e ambiental o seu campo de estudo e de desenvolvimento das suas atividades. Tomaremos para este estudo a importante bacia do rio Paraná. A Bacia do Rio Paraná: Como se depreende da Tabela 1 abaixo, a 2 bacia do Paraná com seus 879.872,6 km é a terceira maior bacia do Brasil em extensão territorial, e a mais populosa com seus 54.670.056 hab, o que corresponde a quase um terço da população do Brasil. Dos cerca de 1420 municípios contidos nesta bacia, 1401 têm ali localizadas as suas sedes municipais e em torno de 1150 inserem-se completamente ou em mais de 90% de suas áreas na bacia. Para o diagnóstico 2003 do SNIS, 472 dos municípios desta bacia forneceram informações sobre o atendimento total de água (I55), 326 informaram sobre o atendimento total por coleta de esgoto (I56) e 299 informaram sobre o índice de perdas de faturamento (I13). Nesta bacia, encontram-se algumas das maiores cidades do país, dentre as quais São Paulo, Brasília. Goiânia, Uberaba, Uberlândia, Ribeirão Preto, Campinas, Londrina e Curitiba entre outras. É, sem dúvida, um cenário onde podemos contemplar as grandes questões do saneamento no Brasil, que vão desde a escassez da água potável para algumas regiões, o quê muitas 87
  • 88.
    O Geoprocessamento esuas Aplicações na Gestão das Cidades vezes decorre do seu próprio uso; até o desperdício em quotas inaceitáveis em certas localidades, que decorre do imenso déficit operacional resultante da falta de investimentos no setor. Estão aí, intrinsecamente colocados, os problemas de saúde pública, a má qualidade ambiental, o mau desempenho financeiro dos prestadores de serviço; constituindo verdadeiras barreiras para a universalização dos serviços. Este trabalho que se inicia, pretende não apenas identificar, conhecer e medir o desempenho dos operadores, mas identificá-los como os principais atores do enredo que se desenvolve neste cenário e que, pelas questões colocadas, reveste-se do mais alto interesse público. Por sua vez, essa bacia do Paraná subdivide-se em 12(doze) sub- bacias conforme mostrado na Tabela 2, onde se destaca a bacia do Tietê, a qual sendo a quarta em extensão territorial, é a maior em população com seus 27.155.005 hab. Isto não significa, todavia, que essa bacia constitua um grande problema para a gestão em saneamento, muito menos significa que venha a ser a mais insalubre ou a mais preocupante no tocante aos riscos de degradação ambiental num cenário futuro. 88
  • 89.
    O Geoprocessamento esuas Aplicações na Gestão das Cidades Tabela 1 - Bacias Hidrográficas do Nível 1 AREA_KM2 POP_2000 HAB_KM2 %_LIXO %_AGUA POP_URB REG_HIDROG %_ESGOT POP_RUR NíVEL_1 3869952,5 7805515 2,02 77,38 62,25 5266891 RH Amazônica 13,54 2538624 A 921921,2 7177930 7,79 79,8 69,4 5331072 RH do 10,25 1846858 B Tocantins_Araguaia 879872,6 54670056 62,13 97,84 95,53 49493379 RH do Paraná 74,58 5176677 L 638575,9 12796082 20,04 88,53 94,98 9435374 RH do São 61,85 3360708 F Francisco 388159,8 13995550 36,06 85,78 89,85 9777791 RH Atlântico Leste 50,3 4217759 G 363445,5 1887365 5,19 88,66 88,5 1598653 RH do Paraguai 23,08 288712 M 333056 3728617 11,2 63,16 85,42 2299217 RH do Parnaíba 5,89 1429400 D 286802,2 21465233 74,84 86,32 84,82 16243443 RH Atlantico 31,99 5221790 E Nordeste Orient 274301,1 5302404 19,33 51,46 70,2 3023249 RH Atlantico 12,72 2279155 C Nordeste Ociden 214629,4 25245193 117,62 94,13 89,09 22720665 RH Atlantico 67,74 2524528 H Sudeste 214629,4 25245193 117,62 94,13 89,09 22720665 RH Atlantico 67,74 2524528 H Sudeste 187522,3 11633991 62,04 97,9 90,89 9881620 RH Atlantico Sul 31,49 1752371 I 187522,3 11633991 62,04 97,9 90,89 9881620 RH Atlantico Sul 31,49 1752371 I 174532,5 3834455 21,97 94,36 93,45 2624034 RH do Uruguai 23,44 1210421 J 89
  • 90.
    O Geoprocessamento esuas Aplicações na Gestão das Cidades Tabela 2 - Sub-Bacias do Paraná %_AGUA HAB_KM2 POP_2000 NOME POP_URB POP_RUR NIVEL_1 %_ESGOT THEID %_LIXO 97,98 53,81 7728951 GRANDE 6731042 997909 L 95,14 215 98,47 79,9 21,78 2801239 PARANAIBA B1 2572426 228813 L 50,58 234 96,02 98,07 38,01 4059999 PARANAPANEMA 3369951 690048 L 61,97 183 97,49 97,54 260,08 27155005 TIETE 25731032 1423973 L 84,12 220 98,8 96,64 38,34 2825875 PARANA ESQ 2198383 627492 L 25,47 318 95,97 96,33 63,69 4180556 IGUACU 3457780 722776 L 52,03 174 97,6 87,54 10,46 665059 PARANA D3 519752 145307 L 9,07 9 90,92 95 2,5 139677 PARANA D1 108118 31559 L 13,43 31 95,49 89,04 16,89 720418 PARANA D2 684121 36297 L 17,08 200 98,18 83,07 70,44 3054696 PARANAIBA A3 2901425 153271 L 65,24 224 92,88 94,55 19,91 598080 PARANAIBA A2 524362 73718 L 70,14 212 96,4 98,56 34,45 740501 PARANAIBA A1 694987 45514 L 96,84 283 98,69 90
  • 91.
    O Geoprocessamento esuas Aplicações na Gestão das Cidades Essas afirmações, todavia, não podem ser sustentadas com base em argumentos meramente técnicos ou com base em projeções dos indicadores tradicionais que a engenharia sanitária tem utilizado para, principalmente, atingir padrões de qualidade dos serviços que, muitas vezes, quando otimizados, tornam-se focos de outros problemas. Um exemplo notável disto é a busca da universalização da cobertura por redes de coleta de esgotos que, quando não acompanhada pela interceptação e tratamento, acaba funcionando em detrimento da qualidade das águas fluviais, em muitos casos matando rios, num processo de difícil reversão. O cenário futuro a que nos referimos, decorre da atividade econômica, do desenvolvimento social e urbano daquele território; sendo estes últimos fortemente dependentes de políticas públicas concertadas e comprometidas com a erradicação da pobreza e das desigualdades sociais. O PROCESSAMENTO DAS INFORMAÇÕES O processamento das informações dar-se-á segundo o fluxo mostrado na Figura I.29, sendo identificadas as suas fases, os ambientes e os objetos em processamento. 91
  • 92.
    O Geoprocessamento esuas Aplicações na Gestão das Cidades Figura I.29 – Fluxo do Processamento das Informações Procedimentos para limpeza topológica das 1 bases georreferenciadas das bacias hidrográficas Geoprocessamento das informações através das 2 interfaces do aplicativo CONSREGRA Extração do mapa de Obtenção da tabela de 3 células homogêneas “overlay” 4 Estabelecimento dos relacionamentos 5 Formulação das consultas em banco de dados Elaboração dos mapas Cálculo dos indicadores 6 temáticos Redução da tabela de 7 “overlay” e exportação 8 Manipulações das planilhas e relatórios Geoprocessamento Banco de Dados Planilha Excel 92
  • 93.
    O Geoprocessamento esuas Aplicações na Gestão das Cidades Fase 1: O cruzamento das camadas de informações num ambiente de geoprocessamento exige um rigoroso tratamento topológico dos dados traduzidos em modelos espaciais, sob pena da perda de qualidade e confiabilidade da informação obtida. Todavia, tratando- se de bases territoriais intrinsecamente ligadas a modelos de gestão, como é o caso das unidades federativas e das bacias hidrográficas, vale a pena investir algum tempo no tratamento e depuração dessas bases. No nosso caso, a malha municipal é a do IBGE 2000, que sofre alterações somente após longos períodos, justificando o tempo gasto no seu tratamento. A base de informações sobre as bacias hidrográficas é ainda menos passível de alterações ao longo do tempo. O tratamento necessário para este trabalho deveu-se principalmente em razão das diferentes plataformas tecnológicas adotadas nas diferentes instituições para efeito da disponibilização dos seus dados. Entende-se que isto é uma contingência do trabalho, mas não deve ser perdida de vista a busca da interoperabilidade entre essas plataformas, devendo ser este um importante requisito para o aparelhamento do SNIS no que respeita ao instrumental de geoprocessamento. Fase 2: O geoprocessamento tem como pressuposto que toda a informação espacial ou alfanumérica deva ser consubstanciada no sistema como feições e seus respectivos atributos. Sendo assim, segue que nossas unidades espaciais traduzem-se em mapas georreferenciados ligados a registros de um banco de dados contendo seus atributos alfanuméricos. No nosso caso, as bacias hidrográficas e a malha municipal se identificam por sua extensão territorial e seus atributos alfanuméricos como nome, código, área, perímetro etc. O cruzamento é feito através das interfaces do programa aplicativo CONSREGRA, que é uma customização do Microstation Geographics® desenvolvida numa extensão da linguagem Visual Basic. Fase 3: O cruzamento dessas camadas de informações, cujas unidades espaciais são incongruentes por excelência, produzirá “recortes” dessas áreas segundo os seus limites. Após o cruzamento, esses “recortes” formarão células que estarão associadas a um relatório no banco de dados contendo os atributos de ambas as camadas; isto é, o relatório conterá informações 93
  • 94.
    O Geoprocessamento esuas Aplicações na Gestão das Cidades oriundas de ambas as tabelas, mas, principalmente seus campos- chave, o que permitirá amplos relacionamentos com as tabelas originais e outras tabelas do banco de dados. A Tabela 3 abaixo mostra alguns dos campos do relatório de cruzamento com suas respectivas interpretações e, a seguir, o aspecto gráfico do produto do cruzamento. É importante notar que a partir das células assim criadas, quaisquer das entidades superiores poderão ser reconstituídas, no nosso caso as sub-bacias, bacias ou os municípios. Esse produto do cruzamento, tratando-se de uma mera descrição vetorial de entidades espaciais associadas aos registros alfanuméricos de um banco de dados, poderá ser exportado para vários formatos, possibilitando não somente a realização de consultas como também a geração de novos produtos através de outras soluções tecnológicas, dentre as quais aquelas baseadas em software livre. Tabela 3 – Significado dos campos do relatório de cruzamento das camadas Nome Campo Definição É um identificador para a célula do mosaico formado MSLINK após o cruzamento. AREA Área da célula. PERÍMETRO1 Perímetro da célula. É o campo-chave da primeira tabela em cruzamento TABELA1 (bacias hidrográficas) NOME1 Nome da bacia dentro da qual a célula se encontra. AREATOTAL1 Área total da bacia. Parcela correspondente à área da célula em relação à AREAREALATIVA1 área da bacia. É o campo-chave da segunda tabela em cruzamento TABELA2 (malha municipal) Nome do município dentro do qual a célula se NOME2 encontra. AREATOTAL2 Área total do município. Parcela correspondente à área da célula em relação à AREARELATIVA2 área do município. 94
  • 95.
    O Geoprocessamento esuas Aplicações na Gestão das Cidades Figura I.30 – Aspecto do produto de cruzamento da malha municipal com as bacias hidrográficas do nível 2 Segundo a interpretação dos campos do relatório de cruzamento em banco de dados, o identificador circundado na Figura I.30, de número 1989, corresponde a uma parcela do município de Veríssimo correspondente a 0.3790 % da área total da bacia do (Rio) Grande e a 53.29 % da área total do município. A outra parcela desse município, cujo identificador é 1911, corresponderá a 0.3775 % da área total da bacia do (Rio) Paranaíba B1 e aos restantes 46.70 % da área total do referido município. 95
  • 96.
    O Geoprocessamento esuas Aplicações na Gestão das Cidades Fase 4: O DER – Diagrama Entidade Relacionamento visando a complementação dos dados do relatório de “overlay” ficou como mostrado na Figura I.31. A partir desses relacionamentos foram formuladas consultas ao banco de dados para obtenção das informações conforme descrito. Figura I.31 - DER do Núcleo do SNIGIS Fase 5 e 6: as consultas às várias tabelas interrelacionadas como mostrado no DER foram elaboradas como mostrado na TABELA 4, preenchendo campos do relatório de “overlay” necessários para os cálculos dos indicadores. Os indicadores aqui propostos, ainda de formulação muito simples, também foram calculados através de consultas, como poderá ser verificado. Percebe-se não haver limites para o estabelecimento de novos relacionamentos e a conseqüente agregação de novas informações. Não são limitadas também as consultas que utilizam os relacionamentos através da linguagem 96
  • 97.
    O Geoprocessamento esuas Aplicações na Gestão das Cidades SQL, evitando o crescimento desnecessário do número de campos do relatório principal. Tabela 4 – Consultas sobre o Relatório de Cruzamento RELATÓRIO TABELAS CONSULTADAS CODIGO_MUNICIPIO [Q55MU2500P]![CODIGO] CODRED Esquerda$([PARANA_00]![CODIGO];6) POPULACAO_TOTAL [MUNICIPIO]![PTOT_2000] [PARANA_00]![POPULACAO_TOTAL]*[PARANA_00]! POPINCLUSA [AREARELATIVA2]/100 DENSIDADE [MUNICIPIO]![HAB_KM2] DENSBACIA [NIVEL_2]![HAB_KM2] I_A [PARANA_00]![DENSIDADE]/[PARANA_00]![DENSBACIA] [PARANA_00]![AREARELATIVA2]*[PARANA_00]! I_O [AREATOTAL2]/[PARANA_00]![AREATOTAL1] P_I [PARANA_00]![I_A]*[PARANA_00]![I_O] I55 [SNIS_03]![I55] I56 [SNIS_03]![I56] I13 [SNIS_03]![I13] ((100-[PARANA_00]![I55])+(100- PARANA_00]![I56]) + IPB [PARANA_00]![I13])*[PARANA_00]![P_I] FASE 6: a partir desta fase, é importante notar que produtos como mapas temáticos, gráficos estatísticos, planilhas e outras formas de apresentação das informações poderão ser obtidos a partir de interfaces diversas, inclusive aquelas baseadas em software livre. São os diversos softwares de geoprocessamento que interpretam os formatos de domínio público como dgn, mid-mif, shp; e planilhas em geral que intercambiem dados com o Microsoft Office. Neste trabalho, apresentamos um mapa temático produzido através da interface do programa CONSREGRA, uma customização do Microstation Geographics. Procedeu-se uma classificação dos municípios segundo o Pi, compondo-se o tema com outras informações importantes conforme apresentado abaixo. Da 97
  • 98.
    O Geoprocessamento esuas Aplicações na Gestão das Cidades observação direta do mapa na Figura I.32, podemos fazer importantes inferências como: cidades importantes como Uberaba e Uberlândia, contribuem com parcelas substantivas do seu território para bacias diferentes, com pesos diferenciados. Figura I.32 – Aspecto do mapa temático obtido a partir da classificação dos municípios segundo o Peso. FASE 7: A versão reduzida da tabela considera parcelas dos municípios superiores a 1% dentro das bacias. Na tabela original, essa grandeza é expressa no campo chamado AREARELATIVA2. Sobre esta versão reduzida do relatório foi elaborada a consulta abaixo para dedução do número de municípios dentro da bacia. A seguir, a tabela reduzida foi exportada para o Excel. Tabela 5 – Consultas sobre a Tabela Reduzida TABELA: TABELAS GERADAS MUNIC_BACIA_PARANÁ MUNICIPIOS_BACIA_PARANA.* (consulta acréscimo) 98
  • 99.
    O Geoprocessamento esuas Aplicações na Gestão das Cidades FASE 8: No Excel, algumas manipulações poderão produzir resultados imediatos como, por exemplo, uma ordenação dos registros segundo os índices-chave. Por havermos trabalhado com o nível 2 das bacias hidrográficas definido pela ANA, a bacia do Paraná aparece subdividida em 12(doze) sub-bacias. Sendo assim, o nosso primeiro índice-chave é o identificador da sub-bacia, que seria a menor unidade espacial da entidade imediatamente superior que é a bacia do Paraná. Por essa razão criamos uma ordenação pelo nome da sub-bacia, a qual induzirá o agrupamento das unidades territoriais formadoras de cada sub-bacia. Todavia, o núcleo desta proposta é a criação de um indicador universal, que possa ser calculado indistintamente para todos os municípios, quer possuam ou não dados no SNIS, ou quaisquer outras informações censitárias, e que permita atribuir a esses municípios um “peso” pelo o quê eles representam para o desempenho dos sistemas naturais e antropogênicos das bacias hidrográficas que ocupam. Poderemos dessa maneira projetar os dados do SNIS sobre cenários diferenciados em função do papel que cada unidade da federação venha representar. Preconizado nesta proposta com o nome provisório de Pi (indicador do peso do município), este será o nosso segundo indicador-chave. Sendo assim, criaremos uma ordenação dentro das sub-bacias segundo este indicador, representado na coluna P_I da planilha, em ordem decrescente; isto é, do “mais importante” para o “menos importante”. Finalmente, sugerimos uma terceira ordenação, também em ordem decrescente, segundo a parcela relativa do território do município que se encontra dentro da bacia. Abaixo, podemos ver o aspecto da planilha ordenada segundo os critérios acima, apresentada na forma de um resumo considerando apenas as 10(dez) “mais importantes” cidades de cada sub-bacia. No ANEXO 1 é apresentada a planilha com os resultados das cidades participantes do diagnóstico do SNIS 2003 dentro da bacia do Paraná. No ANEXO 2 é apresentada a planilha completa. 99
  • 101.
    O Geoprocessamento esuas Aplicações na Gestão das Cidades Planilha I - Cálculo do IPB – Indicador Ponderado da Bacia Dados da Bacia Dados do Municipio Indic. Propostos Indicad. do SNIS IPB POP_TOT - Populacao Total SUB-BAC-Nome CODRED - Codigo do Municipio POP_INC - Populacao Inclusa na Bacia I_A - Ind. Adens. I55 - At. Tot. Agua NOME - Nome do Municipio DENSMUNIC - Dens. Demogr. Municipio I_O - Ind. Ocup. I56 - Col. Tot. Esg. % PARC - Parcela do Municipio na Bacia DENSBACIA - Dens. Demogr. Bacia P_I - Peso Munic. I13 - Ind. Perd. Fat. SUB-BACIA CODRED NOME % PARC POP_TOT POP_INC DENSMUNIC DENSBACIA I_A I_O P_I I55 I56 I13 IPB Ribeirão GRANDE 354340 Preto 100,00 505012 505012 775 54 14,35 0,45 6,52 99,49 97,50 30,84 220,46 São José do GRANDE 354980 Rio Preto 98,25 357862 351608 825 54 15,28 0,29 4,50 93,23 89,47 48,23 295,06 GRANDE 351620 Franca 100,00 287400 287400 472 54 8,74 0,42 3,69 95,61 93,69 39,43 Poços de GRANDE 315180 Caldas 100,00 135343 135343 248 54 4,59 0,38 1,75 100,00 100,00 47,02 82,38 GRANDE 317010 Uberaba 51,33 251159 128910 55 54 1,02 1,60 1,63 97,29 96,31 23,85 49,33 GRANDE 353070 Mogi Guaçu 100,00 124134 124134 152 54 2,81 0,57 1,61 99,66 93,57 51,54 93,72 GRANDE 354890 São Carlos 63,89 192923 123266 169 54 3,13 0,51 1,60 92,91 91,54 53,05 109,84 GRANDE 317070 Varginha 100,00 108284 108284 273 54 5,06 0,28 1,40 97,13 94,71 18,82 37,81 GRANDE 315250 Pouso Alegre 100,00 106587 106587 196 54 3,63 0,38 1,39 97,15 95,40 30,70 53,01 GRANDE 310560 Barbacena 92,10 113947 104946 144 54 2,67 0,51 1,35 98,82 79,04 15,00 50,24 GRANDE 7620298 99,95 30,84 101
  • 102.
    O Geoprocessamento esuas Aplicações na Gestão das Cidades IGUACU 410690 Curitiba 100,00 1586898 1586898 3682 64 57,53 0,66 38,12 100,00 76,08 911,72 IGUACU 410580 Colombo 71,49 183353 131077 1153 64 18,02 0,21 3,87 86,43 14,78 382,09 São José dos IGUACU 412550 Pinhais 71,04 204198 145052 219 64 3,42 1,02 3,50 81,29 31,96 303,36 IGUACU 410940 Guarapuava 80,32 154990 124492 49 64 0,77 3,80 2,91 93,39 56,69 11,18 177,98 Foz do IGUACU 410830 Iguaçu 45,02 258368 116328 438 64 6,84 0,42 2,90 93,79 44,47 35,94 283,52 IGUACU 410480 Cascavel 48,63 245066 119167 119 64 1,86 1,55 2,88 96,86 43,03 22,68 238,32 IGUACU 411915 Pinhais 100,00 102871 102871 1686 64 26,34 0,09 2,45 100,00 36,18 156,06 IGUACU 410180 Araucária 100,00 94137 94137 200 64 3,13 0,71 2,23 88,85 25,56 18,99 233,19 Francisco IGUACU 410840 Beltrão 100,00 67118 67118 93 64 1,45 1,12 1,63 88,96 31,32 1,05 131,69 IGUACU 411950 Piraquara 91,79 72806 66826 319 64 4,98 0,32 1,59 66,20 34,96 156,70 IGUACU 4185446 99,85 68,04 PARANA D1 500830 Três Lagoas 99,97 78943 78922 8 2 4,00 18,38 73,52 100,00 22,16 34,57 8264,82 Aparecida do PARANA D1 500100 Taboado 71,71 18425 13213 7 2 3,50 3,54 12,41 99,88 12,61 31,19 1472,67 PARANA D1 500325 Costa Rica 78,22 15475 12105 3 2 1,50 7,97 11,96 0,00 0,00 0,00 2392,32 PARANA D1 500290 Cassilândia 62,42 20059 12521 5 2 2,50 4,07 10,18 0,00 0,00 0,00 2035,21 PARANA D1 500020 Água Clara 100,00 11023 11023 1 2 0,50 19,79 9,89 84,28 32,56 1467,03 Chapadão do PARANA D1 500295 Sul 85,84 11663 10011 3 2 1,50 5,90 8,84 94,59 17,07 1083,34 102
  • 103.
    O Geoprocessamento esuas Aplicações na Gestão das Cidades PARANA D1 500230 Brasilândia 79,06 11687 9240 2 2 1,00 8,30 8,30 63,88 36,76 1435,34 PARANA D1 500260 Camapuã 31,06 16591 5154 2 2 1,00 5,97 5,97 88,05 40,19 21,60 557,59 PARANA D1 500780 Selvíria 99,96 6083 6081 2 2 1,00 5,86 5,86 89,25 46,34 920,35 PARANA D1 500440 Inocência 99,67 7977 7951 1 2 0,50 10,32 5,16 69,16 9,56 724,47 PARANA D1 174495 99,89 1945,36 Campo PARANA D2 500270 Grande 92,62 662534 613608 82 17 4,82 17,59 84,87 100,00 19,47 50,76 11142,87 PARANA D2 500190 Bataguassu 99,68 16196 16144 7 17 0,41 5,69 2,34 92,15 18,59 296,34 Ribas do Rio PARANA D2 500710 Pardo 71,45 16624 11877 1 17 0,06 28,96 1,70 71,03 4,10 31,43 266,24 Nova PARANA D2 500620 Andradina 35,98 35374 12726 7 17 0,41 4,06 1,67 100,00 4,58 174,82 PARANA D2 500200 Batayporã 71,51 10610 7587 6 17 0,35 3,10 1,09 81,91 3,88 133,52 PARANA D2 500080 Anaurilândia 99,62 7950 7920 2 17 0,12 7,99 0,94 70,63 9,86 130,95 Santa Rita do PARANA D2 500755 Pardo 99,56 6624 6595 1 17 0,06 14,38 0,85 70,71 20,40 126,64 PARANA D2 500490 Jaraguari 71,28 5330 3799 2 17 0,12 4,85 0,57 0,00 0,00 0,00 114,14 PARANA D2 500150 Bandeirantes 62,66 6415 4020 2 17 0,12 4,55 0,54 69,74 6,65 107,03 Nova PARANA D2 500600 Alvorada Sul 41,03 9949 4082 2 17 0,12 3,88 0,46 78,66 38,67 73,09 PARANA D2 694630 99,91 906,16 103
  • 104.
    O Geoprocessamento esuas Aplicações na Gestão das Cidades PARANA D3 500370 Dourados 100,00 164674 164674 40 10 4,00 6,42 25,67 95,21 26,01 50,05 3307,74 PARANA D3 500660 Ponta Porã 83,04 60966 50627 11 10 1,10 6,95 7,64 91,97 4,44 47,64 1155,37 PARANA D3 500570 Naviraí 99,88 36616 36571 12 10 1,20 5,04 6,05 100,00 10,80 16,79 641,31 PARANA D3 500060 Amambaí 100,00 29466 29466 7 10 0,70 6,65 4,65 80,76 13,64 26,58 615,08 PARANA D3 500720 Rio Brilhante 100,00 22528 22528 6 10 0,60 6,25 3,75 75,97 39,97 614,62 PARANA D3 500470 Ivinhema 100,00 21619 21619 11 10 1,10 3,16 3,48 82,31 6,59 432,49 Nova PARANA D3 500620 Andradina 64,02 35374 22648 7 10 0,70 4,80 3,36 100,00 4,58 351,20 PARANA D3 500240 Caarapó 100,00 20691 20691 10 10 1,00 3,29 3,29 89,13 35,69 482,78 PARANA D3 500540 Maracaju 73,31 26200 19206 5 10 0,50 6,08 3,04 93,12 1,98 49,02 467,76 Fátima do PARANA D3 500380 Sul 100,00 19111 19111 60 10 6,00 0,50 2,97 97,56 5,62 49,93 436,36 PARANA D3 628591 99,84 388,20 Foz do PARANA ESQ 410830 Iguaçu 52,05 258368 134468 438 38 11,53 0,44 5,10 93,79 44,47 35,94 497,73 PARANA ESQ 410480 Cascavel 51,37 245066 125899 119 38 3,13 1,47 4,62 96,86 43,03 22,68 382,40 PARANA ESQ 411520 Maringá 43,87 288465 126553 588 38 15,47 0,29 4,46 100,00 70,83 23,66 235,82 PARANA ESQ 412770 Toledo 100,00 98189 98189 82 38 2,16 1,63 3,52 86,00 30,15 14,19 345,20 PARANA ESQ 412810 Umuarama 100,00 90621 90621 74 38 1,95 1,67 3,25 98,07 52,64 11,47 197,36 Campo PARANA ESQ 410430 Mourão 100,00 80420 80420 105 38 2,76 1,03 2,83 95,85 46,36 10,45 193,40 PARANA ESQ 410550 Cianorte 100,00 57360 57360 70 38 1,84 1,10 2,02 89,17 48,47 13,54 153,54 104
  • 105.
    O Geoprocessamento esuas Aplicações na Gestão das Cidades PARANA ESQ 412060 Prudentópolis 99,88 46323 46268 20 38 0,53 3,16 1,66 41,67 25,08 2,49 225,55 Mal. Cândido PARANA ESQ 411460 Rondon 100,00 41014 41014 61 38 1,61 1,02 1,64 81,33 10,62 211,44 PARANA ESQ 412625 Sarandi 62,95 71392 44942 686 38 18,05 0,09 1,57 100,00 2,80 0,00 152,93 PARANA ESQ 2431886 99,94 67,04 PARANAIBA A1 317020 Uberlândia 58,97 500095 294907 122 34 3,59 11,30 40,54 97,75 96,79 27,84 1350,29 PARANAIBA A1 310400 Araxá 100,00 78848 78848 68 34 2,00 5,44 10,87 0,00 0,00 0,00 2174,74 PARANAIBA A1 317010 Uberaba 25,63 251159 64368 55 34 1,62 5,40 8,73 97,29 96,31 23,85 263,99 PARANAIBA A1 314810 Patrocínio 61,84 73060 45182 25 34 0,74 8,25 6,06 0,00 0,00 0,00 1212,92 PARANAIBA A1 310350 Araguari 24,34 101519 24712 37 34 1,09 3,09 3,36 96,12 90,14 1,92 52,62 PARANAIBA A1 312950 Ibiá 99,95 21054 21044 8 34 0,24 12,63 2,97 0,00 0,00 0,00 594,39 PARANAIBA A1 314980 Perdizes 100,00 12345 12345 5 34 0,15 11,42 1,68 0,00 0,00 0,00 335,93 PARANAIBA A1 315690 Sacramento 51,98 21301 11073 7 34 0,21 7,47 1,54 100,00 100,00 21,88 33,64 Campos PARANAIBA A1 311150 Altos 82,85 12815 10618 18 34 0,53 2,78 1,47 0,00 0,00 0,00 294,74 PARANAIBA A1 314500 Nova Ponte 96,10 9216 8857 8 34 0,24 4,95 1,17 0,00 0,00 0,00 233,07 PARANAIBA A1 613684 99,94 376,56 Patos de PARANAIBA A2 314800 Minas 72,60 123708 89806 39 20 1,95 7,73 15,07 100,00 14,35 1723,72 PARANAIBA A2 310350 Araguari 75,66 101519 76806 37 20 1,85 6,91 12,77 96,12 90,14 1,92 200,09 105
  • 106.
    O Geoprocessamento esuas Aplicações na Gestão das Cidades Monte PARANAIBA A2 314310 Carmelo 99,96 43894 43878 32 20 1,60 4,53 7,24 0,00 0,00 0,00 1448,66 Caldas PARANAIBA A2 520450 Novas 76,37 49642 37913 31 20 1,55 4,03 6,25 0,00 0,00 0,00 1250,52 PARANAIBA A2 314810 Patrocínio 37,68 73060 27530 25 20 1,25 3,62 4,52 0,00 0,00 0,00 904,17 PARANAIBA A2 311930 Coromandel 99,67 27432 27340 8 20 0,40 10,96 4,38 0,00 0,00 0,00 876,77 PARANAIBA A2 520510 Catalão 39,14 64290 25164 17 20 0,85 4,92 4,19 93,95 42,28 0,00 266,90 PARANAIBA A2 316960 Tupaciguara 68,91 23123 15933 13 20 0,65 4,20 2,73 0,00 0,00 0,00 546,50 PARANAIBA A2 521380 Morrinhos 33,76 36926 12468 13 20 0,65 3,19 2,08 97,44 41,38 31,99 193,41 Lagoa PARANAIBA A2 313750 Formosa 72,18 16300 11765 19 20 0,95 2,04 1,94 0,00 0,00 0,00 387,40 PARANAIBA A2 487263 99,84 244,05 PARANAIBA A3 530010 Brasília 63,17 2043169 1290733 351 70 5,01 8,44 42,32 91,15 85,44 22,39 1938,44 PARANAIBA A3 520110 Anápolis 57,88 287666 166495 267 70 3,81 1,22 4,67 96,10 52,84 48,88 466,96 PARANAIBA A3 521250 Luziânia 100,00 140813 140813 35 70 0,50 9,15 4,58 42,26 8,62 25,81 800,29 Águas Lindas PARANAIBA A3 520025 de Goiás 93,36 105379 98383 549 70 7,84 0,41 3,23 26,00 23,70 639,09 Valparaíso PARANAIBA A3 522185 de Goiás 100,00 93960 93960 1566 70 22,37 0,14 3,09 65,63 23,90 23,17 413,10 PARANAIBA A3 521523 Novo Gama 100,00 74297 74297 387 70 5,53 0,44 2,45 82,88 16,80 45,80 357,98 Sto. Antônio PARANAIBA A3 521975 Descoberto 100,00 51717 51717 55 70 0,79 2,16 1,70 63,04 32,71 288,36 Cidade PARANAIBA A3 520549 Ocidental 100,00 40375 40375 104 70 1,49 0,90 1,33 97,86 52,70 37,15 115,49 106
  • 107.
    O Geoprocessamento esuas Aplicações na Gestão das Cidades PARANAIBA A3 520620 Cristalina 95,16 34060 32412 6 70 0,09 13,56 1,16 72,18 29,01 182,33 PARANAIBA A3 520510 Catalão 46,21 64290 29705 17 70 0,24 4,07 0,99 93,95 42,28 0,00 62,98 PARANAIBA A3 2247673 99,84 133,72 PARANAIBA B1 520870 Goiânia 100,00 1090581 1090581 1468 22 66,73 0,57 38,22 100,00 85,81 27,69 1600,76 Aparecida de PARANAIBA B1 520140 Goiânia 100,00 335822 335822 1158 22 52,64 0,22 11,70 53,22 19,42 26,70 1803,14 PARANAIBA B1 317020 Uberlândia 40,71 500095 203569 122 22 5,55 1,31 7,28 97,75 96,79 27,84 242,59 PARANAIBA B1 521880 Rio Verde 100,00 116559 116559 14 22 0,64 6,53 4,15 87,44 55,04 41,04 409,30 PARANAIBA B1 313420 Ituiutaba 100,00 88823 88823 34 22 1,55 2,03 3,13 94,48 91,46 23,18 116,63 PARANAIBA B1 522140 Trindade 100,00 82131 82131 114 22 5,18 0,55 2,86 88,70 40,77 36,42 305,48 PARANAIBA B1 521150 Itumbiara 91,23 81259 74130 33 22 1,50 1,75 2,63 86,96 65,99 46,64 246,52 PARANAIBA B1 521190 Jataí 100,00 75408 75408 10 22 0,45 5,58 2,54 89,47 61,28 49,04 249,50 PARANAIBA B1 317010 Uberaba 23,05 251159 57882 55 22 2,50 0,82 2,04 97,29 96,31 23,85 61,79 Senador PARANAIBA B1 522045 Canedo 100,00 53030 53030 216 22 9,82 0,19 1,87 0,00 0,00 0,00 373,22 PARANAIBA B1 3120347 99,93 86,44 PARANAPANEMA 411370 Londrina 100,00 446849 446849 267 38 7,03 1,55 10,89 100,00 72,56 36,42 695,22 PARANAPANEMA 411990 Ponta Grossa 77,48 273469 211887 132 38 3,47 1,52 5,29 99,18 52,12 14,96 336,60 PARANAPANEMA 411520 Maringá 56,13 288465 161912 588 38 15,47 0,26 3,97 100,00 70,83 23,66 209,53 107
  • 108.
    O Geoprocessamento esuas Aplicações na Gestão das Cidades PARANAPANEMA 352230 Itapetininga 88,94 125192 111351 70 38 1,84 1,50 2,76 91,05 84,28 68,03 PARANAPANEMA 353470 Ourinhos 100,00 93796 93796 316 38 8,32 0,28 2,30 100,00 96,08 42,89 107,90 PARANAPANEMA 410370 Cambé 100,00 88314 88314 178 38 4,68 0,46 2,17 99,52 53,37 39,74 188,77 PARANAPANEMA 410150 Arapongas 100,00 85415 85415 230 38 6,05 0,36 2,16 0,00 0,00 0,00 432,48 PARANAPANEMA 350400 Assis 100,00 87144 87144 188 38 4,95 0,43 2,13 95,98 95,72 17,64 PARANAPANEMA 352240 Itapeva 100,00 82833 82833 45 38 1,18 1,72 2,03 81,19 73,38 92,39 PARANAPANEMA 350450 Avaré 100,00 76400 76400 63 38 1,66 1,14 1,89 86,58 84,25 55,09 PARANAPANEMA 4196837 99,92 45,79 TIETE 355030 São Paulo 90,66 10406166 9434350 6810 260 26,19 1,34 35,19 99,58 86,62 485,48 TIETE 350950 Campinas 100,00 967921 967921 1213 260 4,67 0,77 3,59 97,92 87,88 23,82 136,47 TIETE 351880 Guarulhos 80,75 1071299 865068 3369 260 12,96 0,25 3,23 91,38 69,90 49,81 286,04 TIETE 353440 Osasco 100,00 650993 650993 10015 260 38,52 0,06 2,42 99,86 60,03 96,98 TIETE 354780 Santo André 91,37 648443 592490 3705 260 14,25 0,15 2,20 96,91 94,55 30,16 85,03 S. Bernardo TIETE 354870 do Campo 79,73 700405 558401 1721 260 6,62 0,32 2,09 0,00 0,00 0,00 417,34 TIETE 355220 Sorocaba 100,00 494649 494649 1099 260 4,23 0,44 1,84 96,11 93,70 29,46 72,91 TIETE 352940 Mauá 100,00 363112 363112 5764 260 22,17 0,06 1,36 95,48 77,60 45,97 99,19 TIETE 351380 Diadema 100,00 356389 356389 11496 260 44,22 0,03 1,34 100,00 81,20 42,85 82,62 TIETE 351060 Carapicuíba 100,00 343668 343668 9819 260 37,77 0,03 1,28 90,84 55,92 68,25 TIETE 25517532 99,91 14,54 108
  • 109.
    O Geoprocessamento esuas Aplicações na Gestão das Cidades CONTROLE DE PROCESSOS Os programas para CONTROLE DOS PROCESSOS foram desenvolvidos para instrumentalizar a criação de um sistema de busca e recuperação de informações acerca dos processos no GGIT – Grupo Gerencial de Informações Técnicas da SUDECAP. Nos dias de hoje, a falta de uma referência espacial para as informações sobre os processos existentes, os quais poderão ter origem em reclamações dos munícipes ou em solicitações internas da PBH, dificulta o estabelecimento de uma relação imediata com as demandas por informações ou novas solicitações que chegam; e dificulta a recuperação dos históricos dos locais de incidência das intervenções do poder público. Em decorrência das crescentes dificuldades e em vista do grande número de processos, propôs-se a criação de camadas de informações georreferenciadas, as quais, tendo como pano de fundo o extenso acervo de informações do SIG-SUDECAP, e baseadas numa simbologia específica, passarão a informar a existência de processos nas localidades do município de Belo Horizonte. Mais do que isso, a conexão das feições espaciais, informando sobre a abrangência dos processos, com tabelas de um banco de dados, possibilitará a recuperação imediata das informações acerca da natureza, do histórico e do estágio em que se encontram tais processos. Pretende-se dessa forma agilizar a tomada de decisões, melhorar o fluxo e a confiabilidade das informações emitidas pelo poder público, e melhorar a eficácia das ações desencadeadas a seguir. Os principais componentes deste sistema são um editor gráfico para a criação da simbologia específica do controle dos processos; um gerenciador das conexões dessa simbologia com os registros alfanuméricos de um banco de dados; e os bancos de dados existentes informando sobre o urbanismo, os sistemas de macro e microdrenagem, abastecimento de água, coleta de esgotos, áreas de risco e divisão geopolítica entre outros. Trabalhando basicamente com 3 (três) tipos de feições (ou seja, o ponto, a linha e a área), o editor cria camadas de informações espaciais sobre processos com incidência pontual, ou seja, de abrangência local; processos com abrangência linear; e processos 109
  • 110.
    O Geoprocessamento esuas Aplicações na Gestão das Cidades com abrangência de uma área. Além da forma e da abrangência dos processos, o que consequentemente já informa sobre o contexto da informação e seu entorno, o sistema oferece ainda atributos de exibição, (tais como cores, tipos de traço e níveis de armazenamento), como elementos diferenciadores da natureza e do estágio em que os processos se encontram, permitindo a visualização direta nos mapas de algumas informações gerenciais de grande interesse. Por exemplo, a classificação de um processo como sendo de alto risco, confere-lhe um atributo de exibição específico, colocando-o em destaque em meio às outras informações. O módulo de gerenciamento das conexões, por sua vez, faz a consistência do dado espacial transformando-o numa feição do banco de dados espaciais. A partir disto, este módulo permite a consulta, a alteração e o estabelecimento de novas conexões, podendo-se ligar os elementos gráficos a um ou mais registros de diferentes tabelas do banco de dados alfanuméricos. Outras associações possíveis são as desses elementos gráficos com fotografias e imagens diversas, as quais poderão ser oriundas de sobrevôos, como no caso das aerofotos do Vist@érea®, de visitas ao campo, vistorias ou produtos de “scannerização” de anotações, despachos ou quaisquer documentos ligados ao processo. Em sua tela inicial, o módulo de gerenciamento das conexões solicita ao operador a escolha do dispositivo de banco de dados sobre o qual serão feitas as transações. Isto significa que a um processo poderão estar associadas informações de diferentes bases de dados. Os resultados e benefícios obtidos das aplicações sobre uma base de informações assim estruturada vão desde mapas temáticos sobre as propriedades e atributos específicos dos processos, até relatórios combinando restrições espaciais com regras complexas de inferência de um banco de dados relacional. A Figura I.33 ilustra uma área que deu origem a um processo de usucapião. Ali são superpostas informações da base urbanística de Belo Horizonte com a divisão de bairros, uma foto aérea recente daquela região e uma tela exibindo informações do processo existentes num banco de dados. A propósito, neste caso, existem 2 (dois) registros de banco 110
  • 111.
    O Geoprocessamento esuas Aplicações na Gestão das Cidades de dados associados ao referido processo, sendo que as telas correspondentes exibem-se em seqüência. Figura I.33 – Exemplo de informações sobre um processo. 111
  • 112.
    O Geoprocessamento esuas Aplicações na Gestão das Cidades II. PRODUÇÃO – ENTRADA E SAÍDA DE DADOS CAPTURA E CONVERSÃO DE DADOS Como um gabarito do modelo de dados adotado, um aplicativo para conversão de informações deve prover o sistema de meios para capturar, tratar, consistir e transformar dados oriundos de fontes diversas, colocando-os em conformidade com os padrões estabelecidos por aquele modelo. Isto significa que um aplicativo para conversão deverá possuir as capacidades seguintes: • Conversão de dados para o formato digital; • Reconversão de dados para as diversas estruturas de armazenamento (“raster”, vetor, alfanumérico); • Transformações básicas de rotação, translação e escalamento; • Transformações de unidades de trabalho (“working units”); • Transformações de estruturas 3D para 2D e vice-versa; • Transformações generalizadas ou seletivas de atributos gráficos. É natural que todas essas capacidades não estejam disponíveis num único programa aplicativo. Todavia, espera-se de um pacote de programas de apoio, que o mesmo ofereça ferramentas capazes de, em conjunto, promover as transformações acima descritas, tão necessárias para a “recuperação” de grandes acervos de informações, muitos dos quais já existentes em formato digital. Este programa foi projetado para automatizar o tratamento de arquivos vetoriais minimizando interferências indesejáveis como a falha humana e a morosidade do manuseio de grandes massas de dados durante o processo de conversão. Num aplicativo deste tipo, a flexibilidade na criação de filtros de entrada e de saída são fundamentais para que o mesmo desempenhe satisfatoriamente suas funções com segurança e qualidade. Tão fundamental quanto a flexibilidade, a interatividade, por sua vez, torna-se indispensável para o gerenciamento de processos cumulativos, aumentando a produtividade do operador. Sendo assim, passamos a descrever os 112
  • 113.
    O Geoprocessamento esuas Aplicações na Gestão das Cidades mecanismos de interação do menu principal do programa CNVMAP mostrado na Figura II.1, bem como a descrever as suas capacidades e conceitos. Figura II.1 – Menu principal do programa CNVMAP O conceito mais fundamental utilizado pelo aplicativo é o de feição. Este é um programa para conversão de feições de um cadastro técnico, colocando-as em conformidade com a estrutura de geocodificação definida para o sistema de informações. A Tabela 1 que segue mostra 4(quatro) grupos de feições (base cartográfica, sistemas de água, esgotos e drenagem) para as quais o aplicativo implementa conjuntos de atributos pré-programados. A Tabela das Feições contida nas diretrizes para a caracterização e organização do banco de dados descreverá os agrupamentos de atributos pré- programados implementados pelo programa. Conversão de Feições: o conjunto de atributos que identificam uma feição a ser capturada e convertida poderá ser digitado pelo operador nos campos correspondentes ao Nível, Peso, Estilo, Cor e Tipo, do menu principal, ou recuperado automaticamente pelo programa a partir do assinalamento da coluna correspondente à feição de saída (identificada por 01, 02, 03 ou 04 no menu), seguida do acionamento do botão LOCELE (Localiza Elemento) para identificação do elemento a ser processado. Uma vez apontado um 113
  • 114.
    O Geoprocessamento esuas Aplicações na Gestão das Cidades elemento pelo operador, os atributos do mesmo serão carregados na coluna à esquerda. As conversões poderão ser feitas em grupos de até 4(quatro) feições. Feita a seleção dos atributos de entrada, ao “clicar” no botão OK o programa carregará automaticamente os atributos da feição objeto da transformação, selecionados de uma lista pré-programada. Ao “clicar” o botão OK novamente, o programa iniciará o processamento, retornando ao menu principal no término do processo. Tabela 1 - Feições do Menu Principal do Programa CNVMAP BASE BASE BASE BASE Muros / Lotes Quadra-Lote Meio-Fio Curvas Nível Cercas Indústrias Comércio Municipais Bombeiros Escola Polícia Canteiro Guia Hospitais Praça Clubes Garage Rios Federais Grandes Estaduais Guia/Meio-Fio Viaduto Canteiro Ferrovia Rodovia Cemitério Ciclovia Lago Residências Igreja Jardim Malha Vértice Fonte Padrão Topo Predial Textos Livres Topo Lograd Setor Leitura Setor/Bairro Grupo Fonte Padrão Limite Fiscal Limite Limite Região Label Faixas ÁGUA ÁGUA ÁGUA ÁGUA Peças Planejada Projetada Em obras Executada Em Operação Anéis Adutoras Desativada Desconhecid Presumida Textos da Amarrações Alinhamentos Cotas Anotações Label ESGOTO ESGOTO ESGOTO ESGOTO Em obras Peças Planejada Projetada Desconhecid Executada Em Operação Desativada Emissário Presumida Coletores Interceptores Amarrações Recalque Recalque Textos da Label Alinhamentos Cotas Anotações DRENAGEM DRENAGEM DRENAGEM DRENAGEM Peças Em Operação Textos da Amarrações Alinhamentos Cotas 114
  • 115.
    O Geoprocessamento esuas Aplicações na Gestão das Cidades Exportação (3D x 2D): quando executado, o programa identificará a estrutura de armazenamento do arquivo ativo, podendo essa estrutura ser convertida com o simples assinalamento do campo da estrutura de saída. Unidades de Trabalho: um sistema de cadastro urbano trabalha com as unidades fundamentais m (metro – unidade base); cm (centímetro – sub-unidade); 100 (cem) divisões da unidade base (o metro); e 1 (uma) divisão da sub-unidade (o centímetro). Não se recomenda a alteração dessa relação em arquivos de um mesmo sistema de informações, sob pena de perda da padronização da simbologia utilizada, introdução de fatores de escalamento entre os mapas, e/ou uma drástica alteração da abrangência do espaço geográfico coberto pelo sistema de coordenadas. Para que não ocorra nenhuma das interferências citadas, o programa CNVMAP informará ao operador as unidades de trabalho do arquivo de entrada e as transformará para as unidades-padrão acima descritas. Arquivos: a digitação dos diretórios de Origem e de Destino pelo operador facilitará a localização dos arquivos de entrada e a geração dos arquivos de saída quando houver conversões de 3D para 2D e vice-versa. A especificação de um diretório ou caminho deverá terminar sempre com o caracter “”, por exemplo, c:basedgnsaida. Abre: definido o diretório de Origem (caso contrário o programa iniciará a busca no diretório raiz - c:) este botão abrirá a tela para seleção dos arquivos a serem processados. Move 63: move as feições para um nível temporário (nível 63). Limpa 63: limpa o nível temporário (nível 63). Limpa: limpa os atributos de entrada previamente selecionados. Locele: este botão indica o elemento a ser processado. Analisa: este botão permite a utilização de funções para análise dos elementos. 115
  • 116.
    O Geoprocessamento esuas Aplicações na Gestão das Cidades OK: conforme já descrito, este botão, no primeiro passo, carregará os atributos das feições de saída; isto é, os atributos pré- programados. Num segundo passo, este botão iniciará o processamento das informações. Cancel: Esta opção encerrará o programa. TRANSFORMAÇÕES BÁSICAS Como é de conhecimento geral, a cultura de CAD (Projetos Assistidos por Computadores) amplamente disseminada nas áreas técnicas da engenharia, está baseada no AUTOCAD®. Esse produto, há pelo menos 2(duas) décadas, foi introduzido nessas áreas como um substituto das tradicionais pranchetas, antes mesmo da popularização de ferramentas de automação mais sofisticadas, de simulação e de modelagem espacial hoje conhecidas. Sendo assim, uma considerável parte do acervo técnico e cultural deixado pelo AUTOCAD® apresenta deficiências conceituais, muito mais devidas à anterioridade da sua formação em relação a esses conceitos, do que pela incapacidade do programa adaptar-se aos novos padrões conceituais das aplicações de geoprocessamento e tecnologias correlatas. Trata-se, portanto, de um problema cultural. Consideramos o AUTOCAD® como parte integrante de uma solução para a geoengenharia, exatamente pela “escola” que o mesmo já fez. Todavia, torna-se necessário reeducar muitos dos seus usuários, os quais não percebem ainda a ferramenta que usam como parte de uma solução e não a solução em si. São práticas comuns no “mundo” do AUTOCAD: trabalhar em sistemas de coordenadas arbitrárias; alterar a escala original das informações; escalar e rotacionar desenhos para “encaixá-los” nos formatos padrão; usar indiscriminadamente níveis de informações como memórias de trabalho; produzir instâncias de uma mesma informação em “partes” diferentes do espaço de trabalho; etc. Se estamos utilizando a ferramenta na produção de desenhos mecânicos, por exemplo, nenhuma das práticas acima mencionadas comprometeria a utilização do produto digital resultante. Mas, se a ferramenta é utilizada na produção de mapas e modelos espaciais 116
  • 117.
    O Geoprocessamento esuas Aplicações na Gestão das Cidades de geoengenharia, qualquer uma daquelas práticas, e normalmente todas aparecem juntas, pode comprometer o uso do produto digital no que se relaciona à sua articulação com outras informações georreferenciadas, à sua manutenção, associação com dados de topografia, integração com modelos de simulação e outras aplicações. A recuperação das informações poderá ser difícil, ou até impossível, representando perda do valor agregado ao produto. A Figura II.2 que segue é uma ilustração de uma situação muito comum, onde uma porção do espaço geográfico da cidade encontra- se fora do seu sistema de coordenadas, rotacionada e escalada. Figura II.2 – Ilustração do Deslocamento de Mapas O programa Escala, para o posicionamento de mapas, foi desenvolvido para automatizar os procedimentos visando à recuperação do acervo de informações do PGE – Planos Globais Específicos da Secretaria Municipal da Habitação da Prefeitura de Belo Horizonte, e que apresentem não conformidades dos tipos citados acima. Com o auxílio desta ferramenta, a recuperação de um mapa é feita em três passos, a saber: 117
  • 118.
    O Geoprocessamento esuas Aplicações na Gestão das Cidades • Escolha dos pontos pivô e de referência das transformações. Idealmente, esses pontos deverão estar mais afastados entre si, ou seja, em diagonal sobre a área de interesses; • Obtenção das coordenadas U.T.M. dos pontos, a partir da base georreferenciada. Esses valores poderão ser obtidos a partir da leitura de mapas ou de visitas ao campo, a partir de um instrumento de posicionamento global – GPS. • Carregamento das informações no programa, conforme ilustrado na Figura II.3, e execução das transformações. Figura II.3 – Tela principal do programa para posicionamento de mapas. O programa permite a introdução de sucessivos conjuntos de coordenadas, possibilitando o “ajuste fino” do posicionamento, se for o caso. A Figura II.4 ilustra um produto da transformação, onde a mancha central corresponde a um levantamento de dados para estudos e diagnósticos dos PGE – Planos Globais Específicos da Secretaria Municipal da Habitação. Os dados encontravam-se no AUTOCAD®, porém, num sistema de coordenadas arbitrárias. Ao fundo, encontra-se o nível das quadras da base cartográfica de Belo Horizonte mantida pela Prodabel. 118
  • 119.
    O Geoprocessamento esuas Aplicações na Gestão das Cidades Figura II.4 – Produto de saída do programa Escala. IMPRESSÕES EM ESCALAS E FORMATOS VARIADOS O aplicativo CADPLOT tem como finalidade a padronização dos procedimentos para a apresentação e impressão de mapas. Sendo assim, implementa os formatos padrão de A0 até A4, que são amplamente utilizados. Além disso, uma grande flexibilidade no trabalho com escalas é oferecida, equacionando o binômio formato x escala na apresentação da informação. Figura II.5 – Tela principal do aplicativo de plotagem CADPLOT 119
  • 120.
    O Geoprocessamento esuas Aplicações na Gestão das Cidades A tela principal do sistema CADPLOT é conforme mostrado na Figura II.5, onde: FORMATO: Este botão abre uma lista dos formatos disponíveis, inclusive as variações de cada um, para escolha pelo operador. Flag GRID: Quando assinalado, o aplicativo calcula e posiciona o “grid” de coordenadas na área útil do desenho. Flag CLIP: Quando assinalado, o aplicativo executa um “clipping” (recorte) da informação tendo como referência a área útil do desenho. ESCALA: O aplicativo CADPLOT oferece um contínuo de escalas que vai de 1 a 100.000. PADRÃO: Este botão cria um arquivo padrão de plotagem contendo o formato padrão escolhido e anexando todas as informações do mapa em questão. Este arquivo recebe uma série de nomes genéricos que vai de PRODUTO_000.dgn a PRODUTO_999.dgn, os quais ficarão num diretório padrão. Esta série de nomes visa limitar o número de produtos de plotagem no disco, os quais, periodicamente serão excluídos. Caso o operador queira manter um produto, ao concluir o trabalho de plotagem, este arquivo deverá ser renomeado, pois o aplicativo reutilizará esses nomes após a manutenção do diretório. A Figura II.6 mostra um produto de plotagem. CONFIGURAÇÃO O aplicativo CADPLOT utiliza-se de uma configuração padrão para busca dos formatos utilizados e para os produtos gerados . Para o correto mapeamento das informações, estas pastas deverão encontrar-se no “drive V:” conforme ilustração da Figura II.7. Para isso, no ambiente de rede, basta mapear a unidade onde as informações se encontram com o referido nome (V:), reservando-o para este fim. 120
  • 121.
    O Geoprocessamento esuas Aplicações na Gestão das Cidades Figura II.6 – Produto de plotagem identificado como PRODUTO_XXX.DGN. Figura II.7 – Configuração das pastas para implantação do programa aplicativo CADPLOT. 121
  • 122.
    O Geoprocessamento esuas Aplicações na Gestão das Cidades III. APOIO À OPERAÇÃO DE SISTEMAS URBANOS GERAÇÃO DE RELATÓRIOS TÉCNICOS As únicas justificativas para os enormes esforços empreendidos na construção de modelos de redes estão na manutenção da sua integridade e consistência, preservando não só os investimentos na sua construção, como o seu real potencial de uso em trabalhos de modelagem, simulação, diagnósticos e suporte para operações. Todavia, a sobrevida de um modelo de rede não depende apenas da atualidade do dado, mas principalmente de como a nova informação se insere num complexo de interrelações muitas vezes insondável através do método visual. Por um lado, são as relações topológicas, simbologias e convenções gráficas; por outro lado, o conjunto de atributos alfanuméricos numa base de dados relacional. Salvo em casos de uma adequada instrumentalização, a manutenção de modelos de tal complexidade só faria comprometer a sua integridade, com uma crescente perda de qualidade e confiabilidade. Essa adequada instrumentalização pressupõe a capacidade de inspecionar a integridade do modelo como um todo a cada intervenção, mesmo que pontual. Trata-se de uma tarefa impraticável pelos métodos convencionais. O programa aplicativo SEMLINK, conforme passaremos a descrever, reúne capacidades essenciais para “flagrar” erros óbvios que podem ter origem na captura ou na conversão do dado; mas também para consistir a lógica e a interação do dado dentro do modelo, provendo um meio para tratar grandes massas de informações com segurança e eficácia. A flexibilidade da sua interface de programação associada à capacidade para incorporar processos originários de outras aplicações em análises cumulativas, confere a esse programa o caráter de um especialista, antes que uma ferramenta de aplicação genérica como as que acompanham os produtos comerciais de geoprocessamento. 122
  • 123.
    O Geoprocessamento esuas Aplicações na Gestão das Cidades III.A. Relatório de Inspeção de Assoreamento em PV’s da Microdrenagem O exemplo que segue é ilustrativo do grande potencial de uso da base de informações do PDDBH - Plano Diretor de Drenagem de Belo Horizonte como uma ferramenta gerencial e de planejamento, extrapolando as aplicações de um simples cadastro técnico informatizado. O problema da drenagem urbana nos grandes centros tem se agravado mais e mais com o adensamento 2 populacional, resultando em mais detritos e dejetos por km no processo de lavagem do solo urbano; desmatamento e ocupação de encostas, resultando em erosão do solo exposto e o conseqüente assoreamento dos canais de macro e microdrenagem; envelhecimento e fadiga da infraestrutura, resultando em obstrução dos canais; e, finalmente, a falta de planejamento estratégico das intervenções, resultando na ineficácia das medidas mitigadoras. Como se não bastasse a reconhecida complexidade das operações quando da associação dos problemas acima, há que se considerar o espelhamento de todos esses fatores nos sistemas de coleta e afastamento de esgotos sanitários. O mau funcionamento dos sistemas de drenagem urbana e de esgotamento sanitário, os quais inevitavelmente interferem mutuamente, agrava o primeiro nos processos agudos de extravasão no período das chuvas, e agrava o segundo nos processos de afastamento e tratamento. Com respeito ao primeiro, relacionam-se os problemas de saúde pública, insalubridade e má qualidade de vida, em função da presença de esgotos nas águas pluviais. Com respeito ao segundo, relacionam- se os problemas da operação dos sistemas e dos custos de tratamento de imensos volumes de um efluente diluído em águas pluviais. Fica clara a necessidade da criação de bases de informações passíveis de atualizações constantes e adequadamente articuladas para, através das análises de interferência, estabelecermos uma base de conhecimento dessa intrincada rede de interrelações. Os exemplos das aplicações a seguir foram extraídos de uma massa de dados real da cidade de Belo Horizonte. O levantamento das informações se deu no período de 1999 a 2000 e a sistematização dessas informações num SIG se deu no período de 2000 a 2001. A Figura III.1 ilustra uma pesquisa no banco de dados integrados com o objetivo de mapear, tipificar e quantificar os 123
  • 124.
    O Geoprocessamento esuas Aplicações na Gestão das Cidades poços de visita das redes de microdrenagem apresentando assoreamento, na área da regional Centro-Sul de Belo Horizonte, com saídas na tela (“display”), em relatório alfanumérico e em arquivo gráfico conforme os atributos de gravação indicados. Próximo a um canal da macrodrenagem, ou seja, um fundo de vale, o poço de visita em destaque na Figura III.2 recebe as águas de toda uma micro-bacia. O assoreamento o transforma em potencial ponto de alagamento. Figura III.1 – Pesquisa dos PV’s assoreados da microdrenagem A Tabela 1 abaixo ilustra um registro da saída em relatório alfanumérico, e a Figura III.2 um poço de visita assoreado em detalhe, ampliado três vezes em relação aos demais, conforme os atributos de gravação. ARQUIVO DE CONTROLE DE QUALIDADE DO BANCO DE DADOS PLANO DIRETOR DE DRENAGEM - PBH Data: 5-10-2001 Hora:15:23:12 Critério Peve da Micro Campo Obs : assorea Elemento: 2 Valor Encontrado: ASSOREADO U.T.M. X: 612371.53 Y: 7794673.3 MSLINK: 1495 Endereço:RUA BERNARDO FIGUEIREDO Código:081202 Tabela 1 – Registro do relatório de PV’s com assoreamento. 124
  • 125.
    O Geoprocessamento esuas Aplicações na Gestão das Cidades PV assoreado Redes de Microdrenagem Canal da Macrodrenagem Figura III.2 – Detalhe de PV assoreado III.B. Relatório de Inspeção de Presença de Esgoto em PV’s da Microdrenagem Quando se aborda a questão do tratamento de esgotos, invariavelmente pensa-se no dimensionamento e especificação de ETE’s, - Estações de Tratamento de Esgotos e na discussão da eficácia deste ou daquele processo. Não é raro encontrá-las prontas ou em adiantado estágio de construção, sem que o esgoto lhes chegue. Vemos, portanto, como uma fase crítica do ciclo do esgoto, principalmente nas grandes aglomerações urbanas, a efetiva separação e interceptação dos efluentes. Um sistema de informações já exemplificado como uma ferramenta gerencial e de planejamento, torna-se também um poderoso instrumento de apoio operacional, seja na operação e manutenção das redes, seja no planejamento de intervenções numa operação caça-esgotos por exemplo. A Figura III.3 apresenta uma pesquisa da presença de 125
  • 126.
    O Geoprocessamento esuas Aplicações na Gestão das Cidades esgotos nos poços de visita das redes de microdrenagem na regional Centro-Sul de Belo Horizonte. Figura III.3 – Pesquisa de PV’s da microdrenagem com presença de esgotos A Tabela 2 ilustra um registro típico da saída em relatório alfanumérico da pesquisa de poços de visita com a presença de esgotos. A seguir, as Figuras III.4 ilustra uma situação de ocorrência, tendo os poços de visita com esgoto ampliados três vezes em relação aos demais. ARQUIVO DE CONTROLE DE QUALIDADE DO BANCO DE DADOS PLANO DIRETOR DE DRENAGEM - PBH Data: 5-11-2001 Hora: 8:48:22 Critério Peve da Micro Campo Obs : esgoto Elemento: 7 Valor Encontrado: ESGOTO NA REDE U.T.M. X: 611088.12 Y: 7791786.98 MSLINK: 11163 Endereço:RUA PROFESSOR C.PEREIRA DA SILVA Código:090620 Tabela 2 – Registro do relatório de PV’s com esgotos. 126
  • 127.
    O Geoprocessamento esuas Aplicações na Gestão das Cidades Redes de Microdrenagem PV com esgoto Canal da Macrodrenagem Figura III.4 – Detalhe de PV com esgoto III.C. Relatório de Inspeção de Estações de Rádio-Base Celular (ERB’s) A polêmica discussão sobre os possíveis efeitos danosos da radiação produzida pelas ERB - Estações de Radio-Base Celular nas cidades sobre a saúde humana, tem exigido dos administradores públicos a tomada de decisões agudas, muitas vezes como medidas protelatórias, já que não há uma base científica consolidada sobre a relevância de tais efeitos ou mesmo uma lei que regule o assunto, que é de interesse público. Todavia, teme-se que tendo a atenção desviada para apenas este aspecto da saúde coletiva, especialistas e a sociedade civil como um todo, percam de vista outros importantes aspectos da vida urbana, com forte influência na qualidade de vida das populações e nos processos de racionalização do uso do espaço urbano. A proliferação indiscriminada desses equipamentos, os quais até recentemente não integravam a paisagem urbana, está a exigir do 127
  • 128.
    O Geoprocessamento esuas Aplicações na Gestão das Cidades poder público uma regulação sobre o assunto que considere não somente aquele aspecto anterior, como também as questões ambientais (dada à presença física dos equipamentos e o ruído dos seus sistemas de refrigeração); questões relacionadas com a regulação do uso do solo; e questões relacionadas com instalações irregulares funcionando sem o aval do poder público. Neste sentido, há três necessidades prementes: regular, fiscalizar e racionalizar o uso do espaço urbano. Pelo exposto, isto deverá ser feito de forma continuada pelo poder público, ainda que sejam comprovadamente irrelevantes os prejuízos causados pelos equipamentos à saúde pública. Mais uma vez, a questão é como instrumentalizar o poder público para que este desempenhe com autoridade e eficácia as suas funções reguladoras, fiscalizadoras e gestoras do espaço urbano. Onde estão as torres? Quem são suas operadoras? Há espaço para todas elas? Como racionalizar o uso do espaço ocupado pelas antenas? Pode-se aceitar de um poder publico o desconhecimento da presença de estruturas tão grandes? A resposta está na informação. Mas não naquela informação dispersa. Está numa base de informações articuladas, interrelacionadas espacial e logicamente. Numa base que seja passível de atualizações constantes, pois, o avanço dos serviços de telefonia celular será seguido pelo avanço dos sistemas de posicionamento e rastreamento nas grandes cidades. Estamos falando novamente de um sistema de informações georreferenciadas. Um SIG, conforme veremos. As bases de informações do SIG-SUDECAP, criadas a partir do Plano Diretor de Drenagem, estão hoje disponíveis num ambiente de aplicações com alto potencial de uso para as atividades de planejamento de intervenções nos sistemas urbanos de Belo Horizonte. Dados de uma planilha de campo, contendo informações sobre as ERB’s (antenas de telefonia celular), suas coordenadas geográficas e suas operadoras; foram introduzidos no sistema de informações e mapeados na forma indicada na Figura III.5, como resposta às perguntas: onde estão e quem são as operadoras? Traçando um círculo de raio = 250 metros em torno das suas posições, produziu-se um tema para visualização das interferências 128
  • 129.
    O Geoprocessamento esuas Aplicações na Gestão das Cidades entre pontos próximos como uma resposta à questão: há espaço para todas elas? Finalmente, conforme mostrado na Figura III.6, produziu-se um relatório pormenorizado e cruzado sobre a posição relativa de cada ponto, seus interferentes num raio de 500 metros com seus respectivos endereços, em resposta à questão: como racionalizar o uso do espaço ocupado pelas antenas? Com relação a essa última questão, já é consenso que as operadoras devam compartilhar as torres ao invés de concorrerem no uso do espaço. Para isso, um instrumento de regulação poderá contribuir enormemente. Quanto à presença de instalações irregulares, somente uma ação fiscalizadora eficaz poderá dar conhecimento ao poder público sobre a situação existente. Todas essas operações de carregamento dos dados foram totalmente automatizadas através do desenvolvimento de um módulo aplicativo chamado Posiciona_Antenas. Figura III.5 – Mapeamento das Estações de Rádio-Base Celular (ERB’s) de Belo Horizonte 129
  • 130.
    O Geoprocessamento esuas Aplicações na Gestão das Cidades Figura III.6 – Relatório de interferência entre ERB’s de Belo Horizonte III.D. Relatório de Classificação do Sistema Viário por Tipo de Pavimento Para uso pelo Plano Diretor de Drenagem de Belo Horizonte, o sistema viário da cidade recebeu ou teve atualizados alguns atributos de suma importância para a sua caracterização e utilização 130
  • 131.
    O Geoprocessamento esuas Aplicações na Gestão das Cidades nas fases de diagnósticos, modelagem dos sistemas de drenagem, planejamento de intervenções, projetos básicos, programas de manutenção e obras. Dentre aqueles atributos, o tipo de pavimentação do trecho de viário aparece como um informação essencial para todas as aplicações citadas. Este atruibuto é um importante componente do índice de permeabilidade dos solos à ocupação; do padrão de ocupação urbana; da produção de sedimentos quer seja como fonte, através dos processos erosivos, quer seja como veículo nos processos de lavagem do solo e de transporte de lixo em locais inacessíveis pelo serviço de coleta; e também é importante indicador da necessidade de implantação de obras de infraestrutura e de pavimentação de vias. Pelas razões expostas, a produção de um tema de tal importância requer insrtrumentos adequados para mantê-lo atualizado, uma vez tratar- se de informação bastante volátil, principalmente nas áreas de expansão ou de reordenação do espaço urbano, como é o caso das áreas contempladas pelo Programa de Recuperação Ambiental e Saneamento dos Fundos de Vale e dos Córregos em Leito Natural de Belo Horizonte – Programa Drenurbs-BH. O funcionamento do Programa Viário é bastante simples. As saídas produzidas pelo programa, todavia, merecem maiores comentários. O mapeamento da a Figura III.7 corresponde a uma área de favela, tendo um córrego em leito natural contemplado pelo programa Drenurbs. Percebe-se uma cidade “formal” no entorno da favela e esta, no fundo do vale, entrecortada por becos com atributo de pavimentação “não especificado”, constituindo locais de difícil acesso. Pode-se presumir haver dificuldades para a coleta de lixo no fundo de vale, ou seja, nos locais próximos ao canal. Outra consideração plausível é a necessidade de induzir uma reordenação naquele local, dotando-o de infraestrutura e requalificando-o como “espaço urbano”. Este tipo de abordagem pressupõe um conjunto de intervenções integradas, caracterizando uma ação intersetorial no saneamento, na recuperação ambiental e paisagística do local. O relatório apresentado na Figura III.8 é exclusivo do local indicado, fornecendo um quantitativo do sistema viário pelo tipo de pavimentação. Esses dados poderão ser muito úteis na programação das jornadas de campo, na elaboração dos diagnósticos e dos projetos básicos. 131
  • 132.
    O Geoprocessamento esuas Aplicações na Gestão das Cidades Canal em Leito Natural Poliédrico Asfalto Não Especificado Terra Figura III.7 – Mapa da Classificação do Sistema Viário Figura III.8 – Relatório de Classificação do Sistema Viário 132
  • 133.
    O Geoprocessamento esuas Aplicações na Gestão das Cidades CONSISTÊNCIA DE DADOS INTEGRADOS “A questão fundamental do geoprocessamento aplicado não é se o objeto ou ente espacial está onde deveria ou avizinha-se de outros; mas, rigorosamente, a questão é se o objeto se integra e funciona como deveria funcionar. Por essa razão, um modelo do conhecimento torna-se imprescindível. Relações de vizinhança, proximidade, pertinência e outras propriedades espaciais, têm aplicabilidade limitada num modelo de rede; pois, nos limites de bacias e zonas de abastecimento, ou mesmo em limites operacionais, tais relações podem nada significar. Portanto, a questão não é simplesmente se algo encontra-se onde deveria encontrar-se, mas, se executa a função esperada e dá continuidade (conectividade) ao modelo. Esta é a diferença fundamental entre um modelo de dados e um modelo do conhecimento...A construção de um modelo da rede é um investimento e o valor do modelo será reduzido se o analista não compreende claramente para qual uso ele se destina, tanto com relação ao presente como com relação ao futuro. Este ponto é particularmente importante quando o analista e o usuário são pessoas diferentes ou organizações diferentes. Da mesma forma, a precisão e a facilidade de atualização do modelo estarão relacionadas com o esforço despendido na sua criação” [3]. Parafraseando a assertiva inicial, pode-se dizer: criar informações e inseri-las no sistema é uma tarefa fácil. A questão é integrá-las num modelo espacial e num modelo lógico do conhecimento. Como modelo espacial podemos compreender as relações topológicas e a simbologia. Como modelo lógico, devemos entender a continuidade e a funcionalidade; ou seja, dentro de uma visão sistêmica do conjunto, verificar se as informações se articulam e se integram. Exemplificando, as propriedades espaciais são expressas na forma de feições e seus atributos alfanuméricos. Um dado, dessa forma, deve cair dentro de uma categoria de feições e univocamente a uma delas corresponder. As propriedades lógicas são expressões da base do conhecimento e devem ser verificadas por um especialista. Informações sobre materiais, diâmetros, caminhamentos, sentidos de escoamento e outras características operacionais podem ser “flagradas” por um especialista quando equivocadas ou inconsistentes. 133
  • 134.
    O Geoprocessamento esuas Aplicações na Gestão das Cidades Um banco de dados é um dispositivo que só produz bons resultados quando o conjunto das informações é consistente e possui integridade. Uma das formas mais eficazes de destruir essa integridade é a introdução de informações a revelia de critérios de triagem e de verificação prévia da consistência da informação. No caso de uma modelagem espacial, o trabalho de verificação é favorecido pela possibilidade de consistir o dado dentro do modelo espacial, verificando se o mesmo se integra ao conjunto de informações (mapas, esquemas, croquis, etc.). Todavia, recomenda- se fazê-lo antes da introdução da informação no banco de dados. Não se recomenda fazê-lo depois, pois, a verificação da informação dentro do banco de dados nem sempre é favorecida quando as massas de dados são grandes. O programa RLINK, em conjunto com o aplicativo CADDRE (para cadastramento de redes de drenagem) [4], formam uma base instrumental para a criação, modificação, testes de consistência e de integração do dado no modelo espacial, e sua introdução no banco de dados. Observa-se assim que a construção da informação possui fases e, possivelmente, estejam essas fases separadas no tempo e no espaço. As fases da captura, criação e da integração do dado ao modelo espacial poderão estar ocorrendo nas extremidades do sistema, ou seja, nos locais onde a informação é capturada. Todavia, a fase de introdução no banco de dados deverá ser centralizada por razões óbvias: segurança e eficiência do processo, além do impositivo de disponibilizar a informação simultaneamente para todo o universo de usuários. Essa é a base filosófica de um procedimento para manutenção e atualização das bases de dados do PDDBH. A seguir, passaremos a examinar as capacidades do programa, utilizando para isso uma massa de dados real de Belo Horizonte. O programa RLINK, trabalhando sobre a modelagem espacial dos dados do cadastro técnico produzida pelo aplicativo CADDRE, habilita o analista da rede a selecionar feições, consisti-las com o modelo lógico, convertê-las e integrá-las ao banco de dados alfanumérico. Uma das vantagens desse processo é que o programa faz a aquisição das informações em “desenho”, já 134
  • 135.
    O Geoprocessamento esuas Aplicações na Gestão das Cidades consistidas visualmente pelo analista da rede. Essas informações são gravadas automaticamente em seus respectivos campos nos registros alfanuméricos, poupando o analista de esforços de digitação e evitando a introdução de erros pela falha humana. A Figura III.9 identifica as feições constituindo um “desenho” de atualização. Conforme sugerido, a fase da criação e da integração do dado ao modelo espacial ocorrerá preferencialmente nas extremidades do sistema, ou seja, nos locais onde a informação é capturada. O produto desta fase é um modelo espacial consistido, podendo até ser disponibilizado como “desenho de cadastro”, e que serve de “entrada” para o programa RLINK. PV’s Redes Bocas de Lobo Figura III.9 – Desenho de atualização do cadastro de microdrenagem. O programa solicitará ao operador uma confirmação das feições a serem processadas. Essa confirmação determinará o enquadramento da simbologia da feição selecionada (ou seja, cor, nível, peso, escala, etc.) na estrutura de geocodificação que define aquela feição. Afetando apenas os elementos que se encontram dentro da uma envoltória, o programa permitirá o tratamento de “porções” do mapa, garantindo a coordenação dos processos. Uma vez que o nível de atualização é único para toda a cidade, torna-se 135
  • 136.
    O Geoprocessamento esuas Aplicações na Gestão das Cidades desejável tratar as partes de maneira coordenada e segura, de acordo com as demandas regionais. Após o enquadramento da simbologia da feição selecionada na estrutura de geocodificação, o aplicativo iniciará um processo de criação dos registros do banco de dados alfanumérico e a respectiva interligação desses registros com o elemento gráfico. Neste processo, os elementos serão dispostos em alto-brilho, um a um no centro da tela, como mostrado na Figura III.10. Caberá ao operador informar se aquele elemento deverá ter ou não a conexão com o banco de dados alfanumérico. Sendo confirmado, o registro alfanumérico será criado, ligado ao elemento gráfico e editado para conferência e carregamento das demais informações. Nos casos em que há informações em desenho associadas aos elementos gráficos, por exemplo, as especificações de material, diâmetro, extensão e outros atributos correspondentes aos trechos das redes; o programa fará a aquisição dessas informações e as carregará automaticamente na estrutura alfanumérica conforme mostrado na Figura III.11. Naquele momento, o operador poderá conferir as informações capturadas no “desenho”, consisti-las com os registros de campo, complementá-las e salvá-las no banco de dados. Concluindo a edição do registro, o programa avançará para o próximo elemento, dispondo-o no centro da tela em alto-brilho para a seqüência do processo. Observe-se que na Figura III.11, as redes apresentam-se como linhas sólidas e não como traço-ponto do desenho de atualização mostrado na Figura III.10. Essa mudança ocorre por ocasião do enquadramento da simbologia das redes do desenho de atualização (traço-ponto) na estrutura de geocodificação das redes de microdrenagem (linha sólida). A segurança do processo, bem como a facilidade para coordenar as atualizações pelos critérios cronológico, espacial ou sob demanda; conferem a esse sistema a flexibilidade necessária para acompanhar a dinâmica das intervenções na infraestrutura urbana e, ao mesmo tempo, atender às demandas pontuais dos processos decisórios em todas as esferas do poder público. Esse tem sido um requisito fundamental no processo de modernização da administração municipal, e será decisivo na fase de consolidação do uso desse instrumental nas rotinas de trabalho. 136
  • 137.
    O Geoprocessamento esuas Aplicações na Gestão das Cidades Figura III.10 - Tela de confirmação da criação do registro. Figura III.11 – Tela de edição e carregamento dos dados alfanuméricos. 137
  • 138.
    O Geoprocessamento esuas Aplicações na Gestão das Cidades CONSULTAS A UM BANCO DE DADOS MUNICIPAL O Sistema de Consultas ao Banco de Dados Municipal de Santo André/SP – BDM realiza pesquisas simultâneas num banco de dados gráfico georreferenciado (mapas do urbanismo e cadastros técnicos dos sistemas de abastecimento de água, esgotamento sanitário, drenagem e cadastro comercial); num banco de dados relacional alfanumérico do cadastro municipal (cadastro imobiliário); e num banco de dados relacional do cadastro comercial integrado ao sistema 195 (cadastro de reclamações). Essas consultas são apoiadas por uma modelagem de dados espaciais baseada em células homogêneas, capazes de reproduzir, quando agrupadas adequadamente, todos os modelos espaciais e operacionais passíveis de análise como, por exemplo, setores fiscais, setores de abastecimento, zonas de pressão, bacias, sub-bacias, etc.. Dentro desses mapas, são igualmente identificáveis lotes, quadras, rotas de leitura, rotas de entrega e grupos de faturamento entre outros. Em última instância, essas chaves-de-grupo constituem critérios para a própria “extração dos mapas” objetos de análises. A ilustração da Figura III.12 corresponde à tela de abertura do Sistema BDM, cuja operação passaremos a descrever em seguida. Funções do Módulo de Busca e Extração de Mapas A função básica de um sistema de extração é permitir a criação de filtros (critérios de seleção e triagem dos dados) que permitam a modelagem de objetos inteligentes (ou seja, completos e mínimos), dando agilidade aos processos de análise e rapidez no tempo de resposta; além de traduzir importantes atributos como forma (topologia), abrangência (tamanho relativo), inserção (relações de vizinhança) e outras relações decorrentes do cruzamento das unidades territoriais de análise com “panos de fundo” como a geopolítica, demografia / setores censitários, modelos digitais de terreno e hipóteses de planos diretores entre outros. Os critérios de busca e extração são como segue: 138
  • 139.
    O Geoprocessamento esuas Aplicações na Gestão das Cidades Figura III.12 - Tela do Módulo de Busca e Extração de Mapas do Sistema BDM 1° critério – SQL (Setor/Quadra/Lote) ° Como sabemos, esses bancos de dados são indexados pelo SQL (aqui, Setor-Quadra-Lote). Isto, evidentemente, favorece o tempo de resposta nas pesquisas. Por essa razão, todos os outros critérios passam por um pré-processamento e, portanto, todos aqueles que possam ser traduzidos em SQL são igualmente favorecidos. O operador poderá, na ordem, fornecer como dados de entrada o Setor; o Setor-Quadra ou Setor-Quadra-Lote. Obviamente existe uma hierarquia, uma vez que fornecido apenas o Lote ou a Quadra- Lote, sem a indicação do Setor, resulta numa regra de inferência inconsistente. Por exemplo, a extração de um mapa através de um critério como Setor-Quadra resultará num produto como o mostrado na Figura III.13. Conforme ilustrado, a quadra é realçada como no detalhe ao lado, sendo pintada com a cor de “destaque” definida pelo operador (vide canto superior direito da tela de entrada na Figura III.12). 139
  • 140.
    O Geoprocessamento esuas Aplicações na Gestão das Cidades Figura III.13 - Mapa Resultante da Extração do Setor Fiscal 16, Quadra 143 e seu Detalhe Outro dado importante contido neste mapa é o fato de o mesmo ser constituído por 2 (duas) células básicas. Isto pode ser notado através da observação de uma tênue linha verde que percorre o 140
  • 141.
    O Geoprocessamento esuas Aplicações na Gestão das Cidades mapa no sentido norte-sul, a qual, na realidade, é a borda dessas células básicas constituintes do mapa. O porque desta divisão será explicitado mais adiante. Alternativamente, o operador poderá entrar com uma lista de identificadores para Setor-Quadra-Lote, exigindo- se apenas que esses identificadores sejam separados por vírgulas como no exemplo abaixo: Setor: 16 Quadra: 115,116,117,118,173,177 O produto resultante da entrada exemplificada é mostrado na Figura III.14 e corresponde a uma Rota de Leitura real da cidade de Santo André/SP, identificada por ROT1608L. Merece destaque o fato de, pela primeira vez naquela localidade, uma rota de leitura e, consequentemente também a rota de entrega das contas, poderem ser equacionadas em termos dos modelos operacionais (ou seja, áreas de reservação, setores de abastecimento e zonas de pressão) e também em termos da distribuição espacial de grandes consumidores e consumidores especiais. O mapeamento prévio de tais consumidores poderá nortear a criação, implantação e execução das rotas. Ao considerarmos a importância do sistema de faturamento para o bom desempenho do serviço, concluímos que somente esta aplicação já justificaria todo o empreendimento da implantação do geoprocessamento. Ainda sobre rotas de leitura e de entrega de contas, outro problema que a dinâmica do geoprocessamento permite resolver é o relativo ao surgimento de obstáculos para a execução das rotas, exigindo às vezes a revisão permanente ou temporária de um roteiro. Esses obstáculos, quando são acidentes geográficos registrados nos mapas do urbanismo, poderão ser facilmente assimilados no trabalho de planejamento das rotas, quando este trabalho estiver apoiado no geoprocessamento. Mesmo quando esses obstáculos não forem de natureza geográfica e previamente mapeados (por exemplo, os diversos códigos de impedimento ou mesmo grandes intervenções ou obras na infraestrutura que possam descaracterizar temporariamente o urbanismo local), os mesmos poderão ser mapeados em caráter temporário para, assim, apoiar e orientar o trabalho de revisão dos roteiros. 141
  • 142.
    O Geoprocessamento esuas Aplicações na Gestão das Cidades Figura III.14 - Mapeamento do Roteiro de Leitura ROT1608L 2° critério – NOME ° Tendo sido programado para ser menos restritivo que o SQL (Setor- Quadra-Lote), o NOME deve ser usado em associação com a chave USUÁRIO (da ligação de água no cadastro comercial) X PROPRIETÁRIO (do imóvel no cadastro imobiliário). Essa flexibilidade advém de uma implementação baseada na integração de bases de dados distribuídas e, acredita-se, deva ser um requisito indispensável em qualquer solução para o caso. Como resultado, um munícipe poderá ser localizado e identificado pelo critério mais conveniente, eliminando praticamente uma outra “inconsistência natural” entre o registro imobiliário e o cadastro comercial. As Figuras III.15 e III.16 ilustram uma situação real onde o Proprietário apontado pelo Cadastro Imobiliário não é o Usuário apontado pelo Cadastro Comercial para o imóvel do Setor-16, Quadra-118, Lote-024. 142
  • 143.
    O Geoprocessamento esuas Aplicações na Gestão das Cidades Figura III.15 - Mapeamento parcial do Proprietário “Antonio Campanharo” No Mapeamento do Proprietário de nome “Antonio Campanharo” foi utilizado o termo parcial porque o mesmo possui outros imóveis no município, todos mapeados pelo programa, mas não mostrados no recorte da ilustração. 3° critério – ENDEREÇO ° O endereço é sempre um critério de vasta aplicabilidade, que vai desde uma simples localização até a criação de complexos relacionamentos entre eventos, processos, intervenções e equipamentos urbanos por proximidade, acessibilidade ou interferência. 143
  • 144.
    O Geoprocessamento esuas Aplicações na Gestão das Cidades Figura III.16 - Mapeamento do Usuário “Anselmo Aranda” A chave do endereço é, portanto, fundamental para as rotinas de atendimento ao público; registro de reclamações; registro de eventos; encaminhamento de processos; e para as operações do cadastro técnico no apoio às intervenções, obras, projetos, estudos e levantamentos. Como no caso do NOME, o critério do ENDEREÇO é menos restritivo do que o SQL (Setor-Quadra-Lote), e é muito flexível uma vez que o operador poderá informar apenas trechos do nome do logradouro. À semelhança daquele caso, o operador terá como resposta tantos mapas quantos forem aqueles que contenham o “trecho” de nome informado, no caso de haver multiplicidade de nomes de logradouros, ou tantos mapas quantos forem aqueles que contenham o logradouro em toda a sua extensão, no caso da inexistência de multiplicidade. Ilustrativamente, mostramos a seguir o mapeamento de 2(dois) logradouros contrapondo as respostas do sistema nos casos de um logradouro pouco extenso e de outro de grande extensão. No exemplo da Figura III.17, percebe-se uma linha verde contornando as quadras fiscais. Esta linha é borda de uma célula básica de mapa, a qual corresponde ao Setor Fiscal 16 / Bacia Guaixaya / Setor de Abastecimento Erasmo Assunção / Zona Alta. Todas essas propriedades tornam-se atributos homogêneos dos munícipes que 144
  • 145.
    O Geoprocessamento esuas Aplicações na Gestão das Cidades ali se encontram. Em contraposição, vê-se na Figura III.18 um logradouro de grande extensão, o qual ocupa várias células básicas para sua total inserção. Figura III.17 - Localização da “Rua Babilônia” no Geral e em Detalhe no canto Superior Direito 145
  • 146.
    O Geoprocessamento esuas Aplicações na Gestão das Cidades Figura III.18 - Localização da “Rua Germânia” no Geral e em Detalhe no canto Inferior Esquerdo A rua mapeada na Figura III.18 percorre o Setor Fiscal 16 / Bacias Guaixaya e Oratório / Setor de Abastecimento Erasmo Assunção / 146
  • 147.
    O Geoprocessamento esuas Aplicações na Gestão das Cidades Zonas Alta e Baixa. Seu mapeamento é composto, portanto, por 4 (quatro) células básicas. 4° critério – FAIXA DE CONSUMO ° O critério de seleção por faixa de consumo, com toda certeza, constituir-se-á num daqueles com mais vasta aplicabilidade tanto na gestão comercial como nas rotinas de operação; manutenção; atendimento às reclamações; programas de redução de perdas e de águas não faturadas; programas de economia e uso racional da água; planejamento e projeto de intervenções. A caracterização do perfil dos grupos de consumidores e a sua distribuição dentro das áreas operacionais é subsídio indispensável para um correto entendimento de relações fundamentais como oferta x demanda locais. Os serviços de abastecimento de água no Brasil, independente dos seus portes, têm se debatido com um índice intolerável de águas não faturadas, cuja média em nosso país chega aos extratosféricos 40%. Por outro lado, o escasseamento dos recursos hídricos principalmente nas proximidades dos grandes centros de urbanização, está a exigir medidas eficazes sejam estas de caráter intervencionista ou educativo, não importa. Entretanto, a autoridade para assim proceder, necessita estar instrumentalizada e informada, sob risco de perpetrar ações ineficazes num extremo, ou ações não condizentes com a realidade, com efeitos indesejáveis na manutenção do bem estar social e da qualidade de vida das populações. Esse conhecimento detalhado das situações locais tipificando as ofertas e as demandas reais será necessário para evitar os extremos acima. Na Figura III.19, ilustra-se o mapeamento de um roteiro real de leitura (ROT1627L), o qual encontra-se no Setor 16 cobrindo as Quadras-30,31,32,46 e 47 (pintado em azul claro). Sobre o mapeamento deste roteiro, apenas como exemplo, 3 foram pesquisadas as ligações na faixa de 36 a 50 m (pintadas em azul escuro). O objeto de análise, todavia, poderá ser um grupo de ligações; um conjunto de quadras delimitando um roteiro, bairro ou zona urbana; um setor fiscal; uma bacia e, assim por diante. Com tanta flexibilidade, pode-se estender a análise a muitos outros campos do conhecimento, sempre que os dados da ligação (como o consumo, sua categoria e tipo) possam ser traduzidos como 147
  • 148.
    O Geoprocessamento esuas Aplicações na Gestão das Cidades indicadores sócio-econômicos, de padrões de saúde pública, de bem estar social e de qualidade de vida. Figura III.19 - Mapeamento dos Consumidores na Faixa de 36-50m3 do Roteiro ROT1627L com a Quadra-31 em Destaque 148
  • 149.
    O Geoprocessamento esuas Aplicações na Gestão das Cidades 5° critério – ROTA DE LEITURA / ENTREGA ° Este critério considera a premissa de identificadores únicos para a Rota de Leitura e para a Rota de Entrega. Isto significa que, quando especificado um roteiro de leitura ou de entrega, o sistema ignorará outros identificadores como o SQL (Setor-Quadra-Lote) e executará uma regra de seleção com base nos identificadores dos roteiros. Como resultado, serão mapeadas todas as ligações constantes daquele roteiro indicado, como mostrado na Figura III.19. 6° critério – BACIA / SETOR / ZONA DE PRESSÃO ° Os critérios que seguem devem ser utilizados em combinação ou independentemente, como nos casos anteriores. Para dar mais flexibilidade ao sistema de extração de mapas, através deste critério pode-se extrair um mapa de uma bacia de drenagem, com ou sem restrição aos setores de abastecimento aos quais ela pertença. A rigor, um divisor de águas ou limite de uma bacia ou sub-bacia, pode interceptar uma quadra ou os limites fiscais, o que é muito comum, colocando os lotes daquela quadra em áreas de drenagem diferentes. Esta é a grande dificuldade, por exemplo, de se fazer apropriação do consumo de água dentro de uma bacia para efeito de cálculos de aporte de efluentes. A Figura III.20 é um mapeamento da Zona Baixa do Setor Erasmo Assunção, que se encontra dentro da Bacia Guaixaya. Observe-se no detalhe como as quadras fiscais são entrecortadas pelos divisores da bacia. Os lotes que ali não aparecem drenam para outras bacias. 7° critério – CATEGORIAS ° Essencial para o estabelecimento das relações do urbanismo e dos registros comerciais com os sistemas de abastecimento de água, esgotamento sanitário e drenagem; este critério foi criado para não sobrecarregar os mapas, permitindo uma expressão clara das informações e precisão na indicação dos componentes e suas interligações. Por princípio, a Categoria da Base (que contém as referências do urbanismo) e a Categoria Comercial (contendo as ligações com o banco de dados alfanumérico) estarão sempre presentes. 149
  • 150.
    O Geoprocessamento esuas Aplicações na Gestão das Cidades Figura III.20 - Mapeamento da Zona Baixa do Setor de Abastecimento Erasmo Assunção dentro da Bacia Guaixaya O operador poderá optar pela seleção das Categorias de Água, Esgoto, Drenagem ou todas juntas para análises de interferências. A Figura III.21 que segue é uma composição das Quadras 48 e 49 do Setor 14, com as respectivas redes de água. 150
  • 151.
    O Geoprocessamento esuas Aplicações na Gestão das Cidades Figura III.21 - Composição das Quadras 48 e 49 do Setor 14 com as Redes de Água Um observador atento notará que todos os mapas extraídos nos exemplos acima são diferentes entre si. Isto, na realidade, representa a consolidação de um modelo conceitual segundo o qual não existem “folhas de mapas”, mas sim objetos de análise extraídos de uma base contínua através de critérios específicos, e esses objetos são mínimos. Isto é tão importante para o bom desempenho do sistema quanto a indexação de uma base de dados alfanumérica. A esses objetos de análise denominamos aqui “Unidades Territoriais de Análise e Planejamento Estratégico - UTAPE”. O Sistema de Emissão de Relatórios Gerenciais das Consultas sobre o Banco de Dados Municipal Temos sustentado a idéia do geoprocessamento como uma ferramenta de gestão. Para a concretização dessa idéia, tornou-se imprescindível incorporar aos modelos do sistema a visão gerencial, sendo a integração dos modelos espaciais com os bancos de dados alfanuméricos (do Cadastro Municipal, do Cadastro Técnico, do Cadastro Comercial e do Sistema de Atendimento ao Público – 195) 151
  • 152.
    O Geoprocessamento esuas Aplicações na Gestão das Cidades um passo primordial e indispensável para a consecução desse objetivo. Todavia, gestão num sentido amplo não se restringe a obter o dado e formatá-lo num relatório. Isto, quando muito, propicia um entendimento ou uma mensuração dos problemas. Um sistema de gestão no amplo sentido da palavra deverá prover o usuário de meios para ensaiar, simular e implementar modelos experimentais fechando o ciclo da supervisão ⇒ monitorização ⇒ controle ⇒ atuação. Evidentemente, isto pressupõe a existência de um aparato apropriado para diagnosticar e analisar problemas e para prognosticar soluções. Esse aparato tem como requisitos fundamentais a flexibilidade dos critérios para a obtenção de amostragens representativas, a correta parametrização dos processos aos quais os dados serão submetidos (sejam eles comparativos ou indutivos), a apropriada expressão dos dados assim processados e aberturas para intervenções na base de dados primária e na camada paramétrica. Os recursos já implementados e que passaremos a descrever, são parte de um desenvolvimento que objetivou modelar a visão gerencial do SEMASA – Santo André/SP, tendo começado pela Diretoria Financeira. Desnecessário dizer quão importante torna-se o requisito de um sistema aberto, capaz de adaptar-se às demandas de cada serviço ao modelar sua filosofia de gestão. Cada localidade tem seus próprios condicionantes e esses, muitas vezes como verdadeiros paradigmas, podem comprometer um trabalho de implantação que não os contemple. A título ilustrativo do trabalho feito, ao encerrar a extração de um mapa, o sistema de consultas indagará o operador sobre o desejo ou não de emitir relatórios gerenciais. Caso positivo, segue uma série de processamentos preparando dados para a emissão de relatórios e estatísticas reportados no formato alfanumérico e gráfico como mostrado adiante. O formulário da Figura III.22 foi projetado para exibir os dados mínimos de uma ligação, considerados indispensáveis para a caracterização de um usuário. Algumas dessas informações são dados cadastrais e outras são produtos de um pré-processamento. Por exemplo, o campo do Consumo corresponde ao consumo global do grupo, ou seja, o universo de 47 ligações mostrado no campo Elementos Pesquisados. O consumo médio, por sua vez, mostrado no campo identificado por Cons.Médio corresponde ao 152
  • 153.
    O Geoprocessamento esuas Aplicações na Gestão das Cidades dado da ligação, enquanto o consumo relativo mostrado no campo Cons.Relat., no caso, foi calculado a partir de uma relação entre o consumo médio por economia e o maior consumo do grupo como um referencial. Este parâmetro referencial do consumo poderá assumir outros valores como o volume para tarifa mínima ou uma média universal de consumo, atendendo assim a um requisito fundamental relacionado acima que é a acessibilidade à camada paramétrica para os ajustes necessários para cada caso ou localidade. Figura III.22 – Formulário para exibição dos dados da Ligação Sem prejuízo dos tradicionais relatórios e listagens, o grande diferencial do geoprocessamento está na sua capacidade de associar e distribuir espacialmente as informações, criando verdadeiras réplicas do mundo real. Os cruzamentos desses modelos espaciais em escala e georreferenciados com diversos temas propiciarão um grande salto qualitativo dos produtos de análise. Por outro lado, dentro da visão da gestão comercial, muitas outras informações poderão ser obtidas de imediato, como as sugeridas na ilustração da Figura III.23 que segue. Ali estão o mapeamento do local com destaque para o grupo selecionado, um 153
  • 154.
    O Geoprocessamento esuas Aplicações na Gestão das Cidades gráfico de barras com os consumos relativos do grupo e dois diagramas circulares com as contribuições das respectivas faixas mínimas, médias e máximas no consumo e na receita. Figura III.23 - Tela de um Relatório dos Consumos da Quadra 190 do Setor Fiscal 10 1.4 - Tabela dos Tempos de Resposta do Sistema de Consultas sobre o Banco de Dados Municipal Tão essencial quanto a qualidade (apresentação e confiabilidade dos dados) é o tempo de resposta de um sistema. Um sistema de informações “computadorizado” que não dá respostas rápidas às ações do operador acaba sendo uma grande contradição. Por mais morosos que sejam os métodos convencionais para levantamento das informações, espera-se do sistema informatizado respostas rápidas pois, o paradigma do operador não é o processo convencional e as suas dificuldades, mas, outras aplicações 154
  • 155.
    O Geoprocessamento esuas Aplicações na Gestão das Cidades informatizadas como planilhas e editores de texto. Sendo assim, deve ser constante a preocupação de otimizar as técnicas de implementação das aplicações complexas, principalmente em ambiente de rede, para não impressionar negativamente o usuário final quanto ao desempenho. Do contrário, se a primeira impressão for a de que aquela solução agiliza os processos e constitui uma ferramenta de alto desempenho, praticamente eliminam-se as barreiras culturais para sua implantação. A Tabela 1 lista os tempos de resposta dos processos executados para extração dos mapas e demais informações agregadas apresentados neste trabalho. Onde: T1 = tempo para busca dos elementos e identificação dos mesmos sobre os mapas com a cor de destaque T2 = tempo total para o processo de busca (T1) e extração dos mapas Os tempos de resposta da Tabela 1 poderão ser reduzidos em pelo menos em 50% se atendidos os itens de “Up-Grade” recomendados na Tabela 2. 155
  • 156.
    O Geoprocessamento esuas Aplicações na Gestão das Cidades Tabela 1 – Tempos de Resposta do Sistema de Consultas ao Banco de Dados Municipal Descrição do Objeto T1 T2 1. Setor Fiscal 16, Quadra 143 0 min.:03 s. 0 min.:12 s. 2. Roteiro de Leitura ROT1608L 0 min.:24 s. 1 min.:25 s. 3. Mapeamento do Proprietário 0 min.:16 s. 0 min.:33 s. “Antonio Campanharo” 4. Mapeamento do Usuário “Anselmo 0 min.:02 s. 0 min.:20 s. Aranda” 5. Localização “R. Babilônia” 0 min.:05 s. 0 min.:17 s. 6. Localização “R. Germânia” 0 min.:04 s. 0 min.:26 s. 7. Mapeamento dos Consumidores na 2 min.:19 s. 3 min.:38 s. Faixa de 36-50m3 do Roteiro ROT1627L 8. Mapeamento no Setor 10 da Zona - 0 min.:19 s. Baixa do Setor de Abastecimento Erasmo Assunção 9. Composição das Quadras 48 e 49 do 0 min.:04 s. 0 min.:53 s. Setor Fiscal 14 com as Redes de Água 10. Mapeamento da Quadra 190 do 0 min.:56 s. 1 min.:06 s. Setor Fiscal 10 com Emissão dos Relatórios Gerenciais Tabela 2 – Configurações de Hardware e Software Configuração Utilizada Up-Grade Recomendado 1. Microcomputador Pentium 133 1. Microcomputador Pentium II MHz, 64 Mbytes de RAM, 266 MHz, 128 Mbytes de RAM, Winchester 1 GBytes Winchester 4 Gbytes 2. Placa de Rede de 10 MBits 2. Placa de Rede de 100 Mbits 3. Oracle 7.3 3. Oracle 8.0 4. MicroStation 95 4. MicroStation SE 156
  • 157.
    O Geoprocessamento esuas Aplicações na Gestão das Cidades LEITURAS RECOMENDADAS 1. Revista PLANEJAR BH – Publicação da Secretaria Municipal de Planejamento – PBH – Fevereiro/2000. 2. Revista PLANEJAR BH – Publicação da Secretaria Municipal de Planejamento – PBH – Dezembro/2000. 3. O Sistema de Informações Geográficas como Instrumento de Gestão e Saneamento – Marcos Ubirajara de C. e Camargo – Rio de Janeiro – ABES – 1997. 4. O GIS na Integração de Cadastros Técnicos da Drenagem e seus Interferentes – Marcos Ubirajara de C. e Camargo – Apostila de Curso Ministrado na SUDECAP - Superintendência de Desenvolvimento da Capital – Plano Diretor de Drenagem – PBH – Outubro/2000. 5. Revista Política Social – Publicação da Secretaria Municipal de Coordenação de Política Social – PBH – Julho-Agôsto/2001. 6. C. Flores, S.K. Moscovitch, F.C. Melo - Metodologia de elaboração e utilização do mapa de Áreas Prioritárias para inclusão sócio-espacial na cidade de Belo Horizonte – Prefeitura de Belo Horizonte. 7. F.A.R. Barbosa. J.A. de Paula e R.L.M. Mont-Mór – Biodiversidade, Mont- População e Economia - UFMG / CEDEPLAR – ECMVS – PADCT/CIAMB – Belo Horizonte-MG, Julho de 1997. 8. M.U.C. Camargo - O Geoprocessamento no Contexto do Saneamento: Fundamentos da Aplicação – Congresso da AESBE – Associação Brasileira das Empresas de Saneamento Básico Estaduais – Natal-RN, 1998. 157